JP4100570B2 - 車両用ロック装置 - Google Patents

車両用ロック装置 Download PDF

Info

Publication number
JP4100570B2
JP4100570B2 JP2003346194A JP2003346194A JP4100570B2 JP 4100570 B2 JP4100570 B2 JP 4100570B2 JP 2003346194 A JP2003346194 A JP 2003346194A JP 2003346194 A JP2003346194 A JP 2003346194A JP 4100570 B2 JP4100570 B2 JP 4100570B2
Authority
JP
Japan
Prior art keywords
vehicle
knob
locking device
operation knob
rotation shaft
Prior art date
Legal status (The legal status is an assumption and is not a legal conclusion. Google has not performed a legal analysis and makes no representation as to the accuracy of the status listed.)
Expired - Lifetime
Application number
JP2003346194A
Other languages
English (en)
Other versions
JP2005112048A (ja
JP2005112048A5 (ja
Inventor
健志 今野
正 小野塚
一郎 由比
Current Assignee (The listed assignees may be inaccurate. Google has not performed a legal analysis and makes no representation or warranty as to the accuracy of the list.)
Honda Motor Co Ltd
Minebea AccessSolutions Inc
Original Assignee
Honda Motor Co Ltd
Honda Lock Manufacturing Co Ltd
Priority date (The priority date is an assumption and is not a legal conclusion. Google has not performed a legal analysis and makes no representation as to the accuracy of the date listed.)
Filing date
Publication date
Application filed by Honda Motor Co Ltd, Honda Lock Manufacturing Co Ltd filed Critical Honda Motor Co Ltd
Priority to JP2003346194A priority Critical patent/JP4100570B2/ja
Priority to TW93129321A priority patent/TWI273060B/zh
Priority to KR1020040078210A priority patent/KR100606483B1/ko
Priority to US10/954,655 priority patent/US7591158B2/en
Priority to DE200460011161 priority patent/DE602004011161T2/de
Priority to EP20040023624 priority patent/EP1520757B1/en
Priority to CNB2004100834226A priority patent/CN100486857C/zh
Publication of JP2005112048A publication Critical patent/JP2005112048A/ja
Publication of JP2005112048A5 publication Critical patent/JP2005112048A5/ja
Application granted granted Critical
Publication of JP4100570B2 publication Critical patent/JP4100570B2/ja
Anticipated expiration legal-status Critical
Expired - Lifetime legal-status Critical Current

Links

Images

Classifications

    • BPERFORMING OPERATIONS; TRANSPORTING
    • B60VEHICLES IN GENERAL
    • B60RVEHICLES, VEHICLE FITTINGS, OR VEHICLE PARTS, NOT OTHERWISE PROVIDED FOR
    • B60R25/00Fittings or systems for preventing or indicating unauthorised use or theft of vehicles
    • B60R25/20Means to switch the anti-theft system on or off
    • B60R25/2063Ignition switch geometry
    • EFIXED CONSTRUCTIONS
    • E05LOCKS; KEYS; WINDOW OR DOOR FITTINGS; SAFES
    • E05BLOCKS; ACCESSORIES THEREFOR; HANDCUFFS
    • E05B49/00Electric permutation locks; Circuits therefor ; Mechanical aspects of electronic locks; Mechanical keys therefor
    • BPERFORMING OPERATIONS; TRANSPORTING
    • B60VEHICLES IN GENERAL
    • B60RVEHICLES, VEHICLE FITTINGS, OR VEHICLE PARTS, NOT OTHERWISE PROVIDED FOR
    • B60R25/00Fittings or systems for preventing or indicating unauthorised use or theft of vehicles
    • B60R25/01Fittings or systems for preventing or indicating unauthorised use or theft of vehicles operating on vehicle systems or fittings, e.g. on doors, seats or windscreens
    • B60R25/02Fittings or systems for preventing or indicating unauthorised use or theft of vehicles operating on vehicle systems or fittings, e.g. on doors, seats or windscreens operating on the steering mechanism
    • BPERFORMING OPERATIONS; TRANSPORTING
    • B60VEHICLES IN GENERAL
    • B60RVEHICLES, VEHICLE FITTINGS, OR VEHICLE PARTS, NOT OTHERWISE PROVIDED FOR
    • B60R25/00Fittings or systems for preventing or indicating unauthorised use or theft of vehicles
    • B60R25/01Fittings or systems for preventing or indicating unauthorised use or theft of vehicles operating on vehicle systems or fittings, e.g. on doors, seats or windscreens
    • B60R25/04Fittings or systems for preventing or indicating unauthorised use or theft of vehicles operating on vehicle systems or fittings, e.g. on doors, seats or windscreens operating on the propulsion system, e.g. engine or drive motor
    • EFIXED CONSTRUCTIONS
    • E05LOCKS; KEYS; WINDOW OR DOOR FITTINGS; SAFES
    • E05BLOCKS; ACCESSORIES THEREFOR; HANDCUFFS
    • E05B81/00Power-actuated vehicle locks
    • E05B81/24Power-actuated vehicle locks characterised by constructional features of the actuator or the power transmission
    • E05B81/32Details of the actuator transmission
    • BPERFORMING OPERATIONS; TRANSPORTING
    • B60VEHICLES IN GENERAL
    • B60RVEHICLES, VEHICLE FITTINGS, OR VEHICLE PARTS, NOT OTHERWISE PROVIDED FOR
    • B60R2325/00Indexing scheme relating to vehicle anti-theft devices
    • B60R2325/30Vehicles applying the vehicle anti-theft devices
    • B60R2325/306Motorcycles
    • YGENERAL TAGGING OF NEW TECHNOLOGICAL DEVELOPMENTS; GENERAL TAGGING OF CROSS-SECTIONAL TECHNOLOGIES SPANNING OVER SEVERAL SECTIONS OF THE IPC; TECHNICAL SUBJECTS COVERED BY FORMER USPC CROSS-REFERENCE ART COLLECTIONS [XRACs] AND DIGESTS
    • Y10TECHNICAL SUBJECTS COVERED BY FORMER USPC
    • Y10STECHNICAL SUBJECTS COVERED BY FORMER USPC CROSS-REFERENCE ART COLLECTIONS [XRACs] AND DIGESTS
    • Y10S70/00Locks
    • Y10S70/30Switch lock
    • YGENERAL TAGGING OF NEW TECHNOLOGICAL DEVELOPMENTS; GENERAL TAGGING OF CROSS-SECTIONAL TECHNOLOGIES SPANNING OVER SEVERAL SECTIONS OF THE IPC; TECHNICAL SUBJECTS COVERED BY FORMER USPC CROSS-REFERENCE ART COLLECTIONS [XRACs] AND DIGESTS
    • Y10TECHNICAL SUBJECTS COVERED BY FORMER USPC
    • Y10TTECHNICAL SUBJECTS COVERED BY FORMER US CLASSIFICATION
    • Y10T70/00Locks
    • Y10T70/50Special application
    • Y10T70/5611For control and machine elements
    • Y10T70/5646Rotary shaft
    • Y10T70/565Locked stationary
    • Y10T70/5655Housing-carried lock
    • YGENERAL TAGGING OF NEW TECHNOLOGICAL DEVELOPMENTS; GENERAL TAGGING OF CROSS-SECTIONAL TECHNOLOGIES SPANNING OVER SEVERAL SECTIONS OF THE IPC; TECHNICAL SUBJECTS COVERED BY FORMER USPC CROSS-REFERENCE ART COLLECTIONS [XRACs] AND DIGESTS
    • Y10TECHNICAL SUBJECTS COVERED BY FORMER USPC
    • Y10TTECHNICAL SUBJECTS COVERED BY FORMER US CLASSIFICATION
    • Y10T70/00Locks
    • Y10T70/50Special application
    • Y10T70/5889For automotive vehicles
    • Y10T70/5956Steering mechanism with switch
    • YGENERAL TAGGING OF NEW TECHNOLOGICAL DEVELOPMENTS; GENERAL TAGGING OF CROSS-SECTIONAL TECHNOLOGIES SPANNING OVER SEVERAL SECTIONS OF THE IPC; TECHNICAL SUBJECTS COVERED BY FORMER USPC CROSS-REFERENCE ART COLLECTIONS [XRACs] AND DIGESTS
    • Y10TECHNICAL SUBJECTS COVERED BY FORMER USPC
    • Y10TTECHNICAL SUBJECTS COVERED BY FORMER US CLASSIFICATION
    • Y10T70/00Locks
    • Y10T70/70Operating mechanism
    • Y10T70/7441Key
    • Y10T70/7751With ball or roller

Landscapes

  • Engineering & Computer Science (AREA)
  • Mechanical Engineering (AREA)
  • Lock And Its Accessories (AREA)

Description

本発明は、車両用ロック装置に関し、特に、キーレスエンジン始動システムに使用され、不正な解錠操作によってはロック解除されないようにするのに好適な車両用ロック装置に関する。
4輪自動車では、人が専用のリモートキー(例えば、カードキー)を携帯したまま施錠された車両に接近して所定の認証エリア内に入ったときにドアが解錠され、エンジンの始動が可能になるキーレス・エントリ・システムもしくはキーレスエンジン始動システムが知られている。このキーレス・エントリ・システムでは、前記カードキーを携帯して車両から遠ざかると、ドアは施錠され、エンジンの始動は不能になる。キーレス・エントリ・システムは、例えば、特開平10−317754号公報に記載されている。
また、キーレス・エントリ・システムにおいて、システムの誤作動制御を未然に防止したり電池の消費を少なくするため、リモート制御信号を車両側に送信する通常モードと前記制御信号の出力を停止する送信出力停止モードとを備えたものが知られている(特開2003−64918号公報)。
特開平10−317754号公報 特開2003−64918号公報
上記キーレスエンジン始動システムにおいて、適合するリモートキーを使用してエンジン始動スイッチのロックを解除しないで不正にロックを解除する行為が行われうる。つまり、エンジン始動スイッチは手で回動できるようにノブが設けられているので、工具を使ってノブを強引に回すことにより不正に解錠操作を行うことが想定される。
本発明は、上記問題点に鑑み、適正なリモートキーを使用せずに強引にロックを解除する行為を防止することができる車両用ロック装置を提供することを目的とする。
本発明は、車両のハンドルロックを施錠および解錠位置に変位させるためハンドルロックに連結された回動軸と、前記回動軸の外周に沿って回動自在に嵌合された筒状部および該筒状部につながる操作部からなる操作ノブと、前記操作ノブが所定のロック位置にあるときに回動軸の外周に爪部材を係合させて該回動軸の回動を規制し、外部からの解除信号に応答して規制を解除する電磁式アクチュエータ手段と、前記操作部および前記回動軸を連結するトルクリミッタ機構とを備え、前記トルクリミッタ機構のトルク制限値が、前記操作ノブの、予定回動操作トルク以上であって、前記爪部材と前記回動軸との係合強度未満である点に第1の特徴がある。
また、本発明は、前記トルクリミッタ機構が、前記回動軸に収容されて該回動軸の外周方向に弾力的に付勢されたクリックボールと、前記クリックボールが嵌合するように前記操作ノブの筒状部に形成された凹部とからなる点に第2の特徴がある。
また、本発明は、前記トルクリミッタ機構が作動して前記回動軸と前記操作ノブとの連結が解除されたとき、前記操作ノブを前記所定のロック位置に回動させると、前記クリックボールが前記操作ノブの筒状部に形成された凹部に嵌合するように構成された点に第3の特徴がある。
また、本発明は、前記操作ノブが、車両に対する該ロック装置の取り付け面と面一に設けられている点に第4の特徴がある。
また、本発明は、前記電磁式アクチュエータ手段に代えて緊急時に前記爪部材の係合を解除する緊急解除機構と、
車両のECUと通信して車両の始動許可を与えるイモビライザー用送受信回路と、
車両に設けられる収容室の蓋を兼ねるシートのロック装置を解錠するシート解錠用スイッチとをさらに備えた点に第5の特徴がある。
上記特徴を有する本発明によれば、爪部材と回動装置との係合は電磁アクチュエータ規制手段に通電することによって解除され、操作ノブの回動が可能になる。この電磁アクチュエータ規制手段に通電することなく、所定の操作トルク以上のトルクで不正に操作ノブを回動させようとした場合、トルクリミッタ機構が作動して操作ノブと回動軸との連結が解除され、操作ノブは空回りする。
特に、第3の特徴によれば、操作ノブが空回りした後、所定のロック位置においてクリックボールが筒状部に嵌合してトルクリミッタ機構がリセットされる。
また、第4の特徴によれば、操作ノブが取り付け面から突出していないので、工具などを使って大きなトルクを掛けようとするのが困難である。
また、第5の特徴によれば、車両用のロック機構がモジュール化されるので、組み立てや保守が容易である。
以下、図面を参照して本発明の一実施形態を説明する。図5は、本発明の一実施形態に係るロック装置を搭載したスクータ型自動二輪車の外観斜視図である。同図において、スクータ型自動二輪車1の前部には、図示しない車体フレームに回動自在に支持されるステアリングハンドル(以下、単に「ハンドル」という)2が配置される。ハンドル2の周囲は計器類3が配置されたパネル4で覆われている。パネル4は縦パネル5を介してフロア部6に接続される。パネル4の前部(車両前方部分)は図示しない前照灯や方向指示器7を有するフロントカウル8で覆われる。パネル4とフロントカウル8で覆われたスペースには、ハンドルロックモジュール9が収納される。ハンドルロックモジュール9は、パネル4上に操作部つまりノブが露出したエンジン始動用スイッチ(以下、「ノブスイッチ」という)10と、このノブスイッチ10の操作に従動するロックバーを、ハンドル2のシャフトに形成したロック孔に係合させてハンドル2の回動を不能にする機構と、シート解錠用スイッチ11とを有する。具体的なハンドルロックの構造は、例えば特開平9−301239号公報に開示された構造とすることができる。
さらにリヤカウル12につながるリヤカウル12の上部には、シート13が配置される。シート13はリヤカウル12で覆われたヘルメットなどの収納ボックスと燃料タンク(いずれも図示せず)等を覆う蓋を兼用する。シート13は、蓋としての機能を果たすために開閉自在であり、ソレノイドで作動する電動式のロック装置14を備える。
図6は、前記ハンドルロックモジュール9を含むキーレスエンジン始動システムの全体システム構成図である。ハンドルロックモジュール9は、マイクロコンピュータを含む制御部15と前記ノブスイッチ10と、シート解錠用スイッチ11と、ノブスイッチ10の回転を規制しているロックを解錠するソレノイド16とからなる。制御部15には、リモートキー100との通信を行うための送信アンテナ17および受信ユニット18と、燃料噴射制御用FI−ECU(以下、単に「ECU」という)19と、シート用のロック装置14を解錠させるアクチュエータつまりソレノイド20とが接続される。さらに、ハンドルロックの解錠を表示するためのLED21を制御部15に接続することができる。表示用LED21は、例えば前記パネル4の上に設けることができる。
リモートキー100は、押しボタン22と、表示灯23および表示灯24とを備える。表示灯23および表示灯24はLEDで構成するのがよい。表示灯23,24の機能は後述する。
図7は、リモートキー100の構成を示すブロック図である。リモートキー100は、車両のハンドルロックモジュール9と通信してID情報を送信する通信機能を有する。リモートキー100には、無指向性での送受信を可能にするための複数のアンテナ25−1,25−2,25−3が接続された受信回路26と、送信回路27と、表示灯(緑色LED)23および表示灯(赤色LED)24を駆動する表示灯駆動回路28と、各種データを記憶するための記憶装置としてのEEPROM29と、これらの構成要素を制御するCPU30とを備える。リモートキー100は、内蔵する電源31で駆動される。電源31は、例えば、リチウム電池である。CPU30には前記押しボタン22の状態に応じた信号が入力される。
CPU30は、前記押しボタン22の状態に応じて、前記ハンドルロックモジュール9からの受信を可能にしたり不能にしたりする機能を有する。つまり押しボタン22を所定のように操作することによって、ハンドルロックモジュール9からの送信信号に応答したり、この送信信号を無視したりすることができる。
図8は、押しボタン22の操作に基づく前記CPU30の処理を示すフローチャートである。図8において、ステップS1では、押しボタン22が押されたか否かが判断され、この判断が肯定ならば、ステップS2に進む。ステップS2では、押しボタン22が予定の時間T(例えば0.1秒)以上継続して押されたかどうかが判断され、これが肯定ならば押しボタン22の操作は瞬時操作であると判断されてステップS3に進む。時間Tより短時間の操作はエラーとしてこのフローを抜ける。ステップS3では、第2の予定時間T1(T1>T:例えば1秒)以上継続して押しボタン22が押されたかどうかが判断され、これが肯定ならば長時間操作(長押し)であると判断されてステップS4に進む。
ステップS4では、現在のリモートキー100の受信回路26がアクティブか、つまり受信待ち受け状態か否かが判断される。アクティブであれば、ステップS5に進んで受信回路26をストップつまり機能停止状態に移行させる。そして、機能停止状態に移行したことを示すため、ステップS6に進んで赤色LED24を点灯させる。ここでの点灯状態は予定の短時間で終了される。つまり瞬間だけ赤色LEDが点灯される。
一方、ステップS4が否定ならば、ステップS7に進んで受信回路26をアクティブ状態に移行させる。そして、受信待ち受け態に移行したことを示すため、ステップS8に進んで緑色LED23を点灯させる。ここでの点灯状態は予定の短時間で終了される。つまり瞬間だけ緑色LED23が点灯される。
また、ステップS3が否定の場合、つまり長押しには至らない短時間操作である場合は、ステップS9に進み、受信待ち受け状態か否かが判断される。ステップS9が肯定ならば、ステップS10に進み、受信回路26は受信待ち受け状態であることを示すため緑色LED23を点滅させる。点滅回数は、例えば4回とする。ステップS9が否定ならばステップS11に進み、受信回路26は機能停止状態であることを示すため赤色LED24を点滅させる。点滅回数は、例えば4回とする。
次のいずれかの処置を行うことによって、受信回路26を停止状態にすることができる。第1に、受信回路26の電源を遮断する。第2に、たとえ受信したとしてもCPU30を起動させない。つまりランモードにしない。第3に、CPU30が起動されても、ID情報の照合処理を実行させない。
図6のキーレスエンジン始動システムは、前記押しボタン22が操作され、リモートキー100の受信回路26がアクティブになっていて、かつ前記リモートキー100を持って車両に設定された認証エリアに入ったときにシステム全体が動作する。そして受信回路26が停止状態であるときには動作しない。したがって、リモートキーを持って前記認証エリア外に出ているとき、キーレスエンジン始動システムは初期状態にあり各ロック装置が施錠されている
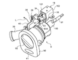
図1は、ハンドルロックモジュールの外観斜視図、図2は断面図、図3は、図2のA−A断面図である。これらの図において、ハンドルロックモジュール9には、前記自動二輪車のパネル4にこのハンドルロックモジュール9を装着するためのフランジ90を有する。フランジ90にはノブスイッチ10を構成する筒状のハウジング91の端部が嵌合され、ハウジング91内にはノブ92および回動軸93が嵌挿されている。回動軸93の頭部つまりノブ92寄りの太径部932には、回動軸93を直径方向に横切る有底のばね収容孔933が形成され、このばね収容孔933にはコイルばね94およびばね94の先端に当接するクリックボール95が収容される。
クリックボール95は、ノブ92の筒状延長部921の内面に当接し、ばね94の反発力で押圧されている。ノブ92の筒状延長部921の内面には、ノブ92の初期位置つまりロック位置(後述)に回動されているときにクリックボール95が嵌合する凹部922を有する。クリックボール95と凹部922とは、互いに係合してトルクリミッタ機構として機能する。
クリックボール95と凹部922との係合部は、ノブ92を通常に操作するときに加わると予定されるトルク以上のトルクであって、後述の係止爪33と回動軸93との係合が強引に外されるトルク、具体的には係止爪33を破損させる強度を発生させるトルク未満のトルクがかかったときに互いの係合が外れるようにばね94のばね定数やボールの大きさ、並びに凹部922の形状などを設計する。
ノブ92は、フランジ90からわずかに突出しているだけであり、実質的にフランジと面一であるので、指以外の工具等で操作しにくい形状である。
回動軸93の後端つまりノブ92から遠い側には、回動軸93に対して偏心した連結軸96を有するクランク部97が設けられる。連結軸96は、ハンドルロックのロックバー32に連結される。したがって、回動軸93の回動に伴って連結軸96が回動軸93の中心軸に対して変位する。ロックバー32はその変位に応じてハンドル2のシャフトに離接し、ハンドル2の施錠・解錠動作を行う。
この回動軸93の回動を規制して、ノブスイッチ10の操作を禁止するとともに、ハンドルロックの解除を禁止するための係合装置つまりソレノイド16と係止爪33が設けられる。ソレノイド16のプランジャ161はリンク34に係合され、リンク34にはハウジング91を貫通して回動軸93の係止溝934に係合される係止爪33が結合される。この係止爪33は、ノブスイッチ10がロック位置にあるときに係止溝934に係合する。
リンク34は支持軸35によってソレノイド16の外皮ケース162に支持される。支持軸35の延長上には緊急解除用爪36が回動自在に設けられる。爪33および36はいずれもコイルばね37,38でそれぞれ下方に付勢されている。緊急解除用爪36は緊急解除用キーシリンダ39から延長されるリンク40の上面に当接している。
ソレノイド16が通電されていないとき、つまり解錠操作されていない状態では、プランジャ161は自由に動くので、係止爪33は、コイルばね37によって回動軸93側に付勢され、係止溝934に押圧されている。リモートキー100とハンドルロックモジュール9との間でID情報の認証が成立すると、ソレノイド16が駆動されて、プランジャ161は引き込まれてリンク34が支持軸35を中心に回動する。その結果、係止爪33は係止溝934から外れて、回動軸93は回動可能となり、ノブスイッチ10は操作許可状態になる。
リモートキー100による解錠が不能な場合に緊急解除用キー(図示しない)が使用される。緊急解除用キーは緊急解除用キーシリンダ39に差し込んで使用される。緊急解除用キーを回すと、リンク40が図1の矢印Lの方向に回動して緊急解除用爪36を上方に押し上げる。これによって、緊急解除用爪36の端部作動部361がリンク34に当接してプランジャ161をソレノイド16内に押し込む。これにより、ソレノイド16が駆動されたのと同様に、係止爪33が持ち上げられる。
正規な操作でソレノイド16を駆動させないで、ノブスイッチ10を強制的に回動させようとした場合、係止爪33が回動軸に作用しているので、ノブスイッチ10は回動できない。これをさらに、工具などを使ってより強大な力で回動させようとすると、クリックボール95が溝92から外れてノブ92は回動軸93に対して空回りする。
ノブ92は、空回りして、1回転すると再びクリックボール95が溝92と嵌合するので、係止爪33が外れた状態においては通常の操作トルクで回動軸93を回動させることができる。
図4はノブスイッチ10の一例を示す図である。図4において、ノブスイッチ10は、初期状態ではロック位置にある。この状態ではノブスイッチ10は施錠されていて、押し込み操作は可能であるが回動は不能である。ノブスイッチ10を押すとリモートキー100との通信が開始され、ID情報の照合が成立すれば、回動可能になる。ノブスイッチ10をオン位置まで回すと、ECU19と通信してID情報の照合が行われる。ECU19とハンドルロックモジュール9との間でID情報の照合が成立すれば、ハンドルロックは解錠され、エンジンは始動許可状態となり、シートロック装置14を解錠させるスイッチ11の機能も活性化される。そして、ノブスイッチ10に隣接されるイグニッションスイッチ41を押すとエンジンの始動動作、つまりエンジン始動用モータの駆動、燃料噴射、および点火動作等が開始される。なお、イグニッションスイッチ41をノブスイッチ10と別に設けるのに代えて、ノブスイッチ10に始動位置(イグニッション位置)を設定するようにしてもよい。また、ハンドルのグリップ近傍に始動用スイッチを別途設けてもよい。
図9はキーレスエンジン始動システムの動作を示すタイミングチャートである。図6および図9を参照してキーレスエンジン始動システムの全体動作を説明する。まず、時期t0でノブスイッチ10を押すと制御部15が立ち上がる。そして時期t1で制御部15から起動信号が出力され、時期t2でID情報が送信される。
前記制御部15の起動信号に応答してリモートキー100側の受信回路26が立ち上がり、同時にリモートキー100のCPU30も立ち上がる。そして、時期t3までにID情報を受信したリモートキー100は、時期t4でID情報を送出する。制御部15では送信したID情報と受信したID情報とを照合し、照合が成立すると、時期t5でソレノイド16を動作させてノブスイッチ10の回動規制を解除させる。ノブスイッチ10の回動規制が解除されるとともに、シート解錠用スイッチ11が動作可能になり、このシート解錠用スイッチ11を押すことによってシートロック装置14を解錠するためのソレノイド20が動作する。
本実施形態では、クリックボールを1個だけ設けた例を示したが、複数設けるようにしてもよい。
また、本発明は、上述の自動二輪車に限らず、4輪車、農作業機、建設機械等、ノブスイッチが覆われていない車両に広く使用できる。なお、ノブスイッチはこれに限定されない、要はキーレス始動装置用のスイッチとして使用されるものであればよい。
本発明の一実施形態に係るロック装置の斜視図である。 ロック装置の断面図である。 図2のA−A断面図である。 ノブスイッチの外観図である。 本発明のロック装置を適用した自動二輪車の斜視図である。 本発明の一実施形態に係るキーレスエンジン始動システムの全体ブロック図である。 リモートキーの構成を示すブロック図である。 押しボタン操作に基づくリモートキー内の処理を示すフローチャートである。 キーレスエンジン始動システムの動作タイミングチャートである。
符号の説明
9…ハンドルロックモジュール、 10…エンジン始動用スイッチ(ノブスイッチ)、 15…制御部、 22…押しボタン、 23,24…表示灯、 26…受信回路、 92…操作ノブ、 93…回動軸、 95…クリックボール、 100…リモートキー

Claims (4)

  1. 車両のハンドルロックを施錠および解錠位置に変位させるためハンドルロックに連結された回動軸と、
    前記回動軸の外周に沿って回動自在に嵌合された筒状部および該筒状部につながる操作部からなる操作ノブと、
    前記操作ノブが所定のロック位置にあるときに回動軸の外周に爪部材を係合させて該回動軸の回動を規制し、外部からの解除信号に応答して規制を解除する電磁式アクチュエータ手段と、
    前記操作部および前記回動軸を連結するトルクリミッタ機構とを備え、
    前記トルクリミッタ機構が、
    前記回動軸を直径方向に横断して延在しているばねと、
    前記回動軸に収容されて該回動軸の外周方向に前記ばねによって付勢されたクリックボールと、
    前記クリックボールが嵌合するように前記操作ノブの筒状部に形成された凹部とからなるとともに、
    前記トルクリミッタ機構のトルク制限値が、前記ノブの、予定回動操作トルク以上であって、前記爪部材と前記回動軸との係合強度未満であることを特徴とする車両用ロック装置。
  2. 前記トルクリミッタ機構が作動して前記回動軸と前記操作ノブとの連結が解除されたとき、前記操作ノブを前記所定のロック位置に回動させると、前記クリックボールが前記操作ノブの筒状部に形成された凹部に嵌合するように構成されたことを特徴とする請求項記載の車両用ロック装置。
  3. 前記操作ノブが、車両に対する該ロック装置の取り付け面と面一に設けられていることを特徴とする請求項1または2記載の車両用ロック装置。
  4. 前記電磁式アクチュエータに代えて緊急時に前記爪部材の係合を解除する緊急解除機構と、
    車両のECUと通信して車両の始動許可を与えるイモビライザー用送受信回路と、
    車両に設けられる収容室の蓋を兼ねるシートのロック装置を解錠するシート解錠スイッチとをさらに備えたことを特徴とする請求項1〜請求項3のいずれかに記載の車両用ロック装置。
JP2003346194A 2003-10-03 2003-10-03 車両用ロック装置 Expired - Lifetime JP4100570B2 (ja)

Priority Applications (7)

Application Number Priority Date Filing Date Title
JP2003346194A JP4100570B2 (ja) 2003-10-03 2003-10-03 車両用ロック装置
TW93129321A TWI273060B (en) 2003-10-03 2004-09-29 Vehicle locking apparatus
US10/954,655 US7591158B2 (en) 2003-10-03 2004-10-01 Vehicle locking apparatus
KR1020040078210A KR100606483B1 (ko) 2003-10-03 2004-10-01 차량용 잠금장치
DE200460011161 DE602004011161T2 (de) 2003-10-03 2004-10-04 Kraftfahrzeugschliessanlage
EP20040023624 EP1520757B1 (en) 2003-10-03 2004-10-04 Vehicle locking apparatus
CNB2004100834226A CN100486857C (zh) 2003-10-03 2004-10-08 车辆用锁装置

Applications Claiming Priority (1)

Application Number Priority Date Filing Date Title
JP2003346194A JP4100570B2 (ja) 2003-10-03 2003-10-03 車両用ロック装置

Publications (3)

Publication Number Publication Date
JP2005112048A JP2005112048A (ja) 2005-04-28
JP2005112048A5 JP2005112048A5 (ja) 2005-12-02
JP4100570B2 true JP4100570B2 (ja) 2008-06-11

Family

ID=34309174

Family Applications (1)

Application Number Title Priority Date Filing Date
JP2003346194A Expired - Lifetime JP4100570B2 (ja) 2003-10-03 2003-10-03 車両用ロック装置

Country Status (7)

Country Link
US (1) US7591158B2 (ja)
EP (1) EP1520757B1 (ja)
JP (1) JP4100570B2 (ja)
KR (1) KR100606483B1 (ja)
CN (1) CN100486857C (ja)
DE (1) DE602004011161T2 (ja)
TW (1) TWI273060B (ja)

Families Citing this family (49)

* Cited by examiner, † Cited by third party
Publication number Priority date Publication date Assignee Title
KR100635253B1 (ko) * 2004-06-03 2006-10-19 주식회사 신창전기 2 모드 시동 스위치 장치
JP4767593B2 (ja) * 2005-06-02 2011-09-07 株式会社ホンダロック 車両用イグニッションスイッチの操作装置
DE102005038437A1 (de) * 2005-08-12 2007-02-15 Huf Hülsbeck & Fürst GmbH & Co KG Zündvorrichtung für einen Motor, insbesondere in einem Kraftfahrzeug
CN1958378B (zh) * 2005-10-31 2011-07-06 东洋建苍电机股份有限公司 感应式摩托车主开关锁具
US7730752B2 (en) * 2006-03-13 2010-06-08 Kawasaki Jukogyo Kabushiki Kaisha Theft prevention apparatus for leisure vehicle
JP4802827B2 (ja) * 2006-04-06 2011-10-26 スズキ株式会社 自動二輪車の緊急解錠システム
ITRM20070191A1 (it) 2006-04-06 2007-10-07 Suzuki Motor Corp Electronic authentication system for motorcycle
WO2007142405A1 (en) * 2006-06-07 2007-12-13 Eung Lyul Kim Steering lock device for coupling electronic identification system and method of manufacturing thereof
JP4902386B2 (ja) * 2007-02-13 2012-03-21 朝日電装株式会社 イグニッションスイッチ装置
JP5164402B2 (ja) * 2007-03-16 2013-03-21 ヤマハ発動機株式会社 自動二輪車
EP1970295B1 (en) 2007-03-16 2017-06-07 Yamaha Hatsudoki Kabushiki Kaisha Motorcycle locking mechanism
JP5286583B2 (ja) * 2007-03-16 2013-09-11 ヤマハ発動機株式会社 自動二輪車
CN101311056B (zh) * 2007-05-25 2010-06-09 精工电机股份有限公司 免钥匙的机车龙头锁
JP4994954B2 (ja) * 2007-05-28 2012-08-08 朝日電装株式会社 イグニッションスイッチ装置
KR100820859B1 (ko) * 2007-07-31 2008-04-11 양재우 차량 보안을 위한 전자 키 구조
JP2009262605A (ja) * 2008-04-22 2009-11-12 Asahi Denso Co Ltd エンジン始動装置
DE102008023490A1 (de) * 2008-05-14 2009-11-19 GM Global Technology Operations, Inc., Detroit Schloss einer Hauber eines Kraftfahrzeuges
JP5191415B2 (ja) * 2009-02-24 2013-05-08 朝日電装株式会社 イグニッションスイッチ装置
US8677792B2 (en) * 2009-02-25 2014-03-25 Adams Rite Manufacturing Co. Electronic door lock apparatus
JP2011027085A (ja) * 2009-07-29 2011-02-10 Honda Lock Mfg Co Ltd エンジンのスタート・ストップスイッチ装置
US8943864B2 (en) * 2010-01-18 2015-02-03 Liberty Safe And Security Products, Inc. Proportional torque shaft clutch assembly
JP5507342B2 (ja) * 2010-05-26 2014-05-28 株式会社東海理化電機製作所 イグニッションスイッチの操作規制装置
JP5611752B2 (ja) * 2010-10-07 2014-10-22 株式会社東海理化電機製作所 イグニッションスイッチの操作規制装置
DE102012023772A1 (de) * 2012-12-05 2014-06-05 GM Global Technology Operations LLC (n. d. Ges. d. Staates Delaware) Schaltvorrichtung für ein Kraftfahrzeug
CN103359202B (zh) * 2013-07-16 2015-06-24 陶金刚 手动按压斜面接触式电动车龙头锁
JP5878151B2 (ja) * 2013-09-30 2016-03-08 本田技研工業株式会社 車両のスマートロックモジュール
US9512642B2 (en) * 2014-03-07 2016-12-06 Keyless.Co, Llc Reprogrammable cylinder lock
SE538924C2 (en) * 2015-06-25 2017-02-21 Scania Cv Ab Start / stop switch system, primarily intended for a vehicle
JP6228951B2 (ja) * 2015-07-09 2017-11-08 ヤマハ発動機株式会社 鞍乗型車両用認証システム及び鞍乗型車両
JP6586309B2 (ja) * 2015-07-09 2019-10-02 朝日電装株式会社 鞍乗型車両用認証操作装置及び鞍乗型車両
JP6228952B2 (ja) * 2015-07-09 2017-11-08 ヤマハ発動機株式会社 鞍乗型車両用認証システム及び鞍乗型車両
DE102015224108A1 (de) * 2015-12-02 2017-06-08 Bayerische Motoren Werke Aktiengesellschaft Steuervorrichtung und Steuerverfahren für ein Fahrzeug mit automatisch öffnender und/oder automatisch schließender Klappe
DE102016108565A1 (de) * 2016-05-10 2017-11-16 Huf Hülsbeck & Fürst Gmbh & Co. Kg Umsetzungselement für eine elektrische Lenkradsperre
JP6166427B1 (ja) * 2016-06-02 2017-07-19 株式会社東海理化電機製作所 ステアリングロック装置
EP3339110B1 (en) 2016-12-22 2020-02-05 Asahi Denso Co., Ltd. Engine starting device
JP6851044B2 (ja) 2016-12-22 2021-03-31 朝日電装株式会社 エンジン始動装置
WO2018179008A1 (en) * 2017-03-29 2018-10-04 Minda Corporation Limited Smart cylinder lock device
US10501050B2 (en) * 2017-06-30 2019-12-10 GM Global Technology Operations LLC Vehicle ignition system
JP6811159B2 (ja) * 2017-10-31 2021-01-13 本田技研工業株式会社 鞍乗型車両のハンドルロック装置
EP3707034A4 (en) * 2017-11-07 2021-09-15 Minda Corporation Limited INTELLIGENT MULTIFUNCTIONAL IGNITION LOCK FOR VEHICLES
EP3774457B1 (en) * 2018-04-06 2023-06-14 Minda Corporation Limited Keyless lock for vehicles
CN108979342B (zh) * 2018-08-02 2020-06-16 南通福特德尔智能科技有限公司 一种指纹密码锁体
JP7016792B2 (ja) * 2018-12-25 2022-02-07 株式会社ホンダロック ハンドルロック装置
WO2020202343A1 (ja) * 2019-03-29 2020-10-08 本田技研工業株式会社 解錠システム
CN114078651A (zh) * 2020-08-21 2022-02-22 东洋建苍电机股份有限公司 旋转式主开关锁
JP7681956B2 (ja) * 2020-09-29 2025-05-23 ミネベアアクセスソリューションズ株式会社 車両用ロック装置
WO2022074895A1 (ja) * 2020-10-05 2022-04-14 本田技研工業株式会社 鞍乗り型車両
CN114753722B (zh) * 2021-01-08 2023-06-30 东洋建苍电机股份有限公司 锁具及其连动模块与锁定模块
WO2022196742A1 (ja) * 2021-03-18 2022-09-22 本田技研工業株式会社 車両用操作装置及びハンドルロック装置

Family Cites Families (26)

* Cited by examiner, † Cited by third party
Publication number Priority date Publication date Assignee Title
US1671521A (en) * 1926-11-26 1928-05-29 Mccrosky Tool Corp Shaft coupling
JPS60119873A (ja) * 1983-11-29 1985-06-27 日産自動車株式会社 車両用施錠制御装置
JPS6339069A (ja) 1986-08-04 1988-02-19 Matsushita Electric Ind Co Ltd デイジタル入出力制御装置の定周期割込み通知方法
JP2523145B2 (ja) 1987-11-17 1996-08-07 東京エレクトロン東北株式会社 被処理体の押し上げ機
CA1308762C (en) * 1988-05-12 1992-10-13 Aaron M. Fish Cylindrical and permutation lock arrangements
DE4102714C2 (de) * 1990-01-31 1995-06-14 Suzuki Co Ltd Elektrische Anlage für ein Motorrad
JP3519494B2 (ja) 1995-04-11 2004-04-12 株式会社東海理化電機製作所 車両用始動制御装置
US5656867A (en) * 1995-04-11 1997-08-12 Kabushiki Kaisha Tokai-Rika-Denki-Seisakusho Vehicular starting control device using an ID code to control ignition switch rotation and steering lock operation
JPH10315914A (ja) * 1997-05-19 1998-12-02 Tokai Rika Co Ltd 車両用始動装置
JP3275777B2 (ja) 1997-05-19 2002-04-22 トヨタ自動車株式会社 スマートエントリシステム
AU7628398A (en) * 1997-09-12 1999-03-25 Robert Bosch Gmbh An ignition lock system
US6105405A (en) * 1998-11-25 2000-08-22 Wesko Systems Limited Locking apparatus having a unitary driver
US6442985B1 (en) * 1999-06-11 2002-09-03 Nissan Motor Co., Ltd. Lock apparatus and lock system
US6257031B1 (en) * 1999-06-30 2001-07-10 The Eastern Company Ignition lock operable when key is removed
FR2805231B1 (fr) * 2000-02-23 2002-05-10 Valeo Securite Habitacle Systeme d'antivol electronique perfectionne pour vehicule automobile
DE10106123B4 (de) 2001-02-08 2011-06-01 Leopold Kostal Gmbh & Co. Kg Elektrisches/elektronisches Schaltsystem für Kraftfahrzeuge
JP4590116B2 (ja) 2001-02-19 2010-12-01 本田技研工業株式会社 軽車両における遠隔ロック操作装置
US6527314B2 (en) * 2001-02-20 2003-03-04 Jackson Corporation Clutch handle
JP2002308049A (ja) * 2001-04-11 2002-10-23 Tokai Rika Co Ltd 車両用エンジン始動装置
GB2376044B (en) * 2001-06-01 2005-05-25 Tokai Rika Co Ltd Steering wheel locking device
JP2003064918A (ja) 2001-08-24 2003-03-05 Fuji Heavy Ind Ltd 自動車のキーレスエントリシステム
JP3845323B2 (ja) 2002-03-11 2006-11-15 本田技研工業株式会社 車両用エンジン始動システム
DE60308101T2 (de) * 2002-05-29 2007-05-10 Kabushiki Kaisha Tokai Rika Denki Seisakusho Vorrichtung zur Verhinderung der Aktivierung eines Motorstartsystem
KR20030096944A (ko) * 2002-06-18 2003-12-31 현대자동차주식회사 차량의 도난 방지 시스템
US6941779B2 (en) * 2002-07-30 2005-09-13 Kabushiki Kaisha Honda Lock Steerage locking system for vehicle
US7277007B2 (en) * 2003-05-16 2007-10-02 Lear Corporation Keyless smart start system

Also Published As

Publication number Publication date
US20050115757A1 (en) 2005-06-02
EP1520757A1 (en) 2005-04-06
DE602004011161T2 (de) 2009-01-15
TWI273060B (en) 2007-02-11
JP2005112048A (ja) 2005-04-28
CN100486857C (zh) 2009-05-13
CN1607141A (zh) 2005-04-20
TW200514719A (en) 2005-05-01
KR100606483B1 (ko) 2006-08-01
EP1520757B1 (en) 2008-01-09
DE602004011161D1 (de) 2008-02-21
US7591158B2 (en) 2009-09-22
KR20050033441A (ko) 2005-04-12

Similar Documents

Publication Publication Date Title
JP4100570B2 (ja) 車両用ロック装置
JP4100568B2 (ja) 車両用リモートキー
US7730752B2 (en) Theft prevention apparatus for leisure vehicle
US8040225B2 (en) Electronic authentication system for motorcycle
CN100569563C (zh) 引擎起动控制装置
US7190255B2 (en) Anti-theft device in motorcycle
US20030024754A1 (en) Remote control lock operation system for vehicles
JP4958590B2 (ja) レジャービィークルの盗難防止装置
JP3875706B2 (ja) エンジン始動システム
JP2009202718A (ja) 車両用電動ハンドルロック装置
JP2006273026A (ja) スマートキーレスシステム
JP4733449B2 (ja) イグニッションスイッチ装置
JP2007050725A (ja) 推進体盗難防止システム
JP2000087608A (ja) 自転車用錠装置
JP4925324B2 (ja) イグニッションスイッチ装置
JP4902386B2 (ja) イグニッションスイッチ装置
JPH0657524B2 (ja) 車輌盗難防止装置
JP4733450B2 (ja) イグニッションスイッチ装置
JP4657837B2 (ja) イグニッションスイッチ装置
JP2005076467A (ja) エンジン始動装置
JP2003341477A (ja) エンジン始動システムの操作規制装置
JP2010048106A (ja) 電源状態切換装置

Legal Events

Date Code Title Description
A521 Request for written amendment filed

Free format text: JAPANESE INTERMEDIATE CODE: A523

Effective date: 20051012

A621 Written request for application examination

Free format text: JAPANESE INTERMEDIATE CODE: A621

Effective date: 20051012

A977 Report on retrieval

Free format text: JAPANESE INTERMEDIATE CODE: A971007

Effective date: 20070725

A131 Notification of reasons for refusal

Free format text: JAPANESE INTERMEDIATE CODE: A131

Effective date: 20070801

A521 Request for written amendment filed

Free format text: JAPANESE INTERMEDIATE CODE: A523

Effective date: 20071001

TRDD Decision of grant or rejection written
A01 Written decision to grant a patent or to grant a registration (utility model)

Free format text: JAPANESE INTERMEDIATE CODE: A01

Effective date: 20080312

A61 First payment of annual fees (during grant procedure)

Free format text: JAPANESE INTERMEDIATE CODE: A61

Effective date: 20080313

FPAY Renewal fee payment (event date is renewal date of database)

Free format text: PAYMENT UNTIL: 20110328

Year of fee payment: 3

R150 Certificate of patent or registration of utility model

Ref document number: 4100570

Country of ref document: JP

Free format text: JAPANESE INTERMEDIATE CODE: R150

Free format text: JAPANESE INTERMEDIATE CODE: R150

FPAY Renewal fee payment (event date is renewal date of database)

Free format text: PAYMENT UNTIL: 20110328

Year of fee payment: 3

FPAY Renewal fee payment (event date is renewal date of database)

Free format text: PAYMENT UNTIL: 20120328

Year of fee payment: 4

R250 Receipt of annual fees

Free format text: JAPANESE INTERMEDIATE CODE: R250

FPAY Renewal fee payment (event date is renewal date of database)

Free format text: PAYMENT UNTIL: 20130328

Year of fee payment: 5

R250 Receipt of annual fees

Free format text: JAPANESE INTERMEDIATE CODE: R250

FPAY Renewal fee payment (event date is renewal date of database)

Free format text: PAYMENT UNTIL: 20130328

Year of fee payment: 5

FPAY Renewal fee payment (event date is renewal date of database)

Free format text: PAYMENT UNTIL: 20140328

Year of fee payment: 6

R250 Receipt of annual fees

Free format text: JAPANESE INTERMEDIATE CODE: R250

R250 Receipt of annual fees

Free format text: JAPANESE INTERMEDIATE CODE: R250

R250 Receipt of annual fees

Free format text: JAPANESE INTERMEDIATE CODE: R250

R250 Receipt of annual fees

Free format text: JAPANESE INTERMEDIATE CODE: R250

R250 Receipt of annual fees

Free format text: JAPANESE INTERMEDIATE CODE: R250

R250 Receipt of annual fees

Free format text: JAPANESE INTERMEDIATE CODE: R250

R250 Receipt of annual fees

Free format text: JAPANESE INTERMEDIATE CODE: R250

R250 Receipt of annual fees

Free format text: JAPANESE INTERMEDIATE CODE: R250

R250 Receipt of annual fees

Free format text: JAPANESE INTERMEDIATE CODE: R250

R250 Receipt of annual fees

Free format text: JAPANESE INTERMEDIATE CODE: R250

R250 Receipt of annual fees

Free format text: JAPANESE INTERMEDIATE CODE: R250

EXPY Cancellation because of completion of term