JP2010028352A - インバータ回路 - Google Patents

インバータ回路 Download PDF

Info

Publication number
JP2010028352A
JP2010028352A JP2008185956A JP2008185956A JP2010028352A JP 2010028352 A JP2010028352 A JP 2010028352A JP 2008185956 A JP2008185956 A JP 2008185956A JP 2008185956 A JP2008185956 A JP 2008185956A JP 2010028352 A JP2010028352 A JP 2010028352A
Authority
JP
Japan
Prior art keywords
voltage
nmos transistor
inverter circuit
input
gate
Prior art date
Legal status (The legal status is an assumption and is not a legal conclusion. Google has not performed a legal analysis and makes no representation as to the accuracy of the status listed.)
Granted
Application number
JP2008185956A
Other languages
English (en)
Other versions
JP5181893B2 (ja
Inventor
Koji Yoshii
宏治 吉井
Yasutaka Shimizu
泰貴 清水
Current Assignee (The listed assignees may be inaccurate. Google has not performed a legal analysis and makes no representation or warranty as to the accuracy of the list.)
Ricoh Co Ltd
Original Assignee
Ricoh Co Ltd
Priority date (The priority date is an assumption and is not a legal conclusion. Google has not performed a legal analysis and makes no representation as to the accuracy of the date listed.)
Filing date
Publication date
Application filed by Ricoh Co Ltd filed Critical Ricoh Co Ltd
Priority to JP2008185956A priority Critical patent/JP5181893B2/ja
Priority to US12/492,873 priority patent/US7755395B2/en
Publication of JP2010028352A publication Critical patent/JP2010028352A/ja
Application granted granted Critical
Publication of JP5181893B2 publication Critical patent/JP5181893B2/ja
Expired - Fee Related legal-status Critical Current
Anticipated expiration legal-status Critical

Links

Images

Classifications

    • HELECTRICITY
    • H03ELECTRONIC CIRCUITRY
    • H03KPULSE TECHNIQUE
    • H03K19/00Logic circuits, i.e. having at least two inputs acting on one output; Inverting circuits
    • H03K19/20Logic circuits, i.e. having at least two inputs acting on one output; Inverting circuits characterised by logic function, e.g. AND, OR, NOR, NOT circuits

Landscapes

  • Physics & Mathematics (AREA)
  • Engineering & Computer Science (AREA)
  • Computer Hardware Design (AREA)
  • Computing Systems (AREA)
  • General Engineering & Computer Science (AREA)
  • Mathematical Physics (AREA)
  • Logic Circuits (AREA)

Abstract

【課題】入力電圧が徐々に変化した場合でもしきい値電圧を低下させることができ、しかも入力インピーダンスを低下させることがなく、チップ面積の増加を抑えることができるインバータ回路を得る。
【解決手段】入力端子INとNMOSトランジスタN1のサブストレートゲートを、高抵抗R1を用いてDC結合したことから、簡単な回路で、NMOSトランジスタN1のしきい値電圧の変更が、入力信号Sinの立ち上がり及び立ち下り速度に依存することがなく、しかも、インバータ回路の入力インピーダンスの低下を抑えることができ、更にNMOSトランジスタN1のリーク電流の増加も抑えることができ、NMOSトランジスタN1のスイッチング時にしきい値電圧を下げることができ、更にチップ面積の増加を抑えることができるようにした。
【選択図】図1

Description

本発明は、インバータ回路に関し、特に入力しきい値電圧を小さくすることができ、しかも、リーク電流の少ないインバータ回路に関する。
近年、環境対策上、省エネルギー化が求められており、その結果、電子回路の省電力化に伴う動作電圧の低電圧化が進んでいる。電源電圧を低下させるためには使用するMOSトランジスタのしきい値電圧を下げなくてはならない。しかし、該しきい値電圧を下げると、MOSトランジスタのオフ時におけるリーク電流が多くなり、消費電流が増えるという問題があった。また、前記しきい値電圧を大きくすると、MOSトランジスタのスイッチング速度が遅くなるという問題も発生していた。
一方、信号の種類によっては、通常のレベルとは異なる電圧で、ハイレベルかローレベルかを判断する場合があった。このような場合には、MOSトランジスタの基板バイアス効果を利用して、しきい値電圧を制御する方法が知られている。すなわち、入力電圧が変化して、MOSトランジスタがスイッチング動作を行っている場合と動作を停止している場合とで、サブストレートゲート(バックゲートともいう)の電圧を異なる電圧値に制御し、スイッチングを行う場合はMOSトランジスタのしきい値電圧を小さくしてスイッチング速度を向上させ、動作停止時には該しきい値電圧を大きくしてリーク電流を低減させていた。
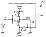
図6は、従来のインバータ回路の回路例を示した図である(例えば、特許文献1参照。)。
図6のインバータ回路100は、PMOSトランジスタP101、NMOSトランジスタN101、抵抗R101、コンデンサC101で構成され、出力端子OUTには負荷CLが接続されている。
図6において、入力端子INに入力された入力電圧がローレベル、すなわち接地電圧Vssである場合、PMOSトランジスタP101がオンすると共にNMOSトランジスタN101がオフしているため、出力端子OUTはハイレベルになる。
また、このような状態では、コンデンサC101の両端の電圧はそれぞれローレベルになっていることから、コンデンサC101には電荷が蓄えられておらず、NMOSトランジスタN101のサブストレートゲートの電圧は接地電圧Vssになっている。このため、NMOSトランジスタN101のしきい値電圧は高い状態にあり、NMOSトランジスタN101のリーク電流は小さく、消費電流を低減させることができる。
入力電圧がローレベルからハイレベル、すなわち接地電圧Vssから電源電圧Vddに変化すると、PMOSトランジスタP101がオフすると共にNMOSトランジスタN1がオンし、出力端子OUTはローレベルに変化する。
このとき、コンデンサC101の入力端子INに接続された端部はハイレベルに引き上げられるため、コンデンサC101は入力電圧によって充電される。このときの充電電流が抵抗R101に流れるため、抵抗R101には電圧降下が発生し、NMOSトランジスタN101のサブストレートゲートの電圧を上昇させる。該サブストレートゲートの電圧が上昇すると、基板バイアス効果の影響でNMOSトランジスタN101のしきい値電圧が低下するため、入力電圧がより小さい電圧でもNMOSトランジスタN101はオンし、高速動作が可能になる。
入力電圧がハイレベルに変化してから所定の時間が経過すると、コンデンサC101の充電が終了する。このとき、コンデンサC101の両端の電圧は入力電圧のハイレベルと同じ電圧になり、充電電流が流れなくなるため、抵抗R101における電圧降下もなくなり、NMOSトランジスタN101のサブストレートゲートの電圧は接地電圧Vssに戻る。
入力電圧がハイレベルからローレベルに変化すると、PMOSトランジスタP101がオンすると共にNMOSトランジスタN101がオフし、出力端子OUTはハイレベルに変化する。
このとき、コンデンサC101における入力端子INに接続された端部はローレベルに引き下げられるため、コンデンサC101は入力端子INに向かって放電を行う。このときの放電電流が抵抗R101に流れるため、抵抗R101には電圧降下が発生し、NMOSトランジスタN101のサブストレートゲートの電圧を負電圧まで低下させる。該サブストレートゲートの電圧が低下すると、基板バイアス効果の影響でNMOSトランジスタN101のしきい値電圧は上昇する。しかし、出力端子OUTがローレベルからハイレベルに変化するタイミングは、PMOSトランジスタP101のしきい値電圧で決定されるため、出力端子OUTがローレベルからハイレベルに移行するときの時間は通常のCMOSインバータ回路と変わらない。
なお、前記入力電圧がローレベルに変化してから所定の時間経過すると、コンデンサC101の放電が終了し、NMOSトランジスタN101のサブストレートゲートの電圧は接地電圧Vssに戻るため、NMOSトランジスタN101のリーク電流は通常のインバータ回路と同程度に維持することができる。
このように、図6のインバータ回路は、入力端子INの電圧がローレベルからハイレベルに変化する場合に、NMOSトランジスタN101のしきい値電圧を下げることで、高速動作を可能にしており、NMOSトランジスタN101のオフ時はサブストレートゲートを接地電圧Vssに保つため、リーク電流の増加も抑えることができる。
なお、図6と同様の構成をPMOSトランジスタP101に施して、入力端子INの電圧がハイレベルからローレベルに変化した場合に高速動作する回路と、図6と同様の構成をNMOSトランジスタN101とPMOSトランジスタP101の両方に施して、入力端子INの立ち上がり及び立ち下りの両方で高速化をしたものがあった。
特開2006−147845号公報
しかし、図6の回路では、サブストレートゲートの電圧制御を入力端子INとサブストレートゲートとの間に接続したコンデンサC101を介して行っているため、前記入力電圧の立ち上がり及び立ち下がりが急峻な信号の場合だけしか、しきい値電圧を変えることができないという問題があった。
また、図6のようなインバータ回路をシリコン基板の半導体チップ上に形成した場合は、NMOSトランジスタN101のサブストレートゲートとソースとの間に寄生ダイオード(図示せず)が形成される。該寄生ダイオードは、NMOSトランジスタのサブストレートゲート側がアノードで、NMOSトランジスタのソース側がカソードになっている。このような寄生ダイオードが接続された状態で、前記入力電圧がローレベルからハイレベルに変化すると、NMOSトランジスタN101のサブストレートゲートの電圧は前記寄生ダイオードでクランプされるため、前記入力電圧が該寄生ダイオードの順方向電圧を超えると、前記入力電圧でコンデンサC101を充電することになり、大きな電流が流れてインバータ回路の入力インピーダンスが低下するという問題も発生していた。
更に、コンデンサC101を追加しなければならず、チップ面積が大きくなるという問題もあった。
本発明は、このような問題を解決するためになされたものであり、入力電圧が徐々に変化した場合でもしきい値電圧を低下させることができ、しかも入力インピーダンスを低下させることがなく、チップ面積の増加を抑えることができるインバータ回路を得ることを目的とする。
この発明に係るインバータ回路は、入力端子に入力された入力信号の信号レベルを反転させて出力端子から出力するインバータ回路において、
ゲートが前記入力端子に接続されたソース接地のMOSトランジスタと、
該MOSトランジスタに直列に接続された負荷抵抗と、
該MOSトランジスタのゲートとサブストレートゲートとの間に接続された抵抗と、
を備えるものである。
また、この発明に係るインバータ回路は、入力端子に入力された入力信号の信号レベルを反転させて出力端子から出力するCMOS構成のインバータ回路において、
ゲートが前記入力端子に接続され、ソースが正側電源電圧に接続されたPMOSトランジスタと、
ゲートが前記入力端子に接続され、ソースが負側電源電圧に接続されたNMOSトランジスタと、
前記PMOSトランジスタと該NMOSトランジスタの各ドレインとの間に接続された負荷抵抗と、
前記NMOSトランジスタのゲートとサブストレートゲートとの間に接続された抵抗と、
を備えるものである。
また、この発明に係るインバータ回路は、入力端子に入力された入力信号の信号レベルを反転させて出力端子から出力するCMOS構成のインバータ回路において、
ゲートが前記入力端子に接続され、ソースが正側電源電圧に接続されたPMOSトランジスタと、
ゲートが前記入力端子に接続され、ソースが負側電源電圧に接続されたNMOSトランジスタと、
前記PMOSトランジスタと該NMOSトランジスタの各ドレインとの間に接続された負荷抵抗と、
前記PMOSトランジスタのゲートとサブストレートゲートとの間に接続された抵抗と、
を備えるものである。
また、前記入力端子とサブストレートゲートとの間に前記抵抗が接続された前記MOSトランジスタは、サブストレートゲートの電極が、ドレインを形成する半導体領域側に配置された半導体領域に形成されるようにした。
本発明のインバータ回路によれば、ゲートが前記入力端子に接続されたソース接地のMOSトランジスタのゲートとサブストレートゲートとの間に抵抗を接続するようにしたことから、該MOSトランジスタのしきい値電圧を入力信号の電圧に応じて変化させることができるため、インバータ回路のしきい値電圧をより小さくすることができる。
また、前記入力端子と前記MOSトランジスタのサブストレートゲートとをDC結合させたことから、前記入力信号の電圧が徐々に変化するような場合においても、インバータ回路のしきい値電圧を低下させることができる。
更に、コンデンサを使用しないため、チップ面積の増加を抑制することができる。
次に、図面に示す実施の形態に基づいて、本発明を詳細に説明する。
第1の実施の形態.
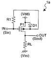
図1は、本発明の第1の実施の形態におけるインバータ回路の回路例を示した図である。
図1におけるインバータ回路1は、入力端子INに入力された入力信号Sinの信号レベルを反転させて出力端子OUTから出力信号Soutとして出力するものであり、NMOSトランジスタN1、負荷抵抗RL及び抵抗R1で構成されている。なお、図1では、NMOSトランジスタN1のサブストレートゲートとソースとの間に接続されているダイオードD1は、NMOSトランジスタN1を半導体チップ上に形成した際に形成される寄生ダイオードである。
NMOSトランジスタN1において、ゲートはインバータ回路1の入力端子INに、ソースは接地電圧Vssにそれぞれ接続され、ドレインは負荷抵抗RLを介して電源電圧Vddに接続されている。抵抗R1はNMOSトランジスタN1のゲートとサブストレートゲートとの間に接続され、負荷抵抗RLとNMOSトランジスタN1との接続部はインバータ回路1の出力端子OUTに接続されている。
このような構成において、入力信号Sinがローレベル、すなわち接地電圧Vssである場合、NMOSトランジスタN1はオフして遮断状態になるため、出力信号Soutはハイレベル、すなわち電源電圧Vddになる。また、このような状態では、NMOSトランジスタN1のサブストレートゲートの電圧は、入力信号Sinと同じローレベルの電圧であるため、およそ接地電圧Vssになっている。このようなことから、NMOSトランジスタN1のしきい値電圧は大きい状態になっており、NMOSトランジスタN1のリーク電流は小さく、インバータ回路1の消費電流を抑えることができる。
入力信号Sinの電圧が上昇すると、NMOSトランジスタN1のサブストレートゲートの電圧も上昇するため、NMOSトランジスタN1のしきい値電圧は基板バイアス効果の影響で低下する。入力信号Sinの電圧がNMOSトランジスタN1のしきい値電圧に達すると、NMOSトランジスタN1はオンして出力信号Soutはローレベルに変化する。このときのNMOSトランジスタN1のしきい値電圧は、入力信号Sinがローレベルのときよりも小さい値である。
なお、入力信号Sinの電圧が寄生ダイオードD1の順方向電圧以上になると、入力端子INから抵抗R1と寄生ダイオードD1を介して接地電圧Vssに電流が流れ、NMOSトランジスタN1のサブストレートゲートの電圧は寄生ダイオードD1の順方向電圧でクランプされる。しかし、抵抗R1の抵抗値を数MΩというような大きな値にすることで、インバータ回路1における入力インピーダンスの低下を抑えることができる。
また、入力端子INとNMOSトランジスタN1のサブストレートゲートは、抵抗R1を介してDC結合されているため、NMOSトランジスタN1のサブストレートゲートの電圧は、入力信号Sinの電圧の立ち上がり速度に依存しない。
また、入力信号Sinがハイレベルである状態では、NMOSトランジスタN1のしきい値電圧は小さいままであるが、NMOSトランジスタN1がオン状態であることから、リーク電流は問題にならない。
また、入力端子INから抵抗R1と寄生ダイオードD1を介して微少電流が流れるが、抵抗R1の抵抗値をできるだけ大きくして、インバータ回路1を使用した電子回路がスタンバイ状態になっている場合には、インバータ回路1の入力信号Sinがローレベルになるようにすることで、消費電流の増加を抑えることができる。
入力信号Sinがハイレベルからローレベルに変化すると、NMOSトランジスタN1はオフし、出力端子OUTはハイレベルになる。NMOSトランジスタN1のサブストレートゲートもローレベルに戻るため、前記のようにNMOSトランジスタN1のしきい値電圧が大きくなり、リーク電流の増加を抑えることができる。
次に、図2は、NMOSトランジスタN1の素子構造の例を示した図である。
図2において、NMOSトランジスタN1は、Psub基板上にNウエル領域NWが作られ、更にNウエル領域NW内に作られたPウエル領域PWに形成されている。Pウエル領域PWには2つのN領域と1つのP領域が形成されている。一方の該N領域がソースSを、他方の該N領域がドレインDをそれぞれなし、該P領域がサブストレートゲートSGをなしている。また、ソースSとドレインDの各N領域間のチップ表面には絶縁層が形成され、該絶縁層の上にゲート電極Gが形成されている。
NMOSトランジスタN1のサブストレートゲートSGの電極は、Pウエル領域PWに形成された前記P領域から取り出されている。図2から分かるように、NMOSトランジスタN1において、サブストレートゲートSGの電極が、ドレインDを形成する半導体領域側に配置されている。このため、サブストレートゲートSGとソースSのN領域との距離が長くなり、寄生ダイオードD1の順方向におけるオン抵抗Rdが大きくなることから、サブストレートゲートの電圧をより大きい電圧まで上げることができると共に、入力インピーダンスを大きくすることができる。
このように、本第1の実施の形態におけるインバータ回路は、入力端子INとNMOSトランジスタN1のサブストレートゲートを、高抵抗R1を用いてDC結合したことから、簡単な回路で、NMOSトランジスタN1のしきい値電圧の変更が、入力信号Sinの立ち上がり及び立ち下り速度に依存することがなく、しかも、インバータ回路の入力インピーダンスの低下を抑えることができ、更にNMOSトランジスタN1のリーク電流の増加も抑えることができ、NMOSトランジスタN1のスイッチング時にしきい値電圧を下げることができ、更にチップ面積の増加を抑えることができる。
第2の実施の形態.
前記第1の実施の形態では、NMOSトランジスタを使用してインバータ回路を形成したが、該NMOSトランジスタの代わりにPMOSトランジスタを使用してもよく、このようにしたものを本発明の第2の実施の形態とする。
図3は、本発明の第2の実施の形態におけるインバータ回路の回路例を示した図である。なお、図3では、図1と同じもの又は同様のものは同じ符号で示している。
図3におけるインバータ回路1aは、入力端子INに入力された入力信号Sinの信号レベルを反転させて出力端子OUTから出力信号Soutとして出力するものであり、PMOSトランジスタP1、負荷抵抗RL及び抵抗R1で構成されている。なお、図3では、PMOSトランジスタP1のサブストレートゲートとソースとの間に接続されているダイオードD1は、PMOSトランジスタP1を半導体チップ上に形成した際に形成される寄生ダイオードである。
PMOSトランジスタP1において、ゲートはインバータ回路1aの入力端子INに、ソースは電源電圧Vddにそれぞれ接続され、ドレインは負荷抵抗RLを介して接地電圧Vssに接続されている。抵抗R1はPMOSトランジスタP1のゲートとサブストレートゲートとの間に接続され、負荷抵抗RLとPMOSトランジスタP1との接続部はインバータ回路1aの出力端子OUTに接続されている。
このような構成において、入力信号Sinがハイレベルのときは、PMOSトランジスタP1はオフして遮断状態になるため、出力信号Soutはローレベルになる。また、このような状態では、PMOSトランジスタP1のサブストレートゲートの電圧は、入力信号Sinの電圧と同じでハイレベルであることから、およそ電源電圧Vddになっている。このため、PMOSトランジスタP1のしきい値電圧は大きい状態になっており、PMOSトランジスタP1のリーク電流は小さく、インバータ回路1aの消費電流を抑えることができる。
入力信号Sinの電圧が低下すると、PMOSトランジスタP1のサブストレートゲートの電圧も低下するため、PMOSトランジスタP1のしきい値電圧は基板バイアス効果の影響で小さくなる。入力信号Sinの電圧がPMOSトランジスタP1のしきい値電圧になると、PMOSトランジスタP1はオンして出力信号Soutはハイレベルになる。このときのPMOSトランジスタP1のしきい値電圧は、入力信号Sinがハイレベルのときよりも小さい値である。
なお、電源電圧Vddと入力信号Sinの電圧との差が寄生ダイオードD1の順方向電圧以上になると、電源電圧Vddから寄生ダイオードD1と抵抗R1を介して入力端子INに電流が流れ、PMOSトランジスタP1のサブストレートゲートの電圧は寄生ダイオードD1の順方向電圧でクランプされる。しかし、抵抗R1の抵抗値を数MΩというような大きな値にすることで、インバータ回路1における入力インピーダンスの低下を抑えることができる。
また、入力端子INとPMOSトランジスタP1のサブストレートゲートは、抵抗R1を介してDC結合されているため、PMOSトランジスタP1のサブストレートゲートの電圧は、入力信号Sinの電圧の立ち上がり速度に依存しない。
また、入力信号Sinがローレベルである状態では、PMOSトランジスタP1のしきい値電圧は小さいままであるが、PMOSトランジスタP1がオン状態であることから、リーク電流は問題にならない。
また、電源電圧Vddから寄生ダイオードD1と抵抗R1を介して入力端子INに微少電流が流れるが、抵抗R1の抵抗値をできるだけ大きくして、インバータ回路1aを使用した電子回路がスタンバイ状態になっている場合には、インバータ回路1aの入力信号Sinがハイレベルになるようにすることで、消費電流の増加を抑えることができる。
入力信号Sinがローレベルからハイレベルに変化すると、PMOSトランジスタP1はオフし、出力端子OUTはローレベルになる。PMOSトランジスタP1のサブストレートゲートの電圧もハイレベルに戻るため、前記のようにPMOSトランジスタP1のしきい値電圧が大きくなり、リーク電流の増加を抑えることができる。
なお、前記第1の実施の形態における図2で示したNMOSトランジスタN1と同様に、PMOSトランジスタP1の場合も、サブストレートゲートを取り出す領域をドレインの領域側に設けることにより、NMOSトランジスタN1のときと同様の効果を得ることができる。
このように、本第2の実施の形態におけるインバータ回路は、入力端子INとPMOSトランジスタP1のサブストレートゲートを、高抵抗R1を用いてDC結合したことから、簡単な回路で、PMOSトランジスタP1のしきい値電圧の変更が、入力信号Sinの立ち上がり及び立ち下り速度に依存することがなく、しかも、インバータ回路の入力インピーダンスの低下を抑えることができ、更にPMOSトランジスタP1のリーク電流の増加も抑えることができ、PMOSトランジスタP1のスイッチング時にしきい値電圧を下げることができ、更にチップ面積の増加を抑えることができる。
第3の実施の形態.
前記第1の実施の形態ではNMOSトランジスタを使用してインバータ回路を形成するようにしたが、CMOS構成でインバータ回路を形成するようにしてもよく、このようにしたものを本発明の第3の実施の形態とする。
図4は、本発明の第3の実施の形態におけるインバータ回路の回路例を示した図である。なお、図4では、図1と同じもの又は同様のものは同じ符号で示している。
図4におけるインバータ回路1bは、入力端子INに入力された入力信号Sinの信号レベルを反転させて出力端子OUTから出力信号Soutとして出力するものであり、NMOSトランジスタN1、PMOSトランジスタP2及び抵抗R1,R2で構成されている。なお、図4では、ダイオードD1は、NMOSトランジスタN1を半導体チップ上に形成した際に形成される寄生ダイオードであり、抵抗R2は負荷抵抗をなしている。
PMOSトランジスタP2とNMOSトランジスタN1のゲートは接続され、該接続部は入力端子INに接続されている。PMOSトランジスタP2において、ソースは電源電圧Vddに接続され、ドレインは抵抗R2を介してNMOSトランジスタN1のドレインに接続されている。NMOSトランジスタN1において、ソースは接地電圧Vssに接続され、ドレインはインバータ回路1bの出力端子OUTに接続されている。抵抗R1は、入力端子INとNMOSトランジスタN1のサブストレートゲートとの間に接続されている。
なお、抵抗R2は、PMOSトランジスタP2とNMOSトランジスタN1が同時にオンしたときの貫通電流を低減させるためのものであり、インバータ回路1bの出力端子OUTは、抵抗R2の両端のいずれか一方に接続するようにすればよく、抵抗R2を2つの抵抗で構成し、該各抵抗の接続部を出力端子OUTに接続するようにしてもよい。
このような構成において、入力信号Sinがローレベルのときは、NMOSトランジスタN1がオフすると共にPMOSトランジスタP2がオンしているため、出力信号Soutはハイレベルになる。また、このような状態では、NMOSトランジスタN1のサブストレートゲートの電圧は、入力信号Sinの電圧と同じでローレベルであることから、およそ接地電圧Vssになっている。このため、NMOSトランジスタN1のしきい値電圧は大きい状態になっており、NMOSトランジスタN1のリーク電流は小さく、インバータ回路1bの消費電流を抑えることができる。
入力信号Sinの電圧が上昇すると、NMOSトランジスタN1のサブストレートゲートの電圧も上昇するため、NMOSトランジスタN1のしきい値電圧は基板バイアス効果の影響で小さくなる。入力信号Sinの電圧がNMOSトランジスタN1のしきい値電圧になると、NMOSトランジスタN1はオンして出力信号Soutはローレベルになる。このときのNMOSトランジスタN1のしきい値電圧は、入力信号Sinがローレベルのときよりも小さい値である。
なお、入力信号Sinの電圧が寄生ダイオードD1の順方向電圧以上になると、前記第1の実施の形態の場合と同様、入力端子INから抵抗R1と寄生ダイオードD1を介して接地電圧Vssに電流が流れ、NMOSトランジスタN1のサブストレートゲートの電圧は寄生ダイオードD1の順方向電圧でクランプされる。しかし、抵抗R1の抵抗値を数MΩというような大きな値にすることで、インバータ回路1bにおける入力インピーダンスの低下を抑えることができる。
また、入力端子INとNMOSトランジスタN1のサブストレートゲートは、抵抗R1を介してDC結合されているため、NMOSトランジスタN1のサブストレートゲートの電圧は、入力信号Sinの電圧の立ち上がり速度に依存しない。
また、入力信号Sinがハイレベルである状態では、PMOSトランジスタP2がオフすると共にNMOSトランジスタN1がオンする。このとき、NMOSトランジスタN1のしきい値電圧は小さいままであるが、NMOSトランジスタN1はオン状態であることから、リーク電流は問題にならない。
また、前記第1の実施の形態と同様、入力端子INから抵抗R1と寄生ダイオードD1を介して微少電流が流れるが、抵抗R1の抵抗値をできるだけ大きくして、インバータ回路1bを使用した電子回路がスタンバイ状態になっている場合には、インバータ回路1bの入力信号Sinがローレベルになるようにすることで、消費電流の増加を抑えることができる。
入力信号Sinがハイレベルからローレベルに変化すると、PMOSトランジスタP2がオンすると共にNMOSトランジスタN1がオフし、出力端子OUTはハイレベルになる。NMOSトランジスタN1のサブストレートゲートもローレベルに戻るため、前記のようにNMOSトランジスタN1のしきい値電圧が大きくなり、リーク電流の増加を抑えることができる。
このように、本第3の実施の形態におけるインバータ回路は、前記第1の実施の形態のインバータ回路をCMOS構成にした場合も、前記第1の実施の形態と同様の効果を得ることができる。
第4の実施の形態.
前記第2の実施の形態ではPMOSトランジスタを使用してインバータ回路を形成するようにしたが、CMOS構成でインバータ回路を形成するようにしてもよく、このようにしたものを本発明の第4の実施の形態とする。
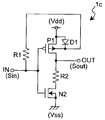
図5は、本発明の第4の実施の形態におけるインバータ回路の回路例を示した図である。なお、図5では、図3と同じもの又は同様のものは同じ符号で示している。
図5におけるインバータ回路1cは、入力端子INに入力された入力信号Sinの信号レベルを反転させて出力端子OUTから出力信号Soutとして出力するものであり、NMOSトランジスタN2、PMOSトランジスタP1、負荷抵抗RL及び抵抗R1,R2で構成されている。なお、図5では、ダイオードD1は、PMOSトランジスタP1を半導体チップ上に形成した際に形成される寄生ダイオードであり、抵抗R2は負荷抵抗をなしている。
PMOSトランジスタP1とNMOSトランジスタN2の各ゲートは接続され、該接続部は入力端子INに接続されている。PMOSトランジスタP1において、ソースは電源電圧Vddに接続され、ドレインは出力端子OUTに接続されると共に抵抗R2を介してNMOSトランジスタN2のドレインに接続されている。NMOSトランジスタN2のソースは、接地電圧Vssに接続されている。抵抗R1は、入力端子INとPMOSトランジスタP1のサブストレートゲートとの間に接続されている。
なお、抵抗R2は、PMOSトランジスタP1とNMOSトランジスタN2が同時にオンしたときの貫通電流を低減させるためのものであり、インバータ回路1cの出力端子OUTは、抵抗R2の両端のいずれか一方に接続するようにすればよく、抵抗R2を2つの抵抗で構成し、該各抵抗の接続部を出力端子OUTに接続するようにしてもよい。
このような構成において、入力信号Sinがハイレベルのときは、PMOSトランジスタP1がオフすると共にNMOSトランジスタN2はオンしているため、出力信号Soutはローレベルになる。また、このような状態では、PMOSトランジスタP1のサブストレートゲートの電圧は、入力信号Sinの電圧と同じハイレベルであることから、およそ電源電圧Vddになっている。このため、PMOSトランジスタP1のしきい値電圧は大きい状態になっており、PMOSトランジスタP1のリーク電流は小さく、インバータ回路1cの消費電流を抑えることができる。
入力信号Sinの電圧が低下すると、PMOSトランジスタP1のサブストレートゲートの電圧も低下するため、PMOSトランジスタP1のしきい値電圧は基板バイアス効果の影響で小さくなる。入力信号Sinの電圧がPMOSトランジスタP1のしきい値電圧になると、PMOSトランジスタP1はオンして出力信号Soutはハイレベルになる。このときのPMOSトランジスタP1のしきい値電圧は、入力信号Sinがハイレベルのときよりも小さい値である。
なお、電源電圧Vddと入力信号Sinの電圧との差が寄生ダイオードD1の順方向電圧以上になると、前記第2の実施の形態と同様、電源電圧Vddから寄生ダイオードD1と抵抗R1を介して入力端子INに電流が流れ、PMOSトランジスタP1のサブストレートゲートの電圧は寄生ダイオードD1の順方向電圧でクランプされる。しかし、抵抗R1の抵抗値を数MΩというような大きな値にすることで、インバータ回路1cにおける入力インピーダンスの低下を抑えることができる。
また、入力端子INとPMOSトランジスタP1のサブストレートゲートは、抵抗R1を介してDC結合されているため、PMOSトランジスタP1のサブストレートゲートの電圧は、入力信号Sinの電圧の立ち上がり速度に依存しない。
また、入力信号Sinがローレベルである状態では、NMOSトランジスタN2がオフすると共にPMOSトランジスタP1がオンする。このとき、PMOSトランジスタP1のしきい値電圧は小さいままであるが、PMOSトランジスタP1がオン状態であることから、リーク電流は問題にならない。
また、前記第2の実施の形態と同様、電源電圧Vddから寄生ダイオードD1と抵抗R1を介して入力端子INに微少電流が流れるが、抵抗R1の抵抗値をできるだけ大きくして、インバータ回路1cを使用した電子回路がスタンバイ状態になっている場合には、インバータ回路1cの入力信号Sinがハイレベルになるようにすることで、消費電流の増加を抑えることができる。
入力信号Sinがローレベルからハイレベルに変化すると、PMOSトランジスタP1はオフし、出力端子OUTはローレベルになる。PMOSトランジスタP1のサブストレートゲートの電圧もハイレベルに戻るため、前記のようにPMOSトランジスタP1のしきい値電圧が大きくなり、リーク電流の増加を抑えることができる。
このように、本第4の実施の形態のインバータ回路は、前記第2の実施の形態のインバータ回路をCMOS構成にした場合も、前記第2の実施の形態と同様の効果を得ることができる。
本発明の第1の実施の形態におけるインバータ回路の回路例を示した図である。 NMOSトランジスタN1の素子構造の例を示した図である。 本発明の第2の実施の形態におけるインバータ回路の回路例を示した図である。 本発明の第3の実施の形態におけるインバータ回路の回路例を示した図である。 本発明の第4の実施の形態におけるインバータ回路の回路例を示した図である。 従来のインバータ回路の回路例を示した図である。
符号の説明
1,1a,1b,1c インバータ回路
N1,N2 NMOSトランジスタ
P1,P2 PMOSトランジスタ
RL 負荷抵抗
R1,R2 抵抗
D1 寄生ダイオード

Claims (4)

  1. 入力端子に入力された入力信号の信号レベルを反転させて出力端子から出力するインバータ回路において、
    ゲートが前記入力端子に接続されたソース接地のMOSトランジスタと、
    該MOSトランジスタに直列に接続された負荷抵抗と、
    該MOSトランジスタのゲートとサブストレートゲートとの間に接続された抵抗と、
    を備えることを特徴とするインバータ回路。
  2. 入力端子に入力された入力信号の信号レベルを反転させて出力端子から出力するCMOS構成のインバータ回路において、
    ゲートが前記入力端子に接続され、ソースが正側電源電圧に接続されたPMOSトランジスタと、
    ゲートが前記入力端子に接続され、ソースが負側電源電圧に接続されたNMOSトランジスタと、
    前記PMOSトランジスタと該NMOSトランジスタの各ドレインとの間に接続された負荷抵抗と、
    前記NMOSトランジスタのゲートとサブストレートゲートとの間に接続された抵抗と、
    を備えることを特徴とするインバータ回路。
  3. 入力端子に入力された入力信号の信号レベルを反転させて出力端子から出力するCMOS構成のインバータ回路において、
    ゲートが前記入力端子に接続され、ソースが正側電源電圧に接続されたPMOSトランジスタと、
    ゲートが前記入力端子に接続され、ソースが負側電源電圧に接続されたNMOSトランジスタと、
    前記PMOSトランジスタと該NMOSトランジスタの各ドレインとの間に接続された負荷抵抗と、
    前記PMOSトランジスタのゲートとサブストレートゲートとの間に接続された抵抗と、
    を備えることを特徴とするインバータ回路。
  4. 前記入力端子とサブストレートゲートとの間に前記抵抗が接続された前記MOSトランジスタは、サブストレートゲートの電極が、ドレインを形成する半導体領域側に配置された半導体領域に形成されることを特徴とする請求項1、2又は3記載のインバータ回路。
JP2008185956A 2008-07-17 2008-07-17 インバータ回路 Expired - Fee Related JP5181893B2 (ja)

Priority Applications (2)

Application Number Priority Date Filing Date Title
JP2008185956A JP5181893B2 (ja) 2008-07-17 2008-07-17 インバータ回路
US12/492,873 US7755395B2 (en) 2008-07-17 2009-06-26 Inverter circuit

Applications Claiming Priority (1)

Application Number Priority Date Filing Date Title
JP2008185956A JP5181893B2 (ja) 2008-07-17 2008-07-17 インバータ回路

Publications (2)

Publication Number Publication Date
JP2010028352A true JP2010028352A (ja) 2010-02-04
JP5181893B2 JP5181893B2 (ja) 2013-04-10

Family

ID=41529776

Family Applications (1)

Application Number Title Priority Date Filing Date
JP2008185956A Expired - Fee Related JP5181893B2 (ja) 2008-07-17 2008-07-17 インバータ回路

Country Status (2)

Country Link
US (1) US7755395B2 (ja)
JP (1) JP5181893B2 (ja)

Cited By (2)

* Cited by examiner, † Cited by third party
Publication number Priority date Publication date Assignee Title
JP2014138423A (ja) * 2013-01-15 2014-07-28 Triquint Semiconductor Inc 抵抗分圧器を有するスイッチ装置
JPWO2017057112A1 (ja) * 2015-10-02 2018-05-17 国立研究開発法人産業技術総合研究所 マルチプレクサ及びこれを用いた集積回路

Families Citing this family (11)

* Cited by examiner, † Cited by third party
Publication number Priority date Publication date Assignee Title
TW201013925A (en) * 2008-09-17 2010-04-01 Grand Gem Semiconductor Co Ltd MOS transistor having reverse current limiting and a voltage converter applied with the MOS transistor
US20100102872A1 (en) * 2008-10-29 2010-04-29 Taiwan Semiconductor Manufacturing Co., Ltd. Dynamic Substrate Bias for PMOS Transistors to Alleviate NBTI Degradation
KR101694877B1 (ko) * 2009-10-16 2017-01-11 삼성전자주식회사 그라핀 소자 및 그 제조 방법
CZ303698B6 (cs) * 2011-07-19 2013-03-20 Vysoké ucení technické v Brne Fakulta elektrotechniky a komunikacních technologií Zapojení FG MOS a QFG MOS tranzistoru pro analogové integrované obvody
CN102611417A (zh) * 2011-12-21 2012-07-25 上海博泰悦臻电子设备制造有限公司 降低漏电流的电路
TW201417496A (zh) * 2012-10-24 2014-05-01 Keystone Semiconductor Corp 電源開啟重置電路
US8803591B1 (en) * 2013-11-06 2014-08-12 Freescale Semiconductor, Inc. MOS transistor with forward bulk-biasing circuit
CN104378102A (zh) * 2014-11-21 2015-02-25 无锡中星微电子有限公司 低功耗逻辑电路
US11705499B2 (en) * 2021-06-11 2023-07-18 Nanya Technology Corporation Semiconductor device with inverter and method for fabricating the same
EP4224712B1 (en) * 2022-02-08 2025-10-01 NXP USA, Inc Circuits for inverters and pull-up/pull-down circuits
US12119083B2 (en) * 2022-05-13 2024-10-15 Changxin Memory Technologies, Inc. Drive circuit, method for driving drive circuit, and memory

Citations (8)

* Cited by examiner, † Cited by third party
Publication number Priority date Publication date Assignee Title
JPH05326890A (ja) * 1992-05-07 1993-12-10 Nec Corp 出力バッファ回路
JPH08251012A (ja) * 1995-03-15 1996-09-27 Mitsubishi Electric Corp Cmos論理回路
JPH08265123A (ja) * 1995-03-22 1996-10-11 Nec Corp ドライバ回路
JPH11346151A (ja) * 1998-03-30 1999-12-14 Nec Corp 論理回路
JPH11355123A (ja) * 1998-06-11 1999-12-24 Mitsubishi Electric Corp 動的しきい値mosトランジスタを用いたバッファ
JP2004072709A (ja) * 2002-06-10 2004-03-04 Renesas Technology Corp レベル変換回路
JP2005311359A (ja) * 2004-04-16 2005-11-04 Zarlink Semiconductor Ab トランジスタウェルへのバイアス印加方法、動作電圧低減方法、差動増幅器回路、回路、および集積回路
JP2006237760A (ja) * 2005-02-23 2006-09-07 Renesas Technology Corp 半導体集積回路装置

Family Cites Families (13)

* Cited by examiner, † Cited by third party
Publication number Priority date Publication date Assignee Title
US4418292A (en) * 1980-05-28 1983-11-29 Raytheon Company Logic gate having a noise immunity circuit
JPS59121939A (ja) 1982-12-28 1984-07-14 Fujitsu Ltd ウエ−ハのブラツシング方法
JPH0199317A (ja) 1987-10-12 1989-04-18 Ricoh Co Ltd 温度補償付レベルシフト回路
JPH01276920A (ja) 1988-04-28 1989-11-07 Ricoh Co Ltd アナログ・スイッチ
JPH01300616A (ja) 1988-05-27 1989-12-05 Ricoh Co Ltd シュミット回路の反転レベル制御回路
JPH04273716A (ja) 1991-02-28 1992-09-29 Ricoh Co Ltd アナログスイッチ
WO1999026334A1 (fr) * 1997-11-14 1999-05-27 Seiko Epson Corporation Montage amplificateur oscillant et basse tension, et dispositif electronique portatif incorporant ce montage
JP2003101403A (ja) 2001-09-26 2003-04-04 Ricoh Co Ltd 入力回路
JP4273716B2 (ja) 2002-07-31 2009-06-03 日本精工株式会社 ワーク搬送装置
JP3986391B2 (ja) 2002-08-08 2007-10-03 株式会社リコー 定電圧電源回路
JP3923397B2 (ja) 2002-09-17 2007-05-30 株式会社リコー レベルトランスレータ回路
JP2006147845A (ja) 2004-11-19 2006-06-08 Techno Network Shikoku Co Ltd 半導体装置
JP2006148515A (ja) 2004-11-19 2006-06-08 Ricoh Co Ltd 遅延回路及び発振回路

Patent Citations (8)

* Cited by examiner, † Cited by third party
Publication number Priority date Publication date Assignee Title
JPH05326890A (ja) * 1992-05-07 1993-12-10 Nec Corp 出力バッファ回路
JPH08251012A (ja) * 1995-03-15 1996-09-27 Mitsubishi Electric Corp Cmos論理回路
JPH08265123A (ja) * 1995-03-22 1996-10-11 Nec Corp ドライバ回路
JPH11346151A (ja) * 1998-03-30 1999-12-14 Nec Corp 論理回路
JPH11355123A (ja) * 1998-06-11 1999-12-24 Mitsubishi Electric Corp 動的しきい値mosトランジスタを用いたバッファ
JP2004072709A (ja) * 2002-06-10 2004-03-04 Renesas Technology Corp レベル変換回路
JP2005311359A (ja) * 2004-04-16 2005-11-04 Zarlink Semiconductor Ab トランジスタウェルへのバイアス印加方法、動作電圧低減方法、差動増幅器回路、回路、および集積回路
JP2006237760A (ja) * 2005-02-23 2006-09-07 Renesas Technology Corp 半導体集積回路装置

Cited By (2)

* Cited by examiner, † Cited by third party
Publication number Priority date Publication date Assignee Title
JP2014138423A (ja) * 2013-01-15 2014-07-28 Triquint Semiconductor Inc 抵抗分圧器を有するスイッチ装置
JPWO2017057112A1 (ja) * 2015-10-02 2018-05-17 国立研究開発法人産業技術総合研究所 マルチプレクサ及びこれを用いた集積回路

Also Published As

Publication number Publication date
US20100013519A1 (en) 2010-01-21
JP5181893B2 (ja) 2013-04-10
US7755395B2 (en) 2010-07-13

Similar Documents

Publication Publication Date Title
JP5181893B2 (ja) インバータ回路
KR100302251B1 (ko) 동적임계치mos트랜지스터를사용한버퍼
JP4002847B2 (ja) 自動遅延調整機能付きレベル変換回路
JP4968327B2 (ja) インバータ回路
JP4597044B2 (ja) 逆流防止回路
JP5211889B2 (ja) 半導体集積回路
US7336101B2 (en) Control circuit and method
US8736311B2 (en) Semiconductor integrated circuit
JP5421075B2 (ja) 入力回路
US20090231016A1 (en) Gate oxide protected i/o circuit
JP2012203528A (ja) ボルテージ・レギュレータ
US20090009152A1 (en) Bias supply, start-up circuit, and start-up method for bias circuit
JP4047178B2 (ja) 入力回路
JP5599993B2 (ja) 半導体装置
KR20090104362A (ko) 인버터 회로
JP6864568B2 (ja) 半導体装置
US20100295593A1 (en) Delay circuit
JP2008085571A (ja) 半導体集積回路
JP3429213B2 (ja) 集積回路
JP2006217540A (ja) 半導体集積回路および半導体集積回路の制御方法
US20090284287A1 (en) Output buffer circuit and integrated circuit
US20070236253A1 (en) Semiconductor integrated circuit
KR100735756B1 (ko) 반도체 집적 회로
JP2008131266A (ja) 半導体装置
KR102845796B1 (ko) 지연 회로

Legal Events

Date Code Title Description
A621 Written request for application examination

Free format text: JAPANESE INTERMEDIATE CODE: A621

Effective date: 20110324

A977 Report on retrieval

Free format text: JAPANESE INTERMEDIATE CODE: A971007

Effective date: 20120928

A131 Notification of reasons for refusal

Free format text: JAPANESE INTERMEDIATE CODE: A131

Effective date: 20121002

A521 Written amendment

Free format text: JAPANESE INTERMEDIATE CODE: A523

Effective date: 20121128

TRDD Decision of grant or rejection written
A01 Written decision to grant a patent or to grant a registration (utility model)

Free format text: JAPANESE INTERMEDIATE CODE: A01

Effective date: 20121218

A61 First payment of annual fees (during grant procedure)

Free format text: JAPANESE INTERMEDIATE CODE: A61

Effective date: 20121231

R151 Written notification of patent or utility model registration

Ref document number: 5181893

Country of ref document: JP

Free format text: JAPANESE INTERMEDIATE CODE: R151

FPAY Renewal fee payment (event date is renewal date of database)

Free format text: PAYMENT UNTIL: 20160125

Year of fee payment: 3

S111 Request for change of ownership or part of ownership

Free format text: JAPANESE INTERMEDIATE CODE: R313111

R350 Written notification of registration of transfer

Free format text: JAPANESE INTERMEDIATE CODE: R350

R250 Receipt of annual fees

Free format text: JAPANESE INTERMEDIATE CODE: R250

R250 Receipt of annual fees

Free format text: JAPANESE INTERMEDIATE CODE: R250

R250 Receipt of annual fees

Free format text: JAPANESE INTERMEDIATE CODE: R250

LAPS Cancellation because of no payment of annual fees