JP2005292403A - 変倍光学系、撮像レンズ装置及びデジタル機器 - Google Patents
変倍光学系、撮像レンズ装置及びデジタル機器 Download PDFInfo
- Publication number
- JP2005292403A JP2005292403A JP2004106241A JP2004106241A JP2005292403A JP 2005292403 A JP2005292403 A JP 2005292403A JP 2004106241 A JP2004106241 A JP 2004106241A JP 2004106241 A JP2004106241 A JP 2004106241A JP 2005292403 A JP2005292403 A JP 2005292403A
- Authority
- JP
- Japan
- Prior art keywords
- lens
- lens group
- optical system
- optical
- positive
- Prior art date
- Legal status (The legal status is an assumption and is not a legal conclusion. Google has not performed a legal analysis and makes no representation as to the accuracy of the status listed.)
- Pending
Links
- 230000003287 optical effect Effects 0.000 title claims abstract description 301
- 238000003384 imaging method Methods 0.000 title claims abstract description 43
- 229920003023 plastic Polymers 0.000 claims abstract description 34
- 239000004033 plastic Substances 0.000 claims abstract description 34
- 230000014509 gene expression Effects 0.000 claims description 42
- 239000000463 material Substances 0.000 claims description 13
- 230000007246 mechanism Effects 0.000 claims description 7
- 239000002131 composite material Substances 0.000 claims description 4
- 230000004075 alteration Effects 0.000 description 59
- 201000009310 astigmatism Diseases 0.000 description 23
- 239000011521 glass Substances 0.000 description 19
- 230000035945 sensitivity Effects 0.000 description 17
- 238000010586 diagram Methods 0.000 description 16
- 230000005499 meniscus Effects 0.000 description 15
- 238000003825 pressing Methods 0.000 description 10
- 238000010276 construction Methods 0.000 description 9
- 238000004519 manufacturing process Methods 0.000 description 7
- 230000009471 action Effects 0.000 description 6
- 230000008859 change Effects 0.000 description 4
- 230000009467 reduction Effects 0.000 description 4
- 230000007613 environmental effect Effects 0.000 description 3
- 230000006870 function Effects 0.000 description 3
- 230000002093 peripheral effect Effects 0.000 description 3
- 230000015572 biosynthetic process Effects 0.000 description 2
- 230000001413 cellular effect Effects 0.000 description 2
- 230000008602 contraction Effects 0.000 description 2
- 230000006866 deterioration Effects 0.000 description 2
- 238000009826 distribution Methods 0.000 description 2
- 230000000694 effects Effects 0.000 description 2
- 238000000034 method Methods 0.000 description 2
- 238000003786 synthesis reaction Methods 0.000 description 2
- 206010010071 Coma Diseases 0.000 description 1
- 230000008901 benefit Effects 0.000 description 1
- 230000006835 compression Effects 0.000 description 1
- 238000007906 compression Methods 0.000 description 1
- 239000006059 cover glass Substances 0.000 description 1
- 238000006073 displacement reaction Methods 0.000 description 1
- 230000006872 improvement Effects 0.000 description 1
- 238000009434 installation Methods 0.000 description 1
- 238000000465 moulding Methods 0.000 description 1
- 230000010287 polarization Effects 0.000 description 1
- 210000001747 pupil Anatomy 0.000 description 1
- 230000003252 repetitive effect Effects 0.000 description 1
- 239000004065 semiconductor Substances 0.000 description 1
- 238000003860 storage Methods 0.000 description 1
- 230000000007 visual effect Effects 0.000 description 1
Images
Classifications
-
- G—PHYSICS
- G02—OPTICS
- G02B—OPTICAL ELEMENTS, SYSTEMS OR APPARATUS
- G02B15/00—Optical objectives with means for varying the magnification
- G02B15/14—Optical objectives with means for varying the magnification by axial movement of one or more lenses or groups of lenses relative to the image plane for continuously varying the equivalent focal length of the objective
- G02B15/16—Optical objectives with means for varying the magnification by axial movement of one or more lenses or groups of lenses relative to the image plane for continuously varying the equivalent focal length of the objective with interdependent non-linearly related movements between one lens or lens group, and another lens or lens group
- G02B15/177—Optical objectives with means for varying the magnification by axial movement of one or more lenses or groups of lenses relative to the image plane for continuously varying the equivalent focal length of the objective with interdependent non-linearly related movements between one lens or lens group, and another lens or lens group having a negative front lens or group of lenses
-
- G—PHYSICS
- G02—OPTICS
- G02B—OPTICAL ELEMENTS, SYSTEMS OR APPARATUS
- G02B15/00—Optical objectives with means for varying the magnification
- G02B15/14—Optical objectives with means for varying the magnification by axial movement of one or more lenses or groups of lenses relative to the image plane for continuously varying the equivalent focal length of the objective
- G02B15/143—Optical objectives with means for varying the magnification by axial movement of one or more lenses or groups of lenses relative to the image plane for continuously varying the equivalent focal length of the objective having three groups only
- G02B15/1435—Optical objectives with means for varying the magnification by axial movement of one or more lenses or groups of lenses relative to the image plane for continuously varying the equivalent focal length of the objective having three groups only the first group being negative
- G02B15/143507—Optical objectives with means for varying the magnification by axial movement of one or more lenses or groups of lenses relative to the image plane for continuously varying the equivalent focal length of the objective having three groups only the first group being negative arranged -++
Landscapes
- Physics & Mathematics (AREA)
- General Physics & Mathematics (AREA)
- Optics & Photonics (AREA)
- Nonlinear Science (AREA)
- Lenses (AREA)
- Studio Devices (AREA)
Abstract
【解決手段】 複数のレンズ群からなり、光軸方向に各レンズ群の間隔を変えることにより変倍を行う変倍光学系を、物体側から順に、光学的パワーが負正正である3つのレンズ群で構成する。そして、第1レンズ群(Gr1)および第2レンズ群(Gr2)を少なくとも1枚ずつの正、負レンズで構成する。さらに非球面レンズを多用することにより、コンパクトでありながら、高精細な光学系を実現する。それに加え、最も外形の大きい第1レンズ群(Gr1)のレンズを全てプラスチック製とすることで、レンズ駆動の負荷を減らし、駆動装置の小型化を可能としている。
【選択図】 図1
Description
1<f2/fw<2.5
ただし、
f2:第2レンズ群の合成焦点距離
fw:広角端での第1,第2及び第3レンズ群全ての系の合成焦点距離
である。これにより、第2レンズ群の光学的パワーが適切となり、2〜3倍程度の変倍比を実現し得る。さらに、変倍時の第2レンズ群の移動量を抑えられ、また望遠端での軸外性能の劣化を抑制し得る。さらに、第2レンズ群の誤差感度の上昇を抑えられるので、第2レンズ群内でのレンズ間の調整や他のレンズ群間との調整を行う必要がない。
図1は、実施形態1の変倍光学系におけるレンズ群の配列を示す、光軸(AX)を縦断した断面図である。この図1、及び以下に示す図2〜図9においては、広角端(W)でのレンズ配置を示している。本実施の形態を通じてこれらのレンズ群は、図の物体側(図1における左側)から順に、全体として負の光学的パワーを持つ第1レンズ群(Gr1)、正の光学的パワーを持つ第2レンズ群(Gr2)、正の光学的パワーを持つ第3レンズ群(Gr3)とから構成されている。また、後述するように、実施形態1から8においては、第2レンズ群(Gr2)の第1レンズ群(Gr1)側に、実施形態9においては、第2レンズ群(Gr2)の第3レンズ群(Gr3)側に、光量を調節するための光学絞り(ST)が備えられている。さらに、第3レンズ群(Gr3)に隣り合って、第2レンズ群(Gr2)の反対側には、平行平面板(PL)および撮像素子(SR)が配置されている。
図2は、実施形態2の変倍光学系におけるレンズ群の配列を示す、光軸(AX)を縦断した断面図である。この実施形態2の変倍光学系は、各レンズ群が物体側から順に、以下のように構成されている。全体として負の光学的パワーを持つ第1レンズ群(Gr1)は、両凹の負レンズ、及び物体側に凸の正メニスカスレンズから成っている。全体として正の光学的パワーを持つ第2レンズ群(Gr2)は、光学絞り(ST)、両凸の正レンズ、及び両凹の負レンズとで構成されている。そして、全体として正の光学的パワーを持つ第3レンズ群(Gr3)は、物体側に凸の1枚の正メニスカスレンズである。
図3は、実施形態3の変倍光学系におけるレンズ群の配列を示す、光軸(AX)を縦断した断面図である。この実施形態3は、実施形態1及び2と異なり、広角端(W)及び望遠端(T)のみの2焦点切り替えの光学系である。図3に示した実施形態3の変倍光学系は、各レンズ群が物体側から順に、以下のように構成されている。全体として負の光学的パワーを持つ第1レンズ群(Gr1)は、物体側に凸の負メニスカスレンズ、及び同じく物体側に凸の正メニスカスレンズとから成っている。全体として正の光学的パワーを持つ第2レンズ群(Gr2)は、光学絞り(ST)、両凸の正レンズ、及び両凹の負レンズとで構成されている。そして、全体として正の光学的パワーを持つ第3レンズ群(Gr3)は、物体側に凸の1枚の正メニスカスレンズである。
図4は、実施形態4の変倍光学系におけるレンズ群の配列を示す、光軸(AX)を縦断した断面図である。この実施形態4の変倍光学系は、各レンズ群が物体側から順に、以下のように構成されている。全体として負の光学的パワーを持つ第1レンズ群(Gr1)は、物体側に凸の負メニスカスレンズ、及び同じく物体側に凸の正メニスカスレンズとから成っている。全体として正の光学的パワーを持つ第2レンズ群(Gr2)は、光学絞り(ST)、両凸の正レンズ、同じく両凸の正レンズ、及び両凹の負レンズとで構成されている。そして、全体として正の光学的パワーを持つ第3レンズ群(Gr3)は、両凸の1枚の正レンズである。
図5は、実施形態5の変倍光学系におけるレンズ群の配列を示す、光軸(AX)を縦断した断面図である。この実施形態5は、広角端(W)及び望遠端(T)のみの2焦点切り替えの光学系である。この実施形態5の変倍光学系は、各レンズ群が物体側から順に、以下のように構成されている。全体として負の光学的パワーを持つ第1レンズ群(Gr1)は、両凹の負レンズ、及び両凸の正レンズとから成っている。全体として正の光学的パワーを持つ第2レンズ群(Gr2)は、光学絞り(ST)、両凸の正レンズ、及び両凹の負レンズとで構成されている。そして、全体として正の光学的パワーを持つ第3レンズ群(Gr3)は、両凸の1枚の正レンズである。
図6は、実施形態6の変倍光学系におけるレンズ群の配列を示す、光軸(AX)を縦断した断面図である。この実施形態6の変倍光学系は、各レンズ群が物体側から順に、以下のように構成されている。全体として負の光学的パワーを持つ第1レンズ群(Gr1)は、両凹の負レンズ、及び物体側に凸の正メニスカスレンズとから成っている。全体として正の光学的パワーを持つ第2レンズ群(Gr2)は、光学絞り(ST)、両凸の正レンズ、及び両凹の負レンズとで構成されている。そして、全体として正の光学的パワーを持つ第3レンズ群(Gr3)は、両凸の1枚の正レンズである。
図7は、実施形態7の変倍光学系におけるレンズ群の配列を示す、光軸(AX)を縦断した断面図である。この実施形態7の変倍光学系は、各レンズ群が物体側から順に、以下のように構成されている。全体として負の光学的パワーを持つ第1レンズ群(Gr1)は、両凹の負レンズ、及び物体側に凸の正メニスカスレンズとから成っている。全体として正の光学的パワーを持つ第2レンズ群(Gr2)は、光学絞り(ST)、両凸の正レンズ、及び像側に凸の負メニスカスレンズとで構成されている。そして、全体として正の光学的パワーを持つ第3レンズ群(Gr3)は、物体側に凸の1枚の正メニスカスレンズである。
図8は、実施形態8の変倍光学系におけるレンズ群の配列を示す、光軸(AX)を縦断した断面図である。この実施形態8の変倍光学系は、各レンズ群が物体側から順に、以下のように構成されている。全体として負の光学的パワーを持つ第1レンズ群(Gr1)は、両凹の負レンズ、及び物体側に凸の正メニスカスレンズとから成っている。全体として正の光学的パワーを持つ第2レンズ群(Gr2)は、光学絞り(ST)、両凸の正レンズ、及び両凹の負レンズとで構成されている。そして、全体として正の光学的パワーを持つ第3レンズ群(Gr3)は、両凸の1枚の正レンズである。
図9は、実施形態9の変倍光学系におけるレンズ群の配列を示す、光軸(AX)を縦断した断面図である。この実施形態9の変倍光学系は、各レンズ群が物体側から順に、以下のように構成されている。全体として負の光学的パワーを持つ第1レンズ群(Gr1)は、両凹の負レンズ、及び物体側に凸の正メニスカスレンズとから成っている。全体として正の光学的パワーを持つ第2レンズ群(Gr2)は、両凸の正レンズ、両凹の負レンズ、及び光学絞り(ST)とで構成されている。そして、全体として正の光学的パワーを持つ第3レンズ群(Gr3)は、両凸の1枚の正レンズである。また、上記実施形態1から8では、第2レンズ群(Gr2)の第1レンズ群(Gr1)側に、光量を調節するための光学絞り(ST)が備えられていたが、この実施形態9においてのみ、その光学絞り(ST)は、第2レンズ群(Gr2)の第3レンズ群(Gr3)側に備えられている。
ν1n:第1レンズ群(Gr1)中で最も負の光学的パワーの強いプラスチックレンズのアッベ数
ν1p:第1レンズ群(Gr1)中で最も正の光学的パワーの強いプラスチックレンズのアッベ数
である。条件式数1の上限を上回ると、汎用性や光学材質としての特性に適したプラスチック材料が存在しなくなり、下限を下回ると第1レンズ群(Gr1)内での倍率色収差補正に対して効果が見られなくなるからである。
h1:最も物体側面の広角端(W)での有効光路半径
Tw:物体距離無限時、広角端(W)での最も物体側面の面頂点から撮像素子(SR)受光面までの光軸上の距離
である。条件式数3の下限を下回ると、コンパクト性を維持した状態で物体側のレンズを通る光束幅を広げることができないため、広角端(W)でのF値を明るく(小さく)することが困難となるからである。
φ1j:第1レンズ群(Gr1)において、物体側から順にj番目のレンズの光学的パワー
ν1j:第1レンズ群(Gr1)において、物体側から順にj番目のレンズのアッベ数
n:第1レンズ群(Gr1)を構成するレンズ数
である。条件式数4の上限を上回ると、倍率色収差の補正不足でコントラスト低下を招き、性能が低下してしまうからである。
φ2j:第2レンズ群(Gr2)において、物体側から順にj番目のレンズの光学的パワー
ν2j:第2レンズ群(Gr2)において、物体側から順にj番目のレンズのアッベ数
m:第2レンズ群(Gr2)を構成するレンズ数
である。条件式数5の上限を上回ると、軸上色収差の補正不足でコントラスト低下を招き、性能が低下してしまうからである。
f2:第2レンズ群(Gr2)の合成焦点距離
fw:広角端(W)での第1、第2及び第3レンズ群(Gr1、Gr2、Gr3)全ての系の合成焦点距離
fT:望遠端(T)での第1、第2及び第3レンズ群(Gr1、Gr2、Gr3)全ての系の合成焦点距離
である。条件式数6、数7の上限を上回ると、第2レンズ群の光学的パワーが弱くなりすぎて、2〜3倍程度の変倍比を得ることが困難になるためである。また、条件式数6、数7の下限を下回ると、第2レンズ群の誤差感度が高くなり、製造が困難になるからである。
ν2n:第2レンズ群(Gr2)中で最も負の光学的パワーの強いプラスチックレンズのアッベ数
ν2p:第2レンズ群(Gr2)中で最も正の光学的パワーの強いプラスチックレンズのアッベ数
である。条件式数9の上限を上回ると、吸湿性等の諸特性に課題のあるプラスチック材料しか存在せず、下限を下回ると第2レンズ群(Gr2)内での軸上色収差補正が不十分となるからである。
f2p:第2レンズ群(Gr2)内の正レンズの焦点距離
f2n:第2レンズ群(Gr2)内の負レンズの焦点距離
である。条件式数10の上限を上回ると、環境温度変化に伴うバックフォーカスの変動が大きくなり、それに伴いフォーカシングを行うレンズ群の移動量も大きくなるため、光学全長の増加につながるからである。また軸上色収差の補正も不十分となり、コントラストが低下してしまう。一方、条件式数10の下限を下回ると、第2レンズ群(Gr2)の光学的パワーが弱くなり、2〜3倍の変倍を行うことが困難となるからである。
f1p:第1レンズ群(Gr1)内の正レンズの焦点距離
f1n:第1レンズ群(Gr1)内の負レンズの焦点距離
である。上記焦点距離の比が条件式数12の上限を上回ると、特に広角端(W)での非点収差、歪曲収差の補正が不十分となるからである。それに対して条件式数12の下限を下回ると、第1レンズ群(Gr1)を構成する各レンズの光学的パワーが高くなってしまい、製造が困難になる。さらに、倍率色収差の影響が大きくなり、その補正も困難になるからである。
f1:第1レンズ群(Gr1)の合成焦点距離
fw:広角端(W)での第1、第2及び第3レンズ群(Gr1、Gr2、Gr3)全ての系の合成焦点距離
fT:望遠端(T)での第1、第2及び第3レンズ群(Gr1、Gr2、Gr3)全ての系の合成焦点距離
である。上記焦点距離の比が条件式数14、数15の上限を上回ると、特に広角端(W)での非点収差、歪曲収差の補正が不十分となるからである。それに対して条件式数14、数15の下限を下回ると、第1レンズ群(Gr1)を構成する各レンズの光学的パワーが高くなってしまい、製造が困難になる。さらに、倍率色収差の影響が大きくなり、その補正も困難になるからである。
実施形態1(実施例1)における、各レンズのコンストラクション(構成)データを表1に示す。以下、実施例1〜9のレンズはすべてプラスチック製である。
z:高さhの位置でのz軸方向の変位量(面頂点基準)
h:z軸に対して垂直な方向の高さ(h2=x2+y2)
c:近軸曲率(=1/曲率半径)
A,B,C,D,E,F,G,H,J:それぞれ4,6,8,10,12,14,16,18,20次の非球面係数
k:円錐係数
である。表1には、円錐係数kと非球面係数A,B,C,Dのみを示したが、それ以外の非球面係数E,F,G,H,Jは0である。この数17からわかるように、表1に示した非球面レンズに対する曲率半径は、レンズの中心付近の値を示している。
次に、実施形態2(実施例2)における、各レンズのコンストラクションデータを表2に示す。この表からわかるように、実施例2においては、全てのレンズが両面非球面レンズである。
実施形態3(実施例3)における、各レンズのコンストラクションデータを表3に示す。この表からわかるように、実施例3においては、第1,2,3,5レンズが両面非球面レンズ、第4レンズの撮像素子(SR)側が片面非球面レンズである。
実施形態4(実施例4)における、各レンズのコンストラクションデータを表4に示す。この表からわかるように、実施例4においては、第1,2,3,5,6レンズが両面非球面レンズである。
実施形態5(実施例5)における、各レンズのコンストラクションデータを表5に示す。この表からわかるように、実施例5においては、全てのレンズが両面非球面レンズである。
実施形態6(実施例6)における、各レンズのコンストラクションデータを表6に示す。この表からわかるように、実施例6においては、全てのレンズが両面非球面レンズである。
実施形態7(実施例7)における、各レンズのコンストラクションデータを表7に示す。この表からわかるように、実施例7においては、第1,4,5レンズが両面非球面レンズ、第2レンズの物体側、及び第3レンズの撮像素子(SR)側が片面非球面レンズである。
実施形態8(実施例8)における、各レンズのコンストラクションデータを表8に示す。この表からわかるように、実施例8においては、第1,4,5レンズが両面非球面レンズ、第3レンズの撮像素子(SR)側が片面非球面レンズである。
実施形態9(実施例9)における、各レンズのコンストラクションデータを表9に示す。この表からわかるように、実施例9においては、第1,4,5レンズが両面非球面レンズ、第3レンズの撮像素子(SR)側が片面非球面レンズである。
Gr2 第2レンズ群
Gr3 第3レンズ群
ST 光学絞り
PL 平行平面板
SR 撮像素子
AX 光軸
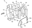
10 レンズユニット
101 第1レンズ群
102 第2レンズ群
103 第3レンズ群
104 第1レンズ群の支持部材
105 第2レンズ群の支持部材
106 第3レンズ群の支持部材
107 撮像素子の固定部材
104a 第1レンズ群用支持部材の係合部
105a 第2レンズ群用支持部材の係合部
108 ガイド部材
109 カム部材
109a 第1レンズ群用ガイド溝
109b 第2レンズ群用ガイド溝
110 嵌合孔
20 駆動ユニット
21 支持部材
22 圧電素子
23 駆動部材
24 係合部材
200 携帯電話機本体
201 アンテナ
202 ディスプレイ
203 画像切替ボタン
204 変倍ボタン
205 シャッターボタン
206 ダイヤルボタン
207 撮像レンズ装置(カメラ)
Claims (6)
- 光学像を電気的な信号に変換する撮像素子の受光面上に被写体の光学像を形成し、光軸方向に各レンズ群の間隔を変えることにより変倍を行う変倍光学系であって、物体側から順に、負の光学的パワーを持つ第1レンズ群と、正の光学的パワーを持つ第2レンズ群と、正の光学的パワーを持つ第3レンズ群とから構成され、前記第1レンズ群は少なくとも1枚の正レンズと少なくとも1枚の負レンズとの2枚以上で構成され、前記第2レンズ群は少なくとも1枚の正レンズと少なくとも1枚の負レンズとの2枚以上で構成され、かつ前記第1レンズ群は全てのレンズがプラスチック材料よりなることを特徴とする変倍光学系。
- 前記第1レンズ群と前記第2レンズ群との間に光学絞りを備え、前記光学絞りは広角端から望遠端への変倍に際して前記第2レンズ群と共に物体側に移動することを特徴とする請求項1記載の変倍光学系。
- 前記第2レンズ群が、下記条件式を満たすことを特徴とする請求項1又は2記載の変倍光学系。
1<f2/fw<2.5
f2:第2レンズ群の合成焦点距離
fw:広角端での第1、第2及び第3レンズ群全ての系の合成焦点距離 - 前記第1、第2及び第3レンズ群の全てのレンズがプラスチック材料よりなることを特徴とする請求項1、2又は3に記載の変倍光学系。
- 請求項1、2、3又は4に記載の変倍光学系と、前記第1レンズ群又は第3レンズ群を移動させることによりフォーカシングを行う機構とを備えていることを特徴とする撮像レンズ装置。
- 請求項5記載の撮像レンズ装置と、撮像素子とを含み、前記物体側の被写体の静止画撮影及び動画撮影の少なくとも一方の撮影を実行する機能部とを含むことを特徴とするデジタル機器。
Priority Applications (2)
| Application Number | Priority Date | Filing Date | Title |
|---|---|---|---|
| JP2004106241A JP2005292403A (ja) | 2004-03-31 | 2004-03-31 | 変倍光学系、撮像レンズ装置及びデジタル機器 |
| US11/079,594 US7145732B2 (en) | 2004-03-31 | 2005-03-14 | Zoom optical system, imaging lens unit, and digital apparatus |
Applications Claiming Priority (1)
| Application Number | Priority Date | Filing Date | Title |
|---|---|---|---|
| JP2004106241A JP2005292403A (ja) | 2004-03-31 | 2004-03-31 | 変倍光学系、撮像レンズ装置及びデジタル機器 |
Publications (1)
| Publication Number | Publication Date |
|---|---|
| JP2005292403A true JP2005292403A (ja) | 2005-10-20 |
Family
ID=35095985
Family Applications (1)
| Application Number | Title | Priority Date | Filing Date |
|---|---|---|---|
| JP2004106241A Pending JP2005292403A (ja) | 2004-03-31 | 2004-03-31 | 変倍光学系、撮像レンズ装置及びデジタル機器 |
Country Status (2)
| Country | Link |
|---|---|
| US (1) | US7145732B2 (ja) |
| JP (1) | JP2005292403A (ja) |
Cited By (9)
| Publication number | Priority date | Publication date | Assignee | Title |
|---|---|---|---|---|
| JP2007121459A (ja) * | 2005-10-25 | 2007-05-17 | Konica Minolta Opto Inc | 変倍光学系、撮像レンズ装置及びデジタル機器 |
| US7457050B2 (en) * | 2006-03-24 | 2008-11-25 | Flextronics Ap, Llc | Zoom lens system for use with small electronic sensor |
| US8665533B2 (en) | 2009-07-07 | 2014-03-04 | Samsung Electronics Co., Ltd. | Zoom lens and optical imaging device including the same |
| JP2015018086A (ja) * | 2013-07-10 | 2015-01-29 | 今國光學工業股▲ふん▼有限公司Kinko Optical Co., Ltd. | レンズ系 |
| JP2016009113A (ja) * | 2014-06-25 | 2016-01-18 | キヤノン株式会社 | ズームレンズ及びそれを有する撮像装置 |
| JP6046322B1 (ja) * | 2016-02-23 | 2016-12-14 | Hoya株式会社 | 内視鏡用変倍光学系及び内視鏡 |
| JP2017517756A (ja) * | 2015-05-08 | 2017-06-29 | ツェージャン サニー オプティクス カンパニー リミテッド | 広角撮像レンズ |
| WO2017146021A1 (ja) * | 2016-02-23 | 2017-08-31 | Hoya株式会社 | 内視鏡用変倍光学系、内視鏡及び内視鏡システム |
| CN115220190A (zh) * | 2022-07-18 | 2022-10-21 | 中山联拓光学有限公司 | 光学镜头 |
Families Citing this family (19)
| Publication number | Priority date | Publication date | Assignee | Title |
|---|---|---|---|---|
| JP4857529B2 (ja) * | 2004-06-25 | 2012-01-18 | コニカミノルタオプト株式会社 | 変倍光学系、撮像レンズ装置及びデジタル機器 |
| US7164538B1 (en) * | 2006-05-22 | 2007-01-16 | Largan Precision Co., Ltd. | Zoom lens system |
| JP4997845B2 (ja) * | 2006-06-27 | 2012-08-08 | 株式会社ニコン | ファインダー光学系とこれを有する光学機器 |
| EP1927877A1 (de) * | 2006-08-10 | 2008-06-04 | MEKRA Lang GmbH & Co. KG | Weitwinkelobjektiv und Weitwinkelkamera |
| JP4697555B2 (ja) * | 2008-11-19 | 2011-06-08 | ソニー株式会社 | ズームレンズ及び撮像装置 |
| JP5417006B2 (ja) * | 2009-03-26 | 2014-02-12 | 株式会社タムロン | ズームレンズ |
| CN102483512B (zh) * | 2009-09-02 | 2015-01-14 | 柯尼卡美能达株式会社 | 单焦点光学系统、摄像装置及数字设备 |
| KR101617794B1 (ko) * | 2009-12-15 | 2016-05-03 | 삼성전자주식회사 | 초소형 렌즈 광학계 및 이를 구비하는 디지털 카메라 모듈 |
| CN102193177B (zh) * | 2010-03-15 | 2012-10-03 | 大立光电股份有限公司 | 可变焦距成像镜头 |
| JP2012083706A (ja) * | 2010-09-13 | 2012-04-26 | Hoya Corp | ズームレンズ系 |
| TWI418874B (zh) * | 2010-12-07 | 2013-12-11 | Hon Hai Prec Ind Co Ltd | 取像鏡頭 |
| US8556179B2 (en) * | 2011-08-16 | 2013-10-15 | Intermec Ip Corp. | Motion tolerant bar code reader |
| TWI471595B (zh) * | 2012-05-25 | 2015-02-01 | Altek Corp | 光學變焦鏡片組 |
| CN103424853B (zh) * | 2012-05-25 | 2015-09-16 | 华晶科技股份有限公司 | 光学变焦镜片组 |
| TWI440883B (zh) * | 2012-08-30 | 2014-06-11 | Largan Precision Co Ltd | 結像鏡頭 |
| TWI452329B (zh) * | 2012-08-30 | 2014-09-11 | Largan Precision Co Ltd | 光學影像擷取系統鏡組 |
| US8950674B2 (en) * | 2013-05-21 | 2015-02-10 | Symbol Technologies, Inc. | Apparatus for and method of imaging targets with a hybrid imaging lens assembly |
| US11061211B2 (en) * | 2019-01-09 | 2021-07-13 | Omnivision Technologies, Inc. | Imaging system and bimodal zoom lens thereof |
| CN113826036B (zh) * | 2019-05-23 | 2023-07-18 | 华为技术有限公司 | 移动设备的光学变焦系统和摄像头 |
Citations (11)
| Publication number | Priority date | Publication date | Assignee | Title |
|---|---|---|---|---|
| JPH1184243A (ja) * | 1997-09-11 | 1999-03-26 | Canon Inc | ズームレンズ |
| JP2000131611A (ja) * | 1998-10-26 | 2000-05-12 | Asahi Optical Co Ltd | 広角ズームレンズ系 |
| JP2000267009A (ja) * | 1999-01-12 | 2000-09-29 | Minolta Co Ltd | ズームレンズ |
| JP2002014284A (ja) * | 2000-06-28 | 2002-01-18 | Canon Inc | ズームレンズ及びそれを用いた光学機器 |
| JP2002055278A (ja) * | 2000-05-30 | 2002-02-20 | Minolta Co Ltd | 撮像レンズ装置 |
| JP2003021783A (ja) * | 2001-07-06 | 2003-01-24 | Canon Inc | ズームレンズ及びそれを用いた光学機器 |
| JP2003050352A (ja) * | 2001-08-07 | 2003-02-21 | Canon Inc | ズームレンズ及びそれを用いた光学機器 |
| JP2003057545A (ja) * | 2001-08-08 | 2003-02-26 | Casio Comput Co Ltd | ズームレンズ |
| JP2004004765A (ja) * | 2002-04-19 | 2004-01-08 | Pentax Corp | ズームレンズ系 |
| JP2004085600A (ja) * | 2002-08-22 | 2004-03-18 | Pentax Corp | 広角ズームレンズ系 |
| JP2004093647A (ja) * | 2002-08-29 | 2004-03-25 | Fuji Photo Optical Co Ltd | 3群ズームレンズ |
Family Cites Families (6)
| Publication number | Priority date | Publication date | Assignee | Title |
|---|---|---|---|---|
| JP2864407B2 (ja) * | 1990-10-15 | 1999-03-03 | 株式会社ニコン | ケプラー式ズームファインダー光学系 |
| JP3503902B2 (ja) * | 1992-05-18 | 2004-03-08 | 富士写真光機株式会社 | 小型ズームレンズ |
| US6229655B1 (en) * | 1998-12-22 | 2001-05-08 | Minolta Co., Ltd. | Zoom lens system |
| JP3333473B2 (ja) | 1999-07-09 | 2002-10-15 | マイルストーン株式会社 | ズームレンズ |
| JP3433733B2 (ja) * | 2000-07-03 | 2003-08-04 | ミノルタ株式会社 | 撮像レンズ装置 |
| JP2003177314A (ja) | 2001-12-10 | 2003-06-27 | Minolta Co Ltd | ズームレンズ |
-
2004
- 2004-03-31 JP JP2004106241A patent/JP2005292403A/ja active Pending
-
2005
- 2005-03-14 US US11/079,594 patent/US7145732B2/en not_active Expired - Lifetime
Patent Citations (11)
| Publication number | Priority date | Publication date | Assignee | Title |
|---|---|---|---|---|
| JPH1184243A (ja) * | 1997-09-11 | 1999-03-26 | Canon Inc | ズームレンズ |
| JP2000131611A (ja) * | 1998-10-26 | 2000-05-12 | Asahi Optical Co Ltd | 広角ズームレンズ系 |
| JP2000267009A (ja) * | 1999-01-12 | 2000-09-29 | Minolta Co Ltd | ズームレンズ |
| JP2002055278A (ja) * | 2000-05-30 | 2002-02-20 | Minolta Co Ltd | 撮像レンズ装置 |
| JP2002014284A (ja) * | 2000-06-28 | 2002-01-18 | Canon Inc | ズームレンズ及びそれを用いた光学機器 |
| JP2003021783A (ja) * | 2001-07-06 | 2003-01-24 | Canon Inc | ズームレンズ及びそれを用いた光学機器 |
| JP2003050352A (ja) * | 2001-08-07 | 2003-02-21 | Canon Inc | ズームレンズ及びそれを用いた光学機器 |
| JP2003057545A (ja) * | 2001-08-08 | 2003-02-26 | Casio Comput Co Ltd | ズームレンズ |
| JP2004004765A (ja) * | 2002-04-19 | 2004-01-08 | Pentax Corp | ズームレンズ系 |
| JP2004085600A (ja) * | 2002-08-22 | 2004-03-18 | Pentax Corp | 広角ズームレンズ系 |
| JP2004093647A (ja) * | 2002-08-29 | 2004-03-25 | Fuji Photo Optical Co Ltd | 3群ズームレンズ |
Cited By (16)
| Publication number | Priority date | Publication date | Assignee | Title |
|---|---|---|---|---|
| WO2007049504A3 (ja) * | 2005-10-25 | 2007-07-12 | Konica Minolta Opto Inc | 変倍光学系、撮像レンズ装置及びデジタル機器 |
| EP1950593A4 (en) * | 2005-10-25 | 2009-07-15 | Konica Minolta Opto Inc | VARIABLE POWER OPTICAL SYSTEM, IMAGE FORMING LENS DEVICE, AND DIGITAL APPARATUS |
| US7760439B2 (en) | 2005-10-25 | 2010-07-20 | Konica Minolta Opto, Inc. | Variable power optical system, imaging lens device and digital apparatus |
| JP2007121459A (ja) * | 2005-10-25 | 2007-05-17 | Konica Minolta Opto Inc | 変倍光学系、撮像レンズ装置及びデジタル機器 |
| US7457050B2 (en) * | 2006-03-24 | 2008-11-25 | Flextronics Ap, Llc | Zoom lens system for use with small electronic sensor |
| US8665533B2 (en) | 2009-07-07 | 2014-03-04 | Samsung Electronics Co., Ltd. | Zoom lens and optical imaging device including the same |
| JP2015018086A (ja) * | 2013-07-10 | 2015-01-29 | 今國光學工業股▲ふん▼有限公司Kinko Optical Co., Ltd. | レンズ系 |
| JP2016009113A (ja) * | 2014-06-25 | 2016-01-18 | キヤノン株式会社 | ズームレンズ及びそれを有する撮像装置 |
| JP2017517756A (ja) * | 2015-05-08 | 2017-06-29 | ツェージャン サニー オプティクス カンパニー リミテッド | 広角撮像レンズ |
| JP6046322B1 (ja) * | 2016-02-23 | 2016-12-14 | Hoya株式会社 | 内視鏡用変倍光学系及び内視鏡 |
| WO2017145264A1 (ja) * | 2016-02-23 | 2017-08-31 | Hoya株式会社 | 内視鏡用変倍光学系及び内視鏡 |
| WO2017146021A1 (ja) * | 2016-02-23 | 2017-08-31 | Hoya株式会社 | 内視鏡用変倍光学系、内視鏡及び内視鏡システム |
| US10088666B2 (en) | 2016-02-23 | 2018-10-02 | Hoya Corporation | Endoscope and variable power optical system for the same |
| JPWO2017146021A1 (ja) * | 2016-02-23 | 2018-12-13 | Hoya株式会社 | 内視鏡用変倍光学系、内視鏡及び内視鏡システム |
| US10898061B2 (en) | 2016-02-23 | 2021-01-26 | Hoya Corporation | Endoscope magnification optical system, endoscope, and endoscope system |
| CN115220190A (zh) * | 2022-07-18 | 2022-10-21 | 中山联拓光学有限公司 | 光学镜头 |
Also Published As
| Publication number | Publication date |
|---|---|
| US20050231817A1 (en) | 2005-10-20 |
| US7145732B2 (en) | 2006-12-05 |
Similar Documents
| Publication | Publication Date | Title |
|---|---|---|
| JP4857529B2 (ja) | 変倍光学系、撮像レンズ装置及びデジタル機器 | |
| JP5321670B2 (ja) | 変倍光学系及びデジタル機器 | |
| JP5082604B2 (ja) | 変倍光学系、撮像装置及びデジタル機器 | |
| JP5083219B2 (ja) | 変倍光学系、撮像装置及びデジタル機器 | |
| JP2005292403A (ja) | 変倍光学系、撮像レンズ装置及びデジタル機器 | |
| JP5445307B2 (ja) | 変倍光学系、撮像装置およびデジタル機器 | |
| JP4661085B2 (ja) | 変倍光学系、撮像レンズ装置及びデジタル機器 | |
| JP5029185B2 (ja) | 変倍光学系、撮像装置およびデジタル機器 | |
| JPWO2008072466A1 (ja) | 変倍光学系、撮像装置及びデジタル機器 | |
| JP2006113404A (ja) | 変倍光学系、撮像レンズ装置及びデジタル機器 | |
| JPWO2008075566A1 (ja) | 変倍光学系、撮像装置及びデジタル機器 | |
| JP4802658B2 (ja) | 変倍光学系、撮像レンズ装置及びデジタル機器 | |
| JP4569155B2 (ja) | 変倍光学系、撮像レンズ装置及びデジタル機器 | |
| JP2006163075A (ja) | 変倍光学系、撮像レンズ装置及びデジタル機器 | |
| JP2007322804A (ja) | ズームレンズ及び撮像装置 | |
| JP4656453B2 (ja) | ズームレンズおよび撮像装置 | |
| JP4591780B2 (ja) | 可変焦点距離レンズ系及び撮像装置 | |
| JP5316579B2 (ja) | 変倍光学系、撮像レンズ装置及びデジタル機器 | |
| JP2006154481A (ja) | 変倍光学系、撮像レンズ装置及びデジタル機器 | |
| JP2008310035A (ja) | 変倍光学系、撮像装置およびデジタル機器 | |
| JP2006119319A (ja) | 変倍光学系、撮像レンズ装置及びデジタル機器 | |
| JP2006039063A (ja) | 変倍光学系、撮像レンズ装置及びデジタル機器 | |
| US8760770B2 (en) | Zoom lens and imaging apparatus | |
| JP2012168388A (ja) | ズームレンズ及び撮像装置 | |
| JP4662428B2 (ja) | ズームレンズ系、ズームレンズ系を備える撮像装置、及び撮像装置を備える機器 |
Legal Events
| Date | Code | Title | Description |
|---|---|---|---|
| A621 | Written request for application examination |
Free format text: JAPANESE INTERMEDIATE CODE: A621 Effective date: 20060323 |
|
| A977 | Report on retrieval |
Free format text: JAPANESE INTERMEDIATE CODE: A971007 Effective date: 20090410 |
|
| A131 | Notification of reasons for refusal |
Free format text: JAPANESE INTERMEDIATE CODE: A131 Effective date: 20090707 |
|
| A521 | Request for written amendment filed |
Free format text: JAPANESE INTERMEDIATE CODE: A523 Effective date: 20090902 |
|
| A131 | Notification of reasons for refusal |
Free format text: JAPANESE INTERMEDIATE CODE: A131 Effective date: 20100105 |
|
| A521 | Request for written amendment filed |
Free format text: JAPANESE INTERMEDIATE CODE: A523 Effective date: 20100301 |
|
| A02 | Decision of refusal |
Free format text: JAPANESE INTERMEDIATE CODE: A02 Effective date: 20100525 |
