JP4705259B2 - 道路情報処理装置、方法及び道路情報処理用ソフトウェア、ナビゲーションシステム及び方法、並びに道路情報データベースの作成方法 - Google Patents

道路情報処理装置、方法及び道路情報処理用ソフトウェア、ナビゲーションシステム及び方法、並びに道路情報データベースの作成方法 Download PDF

Info

Publication number
JP4705259B2
JP4705259B2 JP2001091297A JP2001091297A JP4705259B2 JP 4705259 B2 JP4705259 B2 JP 4705259B2 JP 2001091297 A JP2001091297 A JP 2001091297A JP 2001091297 A JP2001091297 A JP 2001091297A JP 4705259 B2 JP4705259 B2 JP 4705259B2
Authority
JP
Japan
Prior art keywords
road
road information
vehicle
vehicles
shape
Prior art date
Legal status (The legal status is an assumption and is not a legal conclusion. Google has not performed a legal analysis and makes no representation as to the accuracy of the status listed.)
Expired - Fee Related
Application number
JP2001091297A
Other languages
English (en)
Other versions
JP2002288795A (ja
Inventor
伸洋 田崎
Current Assignee (The listed assignees may be inaccurate. Google has not performed a legal analysis and makes no representation or warranty as to the accuracy of the list.)
Faurecia Clarion Electronics Co Ltd
Original Assignee
Clarion Co Ltd
Priority date (The priority date is an assumption and is not a legal conclusion. Google has not performed a legal analysis and makes no representation as to the accuracy of the date listed.)
Filing date
Publication date
Application filed by Clarion Co Ltd filed Critical Clarion Co Ltd
Priority to JP2001091297A priority Critical patent/JP4705259B2/ja
Publication of JP2002288795A publication Critical patent/JP2002288795A/ja
Application granted granted Critical
Publication of JP4705259B2 publication Critical patent/JP4705259B2/ja
Anticipated expiration legal-status Critical
Expired - Fee Related legal-status Critical Current

Links

Images

Landscapes

  • Traffic Control Systems (AREA)
  • Position Fixing By Use Of Radio Waves (AREA)
  • Instructional Devices (AREA)
  • Navigation (AREA)

Description

【0001】
【発明の属する技術分野】
本発明は、ナビゲーションに関する技術の改良に関するもので、特に、具体的道路状況に関する高精度な情報を広範囲にわたりリアルタイムに低コストで取得するようにしたものである。
【0002】
【従来の技術】
近年、自動車の普及やコンピュータ技術の進展に伴い、自動車などの車両に搭載され目的地までの最適な経路を案内するナビゲーションシステムが急速に普及しつつある。ナビゲーションシステムは、指定された目的地への最適な経路をCD−ROMなどに記録された道路の情報から設定し、GPS(Global Positioning System)やジャイロなどで自車位置をリアルタイムに判断しながら、右左折点などを地図表示や音声で案内するものである。
【0003】
最近では、よりきめ細かな案内を行うため、道路幅など場所ごとの具体的道路状況を利用する例も知られている。例えば、特開平10−86761(車両用情報提供装置)では、ナビゲーションECU(Electric Control Unit)に、DGPS(Differential Global Positioning System)装置、地図データベースが接続される。
【0004】
また、この地図データベースには、全国の道路情報などを含む地図情報が記憶され、特に、道路の幅についての情報、すなわち道路の幅員、車線数路肩の広さ等の道路構成についてのデータが記憶されている。このような構成によると、ナビゲーションにおいて道路の幅員や車線数路肩の広さを用いることができる。
【0005】
また、例えば特開平11−144185(自動運転制御誘導システム)では、車両前方に位置する障害物の存在を検出するレーザーレーダと、前方道路路面の形状や自車両と車線との位置関係を認識するための撮影手段であるCCD(Charge Coupled Device)カメラとが、車両の前部に設けられる。
【0006】
この従来例では、CCDカメラから得られる映像信号に基づいて、画像処理用ECUが、路面データ及び車線上自車位置データを出力する。また、全体計画ECUは、レーザーレーダによる車両前方の障害物の情報、及び路車間通信装置からの車両前方の所定距離内における路面状態等の道路情報または渋滞情報等の交通情報を元に、車線維持・車線変更といった走行指示を走行指示処理によって決定できる。このような構成によると、ナビゲーションにおいて車両前方の障害物の存在、前方道路路面の形状、自車両と車線との位置関係を用いることができる。
【0007】
【発明が解決しようとする課題】
しかしながら、上記のような従来技術では、駐車車両等具体的道路状況に関する高精度な情報を広範囲にわたり低コストで収集することは不可能という問題点があった。
【0008】
例えば、道路幅を利用したナビゲーションを行うために、利用する全ての道路の幅をあらかじめ地図データベースに記録しておく場合、このような詳細な地図データベースの調査及び作成は膨大な時間とコストを要するため、ナビゲーションで常に最新の情報を利用することは事実上困難であった。また、この場合、道路幅の情報は予め固定されているため、渋滞の車列や駐車車両など変化する障害物の情報に対応したナビゲーションは不可能であった。
【0009】
一方、CCDカメラやレーザレーダを用いる従来技術では、検出された前方の障害物データや画像に基づいて前方の道路幅を算出するが、このような手法では、道路幅方向の精度が低く、高度な信号処理を必要とするためコストが増大する問題があった。
【0010】
本発明は、上記のような従来技術の問題点を解決するために提案されたもので、その目的は、具体的道路状況に関する高精度な情報を広範囲にわたりリアルタイムに低コストで取得する情報処理技術、すなわち道路情報処理装置、方法及び道路情報処理用ソフトウェア、ナビゲーションシステム及び方法、並びに道路情報データベースの作成方法を提供することである。
【0011】
本発明の他の目的は、渋滞区間の回避など効果的なナビゲーションを実現する情報処理技術を提供することであり、具体的目的は、以下の構成、作用、効果にそれぞれ対応するものである。
【0012】
【課題を解決するための手段】
上記の目的を達成するため、請求項1の道路情報処理装置は、道路に関し少なくとも場所ごとの道路幅を含む道路情報を格納する手段と、道路を通行する自車両の側方の物体までの側方距離を計測する手段と、自車両の現在位置を検出する手段と、予め記憶された自車両の幅と、計測された前記側方距離と、検出された前記現在位置とに基づいて、道路の場所ごとの環境の形状を含む新たな道路情報を得る手段と、前記道路情報を、前記新たな道路情報に基づいて更新する手段と、前記側方距離の情報とその側方距離を検出した位置情報とを含む前記更新された道路情報を、車々間もしくは路車間の無線通信によって交換する手段と、を備えたことを特徴とする。
【0013】
請求項7の発明は、請求項1の発明を方法という見方から捉えたもので、道路に関し少なくとも場所ごとの道路幅を含む道路情報を予め用意し、道路を通行する自車両の側方の物体までの側方距離を計測する処理と、自車両の現在位置を検出する処理と、予め記憶された自車両の幅と、計測された前記側方距離と、検出された前記現在位置とに基づいて、道路の場所ごとの環境の形状を含む新たな道路情報を得る処理と、前記道路情報を、前記新たな道路情報に基づいて更新する処理と、前記側方距離の情報とその側方距離を検出した位置情報とを含む前記更新された道路情報を、車々間もしくは路車間の無線通信によって交換する処理と、を含むことを特徴とする。
【0014】
請求項17の道路情報処理用ソフトウェアは、請求項1,7の発明をコンピュータのソフトウェアという見方から捉えたもので、道路に関し少なくとも場所ごとの道路幅を含む道路情報を予め用意し、コンピュータを制御することにより、道路を通行する自車両の側方の物体までの側方距離を計測させ、自車両の現在位置を検出させ、道路に関し少なくとも場所ごとの道路幅を含む予め記憶された道路情報と、自車両の幅と、計測され車々間もしくは路車間の無線通信によって交換したものを含む前記側方距離と、検出された前記現在位置とに基づいて、道路の場所ごとの環境の形状を含む新たな道路情報を得させ、予め記憶された前記道路情報を作成された前記新たな道路情報に基づいて更新させることを特徴とする。
【0015】
これらの態様では、自車の左右について物体までの側方距離を計測し、自車両の位置情報、自車両幅との演算により、道路幅方向における自車両の位置や、渋滞車両や駐車車両などの障害物の配列や実際の道路形状といった環境の形状を含む新たな道路情報を計算し、道路情報を更新することができる。これにより、具体的道路状況に関する高精度な情報を広範囲にわたりリアルタイムに低コストで取得することが可能となり、効果的ナビゲーションにも利用可能となる。
【0016】
請求項2の発明は、請求項1記載の道路情報処理装置において、前記環境の形状について、前後の変化と大きさとに基づいて、道路形状と道路以外の形状とを判別して記録することを特徴とする。
【0017】
請求項8の発明は、請求項2の発明を方法という見方から捉えたもので、請求項7記載の道路情報処理方法において、前記環境の形状について、前後の変化と大きさとに基づいて、道路形状と道路以外の形状とを判別して記録することを特徴とする。
【0018】
請求項18の発明は、請求項2,8の発明を、コンピュータのソフトウェアという見方から捉えたもので、請求項17記載の道路情報処理用ソフトウェアにおいて、前記環境の形状について、前後の変化と大きさとに基づいて、道路形状と道路以外の形状とを判別して記録させることを特徴とする。
【0019】
これらの態様では、環境の形状について、幅の変化がなだらかか突然かといった変化と、車両の大きさの範囲内か否かとに基づいて、道路と、それ以外の車両や自動販売機等を判別して記録することにより、得られる道路情報を、渋滞区間の回避又は広い道の選択といった異なった目的に応じて利用することが容易になる。
【0020】
請求項3の発明は、請求項2記載の道路情報処理装置において、判別された前記道路以外の形状のうち、車両について予め決められた所定のサイズの範囲内か否かに基づいて、車両の形状と車両以外の形状を判別して記録し、判別された前記車両の配列を渋滞情報として記録することを特徴とする。
【0021】
請求項9の発明は、請求項2の発明を方法という見方から捉えたもので、請求項8記載の道路情報処理方法において、判別された前記道路以外の形状のうち、車両について予め決められた所定のサイズの範囲内か否かに基づいて、車両の形状と車両以外の形状を判別して記録し、判別された車両の配列を渋滞情報として記録することを特徴とする。
【0022】
これらの態様では、道路以外の形状について、長さや縦横比といった所定のサイズの範囲内か否かで車両とそれ以外を判別し、さらに、車両の配列は渋滞情報として記録することにより、渋滞しがちな道路区間や、自動販売機・看板・通行人などの多い道路区間といった区別が容易になり、よりきめ細かな効果的ナビゲーションが容易になる。
【0023】
請求項4の発明は、請求項1から3のいずれか1つに記載の道路情報処理装置において、前記道路情報を外部と送受信するための無線通信手段と、外部から受信した前記道路情報に基づいて自車両の道路情報を更新する手段と、を備えたことを特徴とする。
【0024】
請求項10の発明は、請求項4の発明を方法という見方から捉えたもので、請求項7から9のいずれか1つに記載の道路情報処理方法において、前記道路情報を無線通信により外部と送受信する処理と、外部から受信した前記道路情報に基づいて自車両の道路情報を更新する処理と、を含むことを特徴とする。
【0025】
これらの態様では、車両間や路車間・電波や赤外線といった外部との無線通信で道路情報を送受信することにより、各車両で道路情報をより一層有効活用することが可能となる。
【0026】
請求項5のナビゲーションシステムは、請求項1から4のいずれか1つに記載の道路情報処理装置を含み、前記側方距離の情報を含む前記道路情報を車々間の無線通信によって交換する手段と、交換した道路情報に基づいて目的地への経路案内を行う手段と、を備えたことを特徴とする。
【0027】
請求項11のナビゲーション方法は、請求項5の発明を方法という見方から捉えたもので、請求項7から10のいずれか1つに記載の道路情報処理方法と、前記側方距離の情報を含む前記道路情報を車々間の無線通信によって交換する処理と、交換した道路情報に基づいて目的地への経路案内を行う処理と、を含むことを特徴とする。
【0028】
これらの態様では、複数の車両間で道路情報を交換し利用することが可能となるので、これから向かう地域の情報を対向車から得るなど、より合理的なナビゲーションが可能となる。
【0029】
請求項6のナビゲーションシステムは、請求項1から4のいずれか1つに記載の道路情報処理装置を含み、前記側方距離の情報を含む前記道路情報を路車間の無線通信によって交換する手段と、交換した道路情報に基づいて目的地への経路案内を行う手段と、を備えたことを特徴とする。
【0030】
請求項12のナビゲーション方法は、請求項6の発明を方法という見方から捉えたもので、請求項7から10のいずれか1つに記載の道路情報処理方法を含み、前記側方距離の情報を含む前記道路情報を路車間の無線通信によって交換する処理と、交換した道路情報に基づいて目的地への経路案内を行う処理と、を含むことを特徴とする。
【0031】
これらの態様では、通信ネットワークやサーバとの路車間通信により、多数の車両間で広範囲に多量の道路情報を集積し利用することが可能となるので、より合理的なナビゲーションが可能となる。
【0032】
請求項13の発明は、請求項7から10のいずれか1つに記載の道路情報処理方法において、あらかじめ記録された各車両の車両幅と、各車両で測定した前記側方距離とを車両間で交換することにより、車両のすれ違いにおける余裕を予測することを特徴とする。
【0033】
この態様では、すれ違おうとする各車両の間で、自車の車両幅と測定した側方距離とを、互いに交換し、すれ違いにおける余裕を予測することにより、余裕の多い場所ですれ違ったり事故を防止するなど各車両の円滑な運行が容易になる。
【0034】
請求項14の発明は、請求項9,10又は13記載の道路情報処理方法において、各車両間で判別された前記車両の配列を交換し、各車両において複数の他車から提供された前記車両の各配列同士を照合することにより、共通の車両の配列を検出しその移動を追従することを特徴とする。
【0035】
この態様では、複数の他車で検出された車両長の配列同士を照合して共通部分を検出し、その移動を追従すなわち追跡することにより、他の道路区間における平均速度や渋滞状況を知ることができ、到着時間の正確な予想や渋滞区間回避など効果的なナビゲーションが可能となる。
【0036】
請求項15の発明は、請求項9,10,13又は14のいずれか1つに記載の道路情報処理方法において、どこにどのような駐車施設があるかの情報を各車両で予め用意し、各車両間で判別された前記車両の配列を交換し、前記駐車施設に該当する場所について他車両で判別された前記車両の配列とから、その駐車施設の空き状況を判断することを特徴とする。
【0037】
この態様では、パーキングメーターなどの駐車施設について、その場所を通ってきた他車から得られる道路情報に基づいて、空きスペースの数などの空き状況を前もって判断できるので、空きが無いときは最寄りの他の駐車施設を案内するなど効果的なナビゲーションが可能となる。
【0038】
請求項16の道路情報データベースの作成方法は、道路を通行する自車両の側方の物体までの側方距離を計測し、自車両の現在位置を検出し、道路に関し少なくとも場所ごとの道路幅を含む予め記憶された道路情報と、自車両の幅と、計測された前記側方距離と、検出された前記現在位置とに基づいて、道路の場所ごとの環境の形状を含む新たな道路情報を作成し、予め記憶された前記道路情報を、作成された新たな道路情報に基づいて更新し、この更新した新たな道路情報をそれぞれ前記リムーバブルメディアに記録し、前記各車両から前記リムーバブルメディアを収集し、記録された道路情報を前記各リムーバブルメディアから読み出して収集し、収集された道路情報に基づいて道路情報データベースを作成することを特徴とする。
【0039】
この態様では、各車両が検出した道路情報を、メモリカードなどの可搬情報記録媒体すなわちリムーバブルメディアに記録して収集し、収集された道路情報から詳細な道路情報データベースを低コストに作成し、各道路区間の実情に即した効果的なナビゲーションを行うことが可能となる。
【0040】
【発明の実施の形態】
次に、本発明の複数の実施の形態(以下「実施形態」と呼ぶ)について、添付の図を参照して具体的に説明する。なお、各実施形態は、本発明の道路情報処理装置を含むナビゲーションシステム(以下「本システム」と呼ぶ)と、本システム上で実行される道路情報処理方法及びナビゲーション方法に関するもので、典型的には、コンピュータのCPUや周辺装置をソフトウェアで制御することにより実現される。
【0041】
なお、この場合のハードウェアやソフトウェアの実現態様は各種変更可能であり、例えば上記のようなソフトウェアや、そのようなソフトウェアを記録した機械可読型記録媒体、例えばCD−ROM、フラッシュメモリ、ROMチップパッケージなども本発明の一態様である。このため、以下の説明では、本発明及び各実施形態の各機能に対応する仮想的回路ブロックを用いる。
【0042】
〔1.第1実施形態〕
〔1−1.第1実施形態の構成〕
第1実施形態は、側方距離の検出に基づいて道路情報を更新する例であり、図1の機能ブロック図に示す次の構成要素を備えている。すなわち、側方距離検出部101は、道路を通行する自車両の側方の物体までの側方距離を計測すなわち検出する手段であり、複数の距離センサ111,112から構成される。ここで、距離センサ111は自車両の左側の、距離センサ112は、自車両の右側の側方距離をそれぞれ検出するように構成される。そして、側方距離検出部101は、車両の側面から側方の障害物までの距離を左右それぞれ検出し、得られた検出結果を表す側方距離情報を道路情報処理部130へ出力するように構成される。
【0043】
また、車両位置検出部102は、自車両の現在位置を検出する手段であり、GPS受信機121、ジャイロ122、車速センサ123などから構成され、得られた自車の現在位置を表す位置情報を道路情報処理部130へ出力するように構成される。
【0044】
また、道路情報記録部103は、道路に関し少なくとも場所ごとの道路幅を含む道路情報を格納する手段であり、あらかじめ記録された自車両の車両幅や道路情報を、道路情報処理部130からの要求に応じて道路情報処理部130へ出力するとともに、道路情報処理部130が出力する新たな道路情報を記録するように構成される。
【0045】
ここで、道路情報は、どこにどのような道路があるかを表す情報であり、例えば、交差点やカーブ地点などのノードを、距離を表すリンクで接続することによって表し、必要に応じてコンビニエンスストア、ガソリンスタンドなどの目標物(ランドマーク)を表す情報や、表示用の細かい道路情報などを伴う。また、本実施形態における道路情報には、道路幅を含む地図情報などの静的情報に加えて、道路の渋滞、駐車施設の混雑、障害物などの動的情報が含まれる。また、道路情報記録部103はその一部または全部を、メモリやディスクなどのリムーバブルメディアとすることも可能である。
【0046】
また、ナビゲーション部104は、地図や選択肢の表示や操作受付などを行うユーザインタフェース機能を備え、道路情報処理部130が出力する道路情報を用いてユーザに対するナビゲーションを行うとともに、ユーザの操作を道路情報処理部130へ出力するように構成される。また、道路情報処理部130は、側方距離検出部101が出力する側方距離情報、車両位置検出部102が出力する位置情報、道路情報記録部103が出力する道路情報を用いて得られる新たな道路情報を道路情報記録部103へ出力するように構成される。
【0047】
特に、道路情報処理部130は、図1に示す次の各構成要素を備えている。すなわち、道路情報生成部31は、予め記憶された自車両の幅と、計測された前記側方距離と、検出された前記現在位置とに基づいて、道路の場所ごとの環境の形状を含む新たな道路情報を生成する手段である。また、更新部32は、道路情報記録部103に記録されている道路情報を、得られた新たな道路情報に基づいて更新する手段である。
【0048】
また、道路情報処理部130は、前記環境の形状について、前後の変化と大きさとに基づいて、道路形状と道路以外の形状とを判別して記録するように構成されている。また、道路情報処理部130は、判別された前記道路以外の形状のうち、車両について予め決められた所定のサイズの範囲内か否かに基づいて、車両の形状と車両以外の形状を判別して記録し、判別された前記車両の配列を渋滞情報として記録するように構成されている。
【0049】
〔1−2.第1実施形態の作用〕
以上のように構成された第1実施形態は、次のように作用する。
〔1−2−1.側方距離の検出〕
まず、側方距離検出の動作について詳細に説明する。ここで、図2に、第1実施形態において側方距離検出の動作の一例を示すための概念的平面図を示す。この例において、距離センサ111は自車両200の左側向き、距離センサ112は自車両200の右側向きで、自車両200のそれぞれの側面に設置されている。これら距離センサ111,112は、超音波、電波、光波などを送信し、障害物などの物体による反射波の受信を行うことにより、物体までの距離を測定する装置である。
【0050】
この例において、図1に示した側方距離検出部101は、距離センサ111により得られる自車両左端から左側の障害物201までの距離l(小文字L)と、距離センサ112により得られる自車両右端から右側の障害物202までの距離rを、道路情報処理部130へ出力する。また、道路情報記録部103は、あらかじめ記録されている自車両200固有の車両幅wを道路情報処理部130へ出力する。従って、道路情報処理部130は、道路幅(l+w+r)と道路幅方向における自車両の位置を含む側方距離情報を得ることができる。
【0051】
〔1−2−2.道路情報の生成と更新〕
次に、道路情報の生成と更新について詳細に詳細に説明する。すなわち、道路情報生成部31は、予め記憶された自車両の幅と、計測された前記側方距離と、検出された前記現在位置とに基づいて、道路の場所ごとの環境の形状を含む新たな道路情報を生成する。そして、更新部32は、道路情報記録部103に記録された道路情報を、得られた新たな道路情報に基づいて更新する処理を行う。
【0052】
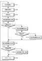
ここでは、図3に、第1実施形態における道路情報の生成と更新の例を示すための概念的平面図を示す。このうち図3(a)は自車両付近の環境、図3(b)は自車両が検出した道路情報を表す概念的平面図である。また、図4は、道路情報の生成と更新における処理手順を示すフローチャートである。
【0053】
ここで、図3(a)(b)に示す自車両300が、道路312上の走行経路311を走行する場合を考える。この場合、図1に示した側方距離検出部101は、上述した道路幅方向の距離測定314を逐次行い、検出した側方距離を道路情報処理部130へ出力する(ステップS101)。また、図1に示した車両位置検出部102は、検出した車両位置と時刻を対応させて得られる検出経路321を、道路情報処理部130へ出力する(S102)。そして、道路情報処理部130は、側方距離検出部101が出力する側方距離、車両位置検出部102が出力する検出経路321、道路情報記録部103が出力する地図とを対応させ、環境の形状を算出する(S103)。
【0054】
また、道路情報処理部130は、前記環境の形状について、前後の変化と大きさとに基づいて、道路形状と道路以外の形状とを判別して記録する。すなわち、道路情報処理部130は、幅や前後のつながりから道路形状と認識できる検出経路形状322を、静的な道路情報として登録する(S104)。また、道路形状と認識できない検出物体形状323が存在する場合は(S111)、動的な道路情報として登録する(S112)。具体的には、検出物体形状323について、物体の長さと車両長の範囲との比較などにより、車両形状があるか否かの認識を行い(S113)、車両と認識されれば、車両長などの検出車両情報を動的な道路情報に付加する(S114)。
【0055】
こうして得られた静的な道路情報と動的な道路情報が、道路情報記録部103に存在しない、または既に記録されている情報と異なる場合(S122)、静的な道路情報と動的な道路情報を更新し、道路情報記録部103へ出力する(S123)。また、ナビゲーション部104は、道路情報記録部103に記録された道路情報を用いてナビゲーションを行う(S130)。
〔1−2−3.車両認識の具体的動作〕
【0056】
また、第1実施形態における車両認識の動作について詳細に説明する。すなわち、道路情報生成部31は、判別された前記道路以外の形状のうち、車両について予め決められた所定のサイズの範囲内か否かに基づいて、車両の形状と車両以外の形状を判別して記録し、判別された車両の配列を渋滞情報として記録する。
【0057】
まず、図5に、車両認識の動作の一例を示すための概念的平面図を示す。このうち図5(a)は自車両付近の環境を示す。ここでは、自車両500が走行する道路510の反対車線に他車両511、512、513、514が走行する場合を考える。また、図5(b)は自車両500が検出した道路情報を示す。この例では、形状より道路と認識できる検出経路形状520の他、道路とは認識できない検出物体形状521、522、523、524が存在する。
【0058】
車両認識の基準としては、例えば、検出物体の縦横比が1.2:1〜3:1程度の所定範囲に収まっている場合に車両と認識することが考えられる。すなわち、検出物体形状521、522、523、524についてそのような基準に照らし、その大きさより車両の可能性があれば、検出した物体の長さd1、d2、d3、d4を車両長として認識し、並んだものを配列とする。この車両長配列を動的な道路情報として道路情報記録部103に記録し、渋滞情報として利用することができる。
【0059】
また、道路情報記録部103がリムーバブルメディアを含む場合、道路情報データベースの製作者は、各車両の使用者からリムーバブルメディアを受け取って各車両の道路情報を収集し、管理することにより、効率的に道路情報データベースを作成しユーザに提供することができる。具体的には、常時車両が列をなしているような道路区間は実質的に狭い道路や通過所要時間の多い道路とみなすなどが考えられる。
【0060】
すなわち、各車両にはリムーバブルメディアの読み書き手段を備え、各車両において、道路を通行する自車両の側方の物体までの側方距離を計測し、自車両の現在位置を検出し、予め記憶された自車両の幅と、計測された前記側方距離と、検出された前記現在位置とに基づいて、道路の場所ごとの環境の形状を含む新たな道路情報を作成し、新たな道路情報をそれぞれリムーバブルメディアに記録する。そして、前記製作者は、各車両からリムーバブルメディアを収集し、記録された道路情報を各リムーバブルメディアから読み出して収集し、収集された道路情報に基づいて道路情報データベースを作成する。
【0061】
〔1−3.第1実施形態の効果〕
以上説明したように、第1実施形態によれば、道路環境の最新の形状を検出し、ナビゲーションに利用することができる。特に、第1実施形態は、距離センサを用いることにより低コストで構成可能である。
【0062】
すなわち、まず、第1実施形態では、各車両において、自車の左右について物体までの側方距離を計測し、自車両の位置情報、自車両幅との演算により、道路幅方向における自車両の位置や、渋滞車両や駐車車両などの障害物の配列や実際の道路形状といった環境の形状を含む新たな道路情報を計算し、道路情報を更新することができる。これにより、具体的道路状況に関する高精度な情報を広範囲にわたりリアルタイムに低コストで取得することが可能となり、効果的ナビゲーションにも利用可能となる。
【0063】
また、第1実施形態では、環境の形状について、幅の変化がなだらかか突然かといった変化と、車両の大きさの範囲内か否かとに基づいて、道路と、それ以外の車両や自動販売機等を判別して記録することにより、得られる道路情報を、渋滞区間の回避又は広い道の選択といった異なった目的に応じて利用することが容易になる。
【0064】
また、第1実施形態では、道路以外の形状について、長さや縦横比といった所定のサイズの範囲内か否かで車両とそれ以外を判別し、さらに、車両の配列は渋滞情報として記録することにより、渋滞しがちな道路区間や、自動販売機・看板・通行人などの多い道路区間といった区別が容易になり、よりきめ細かな効果的ナビゲーションが容易になる。
【0065】
また、第1実施形態では、各車両が検出した道路情報を道路情報データベースの管理者が収集、管理することにより、最新の道路形状や渋滞情報を含む道路情報データベースを低コストで作成し、提供することができる。
【0066】
すなわち、第1実施形態では、各車両が検出した道路情報を、メモリカードなどの可搬情報記録媒体すなわちリムーバブルメディアに記録して収集し、収集された道路情報から詳細な道路情報データベースを低コストに作成し、各道路区間の実情に即した効果的なナビゲーションを行うことが可能となる。
【0067】
〔2.第2実施形態〕
第2実施形態は、通信機能により車々間通信を行う例である。
〔2−1.第2実施形態の構成〕
すなわち、第2実施形態は、図1に示した第1実施形態の構成に加え、図6の機能ブロック図に示すように、無線通信部141を備えている。なお、図6において、第1実施形態を示した図1における対象と同一又は相当する要素については、同じ符号をつけ、説明は省略する。
【0068】
すなわち、無線通信部141は、道路情報を外部と送受信するための無線通信手段であり、道路情報処理部140が出力する道路情報を外部へ送信するとともに、外部から受信した道路情報を道路情報処理部140へ出力する手段である。また、第2実施形態における道路情報処理部140は、第1実施形態における道路情報処理部130(図1)に準じて構成されるが、送受信制御部43を有し、この送受信制御部43は、道路情報記録部103が出力し側方距離情報を含む道路情報を無線通信部141へ出力したり、道路情報を車々間の無線通信によって他車と交換するように構成されている。
【0069】
また、道路情報処理部140の更新部42は、外部から受信した道路情報に基づいて自車両の道路情報を更新する手段でもあり、無線通信部141が出力する道路情報と道路情報記録部103が出力する道路情報の比較により、新たな道路情報を生成し道路情報記録部103へ出力するように構成される。
【0070】
また、道路情報処理部140は、前記のように交換した道路情報に基づいて、ナビゲーション部104と共に、目的地への経路案内を行うように構成されている。特に、道路情報処理部140のすれ違い判断部44は、あらかじめ記録された各車両の車両幅と、各車両で測定した側方距離とを車両間で交換することにより、車両のすれ違いにおける余裕を予測する処理を制御する部分である。また、追従処理部45は、車両間で判別された車両の配列を他車と交換するとともに、複数の他車から提供された車両の各配列同士を照合することにより、共通の車両の配列を検出しその移動を追従する処理を行う部分である。
【0071】
また、各車両の道路情報記録部103には、どこにどのような駐車施設があるかの情報が用意され、道路情報処理部140の駐車施設判断部46は、各車両間で判別された車両の配列を交換し、前記駐車施設の情報と、前記駐車施設に該当する場所について他車両で判別された車両の配列とから、その駐車施設の空き状況を判断する部分である。
【0072】
〔2−2.第2実施形態の作用〕
以上のように構成された第2実施形態では、道路情報を無線通信により外部と送受信する処理と、外部から受信した道路情報に基づいて自車両の道路情報を更新する処理と、が行われる。ここで、第2実施形態における処理手順を図7のフローチャートに示す。なお、この図7において、ステップS101からS123までの処理は、図4で同じ符号で示した各処理と同様である。
【0073】
すなわち、第2実施形態において、ステップS122またはS123までの道路情報検出の動作を終えると、送受信制御部43による制御に基づき、無線通信部141は他の車両に対する通信要求を行う(S201)。このとき、外部との通信が可能であれば(S202)、無線通信部141は、自車両の持つ道路情報と、外部の持つ道路情報の交換のための送受信を行う(S203)。
【0074】
また、道路情報処理部140は、受信した道路情報と自車両の持つ道路情報との比較を行い(S204)、受信した道路情報が、自車両の持つ道路情報に存在しない、または自車両の持つ道路情報に変化を与えるものであれば(S205)、新規の道路情報として処理を行う。
【0075】
例えば、道路情報処理部140のすれ違い判断部44は、新規の道路情報により自車両と他車両のすれ違いがあると判断した場合(S211)、後述するすれ違い余裕の算出を行い、ナビゲーションに利用する(S212)。また、道路情報処理部140は、受信した道路情報の中に、外部が検出した車両の車両長を含む検出車両情報があれば(S221)、後述する車両追従情報の生成を行う(S222)。
【0076】
そして、道路情報処理部140の更新部42は、これらの新規道路情報を道路情報記録部103に出力し、ナビゲーション部104は、道路情報記録部103に記録された道路情報を用いてナビゲーションを行う(S130)。
【0077】
〔2−2−1.車々間通信を用いたナビゲーションの例〕
次に、上記のような第2実施形態における車々間通信を用いたナビゲーションの概略を説明する。この例では、送受信制御部43と無線通信部141により、側方距離情報を含む道路情報を車々間の無線通信によって交換し、ナビゲーション部104及び道路情報処理部140が、交換した道路情報に基づいて目的地への経路案内を行う。
【0078】
まず、図8に、車々間通信を用いたナビゲーションを説明するための概念的平面図を示す。この場合、ナビゲーションシステムは、例えば、複数の車両400、410、420、430に搭載された道路情報処理装置やナビゲーションシステムを含む複合システムとして把握することができる。
【0079】
〔2−2−2.道路情報の獲得と交換〕
ここでは、自車両400が、道路440上の自車両経路401を走行する場合を例に挙げる。まず、自車両400、第1他車両410、第2他車両420、第3他車両430は上述した道路情報処理装置を搭載し、走行した経路に関する環境の形状や車両の存在を含む道路情報を得る。
【0080】
すなわち、第1他車両410は走行した第1他車両経路411周辺の道路情報、第2他車両420は走行した第2他車両経路421周辺の道路情報、第3他車両430は走行した第3他車両経路431周辺の道路情報を、それぞれ得る。そして、自車両400が自車両経路401を走行し、第1他車両410、第2他車両420、第3他車両430と接近するたびに、互いに接近した車両同士の間で、無線通信部141を用いた車々間通信を行い、互いの道路情報を交換する。
【0081】
従って、自車両400は、自車両経路401、第1他車両経路411、第2他車両経路421、第3他車両経路431に関して、環境の形状や車両の存在を含む詳細な道路情報が得られる。また、自車両400より前方のリアルタイムな道路情報を得ることにより、これから走行する経路に関する判断に利用することができる。また、本実施の形態におけるナビゲーションシステムを搭載した車両の情報だけでなく、各車両の経路上の車両を検出できることから、本実施の形態におけるナビゲーションシステムを搭載していない車両の情報も検出できる。
【0082】
〔2−2−3.すれ違い認識の動作〕
次に、車々間通信を用いたナビゲーションシステムにおけるすれ違い認識の動作について詳細に説明する。この処理では、あらかじめ記録された各車両の車両幅と、各車両で測定した前記側方距離とを車両間で交換することにより、車両のすれ違いにおける余裕を予測する。ここで、図9は、すれ違い認識の動作の一例を説明するための概念的平面図であり、塀などの障害物461、462が存在し道路幅の狭い道路において、自車両450に対して他車両451が対向して接近してくる場合を考える。
【0083】
この場合、自車両450および他車両451は、上述した道路情報検出を継続的に行っており、接近したときには車々間通信を行う。すなわち、他車両451は、他車両451の車両幅および他車両451が検出した側方距離を自車両450に送信する。そして、自車両450の無線通信部141は、他車両451が送信した情報を受信し、自車両450の道路情報処理部140は、自車両450の車両幅、他車両451の車両幅、側方距離に基づいて、車両のすれ違いの余裕を算出し、ナビゲーション部104を介して運転者に通知する。
【0084】
〔2−2−4.車両追従の動作〕
次に、車々間通信を用いたナビゲーションシステムにおける車両追従の動作について詳細に説明する。この処理では、各車両間で判別された車両の配列を交換し、各車両において複数の他車から提供された車両の各配列同士を照合することにより、共通の車両の配列を検出しその移動を追従する。すなわち、図5に例示したように車両認識を行った車両は、車両長配列を付近の他車両へ送信する。そして、複数の送信元から車両長配列を受信した他車両の道路情報処理部103は、以前に受信した車両長配列と新しく受信した車両長配列とを比較する。
【0085】
このような比較の結果、複数の車両長配列の間で要素が一致するか、又はある割合の要素が一致する場合、複数の車両長配列は同一車両を含むと判断する。そして、複数の受信した情報の位置と時間を関連づけることにより車両追従を行う。すなわち、同一車両を検出した位置と時間から、車両の移動距離と移動時間を求め、渋滞の程度や長さ、予測通過所要時間といった渋滞情報の判断に利用することができる。このように、本実施の形態におけるナビゲーションシステムを搭載していない車両の情報についても、移動距離と移動時間を得ることができる。
【0086】
〔2−2−5.経路認識〕
次に、車々間通信を用いたナビゲーションシステムにおける経路認識の動作について説明する。この処理では、自車が選択可能な経路が複数ある場合、他車から得られる道路情報に基づいて各経路の状況を判断(認識)し、自車にとって適切な経路を選択する。まず、図10に、経路認識の動作の一例を説明するための概念的平面図を示す。
【0087】
このうち図10(a)は、自車両600がとりうる2つの候補経路を表す。すなわち、自車両600が目的地まで走行しようとする道路601には、第1候補経路610と第2候補経路620が存在する。ここで、第1候補経路610の途中には渋滞車両604、605、606が存在し、第2候補経路620の途中には幅員減少区間607が存在する場合を考える。
【0088】
また、図10(b)は、第1候補経路610に関して第1他車両611が検出した道路情報を表す。すなわち、本システムを搭載し自車両600とすれ違う第1他車両611は、自車両600が向かおうとする第1候補経路610を、自車両600と逆の方向に走行してきたとする。この場合、自車両600とすれ違うまでに第1他車両611は、上述した道路情報検出により、静的な道路情報である第1検出経路形状613を得る。さらに第1他車両611は、検出物体形状614、615、616を得ることにより、車両604、605、606の車両長を含む動的な道路情報を得る。
【0089】
そして、自車両600と第1他車両611が接近した時点で、自車両600と第1他車両611は車々間通信を行う。その結果、自車両600は、第1候補経路610上に多数の渋滞車両604、605、606が存在することを認識し、その情報を第1候補経路610の走行時間の予測に利用することができる。
【0090】
また、図10(c)は、第2候補経路620に関して第2他車両621が検出した道路情報を表す。ここで、第1他車両611と同様、本システムを搭載し自車両600とすれ違う第2他車両621は、自車両600が向かおうとする第2候補経路620を、自車両600と逆の方向に走行してきたとする。この場合、自車両600とすれ違うまでに第2他車両621は、上述した道路情報検出により、静的な道路情報である第2検出経路形状623を得る。
【0091】
そして、自車両600と第2他車両621が接近した時点で、自車両600と第2他車両621は車々間通信を行う。その結果、自車両600は、第2候補経路620上に幅員減少区間607が存在することを認識し、その情報をすれ違いの危険性の予測に利用することができる。
【0092】
次に、道路情報処理部140は、ユーザがナビゲーション部104に入力した経路選択の条件に基づいて、第1候補経路610と第2候補経路620を比較する。すなわち、ユーザがすれ違いの危険性を避けたいと考えていれば第1候補経路610を選択し、ユーザが渋滞を避けたいと考えていれば第2候補経路620を選択する。そして、ナビゲーション部104は、選択された候補経路に従って、ユーザに対するナビゲーションを行う。ここで、経路選択の条件は、ユーザの入力に限らず、許容できる渋滞や危険性に関してあらかじめ設定した基準を用いても良い。
【0093】
〔2−2−6.駐車施設の認識〕
次に、車々間通信を用いたナビゲーションシステムにおける駐車施設認識の動作について説明する。これは、どこにどのような駐車施設があるかの情報を各車両で予め用意し、各車両間で判別された前記車両の配列を交換し、前記駐車施設の情報と、前記駐車施設に該当する場所について他車両で判別された前記車両の配列とから、その駐車施設の空き状況を判断するものである。
【0094】
まず、図11に、駐車施設認識の動作の一例を説明するための概念的平面図を示す。ここで、自車両700が駐車施設711、712、713に向かっており、運転者が駐車施設における空きスペースの数を知りたい場合を考える。この場合、駐車施設として、駐車車両を検出しやすいパーキングメータの場合を例に挙げる。
まず、図11(a)は自車両700が向かおうとする駐車施設付近の環境を表す。すなわち、自車両700が向かおうとする道路710にはパーキングメータによる3カ所の駐車スペース711、712、713が設置されており、そのうち2カ所は駐車車両が存在する駐車済みスペース711、713、1カ所は空きスペース712である。
【0095】
また、図11(b)は、自車両700に接近してきた他車両730が検出した道路情報を表す。すなわち、本実施の道路情報処理装置を搭載した他車両730が道路710を走行すると、上述した道路情報検出により静的な道路情報である検出経路形状732を得る。また、他車両730が自車両700の目的とする駐車スペース711、712、713を通過すると、駐車スペース形状721、722、723を得る。
【0096】
そして、他車両730の道路情報処理部141は、検出した駐車スペース形状721、722、723と道路情報記録部103に記録された駐車施設の情報とを比較することにより、空きスペース712を認識し、空きスペースの情報を含む動的な道路情報を生成する。
【0097】
この他車両730と自車両700が接近した時点で、他車両730と自車両700は車々間通信を行う。このとき、他車両730は、他車両730が検出した静的な道路情報と動的な道路情報を自車両700へ送信する。すると、自車両700の道路情報処理部140は、受信した空きスペース712の情報をナビゲーション部104を介して、運転者に通知する。
【0098】
ここで、駐車施設における空きスペースの認識は、検出した他車両730が行わなくともよい。すなわち、他車両730は、動的な道路情報として駐車スペース形状721、722、723を送信し、自車両700が、受信した駐車スペース形状721、722、723と道路情報記録部103に記録された駐車施設の情報とを比較することにより、空きスペース712を認識し、空きスペースの情報を含む動的な道路情報を生成する態様も可能である。
【0099】
〔2−3.第2実施形態の効果〕
以上説明したように、第2実施形態によれば、周辺の道路形状、渋滞情報、駐車施設情報を含む最新の道路情報をナビゲーションに利用することができる。また、低コストでインフラを必要としないシステムを構成することができる。さらに、道路情報処理装置の搭載車は周辺の非搭載車も検出するため、搭載車と非搭載車が混在している環境においても有効な道路情報を得ることができる。
【0100】
すなわち、第2実施形態では、車両間や路車間・電波や赤外線といった外部との無線通信で道路情報を送受信することにより、各車両で道路情報をより一層有効活用することが可能となる。
【0101】
特に、第2実施形態では、複数の車両間で道路情報を交換し利用することが可能となるので、これから向かう地域の情報を対向車から得るなど、より合理的なナビゲーションが可能となる。
【0102】
また、第2実施形態において、すれ違おうとする各車両の間で、自車の車両幅と測定した側方距離とを互いに交換し、すれ違いにおける余裕を予測することにより、余裕の多い場所ですれ違ったり事故を防止するなど各車両の円滑な運行が容易になる。
【0103】
また、第2実施形態において、複数の他車で検出された車両長の配列同士を照合して共通部分を検出し、その移動を追従することにより、他の道路区間における平均速度や渋滞状況を知ることができ、到着時間の正確な予想や渋滞区間回避など効果的なナビゲーションが可能となる。
【0104】
また、第2実施形態では、パーキングメーターなどの駐車施設について、その場所を通ってきた他車から得られる道路情報に基づいて、空きスペースの数などの空き状況を前もって判断できるので、空きが無いときは最寄りの他の駐車施設を案内するなど効果的なナビゲーションが可能となる。
【0105】
〔3.第3実施形態〕
次に、第3実施形態は、上記のように得られた道路情報を、路車間通信でやりとりするナビゲーションシステムに関するものである。
【0106】
〔3−1.第3実施形態の構成〕
すなわち、第3実施形態では、側方距離情報を含む道路情報を路車間の無線通信によって交換し、交換した道路情報に基づいて目的地への経路案内を行うものであり、第3実施形態の構成を図12の機能ブロック図に示す。
【0107】
すなわち、第3実施形態は、第1及び第2実施形態で示したような道路情報処理装置を搭載した少なくとも1つの車両441と、各車両における道路情報処理装置の無線通信部141との無線通信を行う少なくとも1つの基地局442と、基地局442及びサーバ444を接続する通信回線443と、道路情報を管理するサーバ444とで構成される複合システムである。
【0108】
〔3−2.第3実施形態の作用〕
上記のように構成された第3実施形態では、側方距離情報を含む前記道路情報が路車間の無線通信によって交換され、各車両では、交換した道路情報に基づいて目的地への経路案内が行われる。
【0109】
具体的には、各車両441の道路情報処理装置は、すでに説明したような道路情報検出を行い、道路の形状を含む静的な道路情報と、渋滞情報や駐車施設情報を含む動的な道路情報を道路情報記録部103に記録する。そして、各車両441の無線通信部141は、最寄りの基地局442、通信回線443を介して、サーバ444に接続し、道路情報記録部103が持つ道路情報をサーバ444へ送信する。
【0110】
また、サーバ444は、各車両から道路情報を収集し、道路情報のデータベースの管理を行うとともに、各車両441に必要な道路情報を送信する。すると、道路情報を受信した車両441の道路情報処理部140は、受信した道路情報に基づいて道路情報記録部103の道路情報を更新し、その道路情報を用いてナビゲーション部104によるナビゲーションを行う。
【0111】
〔3−3.第3実施形態の効果〕
以上のような第3実施形態によれば、遠方を含む多くの車両が検出した道路情報をナビゲーションに利用することができる。また、サーバがナビゲーションシステム全体の道路情報を管理することにより、効率的な処理を行うことができる。
すなわち、第3実施形態では、通信ネットワークやサーバとの路車間通信により、多数の車両間で広範囲に多量の道路情報を集積し利用することが可能となるので、より合理的なナビゲーションが可能となる。
【0112】
〔4.他の実施形態〕
なお、本発明は上記各実施形態に限定されるものではなく、次に例示するような他の実施形態も包含するものである。例えば、上記各実施形態では本発明の典型的用途として、ナビゲーションシステムへの応用例を示したが、ナビゲーションシステムは必須ではなく、道路情報検出装置や道路情報処理装置などの単機能品も本発明の範囲内である。
【0113】
【発明の効果】
以上のように、この発明によれば、具体的道路状況に関する高精度な情報を広範囲にわたりリアルタイムに低コストで取得する情報処理技術、すなわち道路情報処理装置、方法及び道路情報処理用ソフトウェア、ナビゲーションシステム及び方法、並びに道路情報データベースの作成方法を提供することができる。
【図面の簡単な説明】
【図1】本発明の第1実施形態の構成を示す機能ブロック図。
【図2】本発明の第1実施形態において、側方距離検出の例を説明するための概念的平面図。
【図3】本発明の第1実施形態において、道路情報検出の例を説明するための概念的平面図。
【図4】本発明の第1実施形態における処理手順を示すフローチャート。
【図5】本発明の第1実施形態において、車両認識の例を説明するための概念的平面図。
【図6】本発明の第2実施形態の構成を示す機能ブロック図。
【図7】本発明の第2実施形態における道路情報の生成と通信の処理手順を示すフローチャート。
【図8】本発明の第2実施形態における道路情報交換の例を説明するための概念的平面図。
【図9】本発明の第2実施形態におけるすれ違い認識の例を説明するための概念的平面図。
【図10】本発明の第2実施形態における経路認識の例を説明するための概念的平面図。
【図11】本発明の第2実施形態における駐車施設認識の例を説明するための概念的平面図。
【図12】本発明の第3実施形態を示す構成図。
【符号の説明】
31,41…道路情報生成部
32,42…更新部
43…送受信制御部
44…すれ違い判断部
45…追従処理部
46…駐車施設判断部
101…側方距離検出部
102…車両位置検出部
103…道路情報記録部
104…ナビゲーション部
111,112…距離センサ
121…GPS受信機
122…ジャイロ
123…車速センサ
130…道路情報処理部
200…自車両
201,202…障害物
300…自車両
311…走行経路
312…道路
313…他車両
314…距離測定
321…検出経路
322…検出経路形状
323…検出物体形状
500…自車両
510…道路
511,512,513,514…他車両
520…検出経路形状
521,522,523,524…検出物体形状
140…道路情報処理部
141…無線通信部、
400…自車両
401…自車両経路
410…第1他車両
411…第1他車両経路
420…第2他車両
421…第2他車両経路
420…第3他車両
421…第3他車両経路
440…道路
450…自車両
451…他車両
461,462…障害物
600…自車両
601…道路
604,605,606…渋滞車両
607…幅員減少区間
610…第1候補経路
611…第1他車両
612…第1検出経路
613…第1検出経路形状
614,615,616…検出物体形状
620…第2候補経路
621…第2他車両
622…第2検出経路
623…第2検出経路形状
700…自車両
710…道路
711,712,713…駐車スペース
721,722,723…駐車スペース形状
730…他車両
731…検出経路
732…検出経路形状
441…車両
442…基地局
443…通信回線
444…サーバ

Claims (18)

  1. 道路に関し少なくとも場所ごとの道路幅を含む道路情報を格納する手段と、
    道路を通行する自車両の側方の物体までの側方距離を計測する手段と、
    自車両の現在位置を検出する手段と、
    予め記憶された自車両の幅と、計測された前記側方距離と、検出された前記現在位置とに基づいて、道路の場所ごとの環境の形状を含む新たな道路情報を得る手段と、
    前記道路情報を、前記新たな道路情報に基づいて更新する手段と、
    前記側方距離の情報とその側方距離を検出した位置情報とを含む前記更新された道路情報を、車々間もしくは路車間の無線通信によって交換する手段と、
    を備えたことを特徴とする道路情報処理装置。
  2. 前記環境の形状について、前後の変化と大きさとに基づいて、道路形状と道路以外の形状とを判別して記録することを特徴とする請求項1記載の道路情報処理装置。
  3. 判別された前記道路以外の形状のうち、車両について予め決められた所定のサイズの範囲内か否かに基づいて、車両の形状と車両以外の形状を判別して記録し、
    判別された前記車両の配列を渋滞情報として記録することを特徴とする請求項2記載の道路情報処理装置。
  4. 前記道路情報を外部と送受信するための無線通信手段と、
    外部から受信した前記道路情報に基づいて自車両の道路情報を更新する手段と、
    を備えたことを特徴とする請求項1から3のいずれか1つに記載の道路情報処理装置。
  5. 請求項1から4のいずれか1つに記載の道路情報処理装置を含み、前記側方距離の情報を含む前記道路情報を車々間の無線通信によって交換する手段と、交換した道路情報に基づいて目的地への経路案内を行う手段と、を備えたことを特徴とするナビゲーションシステム。
  6. 請求項1から4のいずれか1つに記載の道路情報処理装置を含み、
    前記側方距離の情報を含む前記道路情報を路車間の無線通信によって交換する手段と、
    交換した道路情報に基づいて目的地への経路案内を行う手段と、
    を備えたことを特徴とするナビゲーションシステム。
  7. 道路に関し少なくとも場所ごとの道路幅を含む道路情報を予め用意し、
    道路を通行する自車両の側方の物体までの側方距離を計測する処理と、
    自車両の現在位置を検出する処理と、
    予め記憶された自車両の幅と、計測された前記側方距離と、検出された前記現在位置とに基づいて、道路の場所ごとの環境の形状を含む新たな道路情報を得る処理と、
    前記道路情報を、前記新たな道路情報に基づいて更新する処理と、
    前記側方距離の情報を含む前記道路情報を車々間もしくは路車間の無線通信によって交換する処理と、
    を含むことを特徴とする道路情報処理方法。
  8. 前記環境の形状について、前後の変化と大きさとに基づいて、道路形状と道路以外の形状とを判別して記録することを特徴とする請求項7記載の道路情報処理方法。
  9. 判別された前記道路以外の形状のうち、車両について予め決められた所定のサイズの範囲内か否かに基づいて、車両の形状と車両以外の形状を判別して記録し、
    判別された車両の配列を渋滞情報として記録することを特徴とする請求項8記載の道路情報処理方法。
  10. 前記道路情報を無線通信により外部と送受信する処理と、外部から受信した前記道路情報に基づいて自車両の道路情報を更新する処理と、
    を含むことを特徴とする請求項7から9のいずれか1つに記載の道路情報処理方法。
  11. 請求項7から10のいずれか1つに記載の道路情報処理方法と、
    前記側方距離の情報を含む前記道路情報を車々間の無線通信によって交換する処理と、
    交換した道路情報に基づいて目的地への経路案内を行う処理と、を含むことを特徴とするナビゲーション方法。
  12. 請求項7から10のいずれか1つに記載の道路情報処理方法を含み、
    前記側方距離の情報を含む前記道路情報を路車間の無線通信によって交換する処理と、交換した道路情報に基づいて目的地への経路案内を行う処理と、を含むことを特徴とするナビゲーション方法。
  13. あらかじめ記録された各車両の車両幅と、各車両で測定した前記側方距離とを車両間で交換することにより、車両のすれ違いにおける余裕を予測することを特徴とする請求項7から10のいずれか1つに記載の道路情報処理方法。
  14. 各車両間で判別された前記車両の配列を交換し、各車両において複数の他車から提供された前記車両の各配列同士を照合することにより、共通の車両の配列を検出しその移動を追従することを特徴とする請求項9,10又は13記載の道路情報処理方法。
  15. どこにどのような駐車施設があるかの情報を各車両で予め用意し、
    各車両間で判別された前記車両の配列を交換し、
    前記駐車施設に該当する場所について他車両で判別された前記車両の配列とから、その駐車施設の空き状況を判断することを特徴とする請求項9,10,13又は14のいずれか1つに記載の道路情報処理方法。
  16. 道路を通行する自車両の側方の物体までの側方距離を計測し、
    自車両の現在位置を検出し、
    道路に関し少なくとも場所ごとの道路幅を含む予め記憶された道路情報と、自車両の幅と、計測された前記側方距離と、検出された前記現在位置とに基づいて、道路の場所ごとの環境の形状を含む新たな道路情報を作成し、
    予め記憶された前記道路情報を、作成された新たな道路情報に基づいて更新し、
    この更新した新たな道路情報をそれぞれ前記リムーバブルメディアに記録し、
    前記各車両から前記リムーバブルメディアを収集し、
    記録された道路情報を前記各リムーバブルメディアから読み出して収集し、
    収集された道路情報に基づいて道路情報データベースを作成することを特徴とする道路情報データベースの作成方法。
  17. 道路に関し少なくとも場所ごとの道路幅を含む道路情報を予め用意し、
    コンピュータを制御することにより、
    道路を通行する自車両の側方の物体までの側方距離を計測させ、
    自車両の現在位置を検出させ、道路に関し少なくとも場所ごとの道路幅を含む予め記憶された道路情報と、自車両の幅と、計測され車々間もしくは路車間の無線通信によって交換したものを含む前記側方距離と、検出された前記現在位置とに基づいて、道路の場所ごとの環境の形状を含む新たな道路情報を得させ、
    予め記憶された前記道路情報を作成された前記新たな道路情報に基づいて更新させることを特徴とする道路情報処理用ソフトウェア。
  18. 前記環境の形状について、前後の変化と大きさとに基づいて、道路形状と道路以外の形状とを判別して記録させることを特徴とする請求項17記載の道路情報処理用ソフトウェア。
JP2001091297A 2001-03-27 2001-03-27 道路情報処理装置、方法及び道路情報処理用ソフトウェア、ナビゲーションシステム及び方法、並びに道路情報データベースの作成方法 Expired - Fee Related JP4705259B2 (ja)

Priority Applications (1)

Application Number Priority Date Filing Date Title
JP2001091297A JP4705259B2 (ja) 2001-03-27 2001-03-27 道路情報処理装置、方法及び道路情報処理用ソフトウェア、ナビゲーションシステム及び方法、並びに道路情報データベースの作成方法

Applications Claiming Priority (1)

Application Number Priority Date Filing Date Title
JP2001091297A JP4705259B2 (ja) 2001-03-27 2001-03-27 道路情報処理装置、方法及び道路情報処理用ソフトウェア、ナビゲーションシステム及び方法、並びに道路情報データベースの作成方法

Publications (2)

Publication Number Publication Date
JP2002288795A JP2002288795A (ja) 2002-10-04
JP4705259B2 true JP4705259B2 (ja) 2011-06-22

Family

ID=18945940

Family Applications (1)

Application Number Title Priority Date Filing Date
JP2001091297A Expired - Fee Related JP4705259B2 (ja) 2001-03-27 2001-03-27 道路情報処理装置、方法及び道路情報処理用ソフトウェア、ナビゲーションシステム及び方法、並びに道路情報データベースの作成方法

Country Status (1)

Country Link
JP (1) JP4705259B2 (ja)

Cited By (3)

* Cited by examiner, † Cited by third party
Publication number Priority date Publication date Assignee Title
WO2017041954A1 (de) * 2015-09-11 2017-03-16 Robert Bosch Gmbh VERFAHREN ZUM ERMITTELN EINER PARKFLÄCHE EINES STRAßENABSCHNITTS
US10288733B2 (en) 2015-04-28 2019-05-14 Robert Bosch Gmbh Method for forecasting parking area availability of a street section
US10592756B2 (en) 2015-09-11 2020-03-17 Robert Bosch Gmbh Method for detecting a parking area on a road section

Families Citing this family (24)

* Cited by examiner, † Cited by third party
Publication number Priority date Publication date Assignee Title
JP3738762B2 (ja) * 2003-02-06 2006-01-25 日産自動車株式会社 車両用走行制御装置
JP4114587B2 (ja) * 2003-09-29 2008-07-09 株式会社デンソー 自車走行位置検出装置及びプログラム
JP4715170B2 (ja) * 2003-11-21 2011-07-06 日産自動車株式会社 道路情報作成・配信装置、車載装置、道路情報作成・配信システム
JP4339178B2 (ja) * 2004-05-12 2009-10-07 アルパイン株式会社 駐車場空きスペース案内装置及び駐車場空きスペース案内方法
JP4604683B2 (ja) * 2004-11-25 2011-01-05 日産自動車株式会社 危険状況警報装置
JP4844098B2 (ja) * 2005-11-24 2011-12-21 株式会社ケンウッド ナビゲーション装置、ナビゲーション方法、ナビゲーションシステム及び交通情報案内プログラム
JP4741394B2 (ja) * 2006-03-30 2011-08-03 株式会社トヨタマップマスター 駐車支援システム
JP2008174023A (ja) * 2007-01-16 2008-07-31 Denso Corp すれ違い自動走行制御装置及び運転支援システム
JP4715771B2 (ja) * 2007-02-28 2011-07-06 株式会社デンソー 運転支援システム
JP4924292B2 (ja) * 2007-08-28 2012-04-25 株式会社デンソー 情報処理装置及びプログラム
JP4752836B2 (ja) * 2007-12-25 2011-08-17 日本電気株式会社 道路環境情報通知装置及び道路環境情報通知プログラム
JP4730378B2 (ja) * 2007-12-25 2011-07-20 トヨタ自動車株式会社 進路評価装置及び進路評価方法
JP2009162569A (ja) * 2007-12-28 2009-07-23 Aisin Aw Co Ltd ナビゲーション装置及びコンピュータプログラム
JP2009245339A (ja) * 2008-03-31 2009-10-22 Aisin Aw Co Ltd 情報作成装置、情報作成方法及びプログラム
JP5012684B2 (ja) * 2008-06-20 2012-08-29 トヨタ自動車株式会社 走路環境データベース生成システム、当該システムを構成する移動体、および走路環境データベース生成方法
JP5299756B2 (ja) * 2008-09-24 2013-09-25 株式会社エクォス・リサーチ 車両
US20120277957A1 (en) * 2010-04-15 2012-11-01 Satoru Inoue Driving assist device
JP6318999B2 (ja) 2014-09-04 2018-05-09 株式会社Soken 駐車スペース認識装置、駐車スペース認識システム
JP6798779B2 (ja) * 2015-11-04 2020-12-09 トヨタ自動車株式会社 地図更新判定システム
JP6824809B2 (ja) * 2017-04-26 2021-02-03 京セラ株式会社 走行支援装置、撮像システム、車両、及び走行支援システム
JP6789010B2 (ja) * 2016-06-29 2020-11-25 京セラ株式会社 走行支援装置、走行支援方法、撮像装置、及び車両
EP3480800A4 (en) * 2016-06-29 2020-03-18 KYOCERA Corporation Traveling assistance device, imaging device, imaging system, traveling assistance system, vehicle, and traveling assistance method
DE112018006676T5 (de) 2017-12-28 2020-09-24 Koito Manufacturing Co., Ltd. Fahrzeugbeleuchtungsystem, fahrzeug, fahrzeug-fahrzeug-kommunikationssystem und fahrzeugsystem
JP2022119106A (ja) * 2021-02-03 2022-08-16 パナソニックIpマネジメント株式会社 車両および運転支援装置

Family Cites Families (7)

* Cited by examiner, † Cited by third party
Publication number Priority date Publication date Assignee Title
JPS63237197A (ja) * 1987-03-25 1988-10-03 日本電気株式会社 渋滞情報の伝達方式
JP3579121B2 (ja) * 1995-05-10 2004-10-20 富士通株式会社 経路誘導システム及び地図情報利用装置
JPH09304083A (ja) * 1996-05-14 1997-11-28 Toyota Motor Corp 車両用警報装置
JP2998694B2 (ja) * 1997-05-23 2000-01-11 日本電気株式会社 車両検知装置
JP4200572B2 (ja) * 1999-01-18 2008-12-24 株式会社エクォス・リサーチ 渋滞検出装置
JP4635280B2 (ja) * 1999-07-08 2011-02-23 株式会社Ihi 移動車両へのマルチメディア情報提供システムと方法
JP3853542B2 (ja) * 1999-07-26 2006-12-06 パイオニア株式会社 画像処理装置、画像処理方法及びナビゲーション装置

Cited By (5)

* Cited by examiner, † Cited by third party
Publication number Priority date Publication date Assignee Title
US10288733B2 (en) 2015-04-28 2019-05-14 Robert Bosch Gmbh Method for forecasting parking area availability of a street section
WO2017041954A1 (de) * 2015-09-11 2017-03-16 Robert Bosch Gmbh VERFAHREN ZUM ERMITTELN EINER PARKFLÄCHE EINES STRAßENABSCHNITTS
US10074277B2 (en) 2015-09-11 2018-09-11 Robert Bosch Gmbh Method for ascertaining a parking area of a street section
US10592756B2 (en) 2015-09-11 2020-03-17 Robert Bosch Gmbh Method for detecting a parking area on a road section
EP3347737B1 (de) * 2015-09-11 2022-09-28 Robert Bosch GmbH Verfahren zum ermitteln einer parkfläche eines strassenabschnitts

Also Published As

Publication number Publication date
JP2002288795A (ja) 2002-10-04

Similar Documents

Publication Publication Date Title
JP4705259B2 (ja) 道路情報処理装置、方法及び道路情報処理用ソフトウェア、ナビゲーションシステム及び方法、並びに道路情報データベースの作成方法
US10891497B2 (en) Traffic boundary mapping
JP7739515B2 (ja) 車両をナビゲートするためのシステム、コンピュータプログラム、及び非一時的コンピュータ可読媒体
US12344240B2 (en) Systems and methods for selectively decelerating a vehicle
RU2742213C1 (ru) Способ управления информацией о полосах движения, способ управления движением и устройство управления информацией о полосах движения
JP5126589B2 (ja) 駐車支援システム
CN110940347B (zh) 一种辅助车辆导航方法和系统
US20180322777A1 (en) Method and system for creating a lane-accurate occupancy grid map for lanes
CN110546696A (zh) 用于自主车辆的用于自动生成和更新数据集的方法
EP3550538B1 (en) Information processing apparatus, information processing method, and program
US20250095483A1 (en) Systems and methods for generating source-agnostic trajectories
JP3775394B2 (ja) 走行リンク確定システム及びリンク旅行時間計測システム
CN113447035A (zh) 用于生成停车场几何结构的方法、设备和计算机程序产品
JP6933069B2 (ja) 経路探索装置
JP7447763B2 (ja) 移動体検出装置、及び管制システム
US11680808B2 (en) Map selection device, storage medium storing computer program for map selection and map selection method
JP2001195693A (ja) 車両情報送信装置および交通管理システム
JP2002131067A (ja) ナビゲーション装置、基地局装置及びこれらを用いた道路交通情報システム
US11553309B2 (en) Indoor and outdoor seamless positioning switching device including domains and actors
CN117184123A (zh) 基于顺应先验对具有不确定测量的道路行为体进行状态识别
US20250237526A1 (en) Systems and methods for generating drop-off point maps
JP2020204548A (ja) 現在地取得システム、現在地取得プログラム
JP2004251822A (ja) ナビゲーション装置
JP7754879B2 (ja) 地図情報記憶装置、地図情報記憶用コンピュータプログラム及び地図情報記憶方法
JP5930242B2 (ja) 交通情報処理装置及びその処理方法とプログラム

Legal Events

Date Code Title Description
A621 Written request for application examination

Free format text: JAPANESE INTERMEDIATE CODE: A621

Effective date: 20080325

A977 Report on retrieval

Free format text: JAPANESE INTERMEDIATE CODE: A971007

Effective date: 20100225

A131 Notification of reasons for refusal

Free format text: JAPANESE INTERMEDIATE CODE: A131

Effective date: 20100302

A521 Request for written amendment filed

Free format text: JAPANESE INTERMEDIATE CODE: A523

Effective date: 20100506

A131 Notification of reasons for refusal

Free format text: JAPANESE INTERMEDIATE CODE: A131

Effective date: 20100907

A521 Request for written amendment filed

Free format text: JAPANESE INTERMEDIATE CODE: A523

Effective date: 20101105

A521 Request for written amendment filed

Free format text: JAPANESE INTERMEDIATE CODE: A523

Effective date: 20101105

A01 Written decision to grant a patent or to grant a registration (utility model)

Free format text: JAPANESE INTERMEDIATE CODE: A01

Effective date: 20110222

A61 First payment of annual fees (during grant procedure)

Free format text: JAPANESE INTERMEDIATE CODE: A61

Effective date: 20110311

R250 Receipt of annual fees

Free format text: JAPANESE INTERMEDIATE CODE: R250

R250 Receipt of annual fees

Free format text: JAPANESE INTERMEDIATE CODE: R250

R250 Receipt of annual fees

Free format text: JAPANESE INTERMEDIATE CODE: R250

LAPS Cancellation because of no payment of annual fees