JP2010055255A - 電力情報管理システムおよびプログラム - Google Patents

電力情報管理システムおよびプログラム Download PDF

Info

Publication number
JP2010055255A
JP2010055255A JP2008217892A JP2008217892A JP2010055255A JP 2010055255 A JP2010055255 A JP 2010055255A JP 2008217892 A JP2008217892 A JP 2008217892A JP 2008217892 A JP2008217892 A JP 2008217892A JP 2010055255 A JP2010055255 A JP 2010055255A
Authority
JP
Japan
Prior art keywords
information
power
processing apparatus
mode
change
Prior art date
Legal status (The legal status is an assumption and is not a legal conclusion. Google has not performed a legal analysis and makes no representation as to the accuracy of the status listed.)
Granted
Application number
JP2008217892A
Other languages
English (en)
Other versions
JP5195160B2 (ja
Inventor
Chika Nakagawa
知香 中川
Kazuhiko Narishima
和彦 成島
Makoto Kimura
誠 木村
Junya Yamada
順也 山田
Takeshi Horikawa
毅 堀川
Asato Shioyasu
麻人 塩安
Current Assignee (The listed assignees may be inaccurate. Google has not performed a legal analysis and makes no representation or warranty as to the accuracy of the list.)
Fujifilm Business Innovation Corp
Original Assignee
Fuji Xerox Co Ltd
Priority date (The priority date is an assumption and is not a legal conclusion. Google has not performed a legal analysis and makes no representation as to the accuracy of the date listed.)
Filing date
Publication date
Application filed by Fuji Xerox Co Ltd filed Critical Fuji Xerox Co Ltd
Priority to JP2008217892A priority Critical patent/JP5195160B2/ja
Publication of JP2010055255A publication Critical patent/JP2010055255A/ja
Application granted granted Critical
Publication of JP5195160B2 publication Critical patent/JP5195160B2/ja
Expired - Fee Related legal-status Critical Current
Anticipated expiration legal-status Critical

Links

Images

Classifications

    • YGENERAL TAGGING OF NEW TECHNOLOGICAL DEVELOPMENTS; GENERAL TAGGING OF CROSS-SECTIONAL TECHNOLOGIES SPANNING OVER SEVERAL SECTIONS OF THE IPC; TECHNICAL SUBJECTS COVERED BY FORMER USPC CROSS-REFERENCE ART COLLECTIONS [XRACs] AND DIGESTS
    • Y02TECHNOLOGIES OR APPLICATIONS FOR MITIGATION OR ADAPTATION AGAINST CLIMATE CHANGE
    • Y02DCLIMATE CHANGE MITIGATION TECHNOLOGIES IN INFORMATION AND COMMUNICATION TECHNOLOGIES [ICT], I.E. INFORMATION AND COMMUNICATION TECHNOLOGIES AIMING AT THE REDUCTION OF THEIR OWN ENERGY USE
    • Y02D10/00Energy efficient computing, e.g. low power processors, power management or thermal management

Landscapes

  • Accessory Devices And Overall Control Thereof (AREA)
  • Control Or Security For Electrophotography (AREA)

Abstract

【課題】ユーザからの電力状態表示要求に対応する際の消費電力を低減することが可能な電力情報管理システムおよびプログラムを提供する。
【解決手段】他の電力モードに遷移する必要があるか否かを判断し(S101)、遷移する画像形成装置は電力モード情報を端末装置に送信した後に(S102)遷移する(S103)。端末装置は、電力モード情報を受信すると(S104)、その電力モード情報と、消費電力テーブルを基に電力情報ログを生成し(S105)、ログの更新を行う(S106)。端末装置は、ユーザから電力表示の要求があるか否かを判断し(S107)、表示の要求があれば、電力情報ログを読み出し(S108)、電力表示の要求に対応する表示を行う(S109)。
【選択図】図4

Description

本発明は、電力情報管理システムおよびプログラムに関するものである。
例えば、特許文献1には、画像処理装置と、画像処理装置に処理させるジョブを指定する情報処理装置と、画像処理装置の消費電力を監視する監視装置とを含む画像処理システムが開示されている。この画像処理装置は、自身の消費電力情報を監視装置に送信する手段を含む。監視装置は、画像処理装置から受信した消費電力情報を記憶する記憶手段と、記憶手段に記憶している消費電力情報のうち、情報処理装置から要求された消費電力情報を情報処理装置に送信する手段を含む。情報処理装置は、ジョブの指定を受け付けるジョブ指定受付手段と、ジョブ指定受付手段が指定を受け付けたジョブに対応する消費電力情報の送信を監視装置に要求する要求手段と、監視装置から受信した消費電力情報を表示する表示手段とを備えている。
特開2002−297715号公報
ここで、画像形成装置には、CPU(Central Processing Unit)の電力すらほとんど消費させない電力モード(いわゆるCPUオフモード)を有するものがある。このような画像形成装置がこのCPUオフモード時に、CPUだけで処理する必要のあるネットワークパケットを受信したときには、次のような処理を行うことになる。すなわち、画像形成装置は、まずCPUを起こしてネットワークパケットを処理し、再びCPUオフモードに移行するという処理を行う。したがって、画像形成装置が数多くの情報処理装置から電力状態の閲覧要求がある場合には、CPUオフモード時に期待される消費電力の低減を図ることができず、消費電力量をかえって増やしてしまうことになる。
本発明は、ユーザからの電力状態表示要求に対応する際の消費電力を低減することが可能な電力情報管理システムおよびプログラムを提供することを目的とする。
請求項1に記載の発明は、情報処理装置と、前記情報処理装置と通信可能に接続され、複数の電力状態を有する画像処理装置と、を含み、前記画像処理装置は、前記複数の電力状態の中の一の電力状態から他の電力状態への変更に関する情報である変更情報を送信する送信手段を有し、前記情報処理装置は、前記画像処理装置の前記変更情報を受け付ける受付手段と、前記受付手段により受け付けられる前記変更情報を管理する管理手段と、を有することを特徴とする電力情報管理システムである。
請求項2に記載の発明は、前記画像処理装置の前記送信手段は、前記変更が行われる前または当該変更が行われる後に相手を特定せずに前記変更情報を送信することを特徴とする請求項1に記載の電力情報管理システムである。
請求項3に記載の発明は、前記情報処理装置は、前記複数の電力状態の各々の消費電力に関する情報を取得する取得手段と、前記取得手段により取得される前記消費電力に関する情報および前記受付手段により受け付けられる前記変更情報を基に、前記画像処理装置が前記他の電力状態であることを示す電力情報を作成する作成手段と、をさらに有することを特徴とする請求項1または2に記載の電力情報管理システムである。
請求項4に記載の発明は、前記情報処理装置は、前記取得手段により取得される前記消費電力に関する情報を基に、通信可能な装置の中で消費電力が低い装置を選択し、選択された当該装置に対し前記変更情報の要求を行う要求手段をさらに有することを特徴とする請求項3に記載の電力情報管理システムである。
請求項5に記載の発明は、前記情報処理装置は、別の情報処理装置が通信可能に接続されたことを検出すると前記管理手段により管理される前記変更情報を当該別の情報処理装置に送信することを特徴とする請求項1ないし4のいずれか1項記載の電力情報管理システムである。
請求項6に記載の発明は、複数の電力状態を有する画像処理装置と通信可能に接続されるコンピュータに、前記画像処理装置での前記複数の電力状態の中の一の電力状態から他の電力状態への変更に関する情報である変更情報を受け付ける受付機能と、前記受付機能により受け付けられる前記変更情報を管理する管理機能と、を実現させるプログラムである。
請求項7に記載の発明は、前記受付機能は、前記変更に伴って前記画像処理装置から送信される前記変更情報を受け付けることを特徴とする請求項6に記載のプログラムである。
請求項8に記載の発明は、前記複数の電力状態の各々の消費電力に関する情報を取得する取得機能と、前記取得機能により取得される前記消費電力に関する情報および前記受付機能により受け付けられる前記変更情報を基に、前記画像処理装置が前記他の電力状態であることを示す電力情報を作成する作成機能と、をさらに実現させることを特徴とする請求項6または7に記載のプログラムである。
請求項1によれば、ユーザからの電力状態表示要求に対応する際の消費電力を本発明を適用しない場合に比べて低減することが可能になる。
請求項2によれば、本発明を適用しない場合に比べて情報処理装置が画像処理装置の変更情報の受付を確実に行うことが可能になる。
請求項3によれば、画像処理装置の電力状態を変更せずに電力情報を作成することが可能になる。
請求項4によれば、電力情報の作成の際に画像処理装置の電力状態を変更する場合の消費電力の増加を抑制することが可能になる。
請求項5によれば、接続された別の情報処理装置は変更情報を要求しなくても変更情報を取得することが可能になる。
請求項6によれば、ユーザからの電力状態表示要求に対応する際の消費電力を本発明を適用しない場合に比べて低減することが可能になる。
請求項7によれば、本発明を適用しない場合に比べて画像処理装置の変更情報の受付を確実に行うことが可能になる。
請求項8によれば、画像処理装置の電力状態を変更せずに電力情報を作成することが可能になる。
以下、添付図面を参照して、本発明の実施の形態について詳細に説明する。
図1は、本実施の形態の電力情報管理システムPSの構成の一例を示す図である。
同図に示すように、この電力情報管理システムPSは、情報処理装置の一例としての端末装置10A,10Bと、画像処理装置の一例としての画像形成装置20A,20B,20Cとが、LAN(Local Area Network)等のネットワークNWを介して互いに接続されることにより構成されている。なお、本明細書では、端末装置10A,10Bを単に端末装置10ということがあり、また、画像形成装置20A,20B,20Cを単に画像形成装置20ということがある。
この電力情報管理システムPSは、例えば端末装置10から印刷指示がネットワークNWを介して画像形成装置20に送信されると、画像形成装置20は、その印刷指示を受けて用紙に印刷を行うように構成されている。このように、電力情報管理システムPSは、ネットワークNWの環境下で画像形成装置20をユーザが使用することが可能に構成されている。
端末装置10は、画像データを作成し外部に出力する機器であり、例えば、ソフトウェアを実行して演算等を行うコンピュータ本体、ディスプレイ等の表示装置、コンピュータ本体に対して入力を行うための入力装置等により構成される。
この端末装置10としては、例えば、パーソナルコンピュータやワークステーション、その他のコンピュータが用いられる。
ここで、端末装置10は、後述するように、データを格納するための格納部11(図3参照)を備えている。この格納部11は、不揮発性メモリ(NVM(Non Volatile Memory))であり、データの書き換えと電源を切った後のデータ保持が可能である。格納部11としては、例えば、フラッシュメモリ、EEPROM(Electronically Erasable and Programmable Read Only Memory)などを用いることができる。
また、端末装置10は、予め定められた動作制御プログラム(ファームウェア)に従ってデジタル演算処理を実行する図示しないCPU(Central Processing Unit)と、CPUの作業用メモリ等として機能すると共にCPUにより実行される処理プログラムや処理プログラムにて用いられる設定値等のデータが格納される図示しないメモリと、で構成することが考えられる。これら格納部11、CPUおよびメモリによって、電力モード情報を管理する管理手段を構成することが可能である。また、CPUおよびメモリによって、後述するように、最新の電力モード情報から電力情報ログを作成する作成手段を構成することが可能である。
また、端末装置10は、ネットワークNWを介してデータの送受信を行う送受信部を備えている。そして、この送受信部によって、ネットワークNWを介して電力モード情報を受け付ける受付手段ないし受付機能を構成することが可能である。また、送受信部によって、消費電力テーブル31〜33を取得する取得手段ないし取得機能を構成することが可能である。また、送受信部によって、ネットワークNWを介して電力モード情報を要求する要求手段ないし要求機能を構成することが可能である。また、送受信部によって、格納部11に格納されている電力モード情報を、ネットワークNWに接続される装置に送信する送信手段を構成することが可能である。
画像形成装置20は、媒体に画像を印刷し、印刷文書として出力する装置である。更に説明すると、画像形成装置20は、消費電力の異なる複数の電力モード(動作モード)を有する。
この電力モードの例としては、発生したジョブを実行するランモード(印刷実行モード)と、ジョブの発生に備えて待機するスタンバイモード(レディーモード)とがある。また、スタンバイモードが予め定められた時間継続されると消費電力を低減するために遷移するローパワーモード(低電力モード)と、ローパワーモードが予め定められた時間継続されると更に消費電力を低減するために遷移するスリープモードとがある。また、スリープモードが予め定められた時間継続されるとより一層の消費電力を低減するために遷移するCPUオフモードがある。
電力モードの説明に際し、ランモード及びスタンバイモードを、通常の動作状態で動作するモードとしての通常モードということがあり、また、ローパワーモード及びスリープモードを省電力モード(節電モード)ということがある。また、CPUオフモードを超省電力モード(超節電モード)ということがある。
通常モードの消費電力よりも省電力モードの消費電力の方が低く、また、省電力モードの中では、ローパワーモードの消費電力よりもスリープモードの消費電力(スリープ電力)の方が低い。すなわち、これらのモードのうちCPUオフモードの消費電力が最も低い。
電力モードの遷移について付言する。例えばプリントジョブが発生すると、スリープモードまたはCPUオフモードからスタンバイモードに遷移し、プリントの準備が完了すると、ランモードとしての印刷実行モードに遷移する。また、CPUモード時にネットワークNWを介するデータ送信(パケット送信)があると、スリープモードに遷移する。
ネットワークNWとしては、例えばイーサネット(登録商標)(Ethernet(登録商標))によるLAN(Local Area Network)で構成することができる。更に説明すると、このネットワークNWを介して、端末装置10と画像形成装置20との間でデータを相互に送受信することができる。すなわち、端末装置10は、画像形成装置20に対してネットワークNWを介して印刷データを送信(データ転送)して印刷を指示することができる。また、画像形成装置20は、ネットワークNWを介して端末装置10A,10Bの各々にブロードキャストでデータを送信することができる。ここにいうブロードキャストとは、ネットワークNWの全体を意味する特殊なアドレスを指定することによって、ネットワークNWに接続される不特定多数の装置に向かってデータを送信することをいう。
図2は、画像形成装置20の構成例を示すブロック図である。
同図に示すように、本実施の形態での画像形成装置20は、画像処理等の各種機能として、例えば、スキャナや、ネットワークNWに接続された端末装置10から処理すべき画像データを取得する画像取得部21と、取得された画像データを処理する画像処理部22と、処理された画像データを出力する画像形成部23と、を備えている。
なお、画像形成部23として、トナー像を用紙等の媒体上に形成する電子写真方式を用いるとよいが、その他の方式、例えばインクを用紙等の媒体に吐出して像を形成するインクジェット方式を用いてもよい。
また、画像形成装置20は、装置全体を制御する制御部24を備えている。この制御部24は、画像取得部21、画像処理部22及び画像形成部23を制御する装置制御部25を備えている。装置制御部25はまた、上述した電力モードの制御を行う。すなわち、装置制御部25は、ランモード、スタンバイモード、ローパワーモード、スリープモードおよびCPUオフモードの相互に遷移するタイミングを制御する。
装置制御部25は、制御及び電力管理に必要な各種の情報(電力情報)を記憶するための記憶部26を備えている。
また、画像形成装置20は、ネットワークNWに接続するインターフェースとしての通信制御部27と、ネットワークNWを介したデータ送信を監視するネットワーク監視部28と、を備えている。なお、通信制御部27およびネットワーク監視部28は、電力モード情報をネットワークNWを介して送信する送信手段を構成するものである。
さらに説明すると、ネットワーク監視部28は、ネットワークNWからパケットをフィルタリングする図示しないフィルタを有する。そして、ネットワーク監視部28のフィルタがCPUオフモード時に特定のポート番号のパケットを受け取らない設定をしておくことが可能である。すなわち、フィルタは、ポート番号によって、CPUオフモードから復帰させるかどうか(画像形成装置に必要なパケットか否か)を判別する。なお、端末装置10は、後述する電力モード通知要求を、ポート番号を変えて送付する。これによって、端末装置10は、レベルの異なる電力モード通知要求を行うことが可能になる。
ここで、画像形成装置20の電力モードがスリープモードである時には、画像取得部21、画像処理部22及び画像形成部23への給電が遮断される。また、スリープモード時には、制御部24の装置制御部25への給電が遮断される。このようにして、スリープモード時の消費電力を抑制している。
その一方で、スリープモード時であっても、制御部24の通信制御部27およびネットワーク監視部28への給電は遮断されず、給電が行われる。
さらに説明すると、画像形成装置20の電力モードがCPUオフモードである時には、制御部24の通信制御部27への給電が遮断される。その一方で、CPUオフモード時であっても、制御部24のネットワーク監視部28への給電は遮断されず、給電が行われる。すなわち、CPUオフモード時でもネットワークNWの監視が行われる。このため、CPUオフモード時にネットワークNWを介してデータ送信があったときには、画像形成装置20は、そのデータ送信に対応する処理を行うことが可能である。
図3は、端末装置10の格納部11に格納されている消費電力に関する情報の一例としての消費電力テーブル31,32,33を示す図である。
同図に示すように、端末装置10の格納部11には、画像形成装置20A〜20Cの各々についての消費電力テーブル31〜33が格納されている。すなわち、格納部11には、画像形成装置20Aについての消費電力テーブル31、画像形成装置20Bについての消費電力テーブル32および、画像形成装置20Cについての消費電力テーブル33が格納されている。消費電力テーブル31〜33は、消費電力に関する情報の一例としてのものである。
なお、画像形成装置20の記憶部26は、消費電力テーブル31〜33を記憶している。すなわち、画像形成装置20Aの記憶部26は、自己の消費電力テーブル31以外の消費電力テーブル32,33をも記憶している。画像形成装置20Bの記憶部26は、自己の消費電力テーブル32以外の消費電力テーブル31,33をも記憶している。画像形成装置20Cの記憶部26は、自己の消費電力テーブル33以外の消費電力テーブル31,32をも記憶している。
消費電力テーブル31,32,33の各々は、変更情報の一例としての電力モード情報を含んで構成されている。すなわち、消費電力テーブル31,32,33には、電力モードごとに付された連続番号と、電力モードを実行する際に消費される電力モードごとの消費電力(待機電力)と、電力モードの各々から印刷実行モードへ遷移するための電力量である復帰電力量と、電力モードの各々から印刷実行モードに遷移する際に費やされる時間である復帰時間の各欄を有する。そして、消費電力テーブル31,32,33には、各欄について具体的な値が記入されている。復帰電力量や復帰時間は、機種ごとに異なるものであり、他の消費電力テーブル32,33の値は、消費電力テーブル31の値とは異なる場合がある。
なお、本実施の形態の消費電力テーブル31,32,33では、連続番号、消費電力、復帰電力量および復帰時間の欄を有するが、他の欄たとえば用紙一枚当たりの印刷に要する電力などの情報を有するように構成することが考えられる。
〔第1の実施の形態〕
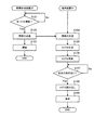
図4は、第1の実施の形態に係る電力情報管理システムPSの処理手順例を示すフローチャートである。
同図に示すフローチャートは、画像形成装置20の電力モードの遷移に伴う処理手順例を示したものである。すなわち、同図に示すように、画像形成装置20A,20B,20Cの各々は、自己が現在の電力モードから他の電力モードに遷移する必要があるか否かを判断する(ステップ101)。例えば、スリープモードからCPUオフモードへ遷移するときや、CPUオフモードからスタンバイモードに遷移するときには(ステップ101でYes)、遷移する画像形成装置20は、電力モード情報を端末装置10に送信する(ステップ102)。すなわち、画像形成装置20は、他の電力モードへの遷移に際し、電力モード情報を端末装置10A,10Bに対してブロードキャストで通知する。電力モード情報を通知した画像形成装置20は、電力モード情報を送信した後に他の電力モードに遷移する(ステップ103)。
付言すると、画像形成装置20の電源がユーザにより手動で切断された場合も、シャットダウン処理中に電力モード変更通知をブロードキャストすることが考えられる。
なお、ここにいう電力モード情報には、遷移前の電力モードおよび遷移後の電力モードのみならず、遷移に要した電力、電力量、遷移する時刻(遷移時間)が含まれる。また、電力モード情報に定着器の温度情報などを含ませることも考えられる。
また、電力モード情報を送信するタイミングとしては、電力モードに遷移する前であるが、CPUオフモードから他の電力モードに遷移する場合には、遷移した後に端末装置10に電力モード情報を送信することになる。
端末装置10は、電力モード情報を受信すると(ステップ104)、その電力モード情報と、格納部11(図3参照)に格納されている消費電力テーブル31〜33を基に、電力情報ログを生成し(ステップ105)、生成した電力情報ログを格納部11に格納することでログの更新を行う(ステップ106)。
その後、端末装置10は、ユーザから電力表示の要求があるか否かを判断し(ステップ107)、表示の要求があれば(ステップ107でYes)、格納部11に格納されている電力情報ログを読み出し(ステップ108)、必要に応じて算出し、電力表示の要求に対応する表示を行う(ステップ109)。
このように、端末装置10は、電力表示の要求があっても、画像形成装置20と通信することなく、その要求に応じることが可能になる。この場合に電力表示として表示される内容としては、画像形成装置20の電力モードおよび消費電力をその一例としてあげることができる。ユーザは、画像形成装置20A〜20Cの電力モードや印刷指示をした場合の消費電力を電力表示にて確認することが可能になる。
〔第2の実施の形態〕
図5は、電力情報管理システムPSの他の構成例を示す図である。
同図に示す電力情報管理システムPSでは、端末装置10BがネットワークNWに接続されていない。したがって、端末装置10Bは、格納部11に最新の電力モード情報を取得して格納することができない。
なお、端末装置10BがネットワークNWに接続されていない場合としては、端末装置10Bが、今まで接続されていなかった新規の端末である場合のほかに、今まで接続されていたものの何らかの原因(ネットケーブルが外れていた等)により一時的に接続されなくなった場合が考えられる。電力情報管理システムPSは、前者に対応すべく、後述するように図6に示す処理手順(第2の実施の形態)を行い、また、後者に対応すべく、後述するように図7に示す処理手順(第3の実施の形態)および図8に示す処理手順(第4の実施の形態)を行う。
図6は、第2の実施の形態に係る電力情報管理システムPSの処理手順例を示すフローチャートである。なお、端末装置10Aは、DHCP(Dynamic Host Configuration Protocol)サーバとして機能するものとし、また、端末装置10Aは、最新の電力モード情報を保有しているものとする。また、電力情報管理システムPSにおいて、端末装置10Aおよび画像形成装置20は同じサブネット内にあるものとする。
同図に示すように、端末装置10Bが新規クライアント装置としてネットワークNWに新たに接続されると(ステップ201)、次の処理手順を行う。すなわち、端末装置10Bは、DHCPDISCOVERパケット等のIP(Internet Protocol)アドレスを要求するIPアドレス要求パケットをDHCPサーバとしての端末装置10AにネットワークNWを介して送信する(ステップ202)。
端末装置10Aは、IPアドレス要求パケットを受信すると(ステップ203)、予め設定しておいたIPアドレス群から未使用のものが選ばれ、それがクライアントに一定期間貸し出される。端末装置10Aは、このようにして端末装置10BのIPアドレスの割り当てを行う(ステップ204)。
端末装置10Bは、新規クライアント装置であることから、最新の電力モード情報を保有していない。このため、端末装置10Aは、端末装置10Bに送信すべく、格納部11に格納されている最新の電力モード情報を読み出す(ステップ205)。その後、端末装置10Aは、割り当てたIPアドレスおよび最新の電力モード情報を端末装置10Bに対してネットワークNWを介して送信する(ステップ206)。
端末装置10Bは、端末装置10Aから送信された情報を受信すると(ステップ207)、その情報に含まれるIPアドレス等を取得する(ステップ208)。また、端末装置10Bは、最新の電力モード情報から電力情報ログを生成し(ステップ209)、生成した電力情報ログを格納部11に格納する(ステップ210)。こうして、一連の処理手順が終了する。
ここで、図6に示す処理手順では、端末装置10Aは、電力モード情報の要求がなくても端末装置10Bに電力モード情報を送信しているが、例えば、DHCPのオプションタグに加える等して、端末装置10Bから端末装置10Aに対して、電力モード情報を要求する制御例も考えられる。なお、ここにいうオプションタグとは、DHCPサーバに対し、例えば特定の情報が欲しい等の要求をクライアント側から行える機能をいう。
また、本実施の形態では、端末装置10BがDHCPサーバの場合の制御例を説明しているが、端末装置10Bが外部認証サーバとして機能する場合であっても、同様に制御することが可能である。
〔第3の実施の形態〕
図7は、第3の実施の形態に係る電力情報管理システムPSの処理手順例を示すフローチャートである。
同図に示すように、画像形成装置20Bは、自己がスリープモードからCPUオフモードに遷移する必要があるか否かを判断する(ステップ301)。そして、画像形成装置20Bは、CPUオフモードへ遷移する必要があると判断すると(ステップ301でYes)、電力モード情報をブロードキャストで送信し(ステップ302)、CPUオフモードに遷移する(ステップ303)。
画像形成装置20Aは、画像形成装置20Bにより送信された電力モード情報を受信すると(ステップ304)、受信した電力モード情報を制御部24の記憶部26に格納する(ステップ305)。なお、画像形成装置20BがCPUオフモード時であっても、画像形成装置20Aは、スリープモードに復帰して電力モード情報を受信し、かつ、記憶部26に格納することになる。
一方、端末装置10Bは、ネットワークNWに接続されていない状態であり、このため、画像形成装置20Bにより送信された電力モード情報を受信することができない受信不可の状態である(ステップ306)。その後、端末装置10Bは復旧すると(ステップ307)、受信可能な状態になる。しかしながら、受信不可の期間があることから、端末装置10Bが保有している電力モード情報は、最新でない可能性がある。そのため、端末装置10Bは、最新の電力モード情報を取得するために、電力モード情報の要求をLEVEL1でブロードキャストする(ステップ308)。
ここで、LEVEL1としたのは、CPUオフモードの画像形成装置20Bが電力モード情報の要求を受信したことによってスリープモードに復帰しないようにするためである。すなわち、画像形成装置20BはCPUオフモードであり、電力モード情報の要求に対応するにはスリープモードに遷移する必要がある。しかしながら、他の画像形成装置20AがCPUオフモード以外の電力モードであれば、画像形成装置20Bが他の電力モードに遷移しなくても、電力モード情報の要求に対応することが可能である。
端末装置10Bからの電力モード情報の要求については、CPUオフモードの画像形成装置20Bでは受信不可であり(ステップ309)、受信して応答することができないものの、CPUオフモードではない画像形成装置20Aは、電力モード情報の要求を受信することが可能である。
画像形成装置20Aは、端末装置10Bによりブロードキャストされた電力モード情報の要求を受信すると(ステップ310)、記憶部26に格納されている最新の電力モード情報を読み出す(ステップ311)。そして、画像形成装置20Aは、端末装置10Bに対して最新の電力モード情報を、ネットワークNWを介して送信する(ステップ312)。
このように、端末装置10Bは、電力モード情報の要求をLEVEL1でブロードキャストすることにより、画像形成装置20のうちCPUオフモード以外の電力モードの画像形成装置20Aが応答し、最新の電力モード情報が送信される。
端末装置10Bは、画像形成装置20Aからの電力モード情報を受信すると(ステップ313)、その電力モード情報および格納部11(図3参照)に格納されている消費電力テーブル31〜33を基に、電力情報ログを生成し(ステップ314)、生成した電力情報ログを格納部11に格納して更新する(ステップ315)。こうして、一連の処理手順が終了する。
なお、画像形成装置20Aは、最新の電力モード情報を端末装置10Bに送信しているが、その代わりに、最新の電力モード情報がブロードキャストされた時刻の情報を端末装置10Bに送信する制御例も考えられる。すなわち、端末装置10Bは、その時刻情報を取得することにより、自己が保有する電力モード情報が最新であるのか否かを判断することができる。
〔第4の実施の形態〕
図8は、第4の実施の形態に係る電力情報管理システムPSの処理手順例を示すフローチャートである。なお、本実施の形態では、電力モード情報の要求をLEVEL1でブロードキャストしてもいずれの画像形成装置20も応答できない場合の処理手順を示すものである。
同図に示すフローチャートでは、画像形成装置20Bは、ユーザの手動によって電源が切断されると(ステップ401)、シャットダウン処理を経て電源オフになる(ステップ402)。なお、このシャットダウン中に電力モード情報を、ネットワークNWを介してブロードキャストする制御例が考えられる。
一方、端末装置10Bは、ネットワークNWに接続されていない状態であり、その後に復旧すると(ステップ403)、最新の電力モード情報を取得するために、電力モード情報の要求をLEVEL1でブロードキャストする(ステップ404)。しかしながら、画像形成装置20Bは、電源オフであり、また、他の画像形成装置20A,20CがCPUオフモードであるときには、いずれも電力モード情報の要求に応答することができない。したがって、端末装置10Bは、LEVEL1でブロードキャストした後に予め定められた時間が経過しても最新の電力モード情報を受信しないときには、応答なしと判断する(ステップ405)。
なお、上述したステップ403,404は、図7のステップ307,308に対応するものである。
端末装置10Bは、次に、電力モード情報の要求をLEVEL2でユニキャストする(ステップ406)。すなわち、端末装置10Bは、自己で管理している消費電力テーブル31〜33を基に、画像形成装置20A〜20Cのうちスリープモードでの消費電力が最も低い画像形成装置20Bを選択する。そして、端末装置10Bは、選択された画像形成装置20Bを指定して、電力モード情報の要求をLEVEL2でデータ送信する。さらに説明すると、CPUオフモードの画像形成装置20が電力モード情報の要求を受信すると、スリープモードに復帰して、電力モード情報の要求に応答することになる。
画像形成装置20Bは、電源オフであることから、受信不可であり(ステップ407)、LEVEL2でなされた電力モード情報の要求に応答することができない。したがって、端末装置10Bは、予め定められた時間が経過しても電力モード情報を受信しないときには、応答なしと判断する(ステップ408)。すなわち、端末装置10Bは、画像形成装置20Bは電源オフであると判断する。
端末装置10Bは、自己の消費電力テーブル31〜33を基に、画像形成装置20Bの次にスリープモードでの消費電力が低い画像形成装置20Aを選択する。そして、端末装置10Bは、選択された画像形成装置20Aを指定して、電力モード情報の要求をLEVEL2でデータ送信する(ステップ409)。
すると、画像形成装置20Aは、CPUオフモードからスリープモードに復帰し(ステップ410)、端末装置10Bからの電力モード情報の要求を受信する(ステップ411)。そして、画像形成装置20Aは、記憶部26に格納されている最新の電力モード情報を読み出し(ステップ412)、端末装置10Bに最新の電力モード情報を送信する(ステップ413)。その後、画像形成装置20Aは、スリープモードからCPUオフモードに遷移する(ステップ414)。
なお、端末装置10Bでの処理内容を示すステップ415〜417は、図7のステップ313〜315に相当するものゆえ、その説明を省略する。
本実施の形態の電力情報管理システムの構成の一例を示す図である。 画像形成装置の構成例を示すブロック図である。 端末装置の格納部に格納されている消費電力テーブルを示す図である。 第1の実施の形態に係る電力情報管理システムの処理手順例を示すフローチャートである。 電力情報管理システムの他の構成例を示す図である。 第2の実施の形態に係る電力情報管理システムの処理手順例を示すフローチャートである。 第3の実施の形態に係る電力情報管理システムの処理手順例を示すフローチャートである。 第4の実施の形態に係る電力情報管理システムの処理手順例を示すフローチャートである。
符号の説明
10A,10B…端末装置、11…格納部、20A,20B,20C…画像形成装置、24…制御部、25…装置制御部、26…記憶部、27…通信制御部、28…ネットワーク監視部、31,32,33…消費電力テーブル、NW…ネットワーク、PS…電力情報管理システム

Claims (8)

  1. 情報処理装置と、
    前記情報処理装置と通信可能に接続され、複数の電力状態を有する画像処理装置と、
    を含み、
    前記画像処理装置は、
    前記複数の電力状態の中の一の電力状態から他の電力状態への変更に関する情報である変更情報を送信する送信手段を有し、
    前記情報処理装置は、
    前記画像処理装置の前記変更情報を受け付ける受付手段と、
    前記受付手段により受け付けられる前記変更情報を管理する管理手段と、
    を有することを特徴とする電力情報管理システム。
  2. 前記画像処理装置の前記送信手段は、前記変更が行われる前または当該変更が行われる後に相手を特定せずに前記変更情報を送信することを特徴とする請求項1に記載の電力情報管理システム。
  3. 前記情報処理装置は、
    前記複数の電力状態の各々の消費電力に関する情報を取得する取得手段と、
    前記取得手段により取得される前記消費電力に関する情報および前記受付手段により受け付けられる前記変更情報を基に、前記画像処理装置が前記他の電力状態であることを示す電力情報を作成する作成手段と、
    をさらに有することを特徴とする請求項1または2に記載の電力情報管理システム。
  4. 前記情報処理装置は、
    前記取得手段により取得される前記消費電力に関する情報を基に、通信可能な装置の中で消費電力が低い装置を選択し、選択された当該装置に対し前記変更情報の要求を行う要求手段をさらに有することを特徴とする請求項3に記載の電力情報管理システム。
  5. 前記情報処理装置は、
    別の情報処理装置が通信可能に接続されたことを検出すると前記管理手段により管理される前記変更情報を当該別の情報処理装置に送信することを特徴とする請求項1ないし4のいずれか1項記載の電力情報管理システム。
  6. 複数の電力状態を有する画像処理装置と通信可能に接続されるコンピュータに、
    前記画像処理装置での前記複数の電力状態の中の一の電力状態から他の電力状態への変更に関する情報である変更情報を受け付ける受付機能と、
    前記受付機能により受け付けられる前記変更情報を管理する管理機能と、
    を実現させるプログラム。
  7. 前記受付機能は、前記変更に伴って前記画像処理装置から送信される前記変更情報を受け付けることを特徴とする請求項6に記載のプログラム。
  8. 前記複数の電力状態の各々の消費電力に関する情報を取得する取得機能と、
    前記取得機能により取得される前記消費電力に関する情報および前記受付機能により受け付けられる前記変更情報を基に、前記画像処理装置が前記他の電力状態であることを示す電力情報を作成する作成機能と、
    をさらに実現させることを特徴とする請求項6または7に記載のプログラム。
JP2008217892A 2008-08-27 2008-08-27 電力情報管理システムおよびプログラム Expired - Fee Related JP5195160B2 (ja)

Priority Applications (1)

Application Number Priority Date Filing Date Title
JP2008217892A JP5195160B2 (ja) 2008-08-27 2008-08-27 電力情報管理システムおよびプログラム

Applications Claiming Priority (1)

Application Number Priority Date Filing Date Title
JP2008217892A JP5195160B2 (ja) 2008-08-27 2008-08-27 電力情報管理システムおよびプログラム

Publications (2)

Publication Number Publication Date
JP2010055255A true JP2010055255A (ja) 2010-03-11
JP5195160B2 JP5195160B2 (ja) 2013-05-08

Family

ID=42071123

Family Applications (1)

Application Number Title Priority Date Filing Date
JP2008217892A Expired - Fee Related JP5195160B2 (ja) 2008-08-27 2008-08-27 電力情報管理システムおよびプログラム

Country Status (1)

Country Link
JP (1) JP5195160B2 (ja)

Cited By (1)

* Cited by examiner, † Cited by third party
Publication number Priority date Publication date Assignee Title
JP2011204027A (ja) * 2010-03-25 2011-10-13 Canon Inc デバイス管理システム、管理装置、デバイス管理方法及びプログラム

Citations (3)

* Cited by examiner, † Cited by third party
Publication number Priority date Publication date Assignee Title
JP2002297715A (ja) * 2001-03-30 2002-10-11 Minolta Co Ltd 情報処理装置、情報処理方法、画像処理システム、画像処理装置、監視装置、監視方法、消費電力表示方法、プログラム及び記録媒体
JP2007021992A (ja) * 2005-07-20 2007-02-01 Canon Inc 画像形成システム
JP2007102630A (ja) * 2005-10-06 2007-04-19 Canon Inc ネットワークデバイスおよびネットワークシステムおよびその省電力制御方法

Patent Citations (3)

* Cited by examiner, † Cited by third party
Publication number Priority date Publication date Assignee Title
JP2002297715A (ja) * 2001-03-30 2002-10-11 Minolta Co Ltd 情報処理装置、情報処理方法、画像処理システム、画像処理装置、監視装置、監視方法、消費電力表示方法、プログラム及び記録媒体
JP2007021992A (ja) * 2005-07-20 2007-02-01 Canon Inc 画像形成システム
JP2007102630A (ja) * 2005-10-06 2007-04-19 Canon Inc ネットワークデバイスおよびネットワークシステムおよびその省電力制御方法

Cited By (1)

* Cited by examiner, † Cited by third party
Publication number Priority date Publication date Assignee Title
JP2011204027A (ja) * 2010-03-25 2011-10-13 Canon Inc デバイス管理システム、管理装置、デバイス管理方法及びプログラム

Also Published As

Publication number Publication date
JP5195160B2 (ja) 2013-05-08

Similar Documents

Publication Publication Date Title
JP4660597B2 (ja) 画像形成装置
US8610914B2 (en) Communication apparatus, communication method, computer readable medium and image forming apparatus
JP4656669B2 (ja) 印刷システム
US8180934B2 (en) Device monitoring apparatus, control method therefor, device monitoring system, and recording medium
JP3275871B2 (ja) プリンタシステム及びそれに用いるプリンタ
JP2012230490A (ja) 画像形成装置、及びその制御方法、並びにプログラム
JP2010264648A (ja) 情報処理装置、およびプログラム
JP2010176424A (ja) 画像形成システム、画像形成装置、およびプログラム
JP2018200646A (ja) 情報処理装置および画像形成装置
JP2016020084A (ja) 画像形成システム及び画像形成装置
JP2008305209A (ja) 情報処理装置と情報処理方法とプログラムとコンピュータ読み取り可能な記録媒体
JP5195160B2 (ja) 電力情報管理システムおよびプログラム
JP2015005954A (ja) 情報処理装置、情報処理装置の制御方法、及びプログラム
JP5094356B2 (ja) 情報処理装置、情報処理方法、該方法を実行するためのプログラム
JP5838872B2 (ja) 画像形成装置、省エネ制御方法およびプログラム
JP5343724B2 (ja) 画像形成システム、画像形成システムの省電力制御方法、及び省電力制御プログラム
JP2011192020A (ja) 画像形成制御装置、画像形成装置、画像形成システム、画像形成制御方法及びプログラム
JP2010200046A (ja) 電力管理システム
US20100325316A1 (en) Administration device
JP2009301380A (ja) ネットワークプリンタシステムおよびプログラムおよび記憶媒体およびネットワークプリンタシステムの制御方法
JP2008284753A (ja) 通信システム、監視装置および画像形成装置
JP2010194910A (ja) 情報処理装置、システム及びプログラム
JP2010010942A (ja) 画像形成システムおよび画像形成方法
JP2015049838A (ja) 通信システム、通信制御装置、通信制御方法、および、プログラム
JP2010146523A (ja) 画像形成システム、プリンタ装置、および命令生成装置

Legal Events

Date Code Title Description
A621 Written request for application examination

Free format text: JAPANESE INTERMEDIATE CODE: A621

Effective date: 20110809

A977 Report on retrieval

Free format text: JAPANESE INTERMEDIATE CODE: A971007

Effective date: 20120830

A131 Notification of reasons for refusal

Free format text: JAPANESE INTERMEDIATE CODE: A131

Effective date: 20120904

A521 Written amendment

Free format text: JAPANESE INTERMEDIATE CODE: A523

Effective date: 20121102

TRDD Decision of grant or rejection written
A01 Written decision to grant a patent or to grant a registration (utility model)

Free format text: JAPANESE INTERMEDIATE CODE: A01

Effective date: 20130108

A61 First payment of annual fees (during grant procedure)

Free format text: JAPANESE INTERMEDIATE CODE: A61

Effective date: 20130121

FPAY Renewal fee payment (event date is renewal date of database)

Free format text: PAYMENT UNTIL: 20160215

Year of fee payment: 3

R150 Certificate of patent or registration of utility model

Ref document number: 5195160

Country of ref document: JP

Free format text: JAPANESE INTERMEDIATE CODE: R150

Free format text: JAPANESE INTERMEDIATE CODE: R150

LAPS Cancellation because of no payment of annual fees