EP0338037B1 - Verfahren zum übertragen von auf einem motivträger mittels farbe aufgebrachten motiven auf einen anderen träger, insbesondere textilien - Google Patents
Verfahren zum übertragen von auf einem motivträger mittels farbe aufgebrachten motiven auf einen anderen träger, insbesondere textilien Download PDFInfo
- Publication number
- EP0338037B1 EP0338037B1 EP88908143A EP88908143A EP0338037B1 EP 0338037 B1 EP0338037 B1 EP 0338037B1 EP 88908143 A EP88908143 A EP 88908143A EP 88908143 A EP88908143 A EP 88908143A EP 0338037 B1 EP0338037 B1 EP 0338037B1
- Authority
- EP
- European Patent Office
- Prior art keywords
- carrier
- process according
- motif
- transfer liquid
- printing
- Prior art date
- Legal status (The legal status is an assumption and is not a legal conclusion. Google has not performed a legal analysis and makes no representation as to the accuracy of the status listed.)
- Expired - Lifetime
Links
- 238000000034 method Methods 0.000 title claims abstract description 72
- 230000008569 process Effects 0.000 title claims abstract description 38
- 239000004753 textile Substances 0.000 title claims abstract description 21
- 238000012546 transfer Methods 0.000 claims abstract description 49
- 239000000654 additive Substances 0.000 claims abstract description 4
- 230000000996 additive effect Effects 0.000 claims abstract description 3
- 238000007639 printing Methods 0.000 claims description 50
- 239000007788 liquid Substances 0.000 claims description 38
- 239000000976 ink Substances 0.000 claims description 21
- 230000001590 oxidative effect Effects 0.000 claims description 13
- KRKNYBCHXYNGOX-UHFFFAOYSA-N citric acid Chemical compound OC(=O)CC(O)(C(O)=O)CC(O)=O KRKNYBCHXYNGOX-UHFFFAOYSA-N 0.000 claims description 9
- 239000003795 chemical substances by application Substances 0.000 claims description 3
- 239000010502 orange oil Substances 0.000 claims description 3
- 235000019502 Orange oil Nutrition 0.000 claims description 2
- 241000219492 Quercus Species 0.000 claims description 2
- 150000003839 salts Chemical class 0.000 claims description 2
- 235000002639 sodium chloride Nutrition 0.000 claims 2
- 235000005976 Citrus sinensis Nutrition 0.000 claims 1
- 240000002319 Citrus sinensis Species 0.000 claims 1
- FAPWRFPIFSIZLT-UHFFFAOYSA-M Sodium chloride Chemical compound [Na+].[Cl-] FAPWRFPIFSIZLT-UHFFFAOYSA-M 0.000 claims 1
- 239000011780 sodium chloride Substances 0.000 claims 1
- 239000012530 fluid Substances 0.000 abstract 1
- 239000000758 substrate Substances 0.000 description 22
- 239000010410 layer Substances 0.000 description 18
- 239000003086 colorant Substances 0.000 description 12
- 239000000463 material Substances 0.000 description 10
- 239000003973 paint Substances 0.000 description 9
- 239000004848 polyfunctional curative Substances 0.000 description 6
- 239000002904 solvent Substances 0.000 description 6
- 239000003292 glue Substances 0.000 description 5
- 238000007650 screen-printing Methods 0.000 description 5
- 239000000126 substance Substances 0.000 description 5
- 230000008901 benefit Effects 0.000 description 4
- 239000000969 carrier Substances 0.000 description 4
- 238000004519 manufacturing process Methods 0.000 description 4
- 239000000853 adhesive Substances 0.000 description 3
- 230000001070 adhesive effect Effects 0.000 description 3
- 230000005540 biological transmission Effects 0.000 description 3
- 239000004744 fabric Substances 0.000 description 3
- 238000007646 gravure printing Methods 0.000 description 3
- 229920002994 synthetic fiber Polymers 0.000 description 3
- 238000010023 transfer printing Methods 0.000 description 3
- 238000005406 washing Methods 0.000 description 3
- SMWDFEZZVXVKRB-UHFFFAOYSA-N Quinoline Chemical compound N1=CC=CC2=CC=CC=C21 SMWDFEZZVXVKRB-UHFFFAOYSA-N 0.000 description 2
- 239000012790 adhesive layer Substances 0.000 description 2
- 238000013016 damping Methods 0.000 description 2
- 230000006872 improvement Effects 0.000 description 2
- 239000010985 leather Substances 0.000 description 2
- 238000007645 offset printing Methods 0.000 description 2
- 239000003921 oil Substances 0.000 description 2
- 235000019198 oils Nutrition 0.000 description 2
- 235000011837 pasties Nutrition 0.000 description 2
- 239000005871 repellent Substances 0.000 description 2
- 230000000717 retained effect Effects 0.000 description 2
- 239000011343 solid material Substances 0.000 description 2
- 239000004575 stone Substances 0.000 description 2
- 239000002023 wood Substances 0.000 description 2
- TUSDEZXZIZRFGC-UHFFFAOYSA-N 1-O-galloyl-3,6-(R)-HHDP-beta-D-glucose Natural products OC1C(O2)COC(=O)C3=CC(O)=C(O)C(O)=C3C3=C(O)C(O)=C(O)C=C3C(=O)OC1C(O)C2OC(=O)C1=CC(O)=C(O)C(O)=C1 TUSDEZXZIZRFGC-UHFFFAOYSA-N 0.000 description 1
- 239000004215 Carbon black (E152) Substances 0.000 description 1
- 229920000742 Cotton Polymers 0.000 description 1
- 239000001263 FEMA 3042 Substances 0.000 description 1
- 239000004677 Nylon Substances 0.000 description 1
- LRBQNJMCXXYXIU-PPKXGCFTSA-N Penta-digallate-beta-D-glucose Natural products OC1=C(O)C(O)=CC(C(=O)OC=2C(=C(O)C=C(C=2)C(=O)OC[C@@H]2[C@H]([C@H](OC(=O)C=3C=C(OC(=O)C=4C=C(O)C(O)=C(O)C=4)C(O)=C(O)C=3)[C@@H](OC(=O)C=3C=C(OC(=O)C=4C=C(O)C(O)=C(O)C=4)C(O)=C(O)C=3)[C@H](OC(=O)C=3C=C(OC(=O)C=4C=C(O)C(O)=C(O)C=4)C(O)=C(O)C=3)O2)OC(=O)C=2C=C(OC(=O)C=3C=C(O)C(O)=C(O)C=3)C(O)=C(O)C=2)O)=C1 LRBQNJMCXXYXIU-PPKXGCFTSA-N 0.000 description 1
- 230000002745 absorbent Effects 0.000 description 1
- 239000002250 absorbent Substances 0.000 description 1
- 230000001680 brushing effect Effects 0.000 description 1
- 229920002678 cellulose Polymers 0.000 description 1
- 239000001913 cellulose Substances 0.000 description 1
- 230000008859 change Effects 0.000 description 1
- 238000004140 cleaning Methods 0.000 description 1
- 230000001934 delay Effects 0.000 description 1
- 238000010586 diagram Methods 0.000 description 1
- 238000005516 engineering process Methods 0.000 description 1
- 238000005530 etching Methods 0.000 description 1
- 238000002474 experimental method Methods 0.000 description 1
- 239000000835 fiber Substances 0.000 description 1
- 229930195733 hydrocarbon Natural products 0.000 description 1
- 150000002430 hydrocarbons Chemical class 0.000 description 1
- 238000005470 impregnation Methods 0.000 description 1
- 238000003780 insertion Methods 0.000 description 1
- 230000037431 insertion Effects 0.000 description 1
- 238000010409 ironing Methods 0.000 description 1
- 239000004922 lacquer Substances 0.000 description 1
- 239000002184 metal Substances 0.000 description 1
- 230000005012 migration Effects 0.000 description 1
- 238000013508 migration Methods 0.000 description 1
- 230000007935 neutral effect Effects 0.000 description 1
- 238000006386 neutralization reaction Methods 0.000 description 1
- 239000002736 nonionic surfactant Substances 0.000 description 1
- 229920001778 nylon Polymers 0.000 description 1
- 230000020477 pH reduction Effects 0.000 description 1
- 230000000149 penetrating effect Effects 0.000 description 1
- 239000000049 pigment Substances 0.000 description 1
- 239000011347 resin Substances 0.000 description 1
- 229920005989 resin Polymers 0.000 description 1
- PYWVYCXTNDRMGF-UHFFFAOYSA-N rhodamine B Chemical compound [Cl-].C=12C=CC(=[N+](CC)CC)C=C2OC2=CC(N(CC)CC)=CC=C2C=1C1=CC=CC=C1C(O)=O PYWVYCXTNDRMGF-UHFFFAOYSA-N 0.000 description 1
- 229940043267 rhodamine b Drugs 0.000 description 1
- 238000005507 spraying Methods 0.000 description 1
- 239000012209 synthetic fiber Substances 0.000 description 1
- 239000000057 synthetic resin Substances 0.000 description 1
- 229920003002 synthetic resin Polymers 0.000 description 1
- LRBQNJMCXXYXIU-NRMVVENXSA-N tannic acid Chemical compound OC1=C(O)C(O)=CC(C(=O)OC=2C(=C(O)C=C(C=2)C(=O)OC[C@@H]2[C@H]([C@H](OC(=O)C=3C=C(OC(=O)C=4C=C(O)C(O)=C(O)C=4)C(O)=C(O)C=3)[C@@H](OC(=O)C=3C=C(OC(=O)C=4C=C(O)C(O)=C(O)C=4)C(O)=C(O)C=3)[C@@H](OC(=O)C=3C=C(OC(=O)C=4C=C(O)C(O)=C(O)C=4)C(O)=C(O)C=3)O2)OC(=O)C=2C=C(OC(=O)C=3C=C(O)C(O)=C(O)C=3)C(O)=C(O)C=2)O)=C1 LRBQNJMCXXYXIU-NRMVVENXSA-N 0.000 description 1
- 229940033123 tannic acid Drugs 0.000 description 1
- 235000015523 tannic acid Nutrition 0.000 description 1
- 229920002258 tannic acid Polymers 0.000 description 1
- 229920001169 thermoplastic Polymers 0.000 description 1
- 239000004416 thermosoftening plastic Substances 0.000 description 1
- 238000009736 wetting Methods 0.000 description 1
Images
Classifications
-
- B—PERFORMING OPERATIONS; TRANSPORTING
- B44—DECORATIVE ARTS
- B44C—PRODUCING DECORATIVE EFFECTS; MOSAICS; TARSIA WORK; PAPERHANGING
- B44C1/00—Processes, not specifically provided for elsewhere, for producing decorative surface effects
- B44C1/16—Processes, not specifically provided for elsewhere, for producing decorative surface effects for applying transfer pictures or the like
- B44C1/165—Processes, not specifically provided for elsewhere, for producing decorative surface effects for applying transfer pictures or the like for decalcomanias; sheet material therefor
- B44C1/175—Transfer using solvent
-
- D—TEXTILES; PAPER
- D06—TREATMENT OF TEXTILES OR THE LIKE; LAUNDERING; FLEXIBLE MATERIALS NOT OTHERWISE PROVIDED FOR
- D06B—TREATING TEXTILE MATERIALS USING LIQUIDS, GASES OR VAPOURS
- D06B11/00—Treatment of selected parts of textile materials, e.g. partial dyeing
- D06B11/0076—Transfer-treating
Definitions
- the invention relates to a method for transferring motifs applied to a motif carrier by means of color to another carrier, in particular textiles, which can also be washed at up to 95 ° C., this motif carrier being brought into contact with this other carrier with the motif side and the transmission with a transfer liquid and under pressure.
- the customary printing processes are understood to be high pressure or flexographic printing, planographic printing or offset printing, gravure printing or squeegee printing, and screen printing. In high pressure, the elements to be printed are raised, while the printing form is flat or cylindrical.
- the planographic printing in which printing and non-printing elements lie in the same plane, is based on the fact that the printing parts are made water-repellent by chemical treatment. They can be colored with pasty printing ink; the non-printing parts are made grease-repellent, they do not accept any ink.
- the printing form is either flat (lithographic printing) or cylindrical (offset printing).
- a dampening unit is added to the inking unit, which moistens the stone or offset plate before inking.
- the elements to be printed are deepened by etching or engraving.
- the excess ink is removed from the printing form flooded with liquid ink, for example by means of a squeegee, so that ink only remains in the lower-lying printing elements.
- the paper is pressed against the printing form by a printing cylinder, whereby the ink is sucked from the wells onto the paper.
- the printing form consists of a stencil made of color-permeable material (metal or nylon screen).
- the pasty printing ink is pressed manually or in the screen printing machine with a squeegee through the mesh of the screen onto the printing material.
- a squeegee through the mesh of the screen onto the printing material.
- DE-OS 17 71 863 a known method is described, by means of which on an original document, for. B. Art paper, images produced on a new base, for example a surface made of a textile material, wood, stone or the like. Transferred.
- an intermediate underlay in the form of a non-moisture-sensitive laminate which consists of the following layers in the order mentioned: a base layer, a releasable middle layer, a clear lacquer layer and a pressure-sensitive glue layer.
- the disadvantages of this method lie primarily in the inaccuracy of the image transmission and in the presence of poorly transmitted image parts. Furthermore, the intermediate carrier was an extremely complicated object.
- the ink layer covering the image is coated with an adhesive layer
- a sheet coated with a glue adhering to pressure or the like is coated with the adhesive side is pressed against the printing ink layer, after which the sheet or the like is pulled off from the printing ink layer, with glue remaining on the printing ink layer, and a pre-prepared, non-moisture-sensitive intermediate pad is pressed onto the glue material, which is stacked on top of one another in the direction of the print -sensitive glue seen from a clear coat, an easily removable from the clear coat layer of adhesive and a base layer, for example made of support material or any other support material, after which the original pad is removed from the ink layer and the intermediate pad with it hen the ink layer is applied to the new base, after which the base layer of the intermediate base and the adhesive layer are removed from the clear coat.
- GB-PS 423 727 also describes the transfer of images from a first surface to a second surface.
- the original motif is treated with a liquid that softens the surface of the intermediate carrier.
- the intermediate carrier is a paper which is coated with various chemical substances in a complicated and expensive manner.
- the original base of the motif is then treated with another chemical which causes the base to dissolve so that the base can detach from the motif now on the intermediate carrier.
- the motif is then transferred from the intermediate support to the new base.
- the liquid applied to the original motif is a liquid that dissolves the original base on which the motif is located, or a liquid that softens the surface of the intermediate carrier.
- motifs caused by a printing method using conventional printing inks are transferred from a flexible original base, for example a printed paper, to a new base, in particular one made of leather or wood, the motif being transferred Application of a liquid is detached from the original pad.
- the new base is wetted with a color-dissolving liquid, preferably with a neutral, non-alkaline, non-ionic surfactant and solvent containing oil and hydrocarbon. Then the original pad with the side on which the motif is placed is placed on the wetted surface of the new pad and pressed onto it. Finally, the original document is subtracted from the new document.
- a color-dissolving liquid preferably with a neutral, non-alkaline, non-ionic surfactant and solvent containing oil and hydrocarbon.
- a method for transferring motifs onto a carrier is known, the transfer taking place by means of a transfer liquid and under pressure.
- the motifs are made from a washable color, namely the colors Rhodamine B, Quinoline, Yellow and Sudan Blue.
- the object of the present invention is to eliminate the disadvantages mentioned above and, in particular, to develop a method by means of which images, in particular onto textile substrates, can be transferred in an inexpensive and rapid manner in such a way that they remain durable on these textile substrates.
- the motifs are made from an oxidative paint, to which an additive is added, which delays the curing of the paint.
- oxidative paints do not have a hardener, but harden themselves within a specified period of time. However, after curing, they can no longer be removed by a color-dissolving liquid, so that they can then no longer be transferred from one motif carrier to another carrier.
- the motif is produced by means of oxidative colors and is transferred to the other carrier immediately or, depending on the delay means, in a predetermined time. If, for example, four-color printing is carried out, the yellow plate is first printed on the motif carrier.
- the blue plate is printed, after its surface hardening, the red plate is printed and finally the black plate is printed.
- This sequence is only to be understood as an example and can be changed if this is useful for the process.
- a motif produced in this way can now be used immediately and placed on a T-shirt, for example.
- the hardened surface of the paint is broken open, whereby the paint can penetrate into the textile fabric.
- the transfer liquid also breaks up the hardened surfaces of the following layers of ink so that they can also penetrate the textile to be printed. A relatively rapid hardening then takes place there because the oxidative paint is now exposed to the air from all sides and can harden faster.
- the motif carrier paper is used as the motif carrier.
- the oxidative color not only hardens from the surface, but also through the paper from the back.
- the situation is different if the motif is applied to a film, for example, whereby the oxidative color is not exposed to the air from behind.
- the shelf life of the motifs produced by the oxidative colors also depends on the motif carrier.
- the advantage of the oxidative color is, however, that the finest micronatures can be transferred, and this with 100 percent passage accuracy. As a result, no committee is created when carrying out the method, as was the case with the known methods. The corresponding cost savings are between 60 and 80%. Since the colors combine intensively with the textile substrate, they can be hot, chemically treated or ironed after curing without affecting the motif in any way.
- Another significant advantage of the method is that the motif is transmitted entirely without the addition of heat, so that synthetic material can also be treated. Cotton and synthetic material are therefore not subject to any change in shape, so that there can be no distortion of the motifs.
- the image is transferred to the textile substrate in a color-fast manner and is retained even after a large number of washing processes.
- the present method prints in use. That is, for example in the screen printing process, the screen is exposed 100 times with the drawn repro and 100 four-color motifs are produced by four printing processes. A further printing process is then necessary to transfer each motif. This gives 104 prints. The considerable time savings can be seen from this alone, since 296 prints are less necessary.
- the carousel takes up a lot more space.
- the printing technique used to produce the desired motif is irrelevant to the method according to the invention.
- the motif can be produced in letterpress, planographic, gravure or screen printing. In individual cases, the cheapest solution will have to be selected.
- Each printer can produce the motifs themselves, so that there is no obligation to purchase them as with the known colors. Both oxidative and physical colors are readily available commercially.
- the motifs are printed upside down so that they are in the correct position after being transferred to the carrier. This is precisely the essential difference from the method according to DE-PS 27 57 630, according to which a reverse transmission takes place. According to the method described there, photocopies, that is, correct motifs, are usually transferred upside down onto a substrate.
- the opposite is provided in order to produce the motif itself, so that when it is transferred a correct image is created on the T-shirt or the like to be printed.
- a correct image is created on the T-shirt or the like to be printed.
- characters can also be easily printed on a corresponding substrate.
- the printing inks transferred with the above-mentioned process adapt to every textile fiber, ie both a natural and a synthetic fiber, the color brilliance of the image being retained in full.
- the substrate is washable without restriction, and the transferred image has a very high wash resistance.
- orange oil in particular having proven to be particularly advantageous, above all as far as the light and color fastness of the transferred motif is concerned.
- citric acid is added to the solvent, and this can be done up to an order of magnitude of ten percent by volume.
- a salt is again added to the solvent, which leads to neutralization.
- the latter is preferred because a motif from a color without a hardener can be more easily detached from the motif carrier by the transfer liquid and the hardener is only added when the colors on a substrate are desired to be stable. This means that the colors can be dissolved on the motif carrier, but after being transferred to the textile substrate, the addition of the hardener in the liquid makes them insoluble.
- the motif carrier then contains considerable uncertainties with regard to the hardening of, in particular, oxidative colors if it has been formed from an absorbent cellulose material, ie. H. when using plain paper, for example.
- the motif carrier contains considerable uncertainties with regard to the hardening of, in particular, oxidative colors if it has been formed from an absorbent cellulose material, ie. H. when using plain paper, for example.
- there are so great differences from paper to paper that it is very difficult to determine how much of a retarder has to be added to the paint so that it hardens after a predetermined time.
- a motif carrier which is formed from at least two layers of different densities.
- the layer that bears the motif should preferably be made impermeable to the motif color. On the other hand, however, it should in turn be permeable to the transfer liquid.
- a motif carrier which is on the market under the name Chromolux paper, has proven to be the most suitable.
- Chromolux paper consists of paper coated on one side, the coated side forming a closed surface that prevents the motif color from penetrating. From the rear, the Chromolux behaves like a permeable paper. If the transfer liquid is applied to this layer, it also penetrates the painted side from behind and thus dissolves the motif color, which is then transferred to the new carrier.
- the transfer liquid can be applied in various ways, this route depending in particular on the motif carrier and the new carrier.
- the application methods impregnation, spraying or brushing are to be considered as equivalent.
- wetting using pens or sprayers can also suffice. These pens are simultaneously pressed onto the motif holder and the new holder.
- sponge-like application devices are also conceivable, in which case a certain portioning of the transfer liquid to be applied should follow.
- a corresponding portioning takes place when a solid material with an uneven surface is used as the application medium. Holes are formed from the uneven surface in which the transfer liquid can hold due to its own adhesive forces and are only sucked off when the solid material is placed on the motif carrier or the new carrier.
- the motif carrier is placed on the new carrier or the new carrier on the motif carrier. Furthermore, it is also possible for the motif carrier and carrier to be placed against one another and pressed onto one another from both sides. There should be no limit to the invention here.
- a motif is applied to a motif carrier, for example in four-color printing.
- the printing process is irrelevant, preferred motif carriers are described above.
- this motif carrier is brought into contact with the base to be printed or the new carrier, which is wetted with transfer liquid shortly before or during insertion into the press.
- the motif color is loosened by the transfer liquid and connects to the new carrier, whereby this connection is accelerated and improved by adding pressure.
- the motif carrier and the new carrier are separated from each other, whereby the motif sticks to the new carrier.
- presses are used for the present method according to the invention. Presses can be hydraulic, pneumatic, electromagnetic or the like. Even hand printing, such as occurs when transferring images using color-resolving liquid in pens, is sufficient in some cases. Depending on the quantities or series of printed substrates that are produced, the press is also adapted to the necessary requirements. This can go as far as fully automatic presses operating in three shifts.
- the image to be transmitted regardless of how many prints it consists of, is transmitted in its entirety and so there are no passport problems which could only be eliminated to a small extent by additional human control.
- Motif carriers as well as color-resolving liquid and presses are easy to handle materials or objects. This makes it possible to set up a mobile print shop that can come into the house itself if desired and also print on objects that are immovable or difficult to move. With an appropriate press, motifs can also be transferred to walls, tables, chairs or the like at any time.
- the method according to the invention makes it possible for the first time to transfer an original image, be it a print, a photograph, a photocopy, a lettering or the like, directly from a motif carrier to another substrate.
- an original image be it a print, a photograph, a photocopy, a lettering or the like
- Edge sharpness, passage accuracy and, in the case of black and white images, the depth of focus correspond to those properties of the original image.
- the substrate to be printed does not warp, so that it retains the same fit both before and after printing.
- the image applied to a washable substrate is washable, regardless of whether it is a natural or synthetic substrate.
- the same also applies to chemical cleaning, which also does nothing to the image. Ironing is easily possible.
- Every private person can apply desired images to a desired substrate, but also every printer can produce motifs themselves and apply them quickly and without rejects in small and large runs to substrates.
Landscapes
- Engineering & Computer Science (AREA)
- Chemical & Material Sciences (AREA)
- Materials Engineering (AREA)
- Textile Engineering (AREA)
- Coloring (AREA)
- Decoration By Transfer Pictures (AREA)
- Printing Methods (AREA)
- Detergent Compositions (AREA)
- Decoration Of Textiles (AREA)
- Immobilizing And Processing Of Enzymes And Microorganisms (AREA)
- Polymers With Sulfur, Phosphorus Or Metals In The Main Chain (AREA)
Description
- Die Erfindung betrifft ein Verfahren zum Übertragen von auf einem Motivträger mittels Farbe aufgebrachten Motiven auf einen anderen Träger, insbesondere Textilien, welche auch bis 95°C waschbar sind, wobei dieser Motivträger mit der Motivseite in Kontakt mit diesem anderen Träger gebracht wird und die Übertragung mit einer Transferflüssigkeit und unter Druck erfolgt.
- In der Textildrucktechnik ist es bekannt, ein aufzudruckendes schwarz-weißes oder farbiges Bild auf einen ersten Bildträger, beispielsweise ein Papierblatt oder Papierstreifen, aufzudrucken und das Bild von diesem Bildträger in einem zweiten Arbeitsgang auf das endgültige Substrat, insbesondere einen Textilstoff, umzudrucken. Diese Verfahren werden als Transferdruckverfahren bezeichnet. Ihre Ausführung erfolgt im Naßtransferverfahren oder Trockentransferverfahren. Beim Naßtransververfahren wird ein vorpräpariertes Papier mit Farbstoff und Harz bedruckt. Der Umdruck erfolgt auf einem Kalander bei hoher Temperatur unter Druck und gleichzeitiger Dämpfung mit einem geeigneten Mittel. Beim Trockentransferverfahren wird das Papier mit Pigmentfarbstoff und einem thermoplastischen Kunstharz bedruckt, so daß der Umdruck bei erhöhter Temperatur auf einem Warm-Kalander ohne zusätzliche Dämpfungsmittel durchgeführt werden kann.
- Probleme ergeben sich hierbei vor allem durch die notwendige erhöhte Temperatur, mit der das textile Gewebe behandelt werden muß. In Folge dieser erhöhten Temperatur kommt es zu einem Verziehen des Textilstoffes, so daß beim Übertragen der Farben erhebliche Passaschwierigkeiten auftreten. Die einzelnen Farben stimmen nicht mehr übereinander bzw. fließen ineinander. Ferner sind diese Verfahren völlig ungeeignet zur Übertragung beispielsweise eines nach einem üblichen Druckverfahren hergestellten Bildes. Unter den üblichen Druckverfahren wird hierbei der Hochdruck bzw. Flexodruck, der Flachdruck bzw. Offsetdruck, der Tiefdruck bzw. Rakeltiefdruck und der Siebdruck verstanden. Beim Hochdruck sind die zu druckenden Elemente erhaben, die Druckform dagegen eben oder zylindrisch.
- Der Flachdruck, bei dem druckende und nicht druckende Elemente in derselben Ebene liegen, beruht darauf, daß die druckenden Teile durch chemische Behandlung wasserabstoßend gemacht werden. Sie können mit pastöser Druckfarbe eingefärbt werden; die nicht druckenden Teile werden fettabstoßend gemacht, sie nehmen keine Druckfarbe an. Die Druckform ist entweder eben (Steindruck) oder zylindrisch (Offsetdruck). Zu dem Farbwerk tritt ein Feuchtwerk, das die Stein- oder Offsetplatte vor dem Einfärben anfeuchtet.
- Beim Tiefdruck sind die zu druckenden Elemente durch Ätzen oder Gravieren tiefgelegt. Von der mit flüssiger Farbe überschwemmten Druckform wird der Farbüberschuß beispielsweise durch ein Rakel abgenommen, so daß Farbe nur in den tiefer liegenden Druckelementen verbleibt. Das Papier wird durch einen Druckzylinder an die Druckform gepreßt, wodurch die Farbe aus den Näpfchen auf das Papier gesaugt wird.
- Beim Siebdruck besteht die Druckform aus einer Schablone aus farbdurchlässigem Material (Metal- oder Nylonsieb). Die pastöse Druckfarbe wird manuell oder in der Siebdruckmaschine mit einer Rakel durch die Maschen des Siebes auf den Druckstoff gedrückt. Weder das Naßtransfer- noch das Trockentransferverfahren eignen sich zum Übertragen solcher mittels der üblichen Druckverfahren hergestellter Bilder.
- In der DE-OS 17 71 863 wird ein bekanntes Verfahren beschrieben, mittels welchem auf einer ursprünglichen Unterlage, z. B. Kunstdruckpapier, hergestellte Bilder auf eine neue Unterlage, beispielsweise eine Oberfläche aus einem Textilmaterial, von Holz, von Stein od. dgl. übertragen werden.
- Bei dieser Übertragung wird eine Zwischenunterlage in Form von einem nicht feuchtempfindlichen Laminat benutzt, das in der genannten Reihenfolge aus folgenden Schichten besteht: eine Tragschicht, eine lösbare Mittelschicht, eine Klarlackschicht und eine aufgrund von Druck befestigende Leimschicht. Die Nachteile dieses Verfahrens liegen vor allem in der Ungenauigkeit der Bildübertragung und im Vorhandensein von schlecht übertragenen Bildpartien. Ferner handelte es sich bei dem Zwischenträger um einen äußerst komplizierten Gegenstand.
- Nach dem dann in der DE-OS 17 71 863 beschriebenen Verfahren sollten diese Schwierigkeiten dadurch vermieden werden, daß die das Bild bedeckende Druckfarbenschicht mit einer Klebstoffschicht belegt wird, daß ein mit einem aufgrund von Druck anhaftenden Leimstoff beschichteten Blatt od. dgl. mit der Klebstoffseite gegen die Druckfarbenschicht gepreßt wird, wonach das Blatt od. dgl. unter Zurückbleiben von Leimstoff auf der Druckfarbenschicht von dieser abgezogen wird und auf den Leimstoff eine im vorraus hergestellte, nicht feucht-empfindliche Zwischenunterlage gepreßt wird, die in Schichten übereinander, in Richtung vom druck-empfindlichen Leimstoff aus gesehen, aus einer Klarlackschicht, einer von der Klarlackschicht leicht lösbaren Klebemittelschicht und einer Basisschicht, beispielsweise aus Stützmaterial oder irgend einem anderen Stützmaterial besteht, wonach die ursprüngliche Unterlage von der Druckfarbenschicht entfernt und die Zwischenunterlage mit der darauf befindlichen Druckfarbenschicht auf die neue Unterlage aufgebracht wird, wonach die Basisschicht der Zwischenunterlage und die Klebemittelschicht von der Klarlackschicht entfernt werden.
- Diese umständlichen Verfahrensschritte lassen ohne weiteres erkennen, daß dieses bekannte Verfahren sich in keiner Weise zu einer serienmäßigen Motivübertragung auf eine große Anzahl von Gegenständen eignet. Das Verfahren ist viel zu teuer und aufwendig und erfordert viel Zeit, Geschicklichkeit der Bedienungsperson sowie teure Zwischenträger
- Auch die GB-PS 423 727 beschreibt das Übertragen von Bildern von einer ersten Oberfläche auf eine zweite Oberfläche. Dabei wird das Ausgangsmotiv mit einer Flüssigkeit behandelt, welche die Oberfläche des Zwischenträgers erweicht. Bei dem Zwischenträger handelt es sich um eine Papier, welches in komplizierter und aufwendiger Weise mit verschiedenen chemischen Substanzen beschichtet ist. Anschließend wird die ursprüngliche Unterlage des Motivs mit einer weiteren Chemikalie behandelt, die eine Auflösung der Unterlage bewirkt, so daß sich die Unterlage von dem nunmehr auf dem Zwischenträger befindlichen Motiv lösen kann. Schließlich wird dann das Motiv von dem Zwischenträger auf die neue Unterlage übertragen. Bei der auf das Ursprungsmotiv aufgebrachten Flüssigkeit handelt es sich um eine Flüssigkeit, die die ursprüngliche Unterlage auf der sich das Motiv befindet, auflöst, bzw. um eine Flüssigkeit, die die Oberfläche des Zwischenträgers erweicht. Auch für dieses Verfahren gelten die oben beschriebenen Nachteile.
- Durch ein Verfahren nach der DE-PS 27 57 630 werden erstmals durch ein Druckverfahren mittels üblicher Druckfarben bewirkte Motive von einer flexiblen ursprünglichen Unterlage, beispielsweise einem bedruckten Papier, auf eine neue Unterlage, insbesondere eine solche aus Leder oder Holz übertragen, wobei das Motiv durch Applikation einer Flüssigkeit von der ursprünglichen Unterlage gelöst wird.
- Hierbei wird die neue Unterlage mit einer farbauflösenden Flüssigkeit, vorzugsweise min einem neutralen, nicht-alkalischen, nicht-ionogene Tenside sowie Öl und Kohlenwasserstoff enthaltenden Lösungsmittel benetzt. Anschließend wird die ursprüngliche Unterlage mit der Seite, auf der sich das Motiv befindet auf die benetzte Fläche der neuen Unterlage aufgelegt und auf diese aufgedrückt. Schließlich wird die ursprüngliche Unterlage von der neuen Unterlage abgezogen.
- Dieses Verfahren beinhaltet schon erhebliche Vorteile, ist jedoch im wesentlichen auf die Übertragung von Fotokopien bezogen und wird industriellen Anforderungen, insbesondere wegen der geringen Waschbarkeit bzw. niedriger Waschbeständigkeit und der geringen Farbqualität bzw. -brillanz, nicht gerecht. Es hat sich erwiesen, daß es für das Bedrucken von Textilien den wesentlichen Nachteil aufweist, daß die übertragenen Motive nach jedem Waschvorgang mehr und mehr verblassen.
- Aus Chemical Abstracts Vol. 93, 1980, No. 93:96739s & JP-B-8008359, ist ein Verfahren zum Uebertragen von Motiven auf einen Träger bekannt, wobei die Uebertragung mittels einer Transferflüssigkeit und unter Druck erfolgt. Die Motive sind dabei aus einer waschfesten Farbe hergestellt und zwar aus den Farben Rhodamine B, Quinoline, Yellow und Sudan Blue.
- Der vorliegenden Erfindung liegt die Aufgabe zugrunde, die oben genannten Nachteile zu beseitigen und insbesondere ein Verfahren zu entwickeln, mittels welchem auf preisgünstige und schnelle Weise Bilder, insbesondere auf textile Substrate, so übertragen werden können, daß sie auf diesen textilen Substraten haltbar bleiben.
- Zur Lösung dieser Aufgabe führt, daß die Motive aus einer oxidativen Farbe hergestellt werden, der ein Zusatz beigemischt wird, welcher die Aushärtung der Farbe verzögert.
- Oxidative Farben besitzen in der Regel keinen Härter, sondern härten von sich aus innerhalb eines vorgegebenen Zeitraumes aus. Allerdings sind sie nach dem Aushärten nicht mehr durch eine farbauflösende Flüssigkeit ablösbar, so daß sie dann auch nicht mehr von einem Motivträger auf einen anderen Träger übertragen werden können.
- Deshalb gibt es für diese oxidativen Farben Zusätze, welche das Aushärten verzögern. Es liegt also im Rahmen der Erfindung, daß das Motiv mittels oxidativer Farben hergestellt und sofort oder je nach Verzögerungsmittel in einer vorbestimmten Zeit auf den anderen Träger übertragen wird. Wird beispielsweise ein Vierfarbendruck vorgenommen, so wird zuerst die Gelb-Platte auf den Motivträger aufgedruckt.
- Sobald diese oberflächlich angehärtet ist, erfolgt der Aufdruck der Blau-Platte, nach deren oberflächlichen Anhärtung den Aufdruck der Rot-Platte und zuletzt der Aufdruck mit der SchwarzPlatte. Diese Reihenfolge ist nur beispielhaft zu verstehen und kann geändert werden, wenn dies dem Verfahren dienlich ist. Ein derart hergestelltes Motiv kann nun sofort verwendet und beispielsweise auf ein T-Shirt aufgelegt werden. Nach der Applikation der Transverflüssigkeit wird die angehärtetet Oberfläche der Farbe aufgebrochen, wobei die Farbe in das textile Gewebe eindringen kann. Die Transferflussigkeit bricht gleichfalls auch die angehärteten Oberflächen der folgenden Farbschichten auf, so daß diese ebenfalls in das zu bedruckende Textil eindringen kann. Dort erfolgt dann eine relativ rasche Härtung, weil die oxidative Farbe nunmehr von allen Seiten der Luft ausgesetzt ist und schneller aushärten kann.
- Ähnliches gilt auch, wenn als Motivträger Papier verwendet wird. Auch hier härtet die oxidative Farbe nicht nur von der Oberfläche her aus, sondern auch durch das Papier von der Rückseite her. Anders verhält es sich jedoch, wenn das Motiv beispielsweise auf eine Folie aufgetragen wird, wobei hier die oxidative Farbe nicht von hinten her der Luft ausgesetzt ist. Ebenfalls nach dem Motivträger richtet sich somit die Lagerfähigkeit der durch die oxidativen Farben hergestellten Motive.
- All dies muß vor allem bei der Zugabe eines Verzögerungsmittels beachtet werden, so daß hierzu bei Verwendung von oxidativen Farben eine gewisse Erfahrung gehört. Dieser geringfügige Nachteil wird jedoch durch die hohe Waschbeständigkeit ohne Zusatz eines Härters ausgeglichen.
- Der Vorteil der oxidativen Farbe liegt jedoch vor allem auch darin, daß feinste Micronaturen übertragen werden können, und diese mit 100-prozentiger Passagenauigkeit. Hierdurch entsteht bei der Durchführung des Verfahrens keinerlei Ausschuß, wie dies bei den bekannten Verfahren der Fall war. Die entsprechende Kostenersparnis liegt bei 60 bis 80%. Da sich die Farben intensivst mit dem textilen Substrat verbinden, können sie nach dem Aushärten heiß bzw. chemisch behandelt oder gebügelt werden, ohne daß das Motiv in irgend einer Form beeinträchtigt wird.
- Ein weiterer erheblicher Vorteil des Verfahrens liegt darin, daß die Übertragung des Motivs gänzlich ohne Wärmezugabe erfolgt, so daß auch synthetisches Material behandelt werden kann. Baumwolle wie auch synthetisches Material unterliegen damit keiner Formveränderung, so daß auch keine Verzerrung der Motive stattfinden kann. Das Bild wird völlig farbecht auf das textile Substrat übertragen und bleibt auch nach einer Vielzahl von Waschvorgängen erhalten.
- Während es früher notwendig war, daß beispielsweise bei der Herstellung von 100 neu bedruckten Substraten im Vierfarbendruck 400 Druckvorgänge stattfanden, wird bei dem vorliegenden Verfahren im Nutzen gedruckt. D. h., beispielsweise im Siebdruckverfahren wird das Sieb mit dem gezogenen Repro 100-mal belichtet und durch vier Druckgänge 100 vierfarbige Motive hergestellt. Für das Übertragen jedes Motivs ist dann ein weiterer Druckvorgang notwendig. Dies gibt 104 Drucke. Schon daraus ist die erhebliche Zeitersparnis zu erkennen, da 296 Drucke weniger notwendig sind.
- Entsprechend hergestellte Motive bzw. mit den Motiven versehenen Motivträger können ohne weiteres auf Lager gelegt werden, was wiederum zu einer erheblichen Kostenersparnis führt.
- Grundsätzlich muß betont werden, daß es mit den früheren Verfahren nicht möglich war, einen beispielsweise Vierfarben-Druck in einem der genannten Transferverfahren auf ein textiles Material zu bringen. D. h., es war nicht möglich ein Original eines Bildes auf ein bestimmtes Substrat zu drucken. Gewebeverzug, Passaschwierigkeit und dergleichen Probleme verhinderten ein direktes Übertragen eines beispielsweise als Vierfarben-Druck hergestellten Originals, denn zum Drucken wurde in der Regel mit dem sogenannten Karussel gearbeitet. Beim Vierfarben-Druck besteht das Karussel aus zumindest vier Einzelstationen, in denen jeweils eine Farbe auf das zu bedruckende Substrat übertragen wird. Beim manuell zu bedienenden Karussel sind mindestens fünf Bedienungspersonen erforderlich, beim automatisch arbeitenden Karussel reduziert sich das Personal auf zumindest zwei Personen. Allerdings werden die Passagenauigkeiten beim automatisch arbeitenden Karussel noch schlechter als beim manuell bedienten. Dies ist auf das immer wieder erforderliche Zentrieren der entsprechenden Karusselstationen zurückzuführen. Bereits ein geringer Gewebeverzug, der schon beim Abheben der vorangegangenen Karusselstation vorkommt, führt zu einer Paßungenauigkeit bezüglich der nachfolgenden Karusselstation. Abgesehen davon sind die Kosten für die Anschaffung eines manuell oder automatisch arbeitenden Karussels sehr hoch und ferner auch die Fixkosten für das entsprechende Personal.
- Abgesehen davon hat das Karusell einen wesentlich höheren Platzbedarf.
- Nach welcher Drucktechnik im übrigen das gewünschte Motiv hergestellt wird, ist für das erfindungsgemäße Verfahren gleichgültig. Das Motiv kann sowohl im Hochdruck, im Flachdruck, im Tiefdruck, wie auch im Siebdruck hergestellt werden. Im Einzelfall wird die preisgünstigste Lösung auszusuchen sein. Jeder Drucker kann sich die Motive selbst herstellen, so daß keine Bezugspflicht wie bei den bekannten Farben besteht. Sowohl oxidative wie auch physikalische Farben sind im Handel leicht erhältlich.
- Bevorzugt wird im übrigen, daß die Motive seitenverkehrt gedruckt werden, so daß sie nach dem Uebertragen auf den Träger sich in der richtigen Position befinden. Hierin besteht auch gerade der wesentliche Unterschied zu dem Verfahren nach der DE-PS 27 57 630, nach welchem eine seitenverkehrte Übertragung stattfindet. Nach dem dort beschriebenen Verfahren werden in der Regel Fotokopien, das sind seitenrichtige Motive, seitenverkehrt auf ein Substrat übertragen.
- Für das vorliegende Verfahren ist jedoch gerade entgegengesetzt dazu vorgesehen, das Motiv selbst seitenverkehrt herzustellen, so daß beim Uebertragen ein seitenrichtiges Bild auf dem zu bedruckenden T-Shirt od. dgl. entsteht. Durch das seitenrichtige Uebertragen können auch Schriftzeichen ohne weiteres auf ein entsprechendes Substrat gedruckt werden. Die mit dem oben genannten Verfahren übertragenen Druckfarben passen sich jeder Textilfaser, d.h., sowohl einer natürlichen wie auch einer synthetischen Faser an, wobei die Farbbrillanz des Bildes voll erhalten bleibt. Das Substrat ist ohne Einschränkung waschbar, wobei das übertragene Bild eine sehr hohe Waschbeständigkeit aufweist.
- Weiterhin kann diesem Lösungsmittel noch ein Öl zugesetzt werden, wobei sich her speziell Orangenöl als besonders vorteilhaft erwiesen hat, vor allem, was die Licht- und Farbechtheit des übertragenen Motivs anbelangt.
- Zur Neutralisierung des in manchen Fällen als unangenehm empfundenen Geruchs der vorgeschlagenen Transferflüssigkeit wird dem Lösungsmittel weiterhin Zitronensäure hinzugegeben und zwar kann dies bis zu einer Größenordnung von zehn Volumenprozent erfolgen. Um andererseits jedoch eine Übersäuerung des Lösungsmittels zu verhindern, was zu Schäden an den benetzten Oberflächen führen kann, wird dem Lösungsmittel wiederum ein Salz zugegeben, daß zu einer Neutralisation führt.
- Ferner hat sich erstaunlicherweise herausgestellt, daß ein Zusetzten von einem Eichenrindenextrakt zum Lösungsmittel zu einer erheblichen Verbesserung der Bildqualität und seiner Haltbarkeit führt.
- Schließlich hat der Erfinder nach langen Versuchen herausgefunden, daß eine Zugabe des sog. Litanids eine wesentliche Verbesserung der Bildqualität nach völligem Verdunsten der Transferflüssigkeit mit sich bringt. Vor allem führt das Verfahren zu einer erheblich höheren Waschbeständigkeit, wobei auch die Gerbsäurewanderung im wesentlichen aufgehoben wird, so daß die Bildqualität auf Leder od. dgl. ebenfalls wesentlich verbessert wird.
- Bei der Verwendung bestimmter Farben für die Herstellung der Motive kann es sich als notwendig erweisen, im Laufe des Verfahrens, sei es der Farbe selbst oder der Transerflüssigkeit, einen Härter zuzusetzen.
- Letzteres wird deshalb bevorzugt, weil sich ein Motiv aus einer Farbe ohne Härter durch die Transferflüssigkeit leichter vom Motivträger ablösen läßt und die Zugabe des Härters erst dann erfolgt, wenn eine Beständigkeit der Farben auf einem Substrat erwünscht wird. D. h., daß die Farben zwar auf dem Motivträger auflösbar sind, nach der übertragung auf das textile Substrat durch die Zugabe des Härters in der Tansverflüssigkeit jedoch unlösbar werden.
- Weitere Neuerungen, die mit der Erhöhung der Waschbeständigkeit im Zusammenhang stehen, betreffen den Motivträger selbst. Wie oben angedeutet, birgt der Motivträger dann erhebliche Unsicherheiten bezüglich der Aushärtung von insbesondere oxidativen Farben in sich, wenn er aus einem saugfähigen Zellulosematerial gebildet worden ist, d. h. wenn beispielsweise normales Papier verwendet wird. Auch hier gibt es von Papier zu Papier so erhebliche Unterschiede, daß es sehr schwierig zu bestimmen ist, wieviel von einem Verzögerer der Farbe zugesetzt werden muß, damit diese erst nach einer vorbestimmten Zeit aushärtet.
- Erfindungsgemäß wird deshalb ein Motivträger vorgeschlagen, welcher zumindest aus zwei Schichten unterschiedlicher Dichte gebildet ist. Die Schicht, welche das Motiv trägt, soll dabei bevorzugt undurchlässig für die Motivfarbe ausgebildet sein. Andererseits soll sie jedoch wiederum durchlässig für die Transferflüssigkeit sein. Als am geeignetsten hat sich hierbei ein Motivträger herausgestellt, welcher unter dem Namen Chromolux-Papier auf dem Markt ist.
- Das Chromolux-Papier besteht aus einem einseitig bestrichenen Papier, wobei die gestrichene Seite eine geschlossene Oberfläche bildet, welche ein Durchdringen der Motivfarbe verhindert. Von hinten verhält sich das Chromolux wie ein durchlässiges Papier. Wird auf diese Schicht die Transferflüssigkeit aufgetragen, so durchdringt diese auch von hinten her die gestrichene Seite und löst so die Motivfarbe an, welche dann auf den neuen Träger übertragen wird.
- Die Applikation der Transferflüssigkeit kann auf verschiedenem Wege erfolgen, wobei dieser Weg insbesondere vom Motivträger und dem neuen Träger abhängig ist. Dabei sind die Applikationsverfahren Tränken, Besprühen oder Bestreichen als gleichwertig zu beachten. Für das nicht industrielle, d. h. serienmäßige Verfahren, kann auch das Benetzen mittels Stiften oder Sprühern genügen. Mit diesen Stiften erfolgt gleichzeitig ein Aufdrücken auf Motivträger und neuen Träger. Ferner sind auch schwammartige Auftragsvorrichtungen denkbar, wobei hier eine gewisse Portionierung der aufzutragenden Transferflüssigkeit folgen sollte. Beispielsweise findet eine entsprechende Portionierung dann statt, wenn als Applikationsmittel ein fester Werkstoff mit einer unebenen Oberfläche Anwendung findet. Von der unebenen Oberfläche werden Löcher ausgebildet, in denen sich die Transferflüssigkeit durch die eigenen Adhäsionskräfte halten kann und erst beim Aufsetzen des festen Werkstoffes auf den Motivträger oder den neuen Träger abgesaugt werden. In Einzelfällen kann es sich als ratsam erweisen, die Transferflüssigkeit durch einen Vlies hindurch zu übertragen. Hierdurch wird die aufzubringende Flüssigkeit vermindert, was wiederum zu einer Kostenersparnis führt.
- Im Rahmen der Erfindung ist es gleichgültig, ob der Motivträger dem neuen Träger oder der neue Träger dem Motivträger aufgelegt wird. Ferner ist es auch möglich, daß Motivträger und Träger aneinandergelegt und von beiden Seiten her aufeinandergedrückt werden. Hier soll der Erfindung keine Grenze gesetzt sein.
- In einem späteren industriellen Verfahren ist daran gedacht, den Motivträger über mit Transferflüssigkeit getränkte Walzen zu führen und danach mit dem neuen Träger zusammen in einen Walzenspalt von zwei Druckwalzen einzugeben. Auf diese Weise können beispielsweise Endlosbahnen von Tapeten industriell bedruckt werden.
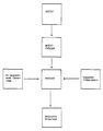
- Das erfindungsgemäße Verfahren wird nachfolgend nochmals kurz anhand der Zeichnung erläutert; diese zeigt in ihrer einzigen Figur ein Blockschema des erfindungsgemäßen Verfahrens zum Übertragen von auf einem Motivträger mittels Farbe aufgebrachten Motives auf einen anderen Träger, insbesondere Textilien.
- In einem ersten Verfahrensschritt wird ein Motiv beispielsweise im Vierfarbendruck auf einen Motivträger aufgebracht. Das Druckverfahren spielt dabei keine Rolle, bevorzugte Motivträger sind oben beschrieben.
- Dieser Motivträger wird in einer Presse mit der zu bedruckenden Unterlage bzw. dem neuen Träger in Kontakt gebracht, der kurz vorher bzw. während dem Einlegen in die Presse mit Transferflüssigkeit benetzt wird. Durch die Transferflüssigkeit wird die Motivfarbe angelöst und verbindet sich mit dem neuen Träger, wobei diese Verbindung noch durch Druckzugabe beschleunigt und verbessert wird.
- Nach dem Öffnen der Presse werden Motivträger und neuer Träger voneinander getrennt, wobei das Motiv auf dem neuen Träger haften bleibt.
- Welche Pressen für das vorliegende erfindungsgemäße Verfahren Anwendung finden, ist gleichgultig. Es können hydraulisch, pneumatisch, elektromagnetisch od. dgl. arbeitende Pressen sein. Selbst ein Druck mit der Hand, wie er beispielsweise beim Übertragen von Bildern mittels in Stiften befindlicher farbauflösender Flüssigkeit stattfindet, genügt in einzelnen Fällen. Je nachdem, welche Mengen bzw. Serien von bedruckten Substraten hergestellt werden, wird auch die Presse den notwendigen Erfordernissen angeglichen. Dies kann bis hin zu vollautomatisch im Dreischicht-Betrieb arbeitenden Pressen gehen. Auch hier tritt wieder der Vorteil zu Tage, daß das zu übertragende Bild, egal aus wievielen Drucken es besteht, im Gesamten übertragen wird und so keine Passaschwierigkeiten entstehen, die nur zu einem geringen Umfang durch zusätzliche menschliche Kontrolle beseitigt werden könnten.
- Sowohl Motivträger wie auch farbauflösende Flüssigkeit und Pressen sind leicht zu handhabende Materialien bzw. Gegenstände. Hierdurch ist es möglich, eine mobile Druckerei einzurichten, welche auf Wunsch selbst ins Haus kommt und dort auch beispielsweise unbewegbare oder nur schwer zu bewegende Gegenstände bedrucken kann. Jederzeit können mit einer entsprechenden Presse auch Motive auf Wände, Tische, Stühle od. dgl. übertragen werden.
- Im Ergebnis soll nochmals festgehalten werden:
Nach sämtlichen bisher bekannten Verfahren, gleichgültig, ob es sich um ein Naßtransfer-, ein Trockentransfer- oder ein beispielsweise Heißtransferverfahren handelt, ist es nicht möglich, Originalbilder auf ein gewünschtes Substrat zu übertragen. Mit sämtlichen bisher bekannten Druckverfahren kann dies nur direkt mit der Druckmaschine selbst erfolgen, wobei diese Druckmaschinen kostenaufwendig und deshalb nur im industriellen Verfahren zu benutzen sind. Ferner lassen die beispielsweise auf ein textiles Substrat direkt von einer Druckmaschine aufgedruckten Bilder bezüglich der Kantenschärfe, der Passagenauigkeit und auch der Tiefenschärfe oder Farbbrillanz erheblich zu wünschen übrig. - Durch das erfindungsgemäße Verfahren wird es dagegen zum ersten Mal möglich, ein Originalbild, sei es ein Druck, eine Fotographie, eine Fotokopie, ein Schriftzug od. dgl., direkt von einem Motivträger auf ein anderes Substrat zu übertragen. Damit wird ein gänzlich neuer Wirtschaftszweig eröffnet, da nach diesem Verfahren sowohl von Privatpersonen, wie auch Handwerkern, Kleinbetrieben aber auch Großbetrieben gearbeitet werden kann.
- Dabei ist es völlig gleichgültig, ob ein Bild übertragen werden soll, welches in einem Ein- oder in einem Mehrfarbendruck hergestellt worden ist. Kantenschärfe, Passagenauigkeit und bei Schwarz-Weiß-Bildern die Tiefenschärfe entsprechen denjenigen Eigenschaften des Originalbildes.
- Da das Verfahren nicht mit Wärme arbeitet, findet auch kein Verziehen des zu bedruckenden Substrates statt, so daß dieses sowohl vor wie nach dem Bedrucken die gleiche Paßform behält.
- Das auf ein waschbares Substrat aufgebrachte Bild ist waschbeständig und zwar gleichgültig, ob es sich um ein natürliches oder synthetisches Substrat handelt. Das gleiche gilt auch bezüglich der chemischen Reinigung, welche dem Bild ebenfalls nichts anhaben kann. Bügeln ist ohne weiteres möglich.
- Hervorzuheben sind insbesondere die geringen Kosten, der geringe Platz- und Personalbedarf. Jede Privatperson kann für sich gewünschte Bilder auf ein gewünschtes Substrat aufbringen, aber auch jeder Drucker kann selbst Motive herstellen und diese schnell und ohne Ausschuß in kleinen und größeren Auflagen auf Substrate aufbringen.
Claims (14)
- Verfahren zum Uebertragen von auf einem Motivträger mittels Farbe aufgebrachten Motiven auf einen anderen Träger, insbesondere Textilien, welche auch bis 95°C waschbar sind, wobei dieser Motivträger mit der Motivseite in Kontakt mit diesem anderen Träger gebracht wird und die Uebertragung mittels einer Transferflüssigkeit und unter Druck erfolgt,
dadurch gekennzeichnet,
daß die Motive aus einer oxidativen Farbe hergestellt werden, der ein Zusatz beigemischt wird, welcher die Aushärtung der Farbe verzögert. - Verfahren nach Anspruch 1, dadurch gekennzeichnet, daß das Motiv im Vierfarbendruck seitenverkehrt hergestellt wird, wobei die jeweiligen aufeinanderfolgenden Farben unmittelbar nach kurzem Antrocknen der vorangegangenen Farbe aufgebracht werden.
- Verfahren nach wenigstens einem der Ansprüche 1 und 2, dadurch gekennzeichnet, daß der Transferflüssigkeit ein Härter für die Farben zugesetzt wird.
- Verfahren nach wenigstens einem der Ansprüche 1 bis 3, dadurch gekennzeichnet, daß der Transferflüssigkeit ein Orangenöl, süß, zugesetzt ist.
- Verfahren nach Anspruch 4, dadurch gekennzeichnet, daß je Liter Transferflüssigkeit 3-4 ml Orangenöl zugesetzt sind.
- Verfahren nach wenigstens einem der Ansprüche 1 bis 5, dadurch gekennzeichnet, daß der Transferflüssigkeit Zitronensäure zugesetzt ist.
- Verfahren nach Anspruch 6, dadurch gekennzeichnet, daß der Anteil der Zitronensäure bis zu 10 Vol% beträgt.
- Verfahren nach wenigstens einem der Ansprüche 1 bis 7, dadurch gekennzeichnet, daß der Transferflüssigkeit Salz, bevorzugt Kochsalz, beigegeben ist.
- Verfahren nach wenigstens einem der Ansprüche 1 bis 8, dadurch gekennzeichnet, daß der Transferflüssigkeit Eichenrindenextrakt beigesetzt ist.
- Verfahren nach wenigstens einem der Ansprüche 1 bis 9, dadurch gekennzeichnet, daß der Transferflüssigkeit Litanid zugesetzt wird.
- Verfahren nach wenigstens einem der Ansprüche 1 bis 10, dadurch gekennzeichnet, daß als Motivträger Chromolux-Papier verwendet wird.
- Verfahren nach wenigstens einem der Ansprüche 1 bis 11, dadurch gekennzeichnet, daß die Applikation der Transferflüssigkeit durch Tränken des Motivträgers und/oder des anderen Trägers erfolgt.
- Verfahren nach wenigstens einem der Ansprüche 1 bis 12, dadurch gekennzeichnet, daß der Preßdruck mittels einer maschinell arbeitenden Presse, z.B. einer hydraulisch, pneumatisch, elektromagnetischen od. dgl. arbeitenden Presse, insbesondere mittels eines Preßkissens, erfolgt.
- Verfahren nach wenigstens einem der Ansprüche 1 bis 12, dadurch gekennzeichnet, daß der Preßdruck zwischen zumindest zwei Rollen erzeugt wird, wobei Motivträger und der andere Träger gemeinsam zwischen den Rollen hindurchgeführt werden.
Priority Applications (1)
| Application Number | Priority Date | Filing Date | Title |
|---|---|---|---|
| AT88908143T ATE89516T1 (de) | 1987-09-26 | 1988-09-26 | Verfahren zum uebertragen von auf einem motivtraeger mittels farbe aufgebrachten motiven auf einen anderen traeger, insbesondere textilien. |
Applications Claiming Priority (2)
| Application Number | Priority Date | Filing Date | Title |
|---|---|---|---|
| DE19873732489 DE3732489A1 (de) | 1987-09-26 | 1987-09-26 | Verfahren zum uebertragen von auf einem motivtraeger mittels farbe aufgebrachten motiven auf einen anderen traeger, insbesondere textilien |
| DE3732489 | 1987-09-26 |
Publications (2)
| Publication Number | Publication Date |
|---|---|
| EP0338037A1 EP0338037A1 (de) | 1989-10-25 |
| EP0338037B1 true EP0338037B1 (de) | 1993-05-19 |
Family
ID=6336957
Family Applications (1)
| Application Number | Title | Priority Date | Filing Date |
|---|---|---|---|
| EP88908143A Expired - Lifetime EP0338037B1 (de) | 1987-09-26 | 1988-09-26 | Verfahren zum übertragen von auf einem motivträger mittels farbe aufgebrachten motiven auf einen anderen träger, insbesondere textilien |
Country Status (9)
| Country | Link |
|---|---|
| EP (1) | EP0338037B1 (de) |
| JP (1) | JPH02501288A (de) |
| KR (1) | KR890701378A (de) |
| AT (1) | ATE89516T1 (de) |
| AU (1) | AU2425588A (de) |
| BR (1) | BR8807222A (de) |
| DE (2) | DE3732489A1 (de) |
| DK (1) | DK251189D0 (de) |
| WO (1) | WO1989002835A1 (de) |
Families Citing this family (1)
| Publication number | Priority date | Publication date | Assignee | Title |
|---|---|---|---|---|
| US20040211678A1 (en) * | 2003-04-28 | 2004-10-28 | Edmondson Stephen J. | Cathodic corrosion protection powder coating composition and method |
Family Cites Families (7)
| Publication number | Priority date | Publication date | Assignee | Title |
|---|---|---|---|---|
| DE193056C (de) * | ||||
| JPS5170379A (de) * | 1974-12-10 | 1976-06-17 | Fuji Photo Film Co Ltd | |
| AU4173778A (en) * | 1977-11-24 | 1979-05-31 | Commw Scient Ind Res Org | Melt transfer printing |
| DE2937668A1 (de) * | 1979-02-17 | 1980-08-28 | Erwin Albiez | Verfahren zum uebertragen eines gedruckten bildes von einem ersten bildtraeger auf einen zweiten und applikationsform eines mittels zur ausfuehrung dieses verfahrens |
| DE2906219A1 (de) * | 1979-02-17 | 1980-08-28 | Faber Castell A W | Verfahren zum uebertragen eines gedruckten bildes von einem ersten bildtraeger auf einen zweiten sowie mittel und applikationsform des mittels zur ausfuehrung dieses verfahrens |
| DE3636450A1 (de) * | 1986-10-25 | 1988-04-28 | Kurt Schott | Verwendung einer farbaufloesenden fluessigkeit |
| DE3705861A1 (de) * | 1987-02-24 | 1988-09-08 | Schott Kurt | Verfahren zum herstellen von motiven zum uebertragen einer urspruenglichen unterlage auf eine neue unterlage |
-
1987
- 1987-09-26 DE DE19873732489 patent/DE3732489A1/de not_active Withdrawn
-
1988
- 1988-09-26 AU AU24255/88A patent/AU2425588A/en not_active Abandoned
- 1988-09-26 JP JP63507545A patent/JPH02501288A/ja active Pending
- 1988-09-26 BR BR888807222A patent/BR8807222A/pt unknown
- 1988-09-26 WO PCT/DE1988/000591 patent/WO1989002835A1/de not_active Ceased
- 1988-09-26 DE DE8888908143T patent/DE3881200D1/de not_active Expired - Fee Related
- 1988-09-26 EP EP88908143A patent/EP0338037B1/de not_active Expired - Lifetime
- 1988-09-26 AT AT88908143T patent/ATE89516T1/de not_active IP Right Cessation
-
1989
- 1989-05-24 DK DK251189A patent/DK251189D0/da not_active Application Discontinuation
- 1989-05-25 KR KR1019890700924A patent/KR890701378A/ko not_active Withdrawn
Non-Patent Citations (1)
| Title |
|---|
| Chemical Abstracts, Vol.93, No.10, September 1980, (Columbus, Ohio, US); JP-B-8008359. * |
Also Published As
| Publication number | Publication date |
|---|---|
| JPH02501288A (ja) | 1990-05-10 |
| ATE89516T1 (de) | 1993-06-15 |
| AU2425588A (en) | 1989-04-18 |
| EP0338037A1 (de) | 1989-10-25 |
| KR890701378A (ko) | 1989-12-20 |
| DE3732489A1 (de) | 1989-04-06 |
| DK251189A (da) | 1989-05-24 |
| WO1989002835A1 (fr) | 1989-04-06 |
| BR8807222A (pt) | 1989-10-17 |
| DE3881200D1 (de) | 1993-06-24 |
| DK251189D0 (da) | 1989-05-24 |
Similar Documents
| Publication | Publication Date | Title |
|---|---|---|
| DE69122626T2 (de) | Isopropylalkoholfreies katalytisches befeuchtungskonzentrat und verfahren zum einbringen eines katalytischen mittels in eine lithographische druckfarbe | |
| DE2462017A1 (de) | Rotationstiefdruckeinrichtung | |
| EP0338037B1 (de) | Verfahren zum übertragen von auf einem motivträger mittels farbe aufgebrachten motiven auf einen anderen träger, insbesondere textilien | |
| DE1908114A1 (de) | Tiefdruckverfahren und Tiefdruckanlage mit unter Feuchtigkeit trocknenden Druckfarben | |
| DE3236258A1 (de) | Verfahren zur kontinuierlichen herstellung von vorgedruckten original- bzw. schablonenblaettern | |
| DE2234205C3 (de) | Verfahren zum Einfärben von saugfähigem, oberflächenrauhem Papier | |
| DE741828C (de) | Anilinfabrwerk | |
| DE150285C (de) | ||
| DE626051C (de) | Vorrichtung zum Aufdrucken von Durchschreibefarbe im Tiefdruckverfahren | |
| DE3609008A1 (de) | Lackiereinrichtung an offsetdruckmaschinen | |
| DE691012C (de) | Verfahren zum Bedrucken dunkelfarbiger fortlaufender Kautschukbahnen | |
| DE631476C (de) | Vorrichtung zum Auftragen von Fluessigkeiten, insbesondere Farbstoffloesungen, auf Papier, Karton oder aehnliche Werkstoffe | |
| DE413019C (de) | Verfahren zum Bedrucken von Geweben u. dgl. | |
| DE654594C (de) | Verfahren zum Einfaerben von Druckformen fuer jede Art von Flach- und Tiefdruck ohneFeuchten bzw. Wischen oder Abrakeln | |
| AT141721B (de) | Druckfarbe und Verfahren zum Einfärben von Druckformen. | |
| DE584683C (de) | Verfahren zum Mustern von Papier- oder Stoffbahnen | |
| DE151910C (de) | ||
| DE130380C (de) | ||
| DE420800C (de) | Druck- und Auftragverfahren | |
| DE747475C (de) | Verfahren zum Herstellen von Vervielfaeltigungsschablonen fuer Rotationsschablonendruckmaschinen | |
| DE848829C (de) | Verfahren und Vorrichtung zum Farbendruck auf Papier, Gewebe und fuer andere Anwendungsgebiete | |
| DE439099C (de) | Verfahren zur Herstellung von an bestimmten Stellen Farbstoffe abgebenden Papierblaettern | |
| DE148698C (de) | ||
| DE965492C (de) | Faelschungssichere Stempel- und Signierfarben | |
| AT118050B (de) | Verfahren und Vorrichtung zum Auftragen von Durchschreibfarben auf Papier. |
Legal Events
| Date | Code | Title | Description |
|---|---|---|---|
| PUAI | Public reference made under article 153(3) epc to a published international application that has entered the european phase |
Free format text: ORIGINAL CODE: 0009012 |
|
| AK | Designated contracting states |
Kind code of ref document: A1 Designated state(s): AT BE CH DE FR GB IT LI LU NL SE |
|
| 17P | Request for examination filed |
Effective date: 19891006 |
|
| 17Q | First examination report despatched |
Effective date: 19910524 |
|
| GRAA | (expected) grant |
Free format text: ORIGINAL CODE: 0009210 |
|
| AK | Designated contracting states |
Kind code of ref document: B1 Designated state(s): AT BE CH DE FR GB IT LI LU NL SE |
|
| PG25 | Lapsed in a contracting state [announced via postgrant information from national office to epo] |
Ref country code: SE Effective date: 19930519 Ref country code: NL Effective date: 19930519 Ref country code: IT Free format text: LAPSE BECAUSE OF FAILURE TO SUBMIT A TRANSLATION OF THE DESCRIPTION OR TO PAY THE FEE WITHIN THE PRE;WARNING: LAPSES OF ITALIAN PATENTS WITH EFFECTIVE DATE BEFORE 2007 MAY HAVE OCCURRED AT ANY TIME BEFORE 2007. THE CORRECT EFFECTIVE DATE MAY BE DIFFERENT FROM THE ONE RECORDED.SCRIBED TIME-LIMIT Effective date: 19930519 Ref country code: GB Effective date: 19930519 Ref country code: FR Effective date: 19930519 Ref country code: BE Effective date: 19930519 |
|
| REF | Corresponds to: |
Ref document number: 89516 Country of ref document: AT Date of ref document: 19930615 Kind code of ref document: T |
|
| REF | Corresponds to: |
Ref document number: 3881200 Country of ref document: DE Date of ref document: 19930624 |
|
| PG25 | Lapsed in a contracting state [announced via postgrant information from national office to epo] |
Ref country code: AT Effective date: 19930926 |
|
| PG25 | Lapsed in a contracting state [announced via postgrant information from national office to epo] |
Ref country code: LU Free format text: LAPSE BECAUSE OF NON-PAYMENT OF DUE FEES Effective date: 19930930 Ref country code: LI Effective date: 19930930 Ref country code: CH Effective date: 19930930 |
|
| EN | Fr: translation not filed | ||
| NLV1 | Nl: lapsed or annulled due to failure to fulfill the requirements of art. 29p and 29m of the patents act | ||
| GBV | Gb: ep patent (uk) treated as always having been void in accordance with gb section 77(7)/1977 [no translation filed] |
Effective date: 19930519 |
|
| PLBE | No opposition filed within time limit |
Free format text: ORIGINAL CODE: 0009261 |
|
| STAA | Information on the status of an ep patent application or granted ep patent |
Free format text: STATUS: NO OPPOSITION FILED WITHIN TIME LIMIT |
|
| 26N | No opposition filed | ||
| REG | Reference to a national code |
Ref country code: CH Ref legal event code: AUV Free format text: DAS OBENGENANNTE PATENT IST, MANGELS BEZAHLUNG DER 6. JAHRESGEBUEHR, GELOESCHT WORDEN. Ref country code: CH Ref legal event code: PL |
|
| PG25 | Lapsed in a contracting state [announced via postgrant information from national office to epo] |
Ref country code: DE Effective date: 19940901 |