JP2010008700A - 電子写真感光体の製造方法、電子写真感光体、これを用いた画像形成方法、画像形成装置及びプロセスカートリッジ - Google Patents
電子写真感光体の製造方法、電子写真感光体、これを用いた画像形成方法、画像形成装置及びプロセスカートリッジ Download PDFInfo
- Publication number
- JP2010008700A JP2010008700A JP2008167718A JP2008167718A JP2010008700A JP 2010008700 A JP2010008700 A JP 2010008700A JP 2008167718 A JP2008167718 A JP 2008167718A JP 2008167718 A JP2008167718 A JP 2008167718A JP 2010008700 A JP2010008700 A JP 2010008700A
- Authority
- JP
- Japan
- Prior art keywords
- group
- temperature
- photosensitive member
- electrophotographic photosensitive
- layer
- Prior art date
- Legal status (The legal status is an assumption and is not a legal conclusion. Google has not performed a legal analysis and makes no representation as to the accuracy of the status listed.)
- Granted
Links
Images
Landscapes
- Photoreceptors In Electrophotography (AREA)
Abstract
【解決手段】導電性支持体上に感光層と、少なくとも電荷輸送性構造を有しない3官能以上のラジカル重合性モノマーと電荷輸送性構造を有するラジカル重合性化合物とを紫外線照射により光硬化した表面層を順次設けて電子写真感光体を製造する際、紫外線照射時に、前記支持体を該支持体の内面に内接可能に構成された伸縮自在でかつ熱媒体の循環手段を有する円筒状弾性体により保持し、弾性体を介して支持体の温度を制御し、紫外線照射時の支持体温度を、紫外線照射開始時の所定温度よりも高温に変化させて光硬化させる。
【選択図】図1
Description
上記技術のうち、(1)の硬化性バインダーを用いたものは、電荷輸送物質との相溶性が悪いためや重合開始剤、未反応残基などの不純物により残留電位が上昇して画像濃度低下が発生し易い傾向がある。
また、(2)の高分子型電荷輸送物質を用いたものは、ある程度の耐摩耗性向上が可能であるものの、最近の有機感光体に求められている耐久性を十分に満足させるまでには至っていない。また、高分子型電荷輸送物質は材料の重合、精製が難しく高純度なものが得にくいため材料間の電気的特性が安定しにくい。更に塗工液が高粘度となる等の製造上の問題もある。
また、(3)の無機フィラーを分散させたものは、通常の低分子電荷輸送物質を不活性高分子に分散させた感光体に比べ高い耐摩耗性が発揮できるが、無機フィラー表面に存在するトラップにより残留電位が上昇し、画像濃度低下が発生し易い傾向にある。また、感光体表面の無機フィラーとバインター樹脂の凹凸が大きい場合には、クリーニング不良が発生し、トナーフィルミングや画像流れの原因となることがある。
したがって、上記(1)、(2)、(3)に示した技術では、有機感光体に求められる電気的な耐久性、機械的な耐久性をも含めた総合的な耐久性を十分に満足するには至っていない。
しかし、この感光体においては、感光層上に設けた保護層に多官能の硬化型アクリレートモノマーを含有させる旨の記載があるものの、この保護層においては電荷輸送物質を含有せしめてもよいことが記載されているのみで具体的な記載はなく、しかも、単に表面層に低分子の電荷輸送物質を含有させた場合には、上記硬化物との相溶性の問題があり、これにより、低分子電荷輸送物質の析出、クラックの発生が起こり、機械強度も低下してしまう恐れがある。また、相溶性向上のためにポリカーボネート樹脂を含有させる記載もあるが、この場合には硬化型アクリルモノマー含有量が減少し、結果的には十分な耐摩耗性を達成できていない。表面層に電荷輸送物質を含まない感光体については、露光部電位低下のために表面層を薄膜とすればよいが、膜が薄いために感光体の寿命が短くなる。帯電電位や露光部電位の環境安定性が悪く温湿度環境の影響によりその値は大きく変動し、十分な値を維持するには至っていないのが現状である。
この感光体は耐摩耗性と良好な電気的特性を両立させており注目されるが、バインダー樹脂として反応性を有しないものを使用した場合においては、バインダー樹脂と、上記モノマーと電荷輸送物質との反応により生成した硬化物との相溶性が悪く、相分離によって架橋時に表面凹凸が生じ、クリーニング不良を引き起こす傾向が見られた。
また上記の場合、バインダー樹脂がモノマーの硬化を妨げるほか、この感光体において使用される上記モノマーとして具体的に記載されているものは2官能性のものであり、この2官能性モノマーでは官能基数が少なく充分な架橋密度が得られず、耐摩耗性の点では未だ満足するには至らなかった。また、反応性を有するバインダーを使用した場合においても、上記モノマー及び上記バインダー樹脂に含有される官能基数の少なさから、上記電荷輸送物質の結合量と架橋密度との両立は難しく、電気特性及び耐摩耗性も十分とは言えないものであった。
前記表面層は、少なくとも電荷輸送性構造を有しない3官能以上のラジカル重合性モノマーと電荷輸送性構造を有するラジカル重合性化合物とを紫外線照射により光硬化して架橋樹脂層とされ、
前記紫外線照射時に、前記導電性支持体を該導電性支持体の内面に内接可能に構成された伸縮自在でかつ熱媒体の循環手段を有する円筒状弾性体により保持すると共に、
該円筒状弾性体を介して導電性支持体の温度を制御し、紫外線照射時における導電性支持体の温度を、紫外線照射開始時の所定温度よりも高温に変化させて光硬化させることを特徴とする電子写真感光体の製造方法により解決される。
本発明の電子写真感光体によれば、表面層の平滑性が優れるため、例えば、クリーニング不良の発生が回避され、また、高性能、長寿命であるため、長期にわたる繰り返し通紙の際においても電気的な劣化を生じることなく、長期間にわたり高品質の画像形成を実現することができる。
本発明の画像形成装置によれば、長寿命で高性能な感光体を配備するため、長期間の繰り返し使用においても高画質化を実現することができ、また、画像形成装置の小型化やプロセスの高速化の要求に応えることができる。したがって、電子写真応用分野(例えば、電子写真複写機、各種プリンタ等)に広く適用することができる。
本発明の画像形成方法によれば、長寿命で高性能な感光体により画像形成を行うため、高速、かつ繰り返し通紙においても長期間にわたって安定した画像形成を行うことができる。
本発明の画像形成装置用プロセスカートリッジによれば、各プロセス手段と上記長寿命で高性能な感光体が一体となり、相対的な位置精度が高い構成とされるために画像品質の向上が図れ、長期にわたる繰り返し通紙においても高品質の画像が形成でき、しかも感光体やその他プロセス手段の交換を短時間で容易に行うことができ、メンテナンス性も向上する。
前記表面層は、少なくとも電荷輸送性構造を有しない3官能以上のラジカル重合性モノマーと電荷輸送性構造を有するラジカル重合性化合物とを紫外線照射により光硬化して架橋樹脂層とされ、
前記紫外線照射時に、前記導電性支持体を該導電性支持体の内面に内接可能に構成された伸縮自在でかつ熱媒体の循環手段を有する円筒状弾性体により保持すると共に、
該円筒状弾性体を介して導電性支持体の温度を制御し、紫外線照射時における導電性支持体の温度を、紫外線照射開始時の所定温度よりも高温に変化させて光硬化させることを特徴とするものである。
また、紫外線照射を停止後、さらに円筒状弾性体を循環する熱媒体の温度を変えて導電性支持体を加熱することが好ましい。
なお以降、架橋樹脂層である表面層を、「架橋表面層」と称することがある。また、紫外線照射を「光照射」と称することがある。
耐摩耗性は表面層を形成する電荷輸送性構造を有しない3官能以上のラジカル重合性モノマーと電荷輸送性構造を有するラジカル重合性化合物、つまりラジカル重合性モノマー間の架橋密度によって決まってくる。架橋密度を高める最も簡単な方法として紫外線の照射時間を長くすることが考えられるが、一方、紫外線を長く照射すると電荷輸送性構造を有するラジカル重合性化合物(ラジカル重合性モノマー)の構造が壊れて電気特性が劣化し、露光後の電位上昇による画像濃度の低下などの異常画像が発生しやすくなる。従って、電気特性を確保するため、紫外線照射時間はできるだけ短くする必要がある。
これを解決するため、本発明においては架橋密度を高める別の方法として、紫外線照射時における導電性支持体(感光体ドラム)の表面温度を予め高くする方法を講じることにより課題を解決することができた。感光体ドラムの表面温度を高くすることでモノマーの分子運動が活発となり、光重合反応速度が大きくなる。そのため、紫外線照射時間を短くすることが可能となる。紫外線を照射する前から、円筒状弾性体の温度を高めると下記のような問題が生じる。
表面層の平滑性が損なわれ、シワ、ざらつき、白濁などが発生する原因としては、紫外線照射(光照射)時における表面層の最表面と内部の反応速度の違いによると考えられる。つまり、表面層の表面温度が高温になるとラジカル重合化合物の分子運動が活発になり、光重合反応速度が大きくなる。しかし、前記光重合反応速度は表面層のどの部分でも同じではなく、表面層の最表面部分の光重合反応速度は内部と比べて反応速度が非常に大きい。その結果、最表面と内部では硬化速度の差異(ギャップ)が大きくなり、表面層の平滑性が損なわれることになる。
ここで、紫外線照射開始時(紫外線照射直前)の熱媒体の温度を40℃以下とすることが好ましく、5℃以上90℃以下の範囲内で変化させることがより好ましい。これにより、効果的に上記特性を保持した表面層が形成される。
また、紫外線照射停止後に熱媒体の温度を高くすることで架橋膜のひずみが緩和され、内部応力の低下が促進され、その結果、摩耗による表面層(架橋樹脂層)の下層(例えば、感光層)からの剥がれが抑制され、さらなる高耐久、高画質化が実現可能となる。
紫外線照射の停止後に加熱する熱媒体の温度は、90℃以上160℃以下の範囲が好ましく適用できる。これによって、上記特性が効果的に発揮される。
本発明を実施するための最良の形態を必要に応じて図面を参照にして説明する。なお、いわゆる当業者は特許請求の範囲内における本発明を変更・修正をして他の実施形態をなすことは容易であり、これらの変更・修正はこの特許請求の範囲に含まれるものであり、以下の説明はこの発明の好ましい形態における例であって、この特許請求の範囲を限定するものではない。
(紫外線照射装置)
図1は、本発明の電子写真感光体の製造方法において用いられる紫外線照射システムを説明するための概念図である。
図1において、紫外線照射装置の紫外線照射部1から紫外線が導電性支持体(感光体ドラム)2に照射される。なお、感光体ドラム上には少なくとも感光層と、表面層を形成するための塗布膜(少なくとも電荷輸送性構造を有しない3官能以上のラジカル重合性モノマーと電荷輸送性構造を有するラジカル重合性化合物を含有する)が順次形成されている。
そして、感光体ドラム2は、伸縮自在でかつ熱媒体の循環手段を有する円筒状弾性体3内部に熱媒体(冷媒)4を流すことで膨張させて、該感光体ドラム2の内面に内接されて保持される同時に、流入される冷媒4により感光体ドラムの温度が制御される。
恒温槽5によって温度をコントロールされた冷媒4は管を通して弾性体の内部を流れて最終的に恒温槽に戻ってくる。感光体ドラム2はモーター6によって駆動されたベルト7によって回転させることで紫外線を感光体ドラム表面全体に均一に照射させることができる。
前述のように、さらに紫外線照射を停止後に冷媒の温度を高くすることで架橋膜のひずみを緩和することが可能となる。冷媒の温度を変化させる方法としては、(1)恒温槽を昇温させることで冷媒の温度を変化させる、(2)複数の恒温槽を準備して、異なった温度で設定しておき、照射時間によって切換えを行うなどが考えられ、いずれも適用できる。
円筒状弾性体3の材質は、熱媒体(冷媒)4を流すことで膨らませ、導電性支持体(感光体ドラム)の内面に内接させ感光体ドラムを保持するという機能を持つ必要があることから、耐水性、耐摩耗性に優れた材質を用いることが望ましい。例えば、エチレン−プロピレン−ジエンゴム(EPDM)などがよい。
冷媒4は使用温度に適した冷媒を使用する。例えば、液体であるものが好ましく用いられ、100℃以上の高温ではシリコーンオイル等の油類、5℃付近もしくはそれ以下で使用する場合は不凍液等を使用する。恒温槽5は十分な昇温能力を持つ恒温槽を用いることが好ましい。
更に、反応性官能基が多く、硬化速度の速い、電荷輸送性構造を有しない3官能以上のラジカル重合性モノマーと電荷輸送性構造を有するラジカル重合性化合物を硬化することで架橋樹脂膜中に歪みの少ない均一な架橋表面層を形成することが可能となる。この結果、架橋表面層中において電荷輸送物質の未反応部分が減少し、架橋膜内部の均質性が大きく改善される。これにより耐摩耗性の向上と同時に安定した静電特性及びクラックの発生しない電子写真感光体の両立が実現される。
上記ラジカル重合性官能基は、炭素−炭素2重結合を有し、ラジカル重合可能な基であれば何れでもよい。これらラジカル重合性官能基としては、例えば、下記に示す1−置換エチレン官能基、1,1−置換エチレン官能基等が挙げられる。
CH2=CH−X1− …(1)
[ただし、一般式(1)中、X1は、置換基を有していてもよいアリーレン基、置換基を有していてもよいアルケニレン基、−CO−基、−COO−基、−CON(R30)−基〔ただし、R30は、水素原子、アルキル基、アラルキル基、アリール基を表す。〕、又は−S−基を表す。]
上記置換基を有していてもよいアリーレン基の具体例としては、フェニレン基、ナフチレン基等が、アルケニレン基としては、ビニル基等が挙げられ、また、R30におけるアルキル基としてはメチル基、エチル基等等が、アラルキル基としてはベンジル基、ナフチルメチル基、フェネチル基等が、アリール基としてはフェニル基、ナフチル基等が挙げられる。
CH2=C(Y)−X2− …(2)
[ただし、一般式(2)中、Yは、置換基を有していてもよいアルキル基、置換基を有していてもよいアラルキル基、置換基を有していてもよいアリール基、ハロゲン原子、シアノ基、ニトロ基、アルコキシ基、−COOR31基〔ただし、R31は、水素原子、置換基を有していてもよいアルキル基、置換基を有していてもよいアラルキル基、置換基を有していてもよいアリール基を表す。〕、又は−CONR32R33〔ただし、R32及びR33は、水素原子、置換基を有していてもよいアルキル基、置換基を有していてもよいアラルキル基、又は置換基を有していてもよいアリール基を表し、互いに同一又は異なっていてもよい。〕を表す。また、X2は前記一般式(1)のX1と同一の置換基及び単結合、アルキレン基を表す。ただし、Y、X2の少なくとも何れか一方がオキシカルボニル基、シアノ基、アルケニレン基、及び芳香族環である。]
上記Yにおける置換基を有していてもよいアルキル基の具体例としてはメチル基、エチル基等が、置換基を有していてもよいアラルキル基としてはベンジル基、フェネチル基等が、置換基を有していてもよいアリール基としてはフェニル基、ナフチル基等が、置換基を有していてもよいアルコキシ基としてはメトキシ基あるいはエトキシ基等が挙げられ、また、R31における置換基を有していてもよいアルキル基としてはメチル基、エチル基等が、置換基を有していてもよいアラルキル基としてはベンジル、フェネチル基等が、置換基を有していてもよいアリール基としてはフェニル基、ナフチル基等が挙げられ、さらにR32及びR33における置換基を有していてもよいアルキル基としてはメチル基、エチル基等が、置換基を有していてもよいアラルキル基としてはベンジル基、ナフチルメチル基、あるいはフェネチル基等が、置換基を有していてもよいアリール基としてはフェニル基、ナフチル基等が挙げられる。
これらのラジカル重合性官能基の中では、特にアクリロイルオキシ基、メタクリロイルオキシ基が有用であり、3個以上のアクリロイルオキシ基を有する化合物は、例えば、水酸基がその分子中に3個以上ある化合物とアクリル酸(塩)、アクリル酸ハライド、アクリル酸エステルを用い、エステル反応あるいはエステル交換反応させることにより得ることができる。また、3個以上のメタクリロイルオキシ基を有する化合物も同様にして得ることができる。また、ラジカル重合性官能基を3個以上有する単量体中のラジカル重合性官能基は、同一でも異なってもよい。
すなわち、本発明において使用する上記ラジカル重合性モノマー(イ)としては、例えば、トリメチロールプロパントリアクリレート(TMPTA)、トリメチロールプロパントリメタクリレート、HPA変性(アルキレン変性)トリメチロールプロパントリアクリレート、EO変性(エチレンオキシ変性)トリメチロールプロパントリアクリレート、PO変性(プロピレンオキシ変性)トリメチロールプロパントリアクリレート、カプロラクトン変性トリメチロールプロパントリアクリレート、HPA変性トリメチロールプロパントリメタクリレート、ペンタエリスリトールトリアクリレート、ペンタエリスリトールテトラアクリレート(PETTA)、グリセロールトリアクリレート、ECH変性(エピクロロヒドリン変性)グリセロールトリアクリレート、EO変性グリセロールトリアクリレート、PO変性グリセロールトリアクリレート、トリス(アクリロキシエチル)イソシアヌレート、ジペンタエリスリトールヘキサアクリレート(DPHA)、カプロラクトン変性ジペンタエリスリトールヘキサアクリレート、ジペンタエリスリトールヒドロキシペンタアクリレート、アルキル変性ジペンタエリスリトールペンタアクリレート、アルキル変性ジペンタエリスリトールテトラアクリレート、アルキル変性ジペンタエリスリトールトリアクリレート、ジメチロールプロパンテトラアクリレート(DTMPTA)、ペンタエリスリトールエトキシテトラアクリレート、EO変性リン酸トリアクリレート、2,2,5,5,−テトラヒドロキシメチルシクロペンタノンテトラアクリレートなどが挙げられ、これらは、単独又は2種類以上を併用しても差し支えない。前記変性を行なった理由はモノマーの粘度を下げ、扱い易くするためである。
更に、下記一般式(3)又は(4)の構造で示される化合物を用いた場合、感度、残留電位等の電気的特性が良好に持続される。
Ar3、Ar4は置換もしくは未置換のアリール基を表す。本発明においては該アリール基としては、縮合多環式炭化水素基、非縮合環式炭化水素基及び複素環基を含むものであり、以下の基が挙げられる。
該非縮合環式炭化水素基としては、ベンゼン、ジフェニルエーテル、ポリエチレンジフェニルエーテル、ジフェニルチオエーテル及びジフェニルスルホン等の単環式炭化水素化合物の1価基、あるいはビフェニル、ポリフェニル、ジフェニルアルカン、ジフェニルアルケン、ジフェニルアルキン、トリフェニルメタン、ジスチリルベンゼン、1,1−ジフェニルシクロアルカン、ポリフェニルアルカン、及びポリフェニルアルケン等の非縮合多環式炭化水素化合物の1価基、あるいは9,9−ジフェニルフルオレン等の環集合炭化水素化合物の1価基が挙げられる。
複素環基としては、カルバゾール、ジベンゾフラン、ジベンゾチオフェン、オキサジアゾール、及びチアジアゾール等の1価基が挙げられる。
〔1〕ハロゲン原子、シアノ基、ニトロ基等。
〔2〕アルキル基、好ましくは、C1〜C12とりわけC1〜C8、更に好ましくはC1〜C4の直鎖または分岐鎖のアルキル基であり、これらのアルキル基には更にフッ素原子、水酸基、シアノ基、C1〜C4のアルコキシ基、フェニル基又はハロゲン原子、C1〜C4のアルキル基もしくはC1〜C4のアルコキシ基で置換されたフェニル基を有していてもよい。
具体的にはメチル基、エチル基、n−ブチル基、i−プロピル基、t−ブチル基、s−ブチル基、n−プロピル基、トリフルオロメチル基、2−ヒドロキシエチル基、2−エトキシエチル基、2−シアノエチル基、2−メトキシエチル基、ベンジル基、4−クロロベンジル基、4−メチルベンジル基、4−フェニルベンジル基等が挙げられる。
〔3〕アルコキシ基(−ORa)であり、Raは〔2〕で定義したアルキル基を表す。
具体的には、メトキシ基、エトキシ基、n−プロポキシ基、i−プロポキシ基、t−ブトキシ基、n−ブトキシ基、s−ブトキシ基、i−ブトキシ基、2−ヒドロキシエトキシ基、ベンジルオキシ基、トリフルオロメトキシ基等が挙げられる。
〔4〕アリールオキシ基であり、アリール基としてはフェニル基、ナフチル基が挙げられる。これは、C1〜C4のアルコキシ基、C1〜C4のアルキル基またはハロゲン原子を置換基として含有してもよい。
具体的には、フェノキシ基、1−ナフチルオキシ基、2−ナフチルオキシ基、4−メトキシフェノキシ基、4−メチルフェノキシ基等が挙げられる。
〔5〕アルキルメルカプト基またはアリールメルカプト基であり、具体的にはメチルチオ基、エチルチオ基、フェニルチオ基、p−メチルフェニルチオ基等が挙げられる。
〔6〕下記一般式(a)で表される基が挙げられる。
上記アリール基としては、例えば、フェニル基、ビフェニル基又はナフチル基が挙げられ、これらはC1〜C4のアルコキシ基、C1〜C4のアルキル基またはハロゲン原子を置換基として含有してもよい。
〔8〕置換又は無置換のスチリル基、置換又は無置換のβ−フェニルスチリル基、ジフェニルアミノフェニル基、ジトリルアミノフェニル基等が挙げられる。
具体的にはメチレン基、エチレン基、n−ブチレン基、i−プロピレン基、t−ブチレン基、s−ブチレン基、n−プロピレン基、トリフルオロメチレン基、2−ヒドロキシエチレン基、2−エトキシエチレン基、2−シアノエチレン基、2−メトキシエチレン基、ベンジリデン基、フェニルエチレン基、4−クロロフェニルエチレン基、4−メチルフェニルエチレン基、4−ビフェニルエチレン基等が挙げられる。
前記Xにおけるビニレン基は、下記一般式(b)、(c)で示される基等が挙げられる。
置換もしくは未置換のアルキレン基としては、前記Xのアルキレン基と同様なものが挙げられる。置換もしくは無置換のアルキレンエーテル基としては、前記Xのアルキレンエーテル基が挙げられる。アルキレンオキシカルボニル基としては、カプロラクトン変性基が挙げられる。
置換基としては、炭素数1〜12のアルキル基、炭素数1〜12のアルコキシ基、ベンジル基、ハロゲン原子が挙げられる。また、上記アルキル基、アルコキシ基は、さらにハロゲン原子、フェニル基を置換基として有していてもよい。
R13、R14の置換もしくは無置換のアルキル基は前記Ar5の置換基で述べたアルキル基と同様である。
R13、R14の置換もしくは無置換のアリール基は、フェニル基、ナフチル基、ビフェニリル基、ターフェニリル基、ピレニル基、フルオレニル基、9,9−ジメチル−2−フルオレニル基、アズレニル基、アントリル基、トリフェニレニル基、クリセニル基に加えて下記一般式(8)で表される基を挙げることができる。
R21のハロゲン原子としてはフッ素原子、塩素原子、臭素原子、ヨウ素原子が挙げられる。
R21のアミノ基としては、ジフェニルアミノ基、ジトリルアミノ基、ジベンジルアミノ基、4−メチルベンジル基等が挙げられる。
Ar7のアリール基としてはフェニル基、ナフチル基、ビフェニリル基、ターフェニリル基、ピレニル基、フルオレニル基、9,9−ジメチル−2−フルオレニル基、アズレニル基、アントリル基、トリフェニレニル基、クリセニル基を挙げることができる。
特定のアクリル酸エステル化合物は、スチルベン型共役構造を有した三級アミン化合物であり、発達した共役系を有している。このような共役系の発達した電荷輸送性化合物を用いることで、架橋樹脂層界面部分での電荷注入性が非常に良好となり、さらに架橋結合間に固定化された場合でも分子間相互作用が阻害されにくく、電荷移動度に関しても良好な特性を有する。また、ラジカル重合性の高いアクリロイルオキシ基、又はメタクリロイルオキシ基を分子中に有しており、ラジカル重合時に速やかにゲル化するとともに過度な架橋歪を生じない。分子中のスチルベン構造部の二重結合が部分的に重合に参加し、しかもアクリロイルオキシ基、又はメタクリロイルオキシ基よりも重合性が低いために架橋反応に時間差が生じることで歪みを極端に大きくする事が無く、しかも分子中の二重結合を使用するために分子量当りの架橋反応数が高まる。これによって架橋密度を高めることができ、耐摩耗性のさらなる向上が実現可能となった。また、この二重結合に基づく重合度は、架橋条件により調整することができて、容易に最適な架橋膜(架橋樹脂層)が作製できる。この様な分子中のスチルベン構造部の二重結合によるラジカル重合・架橋反応への参加は、上記アクリル酸エステル化合物の特異的な特徴であり、α−フェニルスチルベン型の構造では起こらない。
ラジカル重合性オリゴマーとしては、例えば、エポキシアクリレート系、ウレタンアクリレート系、ポリエステルアクリレート系オリゴマーが挙げられる。
その他の光重合開始剤としては、エチルアントラキノン、2,4,6−トリメチルベンゾイルジフェニルホスフィンオキサイド、2,4,6−トリメチルベンゾイルフェニルエトキシホスフィンオキサイド、ビス(2,4,6−トリメチルベンゾイル)フェニルホスフィンオキサイド、ビス(2,4−ジメトキシベンゾイル)−2,4,4−トリメチルペンチルホスフィンオキサイド、メチルフェニルグリオキシエステル、9,10−フェナントレン、アクリジン系化合物、トリアジン系化合物、イミダゾール系化合物、が挙げられる。また、光重合促進効果を有するものを単独または上記光重合開始剤と併用して用いることもできる。例えば、トリエタノールアミン、メチルジエタノールアミン、4−ジメチルアミノ安息香酸エチル、4−ジメチルアミノ安息香酸イソアミル、安息香酸(2−ジメチルアミノ)エチル、4,4′−ジメチルアミノベンゾフェノン、などが挙げられる。
このとき用いられる溶媒としては、メタノール、エタノール、プロパノール、ブタノールなどのアルコール系、アセトン、メチルエチルケトン、メチルイソブチルケトン、シクロヘキサノンなどのケトン系、酢酸エチル、酢酸ブチルなどのエステル系、テトラヒドロフラン、ジオキサン、プロピルエーテルなどのエーテル系、ジクロロメタン、ジクロロエタン、トリクロロエタン、クロロベンゼンなどのハロゲン系、ベンゼン、トルエン、キシレンなどの芳香族系、メチルセロソルブ、エチルセロソルブ、セロソルブアセテートなどのセロソルブ系などが挙げられる。これらの溶媒は単独または2種以上を混合して用いてもよい。溶媒による希釈率は組成物の溶解性、目的とする膜厚により変り、任意である。
本発明で製造される電子写真感光体を図に基づいて説明する。
図2は、本発明に係る電子写真感光体の層構造例を示す部分断面図である。
図2(a)は導電性支持体(31)上に、電荷発生機能と電荷輸送機能を同時に有する単層構造の感光層(32)と、表面層(33)が順次積層した電子写真感光体の層構造例を示す。図2(b)は導電性支持体(31)上に、電荷発生機能を有する電荷発生層(34)と電荷輸送物機能を有する電荷輸送層(35)とからなる積層構造の感光層(36)と、表面層(33)が順次積層した電子写真感光体の層構造例を示す。
以下に電子写真感光体の各層について説明する。
導電性支持体(31)としては、体積抵抗1010Ω・cm以下の導電性を示すもの、例えば、アルミニウム、ニッケル、クロム、ニクロム、銅、金、銀、白金などの金属、酸化スズ、酸化インジウムなどの金属酸化物を蒸着またはスパッタリングにより、フィルム状もしくは円筒状のプラスチック、紙に被覆したもの、あるいはアルミニウム、アルミニウム合金、ニッケル、ステンレスなどの板、及びそれらを押し出し、引き抜きなどの工法で素管化後、切削、超仕上げ、研摩などの表面処理を施した管などを使用することができる。また、特開昭52−36016号公報に開示されたエンドレスニッケルベルト、エンドレスステンレスベルトも導電性支持体(31)として用いることができる。
さらに、適当な円筒基体上にポリ塩化ビニル、ポリプロピレン、ポリエステル、ポリスチレン、ポリ塩化ビニリデン、ポリエチレン、塩化ゴム、テフロン(登録商標)などの素材に前記導電性粉体を含有させた熱収縮チューブによって導電性層を設けてなるものも、本発明の導電性支持体(31)として良好に用いることができる。
次に感光層について説明する。感光層は積層構造でも単層構造でもよい。積層構造の場合には、感光層は電荷発生機能を有する電荷発生層と電荷輸送機能を有する電荷輸送層とから構成される。また、単層構造の場合には、感光層は電荷発生機能と電荷輸送機能を同時に有する層である。以下、積層構造の感光層、及び単層構造の感光層のそれぞれについて述べる。
(電荷発生層)
電荷発生層(34)は、電荷発生機能を有する電荷発生物質を主成分とする層で、必要に応じてバインダー樹脂を併用することもできる。電荷発生物質としては、無機系材料と有機系材料を用いることができる。
また、電荷発生層のバインダー樹脂として上述のバインダー樹脂の他に、電荷輸送機能を有する高分子電荷輸送物質、例えば、アリールアミン骨格やベンジジン骨格やヒドラゾン骨格やカルバゾール骨格やスチルベン骨格やピラゾリン骨格等を有するポリカーボネート、ポリエステル、ポリウレタン、ポリエーテル、ポリシロキサン、アクリル樹脂等の高分子材料やポリシラン骨格を有する高分子材料等を用いることができる。
電子輸送物質としては、例えば、クロルアニル、ブロムアニル、テトラシアノエチレン、テトラシアノキノジメタン、2,4,7−トリニトロ−9−フルオレノン、2,4,5,7−テトラニトロ−9−フルオレノン、2,4,5,7−テトラニトロキサントン、2,4,8−トリニトロチオキサントン、2,6,8−トリニトロ−4H−インデノ〔1,2−b〕チオフェン−4−オン、1,3,7−トリニトロジベンゾチオフェン−5,5−ジオキサイド、ジフェノキノン誘導体などの電子受容性物質が挙げられる。これらの電子輸送物質は、単独または2種以上の混合物として用いることができる。
正孔輸送物質としては、オキサゾール誘導体、オキサジアゾール誘導体、イミダゾール誘導体、モノアリールアミン誘導体、ジアリールアミン誘導体、トリアリールアミン誘導体、スチルベン誘導体、α−フェニルスチルベン誘導体、ベンジジン誘導体、ジアリールメタン誘導体、トリアリールメタン誘導体、9−スチリルアントラセン誘導体、ピラゾリン誘導体、ジビニルベンゼン誘導体、ヒドラゾン誘導体、インデン誘導体、ブタジェン誘導体、ピレン誘導体等、ビススチルベン誘導体、エナミン誘導体等、その他公知の材料が挙げられる。これらの正孔輸送物質は、単独または2種以上の混合物として用いることができる。
真空薄膜作製法においては、真空蒸着法、グロー放電分解法、イオンプレーティング法、スパッタリング法、反応性スパッタリング法、CVD法等が用いられ、上述した無機系材料、有機系材料が良好に形成できる。
溶液分散系からのキャスティング法によって電荷発生層を設けるには、上述した無機系もしくは有機系電荷発生物質を必要ならばバインダー樹脂と共にテトラヒドロフラン、ジオキサン、ジオキソラン、トルエン、ジクロロメタン、モノクロロベンゼン、ジクロロエタン、シクロヘキサノン、シクロペンタノン、アニソール、キシレン、メチルエチルケトン、アセトン、酢酸エチル、酢酸ブチル等の溶媒を用いてボールミル、アトライター、サンドミル、ビーズミル等により分散し、この分散液を適度に希釈して塗布することにより、形成できる。また、必要に応じて、ジメチルシリコーンオイル、メチルフェニルシリコーンオイル等のレベリング剤を添加することができる。塗布は、浸漬塗工法やスプレーコート、ビードコート、リングコート法などを用いて行なうことができる。
以上のようにして設けられる電荷発生層の膜厚は、0.01〜5μm程度が適当であり、好ましくは0.05〜2μmである。
電荷輸送層(35)は電荷輸送機能を有する層であり、電荷輸送機能を有する電荷輸送物質及び結着樹脂を適当な溶剤に溶解ないし分散し、これを電荷発生層(34)上に塗布、乾燥することにより形成する。電荷輸送物質としては、前記電荷発生層(34)において併用できるとして説明した電子輸送物質、正孔輸送物質や、あるいは高分子電荷輸送物質を用いることができる。
結着樹脂としては、ポリスチレン、スチレン−アクリロニトリル共重合体、スチレン−ブタジエン共重合体、スチレン−無水マレイン酸共重合体、ポリエステル、ポリ塩化ビニル、塩化ビニル−酢酸ビニル共重合体、ポリ酢酸ビニル、ポリ塩化ビニリデン、ポリアリレート樹脂、フェノキシ樹脂、ポリカーボネート、酢酸セルロース樹脂、エチルセルロース樹脂、ポリビニルブチラール、ポリビニルホルマール、ポリビニルトルエン、ポリ−N−ビニルカルバゾール、アクリル樹脂、シリコーン樹脂、エポキシ樹脂、メラミン樹脂、ウレタン樹脂、フェノール樹脂、アルキッド樹脂等の熱可塑性または熱硬化性樹脂が挙げられる。
電荷輸送層の塗工に用いられる溶媒としては前記電荷発生層と同様なものが使用できるが、電荷輸送物質及び結着樹脂を良好に溶解するものが適している。これらの溶剤は単独で使用しても2種以上混合して使用しても良い。また、電荷輸送層の形成には電荷発生層(34)と同様な塗工法が可能である。
電荷輸送層には、必要により可塑剤、レベリング剤を添加することもできる。電荷輸送層に併用できる可塑剤としては、ジブチルフタレート、ジオクチルフタレート等、一般の樹脂の可塑剤として使用されているものがそのまま使用でき、その使用量は、結着樹脂100質量部に対して0〜30質量部程度が適当である。
電荷輸送層の膜厚は、5〜40μm程度が適当であり、好ましくは10〜30μm程度が適当である。
単層構造の感光層(32)は、電荷発生機能と電荷輸送機能を同時に有する層であり、感光層は電荷発生機能を有する電荷発生物質と電荷輸送機能を有する電荷輸送物質と結着樹脂を適当な溶媒に溶解ないし分散し、これを塗布、乾燥することによって形成できる。
また、必要により可塑剤やレベリング剤等を添加することもできる。電荷発生物質の分散方法や、それぞれ電荷発生物質、電荷輸送物質、可塑剤、レベリング剤等は前記電荷発生層(34)、電荷輸送層(35)において既に述べたものと同様なものが使用できる。結着樹脂としては、先に電荷輸送層(35)の説明で挙げた結着樹脂のほかに、電荷発生層(34)で挙げたバインダー樹脂を混合して用いてもよい。単層構造の感光層中に含有される電荷発生物質は感光層全量に対し1〜30質量%が好ましく、感光層に含有される結着樹脂は全量の20〜80質量%、電荷輸送物質は10〜70質量%が良好に用いられる。また、かかる感光層の膜厚は、5〜30μm程度が適当であり、好ましくは10〜25μm程度が適当である。
本発明の感光体の製造方法においては、導電性支持体(31)と感光層との間に下引き層を設けることができる。下引き層は一般には樹脂を主成分とするが、これらの樹脂はその上に感光層を溶剤で塗布することを考えると、一般の有機溶剤に対して耐溶剤性の高い樹脂であることが望ましい。このような樹脂としては、ポリビニルアルコール、カゼイン、ポリアクリル酸ナトリウム等の水溶性樹脂、共重合ナイロン、メトキシメチル化ナイロン等のアルコール可溶性樹脂、ポリウレタン、メラミン樹脂、フェノール樹脂、アルキッド−メラミン樹脂、エポキシ樹脂等、三次元網目構造を形成する硬化型樹脂等が挙げられる。また、下引き層にはモアレ防止、残留電位の低減等のために酸化チタン、シリカ、アルミナ、酸化ジルコニウム、酸化スズ、酸化インジウム等で例示できる金属酸化物の微粉末顔料を加えてもよい。
本発明においては、耐環境性の改善のため、とりわけ、感度低下、残留電位の上昇を防止する目的で、表面架橋層、感光層、電荷発生層、電荷輸送層、下引き層、中間層等の各層にフェノール系化合物、パラフェニレンジアミン類、ハイドロキノン類、有機硫黄化合物類、有機燐化合物類等の酸化防止剤を添加することができる。
これら化合物は、ゴム、プラスチック、油脂類などの酸化防止剤として知られており、市販品を容易に入手できる。本発明における酸化防止剤の添加量は、添加する層の総質量に対して0.01〜10質量%である。
本発明の画像形成方法ならびに画像形成装置とは、上述の本発明の製造方法で製造した感光体を用いるものであって、画像形成方法においては、例えば、少なくとも感光体に帯電、画像露光、現像の過程を経てトナー画像を形成した後、画像保持体(転写紙)へのトナー画像の転写、定着、及び必要に応じて感光体表面のクリーニングからなる工程(プロセス)により画像を形成し、画像形成装置はこれらの工程(プロセス)を実現する手段を備えたものである。場合により、静電潜像を直接転写体に転写し現像する画像形成方法等では、感光体に配した上記プロセスを必ずしも有するものではない。
次に図3に基づいて本発明の画像形成方法ならびに画像形成装置を詳しく説明する。
図3は、本発明に係る画像形成方法及び画像形成装置を説明するため装置構成例を示す概略図である。感光体1を平均的に帯電させる手段として、帯電チャージャ3が用いられる。この帯電手段としては、コロトロンデバイス、スコロトロンデバイス、固体放電素子、針電極デバイス、ローラー帯電デバイス、導電性ブラシデバイス等が用いられ、公知の方式が使用可能である。
なお、図3中、符号8は給紙コロを示す。
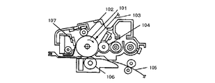
図4に例示される装置による画像形成プロセスについて示すと、感光体101は、矢印方向に回転しながら、帯電手段102による帯電、露光手段103による露光により、その表面に露光像に対応する静電潜像が形成され、この静電潜像は、現像手段104でトナー現像され、該トナー現像は転写手段106により、転写体105に転写され、プリントアウトされる。次いで、像転写後の感光体表面は、クリーニング手段107によりクリーニングされ、さらに除電手段(図示せず)により除電されて、再び以上の操作を繰り返すものである。
本発明における電荷輸送性構造を有するラジカル重合性化合物は、例えば特許第3164426号公報記載の方法にて合成される。下記に電荷輸送性構造を有するラジカル重合性化合物の製造方法の一例を示す。
<表3に示す例示化合物No.54の合成>
(1)ヒドロキシ基置換トリアリールアミン化合物〔下記構造式(B)〕の合成
メトキシ基置換トリアリールアミン化合物〔下記構造式(A)〕113.85g(0.3mol)と、ヨウ化ナトリウム138g(0.92mol)にスルホラン240mlを加え、窒素気流中で60℃に加温した。この液中にトリメチルクロロシラン99g(0.91mol)を1時間で滴下し、約60℃の温度で4時間半撹拌し反応を終了させた。この反応液にトルエン約1.5Lを加え室温まで冷却し、水と炭酸ナトリウム水溶液で繰り返し洗浄した。その後、このトルエン溶液から溶媒を除去し、カラムクロマト処理(吸着媒体:シリカゲル、展開溶媒:トルエン:酢酸エチル=20:1)にて精製した。得られた淡黄色オイルにシクロヘキサンを加え、結晶を析出させた。このようにして下記構造式(B)の白色結晶88.1g(収率=80.4%、融点:64.0〜66.0℃)を得た。元素分析値(%)を下記表13に示す。
上記(1)で得られたヒドロキシ基置換トリアリールアミン化合物〔上記構造式(B)〕82.9g(0.227mol)をテトラヒドロフラン400mlに溶解し、窒素気流中で水酸化ナトリウム水溶液(NaOH:12.4g,水:100ml)を滴下した。この溶液を5℃に冷却し、アクリル酸クロライド25.2g(0.272mol)を40分かけて滴下した。その後、5℃で3時間撹拌し反応を終了させた。この反応液を水に注ぎ、トルエンにて抽出した。この抽出液を炭酸水素ナトリウム水溶液と水で繰り返し洗浄した。その後、このトルエン溶液から溶媒を除去し、カラムクロマト処理(吸着媒体:シリカゲル、展開溶媒:トルエン)にて精製した。得られた無色のオイルにn−ヘキサンを加え、結晶を析出させた。このようにしてトリアリールアミノ基置換アクリレート化合物〔例示化合物No.54〕の白色結晶80.73g(収率=84.8%、融点:117.5〜119.0℃)を得た。元素分析値(%)を下記表14に示す。
(1)2−ヒドロキシベンジルホスホン酸ジエチルの調製
かき混ぜ装置、温度計、滴下漏斗を付けた反応容器に、2−ヒドロキシベンジルアルコール(東京化成品製)38.4g、o−キシレン80mlを入れ、窒素気流下、亜リン酸トリエチル(東京化成品製)62.8gを80℃でゆっくり滴下し、さらに同温度で1時間反応を行った。その後、減圧蒸留により、生成したエタノール、溶媒のo−キシレン、未反応の亜リン酸トリエチルを除去し、66gの2−ヒドロキシベンジルホスホン酸ジエチルを得た(沸点 120.0℃/1.5mmHg)(収率90%)。
かき混ぜ装置、温度計、滴下漏斗をつけた反応容器に、カリウム−tert−ブトキサイド14.8g、テトラヒドロフラン50mlを入れ、窒素気流下、2−ヒドロキシベンジルホスホン酸ジエチル9.90gと4−(N,N−ビス(4−メチルフェニル)アミノ)ベンズアルデヒド5.44gとをテトラヒドロフランに溶解させた溶液を室温でゆっくり滴下し、その後、同温度で2時間反応させた。その後、水冷下、水を加え、次いで2規定の塩酸水溶液を加えて酸性化したのち、テトラヒドロフランをエバポレーターにより除き、粗生成物をトルエンで抽出した。トルエン相を水、炭酸水素ナトリウム水溶液、飽和食塩水の順に洗浄し、硫酸マグネシウムを加えて脱水した。ろ過後、トルエンを除いてオイル状の粗収物を得、さらにシリカゲルによりカラム精製を行った後、ヘキサン中で晶析させ、5.09gの2−ヒドロキシ−4’−(N,N−ビス(4−メチルフェニル)アミノ)スチルベンを得た(収率72%、融点136.0〜138.0℃)。
かき混ぜ装置、温度計、滴下漏斗をつけた反応容器に、2−ヒドロキシ−4’−(N,N−ビス(4−メチルフェニル)アミノ)スチルベン14.9g、テトラヒドロフラン100ml、12%濃度の水酸化ナトリウム水溶液21.5gを入れ、窒素気流下、5℃でアクリル酸クロリド5.17gを30分かけて滴下した。その後、同温度で3時間反応させた。反応液を水にあけ、トルエンで抽出した後、濃縮してシリカゲルによるカラム精製を行った。得られた粗収物をエタノールで再結晶し、黄色針状晶の4’−(N,N−ビス(4−メチルフェニル)アミノ)スチルベン−2−イルアクリレート(例示化合物NO.109)13.5gを得た。(収率79.8%、融点104.1〜105.2℃)元素分析(%)結果を下記表15に示す。
φ30mmのアルミニウムシリンダー上に、下記組成の下引き層用塗工液、電荷発生層用塗工液、電荷輸送層用塗工液を順次、塗布、乾燥することにより、3.0μmの下引き層、0.2μmの電荷発生層、20μmの電荷輸送層を形成した。
アルキッド樹脂(ベッコゾール1307−60−EL、大日本インキ化学工業製):6部
メラミン樹脂(スーパーベッカミン、G−821−60、大日本インキ化学工業製):4部
酸化チタン:40部
メチルエチルケトン:50部
下記構造式(I)のビスアゾ顔料:2.5部
ポリビニルブチラール(XYHL、UCC製):0.5部
シクロヘキサノン:200部
メチルエチルケトン:80部
ビスフェノールZポリカーボネート(パンライトTS−2050、帝人化成製):10部
下記構造式(II)の低分子電荷輸送物質:10部
テトラヒドロフラン:100部
1%シリコーンオイルのテトラヒドロフラン溶液(KF50−100CS、
信越化学工業製):0.2部
電荷輸送性構造を有するラジカル重合性化合物(例示化合物No.54):10部
電荷輸送性構造を有しない3官能以上のラジカル重合性モノマー
〔トリメチロールプロパントリアクリレート(KAYARAD TMPTA
日本化薬株式会社製)〕:10部
光重合開始剤〔イルガキュア184(日本化薬製)〕:1部
テトラヒドロフラン:100部
実施例1において、紫外線照射開始時の冷媒の温度を20℃とした以外は全て実施例1と同様にして表面層を設け、本発明の電子写真感光体を得た。
実施例1において、昇温速度を1分間に20℃とした以外は全て実施例1と同様にして表面層を設け、本発明の電子写真感光体を得た。
実施例1において、冷媒の昇温を行わずに紫外線照射を行った以外は全て実施例1と同様にして表面層を設け、電子写真感光体を得た。
実施例2において、冷媒の昇温を行わずに紫外線照射を行った以外は全て実施例2と同様にして表面層を設け、電子写真感光体を得た。
比較例1において、紫外線照射開始時の温度を50℃にした以外は全て比較例1と同様にして表面層を設け、電子写真感光体を得た。
以上のように作製した実施例1〜3及び比較例1〜3の各電子写真感光体を、画像形成装置(株式会社リコー製、imagio Neo C455)を用いて、10万枚の実機通紙試験(A4サイズ、NBSリコー株式会社製、MyPaper)を実施し、以下のようにして、摩耗特性、及び画像評価(黒ベタ、白ベタ、ハーフトーン)を行った。結果をそれぞれ下記表16及び表17に示す。
<摩耗特性>
初期に対する5万枚後の摩耗量と10万枚後の感光体表面の摩耗量を渦電流式膜厚計にて測定して求めた。
<画像評価>
初期、5万枚後、及び10万枚後における黒ベタ、白ベタ、ハーフトーン画像について、下記基準で評価した。
〔評価基準〕
◎:きわめて良好
○:良好
△:やや劣る
×:不良
外径100mm、長さ360mmのアルミニウムシリンダー上に、下記組成の下引き層用塗工液、電荷発生層用塗工液、及び電荷輸送層用塗工液を順次、塗布し、乾燥することにより、厚み1.5μmの下引き層、厚み0.3μmの電荷発生層、及び厚み20μmの電荷輸送層を形成した。
酸化チタン(PT−301、石原産業株式会社製):40部
アルコール可溶性ナイロン(CM−8000、東レ株式会社製):32部
メタノール:400部
イソプロパノール:160部
Y型チタニルフタロシアニン粉末:3部
ポリビニルブチラール(エスレックBX−1、積水化学工業株式会社製):2部
メチルエチルケトン:150部
ビスフェノールZポリカーボネート(パンライトTS−2050、
帝人化成株式会社製):10部
下記構造式(II)の低分子電荷輸送物質:10部
テトラヒドロフラン:100部
1質量%シリコーンオイルのテトラヒドロフラン溶液 0.2部
(KF50−100CS、信越化学工業株式会社製)
[架橋表面層用塗工液の組成]
電荷輸送性構造を有しない3官能以上のラジカル重合性モノマー〔
ジペンタエリスリトールヘキサアクリレート(KAYARAD DPHA、
日本化薬株式会社製)〕:10部
1官能の電荷輸送性構造を有するラジカル重合性化合物(
例示化合物No.105):10部
光重合開始剤〔1−ヒドロキシ−シクロヘキシル−フェニルケトン(
イルガキュア184、チバ・スペシャルティ・ケミカルズ社製)〕:1部
テトラヒドロフラン:100部
実施例4において、2台目の恒温槽の冷媒温度を50℃、3台目の恒温槽の冷媒温度を95℃に変更した以外は全て実施例4と同様にして表面層を設け、本発明の電子写真感光体を得た。
実施例4において、さらに恒温槽を1台追加して、4台目の恒温槽の温度を120℃に設定して、紫外線照射停止後に130℃に設定した恒温槽に切り替え、さらに30分間加熱して本発明の電子写真感光体を得た。
実施例6において、4台目の恒温槽の温度を150℃に設定した以外は実施例6と同様にして本発明の電子写真感光体を得た。
実施例6において、4台目の恒温槽の温度を170℃に設定した以外は実施例6と同様にして本発明の電子写真感光体を得た。
実施例4において、恒温槽を1台とし、その温度を10℃とした以外は全て実施例4と同様にして表面層を設け、電子写真感光体を得た。
以上のように作製した実施例4〜8及び比較例4の各電子写真感光体を、画像形成装置(株式会社リコー製、imagio Neo 1050Pro)を用いて、300万枚の実機通紙試験(A4サイズ、NBSリコー株式会社製、My Paper)を実施し、前記実施例1〜3及び比較例1〜3と同様にして、摩耗特性、及び画像評価(黒ベタ、白ベタ、ハーフトーン)を行った。結果を下記表18及び表19に示す。
すなわち上記詳細且つ具体的な説明より明らかなように、導電性支持体上に少なくとも感光層と、紫外線照射によって光硬化させた表面層(少なくとも電荷輸送性構造を有しない3官能以上のラジカル重合性モノマーと電荷輸送性構造を有するラジカル重合性化合物とを紫外線照射により光硬化して架橋樹脂層とされる。)が積層された本発明の電子写真感光体の製造方法において、紫外線照射時に、導電性支持体を該支持体の内面に内接可能に構成された伸縮自在でかつ熱媒体の循環手段を有する円筒状弾性体により保持し、前記円筒形弾性体の内部に冷媒を循環させることによって円筒状弾性体を介して導電性支持体の温度を制御し、紫外線照射時における導電性支持体の温度を、紫外線照射開始時(紫外線照射直前)の所定温度よりも高温に変化させて光硬化させれば、架橋表面層の内部にわたって耐摩耗性が非常に高く、かつ良好な画像特性を有する高耐久、高性能な感光体が得られる。
また、この感光体を用いることにより、良好な画像を長期にわたり提供できる高性能でかつ、信頼性の高い画像プロセス、画像形成装置及び、画像形成装置用プロセスカートリッジが提供できる。
1 紫外線照射部
2 導電性支持体(感光体ドラム)
3 円筒状弾性体
4 熱媒体(冷媒)
5 恒温槽
6 モーター
7 ベルト
(図2の符号)
31 導電性支持体
32 感光層
33 表面層
34 電荷発生層
35 電荷輸送層
36 感光層
(図3の符号)
1 感光体
2 除電ランプ
3 帯電チャージャ
5 画像露光部
6 現像ユニット
7 転写前チャージャ
8 給紙コロ
9 転写体
10 転写チャージャ
11 分離チャージャ
12 分離爪
13 クリーニング前チャージャ
14 ファーブラシ
15 クリーニングブレード
(図4の符号)
101 感光体
102 帯電手段
104 現像手段
106 転写手段
107 クリーニング手段
Claims (13)
- 導電性支持体上に少なくとも感光層と表面層を順次設けてなる電子写真感光体の製造方法であって、
前記表面層は、少なくとも電荷輸送性構造を有しない3官能以上のラジカル重合性モノマーと電荷輸送性構造を有するラジカル重合性化合物とを紫外線照射により光硬化して架橋樹脂層とされ、
前記紫外線照射時に、前記導電性支持体を該導電性支持体の内面に内接可能に構成された伸縮自在でかつ熱媒体の循環手段を有する円筒状弾性体により保持すると共に、
該円筒状弾性体を介して導電性支持体の温度を制御し、紫外線照射時における導電性支持体の温度を、紫外線照射開始時の所定温度よりも高温に変化させて光硬化させることを特徴とする電子写真感光体の製造方法。 - 前記熱媒体が、液体であることを特徴とする請求項1に記載の電子写真感光体の製造方法。
- 前記円筒状弾性体が、熱媒体の流入により膨張して前記導電性支持体の内面に内接・保持可能に構成され、かつ熱媒体の循環により温度制御可能とされたことを特徴とする請求項1または2に記載の電子写真感光体の製造方法。
- 前記紫外線照射開始時における前記熱媒体の温度を40℃以下とすることを特徴とする請求項1〜3のいずれかに記載の電子写真感光体の製造方法。
- 前記紫外線照射時における熱媒体の温度を5℃以上90℃以下の範囲内で変化させることを特徴とする請求項1〜4のいずれかに記載の電子写真感光体の製造方法。
- 前記紫外線照射を停止後、さらに円筒状弾性体を循環する熱媒体の温度を変えて導電性支持体を加熱することを特徴とする請求項1〜5のいずれかに記載の電子写真感光体の製造方法。
- 前記紫外線照射を停止後、さらに円筒状弾性体を循環する熱媒体の温度を90℃以上160℃以下の範囲で変えて導電性支持体を加熱することを特徴とする請求項1〜6のいずれかに記載の電子写真感光体の製造方法。
- 前記円筒状弾性体を循環する熱媒体の温度を制御する手段として恒温槽を用いることを特徴とする請求項1〜7のいずれかに記載の電子写真感光体の製造方法。
- 前記円筒状弾性体を循環する熱媒体の温度を制御する手段として複数の恒温槽を使用することを特徴とする請求項1〜8のいずれかに記載の電子写真感光体の製造方法。
- 導電性支持体上に少なくとも感光層と表面層を順次設けてなる電子写真感光体であって、該表面層が請求項1〜9のいずれかに記載の製造方法により形成されたことを特徴とする電子写真感光体。
- 請求項10に記載の電子写真感光体を用いて、少なくとも帯電、画像露光、現像、転写を行うことを特徴とする画像形成方法。
- 請求項10に記載の電子写真感光体を配備したことを特徴とする画像形成装置。
- 請求項10に記載の電子写真感光体と、帯電手段、現像手段、転写手段、クリーニング手段及び除電手段よりなる群から選ばれた少なくとも一つの手段を有するものであって、画像形成装置本体に着脱可能としたことを特徴とする画像形成装置用プロセスカートリッジ。
Priority Applications (1)
| Application Number | Priority Date | Filing Date | Title |
|---|---|---|---|
| JP2008167718A JP5380923B2 (ja) | 2008-06-26 | 2008-06-26 | 電子写真感光体の製造方法、電子写真感光体、これを用いた画像形成方法、画像形成装置及びプロセスカートリッジ |
Applications Claiming Priority (1)
| Application Number | Priority Date | Filing Date | Title |
|---|---|---|---|
| JP2008167718A JP5380923B2 (ja) | 2008-06-26 | 2008-06-26 | 電子写真感光体の製造方法、電子写真感光体、これを用いた画像形成方法、画像形成装置及びプロセスカートリッジ |
Publications (2)
| Publication Number | Publication Date |
|---|---|
| JP2010008700A true JP2010008700A (ja) | 2010-01-14 |
| JP5380923B2 JP5380923B2 (ja) | 2014-01-08 |
Family
ID=41589292
Family Applications (1)
| Application Number | Title | Priority Date | Filing Date |
|---|---|---|---|
| JP2008167718A Expired - Fee Related JP5380923B2 (ja) | 2008-06-26 | 2008-06-26 | 電子写真感光体の製造方法、電子写真感光体、これを用いた画像形成方法、画像形成装置及びプロセスカートリッジ |
Country Status (1)
| Country | Link |
|---|---|
| JP (1) | JP5380923B2 (ja) |
Citations (8)
| Publication number | Priority date | Publication date | Assignee | Title |
|---|---|---|---|---|
| JPS6377061A (ja) * | 1986-09-19 | 1988-04-07 | Sharp Corp | 電子写真感光体の製造方法 |
| JPH01139174A (ja) * | 1987-11-26 | 1989-05-31 | Nordson Kk | コーティング剤の塗布並びにその熟成方法 |
| JPH0713346A (ja) * | 1993-06-23 | 1995-01-17 | Canon Inc | 電子写真感光体の製造方法 |
| JPH0815876A (ja) * | 1994-06-30 | 1996-01-19 | Ricoh Co Ltd | 電子写真感光体の製造装置及び方法 |
| JPH10319611A (ja) * | 1997-05-22 | 1998-12-04 | Mitsubishi Chem Corp | 感光体材料を塗布したシートの乾燥方法 |
| JP2007264625A (ja) * | 2006-03-01 | 2007-10-11 | Ricoh Co Ltd | 電子写真感光体及びその製造方法、並びに画像形成方法、画像形成装置、及びプロセスカートリッジ |
| JP2007279288A (ja) * | 2006-04-05 | 2007-10-25 | Ricoh Co Ltd | 電子写真感光体、その製造方法、それを用いた画像形成方法、画像形成装置および画像形成装置用プロセスカートリッジ |
| JP2007322867A (ja) * | 2006-06-02 | 2007-12-13 | Ricoh Co Ltd | 電子写真感光体及びその製造方法、並びに画像形成方法、画像形成装置、及びプロセスカートリッジ |
-
2008
- 2008-06-26 JP JP2008167718A patent/JP5380923B2/ja not_active Expired - Fee Related
Patent Citations (8)
| Publication number | Priority date | Publication date | Assignee | Title |
|---|---|---|---|---|
| JPS6377061A (ja) * | 1986-09-19 | 1988-04-07 | Sharp Corp | 電子写真感光体の製造方法 |
| JPH01139174A (ja) * | 1987-11-26 | 1989-05-31 | Nordson Kk | コーティング剤の塗布並びにその熟成方法 |
| JPH0713346A (ja) * | 1993-06-23 | 1995-01-17 | Canon Inc | 電子写真感光体の製造方法 |
| JPH0815876A (ja) * | 1994-06-30 | 1996-01-19 | Ricoh Co Ltd | 電子写真感光体の製造装置及び方法 |
| JPH10319611A (ja) * | 1997-05-22 | 1998-12-04 | Mitsubishi Chem Corp | 感光体材料を塗布したシートの乾燥方法 |
| JP2007264625A (ja) * | 2006-03-01 | 2007-10-11 | Ricoh Co Ltd | 電子写真感光体及びその製造方法、並びに画像形成方法、画像形成装置、及びプロセスカートリッジ |
| JP2007279288A (ja) * | 2006-04-05 | 2007-10-25 | Ricoh Co Ltd | 電子写真感光体、その製造方法、それを用いた画像形成方法、画像形成装置および画像形成装置用プロセスカートリッジ |
| JP2007322867A (ja) * | 2006-06-02 | 2007-12-13 | Ricoh Co Ltd | 電子写真感光体及びその製造方法、並びに画像形成方法、画像形成装置、及びプロセスカートリッジ |
Also Published As
| Publication number | Publication date |
|---|---|
| JP5380923B2 (ja) | 2014-01-08 |
Similar Documents
| Publication | Publication Date | Title |
|---|---|---|
| JP5610220B2 (ja) | 電子写真感光体、並びにそれを用いた画像形成装置及びプロセスカートリッジ | |
| JP4145820B2 (ja) | 電子写真感光体、それを用いた画像形成方法、画像形成装置及び画像形成装置用プロセスカートリッジ | |
| JP4491261B2 (ja) | 電子写真感光体、それを用いた画像形成方法、画像形成装置及び画像形成装置用プロセスカートリッジ | |
| JP4579151B2 (ja) | 感光体及びその製造方法 | |
| JP5564831B2 (ja) | 電子写真感光体、並びにそれを用いた画像形成装置及びプロセスカートリッジ | |
| JP2007241158A (ja) | 電子写真感光体、その製造方法、それを用いた画像形成方法、画像形成装置及び画像形成装置用プロセスカートリッジ | |
| JP2010164646A (ja) | 電子写真感光体、及びこれを用いた画像形成方法、画像形成装置、プロセスカートリッジ | |
| JP4246113B2 (ja) | 電子写真感光体、それを用いた画像形成方法、画像形成装置及び画像形成装置用プロセスカートリッジ | |
| JP4668148B2 (ja) | 電子写真感光体の製造方法 | |
| JP4712329B2 (ja) | 電子写真感光体、それを用いた画像形成方法、画像形成装置及び画像形成装置用プロセスカートリッジ | |
| JP2008134405A (ja) | 電子写真感光体、その製造方法、それを用いた画像形成方法、画像形成装置および画像形成装置用プロセスカートリッジ | |
| JP4887182B2 (ja) | 電子写真感光体及びその製造方法、並びに画像形成方法、画像形成装置、及びプロセスカートリッジ | |
| JP5532731B2 (ja) | 電子写真感光体、並びに画像形成方法、画像形成装置及びプロセスカートリッジ | |
| JP5652608B2 (ja) | 電子写真感光体及び画像形成装置、画像形成装置用プロセスカートリッジ | |
| JP4485419B2 (ja) | 静電潜像担持体及びプロセスカートリッジ、並びに画像形成装置及び画像形成方法 | |
| JP5064875B2 (ja) | 電子写真感光体の製造方法 | |
| JP4886483B2 (ja) | 静電潜像担持体、プロセスカートリッジ、画像形成装置、及び画像形成方法 | |
| JP4711889B2 (ja) | 電子写真感光体及びその製造方法、並びに画像形成方法、画像形成装置、及びプロセスカートリッジ | |
| JP4887188B2 (ja) | 電子写真感光体、その製造方法、それを用いた画像形成方法、画像形成装置および画像形成装置用プロセスカートリッジ | |
| JP5205809B2 (ja) | 画像形成装置、画像形成方法及び画像形成装置用のプロセスカートリッジ | |
| JP5380923B2 (ja) | 電子写真感光体の製造方法、電子写真感光体、これを用いた画像形成方法、画像形成装置及びプロセスカートリッジ | |
| JP4194996B2 (ja) | 電子写真感光体、それを用いた画像形成方法、画像形成装置及び画像形成装置用プロセスカートリッジ | |
| JP2012078551A (ja) | 電子写真感光体、それを用いた画像形成方法、画像形成装置及びプロセスカートリッジ | |
| JP4690954B2 (ja) | 感光体及びその再生方法 | |
| JP2007025161A (ja) | 電子写真感光体、その製造方法、それを用いた画像形成方法、画像形成装置及び画像形成装置用プロセスカートリッジ |
Legal Events
| Date | Code | Title | Description |
|---|---|---|---|
| A621 | Written request for application examination |
Free format text: JAPANESE INTERMEDIATE CODE: A621 Effective date: 20110302 |
|
| A977 | Report on retrieval |
Free format text: JAPANESE INTERMEDIATE CODE: A971007 Effective date: 20121226 |
|
| A131 | Notification of reasons for refusal |
Free format text: JAPANESE INTERMEDIATE CODE: A131 Effective date: 20130205 |
|
| A521 | Request for written amendment filed |
Free format text: JAPANESE INTERMEDIATE CODE: A523 Effective date: 20130405 |
|
| TRDD | Decision of grant or rejection written | ||
| A01 | Written decision to grant a patent or to grant a registration (utility model) |
Free format text: JAPANESE INTERMEDIATE CODE: A01 Effective date: 20130903 |
|
| A61 | First payment of annual fees (during grant procedure) |
Free format text: JAPANESE INTERMEDIATE CODE: A61 Effective date: 20130916 |
|
| R151 | Written notification of patent or utility model registration |
Ref document number: 5380923 Country of ref document: JP Free format text: JAPANESE INTERMEDIATE CODE: R151 |
|
| LAPS | Cancellation because of no payment of annual fees |
