JP2010094525A - ビデオゲーム処理プログラム - Google Patents

ビデオゲーム処理プログラム Download PDF

Info

Publication number
JP2010094525A
JP2010094525A JP2009287589A JP2009287589A JP2010094525A JP 2010094525 A JP2010094525 A JP 2010094525A JP 2009287589 A JP2009287589 A JP 2009287589A JP 2009287589 A JP2009287589 A JP 2009287589A JP 2010094525 A JP2010094525 A JP 2010094525A
Authority
JP
Japan
Prior art keywords
map
related data
data
player
user terminal
Prior art date
Legal status (The legal status is an assumption and is not a legal conclusion. Google has not performed a legal analysis and makes no representation as to the accuracy of the status listed.)
Granted
Application number
JP2009287589A
Other languages
English (en)
Other versions
JP5535606B2 (ja
Inventor
Ryutaro Ichimura
龍太郎 市村
Current Assignee (The listed assignees may be inaccurate. Google has not performed a legal analysis and makes no representation or warranty as to the accuracy of the list.)
Square Enix Co Ltd
Original Assignee
Square Enix Co Ltd
Priority date (The priority date is an assumption and is not a legal conclusion. Google has not performed a legal analysis and makes no representation as to the accuracy of the date listed.)
Filing date
Publication date
Application filed by Square Enix Co Ltd filed Critical Square Enix Co Ltd
Priority to JP2009287589A priority Critical patent/JP5535606B2/ja
Publication of JP2010094525A publication Critical patent/JP2010094525A/ja
Application granted granted Critical
Publication of JP5535606B2 publication Critical patent/JP5535606B2/ja
Active legal-status Critical Current
Anticipated expiration legal-status Critical

Links

Images

Abstract

【課題】プレイヤのゲーム進行状態の整合性を維持しながら、敵キャラクタやそれに関連するデータの授受を実現する。
【解決手段】ビデオゲームにて設定されている複数のエリアのうち他のエリアのステータスに影響しない独立エリアそれぞれに対応する複数のマップ関連データであって、それぞれが対応する独立エリアを示す地図と対応する独立エリア内で登場する敵キャラクタのレベルデータとを含む複数のマップ関連データを記憶する記憶部12を含み、他のユーザ端末200とデータ通信を行うための通信接続を確立する機能を有し、プレイヤの操作によるマップ関連データの取得要求を受け付け、ユーザ端末200との通信接続が確立しているときに、受け付けた取得要求をユーザ端末200に通知し、取得要求に応じてユーザ端末200から提供されたマップ関連データを取得して記憶更新する。
【選択図】図6

Description

本発明は、ビデオゲームの進行を制御するための技術に関する。特に、本発明は、ビデオゲームで用いられるアイテムなどのデータを他のビデオゲーム処理装置から取得、あるいは他のビデオゲーム処理装置と交換する技術に関する。
従来から、RPG(ロールプレイングゲーム:プレイヤがゲームの世界の中であるキャラクタの役割を演じ、様々な経験を通して成長していく過程を楽しみながら、所定の目的を達成していくことを遊戯するゲーム)と呼ばれるビデオゲームが各種提供されている。このRPGでは、一般に、プレイヤの操作に応じて行動するプレイヤキャラクタが、所定目的の達成を阻害する敵キャラクタとの戦闘に勝利することによって、プレイヤキャラクタに対して経験値やアイテムなどの様々な特典が与えられる。
このようなビデオゲームを実行するビデオゲーム処理装置には、ゲームの実行中に取得したアイテムを他のビデオゲーム処理装置との間で交換する機能を有するものがある。通常、こういったアイテムはプレイヤの操作するプレイヤキャラクタの属性(パラメータ)として取り扱われる(例えば特許文献1参照)。
特開2003−150820号公報
近年では、遊興性を向上するためにビデオゲームに登場する敵キャラクタやそれに関連するデータをビデオゲーム処理装置間で授受することが望まれている。しかし、従来の通りにプレイヤキャラクタの属性として敵キャラクタやそれに関連するデータを授受した場合、ビデオゲーム上でいくつかの不具合が発生する虞がある。これは、敵キャラクタやそれに関連するデータの授受に伴って、プレイヤキャラクタ以外のゲーム環境やその属性が変化する場合があるからである。敵キャラクタやそれに関連するデータの授受の前後で、プレイヤキャラクタ以外のゲーム環境やその属性が変化すると、ビデオゲーム上のプレイヤのゲーム進行状態に影響を及ぼす。
このように、ビデオゲーム処理装置間におけるノンプレイヤキャラクタ(NPC:プレイヤの操作によらずビデオゲーム処理装置によって制御プログラムに従って制御されるキャラクタ)やそれに関連するデータの授受は、プレイヤのゲーム進行状態の整合性を維持する面から実現が困難とされている。
本発明は、上記の問題を解消すべく、プレイヤのゲーム進行状態の整合性を維持しながら、ノンプレイヤキャラクタやそれに関連するデータを授受することができるようにすることを目的とする。
本発明のビデオゲーム処理プログラムは、ビデオゲームの進行を制御させるためのビデオゲーム処理プログラムであって、コンピュータに、プレイヤの操作に応答してビデオゲームの仮想空間内でプレイヤキャラクタの移動を制御する処理と、データ通信を行うための通信接続を確立する通信確立処理と、前記通信確立処理にて通信接続が確立しているときに、前記仮想空間内に設定される特定の領域を示す地図情報を、当該通信により取得するデータ取得処理と、地図情報を記憶するデータ記憶手段に、前記データ取得処理にて取得した地図情報を記憶して当該データ記憶手段の記憶内容を更新するデータ更新処理と、 前記記憶された地図情報に基づいて、当該地図情報に対応する、隠されていた領域に前記プレイヤキャラクタが移動可能に制御する処理と、を実行させるものである。
上記の構成としたことで、プレイヤのゲーム進行状態の整合性を維持しながら、ノンプレイヤキャラクタやそれに関連するデータ等を授受することができるようになる。
なお、通信確立手段によって他のビデオゲーム処理装置との通信接続が確立しているときに、該他のビデオゲーム処理装置からの取得要求に応じてマップ関連データを当該他のビデオゲーム処理装置に提供してもよい。
マップ関連データに含まれるノンプレイヤキャラクタのステータス情報には、当該ノンプレイヤキャラクタのレベルを示すレベル値が含まれ、プレイヤが操作するプレイヤキャラクタからの攻撃によって前記ノンプレイヤキャラクタが戦闘不能状態となり該当エリアがクリアされる度に、対応する所定エリア以外のエリアのステータスに影響しないアイテム等の特典を前記プレイヤキャラクタに付与するとともに、前記ノンプレイヤキャラクタのレベルを示すレベル値をアップさせてマップ関連データを更新するエリアクリア処理手段を含む構成としてもよい。
本発明によれば、プレイヤのゲーム進行状態の整合性を維持しながら、ノンプレイヤキャラクタやそれに関連するデータを授受することができるようになる。
以下、本発明の一実施の形態について図面を参照して説明する。
図1は、本発明のビデオゲーム処理装置の一実施の形態を示すユーザ端末100と、ユーザ端末100と同様の構成を成す他のビデオゲーム処理装置を示すユーザ端末200とを示すブロック図である。ユーザ端末100は、ユーザAによって管理され、ユーザAの操作を受け付け、この操作に応じてビデオゲームを進行する。同様に、ユーザ端末200は、ユーザBによって管理され、ユーザBの操作を受け付け、この操作に応じてビデオゲームを進行する。各ユーザ端末100,200は、それぞれ、無線通信をするための機能を有する。このようなユーザ端末100、200には、携帯可能なゲーム機器、設置型のゲーム機器、コンピュータ装置、携帯電話などの各種の情報処理装置を適用することができる。
図2は、ユーザ端末100の構成例を示すブロック図である。ユーザ端末100は、ゲームプログラム読み取り部10、制御部11、記憶部12、赤外線送受信部13、表示部14、音声出力部15、およびプレイヤ操作受付部16を含む。なお、ユーザ端末200は、ユーザ端末100と同様の構成を有する。
ゲームプログラム読み取り部10は、ゲームプログラムが格納された記憶媒体を内蔵するゲームカートリッジ20を着脱可能に受け付ける。ゲームプログラム読み取り部10は、挿入されたゲームカートリッジ20の記憶媒体から必要なゲームプログラムを読み出す。なお、この実施形態では、ゲームカートリッジ20に内蔵される記憶媒体には、RPGに分類されるビデオゲームプログラムが記憶されているものとする。
制御部10は、ゲームプログラム読み取り装置10により読み取られたゲームプログラムを実行し、プレイヤの操作に応じてビデオゲームを進行する。この実施形態では、ユーザAがプレイヤとなる。
記憶部12は、ビデオゲームを進行する際に必要なゲームプログラムやデータを記憶する記憶媒体である。記憶部12は、例えばRAMなどの不揮発性のメモリによって構成される。記憶部12には、ゲームの進行や他のユーザ端末200との通信に従って、マップ関連データが記憶される。マップ関連データについて後に詳述する。
赤外線送受信部13は、ユーザ端末200との通信のために、赤外線を送出したり受信したりする。表示部14は、制御部11の制御に従って、ゲーム進行やプレイヤ操作に応じたゲーム画面を表示する表示装置である。表示部14は、例えば、液晶表示装置によって構成される。
音声出力部15は制御部11の制御に従って、ゲーム進行やプレイヤ操作に応じた音声を出力する。プレイヤ操作受付部16は、複数のボタンなどで構成され、ユーザAの操作を受け付け、その結果を制御部11に通知する。
本例のユーザ端末100では、ゲームカートリッジ20からゲームプログラムを読み取る方式が採用されている。しかし、ユーザ端末100は、例えば、無線または有線でゲームプログラムをダウンロードするように構成してもよい。
ここで、図3を参照して記憶部12に記憶されているマップ関連データについて説明する。図3に示すように、マップ関連データテーブルは、ビデオゲームにて設定されている複数のエリアのうち他のエリアのステータスに影響しない独立エリアそれぞれに対応する複数のマップ関連データが記憶されている。マップ関連データは、該当する地図を示すマップデータ、ボスキャラクタデータ、発見者データ、および更新者データを含む。
マップ関連データに含まれるマップデータは、ビデオゲームであるRPGで規定される例えば仮想空間に設定された複数の領域のいずれかで用いられる地図である。これらの複数の領域は、プレイヤキャラクタがビデオゲームの進行に伴って移動可能な領域に隠されている特定の領域(場所)を示す。
こういった特定の領域には、「宝の地図」といったアイテムがプレイヤキャラクタによって入手された場合にのみ、プレイヤキャラクタを特定の領域で制御できるような環境がプレイヤに提供される。本例では、「宝の地図」が複数種類(例えば5種類)提供され得るものとする。「宝の地図」に対応するゲームエリアでは、そのエリア内で登場するボスキャラクタを倒すことによって、宝に相当するアイテムを得ることが可能となる。
ボスキャラクタデータは、マップ関連データで示される特定の領域で、プレイヤキャラクタの行動を阻害する敵キャラクタのうち該当する地図内においてボスとして登場するボスキャラクタを示すデータである。このボスキャラクタは、該当する地図のエリア固有のボスキャラクタとして設定することができる。また、このボスキャラクタは個々の領域に対して複数種類設定してもよい。
レベルデータはこのボスキャラクタのレベルを示す。ボスキャラクタのレベルとは、プレイヤキャラクタとの戦闘におけるボスキャラクタの強さを示す。このボスキャラクタは、プレイヤキャラクタに倒される度(戦闘不能状態とされる度)にレベルアップされるものとする。すなわち、プレイヤに操作されるプレイヤキャラクタでボスキャラクタが倒された後、プレイヤキャラクタが再度ボスキャラクタに遭遇した場合、このボスキャラクタは前回遭遇した場合よりレベルが上がっている。よって、プレイヤキャラクタに対しては、ボスキャラクタを倒す度(該当する地図でのイベントをクリアする度)に、よりレベルアップされたボスキャラクタと遭遇できるような環境が提供される。
発見者データは、特定の領域を見つけ出したプレイヤキャラクタに設定されているプレイヤ名を示す。発見者データは、例えば、「宝の地図」を入手したプレイヤキャラクタに設定されているプレイヤ名である。
更新者データは、マップ関連データで示される特定の領域で倒されたボスキャラクタのうち、レベルが最も高いボスキャラクタを倒したプレイヤキャラクタに設定されているプレイヤ名(ボスキャラクタのレベルを最後に更新したプレイヤの名称)を示す。すなわち、特定の領域で最新のボスキャラクタを倒したプレイヤキャラクタに設定されているプレイヤ名である。後述するように、マップ関連データは異なったユーザ端末間で授受されるため、発見者データと更新者データとが異なることもある。
図3に示されるマップ関連データテーブルには、5つの保存領域が設けられており、そのうち4つの領域にそれぞれマップ関連データが記憶されている。制御部11は、記憶されている4つのマップ関連データのいずれかに基づいて、特定領域の画像を表示部14に表示することができる。表示に先立って、特定領域の説明画面(特定領域の概要を示す地図)を表示してもよい。
この説明画面例を図4に示す。図4は、マップ関連データテーブルの最上位に登録されているマップデータMP1のマップ関連データに基づいた特定領域の説明画面である。図4に示すように、説明画面には、例えば、特定領域の概要を示す地図を表示する表示領域と、該当するマップデータの名称(例えばMP1)を表示する表示領域と、ボスキャラクタの名称及びレベルを表示する表示領域と、発見者を表示する表示領域と、更新者を表示する表示領域と、発見された宝の名称を表示する表示領域とが設けられている。
なお、この実施形態におけるマップ関連データにはボスキャラクタデータが含まれているが、地図に対して単一で固有のボスキャラクタが設定されている場合には、マップ関連データからボスキャラクタデータを除外してもよい。その場合、制御部11はゲームカートリッジ20のビデオゲームプログラムからマップ関連データに対応するボスキャラクタデータを取得する。
次に、本例のユーザ端末100の動作について説明する。
図5は、ユーザ端末100が実行するマップ関連データ提供処理の例を示すフローチャートである。ここでは、ユーザAの操作に応じてユーザ端末100からユーザ端末200にマップ関連データを提供する場合を例に説明する。
マップ関連データ提供処理において、制御部11は、プレイヤ操作受付部16が受け付けたユーザAの操作がマップ関連データの提供指示を示している場合、赤外線送受信部13を介して他のユーザ端末との通信を確立する(ステップS101)。例えば、プレイヤ操作受付部16にて受け付けた操作が、ユーザ端末200へのマップ関連データの提供を示している場合、制御部11はユーザ端末200との間で通信が確立されるように赤外線送受信部13を制御する。なお、通信の確立には周知の技術を適用することができる。
次に、制御部11は、赤外線送受信部13を介してユーザ端末200から、マップ関連データの提供要求(マップ関連データ提供リクエスト)を正常に受け取ったか否かを判定する(ステップS102)。提供要求が所定時間内に正常に受信されない場合、ユーザ端末200との通信を終了してマップ関連データを提供する処理を終了する(ステップS107)。
制御部11は、ユーザ端末200からマップ関連データの提供要求を受け取った場合には(ステップS102のY)、記憶部12に記憶されているマップ関連データテーブルを表示部14に表示する(ステップS103)。例えば、図3に示されるように4つのマップ関連データが記憶部12に記憶されている場合、これら4つのマップ関連データが表示部14に表示される。ユーザAは、表示部14に表示されたマップ関連データのうち、ユーザ端末200を操作するユーザBに提供するマップ関連データを選択することができる。制御部11は、プレイヤ操作受付部16を介してユーザAの選択指示を受け付ける(ステップS104)。
制御部11は、選択されたマップ関連データと同じデータを送信用のデータ形式に変換して、赤外線送受信部13を介してユーザ端末200宛てに送信する(ステップS105)。
送信が完了すると、制御部11は、ユーザAにマップ関連データの提供を完了するか否かを問い合わせる(ステップS106)。これは、表示部14に、「マップ関連データの提供を完了しますか?」といったメッセージが表示されることで実現してもよい。
制御部11は、プレイヤ操作受付部16を介してマップ関連データ提供の完了指示を受け付けると(ステップS106のY)、ユーザ端末200との通信を終了してマップ関連データを提供する処理を終了する(ステップS107)。
制御部11は、プレイヤ操作受付部16を介してマップ関連データ提供の完了をしない旨を受け付けると(ステップS106のN)、マップ関連データの提供を継続するためにステップS103に戻り、マップ関連データの表示処理を行う。
以上の動作によって、ユーザ端末100の記憶部12に記憶されているマップ関連データのうち、所望のマップ関連データがユーザ端末200に提供される。この結果、ユーザ端末200では、受信したマップ関連データに基づいて新しいボスキャラクタがユーザBに提供される。この際、このボスキャラクタのレベルは特定領域の属性として取り扱われるため、プレイヤのゲーム進行状態の整合性は維持される。
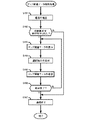
図6は、ユーザ端末100が実行するマップ関連データ取得処理の例を示すフローチャートである。ここでは、ここでは、ユーザAの操作に応じてユーザ端末100がユーザ端末200からマップ関連データを取得する場合を例に説明する。
マップ関連データ取得処理において、制御部11は、プレイヤ操作受付部16が受け付けたユーザAの操作がマップ関連データの取得指示(例えば地図の指定を含む)を示している場合、赤外線送受信部13を介して他のユーザ端末との通信を確立する(ステップS201)。
次いで、制御部11は、マップ関連データの取得要求を行うために、マップ関連データ提供リクエストを赤外線送受信部13を介してユーザ端末200に送信する(ステップS202)。制御部11は、このマップ関連データ提供リクエストに応じてユーザ端末200から送信用のデータ形式で送信されたマップ関連データを受信する(ステップS203)。
制御部11は、受け取ったマップ関連データを復号し、受信したマップ関連データに含まれているマップ関連データと同じ地図を有するマップ関連データが既に記憶部12に記憶されているか否かを判定する(ステップS204)。
受信したマップ関連データのマップデータが、記憶部12に記憶されている全てのマップ関連データのマップデータと異なっている場合(ステップS204のN)、制御部11は、受信したマップ関連データを記憶部12に新たに記憶する(ステップS205)。例えば、受信したマップ関連データが図7に示されるようなマップ関連データである場合、受信したマップ関連データのマップデータはMAP2である。MAP2のマップ関連データは図3に示されるマップ関連データテーブルには存在しない。従って、制御部11は、受信したマップ関連データを記憶部12に新たに記憶する。
受信したマップ関連データの地図が、記憶部12に記憶されているマップ関連データのマップデータのいずれかと一致する場合(ステップS204のY)、制御部11は、受信したマップ関連データのボスキャラクタデータおよびレベルデータと、記憶部12に記憶されている同じマップ関連データのボスキャラクタデータおよびレベルデータとを比較して、更新条件を満たしているか否かを判定する(ステップS206)。ここでボスキャラクタデータが相違しているか、もしくは、記憶部12に記憶されているレベルデータが受信したマップ関連データのレベルデータより低い場合、制御部11は更新条件が満足されていると判断する(ステップS206のY)。
次に、制御部11は、記憶部12に記憶されているマップ関連データを受信したマップ関連データに更新してよいかユーザAに問い合わせる。制御部11は、プレイヤ操作受付部16を介して更新を了承する指示を受け取った場合(ステップS207のY)、記憶部12に記憶されているマップ関連データを受信したマップ関連データに書き換える(ステップS208)。
ここで、図8に示されるマップ関連データを受信した場合について説明する。この場合、受信したマップ関連データのマップデータはMAP1である。一方、記憶部12にはMAP1のマップ関連データが既に記憶されている。従って、制御部11はステップS206の更新条件が満足されているか否かの判定処理を行う。既に記憶されているMAP1のマップ関連データのボスキャラクタデータは、受信したマップ関連データのボスキャラクタデータと同じである。また、既に記憶されているMAP1のマップ関連データのレベルデータはLV10であり、受信されたマップ関連データのレベルデータはLV15である。このため、制御部11は、更新条件が満足されていると判断し、既に記憶されているMAP1のマップ関連データを受信したマップ関連データに更新する。具体的には、MAP1のマップ関連データのレベルデータがLV10からLV15に変更され、発見者データがユーザAからユーザCに変更され、更新者データがユーザAからユーザBに変更される。なお、発見者データは必ずしも変更される必要はない。
制御部11は、記憶部12へのマップ関連データの記憶または更新が完了すると(ステップS205またはステップS208)、ユーザAにマップ関連データの受信を完了するか否かを問い合わせる(ステップS209)。これは、表示部14に「マップ関連データの受信を完了しますか?」といったメッセージが表示されることで実現してもよい。
制御部11は、プレイヤ操作受付部16を介してマップ関連データ受信の完了指示を受け付けると(ステップS209のY)、ユーザ端末200との通信を終了してマップ関連データを受信する処理を終了する(ステップS210)。
制御部11は、プレイヤ操作受付部16を介してマップ関連データ受信の完了をしない旨を受け付けると(ステップS209のN)、マップ関連データの提供を継続するためにステップS202に戻り、マップ関連データ提供リクエストをユーザ端末200に送信する。更新条件が満たされていない場合(ステップS206のN)、または、プレイヤ操作受付部16を介して更新を了承しない指示を受け取った場合(ステップS207のN)、ステップS209の処理を実行する。
以上の処理によって、ユーザ端末100では、ユーザ端末200から新たなマップ関連データが受信されて記憶部12に記憶されたり、記憶部12に記憶されているマップ関連データが更新されたりする。この結果、ユーザ端末100では、新たなマップ関連データに基づいて新しいボスキャラクタがユーザAに提供される。この際、このボスキャラクタのレベルは特定領域の属性として取り扱われるため、プレイヤのゲーム進行状態の整合性は維持される。
図9は、ユーザ端末100が実行するマップ関連データ交換処理の例を示すフローチャートである。ここでは、ユーザ端末100が、ユーザ端末200との間でマップ関連データを交換する場合を例に説明する。
マップ関連データ交換処理において、ユーザ端末100は、先ず、プレイヤ操作受付部16が受け付けたユーザAの操作がマップ関連データの交換を示している場合、赤外線送受信部13を介してユーザ端末200との通信を確立する(ステップS301)。
次に、制御部11はユーザ端末200でマップ関連データの交換処理が了承されているか否かを判定する(ステップ302)。この判定処理は、例えば、赤外線送受信部13を介してユーザ端末200宛てにマップ関連データ交換の要求を示すマップ関連データ交換リクエストを送信し、このリクエストを承諾する応答信号がユーザ端末200から所定時間内に受信されたか否かを判定することで実現することができる。
ユーザ端末200でマップ関連データの交換処理が了承されなかった場合(ステップS302のN)、ユーザ端末200との通信を終了してマップ関連データの交換処理を終了する(ステップS310)。
ユーザ端末200でマップ関連データの交換処理が了承された場合(ステップS302のY)、記憶部12に記憶されているマップ関連データテーブルが表示部14に表示される(ステップS303)。
例えば、図3に示されるように4つのマップ関連データが記憶部12に記憶されている場合、これら4つのマップ関連データが表示部14に表示される。ユーザAは、表示部14に表示されたマップ関連データのうち、ユーザ端末200を操作するユーザBと交換するマップ関連データを選択することができる。制御部11は、プレイヤ操作受付部16を介してユーザAの選択指示を受け付ける(ステップS304)。
次いで、制御部11は、赤外線送受信部13を介してユーザ端末200から交換対象のマップ関連データを受信し、受信したマップ関連データを表示部14に表示する(ステップS305)。
プレイヤ操作受付部16は、ステップS304で選択されたマップ関連データと、ユーザ端末200から受信した交換用のマップ関連データとの交換を了承するか否かの操作を受け付ける(ステップS306)。
制御部11は、プレイヤ操作受付部16を介して、交換の了承を示す操作を受け付けた場合(ステップS306のY)、赤外線送受信部13を用いてマップ関連データの交換を実施する(ステップS307)。制御部11は、承諾した交換データに対して更新処理を施す(ステップS308)。この更新処理は、図6を参照して説明したステップS204〜S208の処理を適用することができるので詳述は省略する。
この後、制御部11はユーザAに交換処理を終了するか否かを問い合わせる処理を行う(ステップS309)。プレイヤ操作受付部16でユーザAから交換処理の終了を指示する操作を受け付けると(ステップS309のY)、制御部11はユーザ端末200との通信を終了してマップ関連データの交換のための処理を終了する(ステップS310)。
ユーザ端末200から受信した交換用のマップ関連データとの交換を了承しない旨の操作をプレイヤ操作受付部16で受け付けられた場合(ステップS306)、または、プレイヤ操作受付部16でユーザAから交換処理を終了しない旨の操作を受け付けた場合(ステップS309のN)、制御部11は、ユーザAにマップ関連データ交換処理を継続するか否かを問い合わせる処理を実行する(ステップS311)。
マップ関連データの交換処理を継続しない旨の操作をプレイヤ操作受付部16が受け付けた場合(ステップS311のN)、制御部11は、ユーザ端末200との通信を終了してマップ関連データの交換のための処理を終了する(ステップS310)。
マップ関連データの交換処理を継続する旨の操作をプレイヤ操作受付部16が受け付けた場合(ステップS311のY)、制御部11は、ステップS302の処理に戻る。
以上の動作によって、ユーザ端末100とユーザ端末200との間でマップ関連データの交換が実現される。ユーザ端末100では、新たなマップ関連データに基づいて新しいボスキャラクタがユーザAに提供される。この際、このボスキャラクタのレベルは特定領域の属性として取り扱われるため、プレイヤのゲーム進行状態の整合性は維持される。同様に、ユーザ端末200では、新たなマップ関連データに基づいて新しいボスキャラクタがユーザBに提供される。この際、このボスキャラクタのレベルは特定領域の属性として取り扱われるため、プレイヤのゲーム進行状態の整合性は維持される。
上記のように、ボスキャラクタのデータのみを地図情報(マップデータ)と切り離して交換するのではなく、ユーザ端末100とユーザ端末200との間で地図情報とボスキャラクタのデータとがセットとなっているマップ関連データをやりとりするようにしているので、ゲーム進行状態の整合性が維持されることとなる。すなわち、ボスキャラクタのレベルデータとマップデータが示す地図の状況(例えばボスキャラクタを誘い出すために壊す必要のある洞窟の壁の有無など)とが連動している場合であっても、ゲーム進行状態の整合性は維持される。具体的には、例えば洞窟の入口を塞いでいる壁をまだ壊していないユーザが、該当する地図のマップデータと切り離してその地図が示すフィールド内に登場するボスキャラクタのデータのみを他のユーザから受け取った場合には、壊れていない壁を突き抜けてボスキャラが外に出てくることとなり、ゲーム進行状態の整合性が失われ、ゲーム上の設定が破綻することになってしまう。これに対して、例えば洞窟の入口を塞いでいる壁をまだこわしていないユーザが、上述した実施の形態のように、該当する地図のマップデータとボスキャラクタのデータとがセットとなっているマップ関連データを他のユーザから受け取った場合には、ボスキャラクタのデータとともに地図の情報も更新されることになり洞窟の入口を塞いでいる壁は壊れている状態となっているため、ゲーム進行状態の整合性が失われることなく、ゲーム上の設定が破綻しないようにすることが可能となる。
なお、上記の例では、レイヤキャラクタの行動を阻害する敵キャラクタのであるボスキャラクタのデータ(レベルデータなど)をマップ関連データに含む構成とし、マップデータとともに敵キャラクタのデータがやりとりされるようにしていたが、マップデータとともにやりとりされるデータは、プレイヤキャラクタ以外のキャラクタのデータであればよく、敵キャラクタだけでなく中立キャラクタなどをも含むノンプレイヤキャラクタのデータであるとしてもよい。
以上に説明したように、上述した一実施の形態では、ビデオゲームの進行を制御するビデオゲーム処理装置(ユーザ端末100)が、所定エリアを示す地図情報(マップデータ)と該所定エリア内で登場するノンプレイヤキャラクタのステータス情報(レベルデータ)とを含むマップ関連データを記憶する記憶部12を含み、他のビデオゲーム処理装置(ユーザ端末200)とデータ通信を行うための通信接続を確立する機能を有し、プレイヤの操作によるマップ関連データの取得要求を受け付け、他のビデオゲーム処理装置との通信接続が確立しているときに、受け付けた取得要求を他のビデオゲーム処理装置に通知し、取得要求に応じて他のビデオゲーム処理装置から提供されたマップ関連データを取得し、取得したマップ関連データを記憶して記憶部12の記憶内容を更新する構成としているので、プレイヤのゲーム進行状態の整合性を維持しながら、ノンプレイヤキャラクタやそれに関連するデータを取得することができるようになる。
「所定エリア」は、例えば上述したように、ビデオゲームにて設定されている複数のエリアのうち他のエリアのステータスに影響しない「独立エリア」を意味する。「独立エリア」示す地図情報(マップデータ)と該所定エリア内で登場するノンプレイヤキャラクタのステータス情報(レベルデータ)とを含むマップ関連データをやりとりする構成としているので、プレイヤのゲーム進行状態の整合性を維持しながら、ノンプレイヤキャラクタやそれに関連するデータをやりとりすることが可能となるのである。なお、この「所定エリア」は、ビデオゲーム全体の中の一部のエリアで他のエリアから完全に独立した「独立エリア」のみに限らず、ビデオゲームのシナリオやストーリーに影響しない範囲で一部が他のエリアと連携しているエリアを含むこととしてもよい。
このように、他のエリアのステータスに影響しない所定エリアに対応するマップ関連データであってその独立エリア内で登場するノンプレイヤキャラクタのステータス情報を含むマップ関連データを他のビデオゲーム処理装置から取得する構成としているので、他のビデオゲーム処理装置から取得したマップ関連データに対応する独立エリア(マップデータが示すマップ)をゲーム進行状態の整合性を維持したまま自己のビデオゲーム処理装置で利用することができるようになり、プレイヤのゲーム進行状態の整合性を維持しつつノンプレイヤキャラクタやそれに関連するデータを他のビデオゲーム処理装置から取得することが可能となる。
また、上述した実施の形態では、ビデオゲーム処理装置(ユーザ端末100)が、他のビデオゲーム処理装置との通信接続が確立しているときに、他のビデオゲーム処理装置からの取得要求に応じて、マップ関連データを他のビデオゲーム処理装置に提供する構成としているので、プレイヤのゲーム進行状態の整合性を維持しながら、敵キャラクタやそれに関連するデータを提供することもできるようになる。よって、プレイヤのゲーム進行状態の整合性を維持しながら、ノンプレイヤキャラクタやそれに関連するデータを授受(交換)することができるようになる。
また、上述した実施の形態においては、マップ関連データに含まれるノンプレイヤキャラクタのステータス情報には、そのノンプレイヤキャラクタのレベルを示すレベル値が含まれ、ビデオゲーム処理装置(ユーザ端末100)が、プレイヤが操作するプレイヤキャラクタからの攻撃によってノンプレイヤキャラクタが戦闘不能状態となり該当エリアがクリアされる度に、対応する所定エリア以外のエリアのステータスに影響しないアイテム等の特典をプレイヤキャラクタに付与するとともに、ノンプレイヤキャラクタのレベルを示すレベル値をアップさせてマップ関連データを更新する処理を実行する。従って、同じマップデータであってもノンプレイヤキャラクタのレベル値が異なる様々な態様とすることが可能となり、そのようなマップデータをビデオゲーム処理装置間でやりとりすることが可能となる。
なお、上述した実施形態では、RPGを例に挙げて説明したがこれに限定されず、RPG以外のビデオゲームに適用することができる。
なお、上述した実施の形態では特に言及していないが、ビデオゲーム処理装置(ユーザ端末100,200)は、自己が備える記憶装置に記憶されている制御プログラム(ビデオゲーム処理プログラム)に従って、上述した各種の処理を実行する。
本発明によれば、プレイヤのゲーム進行状態の整合性を維持しながら、敵キャラクタやそれに関連するデータを授受することとし、プレイヤの遊戯の興趣を向上させるのに有用である。
本発明の一実施形態におけるユーザ端末と他のユーザ端末とのネットワーク 関係を示す図である。 ユーザ端末の構成の例を示すブロック図である。 ユーザ端末に記憶されるマップ関連データの例を示す図である。 ユーザ端末の表示部に表示される画面例を示す説明図である。 マップ関連データ提供処理の例を示すフローチャートである。 マップ関連データ取得処理の例を示すフローチャートである。 ユーザ端末で受信されるマップ関連データの例を示す図である。 ユーザ端末で受信されるマップ関連データの例を示す図である。 マップ関連データ交換処理の例を示すフローチャートである。
10 ゲームプログラム読み取り部
11 制御部
12 記憶部
13 赤外線送受信部
14 表示部
15 音声出力部
16 プレイヤ操作受付部
100 ユーザ端末
200 ユーザ端末

Claims (1)

  1. ビデオゲームの進行を制御させるためのビデオゲーム処理プログラムであって、
    コンピュータに、
    プレイヤの操作に応答してビデオゲームの仮想空間内でプレイヤキャラクタの移動を制御する処理と、
    データ通信を行うための通信接続を確立する通信確立処理と、
    前記通信確立処理にて通信接続が確立しているときに、前記仮想空間内に設定される特定の領域を示す地図情報を、当該通信により取得するデータ取得処理と、
    地図情報を記憶するデータ記憶手段に、前記データ取得処理にて取得した地図情報を記憶して当該データ記憶手段の記憶内容を更新するデータ更新処理と、
    前記記憶された地図情報に基づいて、当該地図情報に対応する、隠されていた領域に前記プレイヤキャラクタが移動可能に制御する処理と、
    を実行させるためのビデオゲーム処理プログラム。

JP2009287589A 2009-12-18 2009-12-18 ビデオゲーム処理プログラム Active JP5535606B2 (ja)

Priority Applications (1)

Application Number Priority Date Filing Date Title
JP2009287589A JP5535606B2 (ja) 2009-12-18 2009-12-18 ビデオゲーム処理プログラム

Applications Claiming Priority (1)

Application Number Priority Date Filing Date Title
JP2009287589A JP5535606B2 (ja) 2009-12-18 2009-12-18 ビデオゲーム処理プログラム

Related Parent Applications (1)

Application Number Title Priority Date Filing Date
JP2008169711A Division JP4666402B2 (ja) 2008-06-29 2008-06-29 ビデオゲーム処理装置、ビデオゲーム処理方法、およびビデオゲーム処理プログラム

Publications (2)

Publication Number Publication Date
JP2010094525A true JP2010094525A (ja) 2010-04-30
JP5535606B2 JP5535606B2 (ja) 2014-07-02

Family

ID=42256601

Family Applications (1)

Application Number Title Priority Date Filing Date
JP2009287589A Active JP5535606B2 (ja) 2009-12-18 2009-12-18 ビデオゲーム処理プログラム

Country Status (1)

Country Link
JP (1) JP5535606B2 (ja)

Cited By (2)

* Cited by examiner, † Cited by third party
Publication number Priority date Publication date Assignee Title
EP2574383A2 (en) 2011-09-30 2013-04-03 Kabushiki Kaisha Square Enix (also Trading As Square Enix Co. Ltd.) Networked game system
JP2019126714A (ja) * 2018-11-21 2019-08-01 株式会社 ディー・エヌ・エー ゲームを提供するためのシステム、方法、及びプログラム

Citations (3)

* Cited by examiner, † Cited by third party
Publication number Priority date Publication date Assignee Title
JP2001129260A (ja) * 1999-11-08 2001-05-15 Konami Co Ltd ゲームシステム
JP2002253866A (ja) * 2000-12-28 2002-09-10 Nintendo Co Ltd ゲーム管理装置,ゲームプログラムおよびゲームシステム
JP2003290558A (ja) * 2002-03-29 2003-10-14 Konami Co Ltd ネットワークゲームシステム、該システムに用いられるサーバ及び端末、並びに該システムに用いられるプログラム

Patent Citations (3)

* Cited by examiner, † Cited by third party
Publication number Priority date Publication date Assignee Title
JP2001129260A (ja) * 1999-11-08 2001-05-15 Konami Co Ltd ゲームシステム
JP2002253866A (ja) * 2000-12-28 2002-09-10 Nintendo Co Ltd ゲーム管理装置,ゲームプログラムおよびゲームシステム
JP2003290558A (ja) * 2002-03-29 2003-10-14 Konami Co Ltd ネットワークゲームシステム、該システムに用いられるサーバ及び端末、並びに該システムに用いられるプログラム

Non-Patent Citations (4)

* Cited by examiner, † Cited by third party
Title
CSNB200000414001; 「ポポローグ公式ガイド 〜もうひとつのピエトロ手帳」 初版, 19981217, p.89, ソフトバンク株式会社 *
CSNB200800449001; 「大乱闘スマッシュブラザーズX SMASH GUIDE 電撃マ王 4月号増刊 電撃DS&Wii St , 20080401, p.46, メディアワークス *
JPN6011052595; 「大乱闘スマッシュブラザーズX SMASH GUIDE 電撃マ王 4月号増刊 電撃DS&Wii St , 20080401, p.46, メディアワークス *
JPN6011052598; 「ポポローグ公式ガイド 〜もうひとつのピエトロ手帳」 初版, 19981217, p.89, ソフトバンク株式会社 *

Cited By (4)

* Cited by examiner, † Cited by third party
Publication number Priority date Publication date Assignee Title
EP2574383A2 (en) 2011-09-30 2013-04-03 Kabushiki Kaisha Square Enix (also Trading As Square Enix Co. Ltd.) Networked game system
US9700801B2 (en) 2011-09-30 2017-07-11 Kabushiki Kaisha Square Enix Networked game system
US10881966B2 (en) 2011-09-30 2021-01-05 Kabushiki Kaisha Square Enix Networked game system
JP2019126714A (ja) * 2018-11-21 2019-08-01 株式会社 ディー・エヌ・エー ゲームを提供するためのシステム、方法、及びプログラム

Also Published As

Publication number Publication date
JP5535606B2 (ja) 2014-07-02

Similar Documents

Publication Publication Date Title
JP4666402B2 (ja) ビデオゲーム処理装置、ビデオゲーム処理方法、およびビデオゲーム処理プログラム
JP5135466B1 (ja) サーバー装置、プログラム、及びゲームシステム
JP2005245620A (ja) ゲームシステムおよびゲームプログラム
JP4762504B2 (ja) ゲーム装置、ゲームプログラム、ゲーム制御方法およびゲームシステム
JP2008073265A (ja) ビデオゲーム制御システム、及びビデオゲーム制御サーバ
JP2014161722A (ja) ビデオゲーム処理装置、及びビデオゲーム処理プログラム
JP2008073263A (ja) ビデオゲーム制御システム、及びビデオゲーム制御サーバ
JP2010022704A (ja) ビデオゲーム処理装置、ビデオゲーム処理方法、およびビデオゲーム処理プログラム
JP2013078380A (ja) ネットワークゲームシステム
JP7184261B2 (ja) 情報処理システム、情報処理プログラム、情報処理装置、および情報処理方法
JP5015998B2 (ja) 端末装置、その制御方法、ならびに、プログラム
JP2002219280A (ja) ビデオゲームシステムおよびその制御方法、ならびにビデオゲームのプログラムおよびそのプログラムを記録したコンピュータ読取り可能な記録媒体。
JP2013128762A (ja) サーバー装置、及び、プログラム
JP5535606B2 (ja) ビデオゲーム処理プログラム
JP6174840B2 (ja) 情報処理システム、情報処理プログラム、情報処理方法および情報処理装置
JP2003210847A (ja) ゲーム情報、情報記憶媒体、及びサーバ
JP2019180952A (ja) ゲームシステム、およびゲームプログラム
JP2019010462A (ja) 制御プログラム、制御方法及びコンピュータ
JP6974689B2 (ja) ゲームシステム、およびゲームプログラム
JP6632948B2 (ja) ネットワークゲームシステム
JP7280528B2 (ja) ゲームシステム、およびゲームプログラム
JP5506356B2 (ja) ゲーム装置およびゲームプログラム
JP2019051411A (ja) 制御プログラム、制御方法及びコンピュータ
JP2007181549A (ja) ゲーム装置及びゲームプログラム
JP3989941B2 (ja) ネットワークゲームシステム、ゲーム装置、ゲーム装置の制御方法及びプログラム

Legal Events

Date Code Title Description
A621 Written request for application examination

Free format text: JAPANESE INTERMEDIATE CODE: A621

Effective date: 20110324

A131 Notification of reasons for refusal

Free format text: JAPANESE INTERMEDIATE CODE: A131

Effective date: 20111025

A521 Request for written amendment filed

Free format text: JAPANESE INTERMEDIATE CODE: A523

Effective date: 20111226

RD02 Notification of acceptance of power of attorney

Free format text: JAPANESE INTERMEDIATE CODE: A7422

Effective date: 20111226

A02 Decision of refusal

Free format text: JAPANESE INTERMEDIATE CODE: A02

Effective date: 20120925

A521 Request for written amendment filed

Free format text: JAPANESE INTERMEDIATE CODE: A523

Effective date: 20121220

A911 Transfer to examiner for re-examination before appeal (zenchi)

Free format text: JAPANESE INTERMEDIATE CODE: A911

Effective date: 20130107

A912 Re-examination (zenchi) completed and case transferred to appeal board

Free format text: JAPANESE INTERMEDIATE CODE: A912

Effective date: 20130222

RD02 Notification of acceptance of power of attorney

Free format text: JAPANESE INTERMEDIATE CODE: A7422

Effective date: 20131226

RD04 Notification of resignation of power of attorney

Free format text: JAPANESE INTERMEDIATE CODE: A7424

Effective date: 20131226

A521 Request for written amendment filed

Free format text: JAPANESE INTERMEDIATE CODE: A523

Effective date: 20140123

A61 First payment of annual fees (during grant procedure)

Free format text: JAPANESE INTERMEDIATE CODE: A61

Effective date: 20140423

R150 Certificate of patent or registration of utility model

Ref document number: 5535606

Country of ref document: JP

Free format text: JAPANESE INTERMEDIATE CODE: R150

R250 Receipt of annual fees

Free format text: JAPANESE INTERMEDIATE CODE: R250

R250 Receipt of annual fees

Free format text: JAPANESE INTERMEDIATE CODE: R250

R250 Receipt of annual fees

Free format text: JAPANESE INTERMEDIATE CODE: R250

R250 Receipt of annual fees

Free format text: JAPANESE INTERMEDIATE CODE: R250

R250 Receipt of annual fees

Free format text: JAPANESE INTERMEDIATE CODE: R250

R250 Receipt of annual fees

Free format text: JAPANESE INTERMEDIATE CODE: R250

R250 Receipt of annual fees

Free format text: JAPANESE INTERMEDIATE CODE: R250

R250 Receipt of annual fees

Free format text: JAPANESE INTERMEDIATE CODE: R250

R250 Receipt of annual fees

Free format text: JAPANESE INTERMEDIATE CODE: R250