JP2010072784A - 支援システム、支援サーバ、支援方法、プログラムおよび記録媒体 - Google Patents

支援システム、支援サーバ、支援方法、プログラムおよび記録媒体 Download PDF

Info

Publication number
JP2010072784A
JP2010072784A JP2008237431A JP2008237431A JP2010072784A JP 2010072784 A JP2010072784 A JP 2010072784A JP 2008237431 A JP2008237431 A JP 2008237431A JP 2008237431 A JP2008237431 A JP 2008237431A JP 2010072784 A JP2010072784 A JP 2010072784A
Authority
JP
Japan
Prior art keywords
collaborative work
data
user
work space
collaborative
Prior art date
Legal status (The legal status is an assumption and is not a legal conclusion. Google has not performed a legal analysis and makes no representation as to the accuracy of the status listed.)
Granted
Application number
JP2008237431A
Other languages
English (en)
Other versions
JP2010072784A5 (ja
JP5343471B2 (ja
Inventor
Hideo Daniel Sato
秀夫 ダニエル 佐藤
Current Assignee (The listed assignees may be inaccurate. Google has not performed a legal analysis and makes no representation or warranty as to the accuracy of the list.)
Ricoh Co Ltd
Original Assignee
Ricoh Co Ltd
Priority date (The priority date is an assumption and is not a legal conclusion. Google has not performed a legal analysis and makes no representation as to the accuracy of the date listed.)
Filing date
Publication date
Application filed by Ricoh Co Ltd filed Critical Ricoh Co Ltd
Priority to JP2008237431A priority Critical patent/JP5343471B2/ja
Publication of JP2010072784A publication Critical patent/JP2010072784A/ja
Publication of JP2010072784A5 publication Critical patent/JP2010072784A5/ja
Application granted granted Critical
Publication of JP5343471B2 publication Critical patent/JP5343471B2/ja
Expired - Fee Related legal-status Critical Current
Anticipated expiration legal-status Critical

Links

Images

Landscapes

  • Information Transfer Between Computers (AREA)
  • Management, Administration, Business Operations System, And Electronic Commerce (AREA)

Abstract

【課題】 会議などの共同作業により作成される情報を、共有すべき関係者間で効率的に共有することを可能とすること。
【解決手段】 本発明の支援サーバ120は、クライアント160から作業開始の通知を受け取り、その通知者かつ無線通信タグの付帯者であるユーザに関連付けられる所在位置、およびそれに関連付けられる他のユーザを検知する検知手段124と、複数の関係者のユーザにより共同作業にて共有する共有データを保持する共同作業空間の中から、検知された情報を用いて、通知された共同作業による成果データを保持させる共同作業空間の候補を抽出する抽出手段130と、クライアント160に候補を提示し、指定された共同作業空間に対し、上記ユーザを参加者として、成果データを作成する作成手段132と、作成された成果データを共有データとして指定された共同作業空間に保持させてデータベース136に格納する格納手段128とを含む。
【選択図】 図2

Description

本発明は、会議などの共同作業を支援するシステムに関し、より詳細には、会議などの共同作業により作成される情報を、共有すべき関係者間で効率的に共有することを可能とする支援システム、支援サーバ、支援方法、プログラムおよび記録媒体に関する。
官公庁などの組織において行われている会議では、一般に、議論の進行に応じて、その要旨を電子黒板などに手書きしたり、最近では、ラップトップコンピュータ等により、会議中にエディタなどにより議事録を作成して行くこともしばしば行われている。そして、会議の終了時に、電子黒板に書かれた内容をスキャンおよびプリントアウトし、必要に応じて議事録の作成担当者がエディタなどを用いて清書し、参加者の承認を得て、保管されたり、またコピーが配布される。その他、会議に用いた配布資料、プレゼンテーション、電子黒板の画像記録、会議の音声記録や映像記録などを保管する場合もある。このように、会議の開催や運営を行う担当者は、煩雑な業務を行わなければならない。
このような煩雑な作業を軽減するために、従来から、会議を支援するいくつかの技術が開発されている。例えば、特開2007−108865号公報(特許文献1)は、会議の進行、議事録の作成、承認、保管を統一して行うことを目的として、手書き内容に対応するレイヤおよび電子コンテンツの内容に対応するレイヤを含む、複数のレイヤに分かれたコンテンツのハイブリッド表示を行う手段と、上記の各コンテンツを単位に参加者による電子署名を行う手段と、上記の全コンテンツの集合体に対して、システムによる電子署名を行う手段と、上記の電子署名の行われた全コンテンツの集合体を議事録として保管する手段とを備える電子黒板議事録システムを開示している。
特開2001−331613号公報(特許文献2)は、会議出席者毎に端末を配置し、会議の討議内容を書くための電子黒板を配置し、会議の議事録作成および配布するための会議支援用サーバを配置し、これらと各出席者個人が持っているPCとをネットワークを介して接続し、各端末をログインすることによって出席者名を登録し、全てログアウトするとサーバ3にて議事録を自動で編集し、全ての出席者、および出席者以外の議事録を配布するよう予め登録された人へのPCに対して、自動で議事録を配布する構成を開示している。
その他、会議を支援する技術としては、例えば特開2000−168294号公報(特許文献3)は、黒板面上に自由なレイアウトで書き込んだ会議や打ち合わせの記録を、書き込まれた文字列について文字認識して、予め定めたフォーマットを有した文書中の所定の位置に挿入して、議事録等を人手を介さずに生成可能とすることを目的とした、電子黒板システムを開示している。その他、マルチメディア・ボード、インタラクティブ・ホワイトボードなどの製品も販売されている。
特開2007−108865号公報 特開2001−331613号公報 特開2000−168294号公報
しかしながら、上記特許文献1に開示される従来技術では、議事録たるコンテンツを管理サーバに保管し、関係者が参照できる点、さらに、ワークフローシステムとの連携により、決済権限に従いワークフローにより回覧および承認する点を開示しているものの、会議の責任者は、会議室、会議への参加者などを含む会議プロパティを予め登録しなければならず、会議を開始させる際には、会議を特定しなければならず、またアドホックに開催されるような会議に充分に対応できるものではなかった。
また、上記特許文献1の技術では、会議後に議事録を参照する場合に、議事録が会議プロパティに関連付けられて保管されるため、参照しようとする利用者に対し、会議名、会議室、日時、参加者などの情報を用いて無数有る会議の中から該当する会議を選択させることを余儀なくし、したがって、関係者間で効率的に必要な情報を共有するという観点からも、充分なものではなかった。
また、上記特許文献2に開示される従来技術も同様に、予定した会議を予約登録しておかなければならず、アドホックに開催されるような会議に充分に対応できるものではなく、関係者間で効率的に必要な情報を共有するという観点からも、充分なものではなかった。上記特許文献3に開示される従来技術は、ワードプロセッサを用いた清書の労力を低減することを目的とするものであって、アドホックに開催される会議に対応することも、会議により作成される情報を共有すべき関係者間で効率的に共有することを可能とするものではない。
すなわち、アドホックに開催される会議に対応可能であり、議事録、電子黒板の画像記録、マイクロフォンの音声記録、ビデオカメラの映像記録など、会議の成果として作成される情報を、共有すべき関係者間で、アクセス性および視認性高く、かつ効率的に共有することを可能とする技術の開発が望まれていた。
本発明は、上記問題点に鑑みてなされたものであり、議事録、電子黒板の画像記録、音声記録、映像記録など共同作業の成果として作成される情報を、共有すべき関係者間で、視認性およびアクセス性高く、かつ効率的に共有し、またアドホックに開催される共同作業に対応可能な、支援システム、支援サーバ、支援方法、プログラムおよび記録媒体を提供することを目的とする。
本発明では、上記課題を解決するために、共同作業を支援する支援サーバは、ネットワークを介しクライアントから作業開始の通知を受け取り、その通知者かつ無線通信タグの付帯者であるユーザに関連付けられる所在位置、および該所在位置に関連付けられる他のユーザを検知する。そして、データベースに格納される複数の関係者のユーザにより共同作業にて共有する共有データを保持する共同作業空間の中から、上記検知された情報を用いて、通知された共同作業の成果となる成果データを保持させるべき共同作業空間の候補を抽出する。
そして、共同作業空間の候補をクライアントに提示し、指定を受け、指定された共同作業空間に対し、通知者であるユーザおよび検知された他のユーザを参加者として成果データを作成し、指定された共同作業空間に共有データとして保持させて、データベースに格納する。
上記構成により、会議室などに集まったユーザが特定され、集まったメンバから自動的に適切な共同作業空間が提示され、簡易な操作により、共同作業の成果として作成された成果データが適切な共同作業空間に保持されることとなる。つまり、現実空間におけるコンテキスト(ユーザの状況)に一致するサーバ上の共同作業空間が自動的に抽出されるということができる。この共同作業空間とは、共同作業の関係者がアクセスおよび認識可能なコンピュータ上の作業空間であり、共同作業空間に保持されたデータは、関係者のユーザにより、容易にアクセスおよび認識可能となる。
すなわち、上記構成によれば、共有すべき情報を、共有すべき関係者間で、アクセス性および視認性高くかつ効率的に共有することが可能となる。ひいては、ユーザは、より利便性高く、かつより迅速に共同作業を遂行することが可能となる。加えて、現実空間におけるコンテキストに対応するものが、既存の共同作業空間の中から抽出されるため、親となる共同作業空間がその関係者とともに支援サーバに対し定義付けられてさえいれば、これから開始する共同作業自体を予めスケジュールに登録しておく必要がない。したがって、ある共同作業の一部としてアドホックに行われる共同作業にも、対応することが可能であるといえる。
また本発明では、支援サーバは、さらに、例えば電子黒板など、メディア・データを送信するメディア・データ送信装置にネットワークを介して接続することができる。支援サーバは、検知された所在位置に関連付けられるメディア・データ送信装置に対し、上記指定された共同作業空間における成果データの保存先アドレスを送信することができる。上記メディア・データ送信装置から受信したメディア・データを成果データに付属させてデータベースに格納することができる。
上記構成により、会議の開始の通知に応答して、会場となる会議室に設置および登録されたメディア・データ送信装置に対し、データ保存先アドレスが自動的に通知されるため、ユーザが設置されたメディア・データ送信装置に送信先の設定等の煩雑な手続を行わなくとも、自動的に適切な保存先にデータが保存されることとなり、もって、ユーザの利便性が向上する。
さらに本発明では、検知された他のユーザの少なくとも一部および通知者であるユーザを関係者として含む共同作業空間を検索したり、検知された所在位置および日時に該当する予定された共同作業をスケジュールから検索したりして、共同作業空間の候補を抽出することができる。本発明では、上記共同作業を会議とし、上記成果データを議事録とすることができる。
また、上記メディア・データ送信装置は、電子黒板、インタラクティブ・ホワイトボードあるいは、デジタルカメラ、デジタルビデオカメラ、デジタルオーディオレコーダおよびスキャナまたはこれらの少なくとも1つに接続するクライアント・コンピュータとすることができる。
以下、本発明の実施形態を説明するが、本発明の実施形態は、以下の実施形態に限定されるものではない。なお、以下の実施形態では、会議を含む種々の共同作業を支援する共同作業支援システムを一例として説明する。
図1は、共同作業支援システム100の実施形態を示す。図1に示す共同作業支援システム100では、コンテンツ・データベース(以下、コンテンツDBとして参照する。)136にアクセスする共同作業支援サーバ120がローカル・エリア・ネットワーク(以下、LANとして参照する。)106に接続されている。コンテンツDB136は、リレーショナル・データベース(RDB)、オブジェクト指向データベース(OODB)、オブジェクト・リレーショナル・データベース(ORDB)、XMLデータベース(XMLDB)などとして構成されていて、本実施形態で共同作業支援サーバ120が使用する共同作業に関する各種データを格納する。コンテンツDB136は、共同作業支援サーバ120からの照会に応答して、各種結果を共同作業支援サーバ120に返している。
また、LAN106には、RFID(Radio Frequency IDentification)データベース(以下、RFID−DBとして参照する。)144にアクセスするRFIDサーバ140が接続されている。RFID−DB144も、RDB、OODB、ORDB、XMLDBなどとして構成されていて、本実施形態でRFIDサーバ140が使用するデータを格納する。
共同作業支援システム100において、共同作業支援サーバ120およびRFIDサーバ140は、それぞれ、コンテンツDB136およびRFID−DB144にユーザデータを管理する。共同作業支援システム100のユーザとは、クライアント160のユーザを意味するとともに、共同作業支援サーバ120に対してアクセス可能であって、かつ無線ICタグを付帯し、RFIDサーバ140に登録された当該共同作業支援システム100の登録者である。具体的には、本実施形態におけるユーザとは、特定企業の従業員、特定団体の構成員、官公庁の公務員などを意味し、以下、特に断らない限り、単にユーザとして参照する。
RFIDサーバ140は、建物内の会議室102,104など各部屋に設置されるRFIDセンサ110,112に接続し、社員証などに埋め込まれてユーザ116に付帯される無線ICタグ114の所在位置を収集し、ユーザと該ユーザが付帯するものとして登録された無線ICタグの所在位置とを対応付け、RFID−DB144に格納する。本実施形態では、部屋単位でユーザ116の所在位置が特定され、RFIDサーバ140に収集されるものとする。しかしながら、他の実施形態では、より細分化された区画単位でユーザ116の所在位置を特定するよう構成することができ、特に限定されるものではない。
また会議室などには、電子黒板装置、インタラクティブ・ホワイトボード、マルチメディア・ボードなどのメディア・データ送信装置を設置することができ、図1に示す例では、会議室102に電子黒板装置150が設置されて、ハブ108を介してLAN106に接続されている。電子黒板装置150は、装置の盤面に描かれたイメージをスキャンして、共同作業支援サーバ120へ送信することが可能に構成されている。
また各会議室には、クライアント・コンピュータ(以下、単にクライアントとして参照する。)を持ち込むことができ、図1に示す例では、会議室102には、クライアント160a,bが持ち込まれており、ハブ108を介してLAN106に接続されている。クライアント160bには、マイクロフォン180bが接続されて、会議室内の音を録音可能な構成とされている。複数のクライアント160a〜cは、それぞれCPU、RAM、ROM、ハードディスクドライブ、ネットワーク・インタフェース・カード(NIC)などを実装するパーソナル・コンピュータとして構成することができる。またクライアント160a〜cは、WINDOWS(登録商標)XP、Vista、MAC(登録商標) OS、UNIX(登録商標)、LINUX(登録商標)などのオペレーティング・システム(OS)の制御下で、Internet Explorer、Netscape Navigator、Firefox、Mosaic、Operaなどのブラウザ・ソフトウェアを介して、HTTPプロトコルを使用して共同作業支援サーバ120にアクセスし、各種要求を送付して、検索結果をHTTPレスポンスとして受領する。
本実施形態の共同作業支援システム100では、クライアント160は、ログイン、会議が属する共同作業空間の選択、議事録の登録および取得、マルチメディア・データの登録などの要求を送付し、処理結果をHTTPレスポンスとして受領し、ブラウザ上に表示させる。これにより、ログイン、共同作業空間の選択、議事録の作成および編集、マルチメディア・データの添付登録などの作業を行うためのグラフィカル・ユーザ・インタフェース(以下、GUIとして参照する。)が提供される。なお、本実施形態では、クライアント160側では、ブラウザのみを利用して上記GUIを提供する場合を例として説明するが、他の実施形態では、共同作業支援サーバ120の一部の機能を、クライアント160がアドインなどのソフトウェア・モジュールとして受け持つこともでき、特に限定されるものではない。
なお、図1に示す実施形態では、有線通信ネットワークを例として説明しているが、アクセスポイントを介してLAN106に接続する無線通信ネットワーク、またはこれらが混在するネットワークとして構成できることは言うまでもない。また、LAN106に代えて、ワイド・エリア・ネットワーク(WAN)やインターネットなど、より広域なネットワークに接続されてもよい。
図2は、本実施形態の共同作業支援システム100が含む共同作業支援サーバ120、RFIDサーバ140、電子黒板装置150およびクライアント160上で実現される機能ブロックを示す。共同作業支援システム100は、クライアント・アプリケーションのインストールの手間やメンテナンス性の点から、好適にはウェブサーバとして構成することができる。
共同作業支援サーバ120は、LAN106を介して接続されるクライアント160から、各種要求を受領して処理する。共同作業支援サーバ120は、クライアント160からの要求を受領すると、ネットワーク・インタフェース部(図示せず。)を介してコラボレーション管理部122に要求を渡す。ネットワーク・インタフェース部(図示せず。)は、NIC、およびアセンブラといった低級言語レベルのプログラムを使用して、物理層およびデータリンク層レベルでHTTP要求を処理し、TCP/IP層に渡す。TCP/IP層では、要求パケットのTCP/IPヘッダを解析して、トランザクション・プロトコルタイプの決定を行い、TCP/IPヘッダに規定されたポートを担当するアプリケーション、例えばHTTPプロトコルであれば、ポート番号=80に要求を渡す。
要求は、HTTPプロトコル(ポート=80)を指定して送付された後、CGI(Common Gateway Interface)の入力モジュールに渡される。CGIの入力モジュールでは、受領したパケットを解析し、要求に対応するアプリケーションを呼出し、処理を実行させる。アプリケーションの実行結果は、検索結果としてCGIの出力モジュールへと送られ、ネットワーク・インタフェース部(図示せず。)を介してLAN106へと送出され、要求元のクライアント160へと結果が送付される。
上述したコラボレーション管理部122は、RDBやOODBなどのデータベース・アプリケーションとして実装することができる。なお、本実施形態では、要求に応答して、コンテンツDB136に蓄積された各データを横断的に利用し、かつメモリ容量を不要に消費させないという点から、好適には、OODBを利用してコラボレーション管理部122を構成することができる。
共同作業支援サーバ120は、上述した処理を実行するため、PENTIUM(登録商標)、PENTIUM(登録商標)互換チップなどのCISCアーキテクチャのマイクロプロセッサ、または、POWER PC(登録商標)などのRISCアーキテクチャのマイクロプロセッサ、RAM、ROM、ハードディスクドライブおよびネットワーク・インタフェース・カード(NIC)などを実装し、WINDOWS(登録商標)200X、UNIX(登録商標)、LINUX(登録商標)などのオペレーティングシステム(OS)によりアプリケーションの実行を制御する。
また、アプリケーションは、C++、JAVA(登録商標)、JAVA(登録商標)SCRIPT、PERL、RUBYなどのプログラミング言語を使用して実装される、CGI、サーブレット、APACHEなどのサーバサイド・プログラムとして実装され、クライアントからの要求を処理する。
本実施形態の格納手段であるコラボレーション管理部122は、複数のサブ・モジュールを含んで構成されている。コラボレーション管理部122は、より具体的には、位置情報検知部124、スケジュール管理部126、コンテンツ・コンテキスト管理部128、コンテキスト検出部130、議事録作成部132、および議事録編集部134を含んで構成される。これらサブ・モジュールは、RAMなどに読み込んだプログラムおよびデータを使用して、CPUがプログラムを実行することにより、共同作業支援サーバ120上にそれぞれの機能手段、上記機能部として実現されている。
コンテンツ・コンテキスト管理部128は、関係者のユーザ間で共有すべきあらゆる種類のデータ・オブジェクトを保持するための共同作業空間を管理し、共同作業空間をコンテンツDB136に格納し、必要に応じて取り出す。共同作業空間は、関係者間で進められる共同作業のコンテキストを記述し、少なくとも関係者のユーザが関連付けられている。また共同作業空間は、階層構造により管理され、親子関係が形成されており、例えば、あるグループの共同作業空間に対する子として、そのグループで遂行するプロジェクトの共同作業空間を含ませることができる。
ここで、図3を参照して、本実施形態の共同作業支援サーバ120により管理される各種データのデータ構造について説明する。図3(A)は、コンテンツ・コンテキスト管理部128により管理される共同作業空間のデータ構造を示す。図3(A)に示す共同作業空間データ300は、共同作業空間を識別する識別値が入力されるフィールド(CSPACE_ID)302と、親となる共同作業空間の識別値が入力されるフィールド(PARENT_ID)304と、関係者ユーザから構成されるグループを識別するグループIDが入力されるフィールド(GROUP_ID)306とを含んで構成される。共同作業空間データ300は、さらに、そのタイトルが入力されるフィールド(TITLE)308と、共有すべきデータが入力されるフィールド(DATA)310とを含んで構成される。
図3(B)は、共同作業支援サーバ120で管理されるグループ管理データのデータ構造を示す。図3(B)に示すグループ管理データ320は、グループを識別するグループIDが入力されるフィールド(GROUP_ID)322と、親のグループのグループIDが入力されるフィールド(PARENT_ID)324と、グループの名称が入力されるフィールド(NAME)フィールド326と、グループ・メンバのユーザIDの配列が入力されるフィールド(MEMBER_IDs)フィールド328とを含んで構成される。また、本実施形態では、グループも親子構造を形成することができ、例えば、あるグループの中に、そのグループの一部のユーザから構成される小グループを定義付けることができる。
図3(C)は、共同作業支援サーバ120で管理されるユーザデータのデータ構造を示す。図3(C)に示すユーザ管理データ330は、ユーザIDが入力されるフィールド(USER_ID)332と、ユーザの名前が入力されるフィールド(NAME)334とを含んで構成される。また、ユーザの他のプロファイルなどを含んでいてもよい。図3(A)〜(C)に示すデータ構造により、ユーザとデータとが関連付けられ、共有させるべきユーザに対して、共有すべきデータへのアクセスを可能にしている。本実施形態では、処理効率の観点からグループIDを定義しているが、他の実施形態では、図3(A)フィールド306には、グループIDに代えて、関係者のユーザIDの配列を直接入力してもよい。
再び図2を参照する。本実施形態の検知手段である位置情報検知部124は、RFIDサーバ140上で動作するRFIDアプリケーション142と通信し、特定のユーザに関連付けられる所在位置、特定の所在位置に関連付けるユーザを問い合わせる。RFIDアプリケーション142は、各ユーザに対し登録された無線ICタグの所在位置を定期的に収集し、ユーザを識別するユーザIDと、所在位置を識別するルームIDとを対応付けてRFID−DB144に格納する。一方、RFIDアプリケーション142は、問い合わせに応答して、RFID−DB144を照会して、照会結果を共同作業支援サーバ120の位置情報検知部124へ送信する。
図4(A)は、RFIDサーバ140が管理するデータ構造を示す。図4(A)に示すユーザ位置テーブル350は、各RFIDセンサに割り当てた、会議室を識別するルームIDが入力されるフィールド(ROOM_ID)352と、そのRFIDセンサに近接するユーザのユーザIDの配列が入力されるフィールド(USER_IDs)354とを含んで構成される。RFIDサーバ140は、定期的に位置情報を収集してユーザ位置テーブル350を書き換え、一方、問い合わせに応答してユーザ位置テーブル350を参照することにより、指定のユーザの所在位置、および指定の所在位置に関連付けられたユーザを特定することが可能とされている。
再び図2を参照する。スケジュール管理部126は、会議が、何時、何処で、何を議題として、誰が参加者で、誰が発案者で行われる予定であるかといった、会議イベントのスケジュールを管理する。会議イベントも、データとして特定の共同作業空間に保持される。なお、会議イベントの登録は必須ではない。
本実施形態において、会議が開催される前に、当該会議に関連する上述した共同作業空間が、その関係者のメンバおよび他のデータ・オブジェクトともに既に定義付けられているものとする。本実施形態において、会議は、特に限定されるものではないが、特定のプロジェクトの会議であったり、幾つかのプロジェクトを遂行する特定のグループの会議であってもよい。また会議は、特定の共同作業空間に関連付けてスケジュールに登録された会議であってもよく、また、スケジュールに登録されていない、アドホックな会議であってもよい。
本実施形態の抽出手段であるコンテキスト検出部130は、位置情報検知部124、スケジュール管理部126、およびコンテンツ・コンテキスト管理部128が管理する情報を用いて、これから開催される会議による成果として出力される会議記録のデータを保持させるべき候補の共同作業空間を抽出する。会議記録としては、例えば、議事録、電子黒板やデジタルカメラやスキャナによる画像記録、マイクロフォンによる音声記録、およびビデオカメラによる映像記録など、種々のマルチメディア・データを採用することができる。
図1に示した会議室102において、実際の会議を開始する場合、議事録の記録を担当するユーザ116aは、共同作業支援サーバ120に会議の開始を通知する。本実施形態において、会議の開始は、クライアント160からのログインにより通知される。なお、会議の開始を通知する方法は、特に限定されるものではなく、他の実施形態では、ログイン後の画面にて、明示的に会議の開始を通知することもできる。なお、会議の開始を通知した時点では、共同作業支援サーバ120は、如何なる会議が開始されたのかを特定していない。
クライアント160からHTTP要求を受信すると、共同作業支援サーバ120は、その初期画面として、ログイン・ページをHTTP応答として送信する。クライアント160は、HTTP応答を受信して、ブラウザなどにより構成されるユーザ・インタフェース部(以下、UI部として参照する。)162に、ログイン手続のためのGUIにより構成されるログイン部164を起動する。ログイン部164は、ユーザからの入力操作に応答して、ログイン要求とともにユーザにより入力されたユーザ名およびパスワードを共同作業支援サーバ120へ送信する。
ログイン要求に応答して、コンテキスト検出部130は、まず、位置情報検知部124からログイン・ユーザの所在位置を特定し、またその所在位置に居る他のユーザも特定する。そして、コンテキスト検出部130は、スケジュール管理部126に問い合わせて、特定された所在位置および現在日時に該当する開催予定の会議の有無を確認し、予定された会議がある場合には、それに関連する共同作業空間を抽出する。あるいは、コンテキスト検出部130は、会議が予定されていない場合には、コンテンツ・コンテキスト管理部128に問い合わせて、ログイン・ユーザおよび他のユーザの少なくとも一部が関係している共同作業空間を抽出する。ここで、コンテキスト検出部130は、ログイン・ユーザおよび他のユーザと、各共同作業空間のグループのメンバとの一致度から、抽出された共同作業空間をランク付けし、議事録作成部132へ結果を渡す。
ランク付けは、特定の手法に限定されるものではないが、好適には、検知されたメンバと、共同作業空間の各グループのメンバとの類似度を求めることにより行うことができる。本実施形態では、類似度計算は、これまで知られた如何なる手法でも使用することができる。例えば、検知されたメンバと、共同作業空間の各グループのメンバとを比較して、一致するメンバの数を加点し、余分なメンバおよび不足のメンバの数を減点して、簡易に求めることができる。その他、ベクトル空間モデルを用いて、類似度計算をすることもできる。また、ランク付けでは、好適には、予定された会議が有る場合には、その共同作業空間を上位とすることができる。
議事録作成部132は、特定の共同作業空間に対する議事録の作成を指示するためのGUIを提供し、クライアント160からの指示を受けて議事録の作成処理を行う。議事録作成部132は、コンテキスト検出部130からの抽出結果を受け、共同作業空間を一覧表示し議事録の作成指示を待ち受けるページをログイン要求に対するHTTP応答として送信する。クライアント160は、HTTP応答を受信して、特定の共同作業空間への議事録の作成指示を待ち受けるGUIにより構成される議事録作成指示部166をUI部162に起動する。議事録作成指示部166は、受け取った共同作業空間をランク順位に選択可能に画面上に一覧表示して、共同作業空間の選択指定、および議事録の作成指示を待ち受ける。
議事録作成指示部166は、ユーザからのGUIを介した入力操作に応答して、共同作業空間の選択および議事録作成の要求を議事録作成部132へ送信する。議事録作成部132は、作成要求を受けて、議事録オブジェクトを作成し、コンテンツ・コンテキスト管理部128に対し、指定された共同作業空間に関連付けて登録させる。作成された議事録オブジェクトは、例えばテンプレートから作成され、上記ログイン・ユーザおよび他のユーザを参加者とし、その開始日時、共同作業空間のメンバ中の不参加者など、種々の情報を自動的に埋めてゆく。会議が、スケジュールされたものであれば、予め登録された議題、協議事項、会議の名称などの情報についても自動的に埋める。また、指定された共同作業空間に、前回の会議の議事録が有る場合には、前回の議題や協議項目などをコピーして自動的に埋めることもできる。
さらに、議事録作成部132は、ログイン・ユーザの所在位置に電子黒板装置150が設備として登録されている場合には、登録された電子黒板装置150へ議事録オブジェクトの保存先アドレスを通知する。図3(D)は、共同作業支援サーバ120で管理される電子黒板装置150を管理するデータ構造を示す。図3(D)に示す電子黒板管理データ340は、電子黒板装置に固有に割り当てられる識別値が入力されるフィールド(BLACKBOARD_ID)342と、この電子黒板装置が設置される会議室のルームIDが入力されるフィールド(ROOM_ID)344と、その電子黒板装置に割当てられたIPアドレスが入力されるフィールド(IP_ADDRESS)346とを含んで構成される。これらの情報は、管理者が共同作業支援サーバ120に予め設定することにより用意される。また、フィールド(ROOM_ID)344は、例えば、各電子黒板装置に無線ICタグを付帯させて管理することにより、自動で更新するよう構成されていても良い。図3(D)に示すデータ構造により、開始が通知された会議の会議室に設置された電子黒板装置が特定され、そのIPアドレスが特定される。
再び図2を参照すると、電子黒板装置150上には、共同作業支援サーバ120から通知された保存先アドレスを受信するアドレス受信部152と、データ送信部154とを含んで構成されている。ここで、保存先アドレスは、当該共同作業支援サーバ120のIPアドレスおよび議事録オブジェクトの格納位置を示すものである。アドレス受信部152は、保存先アドレスを受け取り、自身が管理するデータ領域に格納する。
図4(B)は、電子黒板装置150が管理するデータ構造を示す。図4(B)に示す電子黒板装置情報テーブル360は、その識別値が入力されるフィールド(BLACKBOARD_ID)362と、電子黒板装置が設置されている会議室のルームIDが入力されるフィールド(ROOM_ID)364と、その電子黒板装置に割当てられたIPアドレスが入力されるフィールド(IP_ADDRESS)366とを含んで構成される。また、電子黒板装置情報テーブル360は、共同作業支援サーバ120から保存先アドレスの通知を受けて入力される、共同作業支援サーバ120のIPアドレスが入力されるフィールド(SERVER_IP)368と、議事録オブジェクトの格納位置が入力されるフィールド(CSPACE_ADDRESS)370とを含んで構成される。図4(B)に示すデータ構造により、電子黒板装置150は、適切な共同作業空間の議事録オブジェクトに画像記録データを送信することが可能となる。
電子黒板装置150のデータ送信部154は、電子黒板装置150のスキャン送信ボタンが押下されると、盤面に描かれたイメージをスキャンして、電子黒板装置情報テーブル360を参照して、通知された保存先アドレスを宛先として、共同作業支援サーバ120へ画像記録データを送信する。コンテンツ・コンテキスト管理部128は、画像記録データを受け取り、指定された議事録オブジェクトに関連付けて登録する。
図5は、議事録作成部132により作成されてコンテンツ・コンテキスト管理部128により管理される議事録に対応する共同作業空間のデータ構造を示す。図5に示す共同作業空間データ380は、共同作業空間識別値が入力されるフィールド(CSPACE_ID)382と、親の共同作業空間の識別値が入力されるフィールド(PARENT_ID)384と、グループIDが入力されるフィールド(GROUP_ID)386と、そのタイトルが入力されるフィールド(TITLE)388と、議事録のデータが入力されるフィールド(DATA)390とを含んで構成される。図5に示す議事録に対応する共同作業空間データ380は、ユーザから指定された共同作業空間の子として生成され、そのグループIDが承継されている。
フィールド(DATA)390は、より詳細なデータ構造を保持し、会議参加者のユーザIDの配列が入力されるフィールド(PARTICIPANTs)390aと、グループ内の不参加者のユーザIDの配列が入力されるフィールド(NONATTENDENTs)390bと、会議の開催場所のルームIDが入力されるフィールド(ROOM_ID)390cとを含んで構成される。フィールド390の詳細なデータ構造は、さらに、議題が入力されるフィールド(TOPIC)390dと、会議の開始日時が入力されるフィールド(START)390eと、添付されるファイル・データが入力されるフィールド(ATTACHMENT)390fと、会議の内容を書き出されたテキストが入力されるフィールド(MINUTE TEXT)390gとを含んで構成される。フィールド(TOPIC)390dは、好適には、例えば、予めスケジュールされた場合に自動で入力される。
議事録編集部134は、作成された議事録オブジェクトを編集するためのGUIを提供し、クライアント160からの指示を受けて議事録オブジェクトの編集処理を行う。議事録編集部134は、コンテンツ・コンテキスト管理部128から議事録オブジェクトを受け取って、その編集作業を待ち受けるページを、共同作業空間の選択および議事録作成の指示に対するHTTP応答として送信する。クライアント160は、HTTP応答を受信して、議事録の編集作業を待ち受けるGUIにより構成される編集作業部168をUI部162に起動する。
クライアント160は、外部の録音装置、カメラ、ビデオカメラ、スキャナなどにより構成される外部メディア装置180と接続することができる。ユーザは、この外部メディア装置180にて作成されたマルチメディア・ファイルを、編集作業GUIにドラッグ・アンド・ドロップなどをすることにより、メディア・ファイルを共同作業支援サーバ120へアップロード可能に構成されている。編集作業部168は、アップロード要求されたメディア・ファイルを共同作業支援サーバ120へ送信し、受信した共同作業支援サーバ120では、コンテンツ・コンテキスト管理部128は、指定された議事録オブジェクトに関連付けて、受信したメディア・ファイルを登録する。
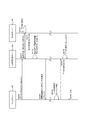
以下、共同作業支援システム100における装置間の連携について、シーケンス図を参照して説明する。図6は、本実施形態の共同作業支援システム100において、クライアント160、電子黒板装置150、共同作業支援サーバ120およびRFIDサーバ140間で行われる処理の概略的なシーケンス図である。
図6に示すステップS100の処理では、ログイン手続のためのGUI画面において、ユーザ名およびパスワードが入力されて、ログイン・ボタンがクリックされたことに応答して、クライアント160は、共同作業支援サーバ120へログイン要求を発行する。共同作業支援サーバ120は、要求を受けてログイン処理を行い、正当なユーザであれば、ステップS101で、ログイン・ユーザのユーザIDをRFIDサーバ140に渡して、ログイン・ユーザの所在位置を問い合わせる。RFIDサーバ140は、ステップS102では、RFID−DB144に照会して、渡されたユーザIDに関連付けられるルームIDを取得し、ステップS103では、共同作業支援サーバ120に問い合わせのユーザの所在位置を示すルームIDを応答する。
ステップS104では、共同作業支援サーバ120は、取得したルームIDをRFIDサーバ140に渡して、その所在位置に居る他のユーザを問い合わせる。RFIDサーバ140は、ステップS105では、RFID−DB144に照会して、渡されたルームIDに関連付けられるユーザIDを取得し、ステップS106では、ログイン・ユーザの所在位置に関連付けられたユーザIDを共同作業支援サーバ120に応答する。
ステップS107では、共同作業支援サーバ120は、スケジュール管理部126およびコンテンツ・コンテキスト管理部128が管理する情報を参照し、会議記録のデータを保持させる共同作業空間を抽出し、抽出された共同作業空間をランク付けする。共同作業空間の抽出は、上述したように、予定された会議がある場合には、それに関連する共同作業空間を候補として抽出し、またルームIDが示す会議室に集まっているユーザ(ログイン・ユーザおよび他のユーザを含む)の少なくとも一部が関係している共同作業空間を候補として抽出する。
具体例を挙げると、例えばログイン・ユーザである「Mr.X」が、「Planning Group」、「Development Group」、およびそのサブグループである「Team 2」のメンバであり、会議室には、「Team 2」のメンバのみで「Development Group」の他のメンバが居なかったとする。その場合、抽出される共同作業空間の候補は、「Planning Group」、「Development Group」、および「Team 2」に対応する共同作業空間となるが、もっとも一致度の高い「Team 2」に対応する共同作業空間が最上位となり、その上位グループである「Development Group」のものが第2位となる。そして、「Planning Group」は、除外されるか、あるいは最下位となる。
ステップS108では、共同作業支援サーバ120は、共同作業空間の一覧表示、および議事録の作成指示を待ち受けるページをクライアント160に送信する。図8は、共同作業支援サーバ120からのHTTPレスポンスに従ってクライアント160のディスプレイ画面上に表示される、共同作業空間の一覧表示および議事録の作成指示を待ち受けるGUI画面を例示する。図8に示すGUI画面200には、上述の例に対応し、共同作業空間の選択指定を受け付けるラジオボタン202a〜cが配置されている。GUI画面200には、さらに、議事録の作成の要否を指定するチェックボックス204と、選択された内容での指示を発行するためのOKボタン206とが配置されている。
図6に示すステップS109では、クライアント160は、図8に示すGUI画面200でユーザよりチェックボックス204が「ON」とされ、OKボタン206がクリックされたことに応答して、共同作業空間の選択指定および議事録作成の要求を共同作業支援サーバ120へ送信する。ステップS110では、共同作業支援サーバ120は、作成要求を受けて、議事録オブジェクトを作成する。ステップS111では、共同作業支援サーバ120は、登録された電子黒板装置150へ議事録オブジェクトの保存先アドレスを通知し、ステップS112では、議事録オブジェクトの会議に関する種々の項目を自動的に入力し、ステップS113では、議事録オブジェクトの編集作業ページをクライアント160へ送信する。
図9は、共同作業支援サーバ120からのHTTPレスポンスに従ってクライアント160のディスプレイ画面上に表示される、議事録オブジェクトの編集操作を待ち受けるGUI画面を例示する。図9に示すGUI画面210には、上述の例に対応し、共同作業空間を階層構造にて表示する共同作業空間ブラウザ(CSpace Browser)212と、対象の議事録オブジェクトを編集するためのエディタ・ウィンドウ214と、対象の共同作業空間のユーザおよび該ユーザのロールを示すロール・ウィンドウ216とが配置されている。
再び図6を参照すると、一方、電子黒板装置150では、ステップS114で、送信ボタンが押下されるなど、データ送信を要求するイベントを検知して、ステップS115で、盤面上をスキャンし、作成された画像データを共同作業支援サーバ120へ送信する。ステップS116では、共同作業支援サーバ120は、受信した画像データを議事録オブジェクトに関連付けて保存し、ステップS117で、その完了をクライアント160へ通知する。
本実施形態の共同作業支援システム100では、開始が通知された会議の会議室に居る他のユーザも、クライアント160を用いて共同作業支援システム100にログインし、議事録オブジェクトに対して操作を行うことが可能とされている。図7は、本実施形態の共同作業支援システム100において、最初のログイン・ユーザ以外のクライアント160、共同作業支援サーバ120およびRFIDサーバ140間で行われる処理の概略的なシーケンス図である。
図7に示すステップS200の処理では、ログイン手続のためのGUI画面において、ユーザ名およびパスワードが入力されて、ログイン・ボタンがクリックされたことに応答して、クライアント160は、共同作業支援サーバ120へログイン要求を発行する。共同作業支援サーバ120は、要求を受けてログイン処理を行い、正当なユーザであれば、ステップS201で、ログイン・ユーザのユーザIDをRFIDサーバ140に渡して、ログイン・ユーザの所在位置を問い合わせる。RFIDサーバ140は、ステップS202では、RFID−DB144に照会して、渡されたユーザIDに関連付けられるルームIDを取得し、ステップS203では、共同作業支援サーバ120にログイン・ユーザの所在位置を示すルームIDを応答する。
ステップS204では、共同作業支援サーバ120は、取得したルームIDから、その会議室で現在開催中の会議を特定し、新たにログインしてきたユーザが参加している会議を特定する。ステップS205では、共同作業支援サーバ120は、対応する議事録オブジェクトの編集作業を待ち受けるページをクライアント160へ送信する。クライアント160のディスプレイ画面上には、図9に示したものと同様なGUI画面が表示される。
例えば、クライアント160bにおいて、接続するマイクロフォン180bを用いて会議の音声を記録する場合、生成された音声ファイルを、例えばGUI画面210の議事録オブジェクトのエディタ・ウィンドウ214にドラッグ・アンド・ドロップしたりすることにより、その音声ファイルのアップロードを指示することができる。ステップS206でクライアント160は、このようなデータ送信要求のイベントを検出すると、ステップS207で、指示された音声ファイルのデータを共同作業支援サーバ120へ送信する。ステップS208では、共同作業支援サーバ120は、受信したデータを議事録オブジェクトに関連付けて保存し、ステップS209でその完了をクライアント160へ通知する。
以下、共同作業支援システム100における共同作業支援サーバ120の処理について、フローチャートを参照して、より詳細に説明する。図10は、本実施形態の共同作業支援サーバ120が実行する議事録オブジェクトの作成処理のフローチャートである。図10に示す処理は、クライアント160からの接続要求に応答して、ステップS300から開始する。ステップS301では、ログイン・ページを要求元のクライアント160へ送信する。ステップS302では、クライアントからのログインを待ち受け、ユーザによるログインが行われるまで(NOの間)、ステップS302をループさせる。ステップS303では、ログイン・ユーザのユーザIDを取得し、ステップS304では、ログイン・ユーザの所在位置をRFIDサーバ140に問い合わせて、会議室を特定する。ステップS305では、さらにRFIDサーバ140に問い合わせて、当該会議室にいるメンバを特定する。
ステップS306では、既存の共同作業空間から、会議室に居るメンバの少なくとも1部が関わっている共同作業空間を抽出し、そのユーザの一致度をもってスコア付けする。ステップS307では、共同作業空間の選択および議事録の作成指示を待ち受けるページをクライアント160へ送信する。ステップS308では、指示を待ち受け、ユーザによる指示を受けるまで(NOの間)、ステップS308をループさせる。ステップS309では、共同作業空間の選択および議事録の作成の要否を受領する。ステップS310では、議事録の作成が要であるか否かを判定する。ステップS310で、不要であると判定された場合(NO)には、ステップS315へ分岐させ、処理を終了する。
一方、ステップS310で、議事録の作成が要であると判定された場合(YES)には、ステップS311へ処理を分岐させる。ステップS311では、議事録オブジェクトを作成し、ステップS312では、作成した議事録オブジェクトの保存先アドレスを、その会議室に登録された電子黒板装置へ送信し、議事録オブジェクトへのデータ受信の待ち受けを開始する。ステップS313では、議事録オブジェクトを構成する議事録シートの自動入力を行い、ステップS314では、議事録オブジェクトの編集作業ページをクライアント160へ送信し、ステップS315で処理を終了させる。
図11は、本実施形態の共同作業支援サーバ120が実行する議事録オブジェクトへのデータ保存処理のフローチャートである。図11に示す処理は、図10に示したステップS312の処理によりステップS400から開始される。ステップS401では、会議の終了が指示されたか否かを判定する。会議の終了は、特に制限されるものではないが、議事録編集GUIにて、会議の終了を明示的に通知したり、会議の開始を通知したユーザがログアウトすることにより検知される。
ステップS401で、会議が終了していると判定された場合(YES)には、ステップS406へ分岐させ、処理を終了させる。一方ステップS401で、会議が未だ終了していないと判定された場合(NO)には、ステップS402へ処理を分岐する。ステップS402では、データの入力を待ち受け、データが入力されるまで、ステップS401へ処理をループさせる。ステップS402で、データが入力されると(YES)、ステップS403では、データの受信を開始し、一時的にデータを格納する。ステップS404では、受信が完了したデータを議事録オブジェクトへ保存し、ステップS405では、データの受信が完了した旨の応答をクライアント160へ送信し、再びステップS401へループさせ、他のデータ受信に備える。
上述した共同作業支援システム100によれば、特定の会議室などに集まったユーザがRFIDにより特定され、集まったメンバから自動的に適切な共同作業空間が抽出され、会議の成果として作成された議事録などが、適切な共同作業空間に保持されることとなる。つまり、現実空間におけるコンテキスト(ユーザの状況)に一致するサーバ上の共同作業空間が自動的に抽出されるということができる。上記共同作業空間とは、共同作業の関係者がアクセスおよび認識可能な作業空間であり、共同作業空間に保持されたデータは、関係者のユーザにより、容易にアクセスおよび認識可能となる。
すなわち、上述した実施形態による共同作業支援システム100によれば、共有すべき情報を、共有すべき関係者間で、アクセス性および視認性高くかつ効率的に共有することが可能となる。ひいては、ユーザは、より利便性高く、かつより迅速に共同作業を遂行することが可能となる。加えて、現実空間におけるコンテキストに対応する共同作業空間が、既存の共同作業空間中から抽出されるため、親となる共同作業空間がその関係者とともに定義付けられてさえいれば、これから開始する会議自体を予めスケジュールに登録しておく必要がない。したがって、アドホックな会議にも対応することが可能であるといえる。
以上説明したように、本実施形態によれば、議事録、電子黒板の画像記録、音声記録、映像記録など共同作業の成果として作成される情報を、共有すべき関係者間で、視認性およびアクセス性高くかつ効率的に共有し、またアドホックに開催される共同作業に対応可能な、支援システム、支援サーバ、支援方法、プログラムおよび記録媒体が提供される。
また上記機能は、アセンブラ、C、C++、C#、Java(登録商標)、などのレガシープログラミング言語やオブジェクト指向プログラミング言語などで記述されたコンピュータ実行可能なプログラムにより実現でき、ROM、EEPROM、EPROM、フラッシュメモリ、フレキシブルディスク、CD−ROM、CD−RW、DVD、SDカード、MOなど装置可読な記録媒体に格納して頒布することができる。
これまで本発明の実施形態について説明してきたが、本発明の実施形態は上述した実施形態に限定されるものではなく、他の実施形態、追加、変更、削除など、当業者が想到することができる範囲内で変更することができ、いずれの態様においても本発明の作用・効果を奏する限り、本発明の範囲に含まれるものである。
共同作業支援システムの実施形態を示す図。 本実施形態の共同作業支援システムにおいて実現される機能ブロックを示す図。 本実施形態の共同作業支援サーバにより管理される各種データのデータ構造を示す図。 (A)RFIDサーバが管理するデータ構造、および(B)電子黒板装置が管理するデータ構造を示す図。 コンテンツ・コンテキスト管理部により管理される議事録に対応する共同作業空間のデータ構造を示す図。 本実施形態の共同作業支援システムにおいて行われる処理の概略的なシーケンス図。 本実施形態の共同作業支援システムにおいて行われる他の処理の概略的なシーケンス図。 共同作業空間の一覧表示および議事録の作成指示を待ち受けるGUI画面を例示する図。 議事録オブジェクトの編集操作を待ち受けるGUI画面を例示する図。 本実施形態の共同作業支援サーバが実行する議事録オブジェクトの作成処理のフローチャート。 本実施形態の共同作業支援サーバが実行する議事録オブジェクトへのデータ保存処理のフローチャート。
符号の説明
100…共同作業支援システム、102,104…会議室、106…LAN、108…ハブ、110,112…RFIDセンサ、114…無線ICタグ、116…ユーザ、120…共同作業支援サーバ、122…コラボレーション管理部、124…位置情報検知部、126…スケジュール管理部、128…コンテンツ・コンテキスト管理部、130…コンテキスト検出部、132…議事録作成部、134…議事録編集部、136…コンテンツDB、140…RFIDサーバ、142…RFIDアプリケーション、144…RFID−DB、150…電子黒板装置、152…アドレス受信部、154…データ送信部、160…クライアント、162…UI部、164…ログイン部、166…議事録作成指示部、168…編集作業部、180…マイクロフォン(外部メディア装置)、200,210…GUI画面、300…共同作業空間データ、320…グループ管理データ、330…ユーザ管理データ、340…電子黒板管理データ、350…ユーザ位置テーブル、360…電子黒板装置情報テーブル、380…共同作業空間データ

Claims (16)

  1. 共同作業を支援するシステムであって、
    ネットワークに接続され共同作業を支援する支援サーバと、無線通信タグの所在位置を収集し、付帯者であるユーザに関連付けて管理する位置管理サーバと、複数の関係者のユーザにより共同作業にて共有する共有データを保持する共同作業空間を格納するデータベースとを含み、
    前記支援サーバは、
    前記ネットワークを介しクライアントから作業開始の通知を受け取り、前記位置管理サーバに問い合わせて、通知者であるユーザに関連付けられる所在位置、および該所在位置に関連付けられる他のユーザを検知する検知手段と、
    検知された情報から、通知された共同作業による成果データを保持させる共同作業空間の候補を抽出する抽出手段と、
    前記クライアントに前記候補を提示させ、指定された共同作業空間に対し、前記通知者であるユーザおよび前記他のユーザを参加者として、前記成果データを作成する作成手段と、
    作成された前記成果データを前記共有データとして前記指定された共同作業空間に保持させて、前記データベースに格納する格納手段と
    を含む、支援システム。
  2. 前記支援システムは、さらに、メディア・データを送信するメディア・データ送信装置を含み、前記作成手段は、検知された前記所在位置に関連付けられるメディア・データ送信装置に対し、前記指定された共同作業空間の前記成果データの保存先アドレスを送信し、前記格納手段は、該メディア・データ送信装置から受信したメディア・データを前記成果データに付属させて前記データベースに格納する、請求項1に記載の支援システム。
  3. 前記抽出手段は、検知された前記他のユーザの少なくとも一部および前記通知者であるユーザを関係者として含むものを前記データベースから検索して、前記共同作業空間の前記候補を抽出する、請求項1または2に記載の支援システム。
  4. 前記抽出手段は、検知された前記所在位置および日時に該当する予定された共同作業をスケジュールから検索して、前記共同作業空間の前記候補を抽出する、請求項1〜3のいずれか1項に記載の支援システム。
  5. 前記共同作業は、会議であり、前記成果データは、議事録である、請求項1〜4のいずれか1項に記載の支援システム。
  6. 前記メディア・データ送信装置は、電子黒板、インタラクティブ・ホワイトボードまたは、デジタルカメラ、デジタルビデオカメラ、デジタルオーディオレコーダおよびスキャナまたはこれらの少なくとも1つに接続するクライアント・コンピュータである、請求項2に記載の支援システム。
  7. ネットワークに接続され共同作業を支援するサーバであって、
    前記ネットワークを介しクライアントから作業開始の通知を受け取り、その通知者かつ無線通信タグの付帯者であるユーザに関連付けられる所在位置、および該所在位置に関連付けられる他のユーザを検知する検知手段と、
    データベースに格納される複数の関係者のユーザにより共同作業にて共有する共有データを保持する共同作業空間の中から、検知された情報を用いて、通知された共同作業による成果データを保持させる共同作業空間の候補を抽出する抽出手段と、
    前記クライアントに前記候補を提示し、指定された共同作業空間に対し、前記通知者であるユーザおよび前記他のユーザを参加者として、前記成果データを作成する作成手段と、
    作成された前記成果データを前記共有データとして前記指定された共同作業空間に保持させて前記データベースに格納する格納手段と
    を含む、支援サーバ。
  8. 前記支援サーバは、さらに、メディア・データを送信するメディア・データ送信装置に前記ネットワークを介して接続し、前記作成手段は、検知された前記所在位置に関連付けられるメディア・データ送信装置に対し、前記指定された共同作業空間の前記成果データの保存先アドレスを送信し、前記格納手段は、該メディア・データ送信装置から受信したメディア・データを前記成果データに付属させて前記データベースに格納する、請求項7に記載の支援サーバ。
  9. 前記抽出手段は、検知された前記他のユーザの少なくとも一部および前記通知者であるユーザを関係者として含むものを前記データベースから検索して、前記共同作業空間の前記候補を抽出する、請求項7または8に記載の支援サーバ。
  10. 前記抽出手段は、検知された前記所在位置および日時に該当する予定された共同作業をスケジュールから検索して、前記共同作業空間の前記候補を抽出する、請求項7〜9のいずれか1項に記載の支援サーバ。
  11. 共同作業を支援する方法であって、ネットワークに接続された支援サーバが、
    前記ネットワークを介しクライアントから作業開始の通知を受け取るステップと、
    前記作業開始の通知者かつ無線通信タグの付帯者であるユーザに関連付けられる所在位置、および該所在位置に関連付けられる他のユーザを検知するステップと、
    データベースに格納される複数の関係者のユーザにより共同作業にて共有する共有データを保持する共同作業空間の中から、検知された情報を用いて、通知された共同作業による成果データを保持させる共同作業空間の候補を抽出するステップと、
    前記クライアントに前記候補を提示するステップと、
    指定された共同作業空間に対し、前記通知者であるユーザおよび前記他のユーザを参加者として、前記成果データを作成するステップと、
    作成された前記成果データを前記共有データとして前記指定された共同作業空間に保持させて前記データベースに格納するステップと
    を実行する、支援方法。
  12. 前記支援サーバは、さらに、検知された前記所在位置に関連付けられるメディア・データ送信装置に対し、指定された共同作業空間の前記成果データの保存先アドレスを、前記ネットワークを介して送信するステップと、
    前記メディア・データ送信装置からメディア・データを受信して、前記成果データに付属させて前記データベースに格納するステップとを実行する、請求項11に記載の支援方法。
  13. 前記抽出するステップでは、検知された前記他のユーザの少なくとも一部および前記通知者であるユーザを関係者として含むものを前記データベースから検索して、前記共同作業空間の候補を抽出する、請求項11または12に記載の支援方法。
  14. 前記抽出するステップでは、検知された前記所在位置および日時に該当する予定された共同作業をスケジュールから検索して、前記共同作業空間の候補を抽出する、請求項11〜13のいずれか1項に記載の支援方法。
  15. 請求項11〜14のいずれか1項に記載の各ステップをサーバに実行させるためのサーバ実行可能なプログラム。
  16. 請求項15に記載のプログラムを記録したサーバ可読な記録媒体。
JP2008237431A 2008-09-17 2008-09-17 支援システム、支援サーバ、支援方法、プログラムおよび記録媒体 Expired - Fee Related JP5343471B2 (ja)

Priority Applications (1)

Application Number Priority Date Filing Date Title
JP2008237431A JP5343471B2 (ja) 2008-09-17 2008-09-17 支援システム、支援サーバ、支援方法、プログラムおよび記録媒体

Applications Claiming Priority (1)

Application Number Priority Date Filing Date Title
JP2008237431A JP5343471B2 (ja) 2008-09-17 2008-09-17 支援システム、支援サーバ、支援方法、プログラムおよび記録媒体

Publications (3)

Publication Number Publication Date
JP2010072784A true JP2010072784A (ja) 2010-04-02
JP2010072784A5 JP2010072784A5 (ja) 2011-11-04
JP5343471B2 JP5343471B2 (ja) 2013-11-13

Family

ID=42204526

Family Applications (1)

Application Number Title Priority Date Filing Date
JP2008237431A Expired - Fee Related JP5343471B2 (ja) 2008-09-17 2008-09-17 支援システム、支援サーバ、支援方法、プログラムおよび記録媒体

Country Status (1)

Country Link
JP (1) JP5343471B2 (ja)

Cited By (10)

* Cited by examiner, † Cited by third party
Publication number Priority date Publication date Assignee Title
JP2012109961A (ja) * 2010-11-15 2012-06-07 Internatl Business Mach Corp <Ibm> 協調ウィンドウ内へのツールの埋め込み
JP2014059594A (ja) * 2012-09-14 2014-04-03 Ricoh Co Ltd 情報処理装置、情報処理方法及び情報処理システム
JP2014081684A (ja) * 2012-10-12 2014-05-08 Softbank Mobile Corp 情報処理装置及びプログラム
JP2014235656A (ja) * 2013-06-04 2014-12-15 富士ゼロックス株式会社 プログラム及び情報共有支援システム
JP2015191640A (ja) * 2014-03-31 2015-11-02 キヤノンマーケティングジャパン株式会社 情報処理装置、情報処理システム、その制御方法及びプログラム
WO2017168691A1 (ja) * 2016-03-31 2017-10-05 楽天株式会社 表示制御システム、表示制御方法及び表示制御プログラム
JP2020177403A (ja) * 2019-04-17 2020-10-29 グラフテクノロジー株式会社 画面共有及び遠隔操作システム
EP3757917A1 (en) 2019-06-25 2020-12-30 Ricoh Company, Ltd. Information processing apparatus, information processing system, information processing method, and carrier means
EP3757918A1 (en) 2019-06-25 2020-12-30 Ricoh Company, Ltd. Information processing apparatus, information processing system, information processing method, and carrier means
JP2021064347A (ja) * 2019-06-25 2021-04-22 株式会社リコー 情報処理装置、情報処理システム、情報処理方法及びプログラム

Families Citing this family (2)

* Cited by examiner, † Cited by third party
Publication number Priority date Publication date Assignee Title
JP7110694B2 (ja) 2018-04-13 2022-08-02 富士フイルムビジネスイノベーション株式会社 情報処理システムおよびプログラム
US11216238B2 (en) * 2018-12-28 2022-01-04 Microsoft Technology Licensing, Llc Scoping the lifetime of personal devices connected to communal computing devices

Citations (5)

* Cited by examiner, † Cited by third party
Publication number Priority date Publication date Assignee Title
JP2001331613A (ja) * 2000-05-22 2001-11-30 Hitachi Ltd 会議支援システム
JP2006252207A (ja) * 2005-03-10 2006-09-21 Ricoh Co Ltd 行動履歴管理システム、行動履歴管理装置、表示アプリケーションプログラムおよびスケジュール管理プログラム
JP2007293454A (ja) * 2006-04-21 2007-11-08 Fuji Xerox Co Ltd 資料提示システム及び資料提示方法
JP2008090383A (ja) * 2006-09-29 2008-04-17 Fuji Xerox Co Ltd 会議資料管理プログラム、会議資料管理装置
JP2008140089A (ja) * 2006-11-30 2008-06-19 Fuji Xerox Co Ltd 情報管理装置、会議システム及びプログラム

Patent Citations (5)

* Cited by examiner, † Cited by third party
Publication number Priority date Publication date Assignee Title
JP2001331613A (ja) * 2000-05-22 2001-11-30 Hitachi Ltd 会議支援システム
JP2006252207A (ja) * 2005-03-10 2006-09-21 Ricoh Co Ltd 行動履歴管理システム、行動履歴管理装置、表示アプリケーションプログラムおよびスケジュール管理プログラム
JP2007293454A (ja) * 2006-04-21 2007-11-08 Fuji Xerox Co Ltd 資料提示システム及び資料提示方法
JP2008090383A (ja) * 2006-09-29 2008-04-17 Fuji Xerox Co Ltd 会議資料管理プログラム、会議資料管理装置
JP2008140089A (ja) * 2006-11-30 2008-06-19 Fuji Xerox Co Ltd 情報管理装置、会議システム及びプログラム

Cited By (14)

* Cited by examiner, † Cited by third party
Publication number Priority date Publication date Assignee Title
JP2012109961A (ja) * 2010-11-15 2012-06-07 Internatl Business Mach Corp <Ibm> 協調ウィンドウ内へのツールの埋め込み
JP2014059594A (ja) * 2012-09-14 2014-04-03 Ricoh Co Ltd 情報処理装置、情報処理方法及び情報処理システム
JP2014081684A (ja) * 2012-10-12 2014-05-08 Softbank Mobile Corp 情報処理装置及びプログラム
JP2014235656A (ja) * 2013-06-04 2014-12-15 富士ゼロックス株式会社 プログラム及び情報共有支援システム
JP2015191640A (ja) * 2014-03-31 2015-11-02 キヤノンマーケティングジャパン株式会社 情報処理装置、情報処理システム、その制御方法及びプログラム
WO2017168691A1 (ja) * 2016-03-31 2017-10-05 楽天株式会社 表示制御システム、表示制御方法及び表示制御プログラム
JPWO2017168691A1 (ja) * 2016-03-31 2018-07-12 楽天株式会社 表示制御システム、表示制御方法及び表示制御プログラム
JP2020177403A (ja) * 2019-04-17 2020-10-29 グラフテクノロジー株式会社 画面共有及び遠隔操作システム
EP3757917A1 (en) 2019-06-25 2020-12-30 Ricoh Company, Ltd. Information processing apparatus, information processing system, information processing method, and carrier means
EP3757918A1 (en) 2019-06-25 2020-12-30 Ricoh Company, Ltd. Information processing apparatus, information processing system, information processing method, and carrier means
JP2021064347A (ja) * 2019-06-25 2021-04-22 株式会社リコー 情報処理装置、情報処理システム、情報処理方法及びプログラム
US11082461B2 (en) 2019-06-25 2021-08-03 Ricoh Company, Ltd. Information processing apparatus, information processing system, and information processing method
US11218520B2 (en) 2019-06-25 2022-01-04 Ricoh Company, Ltd. Information processing apparatus, information processing system, and information processing method
JP7494552B2 (ja) 2019-06-25 2024-06-04 株式会社リコー 情報処理装置、情報処理システム、情報処理方法及びプログラム

Also Published As

Publication number Publication date
JP5343471B2 (ja) 2013-11-13

Similar Documents

Publication Publication Date Title
JP5343471B2 (ja) 支援システム、支援サーバ、支援方法、プログラムおよび記録媒体
JP6291811B2 (ja) 統一通信サービスのためのネットワーク機器アーキテクチャ
US20120179502A1 (en) Method for coordinating resources for events and system employing same
US10721085B2 (en) Terminal device, conference management system, storage medium and conference management method
CN102375858B (zh) 智能工作空间
JP7092295B2 (ja) 会議室端末、会議室予約システム、質問調査方法及びプログラム
JP5463757B2 (ja) 情報処理装置、およびその制御方法、情報処理システム、プログラム
US20100141983A1 (en) System, method, and apparatus for networked print management
US9967349B2 (en) Integrated social media server and architecture
JP2004258802A (ja) 作業空間管理装置
JP2004362043A (ja) プロジェクト管理システム
JP2006005590A5 (ja)
US20200177645A1 (en) Content management server, information sharing system, and communication control method
JP2006005590A (ja) 遠隔会議システム、共有ワークスペースサーバ、遠隔会議方法及びプログラム
JP4736816B2 (ja) 読取文書管理プログラム、読取文書管理システム、読取文書管理方法
US20210306384A1 (en) Event registration system, user terminal, and storage medium
JP3842782B2 (ja) 電子ボード及びその制御方法
JP6918314B2 (ja) 情報処理システム、情報処理装置及びプログラム
JP4944060B2 (ja) グループウェアサーバ装置、グループウェアサーバプログラム及びグループウェアサーバ装置の動作方法
US20150058752A1 (en) Daily task tools that interface with backend systems
JP7251055B2 (ja) 情報処理装置及びプログラム
JP5157551B2 (ja) オブジェクト連携システム、オブジェクト連携方法およびプログラム
JP2020087424A (ja) リソース予約システム、情報表示方法、サーバシステム、情報処理端末
JP3919563B2 (ja) 情報収集システム及び情報収集方法
JP2008234071A (ja) メッセージ交換装置およびメッセージ交換方法

Legal Events

Date Code Title Description
A521 Request for written amendment filed

Free format text: JAPANESE INTERMEDIATE CODE: A523

Effective date: 20110913

A621 Written request for application examination

Free format text: JAPANESE INTERMEDIATE CODE: A621

Effective date: 20110913

A977 Report on retrieval

Free format text: JAPANESE INTERMEDIATE CODE: A971007

Effective date: 20121225

A131 Notification of reasons for refusal

Free format text: JAPANESE INTERMEDIATE CODE: A131

Effective date: 20130104

A521 Request for written amendment filed

Free format text: JAPANESE INTERMEDIATE CODE: A523

Effective date: 20130301

TRDD Decision of grant or rejection written
A01 Written decision to grant a patent or to grant a registration (utility model)

Free format text: JAPANESE INTERMEDIATE CODE: A01

Effective date: 20130716

A61 First payment of annual fees (during grant procedure)

Free format text: JAPANESE INTERMEDIATE CODE: A61

Effective date: 20130729

LAPS Cancellation because of no payment of annual fees