WO2017221689A1 - シフトレンジ切替装置 - Google Patents

シフトレンジ切替装置 Download PDF

Info

Publication number
WO2017221689A1
WO2017221689A1 PCT/JP2017/020945 JP2017020945W WO2017221689A1 WO 2017221689 A1 WO2017221689 A1 WO 2017221689A1 JP 2017020945 W JP2017020945 W JP 2017020945W WO 2017221689 A1 WO2017221689 A1 WO 2017221689A1
Authority
WO
WIPO (PCT)
Prior art keywords
motor
target
control
output shaft
valley
Prior art date
Legal status (The legal status is an assumption and is not a legal conclusion. Google has not performed a legal analysis and makes no representation as to the accuracy of the status listed.)
Ceased
Application number
PCT/JP2017/020945
Other languages
English (en)
French (fr)
Japanese (ja)
Inventor
神尾 茂
Current Assignee (The listed assignees may be inaccurate. Google has not performed a legal analysis and makes no representation or warranty as to the accuracy of the list.)
Denso Corp
Original Assignee
Denso Corp
Priority date (The priority date is an assumption and is not a legal conclusion. Google has not performed a legal analysis and makes no representation as to the accuracy of the date listed.)
Filing date
Publication date
Application filed by Denso Corp filed Critical Denso Corp
Priority to CN201780038640.3A priority Critical patent/CN109312851B/zh
Priority to DE112017003151.6T priority patent/DE112017003151B4/de
Priority to US16/311,870 priority patent/US11247645B2/en
Publication of WO2017221689A1 publication Critical patent/WO2017221689A1/ja
Anticipated expiration legal-status Critical
Ceased legal-status Critical Current

Links

Images

Classifications

    • FMECHANICAL ENGINEERING; LIGHTING; HEATING; WEAPONS; BLASTING
    • F16ENGINEERING ELEMENTS AND UNITS; GENERAL MEASURES FOR PRODUCING AND MAINTAINING EFFECTIVE FUNCTIONING OF MACHINES OR INSTALLATIONS; THERMAL INSULATION IN GENERAL
    • F16HGEARING
    • F16H61/00Control functions within control units of change-speed- or reversing-gearings for conveying rotary motion ; Control of exclusively fluid gearing, friction gearing, gearings with endless flexible members or other particular types of gearing
    • F16H61/12Detecting malfunction or potential malfunction, e.g. fail safe ; Circumventing or fixing failures
    • BPERFORMING OPERATIONS; TRANSPORTING
    • B60VEHICLES IN GENERAL
    • B60TVEHICLE BRAKE CONTROL SYSTEMS OR PARTS THEREOF; BRAKE CONTROL SYSTEMS OR PARTS THEREOF, IN GENERAL; ARRANGEMENT OF BRAKING ELEMENTS ON VEHICLES IN GENERAL; PORTABLE DEVICES FOR PREVENTING UNWANTED MOVEMENT OF VEHICLES; VEHICLE MODIFICATIONS TO FACILITATE COOLING OF BRAKES
    • B60T1/00Arrangements of braking elements, i.e. of those parts where braking effect occurs specially for vehicles
    • B60T1/02Arrangements of braking elements, i.e. of those parts where braking effect occurs specially for vehicles acting by retarding wheels
    • B60T1/06Arrangements of braking elements, i.e. of those parts where braking effect occurs specially for vehicles acting by retarding wheels acting otherwise than on tread, e.g. employing rim, drum, disc, or transmission or on double wheels
    • B60T1/062Arrangements of braking elements, i.e. of those parts where braking effect occurs specially for vehicles acting by retarding wheels acting otherwise than on tread, e.g. employing rim, drum, disc, or transmission or on double wheels acting on transmission parts
    • BPERFORMING OPERATIONS; TRANSPORTING
    • B60VEHICLES IN GENERAL
    • B60TVEHICLE BRAKE CONTROL SYSTEMS OR PARTS THEREOF; BRAKE CONTROL SYSTEMS OR PARTS THEREOF, IN GENERAL; ARRANGEMENT OF BRAKING ELEMENTS ON VEHICLES IN GENERAL; PORTABLE DEVICES FOR PREVENTING UNWANTED MOVEMENT OF VEHICLES; VEHICLE MODIFICATIONS TO FACILITATE COOLING OF BRAKES
    • B60T1/00Arrangements of braking elements, i.e. of those parts where braking effect occurs specially for vehicles
    • B60T1/005Arrangements of braking elements, i.e. of those parts where braking effect occurs specially for vehicles by locking of wheel or transmission rotation
    • BPERFORMING OPERATIONS; TRANSPORTING
    • B60VEHICLES IN GENERAL
    • B60TVEHICLE BRAKE CONTROL SYSTEMS OR PARTS THEREOF; BRAKE CONTROL SYSTEMS OR PARTS THEREOF, IN GENERAL; ARRANGEMENT OF BRAKING ELEMENTS ON VEHICLES IN GENERAL; PORTABLE DEVICES FOR PREVENTING UNWANTED MOVEMENT OF VEHICLES; VEHICLE MODIFICATIONS TO FACILITATE COOLING OF BRAKES
    • B60T1/00Arrangements of braking elements, i.e. of those parts where braking effect occurs specially for vehicles
    • B60T1/02Arrangements of braking elements, i.e. of those parts where braking effect occurs specially for vehicles acting by retarding wheels
    • B60T1/06Arrangements of braking elements, i.e. of those parts where braking effect occurs specially for vehicles acting by retarding wheels acting otherwise than on tread, e.g. employing rim, drum, disc, or transmission or on double wheels
    • FMECHANICAL ENGINEERING; LIGHTING; HEATING; WEAPONS; BLASTING
    • F16ENGINEERING ELEMENTS AND UNITS; GENERAL MEASURES FOR PRODUCING AND MAINTAINING EFFECTIVE FUNCTIONING OF MACHINES OR INSTALLATIONS; THERMAL INSULATION IN GENERAL
    • F16HGEARING
    • F16H59/00Control inputs to control units of change-speed- or reversing-gearings for conveying rotary motion
    • F16H59/02Selector apparatus
    • F16H59/08Range selector apparatus
    • F16H59/10Range selector apparatus comprising levers
    • F16H59/105Range selector apparatus comprising levers consisting of electrical switches or sensors
    • FMECHANICAL ENGINEERING; LIGHTING; HEATING; WEAPONS; BLASTING
    • F16ENGINEERING ELEMENTS AND UNITS; GENERAL MEASURES FOR PRODUCING AND MAINTAINING EFFECTIVE FUNCTIONING OF MACHINES OR INSTALLATIONS; THERMAL INSULATION IN GENERAL
    • F16HGEARING
    • F16H61/00Control functions within control units of change-speed- or reversing-gearings for conveying rotary motion ; Control of exclusively fluid gearing, friction gearing, gearings with endless flexible members or other particular types of gearing
    • F16H61/26Generation or transmission of movements for final actuating mechanisms
    • F16H61/28Generation or transmission of movements for final actuating mechanisms with at least one movement of the final actuating mechanism being caused by a non-mechanical force, e.g. power-assisted
    • F16H61/32Electric motors , actuators or related electrical control means  therefor
    • FMECHANICAL ENGINEERING; LIGHTING; HEATING; WEAPONS; BLASTING
    • F16ENGINEERING ELEMENTS AND UNITS; GENERAL MEASURES FOR PRODUCING AND MAINTAINING EFFECTIVE FUNCTIONING OF MACHINES OR INSTALLATIONS; THERMAL INSULATION IN GENERAL
    • F16HGEARING
    • F16H63/00Control outputs from the control unit to change-speed- or reversing-gearings for conveying rotary motion or to other devices than the final output mechanism
    • F16H63/02Final output mechanisms therefor; Actuating means for the final output mechanisms
    • F16H63/30Constructional features of the final output mechanisms
    • F16H63/34Locking or disabling mechanisms
    • F16H63/3416Parking lock mechanisms or brakes in the transmission
    • F16H63/3458Parking lock mechanisms or brakes in the transmission with electric actuating means, e.g. shift by wire
    • F16H63/3466Parking lock mechanisms or brakes in the transmission with electric actuating means, e.g. shift by wire using electric motors
    • HELECTRICITY
    • H02GENERATION; CONVERSION OR DISTRIBUTION OF ELECTRIC POWER
    • H02PCONTROL OR REGULATION OF ELECTRIC MOTORS, ELECTRIC GENERATORS OR DYNAMO-ELECTRIC CONVERTERS; CONTROLLING TRANSFORMERS, REACTORS OR CHOKE COILS
    • H02P23/00Arrangements or methods for the control of AC motors characterised by a control method other than vector control
    • HELECTRICITY
    • H02GENERATION; CONVERSION OR DISTRIBUTION OF ELECTRIC POWER
    • H02PCONTROL OR REGULATION OF ELECTRIC MOTORS, ELECTRIC GENERATORS OR DYNAMO-ELECTRIC CONVERTERS; CONTROLLING TRANSFORMERS, REACTORS OR CHOKE COILS
    • H02P23/00Arrangements or methods for the control of AC motors characterised by a control method other than vector control
    • H02P23/0004Control strategies in general, e.g. linear type, e.g. P, PI, PID, using robust control
    • FMECHANICAL ENGINEERING; LIGHTING; HEATING; WEAPONS; BLASTING
    • F16ENGINEERING ELEMENTS AND UNITS; GENERAL MEASURES FOR PRODUCING AND MAINTAINING EFFECTIVE FUNCTIONING OF MACHINES OR INSTALLATIONS; THERMAL INSULATION IN GENERAL
    • F16HGEARING
    • F16H61/00Control functions within control units of change-speed- or reversing-gearings for conveying rotary motion ; Control of exclusively fluid gearing, friction gearing, gearings with endless flexible members or other particular types of gearing
    • F16H61/26Generation or transmission of movements for final actuating mechanisms
    • F16H61/28Generation or transmission of movements for final actuating mechanisms with at least one movement of the final actuating mechanism being caused by a non-mechanical force, e.g. power-assisted
    • F16H2061/283Adjustment or calibration of actuator positions, e.g. neutral position
    • FMECHANICAL ENGINEERING; LIGHTING; HEATING; WEAPONS; BLASTING
    • F16ENGINEERING ELEMENTS AND UNITS; GENERAL MEASURES FOR PRODUCING AND MAINTAINING EFFECTIVE FUNCTIONING OF MACHINES OR INSTALLATIONS; THERMAL INSULATION IN GENERAL
    • F16HGEARING
    • F16H61/00Control functions within control units of change-speed- or reversing-gearings for conveying rotary motion ; Control of exclusively fluid gearing, friction gearing, gearings with endless flexible members or other particular types of gearing
    • F16H61/26Generation or transmission of movements for final actuating mechanisms
    • F16H61/28Generation or transmission of movements for final actuating mechanisms with at least one movement of the final actuating mechanism being caused by a non-mechanical force, e.g. power-assisted
    • F16H61/32Electric motors , actuators or related electrical control means  therefor
    • F16H2061/326Actuators for range selection, i.e. actuators for controlling the range selector or the manual range valve in the transmission

Definitions

  • This disclosure relates to a shift range switching device.
  • a shift range switching device that switches a shift range by controlling a motor in response to a shift range switching request from a driver is known.
  • a switched reluctance motor is used as a drive source for the shift range switching mechanism.
  • the switched reluctance motor is referred to as “SR motor”.
  • the detent lever is held at the rotation angle of the target range by fitting the engaging portion provided at the tip of the detent spring into the valley of the target range of the detent lever.
  • a SR motor that does not use a permanent magnet is used as the drive source of the shift range switching mechanism as in Patent Document 1
  • no cogging torque is generated. Therefore, if energization of the motor is turned off, the biasing force of the detent spring Thus, the engaging portion stops at the center of the valley.
  • a motor that generates a cogging torque such as a DC motor, for example, instead of the SR motor, the engaging portion has shifted from the center of the valley due to the influence of the cogging torque even if the motor is turned off. There is a risk of stopping at a point.
  • An object of the present disclosure is to provide a shift range switching device capable of appropriately switching a shift range.
  • the shift range switching device of the present disclosure includes a motor, an output shaft, a valley forming member, an engagement member, and a motor control unit.
  • the driving force of the motor is transmitted to the output shaft.
  • the valley forming member is formed with a valley corresponding to the shift range, and rotates integrally with the output shaft.
  • the engaging member is urged in a direction to be fitted into the valley by the urging force of the urging member, and is fitted into the target valley which is a valley corresponding to the target shift range.
  • the motor control device controls driving of the motor.
  • a play is formed between the motor shaft, which is the rotation shaft of the motor, and the output shaft.
  • the motor control unit determines the motor target position so that the engaging member is displaced from the center of the target valley by a predetermined amount toward the front side in the driving direction.
  • the motor control unit performs reverse control for driving the motor in a direction opposite to the rotation direction before the motor stops after the motor stops within the range of the control error including the motor target position.
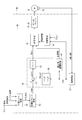
  • FIG. 1 is a perspective view showing a shift-by-wire system according to a first embodiment.
  • FIG. 2 is a schematic configuration diagram showing the shift-by-wire system according to the first embodiment.
  • FIG. 3 is a circuit diagram showing the motor and the motor driver according to the first embodiment.
  • FIG. 4 is a block diagram showing the ECU according to the first embodiment.
  • FIG. 5 is a plan view showing the detent plate according to the first embodiment.
  • FIG. 6 is an explanatory diagram for explaining the behavior of the detent roller according to the reference example.
  • FIG. 7 is an explanatory diagram for explaining the behavior of the detent roller according to the first embodiment.
  • FIG. 1 is a perspective view showing a shift-by-wire system according to a first embodiment.
  • FIG. 2 is a schematic configuration diagram showing the shift-by-wire system according to the first embodiment.
  • FIG. 3 is a circuit diagram showing the motor and the motor driver according to the first embodiment.
  • FIG. 4 is a block diagram showing the ECU according
  • FIG. 8 is a flowchart for explaining target count setting processing according to the first embodiment.
  • FIG. 9 is an explanatory diagram for explaining the behavior of the detent roller according to the second embodiment.
  • FIG. 10 is a flowchart for explaining motor control processing according to the second embodiment.
  • FIG. 11 is a flowchart illustrating target count setting processing according to the second embodiment.
  • FIG. 12 is a time chart for explaining motor control processing according to the second embodiment.
  • the shift range switching device will be described with reference to the drawings.
  • the same numerals are given to the substantially same composition, and explanation is omitted.
  • the shift-by-wire system 1 as a shift range switching device includes a motor 10, a shift range switching mechanism 20, a parking lock mechanism 30, a shift range control device 40, and the like.
  • the motor 10 rotates when power is supplied from a battery 45 (see FIG. 3) mounted on a vehicle (not shown), and functions as a drive source for the shift range switching mechanism 20.
  • a motor that can change the magnitude of the current by feedback control and can change the command for each phase is used.
  • the motor 10 of this embodiment is a permanent magnet type DC brushless motor.
  • the motor 10 has two winding sets 11 and 12.
  • the first winding set 11 includes a U1 coil 111, a V1 coil 112, and a W1 coil 113.
  • the second winding set 12 includes a U2 coil 121, a V2 coil 122, and a W2 coil 123.
  • the encoder 13 detects the rotational position of a rotor (not shown) of the motor 10.
  • the encoder 13 is, for example, a magnetic rotary encoder, and includes a magnet that rotates integrally with the rotor, a Hall IC for magnetic detection, and the like.
  • the encoder 13 outputs A-phase and B-phase pulse signals at every predetermined angle in synchronization with the rotation of the rotor.
  • the speed reducer 14 is provided between a motor shaft 105 (see FIG. 7 and the like) that is a rotating shaft of the motor 10 and the output shaft 15, and decelerates the rotation of the motor 10 and outputs it to the output shaft 15. Thereby, the rotation of the motor 10 is transmitted to the shift range switching mechanism 20.
  • the output shaft 15 is provided with an output shaft sensor 16 that detects the angle of the output shaft 15.
  • the output shaft sensor 16 is, for example, a potentiometer.
  • the shift range switching mechanism 20 includes a detent plate 21 as a valley forming member, a detent spring 25 as an urging member, and the like, and the rotational driving force output from the speed reducer 14. Then, it is transmitted to the manual valve 28 and the parking lock mechanism 30.
  • the detent plate 21 is provided with a pin 24 that protrudes in parallel with the output shaft 15. The pin 24 is connected to the manual valve 28.
  • the shift range switching mechanism 20 converts the rotational motion of the motor 10 into a linear motion and transmits it to the manual valve 28.
  • the manual valve 28 is provided on the valve body 29. When the manual valve 28 reciprocates in the axial direction, a hydraulic pressure supply path to a hydraulic clutch (not shown) is switched, and the shift range is changed by switching the engagement state of the hydraulic clutch.
  • the detent spring 25 is an elastically deformable plate-like member, and a detent roller 26 as an engaging member is provided at the tip.
  • the detent roller 26 is fitted into any one of the valley portions 211 to 214.
  • the detent spring 25 biases the detent roller 26 toward the rotation center side of the detent plate 21.
  • the valleys 211 to 214 correspond to P, R, N, and D ranges from one side. Further, a mountain portion 215 is formed between the valley portion 211 and the valley portion 212, and a mountain portion 216 is formed between the valley portion 212 and the valley portion 213, and the valley portion 213 and the valley portion 214 are A mountain part 217 is formed between them.
  • a wall portion 218 is formed on the opposite side of the valley portion 215 of the valley portion 211 corresponding to the P range.
  • a wall portion 219 is formed on the opposite side of the valley portion 216 of the valley portion 214 corresponding to the D range.
  • the wall portions 218 and 219 are substantially parallel to each other, and are higher than the mountain portions 215 to 217.
  • the parking lock mechanism 30 includes a parking rod 31, a cone 32, a parking lock pole 33, a shaft portion 34, and a parking gear 35.
  • the parking rod 31 is formed in a substantially L shape, and one end 311 side is fixed to the detent plate 21.
  • a conical body 32 is provided on the other end 312 side of the parking rod 31.
  • the cone 32 is formed so as to decrease in diameter toward the other end 312 side.
  • the parking lock pole 33 is in contact with the conical surface of the cone 32 and is provided so as to be able to swing around the shaft portion 34.
  • a convex portion that can mesh with the parking gear 35. 331 is provided on the parking gear 35 side of the parking lock pole 33.
  • the parking gear 35 is provided on an axle (not shown) and is provided so as to be able to mesh with the convex portion 331 of the parking lock pole 33.
  • rotation of the axle is restricted.
  • the shift range is a notP range that is a range other than P
  • the parking gear 35 is not locked by the parking lock pole 33, and the rotation of the axle is not hindered by the parking lock mechanism 30.
  • the shift range is the P range
  • the parking gear 35 is locked by the parking lock pole 33 and the rotation of the axle is restricted.
  • the shift range control device 40 includes motor drivers 41 and 42, an ECU 50 as a motor control unit, and the like.
  • the motor driver 41 is a three-phase inverter that switches energization of the first winding set 11, and switching elements 411 to 416 are bridge-connected.
  • One end of the U1 coil 111 is connected to a connection point between the U-phase switching elements 411 and 414 that form a pair.
  • One end of the V1 coil 112 is connected to a connection point between the paired V-phase switching elements 412 and 415.
  • One end of the W1 coil 113 is connected to a connection point between the paired W-phase switching elements 413 and 416.
  • the other ends of the coils 111 to 113 are connected by a connection part 115.
  • the motor driver 42 is a three-phase inverter that switches energization of the second winding set 12, and switching elements 421 to 426 are bridge-connected.
  • One end of the U2 coil 121 is connected to a connection point between the U-phase switching elements 421 and 424 that form a pair.
  • One end of the V2 coil 122 is connected to a connection point between the paired V-phase switching elements 422 and 425.
  • One end of the W2 coil 123 is connected to a connection point between the paired W-phase switching elements 423 and 426.
  • the other ends of the coils 121 to 123 are connected by a connection part 125.
  • the switching elements 411 to 416 and 421 to 426 of the present embodiment are MOSFETs, but other elements such as IGBTs may be used.
  • a motor relay 46 is provided between the motor driver 41 and the battery 45.
  • a motor relay 47 is provided between the motor driver 42 and the battery 45. The motor relays 46 and 47 are turned on when a start switch such as an ignition switch is turned on, and power is supplied to the motor 10 side. Further, the motor relays 46 and 47 are turned off when the start switch is turned off, and the supply of electric power to the motor 10 side is cut off.
  • the ECU 50 controls the driving of the motor 10 by controlling the on / off operation of the switching elements 411 to 416 and 421 to 426. Further, the ECU 50 controls the drive of the shift hydraulic control solenoid 6 based on the vehicle speed, the accelerator opening, the driver request shift range, and the like. The gear position is controlled by controlling the shift hydraulic control solenoid 6.
  • the number of shift hydraulic control solenoids 6 is provided according to the number of shift stages. In the present embodiment, one ECU 50 controls the driving of the motor 10 and the solenoid 6, but the motor ECU for controlling the motor 10 and the AT-ECU for solenoid control may be separated.
  • the drive control of the motor 10 will be mainly described.
  • the ECU 50 includes an angle calculation unit 51, a target shift setting unit 52, a target count setting unit 53, a feedback control unit 54, a stationary phase energization control unit 61, a switching control unit 65, and a signal generation unit 66.
  • Etc. and is configured mainly with a microcomputer or the like.
  • Each process in the ECU 50 may be a software process in which a CPU stores a program stored in advance in a substantial memory device such as a ROM (that is, a readable non-temporary tangible recording medium), or a dedicated process. It may be hardware processing by an electronic circuit.
  • the angle calculation unit 51 calculates the actual count value Cen that is the count value of the encoder 13 based on the A-phase and B-phase pulses output from the encoder 13.
  • the actual count value Cen is a value corresponding to the actual mechanical angle and electrical angle of the motor 10. In the present embodiment, the actual count value Cen is set to “actual angle”.
  • the speed reducer 14 is provided between the motor shaft 105 and the output shaft 15. Therefore, if the motor shaft 105 rotates within the range of gear play of the speed reducer 14 when the start switch is turned off, the motor shaft 105 and the output shaft 15 are relative to each other when the start switch is turned off and on. There is a risk of displacement. Therefore, in the angle calculation unit 51, when the start switch is turned on, the count of the encoder 13 is controlled by wall contact control in which the motor 10 is rotated in both directions so that the motor shaft 105 contacts the walls on both sides of the gear. Initial learning for associating the value with the position of the output shaft 15 is performed to calculate a correction value Cx.
  • the actual count value Cen is a value after correction with the correction value Cx.
  • the target shift setting unit 52 acquires a brake signal output from a brake sensor (not shown), a vehicle speed signal output from the vehicle speed sensor, and a shift signal corresponding to the position of the shift lever operated by the driver, Set the target shift range.
  • the target count setting unit 53 sets the target count value TCen of the motor 10 according to the target shift range. Details of setting the target count value TCen will be described later.
  • the feedback control unit 54 includes a phase advance filter 55, a subtractor 56, and a controller 57, and performs position feedback control.
  • the phase advance filter 55 performs phase advance compensation for advancing the phase of the actual count value Cen, and calculates the phase advance value Cen_pl.
  • the phase lead value Cen_pl subjected to the phase lead filter process is also included in the concept of “real angle”.
  • the subtractor 56 calculates a deviation ⁇ Cen between the target count value TCen and the phase advance value Cen_pl.
  • the controller 57 calculates the duty by PI control or the like so that the deviation ⁇ Cen becomes 0 so that the target count value TCen and the actual count value phase advance value Cen_pl coincide with each other.
  • the magnitude of the current and torque flowing in the coils 111 to 113 and 121 to 123 can be changed by changing the duty by PWM control or the like.
  • the drive of the motor 10 is controlled by rectangular wave control by 120 ° energization.
  • the rectangular wave control by 120 ° energization the first-phase high-potential side switching element and the second-phase low-potential side switching element are turned on.
  • an energized phase switches by changing the combination of a 1st phase and a 2nd phase for every electrical angle of 60 degrees.
  • a rotating magnetic field is generated in the winding sets 11 and 12, and the motor 10 rotates.
  • the rotation direction of the motor 10 when the output shaft 15 is rotated in the positive rotation direction is the positive direction.
  • the stationary phase energization control unit 61 performs stationary phase energization control.
  • the stationary phase energization control is a control for stopping the rotation of the motor 10, and selects a stationary phase according to the electrical angle, so that the current flows in a predetermined direction of the selected stationary phase. 416 and 421 to 426 are controlled. Thereby, the excitation phase is fixed. When the excitation phase is fixed, the motor 10 stops at a predetermined electrical angle corresponding to the excitation phase.
  • the stationary phase energization control unit 61 selects the stationary phase and the energization direction based on the actual count value Cen so as to stop the motor 10 at the electrical angle closest to the current rotor position.
  • the stationary phase energization control is control performed when the difference between the actual count value Cen and the target count value TCen is equal to or smaller than the angle determination threshold value ENth. Therefore, when the stationary phase energization control is performed, it can be considered that the actual count value Cen and the target count value TCen substantially coincide with each other. For this reason, the motor 10 can be stopped at a position substantially coincident with the target count value TCen by stopping at the stopable electrical angle closest to the current rotor position.
  • the electrical angle corresponding to the target count value TCen and the electrical angle at which the motor 10 is stopped by the fixed-phase energization control cause a maximum deviation of the motor resolution, but the reduction ratio of the speed reducer 14 is If it is large, the deviation of the stop position of the output shaft 15 is small, so it does not matter.
  • the switching control unit 65 switches the control state of the motor 10.
  • the switching control unit 65 switches between the position feedback control and the fixed phase energization control based on the target count value TCen and the actual count value Cen.
  • the switching control unit 65 sets the control state of the motor 10 to position feedback control.
  • the absolute value of the difference between the target count value TCen and the actual count value Cen becomes equal to or smaller than the angle determination threshold value ENth, the switching control unit 65 switches to fixed phase energization control.
  • the switching control unit 65 continues the fixed phase energization control for a period from when switching to the fixed phase energization control to when the energization continuation time Ta elapses, and performs energization off control after the energization continuation time Ta elapses.
  • the energization off control all the switching elements 411 to 416 and 421 to 426 are turned off.
  • the absolute value of the difference between the target count value TCen and the actual count value Cen corresponds to the “difference value between the target angle and the actual angle”.
  • the signal generation unit 66 generates a drive signal for switching on and off the switching elements 411 to 416 and 421 to 426 according to the control state selected by the switching control unit 65 and outputs the drive signal to the motor drivers 41 and 42. Thereby, the drive of the motor 10 is controlled.
  • FIGS. 6 and 7 are schematic diagrams conceptually showing the relationship among the motor shaft 105, which is the rotation shaft of the motor 10, the output shaft 15, the detent plate 21, and the detent roller 26.
  • the rotation direction of the motor 10 is shown in FIG. This will be described as the left-right direction on the page.
  • the detent roller 26 is moved by the rotation of the output shaft 15 and the detent plate 21 due to the rotation of the motor 10, but here, in order to simplify the explanation, the motor 10 is driven. The description will be made assuming that the detent roller 26 moves.
  • a speed reducer 14 is provided between the motor shaft 105 and the output shaft 15, and gear backlash between the motor shaft 105 and the output shaft 15, There is “play” including spline fitting or the like that connects between 105 and the output shaft 15.
  • the total play between the motor shaft 105 and the output shaft 15 is larger than the position control width Ds of the detent roller 26.
  • the position control width Ds is 4 °
  • the total play between the motor shaft 105 and the output shaft 15 is 4 °. Largely formed.
  • the total play of the motor shaft 105 and the output shaft 15 is simply referred to as “play Dg”. 6 and 7, the gear backlash of the speed reducer 14 is described as play Dg. 6 and 7, the output shaft 15 and the speed reducer 14 are integrated, and the motor shaft 105 is described as being movable within the range of play of the speed reducer 14.
  • the speed reducer 14 may be integrated, and play may exist between the speed reducer 14 and the output shaft 15. The same applies to FIG. 9 described later.
  • the detent roller 26 is moved from the valley 213 to the valley 212 as indicated by the arrow Y1 in order to switch the shift range from the N range to the R range. That is, in this example, the valley 212 is the target valley.
  • the motor 10 is moved (rotated) in the left direction on the paper surface.
  • the motor 10 is controlled by the ECU 50 to stop at the motor target position.
  • the stop position of the motor 10 is displaced within the range of the control error from the motor stop position due to the influence of various errors and the like.
  • ⁇ state a> indicates that the motor 10 has stopped at the motor target position
  • ⁇ state b> indicates that the motor 10 has stopped on the near side in the driving direction from the motor target position. > Is an example when the motor 10 stops beyond the motor target position.
  • the rotational position of the motor 10 when the detent roller 26 is the target position in the state where the motor 10 and the output shaft 15 are rotated together is “motor target position”. " Further, by controlling the motor 10 to stop within the range of the control error including the motor target position, the detent roller 26 is controlled to be within the range of the position control width Ds including the target position.
  • a value obtained by converting the motor target position into the encoder count value is the target count value TCen.
  • FIG. 6 shows an example in which the motor 10 is driven with the center of the target valley as the target position of the detent roller 26.
  • the detent roller 26 stops at the center of the target valley.
  • the detent roller 26 is positioned on the near side with respect to the target position.
  • ⁇ State c> in FIG. 6 shows a case where the motor 10 stops at a position exceeding the motor target position.
  • the motor 10 is a DC brushless motor
  • cogging torque is generated.
  • the detent roller 26 may not stop at the center of the target valley and may stop at a position deviated from the center of the target valley. If the detent roller 26 stops at a position deviated from the center of the target valley portion, the position of the manual valve 28 is deviated, and there is a possibility that the oil path relating to the shift hydraulic control is not properly performed.
  • the front side in the driving direction from the center of the target valley (that is, the right side in the drawing) is set as the target position of the detent roller 26, and the detent roller 26 is set to the target position.
  • the motor target position of the motor 10 is set. That is, the target position of the detent roller 26 is shifted from the center of the target valley to the front side in the driving direction.
  • the amount of shift from the target valley is determined according to the position control width Ds. In this embodiment, the shift amount is half of the position control width Ds (that is, Ds / 2).
  • the play Dg is formed larger than the position control width Ds. Therefore, as shown in ⁇ state a> and ⁇ state b> in FIG. 7, when the detent roller 26 is on the front side in the driving direction from the center of the target valley and the motor 10 stops within the control error range. As in the case of ⁇ state b> in FIG. 6, as indicated by arrows Y3 and Y4, the output shaft 15 and the detent plate 21 are idle by the urging force of the detent spring 25 while the motor 10 is stopped. Rotating within the range of Dg, the detent roller 26 falls to the center of the valley 212.
  • the detent roller 26 stops at the center of the target valley. Therefore, even if the motor 10 is stopped at any position within the control error range by controlling the motor 10 so that the detent roller 26 is closer to the driving direction than the center of the target valley portion.
  • the detent roller 26 can be fitted into the center of the target valley.
  • step S101 is omitted, and is simply referred to as “S”.
  • S The other steps are the same.
  • the target count setting unit 53 sets a basic target count value TCen_a corresponding to the target shift range.
  • the basic target count value TCen_a depends on the shape of the detent plate 21, etc., such as ⁇ p if the target shift range is P range, ⁇ r if R range, ⁇ n if N range, ⁇ d if D range, etc. , And stored in a map or the like.
  • ⁇ p, ⁇ r, ⁇ n, and ⁇ d are expressed by equations (1) to (4).
  • ⁇ 1 is an angle formed by the center of the wall 218 and the valley 211
  • ⁇ 2 to ⁇ 4 are angles formed by the centers of the adjacent valleys (see FIG. 5).
  • ⁇ p ⁇ 1 (1)
  • ⁇ r ⁇ 1 + ⁇ 2 (2)
  • ⁇ n ⁇ 1 + ⁇ 2 + ⁇ 3 (3)
  • ⁇ d ⁇ 1 + ⁇ 2 + ⁇ 3 + ⁇ 4 (4)
  • ⁇ p, ⁇ r, ⁇ n, and ⁇ d are described as angles in the detent plate 21, but the basic target count value TCen_a set in S101 is the gear ratio of the reducer 14 and the count of the encoder 13. The value is converted into an encoder count value according to the width.
  • the target count setting unit 53 performs the reference position correction process using the correction value Cx learned by the wall pad control, and calculates the correction target count value TCen_b.
  • the corrected target count value TCen_b is expressed by Expression (5).
  • the process in this step can be omitted.
  • TCen_b TCen_a + Cx (5)
  • the target count setting unit 53 performs a target position shift process for shifting the target position of the detent roller 26 from the center of the target valley, and calculates the target count value TCen.
  • the target count value TCen is calculated by the equation (6-1) or the equation (6-2).
  • the shift value Cy is a predetermined value set according to the position control width Ds.
  • the shift value Cy of the present embodiment is a value obtained by converting half of the position control width Ds, that is, (Ds / 2) into an encoder count value.
  • TCen TCen_b + Cy (6-1)
  • TCen TCen_b ⁇ Cy (6-2)
  • Expression (6-1) is an expression when the motor 10 is driven in the forward direction, that is, when the detent roller 26 is moved in the D direction.
  • Expression (6-2) is an expression for driving the motor 10 in the reverse direction, that is, for moving the detent roller 26 in the P direction. That is, in the present embodiment, when the rotation direction of the motor 10 is the positive direction, the shift value Cy is subtracted, and when the rotation direction is the negative direction, the shift value Cy is added so that the motor 10 is moved closer to the driving direction. It is controlled to stop.
  • the motor 10 is stopped at any position within the control error range including the motor target position by controlling the motor 10 so that the detent roller 26 is closer to the front side in the driving direction than the center of the target valley. Even in this case, the detent roller 26 can be fitted in the center of the target valley.
  • the shift-by-wire system 1 includes the motor 10, the output shaft 15, the detent plate 21, the detent roller 26, and the ECU 50.
  • the driving force of the motor 10 is transmitted to the output shaft 15.
  • a play Dg is formed between the motor shaft 105 which is the rotation shaft of the motor 10 and the output shaft 15.
  • the detent plate 21 has valleys 211 to 214 corresponding to the shift range, and rotates integrally with the output shaft 15.
  • the detent roller 26 is biased in the direction of fitting into the valleys 211 to 214 by the biasing force of the detent spring 25, and fits into the target valley that is the valleys 211 to 214 corresponding to the target shift range.
  • the ECU 50 controls driving of the motor 10.
  • the ECU 50 determines the motor target position so that the detent roller 26 is displaced by a predetermined amount from the center of the target valley to the front side in the driving direction.
  • 1/2 of the position control width Ds of the detent roller 26 is a “predetermined amount”.
  • the motor 10 is controlled so that the detent roller 26 is closer to the front side in the driving direction than the center position of the target valley.
  • a motor that generates a cogging torque such as a DC motor
  • the detent roller 26 is moved to the center of the target valley by the urging force of the detent spring 25.
  • the hydraulic control for shifting can be normally performed.
  • the play Dg between the motor shaft 105 and the output shaft 15 is larger than the position control width Ds of the detent roller 26 according to the control error related to the drive control of the motor 10. Thereby, the output shaft 15 side can be moved within the range of the play Dg in a state where the motor 10 is stopped, so that the detent roller 26 can be reliably fitted in the center of the target valley portion.
  • the motor target position is set so that the target position of the detent roller 26 is the center of the target valley and the detent roller 26 is the center of the target valley. 10 is driven. It should be noted that the target position of the detent roller 26 set here may be shifted from the center of the target valley. Then, after the motor 10 stops within the control error range including the motor target position, as shown by the arrow Y5, the motor 10 is driven in the opposite direction to that before the stop, so that the biasing force of the detent spring 25 is The detent roller 26 is moved to the center of the valley 212.
  • the control for driving the motor 10 in the direction opposite to that before the stop after the motor 10 is stopped is referred to as “reverse control”.
  • the motor control processing of this embodiment is shown in FIG. This process is executed by the ECU 50 at a predetermined cycle.
  • a control mode is defined.
  • mode 0 is energization off control
  • mode 1 is position feedback control
  • mode 2 is stationary phase energization control
  • mode 3 is inversion control.
  • the target count setting unit 53 is a target count setting process for setting the target count value TCen.
  • FIG. 11 is a subflow showing the target count setting process.
  • the target count setting unit 53 determines whether or not the control mode is mode 3. It is determined whether or not the control mode is mode 3. When it is determined that the control mode is mode 3 (S251: YES), the process proceeds to S254. When it is determined that the control mode is other than mode 3 (S251: NO), the process proceeds to S252.
  • the processing of S252 and S253 is the same as the processing of S101 and S102 in FIG. Similar to S102, S253 can be omitted when learning by wall pad control is not performed.
  • the target count setting unit 53 performs the reverse gradual change process and calculates the target count value TCen. To do.
  • the target count value TCen is calculated by the equation (7-1) or the equation (7-2).
  • the reversal processing amount Cr is set to a value corresponding to the motor resolution.
  • TCen (n-1) in the equation is the previous value of the target count value TCen.
  • TCen TCen (n-1) + Cr (7-1)
  • TCen TCen (n-1) -Cr (7-2)
  • Expression (7-1) is an expression when the motor 10 is driven in the forward direction by the position feedback control, that is, when the detent roller 26 is moved in the D direction.
  • Expression (7-2) is an expression when the motor 10 is driven in the reverse direction by the position feedback control, that is, when the detent roller 26 is moved in the P direction.
  • the ECU 50 determines whether or not the target shift range has changed. When it is determined that the target shift range has not changed (S202: NO), the process proceeds to S204. When it is determined that the target shift range has changed (S202: YES), the process proceeds to S203. In S203, the ECU 50 turns on an energization flag for the motor 10. The on / off process of the energization flag may be performed by the switching control unit 65 or may be performed separately from the switching control unit 65.
  • the switching control unit 65 determines whether or not the energization flag is turned on. When it is determined that the energization flag is turned on (S204: YES), the process proceeds to S206. When it is determined that the energization flag is off (S204: NO), the process proceeds to S205. In S205, the switching control unit 65 resets a timer value Tc described later, and proceeds to S217.
  • the switching control unit 65 determines that the absolute value of the difference between the target count value TCen and the actual count value Cen is greater than the angle determination threshold value ENth. Judge whether it is large or not.
  • the absolute value of the difference between the target count value TCen and the actual count value Cen corresponds to the “difference value between the target angle and the actual angle”.
  • the angle determination threshold value ENth is set to a predetermined value close to 0 (for example, a count number corresponding to 0.5 ° in mechanical angle).
  • the switching control unit 65 sets the control mode to mode 1.
  • the ECU 50 controls driving of the motor 10 by position feedback control.
  • the switching control unit 65 determines that the current control mode is It is determined whether or not mode 3 is set. If it is determined that the current control mode is mode 3 (S209: YES), that is, if reverse control is being performed, the flow proceeds to S214. When it is determined that the current control mode is other than mode 3 (S209: NO), the process proceeds to S210.
  • the switching control unit 65 increments a timer value Tc that is a count value of a timer that times the duration of the stationary phase energization control. In S211, the switching control unit 65 determines whether or not the timer value Tc is smaller than the duration determination threshold value Tth.
  • the duration determination threshold value Tth is a value set according to the energization duration Ta (for example, 100 ms) for which the stationary phase energization control is continued.
  • the process proceeds to S214.
  • the switching control unit 65 sets the control mode to mode 2.
  • the ECU 50 controls driving of the motor 10 by stationary phase energization control.
  • the switching control is performed in S214.
  • the unit 65 sets the control mode to mode 3.
  • the ECU 50 drives the motor 10 by reversal control so that the driving direction is opposite to that before the motor 10 is stopped by stationary phase energization control. In the present embodiment, the motor 10 is driven in reverse by feedback control.
  • the switching control unit 65 determines whether or not the output shaft 15 has stopped. In the present embodiment, based on the detection value of the output shaft sensor 16, if the state in which the detection value can be regarded as not changing continues for a predetermined delay time Td (for example, 50 ms), it is determined that the output shaft 15 has stopped. To do. When it is determined that the output shaft 15 is not stopped (S216: NO), the inversion control is continued. When it is determined that the output shaft 15 has stopped (S216: YES), the process proceeds to S217.
  • Td for example, 50 ms
  • the switching control unit 65 sets the control mode to mode 0.
  • the ECU 50 performs energization off control to turn off all the switching elements 411 to 416 and 421 to 426.
  • the switching control unit 65 turns off the energization flag.
  • the process of FIG. 8 is performed as the target count setting process, and the processes of S209 and S214 to S216 are omitted.
  • the motor control process of this embodiment will be described based on the time chart shown in FIG.
  • the horizontal axis is the common time axis, and the target shift range, the energization flag, the angle of the motor 10, the output shaft angle, the control state of the motor 10, and the control mode are shown in order from the top.
  • the angle of the motor 10 is represented by a count value of the encoder 13.
  • the control mode is mode 0 and the control state of the motor 10 is turned off.
  • the energization flag is switched from OFF to ON.
  • the switching control unit 65 sets the control mode to mode 1 and switches the control state of the motor 10 from the power-off control to the position feedback control.
  • a target count value TCen corresponding to the target shift range is set.
  • the ECU 50 controls the motor 10 by position feedback control, the actual count value Cen approaches the target count value TCen.
  • the responsiveness is further improved by feeding back the phase lead value Cen_pl subjected to the phase lead filter processing. Further, when the motor 10 rotates, the output shaft 15 rotates accordingly.
  • the control mode is set to mode 2, and the control state of the motor 10 is switched to fixed phase energization control.
  • the motor 10 can be quickly stopped by using the stationary phase energization.
  • the output shaft 15 also stops.
  • the stationary phase energization control is continued during the period from the start of the stationary phase energization control to the time x3 when the energization continuation time Ta elapses.
  • the switching control unit 65 sets the control mode to mode 3, and switches the control state of the motor 10 from fixed phase energization control to inversion control.
  • the motor 10 is gradually rotated in the direction opposite to that at the time of position feedback control. That is, in this embodiment, the motor 10 is driven in reverse gradual change in reverse control.
  • the motor 10 is gradually rotated, and the target count value TCen and the actual count value Cen are described as substantially coincident.
  • the detent roller 26 is moved along with the rotation of the motor 10 as indicated by an arrow Y5 in FIG. It moves toward the center of the target valley by the urging force. Further, as indicated by a solid line in FIG. 9, when the detent roller 26 reaches the center of the target valley, it stops at the center of the target valley. When the detent roller 26 stops at the center of the target valley, as indicated by the arrow Y6, the motor 10 rotates within the range of play Dg, and the output shaft 15 and the detent plate 21 do not rotate.
  • the rotation state of the output shaft 15 is determined based on the detection value of the output shaft sensor 16, and when the rotation of the output shaft 15 stops, it is considered that the detent roller 26 has fallen to the center of the target valley.
  • the output shaft 15 has stopped at a time x5 when a predetermined delay time Td has elapsed from the time x4 when the detected value of the output shaft sensor becomes constant, the control mode is set to mode 0, and the motor 10 Is switched to the energization-off control.
  • the motor 10 is reversed from the state where the detent roller 26 is stopped in front of the center of the target valley. Even when driven, since the motor 10 rotates within the range of the play Dg, the driving of the detent roller 26 is not hindered, and the detent roller 26 falls to the center of the target valley by the urging force of the detent spring 25. . Therefore, in this embodiment, after the motor 10 is stopped by the stationary phase energization control, the detent roller 26 is securely fitted in the center of the target valley portion by driving the motor 10 in the opposite direction by the reverse control. Can do.
  • the ECU 50 performs reversal control for driving the motor 10 in the direction opposite to the rotation direction before the motor 10 stops after the motor 10 stops within the range of the control error including the motor target position. .
  • the shift-by-wire system 1 includes an output shaft sensor 16 that detects the rotation of the output shaft 15.
  • the ECU 50 ends the reversal control. Thereby, after the detent roller 26 stops at the center of the target valley portion, the reverse control can be appropriately terminated.
  • the same effects as those of the above embodiment can be obtained.
  • the motor is a permanent magnet type three-phase brushless motor.
  • the motor is not limited to a permanent magnet type three-phase brushless motor, and any motor may be used.
  • the motor is provided with two winding sets.
  • the number of winding sets of the motor may be one or more than three.
  • rectangular wave control by 120 ° energization is performed in the position feedback control.
  • the position feedback control may be rectangular wave control by 180 ° energization.
  • PWM control using a triangular wave comparison method or an instantaneous vector selection method may be used.
  • the position feedback control and the stationary phase energization control are switched as the motor control state.
  • the motor control unit may set at least one of position feedback control and stationary phase energization control to different control states.
  • position feedback control and stationary phase electricity supply control are switched.
  • the motor drive state may be controlled in one control state such as position feedback control without switching the motor control state. The motor control method can be appropriately changed according to the type of motor used.
  • the motor target position is shifted by a reversal processing amount corresponding to the motor resolution, and the motor is driven to be reversed by feedback control.
  • a predetermined amount for example, half of the play amount
  • the motor may be driven in reverse by feedback-controlling the value shifted to the side as the motor target position. Thereby, control can be simplified.
  • the motor may be driven in reverse by switching the energized phase in a manner such as UV ⁇ VW ⁇ WU, for example, by stationary phase energization control. Further, any method may be used as a control method for driving the motor in the reverse direction.
  • an encoder is used as a rotation angle sensor that detects the rotation angle of the motor.
  • the rotation angle sensor is not limited to an encoder, and any other device such as a resolver may be used.
  • the count value of the encoder is subjected to phase advance filter processing and used for position feedback control.
  • the position feedback control may be performed using the rotation angle of the motor itself or a value other than the encoder count value that can be converted into the rotation angle of the motor. The same applies to the selection of the stationary phase in the stationary phase energization control.
  • the phase advance filter process may be omitted.
  • amending an encoder count value is performed. In other embodiments, the wall contact control may be omitted.
  • the output shaft sensor may be other than the potentiometer, or the output shaft sensor may be omitted.
  • the detent plate is provided with four recesses.
  • the number of recesses is not limited to four and may be any number.
  • the shift range switching mechanism, the parking lock mechanism, and the like may be different from those in the above embodiment.
  • the shift range switching device is a shift-by-wire system.
  • the shift range switching device according to another embodiment may be other than the by-wire system.
  • the speed reducer is provided between the motor shaft and the output shaft.
  • the speed reducer between the motor shaft and the output shaft may be omitted, or a mechanism other than the speed reducer may be provided. That is, in the above-described embodiment, the description has been made mainly on the case where “play” between the motor shaft and the output shaft exists between the gear of the reduction gear and the motor shaft. It can be considered as the total of play and play existing between the shafts. As mentioned above, this indication is not limited to the said embodiment at all, and can be implemented with a various form in the range which does not deviate from the meaning.

Landscapes

  • Engineering & Computer Science (AREA)
  • General Engineering & Computer Science (AREA)
  • Mechanical Engineering (AREA)
  • Transportation (AREA)
  • Power Engineering (AREA)
  • Gear-Shifting Mechanisms (AREA)
  • Control Of Ac Motors In General (AREA)
PCT/JP2017/020945 2016-06-24 2017-06-06 シフトレンジ切替装置 Ceased WO2017221689A1 (ja)

Priority Applications (3)

Application Number Priority Date Filing Date Title
CN201780038640.3A CN109312851B (zh) 2016-06-24 2017-06-06 换挡挡位切换装置
DE112017003151.6T DE112017003151B4 (de) 2016-06-24 2017-06-06 Schaltbereichsumschaltvorrichtung
US16/311,870 US11247645B2 (en) 2016-06-24 2017-06-06 Shift range switching device

Applications Claiming Priority (2)

Application Number Priority Date Filing Date Title
JP2016-125342 2016-06-24
JP2016125342A JP6601322B2 (ja) 2016-06-24 2016-06-24 シフトレンジ切替装置

Publications (1)

Publication Number Publication Date
WO2017221689A1 true WO2017221689A1 (ja) 2017-12-28

Family

ID=60784083

Family Applications (1)

Application Number Title Priority Date Filing Date
PCT/JP2017/020945 Ceased WO2017221689A1 (ja) 2016-06-24 2017-06-06 シフトレンジ切替装置

Country Status (5)

Country Link
US (1) US11247645B2 (cg-RX-API-DMAC7.html)
JP (1) JP6601322B2 (cg-RX-API-DMAC7.html)
CN (1) CN109312851B (cg-RX-API-DMAC7.html)
DE (1) DE112017003151B4 (cg-RX-API-DMAC7.html)
WO (1) WO2017221689A1 (cg-RX-API-DMAC7.html)

Families Citing this family (15)

* Cited by examiner, † Cited by third party
Publication number Priority date Publication date Assignee Title
JP6690576B2 (ja) * 2017-02-21 2020-04-28 株式会社デンソー シフトレンジ制御装置
JP6862906B2 (ja) 2017-02-24 2021-04-21 株式会社デンソー シフトレンジ制御装置
JP6950545B2 (ja) * 2018-01-19 2021-10-13 株式会社デンソー シフトレンジ制御装置
JP7028014B2 (ja) * 2018-03-26 2022-03-02 日本電産トーソク株式会社 シフトレンジ切替制御装置
CN113614418A (zh) * 2019-03-22 2021-11-05 株式会社爱信 车辆用驱动装置以及控制装置
JP7363101B2 (ja) * 2019-05-29 2023-10-18 株式会社アイシン シフト装置
JP2021032349A (ja) 2019-08-26 2021-03-01 株式会社デンソー シフトレンジ制御装置
JP7188347B2 (ja) * 2019-10-01 2022-12-13 株式会社デンソー シフトレンジ制御装置
JP7226251B2 (ja) * 2019-11-05 2023-02-21 株式会社デンソー 冗長化制御装置
JP7234911B2 (ja) * 2019-12-02 2023-03-08 株式会社デンソー モータ制御装置
US20230279946A1 (en) * 2020-06-23 2023-09-07 Musashi Seimitsu Industry Co., Ltd. Transmission device
JP7453122B2 (ja) * 2020-11-06 2024-03-19 トヨタ自動車株式会社 シフトバイワイヤシステム
CN114738476B (zh) * 2021-01-07 2024-04-26 康斯博格汽车部件(无锡)有限公司 换挡控制方法
JPWO2022219958A1 (cg-RX-API-DMAC7.html) * 2021-04-12 2022-10-20
JP7677216B2 (ja) * 2022-04-20 2025-05-15 株式会社デンソー アクチュエータ制御装置

Citations (3)

* Cited by examiner, † Cited by third party
Publication number Priority date Publication date Assignee Title
JP2006136035A (ja) * 2004-11-02 2006-05-25 Denso Corp モータ制御装置
JP2009095101A (ja) * 2007-10-05 2009-04-30 Denso Corp モータ制御装置
JP2015081665A (ja) * 2013-10-24 2015-04-27 日立オートモティブシステムズ株式会社 自動変速機のレンジ切換装置

Family Cites Families (5)

* Cited by examiner, † Cited by third party
Publication number Priority date Publication date Assignee Title
JP4385768B2 (ja) 2004-01-09 2009-12-16 株式会社デンソー モータ制御装置
JP2010096281A (ja) * 2008-10-16 2010-04-30 Aisin Aw Co Ltd レンジ切換え装置
JP2012110083A (ja) * 2010-11-15 2012-06-07 Denso Corp モータ制御装置
JP5762582B1 (ja) 2014-02-04 2015-08-12 三菱電機株式会社 シフトレンジ切り替え装置
JP6798105B2 (ja) 2014-12-26 2020-12-09 Toto株式会社 排水弁装置、及び、それを備えた洗浄水タンク装置

Patent Citations (3)

* Cited by examiner, † Cited by third party
Publication number Priority date Publication date Assignee Title
JP2006136035A (ja) * 2004-11-02 2006-05-25 Denso Corp モータ制御装置
JP2009095101A (ja) * 2007-10-05 2009-04-30 Denso Corp モータ制御装置
JP2015081665A (ja) * 2013-10-24 2015-04-27 日立オートモティブシステムズ株式会社 自動変速機のレンジ切換装置

Also Published As

Publication number Publication date
CN109312851A (zh) 2019-02-05
CN109312851B (zh) 2020-06-19
DE112017003151B4 (de) 2023-03-09
JP6601322B2 (ja) 2019-11-06
DE112017003151T5 (de) 2019-03-07
US11247645B2 (en) 2022-02-15
US20190202417A1 (en) 2019-07-04
JP2017227307A (ja) 2017-12-28

Similar Documents

Publication Publication Date Title
JP6601322B2 (ja) シフトレンジ切替装置
JP6531707B2 (ja) シフトレンジ制御装置
JP6569584B2 (ja) シフトレンジ制御装置
CN110325769B (zh) 换挡挡位控制装置
CN109075728B (zh) 换挡挡位控制装置
JP6863245B2 (ja) シフトレンジ制御装置
JP6658416B2 (ja) シフトレンジ制御装置
JP6776809B2 (ja) シフトレンジ制御装置
JP6607213B2 (ja) シフトレンジ制御装置
US11894792B2 (en) Motor control device
JP6939462B2 (ja) シフトレンジ切替システム
US11448316B2 (en) Shift range control apparatus
CN111095781A (zh) 换挡挡位控制装置
WO2017208682A1 (ja) シフトレンジ制御装置

Legal Events

Date Code Title Description
121 Ep: the epo has been informed by wipo that ep was designated in this application

Ref document number: 17815158

Country of ref document: EP

Kind code of ref document: A1

122 Ep: pct application non-entry in european phase

Ref document number: 17815158

Country of ref document: EP

Kind code of ref document: A1