JP4635809B2 - 音声記録再生装置、音声記録再生システム、音声記録再生方法及びプログラム - Google Patents

音声記録再生装置、音声記録再生システム、音声記録再生方法及びプログラム Download PDF

Info

Publication number
JP4635809B2
JP4635809B2 JP2005284740A JP2005284740A JP4635809B2 JP 4635809 B2 JP4635809 B2 JP 4635809B2 JP 2005284740 A JP2005284740 A JP 2005284740A JP 2005284740 A JP2005284740 A JP 2005284740A JP 4635809 B2 JP4635809 B2 JP 4635809B2
Authority
JP
Japan
Prior art keywords
audio data
audio
information
data
recording
Prior art date
Legal status (The legal status is an assumption and is not a legal conclusion. Google has not performed a legal analysis and makes no representation as to the accuracy of the status listed.)
Expired - Fee Related
Application number
JP2005284740A
Other languages
English (en)
Other versions
JP2007095196A (ja
Inventor
英裕 大橋
義仁 木下
武史 浅原
Current Assignee (The listed assignees may be inaccurate. Google has not performed a legal analysis and makes no representation or warranty as to the accuracy of the list.)
Kenwood KK
Original Assignee
Kenwood KK
Priority date (The priority date is an assumption and is not a legal conclusion. Google has not performed a legal analysis and makes no representation as to the accuracy of the date listed.)
Filing date
Publication date
Application filed by Kenwood KK filed Critical Kenwood KK
Priority to JP2005284740A priority Critical patent/JP4635809B2/ja
Publication of JP2007095196A publication Critical patent/JP2007095196A/ja
Application granted granted Critical
Publication of JP4635809B2 publication Critical patent/JP4635809B2/ja
Anticipated expiration legal-status Critical
Expired - Fee Related legal-status Critical Current

Links

Images

Landscapes

  • Signal Processing For Digital Recording And Reproducing (AREA)
  • Management Or Editing Of Information On Record Carriers (AREA)

Description

本発発明は、音声記録再生装置、音声記録再生システム、音声記録再生方法及びプログラムに係り、特に、外部音源装置から音声データとともに音声データの目次情報を取得し、この目次情報が示す時間長に基づいて音声データを記憶する音声記録再生装置、音声記録再生システム、音声記録再生方法及びプログラムに関する。
近年、ハードディスクやフラッシュメモリに音楽等の音声データを記憶して音声再生を行う携帯型の記録再生装置が急速に普及している。小型、軽量且つ大記憶容量であり、音楽等の再生のみならずその整理や保管にも便利である。
音声データの取得は、PC(Personal Computer)の内部メモリにCD−DA等の記録媒体やインターネット等のネットワークを通じて取得し、内部メモリに記憶された楽曲等の音声データから圧縮音声データを生成し、USB(Universal Serial Bus)ケーブル等を介して携帯型再生装置のハードディスク等に転送することにより行われる。
このようにPCやネットワークを介して音声データ等を取得する場合には、音声データが予め1曲毎にファイル単位で管理された状態で携帯型記録再生装置に記録される。
一方、従来から知られるカセットテープレコーダ、DAT(Digital Audio Tape)再生装置、CDプレーヤ等では、アナログ音声出力端子が設けられている場合があり、この出力端子を通じて外部スピーカや外部記録装置と接続し、音声データのアナログ出力ができるようになっている。このアナログ音声出力端子を携帯型記録再生装置と接続して音声データを出力することもでき、この場合、携帯型記録再生装置では入力される音声データの全てを1つの音声データとして1つのファイルで管理する。即ち、入力データがファイル管理されていないため、入力データ中に複数の曲が含まれていても曲毎のSOF(Start Of File)やEOF(End Of File)等の概念が無く1つの長いデータとして1つのファイルに格納する。この入力データの中から所望する曲を再生する場合には、ユーザは操作部からこのファイルを選択し、早送り釦を操作して早送りと再生とを繰返し感覚的に目的の曲をサーチするという煩わしさがある。
この点、例えばCDやMD等の光学式記録媒体の技術分野では、方式の異なる異種の記録再生装置間の音声データの管理にTOC(Table Of Contents)等の目次情報を利用する発明がある。例えば、特許文献1には、CDからMDへのダビング際、CDのTOC情報を読取り、外部のCDDB(CD−Data Base)等にアクセスし、(CDの)ディスクネームやトラックネームを取得しMDに記録する技術が開示されている。
特開2002−133763号公報
しかしながら、従来技術では、CDプレーヤ等の出力音源からTOC情報を他の機器に出力するにはデジタルによる出力を行っている。この点CDプレーヤ等にデジタル出力装置及びデジタル出力端子を設ける必要があり、その分コスト負担が増大するという問題がある。CDプレーヤ等の出力端子はアナログ出力端子が設けられるのが一般的であり、又デジタル出力装置を設けるのに比して低コストである。この点TOC情報等の出力にアナログ出力装置を利用することができれば便利である。
また、CDプレーヤ等の光学記録媒体を再生する再生装置は成熟技術として市場に広く浸透しており、これらCDプレーヤ等を有するユーザが、長年蓄積したCD等の光学記録媒体を携帯型再生装置の大容量記憶媒体に整理や保管する際に、PC等から音声データを伝送した時と同様のファイル管理ができれば、所望するデータのサーチがし易くなる。
本発明の課題は、音声データをアナログにより取得する場合であっても、外部機器から出力される目次情報等を用いて、携帯型記録再生装置において好適なデータ管理を実現することである。
請求項1に記載の発明は、音声データを記憶する記憶手段と、前記音声データに基づいて音声の再生を行う音声再生手段と、を備えた音声記録再生装置において、
前記音声データを外部機器からアナログ信号として取得し、デジタル信号に変換して前記記憶手段に記憶する音声データ取得手段と、
ジタル信号からアナログ信号に変換された、前記音声データの目次情報を前記外部機器から取得する目次情報取得手段と、
ナログ信号として取得した前記目次情報をデジタル信号に変換した目次情報から音声データのトラック情報を抽出するトラック情報抽出手段と、
前記トラック情報が示す音声データ毎の時間長に基づいて前記音声データを分割し、前記分割した音声データ毎にファイルを生成して前記記憶手段に記憶する記憶制御手段と、を備えることを特徴とする。
請求項2に記載の発明は、請求項1に記載の音声記録再生装置において、
前記音声データ取得手段により取得した音声データから無音部分を検出する無音データ検出手段と、
前記トラック情報が示す音声データ毎の時間長と、前記無音部分検出手段が検出する無音部分が存在する時間情報との差分を検出する差分検出手段と、
前記差分検出手段が差分を検出する場合に、該差分に基づいて前記トラック情報の示す時間長を変更する時間変更手段と、を更に備え、
前記記憶制御手段は、時間変更手段により変更された時間長に基づいて前記音声データを分割し、前記分割した音声データ毎にファイルを生成して前記記憶手段に記憶することを特徴とする。
請求項3に記載の発明は、請求項1又は2に記載の音声記録再生装置において、
前記記憶制御手段は、所定数のファイルを生成した場合に、該所定数のファイルごとにディレクトリを生成して前記記憶手段に記憶することを特徴とする。
請求項に記載の発明は、請求項1〜のいずれか一項に記載の音声記録再生装置において、
前記目次情報は、TOC情報であることを特徴とする。
請求項5に記載の発明は、音声データをアナログ信号として出力する音源装置と、前記音声データをデジタル信号に変換して記憶する記憶手段及び該記憶手段に記憶された音声データに基づいて再生を行う音声再生手段を備えた音声記録再生装置と、からなる音声記録再生システムであって、
前記音源装置は、
前記音声データの出力に伴い、該音声データの目次情報をデジタル信号からアナログ信号に変換して出力する目次情報出力手段を備え、
前記音声記録再生装置は、
前記アナログ信号に変換された目次情報を前記音源装置より取得する目次情報取得手段と、
ナログ信号として取得した前記目次情報をデジタル信号に変換した目次情報から音声データのトラック情報を抽出するトラック情報抽出手段と、
前記トラック情報が示す音声データ毎の時間長に基づいて前記音声データを分割し、前記分割した音声データ毎にファイルを生成して前記記憶手段に記憶する記憶制御手段と、を備えることを特徴とする。
請求項6に記載の発明は、請求項5に記載の音声記録再生システムであって、
前記音声記録再生システムは、
前記音声データの無音部分を検出する無音データ検出手段と、
前記トラック情報が示す音声データ毎の時間長と、前記無音部分検出手段が検出する無音部分が存在する時間情報との差分を検出する差分検出手段と、
前記差分検出手段が差分を検出する場合に、該差分に基づいて前記トラック情報の示す時間長を変更する時間変更手段と、を更に備え、
前記記憶制御手段は、時間変更手段により変更された時間長に基づいて前記音声データを分割し、前記分割した音声データ毎にファイルを生成して前記記憶手段に記憶することを特徴とする。
請求項に記載の発明は、請求項又はに記載の音声記録再生システムであって、
前記記憶制御手段は、所定数のファイルを生成した場合に、該所定数のファイルごとにディレクトリを生成して前記記憶手段に記憶することを特徴とする。
請求項に記載の発明は、請求項のいずれか一項に記載の音声記録再生システムにおいて、
前記目次情報は、TOC情報であることを特徴とする。
請求項9に記載の発明は、外部音源装置から音声データをアナログ信号として取得しデジタル信号に変換して電子データを記憶する記憶手段に記憶し、前記音声データに基づき音声再生手段により再生を行う音声記録再生方法であって、
ジタル信号からアナログ信号に変換された、前記音声データの目次情報を前記外部機器から取得するステップと、
ナログ信号として取得した前記目次情報をデジタル信号に変換した目次情報から音声データのトラック情報を抽出するステップと、
前記トラック情報が示す音声データ毎の時間長に基づいて前記音声データを分割し、前記分割した音声データ毎にファイルを生成して前記記憶手段に記憶するステップと、を含むことを特徴とする。
請求項10に記載の発明は、プログラムであって、外部音源装置から音声データをアナログ信号として取得しデジタル信号に変換して記憶する記憶手段と、前記音声データに基づき音声の再生を行う音声再生手段とを備える音声記録再生装置を制御するコンピュータを、
ジタル信号からアナログ信号に変換された、前記音声データの目次情報を前記外部機器から取得する機能と、
ナログ信号として取得した前記目次情報をデジタル信号に変換した目次情報から音声データのトラック情報を抽出する機能と、
前記トラック情報が示す音声データ毎の時間長に基づいて前記音声データを分割し、前記分割した音声データ毎にファイルを生成して前記記憶手段に記憶する機能と、を実現することを特徴とする。
本発明によれば、外部から取得した音声データの目次情報を取得する目次情報取得手段を備えることで、音声記録再生装置において、音声データの記憶管理において目次情報を利用することができる。特に、目次情報に含まれるトラック情報を参照し音声データの分割を行うことで、曲毎の音声データをファイルに記録することができるようになる。これにより、例えば、アナログにより音声データを取得した場合であっても、ユーザは所望する音声データを格納するファイルを指定すれば、あたかも当初よりファイル管理されて記録された音声データをサーチするかのごとく簡便に音声データの再生を行うことができるという効果がある。
また、音声データを分割して個別にデータをファイル管理する際、トラック情報の時間情報と、実際に記憶手段に記憶された音声データの開始地点との差分を検出する無音部分検出手段を設けることで、自動的に時間情報と音声データの実際の記録時間のズレを補正することができる。これにより、ファイルに格納される音声データの出だしが曲の途中や前の曲の終わり部分から再生されることなく好適なファイル管理を行うことができる。
また、所定数のファイルが生成されると、ディレクトリを自動的に生成してこれらファイルを格納するため、音声データの管理上の使い勝手が更に向上する。
更に、目次情報をアナログ方式により送受信する構成とすることで、データ伝送用の端子等の設置コストを抑制するという効果がある。
次に、図を用いて本発明を実施するための最良の形態について説明する。図1は、本発明を適用したポータブル記憶再生装置1をCDプレーヤ15と接続した状態を示す。先ず、ポータブル記憶再生装置1のについて説明する。ポータブル記憶再生装置1は、PC(Personal Computer)やCDプレーヤ等からデジタル音声データやアナログ音声データの供給を受け、半導体メモリやハードディスク等の記録媒体5に記憶し、ユーザの操作によって図示しないイヤホン等から音声データ等を出力するものである。
ポータブル記憶再生装置1は、CPU2、ROM(Read Only Memory)3、RAM(Random Access Memory)4、記録媒体5、音声処理部6、コマンド受信部7、コマンド入力端子8、音声データ入力端子9、表示部10、入力部11、割込みコントローラ12、外部I/F13及びイヤホン出力端子14から構成される。
制御部としてのCPU2は、オペレーションプログラムや音声データ等の取得及び各種音声処理用のアプリケーションプログラムをROM3から読み出し、ワークエリアとしてのRAM4に展開して音声再生処理や音声データ等の取得処理を制御する。音声データ取得処理では、外部I/F13を介してPCから音声データを入力して記録したり、後述する音声データ用ケーブル25及びコマンド用ケーブル24を介してCDプレーヤ15からアナログで入力される音声データの記録を行う。アナログによる入力の場合には、例えば、複数の音声データが記録されたCD−DAからの音声データを記録する場合には、これら複数の音声データが1つの長大な音声データであるものとして1つのファイルに記録される。これら複数の音声データを曲ごとに分割するため、コマンド用ケーブル24を介して入力されるTOC(Table Of Contents)情報から各トラックの時間情報を抽出し、この時間情報に基づいて、ファイルに記録された音声データ毎にトラックを生成する「トラック生成処理」を制御する。更に、アナログ音声データの記録では、これら複数の音声データ間の無音部分を検出し、この無音部分の検出結果とTOCから抽出するトラック数が一致するように補正を行う「ファイル補正処理」の制御を行う。「トラック生成処理」及び「ファイル補正処理」については後述する。
ROM3は、EEPROM(Electrical Erasable Programmable ROM)等の不揮発性メモリから構成される。ポータブル記憶再生装置1の制御に関するオペレーションプログラムや音声データの再生処理及び音声データの取得処理(例えば、「トラック生成処理」や「ファイル補正処理」)に関するアプリケーションプログラムを格納する。
RAM4は、フラッシュメモリ等の不揮発メモリから構成される。CPU2がオペレーションプログラムやアプリケーションプログラムとの協働により行う各種の演算及びその結果を一時的に記憶するとともに、TOC情報と後述するメタデータとの対応付けを行うデータテーブル等を展開するワークエリアある。
記録媒体5は、電気的及び磁気的にアプリケーションプログラム、音声データ、TOC情報及びメタデータ等を記憶するものであり、半導体メモリやハードディスク等から構成される。CDプレーヤから音声データを入力する場合は、アナログの音声データが入力されるため各音声データのファイル構成を有さない。このためアルバム用のCD−DAから複数の楽曲データが入力されても、記録媒体5内では、通常1つのファイルデータとして記録される。
本実施の形態における「ファイル分割処理」によれば、音声データは、ディレクトリ構造により区分されて格納される。図2に記録媒体5に記憶されるデータの構造例を示す。図2において、ポータブル記憶再生装置1の各種データを格納するデータ用ディレクトリD1が設けられ、その下位階層に音声データ用ディレクトリD2が設けられる。音声データ用ディレクトリD2にはその下位階層に複数の音声ファイル格納した個別ディレクトリD3及びD4が設けられる。
個別ディレクトリD3及びD4は、例えばCDプレーヤ15から出力される音声データが、アルバムのCD−DAに基づくものであれば、アルバム毎に1つのディレクトリを設けるようになっている。
各個別ディレクトリD3及びD4に格納される複数のファイルFは、1曲毎の音声データを格納する。
なお、ディレクトリの分類は、音声データを取得した日時に基づいて分類してもよいし、ユーザの嗜好に基づいて、例えば、アーティスト名で分類してもよいし、所定数のファイル単位で1つのディレクトリに格納するようにしるなど適宜変更することができる。
図1に戻り、音声処理部6は、音声データ入力端子9から入力されたアナログ音声データを、図示しないA/D(Analog/Digital)変換器にてデジタル音声データに変換し、ポータブル再生装置が採用する圧縮データ形式(例えば、MP3(登録商標))に変換するデコーダである。データ圧縮の後は記録媒体5に圧縮音声データを記録する。
コマンド受信部7は、コマンド入力端子8を介してCDプレーヤ15から入力されるアナログ形式のTOC情報を受信する。音声処理部6と同様にA/D変換器を備え、アナログ形式で出力されるTOC情報からデジタルのTOC情報に変換を行う。信号変換としては、例えばFAX通信等と同様に出力されるアナログ信号に対して閾値を設けて、1又は0に2値化してデジタイズを行う。図3に、出力されるアナログ信号を模式的に示す。CDプレーヤ15がCD−DAの再生を開始すると、先ずディスクの最内周に記録されたPCA(Power Calibration Area)及びPMA(Program Memory Area)等のスタートコードを経た後、リードイン領域の読み出しを行う。リードインには、1つの音声データ(1曲)が記録されたトラックや各トラックの時間情報等がデジタルの目次情報としてのTOCとして記録されている。このTOC情報は元々デジタルで記録され読み出されるものであるから、アナログ形式で出力しても図3に示すように基本的には矩形波として現れる。この矩形波に対し電圧に基づいて高低2種類の閾値を設定することで、コマンド受信部7にてデジタイズすることができる。デジタイズされたTOC情報は音声データと対応付けて記録媒体5に記憶される。
表示部10は、TFT(Thin Film Transistor)液晶素子や有機EL(Electro Luminescence)素子を用いたFPD(Flat Panel Display)から構成される。ポータブル記憶再生装置1の起動時における起動画面、音声データの選択時における選択画面及び曲のタイトル、アーティスト名、再生時間や各種アプリケーションプログラムに基づく時刻や機能選択等の表示を行う。入力部11は、音声データの再生、スキップ、曲の選択、各種機能設定に使用する入力キーや音声ボリューム調節用キー等の複数のキーから構成される。ユーザの操作性を考慮し、ポータブル記憶再生装置1で表示部10が設けられる平面と同じ面に主に設けるのが好ましい。なお、表示部10をタッチパネルとして入力部11と兼用してもよい。入力部11から出力される指示信号は割込みコントローラ12により割込み信号が生成され、適宜CPU2に出力することができる。
次に、CDプレーヤ15について説明する。CDプレーヤ15は、CDプレーヤ用制御部16、CDプレーヤ用ROM17、CDプレーヤ用RAM18、CD再生部19、コマンド出力端子21、コマンド送信部20、CDプレーヤ用入力部22及び音声出力端子23から構成される。
CDプレーヤ用制御部16は、CDプレーヤ用ROM17からCDプレーヤ15のオペレーションプログラムを読み出し、CDプレーヤ用RAM18に展開し全体制御を行うマイコン等から構成される。ユーザの操作により送信されるCDプレーヤ用入力部22からの操作信号に基づいて、CD−DAの再生等の音声出力に関する制御及びポータブル記憶再生装置1への音声データ及びTOC情報を送信する伝送制御を行う。
また、CDプレーヤ15からポータブル記憶再生装置1に録音を行う場合、ユーザが入力部11を操作して録音処理の開始状態にする。その後、ユーザがCDプレーヤ15のCDプレーヤ用入力部22を操作することによりTOC情報を入力させることで録音が行われるようになっている。なお、本発明はこれに限定されるものでなく、音声データ入力端子8やコマンド入力端子8にコンパレータ等を設け、電位差により音声データ用ケーブル25及びコマンド用ケーブル24の接続を検知する構成とし、CDプレーヤ15からの音声データ等の出力を検知すると自動的にポータブル記憶再生装置1を録音モードに移行する構成としても良い。
CD再生部19は、光学ピックアップ及びサーボモータ等から構成される公知の光学読取機構を適用する。本実施の形態では、CDプレーヤ15で再生する記録媒体としてCD−DAを採用するが、対応する機能に応じてCD−ROMやCD−R及びCD−RW等の書込み可能な記録媒体、更には各種のDVDを当然に適用できる。
コマンド送信部20はD/A変換器や増幅器から構成され、CD再生部19が読み取ったデジタルのTOC情報をアナログデータに変換し、出力用に所定の増幅を行ってポータブル記憶再生装置1に出力を行うものである。一般に、デジタル信号を他の電子機器に出力する場合、信号形式等の規格上の制限を受ける場合が少なからずある。この点、アナログ形式同士の電子機器間の信号伝送は、ゲインの整合性を満足すれば基本的には信号の伝送は容易に行うことができる。
音声データは、図示しないD/A変換器によりアナログ音声データに変換されて音声出力端子23から出力される。従来から民生用のCDプレーヤ等に適用される「LINE OUT」や、例えば、所定の規格に基づいたAUX端子を適用することができる。
次に、CDプレーヤ15から入力される音声データを記録する際に、ポータブル記憶再生装置1で行われる「トラック生成処理」及び「ファイル補正処理」について説明する。
上述の様に、音声データをアナログ入力すると、複数の音声データからなる入力データであっても1つの音声データファイルに記録される。このため、ユーザがポータブル記憶再生装置1でこの音声データを再生する際、所望する曲の音声データを指定することができず、早送り等を行い感覚的にサーチしなくてはならない。この煩を解消するため、1つのファイルに格納されている複数の音声データ毎にファイルを作成する「ファイル分割処理」を行う。「ファイル分割処理」は、TOC情報に含まれる各音声データの時間情報に基づいて、長大な1つの音声データとして1つのファイルに記録されている複数の音声データからなる音声データを、曲毎に分割してファイルを生成する処理である。
また、アルバム用のCD−DAのように複数の音声データ(曲)から構成される音声データをアナログで入力する場合には、TOC情報の時間情報と各音声データの開始及び終了時間が必ずしも一致しない場合がある。TOC情報の時間情報は、CDプレーヤ15でCD−DAを再生することを前提にするものであるため、この再生音声データを他の機器(ポータブル記憶再生装置1)に出力した場合に、他の機器内で記録された音声データの開始及び終了時間を正確に示すとは限らない。即ち、CDプレーヤ15及びポータブル記憶再生装置1内での処理やD/A(又はA/D)変換等の繰返し等によりアナログ音声データの記録(再生)時間がTOC情報の記録再生時間と一致せずに若干ズレる虞がある。このズレは記録する曲数が多いほど累積的に増大し、後半の曲の開始及び終了点は大きくずれる場合がある。このため、ズレがある場合にTOC情報の時間情報をポータブル記録再生装置用の時間情報に生成し直し、生成した時間情報に基づいて上述した「ファイル分割処理」を行う必要がある。この時間情報のずれを解消する処理が「ファイル補正処理」である。
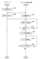
以下、図4に示すフロー図を用いて、「ファイル補正処理」について説明する。なお、以下の処理はプログラムに従いCPU2により処理される。また、「ファイル補正処理」は、音声データ取得処理で行われる処理であるため、ポータブル記憶再生装置1の記録媒体5に音声データ及びTOC情報が既に取得されているものとして説明を行う。
記録媒体5に記録されたTOC情報を読み出し(ステップS101)、TOC情報に含まれるトラック数が「1」より多いかの判断を行う(ステップS102)。即ち、音声データが1曲分である場合は(ステップS102:NO)、開始及び終了地点のズレを考慮する必要が無い。従って、処理を終了する。
ステップS102でトラック数が1曲より多い場合には(ステップS102:YES)、音声データの読出しを行う(ステップS103)。次いで、トラック数の基準となる最初の曲のトラック順:nを「n=1」とする処理を行う(ステップS104)。
次いで、トラック情報からn+1曲目(2曲目の音声データ)の時間情報を参照し、音声データ中でこの時間情報に対応する部分の一定時間以内に無音部分が存在する否かを検出する(ステップS105)。このときの無音部分とは、曲と曲との間の無音の部分であり、音声出力が「0」である場合以外に、一定の閾値以下の出力である場合も含む。例えば、フェードインやフェードアウト等で曲が開始又は終了する音声データに対応させるためである。また、一定時間内とは、TOC情報の時間情報に対応する音声データにズレが生じ、時間情報に対応する部分が無音部分(曲と曲との間の部分)でない場合に、この無音部分をサーチする時間の幅(例えば0.5秒〜2秒)をいう。時間の幅は予め記録する音声データの種類やユーザの好みにより適宜設定する。
ステップS105で、一定時間以内に無音部分を検出した場合には(ステップS105:YES)、記録した音声データの実際の時間情報をCPU2の時計回路(不図示)から取得し、n+1曲目の開始地点を示す新たな時間情報として書換えを行う(ステップS106)。即ち、TOC情報から取得したn+1曲目の時間情報を実際に時計回路でカウントしたn+1曲目の新たな時間情報に書換えを行う。
ステップS105にて、一定時間以内に無音部分を検出しない場合には(ステップS105:NO)、トラック情報から取得した時間情報を実際の音声データの時間情報と一致するものとしてn+1曲目の時間情報とする。即ち、例えば音声データがライブコンサートの模様を収録したデータであるとすると、曲ごとの間隔は観客の歓声等が収録されている場合があり無音とならない。このような場合は、トラック情報から取得した時間情報と曲の切れ目が一応一致するものとみなす。
次いで、ステップS104で基準とした最初の曲のトラック順:nをインクリメントしてn+1に書き換える処理を行う(ステップS108)。この処理により、例えば音声データに含まれる曲数が3つであるとすると、ステップS105で3曲目の曲の開始又は終了地点を補正する際に基準とする順番「n」が2曲目を示すことになる。
次いで、ステップS101で取得したTOC情報のトラック数情報と、ステップS108でインクリメントしたトラック順:n(つまり「2」)とを比較する処理を行う(ステップS109)。即ち、TOC情報から得られる全音声データ数との比較を行うことで「ファイル補正処理」の継続又は終了を判断する。ステップS109で両数字が一致しない場合には(ステップS109:NO)、ステップS105に戻り次の曲(3曲目)の補正処理を行う。一致する場合には(ステップS109:YES)、「ファイル補正処理」を終了する。
以上のように、「ファイル補正処理」を行うことにより、CDプレーヤ15及びポータブル記憶再生装置1の間で行われるアナログによるデータ伝送を要因とする音声データと時間情報のズレを補正することができる。これにより後の「ファイル分割処理」で曲毎にファイルに分割する際、曲の開始及び終了地点を一致させることができ、特定のファイルを指定して再生しても、全曲の終了部分や曲の出だしが途中から再生される等の不具合が解消される。
次に、図5示すフロー図を用いて、上述の「ファイル補正処理」を含め、「ファイル分割処理」とともにポータブル記憶再生装置1の音声データ取得処理について説明する。なお、以下の処理はプログラムに従い、CPU2が処理を行う。
ユーザがCDプレーヤ15に複数の音声データが記録されたCD−DAを装填し再生操作を行うと、CDプレーヤ用制御部16は、CD―DAのTOC情報を読み込み、コマンド送信部20に出力してコマンド出力端子21からTOC情報が出力される(ステップS201)。また、CDプレーヤ用制御部16は、このTOC情報に基づいてCD再生部19を制御し音声データの再生を行うとともに、音声出力端子23を介してアナログの音声データを出力する(ステップS202)。
CPU2は、コマンド入力端子8を介して取得したアナログのTOC情報をコマンド受信部7でデジタイズして取得する(ステップS301)。取得したTOC情報は記録媒体5に記憶される。
一方、音声データ入力端子9を介して入力され、音声処理部6でデジタイズされた音声データを取得し、1つのファイルを生成して記録媒体5に記憶する(ステップS302)。
その後、ステップS303にて、CDプレーヤ15からの音声データの出力を検出し、録音が終了したか否かを判断する。音声データの出力を検出する間は録音を継続する(ステップS303:NO)。録音の終了と判断する場合には(ステップS303:YES)、「ファイル補正処理」を行う(ステップS304)。
ステップS304の「ファイル補正処理」が終了すると、「ファイル補正処理」にて補正が行われた時間情報及び音声データに基づいて各曲の音声データ毎にファイルを生成して分割する「ファイル分割処理」を行う(ステップS305)。「ファイル分割処理」では、各トラックに対応する時間情報と一致する部分の音声データを1つの曲と音声データとみなして抽出し、この抽出した音声データ用のファイルを生成して格納する。
次いで、ステップS306において、ステップS305で生成した複数のファイルを1つのディレクトリに格納する処理を行う。全ての音声データをディレクトリに格納すると「ファイル分割処理」を終了し、ポータブル記憶再生装置1の音声データ取得処理が終了する。
以上、本発明を適用したポータブル記憶再生装置1によれば、TOC情報に基づいて、アナログ入力により記録した音声データを曲ごとにファイルに分割して格納することができる。このためユーザがポータブル記録再生装置で所望する曲のサーチをする際、PC等からファイル管理されて記録した音声データと同様に目的のファイルに即座にアクセスすることができるという効果ある。
また、TOC情報の時間情報とアナログ録音をした音声データとのズレを「ファイル補正処理」により補正することで、1つのファイルに格納される各曲の出だしや終了地点を一致させることができるという効果がある。
また、音声データを全てファイルに格納した後に、ディレクトリを生成してこれらファイルを自動的に格納するため音声データの管理効率が更に向上する。特に、音声データがアルバムのCD―DAから出力されたものであると、アルバム単位で自動的にディレクトリを作成することができる。
更に、TOC情報を「LINE OUT」や「AUX端子」等を用いて伝送する構成とすることで、デジタル伝送システムを採用する場合に比してコスト負担を抑制することができるという効果がある。
以上、本発明を実施するための最良の形態について説明したが、本発明は上述した種々の例に限定されるものではない。特に、音声データ取得処理ではステップS306において、生成した全てのファイルを1つのディレクトリに格納する処理を行ったが、予め定められたあるいはユーザが設定する所定のファイル数毎にディレクトリを生成する構成としてもよい。
本発明を実施するための最良の形態におけるポータブル記録再生装置及びこのポータブル記録再生装置と外部音源装置としてのCDプレーヤとにより構築される音声記録再生システムの構成を示したブロック図である。 本発明を実施するための最良の形態におけるポータブル記録再生装置での、ファイル及びディレクトリの一例を示した模式図である。 本発明を実施するための最良の形態における音声記録再生システムでのCDプレーヤから出力されるTOC情報の信号波形の一例を示した模式図である。 本発明を実施するための最良の形態におけるポータブル記録再生装置の「ファイル補正処理」の手順を示したフロー図である。 本発明を実施するための最良の形態におけるポータブル記録再生装置及び音声記録再生システムにおける音声データ取得処理の手順を示したフロー図である。
符号の説明
1 ポータブル記録再生装置
2 CPU
3 ROM
4 RAM
5 記録媒体
6 音声処理部
7 コマンド受信部
8 コマンド入力端子
9 音声データ入力端子
10 表示部
11 入力部
12 割込みコントローラ
13 外部インターフェース
14 イヤホン出力
15 CDプレーヤ
16 CDプレーヤ用制御部
17 CDプレーヤ用ROM
18 CDプレーヤ用RAM
19 CD再生部
20 コマンド送信部
21 コマンド出力端子
22 CDプレーヤ用入力部
23 音声出力端子
24 コマンド用ケーブル
25 音声データ用ケーブル
D1 データ用ディレクトリ
D2 音声データ用ディレクトリ
D3、D4 個別ディテクトリ
F ファイル

Claims (10)

  1. 音声データを記憶する記憶手段と、前記音声データに基づいて音声の再生を行う音声再生手段と、を備えた音声記録再生装置において、
    前記音声データを外部機器からアナログ信号として取得し、デジタル信号に変換して前記記憶手段に記憶する音声データ取得手段と、
    ジタル信号からアナログ信号に変換された、前記音声データの目次情報を前記外部機器から取得する目次情報取得手段と、
    ナログ信号として取得した前記目次情報をデジタル信号に変換した目次情報から音声データのトラック情報を抽出するトラック情報抽出手段と、
    前記トラック情報が示す音声データ毎の時間長に基づいて前記音声データを分割し、前記分割した音声データ毎にファイルを生成して前記記憶手段に記憶する記憶制御手段と、を備えることを特徴とする音声記録再生装置。
  2. 請求項1に記載の音声記録再生装置において、
    前記音声データ取得手段により取得した音声データから無音部分を検出する無音データ検出手段と、
    前記トラック情報が示す音声データ毎の時間長と、前記無音部分検出手段が検出する無音部分が存在する時間情報との差分を検出する差分検出手段と、
    前記差分検出手段が差分を検出する場合に、該差分に基づいて前記トラック情報の示す時間長を変更する時間変更手段と、を更に備え、
    前記記憶制御手段は、時間変更手段により変更された時間長に基づいて前記音声データを分割し、前記分割した音声データ毎にファイルを生成して前記記憶手段に記憶することを特徴とする音声記録再生装置。
  3. 請求項1又は2に記載の音声記録再生装置において、
    前記記憶制御手段は、所定数のファイルを生成した場合に、該所定数のファイルごとにディレクトリを生成して前記記憶手段に記憶することを特徴とする音声記録再生装置。
  4. 請求項1〜3のいずれか一項に記載の音声記録再生装置において、
    前記目次情報は、TOC情報であることを特徴とする音声記録再生装置。
  5. 音声データをアナログ信号として出力する音源装置と、前記音声データをデジタル信号に変換して記憶する記憶手段及び該記憶手段に記憶された音声データに基づいて再生を行う音声再生手段を備えた音声記録再生装置と、からなる音声記録再生システムであって、
    前記音源装置は、
    前記音声データの出力に伴い、該音声データの目次情報をデジタル信号からアナログ信号に変換して出力する目次情報出力手段を備え、
    前記音声記録再生装置は、
    前記アナログ信号に変換された目次情報を前記音源装置より取得する目次情報取得手段と、
    ナログ信号として取得した前記目次情報をデジタル信号に変換した目次情報から音声データのトラック情報を抽出するトラック情報抽出手段と、
    前記トラック情報が示す音声データ毎の時間長に基づいて前記音声データを分割し、前記分割した音声データ毎にファイルを生成して前記記憶手段に記憶する記憶制御手段と、を備えることを特徴とする音声記録再生システム。
  6. 請求項5に記載の音声記録再生システムであって、
    前記音声記録再生システムは、
    前記音声データの無音部分を検出する無音データ検出手段と、
    前記トラック情報が示す音声データ毎の時間長と、前記無音部分検出手段が検出する無音部分が存在する時間情報との差分を検出する差分検出手段と、
    前記差分検出手段が差分を検出する場合に、該差分に基づいて前記トラック情報の示す時間長を変更する時間変更手段と、を更に備え、
    前記記憶制御手段は、時間変更手段により変更された時間長に基づいて前記音声データを分割し、前記分割した音声データ毎にファイルを生成して前記記憶手段に記憶することを特徴とする音声記録再生システム。
  7. 請求項5又は6に記載の音声記録再生システムであって、
    前記記憶制御手段は、所定数のファイルを生成した場合に、該所定数のファイルごとにディレクトリを生成して前記記憶手段に記憶することを特徴とする音声記録再生システム。
  8. 請求項5〜7のいずれか一項に記載の音声記録再生システムにおいて、
    前記目次情報は、TOC情報であることを特徴とする音声記録再生システム。
  9. 外部音源装置から音声データをアナログ信号として取得しデジタル信号に変換して電子データを記憶する記憶手段に記憶し、前記音声データに基づき音声再生手段により再生を行う音声記録再生方法であって、
    ジタル信号からアナログ信号に変換された、前記音声データの目次情報を前記外部機器から取得するステップと、
    ナログ信号として取得した前記目次情報をデジタル信号に変換した目次情報から音声データのトラック情報を抽出するステップと、
    前記トラック情報が示す音声データ毎の時間長に基づいて前記音声データを分割し、前記分割した音声データ毎にファイルを生成して前記記憶手段に記憶するステップと、を含むことを特徴とする音声記録再生方法。
  10. 外部音源装置から音声データをアナログ信号として取得しデジタル信号に変換して記憶する記憶手段と、前記音声データに基づき音声の再生を行う音声再生手段とを備える音声記録再生装置を制御するコンピュータを、
    ジタル信号からアナログ信号に変換された、前記音声データの目次情報を前記外部機器から取得する機能と、
    ナログ信号として取得した前記目次情報をデジタル信号に変換した目次情報から音声データのトラック情報を抽出する機能と、
    前記トラック情報が示す音声データ毎の時間長に基づいて前記音声データを分割し、前記分割した音声データ毎にファイルを生成して前記記憶手段に記憶する機能と、を実現することを特徴とするプログラム。
JP2005284740A 2005-09-29 2005-09-29 音声記録再生装置、音声記録再生システム、音声記録再生方法及びプログラム Expired - Fee Related JP4635809B2 (ja)

Priority Applications (1)

Application Number Priority Date Filing Date Title
JP2005284740A JP4635809B2 (ja) 2005-09-29 2005-09-29 音声記録再生装置、音声記録再生システム、音声記録再生方法及びプログラム

Applications Claiming Priority (1)

Application Number Priority Date Filing Date Title
JP2005284740A JP4635809B2 (ja) 2005-09-29 2005-09-29 音声記録再生装置、音声記録再生システム、音声記録再生方法及びプログラム

Publications (2)

Publication Number Publication Date
JP2007095196A JP2007095196A (ja) 2007-04-12
JP4635809B2 true JP4635809B2 (ja) 2011-02-23

Family

ID=37980733

Family Applications (1)

Application Number Title Priority Date Filing Date
JP2005284740A Expired - Fee Related JP4635809B2 (ja) 2005-09-29 2005-09-29 音声記録再生装置、音声記録再生システム、音声記録再生方法及びプログラム

Country Status (1)

Country Link
JP (1) JP4635809B2 (ja)

Family Cites Families (3)

* Cited by examiner, † Cited by third party
Publication number Priority date Publication date Assignee Title
JP2000057747A (ja) * 1998-08-05 2000-02-25 Sanyo Electric Co Ltd オーディオダビングシステム及び記録媒体
JP2002216419A (ja) * 2001-01-19 2002-08-02 Sony Corp ダビング装置
JP4179021B2 (ja) * 2003-04-03 2008-11-12 ソニー株式会社 符号化装置、符号化方法

Also Published As

Publication number Publication date
JP2007095196A (ja) 2007-04-12

Similar Documents

Publication Publication Date Title
US6388961B1 (en) Recording apparatus, playback apparatus, recording method, and playback method
KR20050021701A (ko) 오디오 레벨 정보 기록 관리방법과 디지털 오디오기기에서의 오디오 출력 레벨 조절방법
US20060248235A1 (en) Method and apparatus for data collection in a media player
JP2002268923A (ja) 情報再生装置及びプログラム情報の消去方法
JP4250328B2 (ja) 記録装置
JP4635809B2 (ja) 音声記録再生装置、音声記録再生システム、音声記録再生方法及びプログラム
JP2004039113A (ja) 情報出力装置、情報出力方法、プログラム、記憶媒体
KR20040101466A (ko) 기록 재생장치 및 기록 재생방법
JP4905190B2 (ja) 音声再生装置、音声再生方法、及びプログラム
JP4588626B2 (ja) 楽曲再生装置、再生制御方法、および、プログラム
JP4635807B2 (ja) 音声記録再生装置、音声記録再生システム、音声記録再生方法及び音声記録再生プログラム
JP5094442B2 (ja) 再生装置およびプレイリスト更新方法
JP2007080304A (ja) オーディオ装置及び楽曲再生方法
JP2007226867A (ja) マルチメディア装置
JP4978306B2 (ja) コンテンツファイル処理装置、コンテンツファイル処理方法及びコンテンツファイル処理プログラム
KR20040050574A (ko) 디지털 오디오 파일의 하이라이트 정보 기록/재생 장치 및방법
JP2009004047A (ja) 再生装置および再生方法
JP2005235365A (ja) 情報再生装置及び音声録音・再生装置
JP4093225B2 (ja) 編集装置および編集方法
JP2004171684A (ja) 音楽再生装置およびシステム
JP4759093B2 (ja) コンテンツ蓄積制御システムおよびその音楽再生装置
JP3874121B2 (ja) 記録装置および記録方法
JP5035233B2 (ja) オーディオ装置、プログラム、及び区切り情報付与方法
JP2007095188A (ja) 記録再生装置、記録再生システム、記録再生方法及びプログラム
JP2004079061A (ja) メディアプレーヤー装置、メディアプレーヤープログラム、ユーザーインターフェイス、トラック再生停止方法。

Legal Events

Date Code Title Description
A621 Written request for application examination

Free format text: JAPANESE INTERMEDIATE CODE: A621

Effective date: 20080902

A977 Report on retrieval

Free format text: JAPANESE INTERMEDIATE CODE: A971007

Effective date: 20100520

A131 Notification of reasons for refusal

Free format text: JAPANESE INTERMEDIATE CODE: A131

Effective date: 20100601

A521 Request for written amendment filed

Free format text: JAPANESE INTERMEDIATE CODE: A523

Effective date: 20100721

A131 Notification of reasons for refusal

Free format text: JAPANESE INTERMEDIATE CODE: A132

Effective date: 20100810

A521 Request for written amendment filed

Free format text: JAPANESE INTERMEDIATE CODE: A523

Effective date: 20101005

TRDD Decision of grant or rejection written
A01 Written decision to grant a patent or to grant a registration (utility model)

Free format text: JAPANESE INTERMEDIATE CODE: A01

Effective date: 20101026

A01 Written decision to grant a patent or to grant a registration (utility model)

Free format text: JAPANESE INTERMEDIATE CODE: A01

A61 First payment of annual fees (during grant procedure)

Free format text: JAPANESE INTERMEDIATE CODE: A61

Effective date: 20101108

FPAY Renewal fee payment (event date is renewal date of database)

Free format text: PAYMENT UNTIL: 20131203

Year of fee payment: 3

R150 Certificate of patent or registration of utility model

Free format text: JAPANESE INTERMEDIATE CODE: R150

LAPS Cancellation because of no payment of annual fees