JP3962968B2 - 自動車用変速機のパーキング装置 - Google Patents

自動車用変速機のパーキング装置 Download PDF

Info

Publication number
JP3962968B2
JP3962968B2 JP10355799A JP10355799A JP3962968B2 JP 3962968 B2 JP3962968 B2 JP 3962968B2 JP 10355799 A JP10355799 A JP 10355799A JP 10355799 A JP10355799 A JP 10355799A JP 3962968 B2 JP3962968 B2 JP 3962968B2
Authority
JP
Japan
Prior art keywords
parking
transmission
select
select lever
lever
Prior art date
Legal status (The legal status is an assumption and is not a legal conclusion. Google has not performed a legal analysis and makes no representation as to the accuracy of the status listed.)
Expired - Fee Related
Application number
JP10355799A
Other languages
English (en)
Other versions
JP2000289482A (ja
Inventor
雅 中村
Current Assignee (The listed assignees may be inaccurate. Google has not performed a legal analysis and makes no representation or warranty as to the accuracy of the list.)
Suzuki Motor Corp
Original Assignee
Suzuki Motor Corp
Priority date (The priority date is an assumption and is not a legal conclusion. Google has not performed a legal analysis and makes no representation as to the accuracy of the date listed.)
Filing date
Publication date
Application filed by Suzuki Motor Corp filed Critical Suzuki Motor Corp
Priority to JP10355799A priority Critical patent/JP3962968B2/ja
Publication of JP2000289482A publication Critical patent/JP2000289482A/ja
Application granted granted Critical
Publication of JP3962968B2 publication Critical patent/JP3962968B2/ja
Anticipated expiration legal-status Critical
Expired - Fee Related legal-status Critical Current

Links

Images

Landscapes

  • Gear-Shifting Mechanisms (AREA)
  • Mechanical Control Devices (AREA)
  • Control Of Transmission Device (AREA)
  • Arrangement Or Mounting Of Control Devices For Change-Speed Gearing (AREA)

Description

【0001】
【発明の属する技術分野】
この発明は自動車用変速機のパーキング装置に係り、特に所定のレンジ位置におけるパーキング機構のロック動作及びロック解除動作を手動操作手段によって行うことができ、切換操作を行うモータアクチュエータの荷重を小さく押さえることができ、モータアクチュエータをコンパクト・軽量化し得る自動車用変速機のパーキング装置に関するものである。
【0002】
【従来の技術】
自動車には、エンジンからの駆動力を所定状態の変速する手動変速機あるいは自動変速機が搭載されている。
【0003】
また、前記自動変速機においては、エンジン停止時に機械的にロックする停車用のパーキング機構を有している。
【0004】
前記自動車用変速機のパーキング装置しては、特開平6−191382号公報に開示されるものがある。この公報に開示される自動変速機のパーキング装置は、回転軸に係止可能なパーキングポールと、パーキングポールに連係しパーキングポールを回転軸に係止させる揺動自在なパーキングシフトレバーと、運転者の操作により移動しパーキングシフトレバーを揺動させるパーキングシフトロッドとを備えるとともに、パーキングポールが回転軸に係止した状態に相当する設定量以上のパーキングシフトレバーの揺動を規制するストッパー手段と、ストッパー手段によるパーキングシフトレバーの揺動の規制時にパーキングシフトレバーに対するパーキングシフトロッドの相対移動を許容する相対移動許容手段とを備え、パーキング動作を確実に且つその解除を軽操作力で行い得る。
【0005】
【発明が解決しようとする課題】
ところで、従来の自動車用変速機、例えば自動変速機においては、エンジンと自動変速機との間にトルクコンバータが配設されており、エンジン停止時にはトルクを伝達させることができず、トルク伝達系統を機械的にロックして停車を果たすパーキング機構が設けられている。
【0006】
また、手動変速機においては、通常、エンジンと手動変速機との間にクラッチが設けられており、エンジン停止時にクラッチを係合状態すれば、停車を行うことができる。
【0007】
更に、手動変速機をベースとしたパウダクラッチ式自動変速機においては、エンジン停止時にトルクを伝達させることができないため、上述した自動変速機のものと同様に、パーキング機構を設ける必要がある。
【0008】
例えば、パーキング機構としては、図6に示す如く、自動変速機102のカウンタ軸103端部にパーキングギヤ136を配設し、このパーキングギヤ136を機械的にロックするものがあるが、パーキングギヤ136の配設によって自動変速機102が大型化する。
【0009】
そして、前記パウダクラッチ式自動変速機においては、パーキング機構を追加した場合、坂道にてパーキング状態からパーキング解除を行う際に、大なる荷重が必要となる。
【0010】
対処策としては、コントローラからの信号によってシフト及びセレクト操作を行うモータアクチュエータのモータ容量を大とする方策も考えられるが、大型のモータアクチュエータを使用すると、レイアウト上困難であるとともに、コストが大となり、経済的に不利であるという不都合がある。
【0011】
【課題を解決するための手段】
そこで、この発明は、上述不都合を除去するために、手動変速機をベースとした自動変速可能な自動車用変速機を設け、この変速機のセレクトレバーのレバー軸内に摺動可能に設けられたロッドの端部に取り付けられるポジションピンをポジションプレートの段部開口に形成された段部に係合させて前記セレクトレバーを所定のレンジ位置に移動させ、前記レンジ位置を検出してシフト及びセレクト操作を行うモータアクチュエータを設けるとともにこのモータアクチュエータを駆動制御するコントローラを設け、前記変速機のトルク伝達系統を機械的にロックするパーキング機構を設けた自動車用変速機のパーキング装置において、前記パーキング機構と前記セレクトレバーとの間に手動操作手段を設け、該手動操作手段は、セレクトレバーに対して同一回動中心を有すべく、前記セレクトレバーの下端を軸支する支軸に中間部位が装着される切換プレートと、パーキング機構のパーキングギヤに係合するパーキングアームと、前記切換プレートとパーキングアームとを連絡するセレクトケーブルとを有し、前記セレクトレバーの回動により前記ポジションピンが係合する凹部を前記切換プレートの上端に形成するとともにセレクトケーブルの一端を前記切換プレートの下端に接続させて設け、Pレンジ位置とRレンジ位置の間では、前記凹部とポジションピンとが係合することにより前記切換プレートは前記シフトレバーと一体的に回動し、この切換プレートの回動動作は前記セレクトケーブルを介してパーキングアームに連絡され、パーキングアームに設けた係合凸部をパーキングギヤに係合させて変速機をロック状態とするロック動作と、この係合凸部とパーキングギヤとの係合を解除させて変速機をロック解除状態するロック解除動作とを前記セレクトレバーの回動で切換操作可能に構成し、前記ポジションプレートの後退用の前記段部と中立用の前記段部との間の下部に上向きの突出段差を形成し、前記凹部の2速側の一端の突出高さをこの突出段差の高さ位置より低く設定し、RレンジとNレンジとの間では前記ポジションピンを前記凹部から抜け出させて前記切換プレートと前記セレクトレバーとの係合を解除させて前記セレクトレバーのみを回動させ、前記セレクトレバーのレンジ位置を検出することによって前記モータアクチュエータによりシフト及びセレクト操作を行うように構成したことを特徴とする。
【0012】
【発明の実施の形態】
上述の如く発明したことにより、所定のレンジ位置において、手動操作手段によりパーキング機構のロック動作及びロック解除動作を行い、切換操作を行うモータアクチュエータの荷重を小さく押さえ、モータアクチュエータをコンパクト・軽量化している。
【0013】
【実施例】
以下図面に基づいてこの発明の実施例を詳細に説明する。
【0014】
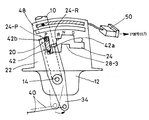
図1〜図5はこの発明の実施例を示すものである。図1において、2は手動変速機をベースとした自動変速可能な自動車用変速機、4はセレクトレバーである。
【0015】
前記変速機2に、図1に示す如く、変速機2のシフト及びセレクト操作を行うモータアクチュエータ6を設けるとともに、このモータアクチュエータ6を駆動制御するコントローラ8を設ける。
【0016】
また、前記セレクトレバー4は、図1〜図4に示す如く、レバー軸10の下端側を図示しない車体側ハウジングの下部に突設したブラケット12に支軸14により軸支するとともに、レバー軸10の上端側を図示しないガイドプレートのガイド孔部(図示せず)を挿通して上方に突出させ、上端にノブ16を設けている。
【0017】
更に、このノブ16に操作ボタン18を設け、この操作ボタン18は、レバー軸10内に摺動可能に設けた図示しないロッドの一端側に当接され、ロッドの他端側にはポジションピン20が取り付けられている。
【0018】
前記車体側ハウジングには、上方にポジションプレート22を立設し、このポジションプレート22に、前記セレクトレバー4の操作に対応してポジションピン20の係合される段部開口24が形成されている。
【0019】
この段部開口24は、駐車用段部24−Pと、後退用段部24−Rと、中立用段部24−Nと、走行用段部24−Dと、2速用段部24−2とからなり、前記段部開口24の一側(図3において左側)に駐車用段部24−Pを設け、この駐車用段部24−P近傍には、凸部26を介して後退用段部24−Rを設ける。
【0020】
また、後退用段部24−Rに第1段差28−1を介して中立用段部24−Nと走行用段部24−Dとが同一高さ位置に形成され、段部開口24の他側(図3において右側)に第2段差28−2を介して2速用段部24−2が形成されている。このとき、段部開口24の後退用段部24−Rと中立用段部24−N間下部には、突出段差28−3が形成れる。
【0021】
そして、前記変速機2のトルク伝達系統を機械的にロックするパーキング機構30を設け、所定のレンジ位置におけるパーキング機構30のロック動作及びロック解除動作を手動にて行う手動操作手段32を設ける構成とする。
【0022】
詳述すれば、前記手動操作手段32は、ポジションピン20が駐車用段部24−Pに係合するPレンジ位置とポジションピン20が後退用段部24−Rに係合するRレンジ位置間におけるパーキング機構30のロック動作及びロック解除動作を手動にて行うものである。
【0023】
また、前記手動操作手段32は、セレクトレバー4に対して同一回動中心を有すべく配設される切換プレート34と、パーキング機構30のパーキングギヤ36に係合するパーキングアーム38と、前記切換プレート34とパーキングアーム38とを連絡するセレクトケーブル40とを有している。
【0024】
このとき、前記切換プレート34は、図1〜図4に示す如く、前記セレクトレバー4の支軸14に中間部位を装着し、上端に前記ポジションピン20に係合する凹部42を形成するとともに、下端にセレクトケーブル40の一端側を接続させている。そして、凹部42の2速側の一端42aを、前記突出段差28−3の高さ位置よりも小とする。
【0025】
更に、このセレクトケーブル40の他端側は、図1に示す如く、リンク機構44を介してパーキングアーム38に連絡されている。
【0026】
このパーキングアーム38は、前記変速機2に配設されるパーキングギヤ36に係合する係合凸部46を有している。
【0027】
前記ポジションプレート22の上部位置には、セレクトレバー4のレンジ位置を検出するインヒビタスイッチ48を設け、このインヒビタスイッチ48からの検出信号をカプラ50を介して前記コントローラ8に入力させるものである。
【0028】
そして、Pレンジ位置とRレンジ位置間におけるパーキング機構30のロック動作及びロック解除動作を前記手動操作手段32によって行うとともに、Rレンジ位置からNレンジ、Dレンジを経て、2レンジ位置までの間では、前記インヒビタスイッチ48によってセレクトレバー4のレンジ位置を検出し、このインヒビタスイッチ48からの検出信号を入力したコントローラ8によってモータアクチュエータ6を駆動制御するものである。
【0029】
なお、符号42bは、前記凹部42のパーキング側の他端である。
【0030】
次に作用を説明する。
【0031】
前記セレクトレバー4が、Rレンジ位置からNレンジ、Dレンジを経て、2レンジ位置までの間において操作される場合、例えば図5に示す如く、前記セレクトレバー4を2レンジ位置に移動させた場合には、前記凹部42内にポジションピン20が位置しておらず、前記インヒビタスイッチ48によってセレクトレバー4のレンジ位置を検出し、このインヒビタスイッチ48からの検出信号(2ND信号)を入力したコントローラ8によってモータアクチュエータ6を2ND状態に駆動制御する。
【0032】
また、Pレンジ位置とRレンジ位置間におけるパーキング機構30のロック解除動作、つまりPレンジ位置からRレンジ位置へセレクトレバー4を移動させる際には、このセレクトレバー4の移動に応じてポジションピン20がポジションプレート22の段部開口24を移動する(図3参照)。
【0033】
このとき、ポジションピン20が前記切換プレート34の凹部42の一端42aを押圧し、支軸14を中心として前記手動操作手段32の切換プレート34を時計回り方向に回動させ、この切換プレート34の回動動作がセレクトケーブル40及びリンク機構44を介してパーキングアーム38に連絡され、パーキングアーム38の係合凸部46とパーキングギヤ36との係合を解除させ、変速機2をロック解除状態とする。
【0034】
更に、Pレンジ位置とRレンジ位置間におけるパーキング機構30のロック動作、つまりRレンジ位置からPレンジ位置へセレクトレバー4を移動させる際には、このセレクトレバー4の移動に応じてポジションピン20がポジションプレート22の段部開口24を移動する(図4参照)。
【0035】
このとき、ポジションピン20が前記切換プレート34の凹部42の他端42bを押圧し、支軸14を中心として前記手動操作手段32の切換プレート34を逆時計回り方向に回動させ、この切換プレート34の回動動作がセレクトケーブル40及びリンク機構44を介してパーキングアーム38に連絡され、パーキングアーム38の係合凸部46をパーキングギヤ36に係合させ、変速機2をロック状態とする。
【0036】
これにより、所定のレンジ位置、例えばPレンジ位置とRレンジ位置間におけるパーキング機構30のロック動作及びロック解除動作を前記手動操作手段32によって行うことができ、Rレンジ位置からNレンジ、Dレンジを経て、2レンジ位置までの間において切換操作できるモータアクチュエータ6であれば良く、モータアクチュエータ6の荷重を小さく押さえることができ、モータアクチュエータ6をコンパクト・軽量化し得て、実用上有利である。
【0037】
また、前記手動操作手段32を、セレクトレバー4に対して同一回動中心を有すべく配設される切換プレート34と、パーキング機構30のパーキングギヤ36に係合するパーキングアーム38と、前記切換プレート34とパーキングアーム38とを連絡するセレクトケーブル40とを有する構成としたことにより、機械的構造とすることができ、信頼性を向上し得る。
【0038】
なお、この発明は上述実施例に限定されるものではなく、種々の応用改変が可能である。
【0039】
例えば、この発明の実施例においては、前記手動操作手段を、セレクトレバーに対して同一回動中心を有すべく配設される切換プレートと、パーキング機構のパーキングギヤに係合するパーキングアームと、前記切換プレートとパーキングアームとを連絡するセレクトケーブルとを有する構成としたが、前記セレクトレバーに2本のケーブルを接続し、これらのケーブルによってパーキングアームの係合・係合解除を行う特別構成とすることも可能である。
【0040】
すなわち、セレクトレバーのセレクト操作時に夫々逆に進退動作する2本のケーブルを設けるものである。
【0041】
さすれば、リンク機構を使用しなくともパーキングアームの係合・係合解除を行うことができ、構成が簡略化されるとともに、2本のケーブルによって係合・係合解除が確実に行われることとなり、切換動作の信頼性を向上させることができる。
【0042】
また、この発明の実施例においては、Pレンジ位置とRレンジ位置間のパーキング機構のロック動作及びロック解除動作を手動操作手段によって行うとともに、Rレンジ位置からNレンジ、Dレンジを経て、2レンジ位置までの間の切換操作をモータアクチュエータにて行っているが、モータアクチュエータの動作をRレンジ位置からNレンジ、Dレンジを経て、2レンジ位置までの間に限定せず、手動操作手段の補助用として機能させる特別構成とすることも可能である。
【0043】
さすれば、Pレンジ位置とRレンジ位置間におけるパーキング機構のロック動作及びロック解除動作の際に、手動操作手段とモータアクチュエータからの駆動力との両方を使用することが可能となり、パーキング機構のロック動作及びロック解除動作の操作性を向上させることができる。
【0044】
更に、この発明の実施例においては、手動操作手段によってパーキング機構のロック動作及びロック解除動作を行う構成としたが、手動操作手段に緊急移動機能を付加する特別構成とすることも可能である。
【0045】
すなわち、通常時には、手動操作手段によってパーキング機構のロック動作及びロック解除動作を行い、緊急時には手動操作手段によって変速機を、例えばDシフト位置に強制的にシフトさせるものである。
【0046】
さすれば、モータアクチュエータが故障して変速機のシフトができない状態となっても、手動操作手段によって変速機をDシフト位置に強制的にシフトさせることができ、緊急時の移動が可能となるものである。
【0047】
【発明の効果】
以上詳細に説明した如くこの本発明によれば、所定のレンジ位置におけるパーキング機構のロック動作及びロック解除動作を手動操作手段によって行うことができ、切換操作を行うモータアクチュエータの荷重を小さく押さえることができ、モータアクチュエータをコンパクト・軽量化し得て、実用上有利である。
【図面の簡単な説明】
【図1】この発明の実施例を示す自動車用変速機のパーキング装置のセレクト機構部分の概略構成図である。
【図2】セレクトレバーの概略図である。
【図3】R(リバース)ポジション時のセレクトレバーの概略図である。
【図4】P(パーキング)ポジション時のセレクトレバーの概略図である。
【図5】2NDポジション時のセレクトレバーの概略図である。
【図6】この発明の従来技術を示すマニュアルトランスミッションをベースとした自動変速機の概略断面図である。
【符号の説明】
2 自動車用変速機
4 セレクトレバー
6 モータアクチュエータ
8 コントローラ
10 レバー軸
12 ブラケット
14 支軸
20 ポジションピン
22 ポジションプレート
24 段部開口
24−P 駐車用段部
24−R 後退用段部
24−N 中立用段部
24−D 走行用段部
24−2 2速用段部
30 パーキング機構
32 手動操作手段
34 切換プレート
36 パーキングギヤ
38 パーキングアーム
40 セレクトケーブル
42 凹部
44 リンク機構
46 係合凸部
48 インヒビタスイッチ
50 カプラ

Claims (1)

  1. 手動変速機をベースとした自動変速可能な自動車用変速機を設け、この変速機のセレクトレバーのレバー軸内に摺動可能に設けられたロッドの端部に取り付けられるポジションピンをポジションプレートの段部開口に形成された段部に係合させて前記セレクトレバーを所定のレンジ位置に移動させ、前記レンジ位置を検出してシフト及びセレクト操作を行うモータアクチュエータを設けるとともにこのモータアクチュエータを駆動制御するコントローラを設け、前記変速機のトルク伝達系統を機械的にロックするパーキング機構を設けた自動車用変速機のパーキング装置において、前記パーキング機構と前記セレクトレバーとの間に手動操作手段を設け、該手動操作手段は、セレクトレバーに対して同一回動中心を有すべく、前記セレクトレバーの下端を軸支する支軸に中間部位が装着される切換プレートと、パーキング機構のパーキングギヤに係合するパーキングアームと、前記切換プレートとパーキングアームとを連絡するセレクトケーブルとを有し、前記セレクトレバーの回動により前記ポジションピンが係合する凹部を前記切換プレートの上端に形成するとともにセレクトケーブルの一端を前記切換プレートの下端に接続させて設け、Pレンジ位置とRレンジ位置の間では、前記凹部とポジションピンとが係合することにより前記切換プレートは前記シフトレバーと一体的に回動し、この切換プレートの回動動作は前記セレクトケーブルを介してパーキングアームに連絡され、パーキングアームに設けた係合凸部をパーキングギヤに係合させて変速機をロック状態とするロック動作と、この係合凸部とパーキングギヤとの係合を解除させて変速機をロック解除状態するロック解除動作とを前記セレクトレバーの回動で切換操作可能に構成し、前記ポジションプレートの後退用の前記段部と中立用の前記段部との間の下部に上向きの突出段差を形成し、前記凹部の2速側の一端の突出高さをこの突出段差の高さ位置より低く設定し、RレンジとNレンジとの間では前記ポジションピンを前記凹部から抜け出させて前記切換プレートと前記セレクトレバーとの係合を解除させて前記セレクトレバーのみを回動させ、前記セレクトレバーのレンジ位置を検出することによって前記モータアクチュエータによりシフト及びセレクト操作を行うように構成したことを特徴とする自動車用変速機のパーキング装置。
JP10355799A 1999-04-12 1999-04-12 自動車用変速機のパーキング装置 Expired - Fee Related JP3962968B2 (ja)

Priority Applications (1)

Application Number Priority Date Filing Date Title
JP10355799A JP3962968B2 (ja) 1999-04-12 1999-04-12 自動車用変速機のパーキング装置

Applications Claiming Priority (1)

Application Number Priority Date Filing Date Title
JP10355799A JP3962968B2 (ja) 1999-04-12 1999-04-12 自動車用変速機のパーキング装置

Publications (2)

Publication Number Publication Date
JP2000289482A JP2000289482A (ja) 2000-10-17
JP3962968B2 true JP3962968B2 (ja) 2007-08-22

Family

ID=14357131

Family Applications (1)

Application Number Title Priority Date Filing Date
JP10355799A Expired - Fee Related JP3962968B2 (ja) 1999-04-12 1999-04-12 自動車用変速機のパーキング装置

Country Status (1)

Country Link
JP (1) JP3962968B2 (ja)

Families Citing this family (7)

* Cited by examiner, † Cited by third party
Publication number Priority date Publication date Assignee Title
JP2003034157A (ja) * 2001-07-19 2003-02-04 Toyota Motor Corp 変速機のシフト制御装置及び変速機のシフト操作装置
DE10326118B4 (de) 2003-06-06 2005-04-14 ZF Lemförder Metallwaren AG Schaltvorrichtung zur mechanisch kopplungsfreien Übertragung von Schaltbefehlen an ein automatisches Kraftfahrzeuggetriebe
DE102005062298A1 (de) * 2005-12-24 2007-06-28 Dr.Ing.H.C. F. Porsche Ag Schaltvorrichtung für ein Getriebe
DE102007007681A1 (de) * 2007-02-16 2008-08-21 Audi Ag Vorrichtung und Verfahren zum Abstellen eines Fahrzeugs mit einem automatischen Getriebe
DE102008028614B3 (de) * 2008-06-18 2009-11-12 Ecs Engineered Control Systems Ag Wählhebelanordnung für ein Automatikgetriebe
DE102010029704A1 (de) * 2010-06-04 2011-12-08 Zf Friedrichshafen Ag Shift-by-wire-Schaltvorrichtung mit mechanischer Parksperrenbetätigung
WO2018186028A1 (ja) * 2017-04-06 2018-10-11 アルプス電気株式会社 シフト装置

Also Published As

Publication number Publication date
JP2000289482A (ja) 2000-10-17

Similar Documents

Publication Publication Date Title
US5950782A (en) Arrangement and method for locking a selector mechanism of an automatically operating change-speed gearbox
AU598960B2 (en) Locking apparatus for shift lever
JPH0523388Y2 (ja)
JP3962968B2 (ja) 自動車用変速機のパーキング装置
US20050160859A1 (en) Device to switch over a mechanical shifting means
US7237804B2 (en) Vehicle tilt type steering device
EP2515003B1 (en) Shifting device
JPH03239868A (ja) 自動変速機のセレクト機構
JP4042222B2 (ja) 車両用トランスミッションのシフトロック装置
JPH0452133Y2 (ja)
JPH0533374Y2 (ja)
JPH0617622Y2 (ja) 自動変速機のシフト・ロック装置
JPH08142699A (ja) シフトレバーのシフトロック構造
JPH01195137A (ja) 自動変速機のシフト・ロック装置
JP2571723B2 (ja) ステアリングロック装置
JPH04119251A (ja) シフトレバーのロック装置
JP4739508B2 (ja) 自動変速機用セレクトレバー装置のシフトロック機構
JPH0742851Y2 (ja) セレクタレバーのロック装置
JP2897935B2 (ja) 自動変速機のシフトロック解除装置
JPH05296339A (ja) 自動変速機のフェールセーフ機構
JP3700189B2 (ja) トラクタの走行伝動装置
JPH04274931A (ja) 自動変速機のシフトロック解除装置
JPH06278583A (ja) パーキングブレーキ装置
JPH01257631A (ja) 自動変速機の操作装置
JPH0542900Y2 (ja)

Legal Events

Date Code Title Description
A977 Report on retrieval

Free format text: JAPANESE INTERMEDIATE CODE: A971007

Effective date: 20060925

A131 Notification of reasons for refusal

Free format text: JAPANESE INTERMEDIATE CODE: A131

Effective date: 20061128

A521 Written amendment

Free format text: JAPANESE INTERMEDIATE CODE: A523

Effective date: 20070126

TRDD Decision of grant or rejection written
A01 Written decision to grant a patent or to grant a registration (utility model)

Free format text: JAPANESE INTERMEDIATE CODE: A01

Effective date: 20070427

A61 First payment of annual fees (during grant procedure)

Free format text: JAPANESE INTERMEDIATE CODE: A61

Effective date: 20070510

FPAY Renewal fee payment (event date is renewal date of database)

Free format text: PAYMENT UNTIL: 20110601

Year of fee payment: 4

FPAY Renewal fee payment (event date is renewal date of database)

Free format text: PAYMENT UNTIL: 20110601

Year of fee payment: 4

FPAY Renewal fee payment (event date is renewal date of database)

Free format text: PAYMENT UNTIL: 20120601

Year of fee payment: 5

FPAY Renewal fee payment (event date is renewal date of database)

Free format text: PAYMENT UNTIL: 20120601

Year of fee payment: 5

FPAY Renewal fee payment (event date is renewal date of database)

Free format text: PAYMENT UNTIL: 20130601

Year of fee payment: 6

FPAY Renewal fee payment (event date is renewal date of database)

Free format text: PAYMENT UNTIL: 20130601

Year of fee payment: 6

FPAY Renewal fee payment (event date is renewal date of database)

Free format text: PAYMENT UNTIL: 20140601

Year of fee payment: 7

LAPS Cancellation because of no payment of annual fees