JP2010052911A - ジブ付きクレーン車のジブ格納装置 - Google Patents

ジブ付きクレーン車のジブ格納装置 Download PDF

Info

Publication number
JP2010052911A
JP2010052911A JP2008220907A JP2008220907A JP2010052911A JP 2010052911 A JP2010052911 A JP 2010052911A JP 2008220907 A JP2008220907 A JP 2008220907A JP 2008220907 A JP2008220907 A JP 2008220907A JP 2010052911 A JP2010052911 A JP 2010052911A
Authority
JP
Japan
Prior art keywords
jib
pin
escape
fulcrum
boom
Prior art date
Legal status (The legal status is an assumption and is not a legal conclusion. Google has not performed a legal analysis and makes no representation as to the accuracy of the status listed.)
Granted
Application number
JP2008220907A
Other languages
English (en)
Other versions
JP5248952B2 (ja
JP2010052911A5 (ja
Inventor
Kenji Tanaka
健司 田中
Kazuhiro Kobayashi
和宏 小林
Toshiaki Arakawa
敏明 荒川
Current Assignee (The listed assignees may be inaccurate. Google has not performed a legal analysis and makes no representation or warranty as to the accuracy of the list.)
Tadano Ltd
Original Assignee
Tadano Ltd
Priority date (The priority date is an assumption and is not a legal conclusion. Google has not performed a legal analysis and makes no representation as to the accuracy of the date listed.)
Filing date
Publication date
Priority to JP2008220907A priority Critical patent/JP5248952B2/ja
Application filed by Tadano Ltd filed Critical Tadano Ltd
Priority to BRPI0917376-5A priority patent/BRPI0917376B1/pt
Priority to CN2009801339693A priority patent/CN102137809B/zh
Priority to KR1020117004494A priority patent/KR101590212B1/ko
Priority to US13/060,394 priority patent/US8522988B2/en
Priority to PCT/JP2009/064439 priority patent/WO2010024151A1/ja
Publication of JP2010052911A publication Critical patent/JP2010052911A/ja
Publication of JP2010052911A5 publication Critical patent/JP2010052911A5/ja
Application granted granted Critical
Publication of JP5248952B2 publication Critical patent/JP5248952B2/ja
Active legal-status Critical Current
Anticipated expiration legal-status Critical

Links

Images

Classifications

    • BPERFORMING OPERATIONS; TRANSPORTING
    • B66HOISTING; LIFTING; HAULING
    • B66CCRANES; LOAD-ENGAGING ELEMENTS OR DEVICES FOR CRANES, CAPSTANS, WINCHES, OR TACKLES
    • B66C23/00Cranes comprising essentially a beam, boom, or triangular structure acting as a cantilever and mounted for translatory of swinging movements in vertical or horizontal planes or a combination of such movements, e.g. jib-cranes, derricks, tower cranes
    • B66C23/62Constructional features or details
    • B66C23/64Jibs
    • B66C23/66Outer or upper end constructions
    • BPERFORMING OPERATIONS; TRANSPORTING
    • B66HOISTING; LIFTING; HAULING
    • B66CCRANES; LOAD-ENGAGING ELEMENTS OR DEVICES FOR CRANES, CAPSTANS, WINCHES, OR TACKLES
    • B66C23/00Cranes comprising essentially a beam, boom, or triangular structure acting as a cantilever and mounted for translatory of swinging movements in vertical or horizontal planes or a combination of such movements, e.g. jib-cranes, derricks, tower cranes
    • B66C23/18Cranes comprising essentially a beam, boom, or triangular structure acting as a cantilever and mounted for translatory of swinging movements in vertical or horizontal planes or a combination of such movements, e.g. jib-cranes, derricks, tower cranes specially adapted for use in particular purposes
    • B66C23/36Cranes comprising essentially a beam, boom, or triangular structure acting as a cantilever and mounted for translatory of swinging movements in vertical or horizontal planes or a combination of such movements, e.g. jib-cranes, derricks, tower cranes specially adapted for use in particular purposes mounted on road or rail vehicles; Manually-movable jib-cranes for use in workshops; Floating cranes
    • B66C23/42Cranes comprising essentially a beam, boom, or triangular structure acting as a cantilever and mounted for translatory of swinging movements in vertical or horizontal planes or a combination of such movements, e.g. jib-cranes, derricks, tower cranes specially adapted for use in particular purposes mounted on road or rail vehicles; Manually-movable jib-cranes for use in workshops; Floating cranes with jibs of adjustable configuration, e.g. foldable
    • BPERFORMING OPERATIONS; TRANSPORTING
    • B66HOISTING; LIFTING; HAULING
    • B66CCRANES; LOAD-ENGAGING ELEMENTS OR DEVICES FOR CRANES, CAPSTANS, WINCHES, OR TACKLES
    • B66C23/00Cranes comprising essentially a beam, boom, or triangular structure acting as a cantilever and mounted for translatory of swinging movements in vertical or horizontal planes or a combination of such movements, e.g. jib-cranes, derricks, tower cranes
    • B66C23/62Constructional features or details
    • B66C23/64Jibs
    • B66C23/70Jibs constructed of sections adapted to be assembled to form jibs or various lengths
    • B66C23/701Jibs constructed of sections adapted to be assembled to form jibs or various lengths telescopic
    • B66C23/708Jibs constructed of sections adapted to be assembled to form jibs or various lengths telescopic locking devices for telescopic jibs
    • BPERFORMING OPERATIONS; TRANSPORTING
    • B66HOISTING; LIFTING; HAULING
    • B66FHOISTING, LIFTING, HAULING OR PUSHING, NOT OTHERWISE PROVIDED FOR, e.g. DEVICES WHICH APPLY A LIFTING OR PUSHING FORCE DIRECTLY TO THE SURFACE OF A LOAD
    • B66F17/00Safety devices, e.g. for limiting or indicating lifting force

Landscapes

  • Engineering & Computer Science (AREA)
  • Mechanical Engineering (AREA)
  • Life Sciences & Earth Sciences (AREA)
  • Geology (AREA)
  • Structural Engineering (AREA)
  • Jib Cranes (AREA)
  • Ladders (AREA)
  • Axle Suspensions And Sidecars For Cycles (AREA)

Abstract

【課題】 ジブを格納姿勢から張出作業を行う際、及びジブを張出姿勢から格納作業を行う際の両作業時に、それぞれ誤操作によるジブ落下の危険を解消し得るようにする。
【解決手段】 ジブ2側に、支点ピン嵌脱状態検出手段5と、支点ピン脱出規制手段7と、連結ピン嵌脱状態検出手段6と、連結ピン脱出規制手段8と、第1関連手段91と、第2関連手段94をそれぞれ設け、支点ピン嵌脱状態検出手段5が支点ピン30の脱出状態を検出しているときには第1関連手段91を介して連結ピン脱出規制手段6で連結ピン40の脱出側への移動を規制し、連結ピン嵌脱状態検出手段6が連結ピン40の脱出状態を検出しているときには第2関連手段を介して支点ピン脱出規制手段7で支点ピン30の脱出側への移動を規制することにより、ジブ張出とジブ格納の両作業時に、誤操作を行っても支点ピン30と連結ピン40とが共に(同時に)脱出しないようにしている。
【選択図】 図11

Description

本願発明は、ジブ付きクレーン車のジブ格納装置に関するものである。
ジブ付きクレーン車では、ジブ使用時にはジブを伸縮ブームの先端ブームの先端部から前方に張出させる一方、ジブ不使用時にはジブを伸縮ブームの基端ブームの側方に格納するようにしている。
そして、この種のジブ付きクレーン車では、ジブの張出操作及び格納操作は次のようにして行われる。
まず、ジブ格納姿勢では、先端ブーム先端部のボス(ピン穴付き)とジブ基端部のボス(ピン穴付き)とが連結解除されており、且つジブが基端ブームの側方に沿った姿勢で基端ブーム先端側に位置する第1格納手段と基端ブーム基端側に位置する第2格納手段とで支持されている。そして、ジブを格納姿勢から張出姿勢にするには、伸縮ブームを全縮小させ、基端ブーム基端側の第2格納手段を連結解除し、先端ブーム先端部の一側部のボスとジブ基端部の一側部のボスとを重合させ、それらのボスを共通の支点ピンで連結した後、基端ブーム先端側の第1格納手段を連結解除し、前記支点ピンを支軸としてジブを先端ブーム先端部の前方に回転移動させ、先端ブーム先端部の他側のボス(ピン穴付き)とジブ基端部の他側のボス(ピン穴付き)とを重合させて両ボスを連結ピンで連結する。
他方、ジブを張出姿勢から格納姿勢にするには、伸縮ブームを全縮小させ、先端ブーム先端部とジブ基端部間の非支点側の連結ピンを抜き外し、先端ブーム先端部の一側部のボスとジブ基端部の一側部のボスとを連結している支点ピンを支軸としてジブを伸縮ブームの側方領域に回転移動させて該ジブを基端ブーム側面部に沿わせ、基端ブーム先端側に位置する第1格納手段でジブ側面部を基端ブーム側面部に連結し、続いて先端ブーム先端部とジブ基端部とを連結している支点ピンを抜き外し、その後に基端ブーム基端側に位置する第2格納手段でジブ先端側を基端ブーム基端側に連結する。
ところで、ジブを格納姿勢から先端ブーム先端部の前方に張出させる際に、先端ブーム先端部のボスとジブ基端部のボスとが上記支点ピンで連結されていない状態で、誤って第1格納手段を連結解除すると、ジブが落下する虞れがあって大変危険である。特に、第1格納手段をジブの下方から手動で操作する構造のものでは、ジブが落下する虞れがあると人身事故の危険がある。
そこで、本件出願人は、先端ブーム先端部のボスとジブ基端部のボスとが上記支点ピンで連結されていない状態では、第1格納手段を連結解除できないように構成したジブ格納装置を提案している(特許文献1の特開2003−226486号公報)。この特許文献1のジブ格納装置は、図12〜図15に示すもので、次のように構成されている。
即ち、この公知例(特許文献1)のジブ格納装置は、図12〜図13に示すように、伸縮ブーム1の先端ブーム12の先端部13の一側部に設けたピン穴つきボス(14a,14b)とジブ2の基端部23(ジブサポート)の一側部に設けたピン穴付きボス(24a,24b)とを支点ピン30(上側支点ピン31と下側支点ピン32)で嵌脱自在に連結し得るようにしている一方、伸縮ブーム1の基端ブーム11の側面部の先端側位置とジブ2の側面部の基端側位置との間に第1格納手段Aを設けている。尚、ジブ2の先端寄り側面部と基端ブーム11の基端寄り側面部との間には、ジブ先端側を基端ブームに連結するための第2格納手段(図示省略)が設けられている。
先端ブーム先端部13のボス(14a,14b)及びジブ基端部23のボス(24a,24b)は、図13に示すように、それぞれ上下に離間した2位置に設けられている。即ち、先端ブーム先端部13のボスは、上側ボス14aと下側ボス14b(それぞれ1枚)とを有し、ジブ基端部23のボスは、上側ボス24aと下側ボス24b(それぞれ2枚)とを有している。
支点ピン30は、図13に示すように、ネジ棒33の上・下部にそれぞれ雌ネジ筒からなる上側支点ピン31と下側支点ピン32とを螺合させたものである。ネジ棒33の上半部と下半部には、相互に逆向きのネジが形成されていて、上側支点ピン31と下側支点ピン32とがそれぞれ逆ネジ部分に螺合されている。そして、ネジ棒33の下端部を回転具で右回転あるいは左回転させることによって、上下の支点ピン31,32を同時に近接方向(ピン脱出方向)又は離間方向(ピン嵌挿方向)に移動させ得るようになっている。
この支点ピン30は、ジブ基端部23側の上下各ボス24a,24b間に設置されている。そして、ジブ格納状態において、上下の支点ピン31,32を近接方向に操作すると、上側支点ピン31及び下側支点ピン32がそれぞれ先端ブーム先端部13側の上側ボス14a及び下側ボス14bから脱出する一方(先端ブーム先端部13とジブ基端部23との連結が解除される)、上下の支点ピン31,32を離間方向に操作すると、上側支点ピン31及び下側支点ピン32がそれぞれ先端ブーム先端部13側の上側ボス14a及び下側ボス14bに嵌挿される(先端ブーム先端部13とジブ基端部23とが連結される)。
第1格納手段Aは、図13に示すように、基端ブーム11(図12)の側面部の上下2位置に設けた上側ボス(ピン穴付き)17a及び下側ボス(ピン穴付き)17bと、ジブ2の側面部の上下2位置に設けた上側ボス(ピン穴付き)27a及び下側ボス(ピン穴付き)27bと、上下各側のボス同士(17aと27a、17bと27b)をそれぞれ連結・連結解除する上下の連結ピン41,42と、該上下の連結ピン41,42を相互に近接・離間させる油圧シリンダ45とを有している。油圧シリンダ45は、そのチューブ46が上でロッド47が下になる状態で設置されており、チューブ46の上端部に上側連結ピン41が取付けられている一方、ロッド47の下端部に下側連結ピン42が取付けられている。尚、油圧シリンダ45及び上下の連結ピン41,42は基端ブーム11側に取付けられている。
そして、図12に示すようにジブ2を基端ブーム11の側方に沿わせると、図13に示すように基端ブーム11側の上側ボス17aとジブ2側の上側ボス27a、及び基端ブーム11側の下側ボス17bとジブ2側の下側ボス27bとがそれぞれ重合し、その上下ボス同士がそれぞれ重合した状態で油圧シリンダ45を伸長させることにより、上側連結ピン41が各上側ボス17a,27aに嵌挿されると同時に、下側連結ピン42が各下側ボス17b,27bに嵌挿される(第1格納手段Aが連結状態となる)。他方、上下各連結ピン41,42が上下の各ボス同士を連結している状態から、油圧シリンダ45を縮小させると、該上下各連結ピン41,42がジブ側の上下各ボス27a,27bから脱出して、第1格納手段Aが連結解除状態となる。
又、この公知例のジブ格納装置には、図13及び図14に示すように、上下各支点ピン31,32が先端ブーム先端部13側の上下各ボス14a,14bに対して嵌挿状態にあるか否かを検出する支点ピン嵌脱状態検出手段5と、第1格納手段Aの上下各連結ピン41,42がジブ2側の上下各ボス27a,27bから脱出するのを規制する連結ピン脱出規制手段8と、前記支点ピン嵌脱状態検出手段5と前記連結ピン脱出規制手段8とを関連付ける関連手段(コントロールケーブル)91、がそれぞれ設けられている。
関連手段となるコントロールケーブル91は、アウターケーシング92内にインナーケーブル93を移動自在に挿通させたものである。
支点ピン嵌脱状態検出手段5には、上側支点ピン31に固定された突起51が採用されており、上側支点ピン31の上下動に伴って該突起51が上下動することにより、上下各支点ピン31,32の嵌脱状態を検出し得るようになっている。尚、この公知例のものでは、上下各支点ピン31,32は、ネジ棒33により同時に近接又は離間方向に移動するので、一方の支点ピン(上側支点ピン31)の上下移動を検出することで、両支点ピン31,32の嵌脱状態を検出できる。
支点ピン嵌脱状態検出手段5となる突起51には、コントロールケーブル91のインナーケーブル93の一端93aが連結されていて、該突起51が上下動することによってインナーケーブル93をアウターケーシング92に対して押し引き操作するようになっている。
連結ピン脱出規制手段8は、図13及び図14に示すように、油圧シリンダ45のチューブ46の下端と下側連結ピン42の上端との間の間隔S内に進出自在に進入する規制部材81を有している。この規制部材81の上下長さは、油圧シリンダ45の伸長時におけるシリンダチューブ46の下端と下側連結ピン42の上端との間隔Sよりやや短い程度に設定されている。又、この規制部材81は、第1格納手段A部分におけるジブ2側に設けた取付台26に軸82で揺動自在に枢支されている。そして、この規制部材81は、スプリング85(図14)によって図14に実線図示するように規制方向(シリンダロッド47に近接する方向)に付勢されている。他方、この規制部材81にはコントロールケーブル91のインナーケーブル93の他端93bが連結されていて、該インナーケーブル93が上記突起51の上動によって引っ張られることにより、該規制部材81がスプリング85の付勢力に抗して図14に鎖線図示(符号81′)するように規制解除位置まで変位するようになっている。
そして、図12〜図14に示す公知例のジブ格納装置は、図15の(A),(B)に示すように機能する。
まず、上下各支点ピン31,32が先端ブーム先端部13の上下各ボス14a,14bに嵌挿されていない状態(支点ピン30が縮小状態)では、図15(A)に示すように突起51が下動位置にあって規制部材81に対してコントロールケーブル91(インナーケーブル93)による引き作用が発生しないので、規制部材81がスプリング85の付勢力でシリンダチューブ46の下端と下側連結ピン42の上端との間の間隔S内に進入している。この図15(A)の状態では、規制部材81が上記間隔S内に進入しているので、もし油圧シリンダ45を縮小側に操作しても、該間隔S内に規制部材81が介在しているので、該油圧シリンダ45の縮小が不能になり、その結果、上下各連結ピン41,42がジブ2側の上下各ボス17a,17bから脱出することはない(第1格納手段A部分の連結状態が維持される)。
他方、図15(B)に示すように、上下各支点ピン31,32がそれぞれ先端ブーム先端部13の上下各ボス14a,14bに嵌挿されている状態(支点ピン30が伸長状態)では、突起51が上動していることにより規制部材81に対してコントロールケーブル91(インナーケーブル93)による引き作用が発生し、規制部材81がスプリング85の付勢力に抗してシリンダチューブ46の下端と下側連結ピン42の上端との間の間隔Sから脱出している(図14の符号81′の状態)。この図15(B)の状態では、油圧シリンダ45の縮小動作が可能となり、該油圧シリンダ45を縮小操作することにより、上下の各連結ピン41,42をジブ2側の上下各ボス27a,27bから脱出させることができる。
このように構成した上記公知例(図12〜図15)のジブ格納装置において、ジブ2を基端ブーム11に沿わせた格納状態(図15(A)の状態)から該ジブ2を前方に張出させるには、まず図15(B)に示すように上下各支点ピン31,32を先端ブーム先端部13の上下各ボス14a,14bに嵌挿した後に第1格納手段A部分における上下各連結ピン41,42をジブ2側の上下各ボス27a,27bから脱出させるが、誤って上下各支点ピン31,32が脱出状態のままで第1格納手段A側の上下各連結ピン41,42を脱出(油圧シリンダ45を縮小)させようとしても、規制部材81が規制位置にあることにより該上下各連結ピン41,42の脱出(抜き出し)が不能となる。
従って、この公知例のジブ格納装置では、ジブ張出作業時に支点ピン(31,32)と連結ピン(41,42)とが同時に脱出する(抜け出す)ことがなくなり、ジブ張出作業時の安全性が確保されるという機能を有している。
特開2003−226486号公報
ところで、上記した公知例(図12〜図15)のジブ格納装置では、ジブ格納状態から張出操作するときの誤操作に対して安全性が確保されるものの、ジブ張出状態から格納操作するときには、上記各構成(支点ピン嵌脱状態検出手段5、連結ピン脱出規制手段8、関連手段91等)は安全性の点で何ら機能しない。
即ち、ジブ張出状態から格納操作するときには、上記上下各支点ピン31,32を先端ブーム先端部13の上下各ボス14a,14bに嵌挿させた状態で、ジブ2を基端ブーム11の側面部に沿う位置まで回転移動させて、第1格納手段Aの上下各連結ピン41,42をジブ2側の上下各ボス27a,27bに嵌挿させ、その後に上下各支点ピン31,32をブーム先端部13の上下各ボス14a,14bから脱出させるが、第1格納手段Aの上下各連結ピン41,42が嵌挿されていない状態で、誤って上下各支点ピン31,32を抜き外すことが可能であり、その場合にはジブ2が伸縮ブーム1から脱落する虞れがある。
そこで、本願発明は、ジブを基端ブーム側方の格納姿勢から先端ブーム先端部の前方に張出させる作業及び該ジブを前方張出姿勢から基端ブーム側方に格納させる作業の両作業時において、それぞれ誤操作によるジブ落下の危険を解消し得るようにした、ジブ付きクレーン車のジブ格納装置を提供することを目的としている。
本願発明は、上記課題を解決するための手段として次の構成を有している。尚、本願発明は、ジブ付きクレーン車のジブ格納装置を対象にしている。
本願のジブ付きクレーン車は、車輌上に設置された伸縮ブームの先端ブームの先端部に着脱自在に装着されるジブを備えたものである。尚、伸縮ブームは、車輌上に設けた旋回台に対して起伏自在に取付けられている。
[本願請求項1の発明]
本願請求項1の発明のジブ格納装置は、先端ブーム先端部の一側部に設けたボス(ピン穴付き)とジブ基端部の一側部に設けたボス(ピン穴付き)とを相互に重合させてそれらのボスに共通の支点ピンを嵌脱自在に嵌挿し、伸縮ブームの全縮小状態で支点ピンを支軸としてジブを伸縮ブームの側方領域を回転移動させることにより、ジブを先端ブーム先端部の前方に張出した張出姿勢と伸縮ブームの基端ブームの側方に沿わせた格納位置との間で変位させ得るようにしている一方、基端ブームとジブ間に格納手段を設置して、該格納手段でジブを基端ブームの側面部に格納可能としている。
尚、以下の説明において、支点ピン又は連結ピンの「嵌挿」とは、ブーム側のボスとジブ側のボスとをピンで連結することであり、支点ピン又は連結ピンの「脱出」とは、ブーム側のボスとジブ側のボスとが連結解除されることである。
基端ブームとジブ間に設置している格納手段は、上記の公知例のように基端ブームの先端側に位置する第1格納手段と基端ブームの基端側に位置する第2格納手段とを有したものがジブを2点で支持てきるので好適であるが、該格納手段は、基端ブームの中央寄り(ジブの重心付近)の1箇所に設けたものでもよい。
この格納手段は、基端ブームの側面部に設けたボス(ピン穴付き)と、ジブの側面部に設けたボス(ピン穴付き)と、それらのボスに嵌脱自在に嵌挿される連結ピンとを有している。
ジブ側には、支点ピンが嵌挿位置にあるか否かを機械的に検出する支点ピン嵌脱状態検出手段と、支点ピンの脱出側への移動を機械的に規制する支点ピン脱出規制手段と、連結ピンが嵌挿位置にあるか否かを機械的に検出する連結ピン嵌脱状態検出手段と、連結ピンの脱出側への移動を機械的に規制する連結ピン脱出規制手段と、支点ピン嵌脱状態検出手段と連結ピン脱出規制手段とを機械的に関連付ける第1関連手段と、連結ピン嵌脱状態検出手段と支点ピン脱出規制手段とを機械的に関連付ける第2関連手段、をそれぞれ設けている。
そして、本願請求項1のジブ格納装置は、支点ピン嵌脱状態検出手段が支点ピンの脱出状態を検出しているときには第1関連手段を介して連結ピン脱出規制手段による連結ピンの脱出側への移動を規制する一方、支点ピン嵌脱状態検出手段が前記支点ピンの嵌挿状態を検出しているときには第1関連手段を介して連結ピン脱出規制手段による連結ピンの脱出側への移動規制を解除し、連結ピン嵌脱状態検出手段が前記連結ピンの脱出状態を検出しているときには第2関連手段を介して支点ピン脱出規制手段による支点ピンの脱出側への移動を規制する一方、連結ピン嵌脱状態検出手段が前記連結ピンの嵌挿状態を検出しているときには第2関連手段を介して支点ピン脱出規制手段による支点ピンの脱出側への移動規制を解除するように構成している。
本願請求項1のジブ格納装置では、上記構成により次の作用が得られる。
まず、ジブを基端ブーム側方の格納状態から張出操作する際には、先端ブーム先端部の一側部のボスとジブ基端部の一側部のボスに支点ピンを嵌挿した後、格納手段部分の連結ピンを脱出させるが、支点ピンが脱出状態にあるときには、支点ピン嵌脱状態検出手段と連結ピン脱出規制手段と第1関連手段とにより、格納手段部分の連結ピンが脱出不能となっている。これにより、支点ピンが脱出状態(非連結状態)にあるにもかかわらず誤って格納手段部分の連結ピンを脱出操作しても、該連結ピンが脱出しないようになっている(連結ピンによる連結状態が維持されたままである)。従って、ジブ張出操作時において、誤操作(勘違い)があっても、支点ピンと連結ピンとが共に(同時に)脱出することがない。
他方、ジブを先端ブーム先端部前方の張出状態から基端ブーム側方に格納操作する際には、支点ピンを支軸としてジブを基端ブーム側方に回転移動させて、格納手段部分の連結ピンを嵌挿させた後に支点ピンを脱出させるが、連結ピンが脱出状態にあるときには、連結ピン嵌脱状態検出手段と支点ピン脱出規制手段と第2関連手段とにより、支点ピンが脱出不能となっている。これにより、連結ピンが脱出状態(非連結状態)にあるにもかかわらず誤って支点ピンを脱出操作しても、該支点ピンが脱出しないようになっている(支点ピンによる連結状態が維持されたままである)。従って、ジブ格納操作時において、誤操作(勘違い)があっても、連結ピンと支点ピンとが共に(同時に)脱出することがない。
又、本願請求項1のジブ格納装置で使用している上記の、支点ピン嵌脱状態検出手段、連結ピン嵌脱状態検出手段、支点ピン脱出規制手段、連結ピン脱出規制手段、第1関連手段、及び第2関連手段は、それぞれジブ側に集約して設置しているので、ジブ格納状態(ジブが先端ブームに対して分離状態)において伸縮ブームのみでクレーン作業(ブーム伸縮)を行う場合であっても、上記各手段がブーム伸縮の邪魔にならない。さらに、上記各手段は、それぞれ機械的に設置されたものであるから、電気や油圧によるもののように、伸縮ブーム側とジブ側との間に動力源接続用のコネクタを設けたり制御用コントローラを設ける必要がない。
[本願請求項2の発明]
本願請求項2の発明は、上記請求項1のジブ格納装置において、格納手段の連結ピンを基端ブーム側に設けている一方、ジブ側の連結ピン嵌脱状態検出手段は連結ピンに対して係脱自在に係合するものであり、ジブを基端ブーム側方に格納させたときに連結ピン嵌脱状態検出手段が連結ピンに係合して、連結ピン嵌脱状態検出手段で連結ピンの嵌脱状態を検出し得るようにしたものである。
ところで、格納手段の連結ピンを例えば図12〜図15に示す公知例のように油圧シリンダで嵌脱操作させるようにしたものでは、連結ピン操作用の油圧シリンダを油圧源に接続させる必要から、該油圧シリンダ及び連結ピンを基端ブーム側に設置する必要がある。そして、連結ピンを基端ブーム側に設け、連結ピン嵌脱状態検出手段をジブ側に設けたものでは、ジブが基端ブームに対して格納位置と離間位置に変位するので、連結ピンと連結ピン嵌脱状態検出手段とを係脱可能に係合し得るようにする必要がある。
そこで、本願請求項2のジブ格納装置では、連結ピンを基端ブーム側に設けたものであっても、上記のように連結ピン嵌脱状態検出手段を連結ピンに対して係脱自在に係合するものを使用することにより、該連結ピンの嵌脱状態を検出し得るようにしている。
本願発明のジブ格納装置によれば、次のような効果がある。
[本願請求項1の発明の効果]
本願請求項1の発明では、上記のように、ジブを格納状態から張出操作する際、及びジブを張出状態から格納操作する際の両操作時に、上記支点ピン又は上記連結ピンのいずれか一方が脱出状態(非連結状態)のときには、誤って支点ピン又は連結ピンのいずれか他方を脱出操作しても、当該脱出操作したピンが脱出する(抜け出す)ことがないので、ジブ格納操作とジブ張出操作の両操作時において、誤操作をしても支点ピンと連結ピンとが共に抜け出すというトラブルを未然に解消できる。従って、ジブの格納及び張出の両操作時において、それぞれ安全性を確保できる(ジブが脱落する虞れがなくなる)という効果がある。
又、上記の、支点ピン嵌脱状態検出手段、連結ピン嵌脱状態検出手段、支点ピン脱出規制手段、連結ピン脱出規制手段、第1関連手段、及び第2関連手段を、それぞれジブ側に集約して設置しているので、ジブ格納状態(ジブが先端ブームに対して分離状態)において伸縮ブームのみでクレーン作業(ブーム伸縮)を行う場合であっても、上記各手段がブーム伸縮の邪魔にならないという効果がある。
さらに、上記各手段は、それぞれ機械的に設置されたものであるから、電気や油圧によるもののように、伸縮ブーム側とジブ側との間に動力源接続用のコネクタ(脱着作業が必要)を設けたり制御用コントローラを設ける必要がなく、簡単な構成でジブの格納及び張出の両操作時における安全性を確保できるという効果もある。
[本願請求項2の発明の効果]
本願請求項2の発明は、格納手段の連結ピンを基端ブームに設け、該連結ピンの嵌脱状態をジブ側の連結ピン嵌脱状態検出手段により検出し得るようにしたものにおいて、連結ピン嵌脱状態検出手段を連結ピンに対して係脱自在に係合させることにより、ジブ格納状態で連結ピン嵌脱状態検出手段により連結ピンの嵌脱状態を検出し得るようにしている。
従って、この請求項2の発明では、上記請求項1のジブ格納装置の効果に加えて、格納手段の連結ピンを基端ブーム側に設けたものであっても、該連結ピンの嵌脱状態をジブ側から検出できるという効果がある。換言すれば、上記請求項1のように、格納手段の連結ピンの嵌脱状態によって支点ピンの脱出規制が行えるようにしたものにおいて、連結ピンを基端ブーム側に設置したものでも、上記支点ピンの脱出規制が行えるという効果がある。
以下、図1〜図11を参照して本願実施例のジブ付きクレーン車のジブ格納装置を説明する。
この実施例で使用されるジブ付きクレーン車は、車輌上に装備した旋回台上に伸縮ブーム1を起伏自在に設置するとともに、該伸縮ブーム1の先端ブーム12の先端部13にジブ2を着脱自在に装着し得るようになっている。
伸縮ブーム1は、基端ブーム11と先端ブーム12との間に複数の中間ブームを有し、それらのブームを伸縮自在に連続させたものである。又、ジブ2は、この実施例では基端ジブ21に先端ジブ22を出没自在に装着しているとともに、基端ジブ21の基端部にジブサポート23を取付けて構成されている。尚、このジブ2では、ジブサポート23部分がジブ基端部となる。
先端ブーム12の先端部13とジブ基端部(以下、ジブサポートという)23とは、図2〜図4に示すように、先端ブーム先端部13の一側部に設けた上下の各ボス(ピン穴付き)14a,14bとジブサポート23の一側部に設けた上下の各ボス(ピン穴付き)24a,24bとに支点ピン30(上側支点ピン31と下側支点ピン32)を嵌挿させることによって連結される。尚、先端ブーム先端部13側の上下各ボス14a,14bは1枚ずつであり、ジブサポート23側の上下各ボスボス24a,24bは上下に小間隔をもって2枚ずつ有している。
そして、支点ピン30(上側支点ピン31と下側支点ピン32)が各側のボス(14aと24a、14bと24b)に嵌挿された状態で、該支点ピン30を支軸としてジブ2を伸縮ブーム1の側方領域を回転移動させることにより、該ジブ2を基端ブーム11の側方に沿う格納位置(図2)と先端ブーム先端部13の前方に位置する張出位置(図示省略)との範囲で移動し得るようになっている。
基端ブーム11とジブ2間には、ジブ2を基端ブーム11の側面部に格納するための格納手段を設けているが、この実施例では、該格納手段として、図1及び図2に示すように基端ブーム11の先端側に位置する第1格納手段A(詳細な構成は後述する)と基端ブーム11の基端側に位置する第2格納手段Bとを有している。そして、図1に示すジブ格納状態では、支点ピン30(上側支点ピン31と下側支点ピン32)を上下各側のボス(14aと24a、14bと24b)から脱出させた状態で、第1格納手段Aと第2格納手段Bとによってジブ2が基端ブーム11の側面部に支持される。
尚、基端ブーム11とジブ2間に設置している格納手段は、この実施例のように基端ブーム11の先端側に位置する第1格納手段Aと基端ブーム11の基端側に位置する第2格納手段Bとを有したものがジブ2を2点で支持てきるので好適であるが、他の実施例では、該格納手段として、基端ブーム11の中央寄り(ジブ2の重心付近)の1箇所に設けたものでもよい。その場合(1箇所の場合)の格納手段は、上記第1格納手段Aの構成となる。
支点ピン30は、図4及び図5に示すように、ネジ棒33の上・下部にそれぞれ雌ネジ筒からなる上側支点ピン31と下側支点ピン32とを螺合させたものを使用している。ネジ棒33は、図5に示すように、上半部に右ネジ33aを形成し、下半部に左ネジ33bを形成しているとともに、下端部にネジ棒回転用の回転具を連結させるための回転具連結部34を設けている。又、このネジ棒33には、上半部の右ネジ33a部分に上側支点ピン31が螺合されている一方、下半部の左ネジ33b部分に下側支点ピン32が螺合されている。
この支点ピン30は、図5に示すようにジブサポート23側の上下各ボス24a,24bに跨がって設置されている。尚、支点ピン30の上側支点ピン31及び下側支点ピン32には、それぞれピン外側面に縦溝31a,32aを形成しており、該各縦溝31a,32aに上下各ボス24a,24b側からそれぞれ回り止めピン(ボルト)38,38を挿入していることにより、上側支点ピン31及び下側支点ピン32がネジ棒33と供回りしないようにしている。
そして、この支点ピン30は、手動でネジ棒33を右回転又は左回転させることによって、上側支点ピン31と下側支点ピン32とを同時に先端ブーム先端部13側の上下各ボス14a,14bに対して脱出させたり嵌挿させたりし得るようになっている。即ち、ネジ棒33下端部の回転具連結部34を回転具で右回転(下方から見て)させると上側支点ピン31と下側支点ピン32とが同時に近接方向(ピン脱出側)に移動する一方、該回転具を左回転(下方から見て)させると上側支点ピン31と下側支点ピン32とが同時に離間方向(ピン嵌挿側)に移動するようになっている。
図5の状態は、上側支点ピン31と下側支点ピン32とがそれぞれ先端ブーム先端部13側の上下各ボス14a,14bに嵌挿されている状態であって、このときにはネジ棒33の外側で上側支点ピン31の下端と下側支点ピン32の上端との間にかなりの長さの間隔Tが形成されており、その間隔T内に後述の規制部材71が進入し得るようになっている。
上記第1格納手段Aは、図4及び図9に示すように、基端ブーム11の側面部の上下2位置に設けた上側ボス(ピン穴付き)17a及び下側ボス(ピン穴付き)17bと、基端ジブ21の側面部の上下2位置に設けた上側ボス(ピン穴付き)27a及び下側ボス(ピン穴付き)27bと、上下各側のボス同士(17aと27a、17bと27b)を連結・連結解除する連結ピン40とを有している。
基端ブーム11側の上下各ボス17a,17bは、基端ブーム11側面部に設置した取付台16に横向き姿勢で設けられている。又、基端ジブ21側の上下各ボス27a,27bは、基端ジブ21側面部に設置した取付台26に横向き姿勢で設けられている。尚、基端ブーム11側の上下各ボス17a,17bは上下に小間隔をもって2枚ずつ有しており、基端ジブ21側の上下各ボス27a,27bは上下1枚ずつである。
連結ピン40は、上記支点ピン30と同構造のものが採用されている。即ち、この連結ピン40は、ネジ棒43の上・下部にそれぞれ雌ネジ筒からなる上側連結ピン41と下側連結ピン42とを螺合させたものを使用している。ネジ棒43は、図9に示すように、上半部に右ネジ43aを形成し、下半部に左ネジ43bを形成しているとともに、下端部にネジ棒回転用の回転具を連結させるための回転具連結部44を形成している。又、このネジ棒43には、上半部の右ネジ43a部分に上側連結ピン41が螺合されている一方、下半部の左ネジ43b部分に下側連結ピン42が螺合されている。
この連結ピン40は、図9に示すように基端ブーム11側の取付台16の上下各ボス17a,17bに跨がって設置されている。尚、連結ピン40の上側連結ピン41及び下側連結ピン42には、それぞれピン外側面に縦溝41a,42aを形成しており、該各縦溝41a,42aに上下各ボス17a,17b側からそれぞれ回り止めピン(ボルト)48,48を挿入していることにより、上側連結ピン41及び下側連結ピン42がネジ棒43と供回りしないようにしている。
そして、この連結ピン40は、手動でネジ棒43を右回転又は左回転させることによって、上側連結ピン41と下側連結ピン42とを同時に基端ジブ21側の上下各ボス27a,27bに対して脱出させたり嵌挿させたりし得るようになっている。即ち、ネジ棒43下端部の回転具連結部44を回転具で右回転(下方から見て)させると上側連結ピン41と下側連結ピンとが同時に近接方向(ピン脱出側)に移動する一方、該回転具を左回転(下方から見て)させると上側連結ピン41と下側連結ピン42とが同時に離間方向(ピン嵌挿側)に移動するようになっている。
そして、この実施例のジブ付きクレーン車では、ジブの張出操作及び格納操作は次のようにして行われる。
まず、ジブ格納姿勢では、図1に示すように先端ブーム先端部13のボス14a(下方に下側ボス14bがある)とジブサポート23のボス24a(下方に下側ボス24bがある)とが連結解除されており(上側支点ピン31と下側支点ピン32とが図8のように近接している)、且つジブ2が基端ブーム11の側方に沿った姿勢で基端ブーム11先端側に位置する第1格納手段Aと基端ブーム11基端側に位置する第2格納手段Bとで支持されている。このとき、第1格納手段Aの連結ピン40は、図9に示すように上側連結ピン41と下側連結ピン42とが離間して上下のボス同士(17aと27a、17bと27b)をそれぞれ連結している。尚、このジブ格納状態では、ジブ2を基端ブーム11側面部に格納したままで伸縮ブーム1を伸縮操作できる。
そして、ジブ2を格納姿勢(図1)から張出姿勢にするには、伸縮ブーム1を全縮小させた状態で、基端ブーム基端側の第2格納手段Bを連結解除し(ジブ2が第1格納手段Aの連結ピン40を支軸にして揺動できる)、図2に示すように先端ブーム先端部13の一側部のボス14a(14b)とジブサポート23の一側部のボス24a(24b)とを重合させ(図8の状態)、支点ピン30のネジ棒33の回転具連結部34を左回転させて(上側支点ピン31と下側支点ピン32とが相互に離間する)、上側支点ピン31で上側の各ボス14a,24aを連結すると同時に下側支点ピン32で下側の各ボス14b,24bを連結する。その後、第1格納手段Aの連結ピン40のネジ棒43を右回転させて上側連結ピン41と下側連結ピン42を基端ジブ21側の上下各ボス27a,27bから脱出させると、ジブ2全体を支点ピン30(上側支点ピン31と下側支点ピン32)を支軸にして伸縮ブーム1の側方領域を回転移動させることができる。そして、該ジブ2を先端ブーム先端部13の前方位置まで回転移動させて、先端ブーム先端部13の非支点側のボスにジブサポート23の非支点側のボスを重合させ、その両ボスに別の連結ピンを嵌挿することでジブ2を張出位置に設置できる。
ところで、ジブ2を格納姿勢から張出姿勢に移動させる際、又はジブ2を張出姿勢から格納姿勢に移動させる際には、上記支点ピン30と上記連結ピン40とを交互に嵌脱操作する必要があるが、一般的なジブ格納装置では、上記[背景技術]の項で説明したように誤操作によって支点ピン30と連結ピン40とが共に脱出される虞れがあり、そのときにはジブ脱落の危険があった。
そこで、本願実施例のジブ格納装置には、ジブ2の張出操作時及び格納操作時において、支点ピン30と連結ピン40とが共に脱出することがないようにするための安全機構を設けている。
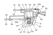
即ち、この安全機構は、上記構成のジブ格納装置において、ジブ2側に、ジブ回転移動時の支軸となる支点ピン30が嵌挿位置にあるか否かを機械的に検出する支点ピン嵌脱状態検出手段5と、該支点ピン30の脱出側への移動を機械的に規制する支点ピン脱出規制手段7と、第1格納手段A側の連結ピン40が嵌挿位置にあるか否かを機械的に検出する連結ピン嵌脱状態検出手段6と、該連結ピン40の脱出側への移動を機械的に規制する連結ピン脱出規制手段8と、支点ピン嵌脱状態検出手段5と連結ピン脱出規制手段8とを機械的に関連付ける第1関連手段91と、連結ピン嵌脱状態検出手段6と支点ピン脱出規制手段7とを機械的に関連付ける第2関連手段94、をそれぞれ設けて構成している。尚、これらの手段(5,6,7,8,91,94)において、「機械的」とは電気とか油圧等の動力を使用することなく実施するものである。そして、これらの手段(5,6,7,8,91,94)は、この実施例ではそれぞれ次のように構成している。
上記支点ピン嵌脱状態検出手段5には、図3〜図6及び図11に示すように、上側支点ピン31に固定された突起51が採用されており、上側支点ピン31の上下動に伴って該突起51が上下動することにより、上下各支点ピン31,32の嵌脱状態を検出し得るようになっている。尚、上下各支点ピン31,32は、ネジ棒33により同時に近接又は離間方向に移動するので、一方の支点ピン(上側支点ピン31)の上下移動を検出することで、両支点ピン31,32の嵌脱状態を検出できる。
上記支点ピン脱出規制手段7には、図3〜図6及び図11(特に図5及び図6)に示すように、支点ピン30の近傍位置において支点ピン30のネジ棒33に対して近接・離間方向に揺動自在に枢支された規制部材71を有している。この規制部材71は、図5に示すように上下両支点ピン31,32がそれぞれ先端ブーム先端部13側の上下各ボス14a,14bに嵌挿された状態での、上側支点ピン31の下端と下側支点ピン32の上端との間の間隔Tよりやや短い程度の高さを有している。そして、この規制部材71は、図6に示すように、ジブサポート23に設けた取付台29側に軸72で枢支している。
又、この規制部材71には、対向方向外側に延出する2つのアーム73,74が設けられていて、その一方のアーム74をスプリング75により、規制部材71が支点ピン30のネジ棒33に近接する方向に付勢している。尚、規制部材71の他方のアーム73には、後述する第2関連手段(コントロールケーブル)94のインナーケーブル96の一端96aが連結されている。
そして、この規制部材71の自由状態では、スプリング75の付勢力により該規制部材71が図6に鎖線図示(符号71′)するようにネジ棒33の外面に当接(又は近接)する位置まで揺動するようになっている。従って、図5のように上下各支点ピン31,32がそれぞれ先端ブーム先端部13側のボス14a,14bに嵌挿されている状態で、規制部材71が自由状態になると、スプリング75の付勢力によって該規制部材71が上側支点ピン31の下端と下側支点ピン32の上端との間の間隔T内に進入するようになっている。尚、規制部材71は、それぞれ嵌挿状態にある上側支点ピン31の下端と下側支点ピン32の上端との間の間隔T内に上下余裕をもって進入するが、該規制部材71が該間隔T内に進入している状態で、ネジ棒33を支点ピン脱出側に操作(左回転)させると、図7に示すように上下各支点ピン31,32が先端ブーム先端部13側の上下各ボス14a,14bから脱出する前に上側支点ピン31の下端及び下側支点ピン32の上端が規制部材71の上下各面に衝合するようになっており、その衝合時点以降はネジ棒33を支点ピン脱出側に回転できないようになっている。尚、図7の状態では、上側支点ピン31の下端と下側支点ピン32の上端とが規制部材71の上下各面に同時に衝合するように記載しているが、上側支点ピン31又は下側支点ピン32のいずれか一方のみを規制部材71に衝合させるようにしたものでもよい。
上記連結ピン嵌脱状態検出手段6には、図4及び図9〜図11に示すように、上側連結ピン41の上下動に伴って揺動するL形レバー61が採用されている。このL形レバー61は、ジブ格納状態における上側連結ピン41の近傍位置において、L形の角部を基端ジブ21側の取付台26に軸62で枢支している。又、該L形レバー61の一方のレバー端には、上側連結ピン41側に向けて突起63を突出させている。他方、上側連結ピン41の外面には、該突起63に衝合する押板64を取付けている。
尚、基端ジブ21側のL形レバー61と上側連結ピン41側の突起63とは、ジブ2が基端ブーム11から離間するとL形レバー61が押板64に対して離脱する一方、ジブ2が基端ブーム11側方の格納位置に位置するとL形レバー61の突起63が上側連結ピン41側の押板64に係合するようになっている。
そして、この連結ピン嵌脱状態検出手段6は、上側連結ピン41の上下動に伴って押板64が上下動することにより、突起63を介してL形レバー61の他方のレバー端をジブ長さ方向に揺動させ、その他方のレバー端の揺動量によって上下各連結ピン41,42の嵌脱状態を検出し得るようになっている。尚、連結ピン40の場合も、上下各連結ピン41,42がネジ棒43により同時に近接又は離間方向に移動するので、一方の連結ピン(上側連結ピン41)の上下移動を検出することで、両連結ピン41,42の嵌脱状態を検出できる。
上記連結ピン脱出規制手段8には、図3〜図4及び図9〜図11(特に図9及び図10)に示すように、第1格納手段Aの連結ピン40の近傍位置において連結ピン40のネジ棒43に対して近接・離間方向に揺動自在に枢支された規制部材81を有している。この規制部材81は、図9に示すように上下両連結ピン41,42がそれぞれ基端ジブ21側の上下各ボス27a,27bに嵌挿された状態での、上側連結ピン41の下端と下側連結ピン42の上端との間の間隔Sよりやや短い程度の高さを有している。そして、この規制部材81は、図10に示すように、基端ジブに設けた取付台26側に軸82で枢支している。又、この規制部材81には、外側に延出するアーム84が設けられていて、該アーム84をスプリング85により、規制部材81が連結ピン40のネジ棒43に近接する方向に付勢している。そして、この規制部材81の自由状態では、スプリング85により該規制部材81が図10に鎖線図示(符号81′)するようにネジ棒43の外面に当接(又は近接)する位置まで揺動するようになっている。従って、図9のように上下各連結ピン41,42がそれぞれ基端ジブ21側のボス27a,27bに嵌挿されている状態で、規制部材81が自由状態になると、スプリング85の付勢力によって該規制部材81が上側連結ピン41の下端と下側連結ピン42の上端との間の間隔S内に進入するようになっている。
上記第1関連手段91及び第2関連手段94には、それぞれコントロールケーブルが採用されている。この各コントロールケーブル91,94は、アウターケーシング92内にインナーケーブル93を移動自在に挿通させたものである。
第1関連手段となるコントロールケーブル91は、アウターケーシング92の両端部がそれぞれ移動不能に固定されていて、インナーケーブル93の一端93aが図5〜図6及び図11に示すように支点ピン嵌脱状態検出手段5となる突起51に連結されている一方、該インナーケーブル93の他端93bが図9〜図10及び図11に示すように連結ピン脱出規制手段8の規制部材81のアーム84に連結されている。そして、この第1関連手段(コントロールケーブル)91は、支点ピン30の上側支点ピン31が上下動することによって、支点ピン嵌脱状態検出手段5(突起51)及びインナーケーブル93を介して連結ピン脱出規制手段8の規制部材81を規制解除位置(図10の符号81の位置)と規制位置(図10の符号81′の位置)の間で揺動させ得るようになっている。即ち、図5及び図11(B)(C)に示すように上側支点ピン31が上動していると(上下両支点ピン31,32が嵌挿状態)、インナーケーブル93が引っ張られて連結ピン脱出規制手段8の規制部材81がスプリング85の付勢力に抗して図10に実線図示する規制解除位置に位置する一方、図8及び図11(A)に示すように上側支点ピン31が下動していると(上下両支点ピン31,32が脱出状態)、インナーケーブル93が押されて(引っ張り力が解除されて)連結ピン脱出規制手段8の規制部材81がスプリング85の付勢力によって図10に鎖線図示(符号81′)する規制位置に位置するようになっている。
第2関連手段となるコントロールケーブル94は、アウターケーシング95の両端部がそれぞれ移動不能に固定されていて、インナーケーブル96の一端96aが図5〜図6及び図11に示すように支点ピン脱出規制手段7の規制部材71のアーム73に連結されている一方、該インナーケーブル96の他端96bが図9〜図10及び図11に示すように連結ピン嵌脱状態検出手段6のL形レバー61の一方のレバー端に連結されている。そして、この第2関連手段(コントロールケーブル)94は、連結ピン40の上側連結ピン41が上下動することによって、連結ピン嵌脱状態検出手段6(L形レバー61)及びインナーケーブル96を介して支点ピン脱出規制手段7の規制部材71を規制解除位置(図6の符号71の位置)と規制位置(図6の符号71′の位置)の間で揺動させ得るようになっている。即ち、図9及び図11(A)(B)に示すように上側連結ピン41が上動していると(上下両連結ピン41,42が嵌挿状態)、押板64及び突起63を介してL形レバー61がインナーケーブル引っ張り側に揺動していて該インナーケーブル96が引っ張られていることにより支点ピン脱出規制手段7の規制部材71がスプリング75の付勢力に抗して図6に実線図示する規制解除位置に位置する一方、図11(C)に示すように上側連結ピン41が下動していると(上下両連結ピン41,42が脱出状態)、インナーケーブル96が押されて(引っ張り力が解除されて)支点ピン脱出規制手段7の規制部材71がスプリング75の付勢力によって図6に鎖線図示(符号71′)する規制位置に位置するようになっている。
そして、この実施例のジブ格納装置では、上記各手段(5,6,7,8,91,94)により、ジブ2の張出操作時及び格納操作時において、それぞれ次のように機能する。尚、ジブ2の張出操作時及び格納操作時の各作動変化及びそのときの機能については図11(A)(B)(C)を併用して説明する。
[ジブ張出操作]
ジブ2を図1に示す格納状態から張出操作する場合は、まず第2格納手段Bを連結解除した後、第1格納手段Aの連結ピン40を支軸としてジブ2を揺動させて図2に示すようにジブ基端部(ジブサポート)23の一側部の上下各ボス24a,24bを先端ブーム先端部13の一側部の上下各ボス14a,14bに重合させる。この状態では、図11(A)に示すように、上下各連結ピン41,42が嵌挿状態にあって、連結ピン嵌脱状態検出手段6及び第2関連手段(コントロールケーブル)94を介して支点ピン脱出規制手段7の規制部材71が規制解除位置に位置している一方、上下各支点ピン31,32がそれぞれ近接側(脱出側)にあって、連結ピン脱出規制手段8の規制部材81がスプリング85の付勢力によって規制位置に位置している。従って、連結ピン40(上下各連結ピン41,42)は脱出操作不能となっている(ネジ棒43を連結ピン脱出側に操作できない)。
次に、図11(A)及び図8の状態で支点ピン30のネジ棒33を左回転させて、上側支点ピン31を上動させるとともに下側支点ピン32を下動させ、上下各支点ピン31,32をそれぞれ上下各側の重合ボス(14aと24a、14bと24b)に嵌挿させる(図11(B)の状態となる)。この図11(B)の状態では、上側支点ピン31が上動したことにより、支点ピン嵌脱状態検出手段5(突起51)及び第1関連手段(コントロールケーブル)91が作用して、連結ピン脱出規制手段8の規制部材81が規制解除位置に位置している(ネジ棒43による連結ピン脱出操作が可能)。
次に、図2の状態からジブ2を基端ブーム11から離間方向に回転移動させるには、連結ピン40側のネジ棒43を連結ピン脱出側に操作して図11(C)に示すように上下各連結ピン41,42を脱出させるが、該ネジ棒43の連結ピン脱出側操作は図11(B)に示す支点ピン30の上下各支点ピン31,32が嵌挿状態であるときのみに行える。即ち、支点ピン30が図11(A)に示す脱出状態であるにもかかわらず誤って連結ピン40側のネジ棒43を連結ピン脱出側に操作しようとしてもその操作は不能である。従って、連結ピン脱出操作時に支点ピン30と連結ピン40とが共に脱出するという状態は確実に防止できる。
又、図11(C)のように、連結ピン40の上下各連結ピン41,42が脱出状態になると、連結ピン嵌脱状態検出手段6及び第2関連手段(コントロールケーブル)94による支点ピン脱出規制手段7の規制部材71への規制解除側作用が解除されて、該規制部材71がスプリング75(図6)の付勢力で規制位置に移動する。
尚、ジブ2は、先端ブーム先端部13の前方まで回転移動させた後、ジブサポート23の他側のボス(上下2箇所にある)と先端ブーム先端部13の他側のボス(上下2箇所にある)とを重合させて、それらの重合ボスに別の連結ピンを嵌挿することにより、ジブ張出作業が完了する。
[ジブ格納操作]
ジブ2を張出状態から格納操作する場合は、ジブ基端部(ジブサポート)23と先端ブーム先端部13とを支点ピン30のみで連結させた状態で、ジブ2を図2に示す基端ブーム11の側方に沿う位置まで回転移動させて、基端ジブ21側の上下各ボス27a,27bを基端ブーム11側の上下各ボス17a,17bにそれぞれ重合させる。このとき、ジブ側の連結ピン嵌脱状態検出手段6となるL形レバー61の突起63が上側連結ピン41側の押板64に係合する。そして、基端ジブ21側と基端ブーム11側の上下各重合ボス(17aと27a、17bと27b)に第1格納手段Aの上下各連結ピン41,42をそれぞれ嵌挿させる(図11(B)の状態となる)。この図11(B)の状態では、支点ピン脱出規制手段7側の規制部材71と連結ピン脱出規制手段8側の規制部材81とが共に規制解除位置にあって、各側のネジ棒33,43はそれぞれピン脱出側操作が可能となっている。
次に、図2及び図11(B)の状態から、支点ピン30のネジ棒33を支点ピン脱出側に操作して、図11(A)に示すように上下各支点ピン31,32を脱出させるが、該ネジ棒33の支点ピン脱出側操作は図11(B)に示す連結ピン40の上下各連結ピン41,42が嵌挿状態であるときのみに行える。即ち、連結ピン40が図11(C)に示す脱出状態にあるときには、支点ピン脱出規制手段7の規制部材71が規制位置にあるので、誤って支点ピン30側のネジ棒33を支点ピン脱出側に操作しようとしてもその操作は不能である。従って、支点ピン脱出操作時に支点ピン30と連結ピン40とが共に脱出するという状態は確実に防止できる。
又、図11(A)のように、支点ピン30の上下各支点ピン31,32が脱出状態になると、支点ピン嵌脱状態検出手段5及び第1関連手段(コントロールケーブル)91による連結ピン脱出規制手段8の規制部材81への規制解除側作用が解除されて、該規制部材81がスプリング85(図10)の付勢力で規制位置に移動する。
そして、図2及び図11(A)に示す状態から、連結ピン40を支軸としてジブ先端側を基端ブーム11の側面部に近接させ、図1に示すようにジブ先端側を第2格納手段Bで基端ブーム11側に連結することにより、ジブ格納作業が完了する。
上記のように、この実施例のジブ付きクレーン車のジブ格納装置では、ジブ2を格納状態から張出操作する際、及びジブ2を張出状態から格納操作する際の両操作時に、上記支点ピン30又は上記連結ピン40のいずれか一方が脱出状態(非連結状態)のときには、誤って支点ピン30又は連結ピン40のいずれか他方を脱出操作しても、当該脱出操作したピンが脱出する(抜け出す)ことがないので、ジブ格納操作とジブ張出操作の両操作時において、誤操作をしても支点ピン30と連結ピン40とが共に抜け出すというトラブルを未然に解消できる。従って、ジブ2の格納及び張出の両操作時において、それぞれ安全性を確保できる(ジブが脱落する虞れがなくなる)。
又、支点ピン嵌脱状態検出手段5、連結ピン嵌脱状態検出手段6、支点ピン脱出規制手段7、連結ピン脱出規制手段8、第1関連手段91、及び第2関連手段94を、それぞれジブ側に集約して設置しているので、ジブ格納状態(ジブ2が先端ブーム12に対して分離状態)で伸縮ブーム1のみでクレーン作業(ブーム伸縮)を行う場合であっても、上記各手段(5,6,7,8,91,94)がブーム伸縮の邪魔にならない。
さらに、上記各手段(5,6,7,8,91,94)は、それぞれ機械的に設置されたものであるから、電気や油圧によるもののように、伸縮ブーム1側とジブ2側との間に動力源接続用のコネクタ(脱着作業が必要)を設けたり制御用コントローラを設ける必要がなく、簡単な構成でジブの格納及び張出の両操作時における安全性を確保できる。
又、この実施例のように、連結ピン嵌脱状態検出手段6(L形レバー61)を上側連結ピン41(突起63)に対して係脱自在に係合させ得るようにすると、連結ピン40を基端ブーム11側に設け且つ連結ピン嵌脱状態検出手段6を基端ジブ21側に設けたものであっても、ジブ2を基端ブーム11側方に沿わせたときに上記L形レバー61が上記突起63に係合し、連結ピン嵌脱状態検出手段6で連結ピン(上側連結ピン41)の嵌脱状態を検出できる。従って、例えば上下の各連結ピン41,42を油圧シリンダで嵌脱操作するもののように連結ピン40を基端ブーム11側に設ける必要がある場合でも、ジブ側から連結ピン40の嵌脱状態を検出することができる。
尚、上記実施例では、第1関連手段91及び第2関連手段94にそれぞれコントロールケーブルを使用しているが、他の実施例では、該第1関連手段91及び第2関連手段94としてコントロールケーブルに代えてリンク機構を使用してもよい。
本願実施例のジブ格納装置を採用したジブ付きクレーン車のジブ格納状態を示す平面図である。 図1の状態変化図である。 図2の一部拡大図である。 図3のIV−IV矢視図である。 図4のV−V断面図である。 図4のVI−VI断面図である。 図5の状態変化図(上下各支点ピンの脱出不能状態説明図)である。 図5の状態変化図(上下各支点ピンの脱出状態図)である。 図4のIX−IX断面図である。 図4のX−X断面図である。 本願実施例のジブ格納装置の機能説明図である。 公知のジブ付きクレーン車のジブ格納状態を示す一部平面図である。 図12のXIII−XIII断面図である。 図13のXIV−XIV断面図である。 公知のジブ格納装置の機能説明図である。
符号の説明
1は伸縮ブーム、2はジブ、5は支点ピン嵌脱状態検出手段、6は連結ピン嵌脱状態検出手段、7は支点ピン脱出規制手段、8は連結ピン脱出規制手段、11は基端ブーム、12は先端ブーム、13は先端ブーム先端部、14a,14bは先端ブーム先端部のボス、17a,17bは第1格納手段部分の基端ブーム側のボス、21は基端ジブ、23はジブ基端部(ジブサポート)、24a,24bはジブ基端部側のボス、27a,27bは第1格納手段部分のジブ側のボス、30は支点ピン、31は上側支点ピン、32は下側支点ピン、33はネジ棒、40は連結ピン、41は上側連結ピン、42は下側連結ピン、43はネジ棒、51は突起、61はL形レバー、71は支点ピン脱出規制手段の規制部材、81は連結ピン脱出規制手段の規制部材、91は第1関連手段(コントロールケーブル)、94は第2関連手段(コントロールケーブル)、Aは第1格納手段、Bは第2格納手段である。

Claims (2)

  1. 車輌上に設置された伸縮ブームの先端ブームの先端部に着脱自在に装着されるジブを備え、前記先端ブーム先端部の一側部に設けたボスとジブ基端部の一側部に設けたボスとを相互に重合させてそれらのボスに共通の支点ピンを嵌脱自在に嵌挿し、伸縮ブームの全縮小状態で前記支点ピンを支軸として前記ジブを伸縮ブームの側方領域を回転移動させることにより、前記ジブを前記先端ブーム先端部の前方に張出した張出姿勢と伸縮ブームの基端ブームの側方に沿わせた格納位置との間で変位させ得るようにしている一方、前記基端ブームと前記ジブ間に格納手段を設置して、該格納手段でジブを基端ブームの側面部に格納可能としたジブ付きクレーン車のジブ格納装置であって、
    前記格納手段は、前記基端ブームの側面部に設けたボスと、前記ジブの側面部に設けたボスと、それらのボスに嵌脱自在に嵌挿される連結ピンとを有し、
    前記ジブ側に、前記支点ピンが嵌挿位置にあるか否かを機械的に検出する支点ピン嵌脱状態検出手段と、前記支点ピンの脱出側への移動を機械的に規制する支点ピン脱出規制手段と、前記連結ピンが嵌挿位置にあるか否かを機械的に検出する連結ピン嵌脱状態検出手段と、前記連結ピンの脱出側への移動を機械的に規制する連結ピン脱出規制手段と、前記支点ピン嵌脱状態検出手段と前記連結ピン脱出規制手段とを機械的に関連付ける第1関連手段と、前記連結ピン嵌脱状態検出手段と前記支点ピン脱出規制手段とを機械的に関連付ける第2関連手段、をそれぞれ設けているとともに、
    前記支点ピン嵌脱状態検出手段が前記支点ピンの脱出状態を検出しているときには前記第1関連手段を介して前記連結ピン脱出規制手段による連結ピンの脱出側への移動を規制する一方、前記支点ピン嵌脱状態検出手段が前記支点ピンの嵌挿状態を検出しているときには前記第1関連手段を介して前記連結ピン脱出規制手段による連結ピンの脱出側への移動規制を解除し、前記連結ピン嵌脱状態検出手段が前記連結ピンの脱出状態を検出しているときには前記第2関連手段を介して前記支点ピン脱出規制手段による支点ピンの脱出側への移動を規制する一方、前記連結ピン嵌脱状態検出手段が前記連結ピンの嵌挿状態を検出しているときには前記第2関連手段を介して前記支点ピン脱出規制手段による支点ピンの脱出側への移動規制を解除するように構成している、
    ことを特徴とするジブ付きクレーン車のジブ格納装置。
  2. 請求項1において、
    格納手段の連結ピンを基端ブーム側に設けている一方、
    ジブ側の連結ピン嵌脱状態検出手段は前記連結ピンに対して係脱自在に係合するものであり、
    前記ジブを前記基端ブーム側方に格納させたときに前記連結ピン嵌脱状態検出手段が前記連結ピンに係合して、該連結ピン嵌脱状態検出手段で連結ピンの嵌脱状態を検出し得るようにしている、
    ことを特徴とするジブ付きクレーン車のジブ格納装置。
JP2008220907A 2008-08-29 2008-08-29 ジブ付きクレーン車のジブ格納装置 Active JP5248952B2 (ja)

Priority Applications (6)

Application Number Priority Date Filing Date Title
JP2008220907A JP5248952B2 (ja) 2008-08-29 2008-08-29 ジブ付きクレーン車のジブ格納装置
CN2009801339693A CN102137809B (zh) 2008-08-29 2009-08-18 带有挺杆的起重机车的挺杆收纳装置
KR1020117004494A KR101590212B1 (ko) 2008-08-29 2009-08-18 지브가 부착된 크레인차의 지브 격납 장치
US13/060,394 US8522988B2 (en) 2008-08-29 2009-08-18 Jib stowing device for jib crane vehicle
BRPI0917376-5A BRPI0917376B1 (pt) 2008-08-29 2009-08-18 dispositivo de armazenar lança para veículo de guindaste de lança
PCT/JP2009/064439 WO2010024151A1 (ja) 2008-08-29 2009-08-18 ジブ付きクレーン車のジブ格納装置

Applications Claiming Priority (1)

Application Number Priority Date Filing Date Title
JP2008220907A JP5248952B2 (ja) 2008-08-29 2008-08-29 ジブ付きクレーン車のジブ格納装置

Publications (3)

Publication Number Publication Date
JP2010052911A true JP2010052911A (ja) 2010-03-11
JP2010052911A5 JP2010052911A5 (ja) 2011-08-04
JP5248952B2 JP5248952B2 (ja) 2013-07-31

Family

ID=41721320

Family Applications (1)

Application Number Title Priority Date Filing Date
JP2008220907A Active JP5248952B2 (ja) 2008-08-29 2008-08-29 ジブ付きクレーン車のジブ格納装置

Country Status (6)

Country Link
US (1) US8522988B2 (ja)
JP (1) JP5248952B2 (ja)
KR (1) KR101590212B1 (ja)
CN (1) CN102137809B (ja)
BR (1) BRPI0917376B1 (ja)
WO (1) WO2010024151A1 (ja)

Cited By (4)

* Cited by examiner, † Cited by third party
Publication number Priority date Publication date Assignee Title
JP2018140873A (ja) * 2017-02-24 2018-09-13 マニトワック・クレーン・グループ・フランス・ソシエテ・パール・アクシオン・サンプリフィエManitowoc Crane Group France SAS ボルト締め装置
JP2018172217A (ja) * 2017-03-02 2018-11-08 マニタウォック クレイン カンパニーズ, エルエルシーManitowoc Crane Companies, Llc ジブ格納のためのジブ連結システム
JP2022087033A (ja) * 2020-11-30 2022-06-09 リープヘル-ヴェルク エーインゲン ゲーエムベーハー ブームにピン結合するための少なくとも1つの支承点を有する上部構造体を備える移動式クレーン
JP2022177999A (ja) * 2021-05-19 2022-12-02 コベルコ建機株式会社 ジブ係留装置

Families Citing this family (15)

* Cited by examiner, † Cited by third party
Publication number Priority date Publication date Assignee Title
US9815674B2 (en) * 2013-02-21 2017-11-14 Manitowoc Crane Companies, Llc Pin puller for crane connections
US9139409B2 (en) * 2013-03-12 2015-09-22 Oshkosh Corporation Weighted boom assembly
CN103303820A (zh) * 2013-07-08 2013-09-18 徐州重型机械有限公司 一种伸缩臂式起重机及其臂销装置
CN103601085B (zh) * 2013-11-27 2015-08-12 三一汽车起重机械有限公司 伸缩臂装置及工程车辆
JP6520270B2 (ja) * 2015-03-20 2019-05-29 株式会社タダノ ジブ連結構造
JP6569311B2 (ja) * 2015-06-05 2019-09-04 株式会社タダノ ジブ張出格納機構
JP6160660B2 (ja) * 2015-07-16 2017-07-12 コベルコ建機株式会社 アタッチメントの連結装置
CN105217492B (zh) * 2015-09-23 2017-03-29 徐州重型机械有限公司 连接装置、起重臂和起重机
US10647552B1 (en) * 2015-09-25 2020-05-12 Link-Belt Cranes, L.P., Lllp Fly connection system for a crane boom
CN106395645B (zh) * 2016-12-02 2018-10-02 徐州重型机械有限公司 风电臂翻转方法及起重机
CN108756781B (zh) * 2018-05-23 2023-07-04 江苏徐工工程机械研究院有限公司 一种车载钻机起重臂控制装置
DE102020118261B4 (de) * 2020-07-10 2024-05-16 Liebherr-Werk Ehingen Gmbh Fahrbarer Kran mit Klappspitzenfangvorrichtung sowie Klappspitze für einen solchen Kran
CA3204060A1 (en) * 2021-02-23 2022-09-01 Shanhua MA Auxiliary boom, crane, method for unfolding auxiliary boom and method for retracting auxiliary boom
CN113120782B (zh) * 2021-04-29 2024-02-13 徐州重型机械有限公司 副臂、起重机、副臂展开方法以及副臂回缩方法
CN119873651B (zh) * 2025-01-22 2026-02-13 国网湖南省电力有限公司 一种用于作业机械上的起重臂

Citations (3)

* Cited by examiner, † Cited by third party
Publication number Priority date Publication date Assignee Title
JPS562715Y2 (ja) * 1976-04-13 1981-01-21
JPH09151079A (ja) * 1995-11-30 1997-06-10 Komatsu Ltd ジブ張出、格納における安全装置及びその制御方法
JP2003226486A (ja) * 2002-02-01 2003-08-12 Tadano Ltd クレーン車のジブ格納装置

Family Cites Families (15)

* Cited by examiner, † Cited by third party
Publication number Priority date Publication date Assignee Title
US3831771A (en) * 1973-02-16 1974-08-27 Harnischfeger Corp Mobile crane with telescopic boom and jib and method for connecting the latter
US4141455A (en) * 1977-07-14 1979-02-27 Harnischfeger Corporation Means for storing and connecting jib on telescopic crane boom
JPS562715A (en) 1979-06-22 1981-01-13 Nippon Telegr & Teleph Corp <Ntt> Transistor voltage amplifying circuit
US4318488A (en) * 1980-07-28 1982-03-09 Harnischfeger Corporation Method of extending a jib of a telescopic crane
US4621742A (en) * 1985-01-25 1986-11-11 Harnischfeger Corporation Boom extension storage means and mechanisms
JPS6327396A (ja) * 1986-07-21 1988-02-05 株式会社タダノ 伸縮ブ−ムに継ぎ足されるジブ
US5193698A (en) * 1990-09-13 1993-03-16 Kabushiki Kaisha Kobe Seiko Sho Jib stretching and folding device for use in a crane
US5111945A (en) * 1991-09-13 1992-05-12 Kidde Industries, Inc. Boom extension alignment device
US5673805A (en) * 1995-02-28 1997-10-07 National Crane Corporation Jib pin alignment jack assembly
JP2883860B2 (ja) * 1996-04-05 1999-04-19 株式会社小松製作所 クレーンのジブ張出、格納装置及びその張出、格納方法
JPH1111877A (ja) * 1997-06-24 1999-01-19 Tadano Ltd 車両搭載クレーンのジブ格納装置
CN1242337A (zh) * 1998-07-01 2000-01-26 美国格若沃责任有限公司 移动式吊车
JP2001328793A (ja) * 2000-05-19 2001-11-27 Kato Works Co Ltd クレーン装置
ITMI20010116A1 (it) * 2001-01-23 2002-07-23 San Marco Internat S R L Gru a torre a struttura composita automontante con torre ripiegabile e sfilabile e braccio a piu' porzioni
DE10139827A1 (de) * 2001-08-14 2003-03-13 Infineon Technologies Ag Speicherzelle mit Grabenkondensator und vertikalem Auswahltransistor und einem zwischen diesen geformten ringförmigen Kontaktierungsbereich

Patent Citations (3)

* Cited by examiner, † Cited by third party
Publication number Priority date Publication date Assignee Title
JPS562715Y2 (ja) * 1976-04-13 1981-01-21
JPH09151079A (ja) * 1995-11-30 1997-06-10 Komatsu Ltd ジブ張出、格納における安全装置及びその制御方法
JP2003226486A (ja) * 2002-02-01 2003-08-12 Tadano Ltd クレーン車のジブ格納装置

Cited By (5)

* Cited by examiner, † Cited by third party
Publication number Priority date Publication date Assignee Title
JP2018140873A (ja) * 2017-02-24 2018-09-13 マニトワック・クレーン・グループ・フランス・ソシエテ・パール・アクシオン・サンプリフィエManitowoc Crane Group France SAS ボルト締め装置
JP2018172217A (ja) * 2017-03-02 2018-11-08 マニタウォック クレイン カンパニーズ, エルエルシーManitowoc Crane Companies, Llc ジブ格納のためのジブ連結システム
JP2022087033A (ja) * 2020-11-30 2022-06-09 リープヘル-ヴェルク エーインゲン ゲーエムベーハー ブームにピン結合するための少なくとも1つの支承点を有する上部構造体を備える移動式クレーン
JP2022177999A (ja) * 2021-05-19 2022-12-02 コベルコ建機株式会社 ジブ係留装置
JP7643175B2 (ja) 2021-05-19 2025-03-11 コベルコ建機株式会社 ジブ係留装置

Also Published As

Publication number Publication date
JP5248952B2 (ja) 2013-07-31
KR101590212B1 (ko) 2016-01-29
KR20110044262A (ko) 2011-04-28
US8522988B2 (en) 2013-09-03
BRPI0917376B1 (pt) 2020-11-24
CN102137809B (zh) 2013-03-27
BRPI0917376A2 (pt) 2015-11-17
WO2010024151A1 (ja) 2010-03-04
US20110147331A1 (en) 2011-06-23
CN102137809A (zh) 2011-07-27

Similar Documents

Publication Publication Date Title
JP5248952B2 (ja) ジブ付きクレーン車のジブ格納装置
JP2010052911A5 (ja)
US7654019B2 (en) Quick coupling mechanism for tool attachment
JP5586573B2 (ja) クレーンのブーム伸縮装置
US10184224B2 (en) Quick coupler
EP2486316B1 (en) A tool for a horizontal connecting device
JP5150808B2 (ja) 自動的に展開可能なブームエクステンション、及びブームエクステンションを展開する方法
JP4914833B2 (ja) クレーンのブーム伸縮装置
JP4229168B2 (ja) 建設機械のブームフットピン着脱装置
KR101446760B1 (ko) 퀵 커플러용 안전 잠금장치
US20160002873A1 (en) Method for installing an elongate element in a stretch of water, and associated device and installation
JP2018115046A (ja) ジブ付クレーン
JP2021088291A (ja) 搬送台車の自動連結装置
JP4809939B2 (ja) 移動式クレーンの伸縮ブーム先端へのジブ着脱装置
JP4683971B2 (ja) 移動式クレーンのジブ連結構造
JP2009203606A (ja) カバーのロック装置
US20170191240A1 (en) Work Tool Coupler Engagement System
JP4397678B2 (ja) クレーン車のジブ落下防止機構
JP5352164B2 (ja) クレーン装置のジブ張出し格納装置
JP7611044B2 (ja) クレーン
JP4901150B2 (ja) 移動式クレーンのジブ着脱装置
JP6131127B2 (ja) アウトリガ装置におけるジャッキ操作制限装置
JP6443017B2 (ja) ジブの着脱機構
JP4981622B2 (ja) 接続機構および接続方法
JP2007153494A (ja) フック収納部付バケットリンク

Legal Events

Date Code Title Description
A521 Request for written amendment filed

Free format text: JAPANESE INTERMEDIATE CODE: A523

Effective date: 20110617

A621 Written request for application examination

Free format text: JAPANESE INTERMEDIATE CODE: A621

Effective date: 20110620

RD02 Notification of acceptance of power of attorney

Free format text: JAPANESE INTERMEDIATE CODE: A7422

Effective date: 20111219

TRDD Decision of grant or rejection written
A01 Written decision to grant a patent or to grant a registration (utility model)

Free format text: JAPANESE INTERMEDIATE CODE: A01

Effective date: 20130409

A61 First payment of annual fees (during grant procedure)

Free format text: JAPANESE INTERMEDIATE CODE: A61

Effective date: 20130411

R150 Certificate of patent or registration of utility model

Ref document number: 5248952

Country of ref document: JP

Free format text: JAPANESE INTERMEDIATE CODE: R150

Free format text: JAPANESE INTERMEDIATE CODE: R150

FPAY Renewal fee payment (event date is renewal date of database)

Free format text: PAYMENT UNTIL: 20160419

Year of fee payment: 3

R250 Receipt of annual fees

Free format text: JAPANESE INTERMEDIATE CODE: R250

R250 Receipt of annual fees

Free format text: JAPANESE INTERMEDIATE CODE: R250

R250 Receipt of annual fees

Free format text: JAPANESE INTERMEDIATE CODE: R250

R250 Receipt of annual fees

Free format text: JAPANESE INTERMEDIATE CODE: R250

R250 Receipt of annual fees

Free format text: JAPANESE INTERMEDIATE CODE: R250

R250 Receipt of annual fees

Free format text: JAPANESE INTERMEDIATE CODE: R250

R250 Receipt of annual fees

Free format text: JAPANESE INTERMEDIATE CODE: R250