JP2010035229A - 撮像装置 - Google Patents

撮像装置 Download PDF

Info

Publication number
JP2010035229A
JP2010035229A JP2009257342A JP2009257342A JP2010035229A JP 2010035229 A JP2010035229 A JP 2010035229A JP 2009257342 A JP2009257342 A JP 2009257342A JP 2009257342 A JP2009257342 A JP 2009257342A JP 2010035229 A JP2010035229 A JP 2010035229A
Authority
JP
Japan
Prior art keywords
image
blur
amount
allowable value
print size
Prior art date
Legal status (The legal status is an assumption and is not a legal conclusion. Google has not performed a legal analysis and makes no representation as to the accuracy of the status listed.)
Granted
Application number
JP2009257342A
Other languages
English (en)
Other versions
JP4994436B2 (ja
Inventor
Naoto Yugi
直人 弓木
Kenichi Honjo
謙一 本庄
Current Assignee (The listed assignees may be inaccurate. Google has not performed a legal analysis and makes no representation or warranty as to the accuracy of the list.)
Panasonic Corp
Original Assignee
Panasonic Corp
Priority date (The priority date is an assumption and is not a legal conclusion. Google has not performed a legal analysis and makes no representation as to the accuracy of the date listed.)
Filing date
Publication date
Application filed by Panasonic Corp filed Critical Panasonic Corp
Priority to JP2009257342A priority Critical patent/JP4994436B2/ja
Publication of JP2010035229A publication Critical patent/JP2010035229A/ja
Application granted granted Critical
Publication of JP4994436B2 publication Critical patent/JP4994436B2/ja
Anticipated expiration legal-status Critical
Expired - Fee Related legal-status Critical Current

Links

Images

Classifications

    • HELECTRICITY
    • H04ELECTRIC COMMUNICATION TECHNIQUE
    • H04NPICTORIAL COMMUNICATION, e.g. TELEVISION
    • H04N1/00Scanning, transmission or reproduction of documents or the like, e.g. facsimile transmission; Details thereof
    • H04N1/00127Connection or combination of a still picture apparatus with another apparatus, e.g. for storage, processing or transmission of still picture signals or of information associated with a still picture
    • H04N1/00278Connection or combination of a still picture apparatus with another apparatus, e.g. for storage, processing or transmission of still picture signals or of information associated with a still picture with a printing apparatus, e.g. a laser beam printer
    • BPERFORMING OPERATIONS; TRANSPORTING
    • B41PRINTING; LINING MACHINES; TYPEWRITERS; STAMPS
    • B41JTYPEWRITERS; SELECTIVE PRINTING MECHANISMS, i.e. MECHANISMS PRINTING OTHERWISE THAN FROM A FORME; CORRECTION OF TYPOGRAPHICAL ERRORS
    • B41J2/00Typewriters or selective printing mechanisms characterised by the printing or marking process for which they are designed
    • B41J2/005Typewriters or selective printing mechanisms characterised by the printing or marking process for which they are designed characterised by bringing liquid or particles selectively into contact with a printing material
    • B41J2/01Ink jet
    • B41J2/17Ink jet characterised by ink handling
    • B41J2/175Ink supply systems ; Circuit parts therefor
    • B41J2/17503Ink cartridges
    • B41J2/17513Inner structure
    • BPERFORMING OPERATIONS; TRANSPORTING
    • B41PRINTING; LINING MACHINES; TYPEWRITERS; STAMPS
    • B41JTYPEWRITERS; SELECTIVE PRINTING MECHANISMS, i.e. MECHANISMS PRINTING OTHERWISE THAN FROM A FORME; CORRECTION OF TYPOGRAPHICAL ERRORS
    • B41J2/00Typewriters or selective printing mechanisms characterised by the printing or marking process for which they are designed
    • B41J2/005Typewriters or selective printing mechanisms characterised by the printing or marking process for which they are designed characterised by bringing liquid or particles selectively into contact with a printing material
    • B41J2/01Ink jet
    • B41J2/17Ink jet characterised by ink handling
    • B41J2/175Ink supply systems ; Circuit parts therefor
    • B41J2/17503Ink cartridges
    • B41J2/17553Outer structure
    • BPERFORMING OPERATIONS; TRANSPORTING
    • B41PRINTING; LINING MACHINES; TYPEWRITERS; STAMPS
    • B41JTYPEWRITERS; SELECTIVE PRINTING MECHANISMS, i.e. MECHANISMS PRINTING OTHERWISE THAN FROM A FORME; CORRECTION OF TYPOGRAPHICAL ERRORS
    • B41J29/00Details of, or accessories for, typewriters or selective printing mechanisms not otherwise provided for
    • B41J29/38Drives, motors, controls or automatic cut-off devices for the entire printing mechanism
    • HELECTRICITY
    • H04ELECTRIC COMMUNICATION TECHNIQUE
    • H04NPICTORIAL COMMUNICATION, e.g. TELEVISION
    • H04N1/00Scanning, transmission or reproduction of documents or the like, e.g. facsimile transmission; Details thereof
    • H04N1/0035User-machine interface; Control console
    • H04N1/00405Output means
    • H04N1/00408Display of information to the user, e.g. menus
    • H04N1/00413Display of information to the user, e.g. menus using menus, i.e. presenting the user with a plurality of selectable options
    • H04N1/00416Multi-level menus
    • H04N1/00419Arrangements for navigating between pages or parts of the menu
    • H04N1/00427Arrangements for navigating between pages or parts of the menu using a menu list
    • HELECTRICITY
    • H04ELECTRIC COMMUNICATION TECHNIQUE
    • H04NPICTORIAL COMMUNICATION, e.g. TELEVISION
    • H04N1/00Scanning, transmission or reproduction of documents or the like, e.g. facsimile transmission; Details thereof
    • H04N1/0035User-machine interface; Control console
    • H04N1/00405Output means
    • H04N1/00408Display of information to the user, e.g. menus
    • H04N1/0044Display of information to the user, e.g. menus for image preview or review, e.g. to help the user position a sheet
    • H04N1/00442Simultaneous viewing of a plurality of images, e.g. using a mosaic display arrangement of thumbnails
    • HELECTRICITY
    • H04ELECTRIC COMMUNICATION TECHNIQUE
    • H04NPICTORIAL COMMUNICATION, e.g. TELEVISION
    • H04N1/00Scanning, transmission or reproduction of documents or the like, e.g. facsimile transmission; Details thereof
    • H04N1/0035User-machine interface; Control console
    • H04N1/00405Output means
    • H04N1/00408Display of information to the user, e.g. menus
    • H04N1/0044Display of information to the user, e.g. menus for image preview or review, e.g. to help the user position a sheet
    • H04N1/00442Simultaneous viewing of a plurality of images, e.g. using a mosaic display arrangement of thumbnails
    • H04N1/00453Simultaneous viewing of a plurality of images, e.g. using a mosaic display arrangement of thumbnails arranged in a two dimensional array
    • HELECTRICITY
    • H04ELECTRIC COMMUNICATION TECHNIQUE
    • H04NPICTORIAL COMMUNICATION, e.g. TELEVISION
    • H04N1/00Scanning, transmission or reproduction of documents or the like, e.g. facsimile transmission; Details thereof
    • H04N1/0035User-machine interface; Control console
    • H04N1/00405Output means
    • H04N1/00408Display of information to the user, e.g. menus
    • H04N1/0044Display of information to the user, e.g. menus for image preview or review, e.g. to help the user position a sheet
    • H04N1/00458Sequential viewing of a plurality of images, e.g. browsing or scrolling
    • HELECTRICITY
    • H04ELECTRIC COMMUNICATION TECHNIQUE
    • H04NPICTORIAL COMMUNICATION, e.g. TELEVISION
    • H04N1/00Scanning, transmission or reproduction of documents or the like, e.g. facsimile transmission; Details thereof
    • H04N1/0035User-machine interface; Control console
    • H04N1/00405Output means
    • H04N1/00408Display of information to the user, e.g. menus
    • H04N1/0044Display of information to the user, e.g. menus for image preview or review, e.g. to help the user position a sheet
    • H04N1/00461Display of information to the user, e.g. menus for image preview or review, e.g. to help the user position a sheet marking or otherwise tagging one or more displayed image, e.g. for selective reproduction
    • HELECTRICITY
    • H04ELECTRIC COMMUNICATION TECHNIQUE
    • H04NPICTORIAL COMMUNICATION, e.g. TELEVISION
    • H04N1/00Scanning, transmission or reproduction of documents or the like, e.g. facsimile transmission; Details thereof
    • H04N1/0035User-machine interface; Control console
    • H04N1/00405Output means
    • H04N1/00482Output means outputting a plurality of job set-up options, e.g. number of copies, paper size or resolution
    • HELECTRICITY
    • H04ELECTRIC COMMUNICATION TECHNIQUE
    • H04NPICTORIAL COMMUNICATION, e.g. TELEVISION
    • H04N1/00Scanning, transmission or reproduction of documents or the like, e.g. facsimile transmission; Details thereof
    • H04N1/21Intermediate information storage
    • H04N1/2104Intermediate information storage for one or a few pictures
    • H04N1/2112Intermediate information storage for one or a few pictures using still video cameras
    • HELECTRICITY
    • H04ELECTRIC COMMUNICATION TECHNIQUE
    • H04NPICTORIAL COMMUNICATION, e.g. TELEVISION
    • H04N1/00Scanning, transmission or reproduction of documents or the like, e.g. facsimile transmission; Details thereof
    • H04N1/23Reproducing arrangements
    • H04N1/2307Circuits or arrangements for the control thereof, e.g. using a programmed control device, according to a measured quantity
    • H04N1/2323Circuits or arrangements for the control thereof, e.g. using a programmed control device, according to a measured quantity according to characteristics of the reproducing medium, e.g. type, size or availability
    • HELECTRICITY
    • H04ELECTRIC COMMUNICATION TECHNIQUE
    • H04NPICTORIAL COMMUNICATION, e.g. TELEVISION
    • H04N1/00Scanning, transmission or reproduction of documents or the like, e.g. facsimile transmission; Details thereof
    • H04N1/23Reproducing arrangements
    • H04N1/2307Circuits or arrangements for the control thereof, e.g. using a programmed control device, according to a measured quantity
    • H04N1/233Circuits or arrangements for the control thereof, e.g. using a programmed control device, according to a measured quantity according to characteristics of the data to be reproduced, e.g. number of lines
    • HELECTRICITY
    • H04ELECTRIC COMMUNICATION TECHNIQUE
    • H04NPICTORIAL COMMUNICATION, e.g. TELEVISION
    • H04N1/00Scanning, transmission or reproduction of documents or the like, e.g. facsimile transmission; Details thereof
    • H04N1/23Reproducing arrangements
    • H04N1/2307Circuits or arrangements for the control thereof, e.g. using a programmed control device, according to a measured quantity
    • H04N1/2338Circuits or arrangements for the control thereof, e.g. using a programmed control device, according to a measured quantity according to user specified instructions, e.g. user selection of reproduction mode
    • HELECTRICITY
    • H04ELECTRIC COMMUNICATION TECHNIQUE
    • H04NPICTORIAL COMMUNICATION, e.g. TELEVISION
    • H04N1/00Scanning, transmission or reproduction of documents or the like, e.g. facsimile transmission; Details thereof
    • H04N1/23Reproducing arrangements
    • H04N1/2307Circuits or arrangements for the control thereof, e.g. using a programmed control device, according to a measured quantity
    • H04N1/2353Selecting a particular reproducing medium from amongst a plurality of media or from a particular tray, e.g. paper or transparency
    • HELECTRICITY
    • H04ELECTRIC COMMUNICATION TECHNIQUE
    • H04NPICTORIAL COMMUNICATION, e.g. TELEVISION
    • H04N1/00Scanning, transmission or reproduction of documents or the like, e.g. facsimile transmission; Details thereof
    • H04N1/23Reproducing arrangements
    • H04N1/2307Circuits or arrangements for the control thereof, e.g. using a programmed control device, according to a measured quantity
    • H04N1/2392Circuits or arrangements for the control thereof, e.g. using a programmed control device, according to a measured quantity for displaying or indicating, e.g. a condition or state
    • HELECTRICITY
    • H04ELECTRIC COMMUNICATION TECHNIQUE
    • H04NPICTORIAL COMMUNICATION, e.g. TELEVISION
    • H04N1/00Scanning, transmission or reproduction of documents or the like, e.g. facsimile transmission; Details thereof
    • H04N1/32Circuits or arrangements for control or supervision between transmitter and receiver or between image input and image output device, e.g. between a still-image camera and its memory or between a still-image camera and a printer device
    • H04N1/32101Display, printing, storage or transmission of additional information, e.g. ID code, date and time or title
    • H04N1/32128Display, printing, storage or transmission of additional information, e.g. ID code, date and time or title attached to the image data, e.g. file header, transmitted message header, information on the same page or in the same computer file as the image
    • HELECTRICITY
    • H04ELECTRIC COMMUNICATION TECHNIQUE
    • H04NPICTORIAL COMMUNICATION, e.g. TELEVISION
    • H04N23/00Cameras or camera modules comprising electronic image sensors; Control thereof
    • H04N23/60Control of cameras or camera modules
    • H04N23/68Control of cameras or camera modules for stable pick-up of the scene, e.g. compensating for camera body vibrations
    • HELECTRICITY
    • H04ELECTRIC COMMUNICATION TECHNIQUE
    • H04NPICTORIAL COMMUNICATION, e.g. TELEVISION
    • H04N23/00Cameras or camera modules comprising electronic image sensors; Control thereof
    • H04N23/60Control of cameras or camera modules
    • H04N23/68Control of cameras or camera modules for stable pick-up of the scene, e.g. compensating for camera body vibrations
    • H04N23/681Motion detection
    • H04N23/6811Motion detection based on the image signal
    • HELECTRICITY
    • H04ELECTRIC COMMUNICATION TECHNIQUE
    • H04NPICTORIAL COMMUNICATION, e.g. TELEVISION
    • H04N5/00Details of television systems
    • H04N5/76Television signal recording
    • H04N5/765Interface circuits between an apparatus for recording and another apparatus
    • H04N5/77Interface circuits between an apparatus for recording and another apparatus between a recording apparatus and a television camera
    • H04N5/772Interface circuits between an apparatus for recording and another apparatus between a recording apparatus and a television camera the recording apparatus and the television camera being placed in the same enclosure
    • HELECTRICITY
    • H04ELECTRIC COMMUNICATION TECHNIQUE
    • H04NPICTORIAL COMMUNICATION, e.g. TELEVISION
    • H04N2101/00Still video cameras
    • HELECTRICITY
    • H04ELECTRIC COMMUNICATION TECHNIQUE
    • H04NPICTORIAL COMMUNICATION, e.g. TELEVISION
    • H04N2201/00Indexing scheme relating to scanning, transmission or reproduction of documents or the like, and to details thereof
    • H04N2201/0077Types of the still picture apparatus
    • H04N2201/0084Digital still camera
    • HELECTRICITY
    • H04ELECTRIC COMMUNICATION TECHNIQUE
    • H04NPICTORIAL COMMUNICATION, e.g. TELEVISION
    • H04N2201/00Indexing scheme relating to scanning, transmission or reproduction of documents or the like, and to details thereof
    • H04N2201/32Circuits or arrangements for control or supervision between transmitter and receiver or between image input and image output device, e.g. between a still-image camera and its memory or between a still-image camera and a printer device
    • H04N2201/3201Display, printing, storage or transmission of additional information, e.g. ID code, date and time or title
    • H04N2201/3225Display, printing, storage or transmission of additional information, e.g. ID code, date and time or title of data relating to an image, a page or a document
    • H04N2201/3242Display, printing, storage or transmission of additional information, e.g. ID code, date and time or title of data relating to an image, a page or a document of processing required or performed, e.g. for reproduction or before recording
    • HELECTRICITY
    • H04ELECTRIC COMMUNICATION TECHNIQUE
    • H04NPICTORIAL COMMUNICATION, e.g. TELEVISION
    • H04N2201/00Indexing scheme relating to scanning, transmission or reproduction of documents or the like, and to details thereof
    • H04N2201/32Circuits or arrangements for control or supervision between transmitter and receiver or between image input and image output device, e.g. between a still-image camera and its memory or between a still-image camera and a printer device
    • H04N2201/3201Display, printing, storage or transmission of additional information, e.g. ID code, date and time or title
    • H04N2201/3225Display, printing, storage or transmission of additional information, e.g. ID code, date and time or title of data relating to an image, a page or a document
    • H04N2201/3252Image capture parameters, e.g. resolution, illumination conditions, orientation of the image capture device
    • HELECTRICITY
    • H04ELECTRIC COMMUNICATION TECHNIQUE
    • H04NPICTORIAL COMMUNICATION, e.g. TELEVISION
    • H04N5/00Details of television systems
    • H04N5/76Television signal recording
    • H04N5/765Interface circuits between an apparatus for recording and another apparatus

Landscapes

  • Engineering & Computer Science (AREA)
  • Multimedia (AREA)
  • Signal Processing (AREA)
  • Human Computer Interaction (AREA)
  • General Engineering & Computer Science (AREA)
  • Studio Devices (AREA)
  • Indication In Cameras, And Counting Of Exposures (AREA)
  • Adjustment Of Camera Lenses (AREA)
  • Television Signal Processing For Recording (AREA)

Abstract

【課題】印刷サイズに合わせたぶれ量の許容値を判断基準とした印刷を可能とする撮像装置を提供する。
【解決手段】本発明に係る撮像装置は、被写体の光学的な像を形成する撮像光学系と、撮像手段と、撮像光学系に生じる像ぶれを検出するぶれ検出手段と、像ぶれ補正手段と、像ぶれ補正手段により補正された像ぶれ補正量を検出する補正量検出手段と、像ぶれ量から像ぶれ補正量を減算して残留ぶれ量を算出する算出手段と、算出された残留ぶれ量と共に、画像信号を撮影画像として記録する画像記録手段と、撮影画像の印刷サイズを指定する印刷サイズ指定手段と、印刷サイズに対する残留ぶれ量の許容値を記憶すると共に算出された残留ぶれ量が当該許容値より大きいか否かを判定する判定手段とを備える。判定手段は、所定の印刷サイズに対して、算出された残留ぶれ量が許容値より大きい場合には、警告を発する。
【選択図】図10

Description

本発明は、撮影画像の印刷方法を制御する撮像装置に関する。
近年、CCD(Charge Coupled Device)やCMOS(Complementary Metal−Oxide Semiconductor)などの撮像センサおよび信号処理回路の集積度の向上と共に、撮像センサは安価に提供されるようになった。そのために、そのような撮像センサを用いて、被写体の光学的な像を電気的な画像信号に変換して出力可能なデジタルスチルカメラやデジタルビデオカメラ(以下、「デジタルカメラと」総称する)に代表される撮像装置が急速に普及している。
デジタルカメラにより撮影された画像を印刷する場合には、撮影画像データは、先ず撮像装置に接続されたパーソナルコンピュータへ取り込まれる。そして、パーソナルコンピュータに接続された印刷装置は、パーソナルコンピュータからの印刷指令に応答して、撮影画像を用紙上に印刷する。
しかしながら、撮影画像をパーソナルコンピュータへ取り込む作業や接続された印刷装置に出力させる作業において、撮影者やこれらの作業を行う者(以下、「撮影者等」という)は、パーソナルコンピュータを操作しなければならいない。したがって、これらの作業は、パーソナルコンピュータに不慣れな撮影者等にとっては容易でなく、問題である。また、これらの作業を行うために、パーソナルコンピュータには、撮影画像を取り込むソフトウェアや印刷装置に出力するソフトウェアが必要である。
このような問題あるいは要求に対して、デジタルカメラと印刷装置とを直接接続することにより、パーソナルコンピュータを使用することなく撮影画像を印刷できる印刷装置が提案されている(特許文献1)。これにより、パーソナルコンピュータに不慣れな撮影者等であっても、撮影画像を容易に印刷できる。
一方、撮影時における手ぶれ量を撮影画像と共に記録し、その撮影画像を印刷する際には、手ぶれ量を判断基準として、適切に印刷できるかどうかを判定し、印刷できないと判定された場合には、警告を発するシステムが提案されている(特許文献2)。
特開平10−107981号公報 特開2001−8061号公報
しかしながら、上述の従来の撮像装置においては、それぞれ、以下に述べるような課題を有している。まず、特許文献1に記載された印刷装置において、インクジェットプリンタなどと撮像装置を直接接続し、撮影画像を印刷する場合について説明する。撮像装置に搭載されているLCDなどの表示装置では、撮影画像がぶれているか否かの判定が困難であるため、実際に印刷してみないと判断できないという問題がある。そのために、意に反して、実際にはぶれた画像を印刷してしまう場合があり、撮影者等にとって利便性が悪いものである。
特許文献2に記載されているプリンタ一体型デジタルカメラは、印刷する際の判断基準としてぶれ量を活用することができる。しかしながら、昨今のインクジェットプリンタなどの印刷装置は、Lサイズは元より、A4、A3サイズまで印刷できる。したがって、同一のぶれ量であっても、印刷サイズが大きくなればなるほど、印刷画像のぶれ量が目立つ。それ故に、印刷する際に指定した用紙サイズに合わせてぶれ量の判断基準を変えるように対応しなければ、実際に印刷してみないとぶれ量が印刷に対して適正であるかを判断できないという課題があり、撮影者等にとって利便性が悪いものである。
上述の問題を鑑みて、本発明は、印刷サイズに合わせたぶれ量の許容値を判断基準とした印刷を可能とする撮像装置を提供することを目的とする。
本発明は撮像装置に関する。撮像装置は、被写体の光学的な像を形成する撮像光学系と、撮像光学系によって形成された光学的な像を受光し、光学的な像を電気的な画像信号に変換する撮像手段と、撮像光学系に生じる像ぶれを検出するぶれ検出手段と、撮像手段において、発生した像ぶれを補正する像ぶれ補正手段と、像ぶれ補正手段により補正された像ぶれ補正量を検出する補正量検出手段と、像ぶれ量から像ぶれ補正量を減算して残留ぶれ量を算出する算出手段と、算出された残留ぶれ量と共に、画像信号を撮影画像として記録する画像記録手段と、撮影画像の印刷サイズを指定する印刷サイズ指定手段と、印刷サイズに対する残留ぶれ量の許容値を記憶すると共に算出された残留ぶれ量が当該許容値より大きいか否かを判定する判定手段とを備える。判定手段は、所定の印刷サイズに対して、算出された残留ぶれ量が許容値より大きい場合には、警告を発する。
上述のように、本発明によれば、印刷用紙サイズに合わせて残留ぶれ量が所定レベルであるかどうか判断でき、さらに残留ぶれ量に応じて推奨の印刷サイズを表示するようにしたことにより、使用者がどのサイズで印刷するのが妥当かなどの判断をする必要なくすことを可能とする撮像装置を提供できる。
本発明の実施の形態に係るデジタルカメラの制御システムを示すブロック図 図1のデジタルカメラの上面および背面図を示す図 図1のデジタルカメラに用いられる像ぶれ補正機構の制御システムを示すブロック図 図3の像ぶれ補正機構の構成を示す分解斜視図 図1の表示部における撮影画像の表示方法の説明図 図1のデジタルカメラにおける印刷に関する制御ブロックの部分拡大図 本発明の実施の形態に係るデジタルカメラと印刷装置との接続例を示す図 記録画素数とプリントサイズの一般的な目安の説明図 本発明の第1の実施の形態における残留ぶれ量とその許容値との関係の説明図 本発明の第1の実施の形態に係るデジタルカメラの印刷処理動作を表すフローチャート 本発明の第1の実施の形態に係るデジタルカメラの印刷メニューの説明図 本発明の第1の実施の形態に係る残留ぶれと印刷時の用紙サイズとの関係に基づいて撮影者等に警告を促すメニューの説明図 本発明の第1の実施の形態に係る印刷処理動作を表すフローチャート 本発明の第2の実施の形態に係るデジタルカメラの印刷処理動作を表すフローチャート 本発明の第2の実施の形態に係るデジタルカメラの印刷メニューの説明図 本発明の第2の実施の形態に係るデジタルカメラにおいて、撮影画像のサムネイル画像における推奨用紙サイズの表示例を示す図 本発明の第2の実施の形態に係るデジタルカメラにおいて、撮影直後の確認画像
(第1の実施形態)
以下に、図1、図2、図3、図4、図5、図6、図7、図8、図9、および図10を参照して、本発明の第1の実施の形態について説明する。先ず、図1を参照して、本発明の第1の実施の形態として構成されるデジタルカメラについて説明する。デジタルカメラ1は、撮像光学系L、マイクロコンピュータ3、撮像センサ4、CCD駆動制御部5、アナログ信号処理部6、A/D変換部7、デジタル信号処理部8、バッファメモリ9、画像圧縮部10、画像記録制御部11、画像記録部12、画像表示制御部13、像ぶれ補正機構20、電源スイッチ35、シャッター操作部36、撮影/再生切換操作部37、十時操作キー38、SET操作部40、シャッター制御部41、およびシャッター駆動モータ42を含む。
撮像光学系Lは、第1レンズ群L1、第2レンズ群L2、および第3レンズ群L3の3つのレンズ群から成る。第1レンズ群L1、および第2レンズ群L2は、光軸方向に移動することによりズーミングを行う。そして、第3レンズ群L3は、光軸方向に移動することによりフォーカシングを行う。また、第2レンズ群L2は、補正レンズ群であって、光軸AZに垂直な面内を移動することにより光軸を偏心させて画像の動きを補正する役割を果たしている。なお撮像光学系Lは、上記の光学系の構成に限るものではない。
機械的な振動や撮影者による揺れ等がデジタルカメラ1に加わると、被写体からレンズに向かって照射された光の光軸は、レンズの光軸とずれる。したがって、得られる画像は不鮮明な画像となる。これを防ぐための防止機構を像ぶれ補正機構という。
マイクロコンピュータ3は、デジタルカメラ1の各種の制御部の動作を制御する。また、マイクロコンピュータ3は、電源スイッチ35、シャッター操作部36、撮影/再生切換操作部37、十字操作キー38、MENU設定操作部39およびSET操作部40のそれぞれから出力される信号を受信可能である。
シャッター制御部41は、シャッター操作部36の操作により生成されるタイミング信号に応答して、マイクロコンピュータ3から出力される制御信号に基づいて、シャッター駆動モータ42を駆動させて、シャッターを動作させる。
撮像センサ4は、CCDであり、撮像光学系Lにより形成される光学的な像を電気的な信号に変換する。撮像センサ4は、CCD駆動制御部5により駆動制御される。なお、撮像センサ4は、CMOSでもよい。
撮像センサ4から出力された画像信号は、アナログ信号処理部6、A/D変換部7、デジタル信号処理部8、バッファメモリ9、および画像圧縮部10を経て順次処理される。アナログ信号処理部6は、撮像センサ4から出力される画像信号にガンマ処理等のアナログ信号処理を施す。A/D変換部7は、アナログ信号処理部6から出力されたアナログ信号をデジタル信号に変換する。デジタル信号処理部8は、A/D変換部7によってデジタル信号に変換された画像信号に対してノイズ除去や輪郭強調等のデジタル信号処理を施す。バッファメモリ9は、RAM(Random Access Memory)であり、デジタル信号処理部8によって処理された画像信号を一時的に記憶する。
バッファメモリ9に記憶された画像信号は、さらに画像圧縮部10および画像記録部12において順次処理される。バッファメモリ9に記憶されている画像信号は、画像記録制御部11から出力される指令により、画像圧縮部10に送信される。この際、画像信号は、所定の比率で圧縮されて、元のサイズよりも小さなサイズのデータになる。例えば、このような圧縮方法としては、JPEG(Joint Photographic Experts Group)方式が用いられる。その後、圧縮された画像信号は、画像記録部12に送信される。
画像記録部12は、デジタルカメラ1の本体に設けられた内部メモリ50(図示せず)および/又は着脱可能なリムーバブルメモリ51(図示せず)により構成される。画像記録制御部11から出力される指令に基づいて、画像信号と、格納すべき所定の情報とが関連付けられ、画像ファイルが生成される。生成された画像ファイルは画像記録部12に格納される。なお、画像ファイルは、画像信号が格納されるデータ部と、所定の情報が格納されるヘッダ部あるいはフッタ部とを含む。画像信号と共に画像ファイルに格納される所定の情報は、画像を撮影した際の日時と、焦点距離情報と、シャッタースピード情報と、絞り値情報と、撮影モード情報とを含む。例えば、Exif(登録商標)形式、もしくはExif(登録商標)形式に類する形式の情報である。
画像表示制御部13は、マイクロコンピュータ3から出力される制御信号により制御される。画像表示制御部13の指令により、表示部55は、画像記録部12あるいはバッファメモリ9に格納された画像信号に基づいて撮影画像を可視画像として表示する。表示部55の表示形態には、画像信号に基づく撮影画像のみを表示する形態と、画像信号の撮影時の情報を表示する形態とがある。画像信号の撮影時の情報は、焦点距離情報と、シャッタースピード情報と、絞り値情報と、撮影モード情報と、合焦状態情報、および残留ぶれ量とを含む。これらの情報は、MENU設定操作部39の操作により表示される。
図6に、デジタルカメラ1の制御ブロックの要部のみを抜き出して示す。同図において、画像印刷制御部71は、マイクロコンピュータ3から出力される制御信号により制御され、外部に接続された印刷装置74(図示せず)に撮影画像を印刷させるための印刷データを生成する。印刷データ出力部72は、画像印刷制御部71から出力される指令に基づいて、画像記録部12あるいはバッファメモリ9に格納された画像信号を含む画像ファイルを、USB(Universal Serial Bus)ケーブル73(図示せず)を介して、印刷装置74の記録部に出力する。残留ぶれ量判定部80は、撮影画像の残留ぶれ量が、所定のサイズの用紙に印刷する際に、ぶれが目立つかどうかを判定する。なお、撮影画像の印刷方法等については後述する。
次に、図2を参照して、デジタルカメラ1の外部構成について説明する。図2(a)はデジタルカメラ1の上面を示し、図2(b)はデジタルカメラ1の背面を示している。筐体1aは、前面にレンズ鏡筒2を含む撮像光学系を備え、背面に電源スイッチ35と、撮影/再生切換操作部37と、十字操作キー38と、MENU設定操作部39と、SET操作部40と、液晶モニタからなる表示部55とを備える。さらに、筐体1aの上面には、シャッター操作部36と、ズーム操作部57とが備えられている。
ズーム操作部57は、シャッター操作部36と同軸に回動可能となるように、シャッター操作部36の周囲に設けられている。電源スイッチ35は、デジタルカメラ1の電源のON/OFFを行う操作部材である。撮影/再生切換操作部37は、撮影モードと再生モードの切換を行う操作部材であり、レバーを回動されることにより切換が行われる。撮影モードに切換えられた状態で、ズーム操作部57を右方向へ回動させると撮像光学系Lは望縁側へ、左方向へ回動させると広角側へ、それぞれマイクロコンピュータ3によって制御される。
MENU設定操作部39は、表示部55に各種メニューを表示させるための操作部材である。十字操作キー38は、ユーザが上下左右の部位を押圧して、MENU設定操作部39の操作により表示部55に表示された各種操作メニューを選択することにより、マイクロコンピュータ3が実行指令を出力するための操作部材である。SET操作部40は、各種操作メニューの表示を、表示前の状態に戻すためにユーザが使用する操作部材である。
次に、図3を用いて像ぶれ補正ユニットの制御システムについて説明する。図3に示すように、像ぶれ補正機構20は、動き検出部17A、動き補正部15A、および残留ぶれ量算出部19Aを含む。
動き検出部17Aは、ヨーイング角速度センサ17xと、ピッチング角速度センサ17yとを含む。なお、冗長を避けるために、ヨーイング角速度センサ17xおよびピッチング角速度センサ17yを角速度センサ17xおよび17yと適宜略称する。角速度センサ17xおよび17yは、手ぶれおよびその他の振動による撮像光学系Lを含む撮像装置自体の動きを検出するためのセンサであり、それぞれヨーイングおよびピッチングの2方向の動きを検出する。角速度センサ17xおよび17yは、それぞれ、デジタルカメラ1が静止している状態での出力を基準とし、デジタルカメラ1の動く方向に応じて正負何れかの値を有する角速度信号を出力する。
角速度センサ17xおよび17yより出力された信号は、それぞれ、信号処理部18xおよび18yによって、フィルタリング、積分処理、位相補償、ゲイン調整、およびクリップ処理等の処理が施される。これらの処理を施すことにより、マイクロコンピュータ3は、動き補正に必要な第2レンズ群L2の駆動制御量を演算し、ぶれ補正の制御信号を生成する。
撮像光の光軸を制御する動き補正部15Aは、第2レンズ群L2(図1)と、ヨーイング駆動制御部15xと、ピッチング駆動制御部15yと、位置検出部16xおよび16yとを含む。第2レンズ群L2は、ヨーイング駆動制御部15xおよびピッチング駆動制御部15yによって、光軸AZに直交する2方向、XおよびY方向に駆動制御される。以下、X方向をヨーイング方向、Y方向をピッチング方向と称する。
位置検出部16xおよび16yは、第2レンズ群L2の位置を検出する検出手段であり、位置検出信号は、信号処理部14xおよび14yによって、フィルタリングおよびアンプ等の処理が施される。よって、ヨーイング駆動制御部15xおよびピッチング駆動制御部15yは、動き検出部17Aによって生成されたぶれ補正の制御信号と、動き補正部15Aによって検出された位置検出信号との差がゼロとなるように、第2レンズ群L2を制御するための帰還制御ループを形成し、第2レンズ群L2を駆動して画像の動きを補正する。
しかしながら上記の制御系は、実際には所定の応答周波数特性を有するため、完全には像ぶれが補正されず、残留ぶれが生じる。つまりその残留ぶれ量は、(動き検出部17Aによって検出された信号)−(動き補正部15Aによって検出された位置信号)となる。そのために、残留ぶれ量は、残留ぶれ量算出部19Aを構成するピッチング残留ぶれ量算出部19yおよびヨーイング残留ぶれ量算出部19xに入力される。さらに、残留ぶれデータは、例えばExifデータとして、画像データと一緒に記録される。残留ぶれデータは、ピッチング、あるいはヨーイング方向のいずれか一方、あるいはその両方でもよい。
次に、上記の残留ぶれ量について説明する。光学系の焦点距離をf、振動により所定時間内(露光時間内)にデジタルカメラ1が揺れる角度をθとすると、撮像センサ4上にて移動する量は、次式(1)で表される。
ΔY=f×tanθ ・・・・ (1)
なお、撮影者等の手ぶれは、ピッチング方向が支配的であるため、撮像センサ4の縦方向を例として、残留ぶれ量について以下に具体的に説明する。
1/2.5インチの500万画素の撮像センサ4を用いた際の記録サイズは、2560(横方向)×1920(縦方向)画素である。撮像センサ4の1画素当たりのセルサイズを0.0022[mm](2.2ミクロン)とすると、撮像センサ4の縦方向のサイズは、約4.2[mm]となる。
例えば、デジタルカメラ1の撮像光学系Lとして、光学10倍の望遠に対応した光学系を使用する場合、光学10倍時の焦点距離fを60[mm]とし、像ぶれ補正機構20の補正角度を±0.3゜(振幅としては、0.6゜)とする。この場合、撮像センサ4上で像が移動する量ΔYは、上式(1)を用いて、ΔY=60[mm]×tan(0.6゜)=約0.6[mm]となる。よって、撮像センサ4の縦方向における像ぶれ量に相当する画素数は、0.6[mm]/4.2[mm]×1920=274画素分に相当する。
また、像ぶれ補正の効き目の数値を示す抑圧度を、次式(2)として定義する。
像ぶれ抑圧度=20log(残留ぶれ量/撮像センサ4上での振れ量)[dB]
・・・・ (2)
よって、像ぶれ補正機構20の像ぶれ抑圧度を35[dB]とし、上記より求めた数値の撮像センサ4の縦方向における像ぶれ量274画素を、(式2)に当てはめると、残留ぶれ量は、約5画素分に相当する。
上述より、望遠時の焦点距離f=60[mm]の光学系Lおよび1/2.5インチ500万画素の撮像センサ4を用いて、像ぶれ抑圧度を35[dB]とした時の残留ぶれ量は、約5画素分に相当する。
図8に、記録画素数とプリントサイズの一般的な目安を示す。同図は、200万画素クラス、300万画素クラス、および500万画素クラスのデジタルカメラの推奨プリントサイズは、それぞれL版サイズ、A4サイズ、B4サイズであることを示している。
図9に、残留ぶれ量とその許容値の関係を示す。同図の横軸は残留ぶれの画素数を示し、縦軸は撮影者等が感じるぶれ量の度合いを示している。撮影者等が感じるぶれ量の度合いとは、数多くの被験者のデータをもとに作成したものである。許容値とは、撮影者等が、その印刷された撮影画像にはぶれが目立たないという限界の判断基準に相当する。より具体的に言えば、被験者のうち約70%の人が、ぶれが目立たないと判断した残留ぶれの画素数である。
よって、上記の実験データに基づけば、500万画素のデジタルカメラ1にて、A4サイズの用紙に印刷する場合、ぶれが目立たないと感じる許容値β1は、残留ぶれ量が8画素分(α1)のときである。
また、許容値βは、撮像センサ4の画素数が同一でも、印刷する用紙サイズに応じて変わる。つまり、用紙サイズがL版サイズの場合は、A4サイズに比べて用紙サイズが小さくなるので、残留ぶれ量の許容値も大きくなる。つまり、残量ぶれ量の許容値はα2画素分となる。また逆に、用紙サイズがB4サイズの場合は、A4サイズに比べて用紙サイズが大きくなるので、残留ぶれ量の許容値も小さくなる。つまり、残量ぶれ量の許容値はα3画素分となる。
さらに、許容値変更部81を用いれば、撮影者等の個人差も解消することが可能となる。つまり、残留ぶれの許容値βを大きくしたい場合には、許容値変更部81によって、予め設定された数値である許容値β1を、撮影者等が許容値β2に変更できる。また、残留ぶれの許容値βを小さくしたい場合には、許容値変更部81によって、撮影者等が許容値β3に変更できる。残留ぶれ量判定部80は、上述の用紙サイズと残留ぶれ量との関係に基づき、撮影者等によって選択された用紙に印刷する場合に、ぶれが目立つか否かの判定を行う。
次に、本実施の形態に用いる像ぶれ補正機構20の構成について、図4を参照して説明する。図4において、像ぶれ補正機構20は、ピッチング保持枠21と、ヨーイング保持枠22と、固定枠25と、ヨーイング用アクチュエータ29xと、ピッチング用アクチュエータ29yと、発光素子30と、受光素子31とを含む。
ピッチング保持枠21は、コイル24xおよび24yを有する。第2レンズ群L2および発光素子30は、ピッチング保持枠21に固定されている。ピッチング保持枠21は、2本のピッチングシャフト23aおよび23bを介して、ヨーイング保持枠22に対し、
Y方向に摺動可能に保持される。
ヨーイング保持枠22は、ヨーイングシャフト26aおよび26bを介して、固定枠2
5に対し、X方向に摺動可能に保持される。
ヨーイング用アクチュエータ29xは、マグネット27xと、ヨーク28xとを有し、固定枠25に保持される。同様に、ピッチングアクチュエータ29yは、マグネット27yと、ヨーク28yとを有し、固定枠25に保持される。
受光素子31は、固定枠25に固定され、発光素子30の投射光を受光し、2次元の位置座標を検出する。
次に、本実施の形態に係るデジタルカメラ1の動作について、図1乃至図3を用いて説明する。撮影者等が撮影する際には、まず電源スイッチ35をON側とした後、撮影/再生切換操作部37を撮影モードに切換える。これにより、デジタルカメラ1は撮影状態へ移行する。撮影状態へ移行すると、デジタルカメラ1に加わる手ぶれや振動は、角速度センサ17xおよび17yにより検知される。
マイクロコンピュータ3は、ヨーイング駆動制御部15xおよびピッチング駆動制御部15yに対し、発生した像ぶれ等を打ち消すための指令信号を与える。この指令信号に応じた電流は、ピッチング保持枠21のコイル24xおよび24yのそれぞれに供給される。ピッチング保持枠21は、供給された電流とマグネット27xおよび27yによって形成された磁気回路により、光軸AZと直交するXY平面内を移動する。また、ピッチング保持枠21の位置検出は、受光素子31を用いることにより高精度に行われる。
すなわち、像ぶれ補正機構20によって、第2レンズ群L2は光軸と直交する平面内を移動する。これにより、撮影者等は、撮像光学系Lを介して撮像センサ4に入射する画像を補正できるので、像ぶれを抑制した良好な画像を撮影することが可能となる。この状態で撮影者等は、シャッター操作部36を押すことにより、被写体を撮影できる。そして撮影された画像は、画像記録部12に記録される。
次に、デジタルカメラ1を用いた撮影により得られた画像を、表示部55に表示させる際の表示方法について説明する。図5において、先ず表示部55に、撮影された画像を表示させるために、電源スイッチ35をONとした後、撮影/再生切換操作部37を再生モードに切換える。そして、サムネイル表示された画像の中から十字操作キー38を用いて画像を選択することにより、表示部55には1枚の撮影画像が表示可能となる。
次に、撮影画像の印刷方法について、図6および図7を用いて説明する。図6は、図1で示したデジタルカメラ1の制御ブロック図について要部のみを抜き出した図である。図7に示すように、デジタルカメラ1と印刷装置74とは、USB(Universal Serial Bus)ケーブル73を用いて接続される。マイクロコンピュータ3は、印刷メニューの中の印刷実行が選択されたと判定すると、印刷装置74に印刷指令を送る。
画像印刷制御部71は、印刷制御手段に相当し、マイクロコンピュータ3から出力される制御信号によって制御され、撮影画像に関する印刷データを生成する。印刷データ出力部72は、印刷データ出力手段に相当する。印刷データ出力部72は、画像印刷制御部71の指令に基づいて、USBケーブル73を介して、印刷データを印刷装置74に出力する。印刷装置74は、転送された印刷データおよび印刷指令に基づいて、撮影画像を所定サイズの用紙に印刷する。
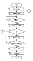
図10に、撮影画像の印刷処理の内容を表すフローチャートを示す。マイクロコンピュータ3は、撮影/再生切換操作部37が再生モードに切換えられ、十字操作キー38により撮影画像が選択されたと判定したあと、デジタルカメラ1を次のステップS2へ移行させる(ステップS1)。なお、画像選択の際、表示部55に撮影画像の縮小画像が一覧表示されたサムネイル画像から選択されてもよい。
撮影画像が選択された後、マイクロコンピュータ3は、MENU設定操作部39が押されたと判定し、表示部55にメニュー画面を表示させる(ステップS2)。
メニュー画面は、印刷モード選択や撮影モードの選択等、複数の処理項目を含む。マイクロコンピュータ3は、メニュー表示から印刷モードが選択されたと判定すると、印刷処理を行うために、デジタルカメラ1を次のステップS4へ移行させる。一方、印刷モードが選択されない場合、表示部55にはメニュー画面あるいは各処理項目に関するメニューが表示される(ステップS3)。
図11(a)に示すように、印刷モードが選択された後、マイクロコンピュータ3は、表示部55に印刷メニュー画面90を表示させる(ステップS4)。
印刷メニュー画面90は、プリント開始、日付プリント、プリント枚数、用紙サイズ、レイアウトの設定が可能であり、撮影者等が上下方向の十字操作キー38により選択することにより、各印刷メニュー画面90に関する処理が実行される(ステップS5)。
印刷メニュー画面90の中で用紙サイズ設定アイコン91が選択されると、用紙サイズの指定が可能な用紙サイズプルダウンメニュー画面92が表示される。用紙サイズプルダウンメニュー画面92には、図11(b)に示すように、用紙サイズに関する一覧をプルダウンメニューとして表示される。そして、十字操作キー38により所定の用紙サイズが選択されたと判定すると、プルダウンメニューを閉じ、印刷メニュー画面90に、選択された用紙サイズを表示させる(ステップS6)。なお、用紙サイズ以外のアイコンが選択された場合は、他の処理Aに移行し、所定の処理を行う。
ここで撮影者等が選択した用紙サイズに対し、印刷しようとする撮影画像の残留ぶれ量αが許容値β以下であるかどうかを、残留ぶれ量判定部80にて判定を行う。用紙サイズがA4サイズの場合、残留ぶれ量αが許容値β1以下の場合は、図12(a)に示すように、像ぶれが目立たない旨の表示を行うことにより、撮影者等は安心して印刷することが可能となる。逆に、残留ぶれ量αが許容値β1より大きい場合は、図12(b)に示すように、選択した用紙サイズでは残留ぶれ量が目立つので、用紙サイズを小さくする旨のお知らせを表示させる(ステップS7)。
印刷メニュー画面90のうち、プリント開始アイコン93が選択されると(ステップS8)、指定された印刷枚数やレ印刷レイアウト等に基づいて、マイクロコンピュータ3は、外部に接続された印刷装置74に印刷を実行させるための印刷処理を実行する(ステップS9)。
図13に、印刷処理の内容を表すフローチャートを示す。マイクロコンピュータ3は、プリント開始アイコン93に対応する処理が実行されると、画像印刷制御部71に撮影画像と印刷枚数等に関する印刷データを生成させる(ステップS10)。
生成された印刷データは、印刷データ出力部72により出力される(ステップS11)。
そして、印刷装置74は、マイクロコンピュータ3からの印刷実行指令および印刷データに基づき撮影画像を印刷する(ステップS12)。
続いて、印刷装置74は、選択された印刷枚数について印刷を実行する。一方、マイクロコンピュータ3は、所定の印刷枚数の印刷が完了したことを確認して(ステップS13)、表示部55に再び印刷メニュー画面90を表示させる。
以上のように、実施の形態に係るデジタルカメラでは、印刷用紙サイズに合わせて残留ぶれ量が所定レベル以内であるかどうか判断し、撮影者等にお知らせすることにより、撮影者等が、事前に、印刷してもよいかどうかを判断することが可能であり、印刷用紙の無駄を省ける。
なお、本発明においては、印刷枚数、印刷するレイアウトについては限定されるものではなく、1枚の用紙に複数枚の撮影画像を印刷する場合には、実際に印刷される撮影画像の大きさに合わせて、残留ぶれ量の判定を行うようにすれば良い。像ぶれ補正機構の構成は上述の例に限定されるものではない。
また、残留ぶれ量の許容値などを決定する数値は、上述の例に限定されるものではない。よって、本実施の形態にて説明したデジタルカメラの画素数は500万画素であるが、その画素数が異なる場合は、許容値を変更すればよい。つまり、画素数が大きい場合には許容値を小さく、画素数が小さい場合には許容値を大きくすればよい。また、撮影画像等をデジタルカメラの表示部に表示可能な構成に限定されない。デジタルカメラに接続された外部のモニタや、表示部を備えた印刷装置に表示させてもよい。
デジタルカメラと印刷装置とを接続するケーブルは、USBケーブルに限定されるものではない。例えば、IEEE1394シリアルバス用ケーブルや、無線LAN等の無線により接続してもよい。
同様に、デジタルカメラと印刷装置との接続はケーブルを介さずに、印刷データをリムーバブルメモリに記録してもよい。また、リムーバブルメモリを挿入可能な印刷装置により印刷してもよい。つまり、リムーバムルメモリに代表される適当なブリッジメディアをケーブルの代わりに用いることができる。
デジタルカメラと印刷装置とは別構成とせずに、デジタルカメラに印刷装置を含む一体型の構成としても同様の効果が得られることは言うまでもない。
印刷システムに含まれる各構成要素同士は、任意の組み合わせが可能である。例えば、撮像光学系および撮像手段、残留ぶれ判定手段と、その他の構成が物理的に分離された複数の装置からなるシステムとしてもよく、各構成要素の組み合わせは、これに限られない。したがって、一眼レフなどの交換レンズ方式に対応できることは言うまでもない。
デジタルカメラは、撮影画像を記録する記録手段を備えた例を示したが、これに限られない。例えば、ハードディスクを備えて、デジタルカメラとの接続にケーブルを必要としないで撮影画像の記録または集積が可能なクレードルを用いてもよい。また、印刷装置を制御する装置は、例えば、撮影画像を大量に保存するハードディスク等を備えた撮像光学系を有しないデータストレージであっても良く、このデータストレージに表示部と画像印刷制御部を設ければ、デジタルカメラと同様な使い方ができる。
(第2の実施の形態)
以下に、図14、図15、図16、および図17を参照して、本発明の第2の実施の形態について説明する。なお、本実施の形態に係るデジタルカメラは上述の第1の実施の形態に係るカメラ1と同様に構成されるが、その印刷処理動作の内容は異なる。よって、以下にその動作について説明する。
図14に、撮影画像の印刷処理の内容を表すフローチャートを示す。図14に示すステップS2、S3、S4、S8、およびS9においては、図10に示した対応するステップにおけるのと基本的に同じ処理が行われる。つまり、図14に示すステップS14、S15、S16、S17、およびS18において本実施の形態において新たに導入される処理が行われる。
具体的には、マイクロコンピュータ3は、撮影/再生切換操作部37が再生モードに切換えられ、MENU設定操作部39が押されたと判定した後に、表示部55にメニュー画面を表示させて、ユーザによるボタン操作に備える(開始)。なお、メニュー画面は、印刷モード選択や撮影モードの選択等、複数の処理項目を含む。
マイクロコンピュータ3は、ユーザによるボタン操作に応答して(S2)、印刷モードが選択されたか否かを判定する(ステップS3)。具体的には、印刷モードが選択されたと判定される場合に、印刷処理を行うために、デジタルカメラ1を次のステップS4へ移行させる。一方、印刷モードが選択されていないと判定される場合は、表示部55にはメニュー画面あるいは各処理項目に関するメニューが表示される。
印刷モードが選択されたと判断された場合(ステップS3)には、マイクロコンピュータ3は、図15に例示するように、表示部55に印刷メニュー画面90を表示させる(ステップ4)。印刷メニュー画面90において、プリント開始、日付プリント、プリント枚数、用紙サイズ、レイアウト、およびサムネイル表示の設定が可能であり、ユーザが上下方向の十字操作キー38を用いて設定可能な項目を選択することにより、各印刷メニュー画面90に関する処理を実行させることが出来る。
マイクロコンピュータ3は、ユーザによる十時操作キー38の操作に応答して、サムネイル表示が選択されたか否かを判定する(ステップS14)。具体的には、印刷メニュー画面90の中でサムネイル表示アイコン91が選択されると、表示部55に、図16に例示するようなサムネイル画像一覧が表示される(ステップS15)。
そして、撮影画像から読み出すことにより残留ぶれ量が算出(ステップS16)されて、算出された残留ぶれ量に基づいて判断される推奨の用紙サイズアイコン95が表示される(ステップS17)。
図16に示すサムネイル画像1番〜9番(番号は、サムネイル画像の右下に記載)に例に、推奨される用紙サイズについて説明する。1番の撮影画像の推奨の用紙サイズはL版であり、サムネイル画像2番および4番の撮影画像の推奨用紙サイズはA4であり、それ以外の撮影画像は用紙サイズB4であることが表示されている。つまり、残留ぶれ量判定部80に、サムネイル画像1番の撮影画像の残留ぶれ量は図9に示すα2であり、サムネイル画像2番および4番の撮影画像の残留ぶれ量はα1であり、それ以外の残留ぶれ量はα3であることが示されている。つまり、残留ぶれ量判定部80は、それぞれの撮影画像に対して残留ぶれ量を算出することにより、許容値βを決定し、像ぶれが目立たない最大の用紙サイズを算出する。
撮影者等は、上述の如く、サムネイル画像に表示された推奨の用紙サイズアイコン95を見て選択する(ステップS18)ことにより、像ぶれが目立たない最大の用紙サイズを認識することが可能となる。
図15に示す、印刷メニュー画面90において、プリント開始アイコン102が選択されると(ステップS8)、指定された印刷枚数や印刷レイアウト等に基づいて、マイクロコンピュータ3は、外部に接続された印刷装置74に印刷を実行させるための印刷処理を実行する(ステップS9)。なお、ステップS4において、サムネイル表示が選択されなかった場合には、表示部55に1つの画像のみを表示させ、ステップS16以降と同等の処理をする。
なお、印刷に関しては、用紙サイズアイコン103を選択し、用紙サイズの指定が可能な用紙サイズプルダウンメニュー画面92が表示されるように構成してもよい。この場合、用紙サイズプルダウンメニュー画面92は、図11(b)に例示したように、用紙サイズに関する一覧をプルダウンメニューとして表示させる。そして、十字操作キー38の操作により所定の用紙サイズが選択されたことが判定されると、プルダウンメニューを閉じ、印刷メニュー画面90に、選択された用紙サイズを表示させる。また、予め設定された印刷サイズに対して、ぶれ量が大きいと判断された場合に、ぶれ量が大きいことを撮影者に知らせるようなシステムに構成してもよい。
本実施の形態に係るデジタルカメラ1を用いることにより、残留ぶれ量に応じた適切な印刷サイズを算出し、当該算出した印刷サイズを撮影画像と共に、撮影者等に知らせるように構成されている。結果、撮影者等は、撮影画像毎に推奨の印刷サイズを知ることができるので、どの用紙サイズにて印刷したらよいかどうかを悩む必要がなくなり、撮影者等の利便性を高めることができる。
本実施の形態においては、サムネイル画像に推奨の用紙サイズアイコン95を表示させているが、表示部55に1枚の撮影画像を表示させる場合にアイコン表示させてもよい。また、アイコンを表示させるのは、印刷モード時に限定することはなく、通常の再生モード時にアイコン表示させてもよい。この場合には、撮影者等がアイコンの表示/非表示を選択できるようにするとなお好ましい。
本実施の形態においては、再生画像に推奨の用紙サイズアイコン95を表示させるようにしているが、図17に示すように、撮影直後の画像確認時に、表示部55に表示させるようにしてもよい。その場合、撮影者等は、推奨の用紙サイズをすぐに確認できるので、手ぶれ等が大きく、撮影者等が希望する用紙サイズとならない場合は、すぐに撮影し直すことができるため、撮影画像の印刷時に、希望の用紙サイズで印刷できないという不具合を解消できる。
また、三脚を用いて撮影するなどにより像ぶれが発生せずに、残留ぶれがない場合には、用紙サイズアイコン95には撮影する撮像センサ4の画像数より判断される最大の用紙印刷サイズを表示するようにしてもよい。
なお、印刷枚数、印刷するレイアウトについては限定されるものではなく、1枚の用紙に複数枚の撮影画像を印刷する場合には、実際に印刷される撮影画像の大きさに合わせて、残留ぶれ量の判定を行うようにすれば良い。
さらに、像ぶれ補正機構の構成が限定されるものではない。また、残留ぶれ量の許容値などを決定する数値についても、上述の例に限定されるものではない。なお、本実施の形態において、撮影画像等をデジタルカメラの表示部に表示可能な構成としているが、これに限らず、適当な部分に表示するようにしてもよい。例えば、デジタルカメラに接続された外部のモニタや、表示部を備えた印刷装置に表示させてもよい。
本実施の形態において、デジタルカメラと印刷装置とを接続するケーブルは、USBケーブルを用いた例を示したがこれに限られない。例えば、IEEE1394シリアルバス用ケーブルや、無線LAN等の無線により接続してもよい。
本実施の形態において、デジタルカメラと印刷装置とはケーブルを介して接続しているが、これに限られない。例えば、上述の印刷データをブリッジメディアとしてのリムーバブルメモリに記録してもよい。また、リムーバブルメモリを挿入可能な印刷装置によって印刷してもよい。
本実施の形態において、デジタルカメラと印刷装置とは別構成としているが、これに限られない。デジタルカメラに印刷装置を含む一体型の構成としても同様の効果を得ることができる。
また、本発明における残留ぶれデータの記録方法については、画像データと別々に記録し、画像データと残留ぶれデータとをリンクさせて記録するような方法であってもよい。また、像ぶれ補正機構20を搭載せずに、動き検出部17Aの検出結果を、画像データに書き込み、その動き検出量を基に、画像の印刷に適しているかどうかを判断するような簡易的なシステムであってもよい。さらに、動き検出部17Aは搭載せず、撮影された画像データを分析し、演算処理を行うことにより、撮影時のぶれ量を抽出するようなシステムであってもよい。
なお、本実施の形態に係る印刷システムに含まれる各構成要素は、任意の組み合わせが可能である。例えば、撮像光学系および撮像手段、残留ぶれ判定手段と、その他の構成が物理的に分離された複数の装置から成るシステムとしてもよく、各構成要素の組み合わせは、これに限られない。したがって、一眼レフなどの交換レンズ方式に対応できることは言うまでもない。
さらに、本実施の形態においては、デジタルカメラは、撮影画像を記録する記録手段を備えた例を示しているが、これに限られない。例えば、ハードディスクを備え、デジタルカメラとの接続にケーブルを必要としない、撮影画像の記録または集積が可能なクレードルを用いてもよい。また、印刷装置を制御する装置は、例えば、撮影画像を大量に保存するハードディスク等を備えた撮像光学系を有しないデータストレージであっても良く、このデータストレージに表示部と画像印刷制御部を設ければ、デジタルカメラと同様な使い方ができる。
本発明の撮像装置は、撮影画像の印刷方法に関し、快適な印刷表示が要望されている、デジタルスチルカメラ、デジタルビデオカメラ、カメラ機能付きの携帯電話端末およびPDAなどに適応することができる。
1 デジタルカメラ
1a 筐体
2 レンズ鏡筒
3 マイクロコンピュータ
4 撮像センサ
5 CCD駆動制御部
6 アナログ信号処理部
7 A/D変換部
8 デジタル信号処理部
9 バッファメモリ
10 画像圧縮部
11 画像記録制御部
12 画像記録部
13 画像表示制御部
15A 動き補正部
15x ヨーイング駆動制御部
15y ピッチング駆動制御部
16x、16y 位置検出部
17A 動き検出部
17x ヨーイング角速度センサ
17y ピッチング角速度センサ
19A 残留ぶれ量算出部
20 像ぶれ補正機構
21 ピッチング保持枠
22 ヨーイング保持枠
29 アクチュエータ
35 電源スイッチ
36 シャッター操作部
37 撮影/再生切換操作部
38 十字操作キー
39 MENU設定操作部
40 SET操作部
50 内部メモリ
51 リムーバブルメモリ
55 表示部
57 ズーム操作部
64 印刷用紙
65 印刷文字
66 印刷用紙
71 画像印刷制御部
72 印刷データ出力部
73 USBケーブル
74 印刷装置
80 残留ぶれ量判定部
81 許容値変更部
90 印刷メニュー画面
91 用紙サイズ設定アイコン
92 用紙サイズプルダウンメニュー画面
93 プリント開始アイコン
95 推奨の用紙サイズアイコン
101 サムネイル表示アイコン
102 プリント開始アイコン
103 用紙サイズアイコン

Claims (6)

  1. 被写体の光学的な像を形成する撮像光学系と、
    前記撮像光学系によって形成された光学的な像を受光し、前記光学的な像を電気的な画像信号に変換する撮像手段と、
    前記撮像光学系に生じる像ぶれを検出するぶれ検出手段と、
    前記撮像手段において、前記発生した像ぶれを補正する像ぶれ補正手段と、
    前記像ぶれ補正手段により補正された像ぶれ補正量を検出する補正量検出手段と、
    像ぶれ量から前記像ぶれ補正量を減算して残留ぶれ量を算出する算出手段と、
    前記算出された残留ぶれ量と共に、前記画像信号を撮影画像として記録する画像記録手段と、
    前記撮影画像の印刷サイズを指定する印刷サイズ指定手段と、
    前記印刷サイズに対する残留ぶれ量の許容値を記憶すると共に前記算出された残留ぶれ量が当該許容値より大きいか否かを判定する判定手段とを備え、
    前記判定手段は、所定の印刷サイズに対して、前記算出された残留ぶれ量が許容値より大きい場合には、警告を発することを特徴とする撮像装置。
  2. 前記判定手段は、所定の印刷サイズに対して、前記算出された残留ぶれ量が許容値より大きい場合には、印刷サイズの変更を促すことを特徴とする、請求項1に記載の撮像装置。
  3. 印刷サイズに対する残留ぶれ量の許容値は変更可能であることを特徴とする、請求項1あるいは請求項2のいずれかに記載の撮像装置。
  4. 被写体の光学的な像を形成する撮像光学系と、
    前記撮像光学系によって形成された光学的な像を受光し、当該光学的な像を電気的な画像信号に変換する撮像手段と、
    前記撮像光学系に生じる像ぶれを検出するぶれ検出手段と、
    前記検出された像ぶれを補正する像ぶれ補正手段と、
    前記補正された像ぶれ補正量を検出する補正量検出手段と、
    検出された像ぶれ量から前記像ぶれ補正量を減算して残留ぶれ量を算出する算出手段と、
    前記算出された残留ぶれ量と共に、前記画像信号を撮影画像として記録する画像記録手段と、
    表示手段と、
    印刷時の印刷サイズに対する残留ぶれ量の許容値を記憶し、前記算出された残留ぶれ量が当該許容値以下であるか否かを判定する判定手段とを備え、
    前記判定手段は、前記算出された残留ぶれ量が前記許容値以下となるような印刷サイズを算出し、当該算出された印刷サイズを前記表示手段に表示させることを特徴とする撮像装置。
  5. 前記印刷サイズに対する残留ぶれ量の許容値は、変更可能であることを特徴とする、請求項4に記載の撮像装置。
  6. 被写体の光学的な像を形成する撮像光学系と、
    前記撮像光学系によって形成された光学的な像を受光し、前記光学的な像を電気的な画像信号に変換する撮像手段と、
    前記撮像光学系に生じる像ぶれを検出する動き検出手段と、
    前記検出された動き量と共に、前記画像信号を撮影画像として記録する画像記録手段と、
    前記撮影画像の印刷サイズを指定する印刷サイズ指定手段と、
    前記印刷サイズに対する動き量の許容値を記憶すると共に前記検出された動き量が当該許容値より大きいか否かを判定する判定手段とを備え、
    前記判定手段は、所定の印刷サイズに対して、前記検出された動き量が許容値より大きい場合には、警告を発することを特徴とする撮像装置。
JP2009257342A 2005-04-08 2009-11-10 撮像装置 Expired - Fee Related JP4994436B2 (ja)

Priority Applications (1)

Application Number Priority Date Filing Date Title
JP2009257342A JP4994436B2 (ja) 2005-04-08 2009-11-10 撮像装置

Applications Claiming Priority (5)

Application Number Priority Date Filing Date Title
JP2005112483 2005-04-08
JP2005112483 2005-04-08
JP2005209519 2005-07-20
JP2005209519 2005-07-20
JP2009257342A JP4994436B2 (ja) 2005-04-08 2009-11-10 撮像装置

Related Parent Applications (1)

Application Number Title Priority Date Filing Date
JP2007521096A Division JP4440306B2 (ja) 2005-04-08 2006-02-17 撮像装置、印刷システム、印刷装置および画像印刷方法とその方法の制御プログラムが記録された記録媒体

Publications (2)

Publication Number Publication Date
JP2010035229A true JP2010035229A (ja) 2010-02-12
JP4994436B2 JP4994436B2 (ja) 2012-08-08

Family

ID=37114867

Family Applications (2)

Application Number Title Priority Date Filing Date
JP2007521096A Expired - Fee Related JP4440306B2 (ja) 2005-04-08 2006-02-17 撮像装置、印刷システム、印刷装置および画像印刷方法とその方法の制御プログラムが記録された記録媒体
JP2009257342A Expired - Fee Related JP4994436B2 (ja) 2005-04-08 2009-11-10 撮像装置

Family Applications Before (1)

Application Number Title Priority Date Filing Date
JP2007521096A Expired - Fee Related JP4440306B2 (ja) 2005-04-08 2006-02-17 撮像装置、印刷システム、印刷装置および画像印刷方法とその方法の制御プログラムが記録された記録媒体

Country Status (4)

Country Link
US (1) US7999969B2 (ja)
JP (2) JP4440306B2 (ja)
CN (1) CN101156437B (ja)
WO (1) WO2006112125A1 (ja)

Families Citing this family (18)

* Cited by examiner, † Cited by third party
Publication number Priority date Publication date Assignee Title
US6786420B1 (en) 1997-07-15 2004-09-07 Silverbrook Research Pty. Ltd. Data distribution mechanism in the form of ink dots on cards
US6618117B2 (en) 1997-07-12 2003-09-09 Silverbrook Research Pty Ltd Image sensing apparatus including a microcontroller
US7714889B2 (en) * 1997-07-15 2010-05-11 Silverbrook Research Pty Ltd Digital camera using exposure information for image processing
US6879341B1 (en) 1997-07-15 2005-04-12 Silverbrook Research Pty Ltd Digital camera system containing a VLIW vector processor
US6985207B2 (en) 1997-07-15 2006-01-10 Silverbrook Research Pty Ltd Photographic prints having magnetically recordable media
US6948794B2 (en) 1997-07-15 2005-09-27 Silverbrook Reserach Pty Ltd Printhead re-capping assembly for a print and demand digital camera system
US7110024B1 (en) 1997-07-15 2006-09-19 Silverbrook Research Pty Ltd Digital camera system having motion deblurring means
AUPO802797A0 (en) 1997-07-15 1997-08-07 Silverbrook Research Pty Ltd Image processing method and apparatus (ART54)
AUPO850597A0 (en) 1997-08-11 1997-09-04 Silverbrook Research Pty Ltd Image processing method and apparatus (art01a)
US6624848B1 (en) 1997-07-15 2003-09-23 Silverbrook Research Pty Ltd Cascading image modification using multiple digital cameras incorporating image processing
US6690419B1 (en) 1997-07-15 2004-02-10 Silverbrook Research Pty Ltd Utilising eye detection methods for image processing in a digital image camera
AUPP702098A0 (en) 1998-11-09 1998-12-03 Silverbrook Research Pty Ltd Image creation method and apparatus (ART73)
AUPQ056099A0 (en) 1999-05-25 1999-06-17 Silverbrook Research Pty Ltd A method and apparatus (pprint01)
JP2009015749A (ja) * 2007-07-09 2009-01-22 Seiko Epson Corp 画像表示装置、画像表示方法、およびプログラム
JP4770999B2 (ja) * 2010-07-23 2011-09-14 カシオ計算機株式会社 電子カメラ
US10401500B2 (en) * 2016-12-30 2019-09-03 DeepMap Inc. Encoding LiDAR scanned data for generating high definition maps for autonomous vehicles
CN112005542B (zh) * 2018-03-30 2022-08-26 富士胶片株式会社 图像的布局的尺寸计算装置及方法以及记录介质
CN109927423A (zh) * 2019-04-19 2019-06-25 廖新兴 一种五维数码拍摄及打印系统

Citations (5)

* Cited by examiner, † Cited by third party
Publication number Priority date Publication date Assignee Title
JPH05142638A (ja) * 1991-11-15 1993-06-11 Nikon Corp カメラの手ぶれ警告装置
JPH05289139A (ja) * 1992-04-09 1993-11-05 Nikon Corp 手振れ表示装置
JPH10107981A (ja) * 1996-09-30 1998-04-24 Casio Comput Co Ltd 印刷装置
JP2001008061A (ja) * 1999-06-18 2001-01-12 Minolta Co Ltd プリンタ一体型デジタルカメラ
JP3382674B2 (ja) * 1992-10-20 2003-03-04 オリンパス光学工業株式会社 手ぶれ検出装置付カメラ

Family Cites Families (3)

* Cited by examiner, † Cited by third party
Publication number Priority date Publication date Assignee Title
US5499068A (en) * 1992-10-06 1996-03-12 Olympus Optical Co., Ltd. Camera having hand shake detecting function and trimming mode selecting function
JP3420839B2 (ja) 1994-08-31 2003-06-30 富士写真フイルム株式会社 カメラ
EP1577705B1 (en) * 2002-12-25 2018-08-01 Nikon Corporation Blur correction camera system

Patent Citations (5)

* Cited by examiner, † Cited by third party
Publication number Priority date Publication date Assignee Title
JPH05142638A (ja) * 1991-11-15 1993-06-11 Nikon Corp カメラの手ぶれ警告装置
JPH05289139A (ja) * 1992-04-09 1993-11-05 Nikon Corp 手振れ表示装置
JP3382674B2 (ja) * 1992-10-20 2003-03-04 オリンパス光学工業株式会社 手ぶれ検出装置付カメラ
JPH10107981A (ja) * 1996-09-30 1998-04-24 Casio Comput Co Ltd 印刷装置
JP2001008061A (ja) * 1999-06-18 2001-01-12 Minolta Co Ltd プリンタ一体型デジタルカメラ

Also Published As

Publication number Publication date
WO2006112125A1 (ja) 2006-10-26
CN101156437A (zh) 2008-04-02
US7999969B2 (en) 2011-08-16
JP4440306B2 (ja) 2010-03-24
CN101156437B (zh) 2010-09-01
JP4994436B2 (ja) 2012-08-08
JPWO2006112125A1 (ja) 2008-12-04
US20090141291A1 (en) 2009-06-04

Similar Documents

Publication Publication Date Title
JP4994436B2 (ja) 撮像装置
JP5073807B2 (ja) 撮像装置
JP5019939B2 (ja) 撮像装置及び撮像方法
JP4981565B2 (ja) 表示制御装置、撮像装置および印刷装置
JP2006174105A (ja) 電子カメラ及びプログラム
JP2009246468A (ja) 撮影装置及び撮影装置の制御方法
WO2007097287A1 (ja) 撮像装置及びレンズ鏡筒
JP2008236645A (ja) 撮影装置
JP2006135782A (ja) 撮像装置、表示制御装置および表示装置
JP5047355B2 (ja) 表示制御装置、撮像装置および印刷装置
JPH04326264A (ja) ビデオ系カメラの出力システム
JP2005236484A (ja) カメラ装置およびプログラム
JP5385428B2 (ja) 撮像装置
JP4887461B2 (ja) 3次元画像撮像装置及び3次元画像表示方法
JP4962597B2 (ja) 電子カメラ及びプログラム
JP2008172429A (ja) 撮影装置
JP5386604B2 (ja) 表示制御装置、撮像装置および印刷装置
JP2008079149A (ja) 画像表示装置及びプログラム
JP2008067168A (ja) デジタルカメラ
JP4862260B2 (ja) カメラ装置、撮影制御プログラム及び撮影制御方法
JP2004128580A (ja) カメラ
JP2021052357A (ja) 撮像装置、撮像装置の制御方法及びそのプログラム
JP2008311937A (ja) 撮像装置
JP2009206921A (ja) カメラおよび画像データ処理装置
JP2007060279A (ja) 撮像装置

Legal Events

Date Code Title Description
A621 Written request for application examination

Free format text: JAPANESE INTERMEDIATE CODE: A621

Effective date: 20091110

RD02 Notification of acceptance of power of attorney

Free format text: JAPANESE INTERMEDIATE CODE: A7422

Effective date: 20110826

TRDD Decision of grant or rejection written
A01 Written decision to grant a patent or to grant a registration (utility model)

Free format text: JAPANESE INTERMEDIATE CODE: A01

Effective date: 20120423

A01 Written decision to grant a patent or to grant a registration (utility model)

Free format text: JAPANESE INTERMEDIATE CODE: A01

A61 First payment of annual fees (during grant procedure)

Free format text: JAPANESE INTERMEDIATE CODE: A61

Effective date: 20120508

FPAY Renewal fee payment (event date is renewal date of database)

Free format text: PAYMENT UNTIL: 20150518

Year of fee payment: 3

R150 Certificate of patent or registration of utility model

Free format text: JAPANESE INTERMEDIATE CODE: R150

LAPS Cancellation because of no payment of annual fees