JP2005296036A - 監視装置および方法、遊技機および遊技機の動作方法、情報処理装置および方法、監視システム、記録媒体、並びにプログラム - Google Patents

監視装置および方法、遊技機および遊技機の動作方法、情報処理装置および方法、監視システム、記録媒体、並びにプログラム

Info

Publication number
JP2005296036A
JP2005296036A JP2004112025A JP2004112025A JP2005296036A JP 2005296036 A JP2005296036 A JP 2005296036A JP 2004112025 A JP2004112025 A JP 2004112025A JP 2004112025 A JP2004112025 A JP 2004112025A JP 2005296036 A JP2005296036 A JP 2005296036A
Authority
JP
Japan
Prior art keywords
door
opening
detection
information indicating
unauthorized
Prior art date
Legal status (The legal status is an assumption and is not a legal conclusion. Google has not performed a legal analysis and makes no representation as to the accuracy of the status listed.)
Withdrawn
Application number
JP2004112025A
Other languages
English (en)
Inventor
Kanemasa Kito
金正 鬼頭
Koji Shioda
浩司 塩田
Riyousei Hori
了生 堀
Current Assignee (The listed assignees may be inaccurate. Google has not performed a legal analysis and makes no representation or warranty as to the accuracy of the list.)
Omron Corp
Original Assignee
Omron Corp
Omron Tateisi Electronics Co
Priority date (The priority date is an assumption and is not a legal conclusion. Google has not performed a legal analysis and makes no representation as to the accuracy of the date listed.)
Filing date
Publication date
Application filed by Omron Corp, Omron Tateisi Electronics Co filed Critical Omron Corp
Priority to JP2004112025A priority Critical patent/JP2005296036A/ja
Publication of JP2005296036A publication Critical patent/JP2005296036A/ja
Withdrawn legal-status Critical Current

Links

Images

Landscapes

  • Pinball Game Machines (AREA)

Abstract

【課題】 不正な扉の開放を検出する。
【解決手段】 カム161が回転するとき、穴161bより接続部173の凸部173aを介して回転を接続部173に伝達する。これに応じて、接続部173が軸を中心として回転し、遮光部173cが鍵の回転に伴って、開錠センサ174b、または、リセットセンサ174cの溝に入り込むことにより、その溝に設けられた発光部から発せられる光を遮光して、受光部192により光を検出できない状態とする。このとき、開錠センサ174b、または、リセットセンサ174cの受光部192は、光を検出できないので、開錠操作がなされた、または、リセット操作がなされたとみなし、開錠検出信号、または、リセット信号を検出する。開錠検出信号が検出されない状態のとき、扉が開放されていることが検出されれば、不正開放であるとみなし、不正開放信号が送信される。
【選択図】 図13

Description

本発明は、監視装置および方法、遊技機および遊技機の動作方法、情報処理装置および方法、監視システム、記録媒体、並びにプログラムに関し、特に、扉の不正な開放を監視するようにした監視装置および方法、遊技機および遊技機の動作方法、情報処理装置および方法、監視システム、記録媒体、並びにプログラムに関する。
パチンコ台やパチスロ台に代表される遊技機が一般に普及している。
遊技機は、筐体の前面に設けられた扉を開放することにより、遊技機の筐体内部の保守や点検のみならず、いわゆる、出玉または獲得メダルの当選確率を設定するための操作ができる構成となっている。
一般にこの扉は、扉の右部、または、左部が筐体に蝶番で係合され、手前から左方向、または、右方向に回動することで扉が開く構成となっており、さらに、扉の蝶番に対向する辺部に錠が設けられ、遊技機を管理する、いわゆるホール係員が鍵を使用して必要に応じて開錠して、扉を開き、所定の作業が終了した後、扉が閉じられるようになされている。
しかしながら、近年、遊技者が、ホール係員の目を盗み、正規の鍵を利用することなく遊技機の扉を不正に開放し、内部の出玉または獲得メダルの当選確率の設定を操作することで、不正に当たり確立を変更するといった行為がなされてしまうといった問題があった。
このような問題に対応すべく、扉の開閉状態を検知することで、上述したような不正行為を監視することが考えられたが、遊技機は、遊技者により遊技されている最中に、いわゆる、玉詰まりまたはメダル詰まりといったトラブルの発生により、ホール係員によって開放されることもあるため、扉の開閉を監視するのみでは不正な扉の開放がなされたか否かを判別することができず、正確な監視ができないという課題があった。
このような課題を解決させるため、遊技機に設置されている錠が施錠されているか否かの状態検出と扉の開閉状態とを同時に監視し、それらの監視結果に基づいて不正な扉の開放の有無を検出させることが提案されている(例えば、特許文献1参照)。
特開2003−190566号公報
しかしながら、上述した扉の不正な開放を監視するシステムでは、不正な扉の開放を監視することはできても、遊技機の動作を制御することができないため、仮に不正に錠が開錠され、さらに、扉が開放されて、抽選による当たりの確立の設定値が変更されたとしても、遊技を継続することができてしまうため、ホール係員が扉の開放を監視システムにて検知してもその後の遊技を止めることができないという課題があった。
また、例えば、パチスロ機において発生するメダル詰まりなど、遊技機特有のエラーが発生した場合、ホール係員が適正な鍵を使用した開錠による扉の開放と、適正な鍵を利用せずに開錠させてしまうことによる扉の開放とを区別することができない(適正な鍵を利用せず、例えば、鍵により錠の機構を動作させて開錠させるべきところを、その機構のみを鍵を利用せずに動作させて開錠させると、適正な鍵を用いて開錠させた場合と区別することができない)という課題があった。
本発明はこのような状況に鑑みてなされたものであり、遊技機の扉の錠に、開錠操作がなされたか否かを検出する機構を設けることにより、扉開閉検出機構による開閉検出結果と併せて、不正に扉を開放したか否かを正確に監視できるようにするものである。
本発明の監視装置は、扉の錠の開錠操作を検出する開錠検出手段と、扉の開閉を検出する開閉検出手段と、開錠検出手段の開錠操作検出結果と、開閉検出手段の開閉検出結果とに基づいて、扉の不正な開放を検出する扉不正開放検出手段と、扉不正開放検出手段により扉の不正な開放が検出された場合、扉の不正な開放が発生したことを示す情報をネットワークを介して、複数の監視装置の監視状況を管理する情報処理装置に送信する送信手段とを備えることを特徴とする。
前記扉の錠は、鍵をシリンダに挿入し、挿入方向を回転軸として所定の方向に回転させる操作により開錠されるようにすることができ、開錠検出手段には、鍵の所定の方向への回転を検出して、扉の錠の開錠操作を検出させるようにすることができる。
前記開錠検出手段には、フォトセンサにより鍵の所定の方向への回転を検出して、扉の錠の開錠操作を検出させるようにすることができる。
前記扉不正開放検出手段には、開錠検出手段の開錠操作検出結果と、開閉検出手段の開閉検出結果とに基づいて、開錠操作検出結果が開錠操作を検出しないで、かつ、開閉検出結果が扉の開放を検出した場合、扉の不正な開放を検出させるようにすることができる。
前記送信手段には、扉不正開放検出手段により扉の不正な開放が検出された場合、扉の不正な開放が発生したことを示す情報と共に、自らの位置を示す情報をネットワークを介して、複数の監視装置の監視状況を管理する情報処理装置に送信させるようにすることができる。
本発明の監視方法は、扉の錠の開錠操作を検出する開錠検出ステップと、扉の開閉を検出する開閉検出ステップと、開錠検出ステップの処理での開錠操作検出結果と、開閉検出ステップの処理での開閉検出結果とに基づいて、扉の不正な開放を検出する扉不正開放検出ステップと、扉不正開放検出ステップの処理で扉の不正な開放が検出された場合、扉の不正な開放が発生したことを示す情報をネットワークを介して、複数の監視装置の監視状況を管理する情報処理装置に送信する送信ステップとを含むことを特徴とする。
本発明の第1の記録媒体のプログラムは、扉の錠の開錠操作の検出を制御する開錠検出制御ステップと、扉の開閉の検出を制御する開閉検出制御ステップと、開錠検出制御ステップの処理での開錠操作検出結果と、開閉検出制御ステップの処理での開閉検出結果とに基づいて、扉の不正な開放の検出を制御する扉不正開放検出制御ステップと、扉不正開放検出制御ステップの処理で扉の不正な開放が検出された場合、扉の不正な開放が発生したことを示す情報をネットワークを介して、複数の監視装置の監視状況を管理する情報処理装置への送信を制御する送信制御ステップとを含むことを特徴とする。
本発明の第1のプログラムは、扉の錠の開錠操作の検出を制御する開錠検出制御ステップと、扉の開閉の検出を制御する開閉検出制御ステップと、開錠検出制御ステップの処理での開錠操作検出結果と、開閉検出制御ステップの処理での開閉検出結果とに基づいて、扉の不正な開放の検出を制御する扉不正開放検出制御ステップと、扉不正開放検出制御ステップの処理で扉の不正な開放が検出された場合、扉の不正な開放が発生したことを示す情報をネットワークを介して、複数の監視装置の監視状況を管理する情報処理装置への送信を制御する送信制御ステップとを含む処理をコンピュータに実行させることを特徴とする。
本発明の第1の情報処理装置は、監視装置より送信されてくる、開錠操作検出結果と開閉検出結果とに基づいて、扉の不正な開放を示す情報を受信する受信手段と、受信手段により受信された、扉の不正な開放を示す情報に基づいて、監視装置における扉の不正な開放の検出を示す情報を提示する提示手段とを備えることを特徴とする。
前記受信手段には、監視装置より送信されてくる、開錠操作検出結果と開閉検出結果とに基づいて、扉の不正な開放を示す情報と共に、監視装置の位置を示す情報を受信させるようにすることができ、提示手段には、受信手段により受信された、扉の不正な開放を示す情報に基づいて、監視装置における扉の不正な開放の検出を示す情報と、監視装置の位置を提示させるようにすることができる。
前記提示手段には、受信手段により受信された、扉の不正な開放を示す情報に基づいて、監視装置における扉の不正な開放の検出を示す情報を音声により提示させるようにすることができる。
前記提示手段には、受信手段により受信された、扉の不正な開放を示す情報に基づいて、監視装置におおける扉の不正な開放の検出を示す情報を表示する画像を生成し、画像を表示することにより提示させるようにすることができる。
前記受信手段には、監視装置より送信されてくる、開錠操作検出結果と開閉検出結果とに基づいて、扉の不正な開放の検出を示す情報と共に、監視装置の位置を示す情報を受信させるようにすることができ、提示手段には、受信手段により受信された、扉の不正な開放の検出を示す情報に基づいて、監視装置における扉の不正な開放の検出を示す情報と、監視装置の位置を表示する画像を生成し、画像を表示することにより提示させるようにすることができる。
本発明の第1の情報処理方法は、監視装置より送信されてくる、開錠操作検出結果と開閉検出結果とに基づいて、扉の不正な開放を示す情報を受信する受信ステップと、受信ステップの処理で受信された、扉の不正な開放を示す情報に基づいて、監視装置において、扉の不正な開放を示す情報を提示する提示ステップとを含むことを特徴とする。
本発明の第2の記録媒体のプログラムは、監視装置より送信されてくる、開錠操作検出結果と開閉検出結果とに基づいて、扉の不正な開放を示す情報の受信を制御する受信制御ステップと、受信制御ステップの処理で受信された、扉の不正な開放を示す情報に基づいて、監視装置において、扉の不正な開放を示す情報の提示を制御する提示制御ステップとを含むことを特徴とする。
本発明の第2のプログラムは、監視装置より送信されてくる、開錠操作検出結果と開閉検出結果とに基づいて、扉の不正な開放を示す情報の受信を制御する受信制御ステップと、受信制御ステップの処理で受信された、扉の不正な開放を示す情報に基づいて、監視装置において、扉の不正な開放を示す情報の提示を制御する提示制御ステップとを含む処理をコンピュータに実行させることを特徴とする。
本発明の第1の監視システムは、監視装置が、扉の錠の開錠操作を検出する開錠検出手段と、扉の開閉を検出する開閉検出手段と、開錠検出手段の開錠操作検出結果と、開閉検出手段の開閉検出結果とに基づいて、扉の不正な開放を検出する扉不正開放検出手段と、扉不正開放検出手段により扉の不正な開放が検出された場合、扉の不正な開放が発生したことを示す情報をネットワークを介して、複数の監視装置の監視状況を管理する情報処理装置に送信する送信手段とを備え、情報処理装置が、監視装置より送信されてくる、開錠操作検出結果と開閉検出結果とに基づいて、扉の不正な開放を示す情報を受信する受信手段と、受信手段により受信された、扉の不正な開放を示す情報に基づいて、監視装置における扉の不正な開放の検出を示す情報を提示する提示手段とを備えることを特徴とする。
本発明の遊技機は、遊技動作を制御する遊技動作制御手段と、扉の錠の開錠操作を検出する開錠検出手段と、扉の開閉を検出する開閉検出手段と、開錠検出手段の開錠操作検出結果と、開閉検出手段の開閉検出結果とに基づいて、扉の不正な開放を検出する扉不正開放検出手段と、扉不正開放検出手段により扉の不正な開放が検出された場合、扉の不正な開放が発生したことを示す情報をネットワークを介して、複数の監視装置の監視状況を管理する情報処理装置に送信する送信手段とを備え、扉不正開放検出手段により扉の不正な開放が検出された場合、遊技動作制御手段は、遊技動作を停止するように制御することを特徴とする。
前記扉の錠は、鍵をシリンダに挿入し、挿入方向を回転軸として所定の方向へ回転させる操作により開錠されるようにすることができ、開錠検出手段には、鍵の所定の方向への回転を検出して、扉の錠の開錠操作を検出させるようにすることができる。
前記開錠検出手段には、フォトセンサにより鍵の所定の方向への回転を検出して、扉の錠の開錠操作を検出させるようにすることができる。
前記開錠検出手段には、扉の錠の開錠操作に加えて、遊技動作のリセット操作を検出させるようにすることができる。
前記扉不正開放検出手段により扉の不正な開放が検出され、遊技動作が停止されるように制御された後、開錠検出手段によりリセット操作が検出された場合、遊技動作制御手段には、遊技動作を再開させるようにすることができる。
前記扉の錠には、鍵をシリンダに挿入し、挿入方向を回転軸として所定の方向に回転させる操作により、リセット操作を実行させるようにすることができ、開錠検出手段には、鍵の所定の方向への回転を検出して、扉の錠のリセット操作を検出させるようにすることができる。
前記開錠検出手段には、フォトセンサにより鍵の所定の方向への回転を検出して、扉の錠のリセット操作を検出させるようにすることができる。
前記送信手段には、開錠検出手段が、遊技動作のリセット操作を検出した場合、リセット操作が検出されたことを示す情報と共に、自らの位置を示す情報をネットワークを介して、複数の遊技機の監視状況を管理する情報処理装置に送信させるようにすることができる。
前記扉不正開放検出手段には、開錠検出手段の開錠操作検出結果と、開閉検出手段の開閉検出結果とに基づいて、開錠操作検出結果が開錠操作を検出しないで、かつ、開閉検出結果が扉の開放を検出した場合、扉の不正な開放を検出させるようにすることができ、遊技動作制御手段には、遊技動作を停止させるように制御させるようにすることができる。
前記送信手段には、扉不正開放検出手段により扉の不正な開放が検出された場合、扉の不正な開放が発生したことを示す情報と共に、自らの位置を示す情報をネットワークを介して、複数の遊技機の監視状況を管理する情報処理装置に送信させるようにすることができる。
本発明の遊技機の動作方法は、遊技動作を制御する遊技動作制御ステップと、扉の錠の開錠操作を検出する開錠検出ステップと、扉の開閉を検出する開閉検出ステップと、開錠検出ステップの処理での開錠操作検出結果と、開閉検出ステップの処理での開閉検出結果とに基づいて、扉の不正な開放を検出する扉不正開放検出ステップと、扉不正開放検出ステップの処理で扉の不正な開放が検出された場合、扉の不正な開放が発生したことを示す情報をネットワークを介して、複数の監視装置の監視状況を管理する情報処理装置に送信する送信ステップを含み、扉不正開放検出ステップの処理で扉の不正な開放が検出された場合、遊技動作制御ステップの処理は、遊技動作を停止するように制御することを特徴とする。
本発明の第3の記録媒体のプログラムは、遊技動作を制御する遊技動作制御ステップと、扉の錠の開錠操作の検出を制御する開錠検出制御ステップと、扉の開閉の検出を制御する開閉検出制御ステップと、開錠検出制御ステップの処理での開錠操作検出結果と、開閉検出制御ステップの処理での開閉検出結果とに基づいて、扉の不正な開放の検出を制御する扉不正開放検出制御ステップと、扉不正開放検出制御ステップの処理で扉の不正な開放が検出された場合、扉の不正な開放が発生したことを示す情報をネットワークを介した、複数の監視装置の監視状況を管理する情報処理装置への送信を制御する送信制御ステップを含み、扉不正開放検出制御ステップの処理で扉の不正な開放が検出された場合、遊技動作制御ステップの処理は、遊技動作を停止するように制御することを特徴とする。
本発明の第3のプログラムは、遊技動作を制御する遊技動作制御ステップと、扉の錠の開錠操作の検出を制御する開錠検出制御ステップと、扉の開閉の検出を制御する開閉検出制御ステップと、開錠検出制御ステップの処理での開錠操作検出結果と、開閉検出制御ステップの処理での開閉検出結果とに基づいて、扉の不正な開放の検出を制御する扉不正開放検出制御ステップと、扉不正開放検出制御ステップの処理で扉の不正な開放が検出された場合、扉の不正な開放が発生したことを示す情報をネットワークを介した、複数の監視装置の監視状況を管理する情報処理装置への送信を制御する送信制御ステップを含む処理をコンピュータに実行させ、扉不正開放検出制御ステップの処理で扉の不正な開放が検出された場合、遊技動作制御ステップの処理は、遊技動作を停止するように制御することを特徴とする。
本発明の第2の情報処理装置は、遊技機より送信されてくる、開錠操作検出結果と開閉検出結果とに基づいて、扉の不正な開放を示す情報を受信する受信手段と、受信手段により受信された、扉の不正な開放の検出を示す情報に基づいて、遊技機における扉の不正な開放の検出を示す情報を提示する提示手段とを備えることを特徴とする。
前記受信手段には、遊技機より送信されてくる、開錠操作検出結果と開閉検出結果とに基づいて、扉の不正な開放の検出を示す情報と共に、遊技機の位置を示す情報を受信させるようにすることができ、提示手段には、受信手段により受信された、扉の不正な開放の検出を示す情報に基づいて、遊技機における扉の不正な開放の検出を示す情報と、遊技機の位置を提示させるようにすることができる。
前記提示手段には、受信手段により受信された、扉の不正な開放を示す情報に基づいて、遊技機における扉の不正な開放の検出を示す情報を音声により提示させるようにすることができる。
前記提示手段には、受信手段により受信された、扉の不正な開放を示す情報に基づいて、遊技機における扉の不正な開放の検出を示す情報を表示する画像を生成し、画像を表示することにより提示させるようにすることができる。
前記受信手段には、遊技機より送信されてくる、開錠操作検出結果と開閉検出結果とに基づいて、扉の不正な開放を示す情報と共に、遊技機の位置を示す情報を受信させるようにすることができ、提示手段には、受信手段により受信された、扉の不正な開放を示す情報に基づいて、遊技機における扉の不正な開放の検出を示す情報と、遊技機の位置を表示する画像を生成し、画像を表示することにより提示させるようにすることができる。
前記受信手段には、遊技機より送信されてくる、開錠操作検出結果と開閉検出結果とに基づいて、扉の不正な開放を示す情報に加えて、リセット操作が実行されたことを示す情報を受信させるようにすることができ、提示手段には、受信手段により受信された扉の不正な開放を示す情報に基づいて、遊技機における扉の不正な開放の検出を示す情報を提示した後、受信手段により遊技機よりリセット操作が実行されたことを示す情報を受信したとき、扉の不正な開放を示す情報の提示を終了させるようにすることができる。
本発明の第2の情報処理方法は、遊技機より送信されてくる、開錠操作検出結果と開閉検出結果とに基づいて、扉の不正な開放を示す情報を受信する受信ステップと、受信ステップの処理で受信された、扉の不正な開放を示す情報に基づいて、遊技機における扉の不正な開放の検出を示す情報を提示する提示ステップとを含むことを特徴とする。
本発明の第4の記録媒体のプログラムは、遊技機より送信されてくる、開錠操作検出結果と開閉検出結果とに基づいて、扉の不正な開放を示す情報の受信を制御する受信制御ステップと、受信制御ステップの処理で受信された、扉の不正な開放を示す情報に基づいて、遊技機における扉の不正な開放の検出を示す情報の提示を制御する提示制御ステップとを含むことを特徴とする。
本発明の第4のプログラムは、遊技機より送信されてくる、開錠操作検出結果と開閉検出結果とに基づいて、扉の不正な開放を示す情報の受信を制御する受信制御ステップと、受信制御ステップの処理で受信された、扉の不正な開放を示す情報に基づいて、遊技機における扉の不正な開放の検出を示す情報の提示を制御する提示制御ステップとを含む処理をコンピュータに実行させることを特徴とする。
本発明の第2の監視システムは、遊技機が、遊技動作を制御する遊技動作制御手段と、扉の錠の開錠操作を検出する開錠検出手段と、扉の開閉を検出する開閉検出手段と、開錠検出手段の開錠操作検出結果と、開閉検出手段の開閉検出結果とに基づいて、扉の不正な開放を検出する扉不正開放検出手段と、扉不正開放検出手段により扉の不正な開放が検出された場合、扉の不正な開放が発生したことを示す情報をネットワークを介して、複数の遊技機の監視状況を管理する情報処理装置に送信する送信手段とを備え、扉不正開放検出手段により扉の不正な開放が検出された場合、遊技動作制御手段は、遊技動作を停止するように制御し、情報処理装置が、遊技機より送信されてくる、開錠操作検出結果と開閉検出結果とに基づいて、扉の不正な開放を示す情報を受信する受信手段と、受信手段により受信された、扉の不正な開放を示す情報に基づいて、遊技機における扉の不正な開放の検出を示す情報を提示する提示手段とを備えることを特徴とする。
本発明の監視装置および方法、並びに第1のプログラムにおいては、扉の錠の開錠操作が検出され、扉の開閉が検出され、開錠操作検出結果と、開閉検出結果とに基づいて、扉の不正な開放が検出され、扉の不正な開放が検出された場合、扉の不正な開放が発生したことを示す情報がネットワークを介して、複数の監視装置の監視状況を管理する情報処理装置に送信される。
本発明の第1の情報処理装置および方法、並びに第2のプログラムにおいては、監視装置より送信されてくる、開錠操作検出結果と開閉検出結果とに基づいて、扉の不正な開放を示す情報が受信され、受信された、扉の不正な開放を示す情報に基づいて、監視装置における扉の不正な開放の検出を示す情報が提示される。
本発明の第1の監視システムにおいては、監視装置により、扉の錠の開錠操作が検出され、扉の開閉が検出され、開錠操作検出結果と、開閉検出結果とに基づいて、扉の不正な開放が検出され、扉の不正な開放が検出された場合、扉の不正な開放が発生したことを示す情報がネットワークを介して、複数の監視装置の監視状況を管理する情報処理装置に送信され、情報処理装置により、監視装置より送信されてくる、開錠操作検出結果と開閉検出結果とに基づいて、扉の不正な開放を示す情報が受信され、受信された、扉の不正な開放を示す情報に基づいて、監視装置における扉の不正な開放の検出を示す情報が提示される。
本発明の遊技機および遊技機の動作方法、並びに第3のプログラムにおいては、遊技動作が制御され、扉の錠の開錠操作が検出され、扉の開閉が検出され、開錠操作検出結果と、開閉検出結果とに基づいて、扉の不正な開放が検出され、扉の不正な開放が検出された場合、扉の不正な開放が発生したことを示す情報がネットワークを介して、複数の監視装置の監視状況を管理する情報処理装置に送信され、扉の不正な開放が検出された場合、遊技動作が停止させられるように制御される。
本発明の第2の情報処理装置および方法、並びに第4のプログラムにおいては、遊技機より送信されてくる、開錠操作検出結果と開閉検出結果とに基づいて、扉の不正な開放を示す情報が受信され、受信された、扉の不正な開放を示す情報に基づいて、遊技機における扉の不正な開放の検出を示す情報が提示される。
本発明の第2の監視システムにおいては、遊技機により、遊技動作が制御され、扉の錠の開錠操作が検出され、扉の開閉が検出され、開錠操作検出結果と、開閉検出結果とに基づいて、扉の不正な開放が検出され、扉の不正な開放が検出された場合、扉の不正な開放が発生したことを示す情報がネットワークを介して、複数の遊技機の監視状況を管理する情報処理装置に送信され、扉の不正な開放が検出された場合、遊技動作を停止するように制御し、情報処理装置により、遊技機より送信されてくる、開錠操作検出結果と開閉検出結果とに基づいて、扉の不正な開放を示す情報が受信され、受信された、扉の不正な開放を示す情報に基づいて、遊技機における扉の不正な開放の検出を示す情報が提示される。
本発明の開錠検出手段は、例えば、図5の錠センサ121である。図12で示されるように、錠センサ121における検出部174の開錠センサ174bと接続部173の遮光部173cは、鍵穴151に鍵が挿入されて、さらに、カム161と共に矢印A方向に回転されることにより、遮光部173cが開錠センサ174bの溝に入る。この動作により、図15で示される開錠センサ174bに設けられた受光部192で検出される発光部191より発せられる光が遮光され、受光部192は発光部191からの光を受光することができなくなるので、開錠操作がなされたことを検出し、検出結果を中央制御部127に供給する。
本発明の開閉検出手段は、例えば、図5の扉センサ129であり、扉106が軸に対して回動し、筐体107に閉じた状態のとき、すなわち、扉106自身により押圧された状態を検出したとき、扉106が閉じていることを検出し、逆に、扉106が筐体107から開放されるとき、すなわち、扉106から押圧されない状態となったとき、扉106が開放されていることを検出し、検出結果をそれぞれ中央制御部127に供給する。
本発明の扉不正開放検出手段は、例えば、図5の中央制御部127であり、錠センサ121からの開錠検出結果と、扉センサ129からの開閉検出結果に基づいて、錠センサ121より開錠操作が検出されず、かつ、扉センサ129より扉106が開放されていることが検出された場合、扉の不正な開放が生じていることを検出し、動作制御部125および外部出力部130に通報する。
本発明の送信手段は、例えば、図5の外部出力部130であり、中央制御部127により不正開放信号が生成されると、台情報通信部141およびネットワーク2を介して、ホールコンピュータに不正開放信号を送信する。
前記扉の錠は、例えば、図4の錠105であり、鍵を錠105のシリンダ152に挿入し、挿入方向を回転軸として所定の方向に回転させる操作により開錠されるように構成されている。
前記開錠検出手段のフォトセンサは、例えば、図15の受光部192であり、鍵が所定の方向に回転し、遮光部173が開錠センサ174bの溝に入り込むことで、発光部191より発せられる光が遮光されることにより、開錠操作がなされたことを検出する。
本発明の遊技動作制御手段は、例えば、図5のパチスロ台3の中央制御部127であり、扉106の不正な開放を検出すると、遊技動作を停止させる。
本発明の受信手段は、例えば、図3の通信部29であり、パチスロ台3より送信されてくる不正開放信号を受信する。
本発明の提示手段は、例えば、図3の管理情報生成部63であり、不正開放信号とそれに付されてくる、不正開放信号を送信してくるパチスロ台3を特定する位置情報とをアナウンス情報生成部64および画像生成部66に供給し、不正開放が発生したパチスロ台の位置と共に不正開放が発生したことを示す情報を音声、または、画像として提示するようにさせる。
本発明の監視装置および方法、並びに第1のプログラムによれば、扉の錠の開錠操作を検出し、扉の開閉を検出し、開錠操作検出結果と、開閉検出結果とに基づいて、扉の不正な開放を検出し、扉の不正な開放を検出した場合、扉の不正な開放が発生したことを示す情報をネットワークを介して、複数の監視装置の監視状況を管理する情報処理装置に送信するようにした。
本発明の第1の情報処理装置および方法、並びに第2のプログラムによれば、監視装置より送信されてくる、開錠操作検出結果と開閉検出結果とに基づいて、扉の不正な開放を示す情報を受信し、受信した、扉の不正な開放を示す情報に基づいて、監視装置における扉の不正な開放の検出を示す情報を提示するようにした。
本発明の第1の監視システムによれば、監視装置が、扉の錠の開錠操作を検出し、扉の開閉を検出し、開錠操作検出結果と、開閉検出結果とに基づいて、扉の不正な開放を検出し、扉の不正な開放を検出した場合、扉の不正な開放が発生したことを示す情報をネットワークを介して、複数の監視装置の監視状況を管理する情報処理装置に送信し、情報処理装置が、監視装置より送信されてくる、開錠操作検出結果と開閉検出結果とに基づいて、扉の不正な開放を示す情報を受信し、受信した、扉の不正な開放を示す情報に基づいて、監視装置における扉の不正な開放の検出を示す情報を提示するようにした。
本発明の遊技機および遊技機の動作方法、並びに第3のプログラムによれば、遊技動作を制御し、扉の錠の開錠操作を検出し、扉の開閉を検出し、開錠操作検出結果と、開閉検出結果とに基づいて、扉の不正な開放を検出し、扉の不正な開放を検出した場合、扉の不正な開放が発生したことを示す情報をネットワークを介して、複数の監視装置の監視状況を管理する情報処理装置に送信し、扉の不正な開放を検出した場合、遊技動作を停止させられるように制御するようにした。
本発明の第2の情報処理装置および方法、並びに第4のプログラムによれば、遊技機より送信されてくる、開錠操作検出結果と開閉検出結果とに基づいて、扉の不正な開放を示す情報を受信し、受信した、扉の不正な開放を示す情報に基づいて、遊技機における扉の不正な開放の検出を示す情報を提示するようにした。
本発明の第2の監視システムによれば、遊技機が、遊技動作を制御し、扉の錠の開錠操作を検出し、扉の開閉を検出し、開錠操作検出結果と、開閉検出結果とに基づいて、扉の不正な開放を検出し、扉の不正な開放を検出した場合、扉の不正な開放が発生したことを示す情報をネットワークを介して、複数の遊技機の監視状況を管理する情報処理装置に送信し、扉の不正な開放を検出した場合、遊技動作を停止するように制御し、情報処理装置が、遊技機より送信されてくる、開錠操作検出結果と開閉検出結果とに基づいて、扉の不正な開放を示す情報を受信し、受信した、扉の不正な開放を示す情報に基づいて、遊技機における扉の不正な開放の検出を示す情報を提示するようにした。
結果として、本発明の監視装置および方法、遊技機および遊技機の動作方法、情報処理装置および方法、監視システム、記録媒体、並びにプログラムのいずれにおいても、扉の不正な開放を正確に検出することが可能となり、さらに、扉の不正な開放を検出したときに、遊技動作を停止させることで、不正な遊技を継続させないようにさせることが可能となる。
本発明によれば、扉の不正な開放を正確に検出することが可能になると共に、不正な遊技を継続させないようにさせることが可能となる。
図1は、本発明に係る遊技施設における遊技管理システムの一実施の形態の構成を示す図である。この遊技管理システムは、いわゆるパチスロ店やパチンコ店などの遊技施設内(以下、ホール内とも称する)に設置される複数の遊技機(パチンコ台、パチスロ台、またはゲーム機など)の動作状態を管理すると共に、不正な行為がなされているか否かを監視するものである。
図1においては、遊技機の例としてパチスロ台3−1乃至3−3が示されているが、遊技機は、パチスロ台に限るものではなく、例えば、パチンコ台であってもよいし、その他のゲーム機などであってもよい。尚、以降において、パチスロ台3−1乃至3−3を特に区別する必要がない場合、単に、パチスロ台3と称するものとし、その他の装置についても同様に称するものとする。また、図1においては、パチスロ台3が、遊技施設内に3台設けられている場合について示しているが、それ以外の台数であってもよいことは言うまでもない。
ホールコンピュータ1は、ネットワーク2を介してパチスロ台3より供給される獲得メダル情報(遊技者により挿入されるメダルの数、遊技動作における抽選による当たりにより払い出されるメダルの数を示す情報など)、エラー検出信号(メダル詰まり、メダル溢れなどによる遊技動作不能の状態の検出信号)、開錠検出信号(錠が正規の鍵により開錠される動作がなされたか否かを示す信号)、リセット信号(エラーや不正開放の検出により遊技動作が停止された状態から遊技可能な状態にさせるためのリセット操作がなされたことを示す信号)、扉開信号(後述する扉106が開放されたことを示す信号)、または、不正開放信号(扉106が、不正に開放されたことを示す信号)に基づいて、各パチスロ台3の動作状態を監視すると共に、エラーや不正な動作を検出すると音声や画像により、検出したエラーや不正の発生したパチスロ台3を特定するための情報を出力する。
パチスロ台3は、遊技動作を実行させると共に、遊技動作中に発生するエラーを検出し、エラー検出信号をネットワーク2を介してホールコンピュータ1に供給する。また、パチスロ台3は、扉106が正規の鍵により開錠操作がなされたか否かを検出し、開錠操作が検出された場合、開錠検出信号をホールコンピュータ1に供給する。さらに、パチスロ台3は、扉106の開閉状態を検出し、扉106が開放状態が検出された場合、扉開信号をホールコンピュータ1に供給する。また、パチスロ台3は、開錠検出結果と扉106の開閉検出結果に基づいて、不正な扉106の開放を検出し、不正な開放が検出された場合、不正開放信号をホールコンピュータ1に供給すると共に、遊技動作を停止させる。その後、ホール係員によりリセット操作がなされたか否かを検出し、リセット操作がなされたことを検出するとリセット信号をホールコンピュータ1に供給すると共に、停止させていた遊技動作を再開させる。さらに、パチスロ台3は、各種の信号をホールコンピュータ1に供給する際、自らを識別する信号を付して供給する。
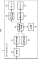
次に、図2を参照して、ホールコンピュータ1の構成について説明する。
CPU(Central Processing Unit)21は、ROM(Read Only Memory)22、または記憶部28に記憶されているプログラムに従って各種の処理を実行する。RAM(Random Access Memory)23には、CPU21が実行するプログラムやデータなどが適宜記憶される。これらのCPU21、ROM22、およびRAM23は、バス24により相互に接続されている。
CPU21には、バス24を介して入出力インタフェース25が接続されている。入出力インタフェース25には、キーボードやマウスなどから構成される入力部26、スピーカやディスプレイなどから構成される出力部27が接続されている。CPU21は、入力部26からの情報に基づいて所定の処理を実行し、出力部27を介して処理結果となる画像や音声を出力させる。
入出力インタフェース25に接続されている記憶部28は、例えばハードディスクなどで構成され、CPU21が実行するプログラムや各種のデータを記憶する。通信部29は、インターネットやイントラネットなどに代表されるネットワークを介してパチスロ台3から供給される情報を取得する。
また、記憶部28は、各種のプログラムを記憶しており、CPU21は、これらのプログラムを読み出して対応する処理を実行する。記憶部28に記憶されるプログラムは、上述のほかにも、通信部29を介してプログラムを取得して記憶するようにしてもよい。
入出力インタフェース25に接続されているドライブ30は、磁気ディスク41、光ディスク42、光磁気ディスク43、或いは半導体メモリ44などが挿入されたとき、それらを駆動し、そこに記録されているプログラムやデータなどを取得する。取得されたプログラムやデータは、必要に応じて記憶部28に転送され、記憶される。
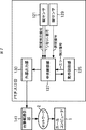
次に、図3を参照して、図2で示されるホールコンピュータ1により実現される機能について説明する。
信号判定部61は、パチスロ台3より供給されてくる各種の信号が、開錠検出信号、リセット信号、扉開信号、不正開放信号、エラー検出信号、または、獲得メダル情報を示す信号であるかを識別し、識別結果と共に、管理情報生成部63に供給する。
位置検出部62は、パチスロ台3より供給されてくる信号に含まれている、各パチスロ台3を識別する信号に基づいて、その信号を送信してきたパチスロ台3の位置を検出し、検出した位置情報を管理情報生成部63に供給する。
管理情報生成部63は、信号判定部61より供給されてくる開錠検出信号、リセット信号、扉開信号、不正開放信号、エラー検出信号、または、獲得メダル情報を示す信号と、位置検出部62より供給されてくる位置情報とを対応付けて、信号に応じた管理情報を生成する。より詳細には、管理情報生成部63は、エラー検出信号、開錠検出信号、扉開信号、および、不正開放信号と、位置情報を対応付けて、管理情報を生成し、記憶部28に記憶させると共に、アナウンス情報生成部64、および、画像生成部66に供給する。
アナウンス情報生成部64は、管理情報生成部63より供給された管理情報に基づいて、音声情報を生成し、スピーカ65より音声としてその情報を出力させる。より詳細には、例えば、パチスロ台3がどの台であるかを示す情報と、動作情報として、エラーが発生している、または、不正な扉106の開放がなされているといったことを示す情報を音声情報として生成する。
画像生成部66は、管理情報生成部63より供給された管理情報に基づいて、画像情報を生成し、ディスプレイ67より画像としてその情報を表示させる。より詳細には、例えば、エラーが発生している、または、不正な扉106の開放がなされているパチスロ台3がどの台であるかを示す情報を画像情報として生成する。
次に、図4乃至図6を参照して、パチスロ台3の構成について説明する。
パチスロ台3は、図4で示されるように、扉106と筐体107から構成されている。扉106には、図中の上から照明部101、リール表示部102、操作部103、および、メダル受皿104が設けられている。照明部101は、複数のランプなどから構成されており、図5の動作制御部125により遊技動作に対応して各ランプを点灯させ、例えば、大当たりの状態、エラーが発生している状態、または、不正に扉106が開放された状態のとき、それぞれの状態を示す。
リール表示部102は、透明のプレートで構成されており、図5で示されるように、内蔵するリール126−1乃至126−3の表面に描かれた図柄を視認することができる構成となっている。操作部103は、リール126−1乃至126−3に対応した3つのボタンから構成されており、ユーザが回動するリール表示部102を見ながら所望とする図柄をリール表示部102上に表示するように停止させたいときに操作され、これに対応して、リール126−1乃至126−3の回動が停止する。メダル受皿104は、動作制御部125により制御され、レギュラーボーナス、または、ビッグボーナスによりメダルの払い出しがあるとき、払い出されるメダルを捕集する。
錠105は、鍵により扉106を筐体107に対して開放可能な状態、または、開放不能な状態とするものであり、ホール係員によりエラー発生時、メンテナンス、メダル詰まり、および、メダルの補給時などに予め設定された正規の鍵を挿入し、所定の方向に回転することにより開錠することができ、開錠された状態のとき、扉106は、筐体107より開放することが可能となる。また、錠105は、開錠させるための回転方向と逆回転されることにより、パチスロ台3の遊技動作をリセットさせるリセット操作を実行させることができる。
錠センサ121は、錠105の端部に設けられており、正規の鍵が挿入されて所定の方向に回転させられることにより、開錠操作がなされたか否かを検出し、開錠操作がなされると開錠検出信号を中央制御部127に供給する。また、錠センサ121は、正規の鍵が挿入されて所定の方向と逆方向に回転させられることにより、リセット操作がなされたか否かを検出し、リセット操作がなされるとリセット信号を中央制御部127に供給する。
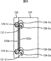
回転板122は、錠105が鍵により所定の方向に回転すると、鍵の回転に対応して回転する。回転板122は、その回転軸から離れた位置に支持棒123の中央部を図中上方向に押し上げることができる構成となっている。支持棒123の端部は、係止部124−1,124−2の中央部にそれぞれ係止されている。
このような構成により、鍵の回転に対応して支持棒123は回転板122の回転に応じて上下方向に移動するため、図6で示されるように、係止部124−1,124−2は、軸124−1c,124−2cを中心として、図中右側の鍵状の端部が上下方向に動く。すなわち、回転板122の回転に応じて、支持棒123が、支持棒123aの状態から支持棒123bで示されるように、上方向に移動すると、係止部124−1,124−2の右端部は、図中上方向に持ち上げられることになり、図6中の点線で示された係止部124−1b,124−2b状態となり、回転板122が、回転していない状態では、実線で示された状態、すなわち、係止部124−1a,124−2aとなる。尚、係止部124−1,124−2の図6中の右端部は、図示せぬ規制部により係止部124−1a,124−2aよりも下方向には動かない構成となっている。
結果として、係止部124−1,124−2は、図6で示される実線の状態の場合、すなわち、係止部124−1a,124−2aの場合、係止部124−1a,124−2aの鍵状の凹部が筐体107の内部に設けられた凸部131−1,131−2に対して、それぞれ係止された状態となるので、扉106は、筐体107に対して開放不能な施錠された状態となる。一方、鍵が挿入されて、所定の方向に回転されると、対応して回転板122が図中左方向に回転し、支持棒123が上方向に移動させられることにより(支持棒123bの状態にされることにより)、係止部124−1,124−2の右端部が持ち上げられて、係止部124−1b,124−2bの状態となり、筐体107の内部に設けられた凸部131−1,131−2より係止されていた状態から開放されることになるので、扉106が筐体107から開放可能な状態、すなわち、開錠された状態となる。
尚、扉106は、鍵が挿入されていない状態であっても、筐体107に対して閉じる操作がなされると、図中の係止部124−1,124−2の右端部の曲面部が、それぞれ凸部131−1,131−2に当接されることにより、扉106が筐体107に閉じられるに従って、係止部124−1,124−2の右端部が軸124−1c,124−2cを中心として、図中上方向に回転し、押し上げられることになり、最終的に点線で示される係止部124−1b,124−2bの状態となった後、係止部124−1,124−2の右端部の曲面部の下端部が凸部131−1,131−2を通過すると、係止部124−1a,124−2aの状態となり、係止部124−1,124−2の凹部に凸部131−1,131−2が嵌まり込む。結果として、係止部124−1,124−2が、凸部131−1,131−2に対して係止される状態となる。すなわち、扉106は、開放させるために、開錠操作が必要となるが、閉じるときには、鍵を必要としない構成となっている。このため、扉106は、筐体107に対して、閉じている場合、正規な鍵を用いた開錠操作をしなければ開放できない施錠状態とすることが可能になると共に、保守や点検、その他のメンテナンスなど必要な処理を正規に行うために開錠操作がなされて、開放された後は、鍵を挿入して操作をすることなく、扉106を筐体107に対して閉める操作をするだけで、施錠することが可能な構成となっている。
扉106の上部裏側に設けられた動作制御部125は、パチスロ台3の動作状態を監視しており、その動作状態に応じて、獲得メダル情報としてメダルの払い出し数の情報を中央制御部127に供給する。また、動作制御部125は、メダル詰まりや各種の動作の不具合などを監視し、これらの動作の不具合を検出すると、エラーが発生したことを示すエラー検出信号を中央制御部127に供給する。
筐体107の内部下部に設けられた電源部128は、図示せぬ外部電源より供給される電力を動作に必要な電流値、または、電圧値に変換して、パチスロ台3全体の動作に必要な各種の機構に供給する。電源部128には、電源ボタン128aが設けられており電源をオンオフするとき操作される。
扉センサ129は、扉106の開閉状態を検出し、扉106が開放状態となっていることを検出した場合、扉開信号を中央制御部127に供給する。より詳細には、扉センサ129は、ドアスイッチから構成されており、扉106が筐体107に対して閉じた状態となったとき、扉106がドアスイッチの図中の凸部に当接することにより検知でき、扉106が筐体107に対して閉じていることを認識することができる。逆に、扉センサ129は、扉106が筐体107に対して開放された状態であるときは、ドアスイッチの凸部に扉106が当接せず、扉106が閉じた状態を検知できないので、扉106が開放された状態であることを認識することができ、このとき扉開信号を中央制御部127に供給する。
中央制御部127は、パチスロ台3の遊技動作における全般の処理を実行する。中央制御部127には、設定操作ボタン127aが設けられており、このボタンを操作することにより、ビッグボーナスや、レギュラーボーナスの抽選による当選確率を決定する設定値が所定の値に設定される。より詳細には、中央制御部127は、設定操作ボタン127aにより設定された設定値に基づいて遊技動作における、ビッグボーナスや、レギュラーボーナスの抽選処理を実行すると共に、リールの図柄が揃うと、メダルの払い出しの処理などを実行する。また、中央制御部127は、錠センサ121より供給される開錠検出信号、リセット信号、扉センサ129より供給される扉開信号、および、動作制御部125より供給されるエラー検出信号に基づいて、検出結果を外部出力部130を介して、パチスロ台3の外部に設けられた台情報通信部141からネットワーク2を介して、ホールコンピュータ1に供給する。
さらに、中央制御部127は、開錠検出信号と扉開信号とに基づいて、不正に扉106が開放されているか否かを判定し、不正に扉106が開放されたと検出した場合、不正開放信号をホールコンピュータ1に供給すると共に、遊技動作を停止させる。また、遊技動作が停止された状態で、リセット信号が入力されると、中央制御部127は、遊技動作を再開させる。さらに、中央制御部127は、エラー検出信号を検出したときも、遊技動作を停止させ、同様にして、リセット信号が入力されると、遊技動作を再開させる。
次に、パチスロ台3の遊技動作について説明する。
パチスロ台3の中央制御部127は、図示せぬメダル投入口にメダルが投入され、さらに、図示せぬ所定のスタートレバーが操作されることによりリール126−1乃至126−3を回動させ、その様子がリール表示部102に表示される。各リール126−1乃至126−3には、表面に図柄が描かれており、3箇所のリール表示部102のそれぞれに垂直方向に連続する3個の図柄が表示される。
リール表示部102に表示される回動するリール126−1乃至126−3の図柄を見ながら遊技者により、ストップボタンからなる操作部103が操作されることにより、中央制御部127は、対応する位置のリール126を停止させる。このとき、停止したリール表示部102のそれぞれに表示された図柄が、水平方向、垂直方向、斜右方向、または、斜左方向に揃うとき、中央制御部127は、図柄の種類により、所定の枚数のメダルを払い出す。さらに、揃った図柄により、ビッグボーナスや、レギュラーボーナスの状態となると、その後、スタートレバーによりリールを回動させて、所定の位置で操作部を操作させることにより、より高確率で図柄を水平方向、垂直方向、斜右方向、または、斜左方向に揃えられるようにリール126の回転を制御する。結果として、ビッグボーナス、または、レギュラーボーナスの状態となると、より多くのメダルが払い出される。
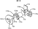
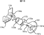
次に、図8乃至図15を参照して、錠105の構成について説明する。尚、図8は、錠105の鍵穴151の設けられた方向からの斜視図であり、図9は、錠センサ121からの斜視図である。また、図10は、錠105から錠センサ121を取り外したときの錠105の錠センサ121が接続される方向からの斜視図である。図11は、錠センサ121を分解したときの錠105の錠センサ121が接続される方向からの斜視図である。図12は、錠センサ121の検出部174、接続部173、および、カム161を分解したときの鍵穴151の設けられた方向からの斜視図である。図13は、錠105の錠センサ121の検出部174、接続部173、および、カム161を分解したときの錠センサ121が接続される方向からの斜視図である。図14は、接続部173の凸部173aを正面にした向きにおける側面図である。図15は、開錠センサ174bの側面図である。
図8で示されるように、錠105は、扉106に対して操作部103が設けられた面に対して平行に鍵穴151が向けられた状態で、シリンダ152の長手方向が扉105の表面に対して垂直となるように設けられている。さらに、錠105は、図5で示されるように、開錠センサ121が扉105の背面の回転板122にカム161の凸部161aが当接するように設けられている。
鍵穴151には、図示せぬ正規の鍵が挿入されると、鍵そのものを図中の矢印A方向、または、矢印B方向に回転させながら鍵穴151を回転させることにより、開錠動作を行うことができ、扉106を筐体107から開放することが可能となる。尚、正規ではない不正な鍵が挿入された場合、鍵を図中の矢印A方向、または、矢印B方向に回転させながら鍵穴151を回転させることができないので、開錠動作を行うことができず、従って、扉106を筐体107から開放させることができない。
図10で示されるように、錠センサ121は、ねじ穴121a,121bと錠105のシリンダ152のねじ穴152a,152bのそれぞれを貫通するように、図示せぬネジにより螺合された構造となっている。従って、鍵の交換に伴って、錠105のシリンダ152を交換する必要が生じても、錠センサ121と分離して錠シリンダ152のみを交換し、錠センサ121をそのまま使用することが可能な構造とされている。
錠センサ121は、図11で示されるように、シリンダ152のカム161の穴161bに接続部173の凸部173aが嵌合されている。従って、鍵穴151に、図示せぬ鍵が挿入されて、軸(図中の一点鎖線)を中心として回転されると、操作軸171の略長楕円形の段部172がカム161の穴161cに挿入されているため、その回転がカム161に伝達されて、鍵の回転動作に対応してカム161が回転する構成となっている。
また、錠センサ121は、ケース175内に回転センサ174が設けられ、その凹部174aに沿って、略円筒状の接続部173が操作軸171と同軸(図11の一点鎖線で示される軸)上に設けられている。接続部173は、軸に沿って中空構造となっており、その中空部173bを、中空部173bの内径と略同径の略円筒状の固定部位176が貫通し、さらに、ピン172の凸部172aに嵌合する。固定部位176の外径は、ケース175の穴175aと略同径であって、穴175aに挿入されることで、ケース175に接続部173、および、回転センサ174を固定し、さらに、ピン172を軸(操作軸171と同軸)として回転可能な構成としている。
結果として、図示せぬ鍵が鍵穴151に挿入されて、挿入方向を軸(図11中の一点鎖線)として所定の方向に捻られることによる操作軸171の回転に伴って、操作軸171の段部172に嵌合されているカム161が回転することになり、さらに、カム161の回転に伴って、接続部173が一点鎖線で示される軸を中心として回転する。
さらに、接続部173には、図14で示されるように、凸部173aの突出方向とは逆方向であって、軸に対して平行に遮光部173cが設けられている。遮光部173cは、開錠センサ174b、および、リセットセンサ174cの溝の幅よりも薄い板状のものであり、上述したように、鍵の回転に応じて、接続部173が回転するとき、接続部173の回転に応じて、軸に対して、所定の距離で、かつ、円状に、その面を軸に対して常に対向する状態で回転移動する。
検出部174には、フォトセンサから構成される開錠センサ174bとリセットセンサ174cが設けられている。開錠センサ174bは、図15で示されるように、コの字型の構造となっており、一方の凸部には、溝に対向するように発光部191が設けられており、常に光を発光している。また、開錠センサ174bのコの字型の他方の凸部には、溝に対応して、かつ、発光部191に対向する位置に受光部192が設けられている。尚、リセットセンサ174cの構造は、開錠センサ174bの構造と同様であるので、その説明は省略する。
開錠センサ174bとリセットセンサ174cの溝の位置は、接続部173の中心位置から遮光部173cが設けられている距離に対応する位置とされており、このため、遮光部173cは、接続部173の回転に伴って、開錠センサ74bとリセットセンサ174cのいずれの溝にも入り込むことが可能な構成となっている。
尚、錠センサ121の構成において、開錠センサ174bとリセットセンサ174cには、図示しないが、受光部192により光が検出できない状態になったとき、それぞれ開錠検出信号、および、リセット信号を中央制御部127に出力するための配線、および、発光部191、および、受光部192を駆動させるための電力を供給する配線が設けられている。
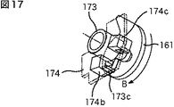
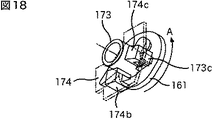
次に、図16乃至図18を参照して、錠センサ121の動作について説明する。
通常、接続部173は、図16で示されるように、検出部174に設けられた開錠センサ174bとリセットセンサ174cの設けられた位置の略中央位置に、遮光部173cが位置するように構成されている。
図示せぬ鍵が、鍵穴151に挿入されて矢印B方向に回転され、いわゆる開錠操作がなされると、カム161が矢印B方向に回転し、この回転に伴って接続部173の凸部173aに矢印B方向の回転が伝達される。さらに、凸部173aに伝達された回転に基づいて、図17で示されるように、接続部173が矢印B方向に回転する。このとき、接続部173の回転に伴って、遮光部173cも軸に対して矢印B方向に移動して、開錠センサ174bの溝に入り込む。結果として、遮光部173cが、開錠センサ174bの発光部191から発せられた光を受光部192に対して遮光することになるため、開錠センサ174bの受光部192は、光を検出することができないことになる。受光部192は、光が検出できない状態のとき、開錠操作がなされたことを示す、開錠検出信号を中央制御部127に出力する。
このとき、カム161の凸部161aが矢印B方向に回転するのに伴って、支持棒123が、支持棒123aの状態から支持棒123bの状態になり、係止部124−1,124−2を、図6で示される係止部124−1a,124−2aの状態から、係止部124−1b,124−2bの状態に変化させることにより、係止部124−1,124−2が、筐体107の内部に設けられた凸部131−1,131−2から開放されることになり、扉106が筐体107から開放可能な状態、すなわち、開錠された状態となる。
一方、図示せぬ鍵が、鍵穴151に挿入されて矢印A方向に回転され、いわゆるリセット操作がなされると、カム161が矢印A方向に回転し、この回転に伴って接続部173の凸部173aに矢印A方向の回転が伝達される。さらに、凸部173aに伝達された回転に基づいて、図18で示されるように、接続部173が矢印A方向に回転する。このとき、接続部173の回転に伴って、遮光部173cも軸に対して矢印A方向に移動して、リセットセンサ174cの溝に入り込む。結果として、遮光部173cが、リセットセンサ174cの発光部191から発せられた光を受光部192に対して遮光することになるため、リセットセンサ174cの受光部192は、光を検出することができないことになる。リセットセンサ174cの受光部192は、光が検出できない状態のとき、リセット操作がなされたことを示す、リセット信号を中央制御部127に出力する。
このとき、カム161の凸部161aが矢印A方向に回転するが、凸部161aにより発生する力の作用は、支持棒123に対しては、伝達されない構造となっている(カム161が矢印B方向に回転した場合、カム161の凸部161aは、回転板122を回転させて、支持棒123を上方向に移動させるが、矢印A方向に回転するとき、カム161の凸部161aは、回転板122を回転させない構造となっている)ので、係止部124−1,124−2は、図6で示される係止部124−1a,124−2aの状態のままとなり、筐体107の内部に設けられた凸部131−1,131−2により係止されたままとなるので、扉106は筐体107から開放不能な状態、すなわち、施錠された状態のままとなる。
以上のように、本発明の錠センサ121によれば、正規な鍵が使用されて、接続部173が矢印B方向に回転させられなければ、開錠センサ174bの溝に、遮光部173cが、入り込まないことになるので、正規の鍵を用いずに、例えば、カム161の凸部161a以外の操作により、係止部124−1,124−2を直接操作するなどして、係止部124−1a,124−2aの状態から係止部124−1b,124−2bの状態に動作させることによる不正な開錠操作と、正規の鍵を使用した正規の開錠操作を区別して、正規な開錠操作のみを開錠操作として認識することができる。
また、同様にして、正規な鍵が使用されて、接続部173が矢印A方向に回転させられなければ、リセットセンサ174cの溝に、遮光部173が入り込まないことになるので、正規な鍵を用いずに、リセット操作を実行できない構成とすることが可能となる。
次に、図19のフローチャートを参照して、パチスロ台3による動作監視処理について説明する。
ステップS1において、中央制御部127は、動作制御部125よりエラー検出信号が検出されたか、または、扉センサ129より扉開信号が検出されたか否かに基づいて、エラーが検出されたか否かを判定する。例えば、メダル詰まりやその他の動作上のエラーが発生した場合、動作制御部125は、エラー検出信号を中央制御部127に出力することになるので、このとき、中央制御部127は、エラー検出信号に基づいて、エラーが検出されたと判定し、その処理は、ステップS2に進む。
ステップS2において、中央制御部127は、扉センサ129より扉開信号が検出されるか、すなわち、扉106が筐体107より開放された状態となっているか否かを判定し(すなわち、エラーの種類が扉開信号によるものであるか否かを判定し)、例えば、扉開信号が供給されていない、すなわち、扉106が筐体107に対して閉じた状態であると判定された場合、その処理は、ステップS3に進む。
ステップS3において、中央制御部127は、外部出力部130を制御して、台情報通信部141よりホールコンピュータ1に、自らを識別する情報と共にエラー検出信号を出力させる。
ステップS4において、中央制御部127は、遊技動作を停止させる。すなわち、中央制御部127は、リール126−1乃至126−3を回転できない状態にすると共に、動作制御部125を制御して、照明部101の照明状態をエラーが発生していることを示す状態にさせる。この処理により、中央制御部127は、遊技者に対してエラーが発生していることを提示すると共に、ホール係員に対しても、このパチスロ台3がエラー状態であることを提示する。さらに、中央制御部127は、動作制御部125を制御して、例えば、音声などにより遊技者、および、ホール係員に対してエラー状態を提示するようにしても良い。
ステップS5において、中央制御部127は、錠センサ121よりリセット信号が供給されたか、すなわち、ホール係員により正規の鍵を使用してリセット操作がなされたか否かを判定し、リセット操作がなされるまで、その処理を繰り返す。すなわち、例えば、エラーが発生している原因が、ホール係員により究明され、さらに、その原因が解消して、最終的に、ホール係員により正規の鍵が鍵穴151に挿入されて、図8の矢印A方向に対応する方向に回転させられることにより、錠センサ121よりリセット信号が出力されると、中央制御部127が、リセット信号を検出したと判定し、その処理は、ステップS6に進む。
ステップS6において、中央制御部127は、扉センサ129より扉開信号が検出されたか否かを判定し、扉開信号が検出されない状態になるまで、その処理を繰り返す。例えば、ホール係員によりエラー解除のための所定の操作がなされて、扉106が、筐体107に対して閉じられた場合、扉センサ129は、扉開信号の出力を停止することになるので、この場合、中央制御部127は、扉センサ129より扉開信号を検出しないことになるので、その処理は、ステップS7に進む。
ステップS7において、中央制御部127は、外部出力部130を制御して、台情報通信部141よりホールコンピュータ1に、自らを識別する情報と共にリセット信号が検出されたことを通知し、エラー検出信号の出力を停止させ、その処理は、ステップS1に戻る。
ステップS2において、扉開信号が検出されている、すなわち、扉106が筐体107より開放された状態であると判定された場合、ステップS8において、中央制御部127は、錠センサ121より開錠検出信号が検出されたか否か、すなわち、正規の鍵が鍵穴151に挿入された後、その鍵が、例えば、図8の矢印B方向に回転されることにより開錠操作がなされたか否かを判定する。ステップS8において、例えば、開錠検出信号が検出されていない、すなわち、正規の鍵が使用されて、開錠操作がなされていないと判定された場合、その処理は、ステップS9に進む。
すなわち、中央制御部127は、開錠検出信号が検出されずに、扉開信号が検出されると言うことは、正規な鍵を使用せずに、何らかの不正な方法で扉106が開放されているとみなす。
ステップS9において、中央制御部127は、外部出力部130を制御して、台情報通信部141よりホールコンピュータ1に、自らを識別する情報と共に扉106が不正開放されていることを示す不正開放信号を出力させる。
ステップS10において、中央制御部127は、遊技動作を停止させる。すなわち、中央制御部127は、リール126−1乃至126−3を回転できない状態にすると共に、動作制御部125を制御して、照明部101の照明状態を不正開放が発生していることを示す状態にさせる。この処理により、中央制御部127は、遊技者に対して扉106が不正開放状態になっていることを提示すると共に、ホール係員に対しても、このパチスロ台3が扉106が不正開放状態になっていることを提示する。さらに、中央制御部127は、動作制御部125を制御して、例えば、音声などにより遊技者、および、ホール係員に対して扉106が不正開放状態になっていることを提示するようにしても良い。
ステップS11において、中央制御部127は、錠センサ121よりリセット信号が供給されたか、すなわち、ホール係員により正規の鍵を使用してリセット操作がなされたか否かを判定し、リセット操作がなされるまで、その処理を繰り返す。すなわち、例えば、扉106の不正開放として検出されている原因が、ホール係員により究明され、さらに、その原因が解消して、最終的に、ホール係員により正規の鍵が鍵穴151に挿入されて、図8の矢印A方向に対応する方向に捻られる(回転させられる)ことにより、錠センサ121よりリセット信号が出力されて、中央制御部127が、リセット信号を検出したと判定した場合、その処理は、ステップS12に進む。
ステップS12において、中央制御部127は、扉センサ129より扉開信号が検出されたか否かを判定し、扉開信号が検出されない状態になるまで、その処理を繰り返す。例えば、ホール係員により扉106の不正開放として検出されないための所定の操作がなされて、扉106が、筐体107に対して閉じられた場合、扉センサ129は、扉開信号の出力を停止することになるので、この場合、中央制御部127は、扉センサ129より扉開信号を検出しないことになるので、その処理は、ステップS13に進む。
ステップS13において、中央制御部127は、外部出力部130を制御して、台情報通信部141よりホールコンピュータ1に、自らを識別する情報と共にリセット信号が検出されたことを通知し、不正開放信号の出力を停止させ、その処理は、ステップS1に戻る。
ステップS1において、エラー検出信号が検出されなかった場合、ステップS14において、中央制御部127は、扉センサ129より扉開信号が検出されるか、すなわち、扉106が筐体107より開放された状態となっているか否かを判定し、例えば、扉開信号が供給されていない、すなわち、扉106は、筐体107に対して閉じた状態であると判定された場合、その処理は、ステップS1に戻る。
ステップS14において、扉開信号が検出された場合、すなわち、扉106が開放状態となっていると判定された場合、ステップS15において、中央制御部127は、錠センサ121より開錠検出信号が検出されたか否か、すなわち、正規の鍵が鍵穴151に挿入された後、開錠操作がなされたか否かを判定する。ステップS15において、例えば、開錠検出信号が検出されていない、すなわち、正規の鍵が使用されて、開錠操作がなされていないと判定された場合、その処理は、ステップS9に進む。すなわち、中央制御部127は、開錠検出信号が検出されずに、扉開信号が検出されると言うことは、正規な鍵を使用せずに、何らかの不正な方法で扉106が開放されているとみなす。
ステップS15において、開錠検出信号が検出されたと判定された場合、その処理は、ステップS14に戻る。すなわち、扉106が開放されるとき、開錠検出信号が検出されていれば、正規の鍵を使用して開錠操作を行った後、扉106が開放された状態で、保守や点検などが行われていることが考えられるので、その間は、ステップS14,S15の処理が繰り返され、保守や点検などが終了し、扉106が閉められると、ステップS1の処理に戻ることになる。
ステップS8において、開錠操作がなされたと判定された場合、その処理は、ステップS3に戻る。すなわち、エラーが検出されたのち、正規な鍵が使用されて、開錠操作が実行され、エラー解除の操作が開始されているものとみなす。
以上の処理により、正規の鍵を使用した開錠操作がなされたか、正規な鍵を使用せずに開錠操作がなされたか否かが識別されることにより、動作状態を検出することが可能となり、不正な扉106の開放動作が検出された時点で、遊技状態を停止させることができ、さらに、リセット操作がなされるまで、遊技を継続することができないことになるので、これまでのように、不正な開錠操作により不正に設定値が設定操作ボタン127aにより操作された後(抽選により高い確率で、レギュラーボーナス、または、ビッグボーナスが当選するような設定に変更されてしまうといった操作が不正になされた後)、そのままの状態で遊技を継続できないようにさせることが可能となる(不正な操作がなされた後に、そのパチスロ台3での操作を継続させないようにすることが可能となる)。また、不正な扉106の開放操作がなされる度に、照明部101などによりホール係員に対して、不正開放が発生していることを提示することが可能となるので、仮に、遊技者が繰り返し不正開放操作を行う技術を持っていたとしても、ホール係員によりリセット操作がなされない限り、遊技を継続することができないので、不正開放操作を抑止することが可能となる。
次に、図20のフローチャートを参照して、ホールコンピュータによるパチスロ台の動作監視処理について説明する。
ステップS31において、信号判定部61は、通信部29を制御して、不正開放信号が検出されたか否かを判定する。ステップS31において、例えば、不正開放信号が、検出されなかったと判定された場合、ステップS32において、信号判定部61は、エラー検出信号を検出したか否かを判定する。例えば、図19のフローチャートにおけるステップS7の処理により、エラー検出信号が、パチスロ台3より送信されてきていた場合、エラー検出信号を検出したと判定し、その処理は、ステップS33に進む。
ステップS33において、信号判定部61は、エラー検出信号を検出したことを示す情報を管理情報生成部63に供給すると共に、位置検出部62が、そのエラー検出信号と共に送信されてきた、エラー検出信号を送信してきたパチスロ台3の位置を特定する情報を検出し、検出した位置情報を管理情報生成部63に供給する。
ステップS34において、管理情報生成部63は、エラー検出信号と、エラー検出信号を送信してきたパチスロ台3の位置の情報を画像生成部66に供給して、エラーが発生しているパチスロ台3を示す表示画面を生成させ、ディスプレイ67に表示させる。すなわち、例えば、通常、エラー検出信号や不正開放信号が検出されていない状態の場合、図21で示されるような表示画面が生成されて、ディスプレイ67に表示される。すなわち、図21においては、ホール内のパチスロ台の配置が示されており、表示画面の上部に、ホール係員が控えるカウンタが示され、番号1乃至100で示される各マスがパチスロ台である。従って、この例においては、100台のパチスロ台3の動作状態が表示されることになる。
例えば、エラー検出信号が、番号25で示されるパチスロ台3より送信されてきた場合、図22で示されるように、番号25で示されるマスを格子状の背景色で表示することにより、ディスプレイ67を監視するだけで、ホール内の番号25で示されるパチスロ台でエラーが発生していることを認識することが可能となる。
ステップS35において、管理情報生成部63は、エラー検出信号と、エラー検出信号を送信してきたパチスロ台3の位置の情報をアナウンス情報生成部64に供給して、エラーが発生しているパチスロ台3を示すアナウンス情報をスピーカ65より音声により出力させる。
すなわち、例えば、図22で示されるように、番号25で示されるパチスロ台でエラーが発生している場合、アナウンス情報生成部64は、音声情報を合成し、「25番台でエラーが発生しました」といったアナウンス情報を生成して、この音声情報をスピーカ65より音声で出力させる。
この処理により、ディスプレイ67を監視することができず、その他の業務に掛かる処理を実行しているホール係員にも、どの位置にエラーが発生しているパチスロ台が存在するかを提示することが可能となる。
ステップS36において、管理情報生成部63は、エラー検出信号が検出されたパチスロ台3の情報を記憶部28にそれぞれ対応付けて記憶させ、その処理は、ステップS31に戻る。すなわち、この処理により、記憶部28に、エラー検出信号が検出されたパチスロ台3の情報を蓄積させることが可能となり、例えば、繰り返しエラーが発生するパチスロ台を統計的に確認することが可能となる。
ステップS31において、例えば、図19のフローチャートにおけるステップS9の処理により、不正開放信号がパチスロ台3より送信されてきて、不正開放信号が検出された場合、ステップS37において、信号判定部61は、不正開放信号を検出したことを示す情報を管理情報生成部63に供給すると共に、位置検出部62が、その不正開放信号と共に送信されてきた、不正開放信号を送信してきたパチスロ台3の位置を特定する情報を検出し、検出した位置情報を管理情報生成部63に供給する。
ステップS38において、管理情報生成部63は、不正開放信号と、不正開放信号を送信してきたパチスロ台3の位置の情報を画像生成部66に供給して、不正開放が発生しているパチスロ台3を示す表示画面を生成させ、ディスプレイ67に表示させる。
例えば、不正開放信号が、番号66で示されるパチスロ台3より送信されてきた場合、図22で示されるように、番号66で示されるマスを斜線状の背景色で表示することにより、ディスプレイ67を監視するだけで、ホール内の番号66で示されるパチスロ台で不正開放が発生していることを認識することが可能となる。
ステップS39において、管理情報生成部63は、不正開放信号と、不正開放信号を送信してきたパチスロ台3の位置の情報をアナウンス情報生成部64に供給して、不正開放が発生しているパチスロ台3を示すアナウンス情報をスピーカ65より音声により出力させる。
すなわち、例えば、図22で示されるように、番号66で示されるパチスロ台で不正開放が発生している場合、アナウンス情報生成部64は、音声情報を合成し、「66番台で不正開放が発生しました」といったアナウンス情報を生成して、この音声情報をスピーカ65より音声で出力させる。
この処理により、ディスプレイ67を監視することができず、その他の業務に掛かる処理を実行しているホール係員にも、どの位置に不正開放が発生しているパチスロ台が存在するかを提示することが可能となる。
ステップS40において、管理情報生成部63は、不正開放信号が検出されたパチスロ台3の情報を記憶部28にそれぞれ対応付けて記憶させ、その処理は、ステップS31に戻る。すなわち、この処理により、記憶部28に、エラー検出信号が検出されたパチスロ台3の情報を蓄積させることが可能となり、例えば、不正開放による犯罪行為などが実施されていたような場合、その記録を残しておくことが可能になると共に、不正開放による犯罪が起こされやすいパチスロ台3の位置を統計的に確認することも可能となり、再犯を防止する上でも対策を講じ易くすることが可能となる。
ステップS32において、エラー検出信号が検出されなかった場合、ステップS41において、信号判定部61が、リセット信号が検出されたか否かを判定し、例えば、図19のステップS7またはS13の処理により、リセット信号が通知されてきたとき、リセット信号が検出されたと判定され、その処理は、ステップS42に進む。
ステップS42において、信号判定部61は、リセット信号を検出したことを示す情報を管理情報生成部63に供給すると共に、位置検出部62が、そのリセット信号と共に送信されてきた、リセット信号を送信してきたパチスロ台3の位置を特定する情報を検出し、検出した位置情報を管理情報生成部63に供給する。
ステップS43において、管理情報生成部63は、位置検出部62より供給された位置情報に基づいて、リセット信号を送信してきたパチスロ台3からエラー検出信号が検出されているか否か(エラー検出信号が検出された後、リセット信号が送信されてきていないパチスロ台3であるか否か)を判定し、エラー検出信号が検出されていると判定された場合、すなわち、リセット信号が、例えば、図19のフローチャートにおけるステップS7の処理により送信されてきたリセット信号であると判定された場合、ステップS44において、管理情報生成部63は、リセット信号と、リセット信号を送信してきたパチスロ台3の位置の情報を画像生成部66に供給して、エラーが発生していたパチスロ台3を示す表示画面から、エラーが発生していない状態の表示画面を生成させ、ディスプレイ67に表示させ、その処理は、ステップS31に戻る。
例えば、リセット信号が、エラー検出信号が検出された番号25で示されるパチスロ台3より送信されてきた場合、図22で示される状態から、図21で示されるように、番号25で示されるマスを無色の背景色で表示することにより、ディスプレイ67を監視するだけで、ホール内の番号25で示されるパチスロ台でエラー検出信号が出力されている状態から、リセット操作により通常の状態に戻ったことを認識することが可能となる。
ステップS43において、管理情報生成部63は、位置検出部62より供給された位置情報に基づいて、リセット信号を送信してきたパチスロ台3から不正開放信号が検出されているか否か(不正開放信号が検出された後、リセット信号が送信されてきていないパチスロ台3であるか否か)を判定し、不正開放信号が検出されていると判定された場合、すなわち、リセット信号が、例えば、図19のフローチャートにおけるステップS13の処理により送信されてきたリセット信号であると判定された場合、ステップS45において、管理情報生成部63は、リセット信号と、リセット信号を送信してきたパチスロ台3の位置の情報を画像生成部66に供給して、不正開放が発生していたパチスロ台3を示す表示画面から、不正開放が発生していない状態の表示画面を生成させ、ディスプレイ67に表示させる。
例えば、リセット信号が、不正開放信号が検出された番号66で示されるパチスロ台3より送信されてきた場合、図22で示される状態から、図21で示されるように、番号66で示されるマスを無色の背景色で表示することにより、ディスプレイ67を監視するだけで、ホール内の番号66で示されるパチスロ台で不正開放信号が出力されている状態から、リセット操作により通常の状態に戻ったことを認識することが可能となる。
以上によれば、扉の不正な開放を正確に検出することが可能になると共に、不正な遊技を継続させないようにさせることが可能となる。尚、以上の例においては、パチスロ台を遊技機として管理する例について説明してきたが、遊技機であれば、その他の遊技機であってもよく、例えば、パチンコ台やゲーム機などであってもよく、さらには、扉の不正な開放を検出するという機能については、扉が設けられているものであればよく、例えば、ATM(automated teller machine)や自動販売機などであってもよい。
上述した一連の処理は、ハードウェアにより実行させることもできるが、ソフトウェアにより実行させることもできる。一連の処理をソフトウェアにより実行させる場合には、そのソフトウェアを構成するプログラムが、専用のハードウェアに組み込まれているコンピュータ、または、各種のプログラムをインストールすることで、各種の機能を実行させることが可能な、例えば汎用のパーソナルコンピュータなどに記録媒体からインストールされる。
図23は、図7の中央制御部127の電気的な内部構成をソフトウェアにより実現する場合のパーソナルコンピュータの一実施の形態の構成を示している。パーソナルコンピュータのCPU501は、パーソナルコンピュータの全体の動作を制御する。また、CPU501は、バス504および入出力インタフェース505を介してユーザからキーボードやマウスなどからなる入力部506から指令が入力されると、それに対応してROM(Read Only Memory)502に格納されているプログラムを実行する。あるいはまた、CPU501は、ドライブ510に接続された磁気ディスク121、光ディスク522、光磁気ディスク523、または半導体メモリ524から読み出され、記憶部508にインストールされたプログラムを、RAM(Random Access Memory)503にロードして実行する。これにより、上述した図7の中央制御部127の機能が、ソフトウェアにより実現されている。さらに、CPU501は、通信部509を制御して、外部と通信し、データの授受を実行する。
プログラムが記録されている記録媒体は、図23に示すように、コンピュータとは別に、ユーザにプログラムを提供するために配布される、プログラムが記録されている磁気ディスク521(フレキシブルディスクを含む)、光ディスク522(CD-ROM(Compact Disc-Read Only Memory),DVD(Digital Versatile Disk)を含む)、光磁気ディスク523、もしくは半導体メモリ524などよりなるパッケージメディアにより構成されるだけでなく、コンピュータに予め組み込まれた状態でユーザに提供される、プログラムが記録されているROM502や、記憶部508に含まれるハードディスクなどで構成される。
尚、本明細書において、記録媒体に記録されるプログラムを記述するステップは、記載された順序に沿って時系列的に行われる処理は、もちろん、必ずしも時系列的に処理されなくとも、並列的あるいは個別に実行される処理を含むものである。
また、本明細書において、システムとは、複数の装置により構成される装置全体を表すものである。
本発明を適用した遊技管理システムの一実施の形態の構成を示す図である。 図1のホールコンピュータの構成を示すブロック図である。 図2のホールコンピュータにより実現される機能を示す機能ブロック図である。 図1のパチスロ台の一実施の形態の構成を示す図である。 図1のパチスロ台の内部の構成を示す図である。 図1のパチスロ台の内部の構成を示す図である。 図5のパチスロ台により実現される機能を示す機能ブロック図である。 パチスロ台の錠の構成を示す斜視図である。 パチスロ台の錠の構成を示す斜視図である。 パチスロ台の錠の構成を示す分解斜視図である。 パチスロ台の錠の構成を示す分解斜視図である。 パチスロ台の錠の構成を示す分解斜視図である。 パチスロ台の錠の構成を示す分解斜視図である。 接続部の構成を示す図である。 開錠センサの構成を示す図である。 錠センサの動作を説明する図である。 錠センサの動作を説明する図である。 錠センサの動作を説明する図である。 パチスロ台による動作監視処理を説明するフローチャートである。 ホールコンピュータによる動作監視処理を説明するフローチャートである。 図3の画像生成部により生成される画像の例を示す図である。 図3の画像生成部により生成される画像の例を示す図である。 記録媒体を説明する図である。
符号の説明
1 ホールコンピュータ
3,3−1乃至3−3 パチスロ台
11 表示器
61 信号判定部
62 位置検出部
63 管理情報生成部
64 アナウンス情報生成部
66 画像生成部部
106 扉
107 筐体
121 錠センサ
123 支持棒
124,124−1,124−2 係止部
125 動作制御部
127 中央制御部
129 扉センサ
130 外部送信部
151 鍵穴
152 シリンダ
161 カム
161a 凸部
173 接続部
173a 凸部
173c 遮光部
174 検出部
174b 開錠センサ
174c リセットセンサ
191 発光部
192 フォトセンサ

Claims (40)

  1. 扉の錠の開錠操作を検出する開錠検出手段と、
    前記扉の開閉を検出する開閉検出手段と、
    前記開錠検出手段の開錠操作検出結果と、前記開閉検出手段の開閉検出結果とに基づいて、前記扉の不正な開放を検出する扉不正開放検出手段と、
    前記扉不正開放検出手段により前記扉の不正な開放が検出された場合、前記扉の不正な開放が発生したことを示す情報をネットワークを介して、複数の監視装置の監視状況を管理する情報処理装置に送信する送信手段と
    を備えることを特徴とする監視装置。
  2. 前記扉の錠は、鍵をシリンダに挿入し、挿入方向を回転軸として所定の方向に回転させる操作により開錠され、前記開錠検出手段は、前記鍵の前記所定の方向への回転を検出して、前記扉の錠の開錠操作を検出する
    ことを特徴とする請求項1に記載の監視装置。
  3. 前記開錠検出手段は、フォトセンサにより前記鍵の前記所定の方向への回転を検出して、前記扉の錠の開錠操作を検出する
    ことを特徴とする請求項2に記載の監視装置。
  4. 前記扉不正開放検出手段は、前記開錠検出手段の開錠操作検出結果と、前記開閉検出手段の開閉検出結果とに基づいて、前記開錠操作検出結果が開錠操作を検出しないで、かつ、前記開閉検出結果が前記扉の開放を検出した場合、前記扉の不正な開放を検出する
    ことを特徴とする請求項1に記載の監視装置。
  5. 前記送信手段は、前記扉不正開放検出手段により前記扉の不正な開放が検出された場合、前記扉の不正な開放が発生したことを示す情報と共に、自らの位置を示す情報をネットワークを介して、複数の前記監視装置の監視状況を管理する情報処理装置に送信する
    ことを特徴とする請求項1に記載の監視装置。
  6. 扉の錠の開錠操作を検出する開錠検出ステップと、
    前記扉の開閉を検出する開閉検出ステップと、
    前記開錠検出ステップの処理での開錠操作検出結果と、前記開閉検出ステップの処理での前記開閉検出結果とに基づいて、前記扉の不正な開放を検出する扉不正開放検出ステップと、
    前記扉不正開放検出ステップの処理で前記扉の不正な開放が検出された場合、前記扉の不正な開放が発生したことを示す情報をネットワークを介して、複数の監視装置の監視状況を管理する情報処理装置に送信する送信ステップと
    を含むことを特徴とする監視方法。
  7. 扉の錠の開錠操作の検出を制御する開錠検出制御ステップと、
    前記扉の開閉の検出を制御する開閉検出制御ステップと、
    前記開錠検出制御ステップの処理での開錠操作検出結果と、前記開閉検出制御ステップの処理での前記開閉検出結果とに基づいて、前記扉の不正な開放の検出を制御する扉不正開放検出制御ステップと、
    前記扉不正開放検出制御ステップの処理で前記扉の不正な開放が検出された場合、前記扉の不正な開放が発生したことを示す情報をネットワークを介して、複数の監視装置の監視状況を管理する情報処理装置への送信を制御する送信制御ステップと
    を含むことを特徴とするコンピュータが読み取り可能なプログラムが記録されている記録媒体。
  8. 扉の錠の開錠操作の検出を制御する開錠検出制御ステップと、
    前記扉の開閉の検出を制御する開閉検出制御ステップと、
    前記開錠検出制御ステップの処理での開錠操作検出結果と、前記開閉検出制御ステップの処理での前記開閉検出結果とに基づいて、前記扉の不正な開放の検出を制御する扉不正開放検出制御ステップと、
    前記扉不正開放検出制御ステップの処理で前記扉の不正な開放が検出された場合、前記扉の不正な開放が発生したことを示す情報をネットワークを介して、複数の監視装置の監視状況を管理する情報処理装置への送信を制御する送信制御ステップと
    を含む処理をコンピュータに実行させることを特徴とするプログラム。
  9. 監視装置より送信されてくる、開錠操作検出結果と開閉検出結果とに基づいて、扉の不正な開放を示す情報を受信する受信手段と、
    前記受信手段により受信された、前記扉の不正な開放の検出を示す情報に基づいて、前記監視装置における前記扉の不正な開放の検出を示す情報を提示する提示手段と
    を備えることを特徴とする情報処理装置。
  10. 前記受信手段は、前記監視装置より送信されてくる、前記開錠操作検出結果と前記開閉検出結果とに基づいて、扉の不正な開放を示す情報と共に、前記監視装置の位置を示す情報を受信し、
    前記提示手段は、前記受信手段により受信された、前記扉の不正な開放の検出を示す情報に基づいて、前記監視装置における前記扉の不正な開放の検出を示す情報と、前記監視装置の位置を提示する
    ことを特徴とする請求項9に記載の情報処理装置。
  11. 前記提示手段は、前記受信手段により受信された、前記扉の不正な開放を示す情報に基づいて、前記監視装置における前記扉の不正な開放の検出を示す情報を音声により提示する
    ことを特徴とする請求項9に記載の情報処理装置。
  12. 前記提示手段は、前記受信手段により受信された、前記扉の不正な開放を示す情報に基づいて、前記監視装置におおける前記扉の不正な開放の検出を示す情報を表示する画像を生成し、前記画像を表示することにより提示する
    ことを特徴とする請求項9に記載の情報処理装置。
  13. 前記受信手段は、前記監視装置より送信されてくる、前記開錠操作検出結果と前記開閉検出結果とに基づいて、扉の不正な開放の検出を示す情報と共に、前記監視装置の位置を示す情報を受信し、
    前記提示手段は、前記受信手段により受信された、前記扉の不正な開放の検出を示す情報に基づいて、前記監視装置における前記扉の不正な開放の検出を示す情報と、前記監視装置の位置を表示する画像を生成し、前記画像を表示することにより提示する
    ことを特徴とする請求項12に記載の情報処理装置。
  14. 監視装置より送信されてくる、開錠操作検出結果と開閉検出結果とに基づいて、扉の不正な開放を示す情報を受信する受信ステップと、
    前記受信ステップの処理で受信された、前記扉の不正な開放を示す情報に基づいて、前記監視装置において、前記扉の不正な開放を示す情報を提示する提示ステップと
    を含むことを特徴とする情報処理方法。
  15. 監視装置より送信されてくる、開錠操作検出結果と開閉検出結果とに基づいて、扉の不正な開放を示す情報の受信を制御する受信制御ステップと、
    前記受信制御ステップの処理で受信された、前記扉の不正な開放を示す情報に基づいて、前記監視装置において、前記扉の不正な開放を示す情報の提示を制御する提示制御ステップと
    を含むことを特徴とするコンピュータが読み取り可能なプログラムが記録されている記録媒体。
  16. 監視装置より送信されてくる、開錠操作検出結果と開閉検出結果とに基づいて、扉の不正な開放を示す情報の受信を制御する受信制御ステップと、
    前記受信制御ステップの処理で受信された、前記扉の不正な開放を示す情報に基づいて、前記監視装置において、前記扉の不正な開放を示す情報の提示を制御する提示制御ステップと
    を含む処理をコンピュータに実行させることを特徴とするプログラム。
  17. 監視装置と、前記監視装置の監視状況を管理する情報処理装置からなる監視システムにおいて、
    前記監視装置は、
    扉の錠の開錠操作を検出する開錠検出手段と、
    前記扉の開閉を検出する開閉検出手段と、
    前記開錠検出手段の開錠操作検出結果と、前記開閉検出手段の開閉検出結果とに基づいて、前記扉の不正な開放を検出する扉不正開放検出手段と、
    前記扉不正開放検出手段により前記扉の不正な開放が検出された場合、前記扉の不正な開放が発生したことを示す情報をネットワークを介して、複数の監視装置の監視状況を管理する前記情報処理装置に送信する送信手段と
    を備え、
    前記情報処理装置は、
    前記監視装置より送信されてくる、開錠操作検出結果と開閉検出結果とに基づいて、扉の不正な開放を示す情報を受信する受信手段と、
    前記受信手段により受信された、前記扉の不正な開放を示す情報に基づいて、前記監視装置における前記扉の不正な開放の検出を示す情報を提示する提示手段と
    を備える
    ことを特徴とする監視システム。
  18. 遊技動作を制御する遊技動作制御手段と、
    扉の錠の開錠操作を検出する開錠検出手段と、
    前記扉の開閉を検出する開閉検出手段と、
    前記開錠検出手段の開錠操作検出結果と、前記開閉検出手段の開閉検出結果とに基づいて、前記扉の不正な開放を検出する扉不正開放検出手段と、
    前記扉不正開放検出手段により前記扉の不正な開放が検出された場合、前記扉の不正な開放が発生したことを示す情報をネットワークを介して、複数の監視装置の監視状況を管理する情報処理装置に送信する送信手段とを備え、
    前記扉不正開放検出手段により前記扉の不正な開放が検出された場合、前記遊技動作制御手段は、遊技動作を停止するように制御する
    ことを特徴とする遊技機。
  19. 前記扉の錠は、鍵をシリンダに挿入し、挿入方向を回転軸として所定の方向へ回転させる操作により開錠され、前記開錠検出手段は、前記鍵の前記所定の方向への回転を検出して、前記扉の錠の開錠操作を検出する
    ことを特徴とする請求項18に記載の遊技機。
  20. 前記開錠検出手段は、フォトセンサにより前記鍵の前記所定の方向への回転を検出して、前記扉の錠の開錠操作を検出する
    ことを特徴とする請求項19に記載の遊技機。
  21. 前記開錠検出手段は、扉の錠の開錠操作に加えて、遊技動作のリセット操作を検出する
    ことを特徴とする請求項18に記載の遊技機。
  22. 前記扉不正開放検出手段により前記扉の不正な開放が検出され、前記遊技動作が停止されるように制御された後、前記開錠検出手段により前記リセット操作が検出された場合、前記遊技動作制御手段は、前記遊技動作を再開させる
    ことを特徴とする請求項21に記載の遊技機。
  23. 前記扉の錠は、鍵をシリンダに挿入し、挿入方向を回転軸として所定の方向に回転させる操作により、リセット操作を実行させ、前記開錠検出手段は、前記鍵の前記所定の方向への回転を検出して、前記扉の錠のリセット操作を検出する
    ことを特徴とする請求項21に記載の遊技機。
  24. 前記開錠検出手段は、フォトセンサにより前記鍵の前記所定の方向への回転を検出して、前記扉の錠のリセット操作を検出する
    ことを特徴とする請求項23に記載の遊技機。
  25. 前記送信手段は、前記開錠検出手段が、遊技動作のリセット操作を検出した場合、前記リセット操作が検出されたことを示す情報と共に、自らの位置を示す情報をネットワークを介して、複数の前記遊技機の監視状況を管理する情報処理装置に送信する
    ことを特徴とする請求項21に記載の遊技機。
  26. 前記扉不正開放検出手段は、前記開錠検出手段の開錠操作検出結果と、前記開閉検出手段の開閉検出結果とに基づいて、前記開錠操作検出結果が開錠操作を検出しないで、かつ、前記開閉検出結果が前記扉の開放を検出した場合、前記扉の不正な開放を検出し、前記遊技動作制御手段は、前記遊技動作を停止するように制御する
    ことを特徴とする請求項18に記載の遊技機。
  27. 前記送信手段は、前記扉不正開放検出手段により前記扉の不正な開放が検出された場合、前記扉の不正な開放が発生したことを示す情報と共に、自らの位置を示す情報をネットワークを介して、複数の前記遊技機の監視状況を管理する情報処理装置に送信する
    ことを特徴とする請求項18に記載の遊技機。
  28. 遊技動作を制御する遊技動作制御ステップと、
    扉の錠の開錠操作を検出する開錠検出ステップと、
    前記扉の開閉を検出する開閉検出ステップと、
    前記開錠検出ステップの処理での開錠操作検出結果と、前記開閉検出ステップの処理での開閉検出結果とに基づいて、前記扉の不正な開放を検出する扉不正開放検出ステップと、
    前記扉不正開放検出ステップの処理で前記扉の不正な開放が検出された場合、前記扉の不正な開放が発生したことを示す情報をネットワークを介して、複数の監視装置の監視状況を管理する情報処理装置に送信する送信ステップを含み、
    前記扉不正開放検出ステップの処理で前記扉の不正な開放が検出された場合、前記遊技動作制御ステップの処理は、遊技動作を停止するように制御する
    ことを特徴とする遊技機の動作方法。
  29. 遊技動作を制御する遊技動作制御ステップと、
    扉の錠の開錠操作の検出を制御する開錠検出制御ステップと、
    前記扉の開閉の検出を制御する開閉検出制御ステップと、
    前記開錠検出制御ステップの処理での開錠操作検出結果と、前記開閉検出制御ステップの処理での開閉検出結果とに基づいて、前記扉の不正な開放の検出を制御する扉不正開放検出制御ステップと、
    前記扉不正開放検出制御ステップの処理で前記扉の不正な開放が検出された場合、前記扉の不正な開放が発生したことを示す情報をネットワークを介した、複数の監視装置の監視状況を管理する情報処理装置への送信を制御する送信制御ステップを含み、
    前記扉不正開放検出制御ステップの処理で前記扉の不正な開放が検出された場合、前記遊技動作制御ステップの処理は、遊技動作を停止するように制御する
    ことを特徴とするコンピュータが読み取り可能なプログラムが記録されている記録媒体。
  30. 遊技動作を制御する遊技動作制御ステップと、
    扉の錠の開錠操作の検出を制御する開錠検出制御ステップと、
    前記扉の開閉の検出を制御する開閉検出制御ステップと、
    前記開錠検出制御ステップの処理での開錠操作検出結果と、前記開閉検出制御ステップの処理での開閉検出結果とに基づいて、前記扉の不正な開放の検出を制御する扉不正開放検出制御ステップと、
    前記扉不正開放検出制御ステップの処理で前記扉の不正な開放が検出された場合、前記扉の不正な開放が発生したことを示す情報をネットワークを介した、複数の監視装置の監視状況を管理する情報処理装置への送信を制御する送信制御ステップを含む処理をコンピュータに実行させ、
    前記扉不正開放検出制御ステップの処理で前記扉の不正な開放が検出された場合、前記遊技動作制御ステップの処理は、遊技動作を停止するように制御する
    ことを特徴とするプログラム。
  31. 遊技機より送信されてくる、開錠操作検出結果と開閉検出結果とに基づいて、扉の不正な開放を示す情報を受信する受信手段と、
    前記受信手段により受信された、前記扉の不正な開放を示す情報に基づいて、前記遊技機における前記扉の不正な開放の検出を示す情報を提示する提示手段と
    を備えることを特徴とする情報処理装置。
  32. 前記受信手段は、前記遊技機より送信されてくる、前記開錠操作検出結果と前記開閉検出結果とに基づいて、扉の不正な開放の検出を示す情報と共に、前記遊技機の位置を示す情報を受信し、
    前記提示手段は、前記受信手段により受信された、前記扉の不正な開放の検出を示す情報に基づいて、前記遊技機における前記扉の不正な開放の検出を示す情報と、前記遊技機の位置を提示する
    ことを特徴とする請求項31に記載の情報処理装置。
  33. 前記提示手段は、前記受信手段により受信された、前記扉の不正な開放の検出を示す情報に基づいて、前記遊技機における前記扉の不正な開放の検出を示す情報を音声により提示する
    ことを特徴とする請求項31に記載の情報処理装置。
  34. 前記提示手段は、前記受信手段により受信された、前記扉の不正な開放の検出を示す情報に基づいて、前記遊技機における前記扉の不正な開放の検出を示す情報を表示する画像を生成し、前記画像を表示することにより提示する
    ことを特徴とする請求項31に記載の情報処理装置。
  35. 前記受信手段は、前記遊技機より送信されてくる、前記開錠操作検出結果と前記開閉検出結果とに基づいて、扉の不正な開放の検出を示す情報と共に、前記遊技機の位置を示す情報を受信し、
    前記提示手段は、前記受信手段により受信された、前記扉の不正な開放の検出を示す情報に基づいて、前記遊技機における前記扉の不正な開放の検出を示す情報と、前記遊技機の位置を表示する画像を生成し、前記画像を表示することにより提示する
    ことを特徴とする請求項34に記載の情報処理装置。
  36. 前記受信手段は、前記遊技機より送信されてくる、開錠操作検出結果と開閉検出結果とに基づいて、扉の不正な開放の検出を示す情報に加えて、リセット操作が実行されたことを示す情報を受信し、
    前記提示手段は、前記受信手段により受信された前記扉の不正な開放の検出を示す情報に基づいて、前記遊技機における前記扉の不正な開放の検出を示す情報を提示した後、前記受信手段により前記遊技機よりリセット操作が実行されたことを示す情報を受信したとき、前記前記扉の不正な開放を示す情報の提示を終了させる
    ことを特徴とする請求項31に記載の情報処理装置。
  37. 遊技機より送信されてくる、開錠操作検出結果と開閉検出結果とに基づいて、扉の不正な開放を示す情報を受信する受信ステップと、
    前記受信ステップの処理で受信された、前記扉の不正な開放の検出を示す情報に基づいて、前記遊技機における前記扉の不正な開放の検出を示す情報を提示する提示ステップと
    を含むことを特徴とする情報処理方法。
  38. 遊技機より送信されてくる、開錠操作検出結果と開閉検出結果とに基づいて、扉の不正な開放を示す情報の受信を制御する受信制御ステップと、
    前記受信制御ステップの処理で受信された、前記扉の不正な開放の検出を示す情報に基づいて、前記遊技機における前記扉の不正な開放の検出を示す情報の提示を制御する提示制御ステップと
    を含むことを特徴とするコンピュータが読み取り可能なプログラムが記録されている記録媒体。
  39. 遊技機より送信されてくる、開錠操作検出結果と開閉検出結果とに基づいて、扉の不正な開放を示す情報の受信を制御する受信制御ステップと、
    前記受信制御ステップの処理で受信された、前記扉の不正な開放の検出を示す情報に基づいて、前記遊技機における前記扉の不正な開放の検出を示す情報の提示を制御する提示制御ステップと
    を含む処理をコンピュータに実行させることを特徴とするプログラム。
  40. 遊技機と、前記遊技機の監視状況を管理する情報処理装置からなる監視システムにおいて、
    前記遊技機は、
    遊技動作を制御する遊技動作制御手段と、
    扉の錠の開錠操作を検出する開錠検出手段と、
    前記扉の開閉を検出する開閉検出手段と、
    前記開錠検出手段の開錠操作検出結果と、前記開閉検出手段の開閉検出結果とに基づいて、前記扉の不正な開放を検出する扉不正開放検出手段と、
    前記扉不正開放検出手段により前記扉の不正な開放が検出された場合、前記扉の不正な開放が発生したことを示す情報をネットワークを介して、複数の前記遊技機の監視状況を管理する前記情報処理装置に送信する送信手段と
    を備え、
    前記扉不正開放検出手段により前記扉の不正な開放が検出された場合、前記遊技動作制御手段は、遊技動作を停止するように制御し、
    前記情報処理装置は、
    前記遊技機より送信されてくる、開錠操作検出結果と開閉検出結果とに基づいて、扉の不正な開放を示す情報を受信する受信手段と、
    前記受信手段により受信された、前記扉の不正な開放の検出を示す情報に基づいて、前記遊技機における前記扉の不正な開放の検出を示す情報を提示する提示手段と
    を備える
    ことを特徴とする監視システム。
JP2004112025A 2004-04-06 2004-04-06 監視装置および方法、遊技機および遊技機の動作方法、情報処理装置および方法、監視システム、記録媒体、並びにプログラム Withdrawn JP2005296036A (ja)

Priority Applications (1)

Application Number Priority Date Filing Date Title
JP2004112025A JP2005296036A (ja) 2004-04-06 2004-04-06 監視装置および方法、遊技機および遊技機の動作方法、情報処理装置および方法、監視システム、記録媒体、並びにプログラム

Applications Claiming Priority (1)

Application Number Priority Date Filing Date Title
JP2004112025A JP2005296036A (ja) 2004-04-06 2004-04-06 監視装置および方法、遊技機および遊技機の動作方法、情報処理装置および方法、監視システム、記録媒体、並びにプログラム

Publications (1)

Publication Number Publication Date
JP2005296036A true JP2005296036A (ja) 2005-10-27

Family

ID=35328320

Family Applications (1)

Application Number Title Priority Date Filing Date
JP2004112025A Withdrawn JP2005296036A (ja) 2004-04-06 2004-04-06 監視装置および方法、遊技機および遊技機の動作方法、情報処理装置および方法、監視システム、記録媒体、並びにプログラム

Country Status (1)

Country Link
JP (1) JP2005296036A (ja)

Cited By (14)

* Cited by examiner, † Cited by third party
Publication number Priority date Publication date Assignee Title
JP2006263026A (ja) * 2005-03-23 2006-10-05 Sanyo Product Co Ltd 遊技機
JP2008043418A (ja) * 2006-08-11 2008-02-28 Olympia:Kk 遊技機
JP2008086603A (ja) * 2006-10-03 2008-04-17 Newgin Corp 遊技機
JP2008086602A (ja) * 2006-10-03 2008-04-17 Newgin Corp 遊技機
JP2008110080A (ja) * 2006-10-31 2008-05-15 Nippon Pachinko Buhin Kk 遊技機用施錠装置及び遊技機
JP2008125775A (ja) * 2006-11-20 2008-06-05 Samii Kk 枠体の不正開放検出装置、不正開放検出プログラム及び遊技機
JP2008142126A (ja) * 2006-12-06 2008-06-26 Samii Kk 遊技機
JP2009050537A (ja) * 2007-08-28 2009-03-12 Samii Kk 遊技機
JP2009050536A (ja) * 2007-08-28 2009-03-12 Samii Kk 遊技機
JP2009050535A (ja) * 2007-08-28 2009-03-12 Samii Kk 遊技機
JP2009112457A (ja) * 2007-11-05 2009-05-28 Sammy Corp 遊技機
JP2017006721A (ja) * 2016-09-14 2017-01-12 株式会社三共 遊技機
CN112216011A (zh) * 2020-11-11 2021-01-12 成都摘果子科技有限公司 一种基于动物识别的安防管理系统
US20210233383A1 (en) * 2020-01-27 2021-07-29 Inventus Holdings, Llc Impeding unauthorized network infiltration at remote critical infrastructure facilities

Cited By (15)

* Cited by examiner, † Cited by third party
Publication number Priority date Publication date Assignee Title
JP2006263026A (ja) * 2005-03-23 2006-10-05 Sanyo Product Co Ltd 遊技機
JP2008043418A (ja) * 2006-08-11 2008-02-28 Olympia:Kk 遊技機
JP2008086603A (ja) * 2006-10-03 2008-04-17 Newgin Corp 遊技機
JP2008086602A (ja) * 2006-10-03 2008-04-17 Newgin Corp 遊技機
JP2008110080A (ja) * 2006-10-31 2008-05-15 Nippon Pachinko Buhin Kk 遊技機用施錠装置及び遊技機
JP2008125775A (ja) * 2006-11-20 2008-06-05 Samii Kk 枠体の不正開放検出装置、不正開放検出プログラム及び遊技機
JP2008142126A (ja) * 2006-12-06 2008-06-26 Samii Kk 遊技機
JP2009050537A (ja) * 2007-08-28 2009-03-12 Samii Kk 遊技機
JP2009050536A (ja) * 2007-08-28 2009-03-12 Samii Kk 遊技機
JP2009050535A (ja) * 2007-08-28 2009-03-12 Samii Kk 遊技機
JP2009112457A (ja) * 2007-11-05 2009-05-28 Sammy Corp 遊技機
JP2017006721A (ja) * 2016-09-14 2017-01-12 株式会社三共 遊技機
US20210233383A1 (en) * 2020-01-27 2021-07-29 Inventus Holdings, Llc Impeding unauthorized network infiltration at remote critical infrastructure facilities
US11551544B2 (en) * 2020-01-27 2023-01-10 Inventus Holdings, Llc Impeding unauthorized network infiltration at remote critical infrastructure facilities
CN112216011A (zh) * 2020-11-11 2021-01-12 成都摘果子科技有限公司 一种基于动物识别的安防管理系统

Similar Documents

Publication Publication Date Title
JP5263810B2 (ja) 遊技機
US10487542B2 (en) Electronic locking mechanism
US8142290B2 (en) Gaming machine security interface module
JP2005296036A (ja) 監視装置および方法、遊技機および遊技機の動作方法、情報処理装置および方法、監視システム、記録媒体、並びにプログラム
US20100234100A1 (en) Secure mode control in wagering game systems
JP2012011061A (ja) 遊技機
JP2008061945A (ja) 遊技機
JP2005143596A (ja) 遊技機及び遊技機における不正行為防止方法並びにプログラム
JP2006334071A (ja) 遊技機
JP2005296035A (ja) 監視装置および方法、遊技機および遊技機の動作方法、記録媒体、並びにプログラム
JP5323745B2 (ja) パチンコ遊技機
JP2003310989A (ja) 遊技機
JP2008142126A (ja) 遊技機
JP2005304837A (ja) 回胴式遊技機
JP2009172179A (ja) 遊技機及び遊技システム
JP2004033562A (ja) 遊技機
JP2007068915A (ja) 遊技機システム
JP4827140B2 (ja) 遊技機
JP2004275389A (ja) 遊技機
JP4150298B2 (ja) 扉施錠状態検出装置及び遊技機
JP4822402B2 (ja) 遊技機
JP2005296270A (ja) 遊技媒体選別装置
JP5093188B2 (ja) 遊技機
JP2007000405A (ja) 遊技機
JP2005046373A (ja) 遊技機

Legal Events

Date Code Title Description
A300 Withdrawal of application because of no request for examination

Free format text: JAPANESE INTERMEDIATE CODE: A300

Effective date: 20070703