WO2017030118A1 - 電流検出回路 - Google Patents

電流検出回路 Download PDF

Info

Publication number
WO2017030118A1
WO2017030118A1 PCT/JP2016/073908 JP2016073908W WO2017030118A1 WO 2017030118 A1 WO2017030118 A1 WO 2017030118A1 JP 2016073908 W JP2016073908 W JP 2016073908W WO 2017030118 A1 WO2017030118 A1 WO 2017030118A1
Authority
WO
WIPO (PCT)
Prior art keywords
signal
voltage
resistor
period
timer
Prior art date
Legal status (The legal status is an assumption and is not a legal conclusion. Google has not performed a legal analysis and makes no representation as to the accuracy of the status listed.)
Ceased
Application number
PCT/JP2016/073908
Other languages
English (en)
French (fr)
Japanese (ja)
Inventor
佑樹 杉沢
Current Assignee (The listed assignees may be inaccurate. Google has not performed a legal analysis and makes no representation or warranty as to the accuracy of the list.)
Sumitomo Wiring Systems Ltd
AutoNetworks Technologies Ltd
Sumitomo Electric Industries Ltd
Original Assignee
Sumitomo Wiring Systems Ltd
AutoNetworks Technologies Ltd
Sumitomo Electric Industries Ltd
Priority date (The priority date is an assumption and is not a legal conclusion. Google has not performed a legal analysis and makes no representation as to the accuracy of the date listed.)
Filing date
Publication date
Application filed by Sumitomo Wiring Systems Ltd, AutoNetworks Technologies Ltd, Sumitomo Electric Industries Ltd filed Critical Sumitomo Wiring Systems Ltd
Priority to US15/752,964 priority Critical patent/US20180238940A1/en
Priority to CN201680045940.XA priority patent/CN107850630A/zh
Publication of WO2017030118A1 publication Critical patent/WO2017030118A1/ja
Anticipated expiration legal-status Critical
Ceased legal-status Critical Current

Links

Images

Classifications

    • GPHYSICS
    • G01MEASURING; TESTING
    • G01RMEASURING ELECTRIC VARIABLES; MEASURING MAGNETIC VARIABLES
    • G01R19/00Arrangements for measuring currents or voltages or for indicating presence or sign thereof
    • G01R19/25Arrangements for measuring currents or voltages or for indicating presence or sign thereof using digital measurement techniques
    • G01R19/2506Arrangements for conditioning or analysing measured signals, e.g. for indicating peak values ; Details concerning sampling, digitizing or waveform capturing
    • G01R19/2509Details concerning sampling, digitizing or waveform capturing
    • GPHYSICS
    • G01MEASURING; TESTING
    • G01RMEASURING ELECTRIC VARIABLES; MEASURING MAGNETIC VARIABLES
    • G01R1/00Details of instruments or arrangements of the types included in groups G01R5/00 - G01R13/00 and G01R31/00
    • G01R1/20Modifications of basic electric elements for use in electric measuring instruments; Structural combinations of such elements with such instruments
    • G01R1/203Resistors used for electric measuring, e.g. decade resistors standards, resistors for comparators, series resistors, shunts
    • GPHYSICS
    • G01MEASURING; TESTING
    • G01RMEASURING ELECTRIC VARIABLES; MEASURING MAGNETIC VARIABLES
    • G01R19/00Arrangements for measuring currents or voltages or for indicating presence or sign thereof
    • G01R19/25Arrangements for measuring currents or voltages or for indicating presence or sign thereof using digital measurement techniques
    • G01R19/255Arrangements for measuring currents or voltages or for indicating presence or sign thereof using digital measurement techniques using analogue/digital converters of the type with counting of pulses during a period of time proportional to voltage or current, delivered by a pulse generator with fixed frequency
    • GPHYSICS
    • G01MEASURING; TESTING
    • G01RMEASURING ELECTRIC VARIABLES; MEASURING MAGNETIC VARIABLES
    • G01R19/00Arrangements for measuring currents or voltages or for indicating presence or sign thereof
    • G01R19/25Arrangements for measuring currents or voltages or for indicating presence or sign thereof using digital measurement techniques
    • G01R19/257Arrangements for measuring currents or voltages or for indicating presence or sign thereof using digital measurement techniques using analogue/digital converters of the type with comparison of different reference values with the value of voltage or current, e.g. using step-by-step method
    • HELECTRICITY
    • H03ELECTRONIC CIRCUITRY
    • H03KPULSE TECHNIQUE
    • H03K4/00Generating pulses having essentially a finite slope or stepped portions
    • H03K4/06Generating pulses having essentially a finite slope or stepped portions having triangular shape
    • H03K4/08Generating pulses having essentially a finite slope or stepped portions having triangular shape having sawtooth shape
    • H03K4/48Generating pulses having essentially a finite slope or stepped portions having triangular shape having sawtooth shape using as active elements semiconductor devices
    • H03K4/50Generating pulses having essentially a finite slope or stepped portions having triangular shape having sawtooth shape using as active elements semiconductor devices in which a sawtooth voltage is produced across a capacitor
    • GPHYSICS
    • G01MEASURING; TESTING
    • G01RMEASURING ELECTRIC VARIABLES; MEASURING MAGNETIC VARIABLES
    • G01R19/00Arrangements for measuring currents or voltages or for indicating presence or sign thereof
    • G01R19/0092Arrangements for measuring currents or voltages or for indicating presence or sign thereof measuring current only
    • HELECTRICITY
    • H03ELECTRONIC CIRCUITRY
    • H03KPULSE TECHNIQUE
    • H03K2217/00Indexing scheme related to electronic switching or gating, i.e. not by contact-making or -breaking covered by H03K17/00
    • H03K2217/0027Measuring means of, e.g. currents through or voltages across the switch

Definitions

  • the present invention relates to a current detection circuit that detects a current flowing between a power source and a load via a resistor.
  • a Hall element or a shunt resistor is used as a current sensor for detecting a direct current.
  • the analog detection result by the current sensor is converted into a digital value as necessary.
  • Patent Document 1 describes a control device that detects a value of a current charged / discharged by a vehicle battery by a current sensor including a Hall element. Since this current sensor has an iron core and an offset error is included in the detection result due to the influence of residual magnetism and hysteresis, in Patent Document 1, the detection result by the current sensor is corrected by the offset correction device. Yes.
  • an A / D converter with a built-in microcomputer may have insufficient bits, and an externally expensive A / D converter It is desired to detect the current with high accuracy and convert it to a digital value without using the.
  • Patent Document 2 discloses a motor that detects a current flowing in a PM motor (permanent magnet motor) with a current sensor and converts the detection result into a 1-bit signal (bit stream) with a ⁇ (delta sigma) modulator. A control device is described.
  • JP 2013-92140 A Japanese Patent No. 4899843
  • the current sensor including the Hall element described in Patent Document 1 has a problem that it is difficult to detect current with high accuracy in a wide dynamic range, and the structure is complicated and relatively expensive.
  • the ⁇ modulator described in Patent Document 2 consumes a large amount of power for performing oversampling and is inferior to a step response compared to a successive approximation type A / D converter, so that the settling time for conversion is large. There was a problem of being long.
  • the present invention has been made in view of such circumstances, and an object of the present invention is to provide a current detection circuit capable of detecting a current with a wide dynamic range with high accuracy and a good step response. There is.
  • a current detection circuit includes a generation unit that generates a triangular wave signal or a sawtooth wave signal in a current detection circuit that detects a current flowing through a resistor between a power supply and a load, and the generation unit
  • a first generator for generating a signal indicating a period in which the voltage of the generated signal linearly increases or decreases linearly; an amplifier for amplifying a voltage between both ends of the resistor; and a voltage of the signal amplified by the amplifier
  • a comparator that compares the voltages generated in the generator, a second generator that generates a signal indicating a comparison result of the comparator in the period, and the signal width of the signal from the first generator.
  • a detection unit that detects a current flowing through the resistor based on a ratio of signal widths of signals from the two generation units.
  • the detection unit holds a count value of a counter that counts a periodic signal at a leading edge and a trailing edge of a signal whose signal width is to be detected, and obtains a difference.
  • the signal widths of the signals from the first and second generation units are detected.
  • the current detection circuit is an insulating circuit that electrically insulates the first and second generation units and the detection unit and transmits a signal from the first and second generation units to the detection unit. It comprises a part.
  • the current detection circuit according to an aspect of the present invention is characterized in that the potential of any one of the terminals of the resistor is set as a reference potential of the first and second generation units.
  • a current detection circuit includes a selection unit that selectively switches signals from the first and second generation units and transmits the signals to the detection unit, and the detection unit is configured to pass through the selection unit.
  • the selection unit is switched according to the cycle of the signal from the first generation unit transmitted in the above.
  • the voltage generated between both ends of the resistor connected between the power source and the load is amplified by the amplifying unit and compared with the voltage of the sawtooth signal or the triangular wave signal.
  • the length of the signal indicating the comparison result in the ramp period in which the voltage gradually increases or decreases linearly and the length of the signal indicating the tilt period are detected, and the current flowing through the resistor is determined based on the ratio of the detected length. To detect. Thereby, the ratio of the output voltage of the amplifying unit to the peak voltage of the sawtooth signal or the triangular wave signal is calculated, and based on this ratio, the value of the peak voltage, the amplification factor of the amplifying unit, and the resistance value of the resistor A value is detected.
  • a signal indicating the slope period and a signal indicating the comparison result are input to a timer having a so-called input capture function, and the count value of the counter held at the leading edge and the trailing edge of each signal.
  • the lengths of these signals are detected according to the difference between them.
  • the length of the signal indicating the slope period and the comparison result are obtained.
  • the length of the indicated signal is detected with high accuracy.
  • the generation circuit portion that generates the signal indicating the inclination period and the signal indicating the comparison result and the detection circuit portion that detects current based on these signals are electrically insulated and separated. However, a signal is transmitted from the generation circuit portion to the detection circuit portion. As a result, the current flowing through the resistor is detected regardless of the reference potential of the other circuit portions except the detection circuit portion.
  • a signal indicating the tilt period and a signal indicating the comparison result are generated using the potential of either one of both ends of the resistor as a reference potential.
  • the signal indicating the tilt period and the signal indicating the comparison result are selectively switched and transmitted from the generation circuit portion to the detection circuit portion. This switching is performed according to the signal cycle when the signal indicating the tilt period is transmitted. Thereby, the signal width of the signal indicating the tilt period and the signal width of the signal indicating the comparison result are detected in time series. When the signal width is not detected while the signal indicating the comparison result is transmitted, a current having a value of 0 is detected corresponding to the signal width of 0.
  • the ratio of the output voltage of the amplifying unit to the peak voltage of the sawtooth signal or the triangular wave signal is calculated, and based on this ratio, the value of the peak voltage, the amplification factor of the amplifying unit, and the resistance value, the time The current value is detected without feedback with delay. Accordingly, it is possible to detect the current with high accuracy and a good step response in a wide dynamic range.
  • FIG. 1 is a block diagram showing a configuration example of a current detection circuit according to Embodiment 1 of the present invention.
  • the current detection circuit includes amplifiers (corresponding to amplifying units) 31 and 32 that amplify a voltage between both ends of a resistor R12 connected between a high voltage power source (corresponding to a power source) 1 including a high voltage battery and a load 2;
  • a saw wave generator (corresponding to a generator) 4 for generating a saw wave signal, and a comparator for comparing the voltage of the saw wave signal generated by the saw wave generator 4 and the voltage amplified by the amplifiers 31 and 32, respectively. 51, 52).
  • the sawtooth wave generator 4 may be a triangular wave generator that generates a triangular wave signal.
  • the current detection circuit is also an AND circuit (second generation unit) that separately takes a negative logic AND for the second signal from the sawtooth generator 4 (details will be described later) and the output signals of the comparators 51 and 52.
  • 61, 62 and the sawtooth wave generator 4 and the AND circuits 61, 62 are electrically insulated from the subsequent circuit and separated, and the input signal is transmitted to the subsequent stage (corresponding to the insulating portion). ) 7, and a microcomputer 8 (corresponding to a detection unit, hereinafter referred to as a microcomputer) 8 that detects a current flowing through the resistor R 12 based on a signal input via the insulation circuit 7.
  • the amplifiers 31 and 32, the sawtooth generator 4, the comparators 51 and 52, and the AND circuits 61 and 62 have one end of the resistor R12, that is, one end of the high voltage power supply 1 and the connection point of the resistor R12 as a reference potential.
  • Power is supplied from a small signal power supply 9 that generates a power supply voltage with respect to the reference potential.
  • the power supply voltage supplied by the small signal power supply 9 is, for example, 5V.
  • the other end of the resistor R12 may be set to the reference potential.
  • the reference potential becomes low / high with respect to one end of the high-voltage power supply 1.
  • the microcomputer 8 and the insulating circuit 7 have the ground potential as a reference potential and are supplied with + 5V Vcc.
  • the amplifier 31 includes an analog operational amplifier.
  • a resistor R31 is provided between the output terminal and the inverting input terminal, a resistor R32 is provided between the non-inverting input terminal and one end of the resistor R12, and an inverting input terminal and the resistor R12.
  • Resistors R33 are respectively connected between the other ends.
  • the amplifier 32 includes an operational amplifier, a resistor R34 between the output terminal and the inverting input terminal, a resistor R35 between the non-inverting input terminal and the other end of the resistor R12, and an inverting input terminal and the resistor R12.
  • Resistors R36 are respectively connected between the one ends.
  • the amplifier 31 operates as an inverting amplifier that inverts and amplifies the negative voltage signal at the other end of the resistor R12 to output a positive voltage signal.
  • the amplifier 32 operates as a non-inverting amplifier that amplifies the positive voltage signal at the other end with respect to one end of the resistor R12 without inverting it and outputs a positive voltage signal.
  • the output voltage When the amplifiers 31 and 32 are driven by a single power source with respect to the reference potential as in the first embodiment, when the voltage at the other end with respect to one end of the resistor R12 is positive, the output signal of the amplifier 31 When the voltage (hereinafter referred to as the output voltage) is zero and the voltage at the other end with respect to one end of the resistor R12 is negative, the output voltage of the amplifier 32 is zero.
  • the resistance value of the resistor R32 is matched with the parallel resistance value of the resistors R31 and R33, and the resistance value of the resistor R35 is the resistance value of the resistors R34 and R34. It is preferable to match the parallel resistance value of R36.
  • a publicly known offset compensation circuit may be provided in order to cancel the input offset voltage of each of the amplifiers 31 and 32. Further, a circuit for sampling and holding the voltage across the resistor R21 may be added.
  • the output terminals of the amplifiers 31 and 32 are connected to the inverting input terminal, and the sawtooth signal from the sawtooth wave generator 4 is input to the non-inverting input terminal.
  • the output signals of the comparators 51 and 52 become L (low) level (or H (high) level).
  • each of the AND circuits 61 and 62 the output signals of the comparators 51 and 52 are input to one input terminal, and the second signal from the sawtooth wave generator 4 is input to the other input terminal.
  • Each of the AND circuits 61 and 62 represents the comparison result of the comparators 51 and 52 in a period in which the second signal is at L level (corresponding to a period in which the voltage of the signal generated in the generation unit gradually increases or decreases linearly). The signal shown is output.
  • the AND circuits 61 and 62 need not be used.
  • the comparators 51 and 52 correspond to the comparison unit and the second generation unit.
  • the second signal and the output signals of the AND circuits 61 and 62 are respectively input to the timer input terminals of the microcomputer 8 having a so-called input capture function via the insulating circuit 7.
  • the second signal is also input to the interrupt input terminal of the microcomputer 8 and generates an interrupt request.
  • FIG. 2 is a circuit diagram illustrating a configuration example of the insulating circuit 7.
  • the insulation circuit 7 includes photocouplers 71, 72, and 73 including LEDs (Light Emitting Diodes) and phototransistors that are turned on when the LEDs emit light.
  • the anode of the LED is connected to the small signal power source 9, and the emitter of the phototransistor is connected to the ground potential.
  • Each photocoupler 71, 72, 73 may be replaced with another isolator such as a digital isolator or a pulse transformer.
  • the cathode of the LED included in the photocoupler 71 is connected to a sawtooth generator 4 (more specifically, an output terminal of an inverter IV42 to be described later: see FIG. 3) via a resistor R71.
  • the cathodes of the LEDs included in the photocouplers 72 and 73 are connected to the output terminals of the AND circuits 61 and 62 via resistors R72 and R73.
  • the collector of the phototransistor included in the photocoupler 71 is pulled up to Vcc by the resistor R74, and is connected to the timer input terminal and the interrupt input terminal of the microcomputer 8.
  • the collectors of the phototransistors included in the photocouplers 72 and 73 are pulled up to Vcc by resistors R75 and R76 and connected to the timer input terminal of the microcomputer 8.
  • each LED when an H level (or L level) signal is input via the input-side resistors R71, 72, 73, each LED does not emit light (or emits light), Since each phototransistor is turned off (or turned on), an H level (or L level) signal is input to the microcomputer 8.
  • the microcomputer 8 has a CPU (Central Processing Unit) 81, a timer 82, and an interrupt controller 83, which are mutually connected to a ROM (Read Only Memory) and a RAM (Random Access Memory) (not shown). It is connected.
  • the timer 82 includes a first timer, a second timer, and a third timer.
  • the first, second, and third timers included in the timer 82 use the count value of a counter that counts a clock (corresponding to a periodic signal) as the falling and rising edges of signals input to the input terminals for the respective timers (
  • the signal width is held in the capture register at the leading edge and trailing edge of the signal to be detected) to generate an interrupt request.
  • the CPU 81 can accurately detect the signal width of the L level signal by calculating the difference between the count values held in the capture register by an interrupt process.
  • the interrupt controller 83 receives the interrupt request from the interrupt input terminal and the interrupt request from the timer 82 and causes the CPU 81 to generate an interrupt.
  • the rising edge of the second signal input to the interrupt input terminal is accepted as an interrupt request, but the present invention is not limited to this.
  • FIG. 3 is a circuit diagram showing a configuration example of the sawtooth generator 4.
  • the sawtooth generator 4 includes a voltage divider 41 composed of resistors R40 and R41 that divides the power supply voltage from the small signal power supply 9, a current mirror circuit 42, and a constant voltage from the small signal power supply 9 via the current mirror circuit 42.
  • the capacitor C41 charged with a current
  • the comparator 43 that compares the voltage divided by the voltage divider 41 and the voltage of the capacitor C41
  • the delay device 44 that delays the rise of the output signal of the comparator 43 are provided.
  • the voltage of the capacitor 41 is input to the non-inverting input terminals of the comparators 51 and 52 described above.
  • the current mirror circuit 42 includes PNP transistors Q41 and Q42 whose emitters are connected to the small signal power source 9 via resistors R42 and R43, respectively.
  • the collector and base of the transistor Q41 and the base of the transistor Q42 are connected to a reference potential via a resistor R44.
  • the collector of the transistor Q42 is connected to the other end of the capacitor C41 whose one end is connected to the reference potential.
  • the comparator 43 is supplied with power from the small signal power source 9, and the output terminal is pulled up to the small signal power source 9 by the resistor R45.
  • the inverting input terminal is connected to the voltage dividing point of the voltage divider 41, and the non-inverting input terminal is connected to the other end of the capacitor C41 via the resistor R46.
  • the delay unit 44 includes an inverter IV41 whose input terminal is connected to the output terminal of the comparator 43, a series circuit of a resistor R47 and a capacitor C42 for integrating the output voltage of the inverter IV41, and a connection point between the resistor R47 and the capacitor C42. And a Schmitt trigger type inverter (corresponding to the first generation unit) IV42 to which an input terminal is connected. Connected between the output terminal of the inverter IV41 and the input terminal of the inverter IV42 is a series circuit of a Schottky barrier type diode D41 and a resistor R48 whose cathode is directed to the output terminal side of the inverter IV41.
  • the resistance values of the resistors R47 and R48 are 4.7 k ⁇ and 100 ⁇ , for example, and the capacitance value of the capacitor C42 is 470 pF, for example. With this configuration, the fall of the output voltage of the comparator 43 is delayed by the integration circuit of the delay device 44.
  • the output signal of the inverter IV42 is the above-described second signal, which is input to one input terminal of the AND circuits 61 and 62 and the input side of the insulating circuit 7, and is an N-channel FET (Field Effect Transistor). Applied to the gate of a certain transistor Q43 via a resistor R49. With this configuration, when the output signal of the comparator 43 becomes H level, the transistor Q43 is turned on and the charge accumulated in the capacitor C41 is discharged.
  • FIG. 4 is a timing chart for explaining the operation of the current detection circuit according to the first embodiment of the present invention.
  • the seven timing charts shown in FIG. 4 all have the same time axis as the horizontal axis, and the vertical axis shows the voltage of the sawtooth signal (that is, the voltage of the capacitor C41) and the output of the comparator 43 from the upper stage of the figure.
  • the level of the signal, the voltage of the capacitor C42, the level of the second signal (ie, the output signal of the inverter IV42), the on / off state of the transistor Q43, the level of the output signal of the comparator 51, and the level of the output signal of the AND circuit 61 Is shown.
  • Vth in the figure is a divided voltage of the voltage divider 41, and the peak voltage of the sawtooth signal is Vp.
  • the electric charge of the capacitor C41 is rapidly discharged, and the voltage of the sawtooth signal rapidly decreases.
  • the voltage of the sawtooth signal immediately before the transistor Q43 is turned on is Vp.
  • the increase in the voltage of the capacitor C41 during the period from time t1 to t2 (or from t11 to t12) is negligible compared to Vp.
  • the output signal of the comparator 43 falls to L level, and this output signal is inverted to H level by the inverter IV41, so that the capacitor C42 becomes a resistor.
  • the battery is gradually charged via R47.
  • the output signal (that is, the second signal) of the inverter IV42 falls to the L level, and this signal causes the transistor Q43 turns off. For this reason, charging of the capacitor C41 is started again, and the voltage of the sawtooth signal gradually increases linearly. Note that the electric charge of the capacitor C41 is adjusted so as to be completely discharged during the period from time t2 to t3 (or from t12 to t13).
  • the output signal of the amplifier 31 that amplifies the voltage across the resistor R12 is input to the inverting input terminal. Therefore, the output signal changes from the H level to the L level at any time during the period from time t2 to t3 (or from t12 to t13) when the voltage of the sawtooth signal decreases from Vp to 0.
  • the output signal of the comparator 51 changes from L level to H level, for example, at time t4 during the period from time t3 to t12 when the voltage of the sawtooth signal increases linearly from 0 to Vp. .
  • the output signal of the AND circuit 61 that performs negative logic AND on the second signal and the output signal of the comparator 51 becomes L level at time t3 (or t13), and becomes H level at time t4.
  • Time t3 (or t13) is the start point of a period in which the voltage of the sawtooth signal gradually increases linearly. That is, the AND circuit 61 passes the L level signal from the comparator 51 only during the period in which the second signal is at the L level, thereby reducing the falling edge (leading edge) of the signal from the comparator 51 to the active low level. The output is delayed until the leading edge of the second signal.
  • T1 be the length of the period during which the second signal is at L level, that is, the period from time t3 to t12 when the voltage of the sawtooth signal increases linearly, and the output signal of the AND circuit 61 is at L level.
  • the voltage of the sawtooth signal at time t4 is Vp ⁇ (T2 / T1). Since this voltage is equal to the voltage input to the inverting input terminal of the comparator 51 at time t4, that is, the output voltage of the amplifier 31, the current i flowing from the high voltage power supply 1 to the load 2 via the resistor R12 is as follows: (1).
  • T3 When the current i flowing from the load 2 to the high voltage power supply 1 via the resistor R12 is detected, the length T3 of the period during which the output signal of the AND circuit 62 is at the L level is detected, and the equation (1) T2 may be replaced with T3, and ⁇ may be replaced with the absolute value of the amplification factor of the amplifier 32.
  • the second signal and the output signal of the AND circuit 61 are individually input to the timer input terminal of the microcomputer 8 via the insulating circuit 7 and are counted by the counter held in the capture register. Based on the difference, T1 and T2 are detected separately. Since T1 and T2 are numerical values used in the expression (1), it is not always necessary to detect them in terms of time.
  • T1 and T2 are detected with an accuracy of 1 / f corresponding to the clock cycle.
  • the period during which the second signal is at L level, that is, the voltage of the sawtooth signal is linear.
  • the length t of the gradually increasing period may be expressed by the following formula (2).
  • Factors that decrease the detection accuracy of the current i include voltage fluctuations of the small signal power supply 9, fluctuations in resistance values of the resistors R 40 and R 41 that determine the voltage dividing ratio of the voltage divider 41, and between the high voltage power supply 1 and the load 2. Examples include fluctuations in the resistance value of the connected resistor R12 and fluctuations in the amplification factors of the amplifiers 31 and 32.
  • the capacitor C41 whose voltage is the sawtooth signal voltage, the change in capacitance value appears as a change in T1 in equation (1), but T2 also changes at the same rate, so the calculation of equation (1) Does not affect the results.
  • the absolute value of the amplification factor of the amplifier 31 is a value of the ratio of the resistance value of the resistor R31 to the resistance value of the resistor R33, and the absolute value of the amplification factor of the amplifier 32 is a resistance value relative to the resistance value of the resistor R36. It is a value obtained by adding 1 to the ratio value of the resistance value of the resistor R34, and it is preferable that the influence of the fluctuation of the resistance value also cancels out these amplification factors.
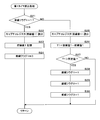
  • FIG. 5 is a flowchart showing the processing procedure of the CPU 81 in the periodic signal interrupt process.
  • FIGS. 6, 7 and 8 are respectively a first timer interrupt process, a second timer interrupt process and a third timer interrupt. It is a flowchart which shows the process sequence of CPU81 in a loading process. The interrupt process in FIG. 5 is executed at the rising edge of the second signal.
  • the interrupt processing is performed in the capture registers of the first timer, the second timer, and the third timer based on the second signal, the output signal of the AND circuit 61, and the output signal of the AND circuit 62. It is executed when the count value is held.
  • Each of r and ⁇ used in the processing of FIG. 5 is the absolute value of the resistance value of the resistor R12 and the amplification factor of the amplifiers 31 and 32 as described above.
  • T3 is the length of a period during which the output signal of the AND circuit 62 is at the L level.
  • the leading edge flag 1, the leading edge flag 2, and the leading edge flag 3 used in the processes of FIGS. 6, 7, and 8 are flags indicating interrupt processing at the leading edge of the signal whose signal width is to be detected. Yes, and stored in a RAM (not shown).
  • T2 and T3 are stored in the RAM with an initial value of 0.
  • As for T1 the value detected immediately before is stored in the RAM.
  • the current i calculated in the process of FIG. 5 is a positive current that flows from the high-voltage power supply 1 to the load 2 via the resistor R12.
  • step S11 the CPU 81 divides T3 by T1 to obtain DUTY (S15), and sets T3 to 0 for the next periodic signal interrupt process (S16). ). Thereafter, the CPU 81 calculates a negative current i by multiplying the result obtained by dividing Vp by r ⁇ ⁇ by DUTY (S17), and returns to the interrupted routine.
  • the CPU 81 determines whether or not the leading edge flag 1 is 1 (S21), and when it is 1 (S21: YES), The CPU 81 reads the contents of the capture register as the leading edge value 1 (S22) and stores it in the RAM (S23). Thereafter, the CPU 81 clears the leading edge flag 1 to 0 (S24), and returns to the interrupted routine.
  • step S21 the CPU 81 reads the contents of the capture register as the trailing edge value 1 (S25), and the leading edge value stored in the RAM from the trailing edge value 1 T1 is calculated by subtracting 1 (S26). The calculated T1 is stored in the RAM (not shown, and so on). Thereafter, the CPU 81 determines whether or not T1 is greater than a predetermined value (S27). If not (S27: NO), the CPU 81 skips step S28 and returns to the interrupted routine.
  • step S27 T1 is compared with the predetermined value because the calculated T1 is the length of the period from time t2 to time t3 shown in FIG. 4 (that is, the period during which the second signal is at the H level). This is because the case T1 is discarded.
  • the predetermined value is set to a value smaller than the length of the period from time t3 to t12 and larger than the length of the period from time t2 to t3.
  • T1 calculated in the next first timer interrupt process is the length of the period from time t2 to t12, and is larger than the actual T1.
  • the length of the period from time t3 to t12 is correctly calculated as T1.
  • step S27 If T1 is larger than the predetermined value in step S27 (S27: YES), the CPU 81 sets the leading edge flag 1 to 1 for the next first timer interrupt process (S28), and further the second timer interrupt process. Therefore, the leading edge flag 2 is set to 1 (S29), and the leading edge flag 3 is set to 1 for the third timer interruption process (S30), and the process returns to the interrupted routine.
  • step S31 to S35 in the second timer interrupt process shown in FIG. 7 are the leading edge flag 1 and the leading edge value 1 in the processes from step S21 to S25 in the first interrupt process shown in FIG. Since each of the trailing edge value 1 is replaced with the leading edge flag 2, the leading edge value 2, and the trailing edge value 2, the description thereof is omitted.
  • step S35 the CPU 81 that has read the contents of the capture register as the trailing edge value 2 subtracts the leading edge value 2 stored in the RAM from the trailing edge value 2, and calculates T2 (S36). Thereafter, the CPU 81 sets the leading edge flag 2 to 1 for the next second timer interrupt process (S37), and returns to the interrupted routine.
  • step S41 to S45 in the third timer interrupt process shown in FIG. 8 are the leading edge flag 2 and the leading edge value 2 in the processes from step S31 to S35 in the second interrupt process shown in FIG.
  • the trailing edge value 2 is replaced with the leading edge flag 3, the leading edge value 3, and the trailing edge value 3, and the description thereof is omitted.
  • step S45 the CPU 81, which has read the contents of the capture register as the trailing edge value 3, calculates T3 by subtracting the leading edge value 3 stored in the RAM from the trailing edge value 3 (S46). Thereafter, the CPU 81 sets the leading edge flag 3 to 1 for the next third timer interrupt process (S47), and returns to the interrupted routine.
  • the voltage generated between both ends of the resistor R12 connected between one end of the high-voltage power supply 1 and the load 2 is amplified by the amplifiers 31 and 32, and the comparator 51, 52, the lengths T2 and T3 of the signals indicating the comparison results of the comparators 51 and 52 in the slope period in which the voltage of the sawtooth signal increases linearly gradually, and the signal indicating the slope period.
  • the current flowing through the resistor R12 is detected based on the ratio of the detected lengths.
  • the ratio of the output voltage of the amplifiers 31 and 32 to the peak voltage Vp of the sawtooth signal is calculated, and this ratio, the peak voltage Vp, the absolute value ⁇ of the amplification factor of the amplifiers 31 and 32, and the resistance value of the resistor R12.
  • the current value i is detected based on r. Accordingly, it is possible to detect the current with high accuracy and a good step response in a wide dynamic range.
  • the timer 82 having a so-called input capture function is supplied with the second signal indicating the slope period and the output signals of the AND circuits 61 and 62 indicating the comparison result.
  • the lengths of these signals are detected according to the difference between the count values of the counters held at the leading edge and the trailing edge. Therefore, for example, the length of the signal indicating the slope period and the comparison result are shown in comparison with the case of detecting the time difference by reading the count value of the counter that sequentially changes in the interrupt processing at the leading edge and the trailing edge of the signal. It becomes possible to detect the length of the signal with high accuracy.
  • the sawtooth generator 4 and the AND circuits 61 and 62 that generate the signal indicating the slope period and the signal indicating the comparison result, respectively, and the current is detected based on these signals.
  • a signal is transmitted from the sawtooth generator 4 and the AND circuits 61 and 62 to the microcomputer 8 while being electrically isolated from the microcomputer 8 by the insulating circuit 7 and separated. Therefore, the current flowing through the resistor R12 can be detected regardless of the reference potential of other circuit parts except the microcomputer 8.
  • the current flowing through the resistor R12 can be detected with high accuracy.
  • the period in which the voltage in the sawtooth signal gradually increases linearly is defined as the slope period, but the present invention is not limited to this.
  • this period may be set as the inclined period.
  • the AND circuit 61 passes the L level signal from the comparator 51 only during the period in which the second signal is at the L level, so that the rising edge (rear edge) of the signal from the comparator 51 becomes active low. Output to the trailing edge of the second signal early.
  • this period may be a slope period, or the voltage of the sawtooth signal increases gradually.
  • both the gradually decreasing periods may be connected to form an inclination period.
  • the second signal shown in FIG. 4 may be a thin pulse that rises immediately after time t2.
  • the unnecessary AND circuits 61 and 62 may be further reduced and the output signals of the comparators 51 and 52 may be input to the insulation circuit 7.
  • the comparators 51 and 52 correspond to the comparison unit and the second generation unit.
  • a triangular wave signal may be used instead of the sawtooth wave signal.
  • any period of the period in which the voltage of the triangular wave signal gradually increases, the period in which the voltage of the triangular wave signal decreases, and the period in which both periods are connected may be set as the inclined period.
  • the first embodiment is a mode in which the output signals of the comparators 51 and 52 are transmitted to the microcomputer 8 via the AND circuits 61 and 62 and the insulating circuit 7
  • the modification of the first embodiment is a comparator.
  • a signal obtained by ORing the output signals 51 and 52 is transmitted to the microcomputer 8 via the AND circuit 61 and the insulating circuit 7.
  • FIG. 9 is a block diagram showing a configuration example of a current detection circuit according to a modification of the first embodiment of the present invention.
  • the current detection circuit shown in FIG. 9 has an AND circuit 62 reduced as compared with the current detection circuit shown in FIG. 1 of the first embodiment, and the output signal of the comparators 51 and 52 is a negative logic OR.
  • An OR circuit 63 is added, and the output terminal of the OR circuit 63 is connected to one input terminal of the AND circuit 61. Therefore, it is sufficient for the insulating circuit 7 to have two circuits including the two photocouplers 71 and 72, and the timer 82 of the microcomputer 8 may not include the third timer.
  • T2 and T3 in the first embodiment are detected without being distinguished from each other, so that the operation of the current detection circuit can be described using the same timing diagram as the timing diagram shown in FIG. Further, in the periodic signal interrupt process shown in FIG. 5, the determination process in step S11 and the processes in steps S15 to S17 are not necessary. Further, the entire third timer interrupt process shown in FIG. 8 is not necessary. Others are the same as those in the first embodiment.
  • the first embodiment Has the same effect as.
  • the timer 82 of the microcomputer 8 detects the signal widths of the three signals (second signal and output signals of the AND circuits 61 and 62) in parallel. 2 is a mode in which the timer 82 detects the signal widths of the three signals in time series.
  • FIG. 10 is a block diagram showing a configuration example of the current detection circuit according to the second embodiment of the present invention.
  • the current detection circuit shown in FIG. 10 includes a multiplexer (corresponding to a selection unit, hereinafter referred to as MUX) 85 between the insulation circuit 7 and the microcomputer 8.
  • MUX selection unit
  • the timer 82 detects the signal width of the signal input to the input terminal for the first timer by the first timer, and the period of the second signal input to the input terminal for the second timer by the second timer. Is detected, or the period for switching the selection of the MUX 85 is counted.
  • the timer 82 of the microcomputer 8 may not include the third timer.
  • the first timer holds the count value of the counter in the capture register at the falling and rising edges of the signal input to the first timer input terminal and generates an interrupt request.
  • the second timer detects the period of the second signal input to the input terminal for the second timer, the second timer holds the count value of the counter in the capture register at the rising edge of the second signal and issues an interrupt request. appear.
  • the second timer measures the period, the input capture function is canceled.
  • the MUX 85 is supplied with power from Vcc, and selectively switches the signals input to the four selected input terminals according to a combination of 2-bit selection signals from the microcomputer 8, so that the first and the second of the microcomputer 8 are switched. 2 Output to the input terminal for timer.
  • the above-mentioned second signal and output signals of the AND circuits 61 and 62 are input to the first to third selected input terminals of the MUX 85 separately via the insulating circuit 7.
  • the fourth selected input terminal of the MUX 85 is connected to the ground potential.
  • a 2-bit selection signal is input from the output port 84 of the microcomputer 8 to the two selection input terminals of the MUX 85.
  • FIG. 11 is a timing chart for explaining the operation of the current detection circuit according to the second embodiment of the present invention.
  • Each of the six timing charts shown in FIG. 11 has the same time axis as the horizontal axis, and the vertical axis indicates the level of the second signal, the level of the output signal of the AND circuit 61, and the AND circuit from the top in the figure.
  • the 62 shows the level of the output signal 62, the detection phase discrimination by the first timer included in the timer 82, the level of the output signal of the MUX 85, and the operation period of the periodic timer by the second timer included in the timer 82.
  • the CPU 81 In each of the T1 detection phase, the T2 detection phase, and the T3 detection phase shown in FIG. 11 as the detection phase by the first timer, the CPU 81 outputs the second signal, the output signal of the AND circuit 61, and the output signal of the AND circuit 62. Represents a phase in which a selection signal is output to select.
  • the distinction of the detection phase is stored in a RAM (not shown), and the initial state is the T1 detection phase.
  • the second signal is selected from the signals input to the selected input terminal of the MUX 85, and therefore the second timer is detected at the rising edge of the second signal at times t2 and t12.
  • the count value of the counter is held in the capture register and an interrupt request is generated.
  • the CPU 81 detects the period T0 of the second signal in the interrupt process for this interrupt request.
  • the CPU 81 updates the detection phase to the T2 detection phase, and outputs a selection signal from the output port 84 to select the output signal of the AND circuit 61 among the signals input to the selected input terminal of the MUX 85. Further, the CPU 81 starts a period timer having a period T0 using the second timer.
  • the count value of the counter of the first timer is held in the capture register at the fall and rise of the second signal at times t3 and t12, and an interrupt request is generated.
  • the CPU 81 detects the length T1 of the period during which the second signal is at the L level in the interrupt process for this interrupt request.
  • the output signal of the AND circuit 61 is selected from the signals input to the selected input terminal of the MUX 85, the output signal of the AND circuit 61 falls at the falling and rising edges at times t13 and t14.
  • the count value of the one-timer counter is held in the capture register and an interrupt request is generated.
  • the CPU 81 detects the length T2 of the period during which the output signal of the AND circuit 61 is at the L level in the interrupt process for this interrupt request.
  • the CPU 81 updates the detection phase to the T3 detection phase and interrupts the MUX 85 in response to the interrupt process for the interrupt request.
  • a selection signal is output from the output port 84 in order to select the output signal of the AND circuit 62 among the signals input to the selection input terminal. Further, the CPU 81 restarts the period timer having the period T0 using the second timer.
  • the output signal of the AND circuit 62 is selected from the signals input to the selected input terminal of the MUX 85. However, in the second embodiment, this output signal is maintained at the H level. The length T3 of the period in which the output signal of the AND circuit 62 is at the L level is not detected. Nevertheless, when the period timer by the second timer expires at time t32, the CPU 81 can end the T3 detection phase at time t32.
  • the CPU 81 updates the detection phase to the T1 detection phase in the interrupt processing for the interrupt request, and then the second timer Change to the input capture setting.
  • the CPU 81 further selects a ground potential signal from the signals input to the selected input terminal of the MUX 85 for a very short time, and then outputs a selection signal from the output port 84 to select the second signal.
  • the output signal of the MUX 85 always rises at time t32. That is, in the T1 detection phase after time t32, exactly the same operation as in the T1 detection phase after time t2 is repeated.
  • FIG. 12 is a flowchart showing the processing procedure of the CPU 81 in the second timer interrupt process
  • FIG. 13 is a flowchart showing the processing procedure of the CPU 81 in the periodic timer interrupt process
  • FIG. 14 shows the first timer interrupt process
  • FIG. 15 is a flowchart showing the processing procedure of the CPU 81 relating to the leading edge value / rear edge value reading subroutine.
  • the interrupt processing of FIGS. 12 and 14 is executed when the count values are held in the capture registers of the second timer and the first timer, respectively.
  • the interrupt process of FIG. 13 is executed when the period timer by the second timer is up.
  • the start flag used in the processing of FIG. 12 is a flag indicating that it is an interrupt processing at the start of a signal whose cycle is to be detected, and is stored in a RAM (not shown).
  • the leading edge flag used in the processing of FIG. 14 is a flag indicating that the interrupt processing is performed at the leading edge of the signal whose signal width is to be detected, and is stored in the RAM.
  • the detection phase distinction is also stored in the RAM.
  • T2 and T3 are stored in the RAM with an initial value of 0. As for T1, the value detected immediately before is stored in the RAM.
  • the second timer is set for input capture.
  • the CPU 81 determines whether or not the current time is the T1 detection phase (S51), and if it is not the T1 detection phase (S51: NO), nothing is processed. Return to the interrupted routine without.
  • the CPU 81 determines whether or not the start flag is 1 (S52), and when it is 1 (S52: YES), the contents of the capture register are changed. It is read as a start value (S53) and stored in the RAM (S54).
  • the CPU 81 clears the leading edge flag to 0 (S55), calls and executes a subroutine relating to current detection (S56), and then returns to the interrupted routine.
  • the processing content of the subroutine relating to current detection is to detect the current i based on T1, T2, and T3 detected before time t2, and the periodic signal interrupt shown in FIG. 5 of the first embodiment. Since the contents of steps S11 to S17 in the process are exactly the same, the illustration of the flowchart and the description thereof are omitted.
  • step S52 If the start flag is not 1 in step S52 (S52: NO), the CPU 81 reads the contents of the capture register as the end value (S57), and subtracts the start value stored in the RAM from the end value to calculate T0. (S58). The calculated T0 is stored in the RAM (not shown, and so on). Thereafter, the CPU 81 sets the start flag to 1 for the next second timer interrupt process (S59), updates the detection phase to the T2 detection phase (S60), and then inputs the selected input terminal of the MUX85. A selection signal is output from the output port 84 in order to select the output signal of the AND circuit 61 among the signals to be output (S61).
  • the CPU 81 changes the setting of the second timer to cancel the input capture setting (S62), starts the periodic timer by the second timer (S63), and returns to the interrupted routine.
  • the period set in the period timer is T0 calculated in step S58.
  • the CPU 81 determines whether or not the current time is the T2 detection phase (S71), and if it is the T2 detection phase (S71: YES), The detection phase is updated to the T3 detection phase (S72). Thereafter, the CPU 81 outputs a selection signal from the output port 84 to select the output signal of the AND circuit 62 among the signals input to the selected input terminal of the MUX 85 (S73), and restarts the periodic timer by the second timer. (S74) and return to the interrupted routine.
  • step S71 if the current time is not the T2 detection phase (S71: NO), that is, if it is the T3 detection phase, the CPU 81 updates the detection phase to the T1 detection phase (S75), and then inputs the second timer again. The setting is changed to (S76). Further, the CPU 81 once deselects the MUX 85 (S77), and then outputs a selection signal from the output port 84 to select the second signal among the signals input to the selected input terminal of the MUX 85 ( In step S78, the process returns to the interrupted routine.
  • the CPU 81 determines whether or not the current time is the T1 detection phase (S81), and if it is the T1 detection phase (S81: YES). Then, a subroutine relating to reading of the leading edge value / rear edge value is called and executed (S82), Tx calculated in the subroutine is substituted into T1 (S83), and the process returns to the interrupted routine.
  • step S81 when the current time is not the T1 detection phase (S81: NO), the CPU 81 determines whether or not the current time is the T2 detection phase (S84), and when the current time is the T2 detection phase (S84: YES), A subroutine relating to reading of the leading edge value and trailing edge value is called and executed (S85), Tx calculated in the subroutine is substituted into T2 (S86), and the process returns to the interrupted routine.
  • step S84 if the current time is not the T2 detection phase (S84: NO), that is, if it is the T3 detection phase, the CPU 81 calls and executes a subroutine relating to reading of the leading edge value / rear edge value (S87). Substituting Tx calculated in step T3 (S88), the process returns to the interrupted routine.
  • the CPU 81 determines whether or not the leading edge flag is 1 (S91). When the leading edge flag is 1 (S91: YES), the CPU 81 reads the contents of the capture register as a leading edge value (S92), stores it in the RAM (S93), and clears the leading edge flag to 0 (S94). ) Return to the called routine.
  • step S91 the CPU 81 reads the contents of the capture register as a trailing edge value (S95), and subtracts the leading edge value stored in the RAM from the trailing edge value. Tx is calculated (S96). The calculated Tx is stored in the RAM (not shown). Thereafter, the CPU 81 sets the leading edge flag to 1 (S97) and returns to the called routine.
  • the signal indicating the inclination period and the signal indicating the comparison result are selectively switched by the MUX 85 and transmitted from the sawtooth generator 4 and the AND circuits 61 and 62 to the microcomputer 8. To do.
  • This switching is performed according to the signal period T0 when the signal indicating the tilt period is transmitted. Therefore, it is possible to detect the signal width of the signal indicating the tilt period and the signal width of the signal indicating the comparison result in time series, and the number of timers used in the microcomputer 8 is reduced by one.
  • the signal width is not detected while the signal indicating the comparison result is transmitted, it is possible to detect a current having a value of 0 corresponding to a signal width of 0.

Landscapes

  • Physics & Mathematics (AREA)
  • General Physics & Mathematics (AREA)
  • Measurement Of Current Or Voltage (AREA)
PCT/JP2016/073908 2015-08-20 2016-08-16 電流検出回路 Ceased WO2017030118A1 (ja)

Priority Applications (2)

Application Number Priority Date Filing Date Title
US15/752,964 US20180238940A1 (en) 2015-08-20 2016-08-16 Current detection circuit
CN201680045940.XA CN107850630A (zh) 2015-08-20 2016-08-16 电流检测电路

Applications Claiming Priority (2)

Application Number Priority Date Filing Date Title
JP2015162964A JP2017040580A (ja) 2015-08-20 2015-08-20 電流検出回路
JP2015-162964 2015-08-20

Publications (1)

Publication Number Publication Date
WO2017030118A1 true WO2017030118A1 (ja) 2017-02-23

Family

ID=58052057

Family Applications (1)

Application Number Title Priority Date Filing Date
PCT/JP2016/073908 Ceased WO2017030118A1 (ja) 2015-08-20 2016-08-16 電流検出回路

Country Status (4)

Country Link
US (1) US20180238940A1 (enExample)
JP (1) JP2017040580A (enExample)
CN (1) CN107850630A (enExample)
WO (1) WO2017030118A1 (enExample)

Families Citing this family (10)

* Cited by examiner, † Cited by third party
Publication number Priority date Publication date Assignee Title
DE102017219016A1 (de) * 2017-10-24 2019-04-25 Continental Automotive Gmbh Verfahren zum Betrieb eines Batteriesensors und Batteriesensor
CN109596877B (zh) * 2018-12-07 2021-01-12 深圳沃特检验集团有限公司 一种多功能检测装置
CN109900950B (zh) * 2019-04-04 2021-07-13 上海南芯半导体科技有限公司 一种高精度的连续时间双向电流采样电路及实现方法
CN110244111B (zh) * 2019-07-19 2021-06-29 广东浪潮大数据研究有限公司 一种板端电源近端和远端电压侦测装置
US11835552B2 (en) * 2020-05-28 2023-12-05 Nissan Motor Co., Ltd. Electric current detection device and electric current detection method
CN112104294B (zh) * 2020-09-08 2023-03-03 西安应用光学研究所 一种大转矩永磁同步电机电流精确检测方法
JP7497269B2 (ja) * 2020-10-26 2024-06-10 株式会社マキタ 電動作業機
CN114089024B (zh) * 2022-01-20 2022-04-26 成都齐碳科技有限公司 电流测量电路、测量方法及纳米孔测序装置
KR102671333B1 (ko) * 2024-01-03 2024-06-04 주식회사 코본테크 오프셋전압에 의한 오차를 제거한 dc전류측정회로모듈
CN120142745A (zh) * 2025-05-15 2025-06-13 电子科技大学 一种多通道微弱电流分时检测系统

Citations (3)

* Cited by examiner, † Cited by third party
Publication number Priority date Publication date Assignee Title
JPH04336712A (ja) * 1991-05-13 1992-11-24 Sankyo Seiki Mfg Co Ltd アナログ・デジタル変換回路
JP2002250746A (ja) * 2001-02-26 2002-09-06 Yaskawa Electric Corp 絶縁型電流検出器
JP2013253911A (ja) * 2012-06-08 2013-12-19 Nichicon Corp 測定装置および該測定装置を備えた充電装置

Family Cites Families (7)

* Cited by examiner, † Cited by third party
Publication number Priority date Publication date Assignee Title
US3665305A (en) * 1970-02-24 1972-05-23 United Systems Corp Analog to digital converter with automatic calibration
JPS5322478A (en) * 1976-08-13 1978-03-01 Hitachi Ltd Indicator
JPS6399277U (enExample) * 1986-12-18 1988-06-27
JPH0690174A (ja) * 1992-09-08 1994-03-29 Matsushita Electric Ind Co Ltd 電圧読取装置
JP5368194B2 (ja) * 2009-07-03 2013-12-18 日本電信電話株式会社 電圧制御遅延発生器およびアナログ・ディジタル変換器
JP6049172B2 (ja) * 2012-08-30 2016-12-21 三菱電機エンジニアリング株式会社 多点同時高速アナログ/デジタル変換装置
JP6273126B2 (ja) * 2013-11-14 2018-01-31 キヤノン株式会社 Ad変換器、固体撮像素子および撮像システム

Patent Citations (3)

* Cited by examiner, † Cited by third party
Publication number Priority date Publication date Assignee Title
JPH04336712A (ja) * 1991-05-13 1992-11-24 Sankyo Seiki Mfg Co Ltd アナログ・デジタル変換回路
JP2002250746A (ja) * 2001-02-26 2002-09-06 Yaskawa Electric Corp 絶縁型電流検出器
JP2013253911A (ja) * 2012-06-08 2013-12-19 Nichicon Corp 測定装置および該測定装置を備えた充電装置

Also Published As

Publication number Publication date
JP2017040580A (ja) 2017-02-23
CN107850630A (zh) 2018-03-27
US20180238940A1 (en) 2018-08-23

Similar Documents

Publication Publication Date Title
WO2017030118A1 (ja) 電流検出回路
US7731417B2 (en) Temperature detection circuit
KR100892210B1 (ko) 차지 펌프의 모드 변환 조절 회로 및 방법
US8570021B2 (en) DC/DC converter having a delay generator circuit positioned between a comparator and a pulse generator and a DC/DC converter control method
CN111316130A (zh) 一种测距装置以及基于测距装置的时间测量方法
US20130169171A1 (en) Light emission driver device
US10050527B2 (en) Synchronous sensing of inductor current in a buck converter control circuit
KR102008359B1 (ko) 전압 측정 장치 및 이를 포함하는 배터리 관리 시스템
US10312806B1 (en) Voltage converter for simulating inductor current control
US8139385B2 (en) Inverter control circuit and control method thereof
JP2005150550A (ja) ソレノイド駆動装置
US20140354460A1 (en) Pulse generator and analog-digital converter including the same
US9857395B2 (en) Method and apparatus for measuring average inductor current delivered to a load
KR101677674B1 (ko) 전압증폭기의 입력오프셋과 출력지연을 보상한 전류센서
US10128680B2 (en) Constant current charging device
CN101754539B (zh) 一种采样电路、led驱动电路及其检测电池电量的方法
CN109828001B (zh) 电阻式气体传感器与其气体感测方法
JP2023109886A (ja) 電圧変化率検出回路、半導体装置及び電力変換器
US9397643B1 (en) Linear triangular wave generator with stray effect compensation and associated method for compensating stray effect
CN106549559A (zh) 开关电源装置的控制电路
CN113050184B (zh) 光电传感器及其控制方法
JP2020010414A (ja) スイッチング電源およびスイッチング電源制御回路
JP2003143011A (ja) アナログ−ディジタル変換回路
CN112684372A (zh) 一种短路检测电路及方法、以及发光装置
US20240291473A1 (en) Delay circuit, drive apparatus, semiconductor apparatus and delay method

Legal Events

Date Code Title Description
121 Ep: the epo has been informed by wipo that ep was designated in this application

Ref document number: 16837107

Country of ref document: EP

Kind code of ref document: A1

WWE Wipo information: entry into national phase

Ref document number: 15752964

Country of ref document: US

NENP Non-entry into the national phase

Ref country code: DE

122 Ep: pct application non-entry in european phase

Ref document number: 16837107

Country of ref document: EP

Kind code of ref document: A1