JP6328641B2 - いす組立体 - Google Patents

いす組立体 Download PDF

Info

Publication number
JP6328641B2
JP6328641B2 JP2015533188A JP2015533188A JP6328641B2 JP 6328641 B2 JP6328641 B2 JP 6328641B2 JP 2015533188 A JP2015533188 A JP 2015533188A JP 2015533188 A JP2015533188 A JP 2015533188A JP 6328641 B2 JP6328641 B2 JP 6328641B2
Authority
JP
Japan
Prior art keywords
chair
assembly
chair member
drawstring
support assembly
Prior art date
Legal status (The legal status is an assumption and is not a legal conclusion. Google has not performed a legal analysis and makes no representation as to the accuracy of the status listed.)
Active
Application number
JP2015533188A
Other languages
English (en)
Other versions
JP2015529146A (ja
JP2015529146A5 (ja
Inventor
クルピクゼヴィクツ,トッド,ディー.
ホール,ジェフリー,エー.
ピーターソン,ゴードン,ジェイ.
グローンダル,デール,エム.
Original Assignee
スティールケース インコーポレイテッド
スティールケース インコーポレイテッド
Priority date (The priority date is an assumption and is not a legal conclusion. Google has not performed a legal analysis and makes no representation as to the accuracy of the date listed.)
Filing date
Publication date
Application filed by スティールケース インコーポレイテッド, スティールケース インコーポレイテッド filed Critical スティールケース インコーポレイテッド
Publication of JP2015529146A publication Critical patent/JP2015529146A/ja
Publication of JP2015529146A5 publication Critical patent/JP2015529146A5/ja
Application granted granted Critical
Publication of JP6328641B2 publication Critical patent/JP6328641B2/ja
Active legal-status Critical Current
Anticipated expiration legal-status Critical

Links

Images

Classifications

    • AHUMAN NECESSITIES
    • A47FURNITURE; DOMESTIC ARTICLES OR APPLIANCES; COFFEE MILLS; SPICE MILLS; SUCTION CLEANERS IN GENERAL
    • A47CCHAIRS; SOFAS; BEDS
    • A47C1/00Chairs adapted for special purposes
    • A47C1/02Reclining or easy chairs
    • A47C1/022Reclining or easy chairs having independently-adjustable supporting parts
    • A47C1/024Reclining or easy chairs having independently-adjustable supporting parts the parts, being the back-rest, or the back-rest and seat unit, having adjustable and lockable inclination
    • AHUMAN NECESSITIES
    • A47FURNITURE; DOMESTIC ARTICLES OR APPLIANCES; COFFEE MILLS; SPICE MILLS; SUCTION CLEANERS IN GENERAL
    • A47CCHAIRS; SOFAS; BEDS
    • A47C31/00Details or accessories for chairs, beds, or the like, not provided for in other groups of this subclass, e.g. upholstery fasteners, mattress protectors, stretching devices for mattress nets
    • A47C31/02Upholstery attaching means
    • AHUMAN NECESSITIES
    • A47FURNITURE; DOMESTIC ARTICLES OR APPLIANCES; COFFEE MILLS; SPICE MILLS; SUCTION CLEANERS IN GENERAL
    • A47CCHAIRS; SOFAS; BEDS
    • A47C31/00Details or accessories for chairs, beds, or the like, not provided for in other groups of this subclass, e.g. upholstery fasteners, mattress protectors, stretching devices for mattress nets
    • A47C31/10Loose or removable furniture covers
    • A47C31/11Loose or removable furniture covers for chairs
    • AHUMAN NECESSITIES
    • A47FURNITURE; DOMESTIC ARTICLES OR APPLIANCES; COFFEE MILLS; SPICE MILLS; SUCTION CLEANERS IN GENERAL
    • A47CCHAIRS; SOFAS; BEDS
    • A47C7/00Parts, details, or accessories of chairs or stools
    • A47C7/02Seat parts
    • AHUMAN NECESSITIES
    • A47FURNITURE; DOMESTIC ARTICLES OR APPLIANCES; COFFEE MILLS; SPICE MILLS; SUCTION CLEANERS IN GENERAL
    • A47CCHAIRS; SOFAS; BEDS
    • A47C7/00Parts, details, or accessories of chairs or stools
    • A47C7/36Supports for the head or the back
    • A47C7/40Supports for the head or the back for the back
    • AHUMAN NECESSITIES
    • A47FURNITURE; DOMESTIC ARTICLES OR APPLIANCES; COFFEE MILLS; SPICE MILLS; SUCTION CLEANERS IN GENERAL
    • A47CCHAIRS; SOFAS; BEDS
    • A47C7/00Parts, details, or accessories of chairs or stools
    • A47C7/36Supports for the head or the back
    • A47C7/40Supports for the head or the back for the back
    • A47C7/405Supports for the head or the back for the back with double backrests
    • AHUMAN NECESSITIES
    • A47FURNITURE; DOMESTIC ARTICLES OR APPLIANCES; COFFEE MILLS; SPICE MILLS; SUCTION CLEANERS IN GENERAL
    • A47CCHAIRS; SOFAS; BEDS
    • A47C7/00Parts, details, or accessories of chairs or stools
    • A47C7/36Supports for the head or the back
    • A47C7/40Supports for the head or the back for the back
    • A47C7/46Supports for the head or the back for the back with special, e.g. adjustable, lumbar region support profile; "Ackerblom" profile chairs
    • YGENERAL TAGGING OF NEW TECHNOLOGICAL DEVELOPMENTS; GENERAL TAGGING OF CROSS-SECTIONAL TECHNOLOGIES SPANNING OVER SEVERAL SECTIONS OF THE IPC; TECHNICAL SUBJECTS COVERED BY FORMER USPC CROSS-REFERENCE ART COLLECTIONS [XRACs] AND DIGESTS
    • Y10TECHNICAL SUBJECTS COVERED BY FORMER USPC
    • Y10TTECHNICAL SUBJECTS COVERED BY FORMER US CLASSIFICATION
    • Y10T29/00Metal working
    • Y10T29/48Upholstered article making
    • Y10T29/481Method
    • YGENERAL TAGGING OF NEW TECHNOLOGICAL DEVELOPMENTS; GENERAL TAGGING OF CROSS-SECTIONAL TECHNOLOGIES SPANNING OVER SEVERAL SECTIONS OF THE IPC; TECHNICAL SUBJECTS COVERED BY FORMER USPC CROSS-REFERENCE ART COLLECTIONS [XRACs] AND DIGESTS
    • Y10TECHNICAL SUBJECTS COVERED BY FORMER USPC
    • Y10TTECHNICAL SUBJECTS COVERED BY FORMER US CLASSIFICATION
    • Y10T29/00Metal working
    • Y10T29/48Upholstered article making
    • Y10T29/486Cover stretching
    • YGENERAL TAGGING OF NEW TECHNOLOGICAL DEVELOPMENTS; GENERAL TAGGING OF CROSS-SECTIONAL TECHNOLOGIES SPANNING OVER SEVERAL SECTIONS OF THE IPC; TECHNICAL SUBJECTS COVERED BY FORMER USPC CROSS-REFERENCE ART COLLECTIONS [XRACs] AND DIGESTS
    • Y10TECHNICAL SUBJECTS COVERED BY FORMER USPC
    • Y10TTECHNICAL SUBJECTS COVERED BY FORMER US CLASSIFICATION
    • Y10T29/00Metal working
    • Y10T29/49Method of mechanical manufacture
    • Y10T29/49826Assembling or joining
    • Y10T29/4984Retaining clearance for motion between assembled parts
    • YGENERAL TAGGING OF NEW TECHNOLOGICAL DEVELOPMENTS; GENERAL TAGGING OF CROSS-SECTIONAL TECHNOLOGIES SPANNING OVER SEVERAL SECTIONS OF THE IPC; TECHNICAL SUBJECTS COVERED BY FORMER USPC CROSS-REFERENCE ART COLLECTIONS [XRACs] AND DIGESTS
    • Y10TECHNICAL SUBJECTS COVERED BY FORMER USPC
    • Y10TTECHNICAL SUBJECTS COVERED BY FORMER US CLASSIFICATION
    • Y10T29/00Metal working
    • Y10T29/49Method of mechanical manufacture
    • Y10T29/49826Assembling or joining
    • Y10T29/49947Assembling or joining by applying separate fastener
    • YGENERAL TAGGING OF NEW TECHNOLOGICAL DEVELOPMENTS; GENERAL TAGGING OF CROSS-SECTIONAL TECHNOLOGIES SPANNING OVER SEVERAL SECTIONS OF THE IPC; TECHNICAL SUBJECTS COVERED BY FORMER USPC CROSS-REFERENCE ART COLLECTIONS [XRACs] AND DIGESTS
    • Y10TECHNICAL SUBJECTS COVERED BY FORMER USPC
    • Y10TTECHNICAL SUBJECTS COVERED BY FORMER US CLASSIFICATION
    • Y10T29/00Metal working
    • Y10T29/49Method of mechanical manufacture
    • Y10T29/49826Assembling or joining
    • Y10T29/49947Assembling or joining by applying separate fastener
    • Y10T29/49954Fastener deformed after application

Landscapes

  • Health & Medical Sciences (AREA)
  • Dentistry (AREA)
  • General Health & Medical Sciences (AREA)
  • Chair Legs, Seat Parts, And Backrests (AREA)
  • Chairs Characterized By Structure (AREA)
  • Chairs For Special Purposes, Such As Reclining Chairs (AREA)
  • Special Chairs (AREA)

Description

本発明は、いす組立体に関し、より詳細には、背部組立体を備える事務用いす組立体に関し、この背部組立体は、背部組立体の前面及び後面周りを覆ういす張り構成を含む。
本発明の一態様は、着座したユーザを支持するように構成した第1のいす部材、第2のいす部材であって、第2のいす構成要素が第1のいす部材と実質的に同一平面である第1の位置と、第2のいす部材が第1のいす部材と実質的に平行である第2の位置との間を移動可能である第2のいす部材、第1のいす部材の少なくとも一部分及び第2のいす部材の少なくとも一部分の周りを覆うカバー部材、並びに第2のいす部材が第1の位置にあるときに第1のいす部材の少なくとも一部分及び第2のいす部材の少なくとも一部分の周りでカバー部材を引っ張るために、カバー部材と動作可能に結合した1本の引きひもを備えるいす構成要素を提供することである。
本発明の別の態様は、着座したユーザを支持するように構成した第1のいす部材、第2のいす構成要素であって、第2のいす部材が第1のいす部材と実質的に同一平面であり、第2のいす部材が第1のいす部材から離間する第1の位置と、第2のいす部材が第1のいす部材と接触する第2の位置との間を移動可能である第2のいす構成要素、第1のいす部材の少なくとも一部分及び第2のいす部材の少なくとも一部分の周りを覆うカバー部材、並びにいす部材が第1の位置にあるときに第1のいす部材の少なくとも一部分及び第2のいす部材の少なくとも一部分の周りでカバー部材を引っ張るために、カバー部材と動作可能に結合した1本の引きひもを備えるいす構成要素を提供することである。
本発明の更に別の態様は、着座したユーザを支持するように構成した第1のいす部材を準備すること、第2のいす部材を準備することであって、第2のいす部材は、第2のいす部材が第1のいす部材と実質的に同一平面である第1の位置と、第2のいす部材が第1のいす部材と実質的に平行である第2の位置との間を移動可能である、準備すること、並びに第1のいす部材の少なくとも一部分及び第2のいす部材の少なくとも一部分の周りをカバー部材で覆うことを含むいす構成要素の組立て方法を提供することである。本方法は、カバー部材と動作可能に結合した引きひもを準備すること、第2のいす部材が第1の位置にあるときに第1のいす部材の少なくとも一部分及び第2のいす部材の少なくとも一部分の周りでカバー部材を引っ張ること、第2のいす部材が第1の位置にある間に引きひもの効果的な長さを固定すること、第2のいす部材を第1の位置から第2の位置に移動すること、並びに第2のいす部材を第2の位置に固着することを更に含む。
本発明の別の態様は、着座したユーザを支持するように構成され、前向き前面及び後向き後面を含む第1のいす部材であって、前向き前面及び後向き後面は、前向き前面と後向き後面との間の第1の厚さを画定し、第1のいす部材は、後面から後方に延在する少なくとも1つの隆起部分を更に含み、前面及び少なくとも1つの隆起部分は、第1の厚さよりも大きい、前面と少なくとも1つの隆起部分との間の第2の厚さを画定し、第1のいす部材の大部分は、第1の厚さを含む、第1のいす部材、第1のいす部材の少なくとも一部分の周りを覆うカバー部材、並びに第1のいす部材の少なくとも一部分の周りでカバー部材を引っ張るためにカバー部材と動作可能に結合した引き紐であって、隆起部分内に受け入れられる少なくとも1つの締め具によって第1の部分に固着される引き紐を備えるいす構成要素を提供することである。
本発明の更に別の態様は、着座したユーザを支持するように構成され、前向き前面及び後向き後面を含む第1のいす部材であって、後面から後方に延在する少なくとも1つの隆起部分を更に含む第1のいす部材、第1のいす部材の少なくとも一部分の周りを覆うカバー部材、並びに第1のいす部材の少なくとも一部分の周りでカバー部材を引っ張るためにカバー部材と動作可能に結合した引き紐を備えるいす構成要素であって、カバーは、少なくとも1つの隆起部分と位置合わせされ、引き紐は、第1のいす部材に固着される、いす構成要素を提供することである。
本発明の別の態様は、着座したユーザを支持するように構成され、前向き前面及び後向き後面を含む第1のいす部材を準備することであって、第1のいす部材は、後面から後方に延在する少なくとも1つの隆起部分を更に含む、準備すること、第1のいす部材の少なくとも一部分の周りをカバー部材で覆うこと、カバー部材と動作可能に結合した引き紐を準備すること、並びに引き紐により第1のいす部材の少なくとも一部分の周りでカバー部材を引っ張ることを含むいす構成要素の組立て方法を提供することである。本方法は、カバーを第1のいす部材に対して適切に位置合わせするためにカバーを少なくとも1つの隆起部分と位置合わせすること、少なくとも1つの隆起部分内に受け入れられる少なくとも1つの締め具を用いて第1のいす部材に引き紐を固着することを更に含む。
本発明の更に別の態様は、背部枠組立体、背部枠組立体に動作可能に結合し、着座したユーザを支持するように構成した背部支持組立体であって、背部支持組立体は、背部枠組立体に対する第1の位置と、第1の位置とは異なる、背部枠組立体に対する第2の位置との間を移動可能であり、背部枠組立体及び背部支持組立体は、背部枠組立体と背部支持組立体との間の間隙を画定するように協働し、間隙は、背部支持組立体が第1の位置にあるときの第1の距離、及び第1の距離よりも大きい、背部支持組立体が第2の位置にあるときの第2の距離を画定する、背部支持組立体、並びに背部組立体が第1の位置と第2の位置との間を移動するときに間隙へのアクセスを低減するために間隙を実質的に塞ぐ遮蔽部材を備えるいす背部組立体を提供することである。
本発明のこれら及び他の特徴並びに利点は、以下の明細書、特許請求の範囲及び添付の図面を参照することにより、当業者であれば更に理解、了解されよう。
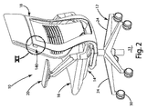
本発明を具体化したいす組立体の正面斜視図である。 いす組立体の背部斜視図である。 いす組立体を下側位置及び破線の引上げ位置で示すいす組立体、並びに座席組立体を後退位置及び破線の伸長位置で示す座席組立体の側面図である。 いす組立体を直立位置及び破線の傾斜位置で示すいす組立体の側面図である。 座席組立体の分解図である。 ばね支持組立体を示すために座席組立体の一部分が取り除かれた、いす組立体の拡大斜視図である。 背部組立体の正面斜視図である。 背部組立体の側面図である。 背部組立体の分解正面斜視図である。 背部組立体の分解後面斜視図である。 図9Aの領域Xの拡大斜視図である。 図2の領域XIの拡大斜視図である。 図7の線XII−XIIに沿った上側背部枢動組立体の断面図である。 図9Bの領域XIIIの拡大斜視図である。 図13の線XIV−XIVに沿った快適部材の断面側面図である。 快適部材及び腰部組立体の拡大斜視図である。 快適部材及び腰部組立体の後面斜視図である。 つめ部材の正面斜視図である。 つめ部材の後面斜視図である。 図15Bの線XVII−XVIIに沿った部分断面斜視図である。 背部支持組立体を組み立てるステップを示す分解斜視図である。 点線で示す固定具を有する、背部支持組立体を組み立てるステップを示す分解斜視図である。 背部支持組立体を組み立てるステップを示す分解斜視図である。 背部支持組立体を組み立てるステップを示す分解斜視図である。 図9Bの領域XIXの斜視図である。 図18Aの領域XXAの斜視図である。 図18Bの領域XXBの斜視図である。 図20Aに示す実施形態への代替実施形態の図である。 引き紐を快適部材に固着するステップの図である。 引き紐を快適部材に固着するステップの図である。 引き紐を快適部材に固着するステップの図である。 引き紐を快適部材に固着するステップの図である。 引き紐を快適部材に固着するステップの図である。 引き紐を快適部材に固着するステップの図である。 引き紐を快適部材に固着するステップの図である。 引き紐を快適部材に固着するステップの図である。 背部組立体の斜視図である。 図22の線XXIII−XXIIIに沿った背部組立体の断面上面図である。 背部支持組立体の内部構成要素を見せるために外側構成要素が取り除かれた背部支持組立体の斜視図である。 いす組立体の斜視図である。 図25のいす組立体の正面図である。 図25のいす組立体の第1の側面図である。 図25のいす組立体の第2の側面図である。 図25のいす組立体の後面図である。 図25のいす組立体の上面平面図である。 図25のいす組立体の底面平面図である。
本明細書において説明する目的で、用語「上側」「下側」「右」、「左」、「後」、「前」、「垂直」、「水平」及びそれらの派生語は、図1及び図2で方向付けた発明に関連するものとする。しかし、本発明は、そうではないと明確に特定する場合を除いて、様々な代替的向き及びステップ順序を仮定できることを理解されたい。添付の図面に示され、以下の明細書に記載される特定のデバイス及び工程は、添付の特許請求の範囲で定義される本発明の概念の例示的実施形態であることも理解されたい。したがって、本明細書で開示する実施形態に関連する特定の寸法及び他の物理的特性は、特許請求の範囲で別段に明記されていない限り、限定として見なすべきではない。本明細書で開示する実施形態の様々な要素は、互いに動作可能に結合されるものとして説明でき、そのような要素は、直接的又は間接的に互いに結合される要素を含む。更に、本明細書で用いる用語「いす」は、事務用いす、車両用座席、家庭用座席、スタジアム用座席、劇場用座席等を含む様々な着座構成を包含する。
参照数字10(図1及び図2)は、本発明を具体化したいす組立体を全体的に表示する。図示の例では、いす組立体10は、支持床面13と当接するキャスタ付基部組立体12、キャスタ付基部組立体12によって支持される制御又は支持組立体14、それぞれが制御組立体14と動作可能に結合した座席組立体16及び背部組立体18、並びに一対のアーム組立体20を含む。制御組立体14(図3)は、座席組立体16、背部組立体18及びアーム組立体20が完全下側位置Aと完全引上げ位置Bとの間で垂直に調節でき、且つ方向22で垂直軸21周りに枢動できるように、基部組立体12に動作可能に結合される。座席組立体16は、座席組立体16が完全後退位置Cと完全伸長位置Dとの間で制御組立体14に対して縦方向に調節可能であるように、制御組立体14に動作可能に結合される。座席組立体16(図4)及び背部組立体18は、背部組立体18が完全直立位置Eと完全傾斜位置Fとの間で移動可能であるように、且つ更に、座席組立体16が背部組立体18の完全直立位置E及び完全傾斜位置Fにそれぞれ対応する完全直立位置Gと完全傾斜位置Hとの間で移動可能であるように、制御組立体14と且つ互いに動作可能に結合される。
基部組立体12は、径方向に延在し、中空中心円柱26周りに離間して位置する複数の台座アーム24を含み、この中空中心円柱26は、空気式シリンダ28を中に受け入れる。各台座アーム24は、関連付けたキャスタ組立体30によって床面13の上に支持される。基部組立体12は、複数アーム台座組立体を含むものとして示すが、限定はしないが、固定円柱、複数の脚構成、車両用座席支持組立体等を含めた他の適切な支持構造体を利用できることに留意されたい。
座席組立体16(図5)は、前方縁部34、後方縁部36及び一対のコの字型案内レール38を有する比較的硬い座席支持板32を含み、一対のコの字型案内レール38は、座席支持板32の側縁部を画定し、前方縁部34と後方縁部36との間に延在する。座席組立体16は、一対の上向き側部分42及び上向き後部分44を有する柔軟弾性外側座席シェル40を更に含み、これらは、上向きに構成され全体が凹形状を形成するように協働する。図示の例では、座席シェル40は、熱可塑性エラストマ(TPE)等の比較的柔軟な材料から構成される。組立て時、外側座席シェル40は、固着され、座席支持板32とプラスチック製柔軟弾性座席底面46との間に挟まれ、このプラスチック製柔軟弾性座席底面46は、複数の機械的締め具によって座席支持板32に固着される。座席底面46は、前方縁部48、後方縁部50、前方縁部48と後方縁部50との間に延在する側縁部52、上面54及び底面56を含み、上面54及び底面56は、上向きに構成され全体が凹形状を形成するように協働する。図示の例では、座席底面46は、後方縁部50から前方に延在する複数の縦方向延在溝58を含む。溝58は、複数のフィンガ60を間に画定するように協働し、各フィンガ60は、個別に柔軟弾性である。座席底面46は、前方縁部48に近接して位置する複数の横向き細長アパーチャ62を更に含む。アパーチャ62は、アパーチャ62の領域内で座席底面46の全体の柔軟性を増大させるように協働し、特に、以下で更に説明するように、座席底面46の前方部分64が座席底面46の後方部分68に対して垂直方向66に曲がるのを可能にする。座席組立体16は、座席底面46の上面54上に載置され、外側座席シェル40内に置かれる発泡クッション部材70、布座席カバー72及びクッション部材70の上面76を更に含む。ばね支持組立体78(図5及び図6)は、座席組立体16に固着され、垂直方向66に曲がる座席底面46の前方部分64を柔軟に支持するように構成される。図示の例では、ばね支持組立体78は、支持筐体80を含み、この支持筐体80は、発泡体を備え、上向き凹形弓形状を画定する側部分82を有する。ばね支持組立体78は、比較的硬い取付け部材84を更に含み、この取付け部材84は、支持筐体80の側部分82の間で横方向に延在し、支持筐体80と座席底面46の前方部分64との間に位置する。複数の機械的締め具86は、支持筐体80及び取付け部材84を座席底面46の前方部分64に固着する。ばね支持組立体78は、一対の片持ばね88を更に含み、一対の片持ばね88のそれぞれは、取付け部材84の対応するアパーチャ92を通して受け入れられる遠位端90、及び座席支持板32に固着される近位端94を有し、それにより、各片持ちばね88の遠位端90を垂直方向66に曲げることができる。一対の線形支承部96は、線形支承部96が対応する片持ちばね88の遠位端90を摺動可能に受け入れるように、取付け部材84に固定式に取り付けられ、取付け部材84のアパーチャ92と位置合わせされる。操作時、着座したユーザが座席組立体16上で前方に回転し、その前方縁部上に下向きの力を付与した場合、片持ちばね88が協働して、座席底面46の前方部分64、及びより全体的には座席組立体16の前方部分全体が垂直方向66に曲がるのを可能にする。
背部組立体18(図7〜図9B)は、背部枠組立体98及び背部枠組立体98によって支持される背部支持組立体99を含む。背部枠組立体98は、全体が金属等の実質的に硬い材料から構成され、横方向延在上枠部分100、横方向延在底枠部分102及び一対の湾曲側枠部分104を含み、一対の湾曲側枠部分104は、上枠部分100と底枠部分102との間に延在し、それらと協働して比較的より大きな上側寸法108及び比較的より狭い下側寸法110を有する開口106を画定する。
背部組立体18は、柔軟弾性プラスチック製背部シェル112を更に含み、背部シェル112は、前方に位置する第1の部分119を含み、この第1の部分119は、上側縁部121を有する上側部分114、下側部分116、上側部分114と下側部分116との間に延在する一対の側縁部118、前向き面120並びに後向き面122を有し、上側部分114の幅は、全体に下側部分116の幅よりも大きく、下側部分116は、下方に向けて先細になり、枠組立体98の後部立面構成に全体が追従する。背部シェル112は、後方に位置する第2の部分123を更に含み、この第2の部分123は、上側縁部125、下側縁部127、及び上側縁部125と下側縁部127との間に延在する一対の側縁部129を有する。以下で説明するように、第2の部分123は、第2の部分123の上側縁部125及び側縁部129が第1の部分119の上側縁部121及び側縁部118それぞれと全体的に位置合わせされるように、第1の部分119の上側部分114と全体に位置合わせされる。
下側補強部材115は、背部シェル112の第1の部分119の下側部分116のフック117(図9A)に取り付けられる。補強部材115は、下側補強部材115が背部シェル112に対して横方向に移動するのを防止するために、補強リブ134を係合する複数の突出部113を含む。
背部シェル112の第1の部分119は、一体成形した前方及び上方に延在する複数のフック124(図10)も含み、このフック124は、第1の部分119の上側部分114の周縁周りに離間して置かれる。中間又は腰部分126は、背部シェル112の第1の部分119の上側部分114と下側部分116との間に垂直に位置し、複数の横方向延在溝128を含み、これらの溝128は、溝128の間に位置する複数の横方向延在リブ130を形成するように協働する。溝128は、背部シェル112にその場所での更なる曲げをもたらすように協働する。横方向リブ130の対は、垂直延在リブ132によって結合され、この垂直延在リブ132は、横方向リブ130と一体形成され、横方向リブ130のおおよその横方向中間点に位置する。以下で更に説明するように、垂直リブ132は、横方向リブ130を一緒に連結するように機能し、且つ背部組立体18が直立位置Eから傾斜位置Fに移動する場合に背部シェル112がその中間部分126で曲がるときに垂直リブ132の間の垂直な広がりを低減するように機能する。背部シェル112の第1の位置119は、横方向に離間する複数の補強リブ134を更に含み、これらの補強リブ134は、第1の位置119の垂直長さ部に沿って下側部分116と中間部分126との間に縦方向に延在する。リブ134のそれぞれの奥行きは、背部シェル112の全体の堅さがリブの長さ部に沿って中間部分126から下側部分116に向けて増大するように、中間部分126からリブ134のそれぞれに沿って更に深く増大することに留意されたい。
背部シェル112の第1の部分119は、後方に延在し一体成形した一対の枢動ボス138を更に含み、この枢動ボス138は、上側背部枢動組立体140の一部を形成する。背部枢動組立体140(図11及び図12)は、背部シェル112の枢動ボス138、それぞれの枢動ボス138を取り囲む一対のシュラウド部材142、レース部材144及び機械的締結組立体146を含む。各枢動ボス138は、一対の側壁148及び後向き凹形座面150を含み、後向き凹形座面150は、後向き凹形座面150を貫通する縦長の枢動溝152を有する。各シュラウド部材142は、対応する枢動ボス138を厳密に収容するように成形され、側壁148に対応する複数の側壁154及び後向き凹形支承面156を含み、この後向き凹形支承面156は、後向き凹形支承面156を貫通する縦長の枢動溝を含み、対応する枢動ボス138の溝152と位置合わせするように構成される。レース部材144は、背部枠組立体98の上枠部分100に沿って横方向に延在しそれと当接する中心部分158、及びレース部材144の端部に位置する一対の弓形状支承面160を含む。具体的には、中心部分158は、第1の部分162及び第2の部分164を含み、第1の部分162は上枠部分100の前面と当接し、第2の部分164は上枠部分100の上面と当接する。各支承面160は、各支承面160を貫通するアパーチャ166を含む。
組立て時、シュラウド部材142は、支承面156が対応する枢動ボス138の座面150と支承面160との間に挟まれるように、背部シェル112の対応する枢動ボス138周りに位置決めされ、背部シェル112の第1の位置119とレース部材144との間に動作可能に位置決めされる。機械的締結組立体146はそれぞれ、支承ワッシャ176の丸形当接面174を対応する枢動ボス138の内側面178と摺動係合して固着するボルト172を含み、背部枠組立体98の対応するボス部材168を螺合係合する。作業時、上側背部枢動組立体140は、背部支持組立体99が背部枠組立体に対して方向180(図8)で枢動軸182(図7)周りに枢動するのを可能にする。
背部支持組立体99(図9A及び図9B)は、柔軟弾性快適部材184(図15A及び図15B)を更に含み、柔軟弾性快適部材184は、背部シェル112に取り付けられ、腰部組立体186を摺動可能に支持する。快適部材184は、上側部分188、下側部分190、快適部材184の曲がりを増大させるためにそれに沿って離間して位置する複数のアパーチャ189を有する一対の側部分192、前方面193及び後方面195を含み、上側部分188、下側部分190及び側部分は、腰部組立体186を中に受け入れるアパーチャ194を形成するように協働する。図9B及び図13に最良に示すように、快適部材184は、複数の箱型結合器196を含み、これら複数の箱型結合器196は、上側部分188の周縁周りに離間して置かれ、後方面195から後方に延在する。各箱型結合器196は、内部空間202を形成するように協働する一対の側壁198、上壁200及び後壁204を含む。組立て時、快適部材184(図12〜図14)は、背部シェル112のフック124と位置合わせされ、それを箱型結合器196のそれぞれの内部空間202に垂直に挿入することによって背部シェル112に固着される。快適部材184は、複数のいす張り位置合わせ・接続パッド199を更に含み、これらのパッド199は、後方面195から後方に延在し、快適部材184の外周周りに離間して置かれる。図14に最良に示すように、パッド199の領域の快適部材184の厚さtは、快適部材184の他の領域の快適部材184の厚さt'よりも大きい。図示の例では、快適部材184の領域の大部分は、厚さt'を有する。以下で説明するように、パッド199は、いす張り構成を快適部材184に取り付ける領域内の快適部材184の構造上の堅さを高め、且つ組立て中、いす張り構成を快適部材184に対して適切に位置合わせする位置合わせ特徴部をもたらすように機能する。
快適部材184(図15A及び図15B)は、一体成形した縦方向延在スリーブ206を含み、このスリーブ206は、後方面195から後方に延在し、長方形断面構成を有する。腰部組立体186は、前方横方向凹部及び前方垂直凸部、柔軟弾性本体部分208、並びに本体部分208から上方に延在する一体支持部分210を含む。図示の例では、本体部分208は、本体部分208がその高さ部に沿って垂直に先細になるように成形され、全体が快適部材184のアパーチャ194の輪郭及び形状に従うようにする。支持部分210は、腰部組立体186が完全下側位置Iと完全引上げ部分Jとの間で背部支持組立体99の残り部分に対して垂直に調節可能であるように、快適部材184のスリーブ206内に摺動可能に受け入れられる。つめ部材212は、支持部分210の長さ部に沿って離間して置かれる複数のアパーチャ214を選択的に係合し、それにより、完全下側位置Iと完全引上げ位置Jとの間の選択した垂直位置で腰部組立体186を解放可能に固着する。つめ部材212(図16A及び図16B)は、係合タブ218を有する筐体部分216を含み、これら係合タブ218は、つめ部材212の端部に位置し、筐体部分216の外側面220から後方に片寄る。柔軟弾性フィンガ222は、筐体部分216内の中心に配置され、後方延在つめ224を含む。
組立て時、つめ部材212(図17)は、つめ部材212の筐体部分216の外側面220が快適部材184の前方面193と同一平面になるように、且つ筐体部分216の係合タブ218が快適部材184の後方面195と当接するように、快適部材184の上側部分188内に位置するアパーチャ226内に位置決めされる。次に、腰部組立体186の支持部分210は、スリーブ206が快適部材184の中で摺動可能であり、つめ224がアパーチャ214と選択的に係合できるように、快適部材184のスリーブ206内に位置決めされ、それにより、ユーザは、背部支持組立体99全体に対する腰部組立体186の位置を最適化できる。具体的には、腰部組立体186の本体部分208は、それぞれがコの字型断面構成を有する、外方に延在する一対の一体化柄部分251を含み(図18)、これらコの字型断面構成は、背部シェル112のそれぞれの側縁部192周りを覆い、それに沿って案内される。
操作時、ユーザは、柄部分251の一方又は両方を把持し、柄組立体251を背部シェル184に沿って垂直方向に摺動することによって、背部シェル112に対する腰部組立体186の相対的な垂直位置を調節する。停止タブ228は、快適部材184のスリーブ206の端壁を係合するように遠位端230内に一体形成され、遠位端230から片寄り、それにより、腰部組立体186の支持部分210が快適部材184のスリーブ206に対して垂直下方に進むのを制限する。
背部支持組立体99(図9A及び図9B)は、上側部分254及び下側部分256を有するクッション部材252並びに比較的薄い発泡材料を備える上層クッション253も含み、下側部分256は、背部シェル112及び快適部材184の全体形状及び先細部に対応するようにクッション部材252の垂直長さ部に沿って先細になる。
背部支持組立体99(図18A)は、背部シェル112、腰部支持組立体186、クッション部材252及び上層クッション253を中に収容するいす張り構成又はカバー組立体300を更に含む。図示の例では、カバー組立体300は、1つ又は複数の方向に弾性的に変形可能であってもよい布材料を備える。カバー組立体300は、前側302及び後側304並びに垂れ蓋部分310を含み、前側302及び後側304は、前側302及び後側304のそれぞれの側縁部に沿って一緒に縫い合わせられて、快適部材184、クッション部材252及び上層クッション253を中に受け入れる第1の内部又は内側空間308を有する第1のポケット306を形成し、垂れ蓋部分310は、後側304に縫い合わせられ、腰部支持組立体186を中に受け入れる第2の内部又は内側空間350を有する第2のポケット348を形成するように後側304と協働する。クッション部材252、快適部材184及び背部シェル112の第2の部分123は、カバー組立体300と共に組み立てる前に上層クッション253と共に組み立てられ、具体的には、上層クッション253の後面に接着剤により取り付けられることに留意されたい。
組立て時、第1のポケット306は、縫い合わせるか又はカバー組立体300を構成する材料に適切な他の手段等によって前側302及び後側304のそれぞれの側縁部を互いに取り付けることにより形成して第1の内部空間308を画定する。次に、垂れ蓋部分310の縁部は、カバー組立体300の中間区分312に近接する後側304に固着される。図示の例では、快適部材184及び背部シェル112の第2の部分123は、第2の部分123を快適部材184に対して平面関係に保持する固定具301(図18B)内に置かれる。次に、背部シェル164の第2の部分123と快適部材184とクッション部材296との組合せは、後側304(図18B)上に位置するアパーチャ314を介して第1のポケット306の内部空間308に挿入される。いす張りカバー組立体300は、クッション部材252、背部シェル112の第2の部分123及び快適部材184周りに張り渡し、上向き延在フック部材324(図19)を通して受け入れる複数のアパーチャ320によって快適部材184に固着される。代替的に、カバー組立体300は、T字形取付け部材322も通して受け入れるアパーチャ320を位置決めするように構成できる。図示の例では、取付け部材322及びフック部材324は、快適部材184と一体形成される。各取付け部材322は、快適部材184の後面256の凹部329内で/凹部329から直角後方に延在する第1の部分328を有するT字形断面又はボート・クリート形状を備え、一対の第2の部分330は、第1の部分328の遠位端に位置し、第1の部分328の遠位端から互いに反対関係で外方に延在する。第2の部分330のうち1つは、第1の部分328と協働して角度の付いた係合面332を形成する。凹部329は、その外周周りに縁部334を画定する。
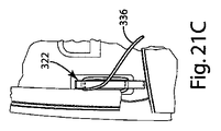
カバー組立体300は、カバー組立体300の引き紐用トンネル338を貫通する1本の連続する引き紐336によって快適部材184に更に固着され、この引き紐336は、背部シェル112の第2の部分123及び快適部材184の複数の取付け特徴部内で捕捉され、次に取付け部材322に固着される。具体的には、引き紐336及び引き紐用トンネル338は、快適部材184のパッド199(図20B)と同様の複数のいす張り位置合わせ・接続パッド199'(図20A)と位置合わせされ、複数のかすがい(図示せず)によりそれに固着される。代替的に、引き紐336及び引き紐用トンネル338は、背部シェル112の第2の部分123の底縁部127と側縁部129との間の角付近に位置するフック部材313(図20C)の周りに回され、複数の結合器315によって捕捉され、複数の結合器315のそれぞれは、柔軟弾性で間に空間のある複数の歯317を含み、第2の部分123の周縁周りに離間して置かれる。次に、引き紐336及び引き紐用トンネル338は、カバー組立体300の背部シェル112及び背部支持組立体99全体との適切な位置合わせを保証するために、第2の部分123のパッド199と位置合わせされる。図示の例では、引き紐336及び引き紐用トンネル338は、より厚さのあるパッド199に挿入される複数のかすがい319により第2の部分に固着される。
図21A〜図21Hに最良に示すように、引き紐336は、ぴんと引っ張られ、次に、引き紐336の各自由端は、結び目を作らず、快適部材184とは別個の機械的締め具を使用せずに関連する取付け部材322に固着され、それにより、残りの組立て工程を通して引き紐336の効果的な長さを固定する。引き紐336は、取付け部材322周りの引き紐336の張力が凹部329に向かって角度の付いた係合面332に対して引き紐336を強制的に押し付けるように、関連する取付け部材322の周りに巻き付けられ、それにより、引き紐336の一部分は強制的に凹部329に入り、凹部329の縁部334の少なくとも一部分と係合し、引き紐336と快適部材184との間の摩擦係合が増大することになる。次に、腰部組立体186は、腰部組立体186の本体部分272がカバー組立体300の中間区分312付近に位置するように、カバー組立体300、クッション部材252及び快適部材184の組立体と位置合わせされ、腰部組立体186の支持部分210は、上記のように快適部材184と結合される。次に、垂れ蓋部分310は、腰部組立体186上に折り返され、それにより内部空間350を有する更なるポケット348(図18D)をもたらす。垂れ蓋部分310の遠位に位置する縁部352は、垂れ蓋部分310が複数のアパーチャ354を通してフック324を受け入れた状態で、複数のアパーチャ354によって快適部材184に取り付けられる。遠位端352は、カバー組立体300の後側304にも縫い合わせられる。図示の例では、垂れ蓋部分310の側縁部356は、カバー組立体300の残り部分には取り付けられず、そのため、側縁部356は、腰部組立体186の柄部分251が貫通する溝360を形成するようにカバー組立体300の残り部分と協働する。第2のポケット348は、腰部組立体186が中で垂直に調節可能であるように構成される。
次に、カバー組立体300、クッション部材252、快適部材184、腰部組立体186及び背部シェル112の第2の部分123の組立体は、背部シェル112の第1の部分119に取り付けられる。具体的には、快適部材184及び背部シェル112の第2の部分123は、関連する固定具(301)から取り外され、次に、快適部材184は、既に説明したフック124及び箱型結合器196を介して背部シェルの第1の部分に取り付けられる。次に、背部シェル112の第2の部分123は、図18Dに示すように第2の部分123が第1の部分119と全体に平面である位置から、図8に示すように第2の部分123が第1の部分119周りを覆い全体がそれと平行である位置まで、背部シェル112の第1の部分119周りに回転する。図11及び図20Aに最良に示すように、第2の部分123は、複数の後方延在T字型結合器321を含み、一方で第1の部分は、結合器321を解放可能に中に受け入れる複数の協働溝323を含み、それにより、第2の部分123を第2の位置に固着する。第2の部分123の第1の部分119との適切な位置合わせは、第2の部分123から前方に延在する全体が円錐形状の位置表示器351(図20A)により実現され、この位置表示器351は、背部シェル112の第1の部分119の後面内に延在する対応する円錐形状陥没部355(図24)を位置特定し、それと位置合わせする。
図22及び図23に最良に示すように、背部組立体18は、背部支持組立体99の外側縁部の快適さを増大させ、その外観を改良するように更に構成される。具体的には、柔軟弾性快適部材184は、クッション部材252を中に受け入れる陥没ポケット400を含み、そのために、クッション部材252の外側縁部は快適部材184の外側縁部から内方に離間し、それにより、背部支持組立体99全体の外側周縁部に対する美観的にきれいな外見をもたらす。
上記のように、背部組立体18(図4)は、直立位置Eと傾斜位置Fとの間で傾けることができる。傾けている間、背部支持組立体99を曲げ、背部支持組立体99を方向180で枢動軸182周りに枢動させた結果として、間隙402が枠組立体98の上枠部分100と背部シェル112の第2の部分123の下側縁部127との間に開く。図示の例では、遮蔽部材406(図12及び図24)は、間隙402へのアクセスを防止し、それによりユーザが指を挟む可能性のある点を減らす又は除く。遮蔽部材406は、本体部分408を含み、この本体部分408は、遮蔽部材406の後方延在ボス412内に受け入れられる複数のねじ410によって背部シェル112の第1の部分119の後面に固着される。遮蔽部材406は、弓形状下方凹形係合部分414を更に含み、この係合部分414は、背部組立体18を傾け、背部支持組立体を曲げたときに、枠組立体98の水平部分100及びレース部材144の中心部分158に沿って摺動可能に追跡する。
いす組立体の実施形態は、斜視図(図25)、正面図(図26)、第1の側面図(図27)、第2の側面図(図28)、後面図(図29)上面平面図(図30)及び底面平面図(図31)を含めた様々な図で示される。
上記の説明において、本明細書で開示する本発明の概念を車両用座席、スタジアム用座席、家庭用座席、劇場用座席等に適用する等の概念が開示される場合、本発明の様々な構成要素及び要素の代替形態の組合せ並びに本発明に対する修正形態は、元の発明の概念から逸脱することなく行うことができることを当業者であれば容易に了解されよう。そのような修正形態は、特許請求の範囲の文言により別段に明記されていない限り、以下の特許請求の範囲に含まれるものとして見なすべきである。
10 いす組立体
16 座席組立体
18 背部組立体
98 背部枠組立体
99 背部支持組立体
112 背部シェル
184 快適部材
300 カバー組立体

Claims (26)

  1. 着座したユーザを支持するように構成した第1のいす部材;
    第2のいす部材であって、前記第2のいす部材が前記第1のいす部材と実質的に同一平面である第1の位置と、前記第2のいす部材が前記第1のいす部材と実質的に平行である第2の位置との間を移動可能である第2のいす部材;
    前記第1のいす部材の少なくとも一部分及び前記第2のいす部材の少なくとも一部分の周りを覆うカバー部材;並びに
    前記第2のいす部材が前記第1の位置にあるときに前記第1のいす部材の前記少なくとも一部分及び前記第2のいす部材の前記少なくとも一部分の周りで前記カバー部材を引っ張るために、前記カバー部材と動作可能に結合した1本の引き紐を備え、
    前記第2のいす部材が前記第1の位置から前記第2の位置に移動したときに、前記第1のいす部材の少なくとも一部分の周りと、前記第2のいす部材の少なくとも一部分の周りを前記カバー部材が覆いつづけている、
    いす構成要素
  2. 前記引き紐は前記第1のいす部材と当接する、請求項1に記載のいす構成要素。
  3. 前記引き紐は、前記第1のいす部材とは別個の少なくとも1つの締め具によって前記第1のいす部材に固着される、請求項1又は2に記載のいす構成要素。
  4. 前記少なくとも1つの締め具は、少なくとも1つのかすがいを含む、請求項3に記載のいす構成要素。
  5. 前記第1のいす部材は、前面、後面、及び前記後面から後方に延在する少なくとも1つの隆起部分を含み、前記少なくとも1つの締め具は、前記少なくとも1つの隆起部分内に受け入れられる、請求項3又は4に記載のいす構成要素。
  6. 前記第1のいす部材の前記前面及び前記第1のいす部材の前記後面は、前記第1のいす部材の前記前面と前記第1のいす部材の前記後面との間の第1の厚さを画定し、前記第1のいす部材の前記前面及び前記少なくとも1つの隆起部分は、前記第1の厚さよりも大きい、前記第1のいす部材の前記前面と前記少なくとも1つの隆起部分との間の第2の厚さを画定する、請求項5に記載のいす構成要素。
  7. 前記第1のいす部材は、前面、後面、及び前記後面から後方に延在する少なくとも1つの隆起部分を含み、前記カバーは、前記隆起部分と位置合わせされる、請求項3〜5のうちいずれか一項に記載のいす構成要素。
  8. 前記第1のいす部材は、少なくとも1つの結合器を含み、前記第2のいす部材は、前記第1の結合器を係合する少なくとも1つの第2の結合器を含み、それにより、前記第2のいす部材が前記第2の位置にあるときに前記第2のいす部材を前記第1のいす部材に固着する、請求項1〜7のうちいずれか一項に記載のいす構成要素。
  9. 前記少なくとも1つの第1の結合器及び前記少なくとも1つの第2の結合器は、留め具を含む、請求項8に記載のいす構成要素。
  10. 前記カバー部材は、布部分、及び前記布部分の縁部に近接して位置する引き紐用トンネルを含み、前記引き紐は、前記引き紐用トンネル内に受け入れられる、請求項1〜9のうちいずれか一項に記載のいす構成要素。
  11. 前記引き紐用トンネル及び前記引き紐は、少なくとも1つの締め具によって前記第1のいす部材の後面に固着される、請求項10に記載のいす構成要素。
  12. 前記布は、少なくとも1つの方向に弾性的に変形可能である、請求項10又は11に記載のいす構成要素。
  13. 前記いす構成要素は、いす背部組立体を備える、請求項1〜12のうちいずれか一項に記載のいす構成要素。
  14. 前記第2のいす部材は、背部シェルを構成する、請求項1〜13のうちいずれか一項に記載のいす構成要素。
  15. 着座したユーザを支持するように構成した第1のいす部材;
    第2のいす部材であって、前記第2のいす部材が前記第1のいす部材と実質的に同一平面であり前記第2のいす部材が前記第1のいす部材から離間する第1の位置と、前記第2のいす部材が前記第1のいす部材と接触する第2の位置との間を移動可能な第2のいす部材;
    前記第1のいす部材の少なくとも一部分及び前記第2のいす部材の少なくとも一部分の周りを覆うカバー部材;並びに
    前記第2のいす部材が前記第1の位置にあるときに前記第1のいす部材の前記少なくとも一部分及び前記第2のいす部材の前記少なくとも一部分の周りで前記カバー部材を引っ張るために、前記カバー部材と動作可能に結合した1本の引き紐を備え、
    前記第2のいす部材が前記第1の位置から前記第2の位置に移動したときに、前記第1のいす部材の少なくとも一部分の周りと、前記第2のいす部材の少なくとも一部分の周りを前記カバー部材が覆いつづけている、
    いす構成要素。
  16. 前記引き紐は、前記第1のいす部材と当接する、請求項15に記載のいす構成要素。
  17. 前記いす構成要素は、いす背部組立体を備える、請求項15又は16に記載のいす構成要素。
  18. 前記第2のいす部材は、背部シェルを構成する、請求項17に記載のいす構成要素。
  19. 背部枠組立体;
    前記背部枠組立体に動作可能に結合し、着座したユーザを支持するように構成した背部支持組立体であって、前記背部支持組立体は、前記背部枠組立体に対する第1の位置と、前記第1の位置とは異なる、前記背部枠組立体に対する第2の位置との間を移動可能であり、前記背部枠組立体及び前記背部支持組立体は、前記背部枠組立体と前記背部支持組立体との間の間隙を画定するように協働し、前記間隙は、前記背部支持組立体が前記第1の位置にあるときの第1の距離、及び前記背部支持組立体が前記第2の位置にあるときの前記第1の距離よりも大きい第2の距離を画定する、背部支持組立体と、;
    前記背部支持組立体が前記第1の位置と前記第2の位置との間を移動するときに前記間隙へのアクセスを低減するために前記間隙を実質的に塞ぐ遮蔽部材と、
    を備えるいす背部組立体。
  20. 前記遮蔽部材は、前記背部支持組立体が前記第1の位置と前記第2の位置との間を移動するときに前記背部枠組立体及び前記背部支持組立体のうち選択した1つに沿って摺動可能に追従する、請求項19に記載のいす背部組立体。
  21. 前記背部枠組立体は、水平延在枠部分を含み、前記背部支持組立体は、後向き後面を有する背部シェルを含み、前記間隙は、前記水平延在枠部分と前記背部シェルの前記後面との間に画定される、請求項19又は20に記載のいす背部組立体。
  22. 前記遮蔽部材は、前記水平延在枠部分を摺動可能に係合する、請求項21に記載のいす背部組立体。
  23. 前記遮蔽部材は、前記水平延在枠部分を摺動可能に係合する弓形状面を含む、請求項21又は22に記載のいす背部組立体。
  24. 前記遮蔽部材の少なくとも一部分は、前記水平延在枠部分と前記背部シェルとの間に位置する、請求項21〜23のうちいずれか一項に記載のいす背部組立体。
  25. 前記遮蔽部材の少なくとも一部分は、前記背部枠組立体と前記背部支持組立体との間に位置する、請求項19〜24のうちいずれか一項に記載のいす背部組立体。
  26. 前記遮蔽部材は、前記背部枠組立体及び前記背部支持組立体のうち選択した1つを摺動可能に係合する弓形状面を含む、請求項19に記載のいす背部組立体。
JP2015533188A 2012-09-20 2013-09-19 いす組立体 Active JP6328641B2 (ja)

Applications Claiming Priority (21)

Application Number Priority Date Filing Date Title
US201261703666P 2012-09-20 2012-09-20
US201261703663P 2012-09-20 2012-09-20
US201261703515P 2012-09-20 2012-09-20
US201261703677P 2012-09-20 2012-09-20
US201261703659P 2012-09-20 2012-09-20
US201261703667P 2012-09-20 2012-09-20
US201261703661P 2012-09-20 2012-09-20
US61/703,515 2012-09-20
US61/703,663 2012-09-20
US61/703,666 2012-09-20
US61/703,677 2012-09-20
US61/703,659 2012-09-20
US61/703,661 2012-09-20
US61/703,667 2012-09-20
US201261733661P 2012-12-05 2012-12-05
US61/733,661 2012-12-05
US201361754803P 2013-01-21 2013-01-21
US61/754,803 2013-01-21
US14/029,273 2013-09-17
US14/029,273 US9167910B2 (en) 2012-09-20 2013-09-17 Chair assembly
PCT/US2013/060644 WO2014047304A2 (en) 2012-09-20 2013-09-19 Chair assembly

Related Child Applications (1)

Application Number Title Priority Date Filing Date
JP2018078954A Division JP2018126579A (ja) 2012-09-20 2018-04-17 いす組立体

Publications (3)

Publication Number Publication Date
JP2015529146A JP2015529146A (ja) 2015-10-05
JP2015529146A5 JP2015529146A5 (ja) 2017-01-05
JP6328641B2 true JP6328641B2 (ja) 2018-05-23

Family

ID=50273703

Family Applications (2)

Application Number Title Priority Date Filing Date
JP2015533188A Active JP6328641B2 (ja) 2012-09-20 2013-09-19 いす組立体
JP2018078954A Pending JP2018126579A (ja) 2012-09-20 2018-04-17 いす組立体

Family Applications After (1)

Application Number Title Priority Date Filing Date
JP2018078954A Pending JP2018126579A (ja) 2012-09-20 2018-04-17 いす組立体

Country Status (7)

Country Link
US (5) US9167910B2 (ja)
EP (2) EP2897498B1 (ja)
JP (2) JP6328641B2 (ja)
CN (1) CN104640481B (ja)
AU (2) AU2013318040B2 (ja)
CA (3) CA2881698C (ja)
WO (1) WO2014047304A2 (ja)

Families Citing this family (36)

* Cited by examiner, † Cited by third party
Publication number Priority date Publication date Assignee Title
DE102011104972B4 (de) 2011-06-08 2015-03-05 Haworth, Inc. Sitzmöbel, insbesondere Bürostuhl
USD697726S1 (en) * 2012-09-20 2014-01-21 Steelcase Inc. Chair
US11304528B2 (en) * 2012-09-20 2022-04-19 Steelcase Inc. Chair assembly with upholstery covering
US8998339B2 (en) * 2012-09-20 2015-04-07 Steelcase Inc. Chair assembly with upholstery covering
US9167910B2 (en) * 2012-09-20 2015-10-27 Steelcase Inc. Chair assembly
USD697729S1 (en) * 2012-09-20 2014-01-21 Steelcase Inc. Chair
US9480339B2 (en) * 2012-12-31 2016-11-01 Sava Cvek Seat with pelvic support
US9669744B2 (en) * 2013-02-18 2017-06-06 Faurecia Automotive Seating, Llc Seat back for vehicle seat
US9565949B2 (en) * 2014-05-30 2017-02-14 Steelcase Inc. Chair upholstery attachment arrangement and method
JP6627444B2 (ja) * 2015-11-13 2020-01-08 コクヨ株式会社 椅子
DE102016102556A1 (de) * 2016-02-15 2017-08-17 Interstuhl Büromöbel GmbH & Co. KG Rückenlehne für einen Bürostuhl
US10463153B2 (en) * 2016-06-09 2019-11-05 Steelcase Inc. Seating arrangement
US10219627B2 (en) * 2016-09-29 2019-03-05 Steelcase Inc. Compliant seating structure
USD859045S1 (en) * 2016-10-24 2019-09-10 Sitland S.P.A. Chair base
US10299602B2 (en) * 2017-03-22 2019-05-28 Yao-Chuan Wu Chair
US10473136B2 (en) * 2017-05-25 2019-11-12 Ford Global Technologies, Llc Vehicle seating cushion with snap-fit fasteners to interconnect with snap-fit receivers on a structural support
US10426269B1 (en) * 2018-04-30 2019-10-01 Buzz Seating, Inc. Chair with appendage accommodations
US11357329B2 (en) 2019-12-13 2022-06-14 Steelcase Inc. Body support assembly and methods for the use and assembly thereof
US11690457B2 (en) * 2020-02-04 2023-07-04 Hni Technologies Inc. Chair with flexible internal support
USD935824S1 (en) 2020-02-19 2021-11-16 Steelcase Inc. Seat
USD936985S1 (en) 2020-02-19 2021-11-30 Steelcase Inc. Chair
USD961280S1 (en) 2020-02-19 2022-08-23 Steelcase Inc. Chair
USD961317S1 (en) 2020-02-19 2022-08-23 Steelcase Inc. Backrest
USD936984S1 (en) 2020-02-19 2021-11-30 Steelcase Inc. Chair
USD961281S1 (en) 2020-02-19 2022-08-23 Steelcase Inc. Chair
USD937024S1 (en) 2020-02-19 2021-11-30 Steelcase Inc. Backrest
USD937595S1 (en) 2020-02-19 2021-12-07 Steelcase Inc. Chair
JP7692686B2 (ja) * 2020-11-09 2025-06-16 タカノ株式会社 椅子の肘パッドの取付構造
US12082707B2 (en) * 2021-08-23 2024-09-10 Lippert Components, Inc. Devices and method to removably secure a seatback shell to a seatback frame
US11890998B2 (en) * 2021-09-30 2024-02-06 Lear Corporation Seat trim panel
US11800932B1 (en) 2022-04-12 2023-10-31 Series International, Llc Chair with molded panel
US11464337B1 (en) * 2022-04-12 2022-10-11 Series International, Llc Chair with molded panel
US12408756B1 (en) 2022-05-27 2025-09-09 Series International, Llc Stacking chair with removable back
US12440031B2 (en) 2022-09-01 2025-10-14 Haworth, Inc. Back support for a chair
GB2624192A (en) * 2022-11-09 2024-05-15 Blue Cube Gb Ltd Chair
JP1765069S (ja) * 2023-04-04 2024-03-07 椅子用座

Family Cites Families (102)

* Cited by examiner, † Cited by third party
Publication number Priority date Publication date Assignee Title
US1782815A (en) 1928-11-12 1930-11-25 Wil Fry Corp Seat cover
US2258119A (en) 1938-03-01 1941-10-07 Juan G Mathe Adjustable seat structure for motor vehicles and the like
US2361370A (en) 1940-03-04 1944-10-31 Prec Metal Workers Cushion seat
US2394969A (en) 1945-12-20 1946-02-12 Robinson Louis Combination couch and bed
US2661051A (en) 1948-12-20 1953-12-01 Charles E Mccormick Trim fastening means for vehicle seats
US2673600A (en) 1951-04-12 1954-03-30 Cramer Posture Chair Co Inc Molding for chair backs or the like
US2786513A (en) 1954-06-30 1957-03-26 American Seating Co Church pew
US2946374A (en) 1957-09-30 1960-07-26 Curtiss Wright Corp Seat construction and the like
US3174797A (en) 1963-09-30 1965-03-23 Massey Ferguson Ltd Replaceable upholstery for furniture
US3223450A (en) 1964-11-23 1965-12-14 Charles R Pollock Upholstered furniture
US3215468A (en) 1965-03-01 1965-11-02 Milsco Mfg Co Seat for material handling vehicles
US3695707A (en) 1970-11-19 1972-10-03 American Seating Co Recliner vehicle seat
US3669499A (en) 1970-12-30 1972-06-13 Steelcase Inc Chair
US3797887A (en) 1971-06-28 1974-03-19 American Seating Co Seat for urban mass transit vehicles
US3722950A (en) 1971-12-03 1973-03-27 Blair Mfg Co Chair with replaceable upholstery cover
US3874731A (en) 1973-05-04 1975-04-01 Ford Motor Co Injection molded seating
US4157203A (en) 1977-05-09 1979-06-05 Center For Design Research And Development N.V. Articulated double back for chairs
US4106739A (en) 1977-05-19 1978-08-15 Gasser George E Bumper edge member for chairs
US4333683A (en) 1978-12-04 1982-06-08 Center For Design Research And Development N.V. Chair with automatically adjustable tilting back
US4385783A (en) 1979-05-11 1983-05-31 Knoll International, Inc. Upholstered furniture element
US4420186A (en) 1979-07-02 1983-12-13 Hans Kaufeld Gmbh & Co. Convertible low-back, high-back upholstered furniture
DE3004585A1 (de) 1980-02-08 1981-08-13 Wilkhahn Wilkening + Hahne GmbH + Co, 3252 Bad Münder Sitzmoebel mit an einer tragschale angebrachter polsterung
US4580836A (en) 1982-12-23 1986-04-08 Intercollection Development S.A. Gyrenmoos Chair
US4597605A (en) 1984-11-05 1986-07-01 Gilbert Robert W Combined tote bag and seat cushion
DE3604534A1 (de) 1986-02-13 1987-08-20 Hartmut Lohmeyer Sitzmoebel mit einem sitz und einer in sich elastisch nachgebenden rueckenlehne
US4744600A (en) 1986-05-06 1988-05-17 Itoki Co., Ltd. Cushioning mechanism for use with seat of chair and interlocking cushioning mechanism for seat and backrest
US4711491A (en) 1986-06-09 1987-12-08 Jonathan Ginat Swivel tilt mechanism for chair
DE3629883A1 (de) 1986-09-02 1988-03-10 Girsberger Holding Ag Polsterbefestigung
ATE65675T1 (de) 1987-07-24 1991-08-15 Equus Marketing Ag Stuhl, insbesondere buero- oder arbeitsstuhl.
US4772070A (en) 1987-12-03 1988-09-20 Leto Jr James Contoured seat covering for automotive vehicle bench seat
FR2624845B1 (fr) 1987-12-29 1994-04-08 Tachi S Co Ltd Siege de vehicule a matelassures separees
US4875734A (en) 1987-12-30 1989-10-24 Tachi-S Co., Ltd. Automotive seat
US4773707A (en) 1988-03-28 1988-09-27 Vadala Peter S Headrest attachment
US4836609A (en) 1988-04-18 1989-06-06 Milsco Manufacturing Company Vehicle seat
JP2592108B2 (ja) 1988-08-31 1997-03-19 コクヨ株式会社 背もたれ付椅子
US4869552A (en) 1988-09-14 1989-09-26 Shelby Williams Industries, Inc. Flexible backrest assembly for a chair
US5015034A (en) 1988-11-25 1991-05-14 Prince Corporation Upholstery system
DE4107451C2 (de) 1991-03-08 2003-04-10 Dauphin Friedrich W Gmbh Rückenlehne für einen Stuhl
JPH0817730B2 (ja) 1991-05-21 1996-02-28 株式会社イトーキ 背と座がシンクロ動作する椅子におけるシェル構造体
US5297851A (en) 1991-12-05 1994-03-29 Westinghouse Electric Corp. Chair fastening device
US5288136A (en) 1992-02-14 1994-02-22 Herman Miller, Inc. Chair membrane fastener
US5265292A (en) 1993-03-08 1993-11-30 Pauline Green Foldable lounge cushion
US5338092A (en) 1993-03-19 1994-08-16 Lear Seating Corporation Drawstring seat cover
US5630643A (en) 1993-06-01 1997-05-20 Steelcase Inc Upholstered chair with two-piece shell
US5716096A (en) 1993-09-20 1998-02-10 Lear Corporation Drawstring seat cover for attachment to a seat
US5529373A (en) 1994-06-27 1996-06-25 Hon Industries Inc. Apparatus and method for covering a chair form with fabric
DE4427754C2 (de) 1994-08-05 1997-09-11 Mauser Office Gmbh Stuhl, insbesondere Drehstuhl
DK172786B1 (da) 1995-05-02 1999-07-19 Haag As Møbel med to op til hinanden liggende drejelige støttedele
US5527097A (en) 1995-06-02 1996-06-18 Miami Metal Products, Inc. Edging member and seating device therefore
US5704691A (en) * 1996-06-06 1998-01-06 Hon Industries Inc. Padded chair construction
JP3325783B2 (ja) 1996-10-09 2002-09-17 センター フォア デザイン リサーチ アンド ディベロプメント ナームローゼフェンノートチャップ 調節自在の椅子
US5845967A (en) 1996-10-25 1998-12-08 Fisher Price Inc. Booster seat
US5746477A (en) 1997-02-03 1998-05-05 O'sullivan Industries, Inc. Upholstery to furniture fastener system
US5836647A (en) 1997-05-20 1998-11-17 Turman; Ben Vehicle seat with shock absorption
US6199900B1 (en) 1997-06-09 2001-03-13 Gary D. Zeigler Vehicle safety collision headrest system
US5951110A (en) 1997-10-17 1999-09-14 Irwin Seating Company Contoured plastic seat back
US6220661B1 (en) 1999-04-19 2001-04-24 Steelcase Development Inc. Chair back and method of assembly
US6086153A (en) 1997-10-24 2000-07-11 Steelcase Inc. Chair with reclineable back and adjustable energy mechanism
DE29802360U1 (de) 1998-02-12 1999-06-10 Vogtherr, Burkhard, Mulhouse Funktionsstuhl
JP3874392B2 (ja) 1998-07-09 2007-01-31 株式会社岡村製作所 椅子
US6027164A (en) 1998-12-18 2000-02-22 Daimlerchrysler Corporation Combination seat and armrest with storage compartments
DE29921499U1 (de) 1999-12-07 2001-04-12 Johnson Controls GmbH, 51399 Burscheid Einrichtung zum Abdecken eines Spaltes zwischen einer Rückenlehne und einem unteren Sitzteil eines Fahrzeugsitzes
AUPQ597500A0 (en) 2000-03-02 2000-03-23 Camatic Pty. Limited Improved theatre chair
US6499801B1 (en) 2000-03-03 2002-12-31 Steelcase Development Corporation Chair having removable cover and cushion
NZ504871A (en) 2000-05-22 2002-04-26 Miller Herman Inc A chair with a preload mechanism to assist in the manufacture of reclining chairs so that the spring mechanism may be easily inserted
US6540950B1 (en) 2000-09-20 2003-04-01 Dahti, Inc. Carrier and attachment method for load bearing fabric
AU783829B2 (en) 2000-09-28 2005-12-08 Formway Furniture Limited A reclinable chair
JP4497701B2 (ja) 2000-10-26 2010-07-07 コクヨ株式会社 絞り部材収納構造、及びその絞り部材収納構造を適用した椅子
US6739663B2 (en) 2001-02-23 2004-05-25 Krueger International, Inc. Flexible bar-type back pivot mounting arrangement for a chair
US6616228B2 (en) 2001-06-20 2003-09-09 Steelcase Development Corporation Compliant back for seating unit
JP4255670B2 (ja) 2002-10-16 2009-04-15 タカノ株式会社 椅子の上張地の端末位置決め構造
US7055911B2 (en) 2003-05-08 2006-06-06 Haworth, Inc. Mesh chair
US6726278B1 (en) 2003-06-13 2004-04-27 First Source Furniture Group Llc Back pad for chair back
JP4250128B2 (ja) 2003-09-29 2009-04-08 株式会社豊田中央研究所 シート
US7073693B2 (en) * 2003-10-16 2006-07-11 Intier Automotive Inc. Drawstringing kit
JP4620950B2 (ja) * 2003-12-05 2011-01-26 株式会社岡村製作所 椅子の背凭れ用シート構造体およびその製造方法
JP4642346B2 (ja) 2003-12-10 2011-03-02 株式会社内田洋行 椅子の布張り構造
US6896327B1 (en) 2004-03-30 2005-05-24 Daniel Paul Chairs, Llc Flexible back mechanism for stackable chairs
CN2754460Y (zh) * 2004-12-15 2006-02-01 易晶有限公司 计算机椅的椅背框架
US7837260B2 (en) 2005-05-31 2010-11-23 Milsco Manufacturing Company Vehicle seat assembly system
US7419212B2 (en) 2005-10-27 2008-09-02 Haygood David L Protective strips for use in the manufacture of upholstered furniture
US7490392B2 (en) 2005-12-07 2009-02-17 Steelcase Inc. Seating unit with formed cushion, and manufacturing method
US20070200407A1 (en) 2006-02-27 2007-08-30 Eberlein David C Seating unit with adjustable components
US7530640B2 (en) * 2006-04-07 2009-05-12 L & P Property Management Company Layered chair back and chair seat
CN104305754A (zh) 2007-01-29 2015-01-28 赫尔曼米勒有限公司 座位结构及其使用方法
JP4824610B2 (ja) 2007-03-19 2011-11-30 テイ・エス テック株式会社 屋外車両用シート
US7604298B2 (en) * 2007-06-01 2009-10-20 Steelcase Development Corporation Chair back attachment and method of assembly
US7828387B2 (en) 2007-12-28 2010-11-09 Tachi-S Co., Ltd. Seat back structure of upside-recessed-and-headrest-storage type of seat
US8939508B2 (en) 2008-05-13 2015-01-27 Chokchai Charoenapornwatana Chairs with flexible spring backrest
US20090322129A1 (en) 2008-06-26 2009-12-31 Rodill James W Multi-function lounge chair cover for folding lounge chairs
US8328279B2 (en) 2009-01-12 2012-12-11 Faurecia Automotive Seating, Llc Vehicle seat pad
US8011732B2 (en) 2009-04-15 2011-09-06 Honda Motor Co., Ltd. Tiltable anti-pinch seat assembly and pinch guard
US8152235B2 (en) 2009-05-13 2012-04-10 Michigan Tube Swagers & Fabricators, Inc. Method of upholstering chair element
JP5375432B2 (ja) * 2009-08-21 2013-12-25 トヨタ紡織株式会社 車両用シートカバー構造
US8029066B2 (en) 2009-09-28 2011-10-04 Tung-Hua Su Backrest assembly
CA2789420A1 (en) 2010-02-10 2011-08-18 Okamura Corporation Stretching structure of upholstery material for a chair
JP5636250B2 (ja) 2010-10-12 2014-12-03 タカノ株式会社 張地の係止構造および張地の係止方法
JP5685077B2 (ja) 2010-12-27 2015-03-18 株式会社イトーキ 椅子及びこれを構成する座又は背
JP5671333B2 (ja) 2010-12-27 2015-02-18 株式会社イトーキ 椅子
JP5676240B2 (ja) 2010-12-27 2015-02-25 株式会社イトーキ 椅子の体圧支持体
US8733834B2 (en) * 2011-04-29 2014-05-27 Lear Corporation Trim assembly
US9167910B2 (en) * 2012-09-20 2015-10-27 Steelcase Inc. Chair assembly

Also Published As

Publication number Publication date
AU2013318040A1 (en) 2015-02-19
AU2017200624A1 (en) 2017-02-16
AU2013318040B2 (en) 2016-11-03
HK1205442A1 (en) 2015-12-18
CN104640481A (zh) 2015-05-20
US9706853B2 (en) 2017-07-18
CA3004560A1 (en) 2014-03-27
US20150208820A1 (en) 2015-07-30
CN104640481B (zh) 2017-12-01
US20180249845A1 (en) 2018-09-06
CA2881698C (en) 2017-10-03
US8973990B2 (en) 2015-03-10
JP2015529146A (ja) 2015-10-05
EP2897498A4 (en) 2016-06-15
WO2014047304A2 (en) 2014-03-27
US20170280888A1 (en) 2017-10-05
CA2974799A1 (en) 2014-03-27
EP2897498B1 (en) 2021-08-25
CA2974799C (en) 2018-12-04
EP2897498A2 (en) 2015-07-29
US10413083B2 (en) 2019-09-17
US20140077543A1 (en) 2014-03-20
CA2881698A1 (en) 2014-03-27
US9167910B2 (en) 2015-10-27
EP3915440A1 (en) 2021-12-01
JP2018126579A (ja) 2018-08-16
US9986848B2 (en) 2018-06-05
US20140077541A1 (en) 2014-03-20
WO2014047304A3 (en) 2014-12-31

Similar Documents

Publication Publication Date Title
JP6328641B2 (ja) いす組立体
US10064493B2 (en) Flex lumbar support
US10172465B2 (en) Chair with activated back flex
US6848744B1 (en) Chair back and chair formed therewith
JP2015529146A5 (ja)
US20140077540A1 (en) Chair Assembly
JP6876409B2 (ja) 椅子の背もたれ
JP2020049120A (ja) 椅子
JP6001895B2 (ja) 椅子の背もたれ取付構造
JP4063043B2 (ja) 椅子
JP6670069B2 (ja) 椅子
JP2009225844A (ja) 劇場椅子
HK1205442B (zh) 椅子组件
JP6960824B2 (ja) 椅子
JP2017086308A (ja) 椅子の身体支持体
JP2020049114A (ja) 椅子
JP2020049116A (ja) 椅子
JP2020049117A (ja) 椅子
JP2020049115A (ja) 椅子
JP2020049118A (ja) 椅子
JP2017064034A (ja) 椅子の背もたれ

Legal Events

Date Code Title Description
A521 Request for written amendment filed

Free format text: JAPANESE INTERMEDIATE CODE: A523

Effective date: 20160916

A621 Written request for application examination

Free format text: JAPANESE INTERMEDIATE CODE: A621

Effective date: 20160916

A521 Request for written amendment filed

Free format text: JAPANESE INTERMEDIATE CODE: A523

Effective date: 20161115

A977 Report on retrieval

Free format text: JAPANESE INTERMEDIATE CODE: A971007

Effective date: 20170628

A131 Notification of reasons for refusal

Free format text: JAPANESE INTERMEDIATE CODE: A131

Effective date: 20170725

A601 Written request for extension of time

Free format text: JAPANESE INTERMEDIATE CODE: A601

Effective date: 20171024

A521 Request for written amendment filed

Free format text: JAPANESE INTERMEDIATE CODE: A523

Effective date: 20171026

TRDD Decision of grant or rejection written
A01 Written decision to grant a patent or to grant a registration (utility model)

Free format text: JAPANESE INTERMEDIATE CODE: A01

Effective date: 20180320

A61 First payment of annual fees (during grant procedure)

Free format text: JAPANESE INTERMEDIATE CODE: A61

Effective date: 20180418

R150 Certificate of patent or registration of utility model

Ref document number: 6328641

Country of ref document: JP

Free format text: JAPANESE INTERMEDIATE CODE: R150

R250 Receipt of annual fees

Free format text: JAPANESE INTERMEDIATE CODE: R250

R250 Receipt of annual fees

Free format text: JAPANESE INTERMEDIATE CODE: R250

R250 Receipt of annual fees

Free format text: JAPANESE INTERMEDIATE CODE: R250

R250 Receipt of annual fees

Free format text: JAPANESE INTERMEDIATE CODE: R250

R250 Receipt of annual fees

Free format text: JAPANESE INTERMEDIATE CODE: R250