JP2010054669A - トナー、現像剤、画像形成方法、画像形成装置、及びプロセスカートリッジ - Google Patents
トナー、現像剤、画像形成方法、画像形成装置、及びプロセスカートリッジ Download PDFInfo
- Publication number
- JP2010054669A JP2010054669A JP2008217875A JP2008217875A JP2010054669A JP 2010054669 A JP2010054669 A JP 2010054669A JP 2008217875 A JP2008217875 A JP 2008217875A JP 2008217875 A JP2008217875 A JP 2008217875A JP 2010054669 A JP2010054669 A JP 2010054669A
- Authority
- JP
- Japan
- Prior art keywords
- toner
- electrostatic latent
- pigment
- image
- latent image
- Prior art date
- Legal status (The legal status is an assumption and is not a legal conclusion. Google has not performed a legal analysis and makes no representation as to the accuracy of the status listed.)
- Granted
Links
Images
Landscapes
- Developing Agents For Electrophotography (AREA)
Abstract
【解決手段】少なくとも結着樹脂、顔料、及び顔料分散剤を含むトナー材料を含有してなり、前記顔料分散剤の酸価が0.01mgKOH/g以上1mgKOH/g以下であり、かつアミン価が0.01mgKOH/g以上1mgKOH/g以下であり、前記トナー材料を含む油相を水系媒体に分散乃至乳化して造粒されたことを特徴とするトナー。
【選択図】図1
Description
トナーとしては、従来、電子写真装置に粉砕トナーが使用されている。これは、熱可塑性樹脂中に、着色剤、帯電制御剤、オフセット防止剤などを溶融混合して均一に分散し、得られた固体の組成物を粉砕、分級することにより製造されている。このような製造法では、高範囲の粒径分布を有するトナーが形成され易い。したがって良好な解像度と階調性のある複写画像を得ようとすると、粒径5μm以下の微粉と20μm以上の粗粉を分級により除去しなければならない。従ってこの粉砕法によるトナーは収率が低い。特にカラートナーの場合、粉砕法によるトナーでは、着色剤や帯電制御剤などを熱可塑性樹脂中に均一に分散することが困難である。したがって配合剤が不均一に分散され、これを粉砕しても、得られるトナーは流動性、現像性、耐久性、画像品質などに問題を有する。
また乳化重合法によるトナーは、重合性単量体と重合開始剤を、界面活性剤を含む水中で乳化して重合させ、得られた微小粒子を凝集・融着させて得られる。このトナーは不定形の粒子であり、前記したクリーニング性において懸濁重合トナーよりも優れている。しかし、懸濁重合トナーと同様、ポリエステルが使用し難い。さらに分子量の制御の困難性、使用する界面活性剤のトナー粒子形成後にこの界面活性剤が不要になるため除去が必要である。トナー表面の部分だけでも界面活性剤を除去しにくく、また、表面の界面活性剤を除去し得たとしてもトナー粒子内部に多量残存し、トナーの帯電の不安定性、帯電量分布のブロード化のみでなく、地汚れの原因ともなる。また、少量残存した場合には感光体や帯電ローラ、現像ローラ等を汚染し、本来の帯電能力の低下を引き起こすなど、問題がある。
しかし、上記した重合あるいは非重合湿式造粒法では、前記粉砕法における混練工程のような媒体の粘度が高く、高剪断力を印加してトナー材料を均一に混合させる工程を含んでいない。このため、均一で細かい着色剤の分散の達成は困難である。また、造粒工程の初期には均一分散状態が得られたとしても、液体中で着色剤の分散の安定性が悪化し、造粒工程で再凝集したり、あるいは着色剤がトナー油滴と水との界面に偏在して、色再現性や画像濃度が著しく悪化したり、また顔料が界面に偏在するためトナーの帯電性や安定性を損なうといった問題がある。
また特許文献2には、マスターバッチ中に顔料分散剤を添加して顔料の分散性を向上させる発明が開示されている。しかし、この発明をそのまま適用しても水系でトナー材料を乳化乃至分散させて良好なトナーを得るには未だ不満足である。
(1) 少なくとも結着樹脂、顔料、及び顔料分散剤を含むトナー材料を含有してなり、前記顔料分散剤の酸価が0.01mgKOH/g以上1mgKOH/g以下であり、かつアミン価が0.01mgKOH/g以上1mgKOH/g以下であり、前記トナー材料を含む溶解乃至分散液を水系媒体に分散乃至乳化して造粒されたことを特徴とするトナー。
(2) 前記顔料分散剤が、ポリエステル系顔料分散剤を含有する前記(1)に記載のトナー。
(3) 前記顔料分散剤が、ポリウレタン系顔料分散剤を含有する前記(1)に記載のトナー。
(4) 前記顔料分散剤が、ポリウレア系顔料分散剤を含有する前記(1)に記載のトナー。
(5) 前記顔料分散剤の融点が、20℃〜80℃である前記(1)〜(4)のいずれかに記載のトナー。
(6) 前記顔料分散剤の含有量が、顔料100質量部に対して1質量部以上50質量部以下である前記(1)〜(5)のいずれかに記載のトナー。
(7) 前記トナー材料が、さらにワックスを含有する前記(1)〜(7)のいずれかに記載のトナー。
(8) 前記ワックスがパラフィンワックスであることを特徴とする前記(7)に記載のトナー。
(9) 前記ワックスがマイクロクリスタリンワックスであることを特徴とする前記(7)に記載のトナー。
(10) 前記ワックスの融点が60℃〜100℃であることを特徴とする前記(7)〜(9)のいずれかに記載のトナー。
(11) 前記ワックスの融点が70℃〜90℃であることを特徴とする前記(7)〜(9)のいずれかに記載のトナー。
(12) 変性ポリエステル系樹脂からなる結着樹脂前駆体を含む分散液、及び微粒子分散剤を添加した油相を水系媒体中に投入し、前記結着樹脂前駆体と伸長乃至架橋する化合物を溶解させた後、前記油相を前記水系媒体中に分散させて乳化分散液とし、前記乳化分散液中で前記結着樹脂前駆体を架橋乃至伸長反応させて造粒される前記(1)〜(11)のいずれかに記載のトナー。
(13) トナーの体積平均粒径(Dv)と個数平均粒径(Dn)との比Dv/Dnが1.00〜1.30であり、該トナーの形状係数SF−1が110〜150であることを特徴とする請求項1から12のいずれかに記載のトナー。
(14) 前記(1)〜(13)のいずれかに記載のトナーを含有する現像剤。
(15) 静電潜像担持体上に静電潜像を形成する静電潜像形成工程と、前記静電潜像をトナーを用いて現像して可視像を形成する現像工程と、前記可視像を記録媒体に転写する転写工程と、前記記録媒体に転写された転写像を定着させる定着工程とを少なくとも含む画像形成方法であって、
前記トナーが、前記(1)〜(13)のいずれかに記載のトナーであることを特徴とする。
(16) 静電潜像担持体と、該静電潜像担持体上に静電潜像を形成する静電潜像形成手段と、前記静電潜像をトナーを用いて現像して可視像を形成する現像手段と、前記可視像を記録媒体に転写する転写手段と、前記記録媒体に転写された転写像を定着させる定着手段とを少なくとも有する画像形成装置であって、
前記トナーが、前記(1)〜(13)のいずれかに記載のトナーであることを特徴とする。
(17) 静電潜像担持体と、該静電潜像担持体上に形成された静電潜像をトナーを用いて現像し可視像を形成する現像手段とを少なくとも有し、画像形成装置本体に着脱可能なプロセスカートリッジであって、
前記トナーが、前記(1)〜(13)のいずれかに記載のトナーであることを特徴とする。
トナー製造の際に使用される顔料分散剤が酸価、アミン価を有すると、顔料分散剤にイオン結合性官能基を有するのが一般的である。顔料分散剤には、従来、これらのイオン結合性官能基が顔料表面に吸着などにより顔料の分散性を良好にするものとされている。本発明のような水系で造粒して得られるトナーでは、顔料分散剤上の前記したようなイオン結合性官能基は水とも親和性が高いので、顔料分散剤と吸着等されている顔料がトナーから水相に移るか、または顔料がトナー表面に偏在する。その結果トナーの着色力が低下したり、又、トナーの色再現性の低下が起こる惧れがある。
本発明のトナーに使用される顔料分散剤は実質的にイオン性官能基を持たないため、前述した問題が発生しない。また、トナー材料を溶解し、水相で乳化乃至は分散する製法でも、イオン性官能基を持たない顔料分散剤を使用して製造されたトナーは顔料の分散性も向上している。
すなわち本発明のトナーに使用される顔料分散剤はイオン性の基を実質的に持たないものである。より詳細には本発明のトナーに使用される顔料分散剤の酸価は、1mgKOH/g以下であり、かつ、顔料分散剤のアミン価が、1mgKOH/g以下である。たとえば本発明のトナーに使用される顔料分散剤の酸価は、0.01mgKOH/g以上1mgKOH/g以下であり、かつ、顔料分散剤のアミン価が、0.01mgKOH/g以上1mgKOH/g以下であることが好ましい。前記顔料分散剤の酸価およびアミン価が1mgKOH/gを超えると、トナー表面に顔料が偏在することがある。このトナー表面の顔料偏在すると顔料間の相互作用が強くなり顔料の分散安定性が悪くなる。またトナー表面の粘度が内部よりも高くなり、溶剤の除去工程の際にトナー表面での追従性が悪いため不定形化したトナーが得られると推定される。このように本発明では、実質的にイオン結合性官能基を有していない顔料分散剤を用いることによってトナーが得られるので、トナーの表面付近への顔料の偏在を防ぎ、上記した不具合の無いトナーが得られる。
本発明に使用される顔料分散剤は、上述した特性を満たすためにトナー中の含有量を最適にすることが好ましい。前記顔料分散剤のトナー中の含有量が少ない場合は顔料分散性が悪化し、トナー中の含有量が多い場合は、上述した保存性、帯電特性、定着特性が悪化する惧れがある。
本発明で使用される顔料分散剤の添加量は、顔料100質量部に対して1質量部以上100質量部以下が好ましく、5質量部〜50質量部がより好ましい。前記添加量が、顔料100質量部に対して1質量部未満であると、添加効果が少なく顔料を十分に分散して、安定化させることができないことがあり、100質量部を超えると、結着樹脂を可塑化したり、帯電特性が悪化したりなど、電子写真の品質面で悪化するとともにコスト的にも不利に働くことがある。
本発明のトナーは、トナー材料の溶解乃至分散液を水系媒体中に乳化乃至分散させて、造粒して得られる。
前記トナー材料としては、トナーを形成可能である限り特に制限はなく用いることができ、目的に応じて適宜選択することができ、単量体、重合体、活性水素基含有化合物、及び該活性水素基含有化合物と反応可能な重合体のいずれかと、顔料、顔料分散剤を少なくとも含み、更に必要に応じて、離型剤(ワックス類)、帯電制御剤などのその他の成分を含んでいる。
前記トナー材料の溶解乃至分散液は、有機溶剤を含むのが好ましい。即ち、前記トナー材料を前記有機溶剤に溶解乃至分散させて前記溶解乃至分散液を調製するのが好ましい。
また、前記有機溶剤を含む場合には、該有機溶剤はトナーの造粒時乃至造粒後に除去するのが好ましい。
前記有機溶剤の使用量としては、特に制限はなく、目的に応じて適宜選択することができ、例えば、前記トナー材料100質量部に対し40〜300質量部が好ましく、60〜140質量部がより好ましく、80〜120質量部が更に好ましい。
前記水系媒体としては、特に制限はなく、公知のものの中から適宜選択することができ、例えば、水、水と混和可能な溶剤、これらの混合物、などが挙げられる。これらの中でも、水が特に好ましい。
前記水と混和可能な溶剤としては、水と混和可能であれば特に制限はなく、例えば、アルコール、ジメチルホルムアミド、テトラヒドロフラン、セルソルブ類、低級ケトン類、などが挙げられる。
前記アルコールとしては、例えば、メタノール、イソプロパノール、エチレングリコール等が挙げられる。前記低級ケトン類としては、例えば、アセトン、メチルエチルケトン等が挙げられる。
これらは、1種単独で使用してもよいし、2種以上を併用してもよい。
前記トナー材料の溶解乃至分散液の前記水系媒体中への乳化乃至分散は、前記トナー材料の溶解乃至分散液を前記水系媒体中で攪拌しながら分散させるのが好ましい。
前記分散の方法としては特に制限はなく、公知の分散機等を用いて適宜選択することができる。この分散機としては、例えば、低速せん断式分散機、高速剪断式分散機、摩擦式分散機、高圧ジェット式分散機、超音波分散機、などが挙げられる。これらの中でも、前記分散体(油滴)の粒径を2〜20μmに制御することができる点で、高速剪断式分散機が好ましい。
前記造粒は、懸濁重合法、乳化重合凝集法、溶解懸濁法等を用いてトナーを造粒する方法、後述する接着性基材を生成しつつ該接着性基材による粒子を得ることによりトナーを造粒する方法などが挙げられる。これらの中でも、前記接着性基材を生成しつつトナーを造粒する方法が好ましい。
前記懸濁重合法は、油溶性重合開始剤、重合性単量体中に着色剤、離型剤等を分散し、界面活性剤、その他固体分散剤等が含まれる水系媒体中で後に述べる乳化法によって乳化分散する。その後重合反応を行い粒子化した後に、本発明におけるトナー粒子表面に無機微粒子を付着させる湿式処理を行えばよい。その際、余剰にある界面活性剤等を洗浄除去したトナー粒子に処理を施すことが好ましい。
このような造粒方法を用いて形成されるトナーは、接着性基材を含み、更に必要に応じて適宜選択した、顔料、顔料分散剤、離型剤、帯電制御剤等のその他の成分を含んでなる。
本発明のトナーに用いられる顔料としては、公知の顔料が使用できる。例えば、カーボンブラック、鉄黒、ナフトールイエローS、ハンザイエロー(10G、5G、G)、カドミウムイエロー、黄色酸化鉄、黄土、黄鉛、チタン黄、ポリアゾイエロー、オイルイエロー、ハンザイエロー(GR、A、RN、R)、ピグメントイエローL、ベンジジンイエロー(G、GR)、パーマネントイエロー(NCG)、バルカンファストイエロー(5G、R)、タートラジンレーキ、キノリンイエローレーキ、アンスラザンイエローBGL、イソインドリノンイエロー、ベンガラ、鉛丹、鉛朱、カドミウムレッド、カドミウムマーキュリレッド、アンチモン朱、パーマネントレッド4R、パラレッド、ファイセーレッド、パラクロルオルトニトロアニリンレッド、リソールファストスカーレットG、ブリリアントファストスカーレット、ブリリアントカーミンBS、パーマネントレッド(F2R、F4R、FRL、FRLL、F4RH)、ファストスカーレットVD、ベルカンファストルビンB、ブリリアントスカーレットG、リソールルビンGX、パーマネントレッドF5R、ブリリアントカーミン6B、ピグメントスカーレット3B、ボルドー5B、トルイジンマルーン、パーマネントボルドーF2K、ヘリオボルドーBL、ボルドー10B、ボンマルーンライト、ボンマルーンメジアム、エオシンレーキ、ローダミンレーキB、ローダミンレーキY、アリザリンレーキ、チオインジゴレッドB、チオインジゴマルーン、オイルレッド、キナクリドンレッド、ピラゾロンレッド、ポリアゾレッド、クロームバーミリオン、ベンジジンオレンジ、ペリノンオレンジ、オイルオレンジ、コバルトブルー、セルリアンブルー、アルカリブルーレーキ、ピーコックブルーレーキ、ビクトリアブルーレーキ、無金属フタロシアニンブルー、フタロシアニンブルー、ファストスカイブルー、インダンスレンブルー(RS、BC)、インジゴ、群青、紺青、アントラキノンブルー、ファストバイオレットB、メチルバイオレットレーキ、コバルト紫、マンガン紫、ジオキサンバイオレット、アントラキノンバイオレット、クロムグリーン、ジンクグリーン、酸化クロム、ピリジアン、エメラルドグリーン、ピグメントグリーンB、ナフトールグリーンB、グリーンゴールド、アシッドグリーンレーキ、マラカイトグリーンレーキ、フタロシアニングリーン、アントラキノングリーン、酸化チタン、亜鉛華、リトポン及びそれらの混合物が使用できる。
これら顔料の含有量はトナーに対して通常1〜15wt%、好ましくは3〜10wt%である。
マスターバッチの製造又はマスターバッチとともに混練されるバインダー樹脂としては、先に挙げた変性、未変性ポリエステル樹脂の他にポリスチレン、ポリp−クロロスチレン、ポリビニルトルエンなどのスチレン及びその置換体の重合体;スチレン−p−クロロスチレン共重合体、スチレン−プロピレン共重合体、スチレン−ビニルトルエン共重合体、スチレン−ビニルナフタリン共重合体、スチレン−アクリル酸メチル共重合体、スチレン−アクリル酸エチル共重合体、スチレン−アクリル酸ブチル共重合体、スチレン−アクリル酸オクチル共重合体、スチレン−メタクリル酸メチル共重合体、スチレン−メタクリル酸エチル共重合体、スチレン−メタクリル酸ブチル共重合体、スチレン−α−クロルメタクリル酸メチル共重合体、スチレン−アクリロニトリル共重合体、スチレン−ビニルメチルケトン共重合体、スチレン−ブタジエン共重合体、スチレン−イソプレン共重合体、スチレン−アクリロニトリル−インデン共重合体、スチレン−マレイン酸共重合体、スチレン−マレイン酸エステル共重合体などのスチレン系共重合体;ポリメチルメタクリレート、ポリブチルメタクリレート、ポリ塩化ビニル、ポリ酢酸ビニル、ポリエチレン、ポリプロピレン、ポリエステル、ウレタン、ウレア変性ポリエステル、エポキシ樹脂、エポキシポリオール樹脂、ポリウレタン、ポリアミド、ポリビニルブチラール、ポリアクリル酸樹脂、ロジン、変性ロジン、テルペン樹脂、脂肪族又は脂環族炭化水素樹脂、芳香族系石油樹脂、塩素化パラフィン、パラフィンワックスなどが挙げられ、単独あるいは混合して使用できる。
この際、顔料と樹脂の相互作用を高めるために、有機溶剤を用いることができる。
前記接着性基材は、紙等の記録媒体に対し接着性を示し、前記活性水素基含有化合物及び該活性水素基含有化合物と反応可能な重合体を前記水系媒体中で反応させてなる接着性ポリマーを少なくとも含み、更に公知の結着樹脂から適宜選択される結着樹脂を含んでいてもよい。
前記接着性基材は、目的に応じて適宜選択されるが、ポリエステル系樹脂等が好適に用いられる。
なお、活性水素基を有する化合物と、活性水素基に対する反応性を有する重合体の伸長反応、架橋反応等を停止させるには、反応停止剤を用いることができる。反応停止剤を用いると、接着性基材の分子量等を所望の範囲に制御することができる。反応停止剤の具体例としては、ジエチルアミン、ジブチルアミン、ブチルアミン、ラウリルアミン等のモノアミン及びこれらのアミノ基をブロックしたケチミン化合物等が挙げられる。
アミン類のアミノ基の当量に対するポリエステルプレポリマーのイソシアネート基の当量の比は、1/3〜3であることが好ましく、1/2〜2がより好ましく、2/3〜1.5が特に好ましい。この比が、1/3未満であると、低温定着性が低下することがあり、3を超えると、ウレア変性ポリエステル系樹脂の分子量が低くなり、耐ホットオフセット性が低下することがある。
前記プレポリマーが有する活性水素基と反応可能な官能基としては、イソシアネート基、エポキシ基、カルボキシル基、化学構造式−COC−で示される官能基等が挙げられるが、中でも、イソシアネート基が好ましい。プレポリマーは、このような官能基の一つを有してもよいし、二種以上を有してもよい。
三価以上のカルボン酸としては、三価以上の芳香族カルボン酸等を用いることができる。三価以上の芳香族カルボン酸の炭素数は、9〜20であることが好ましく、具体的には、トリメリット酸、ピロメリット酸等が挙げられる。
ポリカルボン酸としては、ジカルボン酸、三価以上のカルボン酸及びジカルボン酸と三価以上のカルボン酸の混合物のいずれかの酸無水物又は低級アルキルエステルを用いることもできる。低級アルキルエステルの具体例としては、メチルエステル、エチルエステル、イソプロピルエステル等が挙げられる。
ジカルボン酸と三価以上のカルボン酸を混合して用いる場合、ジカルボン酸に対する三価以上のカルボン酸の質量比率は、0.0質量1%〜10質量%であることが好ましく、0.01質量%〜1質量%がより好ましい。
ポリイソシアネートと、水酸基を有するポリエステル樹脂を反応させる場合、ポリエステル樹脂の水酸基に対するポリイソシアネートのイソシアネート基の当量比は、通常、1〜5であることが好ましく、1.2〜4がより好ましく、1.5〜3が特に好ましい。当量比が5を超えると、低温定着性が低下することがあり、1未満であると、耐オフセット性が低下することがある。
活性水素基に対する反応性を有する重合体の質量平均分子量は、1000〜30000が好ましく、1500〜15000がより好ましい。前記質量平均分子量が、1000未満であると、耐熱保存性が低下することがあり、30000を超えると、低温定着性が低下することがある。
ここで、前記GPC測定は、例えば、以下のようにして行うことができる。まず、40℃のヒートチャンバー中でカラムを安定させる。この温度でカラム溶媒として、テトラヒドロフランを毎分1mlの流速で流し、試料濃度を0.05質量%〜0.6質量%に調整したテトラヒドロフラン溶液を50〜200μl注入して測定する。なお、分子量の測定に当たっては、数種の標準試料により作成された検量線の対数値とカウント数との関係から算出する。検量線作成用の標準試料としては、分子量が6×102、2.1×102、4×102、1.75×104、1.1×105、3.9×105、8.6×105、2×106及び4.48×106の単分散ポリスチレン(Pressure Chemical社製又は東洋ソーダ工業株式会社製)を用いることができる。このとき、10種類程度の標準試料を用いることが好ましい。なお、検出器としては、屈折率検出器を用いることができる。
前記未変性ポリエステル樹脂としては、ポリオールとポリカルボン酸の重縮合物等が挙げられる。前記未変性ポリエステル樹脂は、その一部がウレア変性ポリエステル系樹脂と相溶していること、即ち、互いに相溶可能な類似の構造であることが、低温定着性及び耐ホットオフセット性の点で好ましい。
未変性ポリエステル樹脂の水酸基価は、5mgKOH/g以上であることが好ましく、10mgKOH/g〜120mgKOH/gがより好ましく、20mgKOH/g〜80mgKOH/gが更に好ましい。前記水酸基価が、5mgKOH/g未満であると、耐熱保存性と低温定着性とが両立しにくくなることがある。
前記未変性ポリエステル樹脂の酸価は、1.0mgKOH/g〜50.0mgKOH/gであることが好ましく、1.0mgKOH/g〜30.0mgKOH/gがより好ましい。これにより、トナーは、負帯電しやすくなる。
本発明のトナーは、上記成分以外にも、離型剤、帯電制御剤、樹脂微粒子、無機微粒子、流動性向上剤、クリーニング性向上剤、磁性材料、金属石鹸等を更に含有することができる。
前記離型剤としては、特に制限はなく、目的に応じて公知のものの中から適宜選択することができるか、パラフィンワックス、マイクロクリスタリンワックスが特に優れている。ワックスによる他部材への汚染防止の観点から、マイクロクリスタリンワックスがより優れている。
前記帯電制御剤としては、特に制限はなく、公知のものの中から目的に応じて適宜選択することができるが、有色材料を用いると色調が変化することがあるため、無色又は白色に近い材料を用いることが好ましい。具体的には、トリフェニルメタン系染料、モリブデン酸キレート顔料、ローダミン系染料、アルコキシ系アミン、フッ素変性四級アンモニウム塩を含む四級アンモニウム塩、アルキルアミド、リンの単体又はその化合物、タングステンの単体又はその化合物、フッ素系界面活性剤、サリチル酸の金属塩、サリチル酸誘導体の金属塩等が挙げられる。これらは、1種単独で使用してもよいし、2種以上を併用してもよい。
前記帯電制御剤は、マスターバッチと共に溶融混練された後に溶解乃至分散してもよく、トナーの各成分と共に溶媒中で溶解乃至分散してもよく、トナーを製造した後にトナーの表面に固定してもよい。
前記樹脂粒子は、水系媒体中で水性分散液を形成しうる樹脂であれば特に制限はなく、公知の樹脂の中から目的に応じて適宜選択することができ、熱可塑性樹脂であってもよいし、熱硬化性樹脂であってもよい。具体的には、ビニル樹脂、ポリウレタン樹脂、エポキシ樹脂、ポリエステル樹脂、ポリアミド樹脂、ポリイミド樹脂、ケイ素樹脂、フェノール樹脂、メラミン樹脂、尿素樹脂、アニリン樹脂、アイオノマー樹脂、ポリカーボネート樹脂等が挙げられる。中でも、微細な球状の樹脂粒子の水性分散液が得られやすいことから、ビニル樹脂、ポリウレタン樹脂、エポキシ樹脂及びポリエステル樹脂からなる群より選択される一種以上の樹脂であることが好ましい。これらは、1種単独で使用してもよいし、2種以上を併用してもよい。
前記無機粒子は、特に制限はなく、目的に応じて公知のものの中から適宜選択することができ、具体的には、シリカ、アルミナ、酸化チタン、チタン酸バリウム、チタン酸マグネシウム、チタン酸カルシウム、チタン酸ストロンチウム、酸化亜鉛、酸化スズ、ケイ砂、クレー、雲母、ケイ灰石、ケイソウ土、酸化クロム、酸化セリウム、ベンガラ、三酸化アンチモン、酸化マグネシウム、酸化ジルコニウム、硫酸バリウム、炭酸バリウム、炭酸カルシウム、炭化ケイ素、窒化ケイ素等が挙げられる。これらは、1種単独で使用してもよいし、2種以上を併用してもよい。
トナー中の無機粒子の含有量は、0.01質量%〜5.0質量%であることが好ましく、0.01質量%〜5.0質量%がより好ましい。
流動性向上剤とは、表面処理を行って疎水性を上げ、高湿度下においても流動特性や帯電特性の悪化を防止する剤のことであり、例えば、シランカップリング剤、シリル化剤、フッ化アルキル基を有するシランカップリング剤、有機チタネート系カップリング剤、アルミニウム系のカップリング剤、シリコーンオイル、変性シリコーンオイル、等が挙げられる。シリカ、酸化チタンなどは、このような流動性向上剤により表面処理行い、疎水性シリカ、疎水性酸化チタンとして使用するのが特に好ましい。
前記クリーニング性向上剤をトナーに添加すると、感光体や一次転写媒体に残存する転写後の現像剤が除去されやすくなる。クリーニング性向上剤の具体例としては、ステアリン酸亜鉛、ステアリン酸カルシウム、ステアリン酸等の脂肪酸金属塩、ポリメタクリル酸メチル粒子、ポリスチレン粒子等のソープフリー乳化重合を用いて得られる樹脂粒子等が挙げられる。樹脂粒子は、粒度分布が狭いことが好ましく、体積平均粒子径が0.01μm〜1μmであることが好ましい。
前記磁性材料としては、特に制限はなく、目的に応じて公知のものの中から適宜選択することができ、鉄粉、マグネタイト、フェライト等が挙げられる。これらの中でも、色調の点で白色の磁性材料が好ましい。
前記重合法によるトナーの製造方法としては、接着性基材を生成しながら、トナーの粒子を形成する方法が挙げられ、これを以下に示す。このような方法においては、水系媒体相の調製、トナー材料を含有する液体の調製、トナー材料の乳化又は分散、接着性基材の生成、溶媒の除去、活性水素基に対する反応性を有する重合体の合成、活性水素基を有する化合物の合成等を行う。
水系媒体の調製は、樹脂粒子を水系媒体に分散させることにより行うことができる。樹脂粒子の水系媒体中の添加量は、0.5質量%〜10質量%が好ましい。
トナー材料を含有する液体の調製は、溶媒中に、活性水素基を有する化合物、活性水素基に対する反応性を有する重合体、顔料、離型剤、顔料分散剤、帯電制御剤、未変性ポリエステル樹脂等のトナー材料を、溶解又は分散させることにより行うことができる。
なお、トナー材料の中で、活性水素基に対する反応性を有する重合体以外の成分は、樹脂粒子を水系媒体に分散させる際に水系媒体中に添加混合してもよいし、トナー材料を含有する液体を水系媒体に添加する際に、水系媒体に添加してもよい。
トナー材料の乳化又は分散は、トナー材料を含有する液体を、水系媒体中に分散させることにより行うことができる。そして、トナー材料を乳化又は分散させる際に、活性水素基を有する化合物と活性水素基に対する反応性を有する重合体を伸長反応及び/又は架橋反応させることにより、接着性基材が生成する。
ウレア変性ポリエステル系樹脂等の接着性基材は、例えば、イソシアネート基を有するポリエステルプレポリマー等の活性水素基に対する反応性を有する重合体を含有する液体を、アミン類等の活性水素基を含有する化合物と共に、水系媒体中で乳化又は分散させ、水系媒体中で両者を伸長反応及び/又は架橋反応させることにより生成させてもよく、トナー材料を含有する液体を、予め活性水素基を有する化合物を添加した水系媒体中で乳化又は分散させ、水系媒体中で両者を伸長反応及び/又は架橋反応させることにより生成させてもよく、トナー材料を含有する液体を水系媒体中で乳化又は分散させた後で、活性水素基を有する化合物を添加し、水系媒体中で粒子界面から両者を伸長反応及び/又は架橋反応させることにより生成させてもよい。なお、粒子界面から両者を伸長反応及び/又は架橋反応させる場合、生成するトナーの表面に優先的にウレア変性ポリエステル樹脂が形成され、トナー中にウレア変性ポリエステル樹脂の濃度勾配を設けることもできる。
水系媒体中において、イソシアネート基を有するポリエステルプレポリマー等の活性水素基と反応可能な重合体を含有する分散液を安定に形成する方法としては、水系媒体相中に、活性水素基に対する反応性を有する重合体、顔料、顔料分散剤、離型剤、帯電制御剤、未変性ポリエステル樹脂等のトナー材料を溶媒に溶解又は分散させて調製した液体を添加し、せん断力により分散させる方法等が挙げられる。
高速せん断式分散機を用いた場合、回転数、分散時間、分散温度等の条件は、目的に応じて適宜選択することができる。回転数は、1,000〜30,000rpmであることが好ましく、5,000〜20,000rpmがより好ましい。分散時間は、バッチ方式の場合、0.1〜5分であることが好ましく、分散温度は、加圧下において、150℃以下であることが好ましく、40℃〜98℃がより好ましい。なお、分散温度は、高温である方が一般に分散が容易である。
前記乳化・分散剤は、目的に応じて適宜選択することができ、界面活性剤、難水溶性の無機化合物分散剤、高分子系保護コロイド等が挙げられるが、界面活性剤が好ましい。これらは、1種単独で使用してもよいし、2種以上を併用してもよい。
前記陰イオン界面活性剤としては、例えばアルキルベンゼンスルホン酸塩、α−オレフィンスルホン酸塩、リン酸エステル等が挙げられ、フルオロアルキル基を有するものが好適に用いられる。前記フルオロアルキル基を有する陰イオン界面活性剤としては、炭素数が2〜10のフルオロアルキルカルボン酸又はその金属塩、パーフルオロオクタンスルホニルグルタミン酸ジナトリウム、3−[ω−フルオロアルキル(:炭素数6〜11(以下、C6〜C11などと記載する))オキシ]−1−アルキル(C3〜C4)スルホン酸ナトリウム、3−[ω−フルオロアルカノイル(C6〜C8)−N−エチルアミノ]−1−プロパンスルホン酸ナトリウム、フルオロアルキル(C11〜C20)カルボン酸又はその金属塩、パーフルオロアルキルカルボン酸(C7〜C13)又はその金属塩、パーフルオロアルキル(C4〜C12)スルホン酸又はその金属塩、パーフルオロオクタンスルホン酸ジエタノールアミド、N−プロピル−N−(2−ヒドロキシエチル)パーフルオロオクタンスルホンアミド、パーフルオロアルキル(C6〜C10)スルホンアミドプロピルトリメチルアンモニウム塩、パーフルオロアルキル(C6〜C10)−N−エチルスルホニルグリシン塩、モノパーフルオロアルキル(C6〜C16)エチルリン酸エステル等が挙げられる。
前記両性界面活性剤としては、例えばアラニン、ドデシルジ(アミノエチル)グリシン、ジ(オクチルアミノエチル)グリシン、N−アルキル−N,N−ジメチルアンモニウムべタイン等が挙げられる。
前記難水溶性の無機化合物分散剤としては、例えばリン酸三カルシウム、炭酸カルシウム、酸化チタン、コロイダルシリカ、ヒドロキシアパタイト等が挙げられる。
高分子系保護コロイドとしては、例えばカルボキシル基を有するモノマー、水酸基を有する(メタ)アクリル酸アルキル、ビニルエーテル、カルボン酸ビニル、アミドモノマー、酸塩化物のモノマー、窒素原子又はその複素環を有するモノマー等を重合することにより得られるホモポリマー又はコポリマー、ポリオキシエチレン系樹脂、セルロース類等が挙げられる。なお、上記のモノマーを重合することにより得られるホモポリマー又はコポリマーは、ビニルアルコール由来の構成単位を有するものも含む。
前記分散剤としては、リン酸カルシウム塩等の酸、アルカリに溶解可能なもの等が挙げられる。分散剤として、リン酸カルシウムを用いた場合は、塩酸等でカルシウム塩を溶解させて、水洗する方法、酵素で分解する方法等を用いて、リン酸カルシウム塩を除去することができる。
接着性基材を生成させる際の伸長反応及び/又は架橋反応には、触媒を用いることができる。触媒の具体例としては、ジブチルスズラウレート、ジオクチルスズラウレート等が挙げられる。
有機溶媒が除去されると、トナー母体粒子が形成される。トナー母体粒子に対しては、洗浄、乾燥等を行うことができ、更に分級等を行うことができる。分級は、液中でサイクロン、デカンター、遠心分離等により、微粒子部分を取り除くことにより行ってもよいし、乾燥後に分級操作を行ってもよい。
得られたトナー母体粒子は、着色剤、離型剤、帯電制御剤等の粒子と混合してもよい。このとき、機械的衝撃力を印加することにより、トナー母体粒子の表面から離型剤等の粒子が脱離するのを抑制することができる。
機械的衝撃力を印加する方法としては、高速で回転する羽根を用いて混合物に衝撃力を印加する方法、高速気流中に混合物を投入し、加速させて粒子同士又は粒子を適当な衝突板に衝突させる方法等が挙げられる。この方法に用いる装置としては、オングミル(ホソカワミクロン社製)、I式ミル(日本ニューマチック社製)を改造して粉砕エアー圧カを下げた装置、ハイブリダイゼイションシステム(奈良機械製作所製)、クリプトロンシステム(川崎重工業社製)、自動乳鉢等が挙げられる。
本発明のトナーの体積平均粒径は、3μm〜8μmであることが好ましく、4μm〜7μmがより好ましい。前記体積平均粒径が、3μm未満であると、二成分現像剤では、現像装置における長期の撹拌においてキャリアの表面にトナーが融着し、キャリアの帯電能力を低下させることがある。また、一成分現像剤では、現像ローラへのトナーのフィルミングや、トナーを薄層化するブレード等の部材へのトナー融着が発生することがある。一方、前記体積平均粒子径が、8μmを超えると、高解像で高画質の画像を得ることが難しくなり、現像剤中のトナーの収支が行われた場合にトナーの粒子径の変動が大きくなることがある。
ここで、前記針入度は、針入度試験(JIS K2235−1991)により測定することができる。具体的には、50mlのガラス容器にトナーを充填し、50℃の恒温槽に20時間放置した後、トナーを室温まで冷却して、針入度試験を行う。なお、針入度の値が大きい程、耐熱保存性が優れることを示している。
トナーの軟化温度は、30℃以上であることが好ましく、50℃〜90℃がより好ましい。前記軟化温度が、30℃未満であると、耐熱保存性が悪化することがある。
本発明のトナーの流出開始温度は、60℃以上であることが好ましく、80℃〜120℃がより好ましい。流出開始温度が、60℃未満であると、耐熱保存性及び耐オフセット性の少なくとも一方が低下することがある。
本発明のトナーの1/2法軟化点は、90℃以上であることが好ましく、100℃〜170℃がより好ましい。1/2法軟化点が、90℃未満であると、耐オフセット性が悪化することがある。
本発明のトナーを用いて形成される画像の濃度は、1.40以上であることが好ましく、1.45以上がより好ましく、1.50以上が更に好ましい。前記画像濃度が、1.40未満であると、画像濃度が低く、高画質が得られないことがある。前記画像濃度は、タンデム型カラー画像形成装置(imagio Neo 450、株式会社リコー製)を用いて、定着ローラの表面温度を160±2℃として、複写紙タイプ 6200(株式会社リコー製)に現像剤の付着量が1.00±0.1mg/cm2であるベタ画像を形成し、得られたベタ画像における任意の5箇所の画像濃度を、分光計938 スペクトロデンシトメータ(X−ライト社製)を用いて測定し、その平均値を算出することにより、求めることができる。
本発明の現像剤は、本発明のトナーを含有し、キャリア等の適宜選択されるその他の成分を更に含有してもよい。このため、転写性、帯電性等に優れ、高画質な画像を安定に形成することができる。なお、現像剤は、一成分現像剤であってもよいし、二成分現像剤であってもよいが、近年の情報処理速度の向上に対応した高速プリンタ等に使用する場合には、寿命が向上することから、二成分現像剤が好ましい。
本発明の現像剤を一成分現像剤として用いる場合、トナーの収支が行われても、トナーの粒子径の変動が少なく、現像ローラへのトナーのフィルミングや、トナーを薄層化するブレード等の部材へのトナーの融着が少なく、現像装置における長期の攪拌においても、良好で安定した現像性及び画像が得られる。
前記キャリアは、目的に応じて適宜選択することができるが、芯材と、芯材を被覆する樹脂層を有するものが好ましい。
芯材の材料は、公知のものの中から適宜選択することができ、50emu/g〜90emu/gのマンガン−ストロンチウム系材料、マンガン−マグネシウム系材料等が挙げられる。また、画像濃度を確保するためには、100emu/g以上の鉄粉、75〜120emu/gのマグネタイト等の高磁化材料を用いることが好ましい。また、穂立ち状態となっている現像剤の感光体に対する衝撃を緩和でき、高画質化に有利であることから、30〜80emu/gの銅−亜鉛系等の低磁化材料を用いることが好ましい。これらは、単独で使用してもよいし、2種以上を併用してもよい。
前記芯材の体積平均粒子径は、10μm〜150μmであることが好ましく、40μm〜100μmがより好ましい。前記体積平均粒子径が、10μm未満であると、キャリア中に微粉が多くなり、一粒子当たりの磁化が低下してキャリアの飛散が生じることがあり、150μmを超えると、比表面積が低下し、トナーの飛散が生じることがあり、ベタ部分の多いフルカラーでは、特に、ベタ部の再現が悪くなることがある。
前記樹脂層は、シリコーン樹脂等を溶媒に溶解させて塗布液を調製した後、塗布液を芯材の表面に公知の塗布方法を用いて塗布、乾燥した後、焼き付けを行うことにより形成することができる。塗布方法としては、浸漬塗工法、スプレー法、ハケ塗り法等を用いることができる。前記溶媒としては、特に制限はなく、目的に応じて適宜選択することができ、トルエン、キシレン、メチルエチルケトン、メチルイソブチルケトン、酢酸ブチルセロソルブ等が挙げられる。焼き付けは、外部加熱方式であってもよいし、内部加熱方式であってもよく、固定式電気炉、流動式電気炉、ロータリー式電気炉、バーナー炉等を用いる方法、マイクロ波を用いる方法等が挙げられる。
二成分現像剤中のキャリアの含有量は、90質量%〜98質量%であることが好ましく、93質量%〜97質量%がより好ましい。
本発明の現像剤は、磁性一成分現像方法、非磁性一成分現像方法、二成分現像方法等の公知の各種電子写真法による画像形成に用いることができる。
本発明のトナー入り容器は、本発明のトナーを有する。なお、本発明のトナー入り容器は、本発明の現像剤を有する場合を含む。
前記トナー入り容器の容器は、公知のものの中から適宜選択することができ、容器本体とキャップを有するもの等が好適に用いられる。
容器本体の大きさ、形状、構造、材質等は、目的に応じて適宜選択することができる。形状は、円筒状等であることが好ましく、内周面にスパイラル状の凹凸が形成され、スパイラル部の一部又は全てが蛇腹機能を有しているもの等が好ましい。このような容器本体は、回転させることにより内容物であるトナーを排出口側に移行させることができる。
容器本体の材質は、寸法精度がよい材料であることが好ましく、ポリエステル樹脂、ポリエチレン、ポリプロピレン、ポリスチレン、ポリ塩化ビニル、ポリアクリル酸、ポリカーボネート樹脂、ABS樹脂、ポリアセタール樹脂等の樹脂が挙げられる。
本発明のトナー入り容器は、保存、搬送等が容易であり、取り扱い性に優れ、プロセスカートリッジ、画像形成装置等に、着脱可能に取り付けてトナーを補給することができる。
本発明のプロセスカートリッジは、静電潜像を担持する静電潜像担持体と、該静電潜像担持体上に担持された静電潜像を、現像剤を用いて現像し可視像を形成する現像手段とを、少なくとも有してなり、更に必要に応じて適宜選択したその他の手段を有してなる。
前記現像手段としては、本発明の前記トナー乃至前記現像剤を収容する現像剤収容器と、該現像剤収容器内に収容されたトナー乃至現像剤を担持しかつ搬送する現像剤担持体とを、少なくとも有してなり、更に、担持させるトナー層厚を規制するための層厚規制部材等を有していてもよい。
前記プロセスカートリッジは、各種電子写真方式の画像形成装置に着脱可能に備えさせることができ、後述する本発明の画像形成装置に着脱可能に備えさせるのが好ましい。
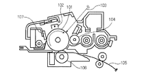
次に、図1に示すプロセスカートリッジによる画像形成プロセスについて示すと、静電潜像担持体101は、矢印方向に回転しながら、帯電手段102による帯電、露光手段(不図示)による露光103により、その表面に露光像に対応する静電潜像が形成される。この静電潜像は、現像手段104で現像され、得られた可視像は転写手段108により、記録媒体105に転写され、プリントアウトされる。次いで、像転写後の静電潜像担持体表面は、クリーニング手段107によりクリーニングされ、更に除電手段(不図示)により除電されて、再び、以上の操作を繰り返すものである。
本発明の画像形成方法は、静電潜像形成工程と、現像工程と、転写工程と、定着工程とを少なくとも含み、更に必要に応じて適宜選択したその他の工程、例えば、除電工程、クリーニング工程、リサイクル工程、制御工程等を含む。
本発明の画像形成装置は、静電潜像担持体と、静電潜像形成手段と、現像手段と、転写手段と、定着手段とを少なくとも有してなり、更に必要に応じて適宜選択したその他の手段、例えば、除電手段、クリーニング手段、リサイクル手段、制御手段等を有する。
前記静電潜像担持体(以下、「電子写真感光体」、「感光体」、「像担持体」と称することがある)としては、その材質、形状、構造、大きさ、等について特に制限はなく、公知のものの中から適宜選択することができるが、その形状としてはドラム状が好適に挙げられ、その材質としては、例えばアモルファスシリコン、セレン等の無機感光体、ポリシラン、フタロポリメチン等の有機感光体、などが挙げられる。これらの中でも、長寿命性の点でアモルファスシリコン等が好ましい。
前記静電潜像の形成は、例えば、前記静電潜像担持体の表面を一様に帯電させた後、像様に露光することにより行うことができ、前記静電潜像形成手段により行うことができる。前記静電潜像形成手段は、例えば、前記静電潜像担持体の表面を一様に帯電させる帯電器と、前記静電潜像担持体の表面を像様に露光する露光器とを少なくとも備える。
前記帯電器としては、特に制限はなく、目的に応じて適宜選択することができるが、例えば、導電性又は半導電性のロール、ブラシ、フィルム、ゴムブレード等を備えたそれ自体公知の接触帯電器、コロトロン、スコロトロン等のコロナ放電を利用した非接触帯電器、などが挙げられる。
前記露光器としては、前記帯電器により帯電された前記静電潜像担持体の表面に、形成すべき像様に露光を行うことができる限り特に制限はなく、目的に応じて適宜選択することができるが、例えば、複写光学系、ロッドレンズアレイ系、レーザー光学系、液晶シャッタ光学系、などの各種露光器が挙げられる。
なお、本発明においては、前記静電潜像担持体の裏面側から像様に露光を行う光背面方式を採用してもよい。
前記現像工程は、前記静電潜像を、本発明の前記トナー乃至前記現像剤を用いて現像して可視像を形成する工程である。
前記可視像の形成は、例えば、前記静電潜像を本発明の前記トナー乃至前記現像剤を用いて現像することにより行うことができ、前記現像手段により行うことができる。
前記現像手段は、例えば、本発明の前記トナー乃至前記現像剤を用いて現像することができる限り、特に制限はなく、公知のものの中から適宜選択することができ、例えば、本発明の前記トナー乃至現像剤を収容し、前記静電潜像に該トナー乃至該現像剤を接触又は非接触的に付与可能な現像器を少なくとも有するものが好適に挙げられ、前記トナー入り容器を備えた現像器などがより好ましい。
前記現像器内では、例えば、前記トナーと前記キャリアとが混合攪拌され、その際の摩擦により該トナーが帯電し、回転するマグネットローラの表面に穂立ち状態で保持され、磁気ブラシが形成される。該マグネットローラは、前記静電潜像担持体(感光体)近傍に配置されているため、該マグネットローラの表面に形成された前記磁気ブラシを構成する前記トナーの一部は、電気的な吸引力によって該静電潜像担持体(感光体)の表面に移動する。その結果、前記静電潜像が該トナーにより現像されて該静電潜像担持体(感光体)の表面に該トナーによる可視像が形成される。
前記転写工程は、前記可視像を記録媒体に転写する工程であるが、中間転写体を用い、該中間転写体上に可視像を一次転写した後、該可視像を前記記録媒体上に二次転写する態様が好ましく、前記トナーとして二色以上、好ましくはフルカラートナーを用い、可視像を中間転写体上に転写して複合転写像を形成する第一次転写工程と、該複合転写像を記録媒体上に転写する第二次転写工程とを含む態様がより好ましい。
前記転写は、例えば、前記可視像を転写帯電器を用いて前記静電潜像担持体(感光体)を帯電することにより行うことができ、前記転写手段により行うことができる。前記転写手段としては、可視像を中間転写体上に転写して複合転写像を形成する第一次転写手段と、該複合転写像を記録媒体上に転写する第二次転写手段とを有する態様が好ましい。
なお、前記中間転写体としては、特に制限はなく、目的に応じて公知の転写体の中から適宜選択することができ、例えば、転写ベルト等が好適に挙げられる。
前記転写器としては、コロナ放電によるコロナ転写器、転写ベルト、転写ローラ、圧力転写ローラ、粘着転写器、などが挙げられる。
なお、前記記録媒体としては、特に制限はなく、公知の記録媒体(記録紙)の中から適宜選択することができる。
前記定着装置としては、特に制限はなく、目的に応じて適宜選択することができるが、公知の加熱加圧手段が好適である。前記加熱加圧手段としては、加熱ローラと加圧ローラとの組合せ、加熱ローラと加圧ローラと無端ベルトとの組合せ、などが挙げられる。
前記加熱加圧手段における加熱は、80℃〜200℃が好ましい。
なお、本発明においては、目的に応じて、前記定着工程及び定着手段と共にあるいはこれらに代えて、例えば、公知の光定着器を用いてもよい。
前記除電手段としては、特に制限はなく、前記静電潜像担持体に対し除電バイアスを印加することができればよく、公知の除電器の中から適宜選択することができ、例えば、除電ランプ等が好適に挙げられる。
前記クリーニング手段としては、特に制限はなく、前記静電潜像担持体上に残留する前記電子写真トナーを除去することができればよく、公知のクリーナの中から適宜選択することができ、例えば、磁気ブラシクリーナ、静電ブラシクリーナ、磁気ローラクリーナ、ブレードクリーナ、ブラシクリーナ、ウエブクリーナ等が好適に挙げられる。
前記リサイクル手段としては、特に制限はなく、公知の搬送手段等が挙げられる。
前記制御手段としては、前記各手段の動きを制御することができる限り特に制限はなく、目的に応じて適宜選択することができ、例えば、シークエンサー、コンピュータ等の機器が挙げられる。
図2は、本発明に係る画像形成装置の一実施形態の構成を示す概略図である。図中符号100は複写装置本体であり、200はそれを載せる給紙テーブル、300は複写装置本体100上に取り付けるスキャナ、400は更にその上に取り付ける原稿自動搬送装置(ADF)である。
複写装置本体100には、静電潜像担持体としての感光体40の周囲に帯電、現像、クリーニング等の電子写真プロセスを実行する各手段を備えた画像形成手段18を、4つ並列にしたタンデム型画像形成装置20が備えられている。タンデム型画像形成装置20の上部には、画像情報に基づいて感光体40をレーザー光により露光し潜像を形成する露光装置21が設けられている。また、タンデム型画像形成装置20の各感光体40と対向する位置には、無端状のベルト部材からなる中間転写ベルト10が設けられている。中間転写ベルト10を介して感光体40と相対する位置には、感光体40上に形成された各色のトナー像を中間転写ベルト10に転写する一次転写手段62が配置されている。
また、中間転写ベルト10の下方には、中間転写ベルト10上に重ね合わされたトナー像を、給紙テーブル200より搬送されてくる転写紙に一括転写する二次転写装置22が配置されている。二次転写装置22は、2つのローラ23間に、無端ベルトである二次転写ベルト24を掛け渡して構成され、中間転写ベルト10を介して支持ローラ16に押し当てて配置し、中間転写ベルト10上のトナー像を転写紙に転写する。二次転写装置22の脇には、転写紙上の画像を定着する定着装置25が設けられている。定着装置25は、無端ベルトである定着ベルト254に加圧ローラ252を押し当てて構成する。
上述した二次転写装置22は、画像転写後の転写紙をこの定着装置25へと搬送するシート搬送機能も備えている。もちろん、二次転写装置22として、転写ローラや非接触のチャージャを配置してもよく、そのような場合は、このシート搬送機能を併せて備えることは難しくなる。
なお、図示例では、二次転写装置22及び定着装置25の下に、上述したタンデム画像形成装置20と平行に、転写紙の両面に画像を記録すべく転写紙を反転する反転装置28を備える。
画像形成手段18の現像装置4には、上記のトナーを含んだ現像剤を用いる。現像装置4は、現像剤担持体が現像剤を担持、搬送して、感光体40との対向位置において交互電界を印加して感光体40上の潜像を現像する。交互電界を印加することで現像剤を活性化させ、トナーの帯電量分布をより狭くすることができ、現像性を向上させることができる。
また、感光体40と現像装置、共に一体に支持され、画像形成装置本体に対し着脱可能に形成されるプロセスカートリッジとすることができる。このプロセスカートリッジは、この他に帯電手段、クリーニング手段を含んで構成してもよい。
定着ローラ251、加圧ローラ252は、図3に示す定着装置25の定着ローラ251、加圧ローラ252とほぼ同様にして、金属製の芯金の外周に、耐熱弾性材料からなる弾性層を備える。弾性層の厚みは適宜調整される。また、弾性層の表層には、転写紙及びトナーの離型性をよくするために、フッ素系樹脂等からなる離型層を設ける。芯金内部には、それぞれハロゲンヒータが配置されている。また、加圧ローラ253は、定着ベルト254を挟んで定着ローラ251に向けて図示しないバネ等の加圧部材により押圧されており、弾性層を変形させることにより定着ローラ251との間で、一定時間トナーを加圧・加熱できるニップ部を形成する。
定着ベルト254は、基体には、耐熱性樹脂や、金属から形成された無端状のベルト状基体が用いられる。耐熱性樹脂の材質としては、ポリイミド、ポリアミドイミド、ポリエーテルエーテルケトン等が挙げられ、金属ベルトの材質としては、ニッケル、アルミニウム、ステンレス等が挙げられる。樹脂と重層を形成してもよく、特に、ポリイミド樹脂にニッケルを電鋳したベルトが強度と弾性を有し、耐久性があるので好ましい。厚さは100μm以下の薄肉のものが好ましい。定着ベルト254は、転写紙、トナーと加圧接触するため、高離型性シリコーンゴム等からなる弾性層と摩擦係数が小さいフッ素系樹脂で耐熱離型層を有する構成になっている。
加熱ローラ253は、掛け回されている定着ベルト254を張架して、更に、加熱するための部材である。このため、加熱ローラ253の内部に、ハロゲンランプ、ニクロム線等の熱源が設けられている。また、加熱ローラ253は、アルミニウム、炭素鋼、ステンレス鋼等の中空金属円筒の薄肉ローラであるが、熱伝導性が良好な厚さ1〜4mmのアルミニウム製円筒を用いることで、軸方向での温度分布を小さくすることができる。更に、加熱ローラ253の表面には、定着ベルト254との摩耗を防止するために、アルマイト処理の表面処理が施されている。
定着ベルト254を挟んで加熱ローラ253の外周面には、熱電対、サーミスタ等からなり、定着ベルト254外周面の温度を検知する温度センサ255が配置されている。温度センサからの検知信号に応じて図示しない温度制御装置により加熱ローラ253等の内部におけるヒータの動作を制御する。
そして、不図示のスタートスイッチを押すと、原稿自動搬送装置400に原稿をセットしたときは、原稿を搬送してコンタクトガラス32上へと移動して後、他方コンタクトガラス32上に原稿をセットしたときは、直ちにスキャナ300を駆動し、第一走行体33及び第二走行体34を走行する。そして、第一走行体33で光源から光を発射するとともに原稿面からの反射光を更に反射して第二走行体34に向け、第二走行体34のミラーで反射して結像レンズ35を通して読み取りセンサ36に入れ、原稿内容を読み取る。
また、不図示のスタートスイッチを押すと、不図示の駆動モータで支持ローラ14、15、16の1つを回転駆動して他の2つの支持ローラを従動回転し、中間転写ベルト10を回転搬送する。同時に、個々の画像形成手段18でその感光体40を回転して各感光体40上にそれぞれ、ブラック、イエロー、マゼンタ、シアンの単色画像を形成する。そして、中間転写ベルト10の搬送とともに、それらの単色画像を順次転写して中間転写ベルト10上に合成カラー画像を形成する。
一方、不図示のスタートスイッチを押すと、給紙テーブル200の給紙ローラ42の1つを選択回転し、ペーパーバンク43に多段に備える給紙カセット44の1つからシートを繰り出し、分離ローラ45で1枚ずつ分離して給紙路46に入れ、搬送ローラ47で搬送して複写機本体100内の給紙路48に導き、レジストローラ49に突き当てて止める。
又は、給紙ローラ50を回転して手差しトレイ51上のシートを繰り出し、分離ローラ52で1枚ずつ分離して手差し給紙路53に入れ、同じくレジストローラ49に突き当てて止める。
そして、中間転写ベルト10上の合成カラー画像にタイミングを合わせてレジストローラ49を回転し、中間転写ベルト10と二次転写装置22との間にシートを送り込み、二次転写装置22で転写してシート上にカラー画像を記録する。
画像転写後のシートは、二次転写装置22で搬送して定着装置25へと送り込み、定着装置25で熱と圧力とを加えて転写画像を定着して後、切換爪55で切り換えて排出ローラ56で排出し、排紙トレイ57上にスタックする。又は、切換爪55で切り換えてシート反転装置28に入れ、そこで反転して再び転写位置へと導き、裏面にも画像を記録して後、排出ローラ56で排紙トレイ57上に排出する。
一方、画像転写後の中間転写ベルト10は、中間転写ベルトクリーニング装置17で、画像転写後に中間転写ベルト10上に残留する残留トナーを除去し、タンデム画像形成装置20による再度の画像形成に備える。
本発明の画像形成装置、画像形成方法、及びプロセスカートリッジは、本発明の前記トナーを用いているので、オフセット印刷よりも鮮明な画質を普通紙で形成することができる。
また、以下に記載の「酸価及びアミン価」、「ワックスの融点」、「樹脂の質量平均分子量」、及び「トナーの体積平均粒径」は、次のようにして測定した。
ここで、酸価(AV)、アミン価は、具体的に次のような手順で決定される。
・測定装置:電位差自動滴定装置DL−53 Titrator(メトラー・トレド社製)
・使用電極 :DG113−SC(メトラー・トレド社製)
・解析ソフト:LabX Light Version1.00.000
・装置の校正:トルエン120mlとエタノール30mlの混合溶媒を使用する。
・測定温度:23℃
測定条件は、以下の通りである。
Stir
Speed[%] 25
Time[s] 15
EQP titration
Titrant/Sensor
Titrant CH3ONa
Concentration[mol/L] 0.1
Sensor DG115
Unit of measurement mV
Predispensing to volume
Volume[mL] 1.0
Wait time[s] 0
Titrant addition Dynamic
dE(set)[mV] 8.0
dV(min)[mL] 0.03
dV(max)[mL] 0.5
Measure mode Equilibrium controlled
dE[mV] 0.5
dt[s] 1.0
t(min)[s] 2.0
t(max)[s] 20.0
Recognition
Threshold 100.0
Steepest jump only No
Range No
Tendency None
Termination
At maximum volume[mL] 10.0
At potential No
At slope No
After number EQPs Yes
n=1
comb. Termination conditions No
Evaluation
Procedure Standard
Potential 1 No
Potential 2 No
Stop for reevaluation No
JIS K0070−1992に記載の測定方法に準拠して以下の条件で測定を行った。
試料調製:トナー0.5gをトルエン120mlに添加して室温(23℃)で約10時間撹拌して溶解した。更にエタノール30mlを添加して試料溶液とした。
測定は上記記載の装置にて計算することができるが、具体的には次のように計算した。
予め標定されたN/10苛性カリ〜アルコール溶液で滴定し、アルコールカリ液の消費量から次の計算式で酸価を求めた。
酸価=KOH(ml数)×N×56.1/試料質量(Nは、N/10KOHのファクター)
試料調製:トナー0.5gをトルエン120mlに添加して室温(23℃)で約10時間撹拌して溶解した。更にエタノール30mlを添加して試料溶液とした。
測定は上記記載の装置にて計算することができるが、具体的には次のようにして求めた。
予め標定されたN/10の塩酸〜アルコール溶液で滴定し、塩酸〜アルコール液の消費量からアミン価を求めた。
ワックスの軟化点(Tm)は、示差走査型熱量測定(DSC)において、そのDSC曲線の最大吸熱量を示したピークトップで決定される。また、測定は島津製作所製TA−60WS、及びDSC−60を用い、次に示す測定条件で測定した。
−測定条件−
サンプル容器:アルミニウム製サンプルパン(フタあり)
サンプル量:5mg
リファレンス:アルミニウム製サンプルパン(アルミナ10mg)
雰囲気:窒素(流量50ml/min)
温度条件
開始温度:20℃
昇温速度:10℃/min
終了温度:150℃
保持時間:なし
降温温度:10℃/min
終了温度:20℃
保持時間:なし
昇温速度:10℃/min
終了温度:150℃
測定した結果は前記島津製作所製データ解析ソフト(TA−60、バージョン1.52)を用いて解析を行った。解析方法は2度目の昇温のDSC微分曲線であるDrDSC曲線の最大ピークを示す点を中心として±5℃の範囲を指定し、解析ソフトのピーク解析機能を用いてピーク温度を求める。次に、DSC曲線で前記ピーク温度+5℃、及び−5℃の範囲で解析ソフトのピーク解析機能を用いてDSC曲線の最大吸熱温度を求める。ここで示された温度がワックスの融点(Tm)に相当する。
ゲルパーミエーションクロマトグラフィー(GPC)測定装置:GPC−8220GPC(東ソー株式会社製)
カラム:TSKgel SuperHZM―H 15cm 3連(東ソー株式会社製)
温度:40℃
溶媒:THF
流速:0.35ml/min
試料:0.15%の試料を0.4ml注入
試料の前処理:トナーをテトラヒドロフランTHF(安定剤含有、和光純薬株式会社製)に0.15%で溶解後0.2μmフィルターで濾過し、その濾液を試料として用いる。前記THF試料溶液を100μl注入して測定する。試料の分子量測定にあたっては、試料の有する分子量分布を、数種の単分散ポリスチレン標準試料により作製された検量線の対数値とカウント数との関係から算出した。
検量線作成用の標準ポリスチレン試料としては、昭和電工株式会社製ShowdexSTANDARDのStd.No.S−7300、S−210、S−390、S−875、S−1980、S−10.9、S−629、S−3.0、S−0.580、トルエンを用いた。
検出器にはRI(屈折率)検出器を用いた。
数平均分子量及び重量平均分子量は、テトラヒドロフラン可溶分のゲルパーミエイションクロマトグラフ(GPC)による分子量分布から数平均分子量(Mn)及び重量平均分子量(Mw)を測定した。
具体的には、40℃のヒートチャンバー中でカラムを安定させ、この温度におけるカラム溶媒としてテトラヒドロフランを毎分1mlの流速で流し、試料濃度として0.05〜0.6質量%に調整した樹脂のテトラヒドロフラン試料溶液を50〜200μl注入して測定した。
前記試料における分子量の測定に当たっては、試料の有する分子量分布を数種の単分散ポリスチレン標準試料により作成された検量線の対数値とカウント数との関係から算出した。検量線作成用の標準ポリスチレン試料としては、分子量が6×102、2.1×102、4×102、1.75×104、1.1×105、3.9×105、8.6×105、2×106、及び48×106のもの(東洋ソーダ工業社製)を用い、少なくとも10点程度の標準ポリスチレン試料を用いた。なお、前記検出器としてはRI(屈折率)検出器を用いた。
トナーの体積平均粒径(Dv)は、粒度測定器(「マルチサイザーIII」、ベックマンコールター社製)を用い、アパーチャー径100μmで測定し、解析ソフト(Beckman Coulter Mutlisizer3 Version3.51)にて解析を行った。具体的には、ガラス製100mlビーカーに10%界面活性剤(アルキルベンゼンスルフォン酸塩ネオゲンSC−A;第一工業製薬株式会社製)を0.5ml添加し、各トナー0.5g添加しミクロスパーテルでかき混ぜ、次いでイオン交換水80mlを添加した。得られた分散液を超音波分散器(W−113MK−II;本多電子株式気社製)で10分間分散処理した。前記分散液を前記マルチサイザーIIIを用い、測定用溶液としてアイソトンIII(ベックマンコールター社製)を用いて測定を行った。測定は装置が示す濃度が8±2%になるように前記トナーサンプル分散液を滴下した。本測定法は粒径の測定再現性の点から前記濃度を8±2%にすることが重要である。この濃度範囲であれば粒径に誤差は生じない。
トナーの形状係数SF−1は、日立製作所製FE−SEM(S−4200)により測定して得られたトナーのSEM像を300個無作為にサンプリングし、その画像情報をインターフェースを介してニレコ社製画像解析装置(Luzex AP)に導入し解析を行い、下式より算出し得られた値をSF−1と定義した。SF−1の値はLuzexにより求めた値が好ましいが、同様の解析結果が得られるのであれば特に上記FE−SEM装置、画像解析装置に限定されない。
SF−1=(L2/A)×(π/4)×100
ここで、Lはトナーの絶対最大長であり、Aはトナーの投影面積である。
真球であれば100となり、100より値が大きくなるにつれて球形から不定形になる。また特にSF−1はトナー全体の形状(楕円や球等)を示す形状係数となる。
−顔料分散剤Aの合成−
攪拌装置、滴下漏斗、還流冷却管、ガス導入管、及び温度計を備えた4ツ口の500mlセパラブルフラスコに、ジメチロールブタン酸8部、N,N−ビス(2−ヒドロキシプロピル)アニリン24部、メチルエチルケトン60部を仕込み、フラスコ内を乾燥窒素で置換し、攪拌しながら80℃まで昇温した。攪拌下、イソホロンジイソシアネート62部を10分で滴下し、6時間反応させた。反応物を65℃に冷却し、水319部、25%のアンモニア水11部を添加し、昇温して、溶剤であるメチルエチルケトン60部、及びアルカリ性の水330部を脱溶剤した。以上により、融点が65℃、酸価が0.2mgKOH/g、アミン価が0.3mgKOH/gの顔料分散剤Aを作製した。
−未変性ポリエステル樹脂Aの合成−
冷却管、攪拌機、及び窒素導入管の付いた反応槽中に、ビスフェノールAエチレンオキサイド2モル付加物229部、ビスフェノールAプロピオンオキサイド3モル付加物529部、テレフタル酸208部、アジピン酸46部及びジブチルスズオキシド2部を投入し、常圧下、230℃で8時間反応させた。次に、10〜15mmHgの減圧下で5時間反応させた後、反応槽中に無水トリメリット酸44部を添加し、常圧下、180℃で2時間反応させて、未変性ポリエステル樹脂Aを合成した。
得られた未変性ポリエステル樹脂Aは、数平均分子量が2500、質量平均分子量が6700、ガラス転移温度が44℃、酸価が25mgKOH/gであった。
−顔料分散剤Bの合成−
攪拌装置、滴下漏斗、還流冷却管、ガス導入管、及び温度計を備えた4ツ口の500mlセパラブルフラスコに、ジメチロールブタン酸8部、N,N−ビス(2−ヒドロキシプロピル)アニリン24部、メチルエチルケトン60部を仕込み、フラスコ内を乾燥窒素で置換し、攪拌しながら80℃まで昇温した。攪拌下、イソホロンジイソシアネート62部を10分で滴下し、4時間反応させた。反応物を65℃に冷却し、水319部、25%のアンモニア水11部を添加し、昇温して、溶剤であるメチルエチルケトン60部、及びアルカリ性の水330部を脱溶剤した。以上により、融点が65℃、酸価が0.2mgKOH/g、アミン価が0.3mgKOH/gの顔料分散剤Bを作製した。
−顔料分散剤Cの合成−
攪拌装置、滴下漏斗、還流冷却管、ガス導入管、及び温度計を備えた4ツ口の500mlセパラブルフラスコに、ジメチロールブタン酸8部、N,N−ビス(2−ヒドロキシプロピル)アニリン24部、メチルエチルケトン60部を仕込み、フラスコ内を乾燥窒素で置換し、攪拌しながら80℃まで昇温した。攪拌下、イソホロンジイソシアネート62部を10分で滴下し、12時間反応させた。反応物を65℃に冷却し、水319部、25%のアンモニア水11部を添加し、昇温して、溶剤であるメチルエチルケトン60部、及びアルカリ性の水330部を脱溶剤した。以上により、融点が65℃、酸価が0.2mgKOH/g、アミン価が0.3mgKOH/gの顔料分散剤Cを作製した。
(トナー1の作製)
−顔料分散液Aの作製−
撹拌棒をセットした容器中に、未変性ポリエステル樹脂A 250部、顔料分散剤A 100部、及び酢酸エチル1625部を仕込み、未変性ポリエステル樹脂が溶解するまで撹拌を行った。次に容器中にマゼンタ顔料C.I.PigmentRed269(山陽色素社製Permanent Carimine3810)250部を添加し、撹拌を1時間行い、顔料混合溶液を得た。
得られた顔料混合溶液を、ビーズミルのウルトラビスコミル(アイメックス社製)を用いて、0.3mmジルコニアビーズを80体積%充填し、送液速度が1kg/時、ディスク周速度が8m/秒の条件で5パスして、顔料分散液Aを作製した。
撹拌棒、及び温度計をセットした反応容器中に、未変性ポリエステル樹脂A378部、パラフィンワックス(日本精蝋社製HNP-9 融点75℃)110部、サリチル酸金属錯体E−84(オリエント化学工業株式会社製)22部、及び酢酸エチル947部を仕込み、撹拌下、80℃まで昇温し、80℃で5時間保持した後、1時間かけて30℃まで冷却し、原料溶解液を得た。
得られた原料溶解液を反応容器に移し、ビーズミルのウルトラビスコミル(アイメックス社製)を用いて、0.5mmジルコニアビーズを80体積%充填し、送液速度が1kg/時、ディスク周速度が6m/秒の条件で3パスして、カルナウバワックス(融点80〜86℃)を分散させ、ワックス分散液を得た。
次に、未変性ポリエステル樹脂Aの65%酢酸エチル溶液1324部にワックス分散液、更に顔料分散液A 290部を添加し、T.K.ホモディスパー(特殊機化工業株式会社製)を用いて、30分間攪拌し、トナー材料の分散液を得た。
冷却管、撹拌機、及び窒素導入管の付いた反応容器中に、ビスフェノールAエチレンオキサイド2モル付加物682部、ビスフェノールAプロピレンオキサイド2モル付加物81部、テレフタル酸283部、無水トリメリット酸22部及びジブチルスズオキシド2部を仕込み、常圧下、230℃で8時間反応させた。次に、10〜15mmHgの減圧下で5時間反応させて、中間体ポリエステル樹脂を合成した。
得られた中間体ポリエステル樹脂は、数平均分子量が2100、質量平均分子量が9500、ガラス転移温度が55℃、酸価が0.5mgKOH/g、水酸基価が51mgKOH/gであった。
次に、冷却管、撹拌機、及び窒素導入管の付いた反応容器中に、中間体ポリエステル樹脂410部、イソホロンジイソシアネート89部、及び酢酸エチル500部を仕込み、100℃で5時間反応させて、プレポリマーを合成した。得られたプレポリマーの遊離イソシアネート含有量は、1.53%であった。
撹拌棒、及び温度計をセットした反応容器中に、イソホロンジアミン170部及びメチルエチルケトン75部を仕込み、50℃で5時間反応させ、ケチミン化合物を合成した。得られたケチミン化合物のアミン価は、418mgKOH/gであった。
反応容器中に、トナー材料の分散液749部、プレポリマー115部及びケチミン化合物2.9部を仕込み、TK式ホモミキサー(特殊機化株式会社製)を用いて5000rpmで1分間混合して、油相混合液を得た。
撹拌棒、及び温度計をセットした反応容器中に、水683部、反応性乳化剤(メタクリル酸のエチレンオキシド付加物の硫酸エステルのナトリウム塩)エレミノールRS−30(三洋化成工業株式会社製)11部、スチレン83部、メタクリル酸83部、アクリル酸ブチル110部、及び過硫酸アンモニウム1部を仕込み、400rpmで15分間撹拌し、乳濁液を得た。
得られた乳濁液を加熱して、75℃まで昇温して5時間反応させた。次に、1質量%過硫酸アンモニウム水溶液30部を添加し、75℃で5時間熟成して、樹脂粒子分散液を調製した。
水990部、樹脂粒子分散液83部、ドデシルジフェニルエーテルジスルホン酸ナトリウムの48.5%水溶液エレミノールMON−7(三洋化成工業株式会社製)37部、高分子分散剤カルボキシメチルセルロースナトリウムの1%水溶液セロゲンBS−H(第一工業製薬株式会社製)135部、及び酢酸エチル90部を混合撹拌し、水系媒体を得た。
水系媒体1200部に、油相混合液867部を加え、TK式ホモミキサーを用いて、13000rpmで20分間混合して、分散液(乳化スラリー)を調製した。
次に、撹拌機、及び温度計をセットした反応容器中に、乳化スラリーを仕込み、30℃で8時間脱溶剤した後、45℃で4時間熟成を行い、分散スラリーを得た。
分散スラリー100部を減圧濾過した後、濾過ケーキにイオン交換水100部を添加し、TK式ホモミキサーを用いて12000rpmで10分間混合した後、濾過した。
得られた濾過ケーキに10%塩酸を加えて、pHを2.8に調整し、TK式ホモミキサーを用いて12000rpmで10分間混合した後、濾過した。
更に、得られた濾過ケーキにイオン交換水300部を添加し、TK式ホモミキサーを用いて12000rpmで10分間混合した後、濾過する操作を2回行い、最終濾過ケーキを得た。
得られた最終濾過ケーキを、循風乾燥機を用いて45℃で48時間乾燥し、目開き75μmメッシュで篩い、トナー母体粒子を得た。得られたトナー母体粒子の体積平均粒径は5.7μmであった。
得られたトナー母体粒子100部に対し、外添剤として、疎水性シリカ1.0部と、疎水化酸化チタン0.5部を添加し、ヘンシェルミキサー(三井鉱山株式会社製)を用いて混合処理し、トナー1を作製した。トナー1の評価を表1に示す。
(トナー2の作製)
前記顔料分散液Aにおいてマゼンタ顔料を大日精化工業社製のシアニンブルー4920に変えた以外は、実施例1と同様にして、トナー2を作製した。トナー2の評価を表1に示す。
(トナー3の作製)
前記顔料分散液Aにおいてマゼンタ顔料をC.I.Pigment Yellow 74(BASF社製 Sico Yellow FR 1252)に変えた以外は、実施例1と同様にして、トナー3を作製した。トナー3の評価を表1に示す。
(トナー4の作製)
前記顔料分散液の作成を、以下に記す「−顔料分散液の作成−」に変えた以外は、実施例1と同様にして、トナー4を作製した。トナー4の評価を表1に示す。
−顔料分散液の作製−
水1200部、銅フタロシアニン顔料360部、顔料分散剤A72部、及び未変性ポリエステル樹脂540部を、ヘンシェルミキサー(三井鉱山株式会社製)を用いて混合した。二本ロールを用いて、得られた混合物を150℃で30分混練した後、圧延冷却し、パルペライザー(ホソカワミクロン株式会社製)で粉砕して、マスターバッチを調製した。
前記マスターバッチ500部、及び酢酸エチル1625部を仕込み、溶解するまで撹拌を行い、顔料分散液を作製した。
顔料分散剤Aを顔料分散剤Bへ変更した以外は実施例1と同様にトナーを作成した。トナー5の評価を表1に示す。
顔料分散剤Aを顔料分散剤Cへ変更した以外は実施例1と同様にトナーを作成した。トナー6の評価を表1に示す。
(トナー5の作製)
前記顔料分散液Aにおいて、顔料分散剤Aをポリエステル系顔料分散剤(ディスパロンDA−725、楠本化成株式会社製、酸価20mgKOH/g、アミン価40mgKOH/g、融点36℃)に変えた以外は、実施例1と同様にして、トナー5を作製した。トナー7の評価を表1に示す。
(トナー6の作製)
顔料分散液Aにおいて顔料分散剤Aをポリエステル系顔料分散剤(ディスパロンDA−725、楠本化成株式会社製、酸価20mgKOH/g、アミン価40mgKOH/g、融点36℃)に変えた以外は、実施例2と同様にして、トナー6を作製した。トナー8の評価を表1に示す。
(トナー7の作製)
顔料分散液Aにおいて顔料分散剤Aをポリエステル系顔料分散剤(ディスパロンDA−725、楠本化成株式会社製、酸価20mgKOH/g、アミン価40mgKOH/g、融点36℃)に変えた以外は、実施例3と同様にして、トナー7を作製した。トナー9の評価を表1に示す。
タンデム型画像形成装置(株式会社リコー製、imagio Neo 450)に図3に示すベルト加熱定着装置を搭載した改造機を用いて評価を行った。なお、ベルト加熱定着装置におけるベルトの基体は厚み100μmのポリイミド、中間弾性層が厚み100μmのシリコーンゴム、表面のオフセット防止層が厚み15μmのPFA、定着ローラがシリコーン発泡体、加圧ローラの金属シリンダーがSUSで厚さ1mm、加圧ローラのオフセット防止層がPFAチューブ+シリコーンゴムで厚さ2mm、加熱ローラが厚さ2mmのアルミニウム、面圧1×105Paの構成のものを用いた。
得られた定着画像について、色再現性(色彩値)を評価した。色再現性の評価は、定着画像のCIEのL*、a*、b*を測定した。具体的には、ISO/CD13655に基づき、X−Rite社製色差計938Spectrodentitometer(測定光源CIE−D65)を用いて測定を行った。
これより、L*a*b*表色系による色差を下記式(1)(JIS Z8730)、及び彩度を下記式(2)(JIS Z8729)によって求めた。
式(1)は、ΔE*ab=[(ΔL*)2+(Δa*)2+(Δb*)2] 1/2である。ここで、ΔE*abは、L*a*b*表色系による色差を表しており、ΔL*、Δa*、Δb*はJIS Z8729に規定するL*a*b*表色系における不達の物体色のCIE明度L*の差及び色座標a*、b*の差である。基準となる色はISO/Japan Colorオフセット枚様印刷色標準Japan Color色再現印刷2001解説書記載のアート紙標準色を使用した。一般的にΔE*abが3以上の差があると、人が見たときに色差が有ると認識される。
式(2)は、C*ab=[(a*)2+(b*)2] 1/2である。
トナーの着色力は、上記定着画像をX−Rite社製色差計938Spectrodentitometer(測定光源CIE−D65)を用いて画像濃度の測定を行った。
これに対し、比較例1〜3のトナーは、顔料分散性が不十分であるため、トナーの色特性の悪化が認められた。
18 画像形成手段
21 露光装置
25 定着装置
40 感光体(静電潜像担持体)
22 二次転写装置
62 一次転写手段
100 複写装置本体
101 感光体
102 帯電手段
103 露光手段による露光
104 現像手段
105 記録媒体
107 クリーニング手段
108 転写手段
200 給紙テーブル
251 定着ローラ
252 加圧ローラ
253 加熱ローラ
254 定着ベルト
255 塗布ローラ
256 定着ローラクリーニングローラ
257 加圧ローラクリーニングローラ
258 温度センサ
300 スキャナ
400 原稿自動搬送装置
Claims (17)
- 少なくとも結着樹脂、顔料、及び顔料分散剤を含むトナー材料を含有してなり、
前記顔料分散剤の酸価が0.01mgKOH/g以上1mgKOH/g以下であり、かつアミン価が0.01mgKOH/g以上1mgKOH/g以下であり、前記トナー材料を含む溶解乃至分散液を水系媒体に分散乃至乳化して造粒されたことを特徴とするトナー。 - 前記顔料分散剤が、ポリエステル系顔料分散剤を含有する請求項1に記載のトナー。
- 前記顔料分散剤が、ポリウレタン系顔料分散剤を含有する請求項1に記載のトナー。
- 前記顔料分散剤が、ポリウレア系顔料分散剤を含有する請求項1に記載のトナー。
- 前記顔料分散剤の融点が、20℃〜80℃である請求項1〜4のいずれかに記載のトナー。
- 前記顔料分散剤の含有量が、顔料100質量部に対して1質量部以上50質量部以下である請求項1〜5のいずれかに記載のトナー。
- 前記トナー材料が、さらにワックスを含有する請求項1〜7のいずれかに記載のトナー。
- 前記ワックスがパラフィンワックスであることを特徴とする請求項7に記載のトナー。
- 前記ワックスがマイクロクリスタリンワックスであることを特徴とする請求項7に記載のトナー。
- 前記ワックスの融点が60℃〜100℃であることを特徴とする請求項7〜9のいずれかに記載のトナー。
- 前記ワックスの融点が70℃〜90℃であることを特徴とする請求項7〜9のいずれかに記載のトナー。
- 変性ポリエステル系樹脂からなる結着樹脂前駆体を含む分散液、及び微粒子分散剤を添加した油相を水系媒体中に投入し、前記結着樹脂前駆体と伸長乃至架橋する化合物を溶解させた後、前記油相を前記水系媒体中に分散させて乳化分散液とし、前記乳化分散液中で前記結着樹脂前駆体を架橋乃至伸長反応させて造粒される請求項1から11のいずれかに記載のトナー。
- トナーの体積平均粒径(Dv)と個数平均粒径(Dn)との比Dv/Dnが1.00〜1.30であり、該トナーの形状係数SF−1が110〜150であることを特徴とする請求項1〜12のいずれかに記載のトナー。
- 請求項1〜13のいずれかに記載のトナーを含有する現像剤。
- 静電潜像担持体上に静電潜像を形成する静電潜像形成工程と、前記静電潜像をトナーを用いて現像して可視像を形成する現像工程と、前記可視像を記録媒体に転写する転写工程と、前記記録媒体に転写された転写像を定着させる定着工程とを少なくとも含む画像形成方法であって、
前記トナーが、請求項1〜13のいずれかに記載のトナーであることを特徴とする画像形成方法。 - 静電潜像担持体と、該静電潜像担持体上に静電潜像を形成する静電潜像形成手段と、前記静電潜像をトナーを用いて現像して可視像を形成する現像手段と、前記可視像を記録媒体に転写する転写手段と、前記記録媒体に転写された転写像を定着させる定着手段とを少なくとも有する画像形成装置であって、
前記トナーが、請求項1〜13のいずれかに記載のトナーであることを特徴とする画像形成装置。 - 静電潜像担持体と、該静電潜像担持体上に形成された静電潜像をトナーを用いて現像し可視像を形成する現像手段とを少なくとも有し、画像形成装置本体に着脱可能なプロセスカートリッジであって、
前記トナーが、請求項1から13のいずれかに記載のトナーであることを特徴とするプロセスカートリッジ。
Priority Applications (1)
| Application Number | Priority Date | Filing Date | Title |
|---|---|---|---|
| JP2008217875A JP5392459B2 (ja) | 2008-08-27 | 2008-08-27 | トナー、現像剤、画像形成方法、画像形成装置、及びプロセスカートリッジ |
Applications Claiming Priority (1)
| Application Number | Priority Date | Filing Date | Title |
|---|---|---|---|
| JP2008217875A JP5392459B2 (ja) | 2008-08-27 | 2008-08-27 | トナー、現像剤、画像形成方法、画像形成装置、及びプロセスカートリッジ |
Publications (2)
| Publication Number | Publication Date |
|---|---|
| JP2010054669A true JP2010054669A (ja) | 2010-03-11 |
| JP5392459B2 JP5392459B2 (ja) | 2014-01-22 |
Family
ID=42070686
Family Applications (1)
| Application Number | Title | Priority Date | Filing Date |
|---|---|---|---|
| JP2008217875A Expired - Fee Related JP5392459B2 (ja) | 2008-08-27 | 2008-08-27 | トナー、現像剤、画像形成方法、画像形成装置、及びプロセスカートリッジ |
Country Status (1)
| Country | Link |
|---|---|
| JP (1) | JP5392459B2 (ja) |
Cited By (7)
| Publication number | Priority date | Publication date | Assignee | Title |
|---|---|---|---|---|
| JP2012078630A (ja) * | 2010-10-04 | 2012-04-19 | Canon Inc | トナー |
| JP2012078628A (ja) * | 2010-10-04 | 2012-04-19 | Canon Inc | トナー |
| JP2012078629A (ja) * | 2010-10-04 | 2012-04-19 | Canon Inc | トナー |
| JP2013061544A (ja) * | 2011-09-14 | 2013-04-04 | Ricoh Co Ltd | 電子写真用フルカラートナー |
| JP2013125176A (ja) * | 2011-12-15 | 2013-06-24 | Kao Corp | 静電荷像現像用シアントナー |
| JP2015064566A (ja) * | 2013-08-26 | 2015-04-09 | キヤノン株式会社 | トナー |
| JP2016028263A (ja) * | 2014-03-03 | 2016-02-25 | 株式会社リコー | 静電像現像用トナー、現像剤、画像形成装置 |
Citations (9)
| Publication number | Priority date | Publication date | Assignee | Title |
|---|---|---|---|---|
| JPH09100303A (ja) * | 1995-08-03 | 1997-04-15 | Mitsubishi Heavy Ind Ltd | 顔料被覆ポリマー微粒子の製造方法 |
| JP2002091068A (ja) * | 2000-09-13 | 2002-03-27 | Tomoegawa Paper Co Ltd | 静電荷現像用トナー |
| JP2006072156A (ja) * | 2004-09-03 | 2006-03-16 | Seiko Epson Corp | トナーの製造方法およびトナー |
| JP2007025342A (ja) * | 2005-07-19 | 2007-02-01 | Sharp Corp | 静電荷像現像用トナー、その製造方法、それを用いた静電荷像現像剤、それを用いた画像形成方法および形成画像 |
| JP2007241243A (ja) * | 2006-02-13 | 2007-09-20 | Ricoh Co Ltd | トナー、並びに現像剤、トナー入り容器、プロセスカートリッジ、画像形成装置及び画像形成方法 |
| JP2008145969A (ja) * | 2006-12-13 | 2008-06-26 | Ricoh Co Ltd | トナー、現像剤、現像装置、プロセスカートリッジ、及び画像形成装置 |
| JP2009169383A (ja) * | 2007-06-22 | 2009-07-30 | Ricoh Co Ltd | トナー、並びに現像剤、トナー入り容器、画像形成方法、画像形成装置、及びプロセスカートリッジ |
| JP2009222956A (ja) * | 2008-03-17 | 2009-10-01 | Ricoh Co Ltd | 電子写真用フルカラートナーの製造方法 |
| JP2009244871A (ja) * | 2008-03-14 | 2009-10-22 | Ricoh Co Ltd | 画像形成用トナー、画像形成用トナーの製造方法、トナー入り容器、二成分現像剤、プロセスカートリッジ及び画像形成方法 |
-
2008
- 2008-08-27 JP JP2008217875A patent/JP5392459B2/ja not_active Expired - Fee Related
Patent Citations (9)
| Publication number | Priority date | Publication date | Assignee | Title |
|---|---|---|---|---|
| JPH09100303A (ja) * | 1995-08-03 | 1997-04-15 | Mitsubishi Heavy Ind Ltd | 顔料被覆ポリマー微粒子の製造方法 |
| JP2002091068A (ja) * | 2000-09-13 | 2002-03-27 | Tomoegawa Paper Co Ltd | 静電荷現像用トナー |
| JP2006072156A (ja) * | 2004-09-03 | 2006-03-16 | Seiko Epson Corp | トナーの製造方法およびトナー |
| JP2007025342A (ja) * | 2005-07-19 | 2007-02-01 | Sharp Corp | 静電荷像現像用トナー、その製造方法、それを用いた静電荷像現像剤、それを用いた画像形成方法および形成画像 |
| JP2007241243A (ja) * | 2006-02-13 | 2007-09-20 | Ricoh Co Ltd | トナー、並びに現像剤、トナー入り容器、プロセスカートリッジ、画像形成装置及び画像形成方法 |
| JP2008145969A (ja) * | 2006-12-13 | 2008-06-26 | Ricoh Co Ltd | トナー、現像剤、現像装置、プロセスカートリッジ、及び画像形成装置 |
| JP2009169383A (ja) * | 2007-06-22 | 2009-07-30 | Ricoh Co Ltd | トナー、並びに現像剤、トナー入り容器、画像形成方法、画像形成装置、及びプロセスカートリッジ |
| JP2009244871A (ja) * | 2008-03-14 | 2009-10-22 | Ricoh Co Ltd | 画像形成用トナー、画像形成用トナーの製造方法、トナー入り容器、二成分現像剤、プロセスカートリッジ及び画像形成方法 |
| JP2009222956A (ja) * | 2008-03-17 | 2009-10-01 | Ricoh Co Ltd | 電子写真用フルカラートナーの製造方法 |
Cited By (7)
| Publication number | Priority date | Publication date | Assignee | Title |
|---|---|---|---|---|
| JP2012078630A (ja) * | 2010-10-04 | 2012-04-19 | Canon Inc | トナー |
| JP2012078628A (ja) * | 2010-10-04 | 2012-04-19 | Canon Inc | トナー |
| JP2012078629A (ja) * | 2010-10-04 | 2012-04-19 | Canon Inc | トナー |
| JP2013061544A (ja) * | 2011-09-14 | 2013-04-04 | Ricoh Co Ltd | 電子写真用フルカラートナー |
| JP2013125176A (ja) * | 2011-12-15 | 2013-06-24 | Kao Corp | 静電荷像現像用シアントナー |
| JP2015064566A (ja) * | 2013-08-26 | 2015-04-09 | キヤノン株式会社 | トナー |
| JP2016028263A (ja) * | 2014-03-03 | 2016-02-25 | 株式会社リコー | 静電像現像用トナー、現像剤、画像形成装置 |
Also Published As
| Publication number | Publication date |
|---|---|
| JP5392459B2 (ja) | 2014-01-22 |
Similar Documents
| Publication | Publication Date | Title |
|---|---|---|
| JP5315808B2 (ja) | トナー、並びに現像剤、トナー入り容器、画像形成方法、画像形成装置、及びプロセスカートリッジ | |
| JP4711406B2 (ja) | 静電荷像現像用トナー、及びそれを用いた画像形成方法 | |
| JP6132455B2 (ja) | トナー | |
| JP5446792B2 (ja) | 静電荷像現像用トナー、現像剤、トナー入り容器及びプロセスカ−トリッジ | |
| JP4786555B2 (ja) | トナー、トナーの製造方法、画像形成装置 | |
| JP5990881B2 (ja) | トナーの製造方法 | |
| JP4658010B2 (ja) | トナー及びその製造方法、並びに現像剤、トナー入り容器、プロセスカートリッジ、画像形成方法及び画像形成装置 | |
| JP4846630B2 (ja) | トナー及びその製造方法並びに画像形成方法及び画像形成装置 | |
| JP2006085094A (ja) | トナー及びその製造方法、並びに、画像形成方法 | |
| JP5552927B2 (ja) | トナー、現像剤、現像剤入り容器、プロセスカートリッジ及び画像形成方法、画像形成装置 | |
| JP4676890B2 (ja) | トナーの製造方法及びトナー | |
| JP5392459B2 (ja) | トナー、現像剤、画像形成方法、画像形成装置、及びプロセスカートリッジ | |
| JP2009244871A (ja) | 画像形成用トナー、画像形成用トナーの製造方法、トナー入り容器、二成分現像剤、プロセスカートリッジ及び画像形成方法 | |
| JP4681445B2 (ja) | トナー及びその製造方法、並びに、画像形成方法 | |
| JP4597821B2 (ja) | トナー及びその製造方法、並びに、画像形成方法 | |
| JP4180457B2 (ja) | トナー及びその製造方法、並びに、現像剤、トナー入り容器、プロセスカートリッジ、画像形成装置及び画像形成方法 | |
| JP5655417B2 (ja) | トナー、プロセスカートリッジ及び画像形成方法、並びにトナーの製造方法 | |
| JP4295182B2 (ja) | カラートナー、カラートナーセット及びそれを用いた画像形成方法、画像形成装置 | |
| JP5458840B2 (ja) | トナーの製造方法とそれにより得られたトナー及び現像剤、トナー入り容器並びにプロセスカートリッジ及び画像形成方法 | |
| JP4319634B2 (ja) | トナー及びその製造方法、並びに、画像形成方法 | |
| JP2011145458A (ja) | 静電荷像現像用トナー、プロセスカートリッジ及び画像形成装置 | |
| JP4331662B2 (ja) | トナー及びその製造方法、並びに、画像形成方法 | |
| JP4365151B2 (ja) | トナー及びその製造方法、並びに、現像剤、トナー入り容器、プロセスカートリッジ、画像形成装置及び画像形成方法 | |
| JP2005055533A (ja) | トナー及びその製造方法、並びに、現像剤、トナー入り容器、プロセスカートリッジ、画像形成装置及び画像形成方法 | |
| JP4607228B2 (ja) | トナー及びその製造方法、並びに、画像形成方法 |
Legal Events
| Date | Code | Title | Description |
|---|---|---|---|
| A621 | Written request for application examination |
Free format text: JAPANESE INTERMEDIATE CODE: A621 Effective date: 20110624 |
|
| RD02 | Notification of acceptance of power of attorney |
Free format text: JAPANESE INTERMEDIATE CODE: A7422 Effective date: 20110628 |
|
| A977 | Report on retrieval |
Free format text: JAPANESE INTERMEDIATE CODE: A971007 Effective date: 20121023 |
|
| A131 | Notification of reasons for refusal |
Free format text: JAPANESE INTERMEDIATE CODE: A131 Effective date: 20130226 |
|
| A521 | Written amendment |
Free format text: JAPANESE INTERMEDIATE CODE: A523 Effective date: 20130319 |
|
| TRDD | Decision of grant or rejection written | ||
| A01 | Written decision to grant a patent or to grant a registration (utility model) |
Free format text: JAPANESE INTERMEDIATE CODE: A01 Effective date: 20130918 |
|
| A61 | First payment of annual fees (during grant procedure) |
Free format text: JAPANESE INTERMEDIATE CODE: A61 Effective date: 20131001 |
|
| R151 | Written notification of patent or utility model registration |
Ref document number: 5392459 Country of ref document: JP Free format text: JAPANESE INTERMEDIATE CODE: R151 |
|
| LAPS | Cancellation because of no payment of annual fees |
