WO2017199803A1 - 電磁弁 - Google Patents

電磁弁 Download PDF

Info

Publication number
WO2017199803A1
WO2017199803A1 PCT/JP2017/017637 JP2017017637W WO2017199803A1 WO 2017199803 A1 WO2017199803 A1 WO 2017199803A1 JP 2017017637 W JP2017017637 W JP 2017017637W WO 2017199803 A1 WO2017199803 A1 WO 2017199803A1
Authority
WO
WIPO (PCT)
Prior art keywords
valve
pair
iron core
valve body
valve seat
Prior art date
Legal status (The legal status is an assumption and is not a legal conclusion. Google has not performed a legal analysis and makes no representation as to the accuracy of the status listed.)
Ceased
Application number
PCT/JP2017/017637
Other languages
English (en)
French (fr)
Japanese (ja)
Inventor
芳村親一
梅田和寛
Current Assignee (The listed assignees may be inaccurate. Google has not performed a legal analysis and makes no representation or warranty as to the accuracy of the list.)
SMC Corp
Original Assignee
SMC Corp
Priority date (The priority date is an assumption and is not a legal conclusion. Google has not performed a legal analysis and makes no representation as to the accuracy of the date listed.)
Filing date
Publication date
Application filed by SMC Corp filed Critical SMC Corp
Priority to DE112017002526.5T priority Critical patent/DE112017002526T5/de
Priority to US16/301,796 priority patent/US10746316B2/en
Priority to KR1020187033533A priority patent/KR102241234B1/ko
Priority to RU2018144577A priority patent/RU2728545C2/ru
Priority to MX2018014200A priority patent/MX2018014200A/es
Priority to CN201780030284.0A priority patent/CN109196260B/zh
Priority to BR112018072354-1A priority patent/BR112018072354A2/pt
Publication of WO2017199803A1 publication Critical patent/WO2017199803A1/ja
Anticipated expiration legal-status Critical
Ceased legal-status Critical Current

Links

Images

Classifications

    • FMECHANICAL ENGINEERING; LIGHTING; HEATING; WEAPONS; BLASTING
    • F16ENGINEERING ELEMENTS AND UNITS; GENERAL MEASURES FOR PRODUCING AND MAINTAINING EFFECTIVE FUNCTIONING OF MACHINES OR INSTALLATIONS; THERMAL INSULATION IN GENERAL
    • F16KVALVES; TAPS; COCKS; ACTUATING-FLOATS; DEVICES FOR VENTING OR AERATING
    • F16K31/00Actuating devices; Operating means; Releasing devices
    • F16K31/02Actuating devices; Operating means; Releasing devices electric; magnetic
    • F16K31/06Actuating devices; Operating means; Releasing devices electric; magnetic using a magnet, e.g. diaphragm valves, cutting off by means of a liquid
    • FMECHANICAL ENGINEERING; LIGHTING; HEATING; WEAPONS; BLASTING
    • F16ENGINEERING ELEMENTS AND UNITS; GENERAL MEASURES FOR PRODUCING AND MAINTAINING EFFECTIVE FUNCTIONING OF MACHINES OR INSTALLATIONS; THERMAL INSULATION IN GENERAL
    • F16KVALVES; TAPS; COCKS; ACTUATING-FLOATS; DEVICES FOR VENTING OR AERATING
    • F16K31/00Actuating devices; Operating means; Releasing devices
    • F16K31/02Actuating devices; Operating means; Releasing devices electric; magnetic
    • F16K31/06Actuating devices; Operating means; Releasing devices electric; magnetic using a magnet, e.g. diaphragm valves, cutting off by means of a liquid
    • F16K31/0644One-way valve
    • F16K31/0655Lift valves
    • BPERFORMING OPERATIONS; TRANSPORTING
    • B60VEHICLES IN GENERAL
    • B60TVEHICLE BRAKE CONTROL SYSTEMS OR PARTS THEREOF; BRAKE CONTROL SYSTEMS OR PARTS THEREOF, IN GENERAL; ARRANGEMENT OF BRAKING ELEMENTS ON VEHICLES IN GENERAL; PORTABLE DEVICES FOR PREVENTING UNWANTED MOVEMENT OF VEHICLES; VEHICLE MODIFICATIONS TO FACILITATE COOLING OF BRAKES
    • B60T8/00Arrangements for adjusting wheel-braking force to meet varying vehicular or ground-surface conditions, e.g. limiting or varying distribution of braking force
    • B60T8/32Arrangements for adjusting wheel-braking force to meet varying vehicular or ground-surface conditions, e.g. limiting or varying distribution of braking force responsive to a speed condition, e.g. acceleration or deceleration
    • B60T8/34Arrangements for adjusting wheel-braking force to meet varying vehicular or ground-surface conditions, e.g. limiting or varying distribution of braking force responsive to a speed condition, e.g. acceleration or deceleration having a fluid pressure regulator responsive to a speed condition
    • B60T8/36Arrangements for adjusting wheel-braking force to meet varying vehicular or ground-surface conditions, e.g. limiting or varying distribution of braking force responsive to a speed condition, e.g. acceleration or deceleration having a fluid pressure regulator responsive to a speed condition including a pilot valve responding to an electromagnetic force
    • B60T8/3615Electromagnetic valves specially adapted for anti-lock brake and traction control systems
    • B60T8/363Electromagnetic valves specially adapted for anti-lock brake and traction control systems in hydraulic systems
    • FMECHANICAL ENGINEERING; LIGHTING; HEATING; WEAPONS; BLASTING
    • F16ENGINEERING ELEMENTS AND UNITS; GENERAL MEASURES FOR PRODUCING AND MAINTAINING EFFECTIVE FUNCTIONING OF MACHINES OR INSTALLATIONS; THERMAL INSULATION IN GENERAL
    • F16KVALVES; TAPS; COCKS; ACTUATING-FLOATS; DEVICES FOR VENTING OR AERATING
    • F16K1/00Lift valves or globe valves, i.e. cut-off apparatus with closure members having at least a component of their opening and closing motion perpendicular to the closing faces
    • F16K1/32Details
    • F16K1/34Cutting-off parts, e.g. valve members, seats
    • FMECHANICAL ENGINEERING; LIGHTING; HEATING; WEAPONS; BLASTING
    • F16ENGINEERING ELEMENTS AND UNITS; GENERAL MEASURES FOR PRODUCING AND MAINTAINING EFFECTIVE FUNCTIONING OF MACHINES OR INSTALLATIONS; THERMAL INSULATION IN GENERAL
    • F16KVALVES; TAPS; COCKS; ACTUATING-FLOATS; DEVICES FOR VENTING OR AERATING
    • F16K27/00Construction of housing; Use of materials therefor
    • F16K27/02Construction of housing; Use of materials therefor of lift valves
    • F16K27/029Electromagnetically actuated valves
    • FMECHANICAL ENGINEERING; LIGHTING; HEATING; WEAPONS; BLASTING
    • F16ENGINEERING ELEMENTS AND UNITS; GENERAL MEASURES FOR PRODUCING AND MAINTAINING EFFECTIVE FUNCTIONING OF MACHINES OR INSTALLATIONS; THERMAL INSULATION IN GENERAL
    • F16KVALVES; TAPS; COCKS; ACTUATING-FLOATS; DEVICES FOR VENTING OR AERATING
    • F16K31/00Actuating devices; Operating means; Releasing devices
    • F16K31/02Actuating devices; Operating means; Releasing devices electric; magnetic
    • F16K31/06Actuating devices; Operating means; Releasing devices electric; magnetic using a magnet, e.g. diaphragm valves, cutting off by means of a liquid
    • F16K31/0603Multiple-way valves
    • F16K31/061Sliding valves
    • F16K31/0613Sliding valves with cylindrical slides
    • FMECHANICAL ENGINEERING; LIGHTING; HEATING; WEAPONS; BLASTING
    • F16ENGINEERING ELEMENTS AND UNITS; GENERAL MEASURES FOR PRODUCING AND MAINTAINING EFFECTIVE FUNCTIONING OF MACHINES OR INSTALLATIONS; THERMAL INSULATION IN GENERAL
    • F16KVALVES; TAPS; COCKS; ACTUATING-FLOATS; DEVICES FOR VENTING OR AERATING
    • F16K31/00Actuating devices; Operating means; Releasing devices
    • F16K31/02Actuating devices; Operating means; Releasing devices electric; magnetic
    • F16K31/06Actuating devices; Operating means; Releasing devices electric; magnetic using a magnet, e.g. diaphragm valves, cutting off by means of a liquid
    • F16K31/0675Electromagnet aspects, e.g. electric supply therefor

Definitions

  • the present invention relates to an electromagnetic valve that moves a valve body in a displacement direction of the movable iron core by exciting a solenoid and displacing the movable iron core, thereby switching a connection state between a plurality of ports.
  • Patent Document 1 An electromagnetic valve configured to move a valve body in a displacement direction of the movable iron core by exciting a solenoid and displacing the movable iron core, thereby switching a connection state between a plurality of ports is disclosed in Patent Document 1.
  • the movable iron core is formed in a substantially rectangular cross section, and a valve body including an elastic portion made of a resin material at one end in the axial direction of the movable iron core. Is fixedly attached.
  • a valve housing chamber in which the valve body is housed is formed in the valve body, and a plurality of ports are communicated with the valve housing chamber.
  • An opening communicating with one of the ports is opened on the bottom surface of the valve housing chamber, and a valve seat to which the elastic portion of the valve body contacts and separates so as to surround the opening. Is formed.
  • the technical problem of the present invention is to provide an electromagnetic valve having a structure for operating a valve body by displacing a movable iron core by excitation of a solenoid, and providing it at a lower cost by improving the design to a more rational design structure. Is to be able to.
  • the solenoid valve according to the present invention has a first end on one axial end side and a second end on the other axial end side, and is displaced in the axial direction by an excitation action of a solenoid.
  • An electromagnetic valve having a valve body that contacts and separates from a valve seat in a room to switch a connection state between the ports, wherein the movable iron core is an iron on the first end side formed in a plate shape having a substantially rectangular cross section.
  • a second end side valve support portion connected to the iron core portion, and the valve support portion includes a pair of support arms, and the pair of support arms includes the movable iron It is arranged in parallel with the width direction of the core, and is continuously connected to the iron core portion seamlessly.
  • the surfaces on both sides in the thickness direction of the movable iron core are each composed of a single plane continuously extending over the iron core portion and the pair of support arms, and are parallel to each other.
  • the valve element is supported between the pair of support arms.
  • the valve body is supported between the pair of support arms so as to be axially movable relative to the support arms, and the valve body is disposed on the valve seat side in the valve chamber.
  • An elastic member that seats the valve body on the valve seat by urging the valve body toward the valve seat is provided, and the movable iron core is opposite to the urging direction of the valve body by the elastic member in the pair of support arms.
  • a valve engaging portion that disengages the valve body from the valve seat against the urging force of the elastic member by engaging the engaged portion of the valve body seated on the valve seat when displaced Is provided.
  • the valve engaging portion is It is comprised so that it may become non-contact with respect to this valve body.
  • the valve seat is formed on a bottom wall surface facing the second end of the movable iron core in the valve chamber, and a distal end surface of the support arm is a plane orthogonal to the axis.
  • an arm contact surface is formed on the bottom wall surface, and the arm contact surface is formed by a plane parallel to the distal end surface of the support arm.
  • the valve seat is a first valve seat formed on the bottom wall surface of the valve chamber, and is opposed to the first valve seat along the axis in the valve chamber.
  • a second valve seat is provided at a position, and the valve body is disposed between the first valve seat and the second valve seat, and is always urged toward the first valve seat by the elastic member.
  • the valve engaging portions provided on the pair of support arms are made of a thin plate having spring properties in the axial direction, and the movable iron core is displaced from the second end side to the first end side.
  • the valve engaging portion provided in the pair of support arms is formed by a thin plate having a spring property in the axial direction, so that when the valve body is seated in contact with the second valve seat, The external force acting in the axial direction can be reduced by absorbing the valve engaging portion. Therefore, wear and irreversible deformation (permanent distortion) of the valve body due to such external force repeatedly acting on the valve body can be suppressed as much as possible.
  • the pair of support arms have engaging claws protruding in a direction facing away from each other between the tip portions, and between the tip portions of the pair of support arms.
  • the cap member has a pair of engagement openings that engage with the engagement claws of the pair of support arms, and the pair of engagement members.
  • a valve opening that is disposed between the openings and allows the valve body to be seated on the first valve seat; and the valve engaging portion is formed at a peripheral portion of the valve opening.
  • the engaged portion is formed on the end surface facing the first valve seat side.
  • the valve body has a pair of guide grooves that open in opposite directions and extend in the axial direction, and the pair of support arms are in the pair of guide grooves. Is supported so as to be slidable in the axial direction between the pair of support arms by being fitted so as to be relatively movable in the axial direction.
  • the valve seat is formed on a bottom wall surface facing the second end of the movable iron core of the valve chamber, and the pair of support arms protrudes in directions opposite to each other.
  • a cap member formed of a thin metal plate and having a substantially U-shaped cross section is attached between the tip ends of the pair of support arms, and the cap members are engaged with the engaging claws of the pair of support arms.
  • the valve engaging portion is formed at a peripheral portion, and the valve engaging portion faces the valve seat side of the valve body when the movable iron core is displaced from the second end side to the first end side.
  • the solenoid valve has a solenoid part, and the solenoid part is fitted in the center hole so that the iron core part of the movable iron core is slidable in the axial direction.
  • a bobbin having a coil wound around its outer periphery, and a magnetic ring disposed at the end of the bobbin on the valve body side so as to surround the opening of the center hole, and the center hole of the bobbin Has a pair of first inner surfaces and another pair of second inner surfaces, and the pair of first inner surfaces are parallel to each other on both sides in the thickness direction of the iron core portion.
  • the pair of second inner surfaces are opposed to a pair of side end surfaces that are parallel to each other at both ends in the width direction of the iron core, and both sides of the pair of first inner surfaces in the width direction are opposed to the pair of surfaces.
  • the step is formed with a step portion that narrows the distance between the first inner surfaces than the intermediate portion, A pair of protrusions are formed on the pair of second inner surfaces in the axial direction, and the pair of side end surfaces of the iron core portion are slid in the axial direction by the pair of protrusions.
  • a pair of surfaces of the iron core is supported slidably in the axial direction by the stepped portion, and the iron core passes through the magnetic ring and has a tip toward the valve body. And protruding.
  • the opening of the center hole is provided with a pair of engagement projection walls extending in the axial direction from the pair of second inner surfaces, and the magnetic ring is provided with the engagement projection.
  • An engaged hole portion into which the wall is fitted is provided, and the magnetic ring is positioned at a position coaxial with the bobbin by fitting of the engaging protruding wall into the engaged hole portion.
  • the structure and form of the movable iron core is suppressed by integrally forming the iron core portion and the valve support portion of the movable iron core seamlessly. As a result, the manufacturing cost can be suppressed.
  • FIG. 2 is a schematic enlarged cross-sectional view of a main part showing a state around a valve chamber in FIG. 1. It is a sectional side view which shows the state at the time of the excitation in the said solenoid valve. It is a longitudinal cross-sectional view of FIG. FIG. 5 is a schematic enlarged cross-sectional view of a main part showing a state around a valve chamber in FIG. 4. It is a schematic perspective view which decomposes
  • FIG. 5 is an enlarged cross-sectional view of a main part along the line VIII-VIII in FIG. 4. It is a schematic perspective view which shows the state before mounting
  • FIG. 10 is a schematic perspective view showing a state in which the guide groove of the valve body is fitted between the pair of support arms from the state of FIG. 9.
  • FIG. 11 is a schematic perspective view showing a state in which a cap member is installed between a pair of support arms from the state of FIG. 10.
  • It is a schematic sectional drawing which shows the state which accommodated the movable iron core in the center hole of a bobbin.
  • FIG. 4 is an enlarged cross-sectional view of a main part taken along line XIV-XIV in FIG. It is a schematic perspective view which shows the state which attached the magnetic body ring to the engagement pro
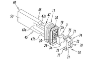
  • the electromagnetic valve 1 according to the present invention is roughly divided into a main valve portion 2 having a valve body 3 for switching a flow path through which a pressure fluid such as air flows, and a solenoid for driving the valve body 3 of the main valve portion 2.
  • the main valve portion 2 and the solenoid portion 7 are coupled in series in the direction of the axis L of the electromagnetic valve 1.
  • the main valve portion 2 has a valve body 10 having a rectangular cross section as can be seen from FIGS. On one side surface of the valve body 10, a supply port P, an output port A, and a discharge port R are provided. In addition, a valve chamber 11 in which the supply port P, the output port A, and the discharge port R communicate with each other is formed in the valve body 10. A gasket 29 is attached to each of these ports.
  • the valve chamber 11 is provided with a first valve seat 12 and a second valve seat 13 with which the valve body 3 contacts and separates.
  • the first valve seat 12 and the second valve seat 13 are provided.
  • the seat 13 is disposed to face the axis L direction.
  • the first valve seat 12 is formed on the bottom wall surface 14 of the valve chamber 11 so as to surround the supply through hole 15 formed at a substantially central position of the bottom wall surface 14, and toward the solenoid unit 7 side. Protruding.
  • the supply through hole 15 communicates with a supply communication path 16 provided on the bottom side of the valve body 10 with respect to the bottom wall surface 14, and the supply communication path 16 is connected to the supply port P. Thereby, the supply port P communicates with the valve chamber 11 through the supply through hole 15.
  • the second valve seat 13 is provided in a retainer 17 attached to the valve chamber 11.
  • the retainer 17 is made of a resin material, and is accommodated inside the valve chamber 11 so as to be positioned closer to the opening end side (solenoid part 7 side) of the valve chamber 11 than the valve body 3.
  • An annular outer peripheral portion 20 fitted to the inner peripheral wall of the valve chamber 11 and a projecting portion 19 formed so as to project toward the first valve seat 12 inside the annular outer peripheral portion 20 are provided.
  • a discharge passage hole 21 communicating with the discharge port R is formed at the tip (top) of the protrusion 19 formed in the retainer 17.
  • the second valve seat 13 having an annular shape is formed around the periphery.
  • An annular groove 22 is formed in the annular outer peripheral portion 20, and seal members 23 for keeping the air tightness in the valve chamber 11 are mounted at positions on both sides of the annular groove 22 in the axis L direction.
  • the annular groove 22 communicates with a discharge communication passage 24 that communicates with the discharge passage hole 21, whereby the discharge port R passes through the annular groove 22, the discharge communication passage 24, and the discharge passage hole 21. It communicates with the inside of the valve chamber 11.
  • a pair of insertion holes 25, 25 through which a pair of support arms 45, 45 of the movable iron core 40 described later are inserted are formed between the protruding portion 19 and the annular outer peripheral portion 20 (FIG. 1). And FIG. 9).
  • the poppet type valve element 3 is accommodated in the space between the first valve seat 12 and the second valve seat 13 in the valve chamber 11.
  • the valve body 3 is formed in a substantially rectangular shape with a resin material having both elasticity and sealing properties such as rubber, and the valve body 3 is in contact with the first valve seat 12 and the second valve seat 13. By separating, the connection state between the ports P, A, and R is switched.
  • an elastic member 26 made of a coil spring is interposed between the valve body 3 and the retainer 17 that is fixed to the valve body 2, and the elastic body 2 allows the valve body 3 to be connected.
  • the valve body 3 When the solenoid 7 is in a non-excited state (demagnetized state), the valve body 3 is always biased toward the first valve seat 12 by the biasing force of the elastic member 26. (See FIGS. 1 to 3).
  • the proximal end side of the protrusion 19 in the retainer 17 functions as a spring seat for the elastic member 26.
  • the valve body 3 has a pair of guide grooves 3a and 3a that open in opposite directions on the end face in the width direction (left and right direction in FIG. 8) of the valve body 3, respectively. It is formed so as to extend in the axis L direction. A pair of support arms 45, 45 of a movable iron core 40, which will be described later, are fitted in these guide grooves 3 a, 3 a, so that the valve body 3 is moved in the axis L direction between the pair of support arms 45, 45. It is slidably supported.
  • the guide grooves 3a, 3a it is possible to prevent the valve body 3 from moving in a direction orthogonal to the axis of the movable iron core 40. Therefore, it is possible to prevent the shaft of the valve body 3 from shaking.
  • the valve body 3 can be reliably seated against the first valve seat 12 and the second valve seat 13.
  • the solenoid portion 7 includes a magnetic cover 30 having a rectangular cross section whose one end side in the axis L direction (upper side in FIG. 1) is closed by a bonnet 31.
  • a bobbin 60 having an excitation coil 32 wound around the outer periphery, a fixed iron core 35 mounted in a center hole 60a of the bobbin 60, and the center hole 60a.
  • a movable iron core 40 that is slidably fitted in the direction of the axis L therein, and a magnetic ring disposed at the end of the bobbin 60 on the valve body 2 side so as to surround the opening of the center hole 60a. 80.
  • annular grooves 60b are formed between the bonnet 31 and the bobbin 60, and between the bobbin 60 and the magnetic ring 80, respectively. Seal members 38 are respectively attached. Further, a pair of coil terminals 39 and 39 electrically connected to the exciting coil 32 protrude from the side surface of the magnetic cover 30, and lead wires are connected to the coil terminals 39 and 39, respectively.
  • the fixed iron core 35 is formed of a metal material in a substantially rectangular plate shape, and a flange portion 35a is provided on one end side in the axis L direction (upper end side in FIG. 1).
  • the fixed iron core 35 is sandwiched between the bobbin 60 and the bonnet 31 in a state where the flange portion 35a is engaged with the end of the bobbin 60 on the bonnet 31 side.
  • the movable iron core 40 is displaced in the direction of the axis L by the excitation and demagnetizing action of the solenoid unit 7, and the displacement in the direction of the axis L causes the valve body 3 to be moved to the first valve seat 12 and the second valve seat. 13 to be seated. That is, when the exciting coil 32 is in the energized state (excited state), as shown in FIGS. 4 to 6, the movable iron core 40 is attracted to the fixed iron core 35, and the valve body 3 is moved to the first valve seat. 12 is opened and seated on the second valve seat 13, and the supply port P and the output port A communicate with each other through the valve chamber 11.
  • the exciting coil 32 when the exciting coil 32 is in a non-energized state (demagnetized state), the movable iron core 40 is separated from the fixed iron core 35 as shown in FIGS.
  • the body 3 opens the second valve seat 13 and sits on the first valve seat 12, and the output port A and the discharge port R communicate with each other through the valve chamber 11.
  • the movable iron core 40 has a first end on one end side in the axis L direction and a second end on the other end side, and the first end side has a plate-like iron core having a substantially rectangular cross section.
  • a portion 43 is formed, and on the second end side, a valve support portion (support arm 45) that protrudes in the direction of the axis L from the end face 43a of the iron core portion 43 is formed.
  • the iron core portion 43 is a portion that faces the fixed iron core 35 and is attracted to or separated from the fixed iron core 35 by energization or non-energization of the excitation coil 32.
  • the valve support portion is formed by a pair of support arms 45 and 45 that are continuously connected to the iron core portion 43 seamlessly. These support arms 45 are arranged in parallel so as to be symmetrical with respect to the axis L at both ends of the movable iron core 40 in the width direction (left and right direction in FIG. 1).
  • the movable iron core 40 is made of a single metal plate having magnetism, and the iron core portion 43 and the valve support portion (that is, the support arm 45) are integrally formed by punching out such a metal plate. ing. As a result, as shown in FIGS.
  • each of the pair of surfaces (side surfaces) 50 and 50 that are parallel to each other on both sides in the thickness direction (left-right direction in FIG. 2) of the movable iron core 40 is A single plane extending continuously over the iron core 43 and the support arms 45, 45 is formed.
  • the pair of support arms 45, 45 extend into the valve chamber 11 in the valve body 3 through the pair of insertion holes 25, 25 opened in the retainer 17.
  • the pair of guide grooves 3 a and 3 a (see FIG. 8) formed in the valve body 3 are fitted so as to be relatively displaceable in the axis L direction with respect to the valve body 3.
  • the valve body 3 is supported between the pair of support arms 45 and slidably in the direction of the axis L.
  • the valve body 3 is not fixedly provided on the movable iron core 40, but is movably supported by the movable iron core 40, whereby the degree of freedom in designing the valve support portion of the movable iron core 40 is further increased. Therefore, the structure and form of the valve support part can be further simplified.
  • the pair of support arms 45, 45 have hook-like engagement claws 47, 47 projecting in directions opposite to each other at their tip portions, respectively. Yes.
  • an inclined surface 47 a that is gradually inclined toward the axis L toward the distal end surface 46 side of the support arm 45 is formed, and the proximal ends of the engaging claws 47, 47 are formed.
  • a cap member 70 formed of a thin metal plate having a spring property and having a substantially U-shaped cross section is installed between the distal ends of the pair of support arms 45 and 45.
  • the cap member 70 is provided with a pair of engagement openings 71, 71 that engage with the engagement claws 47, 47, and a valve opening 72 positioned between the pair of engagement openings 71, 71.
  • the valve body 3 is seated on the first valve seat 12 through the valve opening 72.
  • the cap member 70 includes a thin plate-like valve engagement portion 73 that extends in a direction orthogonal to the axis L and has spring properties in the axis L direction, and left and right sides of the valve engagement portion 73.
  • a pair of locking portions 74 and 74 extending in a substantially vertical direction from both ends are provided, and the connecting portion between the valve engaging portion 73 and the locking portion 74 has a smooth arc shape.
  • valve body 3 is separated from the first valve seat 12 against the urging force of the elastic member 26 and is seated on the second valve seat 13. Further, the valve engagement portion 73 is provided with the valve opening 72, and the valve body 3 can be seated on the first valve seat 12 through the valve opening 72 as shown in FIG. It is made possible.
  • the engagement openings 71, 71 are formed in a rectangular shape, and are provided at positions straddling the valve engagement portion 73 and the locking portion 74.
  • a bend portion 75 that bends outward is provided on the distal end side of the locking portion 74.
  • the operation of attaching the cap member 70 between the support arms 45 is performed as follows. First, as shown in FIG. 9, the movable iron core 40, the retainer 17, the elastic member 26, the valve body 3, and the cap member 70 are prepared, and then the elastic spring composed of the coil spring is provided on the outer periphery of the protruding portion 19 of the retainer 17. The member 26 is attached. Then, the shafts of the movable iron core 40 and the retainer 17 to which the elastic member 26 is attached are aligned, and the pair of support arms 45, 45 are connected to one side in the axis L direction of the retainer 17 (opposite side of the projecting portion 19). ) Through the insertion holes 25 and 25 of the retainer 17.
  • valve body 3 is pushed toward the retainer 17 side against the biasing force of the elastic member 26 from the opposite side (projecting portion 19 side) of the movable iron core 40 (support arm 45), and the insertion hole
  • the guide grooves 3a and 3a of the valve body 3 are fitted between a pair of support arms 45 and 45 extending from 25 and 25 (see FIG. 10).
  • the cap member 70 is attached between the support arms 45 and 45.
  • the cap member 70 is supported in a state where the opening side (the locking portion 74 side) of the cap member 70 is opposed to the front end surfaces 46, 46 of the support arms 45, 45.
  • the bent portions 75 of the pair of locking portions 74 and 74 in the cap member 70 are inclined surfaces of the engaging claws 47 provided at the distal end portion of the support arm 45. Since it gets on 47a, the space
  • the opening edge (free end side) of the locking opening 71 of the locking portion 74 is displaced to the position of the engaging surface 47b of the engaging claw 47, and the position of the locking opening 71 and the engaging claw
  • the expanded locking portions 74 and 74 are elastically restored, so that the engaging claw 47 fits into the locking opening 71 as shown in FIG.
  • the attachment of the member 70 is completed.
  • the tip surfaces 46, 46 of the pair of support arms 45, 45 are formed on a plane orthogonal to the axis L.
  • a pair of arm contact surfaces 27, 27 are formed to contact and separate the tip surfaces 46, 46.
  • the pair of arm contact surfaces 27, 27 are planes parallel to the distal end surface 46 of the support arm 45.
  • these arm contact surfaces 27, 27 are provided on both sides of the first valve seat 12 provided on the bottom wall surface 14, that is, on both sides in the width direction (left and right direction in FIG. 3) of the valve body 10, respectively. It protrudes toward the part 7 side.
  • the height at which the arm contact surface 27 protrudes from the bottom wall surface 14 into the valve chamber 11 is lower than the height at which the first valve seat 12 protrudes from the bottom wall surface 14 to the valve chamber 11. That is, the arm contact surface 27 is located closer to the bottom wall surface 14 than the first valve seat 12.
  • the movable iron core 40 is displaced to the second end side (first valve seat 12 side), and the valve body 3 is moved to the first valve seat 12.
  • the front end surfaces 46 and 46 of the pair of support arms 45 and 45 come into contact with the arm contact surfaces 27 and 27.
  • the valve engaging portion 73 of the cap member 70 is not in contact with the engaged portion 4 of the valve body 3, and the valve engaging portion 73 and the engaged portion 4 are not in contact with each other.
  • a gap G smaller than the stroke of the movable iron core 40 is formed between them.
  • the center hole 60a of the bobbin 60 that accommodates the movable iron core 40 has a substantially rectangular cross section by a pair of first inner surfaces 61 and 61 and another pair of second inner surfaces 65 and 65, as shown in FIG. Is formed.
  • the first inner surfaces 61, 61 are opposed to a pair of surfaces 50, 50 located on both sides in the thickness direction of the movable iron core 40, and the second inner surfaces 65, 65 are formed of the movable iron core 40 (iron core portion).
  • 43) are opposed to a pair of side end surfaces 51 and 51 which are located at both ends in the width direction (left and right direction in FIG. 12) and are parallel to each other.
  • the both side portions 62, 62 in the width direction of the pair of first inner surfaces 61, 61 are configured so that the distance between the first inner surfaces 61, 61 is narrower than the intermediate portion 63 sandwiched between the both side portions 62, 62.
  • the step portion 64 is formed.
  • the stepped portion 64 extends in the direction of the axis L and continues from both side portions 62, 62 of the first inner surface 61 to the second inner surface 65 in the circumferential direction of the center hole 60a.
  • a pair of protrusions 66 and 66 are formed in the pair of second inner surfaces 65 and 65 in the direction of the axis L, respectively.
  • the protrusion 66 is formed in a direction (inward) opposite to each other from the second inner surfaces 65, 65, and the cross-sectional shape thereof is an arc shape.
  • the iron core portion 43 of the movable iron core 40 is inserted into the central hole 60a of the bobbin 60, so that the pair of side end surfaces 51, 51 are connected to the axis L by the pair of protrusions 66, 66.
  • the pair of surfaces 50 and 50 are supported by the step 64 so as to be slidable in the direction of the axis L.
  • the movable iron core 40 penetrates through the magnetic ring 80 and has a tip protruding toward the valve body 2 side.
  • both end surfaces 51 and 51 of the movable iron core 40 and both side portions of the pair of surfaces 50 and 50 are slid by the protrusion 66 and the step portion 64 in the center hole 60a of the bobbin 60. Since it is supported so that it can move freely, it can prevent effectively that the axis of movable iron core 40 shakes.
  • a pair of the central hole 60a facing the valve body 2 side has a pair extending from the pair of second inner surfaces 65, 65 in the direction of the axis L. Engagement protrusion walls 67, 67 are provided.
  • the magnetic ring 80 arranged so as to surround the center hole 60 a is provided with an engaged hole portion 81, and the engaging protruding walls 67 and 67 are fitted into the engaged hole portion 81. By combining, the magnetic ring 80 is positioned so as to be coaxial with the bobbin 60.
  • the engagement protrusion wall 67 of the bobbin 60 includes a side wall portion 68 that faces both side portions 51, 51 of the movable iron core 40, and both sides ( It comprises an arcuate wall 69 having a semicircular shape on both sides in the vertical direction in FIG.
  • the engaged hole portion 81 of the magnetic ring 80 has a pair of parallelly extending facing the pair of surfaces 50, 50 of the movable iron core 40. It consists of first surface portions 82 and 82 and second surface portions 83 and 83 provided on both sides of the first surface portions 82 and 82.
  • the distance between the first surface portions 82 and 82 is the thickness of the movable iron core 40 (the distance between the pair of surfaces 50 and 50) and between the intermediate portions 63 and 63 of the first inner surface 61 in the center hole 60a. It is formed larger than the distance.
  • the second surface portion 83 is a portion with which the engagement protrusion 67 is engaged, and is formed on a straight portion 84 extending in a direction orthogonal to the first surface portion 82 and on both sides of the straight portion 84. It consists of a semicircular arc-shaped portion 85.
  • the linear portion 84 is engaged with the outer peripheral surface of the side wall portion 68 of the engaging protrusion wall 67, and the arc-shaped portion 85 is engaged with the outer peripheral surface of the arc-shaped end portion 69 of the engaging protrusion wall 67. It is configured.
  • the magnetic ring 80 has a substantially rectangular outer peripheral surface in plan view, and a pair of concave portions 86, 86 are provided on both side surfaces in the width direction on the outer peripheral surface.
  • the pair of recesses 86, 86 are engaged with a pair of inward projections 28, 28 formed in the valve chamber 11 of the valve body 2.
  • the engaging protrusion 67 of the bobbin 60 and the engaged hole 81 of the magnetic ring 80 are provided.
  • the recess 86 and the inward projection 28 are engaged with each other, whereby the axes of the magnetic body ring 80 and the center hole 60a of the bobbin 60 are made to coincide with each other. Furthermore, when the magnetic body ring 80 is attached to the opening of the bobbin 60, the engaging protrusion 67 is located between the side portions 51, 51 of the movable iron core 40 and the second surface portion 83 of the magnetic body ring 80. Intervene in. In this state, since a clearance is formed between the first surface portion 82 of the magnetic body ring 80 and the surface 50 of the movable iron core 40, the movable iron core 40 and the magnetic body ring 80 are in direct contact with each other. Therefore, it is possible to more reliably prevent the efficiency of the solenoid unit 7 from decreasing.
  • the pair of support arms 45 and 45 of the movable iron core 40 has a distal end surface 46 of the bottom wall of the valve chamber 11 as shown in FIG.
  • the pair 14 is in a state of being in contact with the pair of arm contact surfaces 27, 27.
  • the valve body 3 is seated on the first valve seat 12 located in the valve opening 72 of the cap member 70 between the pair of support arms 45, 45.
  • the end surface (engaged portion 4) of the valve body 3 facing the first valve seat 12 and the valve engaging portion 73 of the cap member 70 are not in contact with each other.
  • a gap G smaller than the stroke amount of the movable iron core 40 is formed between the engaging portion 4 and the valve engaging portion 73.
  • the exciting coil 32 is in an excited state.
  • the valve body 3 is not displaced to the second valve seat 13 side simultaneously with the displacement of the movable iron core 40, but first, the gap G between the engaged portion 4 and the valve engaging portion 73 is used.
  • the gap G becomes zero, the valve engaging portion 73 engages with the engaged portion 4 of the valve body 3, and then the valve body 3 moves toward the second valve seat 13 side. .
  • the said valve body 3 seats to the 2nd valve seat 13, the said discharge through-hole 21 is closed, and the 1st valve seat 12 facing the 2nd valve seat 13 is open
  • the supply port P communicates with the output port A through the supply through hole 15 and the valve chamber 11, and the pressure fluid supplied from the supply port P is output through the output port A (see FIG. 4—See FIG.
  • the valve engaging portion 73 of the cap member 70 provided on the pair of support arms 45, 45 is made of a thin plate having a spring property in the direction of the axis L, so that the valve body 3 is the second valve seat 13.
  • the valve body 3 when the front end surface 46 of the support arm 45 abuts on the arm abutment surface 27, the valve body 3 includes the engaged portion 4 that faces the first valve seat 12 and the valve engagement of the cap member 70. It is configured to be seated on the first valve seat 12 with the gap G provided between the joint portion 73. With this configuration, when the valve body 3 is seated on the first valve seat 12, it is possible to prevent the kinetic energy of the movable iron core 40 from directly acting on the valve body 3, The external force that acts in the direction of the axis L on the valve body 3 can be reduced.
  • the iron core portion 43 and the valve support portion of the movable iron core 40 are integrally formed seamlessly, thereby suppressing the number of parts and the movable iron core.
  • the structure and form of 40 can also be simplified, and as a result, the manufacturing cost can be suppressed.
  • the electromagnetic valve according to the present invention has been described, it is needless to say that the present invention is not limited to the above-described embodiment, and various design changes can be made without departing from the scope of the claims.
  • a three-port solenoid valve is used, but the number of ports is not limited to this, and may be two ports.

Landscapes

  • Engineering & Computer Science (AREA)
  • General Engineering & Computer Science (AREA)
  • Mechanical Engineering (AREA)
  • Physics & Mathematics (AREA)
  • Electromagnetism (AREA)
  • Fluid Mechanics (AREA)
  • Transportation (AREA)
  • Magnetically Actuated Valves (AREA)
PCT/JP2017/017637 2016-05-19 2017-05-10 電磁弁 Ceased WO2017199803A1 (ja)

Priority Applications (7)

Application Number Priority Date Filing Date Title
DE112017002526.5T DE112017002526T5 (de) 2016-05-19 2017-05-10 Elektromagnetventil
US16/301,796 US10746316B2 (en) 2016-05-19 2017-05-10 Solenoid valve
KR1020187033533A KR102241234B1 (ko) 2016-05-19 2017-05-10 전자 밸브
RU2018144577A RU2728545C2 (ru) 2016-05-19 2017-05-10 Электромагнитный клапан
MX2018014200A MX2018014200A (es) 2016-05-19 2017-05-10 Valvula solenoide.
CN201780030284.0A CN109196260B (zh) 2016-05-19 2017-05-10 电磁阀
BR112018072354-1A BR112018072354A2 (pt) 2016-05-19 2017-05-10 válvula de solenoide

Applications Claiming Priority (2)

Application Number Priority Date Filing Date Title
JP2016100913A JP6698251B2 (ja) 2016-05-19 2016-05-19 電磁弁
JP2016-100913 2016-05-19

Publications (1)

Publication Number Publication Date
WO2017199803A1 true WO2017199803A1 (ja) 2017-11-23

Family

ID=60325829

Family Applications (1)

Application Number Title Priority Date Filing Date
PCT/JP2017/017637 Ceased WO2017199803A1 (ja) 2016-05-19 2017-05-10 電磁弁

Country Status (10)

Country Link
US (1) US10746316B2 (enExample)
JP (1) JP6698251B2 (enExample)
KR (1) KR102241234B1 (enExample)
CN (1) CN109196260B (enExample)
BR (1) BR112018072354A2 (enExample)
DE (1) DE112017002526T5 (enExample)
MX (1) MX2018014200A (enExample)
RU (1) RU2728545C2 (enExample)
TW (1) TWI729123B (enExample)
WO (1) WO2017199803A1 (enExample)

Cited By (2)

* Cited by examiner, † Cited by third party
Publication number Priority date Publication date Assignee Title
CN108825856A (zh) * 2018-07-17 2018-11-16 宁波飞泰工业自控设备有限公司 一种电磁阀线圈
EP3848621A4 (en) * 2018-10-31 2022-06-29 SMC Corporation Solenoid valve

Families Citing this family (6)

* Cited by examiner, † Cited by third party
Publication number Priority date Publication date Assignee Title
JP7089242B2 (ja) 2018-09-21 2022-06-22 Smc株式会社 電磁弁
KR102490675B1 (ko) * 2021-06-08 2023-01-26 주식회사 유니크 솔레노이드 밸브
JP1753558S (ja) * 2023-01-20 2023-09-21 電磁弁
JP1752410S (ja) * 2023-01-20 2023-09-06 電磁弁組立体用給排気ブロック
JP1752471S (ja) * 2023-01-20 2023-09-06 電磁弁組立体用給排気ブロック
DE102023111976A1 (de) * 2023-05-08 2024-11-14 Eto Magnetic Gmbh Befestigungsvorrichtung zu einer Befestigung eines Magnetventils an einer externen Baueinheit

Citations (4)

* Cited by examiner, † Cited by third party
Publication number Priority date Publication date Assignee Title
JP2000199411A (ja) * 1998-11-04 2000-07-18 Mikuni Corp 弁駆動装置
JP2003172470A (ja) * 2001-12-04 2003-06-20 Smc Corp 電磁弁
JP2013142470A (ja) * 2012-01-13 2013-07-22 Toto Ltd 電磁弁
JP2015059597A (ja) * 2013-09-18 2015-03-30 Ckd株式会社 電磁弁

Family Cites Families (18)

* Cited by examiner, † Cited by third party
Publication number Priority date Publication date Assignee Title
US5192936A (en) * 1991-08-22 1993-03-09 Mac Valves, Inc. Solenoid
EP1266164A4 (en) * 2000-02-18 2003-05-07 Asco Controls Lp PROPORTIONAL VALVE WITH EXTENDED SWITCHING RANGE
JP4247314B2 (ja) * 2000-12-25 2009-04-02 Smc株式会社 電磁弁用ソレノイド
EP1318340B1 (en) 2001-12-04 2006-02-01 SMC Kabushiki Kaisha Solenoid-operated valve
JP3833525B2 (ja) 2001-12-04 2006-10-11 Smc株式会社 電磁弁
JP4482762B2 (ja) * 2005-05-26 2010-06-16 Smc株式会社 ポペット式2ポート電磁弁
JP2008157352A (ja) * 2006-12-22 2008-07-10 Smc Corp 電磁弁
KR200440725Y1 (ko) * 2007-02-06 2008-06-27 신영제어기 주식회사 완충기구를 갖는 포펫식 직동형 솔레노이드 밸브
JP4465537B2 (ja) * 2007-06-14 2010-05-19 Smc株式会社 電磁弁
JP4453044B2 (ja) * 2007-06-18 2010-04-21 Smc株式会社 電磁弁
JP4362853B2 (ja) * 2007-06-18 2009-11-11 Smc株式会社 2ポート電磁弁
JP2011133071A (ja) * 2009-12-25 2011-07-07 Ckd Corp 自己保持型電磁弁
JP5486987B2 (ja) * 2010-03-31 2014-05-07 Ckd株式会社 バランスポペット式電磁弁
RU98517U1 (ru) * 2010-05-27 2010-10-20 Общество с ограниченной ответственностью Научно-производственное предприятие "Технопроект" Клапан электромагнитный
RU2477408C2 (ru) * 2010-10-13 2013-03-10 Закрытое акционерное общество Производственная компания "Промконтроллер" Клапан запорный электромагнитный
CN102330834B (zh) * 2011-09-07 2014-08-20 浙江中宝自控元件有限公司 一种电磁阀
US8783653B2 (en) * 2012-12-21 2014-07-22 Mac Valves, Inc. Multi-port modular valve with snap-in seat
DE102013016548B3 (de) * 2013-10-04 2015-02-12 Festo Ag & Co. Kg Beweglicher Anker eines Magnetventils und damit ausgestattetes Magnetventil

Patent Citations (4)

* Cited by examiner, † Cited by third party
Publication number Priority date Publication date Assignee Title
JP2000199411A (ja) * 1998-11-04 2000-07-18 Mikuni Corp 弁駆動装置
JP2003172470A (ja) * 2001-12-04 2003-06-20 Smc Corp 電磁弁
JP2013142470A (ja) * 2012-01-13 2013-07-22 Toto Ltd 電磁弁
JP2015059597A (ja) * 2013-09-18 2015-03-30 Ckd株式会社 電磁弁

Cited By (2)

* Cited by examiner, † Cited by third party
Publication number Priority date Publication date Assignee Title
CN108825856A (zh) * 2018-07-17 2018-11-16 宁波飞泰工业自控设备有限公司 一种电磁阀线圈
EP3848621A4 (en) * 2018-10-31 2022-06-29 SMC Corporation Solenoid valve

Also Published As

Publication number Publication date
MX2018014200A (es) 2019-02-25
JP6698251B2 (ja) 2020-05-27
CN109196260B (zh) 2020-04-03
TWI729123B (zh) 2021-06-01
US10746316B2 (en) 2020-08-18
BR112018072354A2 (pt) 2019-02-19
DE112017002526T5 (de) 2019-03-21
KR102241234B1 (ko) 2021-04-16
US20190154166A1 (en) 2019-05-23
RU2018144577A3 (enExample) 2020-06-19
JP2017207158A (ja) 2017-11-24
TW201812199A (zh) 2018-04-01
RU2728545C2 (ru) 2020-07-30
KR20190007432A (ko) 2019-01-22
RU2018144577A (ru) 2020-06-19
CN109196260A (zh) 2019-01-11

Similar Documents

Publication Publication Date Title
WO2017199803A1 (ja) 電磁弁
JP6732202B2 (ja) 電磁弁
US7523763B2 (en) Three-port electromagnetic valve
JP4362853B2 (ja) 2ポート電磁弁
JP3842990B2 (ja) 電磁弁用ソレノイドの可動鉄心及びその製造方法
JP2017207159A5 (enExample)
JP2017207158A5 (enExample)
KR20080059079A (ko) 전자 밸브
JP6298384B2 (ja) 電磁弁用板ばねおよびそれを用いた電磁弁
KR102647038B1 (ko) 전자밸브
CN105090562B (zh) 液压控制装置
JP2015059597A (ja) 電磁弁
JP2005172224A (ja) 電磁弁
JP3825311B2 (ja) 電磁弁
JP6200869B2 (ja) 電磁弁
JP3833525B2 (ja) 電磁弁
CN213451989U (zh) 电磁阀
JP7433993B2 (ja) 三方弁
JP6371891B2 (ja) パイロット式電磁弁
JP5794947B2 (ja) 方向制御弁
CN118234983A (zh) 带有增强型磁通回路的微型介质隔离摇摆隔膜阀
JPH09264431A (ja) ポペット弁

Legal Events

Date Code Title Description
REG Reference to national code

Ref country code: BR

Ref legal event code: B01A

Ref document number: 112018072354

Country of ref document: BR

ENP Entry into the national phase

Ref document number: 20187033533

Country of ref document: KR

Kind code of ref document: A

121 Ep: the epo has been informed by wipo that ep was designated in this application

Ref document number: 17799228

Country of ref document: EP

Kind code of ref document: A1

ENP Entry into the national phase

Ref document number: 112018072354

Country of ref document: BR

Kind code of ref document: A2

Effective date: 20181030

122 Ep: pct application non-entry in european phase

Ref document number: 17799228

Country of ref document: EP

Kind code of ref document: A1