JP7635258B2 - 精製装置 - Google Patents

精製装置 Download PDF

Info

Publication number
JP7635258B2
JP7635258B2 JP2022563802A JP2022563802A JP7635258B2 JP 7635258 B2 JP7635258 B2 JP 7635258B2 JP 2022563802 A JP2022563802 A JP 2022563802A JP 2022563802 A JP2022563802 A JP 2022563802A JP 7635258 B2 JP7635258 B2 JP 7635258B2
Authority
JP
Japan
Prior art keywords
tank
line
mother liquor
crystallization
slurry
Prior art date
Legal status (The legal status is an assumption and is not a legal conclusion. Google has not performed a legal analysis and makes no representation as to the accuracy of the status listed.)
Active
Application number
JP2022563802A
Other languages
English (en)
Other versions
JPWO2022107812A1 (ja
Inventor
章吾 荒井
真志 迎
裕貴 和田
隼也 福本
敬幸 松田
豊文 酒井
Current Assignee (The listed assignees may be inaccurate. Google has not performed a legal analysis and makes no representation or warranty as to the accuracy of the list.)
Nippon Shokubai Co Ltd
Original Assignee
Nippon Shokubai Co Ltd
Priority date (The priority date is an assumption and is not a legal conclusion. Google has not performed a legal analysis and makes no representation as to the accuracy of the date listed.)
Filing date
Publication date
Application filed by Nippon Shokubai Co Ltd filed Critical Nippon Shokubai Co Ltd
Publication of JPWO2022107812A1 publication Critical patent/JPWO2022107812A1/ja
Application granted granted Critical
Publication of JP7635258B2 publication Critical patent/JP7635258B2/ja
Active legal-status Critical Current
Anticipated expiration legal-status Critical

Links

Images

Classifications

    • CCHEMISTRY; METALLURGY
    • C07ORGANIC CHEMISTRY
    • C07CACYCLIC OR CARBOCYCLIC COMPOUNDS
    • C07C51/00Preparation of carboxylic acids or their salts, halides or anhydrides
    • C07C51/42Separation; Purification; Stabilisation; Use of additives
    • C07C51/43Separation; Purification; Stabilisation; Use of additives by change of the physical state, e.g. crystallisation
    • BPERFORMING OPERATIONS; TRANSPORTING
    • B01PHYSICAL OR CHEMICAL PROCESSES OR APPARATUS IN GENERAL
    • B01DSEPARATION
    • B01D21/00Separation of suspended solid particles from liquids by sedimentation
    • B01D21/26Separation of sediment aided by centrifugal force or centripetal force
    • B01D21/262Separation of sediment aided by centrifugal force or centripetal force by using a centrifuge
    • BPERFORMING OPERATIONS; TRANSPORTING
    • B01PHYSICAL OR CHEMICAL PROCESSES OR APPARATUS IN GENERAL
    • B01DSEPARATION
    • B01D9/00Crystallisation
    • B01D9/0004Crystallisation cooling by heat exchange
    • BPERFORMING OPERATIONS; TRANSPORTING
    • B01PHYSICAL OR CHEMICAL PROCESSES OR APPARATUS IN GENERAL
    • B01DSEPARATION
    • B01D9/00Crystallisation
    • B01D9/0004Crystallisation cooling by heat exchange
    • B01D9/0013Crystallisation cooling by heat exchange by indirect heat exchange
    • BPERFORMING OPERATIONS; TRANSPORTING
    • B01PHYSICAL OR CHEMICAL PROCESSES OR APPARATUS IN GENERAL
    • B01DSEPARATION
    • B01D9/00Crystallisation
    • B01D9/004Fractional crystallisation; Fractionating or rectifying columns
    • B01D9/0045Washing of crystals, e.g. in wash columns
    • BPERFORMING OPERATIONS; TRANSPORTING
    • B01PHYSICAL OR CHEMICAL PROCESSES OR APPARATUS IN GENERAL
    • B01DSEPARATION
    • B01D9/00Crystallisation
    • B01D9/0059General arrangements of crystallisation plant, e.g. flow sheets
    • BPERFORMING OPERATIONS; TRANSPORTING
    • B01PHYSICAL OR CHEMICAL PROCESSES OR APPARATUS IN GENERAL
    • B01DSEPARATION
    • B01D9/00Crystallisation
    • B01D9/02Crystallisation from solutions
    • CCHEMISTRY; METALLURGY
    • C07ORGANIC CHEMISTRY
    • C07BGENERAL METHODS OF ORGANIC CHEMISTRY; APPARATUS THEREFOR
    • C07B63/00Purification; Separation; Stabilisation; Use of additives
    • CCHEMISTRY; METALLURGY
    • C07ORGANIC CHEMISTRY
    • C07CACYCLIC OR CARBOCYCLIC COMPOUNDS
    • C07C57/00Unsaturated compounds having carboxyl groups bound to acyclic carbon atoms
    • C07C57/02Unsaturated compounds having carboxyl groups bound to acyclic carbon atoms with only carbon-to-carbon double bonds as unsaturation
    • C07C57/03Monocarboxylic acids
    • C07C57/04Acrylic acid; Methacrylic acid

Landscapes

  • Chemical & Material Sciences (AREA)
  • Organic Chemistry (AREA)
  • Crystallography & Structural Chemistry (AREA)
  • Chemical Kinetics & Catalysis (AREA)
  • Engineering & Computer Science (AREA)
  • Oil, Petroleum & Natural Gas (AREA)
  • Physics & Mathematics (AREA)
  • Thermal Sciences (AREA)
  • Organic Low-Molecular-Weight Compounds And Preparation Thereof (AREA)

Description

本発明は、工業的に生産される化合物の精製に好適に用いることができる精製装置に関する。
現在、様々な種類の化合物が工業的に広く製造され、利用されている。工業的に製造される化合物は、その用途に応じて不純物が低減された高品質の製品が求められており、そのためのより優れた精製技術が種々検討されている。
化合物の精製技術として、複数の上部に清澄部を有する冷却式結晶槽と上部に清澄部を下部に加熱器を有する堅型精製塔とを直列に接続して結晶槽で生成した結晶を精製塔に接続した結晶槽の側に順に送り、結晶槽から送られた結晶を精製塔内で重力沈降させると共に、精製塔下部の加熱器で加熱溶融させた結晶の一部を還流液として上昇させて重力沈降する結晶と接触させ、結晶を洗浄する精製方法が開示されている(特許文献1、2参照)。また、晶析槽で生成したアクリル酸の結晶と粗製アクリル酸溶融物を含む懸濁液を洗浄カラムに送液し、洗浄カラム内で結晶を強制的に搬送するとともに、カラム下部で結晶を溶融して得られた溶融物を洗浄液として用いて洗浄カラム内の結晶を洗浄するアクリル酸の精製方法が開示されている(特許文献3参照)。更に、アクリル酸を含有する水溶液から、複数回の懸濁晶析または層状晶析を繰り返すことでアクリル酸の純度を高める精製方法が開示されている(特許文献4参照)。
特開昭59-66305号公報 特開平6-91103号公報 特表2003-530376号公報 特表2010-501526号公報
上記のように様々な精製技術が開示されているが、工業的製造においては、高純度の化合物を高収率かつ低コストで製造することが求められる。発明者らの検討の結果、特許文献1、2に記載の重力沈降式洗浄カラムを用いた精製装置では、比較的粒径の細かい結晶を生成する有機化合物を精製する場合や、純度の低い粗化合物溶液を精製する場合において工業的に十分な精製効果、生産量が得られないことが明らかとなった。また特許文献3に記載の精製装置では、晶析工程にて高い収率が得られず、晶析残渣を処理する工程の運転費用が増大する。晶析工程にて高い収率を得ようとすると晶析工程に供する粗化合物溶液の純度を高める必要があり、そのために晶析前工程の精製コストが増大し、不利である。また特許文献4に記載の晶析を複数回繰り返す方法では、晶析工程に供する粗化合物溶液の純度は低くて済むものの、晶析工程の途中で一旦結晶を溶融する工程や母液を排出する工程が含まれ、設備が複雑化することから、設備投資、消費エネルギー量が増大し、不利である。本発明は、上記現状に鑑みてなされたものであり、高純度の化合物を高収率かつ低コストで得ることができる化合物の精製装置を提供することを目的とする。
本発明者は、高純度の化合物を高収率かつ低コストで得ることができる精製装置について検討し、少なくとも1つの晶析槽を含むN個の晶析槽又は熟成槽が直列に接続され、最上流の晶析槽又は熟成槽が洗浄カラムに接続された構成の精製装置において、晶析槽又は熟成槽から1つ上流の槽へスラリーを送液するラインの少なくとも1つを固液分離装置を介してスラリーを送液するラインとし、該固液分離装置にて結晶が除去された母液を元の槽へと返送するライン、洗浄カラムから晶析装置の少なくともN番目の槽に母液を返送するラインを設け、更に、晶析装置の1~N-1番目の各槽に1つ上の槽から母液を直接送液するラインと1つ上流の槽から固液分離装置を介して母液を送液するラインのいずれか少なくとも1つと、精製装置外へ母液を送液するラインを設けると、高純度の化合物を高収率かつ低コストで得ることができる精製装置となることを見出し、本発明に到達したものである。
すなわち本発明は、結晶生成部を有する晶析装置と、結晶を強制的に搬送する洗浄カラムとを有する化合物の精製装置であって、該晶析装置はN個(N≧2)の槽を有し、1番目の槽を下流、N番目の槽を上流として直列に接続されており、少なくとも1番目の槽は冷却機構を備えた晶析槽であり、2番目以降の槽は晶析槽または熟成槽であり、少なくとも1つの槽に化合物を含む被精製液を供給するラインを有し、該洗浄カラムは、製品を搬出するライン、母液を該晶析装置に返送するラインを有し、該晶析装置に返送するラインは少なくともN番目の槽に接続されており、該晶析装置は、N番目の槽から該洗浄カラムへスラリーを供給するライン、下流の槽から1つ上流の槽へスラリーを送液するライン、及び、1~N-1番目の各槽に上流の槽から母液を送液するラインを有し、N-1個の該下流の槽から1つ上流の槽へスラリーを送液するラインのうち少なくとも1つは固液分離装置を介して1つ上流の槽へスラリーを送液するラインであり、該固液分離装置にて結晶が除去された母液を元の槽へと返送するラインを有し、該1~N-1番目の各槽に上流の槽から母液を送液するラインは、1つ上流の槽から母液を直接送液するライン及び1つ上流の槽から固液分離装置を介して母液を送液するラインのいずれか少なくとも1つを含み、更に精製装置外へ母液を送液するラインを有することを特徴とする精製装置である。
上記晶析装置に含まれる1~N-1番目の槽の全てが、固液分離装置を介して1つ上流の槽へスラリーを送液するラインと、該固液分離装置から排出された母液の少なくとも一部を元の槽へと返送するラインとを有することが好ましい。
上記1~N-1番目の各槽に上流の槽から母液を送液するラインのうち、少なくとも1つは1つ上流の槽から固液分離装置を介して母液を送液するラインであることが好ましい。
下流の槽から上流の槽へスラリーを送液するライン中に設けられている固液分離装置のうち少なくとも1つは、母液を元の槽へ返送するラインに加えて母液を送液する1本以上の追加ラインを有し、該追加ラインは元の槽に対して下流の槽及び/又は精製装置外へ接続されていることが好ましい。
上記晶析装置に含まれる1~N-1番目の槽の少なくとも1つは、1つ上流の槽から母液を直接送液するラインを有することが好ましい。
上記晶析装置に含まれる1番目の槽から母液を精製装置外へ固液分離装置を介して送液するラインを有することが好ましい。
上記冷却機構は、上記槽の内容物を槽外で冷却する形式であることが好ましい。
上記洗浄カラムは、結晶ベッドを削りとるための機械的機構を有してもよく、有さなくてもよい。
上記化合物は、(メタ)アクリル酸であることが好ましい。
上記晶析装置の、下流の槽から1つ上流の槽へスラリーを送液するラインのうち、少なくともN-1番目の槽からN番目の槽へスラリーを送液するラインは固液分離装置を介して1つ上流の槽へスラリーを送液するラインであり、該N-1番目の槽からN番目の槽にスラリーを送液するラインに設けられている固液分離装置がバスケット型遠心分離機、またはデカンタ型遠心分離機であることが好ましい。
本発明の化合物の精製装置は、比較的粒径の小さい結晶を生成する有機化合物を精製する場合や、純度の低い粗化合物溶液を精製する場合であっても、高純度の化合物を高い収率で、排出する晶析残渣の量を削減して得ることができる。また洗浄カラムでの洗浄液量を削減できるため、装置の運転費用を削減できる。
本発明の精製装置の一例を示した図である。 本発明の精製装置の一例を示した図である。 本発明の精製装置の一例を示した図である。 本発明の精製装置の一例を示した図である。 本発明の精製装置の一例を示した図である。 本発明の精製装置の一例を示した図である。 本発明の精製装置の一例を示した図である。 本発明の精製装置の一例を示した図である。
以下に本発明を詳述する。
なお、以下において記載する本発明の個々の好ましい形態を2つ以上組み合わせたものもまた、本発明の好ましい形態である。
本発明の精製装置は、N個(N≧2)の槽が直列に接続された晶析装置と結晶を強制搬送する洗浄カラムとを有し、晶析装置に含まれる少なくとも1番目の槽は冷却機構を備えた晶析槽であり、2番目以降の槽は晶析槽または熟成槽であり、N番目の槽が洗浄カラムに接続され、下流の槽から順に1つ上流の槽へスラリーが送液され、N番目の槽から洗浄カラムにスラリーが送液される。更に下流の槽から順に1つ上流の槽へスラリーを送液するラインの少なくとも1つは固液分離装置を介して上流の槽へスラリーを送液するラインであり、固液分離装置から排出された母液の少なくとも一部を元の槽へと返送するラインを有する。更に本発明の精製装置は、晶析装置に含まれる1~N-1番目の槽の全てが1つ上流の槽から母液を直接送液するライン、及び、1つ上流の槽から固液分離装置を介して母液を送液するラインのいずれか少なくとも1つを有し、更に精製装置外へ母液を送液するラインを有する。
複数の晶析槽または熟成槽を直列に接続して、化合物の結晶と母液との懸濁液であるスラリーを順に1つ上流の槽に送液し、かつ母液は上流の槽から下流の槽へと結晶と向流接触させながら送液することで、上流に行くほど結晶および母液の純度を向上させることができる。ここでなるべく多くの固液分離装置を用い、固液分離装置を介してスラリーを濃縮して1つ上流の槽に送液することで、結晶および母液の純度をより効果的に向上させることができる。
そのため、本発明の精製装置では、精製装置外へ母液を送液するラインは、一番下流の槽から精製装置外へ母液を送液するラインであることが好ましく、これにより一番下流の槽から不純物が濃縮した純度の低い母液(晶析残渣)をより少なくして排出し、高純度の化合物を高い収率で得ることができる。
また洗浄カラムでは精製後の結晶を加熱融解させた液のうち、一部を洗浄液として結晶ベッドと向流接触させることで結晶の純度を高めるが、N番目の槽から純度の高い結晶、母液を洗浄カラムに供給することでこの洗浄液量を減らすことができる。これにより晶析槽にて生成する結晶量を削減でき、冷凍機の運転費用を削減できる。
このように複数の槽を用い、スラリー中の結晶を濃縮しながら上流側へ送液して結晶、母液の純度を高める場合、母液を結晶と向流接触させ、かつ各槽の液面調整を行うために、上流側から下流側へ、また精製装置内の槽から精製装置外へ(好ましくは一番下流の槽から精製装置外へ)結晶を含まない母液を送液するラインが必要である。
この点に関し、従来技術として槽上部に結晶の沈降領域を設け、そこから結晶を含まない母液(以下、清澄な母液と称する場合がある)をオーバーフローにより上流から下流側の槽に、そして一番下流の槽から精製装置外に直接排出する方法が知られている。この方式では送液ポンプが不要であり、各槽の液面調整が容易という利点があるが、各槽上部に結晶の沈降領域が必要なため槽構造が複雑になる。
特に細かい結晶を生成する化合物を精製する場合や、純度の低い化合物溶液を精製する場合においては、結晶の沈降速度が遅いため、沈降領域の設計のために槽自体を過剰に大きくする必要がある。もし結晶が細かすぎて沈降領域が上手く形成されなかった場合は、結晶が下流側に送液されてしまい、装置としての精製効果が低下するなどの問題がある。
また、本発明の精製装置は、下流の槽から順に1つ上流の槽へスラリーを送液するラインの少なくとも1つが、固液分離装置を介して1つ上流の槽へスラリーを送液するラインを有している。こうすることで下流の槽に結晶が送られるのを防止し、効率的に上流の槽の槽内純度を高めることができ、次工程(洗浄カラム)での精製が容易になる。
下流の槽から1つ上流の槽へスラリーを送液するN-1個のラインのうち、固液分離装置を介して1つ上流の槽へスラリーを送液するラインの割合は60%以上であることが好ましい。最も好ましくは、100%、すなわち、下流の槽から1つ上流の槽へスラリーを送液するN-1個のラインの全てが固液分離装置を介して1つ上流の槽へスラリーを送液するラインであることである。
また、下流の槽から1つ上流の槽へスラリーを送液するラインのうち、少なくともN-1番目の槽からN番目の槽へスラリーを送液するラインは固液分離装置を介して1つ上流の槽へスラリーを送液するラインであることが好ましい。
上記晶析装置に含まれる槽のうち、固液分離装置を介して1つ上流の槽へスラリーを送液するラインを有するものは固液分離装置から排出された母液の少なくとも一部を元の槽へと返送するラインを有し、固液分離装置で分離された、濃縮された結晶を含むスラリーが1つ上流の槽へ送液され、残りの母液の少なくとも一部が元の槽に返送される。
更に上記晶析装置では、1~N-1番目の槽の全てが該槽に上流の槽から母液を送液するラインとして、1つ上流の槽から母液を直接送液するライン及び1つ上流の槽から固液分離装置を介して母液を送液するラインのいずれか少なくとも1つを有する。これらのラインを有することで槽の液面を一定に保つことができるようになる。
本発明の精製装置では、晶析装置に含まれる1~N-1番目の槽の少なくとも1つは、1つ上流の槽から母液を直接送液するラインを有することが好ましい。より好ましくは、N-1番目の槽が1つ上流の槽(N番目の槽)から母液を直接送液するラインを有することである。N番目の槽からN-1番目の槽へ母液を直接送液するラインを有することが好ましい理由は後述する。
上記晶析装置に含まれる槽が、1つ上流の槽から固液分離装置を介して母液を送液するラインを有すると、1つ上流の槽から結晶が下流側に送液されることを固液分離によって効果的に抑制できるため、精製装置を結晶の沈降速度が遅い化合物の精製に使用した場合でも、精製装置の精製効率を高く維持することができる。したがって、1~N-1番目の各槽に上流の槽から母液を送液するラインのうち、少なくとも1つは1つ上流の槽から固液分離装置を介して母液を送液するラインであることが好ましい。
晶析装置に含まれる槽から1つ下流の槽に固液分離装置を介して母液を送液するラインを設ける場合、精製装置自体のコスト、及び、装置の運転コストの点から、1つ上流の槽へスラリーを送液するラインに設けられている固液分離装置を共用することが好ましい。このようにすることで固液分離装置、送液ポンプの機器点数を減らすことができる。
この場合、1つ上流の槽へスラリーを送液するラインに設けられている固液分離装置から母液を元の槽へ返送するラインに、更に母液を送液する1本以上の追加ラインを設け、該追加ラインが元の槽に対して1つ下流の槽に接続するような装置の構成にすればよい。また該追加ラインを更に分岐させ、元の槽に対して1つ下流の槽に加えて更に2つ以上下流の槽にも接続するような装置の構成にしてもよい。また追加ラインは精製装置外へ接続されたものであってもよい。
晶析装置がこのような構成であること、すなわち、下流の槽から上流の槽へスラリーを送液するライン中に設けられている固液分離装置のうち少なくとも1つが、母液を元の槽へ返送するラインに加えて母液を送液する1本以上の追加ラインを有し、該追加ラインは元の槽に対して下流の槽及び/又は精製装置外へ接続されていることは、本発明の精製装置の好適な実施形態の1つである。
下流の槽から上流の槽へスラリーを送液するライン中に設けられている固液分離装置のうち、このような追加ラインを有するものの割合は30%以上であることが好ましく、より好ましくは60%以上、更に好ましくは、100%である。
上記固液分離装置としてはバスケット型遠心分離機、デカンタ型遠心分離機、液体サイクロン、ろ過器など一般に使用される装置を利用することができる。バスケット型遠心分離機の例としては月島機械株式会社のエッシャ・ウィス押出型遠心分離機、デカンタ型遠心分離機の例としては月島機械株式会社のバード・デカンタ型遠心分離機、株式会社IHIのスクリューデカンタ式遠心分離機等が挙げられる。
バスケット型遠心分離機を用いる場合、固液分離後のケーキ中の結晶濃度は好ましくは80%以上であり、より好ましくは85%以上であり、更に好ましくは90%以上である。デカンタ型遠心分離機を用いる場合、濃縮後の結晶濃度は好ましくは40%以上であり、より好ましくは50%以上であり、更に好ましくは60%以上である。
液体サイクロンを用いる場合、濃縮後のスラリー中の結晶濃度は好ましくは25%以上、より好ましくは30%以上、より好ましくは35%以上である。スラリー濃度を高めすぎると流動性が低下し、配管閉塞のリスクが高まるため、濃縮後スラリー濃度は好ましくは55%以下、より好ましくは50%以下、更に好ましくは45%以下である。
固液分離装置としてバスケット型遠心分離機、デカンタ型遠心分離機を用いる場合は、初期投資、運転費用が高価になるものの、スラリー(結晶)の濃縮効率が高いため、化合物の精製効率が向上するというメリットがある。一方、液体サイクロンを用いる場合は、スラリー(結晶)の濃縮効率が低く、十分な精製効果を得るには晶析装置内に多数の槽を設ける必要があるが、初期投資、運転費用が抑えられること、回転機に由来するトラブルが起こらないこと等のメリットがある。
上述したとおり、上記晶析装置は、下流の槽から1つ上流の槽へスラリーを送液するラインのうち、少なくともN-1番目の槽からN番目の槽へスラリーを送液するラインが固液分離装置を介して1つ上流の槽へスラリーを送液するラインであることが好ましく、その場合、該N-1番目の槽からN番目の槽にスラリーを送液するラインに設けられている固液分離装置はバスケット型遠心分離機、またはデカンタ型遠心分離機であることが好ましい。
上記晶析装置には、少なくとも1つの晶析槽を含む複数の晶析槽又は熟成槽が含まれる。晶析槽と熟成槽の合計数は特に限定されるものではないが、結晶や母液の純度を十分向上させるという点から、固液分離装置としてバスケット型遠心分離機、デカンタ型遠心分離機を用いる場合は2以上、それ以外の場合は、3以上であることが好ましい。また、槽の数が多いほど結晶や母液の純度を向上させる効果は増加するが、多すぎると設備投資が増大し、また槽に付随するポンプ、撹拌機等の消費電力も増大して不利となる。そのため晶析槽と熟成槽の合計数は固液分離装置の種類によらず、6以下であることが好ましい。より好ましくは、5以下である。
上記晶析装置は、少なくとも1つの晶析槽を含む限り、それ以外の槽は晶析槽であっても熟成槽であってもよいが、晶析装置に含まれる熟成槽の数は、0~2個であることが好ましい。より好ましくは、0~1個である。
上記晶析装置に含まれる槽は、上部に清澄な母液の層を形成することができる構造であることが好ましく、晶析装置に含まれる1~N-1番目の槽のいずれかが1つ上流の槽から母液を直接送液するラインを有する場合、該ラインが、1つ上流の槽の上部の清澄な母液の層をオーバーフローにより直接送液するラインであることが好ましい。また、精製装置外へ母液を送液するラインが精製装置外へオーバーフローにより送液するラインであることは、本発明の精製装置の好適な実施形態の1つである。
上述したとおり、本発明の精製装置は、晶析装置に含まれる最下流の1番目の槽から母液を精製装置外へ送液するラインを有することが好ましいが、該ラインが晶析装置に含まれる1番目の槽の上部の清澄な母液の層を精製装置外へオーバーフローにより送液するラインであることは、本発明の精製装置の好適な実施形態の1つである。
上記晶析装置に含まれる槽が上部に清澄な母液の層を形成しない場合には、固液分離装置を設置し、当該固液分離装置で槽から取り出したスラリーから母液と結晶を分離して母液を1つ以上下流の槽へ送液することができる。また固液分離装置で分離した母液を精製装置外へ排出するようにしてもよく、晶析装置に含まれる1番目の槽から母液を精製装置外へ固液分離装置を介して送液するラインを有することは、本発明の精製装置の好適な実施形態の1つである。
上記晶析装置に含まれる1からN-1番目の槽のうち、好ましくは30%以上、より好ましくは60%以上、最も好ましくはN-1番目までの全ての槽が、母液を固液分離装置を介して1つ下流の槽(又はそれに加えて更に2つ以上下流の槽)に送液、及び/又は、晶析装置外に排出する構造であることが好ましい。このようにすることで槽のサイズを小さくでき、投資額、建設面積の削減が可能である。また上述したとおり、この場合の固液分離装置は、コスト面から1つ上流の槽へスラリーを送液するラインに設けられている固液分離装置と共用することが好ましい。
但し、N番目の槽においては、洗浄カラムに送液するスラリーを保持/熟成させるために容量が下流の槽よりも大きいことが好ましいこと、スラリーの純度が向上しており下流の槽よりも結晶径が大きく成長しやすいことから、槽上部の結晶沈降領域、つまり清澄な母液の層の設計が比較的容易である。そのため、N番目の槽はオーバーフローにより直接下流の槽に母液を送液する構造であることが好ましい。
本発明の晶析装置が含む晶析槽は、冷却機構を備えたものであり、化合物の溶液を冷却して結晶を析出させ、結晶と母液とを含むスラリーを生成させることができるものである限り特に制限されない。大きくは槽自体に冷却ジャケットが付属しており槽内を直接冷却して結晶を生成する方式、冷却機構が槽と分離されており、配管により接続して循環しながら冷却/結晶を生成する方式に大別される。
槽自体に冷却ジャケットが付属している方式では、機器点数が少ないというメリットがあるものの、伝熱面積を増やすためには、槽自体を大きくする必要がある。高い生産能力が求められる場合は槽のサイズが過剰に大きくなり、初期投資、敷地面積の点でデメリットとなる。
そのため、槽自体のサイズに制限がある場合や高い生産能力が求められる化合物の精製には槽の内容物を槽外で冷却する形式のものが好ましい。このように、槽と冷却機構とが配管で接続され、槽内の化合物の溶液(又は結晶を含むスラリー)の一部を冷却機構に送液して冷却機構内で結晶を生成させ、生成した結晶を含むスラリーを槽に戻すものであると、冷却機構を増やすことで伝熱面積を増やすことが容易にでき、晶析槽のスケールアップを容易に行うことができる。
この場合の冷却機構は、化合物の溶液を冷却して結晶を析出させることができるものである限り特に制限されるものではないが、伝熱面積を大きく確保できるシェル&チューブ式熱交換器、スパイラル式熱交換器等や、冷却面を掻取りながら結晶化を行う冷却円板型晶析器、掻取式冷却晶析器等を用いることが好ましい。
冷却円板型晶析器は、化合物の溶液を冷却して結晶を析出させ、析出した結晶を掻取るものであればよいが、管とその中を区切る複数の冷却板で構成されており、冷却板の壁面に結晶を生成させ、ワイパーを有する撹拌翼を管の内部で回転させて結晶を掻取る構造のもの等を用いることができる。
掻取式冷却晶析器は、化合物の溶液を冷却して結晶を析出させ、析出した結晶を掻取るものであればよいが、二重構造の管で構成され、外側の管に冷媒を、内側の管に槽内の化合物の溶液(又は結晶を含むスラリー)を流して内側の管の壁面に結晶を生成させ、掻取用のブレードを有するシャフトを内側の管の内部で回転させて結晶を掻取る構造のもの等を用いることができる。
本発明の晶析装置は、熟成槽を有していてもよく、有していなくてもよいが、熟成槽を有することが好ましい。本発明において熟成槽は、結晶を析出させる冷却機構を持たず、化合物の結晶を一定時間保持することで化合物の結晶を成長させる槽である。結晶を成長させてなるべく均一な結晶としたうえで洗浄カラムに送液することで、洗浄カラムで効率的に不純物を除くことができ、より高純度の化合物を高い収率で得ることが可能となる。したがって、洗浄カラムに送液する槽、すなわち、N番目の槽が熟成槽であることが好ましい。
上記熟成槽は、槽内で化合物の結晶を懸濁状態で保持できるものであれば特に制限されない。一定時間結晶を保持することで、オストワルド熟成により細かな結晶が融解し、大きな結晶が更に成長し、結晶径分布が狭くなって洗浄カラムでの精製効率をより向上させることができる。また、晶析槽であっても、一定時間結晶を保持することで熟成槽と同等の効果が期待できる。
本発明の精製装置が含む洗浄カラムには、晶析装置のN番目の槽から化合物の結晶を含むスラリーが送液され、結晶の洗浄が行われ、高純度の化合物の結晶が製品として得られる。本発明における好ましい形態の洗浄カラムでは、結晶の比重が母液よりも大きい場合は、カラム内で結晶が下方に移動して結晶ベッドが形成される。そしてカラムの下部で結晶ベッドから一部の結晶を循環液(洗浄カラム内を循環する洗浄液)に懸濁しながら抜き出して加熱融解し、得られた融解液を含む循環液の一部を製品として抜き出す。残りの循環液の一部(洗浄液)は結晶ベッドと向流接触させて結晶を洗浄する。また、母液を晶析装置に返送するラインを通して洗浄カラム内の母液は晶析装置に返送される。
母液を晶析装置に返送するラインは、少なくともN番目の槽に接続されているが、更に下流の槽に接続されていてもよい。また、母液の一部を再度洗浄カラムに戻すラインを有していてもよい。
結晶の比重が母液よりも小さい場合は、上記とは逆にカラム内で結晶が上方に移動し、カラム上部で結晶ベッドの懸濁、融解、製品抜き出しが行われる。
本発明の精製装置が含む洗浄カラムは、結晶ベッドを強制的に搬送するものである。具体的にはピストンにて結晶を押し固めて結晶ベッドの形成/搬送を行う機械式洗浄カラム、ポンプにてカラムにスラリーを送液し、カラム内に配置されたフィルターから母液を抜き出すことでベッドの形成/搬送を行う液圧式洗浄カラム(水圧式洗浄カラム)などが挙げられる。これら洗浄カラムの動作原理は書籍Melt Crystallization(Edited by Joachim Ulrich, Heike Glade, Shaker Verlag, Aachen 2003)に記載がある。
洗浄カラムは、結晶を洗浄することができるものである限り特に制限されず、機械式洗浄カラム、液圧式洗浄カラムのいずれでもよい。機械式洗浄カラムは運転時の安定性が高い、化合物の精製効率が高いという特徴がある。一方、液圧式洗浄カラムはカラム断面積当たりの生産能力が高い、洗浄カラム内の駆動部が少なく装置に起因するトラブルが少ないという特徴がある。易重合性物質の精製にあたっては、駆動部の少ない液圧式洗浄カラムを用いた方が洗浄カラム内での重合物の発生が抑制される場合がある。
洗浄カラムの好ましい形態としては、結晶ベッドを削り取るための機械的機構を有するものが挙げられる(米国特許第3872009A参照)。結晶ベッドの強制搬送機構を有する洗浄カラムでは、精製後の結晶ベッドをスクレーパーなどにより削り取り、再懸濁させた後に融解を行う方式が用いられている。
また洗浄カラムの別の好ましい形態としては、結晶ベッドを削り取るための機械的機構を有さないものが挙げられる(米国特許第7425273B2参照)。この方式では循環液の動圧により結晶ベッドの削り取りを行う。軸シール部などの摺動面がなく、易重合性物質の精製にあたっては、液滞留、摺動熱などによる重合物の発生が抑えられる場合がある。
本発明の精製装置への被精製液である化合物の溶液の供給は、晶析装置に含まれるいずれの槽に対して行ってもよいが、精製の効率の点から2番目以降の槽に対して行うことが好ましい。最適な箇所は供給液組成、晶析収率、固液分離装置での結晶の濃縮効率によって変化するので、適宜選択することが出来る。
本発明の精製装置における晶析槽での晶析温度は、精製される化合物の種類に合わせて適宜調整すればよいが、概ね純物質の融点に対して-1~-15℃、好ましくは-1.5~-13.5℃、より好ましくは-3.5℃~-12.5℃、更に好ましくは-5~-11.5℃の範囲である。また、精製される化合物が(メタ)アクリル酸の場合、0~12℃であることが好ましい。より好ましくは、1~10℃、更に好ましくは2~8.5℃である。
晶析槽の温度が高いと純度の高い結晶が生成するが、例えば晶析槽が後述する掻取式冷却晶析器を用いたものである場合には、晶析槽での結晶掻取りに多くの動力が必要となる等の不具合が生じるおそれがある。また冷媒と晶析槽内の温度差を上げすぎると、例えば晶析槽が掻取式冷却晶析器を用いた場合に掻取り用スクレーパーのブロッキングが起こる等の不具合が生じるおそれがあり、運転継続が困難となる可能性がある。
そのため晶析槽の温度が高い条件では、冷媒と晶析槽内の温度差を下げ、伝熱面積当たりの結晶生成量を低下させる必要がある。晶析槽の温度が低いと生成する結晶の純度は低下するが、晶析槽が掻取式冷却晶析器を用いた場合に晶析槽での結晶掻取りに要する動力が小さくて済み、冷媒と晶析槽内の温度差を上げてもスクレーパーのブロッキングが起こりにくい。結果的に冷媒と晶析槽内の温度差を上げ、伝熱面積当たりの結晶生成量を増加させることができる。しかし、晶析温度が低すぎると、生成する結晶粒径が細かくなり、結晶が沈降しにくくなる傾向がある。
晶析槽、熟成槽での化合物の滞留時間も精製される化合物の種類に合わせて適宜調整すればよいが、精製後に得られる化合物の収率と精製の効率、設備投資費用を考えると、概ね0.02~6時間である。
N番目の槽については、洗浄カラムに送液するスラリーの粒度分布を整え、洗浄カラムでの還流比(洗浄液流量/精製アクリル酸流量)を低減するために滞留時間は一定以上長いことが好ましい。好ましくは0.5~6時間、より好ましくは1~5時間、更に好ましくは1.2~4.5時間である。
また1~N-1番目の槽については、洗浄カラムに接続されていないことから必ずしも長い滞留時間を取る必要はない。滞留時間を短くした方が槽自体のサイズを小さくでき、設備投資費用の点で有利である。よって1~N-1番目の槽については、滞留時間は0.03~4時間であることが好ましく、より好ましくは0.04~3時間、更に好ましくは0.05~2時間、最も好ましくは0.1~1.5時間である。
なお、ここでいう晶析槽での化合物の滞留時間とは、晶析槽が後述する槽の内容物を槽外で冷却する形式のものである場合、槽内および槽外の冷却機構に滞留する時間を意味する。なお各槽の滞留時間は、槽および槽外冷却機構を合わせた容量を、当該槽から上流の槽または洗浄カラムにスラリーを供給する流量と、各槽から下段の槽または精製装置外に液を送液/排出する流量を足し合わせた量で除した値として計算される。
本発明の精製装置は、いずれの化合物の精製に用いられてもよいが、上述したとおり、沈降性の悪い結晶の精製にも好適に用いることができることから、(メタ)アクリル酸の精製に好適に用いることができる。したがって、本発明の精製装置で精製される化合物が(メタ)アクリル酸であることは、本発明の好適な実施形態の1つである。
この場合、本発明の精製装置に供される化合物の溶液は、(メタ)アクリル酸水溶液又は粗(メタ)アクリル酸溶液である。(メタ)アクリル酸水溶液は、(メタ)アクリル酸が水に溶解した溶液をいう。粗(メタ)アクリル酸溶液は、(メタ)アクリル酸からなる溶液であって、(メタ)アクリル酸製造時の副生成物等の不純物を含むものをいう。これらは例えば、プロピレン、イソブチレンの気相酸化反応により得られた反応生成物である化合物のガスを、吸収塔で捕集および必要に応じて蒸留して得ることができるが、自ら合成して得たものに限定されず、他所から調達されたものであってもよい。(メタ)アクリル酸水溶液又は粗(メタ)アクリル酸溶液に対して、例えば冷却を行い、(メタ)アクリル酸の結晶を含むスラリーを得ることができる。
なお、上記副生成物としては、例えば、プロピオン酸、酢酸、マレイン酸、安息香酸、アクリル酸ダイマー等の酸類、アクロレイン、フルフラール、ホルムアルデヒド、グリオキサール等のアルデヒド類、アセトン、プロトアネモニン等が挙げられる。その他、トルエン、メチルブチルケトン等の溶媒が含まれていることがある。
本明細書中、(メタ)アクリル酸は、アクリル酸及び/又はメタクリル酸である。
本発明の精製装置の例を図1~8に示す。
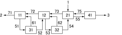
図1は、晶析装置として1つの晶析槽と1つの熟成槽とを有する装置であり、晶析槽に1つ上流の槽である熟成槽から直接母液を送液するラインが設置され、最下流の槽である晶析槽から残渣(母液)を直接排出するラインが設置されている。
精製装置に供される化合物の溶液1は熟成槽21に導入される。冷却機構が設置された晶析槽11で冷却され、析出した結晶を含むスラリーはライン51で固液分離装置31に送られる。固液分離装置31ではスラリーが母液と濃縮された結晶スラリーとに分離され、濃縮された結晶スラリーはライン52で隣の熟成槽21に送られ、母液はライン61で晶析槽11に戻される。また晶析槽11からライン71で精製装置外へ残渣2が排出され、晶析槽11の液面が調整される。熟成槽21で結晶を成長させた後、結晶スラリーはライン53で機械式洗浄カラム41に送液される。また熟成槽21の液面調整のため、熟成槽21から晶析槽11へライン72を通して母液が直接送られる。
機械式洗浄カラム41内では、ピストンにより結晶が押し固められて結晶ベッドが形成される。そしてカラムの下部で結晶ベッドの削り取り、循環液への懸濁、加熱融解が行われる。得られた融解液を含む循環液の一部は高純度の化合物3として搬出される。残りの循環液の一部(洗浄液)は機械式洗浄カラム41に戻され、結晶ベッドと向流接触させて結晶が洗浄される。また、母液を晶析装置に返送するライン75を通して洗浄カラム内の母液は熟成槽21に返送される。このようにして化合物の精製が行われ、高純度の化合物が得られる。
図2は、晶析装置として1つの晶析槽と1つの熟成槽とを有する装置であり、晶析槽に1つ上流の槽である熟成槽から直接母液を送液するラインが設置され、最下流の槽である晶析槽から残渣(母液)を直接排出するラインが設置されている。また、晶析槽として、槽の内容物を槽外で冷却する形式のものを使用している。以下に、図1の精製装置と異なる部分のみ説明する。
晶析槽11は、槽11Aと槽外の冷却機構11Bとで構成され、ライン111、121で繋がっている。槽11Aからライン111で冷却機構11Bに送られた化合物の溶液(又は化合物の結晶を含むスラリー)は、冷却機構11Bで冷却され、析出した結晶を含むスラリーはライン121で槽11Aに送られる。槽11Aから化合物の結晶を含むスラリーの一部はライン111で冷却機構11Bに送られ、残りはライン51で固液分離装置31に送液される。
図3は、晶析装置として2つの晶析槽を有する装置であり、晶析槽11に1つ上流の槽である晶析槽12から直接母液を送液するラインが設置され、最下流の槽である晶析槽11から残渣(母液)を直接排出するラインが設置されている。また、洗浄カラムが液圧式であり、結晶ベッドを削り取るための機械的機構を有する。以下に、図1の精製装置と異なる部分のみ説明する。
精製装置に供される化合物の溶液1は晶析槽12に導入される。
晶析槽11は、槽11Aと槽外の冷却機構11Bとで構成され、ライン111、121で繋がっている。槽11Aからライン111で冷却機構11Bに送られた化合物の溶液(又は化合物の結晶を含むスラリー)は、冷却機構11Bで冷却され、析出した結晶を含むスラリーはライン121で槽11Aに送られる。槽11Aから化合物の結晶を含むスラリーの一部はライン111で冷却機構11Bに送られ、残りはライン51で固液分離装置31に送液される。
晶析槽12も同様に槽12Aと槽外の冷却機構12Bとで構成され、ライン112、122で繋がっている。槽12Aから化合物の結晶を含むスラリーの一部はライン112で冷却機構12Bに送られ、ライン122で槽12Aに返送される。
結晶スラリーは晶析槽12からライン53で液圧式洗浄カラム42に送液される。液圧式洗浄カラム42下部では機械的機構(スクレーパー)により結晶ベッドが削り取られ、循環液に懸濁させながら抜き出されて加熱融解され、得られた融解液を含む循環液の一部は高純度の化合物3として搬出される。残りの循環液の一部(洗浄液)は液圧式洗浄カラム42に戻され、結晶ベッドと向流接触させて結晶が洗浄される。
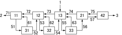
図4は、晶析装置として2つの晶析槽と1つの熟成槽とを有する装置であり、3つの槽の間に1つ上流の槽から直接母液を送液するラインが設置され、最下流の槽から残渣(母液)を直接排出するラインが設置されている。以下に、図1の精製装置と異なる部分のみ説明する。
冷却機構が設置された晶析槽11で冷却され、析出した結晶を含むスラリーはライン51で固液分離装置31に送られる。固液分離装置31ではスラリーが母液と濃縮された結晶スラリーとに分離され、濃縮された結晶スラリーはライン52で隣の晶析槽12に送られ、母液はライン61で晶析槽11に戻される。また、晶析槽11からライン71で精製装置外へ残渣2が排出され、晶析槽11の液面が調整される。晶析槽12においても晶析槽11と同様の操作が行われ、晶析槽12からライン53で結晶を含むスラリーが固液分離装置32に送液される。固液分離装置32ではスラリーが母液と濃縮された結晶スラリーとに分離され、濃縮された結晶スラリーはライン54で隣の熟成槽21に送られ、母液はライン62で晶析槽12に戻される。また晶析槽12の液面調整のため、晶析槽12から晶析槽11へライン72を通して母液が直接送られる。熟成槽21で結晶を成長させた後、結晶スラリーはライン55で機械式洗浄カラム41に送液される。また熟成槽21の液面調整のため、熟成槽21と晶析槽12とをつなぐライン73を通して母液が直接熟成槽21から晶析槽12に送液される。
図5は、晶析装置として3つの晶析槽と1つの熟成槽とを有する装置であり、4つの槽の間に1つ上流の槽から直接母液を送液するラインが設置され、最下流の槽から残渣(母液)を直接排出するラインが設置されている。また、洗浄カラムが液圧式であり、結晶ベッドを削り取るための機械的機構を有する。以下に、図4の精製装置と異なる部分のみ説明する。
精製装置に供される化合物の溶液1は晶析槽13に導入される。最下流から2番目の槽である晶析槽12からライン53で結晶を含むスラリーが固液分離装置32に送液される。固液分離装置32ではスラリーが母液と濃縮された結晶スラリーとに分離され、濃縮された結晶スラリーはライン54で隣の晶析槽13に送られ、母液はライン62で晶析槽12に戻される。また晶析槽12の液面調整のため、晶析槽12から晶析槽11へライン72を通して母液が直接送られる。晶析槽13においても晶析槽12と同様の操作が行われ、晶析槽13からライン55で結晶を含むスラリーが固液分離装置33に送液される。固液分離装置33ではスラリーが母液と濃縮された結晶スラリーとに分離され、濃縮された結晶スラリーはライン56で隣の熟成槽21に送られ、母液はライン63で晶析槽13に戻される。また晶析槽13の液面調整のため、晶析槽13から晶析槽12へライン73を通して母液が直接送られる。熟成槽21で結晶を成長させた後、結晶スラリーはライン57で液圧式洗浄カラム42に送液される。また熟成槽21の液面調整のため、熟成槽21と晶析槽13とをつなぐライン74を通して母液が直接熟成槽21から晶析槽13に送液される。
液圧式洗浄カラム42下部では機械的機構(スクレーパー)により結晶ベッドが削り取られ、循環液に懸濁させながら抜き出されて加熱融解され、得られた融解液を含む循環液の一部は高純度の化合物3として搬出される。残りの循環液の一部(洗浄液)は液圧式洗浄カラム42に戻され、結晶ベッドと向流接触させて結晶が洗浄される。
図6は、晶析装置として2つの晶析槽と1つの熟成槽とを有する装置であり、3つの槽の間に1つ上流の槽から固液分離装置を介して母液を送液するラインが設置され、最下流の槽から固液分離装置を介して残渣を排出するラインが設置されている。以下に、図4の精製装置と異なる部分のみ説明する。
図6の晶析槽11には、直接残渣を排出するラインに代えて、晶析槽内のスラリーから残渣を分離するための固液分離装置33が設置され、晶析槽11から取り出したスラリーがライン81で固液分離装置33に送られ、固液分離装置33で分離された残渣2が精製装置外へ排出され、残りの結晶は晶析槽11に戻され、晶析槽11の液面が調整される。
晶析槽12には、晶析槽11に直接母液を送液するラインに代えて、固液分離装置34が設置され、晶析槽12から取り出したスラリーがライン83で固液分離装置34に送られ、固液分離装置34で分離された母液が液面調整のために晶析槽11へ送られ、残りの結晶は晶析槽12に戻される。
熟成槽21には、晶析槽12に直接母液を送液するラインに代えて、固液分離装置35が設置され、熟成槽21から取り出したスラリーがライン85で固液分離装置35に送られ、固液分離装置35で分離された母液が液面調整のために晶析槽12へ送られ、残りの結晶は熟成槽21に戻される。
洗浄カラム43は液圧式であり、結晶ベッドを削り取るための機械的機構を有さないものである。
図7は、晶析装置として2つの晶析槽と1つの熟成槽とを有する装置であり、3つの槽の間に1つ上流の槽から固液分離装置を介して母液を送液するラインが設置され、最下流の槽から固液分離装置を介して残渣を排出するラインが設置されている装置であって、2番目の晶析槽から取り出したスラリーから母液を分離して最下流(1番目)の晶析槽へ送るための固液分離装置、及び、最下流(1番目)の晶析槽から精製装置外に排出する残渣を分離するための固液分離装置を、1つ上流の槽へスラリーを送液するラインに設けられている固液分離装置と共用したものである。以下に、図6の精製装置と異なる部分のみ説明する。
図7の装置では、晶析槽11で冷却され、析出した結晶を含むスラリーはライン51で固液分離装置31に送られる。固液分離装置31ではスラリーが母液と濃縮された結晶スラリーとに分離され、濃縮された結晶スラリーはライン52で隣の晶析槽12に送られる。固液分離装置31で分離された母液のうち一部はライン61で晶析槽11に戻され、残部はライン61に接続された追加ライン101で精製装置外へ排出される。
また晶析槽12で冷却され、析出した結晶を含むスラリーはライン53で固液分離装置32に送られる。固液分離装置32ではスラリーが母液と濃縮された結晶スラリーとに分離され、濃縮された結晶スラリーはライン54で隣の熟成槽21に送られる。固液分離装置32で分離された母液のうち一部はライン62で晶析槽12に戻され、残部はライン62に接続された追加ライン102で晶析槽11に送られる。
図7の精製装置では、ライン51→固液分離装置31→ライン61、101が図6の装置におけるライン81→固液分離装置33→ライン82、91に対応し、固液分離装置33を設置する代わりに、上流の槽へスラリーを送液するラインに設けられている固液分離装置31を共用することで機器点数を減らしている。同様に、ライン53→固液分離装置32→ライン62、102が図6の装置におけるライン83→固液分離装置34→ライン84、92に対応し、固液分離装置34を設置する代わりに、上流の槽へスラリーを送液するラインに設けられている固液分離装置32を共用することで機器点数を減らしている。
図8は、晶析装置として2つの晶析槽と1つの熟成槽とを有する装置であり、2番目の晶析槽から最下流(1番目)の晶析槽に固液分離装置を介して母液を送液するラインと、最下流の槽から固液分離装置を介して残渣を排出するラインが設置され、熟成槽から2番目の晶析槽へ直接母液を送液するラインが設置されている装置であって、2番目の晶析槽から取り出したスラリーから母液を分離して最下流の晶析槽へ送るための固液分離装置、及び、最下流の晶析槽から精製装置外に排出する残渣を分離するための固液分離装置を1つ上流の槽へスラリーを送液するラインに設けられている固液分離装置と共用したものである。また、晶析槽として、槽の内容物を槽外で冷却する形式のものを使用している。以下に、図7の精製装置と異なる部分のみ説明する。
図8の装置では、晶析槽11は、槽11Aと槽外の冷却機構11Bとで構成され、ライン111、121で繋がっている。槽11Aからライン111で冷却機構11Bに送られた化合物の溶液(又は化合物の結晶を含むスラリー)は、冷却機構11Bで冷却され、析出した結晶を含むスラリーはライン121で槽11Aに送られる。槽11Aから化合物の結晶を含むスラリーの一部はライン111で冷却機構11Bに送られ、残りはライン51で固液分離装置31に送液される。
晶析槽12も同様に槽12Aと槽外の冷却機構12Bとで構成され、ライン112、122で繋がっている。槽12Aから化合物の結晶を含むスラリーの一部はライン112で冷却機構12Bに送られ、残りはライン53で固液分離装置32に送液される。
図8の装置では、図7の装置の、熟成槽21から固液分離装置35を介して母液を晶析槽12へ送るラインに代えて、熟成槽21から母液を直接槽12Aに送るライン73を有する。
1:化合物の溶液
2:残渣
3:高純度の化合物
11~13:冷却機構を有する晶析槽
11A、12A:槽
11B、12B:冷却機構
21:熟成槽
31~35:固液分離装置
41:機械式洗浄カラム
42:液圧式洗浄カラム(結晶ベッドを削り取るための機械的機構を有するもの)
43:液圧式洗浄カラム(結晶ベッドを削り取るための機械的機構を有さないもの)
51~57:下流の槽から上流の槽又は洗浄カラムへスラリー(又は結晶)を送液するライン
61~63: スラリーから固液分離装置で分離した母液を元の槽へ戻すライン
71:最下流の槽から残渣(母液)を直接精製装置外へ排出するライン
72~74:上流の槽から1つ下流の槽へ母液を直接送液するライン
75:洗浄カラムから母液を晶析装置に返送するライン
81~86:槽から取り出したスラリーから固液分離装置で結晶を分離し、元の槽に戻すライン
91:槽から取り出したスラリーから固液分離装置で分離した残渣(母液)を精製装置外へ排出するライン
92、93:槽から取り出したスラリーから固液分離装置で分離した母液を1つ下流の槽へ送液するライン
101:最下流の槽から取り出したスラリーから固液分離装置で分離した母液の一部を精製装置外へ排出するための追加ライン
102:2番目の槽から取り出したスラリーから固液分離装置で分離した母液の一部を最下流の槽へ送液するための追加ライン
111、121、112、122:槽の内容物を槽外で冷却する形式の晶析槽の槽と冷却機構とをつなぐライン

Claims (9)

  1. 化合物の溶液を冷却して結晶を析出させる結晶生成部を有する晶析装置と、化合物の結晶を強制的に搬送する洗浄カラムとを有する化合物の精製装置であって、
    該洗浄カラムは、ピストンにて結晶を押し固めて結晶ベッドの形成/搬送を行う機械式洗浄カラム、又は、ポンプにてカラムにスラリーを送液し、カラム内に配置されたフィルターから母液を抜き出すことでベッドの形成/搬送を行う液圧式洗浄カラムのいずれかであり、
    該晶析装置はN個(N≧2)の槽を有し、スラリーの流れが向かう方向を上流側として1番目の槽を下流、N番目の槽を上流として直列に接続されており、少なくとも1番目の槽は冷却機構を備えた晶析槽であり、2番目以降の槽は晶析槽または熟成槽であり、
    少なくとも1つの槽に化合物を含む被精製液を精製装置外から供給するラインを有し、
    該洗浄カラムは、製品を搬出するライン、母液を該晶析装置に返送するラインを有し、該晶析装置に返送するラインは少なくともN番目の槽に接続されており、
    該晶析装置は、N番目の槽から該洗浄カラムへスラリーを供給するライン、下流の槽から1つ上流の槽へスラリーを送液するライン、及び、1~N-1番目の各槽に上流の槽から母液を送液するラインを有し、
    晶析装置に含まれる1~N-1番目の槽の全てが、固液分離装置を介して1つ上流の槽へスラリーを送液するラインと、該固液分離装置から排出された母液の少なくとも一部を元の槽へと返送するラインとを有し、
    下流の槽から上流の槽へスラリーを送液するライン中に設けられている固液分離装置のうち少なくとも1つは、母液を元の槽へ返送するラインに加えて母液を送液する1本以上の追加ラインを有し、該追加ラインは元の槽に対して下流の槽及び/又は精製装置外へ接続されており、
    該1~N-1番目の各槽に上流の槽から母液を送液するラインは、1つ上流の槽から母液を直接送液するライン及び1つ上流の槽から固液分離装置を介して母液を送液するラインのいずれか少なくとも1つを含み、
    更に精製装置外へ母液を送液するラインを有することを特徴とする精製装置。
  2. 前記1~N-1番目の各槽に上流の槽から母液を送液するラインのうち、少なくとも1つは1つ上流の槽から固液分離装置を介して母液を送液するラインであることを特徴とする請求項1に記載の精製装置。
  3. 前記晶析装置に含まれる1~N-1番目の槽の少なくとも1つは、1つ上流の槽から母液を直接送液するラインを有することを特徴とする請求項1又は2に記載の精製装置。
  4. 前記晶析装置に含まれる1番目の槽から母液を精製装置外へ固液分離装置を介して送液するラインを有することを特徴とする請求項1~のいずれかに記載の精製装置。
  5. 前記冷却機構は、前記槽の内容物を槽外で冷却する形式であることを特徴とする請求項1~のいずれかに記載の精製装置。
  6. 前記洗浄カラムは、結晶ベッドを削りとるための機械的機構を有することを特徴とする請求項1~のいずれかに記載の精製装置。
  7. 前記洗浄カラムは、結晶ベッドを削りとるための機械的機構を有さないことを特徴とする請求項1~のいずれかに記載の精製装置。
  8. 前記化合物は(メタ)アクリル酸であることを特徴とする請求項1~のいずれかに記載の精製装置。
  9. 前記晶析装置の、下流の槽から1つ上流の槽へスラリーを送液するラインのうち、少なくともN-1番目の槽からN番目の槽へスラリーを送液するラインは固液分離装置を介して1つ上流の槽へスラリーを送液するラインであり、
    該N-1番目の槽からN番目の槽にスラリーを送液するラインに設けられている固液分離装置がバスケット型遠心分離機、またはデカンタ型遠心分離機であることを特徴とする請求項1~のいずれかに記載の精製装置。
JP2022563802A 2020-11-20 2021-11-17 精製装置 Active JP7635258B2 (ja)

Applications Claiming Priority (3)

Application Number Priority Date Filing Date Title
JP2020193566 2020-11-20
JP2020193566 2020-11-20
PCT/JP2021/042245 WO2022107812A1 (ja) 2020-11-20 2021-11-17 精製装置

Publications (2)

Publication Number Publication Date
JPWO2022107812A1 JPWO2022107812A1 (ja) 2022-05-27
JP7635258B2 true JP7635258B2 (ja) 2025-02-25

Family

ID=81708956

Family Applications (1)

Application Number Title Priority Date Filing Date
JP2022563802A Active JP7635258B2 (ja) 2020-11-20 2021-11-17 精製装置

Country Status (8)

Country Link
US (1) US20240010600A1 (ja)
EP (1) EP4249095A4 (ja)
JP (1) JP7635258B2 (ja)
KR (1) KR20230109681A (ja)
CN (1) CN116457331A (ja)
TW (1) TWI891943B (ja)
WO (1) WO2022107812A1 (ja)
ZA (1) ZA202305911B (ja)

Families Citing this family (2)

* Cited by examiner, † Cited by third party
Publication number Priority date Publication date Assignee Title
KR20250028694A (ko) 2023-08-22 2025-03-04 주식회사 엘지에너지솔루션 전지 모듈 및 이를 포함하는 전지팩
CN117229245B (zh) * 2023-09-18 2025-07-04 西安国康瑞金制药有限公司 一种科立内酯二醇的纯化方法

Citations (5)

* Cited by examiner, † Cited by third party
Publication number Priority date Publication date Assignee Title
JP2002114718A (ja) 2000-10-02 2002-04-16 Kobe Steel Ltd 2,6−ジメチルナフタレンの製造方法
JP2002370002A (ja) 2001-04-27 2002-12-24 Korporam Bv 多段向流結晶化装置
JP2004203713A (ja) 2002-12-26 2004-07-22 Mitani Sangyo Co Ltd 高純度塩化アルミニウムの製造方法および高純度アルミニウムの製造装置
JP2005232134A (ja) 2004-02-23 2005-09-02 Mitsubishi Chemicals Corp ビスフェノールaの製造方法
JP2013184948A (ja) 2012-03-09 2013-09-19 Hitachi Ltd 粗製芳香族ジカルボン酸の精製方法

Family Cites Families (16)

* Cited by examiner, † Cited by third party
Publication number Priority date Publication date Assignee Title
US3872009A (en) 1971-06-25 1975-03-18 Henricus Alexis Corne Thijssen Apparatus for the separation and treatment of solid particles from a liquid suspension
ZA792809B (en) * 1978-06-23 1980-06-25 Douwe Egberts Tabaksfab Continuous packed bed wash column
GB2082081B (en) * 1980-07-24 1984-04-26 Douwe Egberts Tabaksfab Process for countercurrent crystallization with recirculation
NL8200075A (nl) * 1982-01-11 1983-08-01 Tno Werkwijze voor het continu gedeeltelijk kristaliseren en het scheiden van een vloeibaar mengsel en een inrichting voor het uitvoeren van deze werkwijze.
JPS5966305A (ja) 1982-10-05 1984-04-14 Tsukishima Kikai Co Ltd 向流式溶融物冷却精製法
US4557741A (en) * 1984-02-13 1985-12-10 Grasso's Koniklyke Machine Fabriekon N.V. Gradient column freeze concentration system
US4787985A (en) * 1987-08-25 1988-11-29 Grenco Process Technology B.V. Multi-stage purification unit process
GB2262052B (en) * 1991-12-03 1995-07-12 Shell Int Research Process for the treatment of a waste water stream
JPH0691103A (ja) 1992-09-14 1994-04-05 Tsukishima Kikai Co Ltd 向流式溶融物冷却精製装置とその方法
JP4960562B2 (ja) 2000-04-11 2012-06-27 ビーエーエスエフ ソシエタス・ヨーロピア 粗製アクリル酸溶融物の精製法
NL1019862C2 (nl) 2002-01-30 2003-07-31 Tno Werkwijze en inrichting voor het verwerken van een suspensie.
DE102006039203B4 (de) 2006-08-22 2014-06-18 Evonik Degussa Gmbh Verfahren zur Herstellung von durch Kristallisation gereinigter Acrylsäure aus Hydroxypropionsäure sowie Vorrichtung dazu
CN201625434U (zh) * 2009-12-30 2010-11-10 上海奎林化工有限公司 一种提纯设备
EP2471585A1 (en) * 2011-01-04 2012-07-04 Nederlandse Organisatie voor toegepast- natuurwetenschappelijk onderzoek TNO Apparatus and method for separating solid particles from a slurry
US9597609B2 (en) * 2013-01-14 2017-03-21 Sulzer Chemtech Ag Multi-stage crystallisation process and apparatus to purify a compound
CN207085389U (zh) * 2017-06-19 2018-03-13 日益和化工(苏州)有限公司 一种溶液结晶提纯装置

Patent Citations (5)

* Cited by examiner, † Cited by third party
Publication number Priority date Publication date Assignee Title
JP2002114718A (ja) 2000-10-02 2002-04-16 Kobe Steel Ltd 2,6−ジメチルナフタレンの製造方法
JP2002370002A (ja) 2001-04-27 2002-12-24 Korporam Bv 多段向流結晶化装置
JP2004203713A (ja) 2002-12-26 2004-07-22 Mitani Sangyo Co Ltd 高純度塩化アルミニウムの製造方法および高純度アルミニウムの製造装置
JP2005232134A (ja) 2004-02-23 2005-09-02 Mitsubishi Chemicals Corp ビスフェノールaの製造方法
JP2013184948A (ja) 2012-03-09 2013-09-19 Hitachi Ltd 粗製芳香族ジカルボン酸の精製方法

Also Published As

Publication number Publication date
KR20230109681A (ko) 2023-07-20
WO2022107812A1 (ja) 2022-05-27
US20240010600A1 (en) 2024-01-11
TWI891943B (zh) 2025-08-01
TW202227177A (zh) 2022-07-16
JPWO2022107812A1 (ja) 2022-05-27
EP4249095A4 (en) 2024-11-20
CN116457331A (zh) 2023-07-18
ZA202305911B (en) 2024-10-30
EP4249095A1 (en) 2023-09-27

Similar Documents

Publication Publication Date Title
KR100382122B1 (ko) 고순도 테레프탈산의 제조방법
JP5708257B2 (ja) メタクリル酸の晶析装置用スクレーパーユニット、晶析装置および晶析方法
JP7635258B2 (ja) 精製装置
JP3731681B2 (ja) 高純度テレフタル酸の製造方法
RU2599636C2 (ru) Способ получения очищенной терефталевой кислоты
JP7735309B2 (ja) 化合物の精製方法
JP5008215B2 (ja) 晶析方法および装置
JP2014503460A (ja) リン酸の精製方法
NL8603314A (nl) Werkwijze en inrichting voor het winnen van een zuivere stof uit een vloeibaar mengsel door kristallisatie.
TWI899382B (zh) (甲基)丙烯酸之純化方法
US20220356152A1 (en) A process for purifying crude 4,4'-dichlorodiphenyl sulfone
US20040250746A1 (en) Ring crystallizer method and apparatus
JP4188085B2 (ja) 高濃縮過酸化水素を製造するための連続的方法、高濃縮過酸化水素およびその使用
JP5857730B2 (ja) 遠心分離機、ビスフェノールaの製造方法
JP7717803B2 (ja) 易重合性化合物の製造方法
JP7768984B2 (ja) 易重合性化合物の製造方法
TWI899475B (zh) 用於純化裝置之槽、純化裝置、化合物之製造方法及純化方法
CN113134250A (zh) 多级转筒结晶器
JP7730364B2 (ja) 精製装置
JP2022520198A (ja) 4,4’-ジクロロジフェニルスルホキシドの精製方法
WO2022255366A1 (ja) 精製装置に用いられる槽
JPH01168648A (ja) ヘキサメチレンジアミンの精製法
JPH0794001B2 (ja) 向流式溶融物冷却精製法

Legal Events

Date Code Title Description
A621 Written request for application examination

Free format text: JAPANESE INTERMEDIATE CODE: A621

Effective date: 20230501

A131 Notification of reasons for refusal

Free format text: JAPANESE INTERMEDIATE CODE: A131

Effective date: 20240806

A521 Request for written amendment filed

Free format text: JAPANESE INTERMEDIATE CODE: A523

Effective date: 20241002

TRDD Decision of grant or rejection written
A01 Written decision to grant a patent or to grant a registration (utility model)

Free format text: JAPANESE INTERMEDIATE CODE: A01

Effective date: 20250204

A61 First payment of annual fees (during grant procedure)

Free format text: JAPANESE INTERMEDIATE CODE: A61

Effective date: 20250212

R150 Certificate of patent or registration of utility model

Ref document number: 7635258

Country of ref document: JP

Free format text: JAPANESE INTERMEDIATE CODE: R150