JP4466301B2 - 自動二輪車の車体構造 - Google Patents

自動二輪車の車体構造 Download PDF

Info

Publication number
JP4466301B2
JP4466301B2 JP2004285266A JP2004285266A JP4466301B2 JP 4466301 B2 JP4466301 B2 JP 4466301B2 JP 2004285266 A JP2004285266 A JP 2004285266A JP 2004285266 A JP2004285266 A JP 2004285266A JP 4466301 B2 JP4466301 B2 JP 4466301B2
Authority
JP
Japan
Prior art keywords
storage box
tubes
closed loop
vehicle
tube
Prior art date
Legal status (The legal status is an assumption and is not a legal conclusion. Google has not performed a legal analysis and makes no representation as to the accuracy of the status listed.)
Expired - Fee Related
Application number
JP2004285266A
Other languages
English (en)
Other versions
JP2006096203A (ja
Inventor
浩 長田
Current Assignee (The listed assignees may be inaccurate. Google has not performed a legal analysis and makes no representation or warranty as to the accuracy of the list.)
Suzuki Motor Corp
Original Assignee
Suzuki Motor Corp
Priority date (The priority date is an assumption and is not a legal conclusion. Google has not performed a legal analysis and makes no representation as to the accuracy of the date listed.)
Filing date
Publication date
Application filed by Suzuki Motor Corp filed Critical Suzuki Motor Corp
Priority to JP2004285266A priority Critical patent/JP4466301B2/ja
Publication of JP2006096203A publication Critical patent/JP2006096203A/ja
Application granted granted Critical
Publication of JP4466301B2 publication Critical patent/JP4466301B2/ja
Anticipated expiration legal-status Critical
Expired - Fee Related legal-status Critical Current

Links

Images

Landscapes

  • Automatic Cycles, And Cycles In General (AREA)
  • Axle Suspensions And Sidecars For Cycles (AREA)

Description

本発明は、自動二輪車の車体構造に関する。
車体フレームの後部にヘルメット等を収納可能な収納ボックスを設け、その下方にユニットスイング型エンジンを配置して車体フレームの中央下部にスイング自在に枢着したスクータ型の自動二輪車がある。このような自動二輪車は、一般にユニットスイング型エンジンをリヤクッションユニットにより車体フレームに弾性的に支持している。また、収納ボックスとユニットスイング型エンジンとの間のスペースに吸気装置を配置している。そして、収納ボックスの後方に燃料タンクを配置したものもある。(例えば特許文献1参照)。
一方、スクータ型自動二輪車の車体前下部にはライダが両足を乗せる低床のステップボードが備えられており、このステップボードを下方から支持する左右一対のフレーム部材が設けられている。(例えば特許文献2参照)。
特開平6−48342号公報 特開平6−48350号公報
しかしながら、車体フレーム後部の収納ボックスや燃料タンクのレイアウトに応じて車体フレームを曲げるとその剛性が低下するため、車体フレーム間に複数のブリッジ部材を設けて剛性を確保しなくてはならず、車体が大型化し、重量も増加してしまう。
また、燃料タンクの容量を確保しようとすると、周囲の機器のレイアウトに制限ができ、例えばリヤクッションユニットが短くなったり、極端に前傾斜させたりなど、乗り心地を低下させる虞がある。
さらに、収納ボックスとユニットスイング型エンジンとの間のスペースに吸気装置を配置した場合、車体フレームとの干渉によってそのレイアウトが制限され、収納ボックス上方に配置される運転シートの座面が高くなったり、あるいは運転シート下方の車幅が広くなったりなど、ライダの足付き性を損なう虞がある。
一方、ステップボードを下方から支持する左右一対のフレーム部材の長さが同一であると固有の共振周波数が同等になると共に、車体フレームへの接続位置が振動源から等距離になると伝達される振動も同調するといった問題が生じ、ライダに不快感を与える。
本発明は上述した事情を考慮してなされたもので、車体フレーム後部のコンパクト化を図ると共にその剛性を高める一方、乗り心地の向上を図った自動二輪車の車体構造を提供することを目的とする。
本発明に係る自動二輪車の車体構造は、上述した課題を解決するために、請求項1に記載したように、略水平に前傾し、且つその中心が車両の進行方向に沿って配置されたシリンダアッセンブリを有するエンジン本体とこのエンジン本体の一側から後方に延びて後端に後輪を軸支するベルトケースとを一体的に備えると共に、車体フレームの中央下部にスイング自在に枢着され、且つリヤクッションユニットにより上記車体フレームに弾性的に支持されるユニットスイング型エンジンと、上記シリンダアッセンブリの吸気ポートに接続されて形成される吸気通路に燃料噴射手段とスロットルボディとエアクリーナとを備えて構成された燃料噴射式の吸気装置と、上記ユニットスイング型エンジンの上方に配置された収納ボックスとを備えたスクータ型の自動二輪車において、上記車体フレームの後部を、左右一対のサイドチューブと第一のブリッジ部材とによって平面視乃至前面視で環状に形成し、上記左右のサイドチューブを互いの後端部を対向するように接近させて結合しつつ前側部と後側部とが中間部より幅細い中膨らみ形状に形成する一方、上記収納ボックスをその一部が上記サイドチューブ内に没するように設け、上記収納ボックスの収納部の後部を上記左右のサイドチューブの中膨らみ部分に配置しつつ上記左右のサイドチューブ間の左右幅方向に渡って設け、さらに上記収納部の後部と上記左右のサイドチューブの後端結合部との間に形成される幅方向に長い扁平な湾曲空間にその前後幅に渡って燃料タンクを配置すると共に、上記収納ボックスは収納部と上部開口の後部から後方の燃料タンクの上部後方に向かって延出される後フランジ部とを備え、上記収納ボックスの固定部を、収納部の底面前部に設けた前固定部と、収納部の後部に設けた中間支持部と、上記収納部後側の上記後フランジ部に設けた後固定部とから構成し、且つ、上記収納部後部の中間支持部と上記後フランジ部の後固定部とを上記燃料タンクを前後から挟むように配置したものである。
また、上述した課題を解決するために、請求項2に記載したように、略水平に前傾し、且つその中心が車両の進行方向に沿って配置されたシリンダアッセンブリを有するエンジン本体とこのエンジン本体の一側から後方に延びて後端に後輪を軸支するベルトケースとを一体的に備えると共に、車体フレームの中央下部にスイング自在に枢着され、且つリヤクッションユニットにより上記車体フレームに弾性的に支持されるユニットスイング型エンジンと、上記シリンダアッセンブリの吸気ポートに接続されて形成される吸気通路に燃料噴射手段とスロットルボディとエアクリーナとを備えて構成された燃料噴射式の吸気装置と、上記ユニットスイング型エンジンの上方に配置された収納ボックスとを備えたスクータ型の自動二輪車において、車体フレームの後部を、左右一対のサイドチューブと第一のブリッジ部材とで環状の第一の閉ループに形成すると共に、上記第一のブリッジ部材と、上記左右のサイドチューブと、これらの左右のサイドチューブを跨ぐように架設される第二ブリッジ部材とによって第二の閉ループを形成する一方、上記車体フレームの後部を側面視で上記第一の閉ループ前端が最下部に、後端が最上部になるように傾斜した略単純平面状に形成すると共に、この第一の閉ループの平面から上記第二の閉ループを上方に立ち上がるように屈曲させて形成し、上記収納ボックスを上記第一の閉ループの最上部と上記第二の閉ループの最上部とに連結した上で、上記収納ボックスの収納部の底部を上記第二の閉ループの最上部から水平に延出させて側面視で上記第一の閉ループの平面から後方に突出させて設け、上記収納部の後部と上記第一の閉ループの最上部との間に燃料タンクを配置し、この燃料タンクの前部と上記収納部の後部を車両側面視で前後にオーバーラップした状態で上記第一の閉ループの平面を上下に縦断させて設ける一方、上記左右のサイドチューブに車体艤装部材を吊り下げ支持し、この車体艤装部材で上記燃料タンクを保持したものである。
さらにまた、上述した課題を解決するために、請求項3に記載したように、上記収納ボックスの前下にこの収納ボックスの前下部を支持する水平部を備えた正面視台形状に形成された第二ブリッジ部材を上記左右のサイドチューブを繋ぐように設け、これらの左右のサイドチューブを、正面視で逆「ハ」の字状に車両の幅方向に拡開するように延設すると共に、これらの第一および第二ブリッジ部材と上記左右のサイドチューブとで正面視略六角形状の第二の閉ループを形成し、正面視この第二の閉ループで上記シリンダアッセンブリの全周を囲う一方、上記第二ブリッジ部材の脚部と上記サイドチューブとが狭角の略「V」字状を成すことにより形成される略三角形の空間に上記吸気装置の配管を収容すると共に、上記吸気装置の配管に設けられる上記燃料噴射手段を上記サイドチューブの延出方向に沿うように傾斜して配置し、その上端が上記第二ブリッジ部材の水平部を含む面より上方に突出するように設けたものである。
そして、上述した課題を解決するために、請求項4に記載したように、上記第二ブリッジ部材の水平部の両端部に脚部を設け、少なくとも一方の脚部の上記サイドチューブとの接続部近傍に枠部材を別体に設けてこの部分に側方乃至前方に向けて枠状の開口を形成し、この開口に臨むように上記シリンダアッセンブリを構成するシリンダヘッドを配設すると共に、このシリンダヘッドの開口に臨む部位に着脱可能なエンジン補器類を配設したものである。
また、上述した課題を解決するために、請求項5に記載したように、上記車体フレームは車両の前部から斜め後下方に向かって延び、途中で略水平になるように湾曲して後方に向かって延びて上記第一のブリッジ部材に接続されるボディチューブと、このボディチューブの両側方に設けられた、ライダが両足を乗せる低床のステップボードを下方から支持する左右一対のフットレストチューブとを備える一方、上記ボディチューブに接続される上記左右のフットレストチューブの各先端を、互いに異なる高さで上記ボディチューブの相反する側面に接続したものである。
さらに、上述した課題を解決するために、請求項6に記載したように、上記左右のフットレストチューブを同一の断面形状、且つ同一断面積の金属パイプから構成し、それぞれ互いに異なる長さに設定したものである。
本発明に係る自動二輪車の車体構造によれば、車体フレームの後部が環状となってその剛性が高まると共に、収納ボックスを車体フレームの構成部材として利用できて車体フレーム後部の剛性が高まり、従来必要であった左右のサイドチューブの中間部を連結するブリッジ部材が不要となって車体フレームがコンパクト化する。また、吸気装置周りの車体のコンパクト化を図ることができる。
さらにまた、スペースを有効利用してコンパクト化を図りながら燃料タンクの容量も増やすことができる。さらに、懸架ブラケット周辺がコンパクトにまとまり、車両の乗り心地も向上すると共に、ユニットスイング型エンジン下部の保護を図ることもできる。
そして、ライダの足付き性が向上すると共に前輪からの衝撃伝達が緩和され、さらに左右のフットレストチューブが同時に共振することが抑止されてライダの乗り心地が向上する。
以下、本発明の実施形態を図面に基づいて説明する。
図1は、この発明を適用した自動二輪車の実施形態例を示す左側面図である。また、図2はこの自動二輪車の平面図である。図1および図2に示すように、この自動二輪車1は例えばスクータ型の車両であり、車体フレーム2を有する。車体フレーム2は、主に車両の前部から斜め後下方に向かって延び、途中で略水平になるように湾曲して後方に向かって延びるボディチューブ3と、このボディチューブ3の後端側から後斜め上方に延びる左右一対のサイドチューブ4L,4Rと、ボディチューブ3の後端部とサイドチューブ4L,4Rの先端部とを繋ぐ第一のブリッジ部材であるブリッジチューブ5と、ボディチューブ3の前寄り中間部とサイドチューブ4L,4Rの前寄り中間部とを繋ぐ左右一対のフットレストチューブ6L,6Rとから構成される。
ボディチューブ3の前端上部にはヘッドパイプ7が設けられ、このヘッドパイプ7によって、その下端で前輪8を回動自在に支持するフロントフォーク9や、前輪8を左右に操舵するハンドルバー10等が支持される。
一方、サイドチューブ4L,4Rの上方にはヘルメット11等を収納可能な収納ボックス12が、その一部をサイドチューブ4L,4R内に没するように設けられる。また、収納ボックス12の上方にはこの収納ボックス12の蓋を兼ねた運転シート13が、その前端部に設けられた回動ヒンジ14を介して開閉自在に設置される。
また、収納ボックス12の下方にはユニットスイング型エンジン15が配置され、懸架ブラケット16を介して車体フレーム2の中央下部にスイング自在に枢着される。このユニットスイング型エンジン15はエンジン本体17と、このエンジン本体17の一側から後方に延びるベルトケース18とを一体的に備える。ベルトケース18はスイングアームを兼ねており、リヤクッションユニット19により車体フレーム2に弾性的に支持される。そして、運転シート13の下方に位置するベルトケース18の後端に駆動輪である後輪20が軸支される。
さらに、この自動二輪車1は、その車体全体が例えば合成樹脂製の車体カバー21で覆われて外観が整えられる。車体カバー21は、複数個のカバーエレメントを組み立てることにより構成される。カバーエレメントは、具体的にはフロントレッグシールド22、リヤレッグシールド23、フレームカバー24、センターフロントカバー25およびハンドルカバー26等から構成される。また、前輪8の上方にはフロントフェンダ27が、後輪20の上方にはリヤフェンダ28がそれぞれ配置される。
運転シート13とハンドルバー10との間は下方に向かって大きくU字状に湾入し、その底部にライダが両足を乗せる低床のステップボード29を備えたリヤレッグシールド23が配置される。リヤレッグシールド23は、ボディチューブ3の水平部38分を上方から覆うように配置され、ボディチューブ3に固定される。また、ステップボード29はフットレストチューブ6L,6Rの上面に固定される。さらに、リヤレッグシールド23の前部からはライダの脚部を前方から覆うフロントレッグシールド22が上方に向かって立ち上がるように配置され、ボディチューブ3の前部立ち上がり部分に固定される。
一方、サイドチューブ4L,4Rおよび収納ボックス12の周囲には、例えば左右別体に形成されたフレームカバー24がサイドチューブ4L,4Rおよび収納ボックス12の左右を囲むように設けられる。さらに、ハンドルバー10の周囲はハンドルカバー26によって覆われる。なお、これらのカバーエレメントはプラスティック樹脂素材、例えばPP樹脂やABS樹脂等で成型される。そして、運転シート13直後方のフレームカバー24上にはリヤキャリア30が設けられる。さらに、この車両の例えばハンドルカバー26にはヘッドライト31が設けられ、フレームカバー24の後部、リヤキャリア30の下方にはリヤコンビネーションランプ32が設けられる。
図3は車体フレーム2単体の左側面図である。また、図4は車体フレーム2単体の平面図である。さらに、図5は図3のV矢視図、図6は図3のVI矢視図、そして図7は図3のVII矢視図である。図3〜図5に示すように、左右のフットレストチューブ6L,6Rは同一の断面形状、且つ同一断面積の金属パイプから構成される。そして、左右のフットレストチューブ6L,6Rの先端が矩形の断面を有するボディチューブ3の湾曲部の上方に接続され、平面視で車両の幅方向に向かって拡がった後、後方に向かって湾曲し、ステップボード29の幅よりやや狭い幅でボディチューブ3に沿うよう車両の進行方向中心線33と略平行に後方に向かって延設され、後端がサイドチューブ4L,4Rの立ち上がり首元に沿うように屈曲して接続される。
また、フットレストチューブ6L,6Rは側面視でステップボード29の下面に沿ってやや後上がりに延設される。そして、図5に詳細に示すように、左右のフットレストチューブ6L,6Rは互いに異なる長さに設定されると共に、ボディチューブ3の湾曲部の上方に接続される左右のフットレストチューブ6L,6Rの各先端は、互いに異なる高さでボディチューブ3の相反する側面に接続される。
ところで、ボディチューブ3の最下端位置とステップボード29の下面との間、およびボディチューブ3の側面とフットレストチューブ6L,6Rの内側面との間に囲まれた空間は物品の収納スペースとして利用可能であり、本実施形態においてはボディチューブ3と長さが短い左側のフットレストチューブ6Lとの間の空間を制御装置等の電装品34Lや配線等の艤装部品の収納空間として用い、また、長さが長い右側のフットレストチューブ6Rとの間の比較的大きい空間をバッテリ34Rの収納空間として用いる(図1および図2参照)。さらに、ボディチューブ3とブリッジチューブ5との接続部で電装品34Lが搭載される側には補強部材35が架設され、例えばこの補強部材35の前部上方にバッテリ34Rや電装品34L等の艤装部品を収納したケース(図示せず)が載置される。
車体フレーム2の後部を構成する左右のサイドチューブ4L,4Rは、いずれもその前下半部が側面視でほぼ一直線上に形成される。また、左側サイドチューブ4Lの後上半部はそのまま一直線に延出する一方、右側サイドチューブ4Rの後上半部は上方に向かって略「く」の字状に立ち上がるように、あるいはなだらかなクランク状に屈曲され、さらに水平方向寄りに左側サイドチューブ4Lと重なるように折曲される。
また、左右のサイドチューブ4L,4Rは、平面視乃至前面視でブリッジチューブ5の両端から逆「ハ」の字状に車両の幅方向に拡開しながら斜め後上方に向かって延設された後、車両の進行方向中心線33と略平行に斜め後上方に向かって延設され、さらに、互いの後端部が車両の進行方向中心線33に向かって対向するように折曲されて左右のサイドチューブ4L,4Rの後端部が接近して結合され、前側部と後側部とが中間部より幅細い中膨らみ形状、且つブリッジチューブ5を含めてほぼ左右対称な奇数角形、本実施形態においては七角形に近い環状の流線型に構成されて第一の閉ループ36を形成する。すなわち、左右のサイドチューブ4L,4Rは、側面視で第一の閉ループ36前端が最下部に、後端が最上部になるように傾斜した略単純平面状に形成される。
収納ボックス12の前下部、ブリッジチューブ5の後方には左右のサイドチューブ4L,4Rを跨ぐように第二のブリッジ部材37が架設される。図6に示すように、この第二ブリッジ部材37は収納ボックス12の前下部を支持する水平部38を備えた正面視台形状に形成される。
収納ボックス12は、容器としての収納部39と、この収納部39の上部開口の周囲に形成された鍔状のフランジ部40とから構成される。収納部39の上部開口後部のフランジ部40は後方に向かって延設されて後フランジ部41を形成し、この後フランジ部41に後固定部42が設けられると共に、収納部39の底面前部に前固定部43が設けられる。そして、左右のサイドチューブ4L,4Rの後端結合部に架設された後支持部44に後フランジ部41の後固定部42が、前記第二ブリッジ部材37の水平部38に収納部39の前固定部43がそれぞれ取り付けられて収納ボックス12が車体フレーム2に固定される。さらに、左側サイドチューブ4Lには収納部39の後部側方寄りに中間支持部45が形成され、収納部39を支持する。このとき、後フランジ部41は左右のサイドチューブ4L,4Rの中膨らみ部分に配置されつつ左右のサイドチューブ4L,4R間の左右幅方向に渡って設けられる。
上述した構造で収納ボックス12が車体フレーム2に固定されることにより収納ボックス12はその全長に渡ってシートフレームとして機能する。すなわち、運転シート13上方からの荷重(主にライダの体重)や収納ボックス12を含めた上方からの荷重(荷物を含めた重量)は収納ボックス12の蓋を兼ねる運転シート13の底面から収納ボックス12の、収納部39の上部開口の上端が受け、収納ボックス12の剛性により車体フレーム2に伝える構造である。
収納ボックス12を構成する収納部39は、平面視で略卵形状に類似する外形を有し、車両の中心付近に位置する前端付近の曲率半径が全体の中でもっとも小さいものに設定されたいわゆる先細り形状である。そして、この収納部39にヘルメット11が、ほぼ面対称形状であるヘルメット11の中心面がほぼ水平となるように、且つヘルメット11の顎部から後頭部を結ぶ長手方向が車両の進行方向中心線33にほぼ沿って収納可能なように、収納部39の縦断面形状は前側面および後側面が上下方向垂直に、底面が水平に、そして底面の後半部から後側面の下部にかけては球面に近い湾曲面形状に形成される。
左側サイドチューブ4Lの上部且つ車体中心寄りの後端近傍にはこの左側サイドチューブ4Lの延出方向に対して略垂直に交差するように後下方に延びる前側ブラケット46が設けられ、この前側ブラケット46には前記リヤクッションユニット19の上端部を支持するユニット支持部47が設けられる。また、左右のサイドチューブ4L,4Rの後端部には左右一対の後側ブラケット48が設けられ、これらの後側ブラケット48には車体艤装部材である前記リヤフェンダ28の前上部が吊り下げられるように支持される。
収納ボックス12の、収納部39の後部と左右のサイドチューブ4L,4Rの後端結合部との間、且つ後フランジ部41下方に形成される幅方向に長い扁平な湾曲空間にはその前後幅に渡って燃料タンク49が配置される。そして、収納ボックス12の後部を左右のサイドチューブ4L,4Rの後端結合部に固定する後フランジ部41の後固定部42は燃料タンク49を挟んで収納部39の後側に設けられる。
収納部39の後部縦壁50は車両の側部に向かうに従って前方に回りこむ形状を有し、この形状に沿って燃料タンク49の前部形状も車両の側部に向かうに従って前方に回りこむ形状とされると共に、下方にも突出する形状を有する。
また、燃料タンク49はリヤフェンダ28の上面に載置されると共に、燃料タンク49の底部とその後方はリヤフェンダ28内に入り込むように支持され、燃料タンク49の水平方向、特に後方と左右方向への動きおよび下方への動きの位置決めをされつつ固定される。そして、側面視で収納部39の後部と燃料タンク49の前部とが重なる位置乃至その前方近傍の範囲に位置する左右のサイドチューブ4L,4Rの部位は平面視で左右のサイドチューブ4L,4Rの最大幅部となるように構成される。
さらに、燃料タンク49の上部には燃料の給油管部51が設けられ、この給油管部51を収納ボックス12の後フランジ部41に形成された開口から上方へ突出するように勘合させることにより、燃料タンク49はその水平方向および上下方への動きの位置決めをされつつ固定される。また、燃料注油口52が収納部39の後部縦壁50と左右のサイドチューブ4L,4Rの後端結合部に架設された後支持部44との間に配置される。
そして、燃料タンク49はその後端が後輪20の車軸53のほぼ鉛直方向上方に配置されると共に、燃料タンク49の後端と後輪20の車軸53との間にこれらを繋ぐように前記リヤクッションユニット19がほぼ直立に近い状態で前傾配置される。そしてまた、後輪20の車軸53の後方にはリヤフェンダ28の後半部と前記リヤコンビネーションランプ32が配置される。
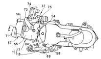
前述したように、収納ボックス12の下方に配置されたユニットスイング型エンジン15は例えば4サイクル空冷単気筒のエンジン本体17と、このエンジン本体17の一側、本実施形態においては左側から後方に延びるベルトケース18とを一体的に備える。図8は、このユニットスイング型エンジン15の拡大左側面図であり、図9はユニットスイング型エンジン15の平面図である。また、図10は図8のX−X線に沿う断面図である。
図8〜図10に示すように、エンジン本体17は主に、略水平に前傾し、且つその中心が車両の進行方向に沿って配置されたシリンダブロック54、シリンダヘッド55およびシリンダヘッドカバー56から構成されるシリンダアッセンブリ57とクランクケース58とから構成され、シリンダブロック54に形成されたシリンダ59内のピストン60の往復運動がコンロッド61を介してクランクケース58内を車幅方向に延びるクランクシャフト62を回転運動させる。また、エンジン本体17の一側から後方に延びるベルトケース18はその内部にベルト室63を形成し、このベルト室63にVベルト式自動変速装置64が配置され、クランクシャフト62の回転が伝達される。さらに、クランクケース58、シリンダブロック54およびシリンダヘッド55の各上面は略平坦に形成される。
シリンダヘッド55にはシリンダ59に整合する燃焼室65が形成され、外方から、本実施形態においてはシリンダヘッド55の左側部前方から点火プラグ66が、この点火プラグ66にプラグコード67がそれぞれ装着される。また、シリンダヘッド55内には図示しない吸・排気バルブを開閉させる動弁装置68が配置され、シリンダヘッドカバー56によって覆われる。さらに、シリンダヘッドカバー56には排気浄化用の補器類が設けられる。具体的には、シリンダヘッドカバー56の内側に金属板69を取り付けてブリーザ室70を区画形成すると共に、シリンダヘッドカバー56の外側端面には二次エア供給用リードバルブ71が一体的に形成され、収納ボックス12下方の車体カバー21に沿うように対向配置される。
図1、図8および図9に示すように、エンジン本体17の上方には吸気装置72が配置される。吸気装置72は、シリンダヘッド55内の図示しない吸気ポートを介して燃焼室65に接続されて形成される吸気通路にインレットパイプ73と、このインレットパイプ73の途中に接続される燃料噴射手段74と、インレットパイプ73の上流側に接続されるスロットルボディ75と、このスロットルボディ75の上流側にアウトレットパイプ76を介して接続されるエアクリーナ77とを備えて構成された燃料噴射式の吸気装置72である。なお、詳細には図示しないが、上記ブリーザ室70からはブリーザホース78がスロットルボディ75に繋がる。
一方、図1および図2に示すように、シリンダヘッド55の下面には燃焼室65に繋がるエキゾーストパイプ79の上流端が接続される。エキゾーストパイプ79はエンジン本体17の下部を回って車両の右側に導かれてさらに後方に向かって延設され、後輪20の右側部に配置されたマフラ80にエキゾーストパイプ79の下流端が接続されて排気装置81を構成する。
車体フレーム2の中央下部、より具体的には車体フレーム2を構成するサイドチューブ4L,4Rの先端部とブリッジチューブ5との接続部の後方下部には左右一対の補強部材82が架設される。これらの補強部材82はユニットスイング型エンジン15を軸支する車体懸架部を兼ね、前述したように、ユニットスイング型エンジン15はこれらの補強部材82に懸架ブラケット16を介してスイング自在に枢着される。
図11は、懸架ブラケット16およびその周辺の拡大左側面図である。図11に示すように、懸架ブラケット16はその前部に車体懸架部である補強部材82に枢着する車体側回動軸83と、その後部にエンジン本体17を構成するクランクケース58の下面に一体に設けられて前方に向かって延びるエンジン懸架部である懸架アーム84に枢着するエンジン側回動軸85とを有する側面視円弧形状を有するものであり、剛性だけではなく強さを有する鉄系の金属素材から成形される。
車両の下面を形成する懸架ブラケット16の円弧面88の曲率半径86は、側面視で両回動軸間距離87より大きく一定に設定され、例えばこの自動二輪車1に装備される前輪8や後輪20のタイヤ8t,20tやホイール8w,20wの外径の曲率半径と同程度に設定される。ここで、タイヤ8t,20tの外径は、車両走行時に必要な走破性を有する程度に設定されているので、物理的な慣性に、異物や路面との接触状態で乗り越え性を有するものである。
クランクケース58の下面から延びる懸架アーム84は、その懸架ブラケット16への枢着部がエンジン本体17のシリンダブロック54とシリンダヘッド55との合わせ面の、シリンダ59の軸に沿うシリンダ59の中間位置の上下方向に位置するように形成される。また、懸架アーム84の後部内側からはオイルパン89が後方に向かって形成される。一方、シリンダブロック54とシリンダヘッド55との合わせ面の鉛直上方付近には上記燃料噴射手段74が、その上端が後方に位置するよう傾斜した状態で配置される。
懸架ブラケット16の前半部上方の、車両正面視で逆「ハ」の字状に車両の幅方向に拡開する左右のサイドチューブ4L,4R間にはシリンダヘッドカバー56が配置される。すなわち、ブリッジチューブ5と、左右のサイドチューブ4L,4Rと、これらの左右のサイドチューブ4L,4Rを跨ぐように架設される第二ブリッジ部材37とによって形成され、略単純平面状に形成された第一の閉ループ36から上方に立ち上がるように屈曲させて形成された正面視略六角形状の第二の閉ループ90内にシリンダアッセンブリ57の全周が正面視で囲まれるように構成される。また、この部位に左右のフットレストチューブ6L,6Rの後端が接続される。
第二ブリッジ部材37は、図2、図3および図6に示すように、収納ボックス12の前下部を支持する水平部38を備えた正面視台形状に形成されており、その水平部38の両端部に脚部91L、91Rを有する。そして、少なくとも一方の脚部、本実施形態においては左側の脚部91Lの左側サイドチューブ4Lとの接続部近傍には別体に設けられた枠部材92が用いられてこの部分に側方乃至前方に向けて枠状の開口93(閉空間)が形成され、この開口93に臨むようにシリンダヘッド55が配設されると共に、このシリンダヘッド55の開口93に臨む部位に着脱可能なエンジン補器類、例えば前記点火プラグ66およびプラグコード67が配設される。
さらに、車両正面視で別体に設けられた枠部材92を含む第二ブリッジ部材37の左側脚部91Lと左側サイドチューブ4Lとが狭角の略「V」字状を成すことにより形成される略三角形の空間94に前記吸気装置72の配管が収められる。
一方、図1に示すように、吸気装置72を構成する燃料噴射手段74は左側サイドチューブ4Lの延出方向に沿うように傾斜して配置されると共に、その上端が第二ブリッジ部材37の水平部38を含む面より上方に突出するように設けられる。また、燃料噴射手段74は側面視で収納ボックス12と重なるように配置される。このとき、収納ボックス12底部の前後長の中央位置に対し、燃料噴射手段74はこの中央位置より前方に配置されると共に、燃料噴射手段74が接続されるインレットパイプ73の上流側に接続されるスロットルボディ75は中央位置より後方に配置される。
さらに、左側サイドチューブ4Lは燃料噴射手段74とスロットルボディ75との間、すなわち収納ボックス12底部の前後長の中央位置付近を通るように配設される。さらにまた、収納部39底面の最下部は大半が水平な平面状に形成され、その前後方向の中心はスロットルボディ75より前方に配置される。
ところで、上述した実施形態においては右側サイドチューブ4Rの後上半部を上方に向かって略「く」の字状に立ち上がるように、あるいはなだらかなクランク状に屈曲させた例を示したが、左側サイドチューブ4Lと同様に一直線状に形成することは支持剛性の観点からも充分可能である。また、上述した実施形態においてはユニットスイング型エンジン15を車体フレーム2に懸架させる懸架アーム84をクランクケース58の下面に一体に設けた例を示したが、懸架アーム84をクランクケース58とは別体に設けてもよい。
次に、本実施形態の作用について説明する。
車体フレーム2の後部を、左右一対のサイドチューブ4L,4Rとブリッジチューブ5とで平面視(または前面視)環状の第一の閉ループ36に形成し、左右のサイドチューブ4L,4Rを互いの後端部を対向するように接近させて結合しつつ前側部と後側部とが中間部より幅細い中膨らみ形状にしたことにより、車体フレーム2後部の剛性が高まる。
また、ブリッジチューブ5と、左右のサイドチューブ4L,4Rと、これらの左右のサイドチューブ4L,4Rを跨ぐように架設される第二ブリッジ部材37とによって第二の閉ループ90を形成し、車体フレーム2の後部を側面視で第一の閉ループ36前端が最下部に、後端が最上部になるように傾斜した略単純平面状に形成すると共に、この第一の閉ループ36の平面から第二の閉ループ90を上方に立ち上がるように屈曲させて形成し、収納ボックス12をその一部がサイドチューブ4L,4R内に没するよう、第一の閉ループ36の最上部と第二の閉ループ90の最上部とに連結し、さらに収納ボックス12の収納部39の後部を左右のサイドチューブ4L,4Rの中膨らみ部分に配置されつつ左右のサイドチューブ4L,4R間の左右幅方向に渡って設けた上で、収納部39の底部を第二の閉ループ90の最上部、すなわち第二ブリッジ部材37の水平部38から水平に延出させて側面視で第一の閉ループ36の平面から後方に突出させて設けたことにより、収納ボックス12を車体フレーム2の構成部材として利用できて車体フレーム2後部の剛性が高まると共に、従来必要であった左右のサイドチューブ4L,4Rの中間部を連結するブリッジ部材が不要となり、車体フレーム2のコンパクト化、重量の低減が図れる。
さらに、収納部39の後部と左右のサイドチューブ4L,4Rの後端結合部との間、すなわち収納部39の後部と第一の閉ループ36の最上部との間に形成される幅方向に長い扁平な湾曲空間にその前後幅に渡って燃料タンク49を配置し、燃料タンク49の前部を側面視で収納部39の後部に重ねた状態で第一の閉ループ36の平面を上下に縦断させて設けたことにより、スペースを有効利用してコンパクト化を図りながら燃料タンク49の容量も増やすことができる。
一方、車体フレーム2の中央下部にユニットスイング型エンジン15を軸支する車体懸架部である補強部材82を設けると共に、エンジン本体17を構成するクランクケース58の下面前部にエンジン懸架部である懸架アーム84を設け、これらの両懸架部82,84により懸架ブラケット16を介して車体フレーム2とユニットスイング型エンジン15とをスイング自在に連結すると共に、懸架ブラケット16に車体懸架部である補強部材82に枢着する車体側回動軸83とエンジン懸架部である懸架アーム84に枢着するエンジン側回動軸85とを設け、懸架ブラケット16の側面視形状を曲率半径が一定の円弧形状とすることにより、懸架ブラケット16周辺がコンパクトにまとまり、車両の乗り心地も向上すると共に、ユニットスイング型エンジン15下部の保護を図ることもできる。
また、収納ボックス12の前下にこの収納ボックス12の前下部を支持する水平部38を備えて正面視台形状に形成された第二ブリッジ部材37を左右のサイドチューブ4L,4Rを繋ぐように設け、これらの左右のサイドチューブ4L,4Rを、平面視(または前面視)でブリッジチューブ5(第一ブリッジ部材)の両端から逆「ハ」の字状に車両の幅方向に拡開しながら斜め後上方に向かって延設すると共に、これらの第一および第二ブリッジ部材5,37と左右のサイドチューブ4L,4Rとで正面視略六角形状の第二の閉ループ90を形成し、この第二の閉ループ90でシリンダアッセンブリ57の全周を正面視で囲ったことにより、車体フレーム2の高剛性化が図れると共に、車体のコンパクト化を図ることができる。ユニットスイング型エンジン15をその下部で車体フレーム2に懸架することから、この第二の閉ループ90はシリンダアッセンブリ57の揺動方向を前後に相通する位置であるため、コンパクトに形成しても互いに干渉することはない。
さらに、別体に設けられた枠部材92を含む第二ブリッジ部材37の左側脚部91Lと左側サイドチューブ4Lとが狭角の略「V」字状を成すことにより形成される車両正面視略三角形の空間94に吸気装置72の配管を収容すると共に、吸気装置72を構成する燃料噴射手段74を左側サイドチューブ4Lの延出方向に沿うように傾斜して配置し、その上端が第二ブリッジ部材37の水平部38を含む面より上方に突出するように設けたことにより、吸気装置72周りの車体のコンパクト化を図ることができる。
さらにまた、第二ブリッジ部材37の水平部38の両端部に脚部91L、91Rを設け、少なくとも一方の脚部91Lのサイドチューブ4Lとの接続部近傍に枠部材92を別体に設けてこの部分に側方乃至前方に向けて枠状の開口93(閉空間)を形成し、この開口93に臨むようにシリンダヘッド55を配設すると共に、このシリンダヘッド55の開口93に臨む部位に着脱可能なエンジン補器類66,67を配設したことにより、比較的大きなシリンダヘッド55を車体フレーム2に近接配置でき、その結果車体フレーム2の幅を狭くできるので、車体のコンパクト化が図れると共に、ライダの足付き性も向上する。
また、枠状の開口はシリンダヘッド55に着脱される点火プラグ66やプラグコード67のメンテナンス時に作業空間として利用できるので、エンジン補器類のメンテナンス性も向上する。さらに、この開口93の枠構造により、比較的大きなシリンダヘッド55に車体フレーム2を近接配置でき、フレーム幅を狭くすることが可能となってライダの足付き性が向上する。なお、クランクケース58、シリンダブロック54およびシリンダヘッド55の各上面を略平坦に形成することもライダの足付き性の向上に繋がる。
ところで、ボディチューブ3に接続される左右のフットレストチューブ6L,6Rの長さが同一であると固有の共振周波数が同等になると共に、接続位置が振動源から等距離になると伝達される振動も同調するといった問題が生じる。そこで、ボディチューブ3に接続される左右のフットレストチューブ6L,6Rの各先端を、互いに異なる高さでボディチューブ3の相反する側面に接続したことにより、左右のフットレストチューブ6L,6Rが同調して振動することが抑止されると共に、トータル的な前輪8からの衝撃伝達が緩和され、乗り心地が向上する。
また、左右のフットレストチューブ6L,6Rを同一の断面形状、且つ同一断面積の金属パイプから構成し、それぞれ互いに異なる長さに設定したことにより、対を成す部材の互いの共振周波数(固有周波数)が変わり、左右のフットレストチューブ6L,6Rが同時に共振することが抑止される。
一方、収納部39の後部縦壁50を車両の側部に向かうに従って前方に回りこむ形状とし、この形状に沿って燃料タンク49の前部形状も車両の側部に向かうに従って前方に回りこむ形状、且つ下方にも突出する形状とする一方、左右のサイドチューブ4L,4Rの後下部に車体艤装部材であるリヤフェンダ28の前上部を吊り下げ支持し、燃料タンク49をリヤフェンダ28の上面に載置すると共に、燃料タンク49の底部とその後方をリヤフェンダ28内に入り込むように支持したことにより、燃料タンク49の保持が確実になると共に、車両の減速時など、燃料の重量による燃料タンク49の前方向の荷重を収納ボックス12および車体フレーム2で受けることが可能になる。
さらに、右側サイドチューブ4Rの後上半部を上方に向かって略「く」の字状に立ち上がるように形成したことにより、この立ち上がった部分で燃料タンク49の容量を確保することができる。なお、対応した左側サイドチューブ4Lの後上半部では燃料タンク49ではなく、リヤクッションユニット19の前方を収納空間として拡大して設けるので、収納ボックス12の収納部39の容量を充分に確保でき、収容したヘルメット11等を取り出すための手掛かり空間としても利用可能である。
本発明に係る自動二輪車の車体構造の一実施形態を示すスクータ型車両の左側面図。 図1に示すスクータ型車両の平面図。 車体フレーム単体の左側面図。 車体フレーム単体の平面図。 図3のV矢視図。 図3のVI矢視図。 図3のVII矢視図。 ユニットスイング型エンジンの拡大左側面図。 ユニットスイング型エンジンの平面図。 図8のX−X線に沿う断面図。 懸架ブラケットおよびその周辺の拡大左側面図。
符号の説明
1 スクータ型自動二輪車
2 車体フレーム
3 ボディチューブ
4L,4R サイドチューブ
5 ブリッジチューブ(第一ブリッジ部材)
6L,6R フットレストチューブ
12 収納ボックス
15 ユニットスイング型エンジン
16 懸架ブラケット
17 エンジン本体
18 ベルトケース
19 リヤクッションユニット
20 後輪
28 リヤフェンダ(車体艤装部材)
29 ステップボード
36 第一の閉ループ
37 第二ブリッジ部材
38 第二ブリッジ部材の水平部
39 収納部
42 後フランジ部の後固定部(収納ボックスの固定部)
49 燃料タンク
57 シリンダアッセンブリ
66 点火プラグ(エンジン補器類)
67 プラグコード(エンジン補器類)
72 吸気装置
74 燃料噴射手段
75 スロットルボディ
77 エアクリーナ
82 補強部材(車体懸架部)
83 車体側回動軸
84 懸架アーム(エンジン懸架部)
85 エンジン側回動軸
88 円弧面の最下点
90 第二の閉ループ
91L、91R 第二ブリッジ部材の脚部
92 枠部材
93 枠状の開口
94 略三角形の空間

Claims (6)

  1. 略水平に前傾し、且つその中心が車両の進行方向に沿って配置されたシリンダアッセンブリを有するエンジン本体とこのエンジン本体の一側から後方に延びて後端に後輪を軸支するベルトケースとを一体的に備えると共に、車体フレームの中央下部にスイング自在に枢着され、且つリヤクッションユニットにより上記車体フレームに弾性的に支持されるユニットスイング型エンジンと、上記シリンダアッセンブリの吸気ポートに接続されて形成される吸気通路に燃料噴射手段とスロットルボディとエアクリーナとを備えて構成された燃料噴射式の吸気装置と、上記ユニットスイング型エンジンの上方に配置された収納ボックスとを備えたスクータ型の自動二輪車において、上記車体フレームの後部を、左右一対のサイドチューブと第一のブリッジ部材とによって平面視乃至前面視で環状に形成し、上記左右のサイドチューブを互いの後端部を対向するように接近させて結合しつつ前側部と後側部とが中間部より幅細い中膨らみ形状に形成する一方、上記収納ボックスをその一部が上記サイドチューブ内に没するように設け、上記収納ボックスの収納部の後部を上記左右のサイドチューブの中膨らみ部分に配置しつつ上記左右のサイドチューブ間の左右幅方向に渡って設け、さらに上記収納部の後部と上記左右のサイドチューブの後端結合部との間に形成される幅方向に長い扁平な湾曲空間にその前後幅に渡って燃料タンクを配置すると共に、上記収納ボックスは収納部と上部開口の後部から後方の燃料タンクの上部後方に向かって延出される後フランジ部とを備え、上記収納ボックスの固定部を、収納部の底面前部に設けた前固定部と、収納部の後部に設けた中間支持部と、上記収納部後側の上記後フランジ部に設けた後固定部とから構成し、且つ、上記収納部後部の中間支持部と上記後フランジ部の後固定部とを上記燃料タンクを前後から挟むように配置したことを特徴とする自動二輪車の車体構造。
  2. 略水平に前傾し、且つその中心が車両の進行方向に沿って配置されたシリンダアッセンブリを有するエンジン本体とこのエンジン本体の一側から後方に延びて後端に後輪を軸支するベルトケースとを一体的に備えると共に、車体フレームの中央下部にスイング自在に枢着され、且つリヤクッションユニットにより上記車体フレームに弾性的に支持されるユニットスイング型エンジンと、上記シリンダアッセンブリの吸気ポートに接続されて形成される吸気通路に燃料噴射手段とスロットルボディとエアクリーナとを備えて構成された燃料噴射式の吸気装置と、上記ユニットスイング型エンジンの上方に配置された収納ボックスとを備えたスクータ型の自動二輪車において、車体フレームの後部を、左右一対のサイドチューブと第一のブリッジ部材とで環状の第一の閉ループに形成すると共に、上記第一のブリッジ部材と、上記左右のサイドチューブと、これらの左右のサイドチューブを跨ぐように架設される第二ブリッジ部材とによって第二の閉ループを形成する一方、上記車体フレームの後部を側面視で上記第一の閉ループ前端が最下部に、後端が最上部になるように傾斜した略単純平面状に形成すると共に、この第一の閉ループの平面から上記第二の閉ループを上方に立ち上がるように屈曲させて形成し、上記収納ボックスを上記第一の閉ループの最上部と上記第二の閉ループの最上部とに連結した上で、上記収納ボックスの収納部の底部を上記第二の閉ループの最上部から水平に延出させて側面視で上記第一の閉ループの平面から後方に突出させて設け、上記収納部の後部と上記第一の閉ループの最上部との間に燃料タンクを配置し、この燃料タンクの前部と上記収納部の後部を車両側面視で前後にオーバーラップした状態で上記第一の閉ループの平面を上下に縦断させて設ける一方、上記左右のサイドチューブに車体艤装部材を吊り下げ支持し、この車体艤装部材で上記燃料タンクを保持したことを特徴とする自動二輪車の車体構造。
  3. 上記収納ボックスの前下にこの収納ボックスの前下部を支持する水平部を備えた正面視台形状に形成された第二ブリッジ部材を上記左右のサイドチューブを繋ぐように設け、これらの左右のサイドチューブを、正面視で逆「ハ」の字状に車両の幅方向に拡開するように延設すると共に、これらの第一および第二ブリッジ部材と上記左右のサイドチューブとで正面視略六角形状の第二の閉ループを形成し、正面視この第二の閉ループで上記シリンダアッセンブリの全周を囲う一方、上記第二ブリッジ部材の脚部と上記サイドチューブとが狭角の略「V」字状を成すことにより形成される略三角形の空間に上記吸気装置の配管を収容すると共に、上記吸気装置の配管に設けられる上記燃料噴射手段を上記サイドチューブの延出方向に沿うように傾斜して配置し、その上端が上記第二ブリッジ部材の水平部を含む面より上方に突出するように設けた請求項1、2記載の自動二輪車の車体構造。
  4. 上記第二ブリッジ部材の水平部の両端部に脚部を設け、少なくとも一方の脚部の上記サイドチューブとの接続部近傍に枠部材を別体に設けてこの部分に側方乃至前方に向けて枠状の開口を形成し、この開口に臨むように上記シリンダアッセンブリを構成するシリンダヘッドを配設すると共に、このシリンダヘッドの開口に臨む部位に着脱可能なエンジン補器類を配設した請求項3記載の自動二輪車の車体構造。
  5. 上記車体フレームは車両の前部から斜め後下方に向かって延び、途中で略水平になるように湾曲して後方に向かって延びて上記第一のブリッジ部材に接続されるボディチューブと、このボディチューブの両側方に設けられた、ライダが両足を乗せる低床のステップボードを下方から支持する左右一対のフットレストチューブとを備える一方、上記ボディチューブに接続される上記左右のフットレストチューブの各先端を、互いに異なる高さで上記ボディチューブの相反する側面に接続した請求項1〜4のいずれかに記載の自動二輪車の車体構造。
  6. 上記左右のフットレストチューブを同一の断面形状、且つ同一断面積の金属パイプから構成し、それぞれ互いに異なる長さに設定した請求項5記載の自動二輪車の車体構造。
JP2004285266A 2004-09-29 2004-09-29 自動二輪車の車体構造 Expired - Fee Related JP4466301B2 (ja)

Priority Applications (1)

Application Number Priority Date Filing Date Title
JP2004285266A JP4466301B2 (ja) 2004-09-29 2004-09-29 自動二輪車の車体構造

Applications Claiming Priority (1)

Application Number Priority Date Filing Date Title
JP2004285266A JP4466301B2 (ja) 2004-09-29 2004-09-29 自動二輪車の車体構造

Publications (2)

Publication Number Publication Date
JP2006096203A JP2006096203A (ja) 2006-04-13
JP4466301B2 true JP4466301B2 (ja) 2010-05-26

Family

ID=36236441

Family Applications (1)

Application Number Title Priority Date Filing Date
JP2004285266A Expired - Fee Related JP4466301B2 (ja) 2004-09-29 2004-09-29 自動二輪車の車体構造

Country Status (1)

Country Link
JP (1) JP4466301B2 (ja)

Families Citing this family (8)

* Cited by examiner, † Cited by third party
Publication number Priority date Publication date Assignee Title
JP5560059B2 (ja) * 2010-01-29 2014-07-23 本田技研工業株式会社 鞍乗り型車両
JP5291691B2 (ja) 2010-11-30 2013-09-18 本田技研工業株式会社 鞍乗型車両
JP5715844B2 (ja) * 2011-02-10 2015-05-13 本田技研工業株式会社 自動二輪車における内燃機関下部の保護構造
JP5879173B2 (ja) * 2012-03-29 2016-03-08 本田技研工業株式会社 電動式鞍乗り型車両
JP2014008895A (ja) * 2012-06-29 2014-01-20 Yamaha Motor Co Ltd 自動二輪車
JP6155858B2 (ja) * 2013-06-04 2017-07-05 スズキ株式会社 自動二輪車
JP7063929B2 (ja) * 2020-03-13 2022-05-09 本田技研工業株式会社 鞍乗型電動車両
JP2022038807A (ja) 2020-08-27 2022-03-10 ヤマハ発動機株式会社 スクータ型車両

Also Published As

Publication number Publication date
JP2006096203A (ja) 2006-04-13

Similar Documents

Publication Publication Date Title
CN105517884B (zh) 摩托车的燃料蒸发气体回收装置
CN102205863A (zh) 车辆
JP4466301B2 (ja) 自動二輪車の車体構造
TWI570005B (zh) 跨坐型車輛之電氣零件安裝構造
JP6612304B2 (ja) 鞍乗型車両
JP4887349B2 (ja) 鞍乗り型車両
JP5295590B2 (ja) 自動2輪車の燃料ポンプ配置構造
EP1526068A2 (en) Scooter type vehicle
JP4280361B2 (ja) 自動二輪車におけるエアクリーナの吸気構造
JP5702695B2 (ja) 鞍乗型車両のキャニスタ配置構造
JP2021055640A (ja) 鞍乗型車両
JP4015418B2 (ja) スクータ型自動二輪車
JPWO2019064965A1 (ja) 鞍乗り型車両のカバー構造
JP6924332B2 (ja) 鞍乗型車両のエアクリーナ支持構造
CN215794229U (zh) 鞍乘型车辆的燃料管支承结构
JP5891786B2 (ja) 燃料供給装置
JP4421696B2 (ja) 自動二輪車
JP2015033901A (ja) 鞍乗型車両のバッテリ配置構造
JP4670996B1 (ja) エンジンの吸気系通路構造
JP6783880B2 (ja) 鞍乗り型車両
JP6909839B2 (ja) 鞍乗型車両
JP5302805B2 (ja) 傾斜センサ配置構造
JP2005047493A (ja) スクータ型車両の吸気装置
JP2561926B2 (ja) パワ−ユニット揺動型車輌
JPH0481381A (ja) 自動二輪車用エンジンの冷却装置

Legal Events

Date Code Title Description
A621 Written request for application examination

Free format text: JAPANESE INTERMEDIATE CODE: A621

Effective date: 20070711

A977 Report on retrieval

Free format text: JAPANESE INTERMEDIATE CODE: A971007

Effective date: 20090611

A131 Notification of reasons for refusal

Free format text: JAPANESE INTERMEDIATE CODE: A131

Effective date: 20090811

A521 Request for written amendment filed

Free format text: JAPANESE INTERMEDIATE CODE: A523

Effective date: 20091007

TRDD Decision of grant or rejection written
A01 Written decision to grant a patent or to grant a registration (utility model)

Free format text: JAPANESE INTERMEDIATE CODE: A01

Effective date: 20100202

A01 Written decision to grant a patent or to grant a registration (utility model)

Free format text: JAPANESE INTERMEDIATE CODE: A01

A61 First payment of annual fees (during grant procedure)

Free format text: JAPANESE INTERMEDIATE CODE: A61

Effective date: 20100215

R151 Written notification of patent or utility model registration

Ref document number: 4466301

Country of ref document: JP

Free format text: JAPANESE INTERMEDIATE CODE: R151

FPAY Renewal fee payment (event date is renewal date of database)

Free format text: PAYMENT UNTIL: 20130305

Year of fee payment: 3

FPAY Renewal fee payment (event date is renewal date of database)

Free format text: PAYMENT UNTIL: 20130305

Year of fee payment: 3

FPAY Renewal fee payment (event date is renewal date of database)

Free format text: PAYMENT UNTIL: 20140305

Year of fee payment: 4

LAPS Cancellation because of no payment of annual fees