JP2022166312A - 遊技機 - Google Patents

遊技機 Download PDF

Info

Publication number
JP2022166312A
JP2022166312A JP2022134533A JP2022134533A JP2022166312A JP 2022166312 A JP2022166312 A JP 2022166312A JP 2022134533 A JP2022134533 A JP 2022134533A JP 2022134533 A JP2022134533 A JP 2022134533A JP 2022166312 A JP2022166312 A JP 2022166312A
Authority
JP
Japan
Prior art keywords
unit
door frame
view
ball
handle
Prior art date
Legal status (The legal status is an assumption and is not a legal conclusion. Google has not performed a legal analysis and makes no representation as to the accuracy of the status listed.)
Granted
Application number
JP2022134533A
Other languages
English (en)
Other versions
JP7490259B2 (ja
JP2022166312A5 (ja
Inventor
高明 市原
Takaaki Ichihara
渉 坂根
Wataru Sakane
大 秋山
Masaru Akiyama
晃司 土川
Koji Tsuchikawa
Current Assignee (The listed assignees may be inaccurate. Google has not performed a legal analysis and makes no representation or warranty as to the accuracy of the list.)
Daiichi Co Ltd
Original Assignee
Daiichi Shokai Co Ltd
Priority date (The priority date is an assumption and is not a legal conclusion. Google has not performed a legal analysis and makes no representation as to the accuracy of the date listed.)
Filing date
Publication date
Application filed by Daiichi Shokai Co Ltd filed Critical Daiichi Shokai Co Ltd
Priority to JP2022134533A priority Critical patent/JP7490259B2/ja
Publication of JP2022166312A publication Critical patent/JP2022166312A/ja
Publication of JP2022166312A5 publication Critical patent/JP2022166312A5/ja
Application granted granted Critical
Publication of JP7490259B2 publication Critical patent/JP7490259B2/ja
Active legal-status Critical Current
Anticipated expiration legal-status Critical

Links

Images

Classifications

    • YGENERAL TAGGING OF NEW TECHNOLOGICAL DEVELOPMENTS; GENERAL TAGGING OF CROSS-SECTIONAL TECHNOLOGIES SPANNING OVER SEVERAL SECTIONS OF THE IPC; TECHNICAL SUBJECTS COVERED BY FORMER USPC CROSS-REFERENCE ART COLLECTIONS [XRACs] AND DIGESTS
    • Y02TECHNOLOGIES OR APPLICATIONS FOR MITIGATION OR ADAPTATION AGAINST CLIMATE CHANGE
    • Y02EREDUCTION OF GREENHOUSE GAS [GHG] EMISSIONS, RELATED TO ENERGY GENERATION, TRANSMISSION OR DISTRIBUTION
    • Y02E60/00Enabling technologies; Technologies with a potential or indirect contribution to GHG emissions mitigation
    • Y02E60/10Energy storage using batteries

Landscapes

  • Pinball Game Machines (AREA)

Abstract

Figure 2022166312000001
【課題】遊技機に対する信頼性の低下を抑制することが可能な遊技機を提供する。
【解決手段】遊技機の所定の位置に設けられ、不正行為を検知可能な不正検知手段と、前記不正検知手段による検知に基づいて不正行為を特定可能な不正行為特定手段と、所定の設定操作に応じて、前記不正特定手段による不正行為の特定態様を、少なくとも第1態様と、該第1態様よりも不正行為を特定し易い第2態様とを含む複数の態様のうちいずれかに設定可能な態様設定手段と、を備え、前記態様設定手段によって設定される態様は、電源投入時における設定状態によって前記複数の態様のうちいずれかとされるものであり、電源投入時における設定操作に応じて前記第1態様とされている場合には、その後に行われる設定操作に応じて前記第2態様への変更が可能とされることを特徴とする。
【選択図】図251

Description

本発明は、ぱちんこ遊技機(一般に「パチンコ機」とも称する)や回胴式遊技機(一般に「パチスロ機」とも称する)等の遊技機に関するものである。
従来、始動口への入球に基づいて抽選を行い、表示手段で図柄を変動表示して表示結果が特定の表示結果となった場合に所定の遊技価値を付与する遊技機がある。この種の遊技機には、振動、電波、磁気等を用いた遊技機に対する不正な行為を検出して、警報音を発するように構成されているものがある。(例えば、引用文献1)。
特開2019-024775号公報
しかしながら、上記したような遊技機は、上記した不正な行為ではなく遊技ホールの係員による正当な行為が行われる場合にも、振動、電波、磁気等を誤検知してしまう虞があり、こうした場合、不正な行為でないにもかかわらず、遊技機のスピーカから警報音を発報し、その結果、遊技者に不快感を与えたり、遊技ホールの係員に無用な確認作業を強いるなど、遊技機に対する信頼性を低下させてしまう虞があった。
本発明は、このような事情に鑑みてなされたものであり、その目的とするところは、従来に比して信頼性の高い遊技機を提供することにある。
上述の目的を達成するための有効な解決手段を以下に示す。なお、必要に応じてその作用等の説明を行う。また、理解の容易にするため、発明の実施の形態において対応する構成等についても適宜示すが、何ら限定されるものではない。
上記した目的を達成するために、請求項1に係る発明においては、
遊技機の所定の位置に設けられ、不正行為を検知可能な不正検知手段と、
前記不正検知手段による検知に基づいて不正行為を判定可能な不正判定手段と、を備え、
当該遊技機の状態として、第1判定状態と、該第1判定状態では不正行為と判定されないものを不正行為として判定可能な第2判定状態とを有し、
前記第1判定状態と前記第2判定状態は、電源投入の際に所定のスイッチ部に対するスイッチ操作が行われることに応じて設定されるものであり、
電源投入の際に前記スイッチ部に対するスイッチ操作が行われて前記第1判定状態とされた場合には、その後に前記スイッチ部に対するスイッチ操作が行われることに応じて前記第2判定状態への変更が可能とされる一方、前記第1判定状態から前記第2判定状態への変更が行われた後には、その後に前記スイッチ部に対するスイッチ操作が行われたとしても前記第2判定状態から前記第1判定状態への変更は不能とされる
ことを特徴とする。
上記構成によれば、例えば、電源投入時における遊技ホールの係員による正当な作業時には、該作業に係る行為を不正と見なさない程度の不正特定態様を設定して、振動、電波、磁気等が誤検知されることを抑制し、作業終了後には、従来と同等あるいは従来以上の不正特定態様を設定して、振動、電波、磁気等の不正行為を適正に監視する状態にすることができる。これにより、遊技者に不快感を与えたり、遊技ホールの係員に無用な確認作業を強いるなど、遊技機に対する信頼性の低下を回避することが可能となる。(例えば、段落1771~1779、図250、251、254等の記載を参照)。
このように、本発明によれば、遊技機に対する信頼性の低下を抑制することが可能な遊技機を提供することができる。
本発明の一実施形態であるパチンコ機の正面図である。 パチンコ機の右側面図である。 パチンコ機の左側面図である。 パチンコ機の背面図である。 パチンコ機を右前から見た斜視図である。 パチンコ機を左前から見た斜視図である。 パチンコ機を後ろから見た斜視図である。 演出操作ユニットの押圧操作部が上昇位置の時のパチンコ機の正面図である。 演出操作ユニットの押圧操作部が上昇位置の時のパチンコ機を右前から見た斜視図である。 本体枠から扉枠を開放させると共に、外枠から本体枠を開放させた状態で前から見たパチンコ機の斜視図である。 パチンコ機を扉枠、遊技盤、本体枠、及び外枠に分解して前から見た分解斜視図である。 パチンコ機を扉枠、遊技盤、本体枠、及び外枠に分解して後ろから見た分解斜視図である。 パチンコ機における外枠の正面図である。 外枠の背面図である。 外枠の右側面図である。 外枠を前から見た斜視図である。 外枠を後ろから見た斜視図である。 外枠を主な部材毎に分解して前から見た分解斜視図である。 外枠の外枠左組立体及び外枠右組立体を夫々分解して前から見た分解斜視図である。 外枠の外枠下組立体を分解して前から見た分解斜視図である。 (a)は外枠の外枠上ヒンジ組立体を分解して前上から見た分解斜視図であり、(b)は(a)を前下から見た分解斜視図である。 パチンコ機における扉枠の正面図である。 扉枠の背面図である。 扉枠の左側面図である。 扉枠の右側面図である。 扉枠を右前から見た斜視図である。 扉枠を左前から見た斜視図である。 扉枠を後ろから見た斜視図である。 扉枠を主な部材毎に分解して前から見た分解斜視図である。 扉枠を主な部材毎に分解して後ろから見た分解斜視図である。 (a)は扉枠の扉枠ベースユニットを前から見た斜視図であり、(b)は扉枠ベースユニットを後ろから見た斜視図である。 扉枠ベースユニットを主な部材毎に分解して前から見た分解斜視図である。 扉枠ベースユニットを主な部材毎に分解して後ろから見た分解斜視図である。 (a)は扉枠のシリンダ錠を前から見た斜視図であり、(b)は(a)のシリンダ錠を後ろ前から見た斜視図であり、(c)は従来のパチンコ機におけるシリンダ錠を前から見た斜視図であり、(d)は(a)のシリンダ錠を後ろから見た斜視図である。 (a)は図34(a)のシリンダ錠を分解して前から見た分解斜視図であり、(b)は図34(a)のシリンダ錠を分解して後ろから見た分解斜視図である。 (a)は図34(a)のシリンダ錠の可動機構を正面から示す説明図であり、(b)は(a)の状態から反時計回りの方向へ90度回転させた状態で示すシリンダ錠の説明図であり、(c)は(a)の状態から時計回りの方向へ90度回転させた状態で示すシリンダ錠の説明図である。 (a)は扉枠ベースユニットの球送給ユニットを前から見た斜視図であり、(b)は球送給ユニットを後ろから見た斜視図である。 (a)は球送給ユニットを分解して前から見た分解斜視図であり、(b)は球送給ユニットの後ケースと不正防止部材を外して後から見た分解斜視図である。 (a)は扉枠ベースユニットのファールカバーユニットを前から見た斜視図であり、(b)はファールカバーユニットを後ろから見た斜視図である。 蓋部材を外した状態のファールカバーユニットの正面図である。 (a)は扉枠におけるハンドルユニット及びハンドルカバーユニットの部位を示す拡大正面図であり、(b)は扉枠におけるハンドルユニット及びハンドルカバーユニットの部位を示す拡大斜視図である。 ハンドルカバーユニットを分解して前から見た分解斜視図である。 ハンドルカバーユニットを分解して後ろから見た分解斜視図である。 ハンドルユニットを分解して前から見た分解斜視図である。 ハンドルユニットを分解して後ろから見た分解斜視図である。 図41(a)におけるイ-イ線で切断した断面図である。 図1におけるア-ア線で切断した断面図である。 扉枠の皿ユニットを見た斜視図である。 皿ユニットを後ろから見た斜視図である。 (a)は扉枠において下皿球供給口の部位で水平に切断して要部を示す断面図であり、(b)は従来の扉枠において(a)と同じ部位を切断して要部を示す断面図であり、(c)は本実施例品と従来品における下皿での遊技球の貯留数を比較した表である。 扉枠の皿ユニットにおける球貸操作ユニットの部位を拡大して示す平面図である。 (a)は演出操作ボタンを上方へ向けた状態で演出操作ユニットを前から見た斜視図であり、(b)は(a)の演出操作ユニットを後ろから見た斜視図である。 演出操作ユニットを主な部材毎に分解して前上から見た分解斜視図である。 演出操作ユニットを主な部材毎に分解して前下から見た分解斜視図である。 (a)は演出操作部ユニットが下降位置で昇降バネ下保持部材が上方へ移動端の位置の状態の演出操作ユニットの断面図であり、(b)は(a)の状態から演出操作部ユニットが上昇位置へ移動した状態の演出操作ユニットの断面図である。 演出操作部ユニットが下降位置で昇降バネ下保持部材が下方へ移動端の位置の状態の演出操作ユニットの断面図である。 演出操作ユニットを押圧操作部の押圧方向から見た平面図において演出操作部外周装飾基板、ボタン外装飾基板、及びボタン内装飾基板の位置関係を示す説明図である。 (a)は通常の状態で示す皿ユニットの正面図であり、(b)は演出操作部ユニットが上昇位置の時の皿ユニットの正面図である。 演出操作ユニットの演出操作部ユニットにおいて接触検知体を複数設けた例を示す演出操作部ユニットの平面図である。 (a)は一つの接触検知センサ本体に複数の接触検知体を接続した例を模式的に示す説明図であり、(b)は(a)において接触検知センサ本体と複数の接触検知体との間に切換部を設けた例を模式的に示す説明図であり、(c)は皿ユニットの皿左装飾ユニット、皿右装飾ユニット、及び演出操作ユニット等を前後方向へ進退可能とし演出操作ユニット等の前側と後側に接触検知体を設けた例を示す説明図である。 (a)は装飾性を有した接触検知体の一例を示す説明図であり、(b)は演出操作ユニットの別の実施形態を模式的に示す説明図である。 (a)は扉枠の扉枠左サイドユニットの正面図であり、(b)は扉枠左サイドユニットを前から見た斜視図であり、(c)は扉枠左サイドユニットを後ろから見た斜視図である。 扉枠左サイドユニットを分解して前から見た分解斜視図である。 扉枠左サイドユニットを分解して後ろから見た分解斜視図である。 図62(a)においてウ-ウ線で切断した断面図である。 (a)は扉枠の扉枠右サイドユニットの正面図であり、(b)は扉枠右サイドユニットの右側面図であり、(c)は扉枠右サイドユニットを前から見た斜視図であり、(d)は扉枠右サイドユニットを後ろから見た斜視図である。 扉枠右サイドユニットを分解して前から見た分解斜視図である。 扉枠右サイドユニットを分解して後ろから見た分解斜視図である。 図66(a)においてエ-エ線で切断した断面図である。 図66(a)においてオ-オ線で切断した断面図である。 (a)は扉枠において2色成形の外側層を不透明にした状態で示す扉枠右サイドユニットの右側面図であり、(b)は(a)において内側層をそのままにして外側層を透明にした状態で示す扉枠右サイドユニットの右側面図である。 扉枠の各装飾基板を示す正面図である。 扉枠の演出操作ユニットの部位の装飾基板を示す平面図である。 扉枠の扉窓の周囲に設けられている各装飾基板を示す背面図である。 パチンコ機における本体枠の正面図である。 パチンコ機における本体枠の背面図である。 本体枠を右前から見た斜視図である。 本体枠を左前から見た斜視図である。 本体枠を後ろから見た斜視図である。 本体枠を主な部材毎に分解して前から見た分解斜視図である。 本体枠を主な部材毎に分解して後ろから見た分解斜視図である。 (a)は本体枠における正面左下隅を示す拡大斜視図であり、(b)は本体枠に対して扉枠を開いた時の本体枠の正面左下隅を示す拡大斜視図である。 本体枠に対する扉枠の開閉時における本体枠の接続ケーブル案内部材の動作を示す説明図である。 (a)は本体枠における球発射装置を前から見た斜視図であり、(b)は球発射装置を後ろから見た斜視図である。 (a)は本体枠の払出ベースユニットを前から見た斜視図であり、(b)は払出ベースユニットを後ろから見た斜視図である。 (a)は本体枠における払出ユニットを前から見た斜視図であり、(b)は払出ユニットを後ろから見た斜視図である。 (a)は払出ユニットを主な構成毎に分解して前から見た分解斜視図であり、(b)は払出ユニットを主な構成毎に分解して後ろから見た分解斜視図である。 払出ユニットの払出装置を払出羽根の前後方向中央で切断した背面断面図である。 (a)は球抜可動片が開状態の時に払出装置を払出羽根の前後方向中央で切断した背面断面図であり、(b)は(a)におけるA-A線で切断した断面図である。 扉枠のファールカバーユニットと下部満タン球経路ユニットとの関係を示す説明図である。 本体枠における遊技球の流れを示す説明図である。 (a)は本体枠の基板ユニットを前から見た斜視図であり、(b)は基板ユニットを後ろから見た斜視図である。 基板ユニットを後ろ下から見た斜視図である。 基板ユニットを主な構成毎に分解して前から見た分解斜視図である。 基板ユニットを主な構成毎に分解して後ろから見た分解斜視図である。 左右方向中央で切断したパチンコ機の下部を示す拡大側面断面図である。 (a)は本体枠の施錠ユニットを前から見た斜視図であり、(b)は施錠ユニットを後ろから見た斜視図である。 (a)は本体枠の平面図であり、(b)は(a)におけるB-B線で切断した断面図である。 本体枠を後ろから見た斜視図において上部を拡大して示す拡大図である。 (a)は球タンクにタンクレール等を組立てた状態で前上から見た斜視図であり、(b)は(a)を前下から見た斜視図である。 図100(a)を分解して前から見た分解斜視図である。 本体枠上部における球タンクから溢れた遊技球が流通する領域を示す説明図である。 本体枠上部における球タンクから溢れた遊技球の流れを示す説明図である。 本体枠上部における迂回通路への遊技球の流れを示す説明図である。 本体枠をヒンジ側の後ろから見た斜視図においてタンクレール付近を拡大して示す拡大図である。 第二の実施形態のタンクレール等を備えたパチンコ機を後ろから見てタンクレールの部位を拡大して示す斜視図である。 (a)は図106のタンクレール等を球タンクと共に組立てた状態で示す平面図であり、(b)は(a)のタンクレール等を前から見た斜視図であり、(c)は(a)のタンクレール等を後ろから見た斜視図である。 (a)は図107のタンクレール等を分解して前から見た分解斜視図であり、(b)は図107のタンクレール等を分解して後ろから見た分解斜視図である。 図107(a)においてカ-カ線で切断したタンクレール等の断面図である。 図107のタンクレール内での遊技球の流れを断面で示す説明図である。 第三実施形態のタンクレール等を備えた本体枠を右後ろから見てタンクレールの部位を拡大して示す斜視図である。 第三実施形態のタンクレール等を備えた本体枠を左後ろから見てタンクレールの部位を拡大して示す斜視図である。 (a)は外部端子板の部位を拡大して示す本体枠の背面図であり、(b)は上部を拡大して示す本体枠の左側面図である。 (a)は図113(b)においてD-D線で切断した断面図であり、(b)は図113(a)においてC-C線で切断した断面図である。 図114(b)においてタンクレール付近を拡大して示す説明図である。 (a)は第三実施形態のタンクレール等を前から見た斜視図であり、(b)は(a)のタンクレール等を右上後ろから見た斜視図であり、(c)は(a)のタンクレール等を右下後ろから見た斜視図である。 図116のタンクレール等を分解して前から見た分解斜視図である。 図116のタンクレール等を分解して後ろから見た分解斜視図である。 (a)は別の実施形態の基板ユニットの正面図であり、(b)は(a)の基板ユニットを右前から見た斜視図であり、(c)は(a)の基板ユニットを左前から見た斜視図である。 (a)は図119(a)の基板ユニットを右上後ろから見た斜視図であり、(b)は図119(a)の基板ユニットを右下後ろから見た斜視図である。 図119(a)の基板ユニットを分解して前から見た分解斜視図である。 図119(a)の基板ユニットを分解して後ろから見た分解斜視図である。 (a)は図119(a)におけるキ-キ線で切断した断面図であり、(b)は(a)におけるク-ク線で切断した断面図であり、(c)は(a)におけるケ-ケ線で切断した断面図である。 図119(a)の基板ユニットを備えたパチンコ機において扉枠よりも後側の部位を示す底面図である。 アウト球通路のアウト球排出口に誘導片を設けた例を示す説明図である。 (a)はアウトセンサを着脱可能とした例を示す説明図であり、(b)は(a)においてアウトセンサを取外した状態を示す説明図である。 (a)は電源ユニット、払出制御ユニット、及びインターフェイスユニットを省略して示す第三実施形態の基板ユニットを右前から見た斜視図であり、(b)は(a)の基板ユニットを左前から見た斜視図である。 (a)は図127の基板ユニットを右上後ろから見た斜視図であり、(b)は(a)の基板ユニットを右下後ろから見た斜視図である。 (a)は図127の基板ユニットの平面図であり、(b)は(a)におけるコ-コ線で切断した断面図であり、(c)は(a)におけるサ-サ線で切断した断面図である。 図129(a)におけるシ-シ線で切断した断面図である。 図127の基板ユニットを分解して前から見た分解斜視図である。 図127の基板ユニットを分解して後ろから見た分解斜視図である。 (a)は図127の基板ユニットの球経路部材を前から見た斜視図であり、(b)は図127の基板ユニットの球経路部材を後ろから見た斜視図である。 図127の基板ユニットにおける球詰りの解消を示す説明図である。 図127の基板ユニットにおける線状の不正工具の侵入の阻止を示す説明図である。 図127の基板ユニットにおけるゴミ落としを示す説明図である。 パチンコ機においてセンター役物等を不透明にした遊技盤の正面図である。 図137の遊技盤を右前から見た斜視図である。 図137の遊技盤を左前から見た斜視図である。 図137の遊技盤を後ろから見た斜視図である。 遊技パネルの面と平行に表ユニットを切断して遊技球が流通する遊技領域内を示す遊技盤の正面図である。 遊技盤を主な部材毎に分解して前から見た分解斜視図である。 遊技盤を主な部材毎に分解して後ろから見た分解斜視図である。 図137におけるス-ス線で切断した断面図である。 図137におけるセ-セ線で切断した断面図である。 遊技盤の正面から後面セルとセル固定片の位置を示す説明図である。 (a)は前構成部材及び遊技パネルから後面セルとセル固定片とを分解して前から見た分解斜視図であり、(b)は前構成部材及び遊技パネルから後面セルとセル固定片とを分解して後ろから見た分解斜視図である。 (a)はセル固定片の四面図であり、(b)はセル固定片を前から見た斜視図であり、(c)はセル固定片を後ろから見た斜視図である。 (a)はセンター役物のセンター振分ユニットにおけるクルーンを前から見た斜視図であり、(b)は(a)のクルーンの平面図であり、(c)は(b)におけるソ-ソ線で切断した断面図である。 (a)は遊技盤のセンター役物におけるセンター振分ユニットの部位を部分的に斜視図で示す説明図であり、(b)は遊技盤のセンター役物におけるセンター振分ユニットの部位を部分的に平面図で示す説明図である。 (a)は図149とは異なる実施形態のクルーンを示す説明図であり、(b)は更に異なる実施形態のクルーンを示す説明図であり、(c)は更に異なる実施形態の振分ユニットを示す説明図である。 (a)はセンター役物のアタッカユニットの一部を分解して前から見た分解斜視図であり、(b)はアタッカユニットの一部を分解して後ろから見た分解斜視図である。 センター役物のアタッカユニットを分解して前から見た分解斜視図である。 センター役物のアタッカユニットを分解して後ろから見た分解斜視図である。 (a)はアタッカユニットにおける第二始動口開閉ユニット、第一大入賞口開閉ユニット、第二大入賞口開閉ユニット、V振分ユニットを前から見た斜視図であり、(b)はアタッカユニットにおける第二始動口開閉ユニット、第一大入賞口開閉ユニット、第二大入賞口開閉ユニット、V振分ユニットを後ろから見た斜視図である。 (a)はセンター役物のアタッカユニットにおける第二始動口開閉ユニットを分解して前から見た分解斜視図であり、(b)は第二始動口開閉ユニットを分解して後ろから見た分解斜視図である。 (a)は第二始動口を閉鎖している時の第二始動口開閉ユニットの斜視図であり、(b)は第二始動口を開放している時の第二始動口開閉ユニットの斜視図であり、(c)は第二始動口を閉鎖している時の第二始動口開閉ユニットの各構成の状態を示す説明図であり、(d)は第二始動口を開放している時の第二始動口開閉ユニットの各構成の状態を示す説明図である。 (a)はセンター役物のアタッカユニットにおける第一大入賞口開閉ユニットを分解して前から見た分解斜視図であり、(b)は第一大入賞口開閉ユニットを分解して後ろから見た分解斜視図である。 (a)は第一大入賞口を閉鎖している時の第一大入賞口開閉ユニットの各構成の状態を示す説明図であり、(b)は第一大入賞口を開放している時の第一大入賞口開閉ユニットの各構成の状態を示す説明図である。 (a)はセンター役物のアタッカユニットにおける第二大入賞口開閉ユニットを分解して前から見た分解斜視図であり、(b)は第二大入賞口開閉ユニットを分解して後ろから見た分解斜視図である。 (a)はセンター役物のアタッカユニットにおけるV振分ユニットを分解して前から見た分解斜視図であり、(b)はV振分ユニットを分解して後ろから見た分解斜視図である。 (a)はV振分ユニット、V入賞口センサ、ハズレ口センサ、及びセンター右下球経路の関係を示す斜視図であり、(b)は(a)を分解して示す分解斜視図である。 (a)は異なる実施形態の開閉ユニットの取付状態を示す斜視図であり、(b)は(a)を分解して示す分解斜視図である。 センター役物のアタッカユニットにおいて、アタッカ前板、第二始動口センサ、第二大入賞口センサ、V入賞口センサ、ハズレ口センサ、アタッカ台板、センター右下球通路、の関係を斜視図で示す説明図である。 (a)は異なる実施形態の扉体をセンター役物のアタッカユニットにおいて第一大入賞口開閉ユニットに適用して側面断面で示す説明図であり、(b)は(a)を平面図で示す説明図である。 (a)はセンター役物におけるアタッカユニット付近において配線を省略した状態で後方から見た斜視図であり、(b)は(a)において結束台座を分解して示す分解斜視図である。 センター役物における本体ユニットのセンターベース及びアタッカユニットのアタッカ台板と結束台座との関係を示す説明図である。 結束台座の六面図である。 (a)は結束台座を上前から見た斜視図であり、(b)は結束台座を上後から見た斜視図であり、(c)は結束台座を下前から見た斜視図である。 (a)は複数の配線を結束バンドにより結束台座に束ねた状態でセンター役物の要部を拡大して示す斜視図であり、(b)は(a)において結束台座を分離させた状態で示す分解斜視図である。 (a)は図168の結束台座とは異なる実施形態の結束台座を示す斜視図であり、(b)は更に異なる実施形態の結束台座を示す斜視図である。 遊技盤の後面における配線係止部の使用状態を斜視図で示す説明図である。 遊技盤の裏ユニットを演出ユニット及び取付サポータ及び裏箱に分解して前から見た分解斜視図である。 遊技盤の裏ユニットを演出ユニット及び取付サポータ及び裏箱に分解して後ろから見た分解斜視図である。 (a)は裏ユニットにおける取付サポータの六面図であり、(b)は(a)の取付サポータを前から見た斜視図であり、(c)は(a)の取付サポータを後ろから見た斜視図である。 (a)は図175の取付サポータとは異なる実施形態の取付サポータを示す斜視図であり、(b)は(a)の取付サポータにおいて本体部の形状が異なる取付サポータの要部を斜視図で示す説明図であり、(c)は(a)の取付サポータとは異なる実施形態の取付サポータの要部を後ろから見た斜視図で示す説明図である。 (a)は図175の取付サポータとは異なる形態の取付サポータを左前から見た斜視図であり、(b)は(a)の取付サポータの正面図であり、(c)は(a)の取付サポータを右前から見た斜視図であり、(d)は(a)の取付サポータを後ろから見た斜視図である。 裏箱を透明にした状態で要部としての取付サポータの部位を拡大して示すと共に裏ユニットを後ろから見た斜視図である。 (a)は裏ユニットにおける図175の一つの取付サポータの部位を後ろから見た写真であり、(b)は裏ユニットにおける図177の取付サポータの部位を後ろから見た写真である。 遊技盤の裏ユニットを各ユニット毎に分解して前から見た分解斜視図である。 遊技盤の裏ユニットを各ユニット毎に分解して後ろから見た分解斜視図である。 (a)は裏ユニットにおける裏前左演出ユニットの正面図であり、(b)は裏前左演出ユニットを前から見た斜視図であり、(c)は裏前左演出ユニットを後ろから見た斜視図であり、(d)は(a)においてサ-サ線で切断した裏前左演出ユニットの断面図である。 裏ユニットにおける裏前左演出ユニットを分解して前から見た分解斜視図である。 裏ユニットにおける裏前左演出ユニットを分解して後ろから見た分解斜視図である。 裏ユニットにおける裏後演出ユニットの正面図である。 (a)は裏後演出ユニットを前から見た斜視図であり、(b)は裏後演出ユニットを後ろから見た斜視図である。 裏後演出ユニットにおいてユニットベース側と裏後上装飾体及び裏後下装飾体とを分解して前から示す分解斜視図である。 裏後演出ユニットにおいてユニットベース側と裏後上装飾体及び裏後下装飾体とを分解して後ろから示す分解斜視図である。 (a)は裏後演出ユニットにおける裏後上装飾体のロック機構を分解して前から見た分解斜視図であり、(b)は裏後上装飾体のロック機構を分解して後ろから見た分解斜視図である。 (a)は裏後上装飾体においてロック位置の状態のロック機構を斜視図で示す説明図であり、(b)は裏後上装飾体においてロック解除位置の状態のロック機構を斜視図で示す説明図である。 は裏後演出ユニットの裏後下装飾体を分解して前から見た分解斜視図である。 裏後演出ユニットの裏後下装飾体を分解して後ろから見た分解斜視図である。 裏後演出ユニットの裏後下装飾体の後面における配線の取回しを示す説明図である。 (a)は裏後下装飾体における第一回転装飾体を分解して前から見た分解斜視図であり、(b)は裏後下装飾体における第一回転装飾体を分解して後ろから見た分解斜視図である。 裏後上装飾体を落下位置へ移動させた状態で示す裏後演出ユニットの正面図である。 裏後上装飾体及び裏後下装飾体を中央位置へ移動させた状態で示す裏後演出ユニットの正面図である。 (a)は演出表示装置の表示画面をブラックアウトさせた状態で示す遊技盤の正面図であり、(b)は演出表示装置の表示画面と裏ユニットにおける裏前左演出ユニットの裏前左裏装飾シートとの関係を模式的に示す説明図である。 裏ユニットにおける裏右演出ユニットの裏右上装飾体、裏右中装飾体、及び裏右下装飾体を出現位置へ移動させた状態で示す遊技盤の正面図である。 裏ユニットにおける裏後左演出ユニットの裏後左装飾体を第一出現位置へ移動させた状態で示す遊技盤の正面図である。 裏ユニットにおける裏後左演出ユニットの裏後左装飾体を第二出現位置へ移動させた状態で示す遊技盤の正面図の正面図である。 裏ユニットにおける裏後演出ユニットの裏後上装飾体を退避位置から出現位置へ落下させた状態で示す遊技盤の正面図である。 裏ユニットにおける裏後演出ユニットの裏後上装飾体と裏後下装飾体とを中央位置へ移動させた状態で示す遊技盤の正面図である。 パチンコ機の制御構成を概略で示すブロック図である。 遊技盤における振動発報処理のフローチャートである。 第二実施形態の扉枠の正面図である。 第二実施形態の扉枠の背面図である。 第二実施形態の扉枠を右前から見た斜視図である。 第二実施形態の扉枠を左前から見た斜視図である。 第二実施形態の扉枠を後ろから見た斜視図である。 (a)は第二実施形態の扉枠を扉枠トップアドユニットとその他とに分解して前から見た分解斜視図であり、(b)は(a)を後ろから見た分解斜視図である。 (a)は扉枠トップアドユニットを分解して前から見た分解斜視図であり、(b)は扉枠トップアドユニットを分解して後ろから見た分解斜視図である。 (a)は第二実施形態の扉枠の上部の側面断面図であり、(b)は(a)において扉枠トップアドユニットとその他とに分解して示す分解側面断面図である。 (a)は第二実施形態の扉枠において扉枠右サイドユニットから右サイドパネル及び右サイド装飾シートを分解して後ろから見た要部の分解斜視図であり、(b)は右サイドパネルを左後ろから見た斜視図である。 主制御側電源投入時処理の一例を示すフローチャートである。 図214の主制御側電源投入時処理のつづきを示すフローチャートである。 主制御側タイマ割り込み処理の一例を示すフローチャートである。 払出制御部電源投入時処理の一例を示すフローチャートである。 図217の払出制御部電源投入時処理のつづきを示すフローチャートである。 図218に続いて払出制御部電源投入時処理のつづきを示すフローチャートである。 払出制御部タイマ割り込み処理の一例を示すフローチャートである。 周辺制御部電源投入時処理の一例を示すフローチャートである。 周辺制御部Vブランク割り込み処理の一例を示すフローチャートである。 周辺制御部1msタイマ割り込み処理の一例を示すフローチャートである。 周辺制御部コマンド受信割り込み処理の一例を示すフローチャートである。 周辺制御部停電予告信号割り込み処理の一例を示すフローチャートである。 特別図柄及び特別電動役物制御処理(ステップS114)についてその手順を示すフローチャートである。 第一始動口通過処理(ステップS232)についてその手順を示すフローチャートである。 演出事前判定処理(ステップS245)についてその手順を示すフローチャートである。 第二始動口通過処理(ステップS234)についてその手順を示すフローチャートである。 第一特別図柄プロセス処理(ステップS238)についてその手順を示すフローチャートである。 第一特別図柄通常処理(ステップS280)についてその手順を示すフローチャートである。 当り判定処理(ステップS305)についてその手順を示すフローチャートである。 当り判定テーブル(A)、大当り図柄決定テーブル(B)、小当り図柄決定テーブル(C)を示す各種テーブル。 第一特別図柄停止図柄設定処理(ステップS281)についてその手順を示すフローチャートである。 第一変動パターン設定処理(ステップS282)についてその手順を示すフローチャートである。 第一特別図柄変動処理(ステップS283)についてその手順を示すフローチャートである。 第一特別図柄停止処理(ステップS284)についてその手順を示すフローチャートである。 大当り制御処理(ステップS235A)についてその手順を示すフローチャートである。 ボタン演出実行処理の一例を示すフローチャートである。 (A)は、ボタン演出判定パターンの一例を示すテーブルであり、(B)は、ボタン演出実行パターンの一例を示すテーブルである。 ボタン演出の実行時における具体的な演出例である。 入球時発狂演出実行処理の一例を示すフローチャートである。 発狂演出および消音演出の実行時の一例を示すタイムチャートである。 発狂演出および消音演出の実行時における扉枠の発光状態を示す説明図である。 入球時示唆演出実行処理の一例を示すフローチャートである。 示唆演出の実行時における遊技領域上の発光箇所を示す説明図である。 主制御基板における振動検出信号のカウント及びカウント回数に基づく処理の流れを示したタイムチャートの一例である。 周辺制御基板における振動報知処理回数のカウント及びカウント回数に基づく処理の流れを示したタイムチャートの一例である。 振動検出に基づく警告の報知態様を説明するタイムチャートの一例である。 本実施形態における、不正検知センサに関連するブロック図(A)と感度調整スイッチ(B)の一例である。 感度調整スイッチの操作態様に基づく制御構成を示すタイムチャートであって、(A)は通常遊技中に「弱」→「中」→「強」への感度調整態様が、(B)は通常遊技中に「OFF」→「強」への感度調整態様が示されている。 感度調整スイッチの操作態様に基づく制御構成を示すタイムチャートであって、(C)は通常遊技中に「弱」→「強」→「弱」への感度調整態様が、(D)は当り遊技中に「弱」→「強」→「弱」への感度調整態様が示されている。 感度調整スイッチの操作態様に基づく制御構成を示すタイムチャートであって、(E)は通常遊技中に「弱」→「強」へと感度調整され、当り遊技中に「強」→「弱」へと感度調整される態様が示され、(F)は当り遊技中に電源断して感度が下げられた場合の態様が示されている。 感度調整スイッチの操作態様に基づく制御構成を示すタイムチャートであって、(G)は当り遊技中に電源断して感度が変えられていない場合の態様が、(H)は当り遊技中に電源断して感度が高められた場合の態様が示されている。
[1.パチンコ機の全体構造]
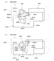
本発明の一実施形態であるパチンコ機1について、図面を参照して詳細に説明する。まず、図1乃至図12を参照して本実施形態のパチンコ機1の全体構成について説明する。図1は本発明の一実施形態であるパチンコ機の正面図である。図2はパチンコ機の右側面図であり、図3はパチンコ機の左側面図であり、図4はパチンコ機の背面図である。図5はパチンコ機を右前から見た斜視図であり、図6はパチンコ機を左前から見た斜視図であり、図7はパチンコ機を後ろから見た斜視図である。図8は演出操作ユニットの押圧操作部が上昇位置の時のパチンコ機の正面図であり、図9は演出操作ユニットの押圧操作部が上昇位置の時のパチンコ機を右前から見た斜視図である。また、図10は、本体枠から扉枠を開放させると共に、外枠から本体枠を開放させた状態で前から見たパチンコ機の斜視図である。図11はパチンコ機を扉枠、遊技盤、本体枠、及び外枠に分解して前から見た分解斜視図であり、図12はパチンコ機を扉枠、遊技盤、本体枠、及び外枠に分解して後ろから見た分解斜視図である。
本実施形態のパチンコ機1は、遊技ホールの島設備(図示しない)に設置される枠状の外枠2と、外枠2の前面を開閉可能に閉鎖する扉枠3と、扉枠3を開閉可能に支持していると共に外枠2に開閉可能に取付けられている本体枠4と、本体枠4に前側から着脱可能に取付けられると共に扉枠3を通して遊技者側から視認可能とされ遊技者によって遊技球B(図89を参照)が打込まれる遊技領域5aを有した遊技盤5と、を備えている。
外枠2は、正面視の形状が上下に延びた四角形の枠に形成されている。外枠2は、左右に離間しており上下に延びている外枠左組立体10及び外枠右組立体20と、外枠左組立体10及び外枠右組立体20の上端同士を連結している外枠上部材30と、外枠左組立体10及び外枠右組立体20の下端同士を連結している外枠下組立体40と、外枠上部材30の上面左端に取付けられている外枠上ヒンジ組立体50と、外枠左組立体10の右側面下部と外枠下組立体40の上面左端に取付けられている外枠下ヒンジ部材60と、を備えている。
外枠2は、パチンコ機1が設置される遊技ホールの島設備に取付けられ、外枠上ヒンジ組立体50と外枠下ヒンジ部材60とによって、本体枠4の本体枠上ヒンジ部材510と本体枠下ヒンジ組立体520とを同軸上で回転可能に支持して、本体枠4を正面視左側を中心にして前方へ開閉可能に取付けるためのものである。
また、扉枠3は、本体枠4を閉じた時に、外枠下組立体40が、本体枠4における基板ユニット620のスピーカユニット620aと協働して、本体枠スピーカ622のエンクロージャ624の一部を形成し、本体枠スピーカ622の後方へ出力されたサウンドを、位相反転させて前方へ放射することで、より重低音のサウンドを遊技者に聴かせることができるものである。
扉枠3は、遊技球Bが打込まれる遊技盤5の遊技領域5aを前側から視認可能に閉鎖し、遊技領域5a内に打込むための遊技球Bを貯留すると共に、貯留している遊技球Bを遊技領域5a内へ打込むために遊技者が操作するハンドル195を備えているものである。また、扉枠3は、パチンコ機1の前面全体を装飾するものである。
また、扉枠3は、ハンドル195とは別に遊技者が操作可能な演出操作部301を備えており、遊技者参加型演出が実行された際に、遊技者が演出操作部301を操作することで遊技者が演出に参加できるようになり、遊技球Bによる遊技に加えて、演出操作部301の操作によっても遊技者を楽しませることができるようにしている。
本体枠4は、後部が外枠2の枠内に挿入可能とされると共に遊技盤5の外周を支持可能とされた枠状の本体枠ベースユニット500と、本体枠4を外枠2に対して開閉可能に取付けると共に扉枠3を開閉可能に取付けるための本体枠上ヒンジ部材510及び本体枠下ヒンジ組立体520と、本体枠ベースユニット500を補強している本体枠補強フレーム530と、遊技盤5の遊技領域5a内に遊技球Bを打込むための球発射装置540と、遊技ホールの島設備から供給される遊技球Bを受取る払出ベースユニット550と、払出ベースユニット550で受取った遊技球Bを遊技者側へ払出すための払出ユニット560と、パチンコ機1の電源投入を行うことができる電源スイッチ630aを備える電源基板630のほかに払出制御基板633を有している基板ユニット620と、本体枠ベース501に取付けられた遊技盤5の後側を覆う裏カバー640と、外枠2と本体枠4、及び扉枠3と本体枠4の間を施錠する施錠ユニット650と、を備えている。
本体枠4は、遊技球Bを打込むことで遊技が行われる遊技領域5aを有した遊技盤5を保持すると共に、遊技球Bを遊技者側へ払出したり、遊技に使用された遊技球Bをパチンコ機1の後方(遊技ホールの島設備側)へ排出したり、するためのものである。本体枠4は、前方が開放された箱状に形成されており、内部に前方から遊技盤5が着脱可能に収容される。また、本体枠4は、正面左辺側前端の上下において、遊技ホールの島設備に取付けられる枠状の外枠2に開閉可能に取付けられると共に、開放された前面側が閉鎖されるように扉枠3が開閉可能に取付けられる。
遊技盤5は、遊技者の操作によって遊技球Bが行われる遊技領域5aと、遊技領域5aの外周を区画し外形が正面視略四角形状とされた前構成部材1000と、前構成部材1000の後側に取付けられており遊技領域5aの後端を区画する板状の遊技パネル1100と、遊技パネル1100の後側下部に取付けられている基板ホルダ1200と、基板ホルダ1200の後面に取付けられており主制御基板1310及び設定変更基板を有している主制御ユニット1300と、主制御基板1310からの制御信号に基づいて遊技状況を表示する機能表示ユニット1400と、遊技パネル1100の後側に配置されている周辺制御ユニット1500(図12を参照)と、正面視において遊技領域5aの中央に配置されており所定の演出画像を表示可能な演出表示装置1600と、遊技パネル1100の前面に取付けられる表ユニット2000と、遊技パネル1100の後面に取付けられる裏ユニット3000と、を備えている。裏ユニット3000には、遊技状態に応じて可動演出や発光演出を行うことが可能な各種の演出ユニットを備えている。
遊技盤5の遊技領域5a内には、遊技球Bと当接し所定のゲージ配列で植設されている複数の障害釘と、遊技球Bの受入れ又は通過により遊技者に対して所定の特典(例えば、所定数の遊技球Bの払出し)を付与する一般入賞口2001、第一下始動口2003、第一上始動口2004、第二始動口2005、第一大入賞口2006、第二大入賞口2007、V入賞口2008、ハズレ口2009と、を備えている。障害釘は、遊技パネル1100の前面に植設されている。一般入賞口2001、ゲート2002、第一下始動口2003、第一上始動口2004、第二始動口2005、第一大入賞口2006、第二大入賞口2007(V入賞口2008、ハズレ口2009)は、表ユニット2000に備えられている。
遊技盤5の遊技領域5a内には、遊技者がハンドルユニット180のハンドル195を操作することで、遊技球Bを打込むことができる。これにより、遊技球Bが、遊技領域5a内の一般入賞口2001、ゲート2002、第一下始動口2003、第一上始動口2004、第二始動口2005、第一大入賞口2006、第二大入賞口2007(V入賞口2008、ハズレ口2009)等に、受入れられたり通過したりするように、遊技者に対してハンドル195の打込操作を楽しませることができる。
また、遊技盤5は、遊技領域5a内に遊技球Bを打込むことで変化する遊技状態に応じて、演出表示装置1600に所定の演出画像を表示させたり、始動口表示部2110、裏前上演出ユニット3200、裏前左演出ユニット3300、裏右演出ユニット3400、裏後演出ユニット3600、等により発光演出や可動演出を行わせたりして、遊技者を楽しませることができる。
[2.外枠の全体構成]
パチンコ機1の外枠2について、図13乃至図18を参照して説明する。図13はパチンコ機における外枠の正面図であり、図14は外枠の背面図であり、図15は外枠の右側面図である。また、図16は外枠を前から見た斜視図であり、図17は外枠を後ろから見た斜視図である。図18は、外枠を主な部材毎に分解して前から見た分解斜視図である。外枠2は、遊技ホール等のパチンコ機1が設置される島設備(図示は省略)に取付けられるものである。外枠2は、正面視の形状が上下に延びた四角形の枠に形成されている。
外枠2は、図示するように、左右に離間しており上下に延びている外枠左組立体10及び外枠右組立体20と、外枠左組立体10及び外枠右組立体20の上端同士を連結している外枠上部材30と、外枠左組立体10及び外枠右組立体20の下端同士を連結している外枠下組立体40と、外枠上部材30の上面左端に取付けられている外枠上ヒンジ組立体50と、外枠左組立体10の右側面下部と外枠下組立体40の上面左端に取付けられている外枠下ヒンジ部材60と、を備えている。
外枠2は、本体枠4を閉じた時に、外枠下組立体40が、本体枠4における基板ユニット620のスピーカユニット620aと協働して、本体枠スピーカ622のエンクロージャ624の一部を形成していると共に、本体枠スピーカ622の後方へ出力されたサウンドを、位相反転させて前方へ放射することができるものである。
外枠2は、外枠上ヒンジ組立体50が、本体枠4の本体枠上ヒンジ部材510を着脱可能に支持することができる。外枠2は、外枠上ヒンジ組立体50と外枠下ヒンジ部材60とによって、本体枠4の本体枠上ヒンジ部材510と本体枠下ヒンジ組立体520とを同軸上で回転可能に支持することができ、本体枠4を正面視左側を中心にして前方へ開閉可能に取付けることができる。
[2-1.外枠左組立体及び外枠右組立体]
外枠2の外枠左組立体10及び外枠右組立体20について、主に図19を参照して詳細に説明する。図19は、外枠の外枠左組立体及び外枠右組立体を夫々分解して前から見た分解斜視図である。外枠2の外枠左組立体10及び外枠右組立体20は、夫々が上下に延びており、互いに左右に離間して配置されている。外枠左組立体10及び外枠右組立体20は、本体枠4の本体枠上ヒンジ部材510及び本体枠下ヒンジ組立体520を同軸上で回転可能に支持して、外枠2に対して本体枠4を開閉可能に取付けるためのものである。
まず、外枠左組立体10は、前後方向が一定の幅(奥行)で上下に延びている外枠左部材11と、外枠左部材11の右側面上端に取付けられている左上連結部材12と、外枠左部材11の右側面下端に取付けられている左下連結部材13と、を備えている。
外枠左部材11は、一定の断面形状で上下に延びており、アルミ合金の押出型材によって形成されている。外枠左部材11は、左側面における前後方向を三等分したうちの後側の部位において平坦状に右方へ窪んでいる凹部11aと、右側面における凹部11aとは反対側の部位から右方へ膨出している膨出部11bと、膨出部11bを上下に貫通している空洞部11cと、を備えている。外枠左部材11は、凹部11aや膨出部11bによって、強度・剛性が高められていると共に、空洞部11cによって、重量が軽減されている。
また、外枠左部材11は、左右両側面において、上下に延びた複数の溝が形成されている。左側面の複数の溝は、V字状に形成されており、右側面の複数の溝は、半円形状に形成されている。外枠左部材11は、後述する外枠右組立体20の外枠右部材21と左右対称形状に形成されている。
左上連結部材12は、外枠左部材11の上端と外枠上部材30の左端とを連結するためのものである。左上連結部材12は、水平に延びた平板状の水平固定部12aと、水平固定部12aの左辺における前後方向の中間から上方へ延出している平板状の上横固定部12bと、水平固定部12aの左辺における上横固定部12bの前後両側から下方へ延出している平板状の一対の下横固定部12cと、を備えている。左上連結部材12は、平板状の金属板を屈曲させて形成されている。
左上連結部材12は、後側の下横固定部12cを外枠左部材11の空洞部11c内に挿入させると共に、水平固定部12aを外枠左部材11の上端に当接させ、更に、前側及び後側の下横固定部12cを外枠左部材11の右側面に当接させた状態で、外枠左部材11の左側面の外側から下横固定部12cにビスを捩じ込むことで、外枠左部材11に取付けられる。また、左上連結部材12は、水平固定部12aを外枠上部材30の左端側の下面に当接させると共に、上横固定部12bを外枠上部材30の左側面の切欠部30a内に挿入させた状態で、水平固定部12a及び上横固定部12bを通して外枠上部材30にビスを捩じ込むことで、外枠上部材30に取付けられる。
左下連結部材13は、外枠左部材11の下端と外枠下組立体40(外枠下部材41)の左端とを連結するためのものである。左下連結部材13は、水平に延びた平板状の水平固定部13aと、水平固定部13aの左辺から上方へ延出していると共に水平固定部13aよりも後方へ延出している平板状の上横固定部13bと、上横固定部13bの下辺における水平固定部13aよりも後側の部位から下方へ延出している平板状の下横固定部13cと、上横固定部13bの後辺から右方へ短く延出している平板状の当接部13dと、を備えている。左下連結部材13は、平板状の金属板を屈曲させて形成されている。
左下連結部材13は、当接部13dの後面を外枠左部材11の膨出部11bの前面に当接させると共に、上横固定部13bの左側面を外枠左部材11の右側面に当接させ、水平固定部13aの下面を外枠左部材11の下端と一致させた状態で、外枠左部材11の左側面の外側から上横固定部13bにビスを捩じ込むことで、外枠左部材11に取付けられる。また、左下連結部材13は、水平固定部13aを外枠下部材41の左端側の上面に当接させると共に、下横固定部13cを外枠下部材41の左側面の切欠部41aに挿入させた状態で、水平固定部13a及び下横固定部13cを通して外枠下部材41にビスを捩じ込むことで、外枠下部材41に取付けられる。
次に、外枠右組立体20は、前後方向が一定の幅(奥行)で上下に延びている外枠右部材21と、外枠右部材21の左側面上端に取付けられている右上連結部材22と、外枠右部材21の左側面下端に取付けられている右下連結部材23と、外枠右部材21の左側面上部に取付けられている上鉤掛部材24と、外枠右部材21の左側面下部に取付けられている下鉤掛部材25と、を備えている。
外枠右部材21は、一定の断面形状で上下に延びており、アルミ合金の押出型材によって形成されている。外枠右部材21は、右側面における前後方向を三等分したうちの後側の部位において平坦状に左方へ窪んでいる凹部21aと、左側面における凹部21aとは反対側の部位から左方へ膨出している膨出部21bと、膨出部21bを上下に貫通している空洞部21cと、を備えている。外枠右部材21は、凹部21aや膨出部21bによって、強度・剛性が高められていると共に、空洞部21cによって、重量が軽減されている。
また、外枠右部材21は、左右両側面において、上下に延びた複数の溝が形成されている。右側面の複数の溝は、V字状に形成されており、左側面の複数の溝は、半円形状に形成されている。外枠右部材21は、外枠左組立体10の外枠左部材11と左右対称形状に形成されている。
右上連結部材22は、外枠右部材21の上端と外枠上部材30の右端とを連結するためのものである。右上連結部材22は、水平に延びた平板状の水平固定部22aと、水平固定部22aの右辺における前後方向の中間から上方へ延出している平板状の上横固定部22bと、水平固定部22aの右辺における上横固定部22bの前後両側から下方へ延出している平板状の一対の下横固定部22cと、を備えている。右上連結部材22は、平板状の金属板を屈曲させて形成されている。
右上連結部材22は、後側の下横固定部22cを外枠右部材21の空洞部21c内に挿入させると共に、水平固定部22aを外枠右部材21の上端に当接させ、更に、前側及び後側の下横固定部22cを外枠右部材21の左側面に当接させた状態で、外枠右部材21の右側面の外側から下横固定部22cにビスを捩じ込むことで、外枠右部材21に取付けられる。また、右上連結部材22は、水平固定部22aを外枠上部材30の右端側の下面に当接させると共に、上横固定部22bを外枠上部材30の右側面の切欠部30a内に挿入させた状態で、水平固定部22a及び上横固定部22bを通して外枠上部材30にビスを捩じ込むことで、外枠上部材30に取付けられる。
右下連結部材23は、外枠右部材21の下端と外枠下組立体40(外枠下部材41)の右端とを連結するためのものである。右下連結部材23は、水平に延びた平板状の水平固定部23aと、水平固定部23aの右辺から上方へ延出していると共に水平固定部23aよりも後方へ延出している平板状の上横固定部23bと、上横固定部23bの下辺における水平固定部23aよりも後側の部位から下方へ延出している平板状の下横固定部23cと、上横固定部23bの後辺から左方へ短く延出している平板状の当接部23dと、を備えている。右下連結部材23は、平板状の金属板を屈曲させて形成されている。
右下連結部材23は、当接部23dの後面を外枠右部材21の膨出部21bの前面に当接させると共に、上横固定部23bの右側面を外枠右部材21の左側面に当接させ、水平固定部23aの下面を外枠右部材21の下端と一致させた状態で、外枠右部材21の右側面の外側から上横固定部23bにビスを捩じ込むことで、外枠右部材21に取付けられる。また、右下連結部材23は、水平固定部23aを外枠下部材41の右端側の上面に当接させると共に、下横固定部23cを外枠下部材41の右側面の切欠部41aに挿入させた状態で、水平固定部23a及び下横固定部23cを通して外枠下部材41にビスを捩じ込むことで、外枠下部材41に取付けられる。
上鉤掛部材24及び下鉤掛部材25は、後述する本体枠4における施錠ユニット650の外枠用鉤653が掛止されるものである。上鉤掛部材24は、前後方向に一定の幅で上下に延びており外枠右部材21の左側面に取付けられる平板状の取付部24aと、取付部24aの前辺から左方へ延出しており上側の外枠用鉤653が掛止される平板状の掛止片部24bと、を備えている。
下鉤掛部材25は、前後方向に一定の幅で上下に延びており外枠右部材21の左側面に取付けられる平板状の取付部25aと、取付部25aの前辺から左方へ延出しており下側の外枠用鉤653が掛止される平板状の掛止片部25bと、掛止片部25bを前後に貫通しており下側の外枠用鉤653が挿通可能な挿通口25cと、を備えている。
[2-2.外枠上部材]
外枠2の外枠上部材30について、主に図18を参照して詳細に説明する。外枠上部材30は、左右に離間している外枠左組立体10及び外枠右組立体20の上端同士を連結するためのものである。外枠上部材30は、前後方向の幅が、外枠左部材11及び外枠右部材21の前後方向と略同じ幅で、上下方向の厚さが一定で、左右方向に延びており、木材によって形成されている。外枠上部材30は、左右方向の長さが、後述する外枠下組立体40の外枠下部材41の左右方向の長さと同じに形成されている。
外枠上部材30は、左右両側面における前後方向の中央において、上下に貫通した状態で左右方向中央側へ夫々窪んでいる切欠部30aを備えている。これら左右両端の切欠部30aには、左上連結部材12の上横固定部12b及び右上連結部材22の上横固定部22bが夫々挿入された状態で取付けられる。
また、外枠上部材30は、左側端部において、上面と前面が一般面よりも窪んだ取付段部30bを備えている。この取付段部30bには、後述する外枠上ヒンジ組立体50が取付けられる。
[2-3.外枠下組立体]
外枠2の外枠下組立体40について、主に図20を参照して詳細に説明する。図20は、外枠の外枠下組立体を分解して前から見た分解斜視図である。外枠下組立体40は、左右に離間している外枠左組立体10及び外枠右組立体20の下端同士を連結すると共に、パチンコ機1において扉枠3よりも下側を閉鎖して装飾するためのものである。
外枠下組立体40は、左右に離間している外枠左組立体10及び外枠右組立体20の下端同士を連結しており左右に延びている外枠下部材41と、外枠下部材41の前方に配置されており外枠下部材41に沿って左右に延びていると共に後方が開放されている箱状の幕板前部材42と、幕板前部材42の後側に取付けられていると共に外枠下部材41の上面に取付けられており前方が開放されている左右に延びた箱状の幕板後部材43と、幕板後部材43の上面における左端に形成されている球噛防止機構44と、を備えている。
外枠下部材41は、前後方向の幅が、外枠左部材11及び外枠右部材21の前後方向と略同じ幅で、上下方向の厚さが一定で、左右方向に延びており、木材によって形成されている。外枠下部材41は、左右方向の長さが、外枠上部材30の左右方向の長さと同じに形成されている。
外枠下部材41は、左右両側面における前後方向の中央において、上下に貫通した状態で左右方向中央側へ夫々窪んでいる切欠部41aを備えている。これら左右両端の切欠部41aには、左下連結部材13の下横固定部13c及び右下連結部材23の下横固定部23cが夫々挿入された状態で取付けられる。これにより、外枠左部材11及び外枠右部材21の下端同士を連結することができる。
また、外枠下部材41は、上面から凹んでおり、幕板後部材43の下部が挿入される凹部41bを備えている。凹部41bは、左右に延びていると共に、前後方向中央の後ろ寄りの位置から前端側へ抜けている。この凹部41bにより、幕板前部材42及び幕板後部材43により形成される幕板内部空間40aの容積を可及的に広くしている。
幕板前部材42は、左右方向の長さが外枠下部材41と同じ長さに延びており、高さに対して前後方向の奥行が短い横長の直方体状の箱状に形成されており、後側の全面が開放されている。幕板前部材42は、開放されている後側を、幕板後部材43によって閉鎖することで、幕板後部材43と協働して本体枠スピーカ622のエンクロージャ624の一部となる幕板内部空間40aを形成する。幕板前部材42は、右端付近の前面において、前後に貫通していると共に左右に延びている長孔状の開口部42aを備えている。
幕板後部材43は、左右方向の長さが外枠下部材41よりも若干短く延びており、前方が開放された箱状に形成されている。幕板後部材43は、前面に幕板前部材42を取付けることで、幕板前部材42と協働して本体枠スピーカ622のエンクロージャ624の一部となる幕板内部空間40aを形成する。幕板後部材43は、上面における左右方向中央部において、左右に延びていると共に上方へ突出しており幕板内部空間40aと連通している筒状の接続筒部43aを有している。接続筒部43aは、上端が、幕板後部材43の一般的な上面と一致している前端側から後方へ向かうほど上方へ位置するように傾斜している。本実施形態では、接続筒部43aの上端は、45度の角度で傾斜している。
この接続筒部43aは、左右方向の長さが、幕板後部材43全体の約1/3の長さに形成されていると共に、前後方向の奥行が、幕板後部材43全体の奥行よりも若干短く形成されている。接続筒部43a内には、前端側と後端側とを結ぶ複数のリブ43bが備えられている。この接続筒部43aの上端には、外枠2に対して本体枠4を閉じた時に、本体枠4における基板ユニット620のスピーカユニット620aにおけるスピーカカバー621の接続部621cが接続されて、スピーカユニット620aの内部空間と連通した状態となり、エンクロージャ624を形成する。
球噛防止機構44は、幕板後部材43の上面における左端において、外枠下ヒンジ部材60の部位に遊技球Bが滞留することで、外枠2と本体枠4との間に遊技球Bが挟まれるのを防止するためのものである。
球噛防止機構44は、幕板後部材43の上面における左端に形成されており、後述する外枠下ヒンジ部材60が際されるように平坦に形成された載置部44aと、載置部44aの左端において上方へ向かって開口している第一排出口44bと、載置部44aにおける第一排出口44bよりも右方で上方へ向かって開口している第二排出口44cと、載置部44aの後辺及び右辺から上方へ延出している立壁部44dと、立壁部44dの上端から前方へ突出していると共に上面が後方へ向かうに従って上方に位置するように傾斜している上端突出部44eと、を備えている。
第一排出口44bは、後述する外枠下ヒンジ部材60の排出孔60dと一致する位置に形成されている。第一排出口44b及び第二排出口44cは、遊技球Bが通過可能な大きさに形成されている。第一排出口44b及び第二排出口44cは、幕板内部空間40aとは連通しておらず、幕板後部材43の後面に開口している。従って、第一排出口44b及び第二排出口44cに進入した遊技球Bを、幕板後部材43の後方へ排出することができる。
この球噛防止機構44は、球噛防止機構44は、外枠下ヒンジ部材60と後述する本体枠下ヒンジ組立体520との間の隙間を通して、ピアノ線等の不正な工具が挿入された場合、載置部44aの後端から立上っている立壁部44dにより、不正な工具の侵入を阻止することができる。仮に、不正な工具の先端が立壁部44dに当接することで、上方へ曲がったとしても、立壁部44dの上端に備えられている前方へ突出した上端突出部44eに当接し、これ以上の侵入を阻止することができる。従って、外枠下ヒンジ部材60の部位を介して、不正行為が行われるのを防止することができる。
ところで、載置部44aの後端に立壁部44dを備えた場合、外枠2に対して本体枠4を開けた時に、何らかの理由により載置部44a上に落下した遊技球Bが、立壁部44dによって外枠2の後方への移動が阻止されるため、載置部44a上に遊技球Bが滞留し易くなる。そして、載置部44a上に遊技球Bが滞留していると、外枠2に対して本体枠4を閉じる際に、外枠2と本体枠4との間に遊技球Bが挟み込まれてしまい、本体枠4を閉じることができなくなる問題が発生する。
これに対して、本実施形態の球噛防止機構44では、外枠下ヒンジ部材60上や載置部44a上に落下した遊技球Bを、外枠下ヒンジ部材60の排出孔60dと第一排出口44bを通して、又は、第二排出口44cを通して、遊技球Bを幕板後部材43の後方(外枠2の後方)へ排出することができ、外枠2と本体枠4との間に遊技球Bが挟まれるのを防止することができる。
外枠下組立体40は、幕板前部材42及び幕板後部材43の上面に左右に離間して配置されている一対の案内部材45と、幕板前部材42の開口部42aを後側から閉鎖している平板状のグリル部材46と、グリル部材46を挟んで開口部42aを閉鎖するように幕板前部材42の内部に取付けられており前後に延びた二つの円筒を有したポート部材47と、幕板後部材43の接続筒部43aの上端に配置される枠状のシール部材48と、を備えている。
一対の案内部材45は、外枠2に対して本体枠4を閉じた時に、扉枠3の下端が当接するものである。案内部材45は、摩擦抵抗の低い低摩擦材料によって形成されており、本体枠4の下端を滑り易くして、開閉を容易にしている。
グリル部材46は、左右方向へ延びた帯板状で、上下方向へ間隔をあけて設けられている複数の羽根部46bを有している。羽根部46bは、前端側が後端側よりも高くなるように、傾斜した状態で設けられている(図47を参照)。このグリル部材46は、羽根部46b同士の間の隙間を通して、幕板前部材42の内部(幕板内部空間40a)と外部とを通気可能に連通させている。
ポート部材47は、二つの円筒により、グリル部材46における羽根部46b同士の間の隙間を介して幕板内部空間40a(エンクロージャ624)と外枠2の前方とを連通させている。ポート部材47は、二つの円筒が、所定の内径で所定の長さに形成されており、ヘルムホルツ共鳴の原理により本体枠スピーカ622から後方(エンクロージャ624内)へ発せられた低音を共振・増幅させて、豊かな低音を外枠2の前方(遊技者側)へ放射することができる。つまり、本実施形態では、本体枠スピーカ622のエンクロージャ624がバスレフ型とされており、遊技者に対して重低音を聞かせることができる。
シール部材48は、外枠2に対して本体枠4を閉じた時に、接続筒部43aの上端と本体枠4におけるスピーカカバー621の接続部621cの下端との間に挟まれて圧縮されるものであり、接続筒部43aと接続部621cとの間から本体枠スピーカ622のエンクロージャ624内の音が漏れるのを防止するものである。
本実施形態のグリル部材46によれば、本体枠スピーカ622により幕板内部空間40aから外部へ放出される空気振動を、傾斜している複数の羽根部46bにより、斜め上前方のハンドルカバーユニット290におけるハンドルカバー295の下側の切欠開口部295bを通してハンドルユニット180が収容されているハンドルカバーベース291の前筒部291a内へ向けさせることができる。これにより、遊技者が、ハンドルカバー295(ハンドルカバーベース291の前筒部291a)の内側に手指を突っ込んで、ハンドル195を回転操作(遊技球Bの打込装置)している時に、本体枠スピーカ622を振動させて前筒部291a内へ風を送ることで、遊技者を驚かせることができ、これまでにない演出を行うことができる。
また、ポート部材47を前方へ向かって開口させていることから、グリル部材46の複数の羽根部46bを通ってポート部材47から放出される音圧の一部が、前方へ放出されることとなるため、本パチンコ機1の前方に着座している遊技者や、本パチンコ機1が設置されている遊技ホール内を回遊している他の遊技者に対しても、ポート部材47から放出される演出サウンドが聞えることとなり、演出サウンドによっても遊技者の関心を引付けることができ、遊技者に対する訴求力の高いパチンコ機1を提供することができる。
また、本体枠4に設けられている本体枠スピーカ622のエンクロージャ624に対して、ポート部材47を外枠2の外枠下組立体40に設けていることから、エンクロージャ624の容積を大きくすることができるため、より重低音の演出サウンドを出力することができ、遊技者を楽しませて興趣の低下を抑制させることができる。
[2-4.外枠上ヒンジ組立体]
外枠2の外枠上ヒンジ組立体50について、主に図21を参照して詳細に説明する。図21(a)は外枠の外枠上ヒンジ組立体を分解して前上から見た分解斜視図であり、(b)は(a)を前下から見た分解斜視図である。外枠上ヒンジ組立体50は、外枠左組立体10の上端と外枠上部材30の左端に取付けられるものであり、外枠2に対して本体枠4をヒンジ回転可能に取付けるためのものである。外枠上ヒンジ組立体50は、外枠左部材11の凹部11aの上端と外枠上部材30の取付段部30bとに取付けられる外枠上ヒンジ部材51と、外枠上ヒンジ部材51に取付けられているロック部材52と、ロック部材52を外枠上ヒンジ部材51に取付けている取付ビス53と、を備えている。
外枠上ヒンジ部材51は、水平に延びた平板状で外枠上部材30の取付段部30bの上面に取付けられる上固定部51aと、上固定部51aの前辺から前方へ延出している平板状の前方延出部51bと、前方延出部51bの右辺の途中から前方へ向かうに従って前方延出部51bの左右中央へ延びており上下に貫通している軸受溝51cと、上固定部51aの左辺から下方へ延びている平板状の横固定部51dと、前方延出部51bの左辺から前辺を周って軸受溝51cが開口している部位までの端縁から下方へ延びており横固定部51dと連続している平板状の端縁壁部51eと、を備えている。外枠上ヒンジ部材51は、金属板をプレス成型により打抜き・屈曲させて形成されている。外枠上ヒンジ部材51は、軸受溝51c内において、本体枠上ヒンジ部材510の後述する本体枠上ヒンジピン512を回転可能に支持することができる。
ロック部材52は、前後に延びている帯板状のロック本体52aと、ロック本体52aの後端から右方へ突出している操作片52bと、ロック本体52aの後端から左方へ延びた後に斜め左前方へ延びている弾性変形可能な棒状の弾性部52cと、ロック本体52aの後端付近で上下に貫通している取付孔52dと、を備えている。ロック部材52は、合成樹脂によって形成されている。ロック部材52は、取付ビス53によって、外枠上ヒンジ部材51における前方延出部51bの下面で、軸受溝51cよりも後側の部位に回動可能に取付けられる。
ロック部材52は、外枠上ヒンジ部材51に取付けた状態で、ロック本体52aが、平面視で軸受溝51cを遮ることができると共に、前端付近の右側面が、外枠上ヒンジ部材51の端縁壁部51eにおける軸受溝51cの開口まで延びている部位と当接可能となるように前方へ延びている。また、ロック本体52aの後端から左方へ延びている弾性部52cの先端は、外枠上ヒンジ部材51における端縁壁部51eの内周面に当接している。このロック部材52は、弾性部52cの付勢力によって取付孔52dを中心に、前端が左方へ回動する方向に付勢されている。従って、通常の状態では、ロック部材52のロック本体52aの前端付近の右側面が、端縁壁部51eに当接している。この状態では、軸受溝51cにおけるロック本体52aよりも前側の部位に、本体枠上ヒンジ部材510の本体枠上ヒンジピン512を収容可能な空間が形成される。
このロック部材52は、操作片52bを操作することで、弾性部52cの付勢力に抗してロック本体52aを回動させることができる。そして、操作片52bの操作によって、ロック本体52aを、その前端が左方へ移動する方向へ回動させることで、平面視において軸受溝51cからロック本体52aを後退させることができ、軸受溝51cが全通している状態とすることができる。これにより、軸受溝51c内に本体枠上ヒンジピン512を挿入したり、軸受溝51c内から本体枠上ヒンジピン512を外したりすることができる。
[2-5.外枠下ヒンジ部材]
外枠2の外枠下ヒンジ部材60について、主に図18を参照して詳細に説明する。外枠下ヒンジ部材60は、水平に延びた平板状の水平部60aと、水平部60aの左辺において前後方向中央よりも後側の部位から上方へ立上っている平板状の立上部60bと、水平部60aの前端付近から上方へ突出している外枠下ヒンジピン60cと、水平部60aを上下に貫通しており遊技球Bが一つのみ通過可能な大きさの排出孔60dと、を備えている。この外枠下ヒンジ部材60は、金属板をプレス成型により打抜き・屈曲させて形成されている。
外枠下ヒンジ部材60の水平部60aは、平面視において、左辺を底辺とした台形に形成されている。外枠下ヒンジピン60cは、円柱状で、上下方向中央よりも上部が、上端が窄まった円錐台状に形成されている。この外枠下ヒンジピン60cは、水平部60aの前端付近における左寄りの位置に取付けられている。排出孔60dは、水平部60aにおいて、立上部60bの前後方向中央の部位と接し、水平部60aの左辺から右方へ逆U字状に延びるように形成されている。この排出孔60dは、外枠下組立体40における球噛防止機構44の第一排出口44bと、略同じ大きさに形成されている。
外枠下ヒンジ部材60は、外枠2に組立てた状態で、水平部60aの後部が、外枠下組立体40における幕板後部材43の載置部44a上に載置され、図示しないビスによって幕板後部材43に固定されている。また、立上部60bが、外枠左部材11の右側面における膨出部11bよりも前側の部位に、図示しないビスによって取付けられている。この外枠下ヒンジ部材60は、外枠下ヒンジピン60cを、本体枠4の本体枠下ヒンジ組立体520における外枠用下ヒンジ孔521aに挿通させることで、外枠上ヒンジ部材51と協働して本体枠4を開閉可能に取付けることができる。
また、外枠2を組立てた状態では、排出孔60dが、外枠下組立体40における球噛防止機構44の第一排出口44bと一致している。これにより、水平部60a上の遊技球Bを、排出孔60d及び第一排出口44bを通して、外枠2の後方へ落下(排出)させることができる。詳述すると、外枠2に対して本体枠4を閉じる時に、外枠2と本体枠4との間に落下した遊技球Bが、本体枠4が閉じられるのに従って、外枠2と本体枠4との間が徐々に狭くなることから、間隔が広い後方側へ転動とすることとなり、排出孔60dから排出させることができる。この際に、排出孔60dが、パチンコ機1に組立てた状態で、外枠2に対して本体枠4を閉じた時に、本体枠4の後端と略同じとなる位置に形成されているため、外枠2と本体枠4との間に落下した遊技球Bを、排出孔60dから排出させることで本体枠4よりも後側へ転動するのを阻止し易くすることができ、外枠下ヒンジ部材60の部位に遊技球Bが留まり難くすることができる。
[3.扉枠の全体構成]
パチンコ機1の扉枠3について、主に図22乃至図30を参照して詳細に説明する。図22はパチンコ機における扉枠の正面図であり、図23は扉枠の背面図であり、図24は扉枠の左側面図であり、図25は扉枠の右側面図である。図26は扉枠を右前から見た斜視図であり、図27は扉枠を左前から見た斜視図であり、図28は扉枠を後ろから見た斜視図である。図29は扉枠を主な部材毎に分解して前から見た分解斜視図であり、図30は扉枠を主な部材毎に分解して後ろから見た分解斜視図である。
扉枠3は、外枠2の枠内と略同じ大きさで正面視において上下に延びた四角形に形成されており、本体枠4を介して外枠2の枠内を前側から開閉可能に取付けられている。扉枠3は、遊技球Bが打込まれる遊技盤5の遊技領域5aを前側から視認可能に閉鎖し、遊技領域5a内に打込むための遊技球Bを貯留すると共に、貯留している遊技球Bを遊技領域5a内へ打込むために遊技者が操作するハンドル195を備えているものである。また、扉枠3は、パチンコ機1の前面全体を装飾するものである。
扉枠3は、正面視の外形が上下に延びた四角形で枠状の扉枠ベースユニット100と、扉枠ベースユニット100に着脱可能に取付けられており本体枠4に取付けられた遊技盤5の遊技領域5aを前方から視認可能に閉鎖しているガラスユニット160と、ガラスユニット160の下部を後側から覆うように扉枠ベースユニット100に取付けられている防犯カバー170と、扉枠ベースユニット100の前面右下隅に取付けられているハンドルユニット180と、ハンドルユニット180の外周を覆うハンドルカバーユニット290と、扉枠ベースユニット100の前面下部に取付けられている皿ユニット200と、皿ユニット200の上側で扉枠ベースユニット100の前面左部に取付けられている扉枠左サイドユニット420と、皿ユニットの上側で扉枠ベースユニット100の前面右部に取付けられている扉枠右サイドユニット430と、扉枠左サイドユニット420及び扉枠右サイドユニット430の上側で扉枠ベースユニット100の前面上部に取付けられている扉枠トップユニット450と、を備えている。
扉枠ベースユニット100は、正面視の外形が上下に延びた四角形(長方形)に形成されており前後に貫通している扉窓101aを有した扉枠ベース101と、扉枠ベース101の後側で背面視右下隅に取付けられているスピーカダクト103と、扉枠ベース101の後側の下部における背面視右端付近に取付けられている扉枠主中継基板104と、扉枠主中継基板104の背面視左方に取付けられている扉枠副中継基板105と、扉枠副中継基板105の背面視左方に取付けられているハンドル後中継基板106と、扉枠主中継基板104と扉枠副中継基板105の一部とを後側から被覆する扉枠中継基板カバー107と、ハンドル後中継基板106を後側から被覆するハンドル後中継基板カバー108と、配線ケーブルを被覆するケーブルカバー109と、を備えている。
また、扉枠ベースユニット100は、扉枠ベース101の後側に取付けられている枠状の扉枠補強ユニット110と、扉枠補強ユニット110に取付けられている扉枠上ヒンジ組立体120及び扉枠下ヒンジ部材125と、扉枠補強ユニット110に取付けられている開閉用のシリンダ錠130と、扉枠ベース101の後側でハンドル後中継基板106の上方に取付けられている球送給ユニット140と、扉枠ベース101の後側の下部における背面視右側に取付けられているファールカバーユニット150と、を備えている。
扉枠補強ユニット110は、扉枠ベース101の後側に取付けられることで、扉枠ベース101を補強して剛性を付与するものである。扉枠上ヒンジ組立体120及び扉枠下ヒンジ部材125は、扉枠3を本体枠4に対して開閉可能に取付けるためのものである。シリンダ錠130は、本体枠4の施錠ユニット650と協働して、扉枠3と本体枠4との開閉、及び、外枠2と本体枠4との開閉施錠に使用されるものである。
また、球送給ユニット140は、上皿201内の遊技球Bを一つずつ本体枠4の球発射装置540へ供給するためのものである。ファールカバーユニット150は、球発射装置540により発射されて遊技盤5の遊技領域5a内に到達しなかった遊技球B(ファール球)を、下皿202に誘導すると共に、払出装置580から払出された遊技球Bを、上皿201又は下皿202に誘導するためのものである。
ガラスユニット160は、透明なガラス板162を有しており扉枠ベース101の扉窓101aを閉鎖している。防犯カバー170は、ガラスユニット160の下部を後方から覆うように扉枠ベース101に取付けられている。ハンドルユニット180は、遊技者が回転操作可能なハンドル195を備えており、ハンドルユニット180は、外周を覆うハンドルカバーユニット290を操作することで、上皿201内の遊技球Bを、球発射装置540によって遊技盤5の遊技領域5a内に打込む遊技を行うためのものである。
[3-1.扉枠ベースユニットの全体構成]
扉枠3の扉枠ベースユニット100について、主に図31乃至図33を参照して詳細に説明する。図31(a)は扉枠の扉枠ベースユニットを前から見た斜視図であり、(b)は扉枠ベースユニットを後ろから見た斜視図である。図32は扉枠ベースユニットを主な部材毎に分解して前から見た分解斜視図であり、図33は扉枠ベースユニットを主な部材毎に分解して後ろから見た分解斜視図である。
扉枠ベースユニット100は、正面視左辺側が本体枠4に対してヒンジ回転可能に取付けられ、本体枠4の前面を開閉可能に閉鎖していると共に、本体枠4に取付けられている遊技盤5の遊技領域5aを前方から視認可能としている。扉枠ベースユニット100は、外形が上下に延びた四角形で平板状の扉枠ベース101と、扉枠ベース101の後側で背面視右下隅に取付けられているスピーカダクト103と、を備えている。
また、扉枠ベースユニット100は、扉枠ベース101の後側の下部における背面視右端付近に取付けられている扉枠主中継基板104と、扉枠ベース101の後側の下部における扉枠主中継基板104の背面視左方に取付けられている扉枠副中継基板105と、扉枠ベース101の後側の下部における扉枠副中継基板105の背面視左方に取付けられているハンドル後中継基板106と、扉枠ベース101の後側に取付けられており扉枠主中継基板104と扉枠副中継基板105の一部とを後側から被覆する扉枠中継基板カバー107と、扉枠ベース101の後側に取付けられておりハンドル後中継基板106を後側から被覆するハンドル後中継基板カバー108と、扉枠ベース101の後側に取付けられており配線ケーブルを被覆するケーブルカバー109と、を備えている。
更に、扉枠ベースユニット100は、扉枠ベース101の後側に取付けられている枠状の扉枠補強ユニット110と、扉枠補強ユニット110に取付けられている扉枠上ヒンジ組立体120及び扉枠下ヒンジ部材125と、扉枠補強ユニット110に取付けられている開閉用のシリンダ錠130と、扉枠ベース101の後側でハンドル後中継基板106の上方に取付けられている球送給ユニット140と、扉枠ベース101の後側の下部における背面視右側に取付けられているファールカバーユニット150と、を備えている。
この扉枠ベースユニット100には、前面下隅にハンドルユニット180及びハンドルカバーユニット290が、扉窓101aの下側前面に皿ユニット200が、扉窓101aの左外側前面に扉枠左サイドユニット420が、扉窓101aの右外側前面に扉枠右サイドユニット430が、扉窓101aの上外側前面に扉枠トップユニット450が、夫々取付けられるものである。
また、扉枠ベースユニット100には、扉窓101aを後方から閉鎖するようにガラスユニット160が取付けられると共に、ガラスユニット160の下部を後方から覆うように透明な防犯カバー170が取付けられるものである。
[3-1a.扉枠ベース]
扉枠3における扉枠ベースユニット100の扉枠ベース101について、主に図31乃至図33を参照して詳細に説明する。扉枠ベース101は、正面視の外形が上下に延びた四角形(長方形)に形成されている。扉枠ベース101は、前後に貫通しており、正面視における内周形状が上下に延びた略四角形に形成された扉窓101aを備えている。扉窓101aは、内周を形成している上辺及び左右両辺が、扉枠ベース101の外周辺に夫々接近しており、内周を形成している下辺が、扉枠ベース101の下端から上下方向の約1/3の高さに位置している。このように、扉枠ベース101は、前後に貫通している扉窓101aにより全体が枠状に形成されている。この扉枠ベース101は、合成樹脂により一体成形されている。
扉枠ベース101は、前面における正面視右下隅に形成されており左端側が右端側よりも前方へやや突出するように傾斜しているハンドル取付座面101b(図42等を参照)と、ハンドル取付座面101bと扉窓101aとの間で前後に貫通して扉枠補強ユニット110のシリンダ取付フレーム115が挿入されるシリンダ挿通孔101dと、シリンダ挿通孔101d及びハンドル取付座面101bの正面視左側で前後に貫通しており球送給ユニット140の進入口141a及び球抜口141bを前方に臨ませるための球送給開口101eと、を備えている。
また、扉枠ベース101は、左右方向中央より左寄りで且つハンドル取付座面101bと略同じ高さで前後に貫通しておりファールカバーユニット150の球放出口150dを前方に臨ませる下皿用球通過口101fと、正面視左端付近で扉窓101aの下辺に隣接するように前後に貫通しておりファールカバーユニット150の貫通球通路150aを前方に臨ませる上皿用球通過口101gと、扉窓101aの内周に沿って後面から前方へ向かって窪み、ガラスユニット160のガラス枠161が挿入されるガラスユニット取付部101hと、を備えている。
また、扉枠ベース101は、正面視左下隅(上皿用球通過口101gの下方)に形成されており前後に貫通した縦長の複数のスリット101iを、備えている。複数のスリット101iの後側にスピーカダクト103が取付けられる。また、複数のスリット101iは、パチンコ機1を組立てた状態で、前方に皿ユニット200における皿ユニットベース211のスピーカ口211bが位置していると共に、後方に本体枠4のスピーカユニット620aにおける本体枠スピーカ622が位置しており、本体枠スピーカ622からの音を前方へ放射することができる。
更に、扉枠ベース101は、扉窓101aの下方でハンドル取付座面101bの上方において、前後に貫通している貫通孔101jを備えている。この貫通孔101jは、扉枠ベースユニット100側と皿ユニット200側とを接続する配線ケーブル(図示は省略)が挿通されるものであり、後述する扉枠補強ユニット110における中間補強フレーム114の貫通部114bと一致するように形成されている。
[3-1b.スピーカダクト]
扉枠ベースユニット100のスピーカダクト103について、主に図31乃至図33を参照して詳細に説明する。このスピーカダクト103は、筒状に形成されており、扉枠ベース101の後側において複数のスリット101iが形成されている部位に取付けられる。スピーカダクト103は、パチンコ機1を組立てた状態で、筒状の部位の後端が、本体枠4の本体枠スピーカ622の前方に位置している。これにより、本体枠4の本体枠スピーカ622から放射(出力)された音(サウンド)を、拡散させることなく前方へ誘導することができ、扉枠ベース101の複数のスリット101i及び皿ユニット200の皿ユニットベース211におけるスピーカ口211bを通して、パチンコ機1の前方(遊技者側)へ良好に誘導することができる。
また、スピーカダクト103は、筒状の部位の下方の後面に、接続ケーブル503を保持するケーブルホルダ103aを備えている。ケーブルホルダ103aは、扉枠中継基板カバー107よりも正面視左方に配置されており、扉枠主中継基板104及び扉枠副中継基板105に接続されている接続ケーブル503を、扉枠3の左端側へ延びるように保持している。
[3-1c.扉枠主中継基板・扉枠副中継基板・ハンドル後中継基板]
扉枠ベースユニット100の扉枠主中継基板104、扉枠副中継基板105、ハンドル後中継基板106について、主に図32及び図33等を参照して説明する。扉枠主中継基板104は、外形が上下に延びた四角形に形成されており、扉枠ベース101の後側の下部における背面視右下隅に取付けられる。扉枠主中継基板104は、ハンドル後中継基板106と本体枠4の基板ユニット620におけるインターフェイス基板635との接続を中継するためのものであり、本体枠4から延びている接続ケーブル503(図82及び図83を参照)の一部が接続される。
扉枠副中継基板105は、外形が、上下に延びた四角形の上部の正面視右側に左右に延びた四角形が組み合された逆L字状に形成されており、上下に延びている部位が扉枠主中継基板104の背面視左方に隣接するように、扉枠ベース101の後側に取付けられている。扉枠副中継基板105は、ハンドルユニット180のハンドル装飾基板184、皿ユニット200の皿ユニット中継基板214、扉枠左サイドユニット420の扉枠左サイド上装飾基板422及び扉枠左サイド下装飾基板423、扉枠右サイドユニット430の扉枠右サイド上装飾基板432及び扉枠右サイド下装飾基板433、扉枠トップユニット450の扉枠トップ中継基板等と、本体枠4のインターフェイス基板635との接続を中継するためのものであり、本体枠4から延びている接続ケーブル503の残りが接続される。
扉枠主中継基板104及び扉枠副中継基板105は、接続端子が後方へ向かって突出するように、扉枠ベース101に取付けられる。扉枠主中継基板104及び扉枠副中継基板105は、扉枠ベースユニット100を組立てた状態で、扉枠主中継基板104と扉枠副中継基板105の上下に延びている部位とが、扉枠中継基板カバー107によって後側が被覆された状態となり、扉枠副中継基板105の残りの部位が、ファールカバーユニット150によって後側が被覆された状態となる。
ハンドル後中継基板106は、外形が左右に延びた四角形に形成されており、扉枠ベース101の後側における球送給開口101eの下方でハンドル取付座面101bの後側に取付けられる。ハンドル後中継基板106は、扉枠主中継基板104とハンドルユニット180のハンドル回転検知センサ189、ハンドルタッチセンサ192、単発ボタン操作センサ194、及び球送給ユニット140の球送給ソレノイド145との接続を中継するためのものである。ハンドル後中継基板106は、扉枠ベースユニット100を組立てた状態で、ハンドル後中継基板カバー108によって後側が被覆された状態となる。
[3-1d.扉枠中継基板カバー・ハンドル後中継基板カバー・ケーブルカバー]
扉枠ベースユニット100の扉枠中継基板カバー107、ハンドル後中継基板カバー108、及びケーブルカバー109について、主に図31乃至図33を参照して説明する。扉枠中継基板カバー107は、扉枠ベース101の後側に取付けることで、扉枠主中継基板104と扉枠副中継基板105の一部(逆L字状の上下に延びている部位)の後側を被覆するものである。扉枠中継基板カバー107は、前方及び正面視左方が開放された箱状に形成されている。扉枠ベースユニット100に組立てた状態では、後側を被覆している扉枠主中継基板104及び扉枠副中継基板105の接続端子が扉枠中継基板カバー107の内部に露出しており、開放されている左側から接続ケーブル503を内部に挿入して、それら端子に接続することができる。
ハンドル後中継基板カバー108は、ハンドル後中継基板106の後側を被覆するように扉枠ベース101の後側に取付けられるものである。ケーブルカバー109は、扉枠補強ユニット110における中間補強フレーム114の後側に取付けられ、扉枠主中継基板104と皿ユニット200の球貸操作ユニット220とを接続する配線ケーブル(図示は省略)を被覆するためのものである。ケーブルカバー109は、左右に延びた箱状に形成されており、前面の左端付近と下面の左右方向中央に、配線ケーブルを通すための開口が形成されている。
[3-1e.扉枠補強ユニット]
扉枠ベースユニット100の扉枠補強ユニット110について、主に図31乃至図33を参照して詳細に説明する。扉枠補強ユニット110は、扉枠ベース101の後側に取付けられることで、平板状の扉枠ベース101を補強して、扉枠ベースユニット100に剛性を付与している。扉枠補強ユニット110は、左右に離間して配置されている上下に延びた左補強フレーム111及び右補強フレーム112と、左補強フレーム111及び右補強フレーム112の上端同士を連結している左右に延びた上補強フレーム113と、左補強フレーム111の下端から上寄りの位置に左端側が取付けられており右補強フレーム112付近まで右方へ延びた中間補強フレーム114と、中間補強フレーム114の右端と右補強フレーム112とを連結しているシリンダ取付フレーム115と、右補強フレーム112の後側に上下に離間して複数取付けられており本体枠4の施錠ユニット650の扉枠用鉤652が掛止される鉤掛部材116と、を備えている。
左補強フレーム111及び右補強フレーム112は、左右方向が一定の幅で、扉枠ベース101の上下の高さと略同じ長さで上下に延びている。右補強フレーム112には、上下方向に離間しており、前後方向に貫通している複数の挿通孔が形成されている。これら挿通孔は、本体枠4に対して扉枠3を閉めた時に、施錠ユニット650の扉枠用鉤652の先端が挿通される。上補強フレーム113は、上下方向が一定の幅で、扉枠ベース101の左右の幅と略同じ長さで左右に延びている。
中間補強フレーム114は、上下方向が上補強フレーム113の上下の幅よりも広い幅で左右に延びている。中間補強フレーム114は、左端付近において上端から下方へ四角く切欠かれた切欠部114aと、右端付近において前後に貫通している貫通部114bと、を有している。切欠部114aは、扉枠ベース101の上皿用球通過口101gと、貫通部114bは、扉枠ベース101の貫通孔101jと、夫々一致する位置に形成されている。
シリンダ取付フレーム115は、左右に離間して配置されており正面視において上下に延びた四角形の平板状に形成されている一対の後片部と、一対の後片部の対面している夫々の辺から前方へ平板状に延出している一対の側片部と、一対の前方延出部の前端の辺同士を連結している平板状の前片部と、を備えている。このシリンダ取付フレーム115は、平面視の形状が前方へ突出した凸形状に形成されている。シリンダ取付フレーム115は、左側の後片部が中間補強フレーム114の右端に取付けられ、右側の後片部が右補強フレーム112に取付けられる。このシリンダ取付フレーム115は、前片部にシリンダ錠130が取付けられる。
鉤掛部材116は、右補強フレーム112の後側において、前後に貫通している挿通孔の部位に取付けられている。これら鉤掛部材116は、施錠ユニット650の扉枠用鉤652が掛止される。
扉枠補強ユニット110を構成している左補強フレーム111、右補強フレーム112、上補強フレーム113、中間補強フレーム114、シリンダ取付フレーム115、及び鉤掛部材116は、金属板をプレス成型によって打抜き・屈曲することで形成されている。これらは、リベットによって組立てられている。
扉枠補強ユニット110は、左補強フレーム111、右補強フレーム112、及び上補強フレーム113が、扉枠ベース101の左辺、右辺、及び上辺に沿うように組立てられていると共に、中間補強フレーム114が、扉枠ベース101の扉窓101aの下方に位置するように組立てられている。
扉枠補強ユニット110は、図示しない複数のビスにより扉枠ベース101の後側に取付けられる。この扉枠補強ユニット110は、扉枠ベース101に取付けた状態で、中間補強フレーム114の切欠部114a及び貫通部114bが、扉枠ベース101の上皿用球通過口101g及び貫通孔101jと一致した状態となると共に、シリンダ取付フレーム115が、扉枠ベース101のシリンダ挿通孔101dに挿入された状態となる。
[3-1f.扉枠上ヒンジ組立体]
扉枠ベースユニット100の扉枠上ヒンジ組立体120について、主に図31乃至図33を参照して説明する。扉枠上ヒンジ組立体120は、扉枠補強ユニット110の正面視左上隅に取付けられる。扉枠上ヒンジ組立体120は、扉枠3を、扉枠下ヒンジ部材125と協働して本体枠4に対してヒンジ回転可能に取付けるためのものである。扉枠上ヒンジ組立体120は、扉枠補強ユニット110に取付けられるヒンジブラケット121と、ヒンジブラケット121に上下方向へ移動可能に取付けられる扉枠上ヒンジピン122と、扉枠上ヒンジピン122に取付けられる鍔部材123と、扉枠上ヒンジピン122を上方へ移動するように付勢しているロックバネ124と、を備えている。
ヒンジブラケット121は、正面視四角形の平板状の取付片121aと、取付片121aの上辺及び下辺から前方へ延出している平板状の突出片121bと、を備えている。ヒンジブラケット121は、取付片121aが扉枠補強ユニット110に取付けられる。ヒンジブラケット121は、金属板を屈曲させて形成されている。
扉枠上ヒンジピン122は、円柱状の金属棒をL字状に屈曲させたものである。扉枠上ヒンジピン122は、扉枠上ヒンジ組立体120に組立てた状態で、上下に延びている部位が、ヒンジブラケット121における一対の突出片121bの前端付近において下方から貫通し、上端が上側の突出片121bよりも上方へ延び出していると共に、水平に延びている部位が下側の突出片121bの下面に当接している。扉枠上ヒンジピン122は、上端が本体枠4の本体枠上ヒンジ部材510における上ヒンジ本体511の扉枠用上ヒンジ孔511aに回転可能に挿通される。
鍔部材123は、Eリングとされており、扉枠上ヒンジピン122における一対の突出片121bの間となる部位に取付けられている。ロックバネ124は、コイル状に形成されており、鍔部材123とヒンジブラケット121における下側の突出片121bとの間において扉枠上ヒンジピン122の上下に延びている部位の周りに被せられている。このロックバネ124により、鍔部材123を介して扉枠上ヒンジピン122が上方へ付勢されている。
扉枠上ヒンジ組立体120は、扉枠上ヒンジピン122がロックバネ124により上方へ付勢された状態となっており、扉枠上ヒンジピン122における下端の水平に延びている部位が下側の突出片121bの下面に当接することで、これ以上の上方への移動が規制されている。この状態では、扉枠上ヒンジピン122の上端が、上側の突出片121bの上面よりも所定量上方に突出している。
扉枠上ヒンジ組立体120は、扉枠上ヒンジピン122における下端の水平に延びている部位を、ロックバネ124の付勢力に抗してその部位を下方へ移動させると、扉枠上ヒンジピン122を全体的に下方へ移動させることができ、扉枠上ヒンジピン122の上端を、上側の突出片121bの上面よりも下方へ没入させることができる。従って、扉枠上ヒンジ組立体120は、扉枠上ヒンジピン122の上端を、本体枠上ヒンジ部材510の扉枠用上ヒンジ孔511aに対して下方から挿入させたり、下方へ抜いたりすることができる。これにより、扉枠上ヒンジピン122の上端を、本体枠上ヒンジ部材510の扉枠用上ヒンジ孔511aに挿入させることで、扉枠3の正面視上部左端を、本体枠4に対してヒンジ回転可能に支持させることができる。
また、扉枠上ヒンジ組立体120は、扉枠上ヒンジピン122における上下に延びている部位が、後述する扉枠下ヒンジ部材125の扉枠下ヒンジピン126と同軸上に位置している。これにより、扉枠上ヒンジピン122と扉枠下ヒンジピン126とによって、扉枠3を本体枠4に対して良好な状態でヒンジ回転させることができる。
[3-1g.扉枠下ヒンジ部材]
扉枠ベースユニット100の扉枠下ヒンジ部材125について、主に図31乃至図33を参照して説明する。扉枠下ヒンジ部材125は、扉枠補強ユニット110の正面視左下隅に取付けられる。扉枠下ヒンジ部材125は、扉枠3を、扉枠上ヒンジ組立体120と協働して本体枠4に対してヒンジ回転可能に取付けるためのものである。
扉枠下ヒンジ部材125は、扉枠補強ユニット110に取付けられ正面視四角形で平板状の取付片125aと、取付片125aの下辺から前方へ延出している平板状の突出片125bと、突出片125bの前端付近の下面から下方へ突出している扉枠下ヒンジピン126(図22等を参照)と、を備えている。
扉枠下ヒンジ部材125の取付片125a及び突出片125bは、金属板を屈曲させて形成されている。扉枠下ヒンジピン126は、円柱状の金属棒で、下端部の外周にテーパ状の面取りが施されている。この扉枠下ヒンジピン126は、扉枠ベースユニット100に組立てた状態で、突出片125bにおける扉枠上ヒンジ組立体120の扉枠上ヒンジピン122の上下に延びている部位と同軸上となる部位に取付けられている。
この扉枠下ヒンジ部材125は、扉枠下ヒンジピン126を本体枠下ヒンジ組立体520の扉枠用下ヒンジ孔522aに挿入することで、扉枠3を本体枠4に対してヒンジ回転可能に支持することができる。
[3-1h.シリンダ錠]
扉枠3の扉枠ベースユニット100におけるシリンダ錠130について、主に図34乃至図36を参照して詳細に説明する。図34(a)は扉枠のシリンダ錠を前から見た斜視図であり、(b)は(a)のシリンダ錠を後ろ前から見た斜視図であり、(c)は従来のパチンコ機におけるシリンダ錠を前から見た斜視図であり、(d)は(a)のシリンダ錠を後ろから見た斜視図である。図35(a)は図34(a)のシリンダ錠を分解して前から見た分解斜視図であり、(b)は図34(a)のシリンダ錠を分解して後ろから見た分解斜視図である。図36(a)は図34(a)のシリンダ錠の可動機構を正面から示す説明図であり、(b)は(a)の状態から反時計回りの方向へ90度回転させた状態で示すシリンダ錠の説明図であり、(c)は(a)の状態から時計回りの方向へ90度回転させた状態で示すシリンダ錠の説明図である。
シリンダ錠130は、扉枠補強ユニット110のシリンダ取付フレーム115に取付けられ、本体枠4の施錠ユニット650と協働して、扉枠3と本体枠4との開閉、及び、外枠2と本体枠4との開閉施錠に使用されるものである。シリンダ錠130は、前後に延びた円柱状のシリンダ本体131と、シリンダ本体131の前端面に形成されている鍵穴132と、シリンダ本体131の後方に設けられており鍵穴132に挿入された正規の鍵を回転させると一緒に回転する回転伝達部材133と、を備えている。
シリンダ錠130のシリンダ本体131は、シリンダ取付フレーム115の前片部を後方から貫通して後端が前片部に取付けられている。回転伝達部材133は、後方が開放された円筒状(詳しくは、後方へ向かうに従って直径が大きくなる円錐筒状)に形成されており、中心軸を挟んで対向した位置に後端から前方へ向かって切欠かれた一対の切欠部を有している。回転伝達部材133は、本体枠4における施錠ユニット650の伝達シリンダ654が後方から挿入されるように形成されており、伝達シリンダ654の一対の突起が一対の切欠部内に挿入されることで、回転伝達部材133(鍵穴132に挿入された鍵)の回転を、伝達シリンダ654に伝達させて回転させることができる。
更に詳述すると、シリンダ錠130は、シリンダ本体131の後端側に設けられており鍵穴132に挿入された正規の鍵を回転させると一緒に回転する第一カム部材134と、シリンダ取付フレーム115におけるシリンダ本体131よりも下方の部位で前後方向の軸周りに対して回転可能に取付けられている第二カム部材135と、上端側が第一カム部材134における回転中心よりも右方の部位で回転可能に取付けられていると共に下端側が第二カム部材135における回転中心よりも右方の部位で回転可能に取付けられている帯板状の第一アーム136と、上端側が第一カム部材134における回転中心よりも下方の部位で回転可能に取付けられていると共に下端側が第二カム部材135における回転中心よりも下方の部位で回転可能に取付けられている帯板状の第二アーム137と、を備えている。
また、シリンダ錠130は、第二カム部材135(回転伝達部材133)を除いてシリンダ本体131、第一カム部材134、第一アーム136、及び第二アーム137を後方から覆うようにシリンダ取付フレーム115に取付けられている後カバー138と、第一アーム136及び第二アーム137の夫々の上下両端側を、夫々第一カム部材134や第二カム部材135に対して回転可能に取付けているリベット139と、を備えている。
第一カム部材134は、第一アーム136の上端側が後面側に取付けられていると共に、第二アーム137の上端側が前面側に取付けられている。第二カム部材135は、シリンダ取付フレーム115により後側から回転可能に取付けられており、シリンダ取付フレーム115の前面を挟んだ後側に、回転伝達部材133が一体回転可能に取付けられている。第二カム部材135は、第一アーム136の下端側が前面側に取付けられていると共に、第二アーム137の下端側が第一アーム136よりも前方で前面側に取付けられている。
第一カム部材134及び第二カム部材135は、夫々において、第一アーム136が取付けられる部位と、第二アーム137が取付けられる部位とが、夫々の回転軸を中心に90度の角度で離隔している。また、第一カム部材134及び第二カム部材135は、夫々において、第一アーム136が取付けられる部位が、第二アーム137が取付けられる部位よりも、回転中心から遠ざかった位置に設けられている。
後カバー138は、左右両側面の下端から外方へ円柱状に突出した軸部138aが、シリンダ取付フレーム115のL字状の係止スリット115bに係止された状態で、上端側が図示しないビスにより、シリンダ取付フレーム115に着脱可能に取付けられている。
このシリンダ錠130は、シリンダ取付フレーム115、シリンダ本体131、回転伝達部材133、第一カム部材134、第二カム部材135、第一アーム136、及び第二アーム137が、金属により形成されている。
シリンダ錠130は、扉枠3に組立てた状態で、シリンダ本体131の前端が扉枠右サイドユニット430のシリンダ挿通口440bの前端と略一致した状態となる。
ここで、従来のシリンダ錠130Aについて説明する。従来のシリンダ錠130Aは、図34(c)及び(d)に示すように、シリンダ本体131が、シリンダ取付フレーム115Aの前片部を後方から貫通して後端が前片部に取付けられている。このシリンダ錠130Aは、シリンダ本体131の軸芯上に回転伝達部材133が設けられている。
続いて、本実施形態のシリンダ錠130の作動について説明する。従来のシリンダ錠130は、図34(c)及び(d)に示すように、シリンダ本体131の軸芯上に回転伝達部材133が設けられているのに対して、本実施形態のシリンダ錠130は、図34(a)及び(b)等に示すように、シリンダ本体131の軸芯から下方へ離隔した位置に回転伝達部材133が設けられている。
このシリンダ錠130は、通常の状態では、図36(a)に示すように、第一アーム136の上下両端側が、第一カム部材134及び第二カム部材135の夫々において、夫々の回転中心の右方の部位に取付けられていると共に、第二アーム137の上下両端側が、第一カム部材134及び第二カム部材135の夫々において、夫々の回転中心の下方の部位に取付けられている。シリンダ本体131では、正規の鍵によって、通常の状態から、時計回りの方向、及び反時計回りの方向へ、夫々90度の角度で回転することができる。
この状態で、鍵穴132に挿入した鍵により、シリンダ本体131のシリンダを介して第一カム部材134を反時計回りの方向へ回転させると、第一アーム136及び第二アーム137が上方へ移動することとなる。この際に、第一アーム136では、上端側が第一カム部材134の回転中心の右方に取付けられているため、第一アーム136により第二カム部材135を反時計回りの方向へ回転させようとする力が大きく作用するのに対して、第二アーム137では、上端側が第一カム部材134の回転中心の下方に取付けられているため、第二アーム137からは第二カム部材135を反時計回りの方向へ回転させようとする力が殆ど作用しない。
このようにして、第一カム部材134が、通常の状態から反時計回りの方向へ回転すると、主に第一アーム136を介して力が伝達されて、第二カム部材135が反時計回りの方向へ回転し、第二カム部材135と一緒に回転伝達部材133が回転することとなる。この第一カム部材134の反時計回りの方向への回転により上方へ作用する力は、第一アーム136及び第二アーム137が第一カム部材134に取付けられている部位と、第一カム部材134の回転中心との間の左右方向の距離に比例している。そのため、第一カム部材134が、通常の状態から反時計回りの方向へ回転するのに従って、第一アーム136では上方へ作用する力が小さくなるのに対して、第二アーム137では上方へ作用する力が大きくなる。
従って、第一カム部材134が、通常の状態から反時計回りの方向への回転角度が45度を越えると、第一アーム136よりも第二アーム137の方が上方へ作用する力が大きくなり、主に第二アーム137を介して、第二カム部材135が反時計回りの方向へ回転することとなる。そして、鍵穴132に挿入した鍵を、通常の状態から、反時計回りの方向へ90度の角度まで回転させることができる(図36(b)を参照)。
なお、鍵により、通常の状態から反時計回りの方向へ90度回転させた状態から、時計回りの方向へ90度回転させて通常の状態に復帰させる際には、上記とは逆の作用により動作することとなる。
一方、通常の状態から、鍵穴132に挿入した鍵により、シリンダ本体131のシリンダを介して第一カム部材134を時計回りの方向へ回転させると、上端側が第一カム部材134の回転中心の右方に取付けられている第一アーム136が下方へ移動すると共に、上端側が第一カム部材134の回転中心の下方に取付けられている第二アーム137が上方へ移動することとなる。この際に、第一アーム136では、上端側が第一カム部材134の回転中心の右方に取付けられているため、第一アーム136により第二カム部材135を時計回りの方向へ回転させようとする力が大きく作用するのに対して、第二アーム137では、上端側が第一カム部材134の回転中心の下方に取付けられているため、第二アーム137からは第二カム部材135を時計回りの方向へ回転させようとする力が殆ど作用しない。
このようにして、第一カム部材134が、通常の状態から時計回りの方向へ回転すると、主に第一アーム136を介して力が伝達されて、第二カム部材135が時計回りの方向へ回転し、第二カム部材135と一緒に回転伝達部材133が回転することとなる。第一アーム136及び第二アーム137による第一カム部材134の回転を第二カム部材135に伝達する力は、第一アーム136及び第二アーム137が第一カム部材134に取付けられている部位と、第一カム部材134の回転中心との間の左右方向の距離に比例している。そのため、第一カム部材134が、通常の状態から時計回りの方向へ回転するのに従って、第一アーム136では第二カム部材135を回転させようとする力が小さくなるのに対して、第二アーム137では第二カム部材135を回転させようとする力が大きくなる。
従って、第一カム部材134が、通常の状態から時計回りの方向への回転角度が45度を越えると、第一アーム136よりも第二アーム137の方が第二カム部材135を回転させようとする力が大きくなり、主に第二アーム137を介して、第二カム部材135が時計回りの方向へ回転することとなる。そして、鍵穴132に挿入した鍵を、通常の状態から、時計回りの方向へ90度の角度まで回転させることができる(図36(c)を参照)。
なお、鍵により、通常の状態から時計回りの方向へ90度回転させた状態から、時計回りの方向へ90度回転させて通常の状態に復帰させる際には、上記とは逆の作用により動作することとなる。
このように、本実施形態のシリンダ錠130によれば、第一カム部材134と第二カム部材135とを、互いに90度の角度で位相させて取付けた第一アーム136と第二アーム137とで連結して、回転を伝達させるようにしているため、第一カム部材134(鍵穴132に挿入された鍵)がどの回転位置にあっても、第一アーム136及び第二アーム137の少なくとも一方により回転を伝達させて、第二カム部材135(回転伝達部材133)を回転させることができ、扉枠3や本体枠4の施錠や開錠を良好なものとすることができる。
また、本実施形態のシリンダ錠130によれば、回転伝達機構としての第一アーム136及び第二アーム137により回転を伝達させることで、シリンダ本体131の軸芯に対して、回転伝達部材133(本体枠4における施錠ユニット650の伝達シリンダ654)の軸芯を、異なる位置に設けることができるため、施錠ユニット650を変更しなくても、扉枠3におけるシリンダ本体131の位置を任意の位置に変更することが可能となり、扉枠3の装飾の邪魔にならない部位にシリンダ本体131(鍵穴132)を設けることができ、扉枠3の装飾性の高いパチンコ機1を提供することができる。
また、上述したように、扉枠3においてシリンダ本体131の位置を変更しても、本体枠4における施錠ユニット650を変更する必要がないため、施錠ユニット650を流用することができ、パチンコ機1にかかるコストの増加を抑制させることができる。
ところで、従来のシリンダ錠130Aでは、シリンダ本体131の後方に回転伝達部材133が設けられているため、当該構成を知見している不正行為者が、前方からシリンダ本体131の後方へ工具を挿入し、当該工具により回転伝達部材133を不正に回転させることで、扉枠3を開けて不正行為を行う恐れがある。これに対して、本実施形態のシリンダ錠130は、シリンダ本体131の軸芯(後方)から離れた位置に回転伝達部材133を設けていることから、シリンダ本体131の後方に工具を挿入して回転伝達部材133を回転させようとしても、当該部位に回転伝達部材133が存在していないため、回転伝達部材133を回転させることができず、扉枠3や本体枠4等を開けた不正行為が行われることを防止することができる。
更に、シリンダ錠130において、第一アーム136に対して第二アーム137が、第一カム部材134及び第二カム部材135において90度の回転角度で離間した部位同士を連結しているため、第一アーム136又は第二アーム137の一方の第一カム部材134及び第二カム部材135に取付けられている部位が、第一カム部材134の中心と第二カム部材135の中心とを結んだ直線上に位置しても、第一アーム136又は第二アーム137の他方が、第一カム部材134の中心と第二カム部材135の中心とを結んだ直線から最も離れた部位同士を連結している状態となる。従って、第一アーム136又は第二アーム137の一方によって、第一カム部材134及び第二カム部材135の死点に位置することで、第一カム部材134からの回転を第二カム部材135へ伝達させることができなくても、第一アーム136又は第二アーム137の他方によって、第一カム部材134からの回転を第二カム部材135へ伝達させることができるため、第一カム部材134の回転に大きな抵抗がかかることはなく、鍵穴132に挿入されている鍵を滑らかに回転させることができ、開錠・施錠を容易に行うことができると共に、鍵穴に挿入された鍵を無理に回転させられることを回避させることができ、鍵の破損を防止することができる。
また、第一アーム136と第二アーム137の二つのアームで鍵穴132に挿入された鍵の回転を偏芯した位置に設けられている回転伝達部材133へ伝達させるようにしているため、何らかの理由により一方のアームが破損しても、残りのアームにより回転を伝達させることができ、信頼性の高いシリンダ錠130を有したパチンコ機1を提供することができる。
また、滑らかな棒状(帯板状)の第一アーム136及び第二アーム137により、鍵穴132に挿入された鍵の回転を偏芯した位置に設けられている回転伝達部材133へ伝達させるようにしているため、ギアにより回転を伝達させるようにした場合では、工具の先端をギアの歯に引掛けることでギアが回転して回転伝達部材133が回転させられてしまう恐れがあるが、第一アーム136及び第二アーム137を表面が滑らかな棒状としていることで、工具の先端を第一アーム136や第二アーム137に引っ掛かり難くすることができ、第一アーム136や第二アーム137が動かされることで回転伝達部材133が回転させられてしまうことを回避させることができ、施錠ユニット650が不正に操作されて扉枠3や本体枠4が開錠させられてしまうことを確実に防止することができる。
なお、本実施形態のシリンダ錠130では、第一カム部材134の回転を第二カム部材135へ伝達させる回転伝達機構として、第一アーム136と第二アーム137とを用いたものを示したが、これに限定するものではなく、例えば、複数の歯車を用いた回転伝達機構、歯車とラックギアを用いた回転伝達機構、スプロケットとチェーンを用いた回転伝達機構、プーリとベルトを用いた回転伝達機構、等としても良い。
[3-1i.球送給ユニット]
扉枠ベースユニット100の球送給ユニット140について、主に図37及び図38を参照して詳細に説明する。図37(a)は扉枠ベースユニットの球送給ユニットを前から見た斜視図であり、(b)は球送給ユニットを後ろから見た斜視図である。図38(a)は球送給ユニットを分解して前から見た分解斜視図であり、(b)は球送給ユニットの後ケースと不正防止部材を外して後から見た分解斜視図である。球送給ユニット140は、皿ユニット200の上皿201から供給される遊技球Bを一つずつ本体枠4の球発射装置540へ供給することができると共に、上皿201内に貯留された遊技球Bを、上皿球抜ボタン222の操作によって下皿202へ抜くことができるものである。
球送給ユニット140は、皿ユニット200の上皿201から遊技球Bが供給され前後方向に貫通している進入口141a、及び進入口141aの下側に開口する球抜口141bを有し後方が開放された箱状の前カバー141と、前カバー141の後端を閉鎖すると共に前方が開放された箱状で、前後方向に貫通している前カバー141の進入口141aから進入した遊技球Bを球発射装置540へ供給するための打球供給口142aを有した後カバー142と、後カバー142及び前カバー141の間で前後方向へ延びた軸周りに回動可能に軸支され前カバー141の後側で進入口141aと球抜口141bとの間を仕切る仕切部143aを有した球抜部材143と、球抜部材143の仕切部143a上の遊技球Bを一つずつ後カバー142の打球供給口142aへ送り、前カバー141と後カバー142との間で上下方向へ延びた軸周りに回動可能に支持された球送給部材144と、球送給部材144を回動させる球送給ソレノイド145と、を備えている。
この球送給ユニット140は、図示するように、正面視で、球送給部材144が進入口141aの右側に配置されており、球送給部材144の左側に球抜部材143が、球送給部材144の右側に球送給ソレノイド145が夫々配置されている。
球送給ユニット140の前カバー141は、正面視で球抜口141bの左側に、球抜部材143の回転中心に対して同心円状に形成された円弧状のスリット141cを備えており、このスリット141cから後述する球抜部材143の作動棹143cが前方へ延びだすようになっている。また、前カバー141は、進入口141aの上縁から上側が上方へ延びだしており、扉枠3を組立てた際に、上皿球抜後ユニット240における後ベース241の球送給誘導路241b及び球抜誘導路241cの上流端側の後方へ開放されている部位を後側から閉鎖するように形成されている。
球抜部材143は、進入口141aよりも下側で進入口141aと球抜口141bとの間を仕切り上面が球送給部材144の方向へ向かって低くなる仕切部143aと、仕切部143aの球送給部材144とは反対側の端部から下方へ延出すると共に上下方向の中間付近から球抜口141bの下側中央へ向かってく字状に屈曲し下端が前後方向へ延びた軸周りに回動可能に支持される回動棹部143bと、回動棹部143bの上端から前方へ向かって突出する棒状の作動棹143cと、作動棹143cよりも下側で回動棹部143bの側面から仕切部143aとは反対側へ突出した錘部143dと、を備えている。球抜部材143の作動棹143cは、前カバー141に形成された円弧状のスリット141cを通して前方へ突出するように形成されている(図37(a)を参照)。作動棹143cは、扉枠ベース101の球送給開口101eを介して皿ユニット200の上皿球抜ボタン222の押圧操作によって下方へ移動する上皿球抜スライダ242の作動伝達部242bの上端(上面)と当接する。
球送給部材144は、進入口141a及び球抜部材143の仕切部143aの方を向き上下方向へ延びた回転軸芯を中心とした平面視が扇状の遮断部144aと、遮断部144aの後端から回転軸芯側へ円弧状に窪んだ球保持部144bと、球保持部144bの後端から下方へ延出する棒状の棹部144cと、を備えている。球送給部材144における遮断部144aと球保持部144bは、夫々回転軸芯を中心とした約180゜の角度範囲内に隣接して形成されている。また、球送給部材144の球保持部144bは、一つの遊技球Bを保持可能な大きさとされている。球送給部材144は、球送給ソレノイド145の駆動によって回転軸芯と偏芯した位置に配置された棹部144cが左右方向へ移動させられることで、回転軸芯周りに回動する。
この球送給部材144は、遮断部144aが仕切部143aの方向を向くと同時に球保持部144bが打球供給口142aと連通した方向を向いた供給位置と、球保持部144bが仕切部143aの方向へ向いた保持位置との間で回動するようになっている。球送給部材144が供給位置の時には、球保持部144bに保持された遊技球Bが、打球供給口142aから球発射装置540へ供給されると共に、進入口141aから仕切部143a上に進入した遊技球Bが、遮断部144aによって球保持部144b(打球供給口142a)側への移動が遮断されて仕切部143a上に留まった状態となる。一方、球送給部材144が保持位置へ回動すると、球保持部144bが仕切部143aの方向を向くと共に、球保持部144bの棹部144c側の端部が打球供給口142aを閉鎖した状態となり、仕切部143a上の遊技球Bが一つだけ球保持部144b内に保持される。
また、球送給ユニット140は、球送給ソレノイド145の駆動(通電)によって先端が上下方向へ揺動する球送給作動棹146と、球送給作動棹146における上下方向へ揺動する先端の動きによって前後方向へ延びた軸周りに回動すると共に、球送給部材144を上下方向へ延びた軸周りに回動させる球送給クランク147と、を備えている。
球送給作動棹146は、球送給ソレノイド145の下方の部位に鉄板146aを備えている。球送給作動棹146は、左右に延びており、球送給クランク147とは反対側の端部(右端部)が前後に延びた軸周りに回転可能に前カバー141及び後カバー142に取付けられている。球送給作動棹146は、球送給ソレノイド145が駆動されると、発生する磁力によって鉄板146aが球送給ソレノイド145の方(上方)へ引寄せられ、右端部を中心にして球送給クランク147に近い左端部側が上方へ移動するように回動する。その後、球送給ソレノイド145の駆動が解除されると、磁力が消滅することによって鉄板146aの自重が作用して、右端部を中心にして球送給クランク147に近い左端部側が下方へ移動するように回動して初めの状態に復帰する。これにより、球送給作動棹146は、球送給ソレノイド145によって、球送給クランク147に近い左端部(先端)が上下方向に揺動することとなる。
球送給クランク147は、球送給作動棹146の上下動する先端と係合可能とされ左右方向へ延びた係合部147aと、係合部147aの球送給作動棹146と係合する側とは反対側に配置され前カバー141と後カバー142との間で前後方向へ延びた軸周りに回動可能に軸支される軸部147bと、軸部147bから上方へ延出しており、球送給部材144における回動中心に対して偏芯した位置から下方へ突出する棒状の棹部144c(図38(b)を参照)と係合する伝達部147cと、を備えている。
この球送給ユニット140は、球送給ソレノイド145の駆動により球送給作動棹146の先端(左端)を上方へ移動させることで、球送給作動棹146を介して球送給クランク147を前後に延びた軸周りに回動させることができる。
球送給ユニット140は、球送給ソレノイド145の非駆動時(通常時)では、球送給作動棹146が球送給ソレノイド145の下端から離れて先端が下方へ位置した状態となり、この状態では球送給部材144が供給位置に位置した状態となる。また、球送給ソレノイド145の駆動時では、球送給作動棹146が球送給ソレノイド145の下端に吸引されて先端(左端)が上方へ位置した状態となり、球送給部材144が保持位置へ回動する。つまり、球送給ソレノイド145が駆動される(ONの状態)と、球送給部材144が遊技球Bを一つ受入れ、球送給ソレノイド145の駆動が解除される(OFFの状態)と、球送給部材144が受入れた遊技球Bを球発射装置540側へ送る(供給する)ことができる。この球送給ユニット140における球送給ソレノイド145の駆動は、払出制御基板633の発射制御部633b(図203を参照)により発射ソレノイド542の駆動制御と同期して制御される。
また、球送給ユニット140は、回動可能に軸支されている球抜部材143か、錘部143dによって正面視反時計周りの方向へ回転するようなモーメントがかかるようになっている。しかしながら、球抜部材143の前方へ突出している作動棹143cが、皿ユニット200の上皿球抜ボタン222の押圧操作によって動作する上皿球抜スライダ242の作動伝達部242bの上端と当接することで、その回動が規制されているため、通常の状態では、球抜部材143の仕切部143aが進入口141aと球抜口141bとの間に位置して仕切っており、球抜口141b側へ遊技球Bが侵入することはない。
そして、遊技者が、皿ユニット200の上皿球抜ボタン222を下方へ押圧操作すると、上皿球抜スライダ242が作動伝達部242bと共に下方へスライドし、作動伝達部242bの下方への移動に伴って作動棹143cも相対的に下方へ移動することとなる。作動伝達部242bと共に作動棹143cが下方へ移動すると、球抜部材143が正面視反時計周りの方向へ回動し、仕切部143aが進入口141aと球抜口141bとの間から移動して仕切りが解除される。これにより、進入口141aから進入した遊技球Bが、球抜口141b側へ落下し、球抜口141bから皿ユニット200における上皿球抜後ユニット240の球抜誘導路241cへと排出され、下皿球供給口211cを介して下皿202へ排出(供給)させることができる。
なお、球抜部材143の作動棹143cが当接する作動伝達部242bが形成されている上皿球抜スライダ242は、バネによって上方へ付勢されているので、仕切部143a上に遊技球Bが勢い良く供給されても、その衝撃を、作動棹143cを介してバネによって吸収させることができ、球抜部材143等が破損するのを防止することができると共に、遊技球Bが仕切部143aで跳ね返るのを防止することができる。
また、球送給ユニット140は、後カバー142における打球供給口142aの背面視で右上に前方へ窪んだ矩形状の取付凹部142b(図38(b)等を参照)が形成されていると共に、その取付凹部142b内に不正防止部材148が取付けられている。球送給ユニット140の不正防止部材148は、工具鋼やステンレス等の硬質の金属板により形成されており、後カバー142の取付凹部142b内に対して後側から脱着可能に取付けられている。
不正防止部材148は、正面視の外形が左右に延びた長方形状に形成されており、右辺から左方へ所定距離の間において、上下方向略中央で上下に分離している上片部148a及び下片部148bと、上片部148a及び下片部148bの互いに対向している辺の先端側(正面視右端側)でC面取り状に夫々形成されている傾斜部148cと、を備えている。不正防止部材148の上片部148aは、不正防止部材148の一般面に対して、正面視右端が後方へ突出するように屈曲させられている。下片部148bは、不正防止部材148の一般面と同一面上に延びている。これにより、平面視において、上片部148aと下片部148bとによって、右方に向かうに従って広がるV字状の溝を形成している。
不正防止部材148は、後カバー142の取付凹部142bに取付けられることで、上片部148aと下片部148bとで形成されるV字状の溝が、打球供給口142a内と連通した状態となる。
この不正防止部材148によれば、紐を取付けた不正な遊技球Bを、上皿から球送給ユニット140を介して球発射装置540により遊技領域5a内に打込み、不正な遊技球Bに取付けられた紐を操作して、不正な遊技球Bを第一下始動口2003や第一上始動口2004等に出し入れさせるような不正行為が行われる際に、球発射装置540により発射(打球)された不正な遊技球Bの勢いによって、不正な遊技球Bに取付けられた紐を、上片部148aと下片部148bとの間に挿入させた上で、上片部148aと下片部148bとによって形成されたV字状の狭くなった部位により切断させることができ、紐を取付けた不正な遊技球Bを用いた不正行為が行われるのを防止することができる。
[3-1j.ファールカバーユニット]
扉枠ベースユニット100のファールカバーユニット150について、主に図39及び図40を参照して詳細に説明する。図39(a)は扉枠ベースユニットのファールカバーユニットを前から見た斜視図であり、(b)はファールカバーユニットを後ろから見た斜視図である。また、図40は、蓋部材を外した状態のファールカバーユニットの正面図である。ファールカバーユニット150は、扉枠ベース101の後側の下部における背面視右側に取付けられている。ファールカバーユニット150は、球発射装置540により発射されて遊技盤5の遊技領域5a内に到達しなかった遊技球B(ファール球)を、下皿202に誘導すると共に、払出装置580から払出された遊技球Bを、上皿201又は下皿202に誘導するためのものである。ファールカバーユニット150は、図示するように、扉枠ベース101の後側に取付けられ前側が開放された浅い箱状のユニット本体151と、ユニット本体151の前面に取付けられている平板状の蓋部材152と、を備えている。
ファールカバーユニット150は、正面視左上隅において前後に貫通しており本体枠4の下部満タン球経路ユニット610の下部通常払出通路610aと皿ユニット200の上皿球供給口211aとを連通させる貫通球通路150aと、貫通球通路150aの正面視右下側で後方へ向かって開口しており本体枠4の下部満タン球経路ユニット610の下部満タン払出通路610bと連通可能な満タン球受口150bと、を備えている。
また、ファールカバーユニット150は、満タン球受口150bの正面視右側で上方へ向かって開口しており本体枠4の球発射装置540により発射されにも関わらず遊技領域5a内へ到達しなかった遊技球B(ファール球)を受けるファール球受口150cと、正面視右下隅付近で前方へ向かって開口しており満タン球受口150b及びファール球受口150cに受入れられた遊技球Bを前方へ放出すると共に皿ユニット200の下皿球供給口211cと連通する球放出口150dと、を備えている。
更に、ファールカバーユニット150は、ユニット本体151及び蓋部材152によって、満タン球受口150b及びファール球受口150cと球放出口150dとの間に形成されており所定量の遊技球Bを貯留可能な広さを有している貯留通路150eを、備えている。
貫通球通路150aは、ユニット本体151と蓋部材152の両方に跨って形成されている。満タン球受口150b及びファール球受口150cは、ユニット本体151に形成されている。球放出口150dは、蓋部材152に形成されている。貯留通路150eは、ユニット本体151と蓋部材152とで形成されている。
また、ファールカバーユニット150は、貯留通路150eの内壁の一部を構成しており下端が回動可能にユニット本体151及び蓋部材152に取付けられている平板状の可動片153と、可動片153の貯留通路150eから遠ざかる方向への回動を検知する満タン検知センサ154と、可動片153を貯留通路150e側へ付勢しているバネ155と、を備えている。
このファールカバーユニット150は、皿ユニット200の下皿202内が遊技球Bで一杯になって、球放出口150dから遊技球Bが下皿202側へ放出されなくなると、貯留通路150e内にある程度の数の遊技球Bを貯留することができる。そして、貯留通路150e内にある程度の数の遊技球Bが貯留されると、遊技球Bの重さによって可動片153の上端がバネ155の付勢力に抗して貯留通路150eから遠ざかる方向へ移動するように可動片153が回動し、その回動が満タン検知センサ154によって検知される。これにより、下皿202が遊技球Bで満タンになっていると判断することができるため、満タン検知センサ154により満タンが検知されると、これ以上の遊技球Bの払出しを停止させると共に、その旨を遊技者や遊技ホールの係員等に報知して、下皿202の満タンを解消させるように促すことができる。
また、ファールカバーユニット150は、ユニット本体151の後側で貫通球通路150aの下側に取付けられており、本体枠4の後述する払出ユニット560における下部満タン球経路ユニット610の払出通路開閉扉613の作動突部613aが当接可能な扉開閉当接部150fを備えている(図90を参照)。扉開閉当接部150fは、後面が下方へ向かうに従って前方へ移動するように傾斜している。この扉開閉当接部150fに払出通路開閉扉613の作動突部613aが当接することで、払出通路開閉扉613を回動させて下部通常払出通路610a及び下部満タン払出通路610bの下流端(前側開口)を開放させることができる。
[3-2.ガラスユニット]
扉枠3におけるガラスユニット160について、主に図29及び図30等を参照して詳細に説明する。ガラスユニット160は、扉枠ベースユニット100における扉枠ベース101の扉窓101aを閉鎖するように、後方からガラスユニット取付部101h内に挿入されて着脱可能に取付けられている。このガラスユニット160は、扉枠3を本体枠4に対して閉めた時に、本体枠4に取付けられている遊技盤5の遊技領域5aを遊技者側(前方)から視認可能とすると共に、遊技領域5aの前方を閉鎖するものである。
ガラスユニット160は、扉枠ベース101の扉窓101aの内周形状よりも大きくガラスユニット取付部101hに取付可能な枠状のガラス枠161と、ガラス枠161の枠内を閉鎖し外周がガラス枠161に取付けられている透明な二つのガラス板162と、扉枠ベースユニット100における扉枠ベース101の後側に回転可能に取付けられガラス枠161を扉枠ベース101に取付けるための一対のガラスユニット取付部材163と、を備えている。
ガラス枠161は、正面視左右上隅よりも下側の位置から外方へ平板状に延出している一対の取付片161aと、下端から下方へ突出していると共に下辺に沿って延びている帯板状の係止片161bと、を有している。ガラス枠161の取付片161aは、ガラスユニット取付部材163の突出部163bと当接可能とされている。係止片161bは、扉枠ベース101と扉枠補強ユニット110の中間補強フレーム114との間の空間内に挿入可能とされている(図96を参照)。二つのガラス板162は、ガラス枠161の前端側と後端側とに夫々取付けられており、互いの間に空間が形成されるように前後に離間している(図96を参照)。
ガラスユニット取付部材163は、扉枠ベース101の後側で前後に延びた軸線周りに対して回転可能に取付けられる円盤状の基部163aと、基部163aから回転軸線に対して直角方向へ棒状に突出している突出部163bと、を有している。ガラスユニット取付部材163は、扉枠ベース101の後面における扉窓101aの四隅のうち上側の二つの隅の外側に、夫々回転可能に取付けられる。
ガラスユニット160を扉枠ベース101に取付けるには、まず、扉枠ベース101に取付けられているガラスユニット取付部材163を、突出部163bが基部163aよりも上方に位置するように回転させた状態とする。そして、扉枠ベース101の後側から、ガラスユニット160のガラス枠161の係止片161bを、扉枠ベース101と扉枠補強ユニット110の中間補強フレーム114との間の隙間に上方から挿入した上で、ガラス枠161の前端を扉枠ベース101のガラスユニット取付部101hの後面に当接させる。その後、ガラスユニット取付部材163を、突出部163bが基部163aよりも下方に位置するように回転させて、突出部163bをガラス枠161の取付片161aの後面と当接させる。これにより、ガラスユニット160が扉枠ベース101に取付けられる。
ガラスユニット160を扉枠ベース101から取外す場合は、上記と逆の手順により、取外すことができる。これにより、ガラスユニット160は、扉枠ベース101(扉枠ベースユニット100)に対して着脱可能となっている。
なお、ガラスユニット160では、ガラスユニット取付部材163の突出部163bが、基部163aよりも下方に位置している回転位置の時に、突出部163bによりガラス枠161の後方への移動を規制しているため、ガラスユニット取付部材163に振動等が作用しても、突出部163bが基部163aよりも上方となるように位置へ回転することはない。従って、ガラス枠161の後方への移動の規制が自然に解除されることはなく、ガラスユニット160が扉枠ベース101から自然に外れることはない。
[3-3.防犯カバー]
扉枠3における防犯カバー170について、主に図29及び図30等を参照して詳細に説明する。防犯カバー170は、ガラスユニット160の後面下部を覆うように扉枠ベースユニット100の後側に取付けられ、透明な合成樹脂により形成されている。防犯カバー170は、外周が所定形状に形成された平板状の本体部171と、本体部171の外周縁に沿って後方へ短く突出した平板状の後方突片172と、左右に離間して配置され本体部171よりも前方に突出し、扉枠ベース101の後側に係止可能とされている一対の係止片173と、を備えている。
防犯カバー170の本体部171は、扉枠ベースユニット100に取付けた状態で下端がガラスユニット160の下端よりも下方へ突出するように形成されている。また、本体部171は、上端が、パチンコ機1に組立てた状態で、遊技盤5における遊技領域5aの下端に沿った形状に形成されている。詳述すると、本体部171の上端は、後述する前構成部材1000の内レール1002の一部、アウト誘導部1003、右下レール1004の一部、及び右レール1005に沿った形状に形成されており、パチンコ機1に組立てた状態で遊技領域5a内に突出しないように形成されている。
後方突片172は、本体部171の外周縁の略全周に亘って形成されている。従って、防犯カバー170は、本体部171と後方突片172とによって、後方へ開放された浅い箱状に形成されており、強度・剛性が高くなっている。また、後方突片172は、本体部171の外周縁とは異なる本体部171の後面の一部からも後方に突出している。この本体部171の後面の一部から後方に突出している後方突片172は、パチンコ機1に組立てた状態で遊技盤5の前構成部材1000における外レール1001の一部と沿うように形成されている。
なお、後方突片172は、パチンコ機1に組立てた状態で、遊技盤5における外レール1001と内レール1002との間に位置する部位には形成されていない。これにより、外レール1001と内レール1002との間を通る遊技球B(球発射装置540により発射された遊技球B)が、防犯カバー170の後方突片172に当接することはなく、遊技領域5a内への遊技球Bの打込みを阻害することはない。
一対の係止片173は、扉枠ベースユニット100(スピーカダクト103及びケーブルカバー109)の後側に弾性係止される。これにより、防犯カバー170は、扉枠ベースユニット100に対して容易に着脱することができる。
防犯カバー170は、パチンコ機1に組立てた状態で、本体部171の前面がガラスユニット160の後面(ガラス枠161の後端)と当接し、本体部171の下辺から後方へ突出している部位を除いた後方突片172が、前構成部材1000の防犯凹部1009内に挿入された状態となる。また、防犯カバー170は、本体部171の下辺から後方に突出している後方突片172が、前構成部材1000の下面と接するように前構成部材1000の前面よりも後方へ突出している状態となる。これにより、防犯カバー170と遊技盤5(前構成部材1000)との間が、防犯カバー170の後方突片172と前構成部材1000の防犯凹部1009とによって複雑に屈曲した状態となるため、遊技盤5の前面下方より防犯カバー170と前構成部材1000との間を通してピアノ線等の不正な工具を遊技領域5a内に侵入させようとしても、後方突片172や防犯凹部1009に阻まれることとなり、遊技領域5a内への不正な工具の侵入を阻止することができる。
[3-4.ハンドルユニット及びハンドルカバーユニット]
扉枠3におけるハンドルユニット180及びハンドルカバーユニット290について、主に図41乃至図47等を参照して詳細に説明する。図41(a)は扉枠におけるハンドルユニット及びハンドルカバーユニットの部位を示す拡大正面図であり、(b)は扉枠におけるハンドルユニット及びハンドルカバーユニットの部位を示す拡大斜視図である。図42はハンドルカバーユニットを分解して前から見た分解斜視図であり、図43はハンドルカバーユニットを分解して後ろから見た分解斜視図である。図44はハンドルユニットを分解して前から見た分解斜視図であり、図45はハンドルユニットを分解して後ろから見た分解斜視図である。図46は、図41(a)におけるイ-イ線で切断した断面図である。図47は、図1におけるア-ア線で切断した断面図である。なお、図46では、外枠2及び本体枠4を省略した扉枠3のみの断面図としている。
本実施形態のハンドルユニット180は、外周を覆うハンドルカバーユニット290と一緒に、扉枠ベースユニット100及び皿ユニット200に取付けられ、遊技者が操作することで、上皿201内の遊技球Bを遊技盤5の遊技領域5a内に打込むことができるものである。
まず、ハンドルユニット180について説明する。ハンドルユニット180は、後述するハンドルカバーユニット290のハンドルカバーベース291を介して後端が扉枠ベース101のハンドル取付座面101bに取付けられるハンドルベース181と、ハンドルベース181の前端に回転可能に取付けられるハンドル195と、ハンドル195の後側に取付けられ後述するハンドルカバーベース291に案内される複数のハンドルガイド196と、ハンドル195の前端側の中央を覆うようにハンドルベース181に取付けられる円盤状のカバー台座183と、カバー台座183の前側に取付けられており前面に複数のLED184aが実装されているハンドル装飾基板184と、ハンドル装飾基板184の前側を覆うようにカバー台座183に取付けられているハンドル前レンズ185と、を備えている。
また、ハンドルユニット180は、ハンドル195の後側でハンドルベース181の前面に取付けられるインナーベース186と、前端にハンドル195が取付けられると共にインナーベース186とハンドルベース181とによって回転可能に取付けられ外周に駆動ギア部187aを有している軸部材187と、軸部材187の駆動ギア部187aと噛合している伝達ギア188と、伝達ギア188と一体回転する検知軸189aを有しハンドルベース181とインナーベース186との間に挟持されているハンドル回転検知センサ189と、を備えている。
更に、ハンドルユニット180は、一端側がハンドルベース181に取付けられると共に他端側がハンドル195に取付けられハンドル195を初期回転位置(正面視で反時計周りの方向への回転端)へ復帰させるように付勢しているハンドル復帰バネ190と、一端側がインナーベース186に取付けられると共に他端側が伝達ギア188に取付けられ伝達ギア188を介してハンドル回転検知センサ189の検知軸189aを正面視で時計回りの方向へ付勢している補助バネ191と、を備えている。
また、ハンドルユニット180は、インナーベース186の後方でハンドルベース181に取付けられているハンドルタッチセンサ192と、先端側がハンドルベース181の前端外周面の正面視おける左側から外方に突出していると共に基端側がインナーベース186の後方でハンドルベース181に前後に延びた軸周りに回転可能に取付けられている単発ボタン193と、単発ボタン193の押圧操作を検知しハンドルベース181に取付けられている単発ボタン操作センサ194と、を備えている。
ハンドルユニット180のハンドルベース181は、前後に延びた円筒状の基部181aと、基部181aの前端から半径方向へ突出している円盤状の前端部181bと、円筒状の基部181aの外周面から窪んでいると共に軸方向に延びており周方向へ不等間隔で三つ形成されている溝部181cと、を備えている。ハンドルベース181の基部181aは、外径がハンドルカバーユニット290におけるハンドルカバーベース291の後筒部291cの内径よりも若干小さく形成されている。また、三つの溝部181cは、後述するハンドルカバーベース291の三つの突条291dと対応した位置に形成されている。従って、三つの溝部181cを三つの突条291dと一致させた状態で、基部181aをハンドルカバーベース291の後筒部291c内に挿入させることができると共に、三つの溝部181c内に夫々突条291dが挿入されることで、ハンドルベース181がハンドルカバーベース291に対して相対回転不能な状態となる。
ハンドル195は、円盤状の中央ハブ部195aと、中央ハブ部195aから周方向へ間隔をあけて放射状に外方へ延出している複数(ここでは三つ)のスポーク部195bと、複数のスポーク部195bの先端同士を連結している円環状の外周リング部195cと、回転軸(軸部材187)を中心として円弧状に延びていると共に中央ハブ部195aを前後方向に貫通している二つのスリット195dと、スリット195dよりも回転中心に対して内側の位置から後方に突出しておりハンドル復帰バネ190の他端側が係止される係止突起195eと、を備えている。中央ハブ部195aの外径は、従来のパチンコ機のハンドル一般外周面の外径と略同じである。
ハンドル195の三つのスポーク部195bは、ハンドル195がフリーの状態(回転させていない状態)で、中央ハブ部195aから水平に左方へ延出した一つのスポーク部195bを中心として、時計回り及び反時計回りの方向へ夫々120度の角度の部位から二つのスポーク部195bが延出している。三つのスポーク部195bは、中央ハブ部195aと外周リング部195cとの間に遊技者の指が挿入可能な隙間が形成されるような長さで延出している。
ハンドル195の外周リング部195cは、中央ハブ部195aの中心と同軸上に設けられている。外周リング部195cは、U字のアール側を前方へ向けた一定の断面形状で円環状に形成されている。
このハンドル195は、全体が透光性を有するように形成されていると共に、部分的に中央ハブ部195aから外周リング部195cまで電気的に連続したメッキ部が施されている。これにより、外周リング部195cのみに触れた状態でも、ハンドルタッチセンサ192によりハンドル195のタッチが検知されるようになっている。従って、外周リング部195cを回しても、遊技球Bを打込むことができる。
ハンドルガイド196は、ハンドル195の中心側へ向かって開放されたコ字状のガイド部196aと、ガイド部196aの前端から中心側へ延出している平板状の取付ステー196bと、を有している。三つのハンドルガイド196は、ガイド部196aがハンドル195における外周リング部195cの後方に位置するように、取付ステー196bがハンドル195のスポーク部195bの後側に取付けられる。ハンドルガイド196は、ガイド部196aの内部に、後述するハンドルカバーベース291のガイド片291gが挿入されることで、前後方向への移動が規制される。
カバー台座183は、ハンドル195における中央ハブ部195a外径よりも小径の円盤状に形成されており、後面から後方へ突出している三つの取付ボス183aを備えている。三つの取付ボス183aは、ハンドル195のスリット195dを前方から貫通してハンドルベース181の前面に取付けられる。カバー台座183の取付ボス183aが、ハンドル195のスリット195dを貫通していることから、取付ボス183aがスリット195dの周方向端部に当接することとなり、ハンドル195の回転角度を規制している。本例では、ハンドル195を、約120度の回転角度の範囲内で回転させることができる。
ハンドル装飾基板184は、中心に1個と、中間の円周上に周方向へ一定の間隔をあけた3個と、外周に沿って周方向へ一定の間隔をあけた6個、の合計10個のLED184a(フルカラーLED)が、三重の同心円状に実装されている。これらのLED184aは、中心の1個と、中間の3個と、及び、外周の左上の2個と、外周の右上の2個と、外周の下側の2個と、の5組に分けられている(図72を参照)。このハンドル装飾基板184には、各LED184aを発光させるための固有のアドレスを有した24ビットのLEDドライバ184bが実装されている。このLEDドライバ184bは、最大で24系統まで制御することができ、5組に分けられた10個のLED184aを夫々フルカラーで発光できるように、1組に対して3系統の合計15系統で制御するようにしている。
このハンドル装飾基板184には、図示は省略するが、LED184a及びLEDドライバ184bを駆動するための電力を供給する2本の電力線(1本はアース線)と、周辺制御基板1510からのコマンド及びアドレス等の信号を受信するための1本の制御信号線と、LEDドライバ184bを周辺制御基板1510と同期させるための1本のクロック線と、の4本の電線からなる配線ケーブルが接続されている。そして、このハンドル装飾基板184のLEDドライバ184bでは、周辺制御基板1510(演出制御基板)から制御信号線を介して当該アドレス宛のコマンドを受信すると、そのコマンドに応じて、5組に分けられた10個のLED184aを、各組毎に適宜の色と強さで発光させることができる。
このように、このハンドル装飾基板184では、LEDドライバ184bを有していることから、接続される配線ケーブルを構成している電線の数よりも多い数のLED184aの発光を、個別(ここでは組毎)に制御することができるため、電線の数を低減させることができ、電気配線にかかる構成を簡略化することができる。
ハンドル前レンズ185は、前面が前方へ丸く膨出しており、透光性を有している。ハンドル前レンズ185は、内部に、透明な部材で立体的に形成されたレンズ部材が備えられている。このハンドル前レンズ185は、ハンドル装飾基板184の前面のLEDを適宜発光させることで、発光装飾させられる。
ハンドル回転検知センサ189は、可変抵抗器とされており、ハンドル195を回転させると、軸部材187及び伝達ギア188を介してハンドル回転検知センサ189の検知軸189aが回転する。この検知軸189aの回転角度に応じてハンドル回転検知センサ189の内部抵抗が変化する。従って、ハンドル195を回転させてハンドル回転検知センサ189の内部抵抗を変化させると、その内部抵抗に応じて後述する球発射装置540における発射ソレノイド542の駆動力が変化することとなり、ハンドル195の回転角度に応じた強さで、遊技球Bを遊技領域5a内へ打込むことができる。
ハンドルタッチセンサ192は、ハンドルユニット180に作用する静電気を検知するものであり、遊技者がハンドル195に接触することで、遊技者から作用する静電気を検知し、遊技者のハンドル195への接触を検出する。そして、ハンドルタッチセンサ192が遊技者の接触を検出している時に、ハンドル195を回動させると、ハンドル回転検知センサ189の検知が受付けられ、ハンドル195の回転角度に応じた強さで発射ソレノイド542の駆動が制御されて、遊技球Bを打込むことができる。
従って、遊技者がハンドル195に触れずに、何らかの方法でハンドル195を回転させて遊技球Bを遊技領域5a内に打込もうとしても、ハンドルタッチセンサ192が遊技者の接触を検知していないことから、発射ソレノイド542は駆動されず、遊技球Bを打込むことができないようになっている。これにより、遊技者が本来とは異なる方法でハンドル195を回転させて遊技が行われるのを防止することができ、パチンコ機1を設置する遊技ホールに係る負荷(負担)を軽減させることができる。
単発ボタン操作センサ194は、遊技者による単発ボタン193の押圧操作を検知するものである。この単発ボタン操作センサ194が単発ボタンの193の操作を検知すると、払出制御基板633の発射制御部633bによって発射ソレノイド542の駆動が停止させられる。従って、遊技者がハンドル195を回転操作中に単発ボタンの193を押圧操作すると、ハンドル195の回転操作を戻さなくても、遊技球Bの発射を一時的に停止させることができると共に、単発ボタン193の押圧操作を解除することで、単発ボタン193を操作する前の打込強さで再び遊技球Bを遊技領域5a内に打込むことができる。
次に、ハンドルカバーユニット290について説明する。ハンドルカバーユニット290は、ハンドルユニット180におけるハンドル195よりも後側の外周を覆い、後端が扉枠ベース101のハンドル取付座面101bに取付けられるハンドルカバーベース291と、ハンドルカバーベース291の外周を覆い、後端が皿ユニット200の皿ユニット本体252に取付けられるインナー292と、インナー292の前側に設けられており、前面に複数のLED293aが実装されている円環状のハンドルカバー装飾基板293と、ハンドルカバー装飾基板293を前方から覆っている円環状の基板カバー294と、インナー292の外周を覆い、後端が皿ユニット200の皿ユニット本体252に取付けられるハンドルカバー295と、を備えている。
ハンドルカバーベース291は、ハンドル195の外周リング部195cの内径と略同じ内径で前後に延びた筒状の前筒部291aと、前筒部291aの後端から前方へ向かうに従って内径が小さくなるように延びている中壁部291bと、中壁部291bを貫通しハンドルベース181の基部181aを挿入可能な内径で前後に延びている筒状の後筒部291cと、後筒部291cの内周から内側へ突出していると共に前後に延びており、周方向におけるハンドルベース181の溝部181cと対応した位置に複数(ここでは三つ)設けられている突条291dと、を備えている。
また、ハンドルカバーベース291は、前筒部291aの外周の前端よりも後側の部位から外方へ延出しているフランジ部291eと、フランジ部291eの途中から前筒部291aの前端と同じ位置まで前方へ突出している円筒状の外筒部291fと、前筒部291aの前端とフランジ部291eとの間の部位において、前筒部291aから外方へ突出しているガイド片291gと、前筒部291aの下部において貫通している開口部291hと、を備えている。
ハンドルカバーベース291の中壁部291bは、前筒部291aの後端から前後方向の中央付近まで断面が外方へ膨らんだ円弧状に延びている。後筒部291cは、後端が扉枠ベース101のハンドル取付座面101bに取付けられる。この後筒部291cは、ハンドルベース181の基部181aと同じ長さに形成されており、内部にハンドルベース181の基部181aが挿入される。三つの突条291dは、ハンドルベース181の三つの溝部181cと対応しており、溝部181c内に挿入されることで、ハンドルベース181を相対回転不能とすることができる。外筒部291fは、フランジ部291eの径方向の中央よりも外側の位置から前方へ延出している。このハンドルカバーベース291では、フランジ部291eの前面と外筒部291fの外周面とを繋ぐように三角形状のリブが周方向へ複数設けられている。
ガイド片291gは、前筒部291aの外周と外筒部291fの内周との間の中央から前筒部291a寄りの位置まで、前筒部291aの外周から突出している。ガイド片291gは、約110度の範囲の長さで周方向へ延びており、10度の角度の間隔をあけて、周方向へ三つ設けられている。このガイド片291g同士の間を通して、ハンドルユニット180におけるハンドルガイド196のガイド部196aの後端側を、ガイド片291gよりも後方へ挿入してハンドル195を回転させることで、コ字状のガイド部196a内にガイド片291gを位置させて、ガイド部196a(ハンドル195)の前後方向への移動を規制することができる。
開口部291hは、前後方向が前筒部291aの後端からフランジ部291e付近までの長さで、周方向が約90度の角度の範囲の大きさで、前筒部291aを貫通している。
インナー292は、ハンドルカバーベース291の前筒部291aの外径よりも若干大きい内径でフランジ部291eよりも大きい外径の円環状の基部292aと、基部292aの外周縁から後方へ延出している脚部292bと、脚部292bの後端から基部292a付近まで切欠かれており、周方向へ離隔して設けられている複数(ここでは四つ)の切欠部292cと、を有している。基部292aは、前方からハンドルカバーベース291の前筒部291aが挿入されて、フランジ部291eの後方に位置する。脚部292bは、外側へ膨らむような湾曲状に延出しており、後端が皿ユニット200の皿ユニット本体252に取付けられる。切欠部292cは、脚部292bにおける上下の部位と左右の部位に夫々設けられている。
ハンドルカバー装飾基板293は、ハンドルカバーベース291の前筒部291aの外径よりも若干大きい内径でフランジ部291eと同じ外径の円環状に形成されている。ハンドルカバー装飾基板293は、12個のLED293aと、各LED293aを発光させるための固有のアドレスを有したLEDドライバ293bと、が実装されている。12個のLED293a(フルカラーLED)は、周方向へ間隔をあけて一列に設けられている。これら12個のLED293aは、中心から左下の2個と、左側の2個と、左上の2個と、右上の2個と、右側の2個と、右下の2個と、の6組に分けられている(図72を参照)。LEDドライバ293bは、最大で24系統まで制御することができ、6組に分けられた10個のLED293aを夫々フルカラーで発光できるように、1組に対して3系統の合計18系統で制御するようにしている。
このハンドルカバー装飾基板293には、図示は省略するが、LED293a及びLEDドライバ293bを駆動するための電力を供給する2本の電力線(1本はアース線)と、周辺制御基板1510からのコマンド及びアドレス等の信号を受信するための1本の制御信号線と、LEDドライバ293bを周辺制御基板1510と同期させるための1本のクロック線と、の4本の電線からなる配線ケーブルが接続されている。そして、このハンドルカバー装飾基板293のLEDドライバ293bでは、周辺制御基板1510(演出制御基板)から制御信号線を介して当該アドレス宛のコマンドを受信すると、そのコマンドに応じて、6組に分けられた12個のLED293aを、各組毎に適宜の色と強さで発光させることができる。
基板カバー294は、ハンドルカバーベース291の前筒部291aの外径よりも若干大きい内径でインナー292の基部292aの外径と略同じ外径の円環状の前板部294aと、前板部294aの外周縁が後方へ短く延出している筒状の側板部294bと、を有している。この基板カバー294は、前板部294aがハンドルカバーベース291のフランジ部291eとハンドルカバー装飾基板293との間に位置し、側板部294bがインナー292の基部292aまで延びている。
ハンドルカバー295は、前端にハンドルカバーベース291の外筒部291fの外径と同じ内形の前孔295aを有し、後方へ向かうに従って膨出するような紡錘台(かまくら型、或いは、お椀型、等)の筒状に形成されており、後端から前方へ向かって切欠かれた切欠開口部295bが周方向へ複数(ここでは四つ)設けられている。ハンドルカバー295は、インナー292の外周を覆うように形成されており、複数の切欠開口部295bが切欠部292cと一致するように形成されている。ハンドルカバー295の後端は、インナー292を介して皿ユニット200の皿ユニット本体252に取付けられる。
ハンドルカバー295は、色や透光性(光の透過率)の異なる合成樹脂により2色成形されている。詳述すると、ハンドルカバー295は、内側層3aと外側層3bとの2種類の樹脂により2色成形されており、内側層3aの一部が外側層3bを貫通して外側面に現れることで、円形や放射状の模様が形成されている。つまり、ハンドルカバー295の表面に表れている円形や放射状の模様は、内側層3aであり、円形や放射状の模様は外側層3bの裏側で繋がっている(図71(a)を参照)。なお、ハンドルカバー295を成形する際に、内側層3aを先に射出成形しても良いし、外側層3bを先に射出成形しても良い。
本実施形態のハンドルユニット180及びハンドルカバーユニット290は、図46等に示すように、パチンコ機1に組立てた状態で、ハンドルカバーベース291の前筒部291aの内部に、ハンドルユニット180におけるハンドル195よりも後側の部位が挿入されていると共に、ハンドルカバーユニット290よりも前方側にハンドル195やハンドル前レンズ185等が位置している。ハンドルユニット180のハンドルベース181の後端は、ハンドルカバーユニット290におけるハンドルカバーベース291の後筒部291cの後端を閉鎖している部位を挟んだ状態で、扉枠ベース101のハンドル取付座面101bに取付けられている。
このハンドルユニット180のハンドル195は、中央の中央ハブ部195aが、ハンドルベース181により回転可能に支持されている。また、ハンドル195は、中央ハブ部195aの外側の外周リング部195cが、その後側に取付けられているハンドルガイド196によりハンドルカバーユニット290により回転可能に支持されている。このハンドルガイド196は、ガイド部196aの後端側が、ハンドルカバーベース291における前筒部291aと外筒部291fとの間で、且つ、フランジ部291eとガイド片291gとの間に挿入(係止)されており、前後方向(軸方向)への移動が規制された状態で、回転可能に支持されている。
ハンドル195、及び、ハンドルカバーユニット290におけるハンドルカバーベース291、インナー292、基板カバー294、ハンドルカバー295は、透光性を有するように形成されており、ハンドルカバー装飾基板293のLED293aを発光させることで、ハンドル195の外周リング部195cを発光装飾させることができる他に、ハンドルカバーベース291(前筒部291a)の内部や、ハンドルカバー295、等も発光装飾させることができる。
ハンドルカバーユニット290は、ハンドルカバー295及びインナー292に、互いに一致する切欠開口部295b及び切欠部292cを有しているため、外側から見た時に、左右両側と下側に、ハンドルカバーベース291の前筒部291aの内部と連通する穴が開いているように見せることができる。これにより、遊技者に対して、ハンドル195の中央ハブ部195aと外周リング部195cとの間を通してハンドルカバーベース291の前筒部291aの内部に手(指)を突っ込む精神的な不安を和らげることができる。
なお、ハンドルカバー295の上側の切欠開口部295b(インナー292の上側の切欠部292c)は、皿右装飾ユニット275と扉枠右サイドユニット430とによって閉鎖されている。
本実施形態のハンドルカバーユニット290は、ハンドルユニット180の後側が挿入されているハンドルカバーベース291の前筒部291aの内部が、開口部291hを通して、インナー292及びハンドルカバー295の夫々の下側の切欠部292c及び切欠開口部295bと連通している(図47を参照)。これにより、ハンドル195の中央ハブ部195aと外周リング部195cとの間の隙間を通して、飲み物等の液体や遊技球B等がハンドルカバーベース291の前筒部291a内へ侵入しても、下側の開口部291h、切欠部292c、及び切欠開口部295bを介してハンドルカバーユニット290の下方へ排出させることができる。
また、ハンドルカバー295の左右両側の切欠開口部295b内に、液体や遊技球Bが侵入した場合は、前筒部291aとインナー292の脚部292bとの間の隙間を通って、下側の切欠開口部295bから下方へ排出することができる。
また、ハンドルカバーベース291の開口部291h、インナー292の下側の切欠部292c、及びハンドルカバー295の下側の切欠開口部295bは、図47に示すように、外枠2の外枠下組立体40におけるグリル部材46の羽根部46bの傾斜方向の延長線上に設けられている。これにより、本体枠スピーカ622の振動により羽根部46bを介してグリル部材46から斜め上前方へ放出された風(風圧)を、開口部291h、切欠部292c、及び切欠開口部295bを通して、前筒部291a内へ進入させることができる。従って、遊技者が、ハンドルカバー295(ハンドルカバーベース291の前筒部291a)の内側に手指を突っ込んで、ハンドル195を回転操作(遊技球Bの打込装置)している時に、本体枠スピーカ622を振動させて前筒部291a内へ風を送ることで、遊技者を驚かせることができ、これまでにない演出を行うことができる。
更に、ハンドルカバー295に切欠開口部295bを有しているため、扉枠3や本体枠4を開ける際に、右側の切欠開口部295bに指を掛けて引っ張ることができ、扉枠3等を開放する時の取っ手とすることができる。
また、ハンドル195では、外周リング部195cまでメッキ部が施されているため、ハンドルタッチセンサ192がハンドル195のタッチを検知することができ、外周リング部195cだけに触れた状態でも、遊技球Bを打込むことができる。
また、ハンドルカバー295に切欠開口部295bを有しているため、ハンドル195の外周リング部195cと切欠開口部295bとに指を掛けて掴むようにすることで、ハンドル195の回転位置を簡単に固定することができ、手をひねり続けていなくても一定の強さで遊技球Bを遊技領域5a内へ打込み続けることができる。このように、多様な方法でハンドル195を回転させて遊技球Bを打込むことができるため、遊技者に適した打込操作を選択可能なパチンコ機1を提供することができる。
このハンドルユニット180は、扉枠ベース101のハンドル取付座面101bに対して、ハンドルカバーユニット290(ハンドルカバーベース291)を介して取付けられる。この扉枠ベース101のハンドル取付座面101bは、平面視において、右端側が左端側よりも後方に位置するように傾斜しており、外側(開放側)を向いているため、ハンドルカバーベース291を介して取付けられるハンドルユニット180も平面視で外側に傾斜(換言すると、パチンコ機1の前面に直交する線に対してその先端部がパチンコ機1の外側に向かうように傾斜している。)して扉枠3に取付固定される。これにより、遊技者がハンドルユニット180のハンドル195が握り易く、違和感がなく回動操作を行わせることができる。
このように、本実施形態のハンドルユニット180及びハンドルカバーユニット290によれば、左辺側を軸芯にして開閉可能に設けられ、遊技盤5の遊技領域5aを前方から視認可能に閉鎖している扉枠3における右下隅に、円盤状の中央ハブ部195aと、中央ハブ部195aから放射状に突出している複数のスポーク部195bと、複数のスポーク部195bの先端同士を繋いでいる円環状の外周リング部195cと、を有するハンドル195を設けていると共に、外周リング部195cから後方へ延びているような筒状のハンドルカバーユニット290を設けているため、従来のパチンコ機におけるハンドルが設けられている部位に、これまでに見たこともないような形態のハンドル195とハンドルカバーユニット290とが見えることとなり、遊技者に対して強いインパクトを与えることができ、遊技者の関心を強く引付けさせることができると共に、遊技者に対して本パチンコ機1での遊技に対する意欲を高めさせることができ、本パチンコ機1が設置されている遊技ホール内を回遊している遊技者に対し、遊技するパチンコ機として本パチンコ機1を選択させ易くすることができる。
また、ハンドル195における中央ハブ部195aと外周リング部195cとの間を通して遊技者の指をハンドルカバーユニット290(ハンドルカバーベース291の前筒部291a)内へ挿入可能としていることから、遊技者が遊技領域5aに遊技球Bを打込むためにハンドル195を操作する際に、遊技者がハンドル195の中央ハブ部195aを掴むと、遊技者の指がハンドルカバーユニット290内に挿入された状態となるため、ハンドル195の操作に対して、従来のパチンコ機のハンドルとは異なった感覚を遊技者に付与することができ、新感覚の遊技球Bの打込操作により遊技者を楽しませて興趣の低下を抑制させることができる。
そして、遊技者がハンドル195を操作している時に、本体枠4の基板ユニット620Aにおけるスピーカユニット620aに設けられている本体枠スピーカ622から演出サウンドを出力させると、本体枠スピーカ622の振動によりスピーカボックス623によるエンクロージャ624内の空気が振動し、エンクロージャ624と連通している外枠2における外枠下組立体40の幕板内部空間40a及びポート部材47を通してエンクロージャ624内の空気の振動が音圧(音風)として前方へ放出される。この際に、ポート部材47の前端に設けられているグリル部材46の複数の羽根部46bにより、本体枠スピーカ622からの音圧(音風)を、ハンドルカバー295の切欠開口部295b及びハンドルカバーベース291の開口部291hを通してハンドルカバーユニット290内(ハンドルカバーベース291の前筒部291a内)へ誘導することができ、中央ハブ部195aと外周リング部195cとの間を通してハンドルカバーユニット290内に指を挿入した状態でハンドル195を操作している遊技者の指に対して、音圧による刺激を付与することができる。従って、遊技領域5a内における遊技状態に応じて、ハンドルカバーユニット290内に挿入されている遊技者の手指に、切欠開口部295b及び開口部291hを通してポート部材47からの音圧を供給することで、遊技者を驚かせたり、チャンスの到来を予感させたり、ハンドル操作の操作量を変更させたり、することができ、遊技者を楽しませることができると共に、遊技者を飽きさせ難くすることができ、遊技に対する興趣の低下を抑制させることができる。
また、切欠開口部295b及び開口部291hを通してハンドルカバーユニット290(ハンドルカバーベース291の前筒部291a)内に本体枠スピーカ622からの音圧(音風)を供給することができるため、ハンドルカバーユニット290内を涼しくすることができ、ハンドル195を操作している遊技者の手指まわりの環境を快適にすることで、遊技者にかかるストレスを緩和させて遊技に対する興趣の低下を抑制させることができる。
また、上述したように、中央ハブ部195aと外周リング部195cとの間を通してハンドルカバーユニット290内に指を挿入した状態でハンドル195を操作している遊技者の指に対して、ハンドル195やハンドルカバーユニット290が設けられている扉枠3とは異なる外枠2の外枠下組立体40に設けられたポート部材47から前方へ放出される音圧(音風)を、グリル部材46の複数の羽根部46bにより誘導して刺激を付与するようにしているため、ハンドル195に振動装置を設けるようにした場合と比較して、ハンドル195に設けられている各種のセンサ(ハンドル回転検知センサ189、ハンドルタッチセンサ192、単発ボタン操作センサ194、等)や軸受機構等にダメージを与えることはなく、ハンドルユニット180を破損し難くすることが可能となり、ハンドルユニット180の破損により遊技者に不快感を与えてしまうことを回避させることができ、遊技者の遊技に対する興趣の低下を抑制させることができる。
更に、ハンドル195に、中央ハブ部195a、スポーク部195b、及び外周リング部195cを有するようにしていることから、ハンドル195が自動車のステアリングホイールのような外観となるため、従来のパチンコ機のハンドルとは外観が大きく異なっていても、遊技者に対してハンドル195の操作が従来のパチンコ機と同様であることを直感的に認識させることが可能となる。従って、本パチンコ機1を初めて見た遊技者であっても、戸惑わせることなく本パチンコ機1のハンドル195を操作させることができ、遊技者を躊躇させることなく遊技するパチンコ機として本パチンコ機1を選択させ易くすることができる。
また、ハンドル195の中央ハブ部195aと外周リング部195cとの間を通して遊技者の指を挿入可能なハンドルカバーユニット290の外周面の下側を向いている部位に切欠開口部295b及び開口部291hを設けていることから、前方からハンドルカバーユニット290(ハンドルカバーベース291の前筒部291a)内を見た時に、開口部291h及び下側の切欠開口部295bを通してハンドルカバーユニット290よりも下方が見えることとなり、筒状のハンドルカバーユニット290に対して開放感を付与することができるため、ハンドルカバーユニット290に指を挿入することに対する遊技者の不安感を軽減させることができ、遊技者を躊躇させることなくハンドル195を操作させることができる。
また、ハンドルカバーユニット290の外周面における下側を向いている部位に、貫通している切欠開口部295b及び開口部291hを設けていると共に、外枠2(外枠下組立体40)のポート部材47を前方へ向かって開口させているため、ハンドルカバーユニット290内に飲み物等の液体や遊技球B等が入っても、下側の切欠開口部295b及び開口部291hから下方へ排出させることができると共に、切欠開口部295b及び開口部291hから下方へ排出された液体等をポート部材47内に入り難くすることができる。
更に、ハンドル195に、中央ハブ部195a、スポーク部195b、及び外周リング部195cを有するようにしていると共に、前端の径が外周リング部195cと同じ径のハンドルカバーユニット290のハンドルカバー295に複数の切欠開口部295bを設けるようにしているため、中央ハブ部195aにより従来のパチンコ機のハンドルと同じようなに手で掴んで操作したり、スポーク部195bにより指だけで操作したり、外周リング部195cにより自動車のステアリングホイールのような操作をしたり、外周リング部195cと切欠開口部295bとに指を掛けて掴むような操作をしたり、外周リング部195cを跨ぐようにしてハンドルカバーユニット290の内側と外側とを指で摘むような操作をしたりすることができ、多彩な遊技球Bの打込操作(ハンドル操作)が可能なパチンコ機1を提供することができる。従って、遊技状態や遊技者の状態等に応じて、遊技者が操作し易い方法で遊技球Bを遊技領域5aへ打込むことができ、遊技者を飽きさせ難くすることができると共に、遊技者に遊技球Bの打込操作を楽しませることができ、遊技に対する興趣の低下を抑制させることができる。
また、ハンドル195の外周リング部195cと切欠開口部295bとに指を掛けて掴むようにしたり、外周リング部195cを跨ぐようにしてハンドルカバーユニット290の内側と外側とを指で摘むようにしたりすることで、ハンドル195の操作位置を固定することが可能となる。従って、従来のパチンコ機のハンドルと同様のハンドル操作に加えて、従来のパチンコ機では成し得ないハンドル操作も行うことができるため、遊技者に対して多彩なハンドル操作を提供することができ、ハンドル操作を楽しませて遊技者を飽きさせ難くすることができる。
また、ハンドルカバーユニット290の前端の径を、ハンドル195における外周リング部195cの径と同じとしているため、ハンドルカバーユニット290が外周リング部195cから後方へ延びているような形態となり、ハンドルカバーユニット290がハンドル195と一体となっているような外観とすることができ、見栄えを良くして遊技者の関心を引付けることが可能なパチンコ機1とすることができる。
また、ハンドルカバーユニット290の前端の径が外周リング部195cと同じ径であるため、ハンドルカバーユニット290の上下方向の寸法が必要以上に大きくなることを抑制することが可能となり、ハンドルカバーユニット290により遊技領域5a(扉窓101a)が上方へ圧迫されることを抑制することで、遊技領域5aが狭くなることを回避させることができ、相対的に遊技領域5aを大きくすることができると共に、大きな遊技領域5aにより本パチンコ機1を目立たせることができ、遊技者の関心を強く引付けられる訴求力の高いパチンコ機1とすることができる。
更に、ハンドルカバー装飾基板293のLED293aを適宜発光させることで、ハンドルカバーユニット290(ハンドルカバーベース291の前筒部291a内やハンドルカバー295)やハンドル195の外周リング部195cを発光装飾させることができるため、遊技者がハンドル195を操作していても、遊技者の手によってハンドルカバー295や外周リング部195cの発光装飾が遮られることはなく、ハンドルカバー295や外周リング部195cを目立たせることができ、遊技者の関心を強く引付けることが可能な訴求力の高いパチンコ機1を提供することができる。
また、扉枠3におけるヒンジ側とは反対側の右下隅にハンドル195を設けていると共に、ハンドルカバーユニット290のハンドルカバー295における外周面の右側を向いている部位に切欠開口部295bを設けているため、当該切欠開口部295bを、扉枠3を開閉させる時の取っ手に用いることができる。従って、扉枠3に見栄えが悪くなるような取っ手を設ける必要が無く、扉枠3の見栄えを良くすることができる。
また、ハンドルカバーユニット290(ハンドルカバーベース291)に、ハンドル195の外周リング部195c(ハンドルガイド196)を、周方向へ回転可能に支持すると共に、前後方向への移動を規制するフランジ部291e及びガイド片291gを有するようにしており、ハンドル195の外周リング部195cが前方へ引っ張られても、ガイド片291g等によって外周リング部195cの前方への移動を規制することができるため、外周リング部195cや、外周リング部195cと中央ハブ部195aとを繋いでいるスポーク部195bが変形することはなく、ハンドル195が破損してしまうことを防止することができる。
また、ハンドルタッチセンサ192により遊技者がハンドル195に触れていることを検知した上で、ハンドル195の操作を受付けて遊技球Bを打込むようにしているため、スポーク部195bや外周リング部195cのみに触れた状態でハンドル195を操作しても遊技球Bを打込むことができ、上述したような多彩な打込操作(ハンドル操作)が可能なパチンコ機1とすることができると共に、遊技者がハンドル195に触れていない状態での遊技球Bの打込みを阻止することができ、道具を用いたハンドル操作が行われることを防止して遊技ホール側の負担を軽減させることができる。
[3-5.皿ユニットの全体構成]
扉枠3における皿ユニット200について、主に図48及び図49を参照して詳細に説明する。図48は扉枠の皿ユニットを見た斜視図であり、図49は皿ユニットを後ろから見た斜視図である。皿ユニット200は、扉枠ベースユニット100の扉枠ベース101の前面における扉窓101aよりも下側の部位に取付けられる。皿ユニット200は、遊技領域5a内に打込むための遊技球Bを貯留する上皿201と、上皿201の下側に配置されており上皿201やファールカバーユニット150から供給される遊技球Bを貯留可能な下皿202と、を備えている。
皿ユニット200は、上皿201を有しており扉枠ベースユニット100の扉枠ベース101の前面に取付けられている皿ベースユニット210と、皿ベースユニット210の前面に取付けられており下皿202を有している皿装飾ユニット250と、皿装飾ユニット250及び皿ベースユニット210の前面に取付けられており遊技者が操作可能な演出操作ユニット300と、を備えている。
皿ベースユニット210は、左右に延びた平板状の皿ユニットベース211と、皿ユニットベース211の前面上部に取付けられ上皿201を有している上皿本体212と、上皿本体212の右方に取付けられており前方へ突出している取付ベース(図示は省略)と、取付ベースの右方に取付けられている皿ユニット中継基板(図示は省略)と、取付ベースの上面に取付けられている球貸操作ユニット220と、取付ベースの下方に取付けられている上皿球抜前ユニット(図示は省略)と、上皿球抜前ユニットの後方に取付けられている上皿球抜後ユニット240と、を備えている。
皿装飾ユニット250は、皿ユニットベース211の前面下部に取付けられており下皿202を有している下皿本体251と、下皿本体251の外周を覆うように皿ユニットベース211の前面に取付けられる皿ユニット本体252と、下皿本体251の下面に取付けられている下皿球抜ユニット260と、皿ユニット本体252の前面上部に左右に離間して夫々取付けられている皿左装飾ユニット270及び皿右装飾ユニット275と、を備えている。
演出操作ユニット300は、遊技者が操作可能な演出操作部301として、遊技者が接触操作可能な接触操作部302と、遊技者が押圧操作可能な押圧操作部303と、を備えている。演出操作ユニット300は、外面が球形状の演出操作部カバーユニット310と、演出操作部カバーユニット310に内に収容され皿装飾ユニット250の前面に取付けられる操作部ベース315と、操作部ベース315の上面に取付けられている円環状の演出操作部外周装飾基板320と、演出操作部外周装飾基板320の上方を覆っている外周基板カバー325と、操作部ベース315の後側に取付けられている操作部中継基板ユニット330と、を備えている。
また、演出操作ユニット300は、演出操作部カバーユニット310から上方へ突出可能とされており演出操作部301が設けられている演出操作部ユニット350と、操作部ベース315に取付けられており演出操作部ユニット350を昇降可能に支持している演出操作部昇降機構360と、演出操作部昇降機構360による演出操作部ユニット350の上方への突出力を調整する突出力調整機構380と、を備えている。
皿ユニット200は、全体が前方へ膨出しており、左右方向中央において演出操作部301の上面が斜め上前方を向くように演出操作ユニット300が配置されており、上面における演出操作ユニット300の左側に上皿201が演出操作ユニット300の右側に球貸操作ユニット220が配置されていると共に、上皿201の下側で演出操作ユニット300の左側に下皿202が配置されている。
[3-5a.上皿]
皿ユニット200の上皿201について、主に図48及び図49等を参照して詳細に説明する。上皿201は、皿ユニットベース211と上皿本体212とによって形成されており、正面視左右の中央より左側の方が大きく前方へ膨出し、上方へ開放された容器状に形成されている。上皿201(上皿本体212)は、扉枠3の左右方向の幅に対して左端から右方へ約1/3の部位が最も前方に膨出している。上皿201は、最も膨出した部位から正面視右方へ向かうに従って、前端が後方へ後退しており、前後方向の奥行が遊技球Bの外径よりも若干大きい誘導通路部201a(図73を参照)を有している。上皿201は、誘導通路部201aを含む底面の全体が、右端側が低くなるように傾斜しており、誘導通路部201aの正面視右端側が、球貸操作ユニット220の下方へ潜り込んでいる。
上皿201は、皿ユニット200に組立てた状態で、その底面が、皿ユニットベース211の上皿球供給口211aよりも下側の位置から上皿球送給口(図示は省略)の上端に対して遊技球Bの外径よりも若干下側の位置へ向かって低くなるように傾斜している。これにより、上皿球供給口211aから前方へ放出された遊技球Bが、上皿201内に受けられて貯留させることができると共に、受けられた遊技球Bを誘導通路部201aの右端側から上皿球送給口を通って球送給ユニット140側へ供給させることができる。
なお、誘導通路部201aには、パチンコ機1において電気的に接地(アース)されている金属製のアース金具が備えられており、遊技球Bが接触(転動)することで、遊技球Bに帯電した静電気を除去させることができる。
[3-5b.下皿]
皿ユニット200の下皿202について、主に図48及び図50等を参照して詳細に説明する。図50(a)は扉枠において下皿球供給口の部位で水平に切断して要部を示す断面図であり、(b)は従来の扉枠において(a)と同じ部位を切断して要部を示す断面図であり、(c)は本実施例品と従来品における下皿での遊技球の貯留数を比較した表である。下皿202は、上皿201の下方で、正面視おいて皿ユニット200(扉枠3)の左右方向中央よりも左側に配置されている。下皿202は、下皿本体251と皿ユニットベース211とで形成されている。下皿202は、遊技球Bを貯留可能な容器状に形成されており、底壁に上下に貫通し遊技球Bを排出可能とされた下皿球抜孔202aを備えている。下皿202の下皿球抜孔202aは、下皿球抜ユニット260の下皿球抜蓋265によって開閉可能に閉鎖されている。
下皿202は、平面視の形状が左右に延びた略四角形に形成されており、左右方向中央より左側の前端が右側よりも前方へ突出している。下皿202は、上下に貫通している下皿球抜孔202aが、右端付近の前端付近に配置されている。この下皿202は、底面が下皿球抜孔202aへ向かって低くなるように傾斜している。下皿202の下皿球抜孔202aは、皿ユニット200に組立てた状態で、下皿球供給口211cの前方に対して左寄りで演出操作ユニット300の下方に位置している。
下皿202は、下皿球抜孔202aを閉鎖している状態で、下皿球供給口211cから前方へ放出された遊技球Bを貯留することができると共に、下皿球抜孔202aを開放することで貯留されている遊技球Bを皿ユニット200の下方(例えば、ドル箱)へ排出させることができる。また、下皿202の下皿球抜孔202aが開放されている状態では、下皿球抜孔202aが下皿球供給口211cの前方に配置されていることから、下皿球供給口211cから前方へ放出された遊技球Bを、最短距離の移動で速やかに下皿球抜孔202aから下方へ排出させることができる。
ここで、従来のパチンコ機では、図50(b)に示すように、ファールカバーユニット150の球放出口150dと連通している皿ベースユニット210における皿ユニットベース211の下皿球供給口211jに対して、その中心軸線上の前方に下皿202の下皿球抜孔202bを設けている。そして、球放出口150dから前方へ放出された遊技球Bが、真直ぐに下皿球抜孔202bへ向かうように、下皿球供給口211jを前方へ真直ぐに延びた筒状としている。これにより、下皿球供給口211jから前方へ放出された遊技球Bを、最短距離の移動で速やかに下皿球抜孔202bから下方へ排出させることができるようにしている。
ところで、下皿球供給口211jにより遊技球Bを下皿球抜孔202bへ向かって真直ぐに誘導させるようにした場合、下皿球抜孔202bが下皿球抜蓋265により閉鎖されていると、下皿球抜孔202bや下皿球供給口211jが下皿202の右端付近に設けられていることから、下皿202内の中央よりも右側の領域において、遊技球Bの貯留が集中してしまう恐れがある。そして、下皿202内の右側の領域に集中した遊技球Bが、下皿球供給口211jの前を塞いでしまうと、ファールカバーユニット150の貯留通路150e内から遊技球Bが下皿202側へ放出されなくなることで、満タン検知センサ154が作動して、下皿202内の左側の領域にまだ余裕があるのにも関わらず、下皿202が満タンであると判定されてしまう恐れがある。
これに対して、本実施形態では、詳細は後述するが、図50(a)に示すように、下皿球供給口211cの左側の側壁(球誘導部213)を、斜め左前方へ延びるように傾斜させている。詳述すると、下皿球供給口211cにおける左側の側壁を、下皿球抜孔202aの真後ろとなる部位では皿ユニットベース211の前面との間の距離が、少なくとも一つの遊技球Bが流通可能な距離となるように、斜め左前方へ傾斜させている。
また、本実施形態では、図50に示すように、下皿球抜孔202aを、下皿球供給口211cの後端(球放出口150d)の中心軸線(一点鎖線で示す線)よりも左方へ移動させている。
これにより、下皿球抜孔202aを左方へ移動させることで、下皿202の最も低くなっている部位(下皿球抜孔202aの部位)が、左方へ移動することとなり、下皿球抜孔202aが閉鎖されている状態で、遊技球Bが下皿202内の右側に集中して貯留されることを低減させることができる。そして、下皿202内において、下皿球抜孔202aの部位から複数の遊技球Bが貯留されて、下皿202の後端(皿ユニットベース211の前面)に到達しても、下皿球供給口211cの左側の側壁が斜めに延びて下皿202の後端との間に遊技球Bが流通可能な隙間を形成しているため、ファールカバーユニット150(球放出口150d)や上皿球抜後ユニット240(球抜誘導路241c)から下皿球供給口211c側へ放出された遊技球Bを、斜めに延びた左側の側壁に沿って下皿202内の左側へ誘導して放出させることができ、下皿202内の全体に遊技球Bをきちんと貯留させることができる。
従って、下皿202内において遊技球Bを貯留できる領域が十分に残っているのにも関わらず、満タン検知センサ154が作動して満タンが報知されてしまうことを防止することができ、下皿202内により多くの遊技球Bを貯留させることができる。
[3-5c.皿ベースユニット]
皿ユニット200における皿ベースユニット210について、主に図48及び図49を参照して詳細に説明する。皿ベースユニット210は、扉枠ベースユニット100の前面下部に取付けられ左右に延びた平板状の皿ユニットベース211と、皿ユニットベース211の前面上部に取付けられ上皿201を有している上皿本体212と、皿ユニットベース211の後面で右下隅付近に取付けられている皿ユニット中継基板214と、を備えている。
また、皿ベースユニット210は、皿ユニットベース211の前面の上部に取付けられている球貸操作ユニット220と、球貸操作ユニット220の下方で皿ユニットベース211の前面に取付けられている上皿球抜前ユニット(図示は省略)と、上皿球抜前ユニットの後方で皿ユニットベース211の後側に取付けられている上皿球抜後ユニット240と、を備えている。
[3-5c-1.皿ユニットベース]
皿ベースユニット210の皿ユニットベース211について、主に図48及び図49を参照して詳細に説明する。皿ユニットベース211は、扉枠ベースユニット100の扉枠ベース101の前面における扉窓101aの下方に取付けられ、扉枠ベース101の全幅に亘って左右に延びた平板状(後方が開放された浅い箱状)に形成されている。
皿ユニットベース211は、正面視左上隅付近で前後に貫通していると共に後方へ筒状に延びている上皿球供給口211aと、上皿球供給口211aの下方で前後に貫通しており前側にパンチングメタルが取付けられているスピーカ口211bと、正面視左右中央に対して左寄りの下部において前後に貫通していると共に後方へ筒状に延びている下皿球供給口211cと、下皿球供給口211cの後方へ筒状に延びている部位の右側壁において遊技球Bが通過可能な大きさに切欠かれている切欠部211dと、下皿球供給口211cの正面視右上側で前後に貫通していると共に上下に延びており上部が上皿本体212の右端に位置する上皿球送給口(図示は省略)と、を備えている。
皿ユニットベース211の上皿球供給口211aは、扉枠3に組立てた状態で、前端が上皿201の後壁に開口し、筒状の後端が扉枠ベース101の上皿用球通過口101gを前側から貫通してファールカバーユニット150の貫通球通路150aの前端と接続している。これにより、払出ユニット560の払出装置580から払出された遊技球Bが、上皿球供給口211aを通って上皿201内に供給(払出)される。
下皿球供給口211cは、扉枠3に組立てた状態で、前端が下皿202の後壁に開口し、筒状の後端が扉枠ベース101の下皿用球通過口101fを前側から貫通してファールカバーユニット150の球放出口150dの前端と接続している。これにより、ファールカバーユニット150の貯留通路150e内を流通する遊技球Bが、下皿球供給口211cを通って下皿202内に供給される。また、下皿球供給口211cの筒状に延びている部位に形成されている切欠部211dには、上皿球抜後ユニット240の後ベース241における球抜誘導路241cの下流端が接続されている。これにより、上皿201に貯留されている遊技球Bが、上皿球抜ボタン222の操作により、上皿球送給口、球送給ユニット140の進入口141a及び球抜口141b、上皿球抜後ユニット240の球送給誘導路241b及び球抜誘導路241c、及び切欠部211dを介して、下皿球供給口211cから下皿202内に排出される。
上皿球送給口211aは、皿ベースユニット210に組立てた状態で、上皿球抜後ユニット240における後ベース241の球受口(図示は省略)の前方に位置しており、上皿201内の遊技球Bが、上皿球抜後ユニット240の球受口から球送給誘導路241bへ供給される。
また、本実施形態の皿ユニットベース211は、下皿202内へ供給される遊技球Bを、下皿球抜孔202aから遠い位置へ誘導する球誘導部213を有している。球誘導部213は、上皿201から球抜誘導路241cにより誘導されてきた遊技球Bを、下皿202の下皿球抜孔202aから遠い位置(下皿202の左部)へ誘導するものである。この球誘導部213は、図50(a)に示すように、下皿球供給口211cの内壁の一部を形成している。詳述すると、球誘導部213は、筒状に形成されている下皿球供給口211cの内壁における球抜誘導路241cが開口している右側の内壁と対向している左側の内壁を形成しており、後端側から前端側へ向かうに従って左方へ移動するように傾斜している。この左側の内壁の傾斜(球誘導部213)により、下皿球抜孔202aの真後ろとなる部位では皿ユニットベース211の前面(下皿202の後端)との間に、少なくとも一つの遊技球Bが流通可能な距離(隙間)が形成されている。これにより、上皿201から球抜誘導部241cを流通してきた遊技球Bが、右方から球誘導部213に当接すると、球誘導部213の傾斜により左前方へ誘導されることとなり、遊技球Bを、下皿202における下皿球抜孔202aから遠ざかった下皿202内の左端側へ誘導することができる。つまり、球誘導部213により、下皿202内における最も低くなっている部位(下皿球抜孔202a)から遠い位置へ遊技球Bを誘導することができる。
ところで、図50(b)に示すように、従来のパチンコ機(従来品とも称する)における下皿球供給口211jは、前後方向へ真直ぐに延びているため、球抜誘導路241cにより誘導された遊技球Bが、下皿球供給口211jの左側の内壁に当接すると、右方へ跳ね返りながら前方へ転動することとなり、下皿202内における下皿球抜孔202bから遠い位置へ送られることはなく、下皿球抜孔202bが設けられている下皿202内の右側の領域に貯留されることとなる。そのため、従来品では、下皿202内の中央よりも右側の領域において、遊技球B(図50(b)において二点鎖線で示す)の貯留が集中してしまい、下皿202内の右側の領域に集中した遊技球Bが、下皿球供給口211jの前を塞いでしまうと、ファールカバーユニット150の貯留通路150e内から遊技球Bが下皿202側へ放出されなくなることで、満タン検知センサ154が作動して、下皿202内の左側の領域にまだ余裕があるのにも関わらず、下皿202が満タンであると判定されてしまう恐れがある。
これに対して、本実施形態では、上述したように、球誘導部213を有しているため、球抜誘導部241cを流通してきた遊技球Bを、下皿202内の左側の領域へ誘導することができる。また、下皿202内において、下皿球抜孔202aの部位から複数の遊技球Bが貯留されて、下皿202の後端(皿ユニットベース211の前面)に到達しても、下皿球供給口211cの左側の側壁(球誘導部213)と下皿202の後端との間を通して、ファールカバーユニット150(球放出口150d)や上皿球抜後ユニット240(球抜誘導路241c)から下皿球供給口211c側へ放出された遊技球Bを、下皿202内の左側へ誘導することができ、下皿202内の全体に亘って遊技球Bを貯留させることができる。従って、下皿202内において遊技球Bを貯留できる領域が十分に残っているのにも関わらず、満タン検知センサ154が作動して満タンが報知されてしまうことを回避させることができ、下皿202内により多くの遊技球Bを貯留させることができる。
そして、上記のような作用効果を裏付けるものとして、本願発明者等は、本実施形態品と、従来品とで、満タン検知センサ154が作動した時に、夫々の下皿202に貯留されている遊技球Bの数を計数した。遊技球Bの計数は、夫々において10回実施した。その結果は、図50(c)の表に示すように、何れの回においても、本実施例の下皿202(本実施例品)の方が、従来品よりも遊技球Bの貯留数が大きく上回っており、平均で従来品よりも遊技球Bを約40%多く貯留することができることが確認された。
[3-5c-2.上皿本体]
皿ベースユニット210の上皿本体212について、主に図48及び図49等を参照して詳細に説明する。上皿本体212は、皿ユニットベース211の前面に取付けられ、皿ユニットベース211と協働して上皿201を形成するものである。上皿本体212は、上方及び後方が開放された容器状(皿状)に形成されている。上皿本体212は、左右に延びており、正面視左右の中央より左側の方が大きく前方へ膨出している。上皿本体212は、最も前方へ膨出した部位から正面視右方へ向かうに従って、前端が後方へ後退しており、前後方向の奥行が遊技球Bの外径よりも若干大きい幅に形成されている。上皿本体212の底面は、右端が最も低くなるように傾斜している。上皿本体212は、右端付近の上方が閉鎖されている。
上皿本体212は、皿ユニット200に組立てた状態で、右端付近の上方が閉鎖されている部位が、球貸操作ユニット220の下方に潜り込むように取付けられている。また、上皿本体212は、上部における左右方向の中間部に、演出操作ユニット取付部212aが形成されており、この演出操作ユニット取付部212aに演出操作ユニット300の一部が取付けられる。
[3-5c-3.皿ユニット中継基板]
皿ベースユニット210の皿ユニット中継基板214は、扉枠ベースユニット100における扉枠副中継基板105と、皿左装飾基板273、皿右装飾基板278、及び操作部中継基板332との接続を中継するためのものである。皿ユニット中継基板214は、皿ユニットベース211の後面における右下隅付近に取付けられる。この皿ユニット中継基板214は、皿ユニットベース211に取付けた状態では、後面が皿ユニットベース211の後側に臨んでいる。
[3-5c-4.球貸操作ユニット]
皿ベースユニット210の球貸操作ユニット220について、主に図51を参照して説明する。図51は、扉枠の皿ユニットにおける球貸操作ユニットの部位を拡大して示す平面図である。この球貸操作ユニット220は、上皿201に貯留されている遊技球Bを下皿202へ排出したり、パチンコ機1に隣接して設けられた球貸機(図示は省略)に対して現金やプリペイドカードを投入した上で、所定数の遊技球Bを皿ユニット200の上皿201内へ貸出したり、球貸機に投入された現金やプリペイドカードの残量を表示したり、球貸機に投入された現金やプリペイドカードを貸出された遊技球Bの分を差し引いて返却したり、音量を調節したり、光量を調節したり、するためのものである。
球貸操作ユニット220は、皿ユニットベース211の前面の上部に取付けられるベース部221と、ベース部221の上面の左端付近に配置されている上皿球抜ボタン222と、ベース部221の上面における上皿球抜ボタン222の右方に配置されており透光性を有した円盤状の球貸操作ベース223と、球貸操作ベース223の前部左側に配置されている球貸ボタン224と、球貸操作ベース223の前部右側に配置されている返却ボタン225と、球貸操作ベース223の後部下方に配置されている球貸表示部226と、ベース部221の外側で球貸ボタン224の前方に配置されている音量調節ボタン227と、音量調節ボタン227の左側に配置されている光量調節ボタン228と、を備えている。
上皿球抜ボタン222は、ベース部221の上面から円柱状に上方へ突出しており、遊技者が押圧操作することで下方へ移動することができる。球貸ボタン224は、円形状に形成されており、上面に「玉」の文字が施されている。返却ボタン225は、三角形状に形成されている。球貸表示部226は、三つの7セグメントLEDと一つの砲弾型LEDにより構成されており、発光している状態で透明な球貸操作ベース223を通して遊技者側から良好に視認することができる。
球貸操作ユニット220は、上皿球抜ボタン222を押圧操作することで、上皿201に貯留されている遊技球Bを下皿へ排出することができる。また、球貸機に現金や残金のあるプリペイドカードを投入した上で、球貸ボタン224を押圧操作すると、所定数の遊技球Bが上皿201に供給される。返却ボタン225を押圧操作すると、球貸機に投入されている現金やプリペイドカードに対して、貸出された遊技球Bの分を差し引いて返却する。球貸表示部226には、球貸機に投入されている現金やプリペイドカードの残量が表示される。また、球貸表示部226には、球貸機が故障した時にエラーコードが表示される。
音量調節ボタン227は、扉枠3のトップ中央スピーカ及びトップサイドスピーカと、本体枠4の低音用の本体枠スピーカ622から出力される音楽、音声、効果音、等の演出用のサウンドの音量を調節するためのものである。この音量調節ボタン227は、二つの円を組合せたような双円形のひょうたん型に形成されている。音量調節ボタン227は、一方(上側)の円の中心に「+」の文字が、他方(下側)の円の中心に「-」の文字が夫々施されていると共に、二つの円の間の部位に、スピーカから音が出ているような絵柄が施されている。音量調節ボタン227は、「+」側の円の直径が、「-」側の円の直径よりも大きく形成されている。この音量調節ボタン227は、「+」側を押圧すると音量が大きくなり、「-」側を押圧すると音量が小さくなる。
光量調節ボタン228は、扉枠3や遊技盤5に設けられている各種の装飾基板のLEDの光量や、演出表示装置1600の表示画面の明るさを調節するためのものである。この光量調節ボタン228は、二つの円を組合せたような双円形のひょうたん型に形成されている。光量調節ボタン228は、一方(上側)の円の中心に「+」の文字が、他方(下側)の円の中心に「-」の文字が夫々施されていると共に、二つの円の間の部位に、電球の絵柄が施されている。光量調節ボタン228は、「+」側の円の直径が、「-」側の円の直径よりも大きく形成されている。この光量調節ボタン228は、「+」側を押圧すると明るくなり、「-」側を押圧すると暗くなる。
音量調節ボタン227と光量調節ボタン228は、互いに異なる色(例えば、音量調節ボタン227を白色、光量調節ボタン228を黒色、)とされており、遊技者が間違え難いようにしている。
ところで、演出操作部301の接触操作部302や押圧操作部303を用いて音量や光量を調節するようにした場合、演出操作部301の操作を必要とする遊技者参加型演出が実行されていない時に、演出操作部301を適宜操作して音量や光量等を調節するための設定用のメニューを演出表示装置1600に表示させて調節する項目を選択した上で、接触操作部302を操作して音量の大きさや光量の明るさ等を変更することとなり、音量や光量を調節するのに手間(時間)がかかることとなる。これに対して、本実施形態によれば、音量調節ボタン227や光量調節ボタン228を操作することで、音量や光量を直接(ダイレクト)に調節することができ、音量や光量の調節にかかる手間を簡略化して短時間で調節することが可能なパチンコ機1を提供することができる。
[3-5c-5.上皿球抜後ユニット]
皿ベースユニット210における上皿球抜前ユニット及び上皿球抜後ユニット240について、主に図49を参照して詳細に説明する。上皿球抜後ユニット240は、球貸操作ユニット220の上皿球抜ボタン222が押圧操作された時に、球送給ユニット140と協働して、上皿201内に貯留されている遊技球Bを下皿202へ排出させるためのものである。
上皿球抜後ユニット240は、上皿球送給口を後方から閉鎖するように皿ユニットベース211の後面に取付けられる後ベース241と、後ベース241の前面に上下方向へスライド可能に取付けられている上皿球抜スライダ242と、上皿球抜スライダ242を上方へ付勢しているバネ(図示は省略)と、後ベース241の後側に取付けられている後カバー244と、を備えている。
後ベース241は、上皿球抜スライダ242をスライド可能に取付ける部位から上方へ突出していると共に前方へ向かって開口しており遊技球Bが通過可能な球受口(図示は省略)と、球受口に受入れられた遊技球Bを後ベース241の後面において下方へ誘導した後に後方へ誘導する球送給誘導路241bと、後ベース241の後面において球送給誘導路241bよりも下側の位置から遊技球Bを下方へ誘導した後に背面視右方へ誘導する球抜誘導路241cと、を備えている。
球受口は、皿ベースユニット210に組立てた状態で、上皿201の誘導通路部201a下流端(正面視右端)において、皿ユニットベース211の上皿球送給口を通して前方へ向かって開口する位置に形成されている。球送給誘導路241bは、扉枠3に組立てた状態で、下部の後方に球送給ユニット140の進入口141aが位置するように形成されている。これにより、上皿201に供給された遊技球Bが、球受口及び球送給誘導路241bを通って球送給ユニット140の進入口141aに進入するようになっている。
球抜誘導路241cの左右に延びている部位は、上皿球抜スライダ242をスライド可能に取付けている部位よりも背面視右方へ突出していると共に、背面視右端側が低くなるように傾斜しており、背面視右側面に開口している。球抜誘導路241cの左右に延びている部位は、後側が後カバー244によって閉鎖される。球抜誘導路241cは、扉枠3に組立てた状態で、球送給誘導路241bの下方で上下に延びている部位の上部が、球送給ユニット140の球抜口141bの前方に位置すると共に、左右に延びている部位の背面視右端が皿ユニットベース211における下皿球供給口211cの切欠部211dに接続されるように形成されている。これにより、球送給ユニット140の球抜口141bから排出された遊技球Bは、球抜誘導路241c及び切欠部211dを介して下皿球供給口211cから下皿202内へ放出される。
上皿球抜スライダ242は、正面視の形状が四角形に形成されており、左上隅から前方へ突出している作動受部(図示は省略)と、作動受部の後側となる後面から後方へ突出している作動伝達部242bと、を備えている。作動受部は、上面が平坦に形成されている。また、作動伝達部242bは、上面が後方へ向かうに従って下方へ位置するように傾斜しており、上面の後端と繋がるように下面が水平に延びている。
上皿球抜スライダ242は、扉枠3に組立てた状態で、作動受部が、皿ユニットベース211を後側から貫通して前方へ突出していると共に、作動受部の上面に上皿球抜ボタン222の下端が当接している。また、上皿球抜スライダ242は、扉枠3に組立てた状態で、作動伝達部242bが、後ベース241の後方に突出していると共に、上面に球送給ユニット140の球抜部材143における作動棹143cが当接している。
バネは、上端が後ベース241に取付けられていると共に、下端が上皿球抜スライダ242に取付けられており、上皿球抜スライダ242を上方へ付勢している。従って、上皿球抜スライダ242は、バネの付勢力により上方への移動端に位置しており、バネの付勢力に抗することで下方へ移動することができる。
上皿球抜後ユニット240は、バネの付勢力により、上皿球抜スライダ242が上方への移動端に位置させていると共に、上皿球抜スライダ242の作動受部を介して上皿球抜ボタン222を上方への移動端に位置させている。また、バネの付勢力により、上皿球抜スライダ242が上方への移動端に位置させていることから、作動伝達部242bの上面に当接している作動棹143cの下方への移動を阻止しており、球抜部材143の仕切部143aを進入口141aと球抜口141bとの間に位置させて、両者の間を仕切っている。
従って、上皿球抜ボタン222を押圧していない状態では、球送給ユニット140において進入口141aと球抜口141bとの間が仕切られており、上皿201から球受口へ送られた遊技球Bを、進入口141a及び球送給部材144を介して打球供給口142aから球発射装置540側へ送ることができる。
一方、上皿球抜ボタン222を、バネの付勢力に抗して下方へ押圧すると、上皿球抜スライダ242が下方へ移動し、上皿球抜スライダ242の作動伝達部242bの上面に当接している球抜部材143の作動棹143cが下方へ移動できるようになり、球抜部材143の錘部143dの荷重により球抜部材143が回動して仕切部143aが進入口141aと球抜口141bとの間から後退する。これにより、上皿201から球受口及び球送給誘導路241bを通って進入口141aに進入した遊技球Bが、進入口141aの下方に開口している球抜口141bから前方へ排出されることとなる。そして、球抜口141bから前方へ排出された遊技球Bは、球抜誘導路241cを通って切欠部211dから下皿球供給口211c内へ誘導された後に、下皿球供給口211cから下皿202内へ放出され、上皿201内の遊技球Bが下皿202内へ排出されることとなる。
上皿球抜ボタン222の下方への押圧を解除すると、バネの付勢力により上皿球抜スライダ242が上方へ移動し、上皿球抜ボタン222が上昇すると共に、作動伝達部242bと当接している作動棹143cにより球抜部材143が回動して進入口141aと球抜口141bとの間に仕切部143aが位置して元の状態に復帰することとなる。
このように、上皿球抜後ユニット240によって、上皿201内の遊技球Bを、球送給ユニット140を介して球発射装置540側へ送給したり、下皿202側へ排出したりすることができる。
[3-5d.皿装飾ユニット]
皿ユニット200における皿装飾ユニット250について、主に図22乃至図48等を参照して詳細に説明する。皿装飾ユニット250は、下皿202を有しており皿ベースユニット210の前面に取付けられると共に、左右方向中央に前方から演出操作ユニット300が取付けられるものである。皿装飾ユニット250は、皿ユニット200の略全体を装飾している。
皿装飾ユニット250は、皿ユニットベース211の前面下部に取付けられ皿ユニットベース211と協働して下皿202を形成する下皿本体251と、下皿本体251の外周を覆うように皿ユニットベース211の前面に取付けられる皿ユニット本体252と、下皿本体251の下面に取付けられている下皿球抜ユニット260と、皿ユニット本体252の前面上部に左右に離間して夫々取付けられている皿左装飾ユニット270及び皿右装飾ユニット275と、を備えている。
[3-5d-1.下皿本体]
皿装飾ユニット250における下皿本体251について、主に図48及び図50等を参照して詳細に説明する。下皿本体251は、皿ベースユニット210の皿ユニットベース211と協働して下皿202を形成するものである。下皿本体251は、左右に延びていると共に、上方及び後方が開放された容器状(皿状)に形成されている。この下皿本体251は、皿ユニットベース211の前面下部における左右方向中央より左側の部位に、開放されている後方が閉鎖されるように取付けられる。
下皿本体251は、平面視の形状が左右に延びた略四角形に形成されており、左右方向中央より左側の前端が右側よりも前方へ突出している。下皿本体251には、平面視において、右端の前端付近において、上下に貫通している下皿球抜孔202aが形成されている。下皿本体251は、底面が、下皿球抜孔202aへ向かって低くなるように傾斜している。下皿球抜孔202aは、下皿球抜ユニット260の下皿球抜蓋265によって開閉可能に閉鎖される。
下皿本体251は、皿装飾ユニット250に組立てた状態で、外周と下面の一部とが皿ユニット本体252に覆われた状態となる。また、下皿本体は、皿ユニット200に組立てた状態で、底面が皿ユニットベース211の下皿球供給口211cよりも下方に位置していると共に、下皿球抜孔202aが下皿球供給口211cの前方に位置している。これにより、下皿球供給口211cから前方へ放出された遊技球Bを、貯留することができる。
[3-5d-2.皿ユニット本体]
皿装飾ユニット250における皿ユニット本体252について、主に図48及び図49等を参照して詳細に説明する。皿ユニット本体252は、皿ベースユニット210における皿ユニットベース211の前面に取付けられ、皿ユニット200の前面を装飾するものである。皿ユニット本体252は、上部側では左右方向の中央が前方へ突出するように膨出しており、下部側では左右方向の左側が前方へ突出するように膨出している。また、皿ユニット本体252は、上面が、左右方向の中央が最も低くなるように湾曲している。皿ユニット本体252は、後方へ開放された箱状に形成されている。
皿ユニット本体252は、上部において左右両端から左右方向中央へ向かうに従って前方へ膨出していると共に下方へ延びており左右に離間している上部サイド膨出部252aと、下部において左右方向中央より左側が下皿本体251の外周を被覆するように前方へ膨出している下部前面装飾部252bと、を備えている。
左右の上部サイド膨出部252aは、夫々の前面に皿左装飾ユニット270及び皿右装飾ユニット275が取付けられる。
皿ユニット本体252は、左側の上部サイド膨出部252aと下部前面装飾部252bとの間で前後に貫通している下皿開口部252dが形成されている。下皿開口部252dは、遊技者の手指が挿入可能な大きさで、左方へ向かうに従って上下が広くなるように形成されている。下皿開口部252dは、下皿本体251と左側の上部サイド膨出部252aの下面とによって、前後に延びた筒状に形成されている。
更に、図示は省略するが、皿ユニット本体252は、左右方向中央となる一対の上部サイド膨出部252aの間に形成されており演出操作ユニット300が取付けられる演出操作ユニット取付部を備えている。演出操作ユニット取付部は、皿ユニット本体252の左右方向の幅の約1/3の幅に形成されている。
皿ユニット本体252は、皿ユニット200に組立てた状態で、皿ベースユニット210の前面を全体的に覆うように形成されており、下皿開口部252dを通してスピーカ口211bが前方へ臨んだ状態となる。
[3-5d-3.下皿球抜ユニット]
皿装飾ユニット250における下皿球抜ユニット260について、主に図27及び図50等を参照して詳細に説明する。下皿球抜ユニット260は、下皿本体251の下面に取付けられ、下皿球抜孔202aを開閉させることで、下皿202に遊技球Bを貯留させたり、下皿202から遊技球Bを排出させたりするためのものである。
下皿球抜ユニット260は、下皿球抜ボタン263と、下皿球抜ボタン263の操作により貫通孔を開閉する下皿球抜蓋265と、を備えている。
下皿球抜ユニット260は、皿装飾ユニット250に組立てた状態で、下皿球抜ボタン263が、皿ユニット本体252における下部前面装飾部252bの前面と一致していると共に、下皿球抜蓋265が下皿球抜孔202aを閉鎖している。この通常の状態では、下皿球抜孔202aが下皿球抜蓋265によって閉鎖されており、下皿202に遊技球Bを貯留させることができる。
通常の状態において、下皿球抜ボタン263を後方へ押圧すると、下皿球抜蓋265が移動して、下皿球抜孔202aが開いた状態となり、下皿球抜孔202aを通して下皿202内の遊技球Bを皿ユニット200の下方へ排出させることができる。
なお、下皿球抜ボタン263の押圧により下皿球抜蓋265を移動させると、下皿球抜蓋265が移動したままの状態となり、下皿球抜孔202aが開放されたままの状態で維持され、下皿202内の遊技球Bを連続して下方へ排出させることができる。
この状態から下皿球抜孔202aを閉鎖するには、下部前面装飾部252bの前面よりも後退している下皿球抜ボタン263を後方へ押圧した後に押圧を放すと、下皿球抜蓋265が通常の状態の位置に復帰し、下皿球抜孔202aが閉鎖された状態となる。これにより、下皿202内に遊技球Bを貯留させることができる。
[3-5d-4.皿左装飾ユニット及び皿右装飾ユニット]
皿装飾ユニット250における皿左装飾ユニット270及び皿右装飾ユニット275について、主に図48等を参照して詳細に説明する。皿左装飾ユニット270及び皿右装飾ユニット275は、皿ユニット本体252の上部サイド膨出部252aにおける前面の上部に取付けられる。皿左装飾ユニット270及び皿右装飾ユニット275は、皿ユニット200の上部で演出操作ユニット300の左右両側を装飾するものである。
皿左装飾ユニット270は、半円筒状で左右に延びており透光性を有している皿左装飾体271と、皿左装飾体271を貫通している透光性を有した皿左装飾レンズ272と、皿左装飾レンズ272の後側に設けられており前面に複数のLEDが実装されている皿左装飾基板273と、を備えている。
皿左装飾体271は、左端から右端へ向かうに従って、前方へ移動すると共に下方へ移動するように曲線状に延びており、左側の上部サイド膨出部252aの上部に取付けられる。皿左装飾体271は、前方へ膨出した半円弧が、左端では中心軸が斜め左上に延びていると共に、右端では中心軸が左右に延びており、半円筒が捩れているような形状に形成されている。この皿左装飾体271は、乳白色に形成されている。
皿左装飾レンズ272は、皿左装飾体271の前面と一致した状態でその長手方向へ延びている。皿左装飾基板273に実装されている複数のLEDは、フルカラーLEDとされており、発光させることで、皿左装飾体271を発光装飾させることができる。
皿左装飾ユニット270は、扉枠3に組立てた状態で、左端が扉枠左サイドユニット420の下端と連続している。皿左装飾ユニット270は、皿左装飾体271において長手方向の途中にリブを有していないことから、皿左装飾基板273の複数のLEDを発光させると、皿左装飾体271の前面全体を略均一に発光装飾させることができ、蛍光灯が埋め込まれているように見せることができる。
皿右装飾ユニット275は、半円筒状で左右に延びており透光性を有している皿右装飾体276と、皿右装飾体276を貫通している透光性を有した皿右装飾レンズ277と、皿右装飾レンズ277の後側に設けられており前面に複数のLEDが実装されている皿右装飾基板278と、を備えている。
皿右装飾体276は、右端から左端へ向かうに従って、前方へ移動すると共に下方へ移動するように曲線状に延びており、右側の上部サイド膨出部252aの上部に取付けられる。皿右装飾体276は、前方へ膨出した半円弧が、右端では中心軸が斜め右上に延びていると共に、左端では中心軸が左右に延びており、半円筒が捩れているような形状に形成されている。この皿右装飾体276は、乳白色に形成されている。
皿右装飾レンズ277は、皿右装飾体276の前面と一致した状態でその長手方向へ延びている。皿右装飾基板278に実装されている複数のLEDは、フルカラーLEDとされており、発光させることで、皿右装飾体276を発光装飾させることができる。
皿右装飾ユニット275は、扉枠3に組立てた状態で、右端が扉枠右サイドユニット430の下端と連続している。皿右装飾ユニット275は、皿右装飾体276において長手方向の途中にリブを有していないことから、皿右装飾基板278の複数のLEDを発光させると、皿右装飾体276の前面全体を略均一に発光装飾させることができ、蛍光灯が埋め込まれているように見せることができる。
皿左装飾ユニット270及び皿右装飾ユニット275は、扉枠3に組立てた状態で、皿装飾ユニット250の皿ユニット本体252における上部サイド膨出部252aの前端よりも一部が上方へ突出しており、上部サイド膨出部252aとの間で皿左装飾ユニット270及び皿右装飾ユニット275側が高くなった段差を形成することができる。これにより、皿左装飾ユニット270及び皿右装飾ユニット275と上部サイド膨出部252aとの段差を利用して、遊技者が指を引掛けることができ、上皿201内の遊技球Bを均したり、後述する演出操作部301を操作したり、する際の指掛りとすることができる。また、皿左装飾ユニット270及び皿右装飾ユニット275と上部サイド膨出部252aとの段差により、上部サイド膨出部252a上の遊技球Bが、前方へ流出することを防止することができる。
[3-5e.演出操作ユニットの全体構成]
皿ユニット200における演出操作ユニット300の全体構成について、主に図52乃至図56等を参照して詳細に説明する。図52(a)は演出操作ボタンを上方へ向けた状態で演出操作ユニットを前から見た斜視図であり、(b)は(a)の演出操作ユニットを後ろから見た斜視図である。図53は演出操作ユニットを主な部材毎に分解して前上から見た分解斜視図であり、図54は演出操作ユニットを主な部材毎に分解して前下から見た分解斜視図である。図55(a)は演出操作部ユニットが下降位置で昇降バネ下保持部材が上方へ移動端の位置の状態の演出操作ユニットの断面図であり、(b)は(a)の状態から演出操作部ユニットが上昇位置へ移動した状態の演出操作ユニットの断面図である。図56は、演出操作部ユニットが下降位置で昇降バネ下保持部材が下方へ移動端の位置の状態の演出操作ユニットの断面図である。
演出操作ユニット300は、皿ユニット200における左右方向中央に備えられており、皿ユニット200を装飾していると共に、遊技者参加型演出が実行された際に遊技者が操作して演出に参加することができるものである。演出操作ユニット300は、皿ベースユニット210と皿装飾ユニット250とに取付けられている。
演出操作ユニット300は、遊技者が操作可能な演出操作部301を備えている。演出操作部301は、遊技者が接触操作可能な接触操作部302と、遊技者が押圧操作可能な押圧操作部303と、から構成され、遊技者の操作を受付けたり、演出操作部301を可動(振動)させたりすることができ、遊技者に対して遊技球Bの打込操作だけでなく、遊技中の演出にも参加することができるようにするものである。演出操作部301は、接触操作部302が押圧操作部303の上部に設けられている。演出操作部301は、接触操作部302及び押圧操作部303が、演出操作ユニット300の外径に対して約5/8の大きさの直径の円形状に形成されている。
演出操作ユニット300は、皿ユニット200の左右方向中央の前面に設けられ外形が球状の演出操作部カバーユニット310と、演出操作部カバーユニット310が外側に取付けられており皿装飾ユニット250の前面に取付けられる操作部ベース315と、操作部ベース315の上面に設けられており演出操作部カバーユニット310の上部(ユニット上カバー312)を発光装飾させるための複数のLED320aが実装されている演出操作部外周装飾基板320と、演出操作部外周装飾基板320を上方から覆うように操作部ベース315に取付けられている外周基板カバー325と、操作部ベース315の後面に取付けられている操作部中継基板ユニット330と、を備えている。
また、演出操作ユニット300は、演出操作部301を有している演出操作部ユニット350と、演出操作部ユニット350を昇降させる演出操作部昇降機構360と、演出操作部ユニット350の突出力を調整する突出力調整機構380と、を備えている。演出操作部ユニット350は、演出操作部昇降機構360により、演出操作部カバーユニット310の上面から上方へ進退可能に設けられている。
[3-5e-1.演出操作部カバーユニット]
演出操作ユニット300の演出操作部カバーユニット310について、主に図53乃至図56等を参照して詳細に説明する。演出操作部カバーユニット310は、操作部ベース315を介して、皿装飾ユニット250の皿ユニット本体252の演出操作ユニット取付部に取付けられる。演出操作部カバーユニット310は、皿ユニット200の左右方向中央で演出操作ユニット300の外周(演出操作部ユニット350の周囲)を装飾するものである。
演出操作部カバーユニット310は、上方及び後方へ開放された半球状のユニット下カバー311と、ユニット下カバー311の上方に設けられ演出操作部301が挿通される挿通口312aを有した円環状のユニット上カバー312と、を備えている。ユニット下カバー311は、操作部ベース315の前方及び下方を覆うように半球状に形成されている。ユニット上カバー312は、ユニット下カバー311の外面と連続するように形成されている。つまり、演出操作部カバーユニット310は、外面が略球形に形成されている。因みに、本実施形態の演出操作部カバーユニット310は、直径が216mmの球形状である。
演出操作部カバーユニット310は、円環状のユニット上カバー312の軸線が、上方へ向かうに従って前方へ位置するように、傾斜した状態で取付けられる。本実施形態では、鉛直線に対して約18度(18.65度)の角度で傾斜している。
演出操作部カバーユニット310は、扉枠3に組立てた状態で、その前端が扉枠3の前端となっており、扉枠ベース101の前面からユニット下カバー311の前端までの距離が、扉枠ベース101の左右方向の全幅の約1/2の距離となっている。
演出操作部カバーユニット310は、少なくともユニット上カバー312が透光性を有しており、後述する演出操作部外周装飾基板320の複数のLEDの発光により、発光装飾させることができる。
演出操作部カバーユニット310は、皿ユニット200に組立てた状態で、前端が、上皿201や下皿202よりも前方へ大きく突出している。また、演出操作部カバーユニット310は、ユニット下カバー311の左右両側から皿左装飾体271及び皿右装飾体276が外方へ延出するように接続されている。これにより、演出操作ユニット300を目立たせていると共に、一体的な装飾により見栄えを良くしている。
[3-5e-2.操作部ベース]
演出操作ユニット300の操作部ベース315について、主に図53乃至図56等を参照して詳細に説明する。操作部ベース315は、後側が皿ベースユニット210における上皿本体212の演出操作ユニット取付部212aに取付けられる。操作部ベース315は、前方と下方がユニット下カバー311により覆われていると共に、上方がユニット上カバー312及び演出操作部301により覆われている。操作部ベース315は、上方が開放された容器状に形成されている。
操作部ベース315は、上方が開放された略立方体の箱状の本体部315aと、本体部の上端から外方へ延出しており外周が円形状に形成されているフランジ部315bと、を備えている。本体部315aは、内部に演出操作部ユニット350が収容される。また、本体部315aは、底壁に後述する演出操作部ユニット350における演出操作部昇降機構360の一対のガイドシャフト362と中央シャフト366の下端が取付けられる。また、本体部315aは、底壁の上面において、突出力調整機構380の調整スクリュー384の下端側を回転可能に支持している。更に、本体部315aの後壁の後面に、操作部中継基板ユニット330の基板ベース331が取付けられる。
フランジ部315bは、上面に演出操作部外周装飾基板320が載置される。また、フランジ部315bは、演出操作部外周装飾基板320を挟むように、円環状の外周基板カバー325が取付けられる。外周基板カバー325にユニット上カバー312が取付けられている。
操作部ベース315は、演出操作ユニット300に組立てた状態で、フランジ部315bの上面が、ユニット下カバー311の上面に対して略同一面上に位置している。
[3-5e-3.操作部中継基板ユニット]
演出操作ユニット300の操作部中継基板ユニット330について、主に図53乃至図56等を参照して詳細に説明する。操作部中継基板ユニット330は、操作部ベース315の後面に取付けられている。操作部中継基板ユニット330は、操作部ベース315における本体部315aの後面に取付けられる基板ベース331と、基板ベース331の後面に取付けられる操作部中継基板332と、操作部中継基板332を後方から覆うように基板ベース331に取付けられる基板カバー333と、を備えている。
操作部中継基板332は、演出操作部外周装飾基板320(前装飾基板321及び後装飾基板322)、ボタン外装飾基板355、振動モータ356、接触検知センサ本体358、ボタン中装飾基板364、操作ボタン昇降駆動モータ367、押圧検知センサ373、昇降検知センサ374、突出力検知センサ375、及び突出力調整駆動モータ381と、皿ベースユニット210の皿ユニット中継基板214との接続を中継している。
[3-5e-4.演出操作部ユニット]
演出操作ユニット300における演出操作部ユニット350について、主に図53乃至図56等を参照して詳細に説明する。演出操作部ユニット350は、演出操作部カバーユニット310におけるユニット上カバー312の挿通口312aから外方へ臨むように設けられており、接触操作部302や押圧操作部303として機能することができるものである。
演出操作部ユニット350は、上端側が閉鎖されている有底筒状のボタン本体351と、ボタン本体351内の上部に取付けられている円盤状の接触検知体352と、下方からボタン本体351内に挿入されている円筒状のボタンスリーブ353と、ボタンスリーブ353の下端に取付けられており演出操作部昇降機構360により昇降可能に支持される円盤状のボタンベース354と、ボタンベース354の上方に配置されており上面に複数のLED355aが実装されている円環状のボタン外装飾基板355と、を備えている。
また、演出操作部ユニット350は、ボタン本体351とボタンスリーブ353との間に配置されている振動モータ356と、振動モータ356をボタンスリーブ353に取付けているモータカバー357と、接触検知体352と接続されておりボタンスリーブ353の外周に取付けられる接触検知センサ本体358と、を備えている。
ボタン本体351は、全体が透明に形成されている。ボタン本体351は、上方へ膨出するように湾曲している円盤状の上面部351aと、上面部351aの外周から下方へ延出している筒状の筒状部351bと、筒状部351bの下端から下方へ突出している係止部351cと、を有している。上面部351aは、演出操作部カバーユニット310の球状の表面と同じ直径の球面の一部を構成する形状に形成されている。この上面部351aには、外径の約1/2の直径に形成されている円形の装飾が施されている。上面部351a(筒状部351b)の外径(直径)は、演出操作部カバーユニット310の直径の約5/8である。筒状部351bの長さ(高さ)は、上面部351aの直径の約5/8である。係止部351cは、筒状部の351bの周方向へ等間隔に四つ設けられている。係止部351cは、ボタンベース354に係止される。因みに、本実施形態のボタン本体351は、直径が約127mmである。
接触検知体352は、外周が円形で、外周から一定の幅の内側が上方へ膨出した皿状に形成されている。接触検知体352は、ボタン本体351の上面部351aにおける円形の装飾の下方の部位で、上方へ斜めに膨出しその内側が平坦に形成されている。これにより、接触検知体352がボタン本体351の装飾の一部のように見えるようになっている。接触検知体352は、外周縁の左右両端と後端から下方へ延出した平板状の下方延出片352aを有している。接触検知体352は、ボタン本体351の上面部351aの下面に取付けられている。接触検知体352は、パンチングメタルにより形成されている。接触検知体352は、パンチングメタルの複数の孔により、全体の面積に対する静電容量が抑制されており、誤検知が防止されている。また、接触検知体352をパンチングメタルとしているため、下方に設けられているボタン中装飾基板364のLED364aからの光を上方へ透過させることができ、ボタン本体351の上面部351aの中央部分を良好な状態で発光装飾させることができる。
接触検知体352は、接触検知センサ本体358における接続コネクタの外部電極端子に接続されている。これにより、接触検知体352が静電容量を検知するためのセンサ電極として機能することができ、ボタン本体351の上面や側面への被検知対象(遊技者の手)接触や接近を検知することができる。つまり、接触検知体352と接触検知センサ本体358とで、ボタン本体351を接触操作部302として機能させることができる。
ボタンスリーブ353は、上下に延びた筒状のスリーブ本体353aと、スリーブ本体353aの下端から外方へ延出している円環状のフランジ部353bと、を有している。ボタンスリーブ353は、全体が透明に形成されている。スリーブ本体353aは、外径がボタン本体351の内径の約4/7であり、長さがボタン本体351の筒状部351bの長さと略同じである。ボタンスリーブ353は、フランジ部353bを通して、ボタン外装飾基板355の複数のLED355aからの光を上方へ透過させることができる。
ボタンベース354は、ボタン本体351の外径と略同じ直径の円盤状であり、ボタン本体351の開放されている下端側を閉鎖するようにボタン本体351の下端に取付けられている。ボタンベース354は、中心に対して対称となる部位で上下に貫通している一対のガイド孔354aと、中心において上下に貫通している中央孔354bと、中央孔の内面から中心へ向かって突出している一対の案内ピン354cと、を備えている。一対のガイド孔354aは、夫々演出操作部昇降機構360のガイドシャフト362が摺動可能に挿入される。中央孔354bは、昇降カム部材371が通過可能な大きさの内径に形成されている。一対の案内ピン354cは、同一軸芯上で互いに対向していると共に、軸芯周りに回転可能に取付けられている。
ボタンベース354は、下方へ延出しており、演出操作部昇降機構360の押圧検知センサ373により検知される平板状の検知片354dを、更に有している。ボタンベース354は、ボタン本体351の係止部351cが外周面に係止される。ボタンベース354は、一対のガイド孔354aに一対のガイドシャフト362が挿通されることで、上下方向へ昇降可能に案内される。また、ボタンベース354は、一対の案内ピン354cが、昇降カム部材371のカム部371aに案内されることで、上下方向へ移動させられる。ボタンベース354は、下面に、演出操作部昇降機構360の一対の昇降バネ365の上端が当接しており、一対の昇降バネ365により上方へ付勢されている。
ボタン外装飾基板355は、上面に複数のLED355aが実装されている。複数のLED355aは、同心円の二重の円周上に列設されている。詳述すると、複数のLED355aは、ボタンスリーブ353のスリーブ本体353aよりもやや外側の部位と、フランジ部353bの幅の中央付近の部位と、に設けられている。ボタン外装飾基板355のLED355aを適宜発光させることで、ボタン本体351の上面における接触検知体352よりも外側の部位と、ボタン本体351の側面(周面)とを発光装飾させることができる。
振動モータ356は、回転軸に偏芯した錘が取付けられており、錘を回転させることで振動を発生させることができるものである。振動モータ356は、回転軸が左右方向へ延びるように配置されている。換言すると、振動モータ356は、演出操作部301の進退方向に対して直交する方向へ回転軸が延びるように配置されている。また、振動モータ356は、演出操作部301(演出操作部ユニット350)を上下方向へ案内する一対のガイドシャフト362を通る直線上の部位に設けられている。これにより、振動モータ356からの振動を演出操作部301へ良好に伝達させることができる。また、振動モータ356による振動により、一対のガイド孔354a(一対のガイドシャフト362)への影響を軽減させることができる。
接触検知センサ本体358は、静電容量センサである。接触検知センサ本体358は、詳細な図示は省略するが、サージ保護回路、発信回路、検波平滑回路、及び比較回路等を有したセンサICと、出力回路と、センサICや出力回路に電力を供給する定電圧回路と、センサ電極と、接続コネクタと、を有している。接触検知センサ本体358は、内部に有しているセンサ電極の静電容量を検知することができる。また、接触検知センサ本体358の接続コネクタは、センサ電極と接続されている外部電極端子を有しており、当該外部電極端子が接触検知体352に接続されている。つまり、接触検知センサ本体358は、接触検知体352を外部のセンサ電極として機能させることができるものである。接触検知センサ本体358は、センサ電極で静電容量を検知するとともに、外部抵抗で設定される所定の静電容量を越えたときにON信号を出力するものである。なお、本実施形態では、所定の静電容量を超えたときにON信号を出力するものであるが、静電容量の大小に応じて複数段階の信号を出力するものであっても良い。
本実施形態の演出操作部ユニット350は、ボタン本体351の上面部351aの下面に、接触検知センサ本体358により静電容量を検知するためのセンサ電極として機能させられる接触検知体352が設けられているため、接触検知体352を介してボタン本体351の上面への被検知対象(遊技者の手)接触や接近を検知することができる。また、演出操作部ユニット350の接触検知体352は、下方へ延出している複数の下方延出片352aを有しているため、演出操作部ユニット350を上方へ突出させた状態で、ボタン本体351の側面への被検知対象(遊技者の手)接触や接近を検知することができる。このようなことから、演出操作部ユニット350は、接触検知体352と接触検知センサ本体358とで、ボタン本体351を接触操作部302として機能させることができる。
この演出操作部ユニット350は、演出操作部昇降機構360により上下方向へ昇降可能に支持されている。演出操作部ユニット350は、最も下方へ移動した状態(通常の状態)では、ボタン本体351の上面部351aが、演出操作部カバーユニット310のユニット上カバー312の上面と一致しており、演出操作ユニット300が一つの球体に見えるようになっている。そして、演出操作部ユニット350を、演出操作部昇降機構360により通常の状態から上方へ移動させた状態では、ボタン本体351の上面部351aがユニット上カバー312の上面よりも上方へ突出した状態となり、昇降バネ365の付勢力に抗して下方へ押圧することで、押圧操作部303として機能することができる。
詳述すると、演出操作部ユニット350は、最も下方へ移動した状態(通常の状態)では、押圧してもこれ以上下方へ移動することはなく、押圧操作を行うことができない状態となっている。この通常の状態では、ボタンベース354の検知片354dが、演出操作部昇降機構360の押圧検知センサ373により検知されている。そして、演出操作部昇降機構360により演出操作部ユニット350を通常の状態よりも上方へ移動させた状態にすると、ボタンベース354の検知片354dが押圧検知センサ373から離れ、非検知の状態となる。そして、演出操作部ユニット350の上面を下方へ押圧し、昇降バネ365の付勢力に抗して演出操作部ユニット350を下方の移動端まで下降させると、ボタンベース354の検知片354dが押圧検知センサ373により検知される。これにより、演出操作部ユニット350(押圧操作部303)の押圧操作が検知される。
また、演出操作部ユニット350は、パンチングメタルからなる接触検知体352の上方をボタン本体351で覆っているため、接触操作部302を操作する際に、滑らかな球状のボタン本体351の上面に触れることとなり、複数の孔による凹凸を有したパンチングメタルの表面を遊技者が直接触れることはなく、遊技者に対して接触操作部302を滑らかに操作させることができる。また、接触検知体352をボタン本体351で覆っているため、ボタン本体351の表面(上面)に、微細な凹凸や複数の筋等を形成することで、接触操作部302に対して任意の触感を付与させることが可能となり、接触操作部302に対する設計自由度を高めることができ、より遊技者を楽しませられるパチンコ機1を提供することができる。
なお、上記では、ボタン本体351を透明なものとしたが、これに限定するものではなく、ボタン本体351を通して下方側が視認し難い、不透明、又は、半透明なものとしても良い。これにより、ボタン本体351を通してパンチングメタルからなる接触検知体352が見え辛くなるため、演出操作部ユニット350の見栄えを良くすることができる。また、ボタン本体351を不透明なものとした場合、透光性を有するようにすることが望ましい。これにより、下方に設けられているボタン外装飾基板355のLED355aやボタン中装飾基板364のLED364a等からの光により、ボタン本体351を発光装飾させることができ、ボタン本体351の発光演出により遊技者を楽しませることができる。
[3-5e-5.演出操作部昇降機構]
演出操作ユニット300における演出操作部昇降機構360について、主に図53乃至図56等を参照して詳細に説明する。演出操作部昇降機構360は、操作部ベース315に取付けられており、演出操作部ユニット350を昇降させることができるものである。演出操作部昇降機構360は、演出操作部ユニット350の下方で操作部ベース315の本体部315a内に取付けられており外周が略円形状の昇降機構ベース361と、昇降機構ベース361の中心軸を対称に配置されており下端が操作部ベース315の本体部315aの底壁に取付けられていると共に上端が操作部ベース315及びボタンベース354を貫通して上方へ延出している円柱状の一対のガイドシャフト362と、一対のガイドシャフト362の上端同士を連結しており外周がボタンスリーブ353の内径よりも小さい円盤状の上部ベース363と、上部ベース363の上面に取付けられており上方へ光を照射可能な複数のLED364aが実装されているボタン中装飾基板364と、を備えている。
また、演出操作部昇降機構360は、一対のガイドシャフト362が夫々挿通されておりボタンベース354を上方へ付勢している一対の昇降バネ365と、昇降機構ベース361及びボタンベース354の中心において上下に貫通しており下端が本体部315aの底壁に取付けられていると共に上端が上部ベース363に取付けられている中央シャフト366と、を備えている。
更に、演出操作部昇降機構360は、昇降機構ベース361の下面に回転軸が上方へ突出するように取付けられている操作ボタン昇降駆動モータ367と、操作ボタン昇降駆動モータ367の回転軸に取付けられている平歯車状の昇降駆動ギア368と、昇降駆動ギア368と噛合しており昇降機構ベース361の上側に回転可能に取付けられている平歯車状の従動ギア369と、従動ギア369により回転させられ中央シャフト366が挿通されて回転可能に取付けられている昇降カム駆動ギア部材370と、を備えている。
また、演出操作部昇降機構360は、昇降カム駆動ギア部材370と下端が連結されていると共に中央シャフト366が挿通されて回転可能に取付けられており回転することでボタンベース354を昇降させる昇降カム部材371と、昇降駆動ギア368、従動ギア369、及び昇降カム駆動ギア部材370を上方から覆うように昇降機構ベース361の上側に取付けられている円盤状のギアカバー372と、を備えている。
また、演出操作部昇降機構360は、昇降機構ベース361に取付けられており押圧操作部303の押圧操作を検知する押圧検知センサ373と、昇降機構ベース361に取付けられており昇降カム駆動ギア部材370(昇降カム部材371)の回転位置を検知することで演出操作部ユニット350の昇降を検知する昇降検知センサ374と、昇降機構ベース361に取付けられており突出力調整機構380の昇降バネ下保持部材385の昇降を検知することで演出操作部ユニット350の突出力を検知する突出力検知センサ375と、を備えている。
昇降機構ベース361は、円盤状に形成されているベース本体361aと、ベース本体361aから下方へ突出している複数の脚部361bと、ベース本体361aを貫通しており一対のガイドシャフト362と共に昇降バネ365が通過可能な一対の貫通孔361cと、を備えている。昇降機構ベース361のベース本体361aは、外径が、操作部ベース315における本体部315aの内周径よりも若干小さい大きさに形成されている。ベース本体361aには、従動ギア369、昇降カム駆動ギア部材370、ギアカバー372、押圧検知センサ373、及び突出力検知センサ375が、上面に取付けられている。また、ベース本体361aには、操作ボタン昇降駆動モータ367、昇降検知センサ374、及び突出力調整駆動モータ381が、下面に取付けられている。昇降機構ベース361は、脚部361bの下端が操作部ベース315における本体部315aの底壁に取付けられる。これにより、操作部ベース315の本体部315aの底壁と昇降機構ベース361のベース本体361aとの間に、突出力調整機構380が配置される空間が形成されている。一対の貫通孔361cは、昇降機構ベース361のベース本体361aにおいて、中心から前方及び後方へ、ベース本体361aの直径の半分の距離の位置に夫々設けられている。
一対のガイドシャフト362は、昇降機構ベース361のベース本体361aにおいて、中心から前方及び後方へ、ベース本体361aの直径の半分の距離の位置に設けられている一対の貫通孔361cを貫通している。中央シャフト366は、昇降機構ベース361のベース本体361aの中心を貫通している。一対のガイドシャフト362及び中央シャフト366は、夫々の下端が操作部ベース315における本体部315aの底壁に取付けられていると共に、夫々の上端が上部ベース363に取付けられている。一対のガイドシャフト362及び中央シャフト366は、金属棒によって形成されている。
上部ベース363は、外径が昇降機構ベース361のベース本体361aの外径の約1/2の大きさに形成されている。上部ベース363は、下方へ突出している下突部を有している。上部ベース363は、下突部をギアカバー372の上突部に当接させることにより、上部ベース363と昇降機構ベース361との間に、昇降カム部材371を収容可能な空間を形成することができる。
ボタン中装飾基板364は、上面に実装されている複数のLED364aがフルカラーLEDとされている。ボタン中装飾基板364は、複数のLED364aを適宜発光させることで、ボタン本体351の上面の中央部分を発光装飾させることができる。
一対の昇降バネ365は、コイルスプリングとされており、夫々においてガイドシャフト362が挿通されている。一対の昇降バネ365は、下端が突出力調整機構380の昇降バネ下保持部材385に当接していると共に、上端がボタンベース354に当接している。
昇降カム駆動ギア部材370は、従動ギア369と噛合する平歯車状のギア部370aと、ギア部370aから上方へ突出しており昇降カム部材371の下端が連結される連結部370bと、ギア部370aから下方へ筒状に突出していると共に対向している二箇所が切欠かれており昇降検知センサ374により検知される昇降検知片370cと、を備えている。昇降カム駆動ギア部材370は、ギア部370aの中心に中央シャフト366が挿入されることで、回転可能に取付けられる。
昇降カム部材371は、円柱状に形成されており、中心に中央シャフト366が挿通されることで、回転可能に取付けられる。昇降カム部材371は、ギアカバー372を貫通しており、上部ベース363と昇降機構ベース361との間に設けられている。昇降カム部材371は、円柱状の外周面において周方向へ180度離間しており、外方へ突出している一対のカム部371aを備えている。一対のカム部371aは、ボタンベース354の案内ピン354cを案内するものである。
カム部371aは、下端付近において軸芯に対して直角方向へ延びている第一カム371bと、第一カム371bの中間で上方へ窪んでいる係止部371cと、第一カム371bの一方の端部から軸芯と平行に上方へ延びている第二カム371dと、第一カム371bの第二カム371dとは反対側の端部から螺旋状に上方へ延びている第三カム371eと、を備えている(図55等を参照)。第二カム371dと第三カム371eは、同じ高さまで上方へ延びており、隣接するカム部371a同士の間では、ボタンベース354の案内ピン354cの直径よりも小さい距離で離間している。
また、昇降カム部材371は、下端に昇降カム駆動ギア部材370の連結部370bと連結する被連結部371fを備えている。
昇降カム部材371は、カム部371aの第二カム371dが、昇降カム部材371の平面視において反時計回りの方向へ回転させた時に、第一カム371bの後端側から上方へ延出するように形成されている。昇降カム部材371は、回転することで、カム部371aによりボタンベース354の案内ピン354cを案内することができ、昇降バネ365により上方へ付勢されているボタンベース354(演出操作部ユニット350)を昇降させることができる。
ギアカバー372は、昇降バネ365及び昇降カム部材371が通過可能な貫通孔を有している。また、ギアカバー372は、上部ベース363の下突部と対面する部位に、上方へ突出している上突部を有している。ギアカバー372は、上突部を上部ベース363の下突部の下端に当接させることにより、上部ベース363と昇降機構ベース361との間に、昇降カム部材371を収容可能な空間を形成することができる。
押圧検知センサ373は、演出操作部ユニット350におけるボタンベース354の検知片354dを検知することで、演出操作部ユニット350(押圧操作部303)の押圧操作を検知するものである。押圧検知センサ373は、演出操作部ユニット350が最も下方へ移動した状態(通常の状態)では、ボタンベース354の検知片354dを常時検知している。この押圧検知センサ373は、演出操作部昇降機構360により演出操作部ユニット350を通常の状態よりも上方へ移動させると、ボタンベース354の検知片354dが離れるため、非検知の状態となる。そして、押圧検知センサ373は、演出操作部ユニット350の上面が下方へ押圧されて、昇降バネ365の付勢力に抗して演出操作部ユニット350が下方の移動端まで下降させると、ボタンベース354の検知片354dを検知し、演出操作部ユニット350(押圧操作部303)の押圧操作を検知することができる。
昇降検知センサ374は、昇降カム駆動ギア部材370の昇降検知片370cを検知することで、昇降カム駆動ギア部材370の連結部370bに連結されている被連結部371fを介して、昇降カム部材371の回転位置を検知している。
突出力検知センサ375は、突出力調整機構380における昇降バネ下保持部材385の検知片385dを検知するものである。
演出操作部昇降機構360は、前後に並んだ一対のガイドシャフト362によりボタンベース354を介して演出操作部ユニット350を昇降可能に支持することができると共に、一対の昇降バネ365によりボタンベース354を介して演出操作部ユニット350を上方へ付勢することができる。また、演出操作部昇降機構360は、操作ボタン昇降駆動モータ367により昇降カム部材371を回転させることで、演出操作部ユニット350(演出操作部301)を、演出操作部カバーユニット310に対して昇降させることができる。また、演出操作部昇降機構360は、ボタン中装飾基板364に実装されている複数のLED364aを適宜発光させることで、ボタン本体351の上面の中央部分を発光装飾させることができる。
演出操作部昇降機構360は、通常の状態では、昇降カム部材371の下端側に設けられている係止部371cに、ボタンベース354の案内ピン354cが係止されている(図55(a)を参照)。この通常の状態では、ボタンベース354を介して演出操作部ユニット350が下方への移動端に位置しており、演出操作部ユニット350(押圧操作部303)を下方へ押圧しても、演出操作部ユニット350は下方へ移動することはない。従って、通常の状態では、押圧操作部303の押圧操作が検知されない。また、通常の状態では、演出操作部カバーユニット310におけるユニット上カバー312の表面(上面)と、演出操作部ユニット350におけるボタン本体351の上面とが、一致しており、演出操作部カバーユニット310とボタン本体351とで一つの球体を形成している。
通常の状態(演出操作部ユニット350が下降位置の状態)で、操作ボタン昇降駆動モータ367により昇降駆動ギア368を平面視において反時計回りの方向へ回転させると、昇降駆動ギア368と噛合している従動ギア369を介して昇降カム駆動ギア部材370が平面視反時計回りの方向へ回転し、昇降カム駆動ギア部材370と連結されている昇降カム部材371も同じ方向へ回転することとなる。この昇降カム部材371が反時計回りの方向へ回転すると、図55(a)において正面に見えているカム部371aが右方へ移動することとなり、ボタンベース354の案内ピン354cが、係止部371cから第一カム371bにおける係止部371cの左方の部位へ転動すると共に、案内ピン354cを介してボタンベース354が昇降バネ365の付勢力に抗して僅かに下方へ移動する。
そして、昇降カム部材371の回転に伴って、第一カム371bに沿って相対的に左方へ転動する案内ピン354cが、第一カム371bの左端から第二カム371d側へ位置すると、第二カム371dが第一カム371bに対して垂直に上方へ延びていることから、昇降バネ365の付勢力により案内ピン354cが第二カム371dに沿って上方へ移動することとなり、案内ピン354cと一緒にボタンベース354が上昇して、演出操作部ユニット350が上昇位置の状態となる。この状態では、押圧検知センサ373から検知片354dが離れるため、押圧検知センサ373が非検知の状態となっている。
なお、昇降バネ365の下端が当接している突出力調整機構380の昇降バネ下保持部材385は、詳細は後述するが、突出力調整駆動モータ381により上下方向の様々な位置に移動させることができる。そして、昇降バネ下保持部材385の上下方向の位置に応じて、昇降バネ365の圧縮量を変化させることができるため、昇降バネ365の圧縮量に応じた突出力で演出操作部ユニット350を上昇位置へ突出させることができる。
演出操作部ユニット350が上昇位置の状態では、図55(b)に示すように、ボタンベース354の案内ピン354cが、一方のカム部371aの第二カム371dと残りのカム部371aの第三カム371eとに接した状態となっている。この状態で、操作ボタン昇降駆動モータ367の駆動が一旦停止される。
演出操作部ユニット350が上昇位置の状態では、ボタンベース354の上面が上部ベース363の下面に当接しており、ボタンベース354のこれ以上の上方への移動が規制されている。また、演出操作部ユニット350が上昇位置の状態では、演出操作部ユニット350(演出操作部301)全体が上方へ移動していると共に、ボタン本体351の上面部351aがユニット上カバー312の上面よりも上方へ突出している。
この上昇位置の状態で、演出操作部ユニット350のボタン本体351(押圧操作部303)を、昇降バネ365の付勢力よりも強い力で下方へ押圧した場合、演出操作部ユニット350が昇降バネ365の付勢力に抗して下方へ移動し、ボタンベース354がギアカバー372に当接することとなる。ボタンベース354がギアカバー372に当接することで、ボタンベース354が下降位置の状態となり、ボタンベース354と共に演出操作部ユニット350(押圧操作部303)も下降位置の状態となる。
このように、ボタンベース354がギアカバー372に当接すると、ボタンベース354から下方へ突出している検知片354dが、押圧検知センサ373に検知された状態となり、演出操作部ユニットのボタン本体351(押圧操作部303)の押圧が検知される。
演出操作部ユニット350(押圧操作部303)を、上昇位置から下降位置へ戻すには、操作ボタン昇降駆動モータ367により、昇降カム部材371を平面視反時計回りの方向へ回転させると、図55(b)において、ボタンベース354の案内ピン354cの左上と当接している第三カム371eが、右方(案内ピン354cの方向)へ移動することとなるため、第三カム371eによって案内ピン354cが下方へ押圧され、案内ピン354cを介してボタンベース354が昇降バネ365の付勢力に抗して下方へ移動することとなる。
なお、演出操作部ユニット350を下降位置へ戻す際に、突出力調整機構380の突出力調整駆動モータ381により昇降バネ下保持部材385を下方へ移動させて、昇降バネ365の圧縮量を小さくした状態とする(図56を参照)。これにより、演出操作部ユニット350を上方へ付勢している昇降バネ365の付勢力が弱くなるため、ボタンベース354の案内ピン354cを介して昇降カム部材371の第三カム371eに作用する力も弱くなり、昇降カム部材371を回転させる操作ボタン昇降駆動モータ367にかかる負荷を軽減させることができ、操作ボタン昇降駆動モータ367の破損(故障)を低減させることができる。また、操作ボタン昇降駆動モータ367として、トルクの低い安価なものを用いることができる。
そして、昇降カム部材371の回転に伴って案内ピン354cが第三カム371eの下端から第一カム371b側へ移動すると、ボタンベース354の下方への移動が停止し、案内ピン354cが第一カム371bに沿って転動する。その後、案内ピン354cが第一カム371bの途中の係止部371cの位置に到達すると、昇降バネ365の付勢力により案内ピン354cが上方へ窪んだ係止部371c内に挿入されると共に、操作ボタン昇降駆動モータ367による昇降カム部材371の回転を停止させることで、演出操作部ユニット350が元の下降位置の状態となる。
なお、上記では、演出操作部昇降機構360において、操作ボタン昇降駆動モータ367により昇降カム部材371を反時計回りの方向へ回転させることにより、ボタンベース354の案内ピン354cを、第一カム371b(係止部371c)から第二カム371dへ移動させて、ボタンベース354(ボタン本体351)を下降位置から上昇位置へ一気に突出させる例を説明したが、ボタンベース354の案内ピン354cが昇降カム部材371の係止部371cに係止されてボタン本体351(演出操作部ユニット350)が下降位置に移動している通常の状態において、操作ボタン昇降駆動モータ367により昇降カム部材371を平面視において時計回りの方向へ回転させるようにしても良い。因みに、本実施形態における演出操作部昇降機構360によるボタン本体351(演出操作部ユニット350)の昇降距離は、約40mmである。
通常の状態で昇降カム部材371を時計周りの方向へ回転させると、案内ピン354cが第一カム371bから第三カム371eへ移動し、昇降バネ365の付勢力により案内ピン354cが第三カム371eに沿って上方へ移動することとなる。そして、案内ピン354cが第三カム371eの途中の位置の時に、昇降カム部材371の回転を停止させると、ボタン本体351を下降位置と上昇位置との間の任意の位置で上方への突出を停止させることができる。そして、ボタン本体351を下降位置よりも上方の位置へ突出させることで、昇降バネ365の付勢力に抗してボタン本体351を下方へ押圧することが可能となり、ボタン本体351を押圧操作部303として機能させることができる。
なお、第三カム371eによりボタン本体351を上方へ突出させる際には、突出力調整機構380の昇降バネ下保持部材385を下方へ移動させて、昇降バネ365の付勢力を弱くしておくことが望ましい。これにより、昇降カム部材371(操作ボタン昇降駆動モータ367)の回転にかかる負荷を軽減させることができると共に、ボタン本体351の押圧操作の操作感を軽くすることができる。
このように、昇降カム部材371の回転位置に応じて、ボタン本体351(演出操作部ユニット350)の突出量を変化させることができるため、遊技状態に応じて(例えば、第一下始動口2003や第一上始動口2004や第二始動口2005への遊技球Bの受入れにより抽選される特別図柄の抽選結果に応じて)、ボタン本体351の突出量を異ならせることで、遊技に対する期待度を遊技者に示唆させることができる。
なお、昇降カム部材371の第三カム371eの途中に、案内ピン354cを係止可能な浅い凹部を少なくとも一つ設けるようにしても良い。これにより、同じ突出量の位置へ安定してボタン本体351(演出操作部ユニット350)を突出させることができ、突出量のバラツキを防止することができる。また、第三カム371eの途中の少なくとも一か所に凹部を設けるようにした場合、凹部に案内ピン354cが係止されることで、操作ボタン昇降駆動モータ367により昇降カム部材371を回転停止させ続ける必要が無く、操作ボタン昇降駆動モータ367にかかる負荷を軽減させることができる。
[3-5e-6.突出力調整機構]
演出操作ユニット300における突出力調整機構380について、主に図53乃至図56等を参照して説明する。突出力調整機構380は、演出操作部ユニット350を上方へ付勢している昇降バネ365の圧縮量を変化させることで、演出操作部ユニット350(押圧操作部303)が上方へ突出する勢い(突出力)を変化させることができるものである。突出力調整機構380は、操作部ベース315における本体部315aの底壁と、昇降機構ベース361のベース本体361aとの間に設けられている。
突出力調整機構380は、昇降機構ベース361のベース本体361aの下面に取付けられている突出力調整駆動モータ381と、突出力調整駆動モータ381の回転軸に取付けられている平歯車状のピニオンギア382と、ピニオンギア382と噛合しておりベース本体361aの下面に回転可能に取付けられている伝達ギア383と、伝達ギア383と噛合している平歯車状のギア部384a、及びギア部384aから下方へ円柱状に延出しており外周にスパイラル状の溝が形成されているスクリュー部384bを有しており、中央シャフト366が挿通されて回転可能に支持されている調整スクリュー384と、調整スクリュー384のスクリュー部384bと噛合しており一対のガイドシャフト362が貫通していると共に一対の昇降バネ365の下端が当接している昇降バネ下保持部材385と、を備えている。
突出力調整駆動モータ381は、昇降機構ベース361のベース本体361aの下面との間に隙間が形成されるように、ベース本体361aの下面に取付けられている。突出力調整駆動モータ381は、ベース本体361aとの間の隙間に回転軸が突出している。
調整スクリュー384は、上下が、操作部ベース315における本体部315aの底壁から、昇降機構ベース361のベース本体361aまでに亘る長さに形成されている。調整スクリュー384のスクリュー部384bは、ギア部384aよりも大きい直径の円柱状に形成されている。
昇降バネ下保持部材385は、前後に延びている本体部385aと、本体部385aの中央で上下に貫通しておりスクリュー部384bと螺合している螺合孔385bと、本体部385aの前後両端に設けられており昇降バネ365の下端を収容可能な下方へ凹んだバネ保持凹部385cと、本体部385aの前端から上方へ延出している平板状の検知片385dと、を有している。昇降バネ下保持部材385は、一対のバネ保持凹部385cの中央において、ガイドシャフト362が夫々貫通している。検知片385dは、演出操作部昇降機構360の突出力検知センサ375により検知される。
突出力調整機構380は、突出力調整駆動モータ381によりピニオンギア382を回転させると、伝達ギア383及びギア部384aを介して調整スクリュー384を中央シャフト366の周りに回転させることができる。そして、突出力調整機構380は、突出力調整駆動モータ381により調整スクリュー384を回転させることで、スクリュー部384bと噛合している螺合孔385bにより昇降バネ下保持部材385を上下方向へ移動させることができる。
突出力調整機構380は、昇降バネ下保持部材385を上方へ移動させると、バネ保持凹部385cに保持されている昇降バネ365の下端が上方へ移動することとなり、昇降バネ365の圧縮量が大きくなる。一方、昇降バネ下保持部材385を下方へ移動させると、バネ保持凹部385cに保持されている昇降バネ365の下端が下方へ移動することとなり、昇降バネ365の圧縮量が小さくなる(図56を参照)。つまり、昇降バネ下保持部材385を上方へ移動させると、昇降バネ365による演出操作部ユニット350を上方へ付勢する付勢力を大きくすることができ、昇降バネ下保持部材385を下方へ移動させると、昇降バネ365による演出操作部ユニット350を上方へ付勢する付勢力を小さくすることができる。これにより、突出力調整機構380によって、演出操作部ユニット350の上方への突出力を調整することができる。
昇降バネ下保持部材385の検知片385dは、昇降バネ下保持部材385を最も上昇させた時に、突出力検知センサ375により検知される。つまり、昇降バネ365の圧縮量が最も大きくなる状態の時に、検知片385dが突出力検知センサ375により検知される。これにより、突出力調整駆動モータ381により昇降バネ下保持部材385を上方へ移動させている時に、突出力検知センサ375が検知片385dを検知すると、突出力調整駆動モータ381による昇降バネ下保持部材385の上方への移動を停止させるようにすることで、昇降バネ365のこれ以上の圧縮を防止することができ、突出力調整機構380の破損を防止することができる。
また、突出力調整機構380は、上述したように、演出操作部ユニット350の突出力を適宜調整することができるため、演出操作部ユニット350が下降位置の状態で、接触検知体352によりボタン本体351への被検知対象(例えば、遊技者の手指等)の接触又は接近を検知して、演出操作部昇降機構360により演出操作部ユニット350を突出させて被検知対象に当接させるようにした時に、昇降バネ下保持部材385の上下方向の位置を適宜選択してボタン本体351の突出力を異ならせるようにしても良い。これにより、ボタン本体351が上方へ突出した時に、遊技者の手指等にかかる強さを異ならせることができるため、ボタン本体351が強く当接すると、遊技者に対して何か良いことがあるのではないかと思わせることができ、遊技者の遊技に対する期待感を高めさせることができる。従って、突出力調整機構380によれば、遊技状態に応じて(例えば、第一下始動口2003や第一上始動口2004や第二始動口2005への遊技球Bの受入れにより抽選される特別図柄の抽選結果に応じて)、ボタン本体351の突出力を強くしたり弱くしたりすることにより、遊技に対する期待度を遊技者に示唆させることができる。
ところで、バネの付勢力を変化させる方法として、バネに捩れを加えることにより付勢力を変化させることが考えられる。しかしながら、演出操作部ユニット350を突出させるためには圧縮されたバネ(圧縮コイルバネ)を用いる必要があり、圧縮コイルバネに捩れを加えて付勢力を変化させるようにすると、本来の使用とは異なる無理な応力が圧縮コイルバネに作用することとなり、内部組織が早期に劣化して破損してしまう恐れがある。これに対して、本実施形態の突出力調整機構380では、昇降バネ下保持部材385の上下方向への移動により昇降バネ365の圧縮量を変化させることで、演出操作部ユニット350の突出力(付勢力)を調整するようにしているため、昇降バネ365に無理な応力が作用することはなく、昇降バネ365が早期に劣化してしまうことを低減させることができ、演出操作部ユニット350を長期に亘って安定的に突出させることができる。
[3-5e-7.演出操作ユニットの作用]
次に、演出操作ユニット300の作用について、主に図57及び図58等を参照して詳細に説明する。図57は、演出操作ユニットを押圧操作部の押圧方向から見た平面図において演出操作部外周装飾基板、ボタン外装飾基板、及びボタン内装飾基板の位置関係を示す説明図である。図58(a)は通常の状態で示す皿ユニットの正面図であり、(b)は演出操作部ユニットが上昇位置の時の皿ユニットの正面図である。演出操作ユニット300は、全体が球状に形成されており、上面に遊技者が操作可能な演出操作部301を備えている。演出操作部301は、遊技者の手等の接触や接近による操作が可能な接触操作部302と、押圧操作が可能な押圧操作部303とで構成されている。接触操作部302は、押圧操作部303(ボタン本体351)の上部に設けられている。
演出操作ユニット300は、上方へ突出可能な押圧操作部303(演出操作部ユニット350)の突出方向が、鉛直方向に対して上方が前方へ位置するように傾斜した状態で皿ユニット200に組立てられている。つまり、演出操作部301の中央が、球状の演出操作ユニット300の頂点よりも前方に位置している。これにより、本パチンコ機1の前方に着座した遊技者から、演出操作部301が見え易くなっている。
演出操作ユニット300は、通常の状態では、押圧操作部303(演出操作部ユニット350)が下降位置の状態となっており、演出操作部ユニット350のボタン本体351の湾曲している上面が、演出操作部カバーユニット310の球面状の表面と一致している。また、通常の状態では、押圧操作部303を下方へ押圧しても、押圧操作部303(演出操作部ユニット350)が下方へ移動することはない。従って、通常の状態では、遊技者に対して演出操作ユニット300が単なる球状の装飾体のように見え、操作可能なものであることを認識させ難くしている。
演出操作ユニット300は、図57に示すように、押圧操作部303(演出操作部ユニット350)の外周を囲んでいるユニット上カバー312の下方に演出操作部外周装飾基板320が配置されていると共に、押圧操作部303の外縁付近の内側に円環状のボタン外装飾基板355と、更にその内側にボタン中装飾基板364とが配置されている。演出操作ユニット300は、ボタン中装飾基板364を中心にして、ボタン外装飾基板355、演出操作部外周装飾基板320の順に、外方へ配置されている。なお、ボタン中装飾基板364とボタン外装飾基板355の内側のLED355aは、接触検知体352の下方に配置されているが、接触検知体352がパンチングメタルにより形成されていることで透光性を有しているため、それらからの光を上方(遊技者側)へ良好に透過させることができる。
演出操作ユニット300は、演出操作部外周装飾基板320のLED320aにより、環状のユニット上カバー312を発光装飾させることができる。また、ボタン外装飾基板355のLED355aにより、ボタン本体351の上面の周縁付近と外周面とを発光装飾させることができる。更に、ボタン中装飾基板364のLED364aにより、ボタン本体351の上面の中央部分を発光装飾させることができる。
演出操作部外周装飾基板320の複数のLED320a、ボタン外装飾基板355の複数のLED355a、及びボタン中装飾基板364の複数のLED364aは、夫々において円周上に列設されているため、周方向へ順次発光させることで、押圧操作部303の中央を中心にして光が回転するような発光演出を遊技者に見せることができる。また、複数のLED320a、LED355a、及びLED364aは、同心円状に配置されているため、押圧操作部303の中央から外側へ光が広がるような発光演出や、外側から押圧操作部303の中央へ光が収束するような発光演出を遊技者に見せることができる。
演出操作ユニット300は、通常の状態では、図58(a)に示すように、押圧操作部303(演出操作部ユニット350)が、その上面をユニット上カバー312の表面と一致させた下降位置の状態となっている。この状態では、押圧操作部303の押圧操作が不能な状態となっている。一方、接触操作部302では、実行される遊技者参加型演出に応じて、接触操作を可能にすることができる。
押圧操作部303(演出操作部ユニット350)を突出させていない通常の状態での演出(遊技者参加型演出)としては、例えば、演出操作ユニット300の上面に触れるように促す演出画像を演出表示装置1600に表示したり、音声や効果音等を出力したりする。そして、接触検知体352によりボタン本体351への接触(又は接近)を検知したら、次の演出段階へ移行させる。なお、接触を検知した時に、ボタン外装飾基板355のLED355aやボタン中装飾基板364のLED364aの発光によりボタン本体351を発光装飾させることで、遊技者に対して接触操作が受付けられたことを認識させることができ、接触操作部302に対する操作感を付与させるようにしても良い。この際に、ボタン本体351の発光色や、発光輝度、発光パターン等により、遊技(例えば、「大当り」遊技のような遊技者が有利となる有利遊技状態の発生)に対する期待度を遊技者に示唆させるようにしても良い。
或いは、接触検知体352によりボタン本体351への接触(又は接近)を検知した時に、振動モータ356の駆動によりボタン本体351を振動させるようにしても良い。これにより、接触操作部302に対する操作感を付与することができ、遊技者に対して接触操作が受付けられたことを強く認識させることができる。なお、この際に、振動モータ356により強い振動を与えたり、弱い振動を与えたり、所定のリズムを有した振動を与えたりすることにより、遊技に対する期待度を遊技者に示唆させるようにしても良い。
また、通常の状態での演出(遊技者参加型演出)としては、演出操作ユニット300の上面に触れるように促す演出画像を演出表示装置1600に表示したり、音声や効果音等を出力したりした後に、接触検知体352によりボタン本体351の上面に対して遊技者(の手や指)の接触を検知したら、演出操作部昇降機構360によりボタン本体351(演出操作部ユニット350)を、昇降バネ365の付勢力により上方へ突出(ポップアップ)させる。詳述すると、通常の状態で、操作ボタン昇降駆動モータ367により、昇降カム部材371を平面視において反時計回りの方向へ回転させると、ボタンベース354の案内ピン354cがカム部371a(第一カム371b)から外れて、一対の昇降バネ365の付勢力により、ボタンベース354と共に演出操作部ユニット350(ボタン本体351、押圧操作部303)が勢いよく上方へ突出して上昇位置の状態となる(図55(b)を参照)。この上昇位置の状態では、ボタン本体351の上面がユニット上カバー312の上面よりも大きく上方に位置しており、ボタン本体351が上方へ突出している。そして、上記のようにボタン本体351が上方へ突出することにより、ボタン本体351に触れた手指が、ボタン本体351と共に上方へ押上げられるため、遊技者を大いに驚かせることができ、遊技者の関心を強く引付けさせることができる。
その後、ボタン本体351(押圧操作部303)を押圧操作させる演出へ移行し、遊技者に対して押圧操作部303の押圧操作を楽しませる。詳述すると、ボタン本体351(押圧操作部303)が上昇位置の状態で、ボタン本体351を昇降バネ365の付勢力に抗して下方へ押圧すると、ボタン本体351(演出操作部ユニット350)が下方へ移動し、ボタン本体351の上面がユニット上カバー312の上面と同一面上となると共に、ボタンベース354の検知片354dが押圧検知センサ373により検知される。これにより、ボタン本体351(押圧操作部303)の押圧操作が検知されることとなり、押圧操作を契機として演出を変化させて、遊技者参加型演出により遊技者を楽しませることができる。
なお、上記の演出の際に、突出力調整機構380により、ボタン本体351を突出させる突出力(勢い)を強くしたり弱くしたりすることで、突出力の強弱によって遊技に対する期待度を遊技者に示唆させるようにしても良い。また、ボタン本体351のポップアップ時や押圧操作時に、振動モータ356によりボタン本体351を振動させるようにしても良い。
演出操作部ユニット350を突出させる演出において、接触検知体352により、遊技者の手指等が、上方へ突出するボタン本体351の移動範囲内(突出範囲内)に接近したことを検知した時に、ボタン本体351(演出操作部ユニット350)を上方へ突出させるようにしても良い。これにより、遊技者の手指等に、ボタン本体351が当接して衝撃が与えられるため、遊技者をビックリさせることができ、遊技者の関心を強く引付けさせることができる。この場合でも、突出力調整機構380により、ボタン本体351が突出する突出力を強くしたり弱くしたりして、突出力の強弱により遊技に対する期待度を遊技者に示唆させるようにしても良い。
また、演出操作部ユニット350を突出させる演出において、接触検知体352により、遊技者の手指等が、上方へ突出するボタン本体351の突出範囲外で、突出したボタン本体351から所定距離の範囲内に接近したことを検知した時に、ボタン本体351(演出操作部ユニット350)を上方へ突出させるようにしても良い。これにより、遊技者の手指等に、ボタン本体351の突出により発生する風圧を当てることができるため、遊技者を驚かせることができ、遊技者の関心を強く引付けさせることができる。この場合でも、突出力調整機構380により、ボタン本体351が突出する突出力を強くしたり弱くしたりして、遊技者の手指等に当る風圧の強弱により遊技に対する期待度を遊技者に示唆させるようにしても良い。
更に、演出操作部ユニット350を突出させる演出として、接触検知体352による遊技者の手指等の検知に関わらず、ボタン本体351(演出操作部ユニット350)を上方へ突出させるようにしても良い。この際に、突出力調整機構380により、強い突出力でボタン本体351を突出させると、ボタン本体351が勢い良く突出して音(突出音)が発生するため、突出音により遊技者を驚かせることができる。また、突出力調整機構380により、弱い突出力でボタン本体351を突出させると、ボタン本体351が静かに突出することから、遊技者に対してボタン本体351の突出に気付かせ難くすることができ、いつの間にかボタン本体351が突出していることで遊技者を驚かせることができる。
演出操作部ユニット350(ボタン本体351)を突出させた後の演出としては、突出力調整機構380により昇降バネ365の付勢力を弱くして、ボタン本体351(押圧操作部303)を、一般的な押圧ボタンと同様の押圧操作させるような演出を実行するようにしても良い。或いは、突出力調整機構380により昇降バネ365の付勢力を強くして、遊技者に対して、強い力でボタン本体351を押圧させるような演出を実行するようにしても良い。
また、演出操作部ユニット350(ボタン本体351)を突出させた後の演出としては、突出しているボタン本体351に対して接触操作させるような演出を実行するようにしても良い。この際に、接触検知体352には、下方へ延出した下方延出片352aを有しているため、ボタン本体351の側面を接触操作させるようにしても良い。また、この際に、突出力調整機構380により昇降バネ365の付勢力を強くしておくことが望ましく、これにより、突出しているボタン本体351を動き難くすることができ、ボタン本体351(接触操作部302)の接触操作を行い易いものとすることができる。
なお、演出操作部ユニット350を突出させる演出として、上記では、演出操作部昇降機構360において、操作ボタン昇降駆動モータ367により昇降カム部材371を反時計回りの方向へ回転させることにより、ボタンベース354の案内ピン354cを、第一カム371b(係止部371c)から第二カム371dへ移動させて、ボタンベース354(ボタン本体351)を下降位置から上昇位置へ一気に突出させる例を示したが、これに限定するものではない。
例えば、ボタンベース354の案内ピン354cが昇降カム部材371の係止部371cに係止されてボタン本体351(演出操作部ユニット350)が下降位置に移動している通常の状態において、操作ボタン昇降駆動モータ367により昇降カム部材371を平面視において時計回りの方向へ回転させることにより、案内ピン354cを第一カム371bから第三カム371eへ移動させ、第三カム371eの途中で昇降カム部材371の回転を停止させて、ボタン本体351を下降位置と上昇位置との間の位置で上方への突出を停止させるようにしても良い。この際に、突出力調整機構380の昇降バネ下保持部材385を下方へ移動させて、昇降バネ365の付勢力を弱くしておく。
このように、昇降カム部材371の第三カム371eによりボタン本体351を途中まで突出させるようにした場合でも、ボタン本体351を押圧操作することができ、ボタン本体351を押圧操作部303として機能させて、遊技者参加型演出を遊技者に楽しませることができる。この場合、昇降カム部材371の回転位置に応じて、ボタン本体351の上方へ突出量を異ならせることができるため、ボタン本体351の突出量に応じて、遊技に対する期待度を示唆させることができ、遊技者を楽しませることができる。
更に、突出させた演出操作部ユニット350(ボタン本体351)を押圧操作させる演出として、演出操作部ユニット350を突出させた後に、昇降バネ下保持部材385を下方へ移動させて昇降バネ365の圧縮を最小の状態にする。これにより、昇降バネ365の付勢力が最弱の状態となっているため、軽い(弱い)力で演出操作部ユニット350を押圧操作することができ、押圧操作の操作性を高めて押圧操作を楽しませることができる。また、演出操作部ユニット350(ボタン本体351)を押圧操作させる演出として、抽選された特別図柄の抽選結果に応じて、昇降バネ下保持部材385を上下方向の適宜の位置にして昇降バネ365の付勢力を最強から最弱までの何れかの強さとするようにしても良い。これにより、遊技者に演出操作部ユニット350を強く押させたり弱く押させたりすることができるため、演出操作部ユニット350の操作力の違いにより遊技者を楽しませることができると共に、より多彩な演出を提示することができ、遊技者を飽きさせ難くすることができる。
また、演出操作ユニット300を用いた演出として、接触操作部302(ボタン本体351)への遊技者の手指等の接触に対して複数の接触段階(接近段階)で検知できるように、接触検知体352の静電容量に応じた複数段階の閾値を設け、各段階に応じて演出を変化させるようにしても良い。つまり、遊技者の手指等がボタン本体351(接触検知体352)へ接近するに従って、接触検知体352の静電容量が大きくなることに着目し、その静電容量の大小に対して複数の閾値を設けることで多段階に検知して、演出に活用するようにしても良い。具体的には、例えば、遊技者の手指等がボタン本体351から所定距離以上離れている段階、遊技者の手指等がボタン本体351から所定距離以内でボタン本体351に接触していない段階、遊技者の手指等がボタン本体351に接触している段階、等に分けて、夫々の段階に応じて演出を変化させることで、一つの接触検知センサ本体358でも多彩な演出を遊技者に提示することができ、遊技者を飽きさせ難くして興趣の低下を抑制させることができる。
なお、上記の実施形態では、演出操作ユニット300の通常の状態として、図55(a)に示すように、演出操作部ユニット350(ボタン本体351)を下降位置にすると共に、昇降バネ下保持部材385を上方へ移動させた状態を示したが、これに限定するものではなく、図56(a)に示すように、演出操作部ユニット350を下降位置にすると共に、昇降バネ下保持部材385を下方へ移動させた状態としても良い。これにより、通常の状態において、昇降バネ365が強く圧縮されていないため、昇降バネ365が早期に劣化(疲労)することを抑制させることができる。また、強く圧縮された昇降バネ365の付勢力により、ボタンベース354や昇降バネ下保持部材385が早期に劣化(疲労)することを抑制させることができる。
このように、本実施形態の演出操作ユニット300によれば、様々なパターンの遊技者参加型演出に用いることができるため、多彩な演出を遊技者に楽しませることができ、遊技者を飽きさせ難くして興趣の低下を抑制させることができる。
ところで、演出操作ユニット300は、球形状の演出操作部カバーユニット310の上部に、円環状(二つの円弧を合わせた)の演出操作部外周装飾基板320が設けられていると共に、演出操作部外周装飾基板320よりも内側において昇降する演出操作部ユニット350に接触検知センサ本体358が設けられている。また、演出操作部ユニット350のボタンスリーブ353の内部には、位置が固定されているボタン中装飾基板364が設けられている。この接触検知センサ本体358には、静電容量を検知するためのセンサ電極が設けられているため、演出操作部ユニット350を下降位置から上昇位置へ移動させると、接触検知センサ本体358(センサ電極)が演出操作部外周装飾基板320やボタン中装飾基板364に接近することとなり、演出操作部外周装飾基板320やボタン中装飾基板364の接近によりセンサ電極の静電容量が変化して接触検知センサ本体358が誤検知してしまう恐れがある。
そこで、演出操作部外周装飾基板320と接触検知センサ本体358との間、及び、ボタン中装飾基板364と接触検知センサ本体358との間に、グランド(GND)に接続された導電性を有するシールド(例えば、パンチングメタル、金属板、エキスパンドメタル、金網、金属線、金属箔、等)を設けるようにしても良い。これにより、演出操作部ユニット350を上下に移動させることで、接触検知センサ本体358と、演出操作部外周装飾基板320やボタン中装飾基板364との距離が変化しても、接触検知センサ本体358と、演出操作部外周装飾基板320やボタン中装飾基板364との間に、接触検知センサ本体358からの距離が変化しないグランド(GND)に接続されたシールドにより、演出操作部外周装飾基板320やボタン中装飾基板364の接近による静電容量の変化の影響を低減させることができ、接触検知センサ本体358における誤検知を防止することができる。
[3-5f.皿ユニットの別の実施形態]
続いて、上記とは異なる実施形態の皿ユニット200について、主に図59乃至図61等を参照して説明する。図59は、演出操作ユニットの演出操作部ユニットにおいて接触検知体を複数設けた例を示す演出操作部ユニットの平面図である。図60(a)は一つの接触検知センサ本体に複数の接触検知体を接続した例を模式的に示す説明図であり、(b)は(a)において接触検知センサ本体と複数の接触検知体との間に切換部を設けた例を模式的に示す説明図であり、(c)は皿ユニットの皿左装飾ユニット、皿右装飾ユニット、及び演出操作ユニット等を前後方向へ進退可能とし演出操作ユニット等の前側と後側に接触検知体を設けた例を示す説明図である。図61(a)は装飾性を有した接触検知体の一例を示す説明図であり、(b)は演出操作ユニットの別の実施形態を模式的に示す説明図である。なお、図59乃至図61では、上記と同様の構成部分については、同一の符号を付している。
図59に示す実施形態は、演出操作部ユニット350のボタン本体351の下側において、接触検知体352を、接触検知体左390Lと接触検知体右390Rとの左右に分割したものとしていると共に、接触検知体左390L及び接触検知体右390Rの夫々に対して、接触検知センサ本体左391L及び接触検知センサ本体右391Rを接続するようにしたものである。この実施形態によれば、ボタン本体351の上面において、例えば、遊技者が手指等を左側から右側へ移動させるようにした場合、まず、遊技者の手指等がボタン本体351の左側に位置すると、接触検知体左390Lの静電容量が変化して接触検知センサ本体左391Lが検知となると共に接触検知体右390Rの静電容量は変化することはなく接触検知センサ本体右391Rは非検知のままとなる。そして、遊技者の手指等がボタン本体351の中央に移動すると、接触検知体左390L及び接触検知体右390Rの両方の静電容量が変化することで接触検知センサ本体左391L及び接触検知センサ本体右391Rの両方が検知となる。更に、遊技者の手指等がボタン本体351の右側に移動すると、接触検知体左390Lの静電容量が元に戻り接触検知センサ本体左391Lが非検知となると共に接触検知体右390Rの静電容量が変化しており接触検知センサ本体右391Rが検知したままとなる。
このように、接触検知体左390L及び接触検知体右390Rによる接触検知センサ本体左391L及び接触検知センサ本体右391Rの検知・非検知の組合せとその変化のバターンにより、遊技者の手指等の動きを検知することができる。これにより、より多彩な動きの接触操作を検知することができ、接触操作部302に対して多彩な接触操作を行わせることが可能な遊技者参加型演出を遊技者に提示することができると共に、接触操作部302を操作する遊技者参加型演出をより楽しませることができる。なお、接触検知体を増設すれば、更に複雑な動作を検知できるようになる。
図60(a)に示す実施形態は、一つの接触検知センサ本体392に対して、複数の接触検知体393を接続した例である。この実施形態によれば、複数の接触検知体393を、互いに異なる複数の箇所に夫々設けた状態で、一つの接触検知センサ本体392により、何れかの接触検知体393において人体等の接触を検知することができる。
例えば、複数の接触検知体393を、ボタン本体351の内側(下側)に分散配置することで、遊技者の手指等がボタン本体351の表面の何れの部位に接触しても、何れかの接触検知体393により接触を検知することができ、接触操作部302への接触に対する検知精度を高めることができる。
また、複数の接触検知体393を、パチンコ機1における遊技者に触れられたくない部位(例えば、遊技者が怪我をする恐れのある部位、他の遊技者に対して迷惑をかけてしまう恐れのある部位、不正行為が行われる恐れのある部位、等)に設けるようにして、何れかの接触検知体393において人体等を検知した時に、注意や警告等を報知するようにしても良い。
また、図60(b)に示す実施形態は、一つの接触検知センサ本体392と複数の接触検知体393との間に、何れかの接触検知体393のみを接触検知センサ本体392と接続させる切換部394を設けた例である。この実施形態によれば、切換部394により複数のうちの何れかの接触検知体352に接続を切換えることで、所望の部位(接触検知体352)のみにおける人体等の接触を検知することができる。なお、切換部394としては、「リレーやトランジスタによるスイッチング回路により切換えるもの」、「その他の電子回路により切換えるもの」、「可動部材(例えば、図60(c)に示すような可動する皿左装飾ユニット270、皿右装飾ユニット275、及び演出操作ユニット300)の移動に伴って切換わるもの」、等が挙げられる。
例えば、演出操作部301(接触操作部302)において、複数の接触検知体393を分散配置し、各接触検知体393により検知される部位を順番に触れさせるような遊技者参加型演出を実行した時に、接触検知センサ本体392と接続される接触検知体393を切換部394により触れる順番で切換えて、当該接触検知体393により遊技者の手指等が接触したか否かを検知するようにしても良い。これにより、複数の接触検知体393によるゲーム性の高い遊技者参加型演出を遊技者に提示することができ、遊技者を楽しませて興趣の低下を抑制させることができる。
また、図60(c)に示すように、皿左装飾ユニット270、皿右装飾ユニット275、及び演出操作ユニット300を、前方へ進退できるようにした場合、演出操作ユニット300の前面側に第一接触検知体393aを設けると共に、皿左装飾ユニット270、皿右装飾ユニット275、及び演出操作ユニット300の後側に第二接触検知体393bを設け、演出操作ユニット300等を前方へ突出させる時には、切換部394により第一接触検知体393aと接触検知センサ本体392とを接続し、演出操作ユニット300等を後退させる時には、切換部394により第二接触検知体393bと接触検知センサ本体392とを接続するように切換えるようにしても良い。
これにより、演出操作ユニット300等を前方へ突出(移動)させる時に、第一接触検知体393aにより遊技者の接触又は接近を検知して、演出操作ユニット300等の前方への移動を停止させるようにする。これにより、演出操作ユニット300等が本パチンコ機1の前方に着座している遊技者を無用に圧迫してしまうことを防止することができ、遊技者に不快感を与えてしまうことを回避させることができる。
一方、演出操作ユニット300等を前方へ突出させると、演出操作ユニット300等の後側には隙間が形成される場合があり、その隙間に遊技者の手指等が挿入されている状態で、演出操作ユニット300等を初めの位置へ後退させると、遊技者の手指等が挟まれて怪我をしてしまう恐れがある。そこで、この実施形態では、前方へ移動させた演出操作ユニット300等を後方へ移動させる際に、切換部394により第二接触検知体393bが接触検知センサ本体392に接続されるように切換える。そして、第二接触検知体393bにより遊技者の手指等を検知した場合には、演出操作ユニット300等の後方への移動を停止させ、演出操作ユニット300等の後側から手指等を離させる旨の案内を遊技者に報知し、第二接触検知体393bが非検知の状態でのみ演出操作ユニット300等を後方へ移動させて最初の状態に復帰させる。これにより、演出操作ユニット300等の後側の隙間により、遊技者が怪我をしてしまうことを防止することができ、パチンコ機1の安全性を高めることができる。
また、図61(a)に示す実施形態は、遊技者の手指等の接触を検知する接触検知体395の外形を星形として、装飾性(意匠性)を有するようにしたものである。なお、装飾性を有した接触検知体395の形状は、星形に限定するものではなく、円形状、多角形状、幾何学模様の形状、所定のキャラクタを模した形状、所定のアイテムを模した形状、所定のロゴを模した形状、額縁状の形状、等としても良い。これにより、透明なボタン本体351を通して見える接触検知体395が装飾性(意匠性)を有しているため、接触検知体395自身によりボタン本体351ひいてはパチンコ機1の見栄えを良くすることができ、遊技者に対する訴求力の高いパチンコ機1を提供することができる。
更に、上記の実施形態では、接触検知体352をパンチングメタルにより形成したものを示したが、これに限定するものではなく、接触検知体を、金属板、エキスパンドメタル、金網、金属線、メッキ、金属蒸着、箔押し、等により形成するようにしても良く、上記と同様の作用効果を奏することができる。なお、接触検知体は、遊技者の手指等が直接触れないように、透明な表面部材の裏面側に設けることが望ましく、接触検知体の摩耗を回避させることができると共に、表面部材により触感を滑らかなものとすることができる。
更に、上記の実施形態では、接触検知体352の下方にボタン中装飾基板364(LED364a)を設けたものを示したが、これに限定するものではなく、図61(b)に示すように、透明な表面部材396の下側に接触検知体397を設けると共に、その下方に装飾体398を設けるようにしても良い。これにより、表面部材396及び接触検知体397を通して装飾体398が見えることで、表面部材396が設けられている演出操作ユニットの装飾性を高めることができ、パチンコ機1の見栄えを良くすることができる。
なお、図61(b)の実施形態において、接触検知体397を金属蒸着により形成し、通常の状態では、接触検知体397の金属光沢により下方に設けられている装飾体398が視認できないようにし、表面部材396への接触の検知等により接触検知体397の下方に設けたLEDにより装飾体398を照明することで、表面部材396及び接触検知体397を通して装飾体398が視認できるようにしても良い。
また、接触検知体352を、遊技者から認識不能に形成するようにしても良い。ここで、認識不能な接触検知体としては、「透明な部材により形成したもの」、「ボタン本体等の表面部材の装飾と一体的に見えるように形成したもの」、等が挙げられる。これにより、当該接触検知体352が設けられている演出操作部301では、接触検知体352を認識できないことから、遊技者に対して手指等の接触を検知したり接触操作したりするものではないと錯覚させることができるため、例えば、所定の遊技者参加型演出が実行されて、遊技者の手指等がボタン本体351に接触又は接近した時に、演出操作部昇降機構360によりボタン本体351を上方へ突出させることで、遊技者が初めて接触検知体352(接触操作部302)の存在に気付くこととなり、遊技者を大いに驚かせることができ、遊技者を楽しませて興趣の低下を抑制させることができる。
[3-6.扉枠左サイドユニット]
扉枠3における扉枠左サイドユニット420について、主に図62乃至図65等を参照して詳細に説明する。図62(a)は扉枠の扉枠左サイドユニットの正面図であり、(b)は扉枠左サイドユニットを前から見た斜視図であり、(c)は扉枠左サイドユニットを後ろから見た斜視図である。図63は扉枠左サイドユニットを分解して前から見た分解斜視図であり、図64は扉枠左サイドユニットを分解して後ろから見た分解斜視図である。図65は、図62(a)においてウ-ウ線で切断した断面図である。扉枠左サイドユニット420は、皿ユニット200の上側で扉枠ベースユニット100の前面左部に取付けられており、正面視において遊技領域5aの左外側を装飾するものである。
扉枠左サイドユニット420は、扉枠ベースユニット100の扉枠ベース101の前面における扉窓101aの左外側に取付けられる扉枠左サイドベース421と、扉枠左サイドベース421の前面の上部に取付けられており前面に一定の間隔をあけて上下に設設された複数の第一LED422aが実装されている扉枠左サイド上装飾基板422と、扉枠左サイドベース421の前面の下部に取付けられており前面に一定の間隔をあけて上下に設設された複数の第一LED423aが実装されている扉枠左サイド下装飾基板423と、扉枠左サイド上装飾基板422の前側を覆うように扉枠左サイドベース421に取付けられている左サイド上リフレクタ424と、扉枠左サイド下装飾基板423の前側を覆うように扉枠左サイドベース421に取付けられている左サイド下リフレクタ425と、左サイド上リフレクタ424及び左サイド下リフレクタ425の前側を覆うように扉枠左サイドベース421に取付けられている扉枠左サイド装飾体426と、を備えている。
また、扉枠左サイドユニット420は、扉枠左サイド上装飾基板422の第一LED422aからの光を前方へ導光する左サイド上導光部材427と、扉枠左サイド下装飾基板423における上下方向の中央よりも上側の第一LED423aからの光を前方へ導光する左サイド中導光部材428と、扉枠左サイド下装飾基板423における上下方向の中央よりも下側の第一LED423aからの光を前方へ導光する左サイド下導光部材429と、を備えている。
扉枠左サイドベース421は、上下に延びており前方へ開放された箱状に形成されている。扉枠左サイドベース421は、色や透光性(光の透過率)の異なる合成樹脂により2色成形されている。詳述すると、扉枠左サイドベース421は、上記のハンドルカバー295と同様に、内側層3aと外側層3bとの2種類の樹脂により2色成形されており、内側層3aの一部が外側層3bを貫通して外側面に現れることで、円形や放射状の模様が形成されている。つまり、扉枠左サイドベース421の表面に表れている円形や放射状の模様は、内側層3aであり、円形や放射状の模様は外側層3bの裏側で繋がっている(図71(a)を参照)。なお、扉枠左サイドベース421を成形する際に、内側層3aを先に射出成形しても良いし、外側層3bを先に射出成形しても良い。
扉枠左サイド上装飾基板422は、上下に延びた帯板状に形成されている。扉枠左サイド上装飾基板422の前面には、上下方向へ一定の間隔をあけて複数の第一LED422aが実装されていると共に、第一LED422a同士の間に上下に並んで二つずつ第二LED422bが実装されている。また、扉枠左サイド上装飾基板422には、第一LED422a及び第二LED422bを発光させるための固有のアドレスを有した24ビットのLEDドライバ422cが実装されている。
この扉枠左サイド上装飾基板422では、第一LED422aが4個、第二LED422bが8個、の合計12個のフルカラーLEDが実装されている。また、上下両側に第二LED422bが設けられている第一LED422aは、それら第二LED422b同士の中央(間の中心)に設けられている。また、少なくとも第二LED422bは、前面に対して垂直方向の光軸を中心として130度の角度の範囲で光を照射可能な広角のトップビュータイプのLEDである。
扉枠左サイド上装飾基板422では、図72に示すように、4個の第一LED422aが、上の2個と残りの2個の2組に分けられている。また、8個の第二LED422bは、上の2個と、上より3個目から5個目までの3個と、上より6個目から8個目までの3個と、の3組に分けられている。LEDドライバ422cは、最大で24系統まで制御することができ、2組に分けられた4個の第一LED422aと、3組に分けられた8個の第二LED422bとを、夫々フルカラーで発光できるように、1組に対して3系統の合計15系統で制御するようにしている。
この扉枠左サイド上装飾基板422には、図示は省略するが、第一LED422a、第二LED422b、及びLEDドライバ422cを駆動するための電力を供給する2本の電力線(1本はアース線)と、周辺制御基板1510からのコマンド及びアドレス等の信号を受信するための1本の制御信号線と、LEDドライバ422cを周辺制御基板1510と同期させるための1本のクロック線と、の4本の電線からなる配線ケーブルが接続されている。そして、この扉枠左サイド上装飾基板422のLEDドライバ422cでは、周辺制御基板1510(演出制御基板)から制御信号線を介して当該アドレス宛のコマンドを受信すると、そのコマンドに応じて、2組に分けられた4個の第一LED422aと、3組に分けられた8個の第二LED422bとを、各組毎に適宜の色と強さで発光させることができる。
扉枠左サイド下装飾基板423は、上下に延びた帯板状に形成されており、右辺側が凸凹に形成されている。扉枠左サイド下装飾基板423の前面には、上下方向へ一定の間隔をあけて複数の第一LED423aが実装されていると共に、第一LED423a同士の間に上下に並んで二つずつ第二LED423bが実装されている。また、扉枠左サイド下装飾基板423には、第一LED423a及び第二LED423bを発光させるための固有のアドレスを有した24ビットのLEDドライバ423cが実装されている。
この扉枠左サイド下装飾基板423では、第一LED423aが6個、第二LED423bが12個、の合計18個のフルカラーLEDが実装されている。また、上下両側に第二LED423bが設けられている第一LED423aは、それら第二LED423b同士の中央(間の中心)に設けられている。また、少なくとも第二LED423bは、前面に対して垂直方向の光軸を中心として130度の角度の範囲で光を照射可能な広角のトップビュータイプのLEDである。
扉枠左サイド下装飾基板423では、図72に示すように、6個の第一LED423aが、上から2個ずつ順番に一組として3組に分けられている。また、12個の第二LED423bは、上より1個目から3個目までの3個と、上より4個目から6個目までの3個と、上より7個目から9個目までの3個と、上より10個目から12個目まで3個と、の4組に分けられている。LEDドライバ423cは、最大で24系統まで制御することができ、3組に分けられた6個の第一LED423aと、4組に分けられた12個の第二LED423bとを、夫々フルカラーで発光できるように、1組に対して3系統の合計21系統で制御するようにしている。
この扉枠左サイド下装飾基板423には、図示は省略するが、第一LED423a、第二LED423b、及びLEDドライバ423cを駆動するための電力を供給する2本の電力線(1本はアース線)と、周辺制御基板1510からのコマンド及びアドレス等の信号を受信するための1本の制御信号線と、LEDドライバ423cを周辺制御基板1510と同期させるための1本のクロック線と、の4本の電線からなる配線ケーブルが接続されている。そして、この扉枠左サイド下装飾基板423のLEDドライバ423cでは、周辺制御基板1510(演出制御基板)から制御信号線を介して当該アドレス宛のコマンドを受信すると、そのコマンドに応じて、3組に分けられた6個の第一LED423aと、4組に分けられた12個の第二LED423bとを、各組毎に適宜の色と強さで発光させることができる。
左サイド上リフレクタ424は、扉枠左サイド上装飾基板422に実装されている第二LED422bと対応する位置に前後に貫通している貫通孔424aが形成されていると共に、第一LED422aと対応する位置に前後に延びた筒状の保持筒424bが形成されている。左サイド上リフレクタ424は、貫通孔424a周りの後端が、扉枠左サイド上装飾基板422の前面に当接するように形成されていると共に、貫通孔424aの前面側の周りが、前方へ向かって広がる皿状に形成されている。これにより、第二LED422bからの光を前方へ広く拡散させることができる。
左サイド上リフレクタ424の保持筒424bは、後述する左サイド上導光部材427の円柱状の導光軸部427aが挿入されることで、導光軸部427aを前後方向へ真直ぐに保持するものである。この保持筒424bは、貫通孔424a同士の間の中央に設けられている。これにより、保持筒424bを貫通して前方へ突出した左サイド上導光部材427の導光軸部427aにおいて、その上下両側の貫通孔424aより臨んだ扉枠左サイド上装飾基板422の第二LED422bからの光が、導光軸部427aに対して上下両側から均等な光量で照射されることとなり、扉枠左サイド装飾体426の裏側に導光軸部427aの影が写ることを回避させることができる。
また、左サイド上リフレクタ424では、貫通孔424a同士の間の中央(中央線上)に、扉枠左サイドベース421に取付けるための取付孔が設けられている。これにより、取付孔に挿通されたビスの頭部の影が、扉枠左サイド装飾体426の裏側に写らないようになっている。
左サイド下リフレクタ425は、扉枠左サイド下装飾基板423に実装されている第二LED423bと対応する位置に前後に貫通している貫通孔425aが形成されていると共に、第一LED423aと対応する位置に前後に延びた筒状の保持筒425bが形成されている。左サイド下リフレクタ425は、貫通孔425a周りの後端が、扉枠左サイド下装飾基板423の前面に当接するように形成されていると共に、貫通孔425aの前面側の周りが、前方へ向かって広がる皿状に形成されている。これにより、第二LED423bからの光を前方へ広く拡散させることができる。
左サイド下リフレクタ425の保持筒425bは、後述する左サイド中導光部材428の円柱状の導光軸部428aや左サイド下導光部材429の円柱状の導光軸部429aが挿入されることで、それら導光軸部428aや導光軸部429aを前後方向へ真直ぐに保持するものである。この保持筒425bは、貫通孔425a同士の間の中央に設けられている。これにより、保持筒425bを貫通して前方へ突出した左サイド中導光部材428の導光軸部428aや左サイド下導光部材429の導光軸部429aにおいて、その上下両側の貫通孔425aより臨んだ扉枠左サイド下装飾基板423の第二LED423bからの光が、導光軸部428aや導光軸部429aに対して上下両側から均等な光量で照射されることとなり、扉枠左サイド装飾体426の裏側に導光軸部428aや導光軸部429aの影が写ることを回避させることができる。
また、左サイド下リフレクタ425では、貫通孔425a同士の間の中央(中央線上)に、扉枠左サイドベース421に取付けるための取付孔が設けられている。これにより、取付孔に挿通されたビスの頭部の影が、扉枠左サイド装飾体426の裏側に写らないようになっている。
扉枠左サイド装飾体426は、透光性を有した乳白色に形成されている。扉枠左サイド装飾体426は、前方へ膨出した半円弧が上下に延びた形態に形成されている。これにより、扉枠左サイド装飾体426は、後方へ開放された半チューブ状に形成されている。この扉枠左サイド装飾体426は、左右方向の幅の中心に沿って上下方向へ一定の間隔で前後に貫通している複数の開口部426aを有している。複数の開口部426aは、左サイド上リフレクタ424の保持筒424b、及び左サイド下リフレクタ425の保持筒425bと対応した位置に設けられている。これら開口部426aには、左サイド上導光部材427の導光軸部427a、左サイド中導光部材428の導光軸部428a、及び左サイド下導光部材429の導光軸部429a、の夫々の先端が、後方から挿入される。この扉枠左サイド装飾体426は、扉枠左サイドベース421よりも光の透過率の高い合成樹脂により形成されている。また、扉枠左サイド装飾体426は、複数の開口部426aを避けるように、円弧状に窪んだ一定の形状で、左右方向の幅の中心に沿って延びている装飾部426bを、更に有している。
左サイド上導光部材427は、円柱状に前後に延びた四つの導光軸部427aと、四つの導光軸部427aの下端同士を連結しているランナー部427bと、を有しており、透明な素材により形成されている。四つの導光軸部427aは、左サイド上リフレクタ424の四つの保持筒424bと対応するように上下に一定の間隔で設けられている。また、導光軸部427aは、保持筒424bの内径と略同じ直径で前後に延びている。各導光軸部427aは、左サイド上リフレクタ424の保持筒424bを後側から貫通して、扉枠左サイド装飾体426の対応している開口部426aに挿入され、先端面が扉枠左サイド装飾体426の表面と一致した状態となる。この左サイド上導光部材427は、導光軸部427aにより、扉枠左サイド上装飾基板422の第一LED422aからの光を前方へ誘導して、先端から外方へ照射することができ、扉枠左サイド装飾体426の開口部426aを明るく発光させることができる。
左サイド中導光部材428は、円柱状に前後に延びた三つの導光軸部428aと、三つの導光軸部428aの下端同士を連結しているランナー部428bと、を有しており、透明な素材により形成されている。三つの導光軸部428aは、左サイド下リフレクタ425の上側三つの保持筒425bと対応するように上下に一定の間隔で設けられている。また、導光軸部428aは、保持筒425bの内径と略同じ直径で前後に延びている。各導光軸部428aは、左サイド下リフレクタ425の保持筒425bを後側から貫通して、扉枠左サイド装飾体426の対応している開口部426aに挿入され、先端面が扉枠左サイド装飾体426の表面と一致した状態となる。この左サイド中導光部材428は、導光軸部428aにより、扉枠左サイド下装飾基板423の第一LED423aからの光を前方へ誘導して、先端から外方へ照射することができ、扉枠左サイド装飾体426の開口部426aを明るく発光させることができる。
左サイド下導光部材429は、円柱状に前後に延びた三つの導光軸部429aと、三つの導光軸部429aの下端同士を連結しているランナー部429bと、を有しており、透明な素材により形成されている。三つの導光軸部429aは、左サイド下リフレクタ425の下側の三つの保持筒425bと対応するように上下に一定の間隔で設けられている。また、導光軸部429aは、保持筒425bの内径と略同じ直径で前後に延びている。各導光軸部429aは、左サイド下リフレクタ425の保持筒425bを後側から貫通して、扉枠左サイド装飾体426の対応している開口部426aに挿入され、先端面が扉枠左サイド装飾体426の表面と一致した状態となる。この左サイド下導光部材429は、導光軸部429aにより、扉枠左サイド下装飾基板423の第一LED423aからの光を前方へ誘導して、先端から外方へ照射することができ、扉枠左サイド装飾体426の開口部426aを明るく発光させることができる。
本実施形態の扉枠左サイドユニット420は、扉枠左サイドベース421における円形や放射状の模様の部位の色が、ハンドルカバー295における円形や放射状の模様の部位の色と同じ色に形成されていると共に、扉枠左サイドベース421における円形や放射状の模様の外側の部位の色が、ハンドルカバー295における円形や放射状の模様の外側の部位の色と同じ色に形成されている。
本実施形態の扉枠左サイドユニット420は、上下方向の中央より上側の部位が、下側の部位よりも前方へやや突出していると共に下端付近が右側に緩く湾曲している。この扉枠左サイドユニット420は、上端が扉窓101aよりも上方で扉枠上ヒンジ組立体120の下側に位置し、下端が扉窓101aよりも下方で皿ベースユニット210の皿ユニットベース211におけるスピーカ口211bの上側に位置している。また、扉枠左サイドユニット420は、上部が扉枠トップユニット450の左外側に位置している。扉枠左サイドユニット420は、扉枠3に組立てた状態で、扉枠ベース101の扉窓101aの左外側を装飾しており、円柱状の蛍光灯が埋め込まれているように見せている。
本実施形態の扉枠左サイドユニット420によれば、扉枠左サイド装飾体426の前面よりも後方へある程度離れた位置に、扉枠左サイド上装飾基板422及び扉枠左サイド下装飾基板423を設けているため、それらに実装されている第二LED422b及び第二LED423bからの光が十分に広がった状態で、扉枠左サイド装飾体426の裏側に照射されることとなるため、扉枠左サイド装飾体426を均一に発光装飾させることができる。
また、扉枠左サイド装飾体426の前面から後方へ離れた位置に設けられている扉枠左サイド上装飾基板422の第一LED422a及び扉枠左サイド下装飾基板423の第一LED423aからの光を、左サイド上導光部材427の導光軸部427a、左サイド中導光部材428の導光軸部428a、及び左サイド下導光部材429の導光軸部429aにより前方へ誘導(導光)して、扉枠左サイド装飾体426の開口部426aの部位を、その他の部位よりも点状に明るく発光させることができる。
また、扉枠左サイド上装飾基板422の第一LED422a及び扉枠左サイド下装飾基板423の第一LED423aと、左サイド上導光部材427の導光軸部427a、左サイド中導光部材428の導光軸部428a及び左サイド下導光部材429の導光軸部429aとを、隣接している二つの第二LED422b及び第二LED423b同士の間の中央に設けている。これにより、導光軸部427a、導光軸部428a及び導光軸部429aに対して、両側の第二LED422bや第二LED423bから均等な光量で光が照射されることとなるため、扉枠左サイド装飾体426に後方から導光軸部427a、導光軸部428a及び導光軸部429aの影が投影されても、当該影が見え辛くなり、扉枠左サイド装飾体426をムラなく面状に発光装飾させることができる。
更に、扉枠左サイド装飾体426に、複数の開口部426a同士を繋ぐように左右方向の幅の中心に沿って延びている装飾部426bを有するようにしている。これにより、仮に、第二LED422bや第二LED423bからの光により導光軸部427a、導光軸部428a及び導光軸部429aの影が、扉枠左サイド装飾体426に投影されたとしても、当該影が投影される部位に、装飾部426bを有しているため、導光軸部427a、導光軸部428a及び導光軸部429aの影を判り辛くすることができ、扉枠左サイド装飾体426の発光装飾における見栄えを良くすることができる。
[3-7.扉枠右サイドユニット]
次に、扉枠3における扉枠右サイドユニット430について、主に図66乃至図70等を参照して詳細に説明する。図66(a)は扉枠の扉枠右サイドユニットの正面図であり、(b)は扉枠右サイドユニットの右側面図であり、(c)は扉枠右サイドユニットを前から見た斜視図であり、(d)は扉枠右サイドユニットを後ろから見た斜視図である。図67は扉枠右サイドユニットを分解して前から見た分解斜視図であり、図68は扉枠右サイドユニットを分解して後ろから見た分解斜視図である。図69は、図66(a)においてエ-エ線で切断した断面図である。図70は、図66(a)においてオ-オ線で切断した断面図である。扉枠右サイドユニット430は、皿ユニット200の上側で扉枠ベースユニット100の前面右部に取付けられており、正面視において遊技領域5aの右外側を装飾するものである。
扉枠右サイドユニット430は、扉枠ベースユニット100の扉枠ベース101の前面における扉窓101aの右外側に取付けられる扉枠右サイドベース431と、扉枠右サイドベース431の前面の上部に取付けられており前面に一定の間隔をあけて上下に設設された複数の第一LED432aが実装されている扉枠右サイド上装飾基板432と、扉枠右サイドベース431の前面の下部に取付けられており前面に一定の間隔をあけて上下に設設された複数の第一LED433aが実装されている扉枠右サイド下装飾基板433と、扉枠右サイド上装飾基板432及び扉枠右サイド下装飾基板433の前側を覆うように扉枠右サイドベース431に取付けられている右サイドリフレクタ434と、右サイドリフレクタ434の前側を覆うように扉枠右サイドベース431に取付けられている扉枠右サイド装飾体435と、を備えている。
また、扉枠右サイドユニット430は、扉枠右サイド上装飾基板432の第一LED423aからの光を前方へ導光する右サイド上導光部材436と、扉枠右サイド下装飾基板433の第一LED433aからの光を前方へ導光する右サイド下導光部材437と、を備えている。
更に、扉枠右サイドユニット430は、扉枠右サイドベース431の左側面を覆うように覆い取付けられ、所定形状で左右に貫通している複数の装飾孔438aを有している扉枠右サイド左側面装飾体438と、扉枠右サイド左側面装飾体438と扉枠右サイドベース431との間に設けられており、扉枠右サイド左側面装飾体438の装飾孔438aを閉鎖するように嵌合される装飾部439aを有した透光性を有する右サイド左レンズ439と、扉枠右サイドベース431の右側面を覆うように覆い取付けられ、所定形状で左右に貫通している複数の装飾孔440aを有している扉枠右サイド右側面装飾体440と、扉枠右サイド右側面装飾体440と扉枠右サイドベース431との間に設けられており、扉枠右サイド右側面装飾体440の装飾孔440aを閉鎖するように嵌合される装飾部441aを有した透光性を有する右サイド右レンズ441と、を備えている。
扉枠右サイドベース431は、左右が略一定の幅で上下に延びている。また、扉枠右サイドベース431は、後端側が、全高に亘って垂直に延びており、前端側が、上端から下方へ略真っ直ぐに上下方向の中央付近まで延びたところで、後側へ湾曲して斜め後方へ延びた後に、下部付近で垂直方向へ湾曲して下端まで垂直に延びている。
扉枠右サイドベース431は、扉枠右サイド左側面装飾体438の装飾孔438a及び扉枠右サイド右側面装飾体440の装飾孔440a(右サイド左レンズ439の装飾部439a及び右サイド右レンズ441の装飾部441a)が設けられている高さの部位に、左右の側面側から窪んでおり前方へ前端まで延びている複数のリフレクタ部431aを有している。これらリフレクタ部431aは、装飾部439a及び装飾部441aの内側となる後端側が側面側へ向かって傾斜していると共に、底面が湾曲している。
また、扉枠右サイドベース431は、扉枠右サイド左側面装飾体438及び扉枠右サイド右側面装飾体440において前後方向の中央よりも後側に設けられている装飾孔438a及び装飾孔440a(右サイド左レンズ439の装飾部439a及び右サイド右レンズ441の装飾部441a)と対応しているリフレクタ部431aが、装飾部439a及び装飾部441aの内側となる部位を除いた前側の部位が、左右方向へ貫通している(左右の側面から凹んで互いに繋がっている)。
これら、扉枠右サイドベース431のリフレクタ部431aは、後述する扉枠右サイド上装飾基板432の第三LED432c及び扉枠右サイド下装飾基板433の第三LED433cから後方へ照射された光を左右方向へ反射して、右サイド左レンズ439の装飾部439a及び右サイド右レンズ441の装飾部441aを発光装飾させるものである(図70等を参照)。
扉枠右サイド上装飾基板432は、上下に延びた帯板状に形成されている。扉枠右サイド上装飾基板432の前面には、上下方向へ一定の間隔をあけて複数の第一LED432aが実装されていると共に、第一LED432a同士の間に上下に並んで二つずつ第二LED432bが実装されている。また、扉枠右サイド上装飾基板432の後面には、上下方向へ間隔をあけて複数の第三LED432cが実装されている。更に、扉枠右サイド上装飾基板432には、第一LED432a、第二LED432b、及び第三LED432cを発光させるための固有のアドレスを有した24ビットのLEDドライバ432dが実装されている。
この扉枠右サイド上装飾基板432では、第一LED432aが4個、第二LED432bが8個、第三LED432cが4個、の合計16個のフルカラーLEDが実装されている。また、上下両側に第二LED432bが設けられている第一LED432aは、それら第二LED432b同士の中央(間の中心)に設けられている。また、少なくとも第二LED432b及び第三LED432cは、前面に対して垂直方向の光軸を中心として130度の角度の範囲で光を照射可能な広角のトップビュータイプのLEDである。
扉枠右サイド上装飾基板432では、図72に示すように、4個の第一LED432aが、上の2個と残りの2個の2組に分けられている。また、8個の第二LED432bは、上の2個と、上より3個目から5個目までの3個と、上より6個目から8個目までの3個と、の3組に分けられている。更に、4個の第三LED432cは、上の2個と残りの2個の2組に分けられている。
この扉枠右サイド上装飾基板432は、第一LED432aが2組、第二LED432bが3組、第三LED432cが2組、に夫々分けられていることから、各第一LED432a、第二LED432b、及び第三LED432cを夫々フルカラーで発光させるため、1組に対して3系統の合計21系統である。これに対して、扉枠右サイド上装飾基板432のLEDドライバ432dは、最大で24系統まで制御することができることから、上記の21系統に加えて、後述する扉枠右サイド下装飾基板433における2組に分けられている第三LED433cの上側の1組分3系統の合計24系統を制御するようにしている。
この扉枠右サイド上装飾基板432には、図示は省略するが、第一LED432a、第二LED432b、第三LED432c、扉枠右サイド下装飾基板433の上の2個の第三LED433c、及びLEDドライバ432dを駆動するための電力を供給する2本の電力線(1本はアース線)と、周辺制御基板1510からのコマンド及びアドレス等の信号を受信するための1本の制御信号線と、LEDドライバ432dを周辺制御基板1510と同期させるための1本のクロック線と、の4本の電線からなる配線ケーブルが接続されている。そして、この扉枠右サイド上装飾基板432のLEDドライバ432dでは、周辺制御基板1510(演出制御基板)から制御信号線を介して当該アドレス宛のコマンドを受信すると、そのコマンドに応じて、2組に分けられた4個の第一LED432aと、3組に分けられた8個の第二LED432bと、2組に分けられた4個の第三LED432cと、扉枠右サイド下装飾基板433において2組分けられたうちの上側の組の2個の第三LED433cとを、各組毎に適宜の色と強さで発光させることができる。
扉枠右サイド下装飾基板433は、上下に延びた帯板状に形成されている。扉枠右サイド下装飾基板433の前面には、上下方向へ一定の間隔をあけて複数の第一LED433aが実装されていると共に、第一LED433a同士の間に上下に並んで二つずつ第二LED433bが実装されている。また、扉枠右サイド下装飾基板433の後面には、上下に間隔をあけて複数の第三LED433cが実装されている。更に、扉枠右サイド下装飾基板433には、第一LED433a、第二LED433b、及び第三LED433cを発光させるための固有のアドレスを有した24ビットのLEDドライバ433dが実装されている。
この扉枠右サイド下装飾基板433では、第一LED433aが6個、第二LED433bが12個、第三LED433cが4個、の合計22個のフルカラーLEDが実装されている。また、上下両側に第二LED433bが設けられている第一LED433aは、それら第二LED433b同士の中央(間の中心)に設けられている。また、少なくとも第二LED433b及び第三LED433cは、前面に対して垂直方向の光軸を中心として130度の角度の範囲で光を照射可能な広角のトップビュータイプのLEDである。
扉枠右サイド下装飾基板433では、図72に示すように、6個の第一LED433aが、上から2個ずつ順番に一組として3組に分けられている。また、12個の第二LED433bは、上より1個目から3個目までの3個と、上より4個目から6個目までの3個と、上より7個目から9個目までの3個と、上より10個目から12個目まで3個と、の4組に分けられている。更に、4個の第三LED433cは、上の2個と残りの2個の2組に分けられている。
この扉枠右サイド下装飾基板433は、第一LED433aが3組、第二LED433bが4組、第三LED433cが2組、に夫々分けられていることから、各第一LED433a、第二LED433b、及び第三LED433cを夫々フルカラーで発光させるため、1組に対して3系統の合計27系統である。これに対して、扉枠右サイド下装飾基板433のLEDドライバ433dは、最大で24系統までしか制御できないため、扉枠右サイド下装飾基板433では、2組に分けられている第三LED433cのうち上側の1組分3系統を、扉枠右サイド上装飾基板432のLEDドライバ432dに制御させ、残りの24系統(前側の第一LED433a及び第二LED433bの全部と、後側の第三LED433cの下側の2個)を、扉枠右サイド下装飾基板433のLEDドライバ433dが制御するようにしている。これにより、LEDドライバの数の増加を抑制することができる。
この扉枠右サイド下装飾基板433には、図示は省略するが、第一LED433a、第二LED433b、下の2個の第三LED433c、及びLEDドライバ433dを駆動するための電力を供給する2本の電力線(1本はアース線)と、周辺制御基板1510からのコマンド及びアドレス等の信号を受信するための1本の制御信号線と、LEDドライバ433dを周辺制御基板1510と同期させるための1本のクロック線と、の4本の電線からなる配線ケーブルが接続されている。そして、この扉枠右サイド下装飾基板433のLEDドライバ433dでは、周辺制御基板1510(演出制御基板)から制御信号線を介して当該アドレス宛のコマンドを受信すると、そのコマンドに応じて、3組に分けられた6個の第一LED433aと、4組に分けられた12個の第二LED433bと、2組に分けられたうちの下側の組の2個の第三LED433cとを、各組毎に適宜の色と強さで発光させることができる。
右サイドリフレクタ434は、扉枠右サイド上装飾基板432の第二LED432b及び扉枠右サイド下装飾基板433の第二LED433bと対応する位置に前後に貫通している貫通孔434aが形成されていると共に、第一LED432a及び第一LED433aと対応する位置に前後に延びた筒状の保持筒434bが形成されている。右サイドリフレクタ434は、貫通孔434a周りの後端が、扉枠右サイド上装飾基板432や扉枠右サイド下装飾基板433の前面に当接するように形成されていると共に、貫通孔434aの前面側の周りが、前方へ向かって広がる皿状に形成されている。これにより、第二LED432b及び第二LED433bからの光を前方へ広く拡散させることができる。
右サイドリフレクタ434の保持筒434bは、後述する右サイド上導光部材436の円柱状の導光軸部436aや右サイド下導光部材437の円柱状の導光軸部437aが挿入されることで、導光軸部436aや導光軸部437aを前後方向へ真直ぐに保持するものである。この保持筒434bは、貫通孔434a同士の間の中央に設けられている。これにより、保持筒434bを貫通して前方へ突出した導光軸部436aや導光軸部437aにおいて、その上下両側の貫通孔434aより臨んだ扉枠右サイド上装飾基板432の第二LED432bや扉枠右サイド下装飾基板433の第二LED433bからの光が、導光軸部436aや導光軸部437aに対して上下両側から均等な光量で照射されることとなり、扉枠右サイド装飾体435の裏側に導光軸部436aや導光軸部437aの影が写ることを回避させることができる。
また、右サイドリフレクタ434では、貫通孔434a同士の間の中央(中央線上)に、扉枠右サイドベース431に取付けるための取付孔が設けられている。これにより、取付孔に挿通されたビスの頭部の影が、扉枠右サイド装飾体435の裏側に写らないようになっている。
扉枠右サイド装飾体435は、透光性を有した乳白色に形成されている。扉枠右サイド装飾体435は、前方へ膨出した半円弧が上下に延びた形態に形成されている。これにより、扉枠右サイド装飾体435は、後方へ開放された半チューブ状に形成されている。この扉枠右サイド装飾体435は、左右方向の幅の中心に沿って上下方向へ一定の間隔で前後に貫通している複数の開口部435aを有している。複数の開口部435aは、右サイドリフレクタ434の保持筒434bと対応した位置に設けられている。これら開口部435aには、右サイド上導光部材436の導光軸部436a、及び右サイド下導光部材437の導光軸部437a、の夫々の先端が、後方から挿入される。この扉枠右サイド装飾体435は、扉枠右サイド左側面装飾体438や扉枠右サイド右側面装飾体440よりも光の透過率の高い合成樹脂により形成されている。扉枠右サイド装飾体435は、扉枠左サイド装飾体426と光の透過率が同じである。また、扉枠右サイド装飾体435は、複数の開口部435aを避けるように、円弧状に窪んだ一定の形状で、左右方向の幅の中心に沿って延びている装飾部435bを、更に有している。
右サイド上導光部材436は、円柱状に前後に延びた四つの導光軸部436aと、四つの導光軸部436aの下端同士を連結しているランナー部436bと、を有しており、透明な素材により形成されている。四つの導光軸部436aは、右サイドリフレクタ434の上から四つの保持筒434bと対応するように上下に一定の間隔で設けられている。また、導光軸部436aは、保持筒434bの内径と略同じ直径で前後に延びている。各導光軸部436aは、右サイドリフレクタ434の保持筒434bを後側から貫通して、扉枠右サイド装飾体435の対応している開口部435aに挿入され、先端面が扉枠右サイド装飾体435の表面と一致した状態となる。この右サイド上導光部材436は、導光軸部436aにより、扉枠右サイド上装飾基板432の第一LED432aからの光を前方へ誘導して、先端から外方へ照射することができ、扉枠右サイド装飾体435の開口部435aを明るく発光させることができる。
右サイド下導光部材437は、円柱状に前後に延びた六つの導光軸部437aと、六つの導光軸部437aの下端同士を連結しているランナー部437bと、を有しており、透明な素材により形成されている。六つの導光軸部437aは、右サイドリフレクタ434の下から六つの保持筒434bと対応するように上下に一定の間隔で設けられている。また、導光軸部437aは、保持筒434bの内径と略同じ直径で前後に延びている。各導光軸部437aは、右サイドリフレクタ434の保持筒434bを後側から貫通して、扉枠右サイド装飾体435の対応している開口部435aに挿入され、先端面が扉枠右サイド装飾体435の表面と一致した状態となる。この右サイド下導光部材437は、導光軸部437aにより、扉枠右サイド下装飾基板433の第一LED433aからの光を前方へ誘導して、先端から外方へ照射することができ、扉枠右サイド装飾体435の開口部435aを明るく発光させることができる。
扉枠右サイド左側面装飾体438は、上下に延びた板状に形成されており、所定形状(放射状の模様形状)に左右方向へ貫通した複数の装飾孔438aを有している。扉枠右サイド左側面装飾体438は、前端側が扉枠右サイド装飾体435の後端に沿った形状に形成されている。扉枠右サイド左側面装飾体438は、色や透光性(光の透過率)の異なる合成樹脂により2色成形されている。詳述すると、扉枠右サイド左側面装飾体438は、上記のハンドルカバー295や扉枠左サイドベース421と同様に、内側層3aと外側層3bとの2種類の樹脂により2色成形されており、内側層3aの一部が外側層3bを貫通して外側面に現れることで、円形や放射状の模様が形成されている。つまり、扉枠右サイド左側面装飾体438の表面に表れている円形や放射状の模様の一部は、内側層3aであり、円形や放射状の模様は外側層3bの裏側で繋がっている(図71(a)を参照)。なお、扉枠右サイド左側面装飾体438を成形する際に、内側層3aを先に射出成形しても良いし、外側層3bを先に射出成形しても良い。
右サイド左レンズ439は、扉枠右サイド左側面装飾体438の内側(右側)の面に沿った平板状に形成されており、左方へ突出して扉枠右サイド左側面装飾体438の装飾孔438aに内側(右側)から嵌合する装飾部439aを有している。装飾部439aは、装飾孔438aに嵌合させた状態で、表面が扉枠右サイド左側面装飾体438の外側(左側)の面と一致する(図70を参照)。この右サイド左レンズ439は、扉枠右サイド左側面装飾体438よりも光の透過率の高い合成樹脂により形成されている。この右サイド左レンズ439の装飾部439aは、扉枠右サイドベース431におけるリフレクタ部431aの左方に位置しており、扉枠右サイド上装飾基板432の第三LED432cや扉枠右サイド下装飾基板433の第三LED433cからの光により発光装飾することができる。
また、右サイド左レンズ439は、扉枠右サイド左側面装飾体438における内側層3aと同じ色に形成されている。これにより、組立てた状態では、扉枠右サイド左側面装飾体438の装飾孔438aから臨んでいる装飾部439aが、扉枠右サイド左側面装飾体438において2色成形されている放射状の模様の部位と同じように見え、第三LED432cや第三LED433cにより発光装飾される装飾部439aの部位との見分けが付き難くなっている。
扉枠右サイド右側面装飾体440は、上下に延びた板状に形成されており、所定形状(放射状の模様形状)に左右方向へ貫通した複数の装飾孔440aを有している。また、扉枠右サイド右側面装飾体440は、シリンダ錠130のシリンダ本体131における前端に鍵穴132を有した円筒状の部位が挿入されるシリンダ挿通口440bを有している。この扉枠右サイド右側面装飾体440は、上下方向が扉枠3の全高と略同じに形成されている。また、扉枠右サイド右側面装飾体440は、上端からシリンダ挿通口440bまでの前端側が、扉枠右サイド装飾体435の後端に沿った形状に形成されている。
扉枠右サイド右側面装飾体440は、色や透光性(光の透過率)の異なる合成樹脂により2色成形されている。詳述すると、扉枠右サイド右側面装飾体440は、上記のハンドルカバー295や扉枠左サイドベース421、及び扉枠右サイド左側面装飾体438と同様に、内側層3aと外側層3bとの2種類の樹脂により2色成形されており、内側層3aの一部が外側層3bを貫通して外側面に現れることで、円形や放射状の模様が形成されている。つまり、扉枠右サイド右側面装飾体440の表面に表れている円形や放射状の模様の一部は、内側層3aであり、円形や放射状の模様は外側層3bの裏側で繋がっている(図71(a)を参照)。なお、扉枠右サイド右側面装飾体440を成形する際に、内側層3aを先に射出成形しても良いし、外側層3bを先に射出成形しても良い。
右サイド右レンズ441は、扉枠右サイド右側面装飾体440のシリンダ挿通口440bよりも上側の内側(右側)の面に沿った平板状に形成されており、右方へ突出して扉枠右サイド右側面装飾体440の装飾孔440aに内側(左側)から嵌合する装飾部441aを有している。装飾部441aは、装飾孔440aに嵌合させた状態で、表面が扉枠右サイド右側面装飾体440の外側(右側)の面と一致する(図70を参照)。この右サイド右レンズ441は、扉枠右サイド右側面装飾体440よりも光の透過率の高い合成樹脂により形成されている。この右サイド右レンズ441の装飾部441aは、扉枠右サイドベース431におけるリフレクタ部431aの右方に位置しており、扉枠右サイド上装飾基板432の第三LED432cや扉枠右サイド下装飾基板433の第三LED433cからの光により発光装飾することができる。
また、右サイド右レンズ441は、扉枠右サイド右側面装飾体440における内側層3aと同じ色に形成されている。これにより、組立てた状態では、扉枠右サイド右側面装飾体440の装飾孔440aから臨んでいる装飾部441aが、扉枠右サイド右側面装飾体440において2色成形されている放射状の模様の部位と同じように見え、第三LED432cや第三LED433cにより発光装飾される装飾部441aの部位との見分けが付き難くなっている。
本実施形態の扉枠右サイドユニット430は、扉枠右サイド左側面装飾体438及び扉枠右サイド右側面装飾体440における円形や放射状の模様の部位の色が、ハンドルカバー295や扉枠左サイドベース421における円形や放射状の模様の部位の色と同じ色に形成されていると共に、扉枠右サイド左側面装飾体438及び扉枠右サイド右側面装飾体440における円形や放射状の模様の外側の部位の色が、ハンドルカバー295や扉枠左サイドベース421における円形や放射状の模様の外側の部位の色と同じ色に形成されている。
本実施形態の扉枠右サイドユニット430は、上下方向の中央より上側の部位が、反対側の扉枠左サイドユニット420における同じ高さの部位よりも前方へ大きく突出している。この扉枠右サイドユニット430は、扉枠3の上端から下端までと略同じ高さに形成されている。扉枠右サイドユニット430は、上部が、扉枠トップユニット450の右外側に位置している。
扉枠右サイドユニット430は、扉枠3に組立てた状態で、扉枠ベース101の扉窓101aの右外側を装飾しており、扉枠右サイド装飾体435の部位が円柱状の蛍光灯が埋め込まれているように見える。
扉枠右サイドユニット430は、上から略半部の高さの部位までが前方へ大きく突出しており、衝立を形成している。これにより、遊技ホールの島設備において、右側に隣接して設けられているパチンコ機の前方に着座している遊技者から、扉窓101a(遊技領域5a)内を視認し辛くしている。従って、扉枠右サイドユニット430を衝立状に形成していることから、近隣に位置している遊技者の視線を遮ることができるため、他の遊技者から遊技領域5aの全体を見え辛くすることができ、他の遊技者から見られているような感じを受け難くすることで他の遊技者に気兼ねすることなく遊技を行わせることができる。
本実施形態の扉枠右サイドユニット430によれば、扉枠右サイド装飾体435の前面よりも後方へある程度離れた位置に、扉枠右サイド上装飾基板432及び扉枠右サイド下装飾基板433を設けているため、それらに実装されている第二LED432b及び第二LED433bからの光が十分に広がった状態で、扉枠右サイド装飾体435の裏側に照射されることとなるため、扉枠右サイド装飾体435を均一に発光装飾させることができる。
また、扉枠右サイドユニット430は、扉枠右サイド装飾体435の前面から後方へ離れた位置に設けられている扉枠右サイド上装飾基板432の第一LED432a及び扉枠右サイド下装飾基板433の第一LED433aからの光を、右サイド上導光部材436の導光軸部436a及び右サイド下導光部材437の導光軸部437aにより前方へ誘導(導光)して、扉枠右サイド装飾体435の開口部435aの部位を、その他の部位よりも点状に明るく発光させることができる。
更に、扉枠右サイドユニット430は、扉枠右サイド上装飾基板432の第三LED432c及び扉枠右サイド下装飾基板433の第三LED433cを発光させることで、扉枠右サイドベース431のリフレクタ部431aを介して、扉枠右サイド左側面装飾体438の装飾孔438aに嵌め込まれている右サイド左レンズ439の装飾部439a、及び扉枠右サイド右側面装飾体440の装飾孔440aに嵌め込まれている右サイド右レンズ441の装飾部441aを、発光装飾させることができる。また、衝立状の扉枠右サイドユニット430の左右の側面の一部(装飾部439a及び装飾部441aの部位)を発光装飾させることができるため、他の遊技者に対して本パチンコ機1を目立たせることができ、遊技者に対する訴求力の高いパチンコ機1を提供することができる。
また、本実施形態の扉枠右サイドユニット430によれば、扉枠右サイド上装飾基板432の前面側の第一LED432a及び第二LED432bと、扉枠右サイド下装飾基板433の前面側の第一LED433a及び第二LED433bとで、前端側の扉枠右サイド装飾体435を発光装飾させるようにしていると共に、扉枠右サイド上装飾基板432の後面側の第三LED432cと、扉枠右サイド下装飾基板433の後面側の第三LED433cとで、扉枠右サイド装飾体435よりも後側の扉枠右サイド左側面装飾体438及び扉枠右サイド右側面装飾体440を発光装飾させるようにしているため、扉枠右サイド上装飾基板432及び扉枠右サイド下装飾基板433の存在により、第一LED432a、第二LED432b、第一LED433a、第二LED433bからの光が、後側の扉枠右サイド左側面装飾体438及び扉枠右サイド右側面装飾体440を照射して発光装飾させたり、第三LED432c及び第三LED433cからの光が、前側の扉枠右サイド装飾体435を照射して発光装飾させたり、することを防止することができる。これにより、扉枠右サイド装飾体435と、その後側の扉枠右サイド左側面装飾体438及び扉枠右サイド右側面装飾体440とを、完全に独立させて発光装飾させることができるため、より演出効果の高い発光演出を遊技者に提示することが可能なパチンコ機1を提供することができる。
また、扉枠右サイドユニット430は、扉枠右サイド上装飾基板432の第一LED432a及び扉枠右サイド下装飾基板433の第一LED433aと、右サイド上導光部材436の導光軸部436a及び右サイド下導光部材437の導光軸部437aとを、隣接している二つの第二LED432b及び第二LED433b同士の間の中央に設けている。これにより、導光軸部436a及び導光軸部437aに対して、両側の第二LED432bや第二LED433bから均等な光量で光が照射されることとなるため、扉枠右サイド装飾体435に後方から導光軸部436a及び導光軸部437aの影が投影されても、当該影が見え辛くなり、扉枠右サイド装飾体435をムラなく面状に発光装飾させることができる。
更に、扉枠右サイドユニット430は、扉枠右サイド装飾体435に、複数の開口部435a同士を繋ぐように左右方向の幅の中心に沿って延びている装飾部435bを有するようにしている。これにより、仮に、第二LED432bや第二LED433bからの光により導光軸部436a及び導光軸部437aの影が、扉枠右サイド装飾体435に投影されたとしても、当該影が投影される部位に、装飾部435bを有しているため、導光軸部436a及び導光軸部437aの影を判り辛くすることができ、扉枠右サイド装飾体435の発光装飾における見栄えを良くすることができる。
[3-8.扉枠トップユニット]
扉枠3における扉枠トップユニット450について、主に図29及び図30等を参照して説明する。扉枠トップユニット450は、扉枠左サイドユニット420及び扉枠右サイドユニット430の夫々の上部の間に挟まれるように扉枠ベースユニット100の前面上部に取付けられるものである。
扉枠トップユニット450は、扉枠ベースユニット100の扉枠ベース101の前面における扉窓101aよりも上側に取付けられる扉枠トップベース451と、扉枠トップベース451の左右両側と前面上部を覆うように扉枠トップベース451に取付けられているトップ上カバー452と、トップ上カバー452の前端に取付けられている扉枠トップ装飾体453と、扉枠トップ装飾体453の下端と扉枠トップベース451の下端とを連結している扉枠トップ底板(図示は省略)と、を備えている。
また、扉枠トップユニット450は、扉枠トップ装飾体453の後方でトップ上カバー452の前面中央に取付けられており前面に複数のLEDが実装されている扉枠トップ中央装飾基板455と、扉枠トップ装飾体453の後方でトップ上カバー452の前面における扉枠トップ中央装飾基板455の左方に取付けられており前面に複数のLEDが実装されている扉枠トップ左装飾基板456と、扉枠トップ装飾体453の後方でトップ上カバー452の前面における扉枠トップ中央装飾基板455の右方に取付けられており前面に複数のLEDが実装されている扉枠トップ右装飾基板457と、を備えている(図72を参照)。
また、扉枠トップユニット450は、扉枠トップベース451の前面に設けられている一対のトップ中央スピーカ(図示は省略)と、一対のトップ中央スピーカの左右両外側に設けられている一対のトップサイドスピーカ(図示は省略)と、トップ中央スピーカ及びトップサイドスピーカを斜め下前方へ向けて取付けている箱状のスピーカボックスと、トップ中央スピーカ及びトップサイドスピーカの前方を覆うように扉枠トップ装飾体453の下側に取付けられているトップ下カバー465と、扉枠トップベース451の前面の右端付近に取付けられている扉枠トップ中継基板(図示は省略)と、扉枠トップベース451の上方を覆うようにトップ上カバー452に取付けられている扉枠トップ天板468と、を備えている。
扉枠トップベース451は、扉枠左サイドユニット420と扉枠右サイドユニット430との間の距離と略同じ長さで左右に延びている。トップ上カバー452は、平面視において、半円弧状に前方へ突出しており、後端から前方へ向かって大きく切欠かれた開口部452aを有している。この開口部452aは、扉枠トップ天板468によって閉鎖される。
扉枠トップ装飾体453は、透光性を有した乳白色に形成されている。扉枠トップ装飾体453は、平面視おいて、トップ上カバー452の前端に沿うように、半円弧状に左右に延びている。また、扉枠トップ装飾体453は、上下方向の中央が前方へ突出するように前面が半円弧状に形成されている。これにより、扉枠トップ装飾体453は、後方へ開放された半チューブ状に形成されている。
扉枠トップ中央装飾基板455は、左右に延びた帯板状に形成されている。扉枠トップ中央装飾基板455は、前面に実装されている複数のLED455aが、フルカラーLEDとされている。この扉枠トップ中央装飾基板455は、複数のLED455aを適宜発光させることで、扉枠トップ装飾体453の中央部分を発光装飾させることができる。
扉枠トップ左装飾基板456は、左右に延びた帯板状に形成されている。扉枠トップ左装飾基板456は、前面に実装されている複数のLED456aが、フルカラーLEDとされている。この扉枠トップ左装飾基板456は、複数のLED456aを適宜発光させることで、扉枠トップ装飾体453の左部分を発光装飾させることができる。
扉枠トップ右装飾基板457は、左右に延びた帯板状に形成されている。扉枠トップ右装飾基板457は、前面に実装されている複数のLED457aが、フルカラーLEDとされている。この扉枠トップ右装飾基板457は、複数のLED457aを適宜発光させることで、扉枠トップ装飾体453の右部分を発光装飾させることができる。
一対のトップ中央スピーカは、左右に離隔して設けられている。一対のトップ中央スピーカは、フルレンジスピーカとされており、広い周波数帯域で音声や音楽等のサウンドを出力するものである。一対のトップサイドスピーカは、ツイータとされており、音声や音楽等のサウンドの高音域を出力するものである。
トップ下カバー465は、無数の貫通孔を有した金属板からなるパンチングメタルによって形成されている。トップ下カバー465を通して、トップ中央スピーカやトップサイドスピーカから出力されたサウンドが、前方且つ下方へ向けて放射される。
扉枠トップ中継基板は、扉枠トップ中央装飾基板455、扉枠トップ左装飾基板456、扉枠トップ右装飾基板457、トップ中央スピーカ、及びトップサイドスピーカと、扉枠ベースユニット100の扉枠副中継基板105との接続を中継するためのものである。
扉枠トップ天板468は、トップ上カバー452の開口部452aを閉鎖するものであり、前端がトップ上カバー452に係止されると共に、後端が扉枠ベースユニット100に取付けられる。
扉枠トップユニット450は、扉枠3に組立てた状態で、扉枠ベース101の扉窓101aの上外側を装飾している。扉枠トップユニット450は、扉枠トップ装飾体453の左右両端が、扉枠左サイド装飾体426及び扉枠右サイド装飾体435の上部の内側よりも後方の部位へ前方から沈み込むように接続されている。また、扉枠トップユニット450は、一対のトップ中央スピーカ及び一対のトップサイドスピーカによって、音声や音楽等のサウンドを遊技者側へ出力することができる。
[3-9.扉枠の装飾]
次に、扉枠3の装飾(外装)について、主に図22乃至図28、及び図71等を参照して詳細に説明する。図71(a)は扉枠において2色成形の外側層を不透明にした状態で示す扉枠右サイドユニットの右側面図であり、(b)は(a)において内側層をそのままにして外側層を透明にした状態で示す扉枠右サイドユニットの右側面図である。扉枠3は、図示するように、正面視中央に、ガラスユニット160の透明なガラス板162によって閉鎖されている上下に延びた略四角形の扉窓101aを有している。扉枠3は、皿ユニット200の皿左装飾体271、皿右装飾体276、演出操作ユニット300のユニット上カバー312及びボタン本体351、扉枠左サイドユニット420の扉枠左サイド装飾体426、扉枠右サイドユニット430の扉枠右サイド装飾体435、及び扉枠トップユニット450の扉枠トップ装飾体453によって、扉窓101aの外周が全周に亘って囲まれている。
扉窓101aの外周を囲っている皿左装飾体271、皿右装飾体276、扉枠左サイド装飾体426、扉枠右サイド装飾体435、及び扉枠トップ装飾体453は、半チューブ状に形成されているため、扉窓101aの全周が蛍光灯で囲まれているような装飾を遊技者に見せることができる。
扉枠3では、扉窓101aの外周を囲っている皿左装飾体271、皿右装飾体276、ユニット上カバー312、扉枠左サイド装飾体426、扉枠右サイド装飾体435、及び扉枠トップ装飾体453の後方又は下方に、皿左装飾基板273、皿右装飾基板278、演出操作部外周装飾基板320、扉枠左サイド上装飾基板422及び扉枠左サイド下装飾基板423、扉枠右サイド上装飾基板432及び扉枠右サイド下装飾基板433、扉枠トップ中央装飾基板455、扉枠トップ左装飾基板456、及び扉枠トップ右装飾基板457が配置されているため、それら装飾基板のLEDを適宜発光させることで、扉窓101aの外周全体を発光装飾させたり、扉窓101aの外周に沿って光が移動するように発光演出を遊技者に見せたり、することができる。
扉枠3の皿ユニット200では、左右方向の中央に、上皿201の前後方向の距離よりも直径が大きい球形状の演出操作ユニット300が取付けられている。これにより、皿ユニット200において、大きな球形状の演出操作ユニット300が中央に位置しているため、見た目のインパクトを高めることができ、演出操作ユニット300の演出操作部301(接触操作部302や押圧操作部303)を目立たせることができる。
また、通常の状態では、演出操作部301としてのボタン本体351の上面が、ユニット上カバー312の上面と連続するように一致していることで、一つの球体を形成しているため、遊技者に対して演出操作部301(ボタン本体351)が操作可能であるものと認識させ難くすることができると共に、巨大な球体からなる演出操作ユニット300により、遊技者に対して、一見して他のパチンコ機とは異なるパチンコ機1であることを認識させることができ、遊技者の関心を強く引付けさせることができると共に、遊技者に対する訴求力を高めることができ、遊技するパチンコ機として本パチンコ機1を選択させ易くすることができる。
また、皿ユニット200において、演出操作ユニット300の演出操作部301の中央(中心)を、球状の演出操作ユニット300の頂点よりも前方に位置させているため、演出操作部301(接触操作部302や押圧操作部303)の上面が本パチンコ機1の前方に着座した遊技者の頭(顔)の方向を向くこととなる。従って、皿ユニット200の中央に設けられている巨大な球体が演出操作部301であると認識した遊技者に対して、演出操作部301の全容を見え易くすることができ、演出操作部301を大きく見せることができる。また、遊技者に対して巨大な球体状の演出操作部301を操作してみたいと強く思わせることができ、演出操作部301を操作する遊技者参加型演出の実行に対する期待感を高めさせることができると共に、遊技者参加型演出が実行された時に、遊技者に対して能動的に演出操作部301を操作させることができ、演出操作部301の操作により遊技者参加型演出を楽しませて興趣の低下を抑制させることができる。
続いて、本実施形態の扉枠3の外装は、図2乃至図5等に示すように、その外表面に複数の円形や放射状の模様が施されている。図71では、扉枠3の外装の一部として、扉枠右サイドユニット430を例として示している。
詳述すると、扉枠3の外装として、外表面に施されている複数の円形や放射状の模様は、色や透光性(光の透過率)の異なる2種類の合成樹脂を用いて2色成形により形成されている。扉枠3における模様が施されている外装の部位は、内側層3aと外側層3bとの2種類の樹脂により2色成形されており、内側層3aの一部が外側層3bを貫通して外側面に現れることで、円形や放射状の模様が形成されている。
例えば、扉枠右サイドユニット430を例に説明すると、図71(a)に示すように、内側層3aにハニカム状の模様を施し、外側層3bを不透明にすると、円形の模様の部位に内側層3aのハニカム状の模様が見え、模様以外の部位は不透明な外側層3bが見えることとなり、円形や放射状の模様が強調された外観の外装となる。
これに対して、図71(b)に示すように、外側層3bを透明にすると、外側層3bを通して内側層3aに施されているハニカム状の模様が見えるようになり、相対的に円形や放射状の模様が見え辛くなる。つまり、内側層3aに施されているハニカム状の模様が強調された外観の外装となる。
なお、図71では、外装の一部として2色成形されている扉枠右サイド右側面装飾体440において、装飾孔440aに嵌め込まれている装飾部441aが右サイド右レンズ441の一部として、扉枠右サイド右側面装飾体440とは異なる別部材としているため、外側層3bを透明にしても、装飾孔440a(装飾部441a)の模様は変化しない。
このように、本実施形態によれば、扉枠3の外装を構成している主な部材を、2色成形により形成しているため、内側層3aと外側層3bとに用いられる材料(合成樹脂)の色や光の透過率等を適宜選択して組み合わせることにより、形状はそのままでも見栄えを大きく異ならせることができる。
従って、例えば、マイナーチェンジ等の時に、外側層3bを透明にして内側層3aの模様を見えるようにすることで、コストをかけることなくパチンコ機1の外装を変更させることができる。
或いは、製造ロット毎に内側層3aと外側層3bの色等を変更し、異なるロットのパチンコ機1を同一の遊技ホールに出荷して島設備に設置させることで、カラフルな感じにして遊技者に対する訴求力を高めさせたりすることができる。
なお、上記の実施形態では、2色成形したものを示したが、これに限定するものではなく、3色成形や4色成形等の多色成型としても良い。具体的には、上記の実施形態では、2色成形の扉枠右サイド右側面装飾体440に、右サイド右レンズ441を組み合わせて外装を構成したものを示したが、3色成形として、扉枠右サイド右側面装飾体440と右サイド右レンズ441とを一体に形成するようにしても良い。
また、上記の実施形態では、円形や放射状の模様を形成したものを示したが、これに限定するものではなく、様々な形状の模様を形成するようにしても良い。
このように、本実施形態のパチンコ機1によれば、扉枠3における遊技領域5aが前方へ臨む扉窓101aの外側に設けられるハンドルカバー295、扉枠左サイドベース421、扉枠右サイド左側面装飾体438及び扉枠右サイド右側面装飾体440等装飾体を、光透過率の異なる二つの合成樹脂により2色成形(多色成形)すると共に、当該2色成形により水玉模様の装飾を施すようにしていることから、装飾体を所望の形状に形成すると同時に、装飾体に対して所望の装飾が施されることとなるため、従来のパチンコ機の装飾体のように、所望の形状に形成した上で塗装等により所望の装飾を施す必要が無く、装飾にかかる手間を省略してコストの増加を抑制させることができる。
また、装飾体の装飾を2色成形により形成しているため、使用する合成樹脂の色を変更することで、装飾体の見栄え(外観)を簡単に変更することができる。詳述すると、2色成形により水玉模様の装飾を形成する場合、水玉模様の円の内側を構成している内側層3aと、円の外側を構成している外側層3bと、を夫々光透過率の異なる同じ色で形成した場合、内側層3aと外側層3bとが同じ色であることから水玉模様の円が見え辛くなり、水玉模様の装飾が施されていないような外観となる。一方、水玉模様の円の内側を構成している内側層3aを白色に、円の外側を構成している外側層3bを桃色にした場合、内側層3aと外側層3bとの色の違いにより水玉模様の円が明確に見えるようになり、桃色の地に白の水玉模様の装飾が施されている外観となる。このように、装飾体を形成する際に、使用する合成樹脂の光透過率(色を含む)を適宜選択することで、装飾体の外観を容易に変更することができ、外観の変更にかかるコストを抑制させることができる。
また、上述したように、装飾体を形成する際に、使用する合成樹脂の光透過率(色を含む)を適宜選択することで、装飾体の外観を容易に変更することができることから、製造ロット毎に使用する合成樹脂の組合せを変更し、異なるロットの本パチンコ機1を同一の遊技ホールに出荷して島設備において一列に設置させるようにした場合、当該島設備をカラフルな感じにすることができるため、遊技ホール内を回遊している遊技者に対して強いインパクトを与えることができ、遊技者を誘引可能な訴求力の高いパチンコ機1を提供することができる。
更に、扉枠3における遊技領域5aが前方へ臨む扉窓101aよりも外側の部位に、光透過率の異なる複数の合成樹脂により2色成形された装飾を有するハンドルカバー295、扉枠左サイドベース421、扉枠右サイド左側面装飾体438、及び扉枠右サイド右側面装飾体440等の装飾体を設けているため、当該装飾体により扉窓101aの外側を装飾して見栄えを良くすることができる。
また、2色成形されている装飾体の外側層3bを、残りの内側層3aよりも光透過率の低い合成樹脂で形成しているため、外側層3bを通して内側層3aを見え難くすることができ、相対的に内側層3aにより構成される装飾(水玉模様)の境界が明確に見えるようになり、装飾をハッキリ見えるようにすることができる。
また、外側層3bの光透過率を残りの内側層3aよりも低くしていることから、外側層3bを通して内側層3aを見え難くすることができるため、初期モデルでは、外側層3bを光透過率の低いものとして内側層3aが外側から透けて見えないようにし、モデルチェンジの際に、外側層3bに光透過率の高い合成樹脂を使用して、内側層3aが透けて見えるようにすることで、装飾体の装飾の見方を大きく変化させることができ、装飾体の形状を変更することなく外観(装飾)を容易に変更することができる。
また、上述したように、光透過率の低い外側層3bにより、内側層3aを見え難くすることができることから、内側層3aの表面に模様(形状による模様、塗装や印刷やシールの貼り付け等による模様)を施し、初期モデルでは、光透過率の低い不透明な外側層3bにより、外側層3bを通して内側層3aの模様が透けて見えないようにし、モデルチェンジの際に、外側層3bに透明な合成樹脂を使用することで、内側層3aの模様が透けて見えるようにすることができるため、装飾体の形状を変更することなく、装飾体の外観(装飾)を大きく変更することができ、モデルチェンジにかかるコストの増加を抑制させることができる。
更に、扉枠右サイド左側面装飾体438及び扉枠右サイド右側面装飾体440の内側に、光を照射可能な扉枠右サイド上装飾基板432の第三LED432c及び扉枠右サイド下装飾基板433の第三LED433cを備えていると共に、内側層3aを他よりも光透過率の高い合成樹脂で形成しているため、扉枠右サイド左側面装飾体438及び扉枠右サイド右側面装飾体440の内側に設けられている第三LED432c及び第三LED433cを発光させると、扉枠右サイド左側面装飾体438及び扉枠右サイド右側面装飾体440の表面に形成されている装飾のうち内側層3aの部位(水玉の部位)を明るく発光装飾させることができ、遊技領域5aが臨む扉窓101aの外側を発光装飾させることで、見栄えを良くすることができると共に、遊技者に扉枠右サイド左側面装飾体438及び扉枠右サイド右側面装飾体440の発光装飾を楽しませることができ、遊技者の興趣の低下を抑制させることができる。
また、外側層3bの光透過率によっては、内側層3aを通して外側層3bに照射された第三LED432c及び第三LED433cからの光によって、外側層3bも発光装飾させることができるため、扉枠右サイド左側面装飾体438及び扉枠右サイド右側面装飾体440全体を発光装飾させることができ、扉枠右サイド左側面装飾体438及び扉枠右サイド右側面装飾体440を綺麗に見せて遊技者の関心を強く引付けることが可能な訴求力の高いパチンコ機1とすることができる。
また、上述したように、扉枠右サイド左側面装飾体438及び扉枠右サイド右側面装飾体440等の装飾体の装飾が、光透過率の異なる複数の合成樹脂の2色成形(多色成形)により形成されているため、表面までの層の数や、使用している合成樹脂の光透過率の違い等によって、第三LED432c及び第三LED433c等のLED(発光手段)を発光させていない時に見える装飾と、LEDを発光させている時に見える装飾とを、異ならせることができ、装飾が変化することで、遊技者の関心を強く引付けさせることができる。詳述すると、例えば、多色成形として2色成形を例に説明すると、内側層3aにおいて、外側層3bにより覆われる部位に所定の形状の孔を形成するようにした場合、LEDを発光させていない状態では、内側層3aにおける表面に露出している部位のみが見える。一方、LEDを発光させると、内側層3aにおける孔が形成されている部位では、内側層3aを通さずにLEDからの光が外側層3bに直接照射されるため、外側層3bの表面に内側層3aの孔の形状が見えるようになり、内側層3aにおける表面に露出している部位と孔の部位とが見えることとなり、LEDを発光させていない時とは異なる装飾が見えることとなる。或いは、例えば、内側層3aを黄色に、外側層3bを青色とした場合、LEDを黄色に発光させると、表面の装飾における内側層3aの部位のみが発光装飾される。一方、LEDを緑色(又は白色)に発光させると、表面における内側層3aの部位と外側層3bの部位の両方が発光装飾されるため、LEDにおいて発光させる光の色によって、装飾体における発光装飾される部位を異ならせることができ、発光装飾される装飾を変化させることができる。このように、LEDの発光により、装飾体の装飾を異ならせることができるため、遊技者の関心を強く引付けることができ、遊技者を楽しませることができる。また、遊技状態に応じてLEDを発光させるようにすることで、装飾体の装飾の変化により、遊技者に対して、チャンスの到来や打込操作の変更(例えば、「右打ち」)等を示唆させるようにすることができ、多彩な演出が可能なパチンコ機1を提供することができる。
また、扉窓101a(遊技領域5a)の左右両外側に設けられている扉枠左サイド装飾体426と扉枠右サイド装飾体435の夫々の前後方向の突出量を異ならせていることから、本パチンコ機1を左前方から見た時と右前方から見た時の印象(見え方)を異ならせることができるため、本パチンコ機1が設置されている遊技ホール内において、回遊している遊技者が一旦は本パチンコ機1の前方を通り過ぎても反対側から本パチンコ機1に接近した際に、先の回遊の時とは見え方が異なることで本パチンコ機1への関心を引付けさせることができ、遊技するパチンコ機1を選択するために遊技ホール内を回遊している遊技者を本パチンコ機1へ誘引することが可能な訴求力の高いパチンコ機1とすることができる。
[3-10.扉枠におけるLEDの配置と系統]
次に、扉枠3に設けられている各LEDの配置と制御の系統について、主に図72及び図73等を参照して詳細に説明する。図72は扉枠の各装飾基板を示す正面図であり、図73は扉枠の演出操作ユニットの部位の装飾基板を示す平面図である。扉枠3は、図72に示すように、正面視において右下隅に、遊技者が回転操作することで遊技球Bを遊技盤5の遊技領域5a内へ打込むハンドル195が設けられている。このハンドル195は、中央ハブ部195aと、中央ハブ部195aが外方へ延出している三つのスポーク部195bと、各スポーク部195bの先端同士を繋いでいる円環状の外周リング部195cと、を有しており、自動車のハンドル(ステアリング)と類似した外観を呈している。
ハンドル195は、中央ハブ部195aの前側がハンドル前レンズ185により覆われており、ハンドル前レンズ185と中央ハブ部195aとの間に、前面に複数のLED184aが実装されているハンドル装飾基板184が設けられている。また、ハンドル195の外周リング部195cの後方に、前面に複数のLED293aが実装されているハンドルカバー装飾基板293が設けられている。
ハンドル装飾基板184は、中心に1個と、中間の円周上に周方向へ一定の間隔をあけた3個と、外周に沿って周方向へ一定の間隔をあけた6個、の合計10個のLED184a(フルカラーLED)が、三重の同心円状に実装されている。これらのLED184aは、中心の1個と、図72において破線で結ばれている中間の3個と、及び夫々が破線で結ばれている、外周の左上の2個と、外周の右上の2個と、外周の下側の2個と、の5組に分けられている。これら5組に分けられたLED184aは、LEDドライバ184bにより15系統で制御されており、各組のLED184aが、適宜色のフルカラーで発光することができる。
一方、ハンドルカバー装飾基板293には、12個のLED293aが周方向へ間隔をあけて一列に設けられている。これら12個のLED293aは、図72において破線で結んでいるように、中心から左下の2個と、左側の2個と、左上の2個と、右上の2個と、右側の2個と、右下の2個と、の6組に分けられている。これら6組に分けられたLED293aは、LEDドライバ293bにより18系統で制御されており、各組のLED293aが、適宜色のフルカラーで発光することができる。
このように、ハンドル195には、ハンドル装飾基板184とハンドルカバー装飾基板293とが設けられているため、ハンドル195を中心にして光が回転するような発光演出や、ハンドル195の中心へ向かって光が集中するような発光演出や、ハンドル195の外側へ向かって光が広がるような発光演出を、遊技者に見せることができる。また、ハンドルカバー装飾基板293のLED293aにより、ハンドルカバー295の外側や内側を発光装飾させることができる。
また、扉枠3は、図示するように、正面視中央に、ガラスユニット160の透明なガラス板162によって閉鎖されている上下に延びた略四角形の扉窓101aを有している。扉枠3は、皿ユニット200の皿左装飾体271、皿右装飾体276、演出操作ユニット300、扉枠左サイドユニット420の扉枠左サイド装飾体426、扉枠右サイドユニット430の扉枠右サイド装飾体435、及び扉枠トップユニット450の扉枠トップ装飾体453によって、扉窓101aの外周が全周に亘って囲まれている。
扉窓101aの外周を囲っている皿左装飾体271、皿右装飾体276、扉枠左サイド装飾体426、扉枠右サイド装飾体435、及び扉枠トップ装飾体453は、半チューブ状に形成されているため、扉窓101aの略全周が蛍光灯で囲まれているような装飾を遊技者に見せることができる。
この扉枠3では、図72に示すように、扉窓101aの外周を囲っている皿左装飾体271の後方の皿左装飾基板273、皿右装飾体276の後方の皿右装飾基板278、扉枠左サイド装飾体426の後方の扉枠左サイド上装飾基板422及び扉枠左サイド下装飾基板423、扉枠右サイド装飾体435の後方の扉枠右サイド上装飾基板432及び扉枠右サイド下装飾基板433、扉枠トップ装飾体453の後方の扉枠トップ中央装飾基板455及び扉枠トップ左装飾基板456及び扉枠トップ右装飾基板457が、前方へ向けて設けられている。
詳述すると、皿左装飾基板273には、左右方向へ一列に並んで前面に実装されている4個のLED273aと、LED273aと後述する皿右装飾基板278のLED273aとを発光させるためのLEDドライバ(図示は省略)と、を備えている。これら4個のLED273aは、図72において破線で結んでいるように、左の2個と、右の2個と、の2組に分けられている。これら2組に分けられたLED273aは、LEDドライバにより6系統で制御されており、各組のLED273aが、適宜色のフルカラーで発光することができる。
皿右装飾基板278には、左右方向へ一列に並んで前面に実装されている4個のLED278aを備えている。これら4個のLED278aは、図72において破線で結んでいるように、左の2個と、右の2個と、の2組に分けられている。これら2組に分けられたLED278aは、皿左装飾基板273のLEDドライバにより6系統で制御されており、各組のLED278aが、適宜色のフルカラーで発光することができる。
扉枠左サイド上装飾基板422には、上下方向へ一定の間隔をあけて実装されている4個の第一LED422aと、第一LED422a同士の間に上下に並んで二つずつ実装されている8個の第二LED422bと、合計12個の第一LED422a及び第二LED422bを発光させるためLEDドライバ422cと、を備えている。第一LED422a及び第二LED422bは、前面に実装されている。扉枠左サイド上装飾基板422の4個の第一LED422aは、図72において二点鎖線で結んでいるように、上の2個と残りの2個の2組に分けられている。また、8個の第二LED422bは、図72において一点鎖線で結んでいるように、上の2個と、上より3個目から5個目までの3個と、上より6個目から8個目までの3個と、の3組に分けられている。2組に分けられた4個の第一LED422aと、3組に分けられた8個の第二LED422bとは、LEDドライバ422cにより15系統で制御されており、各組の第一LED422aや第二LED422bが、適宜色のフルカラーで発光することができる。
扉枠左サイド下装飾基板423には、上下方向へ一定の間隔をあけて実装されている6個の第一LED423aと、第一LED423a同士の間に上下に並んで二つずつ実装されている12個の第二LED423bと、合計18個の第一LED423a及び第二LED423bを発光させるためのLEDドライバ423cと、を備えている。第一LED423a及び第二LED423bは、前面に実装されている。6個の第一LED423aは、図72において二点鎖線で結んでいるように、上から2個ずつ順番に一組として3組に分けられている。また、12個の第二LED423bは、図72において一点鎖線で結んでいるように、上より1個目から3個目までの3個と、上より4個目から6個目までの3個と、上より7個目から9個目までの3個と、上より10個目から12個目まで3個と、の4組に分けられている。3組に分けられた6個の第一LED423aと、4組に分けられた12個の第二LED423bとは、LEDドライバ423cにより21系統で制御されており、各組の第一LED423aや第二LED423bが、適宜色のフルカラーで発光することができる。
扉枠右サイド上装飾基板432には、上下方向へ一定の間隔をあけて前面に実装されている4個の第一LED432aと、第一LED432a同士の間に上下に並んで二つずつ前面に実装されている8個の第二LED432bと、上下方向へ間隔をあけて後面に実装されている4個の第三LED432cと、を備えている。また、扉枠右サイド上装飾基板432は、合計16個の第一LED432a、第二LED432b、第三LED432cと、扉枠右サイド下装飾基板433の2個の第三LED433cとを、発光させるためのLEDドライバ432dを備えている。4個の第一LED432aは、図72において二点鎖線で結んでいるように、上の2個と残りの2個の2組に分けられている。また、8個の第二LED432bは、図72において一点鎖線で結んでいるように、上の2個と、上より3個目から5個目までの3個と、上より6個目から8個目までの3個と、の3組に分けられている。更に、4個の第三LED432cは図72において一点鎖線で結んでいるように、上の2個と残りの2個の2組に分けられている。2組に分けられた第一LED432aと、3組に分けられた第二LED432bと、2組に分けられた第三LED432cと、扉枠右サイド下装飾基板433における2組に分けられた第三LED433cのうちの上側の1組の第三LED433cとは、LEDドライバ432dにより24系統で制御されており、各組の第一LED432a、第二LED432b、第三LED432c、第三LED433cが、適宜色のフルカラーで発光することができる。
扉枠右サイド下装飾基板433には、上下方向へ一定の間隔をあけて前面に実装されている6個の第一LED433aと、第一LED433a同士の間に上下に並んで二つずつ前面に実装されている12個の第二LED433bと、上下方向へ間隔をあけて後面に実装されている4個の第三LED433cと、第一LED433a、第二LED433b、下側の2個の第三LED433cを発光させるためのLEDドライバ433dと、を備えている。6個の第一LED433aは、図72において二点鎖線で結んでいるように、上から2個ずつ順番に一組として3組に分けられている。また、12個の第二LED433bは、図72において一点鎖線で結んでいるように、上より1個目から3個目までの3個と、上より4個目から6個目までの3個と、上より7個目から9個目までの3個と、上より10個目から12個目まで3個と、の4組に分けられている。更に、後側の4個の第三LED433cは、図72において破線で結んでいるように、上の2個と残りの2個の2組に分けられている。3組に分けられた6個の第一LED433aと、4組に分けられた12個の第二LED433bと、2組に分けられたうちの下側の1組の2個の第三LED433cとは、LEDドライバ433dにより24系統で制御されており、各組の第一LED433a、第二LED433b、第三LED433cが、適宜色のフルカラーで発光することができる。
本実施形態では、扉窓101aの左側に設けられている扉枠左サイド上装飾基板422及び扉枠左サイド下装飾基板423と、扉窓101aの右側に設けられている扉枠右サイド上装飾基板432及び扉枠右サイド下装飾基板433とが、扉窓101aの左右方向中央を境にして、左右非対称の形状に形成されている。また、扉枠左サイド上装飾基板422及び扉枠左サイド下装飾基板423と、扉枠右サイド上装飾基板432及び扉枠右サイド下装飾基板433とは、前後方向の形状も互いに異なっている。
なお、扉枠左サイド上装飾基板422及び扉枠左サイド下装飾基板423と、扉枠右サイド上装飾基板432及び扉枠右サイド下装飾基板433とは、夫々の前面に実装されている第一LED422a、第二LED422b、第一LED423a、第二LED423bと、第一LED432a、第二LED432b、第一LED433a、第二LED433bとの数が、互いに同じであると共に、配置及び系統(図72において一点鎖線や二点鎖線で結んだ系統)が左右対称に設けられている。これにより、発光演出を行うためのLEDの点灯パターンのデータの作成を容易なものとすることができる。
扉枠トップ中央装飾基板455には、左右方向へ間隔をあけて前面に実装されている6個のLED455aと、LED455aと扉枠トップ左装飾基板456のLED456a及び扉枠トップ右装飾基板457のLED457aとを発光させるためのLEDドライバ(図示は省略)と、を備えている。6個のLED455aは、図72において破線で結んでいるように、左から2個ずつの3組に分けられている。3組に分けられた6個のLED455aは、LEDドライバにより9系統で制御されており、各組のLED455aが、適宜色のフルカラーで発光することができる。
扉枠トップ左装飾基板456には、左右方向へあけて前面に実装されている4個のLED456aを、備えている。4個のLED456aは、図72において破線で結んでいるように、左側の2個と右側の2個との2組に分けられている。2組に分けられた4個のLED456aは、扉枠トップ中央装飾基板455のLEDドライバにより、6系統で制御されており、各組のLED456aが、適宜色のフルカラーで発光することができる。
扉枠トップ右装飾基板457には、左右方向へあけて前面に実装されている4個のLED457aを、備えている。4個のLED457aは、図72において破線で結んでいるように、左側の2個と右側の2個との2組に分けられている。2組に分けられた4個のLED457aは、扉枠トップ中央装飾基板455のLEDドライバにより、6系統で制御されており、各組のLED457aが、適宜色のフルカラーで発光することができる。
本実施形態の扉枠3によれば、扉枠左サイド上装飾基板422の第一LED422a、扉枠左サイド下装飾基板423の第一LED423a、扉枠右サイド上装飾基板432の第一LED432a、及び扉枠右サイド下装飾基板433の第一LED433aからの光が、左サイド上導光部材427の導光軸部427a、左サイド中導光部材428の導光軸部428a、左サイド下導光部材429の導光軸部429a、右サイド上導光部材436の導光軸部436a、及び右サイド下導光部材437の導光軸部437aにより、扉枠左サイド装飾体426の開口部426aや扉枠右サイド装飾体435の開口部435aまで誘導されて、外方(前方)へ照射される。これにより、扉枠左サイド装飾体426や扉枠右サイド装飾体435の前面において、点状に明るく発光する発光演出を遊技者に見せることができ、これまでのパチンコ機にはない点状にきらりとスポット発光する発光演出により、遊技者を「ハッ」とさせることができる。
また、扉枠3では、扉窓101aの外周を囲んでいる皿左装飾基板273のLED273a、皿右装飾基板278のLED278a、扉枠左サイド上装飾基板422の第二LED422b、扉枠左サイド下装飾基板423の第二LED423b、扉枠右サイド上装飾基板432の第二LED432b、扉枠右サイド下装飾基板433の第二LED433b、扉枠トップ中央装飾基板455のLED455a、扉枠トップ左装飾基板456のLED456a、及び扉枠トップ右装飾基板457のLED457aを、適宜発光させることにより、扉窓101aの外周全体を発光装飾させたり、扉窓101aの外周に沿って光が移動するように発光演出を遊技者に見せたり、することができる。
つまり、扉枠3では、図72において二点鎖線で結ばれているLEDの系統により、扉枠左サイド装飾体426や扉枠右サイド装飾体435の前面において、スポット発光する発光演出を実行することができ、図72において一点鎖線で結ばれているLEDの系統により、扉枠左サイド装飾体426や扉枠右サイド装飾体435が面状に発光(面発光)する発光演出を実行することができる。
また、扉枠3によれば、第一LED422a、第一LED423a、第一LED432a、及び第一LED433aからの光を、導光軸部427a、導光軸部428a、導光軸部429a、導光軸部436a、及び導光軸部437aにより、扉枠左サイド装飾体426の開口部426aや扉枠右サイド装飾体435の開口部435aに挿入されている前端まで導光して、そこから前方へ照射しているため、扉枠左サイド装飾体426や扉枠右サイド装飾体435の一般面と比較して、開口部426a及び開口部435aの部位を高輝度で明るくスポット発光させることができる。この際に、扉枠左サイド装飾体426及び扉枠右サイド装飾体435が、遊技領域5aが臨む扉窓101aよりも外側に配置されているため、扉枠左サイド装飾体426の開口部426a及び扉枠右サイド装飾体435の開口部435aの部位を高輝度でスポット発光させても、その眩しさにより扉窓101aから臨む遊技領域5a内が見え辛くなることはなく、扉窓101aを通して遊技領域5a内の遊技球Bや演出画像や装飾体等を良好な状態で視認させることができる。
また、扉枠3によれば、扉枠左サイド装飾体426及び扉枠右サイド装飾体435を、扉窓101a(遊技領域5a)よりも前方へ突出させていると共に、高輝度でスポット発光する開口部426a及び開口部435aを、前方へ突出した扉枠左サイド装飾体426及び扉枠右サイド装飾体435の前端となる尾根の部位(平面視において前方へ円弧状に突出している前端を結んだ上下方向の線上)に設けているため、スポット発光の光が後方側(扉窓101a側)へ照射されることはない。従って、扉枠左サイド装飾体426及び扉枠右サイド装飾体435におけるスポット発光の光が、扉窓101aに設けられているガラス板162により遊技者側へ反射して、扉窓101aの後方の遊技領域5a内が見え辛くなることはないと共に、高輝度でスポット発光させることで他の遊技者の関心を本パチンコ機1へ向けさせることができる。
更に、扉枠3によれば、スポット発光する部位を、扉枠3における扉窓101aよりも外側で前方へ突出している扉枠左サイド装飾体426及び扉枠右サイド装飾体435に設けているため、スポット発光する部位がパチンコ機1の外周付近と略同じ位置となる。そのため、本パチンコ機1の前方に遊技者が着座していても、スポット発光する部位が遊技者よりも外側に位置するため、当該遊技者がスポット発光の光を遮ることはない。これにより、扉枠左サイド装飾体426及び扉枠右サイド装飾体435においてスポット発光させると、本パチンコ機1の前方に着座していない他の遊技者からも高輝度のスポット発光の光が見えることとなるため、他の遊技者に対して本パチンコ機1の存在をアピールすることができ、遊技者の関心を強く引付けることができると共に、遊技するパチンコ機を選択するために遊技ホール内を回遊している遊技者を本パチンコ機1へ誘引することが可能な訴求力の高いパチンコ機1とすることができる。
なお、扉枠左サイド装飾体426や扉枠右サイド装飾体435の前面をスポット発光させるためのスポット用LED(第一LED422a、第一LED423a、第一LED432a、第一LED433a)を挟んだ両側の面用LED(第二LED422b、第二LED423b、第二LED432b、第二LED433b)は、同一の系統に属するようにすることが望ましい。これにより、スポット用LEDの光を誘導する導光ピン(導光軸部427a、導光軸部428a、導光軸部429a、導光軸部436a、及び導光軸部437a)を挟んだ両側の面用LEDが同一の点灯態様となるため、導光ピンの両側から同じタイミングで同じ光量の光が照射されることとなり、扉枠左サイド装飾体426や扉枠右サイド装飾体435において導光ピンの影をより一層見え難くすることができる。
更に、扉枠3は、図73に示すように、演出操作ユニット300の演出操作部301における接触操作部302の下方に設けられており、上面に31個のLED320aが実装されている円環状の演出操作部外周装飾基板320を備えている。この演出操作部外周装飾基板320は、31個のLED320aを発光させるための2個のLEDドライバを、備えている。演出操作部外周装飾基板320は、前装飾基板321と後装飾基板322の二つに分割されている。
演出操作部外周装飾基板320における前装飾基板321には、31個のLED320aのうち18個のLED320aが実装されている。前装飾基板321の18個のLED320aは、6個が内周に近い円周上で間隔をあけて設けられており、3個が内周と外周との中間の円周上で間隔をあけて設けられており、残りの9個が外周に近い円周上で間隔をあけて設けられている。
演出操作部外周装飾基板320における後装飾基板322には、残りの13個のLED320aが実装されている。後装飾基板322の13個のLED320aは、4個が内周に近い円周上で円弧の両端付近で間隔をあけて2個ずつ設けられており、3個が内周と外周との中間の円周上で間隔をあけて設けられており、残りの6個が外周に近い円周上で円弧の両端付近で間隔をあけて3個ずつ設けられている。
前装飾基板321の18個のLED320aは、図73において一点鎖線で繋いでいるように、内側の円周上の6個が周方向へ2個ずつの3組、中間の円周上の3個が夫々1個ずつの3組、外側の円周上の9個が周方向へ3個ずつの3組、の合計9組に分けられている。また、後装飾基板322の18個のLED320aは、図73において一点鎖線で繋いでいるように、内側の円周上の4個が両端付近の2個ずつの2組、中間の円周上の3個が夫々1個ずつの3組、外側の円周上の9個が両端付近の3個ずつの2組、の合計7組に分けられている。つまり、演出操作部外周装飾基板320では、31個のLED320aが、16組に分けられている。これら16組に分けられたLED320aは、2個のLEDドライバにより48系統で制御されており、各組のLED320aが、適宜色のフルカラーで発光することができる。
この演出操作部外周装飾基板320によれば、31個、48系統のLED320aを適宜発光させることで、演出操作部301において光が回転するような発光演出や、光が中心へ集中するような発光演出や、光が外側へ広がるような発光演出を遊技者に見せることができる。
更に、扉枠3によると、遊技領域5aが臨む扉窓101aの左右方向の一方と他方の夫々の外側に、互いに前後方向の突出量が異なるように扉窓101aに沿って上下に延びている扉枠左サイドユニット420の扉枠左サイド装飾体426と扉枠右サイドユニット430の扉枠右サイド装飾体435とが設けられており、扉枠左サイド装飾体426と扉枠右サイド装飾体435の夫々の後方に複数の第一LED422aと第二LED422bとが実装されている扉枠左サイド上装飾基板422と複数の第一LED423aと第二LED423bが実装されている扉枠左サイド下装飾基板423、及び複数の第一LED432aと第二LED432bが実装されている扉枠右サイド上装飾基板432と複数の第一LED433aと第二LED433bが実装されている扉枠右サイド下装飾基板433とが設けられていると共に、第一LED422a、第一LED423a、第一LED432a、第一LED433aからの光を扉枠左サイド装飾体426や扉枠右サイド装飾体435の前面付近まで誘導して前方へ照射する左サイド上導光部材427の導光軸部427a、左サイド中導光部材428の導光軸部428a、左サイド下導光部材429の導光軸部429a、右サイド上導光部材436の導光軸部436a、及び右サイド下導光部材437の導光軸部437aを設けているため、扉枠左サイド上装飾基板422、扉枠左サイド下装飾基板423、扉枠右サイド上装飾基板432、扉枠右サイド下装飾基板433の第二LED422b、第二LED423b、第二LED432b、第二LED433bを発光させることで扉枠左サイド装飾体426及び扉枠右サイド装飾体435を面状に発光装飾(面発光)させることができ、扉枠左サイド上装飾基板422、扉枠左サイド下装飾基板423、扉枠右サイド上装飾基板432、扉枠右サイド下装飾基板433の第一LED422a、第一LED423a、第一LED432a、第一LED433aを発光させると、前方へ照射された光が柱状の導光軸部427a、導光軸部428a、導光軸部429a、導光軸部436a、導光軸部437aにより扉枠左サイド装飾体426及び扉枠右サイド装飾体435の前面付近まで誘導された後に、それらの前端(前端面)から前方へ放射されることとなり、扉枠左サイド装飾体426及び扉枠右サイド装飾体435における導光軸部427a、導光軸部428a、導光軸部429a、導光軸部436a、導光軸部437aの先端と対応している部位を点状に発光装飾(スポット発光)させることができる。
従って、扉枠左サイド上装飾基板422、扉枠左サイド下装飾基板423、扉枠右サイド上装飾基板432、扉枠右サイド下装飾基板433の第一LED422aと第二LED422b、第一LED423aと第二LED423b、第一LED432aと第二LED432b、及び第一LED433aと第二LED433b、を適宜発光させることで、遊技領域5a(扉窓101a)よりも外側に設けられている扉枠左サイド装飾体426及び扉枠右サイド装飾体435の全体を面状に発光装飾させたり、扉枠左サイド装飾体426及び扉枠右サイド装飾体435の一部を点状に発光装飾させたり、扉枠左サイド装飾体426及び扉枠右サイド装飾体435の全体を面状に発光装飾させつつ一部を点状に発光装飾させたり、することができるため、多彩な発光演出を遊技者に見せることができ、遊技者を飽きさせ難くすると共に楽しませて遊技に対する興趣の低下を抑制させることができる。
この際に、扉枠左サイド上装飾基板422及び扉枠左サイド下装飾基板423の複数の第一LED422a、第二LED422b、第一LED423a、第二LED423bが分けられている系統と、扉枠右サイド上装飾基板432及び扉枠右サイド下装飾基板433の複数の第一LED432a、第二LED432b、第一LED433a、第二LED433bが分けられている系統と、を互いに左右対称としていると共に、夫々において複数の第一LED422a、第一LED423a、第一LED432a、第一LED433aと、複数の第二LED422b、第二LED423b、第二LED432b、第二LED433bと、を互いに異なる系統としているため、扉枠左サイド装飾体426側の第一LED422a、第二LED422b、第一LED423a、第二LED423bと、扉枠右サイド装飾体435側の第一LED432a、第二LED432b、第一LED433a、第二LED433bとの点灯パターンのデータを作成する際に、例えば、扉枠左サイド装飾体426側用のデータを、扉枠右サイド装飾体435側用のデータに流用したり、扉枠左サイド装飾体426側と扉枠右サイド装飾体435側とで同じような流れのデータとしたり、することが可能となることから、点灯パターンのデータの作成にかかる手間を容易なものとすることができ、(同じ作成時間では)より複雑な点灯パターンのデータを構築し易くなり、点灯パターンの多彩な発光演出を遊技者に見せることができると共に、演出効果の高い多彩な発光演出を遊技者に見せることができ、扉窓101aの左右両外側の扉枠左サイド装飾体426及び扉枠右サイド装飾体435における発光演出に対して十分な演出効果を発揮させ得るパチンコ機1を提供することができる。
また、第一LED422a、第一LED423a、第一LED432a、第一LED433aを間にして設けられている二つの第二LED422b、第二LED423b、第二LED432b、第二LED433bを、同じ系統としていることから、第一LED422a、第一LED423a、第一LED432a、第一LED433a(導光軸部427a、導光軸部428a、導光軸部429a、導光軸部436a、導光軸部437a)を挟むように設けられている二つの第二LED422b、第二LED423b、第二LED432b、第二LED433bが必ず同時に点灯することとなるため、導光軸部427a、導光軸部428a、導光軸部429a、導光軸部436a、導光軸部437aの両側から光が照射されることで、夫々の第二LED422b、第二LED423b、第二LED432b、第二LED433bからの光による導光軸部427a、導光軸部428a、導光軸部429a、導光軸部436a、導光軸部437aの影が打ち消されるように薄くなり、扉枠左サイド装飾体426や扉枠右サイド装飾体435に投影される導光軸部427a、導光軸部428a、導光軸部429a、導光軸部436a、導光軸部437aの影を見え辛くすることができ、扉枠左サイド装飾体426や扉枠右サイド装飾体435をムラなく面状に発光装飾させることができる。
また、第二LED422b、第二LED423b、第二LED432b、第二LED433bにより面状に発光装飾する扉枠左サイド装飾体426及び扉枠右サイド装飾体435が、第一LED422a、第一LED423a、第一LED432a、第一LED433aにより導光軸部427a、導光軸部428a、導光軸部429a、導光軸部436a、導光軸部437aの前端に対応する部位を点状に発光装飾させることができるため、面状に発光しつつ部分的に点状に発光するような、これまでのパチンコ機では見ることができなかった発光演出を遊技者に見せることができ、点状に明るく発光する発光演出等により遊技者の関心を強く引付けさせることができると共に、これまでのパチンコ機にはない点状にきらりとスポット発光する発光演出により、遊技者を「ハッ」とさせることができ、遊技者に対する訴求力の高いパチンコ機1とすることができる。
更に、左右方向の一方側(左側)の扉枠左サイド上装飾基板422及び扉枠左サイド下装飾基板423と、他方側(右側)の扉枠右サイド上装飾基板432及び扉枠右サイド下装飾基板433とを、互いに左右非対称の形状としていることから、一見して扉枠左サイド上装飾基板422、扉枠左サイド下装飾基板423、扉枠右サイド上装飾基板432、及び扉枠右サイド下装飾基板433を見分けることができるため、パチンコ機1の組立作業において組み付ける扉枠左サイド上装飾基板422、扉枠左サイド下装飾基板423、扉枠右サイド上装飾基板432、及び扉枠右サイド下装飾基板433を間違えてしまうことを回避させることができ、組立ての作業性を向上させてコストの増加を抑制させることができる。
[3-11.装飾基板の識別]
続いて、扉枠3を例にして本パチンコ機1におけるLEDが実装されている各種の装飾基板の識別について、主に図74等を参照して詳細に説明する。図74は、扉枠の扉窓の周囲に設けられている各装飾基板を示す背面図である。ここでは、扉枠3における扉窓101aの周囲に設けられている皿左装飾基板273、皿右装飾基板278、扉枠左サイド上装飾基板422、扉枠左サイド下装飾基板423、扉枠右サイド上装飾基板432、扉枠右サイド下装飾基板433、扉枠トップ中央装飾基板455、扉枠トップ左装飾基板456、及び扉枠トップ右装飾基板457、を例にして詳細に説明する。
本実施形態のパチンコ機1では、LEDが実装されている装飾基板に、白色の基板を用いており、当該装飾基板に取付けられる白色以外のLEDドライバや接続コネクタ等は、基板の後面側に取付けるようにしている。これにより、装飾基板の前面に実装されているLEDからの光を、前方側へ反射させて前方の装飾体等をより明るく発光装飾させることができるようにしていると共に、前方(遊技者側)から装飾基板を目立ち難いものとしている。
なお、白色の装飾基板は、白色のソルダーレジスト(保護材)がコーティングされているものであっても良いし、基板の板材そのものが白色のものであっても良い。
パチンコ機1では、多くの装飾基板を有していることから、夫々の装飾基板を容易に識別できるように、各装飾基板の後面に互いに異なる識別部7が施されている(図74を参照)。この識別部7は、漢字や仮名、アルファベット、記号、数字、型番、等の文字による文字識別部7aと、互いに異なった色(図74において、濃淡の異なる網掛けで示す)による色識別部7bと、を有している。
詳述すると、文字識別部7aとして、皿左装飾基板273では「下左」の文字が、皿右装飾基板278では「下右」の文字が、扉枠左サイド上装飾基板422では「左上」の文字が、扉枠左サイド下装飾基板423では「左下」の文字が、扉枠右サイド上装飾基板432では「右上」の文字が、扉枠右サイド下装飾基板433では「右下」の文字が、扉枠トップ中央装飾基板455では「上中」の文字が、扉枠トップ左装飾基板456では「上左」の文字が、扉枠トップ右装飾基板457では「上右」の文字が、夫々施されている。
また、色識別部7bは、装飾基板毎に異なる色としており、後面の略前面に亘って施されている。なお、本実施形態では、図74に示すように、色識別部7bが、後面の全面ではなく、装飾基板に実装されるLED等のハンダ付けの妨げとならないように部分的に施されている。
識別部7は、印刷(シルク印刷)、シールの貼り付け、塗料の塗布、等によって装飾基板に施されている。
なお、上記では、扉枠3における扉窓101aの周りに設けられている装飾基板を例に説明したが、ハンドルユニット180、演出操作ユニット300、及び遊技盤5、等に設けられている各種の装飾基板に対しても、文字識別部7aや色識別部7b等の識別部7を設けるようにしても良い。
また、上記の実施形態では、識別部7として、文字識別部7aと色識別部7bとの両方を施したものを示したが、これに限定するものではなく、文字識別部7aのみとしても良いし、色識別部7bのみとしても良い。
本実施形態のパチンコ機1によれば、LEDが実装されている装飾基板に識別部7(文字識別部7aや色識別部7b)を設けているため、似たような形状の装飾基板を容易に区別することができ、組立作業の際に間違った装飾基板を組み付けてしまうことを防止することができると共に、組立ての作業性を向上させることができる。
また、パチンコ機1によれば、識別部7を装飾基板の後面に設けているため、装飾基板の前面側を可能な限り白色とすることができ、装飾基板の前面に実装されているLEDからの光を、装飾基板の前面で前方側へ反射させて前方の装飾体等をより明るく発光装飾させることができると共に、装飾基板を前方(遊技者側)から目立ち難くすることができ、見栄えを良くすることができる。
更に、パチンコ機1によれば、識別部7としての色識別部7bを、装飾基板の略全体に亘って施すようにしているため、装飾基板の一部を見ただけで所望(所望の色)の装飾基板であるか否かを認識することができる。従って、組立て等の際に、複数種類の装飾基板が重なっているような状態でも、装飾基板の一部が見えていれば、所望の装飾基板を容易に見つけることができ、組立作業にかかる手間を簡略化することができる。
また、パチンコ機1によれば、装飾基板毎に色識別部7bの色を異ならせているため、組立て時において、一つのパチンコ機1に必要な装飾基板を用意する際に、同じ色の色識別部7bが施された装飾基板がある場合には、同じ装飾基板が重複して用意されていることを簡単に認識することができる。或いは、用意した装飾基板の色識別部7bにおいて色が足りない場合には、用意されていない装飾基板があることを簡単に認識することができる。従って、パチンコ機1の組立てに必要な装飾基板を用意する際に、余分に装飾基板を用意してしまったり、用意した装飾基板が足りなかったり、していることを簡単に認識することができるため、確実に必要な分だけ装飾基板を用意することができ、組立て時における段取りのし易いパチンコ機1とすることができる。従って、パチンコ機1の組立作業をスムーズに行うことができ、組立てにかかる時間を短縮してコストの増加を抑制させることができる。
また、パチンコ機1によれば、装飾基板の後面に、他の基板と区別するための識別部7としての文字識別部7aが施されているため、作業者が文字識別部7aの文字を読むことで、当該装飾基板がどの部位のものであるのかを容易に知ることができ、上述と同様の作用効果を奏することができる。
更に、パチンコ機1によれば、各装飾基板の前面及び後面を白色としていると共に、後面に識別部7を設けているため、装飾基板の前方に設けられている、装飾体の透明度が高くても、前方(遊技者側)から装飾基板を目立ち難いものとすることができ、装飾体の見栄えを良くすることができると共に、装飾基板の白色の前面によりLEDからの光を前方へ反射させることが可能となり、装飾体をより明るく発光装飾させることができ、演出効果の高い発光演出により遊技者を楽しませて興趣の低下を抑制させることができる。
また、パチンコ機1によれば、LEDドライバ等の機能部品を、装飾基板の後面に設けており、前方(遊技者側)から機能部品を見えないようにしているため、装飾体を通して機能部品が見えることで見栄えが悪くなることを回避させることができ、装飾体(遊技機)の見栄えを良くすることができる。また、装飾基板の後面に設けることで機能部品を見えないようしているため、目立たないように機能部品を白色(又は黄色)に着色する必要が無く、素のままで機能部品を用いることができ、機能部品に着色する手間を省略してパチンコ機1にかかるコストの増加を抑制させることができる。
[3-12.扉枠の作用効果]
本実施形態によれば、パチンコ機1において互いに異なる位置に設けられている複数の接触検知体393に対して、遊技者の接近又は接触を検知したい所望の部位に設けられている接触検知体393と接触検知センサ本体392とが接続されるように切換部394により切換えることで、所望の部位の接触検知体393に遊技者が接近又は接触すると、当該接触検知体393の静電容量が変化することとなり、当該接触検知体393と接続されている接触検知センサ本体392により静電容量の変化を検知することができるため、所望の部位への遊技者の接近又は接触を検知することができ、接触検知センサ本体392の検知に応じて主制御基板1310、周辺制御基板1510、周辺制御部1511、及び演出表示制御部1512等の制御手段により所定の制御を実行することができる。一方、切換部394により所望の部位の接触検知体393と接触検知センサ本体392とを接続している状態では、その他の部位に設けられている接触検知体393と接触検知センサ本体392との接続が切断されることとなるため、その他の部位に遊技者が接近又は接触することでその他の部位に設けられている接触検知体393の静電容量が変化しても、当該接触検知体393が切換部394により接続が切断されていることから、当該接触検知体393の静電容量の変化を検知することはなく、所望の部位の接触検知体393の静電容量のみを確実に検知することができ、誤検知を防止することができる。
このように、互いに異なる位置に設けられている複数の接触検知体393に対して、接触検知センサ本体392と接続する接触検知体393を切換部394により適宜選択して切換えるようにしているため、複数の接触検知体393に対して一つの接触検知センサ本体392で静電容量を検知することが可能となり、主制御基板1310、周辺制御基板1510、周辺制御部1511、及び演出表示制御部1512等の制御手段において遊技者の接近又は接触の検知にかかるチャンネルの数を少なくとすることができ、相対的に演出に使用できるチャンネルの数を多くすることができる。従って、より多くの演出手段(例えば、可動装飾体、発光装飾体、演出表示装置、等)を制御手段によって制御させることが可能となるため、演出手段の増加によりより多彩な演出を遊技者に提示することができ、遊技者を飽きさせ難くすることができると共に、遊技者を十分に楽しませることができ、遊技に対する興趣の低下を抑制させることができる。
また、パチンコ機1における遊技者に触れられたくない複数の部位に、夫々接触検知体393を設けるようにし、遊技状態に応じて切換部394により所望の部位に設けられている接触検知体393と接触検知センサ本体392とを接続し、所望の部位への遊技者の接近又は接触を検知して、主制御基板1310、周辺制御基板1510、周辺制御部1511、及び演出表示制御部1512等の制御手段により所定の注意や警報を放置するようにすることが可能となるため、一つの接触検知センサ本体392でパチンコ機1の広い範囲を監視しつつ、演出に使用できるチャンネルの数を相対的に多くすることができ、上記と同様の作用効果を奏することができる。
また、複数の接触検知体393を一つの接触検知センサ本体392で静電容量を検知するようにしていることから、各接触検知体393と接触検知センサ本体392とが離れて設けられていることとなるため、センサICや出力回路のような電子部品等を有しているセンサ本体を遊技者から見え辛い部位に設けることができ、パチンコ機1の見栄えを良くして遊技者に対する訴求力を高めることができる。
更に、接触検知センサ本体392に、複数の接触検知体393を電気的に接続するための接続端子を、予め有するようにしていることから、接触検知体393からの配線を、接触検知センサ本体392の接続端子に接続するだけで、接触検知センサ本体392により接触検知体393の静電容量を検知することができるため、パチンコ機1の組立にかかる手間を容易なものとすることができ、パチンコ機1にかかるコストの増加を抑制させることができる。
また、接触検知センサ本体392に接続端子を予め設けるようにしており、接触検知体393からの配線を接触検知センサ本体392の接続端子に接続するだけで、接触検知センサ本体392と接触検知体393とを接続することができるため、接触検知センサ本体392のセンサ電極に導電部材を接触させて、当該導電部材を介して接触検知体393と接続するようにした場合と比較して、部品点数を少なくすることができ、パチンコ機1にかかるコストを低減させることができると共に、接触検知体393と接続するための導電部材の取り回しの設計を無くすことができ、接触検知体393や接触検知センサ本体392の配置自由度を高めることができ、上述した作用効果を奏するパチンコ機1を具現化し易くすることができる。
また、接触検知センサ本体392に接続する接触検知体393を切換える切換部394を設けており、切換部394により検知したい接触検知体393を選択することができるため、例えば、複数の接触検知体393を分散配置し、分散配置した複数の接触検知体393を所定の順番で触れさせるような遊技者参加型演出を実行した時に、遊技者が順番に触れるタイミングで切換部394により接触検知センサ本体392と接続される接触検知体393を切換えるようにすることで、遊技者が順番通りに接触検知体393を触れたか否かを検知することができ、ゲーム性の高い遊技者参加型演出を一つの接触検知センサ本体392により実現することが可能となり、より遊技者を楽しませられるパチンコ機1を提供することができる。
更に、本実施形態によれば、扉枠3の皿ユニット200における演出操作ユニット300おいて、遊技者が押圧操作可能な演出操作部ユニット350におけるボタン本体351に遊技者の手指等が接近又は接触すると、ボタン本体351により遊技者側が覆われている金属板のパチングメタルからなる接触検知体352に遊技者が接近することとなり、接触検知体352の静電容量が変化する。この接触検知体352の静電容量を接触検知センサ本体358により検知していることから、接触検知体352の静電容量の変化を検知することができるため、接触検知体352を介してボタン本体351(演出操作部ユニット350)への遊技者の接近又は接触を検知することができる。
このようにして接触検知体352及び接触検知センサ本体358を用いて演出操作部ユニット350への遊技者の接近又は接触が検知されると、ボタン外装飾基板355、振動モータ356、演出操作部昇降機構360、ボタン中装飾基板364、及び突出力調整機構380等の演出手段により所定の演出が接触検知体352及びボタン本体351を通して遊技者側へ出力されるため、当該演出により遊技者を楽しませることができ、遊技者の遊技に対する興趣の低下を抑制させることができる。この際に、演出操作部ユニット350に遊技者が接近又は接触すると、所定の演出が出力されることから、接触検知体352及び接触検知センサ本体358により演出操作部ユニット350を非接触操作部や接触操作部として機能させることができる。そして、非接触操作部や接触操作部として機能する演出操作部ユニット350を、突出させた時に遊技者が押圧操作可能としていることから、演出操作部ユニット350により非接触操作、接触操作、及び押圧操作のような多彩な演出操作を行うことができるため、押圧操作のみが可能な操作ボタンを備えた従来のパチンコ機とは異なる外観のパチンコ機1を具現化し易くすることができ、他のパチンコ機との差別化を図ることで遊技者に対する訴求力の高いパチンコ機1を提供することができる。
また、接触検知センサ本体358による接触検知体352の静電容量の検知に応じて所定の演出を遊技者側に出力するようにしており、静電容量は、接触検知体352(ボタン本体351)と遊技者との距離に応じて異なるため、静電容量の閾値を複数設けて、夫々の閾値毎に異なる演出を出力することが可能となる。従って、ボタン本体351(演出操作部ユニット350)への遊技者の接近から接触までの間(距離)を多段階に分けて検知することが可能となるため、夫々の段階に応じた演出を出力することで、より多彩な演出を遊技者に提示することができ、遊技者を飽きさせ難くして興趣の低下を抑制させることができる。
また、接触検知体352の静電容量を検知する接触検知センサ本体358を、接触検知体352から離れて設けているため、センサICや出力回路のような電子部品等を有している接触検知センサ本体358を、演出操作部ユニット350における遊技者から見え辛い部位に設けることができ、パチンコ機1の見栄えを良くして遊技者に対する訴求力を高めることができる。
また、上述したように、操作ユニットにより非接触操作、接触操作、及び押圧操作のような多彩な演出操作を行うことができるため、遊技者の演出操作が可能となる遊技者参加型演出を実行することで、多彩な演出操作を楽しませることができ、遊技者を飽きさせ難くすることができると共に、遊技者に遊技者参加型演出を楽しませることができ、遊技者の遊技に対する興趣の低下を抑制させることができる。
更に、接触検知センサ本体358により静電容量が検知される接触検知体352を、複数の孔が形成されている金属板からなるパンチングメタルとしているため、複数の孔により遊技者がボタン本体351に接近又は接触していない状態における接触検知体352の静電容量を小さくすることができ、接触検知センサ本体358による誤検知の発生を回避させることができる。従って、複数の孔の数や大きさや配置等を適宜選択することにより、静電容量の増加を抑制しつつ接触検知体352の面積を大きくすることが可能となるため、接触検知体352によるボタン本体351(演出操作部ユニット350)への遊技者の接近又は接触を検知する範囲を広くすることができる。これにより、接触検知体352を大きくして検知範囲を広くすることができるため、上記の実施形態のように、遊技者が押圧操作可能なボタン本体351(演出操作部ユニット350)を大きくすると共に、接触検知体352をボタン本体351の上面部351aと同じような大きさにした場合、遊技者参加型演出の実行により遊技者が演出操作部ユニット350(ボタン本体351)への接近又は接触を要求された時に、ボタン本体351により覆われている接触検知体352がボタン本体351の上面部351aと同じように大きいことから、演出操作部ユニット350への遊技者の手指等を接近又は接触させる移動距離が短くなり、演出操作部ユニット350を素早く操作することができ、遊技者参加型演出において操作タイミングを逃し難くすることができると共に、遊技者参加型演出に確実に参加させることができ、当該演出により遊技者を楽しませて興趣の低下を抑制させることができる。
また、接触検知体352を、パンチングメタルとしているため、接触検知体352に形成されている複数の孔を通して、接触検知体352における遊技者側とは反対側に設けられている演出手段としてのボタン中装飾基板364のLED364aからの発光演出を遊技者側へ出力させることができ、当該発光演出を遊技者に確実に楽しませて興趣の低下を抑制させることができる。
また、押圧操作が可能な演出操作部ユニット350(ボタン本体351)に、接触検知体352を設けるようにしているため、ある程度の強度・剛性を有した金属板であるパンチングメタルからなる接触検知体352により、演出操作部ユニット350を補強することができ、遊技者が押圧操作をする際に、演出操作部ユニット350(ボタン本体351)を強く押圧したり叩いたりしても、演出操作部ユニット350が変形したり破損したりし難いものとすることができる。従って、接触検知体352により演出操作部ユニット350を破損し難くすることができるため、遊技者に対して演出操作部ユニット350を心置きなく押圧操作させることができ、演出操作部ユニット350を操作する遊技者参加型演出をより楽しませて興趣の低下を抑制させることができる。
更に、接触検知体352を、パンチングメタルとしており、接触検知体352を同じ板厚の金属板から加工したエキスパンドメタルとした場合と比較して、接触検知体352の板厚を薄くすることができるため、接触検知体352を設けるためのスペースを確保し易くすることができ、接触検知体352を設け易くすることができると共に、設計自由度を高めることができ、より遊技者に対する訴求力の高いパチンコ機1を設計し易くすることができる。
また、接触検知体352をパンチングメタルとしていることから、エキスパンドメタルと比較して、板厚が一定であるため、プレス加工によって接触検知体352を立体的な所望の形状に容易に加工することが可能となり、ボタン本体351(演出操作部ユニット350)への遊技者の接近又は接触の検知に最適な形状にし易くすることができ、上述した作用効果を確実に具現化することができる。
また、演出操作部ユニット350において、接触検知体352の遊技者側をボタン本体351で覆うようにしているため、ボタン本体351により複数の孔が形成されているパンチングメタルからなる接触検知体352を遊技者が直接触れないようにすることができ、複数の孔が形成されている接触検知体352に遊技者が触れることで不快感を与えてしまうことを回避させることができると共に、ボタン本体351を操作部として用いる遊技者参加型演出においてボタン本体351を違和感なく操作させることができ、当該演出を楽しませて興趣の低下を抑制させることができる。
更に、パンチングメタルからなる接触検知体352の遊技者側をボタン本体351で覆うようにしているため、接触検知体352に形成されている複数の孔に、ほこりや飲食物等の汚れが付着することはなく、清掃にかかる手間を容易なものとすることができ、清掃の容易なパチンコ機1として本パチンコ機1を設置する遊技ホール側の負担を軽減させることができる。
また、ボタン外装飾基板355、振動モータ356、演出操作部昇降機構360、ボタン中装飾基板364、及び突出力調整機構380等の演出手段を、接触検知体352における遊技者側とは反対側に設け、接触検知体352及びボタン本体351を通して所定の演出を遊技者側に出力可能としており、接触検知センサ本体358によりボタン本体351(演出操作部ユニット350)への遊技者の接近又は接触を検知すると、所定の演出が接触検知体352に形成されている複数の孔及び透明なボタン本体351を通して出力されるため、遊技者の関心を演出操作部ユニット350へ強く引付けさせることができ、演出操作部ユニット350を通して(介して)出力される演出を確実に楽しませて興趣の低下を抑制させることができる。
また、ボタン外装飾基板355、振動モータ356、演出操作部昇降機構360、ボタン中装飾基板364、及び突出力調整機構380等の演出手段を、接触検知体352の遊技者側とは反対側に設けるようにしていることから、接触検知体352により演出手段を覆うような状態となり、接触検知体352(演出操作部ユニット350)と演出手段とをコンパクトに纏めることが可能となるため、上述したような作用効果を奏する演出操作部ユニット350及び演出手段等をパチンコ機1における所望の部位に設け易くすることができ、他のパチンコ機に対して差別化できる訴求力の高いパチンコ機1を提供し易くすることができる。
更に、本実施形態によれば、扉枠3の皿ユニット200において、上下方向へ進退可能に設けられている演出操作部ユニット350(ボタン本体351)に遊技者が接近又は接触することで、演出操作部ユニット350の接触検知体352の静電容量が変化することから、接触検知センサ本体358により接触検知体352の静電容量を検知することにより、演出操作部ユニット350への遊技者の接近又は接触を検知することができる。そして、接触検知センサ本体358により演出操作部ユニット350への遊技者の接近又は接触が検知されると、演出操作部昇降機構360の昇降バネ365の付勢力により演出操作部ユニット350が上方へ突出するため、遊技者が演出操作部ユニット350に接触していない状態で演出操作部ユニット350が突出すると遊技者に当接(衝突)し、遊技者が演出操作部ユニット350に接触している状態で演出操作部ユニット350が突出すると遊技者を押すような物理的な力による演出を遊技者に提示することができる。従って、これまでのパチンコ機にはない演出により遊技者に対して強いインパクトを与えることができ、遊技者の関心を演出操作部ユニット350へ強く引付けさせることができると共に、遊技者に対して演出操作部ユニット350の突出を確実に気付かせることができる。
この演出操作部ユニット350を突出させる際に、突出力調整機構380の昇降バネ下保持部材385を、昇降バネ365の上端部側の方向(上方)へ移動させると、昇降バネ365の圧縮が強くなって付勢力を大きくすることができ、昇降バネ365の上端部側から遠ざかる方向(下方)へ移動させると、昇降バネ365の圧縮が弱くなって付勢力を小さくすることができ、昇降バネ下保持部材385を適宜の位置へ移動させることにより、昇降バネ365による演出操作部ユニット350の付勢力を変更することができる。このように、様々な突出力で演出操作部ユニット350を突出させることができるため、物理的な力による演出のバリエーションを増やすことができ、遊技者を飽きさせ難くすることができると共に、演出操作部ユニット350の突出による演出を楽しませることができ、遊技者の遊技に対する興趣の低下を抑制させることができる。
また、遊技状態に応じて演出操作部ユニット350の突出力を変更するようにしているため、遊技者が手指等を演出操作部ユニット350に接近又は接触させた時に、強い力で演出操作部ユニット350が当接すると、遊技者に強いインパクトが与えられることで、何か良いこと(例えば、遊技者が有利となる有利遊技状態の発生)があるのではないかと強く思わせることができ、遊技に対する期待感を高めさせて興趣の低下を抑制させることができる。
また、演出操作部ユニット350を、押圧操作が可能な押圧操作部303としているため、遊技者参加型演出を実行した時に、遊技者に対して演出操作部ユニット350を押圧操作させることで、遊技者参加型演出に遊技者を参加させることができ、演出操作部ユニット350の押圧操作を楽しませて興趣の低下を抑制させることができる。
また、演出操作部ユニット350を押圧操作可能なものとしているため、何時でも押圧操作できるように、演出操作部ユニット350(ボタン本体351の上面)に手指等を置いているような遊技者に対して、演出操作部ユニット350を押圧操作する遊技者参加型演出が実行された時に、演出操作部昇降機構360により演出操作部ユニット350を突出させることで、演出画像やサウンド等により遊技者参加型演出の実行開始を案内しなくても、いち早く遊技者に遊技者参加型演出の実行開始を認識させることができ、演出操作部ユニット350の押圧操作に対する意欲を高めさせて遊技者参加型演出をより一層楽しませることができる。
更に、演出操作部昇降機構360における昇降バネ365の付勢力により演出操作部ユニット350を突出させるようにしているため、駆動モータを用いて演出操作部ユニット350を突出させるようにした場合と比較して、演出操作部ユニット350を容易に勢い良く突出させることができ、上述したような作用効果をより奏し易いものとすることができる。
また、接触検知センサ本体358によって接触検知体352の静電容量を検知することにより、演出操作部ユニット350への遊技者の接近又は接触を検知するようにしており、接触検知体352の静電容量は、演出操作部ユニット350と遊技者との距離に応じて異なるため、静電容量の閾値を複数設けて、夫々の閾値毎に異なる突出力で演出操作部ユニット350を突出させることが可能となる。従って、接触検知センサ本体358により演出操作部ユニット350への遊技者の手指等の接近から接触までの間(距離)を多段階に分けて検知することが可能となるため、夫々の段階に応じた突出力で突出させることで、より多彩な演出を遊技者に提示することができ、遊技者を飽きさせ難くして興趣の低下を抑制させることができる。
更に、本実施形態によれば、扉枠3の皿ユニット200において、遊技者参加型演出の実行によりポップアップさせることで、遊技者が進退可能に設けられている演出操作部ユニット350に、遊技者が接近又は接触すると、演出操作部ユニット350の遊技者が接触するボタン本体351の裏側に設けられている接触検知体352の静電容量が変化する。一方、演出操作部ユニット350における接触検知体352と離れて設けられている接触検知センサ本体358では、接触検知体352の静電容量を検知していることから、遊技者の接近又は接触による接触検知体352の静電容量の変化を捉えることができるため、演出操作部ユニット350のボタン本体351への遊技者の接近又は接触を検知することができ、接触検知センサ本体358が静電容量により遊技者を検知することができる。そして、接触検知センサ本体358の検知や遊技者による演出操作部ユニット350の進退(押圧)により、演出操作部外周装飾基板320、ボタン外装飾基板355、演出操作部昇降機構360、ボタン中装飾基板364、突出力調整機構380、及び演出表示装置1600等の演出手段によって所定の演出が実行されることとなる。つまり、遊技者が演出操作部ユニット350を進退させたり演出操作部ユニット350に接近又は接触したりすることで、所定の演出が実行されるため、当該演出により遊技者を楽しませることができ、遊技者の遊技に対する興趣の低下を抑制させることができる。
この際に、遊技者が演出操作部ユニット350に接近又は接触すると、演出が実行されるため、演出操作部ユニット350(ボタン本体351)を演出操作部(非接触操作部、接触操作部)のように機能させることができる。一方、遊技者が演出操作部ユニット350を進退(押圧)させると、演出が実行されるため、演出操作部ユニット350を演出操作部(押圧操作部)のように機能させることができる。このようなことから、遊技者が多彩な演出操作を行うことが可能となるため、遊技者の演出操作が可能となる遊技者参加型演出を実行することで、多彩な演出操作を楽しませることができ、遊技者を飽きさせ難くすることができると共に、遊技者に遊技者参加型演出を楽しませることができ、遊技者の遊技に対する興趣の低下を抑制させることができる。
また、演出操作部ユニット350におけるボタン本体351の遊技者が接触する部位付近(上面部351aの下側)に設けられている接触検知体352の静電容量により遊技者を検知するようにしており、接触検知体352の静電容量は、接触検知体352(ボタン本体351)と遊技者との距離に応じて異なるため、所定の演出を実行させる静電容量の閾値を複数設けて、夫々の閾値毎に異なる演出を実行させるようにすることが可能となる。従って、演出操作部ユニット350への遊技者の手指等の接近から接触までの間(距離)を多段階に分けて検知することが可能となるため、夫々の段階に応じて演出を提示することで、より多彩な演出を遊技者に提示することができ、遊技者を飽きさせ難くして興趣の低下を抑制させることができる。
また、接触検知体352及び接触検知センサ本体358による遊技者の検知によって所定の演出が実行されるため、当該演出により接触検知体352及び接触検知センサ本体358を用いた演出操作(非接触操作、接触操作)に対して操作感を付与することができ、遊技者に対して演出操作をより楽しませることができる。
更に、遊技者が進退可能(押圧可能)な演出操作部ユニット350と、演出操作部ユニット350への遊技者の接近又は接触を検知可能な接触検知体352及び接触検知センサ本体358とを備えているため、遊技者参加型演出において、遊技者に、演出操作部ユニット350を進退させる操作(押圧操作)や、演出操作部ユニット350に手指等を接近又は接触させる操作(非接触操作、接触操作)等の多彩な操作を要求することが可能となり、多彩な操作により遊技者に対して遊技者参加型演出への参加意欲を高めさせることができ、遊技者参加型演出に参加させ易くすることができる。そして、遊技者が遊技者参加型演出に参加した際に、演出操作部ユニット350や接触検知体352及び接触検知センサ本体358を用いた多彩な操作により、遊技者を飽きさせ難くすることができると共に、遊技者参加型演出を楽しませることができ、遊技者の興趣の低下を抑制させることができる。
また、演出操作部ユニット350のボタンベース354の案内ピン354cを、演出操作部昇降機構360における昇降カム部材371の係止部371cに係止させることにより演出操作部ユニット350を進退不能にロックすることができるため、演出操作部ユニット350を進退させるような演出が実行されるまでは、案内ピン354cと昇降カム部材371とにより演出操作部ユニット350を進退不能としておくことで、演出操作部ユニット350が勝手に動いたり揺れたりすることを防止することができる。従って、演出操作部ユニット350が勝手に動いたり揺れたりすることで、遊技者に不信感や不安感を抱かせてしまうことを回避させることができ、演出操作部ユニット350による演出をより楽しませられるようにすることができる。
更に、演出操作部ユニット350において、接触検知センサ本体358を接触検知体352から離れた位置に設けるようにしているため、センサICや出力回路のような電子部品等を有している接触検知センサ本体358を遊技者から見え辛い部位に設けることができ、パチンコ機1の見栄えを良くすることができる。
また、静電容量を検知するための接触検知体352と、接触検知体352の静電容量を検知するセンサICや出力回路等を有した接触検知センサ本体358とを、別体としていることから、接触検知センサ本体358とは無関係に接触検知体352の形状や素材等を適宜選択することができるため、接触検知体352を、演出操作部ユニット350のボタン本体351の形状や形態や仕様等に最適に対応したものとすることができ、上述したような作用効果を奏するパチンコ機1を確実に具現化することができる。
更に、本実施形態によれば、扉枠3の演出操作ユニット300において、ボタン外装飾基板355やボタン中装飾基板364、又は装飾体398を被覆しているボタン本体351又は表面部材396に遊技者が手指等を接近又は接触させると、ボタン本体351又は表面部材396とボタン外装飾基板355やボタン中装飾基板364又は装飾体398との間に設けられている接触検知体352又は接触検知体397の静電容量が変化し、その変化に応じてボタン外装飾基板355やボタン中装飾基板364又は装飾体398により遊技者側へ光が照射される所定の演出が実行されるため、遊技者側へ照射される光によって遊技者の関心をボタン外装飾基板355やボタン中装飾基板364又は装飾体398へ強く引付けさせることができ、実行された演出により遊技者を楽しませることができる。この際に、ボタン本体351又は表面部材396とボタン外装飾基板355やボタン中装飾基板364又は装飾体398との間に設けられている接触検知体352又は接触検知体397が、ボタン本体351又は表面部材396に設けられている装飾部に沿うように形成されているため、遊技者に対して接触検知体352又は接触検知体397を装飾部の一部のように錯覚させることができ、遊技者に対して接触検知体352又は接触検知体397が遊技者を検出するためのものであるということ認識不能にすることができる。
このように、接触検知体352又は接触検知体397を、遊技者側から認識不能としているため、喩え、接触検知体352又は接触検知体397がボタン外装飾基板355やボタン中装飾基板364又は装飾体398(演出)の一部を遮ったとしても、遊技者は接触検知体352又は接触検知体397が気になることはないと共に、ボタン外装飾基板355やボタン中装飾基板364又は装飾体398の手前に接触検知体352又は接触検知体397が設けられていても、接触検知体352又は接触検知体397の存在により遊技者に違和感を与えてしまうことはない。従って、遊技者に対してボタン外装飾基板355やボタン中装飾基板364又は装飾体398による演出を良好な状態で見せることができ、遊技者を楽しませて興趣の低下を抑制させることができる。
また、ボタン本体351又は表面部材396への遊技者の手指等の接近又は接触を接触検知体352又は接触検知体397により検出することにより、ボタン本体351又は表面部材396により被覆されているボタン外装飾基板355やボタン中装飾基板364又は装飾体398において遊技者側へ光が照射される演出が実行されるようにしているため、ボタン本体351又は表面部材396を演出操作部301(接触操作部302)のように機能させることができると共に、遊技者に対して光による操作感を付与することができる。従って、例えば、遊技者参加型演出を実行した時に、遊技者の手指等をボタン本体351又は表面部材396へ接近又は接触させるようにし、接触検知体352又は接触検知体397による手指等の接近又は接触の検出によって、ボタン外装飾基板355やボタン中装飾基板364又は装飾体398により演出が実行されることで、遊技者参加型演出に遊技者を参加させることができ、遊技者に遊技者参加型演出を楽しませることができる。
更に、接触検知体352又は接触検知体397によりボタン本体351又は表面部材396への遊技者の接近又は接触を検出するようにしていることから、ボタン本体351又は表面部材396と遊技者の手指等との距離に応じて、ボタン外装飾基板355やボタン中装飾基板364又は装飾体398による演出を異ならせることが可能となるため、遊技者の手指等の動き(位置)によってボタン外装飾基板355やボタン中装飾基板364又は装飾体398による演出を変化させることができ、より多彩な演出を遊技者に見せることができると共に、多彩な演出により遊技者を飽きさせ難くすることができ、遊技者の興趣の低下を抑制させることができる。
また、接触検知体352又は接触検知体397の静電容量の変化を検出するようにしており、遊技者がボタン本体351又は表面部材396へ接近又は接触すると、ボタン本体351又は表面部材396とボタン外装飾基板355やボタン中装飾基板364又は装飾体398との間に設けられている接触検知体352又は接触検知体397の静電容量が変化するため、ボタン本体351又は表面部材396への遊技者の手指等の接近又は接触を容易に検出することができ、上述した作用効果を奏するパチンコ機1を確実に具現化することができる。
また、接触検知体352又は接触検知体397により静電容量の変化を検出させるようにしていることから、接触検知体352又は接触検知体397を導電性の部材とすることができるため、例えば、接触検知体397を金属蒸着膜とした場合、蒸着膜を薄くすることで透明にすることができ、蒸着膜を厚くして金属光沢を有するようにすることで装飾の一部のように見せることができる。或いは、接触検知体352及び接触検知体395を星形やハート形のような意匠性を有する外形のパンチングメタルとした場合、接触検知体352及び接触検知体395を装飾の一部のように見せることができる。このようなことから、遊技者側から認識不能な接触検知体352、接触検知体395、及び接触検知体397とすることができ、上述した作用効果を確実に奏することができる。
更に、本実施形態によれば、扉枠3の演出操作ユニット300において、上面側(表面側)を覆っている透明なボタン本体351への遊技者の手指等の接近又は接触により静電容量が変化し、その変化により、ボタン外装飾基板355、振動モータ356、演出操作部昇降機構360、ボタン中装飾基板364、突出力調整機構380、及び演出表示装置1600等の演出提示手段によって所定の演出を提示させるための接触検知体395等(接触検知体352、接触検知体左390L、接触検知体右390R、接触検知体393、及び接触検知体397、等を含む)を、意匠性を有する所定の外周形状に形成しているため、接触検知体395自身によってパチンコ機1を装飾することができ、見栄えを良くして遊技者に対する訴求力の高いパチンコ機1を提供することができる。また、接触検知体395等の表面側を透明なボタン本体351で覆い、接触検知体395への遊技者の手指等の接近による接触検知体395等の静電容量の変化に応じて、演出提示手段によりボタン本体351及び接触検知体395等を介して所定の演出を提示するようにしているため、ボタン本体351への遊技者の手指等の接近又は接触に応じて、所定の演出が提示されることとなり、ボタン本体351を演出操作部301として機能させることができる。そして、ボタン本体351を通して見える接触検知体395等が意匠性を有していることから、演出操作部301が意匠性を有しているように見えることとなり、これまでのパチンコ機にはない演出操作部301を備えたパチンコ機1であるとして遊技者に強いインパクトを与えることができ、他のパチンコ機との差別化を図ることが可能な訴求力の高いパチンコ機1とすることができる。また、上述したように、意匠性を有した接触検知体395等により、遊技者に強いインパクトを与えることができるため、接触検知体395等(ボタン本体351)への関心を強く抱かせることができ、ボタン本体351(演出操作部301)の操作に対する期待感を高めさせることができると共に、ボタン本体351を操作する遊技者参加型演出が実行された時に、ボタン本体351の操作を楽しませることができ、遊技者の興趣の低下を抑制させることができる。
また、ボタン本体351への遊技者の手指等の接近又は接触を検知する接触検知体395等が、意匠性を有した外周形状に形成しているため、一見した時に、遊技者によっては演出提示手段により演出を提示させるための演出操作部301(ボタン本体351)の存在に気付かせ難くすることができる。従って、演出操作部301を操作する遊技者参加型演出が実行された時に、遊技者に対してボタン本体351への接近又は接触を促すことで、初めてボタン本体351が接触検知体395等による演出操作部301であることに気付かせることができ、遊技者に意外性を付与して遊技者参加型演出をより楽しませることができる。或いは、演出操作部301を操作する遊技者参加型演出が実行させた時に、遊技者が演出操作部301とは知らずにボタン本体351に手指等を接近又は接触すると、接触検知体395等の静電容量が変化して演出提示手段により演出が提示されるため、遊技者をびっくりさせることができ、提示された演出により遊技者を楽しませて興趣の低下を抑制させることができる。
更に、接触検知体395等における静電容量の変化に応じて演出提示手段により演出を提示するようにしているため、接触検知体395等を覆っているボタン本体351への遊技者の手指等の接近や接触を容易に検知することができ、上述した作用効果を奏するパチンコ機1を具現化し易くすることができる。また、接触検知体395等の静電容量の変化に応じて演出を提示するようにしていることから、接触検知体395等を覆っているボタン本体351への遊技者の手指等の接近から接触までの間(距離)を多段階に分けて検知することが可能となるため、夫々の段階に応じて演出を提示することで、より多彩な演出を遊技者に提示することができ、遊技者を飽きさせ難くして興趣の低下を抑制させることができる。
また、接触検知体395等の外周を所定の形状に形成しているため、導電性を有する接触検知体395等として、パンチングメタル、エキスパンドメタル、金網、のような無機質なものを用いても、接触検知体395等に意匠性を付与することができ、接触検知体395等による見栄えの悪化を防止することができると共に、接触検知体395等を目立たせることができ、上記の作用効果を奏するパチンコ機1を具現化し易くすることができる。
また、接触検知体395等の外周形状を、所定の形状に形成しているため、接触検知体395等を立体的な形状に形成しなくても、意匠性を有したものを構築することができる。従って、接触検知体395等を平面形状や単純な立体形状のものとすることができ、接触検知体395等の製造にかかるコストを低減させることができる。
更に、接触検知体395等の表面側を透明なボタン本体351で覆うようにしているため、接触検知体395等にほこりや飲食物等の汚れが付着することはなく、清掃にかかる手間を容易なものとすることができる。詳述すると、接触検知体395等に、パンチングメタルのような凹凸を有するものを用いていることから、その凹凸内にほこりや飲食物等の汚れが付着し易くなり、その汚れの清掃に手間がかかることとなるが、接触検知体395等の表面側をボタン本体351で覆っているため、接触検知体395等にパンチングメタルのような凹凸を有するようなものを用いても、ボタン本体351により汚れの付着を防止することができ、清掃の容易なものとして本パチンコ機1を設置する遊技ホール側の負担を軽減させることができる。
また、接触検知体395等の表面側を透明なボタン本体351で覆うようにしており、遊技者が接触検知体395等に触れないようにしているため、接触検知体395等として金属蒸着膜や箔押し等のような意匠性を高められるものを用いた場合、遊技者が触れることで早期に摩耗してしまうことを防止することができ、接触検知体395等の耐久性を高めることができる。
更に、接触検知体395等の表面側を透明なボタン本体351で覆うようにしており、上述したように、透明なボタン本体351により遊技者が接触検知体395等に直接触れないことから、接触検知体395等として手触りの悪いものや遊技者に不快感を与えてしまうようなものを用いることが可能となるため、接触検知体395等に用いる素材の自由度を高めることができ、ニーズに応じた素材により接触検知体395等を形成することができる。
また、接触検知体395等を覆っているボタン本体351に遊技者の手指等を接近又は接触させることにより、接触検知体395等の静電容量を変化させると、ボタン本体351及び接触検知体395等を介して所定の演出が遊技者に提示されるため、ボタン本体351及び接触検知体395等を介して提示される演出により、遊技者が手指等をボタン本体351に接近又は接触させたことを直感的に認識させることができ、遊技者に対して手指等の動作を楽しませることができる。
また、ボタン本体351及び接触検知体395等を介して遊技者に演出を提示するようにしており、接触検知体395等を覆っているボタン本体351への遊技者の手指等の接近又は接触により、ボタン本体351及び接触検知体395等を介して遊技者に提示される演出が実行されるため、ボタン本体351を接触操作部のように機能させることができると共に、提示される演出により操作感を付与することができ、ボタン本体351を用いた操作(遊技者参加型演出)を楽しませることができる。
更に、本実施形態によれば、複数の操作が可能な演出操作部ユニット350のボタン本体351を操作するために、遊技者が手指等をボタン本体351に接近又は接触させて、接触検知体352(接触検知センサ本体358)により手指等の検知領域内への進入が検知されると、ボタン外装飾基板355の複数のLED355aやボタン中装飾基板364の複数のLED364aの発光によりボタン本体351を通して遊技者に光が照射される発光演出、振動モータ356によるボタン本体351を通して(介して)接触している遊技者の手指等を振動させる演出、演出操作部昇降機構360によるボタン本体351の上方へ突出によりボタン本体351を通して(介して)遊技者に衝撃や押上げや風圧等を付与する演出、等が実行されるため、ボタン本体351を接触操作部302として機能させることができ、遊技者を楽しませることができる。また、この際に、ボタン本体351を通して光や振動、衝撃や押上げや風圧等の演出が遊技者に付与されるため、当該演出により遊技者を驚かせることができると共に、遊技者を楽しませることができ、ボタン本体351の操作に対する意欲を高めさせることができる。そして、遊技者の手指等がボタン本体351に触れた状態で、手指等を適宜動かしてボタン本体351を下方へ押圧することで、ボタン本体351が押圧操作部303として機能するため、接触検知体352による遊技者の手指等の接近又は接触の検知による接触操作と、ボタン本体351の押圧操作とによって、遊技者に多彩な演出操作を楽しませることができ、遊技者を飽きさせ難くして興趣の低下を抑制させることができる。
また、遊技者の手指等の接近又は接触を検知する検知手段を、接触検知体352と接触検知センサ本体358とで構成し、接触検知体352をボタン本体351の上面部351aの裏面付近に設けるようにしているため、検知回路が設けられている接触検知センサ本体358をボタン本体351の上面部351aから離れたボタンスリーブ353のフランジ部353bに配置しても、接触検知体352によりボタン本体351の上面部351aでの遊技者の手指等の接近又は接触を検知することができ、上記と同様の作用効果を奏することができる。
更に、遊技者の手指等の接近又は接触を検知する検知手段を、接触検知体352と接触検知センサ本体358とで構成するようにしているため、検知回路が設けられている接触検知センサ本体358をボタン本体351の上面部351a(接触検知体352)から離れたボタンスリーブ353のフランジ部353bに配置することができることから、接触検知センサ本体358を目立ち難い部位に配置することができ、パチンコ機1の見栄えを良くすることができる。
また、ボタン本体351の裏側(下方)に、ボタン外装飾基板355及びボタン中装飾基板364や、演出操作部昇降機構360、を設けているため、それらによりボタン本体351を通して遊技者に、光や振動、衝撃や押上げや風圧等の演出を付与させ易くすることができ、上記と同様の作用効果を奏することができる。
[4.本体枠の全体構成]
パチンコ機1における本体枠4の全体構成について、主に図75乃至図81を参照して詳細に説明する。図75はパチンコ機における本体枠の正面図であり、図76はパチンコ機における本体枠の背面図である。図77は本体枠を右前から見た斜視図であり、図78は本体枠を左前から見た斜視図であり、図79は本体枠を後ろから見た斜視図である。図80は本体枠を主な部材毎に分解して前から見た分解斜視図であり、図81は本体枠を主な部材毎に分解して後ろから見た分解斜視図である。
本体枠4は、遊技球Bを打込むことで遊技が行われる遊技領域5aを有した遊技盤5を保持すると共に、遊技球Bを遊技者側へ払出したり、遊技に使用された遊技球Bをパチンコ機1の後方(遊技ホールの島設備側)へ排出したり、するためのものである。本体枠4は、図示するように、前方が開放された箱状に形成されており、内部に前方から遊技盤5が着脱可能に収容される。本体枠4は、正面左辺側前端の上下において、遊技ホールの島設備に取付けられる枠状の外枠2に開閉可能に取付けられると共に、開放された前面側が閉鎖されるように扉枠3が開閉可能に取付けられる。
本体枠4は、後部が外枠2の枠内に挿入可能とされると共に遊技盤5の外周を支持可能とされた枠状の本体枠ベースユニット500と、本体枠ベースユニット500の正面視左側の上端に取付けられ外枠2の外枠上ヒンジ組立体50に回転可能に取付けられると共に扉枠3の扉枠上ヒンジ組立体120が回転可能に取付けられる本体枠上ヒンジ部材510と、本体枠ベースユニット500の正面視左側の下端に取付けられ外枠2の外枠下ヒンジ部材60に回転可能に取付けられると共に扉枠3の扉枠下ヒンジ部材125が回転可能に取付けられる本体枠下ヒンジ組立体520と、を備えている。
また、本体枠4は、本体枠ベースユニット500の正面視左側面に取付けられる本体枠補強フレーム530と、本体枠ベースユニット500の前面下部に取付けられており遊技盤5の遊技領域5a内に遊技球Bを打込むための球発射装置540と、本体枠ベースユニット500の後側における正面視上辺及び左辺に沿って取付けられている逆L字状の払出ベースユニット550と、払出ベースユニット550の後側に取付けられており遊技者側へ遊技球Bを払出すための払出ユニット560と、本体枠ベースユニット500の後面下部に取付けられている基板ユニット620と、本体枠ベースユニット500の後側に開閉可能に取付けられ本体枠ベース501に取付けられた遊技盤5の後側を覆う裏カバー640と、本体枠ベースユニット500の正面視右側面に取付けられており外枠2と本体枠4、及び扉枠3と本体枠4の間を施錠する施錠ユニット650と、を備えている。
本体枠ベースユニット500は、正面視の形状が上下に延びた長方形の枠状に形成されている本体枠ベース501と、扉枠3側と接続するための接続ケーブル503を案内する接続ケーブル案内部材502と、遊技盤5を着脱可能に保持するための遊技盤ロック部材505と、を備えている。
払出ベースユニット550は、本体枠ベースユニット500の本体枠ベース501の後側に取付けられる払出ベース551と、払出ベース551に取付けられており左右に延びた箱状で上方へ開放されている球タンク552と、球タンク552の左側に取付けられており上方へ開放された溝状に左方へ延びているタンクレール553と、タンクレール553の上端に取付けられている第一レールカバー554と、第一レールカバー554から正面視左方に離間してタンクレール553の上端に取付けられている第二レールカバー555と、第一レールカバー554と第二レールカバー555の間の位置でタンクレール553の上端に取付けられている球整流部材556と、タンクレール553の下流側端に取付けられている球止部材557と、を備えている。
払出ユニット560は、タンクレール553からの遊技球Bを蛇行状に下方へ誘導する球誘導ユニット570と、球誘導ユニット570により誘導された遊技球Bを払出制御基板633からの指示に基づいて一つずつ払出す払出装置580と、払出装置580を通った遊技球Bを下方へ誘導する上部満タン球経路ユニット600と、上部満タン球経路ユニット600を通った遊技球Bを扉枠3側又は基板ユニット620側へ誘導する下部満タン球経路ユニット610と、を備えている。
基板ユニット620は、本体枠ベースユニット500の本体枠ベース501に取付けられるスピーカユニット620aと、本体枠ベース501の後面に取付けられるベースユニット620bと、ベースユニット620bの後側に取付けられている電源ユニット620cと、電源ユニット620cの後側に取付けられている払出制御ユニット620dと、スピーカユニット620aの後面に取付けられているインターフェイスユニット620eと、を備えている。
施錠ユニット650は、本体枠ベース501に取付けられるユニットベース651と、ユニットベース651から前方へ突出しており扉枠3と係止可能な複数の扉枠用鉤652と、ユニットベース651から後方へ突出しており外枠2と係止可能な複数の外枠用鉤653と、扉枠用鉤652又は外枠用鉤653を上下方向へ移動させる伝達シリンダ654と、扉枠用鉤652を下方へ付勢していると共に外枠用鉤653を上方へ付勢している錠バネ655と、外枠用鉤653を下方へ移動させる外枠用開錠レバー656と、を備えている。
[4-1.本体枠ベースユニット]
本体枠4における本体枠ベースユニット500について、主に図75乃至図83等を参照して詳細に説明する。図82(a)は本体枠における正面左下隅を示す拡大斜視図であり、(b)は本体枠に対して扉枠を開いた時の本体枠の正面左下隅を示す拡大斜視図である。図83は、本体枠に対する扉枠の開閉時における本体枠の接続ケーブル案内部材の動作を示す説明図である。本体枠ベースユニット500は、前方から後部が外枠2の枠内に挿入されると共に、前方から挿入された遊技盤5の外周を保持するものである。
本体枠ベースユニット500は、正面視の形状が上下に延びた長方形の枠状に形成されている本体枠ベース501と、本体枠ベース501の前面における左下隅に取付けられており接続ケーブル503を案内する接続ケーブル案内部材502と、本体枠ベース501の前面下部に前後に延びた軸周りに回転可能に取付けられており遊技盤5を着脱可能に保持するための遊技盤ロック部材505と、を備えている。
本体枠ベースユニット500の本体枠ベース501は、正面視の形状が上下に延びた長方形に形成されているベース本体501aと、ベース本体501aの上端よりやや下側の位置から全高の約3/4の高さの範囲で前後に貫通しており遊技盤5が前側から挿入される遊技盤挿入口501bと、遊技盤挿入口501bの下辺を形成しており遊技盤5が載置される遊技盤載置部501cと、遊技盤載置部501cの左右方向中央から上方へ突出しており遊技盤5の下端の左右及び後方への移動を規制する遊技盤規制部501dと、を備えている。
また、本体枠ベース501は、ベース本体501aの前面における遊技盤載置部501cの正面視右下側で後方へ窪んでおり球発射装置540を取付けるための発射装置取付部501eと、発射装置取付部501eの正面視右側で前後に貫通しており施錠ユニット650の伝達シリンダ654が挿通されるシリンダ挿通口501fと、遊技盤載置部501cの正面視左下側で前後に貫通しており基板ユニット620におけるスピーカユニット620aの本体枠スピーカ622を前方へ臨ませる円形状のスピーカ用開口部501gと、本体枠ベース501は、スピーカ用開口部501gの下方で後方へ窪んでいると共に左右に延びており接続ケーブル案内部材502が取付けられるケーブル取付凹部501hと、ケーブル取付凹部501hの正面視右端上部において前後に貫通しているケーブル挿通口501iと、を備えている。
更に、本体枠ベース501は、ベース本体501aにおける遊技盤挿入口501bの正面視右辺から後方へ板状に延出しており、右側面に施錠ユニット650が取付けられると共に、後端に裏カバー640が回動可能に取付けられる後方延出部501jと、ベース本体501aの後面における正面視左端の上下両端部付近に形成されており、本体枠上ヒンジ部材510及び本体枠下ヒンジ組立体520を取付けるための上ヒンジ取付部501k及び下ヒンジ取付部501lと、を備えている。
また、本体枠ベース501は、ベース本体501aの前面における施錠ユニット650の伝達シリンダ654が挿通されるシリンダ挿通口501fの下方の位置に、本体枠4に対する扉枠3の開放を検出するための扉枠開放スイッチが取り付けられている。扉枠開放スイッチは、本体枠4に対して扉枠3が開かれる(開放される)と、その押圧が解除されて扉枠3の開放を検出することができるようになっている。扉枠開放スイッチからの検出信号は、払出制御基板633を介して、主制御基板1310へ入力されている。また、本体枠ベース501は、扉枠開放スイッチが取り付けられた位置よりも下方のベース本体501aの後面において、外枠2に対する本体枠4の開放を検出するための本体枠開放スイッチが取り付けられている。本体枠開放スイッチは、外枠2に対して本体枠4が開かれる(開放される)と、その押圧が解除されて本体枠4の開放を検出することができるようになっている。本体枠開放スイッチからの検出信号は、払出制御基板633を介して、主制御基板1310へ入力されている。
本体枠ベース501には、前面における遊技盤載置部501cの下方でスピーカ用開口部501gの右方の位置に、遊技盤ロック部材505が前後に延びた軸周りに回転可能に取付けられる。遊技盤ロック部材505は、遊技盤挿入口501bに挿通された遊技盤5の前方への移動を規制可能とすることで、遊技盤挿入口501bに挿入された遊技盤5を着脱可能としている。
本体枠ベース501のケーブル取付凹部501hは、下ヒンジ取付部501lの右端側からスピーカ用開口部501gよりも右方で遊技盤ロック部材505が取付けられ部位の下方の位置まで左右方向に延びている。ケーブル取付凹部501hは、接続ケーブル案内部材502を収容可能な大きさに形成されており、接続ケーブル案内部材502の右端側を上下に延びた軸周りに回転可能に取付けることができる。
本体枠ベースユニット500の接続ケーブル案内部材502は、左右に延びた平板状の案内本体502aと、案内本体502aの上下両辺において夫々前方へ突出していると共に案内本体502aの右端よりも右方へ延出している帯板状の一対の枠片502bと、一対の枠片502bの右端同士を連結している円柱状の取付軸502cと、案内本体502aの上下両端において前後に貫通していると共に左右方向へ列設されている複数の貫通孔502dと、を備えている。
接続ケーブル案内部材502は、左右方向の長さが、本体枠ベース501のケーブル取付凹部501hの左右方向の長さよりも若干短い長さとされており、ケーブル取付凹部501h内に収容可能な大きさに形成されている。接続ケーブル案内部材502は、取付軸502cが、ケーブル取付凹部501h内における右端付近において上下に延びた軸周りに回転可能に取付けられる。これにより、接続ケーブル案内部材502は、左端側が前方へ突出するように回動(ヒンジ回転)することができる。
この接続ケーブル案内部材502は、接続ケーブル503を案内するためのものである。接続ケーブル503は、複数の配線コードからなり、一方の端部が基板ユニット620のインターフェイス基板635に接続されると共に、反対側の端部が扉枠3の扉枠主中継基板104及び扉枠副中継基板105に接続される。
続いて、接続ケーブル案内部材502による作用効果について説明する。接続ケーブル案内部材502は、図83等に示すように、本体枠ベース501に対して、左右方向における扉枠3をヒンジ回転可能に取付ける側(左側)とは反対側の端部(右側端部)が、扉枠3のヒンジ軸と平行に延びた軸周りに回転可能に取付けられる。
そして、本体枠4のインターフェイス基板635と扉枠3の扉枠主中継基板104及び扉枠副中継基板105とを接続する接続ケーブル503は、インターフェイス基板635に接続されている側が、接続ケーブル案内部材502の案内本体502aの右方から左方へ延びるように案内本体502aの前面に当接させた状態で、案内本体502aの上下両端側に形成されている複数の貫通孔502dのうち左右方向が同じ位置の一組の貫通孔502dに挿通した結束バンド504により、案内本体502aと一緒に締付けられることで、案内本体502aに取付けられる。
本体枠4の接続ケーブル案内部材502は、パチンコ機1に組立て扉枠3を本体枠4に対して閉じた状態で、扉枠3の扉枠主中継基板104及び扉枠副中継基板105の後方に位置している(図83(a)を参照)。この状態では、接続ケーブル503が、接続ケーブル案内部材502から左方へ延び出した後、下ヒンジ取付部501lの前方で曲げ返されて扉枠3のケーブルホルダ103aを通って扉枠中継基板カバー107内へ延出している。扉枠3のケーブルホルダ103aは、接続ケーブル案内部材502の左端よりも左方に配置されている。
この状態で、扉枠3を本体枠4に対して開くようにヒンジ回転させると、接続ケーブル案内部材502の左端側が、接続ケーブル503における扉枠3に取付けられている側によって前方へ引っ張られ、接続ケーブル案内部材502が右端の取付軸502cを中心にして回動することとなる。この際に、本実施形態では、扉枠3の開角度αと、接続ケーブル案内部材502の開角度βとの関係が、 α/2≧β (望ましくは、α/3≧β) を満たすように形成されている(図83(b)を参照)。
接続ケーブル案内部材502の開角度βは、扉枠3が閉じている状態(扉枠3の開角度αが0度の状態)では、0度となっている。接続ケーブル案内部材502の開角度βは、扉枠3を開いて開角度αが大きくなるに従って、大きくなるが、開角度αがある程度(例えば、約90度)よりも大きくなると、増加が停止するように推移する。本実施形態では、開角度βの最大角度が、45度未満とされている。
このように、扉枠3を開けた時に、接続ケーブル案内部材502の左端側が、本体枠ベース501よりも前方へ移動するように接続ケーブル案内部材502が回動するため、接続ケーブル案内部材502に接続ケーブル503が案内されることで、扉枠3と本体枠4との間で接続ケーブル503が垂れ下がってしまうのを防止することができる。
開いた扉枠3を閉める時には、接続ケーブル503における扉枠3に取付けられている部位が相対的に後方へ移動することとなるため、接続ケーブル503によって接続ケーブル案内部材502の左端側が後方へ押圧され、接続ケーブル案内部材502が取付軸502cを中心にして左端側が後方へ移動するように回動することとなる。この際に、接続ケーブル案内部材502が、45度未満の開角度βで開いているため、接続ケーブル案内部材502が扉枠3の閉じる方向への移動を阻害することはなく、扉枠3をスムーズに閉めることができる。また、接続ケーブル503が接続ケーブル案内部材502に案内されているため、扉枠3を閉める際に、接続ケーブル503が扉枠3と本体枠4との間に挟まれることはなく、接続ケーブル503に不具合が生じるのを防止することができる。
また、本体枠4に対して扉枠3を閉じた時に、接続ケーブル案内部材502に案内されている接続ケーブル503を、180度折返していることから、接続ケーブル503の折返している部位に、折り癖を付けることができる。これにより、扉枠3を開くことで、接続ケーブル503の180度折返されている部位が開くように変化した時に、折り癖により接続ケーブル503に対して閉じようとする力が作用することとなるため、扉枠3を閉じる際に、その折り癖により接続ケーブル503(接続ケーブル案内部材502)が開く方向へ移動するのを阻止することができると共に、接続ケーブル503(接続ケーブル案内部材502)を閉じる方向へ誘導させることができ、扉枠3を円滑に閉じさせることができる。
更に、扉枠3側において、折返されている接続ケーブル503を接続ケーブル案内部材502の先端よりも扉枠上ヒンジピン122及び扉枠下ヒンジピン126の中心軸(軸芯)に近い位置でケーブルホルダ103aによって保持していることから、本体枠4に対して扉枠3を閉じる際に、ケーブルホルダ103aによって保持されている接続ケーブル503により、接続ケーブル案内部材502の先端側を扉枠上ヒンジピン122及び扉枠下ヒンジピン126の中心軸(軸芯)側へ引寄せることができる。
また、本実施形態では、接続ケーブル案内部材502の回転中心を通り、扉枠上ヒンジピン122及び扉枠下ヒンジピン126の中心軸(軸芯)を中心として、スピーカダクト103におけるケーブルホルダ103aよりも扉枠上ヒンジピン122及び扉枠下ヒンジピン126の中心軸(軸芯)側で後方へ突出している部位(押圧部)を通る円に接する接線と、本体枠4の前面と交差する角度が、45度以下となるように構成している。これにより、これにより、本体枠4に対して扉枠3を閉じる時に、押圧部が接続ケーブル503に当接することにより、接続ケーブル503を介して開いている接続ケーブル案内部材502の先端側を閉じる方向へ押圧することができるため、扉枠3の閉方向への移動に伴って接続ケーブル案内部材502をスムーズに閉じさせることができ、扉枠3を確実に閉じることができる。また、扉枠3の開閉に伴って回転(開閉)する接続ケーブル案内部材502の最大開角度βを、45度以下とすることができるため、扉枠3を閉じる際に、接続ケーブル案内部材502を閉じる方向へ確実に回転させることができ、上述と同様の作用効果を奏することができる。
[4-2.本体枠上ヒンジ部材]
本体枠4における本体枠上ヒンジ部材510について、主に図80及び図81等を参照して詳細に説明する。本体枠上ヒンジ部材510は、本体枠ベースユニット500の本体枠ベース501における上ヒンジ取付部501kに取付けられ、外枠2の外枠上ヒンジ組立体50に回転可能に取付けられると共に、扉枠3の扉枠上ヒンジ組立体120を回転可能に取付けるものである。
本体枠上ヒンジ部材510は、水平に延びた平板状の板材の後部が下方へL字状に折り曲げられている上ヒンジ本体511と、上ヒンジ本体511の前端から上方へ円柱状に突出しており外枠上ヒンジ組立体50に軸支される本体枠上ヒンジピン512と、を備えている。上ヒンジ本体511は、水平に延びた部位における本体枠上ヒンジピン512の正面視左側で上下方向に貫通しており扉枠上ヒンジ組立体120を軸支するための扉枠用上ヒンジ孔511aを備えている。
本体枠上ヒンジ部材510は、上ヒンジ本体511における下方へ折り曲げられて上下に延びている部位が、本体枠ベースユニット500の本体枠ベース501における上ヒンジ取付部501kに取付けられる。本体枠上ヒンジ部材510は、本体枠上ヒンジピン512が、外枠上ヒンジ組立体50における外枠上ヒンジ部材51の軸受溝51c内に挿入されて軸支される。上ヒンジ本体511の扉枠用上ヒンジ孔511aには、扉枠3の扉枠上ヒンジ組立体120における扉枠上ヒンジピン122が下方から回転可能に挿入される。
この本体枠上ヒンジ部材510は、本体枠下ヒンジ組立体520と協働して、本体枠4を外枠2に対してヒンジ回転可能に取付けることができると共に、本体枠4に対して扉枠3をヒンジ回転可能に取付けることができる。
[4-3.本体枠下ヒンジ組立体]
本体枠4における本体枠下ヒンジ組立体520について、主に図80及び図81等を参照して詳細に説明する。本体枠下ヒンジ組立体520は、本体枠ベースユニット500の本体枠ベース501における下ヒンジ取付部501lに取付けられ、外枠2の外枠下ヒンジ部材60に回転可能に取付けられると共に、扉枠3の扉枠下ヒンジ部材125が回転可能に取付けられる。
本体枠下ヒンジ組立体520は、水平に延びた平板状の板材の後部が上方へL字状に折り曲げられている下ヒンジ第一本体521と、下ヒンジ第一本体521の上側に配置されており水平に延びた平板状の板材の後部が上方へL字状に折り曲げられている下ヒンジ第二本体522と、を備えている。本体枠下ヒンジ組立体520は、下ヒンジ第一本体521の水平に延びている部位から上方へ間隔をあけて下ヒンジ第二本体522の水平に延びている部位が配置されていると共に、下ヒンジ第一本体521の垂直に延びている部位の前面に、下ヒンジ第二本体522の垂直に延びている部位が当接している。
下ヒンジ第一本体521は、水平に延びている部位の前端付近で上下に貫通しており外枠2の外枠下ヒンジ部材60における外枠下ヒンジピン60cが下方から挿入される外枠用下ヒンジ孔521aを有している。外枠用下ヒンジ孔521aは、本体枠上ヒンジ部材510の本体枠上ヒンジピン512と同軸上に形成されている。
下ヒンジ第二本体522は、水平に延びている部位の前端付近で上下に貫通しており扉枠3の扉枠下ヒンジ部材125の扉枠下ヒンジピン126が上方から挿入される扉枠用下ヒンジ孔522aと、水平に延びている部位の左辺における扉枠用下ヒンジ孔522aよりも後側の位置から上方へ延出しており扉枠3の回動範囲を規制するための規制片522bと、を備えている。扉枠用下ヒンジ孔522aは、本体枠上ヒンジ部材510の上ヒンジ本体511における扉枠用上ヒンジ孔511aと同軸上に形成されている。
本体枠下ヒンジ組立体520は、下ヒンジ第一本体521と下ヒンジ第二本体522とにおける垂直に延びている部位が、本体枠ベースユニット500の本体枠ベース501における下ヒンジ取付部501lに取付けられる。本体枠下ヒンジ組立体520は、本体枠上ヒンジ部材510と協働して、本体枠4を外枠2に対してヒンジ回転可能に取付けることができると共に、本体枠4に対して扉枠3をヒンジ回転可能に取付けることができる。
[4-4.本体枠補強フレーム]
本体枠4における本体枠補強フレーム530について、主に図80及び図81等を参照して詳細に説明する。本体枠補強フレーム530は、本体枠ベースユニット500における本体枠ベース501の左側面に取付けられる。本体枠補強フレーム530は、平面視の断面形状が、右側が開放されたコ字状に形成されており、一定の断面形状で上下に延びている。本実施形態では、本体枠補強フレーム530が、金属の押出型材によって形成されている。
本体枠補強フレーム530には、前端から右方へ延びている部位の後側に、本体枠ベース501の遊技盤挿入口501bに挿入された遊技盤5が前方及び上下に移動するのを規制する左位置規制部材531が、上下に離間して二つ取付けられている。
本体枠補強フレーム530は、平面視において右側が開放されたコ字状に形成されている前側に、右方へ開放されていると共に上下に延びている溝部530aを有している。この溝部530aは、本体枠4に対して扉枠3を閉じた時に、扉枠3における扉枠補強ユニット110の左補強フレーム111の後部左端が挿入されるものである。溝部530a内に左補強フレーム111が挿入されることで、平面視において、本体枠補強フレーム530と左補強フレーム111との間の隙間が蛇行した状態となり、パチンコ機1の左側面から不正な工具が内部に挿入されることを防止することができる。本体枠補強フレーム530は、本体枠ベースユニット500の本体枠ベース501の左側(ヒンジ側)を補強していると共に、外枠2と本体枠4の間を通した左側からの本体枠4内(遊技盤5)への不正な工具の差し込みを防止している。
[4-5.球発射装置]
本体枠4における球発射装置540について、主に図84等を参照して詳細に説明する。図84(a)は本体枠における球発射装置を前から見た斜視図であり、(b)は球発射装置を後ろから見た斜視図である。球発射装置540は、本体枠ベースユニット500の前面下部に取付けられており、扉枠3における皿ユニット200の上皿201に貯留されている遊技球Bを、本体枠4に取付けられた遊技盤5の遊技領域5a内に打込むためのものである。球発射装置540は、扉枠3の前面右下隅のハンドルユニット180のハンドル195の回動角度に応じた強さで遊技球Bを打込むことができる。
球発射装置540は、本体枠ベースユニット500における本体枠ベース501の発射装置取付部501eに取付けられる平板状の発射ベース541と、発射ベース541の正面視右部の後面に取付けられており回動軸が発射ベース541を貫通して前方へ延出しているロータリーソレノイドからなる発射ソレノイド542と、発射ソレノイド542の回転軸に基端が取付けられている打球槌543と、打球槌543の先端付近から左斜め上方へ延出するように発射ベース541の前面に取付けられており遊技球Bが転動可能な発射レール544と、を備えている。
球発射装置540は、扉枠3の球送給ユニット140から遊技球Bが発射レール544の上面右端に供給されるようになっており、発射レール544の上面右端に遊技球Bが供給されている状態で、ハンドル195を回動操作すると、その回動操作角度に応じた強さで発射ソレノイド542が駆動して、打球槌543により遊技球Bを打球する。そして、打球槌543により打たれた遊技球Bは、発射レール544を通って遊技盤5の外レール1001及び内レール1002に案内されて遊技領域5a内に打込まれる。
なお、遊技球Bの打込強さ等の関係で、打球した遊技球Bが遊技領域5a内に到達しなかった場合は、発射レール544と遊技盤5(外レール1001及び内レール1002)との間から、下方のファールカバーユニット150のファール球受口150cへ落下し、ファールカバーユニット150内を通って下皿202に排出される。
[4-6.払出ベースユニット]
本体枠4における払出ベースユニット550について、主に図85等を参照して詳細に説明する。図85(a)は本体枠の払出ベースユニットを前から見た斜視図であり、(b)は払出ベースユニットを後ろから見た斜視図である。払出ベースユニット550は、逆L字状に形成されており、本体枠ベースユニット500の後側に取付けられる。
払出ベースユニット550は、本体枠ベースユニット500における本体枠ベース501の後側に取付けられる払出ベース551を備えている。払出ベース551は、前後方向が略一定の幅で左右に延びている天板部551aと、天板部551aの正面視左辺から前後方向の幅が天板部と略同じ幅で下方へ長く延びている左側板部551bと、天板部551aの正面視右辺から前後方向の幅が天板部551aと略同じ幅で下方へ短く延びている右側板部551cと、天板部551aの後辺から右側板部551cの下辺と同じ位置まで下方へ延びている背板上部551dと、左側板部551bの後辺よりも前方寄りの位置から右方へ略一定の幅で下端付近まで延びている背板左部551eと、背板左部551eの右辺から後方へ左側板部551bの後辺と同じ位置まで延びている内側板部551fと、左側板部551bの下辺の前部から右方へ背板左部551eの右辺と略同じ位置まで延びている底板部551gと、底板部551gの右辺と内側板部551fの下辺とを連結している連結板部551hと、を備えている。払出ベース551は、正面視において逆L字状に形成されており、前方とL字の内方へ開放された箱状に形成されている。
払出ベース551は、天板部551aが本体枠ベース501の遊技盤挿入口501bの左右方向の幅と略同じ長さで左右に延びていると共に、左側板部551bが遊技盤挿入口501bの上下方向の高さと略同じ長さで上下に延びている。払出ベース551は、天板部551a、左側板部551b、及び右側板部551cの前端が本体枠ベース501の後側に取付けられる。
また、払出ベース551は、左側板部551b、背板左部551e、及び内側板部551fによって、後方へ開放されており上下に延びている浅い凹部状の部位を備えており、その部位に払出ユニット560が取付けられる。また、払出ベース551は、内側板部551fの正面視右側面の上部において右方へ突出しており、裏カバー640が取付けられる裏カバー取付部551iを有している。
払出ベースユニット550は、払出ベース551の天板部551aの上面に取付けられており左右に延びた箱状で上方へ開放されている球タンク552と、払出ベース551の左右に延びている部位の上側における球タンク552の左側に取付けられており上方へ開放された溝状に左方へ延びているタンクレール553と、を備えている。
また、払出ベースユニット550は、タンクレール553の上端における左右方向の途中に取付けられている第一レールカバー554と、第一レールカバー554から正面視左方に離間してタンクレール553の上端に取付けられておりタンクレール553の左端まで延びている第二レールカバー555と、第一レールカバー554と第二レールカバー555の間の位置でタンクレール553の上端に取付けられている球整流部材556と、タンクレール553の下端における正面視左端付近に取付けられている球止部材557と、を備えている。
球タンク552は、左右方向が払出ベース551の天板部551aの左右方向の幅の約半分の長さに形成されていると共に、前後方向が天板部551aの前後方向の奥行よりも短い長さに形成されている。球タンク552は、天板部551aの上面において、左右方向の右寄りの位置に取付けられている。球タンク552の底面は、左端側が低くなるように傾斜している。球タンク552は、左端側がタンクレール553と連通している。
タンクレール553は、払出ベース551の天板部551aの上面における左右方向中央より左側の後端付近に取付けられている。タンクレール553は、平面視の形状が、球タンク552と連通している右端から左方且つ後方へ斜めで前後方向の奥行が遊技球Bの外径の数倍の奥行から略一つ分の奥行になるように延びた後に、前後方向の奥行が遊技球Bの外径よりも若干大きい奥行で左方へ真直ぐに延びた形状に形成されている。タンクレール553は、左端側が低くなるように底面が傾斜しており、底面の左端が遊技球Bの外径よりも若干大きい大きさで下方へ向かって開口している。タンクレール553の底面の左端の開口が、払出ユニット560の球誘導ユニット570における誘導通路570aの上端開口と連通している。
また、タンクレール553は、左方へ真直ぐに延びている部位の上端が、左端側の高さが遊技球Bの外径よりも若干大きい高さとなるように、底面よりも水平に対して急な角度で左端側が低くなるように傾斜している。タンクレール553は、左方へ真直ぐに延びている部位の後端が、天板部551aの後辺と略一致するように天板部551aの上面に取付けられる。また、タンクレール553は、左方へ真直ぐ延びている部位の上端に、第一レールカバー554、第二レールカバー555、球整流部材556、及び球止部材557が取付けられる。
第一レールカバー554及び第二レールカバー555は、タンクレール553における左方へ真直ぐに延びている部位の上端に取付けられる。第一レールカバー554及び第二レールカバー555は、タンクレール553の上端の前後方向の奥行が、タンクレール553内の遊技球Bの圧力によって、広がったり、狭くなったりするのを防止するためのものである。
球整流部材556は、タンクレール553の上端における第一レールカバー554と第二レールカバー555との間に部位において、第一レールカバー554側の端部が前後方向に延びた軸周りに対して回転可能に取付けられている。球整流部材556は、タンクレール553内へ突出し左右方向に延びている整流片556aを備えている(図91を参照)。この整流片556aによって上下二段になって流通している遊技球Bの上段側の遊技球Bの流れを遅らせて、下流側では一段となって流れるように整流することで、タンクレール553内の高さが低くなっても球詰りしないようにしている。
球止部材557は、タンクレール553の下面における正面視左端付近において、左右方向へスライド可能に取付けられており、左方へスライドさせることで、タンクレール553の底面左端の開口を閉鎖して、タンクレール553から下流の払出ユニット側へ遊技球Bが流通しないようにすることができる。
更に、払出ベースユニット550は、払出ベース551の左右に延びている部位の上面における球タンク552の正面視左方に取付けられている外部端子板558を、更に備えている。外部端子板558は、パチンコ機1とパチンコ機1が設置される遊技ホールの島設備との間で電気的な接続を行うためのものである。外部端子板558は、図示は省略するが、本体枠ベース501の遊技盤挿入口501b側へ臨んだアース接続部を備えている。アース接続部には、遊技盤5側から延びたアース線が接続される。
[4-7.払出ユニットの全体構成]
本体枠4における払出ユニット560の全体構成について、主に図86及び図87等を参照して詳細に説明する。図86(a)は本体枠における払出ユニットを前から見た斜視図であり、(b)は払出ユニットを後ろから見た斜視図である。図87(a)は払出ユニットを主な構成毎に分解して前から見た分解斜視図であり、(b)は払出ユニットを主な構成毎に分解して後ろから見た分解斜視図である。払出ユニット560は、払出ベースユニット550の払出ベース551の背板左部551eの後面に取付けられるものである。
払出ユニット560は、タンクレール553からの遊技球Bを蛇行状に下方へ誘導する球誘導ユニット570と、球誘導ユニット570の下側に配置されており球誘導ユニット570により誘導された遊技球Bを払出制御基板633からの指示に基づいて一つずつ払出す払出装置580と、払出装置580を通った遊技球Bを下方へ誘導する上部満タン球経路ユニット600と、上部満タン球経路ユニット600を通った遊技球Bを扉枠3側又は基板ユニット620側へ誘導する下部満タン球経路ユニット610と、を備えている。
球誘導ユニット570は、タンクレール553により一列に整列された遊技球Bを、払出装置580へ供給する。払出装置580は、球誘導ユニット570から供給された遊技球Bが流通可能な払出通路580aと、払出通路580aの途中から分岐している球抜通路580bとを有しており、通常の状態では、払出制御基板633からの指示に基づいて払出通路580aから上部満タン球経路ユニット600側へ遊技球Bを放出し、球抜レバー593が操作される球抜通路580bから上部満タン球経路ユニット600側へ遊技球Bを放出するものである。
上部満タン球経路ユニット600は、払出装置580の払出通路580aから放出された遊技球Bと、球抜通路580bから放出された遊技球Bとを、分けて下方へ誘導するものである。下部満タン球経路ユニット610は、上部満タン球経路ユニット600を介して、払出装置580の払出通路580aから放出された遊技球Bを扉枠3側へ誘導し、球抜通路580bから放出された遊技球Bを基板ユニット620側へ誘導するものである。
[4-7a.球誘導ユニット]
払出ユニット560における球誘導ユニット570について、主に図86及び図87等を参照して詳細に説明する。球誘導ユニット570は、払出ベースユニット550における払出ベース551の背板左部551eの後面上部に後方から取付けられ、タンクレール553からの遊技球Bを受取って払出装置580側へ遊技球Bを誘導するためのものである。
球誘導ユニット570は、遊技球Bが流通可能な蛇行状に延びた誘導通路570aを有しており前方へ開放されている箱状の誘導ユニットベース571と、誘導ユニットベース571の前側を閉鎖している平板状の誘導通路前蓋572と、誘導通路570a内を流通する遊技球Bにより可動する可動片部材573と、可動片部材573の可動を検知することで誘導通路570a内の遊技球Bの有無を検知する球切検知センサ574と、を備えている(図91を参照)。
球誘導ユニット570は、誘導ユニットベース571及び誘導通路前蓋572の正面視の形状が、上下に延びた四角形に形成されている。誘導通路570aは、誘導ユニットベース571の上面の左端付近において上方へ開口しており、上端から誘導ユニットベース571の高さ方向中央付近まで垂直に下方へ延びた後に、右方へ屈曲し、誘導ユニットベース571の左右方向の幅の間で折返しを繰返しながら蛇行状に下方へ延びて、誘導ユニットベース571の下面の左端付近において下方へ開口している。
誘導通路570aは、遊技球Bが流通する流通方向に対して、前後右方の奥行と、左右方向の幅とが、遊技球Bの外径よりも若干大きく形成されており、遊技球Bを一列で誘導することができる。
球誘導ユニット570は、上部付近において、可動片部材573が誘導通路570a内へ進退可能に取付けられている。詳しくは、可動片部材573は、上部が誘導通路570aの正面視右外側の部位で前後に延びた軸周りに回転可能に取付けられており、自重により下端の一部が誘導通路570a内へ突出するように形成されている。この可動片部材573は、誘導通路570a内へ突出している部位に遊技球Bが当接することで、突出している部位が遊技球Bに押されて誘導通路570a内から後退して突出していない状態となる。
球切検知センサ574は、可動片部材573の一部が誘導通路570a内へ突出している時には、可動片部材573を検知せず、可動片部材573の一部が誘導通路570a内から後退して突出していない時には、可動片部材573を検知する。従って、球切検知センサ574は、誘導通路570a内に遊技球Bが存在している時には検知の状態となり、誘導通路570a内に遊技球Bが存在していない時には非検知の状態となる。
球誘導ユニット570は、本体枠4に組立てた状態で、誘導通路570aの上流端が、タンクレール553の下流端と連通していると共に、誘導通路570aの下流端が、払出装置580の払出通路580aの上流端と連通している。球誘導ユニット570は、遊技球Bを誘導する誘導通路570aが蛇行状に延びていることから、球誘導ユニット570の全高によりも誘導通路570aが長く延びており、誘導通路570a内に多くの遊技球Bを貯留することができる。また、球誘導ユニット570は、球切検知センサ574によって誘導通路570a内の遊技球Bの有無を検知することができるため、誘導通路570aを介して球タンク552内の遊技球Bの有無を検知することができる。
[4-7b.払出装置]
払出ユニット560における払出装置580について、主に図86乃至図89等を参照して詳細に説明する。図88は、払出ユニットの払出装置を払出羽根の前後方向中央で切断した背面断面図である。図89(a)は球抜可動片が開状態の時に払出装置を払出羽根の前後方向中央で切断した背面断面図であり、(b)は(a)におけるA-A線で切断した断面図である。払出装置580は、払出ベースユニット550の払出ベース551における背板左部551eの後面の球誘導ユニット570の下側に後方から着脱可能に取付けられる。
払出装置580は、後方へ開放された箱状で遊技球Bが流通可能な払出通路580a及び払出通路580aの途中から分岐している球抜通路580bを有している払出装置本体581と、払出装置本体581を後側から閉鎖している平板状の払出装置後蓋582と、払出装置本体581の前側に取付けられており後方へ開放された浅い箱状の払出装置前蓋583と、を備えている。
また、払出装置580は、払出装置本体581の後面に取付けられており回転軸が払出装置本体581と払出装置前蓋583との間に突出している払出モータ584と、払出モータ584の回転軸に取付けられている平歯車状の駆動ギア585と、駆動ギア585と噛合しており払出装置本体581と払出装置前蓋583とによって回転可能に取付けられている平歯車状の第一伝達ギア586と、第一伝達ギア586と噛合しており払出装置本体581と払出装置前蓋583とによって回転可能に取付けられている平歯車状の第二伝達ギア587と、第二伝達ギア587と噛合している平歯車状の払出ギア588a及び払出ギア588aよりも外方へ延出している複数の検知片588bを有し払出装置本体581と払出装置前蓋583との間で回転可能に取付けられている払出ギア部材588と、払出装置本体581と払出装置後蓋582との間で払出ギア部材588と一体回転し払出通路580a内に突出している複数の羽根片589aを有した払出羽根589と、払出装置本体581の後側に取付けられており払出ギア部材588の検知片588bを検知する羽根回転検知センサ590と、を備えている。
更に、払出装置580は、払出通路580aの下流端において払出装置本体581と払出装置後蓋582とによって取付けられており遊技球Bを検知する払出検知センサ591と、払出装置本体581と払出装置後蓋582とによって払出通路580aから分岐する部位で球抜通路580bを開閉可能に取付けられている球抜可動片592と、球抜可動片592が球抜通路580bを閉鎖している位置で保持可能とされており払出装置本体581と払出装置後蓋582とによって上下方向へスライド可能に取付けられている球抜レバー593と、を備えている。
払出装置580は、平面視の形状が上下に延びた四角形に形成されている。払出装置580は、左右方向の幅が、球誘導ユニット570の左右方向の幅よりも正面視右方へ大きく形成されている。
払出装置580の払出通路580aは、図88に示すように、背面視において、上流端が左右方向の中央から左寄りの位置で上方へ開口しており、下流端が左右方向の右端付近の位置で下方へ開口している。払出通路580aは、上流端から下方へ向かうに従って少しずつ左方へ移動するように上から全高の約1/3の高さほど下方へ斜めに延び、そこから右方やや斜め下へ折れ曲がった後に、左右の幅の約1/3のところで折れ曲がって払出羽根589の中心(回転軸)へ向かうように下方へ略垂直に延びている。そして、払出羽根589の中心よりも上側において、遊技球Bの外径よりも若干大きい幅で背面視右方へ折れ曲がった後に、払出羽根589の外周との間に遊技球Bよりも若干大きい隙間が形成されるように払出羽根589と同心円の円弧状に下方へ延びた上で、払出羽根589の中心よりも背面視右方の位置で下流端まで下方へ垂直に延びている。
払出通路580a内において、払出羽根589よりも下方で下流端の直上に払出検知センサ591が配置されている。
球抜通路580bは、払出通路580a内における上流端から斜め下方へ延びて右方へ折れ曲がっている部位で分岐して、背面視左辺に沿って下端まで垂直に延びており、底面の背面視における左端付近で下方へ開口している。
払出装置本体581及び払出装置後蓋582は、払出通路580aと球抜通路580bとが分岐している部位における球抜可動片592が取付けられている側において、互いに対向し遊技球Bの外径よりも狭い隙間を形成するように夫々から後方及び前方へ突出していると共に、夫々が払出通路580aと球抜通路580bの背面視における左側壁と連続するように形成されている本体側ガイド壁581a及び後蓋側ガイド壁582aを備えている。本体側ガイド壁581a及び後蓋側ガイド壁582aは、払出通路580aにおける球抜通路580bと分岐して上から約1/3の高さの位置で背面視右方へ延びている部位の背面視左方の位置に形成されている。本体側ガイド壁581a及び後蓋側ガイド壁582aは、背面視において左斜め上へ窪むように湾曲しており、主に球抜通路580bの側壁を構成するように形成されている。本体側ガイド壁581aと後蓋側ガイド壁582aとの間を通って球抜可動片592が回動する。
払出モータ584は、払出装置本体581における払出通路580aが上流端から斜め下方へ延びている部位の背面視右方に取付けられている。駆動ギア585、第一伝達ギア586、第二伝達ギア587、及び払出ギア部材588は、払出装置本体581の前方に配置されており、前側が払出装置前蓋583によって被覆されている。払出ギア部材588は、外方へ延出している平板状の検知片588bが、周方向へ120度の角度の間隔で三つ備えられている。
払出羽根589は、払出装置本体581と払出装置後蓋582との間に配置されている。払出羽根589は、外方へ平板状に延出している複数の羽根片589aが、周方向へ120度の角度の間隔で三つ備えられている。羽根片589aは、払出通路580a内における上方から回転軸に向かって延びた後に背面視右方へ延びている部位において、払出通路の側壁との間が遊技球Bの外径よりも狭くなるように、払出通路580a内へ突出している。払出羽根589は、三つの羽根片589aの間に、中心側へ遊技球Bの半径よりも若大きい半径の円弧で窪んだ球収容部589bを備えている。この球収容部589bには、遊技球Bを一つのみ収容可能とされている。これにより、払出羽根589は、羽根片589aによって払出通路580a内の遊技球Bが、払出羽根589よりも下流側へ移動するのを規制することができると共に、背面視時計回りの方向へ回転することで球収容部589bに収容された遊技球Bを下流側へ移動させることができる。
払出ギア部材588と払出羽根589は、払出装置後蓋582と払出装置前蓋583とによって同軸上で一体回転可能に取付けられている。羽根回転検知センサ590は、背面視において、払出ギア部材588の回転軸の背面視左方に配置されている。羽根回転検知センサ590は、払出羽根589と一体回転する払出ギア部材588の検知片588bを検知することで、払出羽根589の回転を検知するためのものである。
球抜可動片592は、上端が、本体側ガイド壁581a及び後蓋側ガイド壁582aの上端において前後に延びた軸周りに回転可能に取付けられている。球抜可動片592は、く字状に屈曲しており、窪んでいる側が払出通路580a内を向くように取付けられている。球抜可動片592は、前後方向の奥行が、本体側ガイド壁581aと後蓋側ガイド壁582aとの間の隙間よりも小さく形成されており、本体側ガイド壁581a及び後蓋側ガイド壁582aの間の隙間を通って、球抜通路580b内へ突出したり球抜通路580b外へ後退したりすることができる。
球抜レバー593は、球抜可動片592の上端付近の背面視左方において上下方向へスライド可能に、払出装置本体581及び払出装置後蓋582に取付けられている。球抜レバー593は、一部が払出装置後蓋582を貫通して後方へ突出しており、その突出している部位を操作することで、スライドさせることができる。球抜レバー593は、下降端に位置させることで、下部が球抜可動片592と当接可能となり、球抜可動片592の背面視時計回りの方向への回動を規制することができ、球抜可動片592によって球抜通路580bを閉鎖させることができる。また、球抜レバー593は、上昇端に位置させることで、球抜可動片592を球抜通路580bの外側へ回動できるようにすることができ、球抜通路580bを開くことができる(図89を参照)。
球抜レバー593を上昇させて球抜可動片592を回動可能な状態とすると、球抜可動片592の上流側で数珠繋ぎのような状態となっていた遊技球Bが、球抜可動片592を越えて球抜通路580b側へ流下することとなる。この際に、球抜通路580bが払出通路580aの上流側から真直ぐに直線状に延びているため、払出通路580aの上流から流下してきた遊技球Bが、真直ぐに球抜通路580b側へ流下すると共に、球抜通路580bの下流側が島設備側に連通していることから、払出羽根589のように遊技球Bの流れを抑制するようなものがないため、遊技球Bが払出通路580a側よりも速く流下することとなる。
このように、球抜可動片592を回動可能としている状態では、球抜通路580b内を遊技球Bが速い速度で流下することから、球抜通路580b内に突出している球抜可動片592の下端側に遊技球Bが勢い良く当接することとなるが、球抜可動片592が払出装置本体581の本体側ガイド壁581aと払出装置後蓋582の後蓋側ガイド壁582aとの間を通して球抜通路580bの内面よりも外側へ移動することができることから、その当接の力によって球抜可動片592が球抜通路580bの外側へ移動することとなるため、球抜可動片592が球抜通路580bの壁面と遊技球Bとの間に挟まれることはなく、遊技球Bにより球抜可動片592に強い力が作用しないようにすることができ、遊技球Bの衝突による球抜可動片592の耐久性の低下や破損を抑制させることができる。
このようなことから、球抜可動片592を破損し難くすることができることから、球抜通路580bの下流側の島設備側へより多くの遊技球Bをより速く排出させることができるため、パチンコ機1の交換やメンテナンス等にかかる時間の増加を抑制させることができ、遊技ホール側の負担を軽減させることができる。
また、球抜可動片592が回動可能な状態の時に、球抜可動片592が遊技球Bよりも狭い間隔の本体側ガイド壁581aと後蓋側ガイド壁582aとの間を通して球抜通路580bの外側へ移動するため、球抜通路580b内に突出している球抜可動片592に遊技球Bが当接することで球抜可動片592が本体側ガイド壁581aと後蓋側ガイド壁582aとの間を通して外側へ移動する際に、球抜可動片592と一緒に遊技球Bが本体側ガイド壁581aと後蓋側ガイド壁582aとの間側へ移動しても、遊技球Bよりも間隔の狭い本体側ガイド壁581aと後蓋側ガイド壁582aとの間により、遊技球Bのみが外側への移動を阻止することができる。
そして、本体側ガイド壁581aと後蓋側ガイド壁582aとの間によって遊技球Bの外側への移動が阻止されることで、球抜可動片592から遊技球Bが離れることとなり、その後の球抜可動片592の移動が慣性力によることとなるため、球抜可動片592に対して強い力が作用することはなく、球抜可動片592を破損し難くすることができると共に、本体側ガイド壁581aと後蓋側ガイド壁582aとの間から遊技球Bが球抜通路580bの外側へ飛び出すことはなく、遊技球Bを球抜通路580bの下流側へ確実に流通させることができる。
[4-7c.上部満タン球経路ユニット]
払出ユニット560における上部満タン球経路ユニット600について、主に図86及び図87等を参照して詳細に説明する。上部満タン球経路ユニット600は、払出ベースユニット550における払出ベース551の背板左部551eの後面下部で払出装置580の下側に後方から取付けられる。上部満タン球経路ユニット600は、払出装置580から下方へ放出され遊技球Bを、下部満タン球経路ユニット610へ誘導するためのものである。上部満タン球経路ユニット600は、正面視の形状が上下に延びた四角形に形成されている。
上部満タン球経路ユニット600は、払出ベース551に取付けられ後側が開放された箱状の上部満タンベース601と、上部満タンベース601の後側に取付けられており前側が開放された箱状の上部満タンカバー602と、上部満タンカバー602の上端付近に回転可能に取付けられており払出装置580を上方へ押圧可能な払出装置押圧部材603と、を備えている。上部満タンベース601は、正面視右辺から右方へ突出しており、裏カバーを取付けるための裏カバー取付部601aを備えている。
また、上部満タン球経路ユニット600は、上面における正面視左端付近において上方へ開口しており下から全高の約2/3の高さの位置まで左辺に沿って下方へ延出している上部払出球受通路600aと、上部払出球受通路600aと連通しており正面視右方へ全幅の約3/4ほど延びていると共に下から全高の約1/6の高さまで下方へ延出している上部球貯留通路600bと、上部球貯留通路600bの左右方向中央より正面視左側から下方へ延びており下面において下方へ開口している上部通常払出通路600cと、上部通常払出通路600cと隣接し上部球貯留通路600bの左右方向中央より正面視右側から下方へ延びており下面において下方へ開口している上部満タン払出通路600dと、上面における正面視右端付近において上方へ開口して下方へ略垂直に延びた後に下面の右端付近において下方へ開口している上部球抜通路600eと、を備えている(図91を参照)。
上部満タン球経路ユニット600は、下面において、正面視左側から、上部通常払出通路600c、上部満タン払出通路600d、及び上部球抜通路600eが、順に並んで下方へ開口している。上部満タン球経路ユニット600は、払出ユニット560に組立てた状態で、上部払出球受通路600aの上流端が、払出装置580における払出通路580aの下流端の直下で開口しており、上部球抜通路600eの上流端が、払出装置580における球抜通路580bの下流端の直下で開口している。これにより、払出装置580の払出通路580aから放出(払出)された遊技球Bは、上部払出球受通路600a及び上部球貯留通路600bを通って、上部通常払出通路600c又は上部満タン払出通路600dの何れかから下方へ放出される。また、払出装置580の球抜通路580bから下方へ放出された遊技球Bは、上部球抜通路600eを通って下方へ放出される。
[4-7d.下部満タン球経路ユニット]
払出ユニット560における下部満タン球経路ユニット610について、主に図86及び図87等を参照して詳細に説明する。下部満タン球経路ユニット610は、払出ベースユニット550における払出ベース551の底板部551gに載置されると共に、上部満タン球経路ユニット600の下部に取付けられる。下部満タン球経路ユニット610は、上部満タン球経路ユニット600から下方へ放出された遊技球Bを、扉枠3側へ誘導したり、基板ユニット620側へ誘導したりするものである。下部満タン球経路ユニット610は、前端側が低くなるように前後方向に延びていると共に、後端が上方へ延びている。
下部満タン球経路ユニット610は、下部通常払出通路610a、下部満タン払出通路610b、及び下部球抜通路610cを有しており前後方向に延びていると共に上方へ開放されている下部満タンベース611と、下部満タンベース611の上側に取付けられている下部満タンカバー612と、下部満タンベース611の前端に前後に延びた軸周りに回動可能に取付けられており下部通常払出通路610a及び下部満タン払出通路610bの下流端開口を開閉可能としている払出通路開閉扉613と、下部通常払出通路610a及び下部満タン払出通路610bの下流端開口を閉鎖する方向へ払出通路開閉扉613を付勢している閉鎖バネ614と、を備えている。
下部満タン球経路ユニット610は、後端の上方へ延びている部位の上面に、正面視左から順に、下部通常払出通路610a、下部満タン払出通路610b、及び下部球抜通路610cが並んだ状態で、夫々の上流端が上方へ向かって開口している。下部通常払出通路610a及び下部満タン払出通路610bは、左右に並んだ状態で前方へ延びた上で、下部満タン球経路ユニット610の前端において前方へ向かって開口している。下部満タン払出通路610bは、下部通常払出通路610aよりも若干低い状態で前方へ延びている。下部球抜通路610cは、下部満タン払出通路610bの正面視右側面に沿って前方へ延びており、前後方向の途中において右方へ向かって開口している。
払出通路開閉扉613は、下部通常払出通路610aと下部満タン払出通路610bとの夫々の前端開口の間の位置で回動可能に取付けられている。この払出通路開閉扉613は、閉鎖バネ614によって正面視時計回りの方向へ付勢されており、通常の状態では、下部通常払出通路610a及び下部満タン払出通路610bの夫々の前端開口(下流端開口)を閉鎖している。払出通路開閉扉613は、前方へ突出している作動突部613aを備えている。作動突部613aは、正面視の形状が、払出通路開閉扉613の回動中心を中心とした短い円弧状に形成されており、前端面が、反時計回りの方向の端部側へ近付くに従って前方へ突出するように傾斜している。この作動突部613aは、本体枠4に対して扉枠3を閉めた時に、扉枠3におけるファールカバーユニット150の扉開閉当接部150fと当接するように形成されている。
下部満タン球経路ユニット610は、払出ユニット560に組立てた状態で、後部上端において上方へ開口している下部通常払出通路610a、下部満タン払出通路610b、下部球抜通路610cが、夫々上部満タン球経路ユニット600の上部通常払出通路600c、上部満タン払出通路600d、及び上部球抜通路600eの下流端の直下に位置している。これにより、上部通常払出通路600cから下方へ放出された遊技球Bは、下部通常払出通路610aを流通し、上部満タン払出通路600dから下方へ放出された遊技球Bは下部満タン払出通路610bを流通し、上部球抜通路600eから下方へ放出された遊技球Bは下部球抜通路610cを流通することとなる。
また、下部満タン球経路ユニット610は、パチンコ機1に組立てた状態で、下部通常払出通路610a及び下部満タン払出通路610bの前端(下流端)が、扉枠3におけるファールカバーユニット150の貫通球通路150a及び満タン球受口150bの直後で開口している。また、下部球抜通路610cの下流端は、基板ユニット620のベースユニット620bにおける左方へ開口した球抜誘導部627と対向するように開口している。
下部満タン球経路ユニット610は、通常の状態(本体枠4に対して扉枠3を閉じている状態)では、払出通路開閉扉613の作動突部613aがファールカバーユニット150の扉開閉当接部150fと当接することで、閉鎖バネ614の付勢力に抗して正面視反時計回りの方向へ回動している。これにより、下部通常払出通路610a及び下部満タン払出通路610bの夫々の下流端の開口が開いた状態となっており、ファールカバーユニット150の貫通球通路150a及び満タン球受口150bと連通した状態となっている。
一方、本体枠4に対して扉枠3を開いた状態とすると、払出通路開閉扉613の作動突部613aがファールカバーユニット150の扉開閉当接部150fから離れることとなり、払出通路開閉扉613が閉鎖バネ614の付勢力によって正面視時計回りの方向へ回動し、下部通常払出通路610a及び下部満タン払出通路610bの夫々の下流端の開口が閉じられた状態となる。この状態では、下部通常払出通路610a及び下部満タン払出通路610b内の遊技球Bが、夫々の前端開口から前方へ移動することができなくなる。これにより、本体枠4に対して扉枠3を開けても、下部通常払出通路610a及び下部満タン払出通路610bから遊技球Bがこぼれることはない。
[4-7e.払出ユニットにおける遊技球Bの流れ]
続いて、払出ユニット560における遊技球Bの流れについて、主に図91を参照して詳細に説明する。図91は、本体枠における遊技球の流れを示す説明図である。払出ユニット560は、本体枠4に組立てた状態では、払出ベース551の後面に取付けられている。通常の状態では、払出装置580の球抜レバー593が下降端に位置しており、払出通路580aから分岐している球抜通路580bを分岐部分において閉鎖している。また、下部満タン球経路ユニット610では、払出通路開閉扉613が開状態となっている。
上方へ開放されている球タンク552には、パチンコ機1を設置している遊技ホール島設備から、例えば、球誘導ユニット570の球切検知センサ574による球切れの検知に基づいて、所定数の遊技球Bが供給される。球タンク552に供給・貯留された遊技球Bは、タンクレール553によって一列に整列された状態で、球誘導ユニット570の誘導通路570aを通って払出装置580の払出通路580a内へと送られる。払出モータ584が回転していない状態では、遊技球Bが払出羽根589よりも下流側へ移動(流下)することができず、払出羽根589よりも上流側に複数の遊技球Bが滞留した状態となる。
そして、球誘導ユニット570の誘導通路570a内の遊技球Bが可動片部材573を押圧し、球切検知センサ574が可動片部材573を検知することなる。これにより、少なくとも可動片部材573から払出羽根589までの間の通路内に遊技球Bが貯留されていることが判る。
この状態で、払出モータ584により払出羽根589が背面視時計周りの方向へ回転すると、球収容部589bに収容された遊技球Bが背面視時計回りの方向へ移動し、払出通路580aにおける払出羽根589よりも下流側へ放出される。そして、払出羽根589(球収容部589b)から放出された遊技球Bは、払出検知センサ591に検知された後に、上部満タン球経路ユニット600の上部払出球受通路600aへと送られる。
上部満タン球経路ユニット600の上部払出球受通路600aへ送られた遊技球Bは、通常の状態では、上部球貯留通路600bを通って、上部払出球受通路600aの直下に配置されている上部通常払出通路600cへと流下する。そして、上部通常払出通路600cへと流下した遊技球Bは、下部満タン球経路ユニット610の下部通常払出通路610a、扉枠3のファールカバーユニット150の貫通球通路150aを通って、皿ユニット200における皿ユニットベース211の上皿球供給口211aから上皿201内へ放出される。
払出装置580から多くの遊技球Bが払出されて、上皿201内が遊技球Bで一杯になると、上皿球供給口211aから前方へ遊技球Bを放出することができなくなるため、払出装置580から払出された遊技球Bが、下部満タン球経路ユニット610の下部通常払出通路610a内に滞留するようになり、更に遊技球Bが払出されると、下部通常払出通路610aと上流側で連通している上部満タン球経路ユニット600の上部通常払出通路600c内にも滞留することとなる。そして、上部通常払出通路600c内が遊技球Bで一杯になった状態で、更に遊技球Bが払出されると、上部通常払出通路600cの上流側で連通している上部球貯留通路600b内に遊技球Bが滞留し始める共に、遊技球Bが上部通常払出通路600cと隣接している上部満タン払出通路600d側へ流下し初める。
そして、上部満タン払出通路600d側へ流下した遊技球Bは、下部満タン球経路ユニット610の下部満タン払出通路610bを通って、扉枠3のファールカバーユニット150における満タン球受口150bに受けられる。その後、満タン球受口150bに受けられた遊技球Bは、貯留通路150e、球放出口150d、及び皿ユニットベース211の下皿球供給口211cを通って下皿202内へ放出される。これにより、上皿201が遊技球Bで満タンになった状態で、更に遊技球Bが払出された場合、遊技球Bを自動的に下皿202へ払出させることができる。
なお、下皿202が遊技球Bで一杯になって、下皿球供給口211cから前方へ遊技球Bを放出することができなくなった状態で、更に遊技球Bが払出されると、下皿球供給口211cの上流側のファールカバーユニット150の貯留通路150e内に遊技球Bが滞留して貯留されることとなる。そして、貯留通路150e内にある程度の数の遊技球Bが貯留されると、可動片153が可動して満タン検知センサ154に検知され、上皿201及び下皿202が遊技球Bで満杯(満タン)になっていることを遊技者に音声(例えば「球を抜いてください!」等)で案内すると共に、払出装置580の払出モータ584を、満タン検知センサ154が非検知の状態となるまで一時的に停止させる。
パチンコ機1のメンテナンスや交換等の際に、球タンク552内に貯留されている遊技球Bをパチンコ機1から排出する場合は、払出装置580の球抜レバー593を下降端の位置から上方へスライドさせて上昇端の位置の状態とする。その後、球抜可動片592の下端側が遊技球Bに押されて、背面視時計回りの方向へ回動することとなり、球抜可動片592が本体側ガイド壁581aと後蓋側ガイド壁582aとの間を通って、球抜通路580bの外側へ押し出された状態となる。これにより、払出通路580aから分岐している球抜通路580bへ遊技球Bが進入可能となり、上流側の遊技球Bが球抜通路580bを通って下方へ放出される。
この際に、球抜可動片592の部位では、流下する遊技球Bが、球抜可動片592よりも本体側ガイド壁581a及び後蓋側ガイド壁582aに強く当接するため、球抜可動片592が破損し難くなっている。
そして、払出装置580の球抜通路580bから下方へ放出された遊技球Bは、上部満タン球経路ユニット600の上部球抜通路600e、及び下部満タン球経路ユニット610の下部球抜通路610cを通って、下部球抜通路610cの下流端開口から基板ユニット620の球抜誘導部627へ放出された後に、排出球受部628及び球排出口629を通ってパチンコ機1の後方外部(遊技ホールの島設備側)に排出される。
[4-8.基板ユニット]
本体枠4における基板ユニット620について、主に図92乃至図96等を参照して詳細に説明する。図92(a)は本体枠の基板ユニットを前から見た斜視図であり、(b)は基板ユニットを後ろから見た斜視図である。図93は、基板ユニットを後ろ下から見た斜視図である。図94は基板ユニットを主な構成毎に分解して前から見た分解斜視図であり、図95は基板ユニットを主な構成毎に分解して後ろから見た分解斜視図である。図96は、左右方向中央で切断したパチンコ機の下部を示す拡大側面断面図である。基板ユニット620は、本体枠ベースユニット500の後面下部に取付けられている。
基板ユニット620は、本体枠ベースユニット500における本体枠ベース501の後面における遊技盤載置部501cよりも下側に取付けられるスピーカユニット620aと、スピーカユニット620aの一部を後方から覆うように本体枠ベース501の後面に取付けられるベースユニット620bと、ベースユニット620bの後側に取付けられている電源ユニット620cと、電源ユニット620cの後側に取付けられている払出制御ユニット620dと、払出制御ユニット620dの一部を後方から覆うようにスピーカユニット620aの後面に取付けられているインターフェイスユニット620eと、を備えている。
スピーカユニット620aは、本体枠ベースユニット500における本体枠ベース501の後面における遊技盤載置部501cよりも下側に取付けられるスピーカカバー621と、スピーカカバー621の後面における正面視左端付近において前方へ向けて取付けられている本体枠スピーカ622と、本体枠スピーカ622の後側を覆うようにスピーカカバー621の後側に取付けられており前方へ開放された容器状のスピーカボックス623と、を備えている。
スピーカカバー621は、左右方向へ延びており、正面視左端付近において前後に貫通しており上下に延びた複数のスリットにより構成されている円形状のスピーカ取付部621aと、スピーカ取付部621aの正面視右方側で後方から前方へ膨出するように窪んでいる空間用前凹部621bと、空間用前凹部621bの下面から下方へ突出していると共に左右方向へ延びており斜め下後へ向けて開口している接続部621cと、を備えている。
スピーカカバー621のスピーカ取付部621aに、後側から本体枠スピーカ622が前方へ向けて取付けられる。また、スピーカカバー621の接続部621cは、下端が外枠2の外枠下組立体40における幕板後部材43の接続筒部43aの上端と一致するように45度の角度で傾斜している。本体枠スピーカ622は、主に低音を出力するコーン型スピーカとされている
スピーカボックス623は、前方へ開放された容器状に形成されており、本体枠スピーカ622の後側となる部位が後方へ最も大きく突出しており、正面視右方へ向かうに従って、階段状に後方への突出が小さくなるように形成されている。これにより、スピーカボックス623の正面視中央より右側の後方の空間を十分に確保することができ、ベースユニット620bや電源ユニット620c等が配置できるようにしている。スピーカボックス623は、スピーカカバー621の接続部621cを除いた後面の全体を被覆する(閉じる)ように形成されている。
スピーカユニット620aは、スピーカカバー621とスピーカボックス623とで本体枠スピーカ622から後方へ出力されるサウンドを封じ込めるエンクロージャ624の一部を形成している。このエンクロージャ624は、スピーカカバー621においてスピーカ取付部621aの正面視右方に前方へ膨出した空間用前凹部621bが形成されていることから、スピーカボックス623が右方へ向かうに従って後方への突出量が小さくなるように階段状に形成されていても、本体枠スピーカ622よりも右方の空間を充分に広く確保されている。
スピーカユニット620aは、外枠2に対して本体枠4を閉じた状態とすると、スピーカカバー621の接続部621cがシール部材48を挟むように接続筒部43aに接続され、本体枠スピーカ622の後方の空間と、外枠2の幕板内部空間40aとが連通した状態となる。従って、本体枠スピーカ622の後側に、スピーカカバー621、スピーカボックス623、幕板前部材42、及び幕板後部材43によって、広い空間のエンクロージャ624を形成することができ、本体枠スピーカ622の後方へ出力されたサウンドを幕板前部材42の開口部42aから前方へ出力(放射)させることができる。
詳述すると、上述したように、スピーカユニット620aでは、本体枠スピーカ622の後方の空間(エンクロージャ624の一部)を、比較的広い奥行で正面視右方まで延出させて、接続部621c及び接続筒部43aを介して外枠下組立体40側へ連通させていることから、本体枠スピーカ622から後方へ出力されたサウンドにおいて、特に低音域を減衰させることなく、外枠下組立体40側へ伝達させることができると共に、伝達された低音域を二つのポート部材47を通すことで共振・増幅させて幕板前部材42の開口部42aから前方へ放射することができる。
この際に、幕板前部材42の開口部42aから前方へ放射されるサウンドは、位相が反転された状態で、放射されるようにしているため、本体枠スピーカ622の前面から出力されて皿ユニット200のスピーカ口211bから放射されたサウンドに対して、増幅させるように共振することとなり、本体枠スピーカ622の口径が小さくても重低音が響く大きなサウンドを出力することができる。
つまり、本実施形態では、本体枠スピーカ622のエンクロージャ624がバスレフ型とされており、遊技者に対して重低音を聞かせることができる。これにより、本体枠スピーカ622の前面から出力されて皿ユニット200のスピーカ口211bから放射されるサウンドと、本体枠スピーカ622の後面から出力されて外枠2のグリル部材46から放射されるサウンドとによって、豊かな低音を有したサウンドを遊技者に聴かせることができる。
また、スピーカユニット620aは、スピーカカバー621に、スピーカ取付部621aの下部と空間用前凹部621bとの間の位置で前後方向に貫通している貫通口621dが形成されていると共に、スピーカボックス623に、貫通口621dと連通して筒状に延びており前後に貫通している貫通筒623aが形成されている。スピーカユニット620aに組立てた状態では、貫通口621dと貫通筒623aが互いに連通し、エンクロージャ624とは独立した状態となる。これら貫通口621d及び貫通筒623aには、接続ケーブル503が挿通される。
基板ユニット620のベースユニット620bは、スピーカボックス623の一部を後方から覆うように本体枠ベース501の後面に取付けられる前ベース625と、前ベース625の後側に取付けられており後面に電源ユニット620cが取付けられる後ベース626と、を備えている。
また、ベースユニット620bは、前ベース625と後ベース626とで協働して形成しており、下部満タン球経路ユニット610の下部球抜通路610cから放出された遊技球Bを受取って正面視右方へ誘導する球抜誘導部627と、球抜誘導部627の下流側で正面視右方において上方へ開口しており遊技盤5から下方に排出された遊技球Bを受ける排出球受部628と、球抜誘導部627及び排出球受部628を通った遊技球Bを下方へ排出する球排出口629と、を備えている。
球抜誘導部627は、上流端が正面視において左側面の上部に左方へ向けて開口しており、下流端が排出球受部628の左端側に開口している。球抜誘導部627は、本体枠4に組立てた状態で、上流端の開口が、下部満タン球経路ユニット610の下部球抜通路610cの下流端開口と一致するように対向しており、下部球抜通路610cから放出された遊技球Bを受取って、排出球受部628へ誘導することができる。
排出球受部628は、上方へ開放されていると共に、左右に長く延びている。排出球受部628の底面は、正面視左端が球抜誘導部627の底面と連続しており、右方へ向かうに従って低くなるように傾斜している。
ベースユニット620bは、球タンク552から抜かれた遊技球Bや、遊技盤5から排出された遊技球Bを、球抜誘導部627や排出球受部628によって正面視右方へ誘導した後に、球排出口629から下方へ排出するようにしているため、正面視において左右方向中央より左側の空間を広く確保し易くすることができる。これにより、スピーカユニット620aのエンクロージャ624の空間を広くすることができ、従来のパチンコ機よりも豊かな低音を有したサウンドを遊技者に聴かせることができる。
基板ユニット620の電源ユニット620cは、ベースユニット620bの後ベース626の後側に取付けられている電源基板630と、電源基板630の後側を覆うように後ベース626に取付けられている電源基板カバー631と、を備えている。
払出制御ユニット620dは、電源ユニット620cにおける電源基板カバー631の後側に着脱可能に取付けられる箱状の払出制御基板ボックス632と、払出制御基板ボックス632内に収容されている払出制御基板633(図96を参照)と、を備えている。払出制御基板633は、皿ユニット200における球貸操作ユニット220の球貸ボタン224の押圧操作や、遊技盤5の主制御基板1310等からの払出コマンドに応じて、払出装置580の払出モータ584を制御して、指示された数の遊技球Bを遊技者側(上皿201又は下皿202)に払出すためのものである。払出制御基板ボックス632は、開閉の痕跡が残るように形成されている。これにより、払出制御基板633に対する不正な改造を察知することができ、不正行為に対する抑止力を高めている。
インターフェイスユニット620eは、スピーカユニット620aにおけるスピーカボックス623の後側に取付けられている基板ベース634と、基板ベース634の後面に取付けられているインターフェイス基板635と、インターフェイス基板635の後側を覆うように基板ベース634に取付けられているインターフェイス基板カバー636と、を備えている。
基板ベース634は、スピーカボックス623の後面における本体枠スピーカ622の後方となる後方へ最も突出している部位に取付けられている。インターフェイス基板635は、接続ケーブル503の一方(本体枠4側)の端部が接続されている。インターフェイス基板635は、電源基板630、払出制御基板633、主制御基板1310、周辺制御基板1510、等が接続されると共に、パチンコ機1の外部に設置されているCRユニットと接続される。インターフェイス基板カバー636は、払出制御ユニット620dの一部を覆うように基板ベース634(インターフェイス基板635)よりも正面視右方へ延出している。
[4-9.裏カバー]
本体枠4における裏カバー640について、主に図75乃至図81を参照して詳細に説明する。裏カバー640は、本体枠ベースユニット500の本体枠ベース501の遊技盤挿入口501b内に前方から挿入されて取付けられた遊技盤5の後側を覆うものである。裏カバー640は、正面視における右辺が、本体枠ベース501の後方延出部501jの上下に延びている後端に、上下に延びた軸周りに回転可能に取付けられ、左辺が、払出ベース551の裏カバー取付部551iと上部満タン球経路ユニット600の裏カバー取付部601aとに取付けられる。
裏カバー640は、上下左右に延びた平板の正面視右辺側が前方へ折り曲げられたような形状に形成されており、本体枠4に組立てた状態で、後面が払出ベース551の背板上部551dの後面と略同一面上に位置するように形成されている。裏カバー640は、前後に貫通し上下に延びている複数のスリット641が形成されている。本実施形態では、裏カバー640は、透明な合成樹脂によって形成されており、パチンコ機1の後側から本体枠4内を視認することができる。
[4-10.施錠ユニット]
本体枠4における施錠ユニット650について、主に図97を参照して詳細に説明する。図97(a)は本体枠の施錠ユニットを前から見た斜視図であり、(b)は施錠ユニットを後ろから見た斜視図である。施錠ユニット650は、本体枠4の本体枠ベース501に取付けられ、本体枠4と扉枠3、本体枠4と外枠2、との間を施錠するものである。
施錠ユニット650は、本体枠ベース501の後方延出部501jの右側面に取付けられ上下に延びているユニットベース651と、ユニットベース651から前方へ突出しており扉枠3と係止可能な複数の扉枠用鉤652と、ユニットベース651から後方へ突出しており外枠2と係止可能な複数の外枠用鉤653と、ユニットベース651の前端下部から前方へ突出しており回転方向によって扉枠用鉤652又は外枠用鉤653を上下方向へ移動させる伝達シリンダ654と、を備えている。
また、施錠ユニット650は、扉枠用鉤652を下方へ付勢していると共に外枠用鉤653を上方へ付勢している錠バネ655と、ユニットベース651の前端における伝達シリンダ654よりも上方の位置から前方へ突出しており下方へスライドさせることで、外枠用鉤653を下方へ移動させる外枠用開錠レバー656と、を備えている。
施錠ユニット650は、本体枠4に組立てた状態で、複数(三つ)の扉枠用鉤652、伝達シリンダ654、及び外枠用開錠レバー656が、本体枠ベース501の前面よりも前方へ突出している。伝達シリンダ654は、本体枠ベース501のシリンダ挿通口501fを通って前方へ突出し、本体枠4に対して扉枠3を閉じた状態とすることで、前端が扉枠3のシリンダ錠130の回転伝達部材133と係合し、鍵穴132に挿入された鍵の回転が伝達されて回転する。
施錠ユニット650は、複数(三つ)の扉枠用鉤652が、扉枠3の扉枠ベースユニット100における扉枠補強ユニット110の鉤掛部材116に係止され、複数(二つ)の外枠用鉤653が、外枠2における外枠右組立体20の上鉤掛部材24と下鉤掛部材25とに係止される。
施錠ユニット650は、パチンコ機1に組立てた状態で、シリンダ錠130の鍵穴132に対応している鍵を差し込んで、正面視反時計回りの方向へ回転させると、伝達シリンダ654を介して複数の扉枠用鉤652が上方へ移動し、本体枠4に対して扉枠3が開錠される。一方、鍵を正面視時計回りの方向へ回転させると、伝達シリンダ654を介して複数の外枠用鉤653が下方へ移動し、外枠2に対して本体枠4が開錠される。本体枠4に対して扉枠3を開いた状態では、外枠用開錠レバー656を下方へスライドさせると、複数の外枠用鉤653が下方へ移動し、外枠2に対して本体枠4が開錠される。このようにして、本体枠4と扉枠3との間や、本体枠4と外枠2との間の施錠を、開錠することができる。
本体枠4と扉枠3との間や、本体枠4と外枠2との間を施錠する場合は、扉枠用鉤652及び外枠用鉤653の先端側が細くなるように傾斜しているため、本体枠4に対して扉枠3を閉じたり、外枠2に対して本体枠4を閉じたりすると、扉枠用鉤652や外枠用鉤653が、鉤掛部材116や上鉤掛部材24及び下鉤掛部材25を乗り越えるように下方や上方へ移動した後に、錠バネ655の付勢力によって施錠状態となる。
[4-11.本体枠上部の詳細な構成]
続いて、本体枠4の上部の詳細な構成について、主に図98乃至図105を参照して詳細に説明する。図98(a)は本体枠の平面図であり、(b)は(a)におけるB-B線で切断した断面図である。図99は、本体枠を後ろから見た斜視図において上部を拡大して示す拡大図である。図100(a)は球タンクにタンクレール等を組立てた状態で前上から見た斜視図であり、(b)は(a)を前下から見た斜視図である。図101は、図100(a)を分解して前から見た分解斜視図である。図102は、本体枠上部における球タンクから溢れた遊技球が流通する領域を示す説明図である。図103は、本体枠上部における球タンクから溢れた遊技球の流れを示す説明図である。図104は、本体枠上部における迂回通路への遊技球の流れを示す説明図である。図105は、本体枠をヒンジ側の後ろから見た斜視図においてタンクレール付近を拡大して示す拡大図である。
本体枠4は、上述したように、後部が外枠2の枠内に挿入可能とされると共に本体枠上ヒンジ部材510及び本体枠下ヒンジ組立体520により外枠2に対して着脱可能且つヒンジ回転可能に取付けられ遊技盤5の外周を支持可能とされた枠状の本体枠ベース501と、本体枠ベース501の後側における正面視上辺及び左辺に沿って取付けられている逆L字状の払出ベース551と、払出ベース551に取付けられており左右に延びた箱状(容器状)で上方へ開放されている球タンク552と、球タンク552の左側に取付けられており上方へ開放された溝状に左方へ延びているタンクレール553と、タンクレール553の上端の一部に取付けられている第一レールカバー554と、第一レールカバー554から正面視左方に離間してタンクレール553の上端に取付けられている第二レールカバー555と、第一レールカバー554と第二レールカバー555の間の位置でタンクレール553の上端に取付けられている球整流部材556と、タンクレール553の下流側端に取付けられている球止部材557と、払出ベース551の後側でタンクレール553の下流側に取付けられており遊技者側へ遊技球Bを払出すための払出装置580と、を備えている。
球タンク552は、平面視の形状が左右方向へ延びた四角形に形成されており正面視において左側が低くなるように傾斜している底壁552aと、底壁552aの前辺及び後辺から夫々上方へ延びている前壁552b及び後壁552cと、底壁552aの左右両辺から夫々上方へ延びている左側壁552d及び右側壁552eと、を有し、上側が開放されている容器状に形成されている。球タンク552には、パチンコ機1が設置される遊技ホール等の島設備から供給される遊技球Bが貯留される。
また、球タンク552は、前壁552bにおいて上方から切欠いて残りの外周上端縁よりも低く形成されている越流部552fを有している。この越流部552fは、前壁552bにおける左側壁552dの端部側から反対側(右側壁552e側)の端部へ向かって、前壁552bの左右方向の長さの約3/4の長さに亘って形成されている。
タンクレール553は、正面視において右端側(上流側)が球タンク552の内部と連通していると共に、球タンク552から遠ざかるように下流側が左右方向の一方側(左方側)へ延びている。タンクレール553は、底部において上流付近から下流端まで延びており遊技球Bの流通方向に直交する幅方向が遊技球Bを一つのみ流通可能に形成されている樋状の主誘導部553aを有している。主誘導部553aは、正面視左方へ向かうほど低くなるように傾斜している。また、主誘導部553aは、平面視において、右端側から左方へ左右方向に延びた軸線に対して平行に右端から左右方向の全長の約1/10の位置まで延びた後に、左方へ向かうに従って後方へ移動するように右端から左右方向の全長の約4/10の位置まで斜めに延び、そこから左右方向に延びた軸線に対して平行に左端まで延びたクランク状に形成されている。タンクレール553は、主誘導部553aにおいて、左端から右方へ左右方向に延びた軸線に対して平行に延びている部位が、同じ幅で上端まで延びており、この部位の上端に第一レールカバー554、第二レールカバー555、及び球整流部材556が取付けられることで上側が閉鎖される。また、タンクレール553は、上側が閉鎖される部位において、遊技球Bが流通する流路の高さが下流端(左端)へ向かうに従って低くなるように形成されており、下流端では遊技球Bが一つのみ流通可能な高さ(遊技球Bの外径よりも若干高い高さ)に形成されている。
また、タンクレール553は、主誘導部553aよりも上方で上流端から上側が閉鎖される部位まで延びており、遊技球Bの流通方向に直交する幅方向へ遊技球Bが複数並ぶように主誘導部553aの幅よりも広く膨出していると共に上流端から下流側へ向かって幅方向が狭くなって主誘導部553aの幅と一致するように変化している膨出部553bを有している。この膨出部553bによって、上流側では幅方向に広がっていた複数の遊技球Bを、下流側へ向かうに従って、幅方向を遊技球B一つ分の幅となるように整列させることができる。また、膨出部553bは、上端側から下方の主誘導部553aへ向かうに従って幅方向が狭くなるように形成されている。このようなことから、タンクレール553は、膨出部553bを流通している複数の遊技球Bを、下流側及び下方側へ向かうに従って、幅方向が一列となるように整列させることができる。
タンクレール553の膨出部553bは、曲率の中心が内部側に配置されており、三次元的に湾曲した形状に形成されている。膨出部553bは、湾曲している曲率の中心が、主誘導部553aよりも上方に配置されているため、タンクレール553では、主誘導部553aと膨出部553bとの境に、わずかに面取りされた角が形成されている。また、膨出部553bは、上流側よりも下流側の方が、湾曲している曲率が大きく形成されている。このようなことから、三次元的に湾曲している膨出部553bを流通する遊技球Bでは、当接する膨出部553bの位置によって、膨出部553b側からの反力が作用する向きが様々に方向へ変化することとなり、膨出部553b内において球ガミの発生を抑制させることができる。詳述すると、膨出部553bを一定に延びている形状に形成した場合、膨出部553b内を流通する遊技球Bには、膨出部553bの内面から常に一定の方向へ反力が作用することとなり、反力が分散し難くなるため、内部の遊技球Bが常に一定の方向へ押されることで、遊技球Bが逃げ難くなり、球詰り(球ガミ)が発生し易くなる。これに対して、膨出部553bを三次元的な湾曲面としていることから、遊技球Bの位置によって膨出部553bの内面から作用する反力の向きが区々となるため、内部を流通する複数の遊技球Bの押される方向が分散されることで、押された遊技球Bを逃げ易くすることができ、球詰り(球ガミ)を発生し難くすることができる。
また、タンクレール553は、透明な素材により形成されており、外側から内部を視認することができるように構成されている。これにより、仮に、タンクレール553内において球詰り(球ガミ)が発生しても、外側からタンクレール553内の遊技球Bの状態を見ることができるため、球詰りしている場所を素早く特定することができる。従って、タンクレール553内での球詰りを、素早く解消させることができるため、球詰りの発生による遊技の中断を可及的に短くすることができ、遊技の中断による遊技者の遊技に対する興趣の低下を抑制させることができる。また、タンクレール553を透明にしていることから、後方からタンクレール553を通して本体枠4に取付けられている遊技盤5の後側(裏ユニット3000)を視認することができるため、遊技盤5の可動演出ユニット等において可動の不具合が発生した時に、遊技盤5を本体枠4に取付けたままの状態で、駆動モータやギアやベルト等の伝達機構の状況を確認することができ、上記と同様の作用効果を奏することができる。
本体枠4は、球タンク552の前側に備えられ、前後方向へ延びていると共に左右方向におけるタンクレール553の下流側と同じ側(正面視において左側)が球タンク552の左側壁552dよりも外方(左方)へ延びており、球タンク552から前方へ溢れた遊技球Bを球タンク552へ戻すために後端側が越流部552fと同じ高さで前端側が高くなるように傾斜している越流面部501mと、越流面部501mの後端における球タンク552の左側壁552dの外側からタンクレール553における上側が開放されている膨出部553bの上方まで後方へ延び、後端側が低くなるように傾斜していると共に、左右方向において球タンク552から遠ざかっている側(左側)が低くなるように傾斜しており、球タンク552から越流面部501mに溢れた遊技球Bの一部を誘導する迂回通路552gと、を備えている。
また、本体枠4は、迂回通路552gの左右方向両外側のうち球タンク552の左側壁552dとは反対側に備えられており、左右方向の間隔が遊技球Bの外径よりも広く、底面の高さがタンクレール553における上側が開放されている部位よりも低い排出部551jと、排出部551jを間にして迂回通路552gとは反対側で、越流面部501mよりも低い位置に備えられており、後方から電気配線を接続可能とされている複数の電線接続端子558aを有した外部端子板558と、複数の電線接続端子558a(外部端子板558)の上側を覆い、上面が越流面部501mよりも高い位置で水平に延びている端子カバー551kと、を備えている。
越流面部501mは、本体枠ベース501に形成されている。越流面部501mは、正面視の形状が上下に延びた長方形に形成されているベース本体501aの後面における上辺から遊技球Bの外径の2倍~4倍の距離の低い位置から後方へ平板状に延出している。越流面部501mは、左右方向の長さが、本体枠ベース501の左右方向の長さの約1/3の長さに形成されており、正面視における左端が、本体枠ベース501の左端から左右方向の全長の1/3よりも右方に位置している。越流面部501mは、前端から後端までの高さが、遊技球Bの外径の約1/2の高さに形成されている。この越流面部501mは、本体枠4を外枠2に対して閉じた状態で、外枠上部材30との間に、遊技球Bの外径の約2倍の距離の隙間が形成される。
本体枠ベース501は、越流面部501mの左右両側に配置されており、越流面部501mの前端と同じ高さで略水平に延びている平板状の左段部501n及び右段部501oと、左段部501n及び右段部501oの夫々の左右方向両外側において左段部501n及び右段部501oよりも上端が高く前後方向へ帯板状に延びており、左右方向へ遊技球Bの外径よりも狭い間隔で列設されている複数のリブ501pと、を有している。左段部501nは、前後方向の長さに対して、左右方向の長さが短く形成されている。また、左段部501nは、水平面に対して、正面視において後端右隅が僅かに低くなるように傾斜している。右段部501oは、前後方向の長さに対して、左右方向の長さが長く形成されている。また、右段部501oは、水平面に対して、正面視において後端左隅が僅かに低くなるように傾斜している。
本体枠ベース501の複数のリブ501pは、端子カバー551kの上面よりも高く形成されており、本体枠4を外枠2に対して閉じた状態では、外枠2の外枠上部材30の下面との間の隙間が、遊技球Bの外径よりも狭くなる高さに形成されている。
本体枠ベース501は、本体枠4に組立てた状態で、正面視において、越流面部501mの右端が球タンク552における越流部552fの右端と左右方向が一致していると共に、越流面部501mの左端が迂回通路552gの左端と左右方向が度一致しており、右段部501oの右端が球タンク552の右側壁552eと左右方向が一致している。
迂回通路552gは、球タンク552と一体に形成されている。なお、以下では、底壁552a、前壁552b、後壁552c、左側壁552d、及び右側壁552eで囲まれた容器状の領域を、単に球タンク552とも称する。迂回通路552gは、球タンク552の左側壁552dの外側から左方へ平板状に延出しており前端が越流部552fと同じ高さで後端が低くなるように傾斜している通路面552hと、通路面552hにおける左側壁552dとは反対側の端辺から上方へ左側壁552dと同じ高さまで延出している堰部と、を有している。迂回通路552gの通路面552hの後端辺は、正面視において後端辺の左端側(堰部552i側)が、球タンク552の後壁552cと同じ位置まで後方に延びており、その左端側から右端側へ向かうに従って前方へ移動するように斜めに延びている。なお、迂回通路552gの通路面552hは、左右方向の傾斜を水平にしてもよい。
迂回通路552gは、本体枠4に組立てた状態で、後端が、左右方向へクランク状に延びているタンクレール553において、左右方向に対して斜めに延びている部位の前端側と沿うように延びている。つまり、迂回通路552gの後端は、左右方向に対して斜めに延びている。これにより、迂回通路552gにより後方へ誘導された遊技球Bは、斜めになっている後端より、その流通方向が斜めの後端に対して垂直方向となるように変化することとなる。迂回通路552gの斜めに延びている後端は、タンクレール553の斜めに延びている部位と、略平行(タンクレール553内における遊技球Bの流通方向)に延びている。従って、迂回通路552gの後端からは、タンクレール553の流通方向(幅方向)に対して略垂直な方向へ遊技球Bが放出されるため、タンクレール553で幅の広い部位で迂回通路552gからの遊技球Bを受けることができる。また、迂回通路552gからタンクレール553内へは、遊技球Bの流通方向に対して略垂直方向(直角方向)に遊技球Bが供給されるため、迂回通路552gからの遊技球Bによるタンクレール553内での球詰りを発生し難くすることができる。
迂回通路552gは、後端が、タンクレール553の下流側へ向かうに従って後方へ移動するように、左右方向に対して斜めに延びているため、迂回通路552gからタンクレール553側へ遊技球Bが放出される際に、斜めに延びている後端により、遊技球Bを、タンクレール553の幅が狭くなっている下流側よりも幅の広くなっている上流側へ放出することができ、幅の広い部位に放出することでタンクレール553内での球ガミの発生を抑制することができる。
また、迂回通路552gにより遊技球Bを誘導する部位は、タンクレール553において、球タンク552の左側壁552dの後部と後壁552cの正面視左部の外側に該当している。この部位には、球タンク552内から、球タンク552の案内面部552jの下側(開口部552kの天井側)を潜った遊技球Bが流通する。このようなことから、タンクレール553における迂回通路552gの後方となる部位では、上下方向に積み重なった複数の遊技球Bの高さが、開口部552kの天井の高さ(タンクレール553の壁の高さ)を越えることはない。従って、タンクレール553における球タンク552の下流側、つまり、迂回通路552gの後端側において、上側へ遊技球Bを積み重ねることが可能なスペース(空き)を確保することができるため、迂回通路552gにより後方へ誘導された遊技球Bを、タンクレール553において確実に受取ることができ、タンクレール553から遊技球Bが後方へこぼれることはない。
球タンク552は、前壁552b、後壁552c、及び左側壁552dに囲まれた内側において、左側壁552dにおける越流部552fよりも若干低い位置から右方へ低くなるように延びている平板状の案内面部552jを有している。案内面部552jは、前後方向が前壁552bから後壁552cまで延びている。また、案内面部552jは、正面視において右端辺が、前壁552bにおける左端から前壁552bの左右方向の全長の約1/3の位置から、前壁552bにおける左端から前壁552bの左右方向の全長の約1/9で前壁552bから左側壁552dの前後方向の全長の約1/2付近の位置まで後方へ斜めに延びた後に、左側壁552dと平行に後壁552cの近傍まで延び、そこから後壁552cに平行に前後方向が一定の幅で後壁552cの左端から後壁552cの左右方向の全長の約1/3の位置まで延びた形状に形成されている。
球タンク552には、平面視において、上記のような形状に形成されている案内面部552jの右端辺と、当該右端辺の前壁552b側の端と後壁552c側の端とを結んだ直線とで囲まれた領域が、上下方向に貫通するように形成された開口部552kを有している。また、球タンク552は、右側壁552eの前端側と迂回通路552gの堰部552iの前端側に、夫々前壁552bと同一面上で左右方向外方及び上下方向に延びている平板状のフランジ部552lを有している。球タンク552は、前壁552bにおける越流部552fを除いた部位の上端縁と、二つのフランジ部552lの上端縁の高さが、左側壁552dや後壁552cの上端縁(本体枠ベース501の左段部501n及び右段部501oの上面)よりも高く形成されている。
球タンク552とタンクレール553は、互いに組立てた状態では、球タンク552の開口部552kに、タンクレール553の上流端(正面視において右端)が接続されている。また、平面視においてクランク状に左右方向へ延びているタンクレール553の斜めに延びている部位とその左側の左右方向へ真直ぐに延びている部位とは、球タンク552よりも後方に位置(突出)している。そして、球タンク552の左側壁552dの左側の迂回通路552gの後端辺は、クランク状に左右方向へ延びているタンクレール553の斜めに延びている部位の前端に位置している。
排出部551jは、払出ベース551の上面に形成されている。排出部551jは、本体枠4に組立てた状態で、迂回通路552gよりも低い高さから球タンク552の底壁552aと同じ高さまで後方へ向かって階段状に低くなるように、球タンク552における正面視左側のフランジ部552lの後側からタンクレール553まで後方へ延びた後に、タンクレール553に沿って左方へタンクレール553の上端よりも高くなる位置(第二レールカバー555の左右方向中央付近の位置)まで延びた上で、後方へ向かって延びている。
外部端子板558は、後面に複数の電線接続端子558aが左右方向へ並んだ状態で取付けられている。この電線接続端子558aは、レバーの操作により把持部が開いて電気配線の先端を把持することができワンタッチターミナルである。外部端子板558は、本体枠4に組立てた状態で、タンクレール553における上側が第一レールカバー554、第二レールカバー555、及び球整流部材556により閉鎖される部位の前方に配置されている。外部端子板558(複数の電線接続端子558a)の上側を覆う端子カバー551kは、払出ベース551の上面に形成されている。端子カバー551kの上面は、球タンク552におけるフランジ部552lの上端と略同じ高さに形成されている。
次に、パチンコ機1における本体枠4の上部の作用効果について説明する。まず、越流面部501m、左段部501n、右段部501o、及び迂回通路552gは、図102において白抜きの矢印で示すように、越流面部501mと迂回通路552gは後端側が低くなるように傾斜しており、左段部501nは後端右隅が、右段部501oは後端左隅が、夫々低くなるように傾斜している。また、球タンク552の底壁552a及びタンクレール553(主誘導部553a)は、正面視において、夫々左端側が低くなるように傾斜している。また、球タンク552の案内面部552jは、底壁552aとは逆方向の右端側が低くなるように傾斜している。
そして、島設備から供給されることで球タンク552内に貯留されている遊技球Bの量が増えてくると、まず初めに、外周上端縁のうち最も高さの低い越流部552fを越えて球タンク552の外側(前方)へ流出させることができ、球タンク552から溢れた遊技球Bを越流面部501mに逃すことができると共に、球タンク552から前方の越流面部501mへ流出させた遊技球Bを、越流面部501mの傾斜により球タンク552内へ戻すことができる(図103を参照)。従って、球タンク552内でのこれ以上の遊技球Bの増加を防止することができるため、球タンク552内において遊技球B同士が強く押し合うこと(球圧の増加)を抑制させることができ、球タンク552内において遊技球B同士の噛み合いによる詰り(所謂、球ガミ)の発生を防止することができる。
また、迂回通路552gを備えていることから、図104に示すように、球タンク552から越流面部501mに溢れた遊技球Bを、迂回通路552gを介してタンクレール553へ送ることができる。これにより、越流面部501mに溜った遊技球Bにより球タンク552内の遊技球Bに後方への押圧力が強く作用することを回避させることができ、球タンク552内における遊技球Bの詰りを防止することができる。また、迂回通路552gを介して遊技球Bをタンクレール553へ送ることができるため、球タンク552や越流面部501mから溢れた遊技球Bが本体枠4の外側(後側)にこぼれるのを防止することができる。従って、本体枠4の外側にこぼれた遊技球Bが、外枠2と本体枠4との間に挟まれて本体枠4が開閉できなくなるような不具合の発生を回避させることができる。
更に、球タンク552から越流面部501mに溢れた遊技球Bの一部を、迂回通路552gによりタンクレール553の下流側へ誘導することができると共に、球タンク552から遠ざかっている左側に沿った一定の位置から遊技球Bをタンクレール553へ送ることができるため、迂回通路552gによってタンクレール553へ送られた遊技球Bによる流れ(圧力)をタンクレール553の下流側へ向けさせることができ、タンクレール553内において遊技球B同士が強く押し合うのを抑制して遊技球Bが詰まるのを防止することができる。
また、球タンク552の外周上端縁において、越流部552f以外の残りの上端縁の高さを越流部552fよりも高くしていることから、球タンク552と迂回通路552gとの間の球タンク552における左右方向の一方側の左側壁552dの上端縁が、越流部552f、つまり、越流面部501mの後端よりも高くなっている。これにより、球タンク552から越流部552fを越えて越流面部501mに溢れた上で、越流面部501mから迂回通路552gへ流通している遊技球Bが、球タンク552の一方側の左側壁552dにより遮られることで、迂回通路552gから球タンク552側へ戻ってしまうことを防止することができ、迂回通路552g側の遊技球Bが球タンク552内の遊技球Bを押圧して球タンク552内において遊技球Bの詰りが発生することを防止することができる。
更に、上述したように、球タンク552と迂回通路552gとの間の左側壁552dの上端縁が、越流面部501mの後端(迂回通路552gにおける遊技球Bが転動する通路面552h)よりも高くなっているため、越流面部501mを介することなく遊技球Bが球タンク552から迂回通路552gへ溢れてしまうことを防止することができる。これにより、迂回通路552gに対して横(球タンク552)からの遊技球Bの流入を防止することができるため、迂回通路552gにおける遊技球Bの流れを、前端側の越流面部501mから後端側のタンクレール553へ向かう一定の方向の流れとすることができ、迂回通路552gからタンクレール553へ誘導される遊技球Bの圧力を一定方向とすることができる。従って、タンクレール553内において、遊技球Bにかかる圧力の向きがばらばらとなることで遊技球B同士が押し合って噛み込んでしまうことを防止することができ、遊技球Bの詰りの発生を防止することができる。
また、タンクレール553の底部に、下流端まで延びている主誘導部553aを備えていることから、タンクレール553内の遊技球Bが主誘導部553aに到達することで、左右方向へ一列に並んだ状態となるため、タンクレール553内の遊技球Bを整列させることができ、遊技球Bを下流側の払出装置580へ確実に誘導することができる。また、タンクレール553における上側が開放されている部位において、複数の遊技球Bが並ぶことが可能な幅の広い膨出部553bを備えているため、迂回通路552gの後端から放出された遊技球Bを確実に受けることができ、上述した作用効果を確実に奏することができる。
また、タンクレール553の膨出部553bを、上流端から上側が閉鎖されている部位まで延びるようにすると共に、上流端から下流側へ向かって幅方向が狭くなって主誘導部553aの幅と一致するように変化させるようにしているため、複数の遊技球Bが膨出部553b内において下流側へ向かうに従って、それらが幅方向に対して一列となるように整列させられることができる。また、タンクレール553における上側が閉鎖されている部位を、遊技球Bが流通する流路の高さが下流端へ向かうに従って低くなるように形成しているため、上流側(球タンク552側)において高さ方向へ複数段に積み重なっていた複数の遊技球Bを、タンクレール553における上側が閉鎖されている部位を通って下流側へ流通させることで、高さ方向の段数を少なくして一列に整列させることができる。従って、タンクレール553により、複数の遊技球Bを、一列に整列させた状態で下流側(払出装置580側)へ誘導することができる。
更に、越流面部501m及び迂回通路552gを備えていることから、それらにおいて或る程度の数の遊技球Bを貯留することが可能となると共に、タンクレール553に膨出部553bを備えていることから、タンクレール553内の容積を大きくすることができるため、球タンク552と合わせてより多くの遊技球Bを貯留することができる。
また、迂回通路552g及び排出部551jを間にして球タンク552とは反対側に、電気配線が接続される複数の電線接続端子558aを備えた外部端子板558と、複数の電線接続端子558a(外部端子板558)の上側を覆う端子カバー551kとを備えているため、島設備から遊技球Bが供給される球タンク552に対して、電線接続端子558a及び端子カバー551kを遠くすることができるため、島設備から供給された遊技球Bが、球タンク552や越流面部501mにおいて跳ねたり勢いよく供給されたりしても、電線接続端子558a等に到達(当接)し難くすることができ、遊技球Bの当接によりショートしたり電気配線が外れたりするような不具合が発生することはない。
また、複数の電線接続端子558aを後方へ向けると共に、端子カバー551kの上面を、越流面部501mよりも高くしているため、島設備から球タンク552に供給された遊技球Bが球タンク552や越流面部501mで跳ねても、端子カバー551kの上面に乗り難くすることができると共に、端子カバー551kの上面に遊技球Bが乗っても、後側から落下し難くすることができ上述したような不具合の発生を回避させ易くすることができる。
更に、越流面部501mから球タンク552の案内面部552jに戻された遊技球Bは、案内面部552jの傾斜により球タンク552の上流側(図103において右方向)へ送られる。これにより、案内面部552j上の遊技球Bが、球タンク552内の遊技球Bに対して下流方向へ押圧することを防止することができ、球タンク552内において遊技球Bの詰りが発生することを防止することができる。
また、島設備から球タンク552に供給された遊技球Bが、球タンク552や越流面部501mで跳ねて、越流面部501mの左右両側にある左段部501nや右段部501oに乗っても、図103に示すように、それらの傾斜により遊技球Bを越流面部501mや迂回通路552gへ誘導することができ、本体枠4の外側に遊技球Bがこぼれることで不具合が発生するのを防止することができる。
また、球タンク552からタンクレール553側へ遊技球Bが流通する際に、遊技球Bが案内面部552jの下側を通る構成としているため、案内面部552jによりタンクレール553において上側に積み重なる遊技球Bの量(高さ)を、案内面部552jの下面よりも高くならないように規制することができる。従って、タンクレール553における球タンク552(案内面部552j)の下流側、つまり、迂回通路552gの後端側において、上側へ遊技球Bを積み重ねることが可能なスペース(空き)を確保することができ、迂回通路552gにより誘導された遊技球Bを確実に受取ることができる。
更に、複数の電線接続端子558a及び端子カバー551kを、タンクレール553における上側が閉鎖されている部位の前方に配置しているため、端子カバー551kから後方へ遊技球Bが落下しても、その遊技球Bがタンクレール553に受入れられることはなく、当該遊技球Bがタンクレール553内の遊技球Bに影響を与えて不具合が発生することを防止することができる。
[4-12-1.タンクレール等の第二実施形態]
続いて、本体枠4におけるタンクレール553等の第二実施形態について、主に図106乃至図110等を参照して詳細に説明する。図106は、第二の実施形態のタンクレール等を備えたパチンコ機を後ろから見てタンクレールの部位を拡大して示す斜視図である。図107(a)は図106のタンクレール等を球タンクと共に組立てた状態で示す平面図であり、(b)は(a)のタンクレール等を前から見た斜視図であり、(c)は(a)のタンクレール等を後ろから見た斜視図である。図108(a)は図107のタンクレール等を分解して前から見た分解斜視図であり、(b)は図107のタンクレール等を分解して後ろから見た分解斜視図である。図109は、図107(a)においてカ-カ線で切断したタンクレール等の断面図である。図110は、図107のタンクレール内での遊技球の流れを断面で示す説明図である。上記とは別の第二実施形態のタンクレール553A等は、タンクレール553Aの他に、第一レールカバー554A、第二レールカバー555A、及び球整流部材556Aが、上記の実施形態のタンクレール553、第一レールカバー554、第二レールカバー555、及び球整流部材556とは異なっており、同様の構成については同一の符号を付して説明する。
本実施形態のタンクレール553Aは、球タンク552に貯留されている遊技球Bを整流して、払出ユニット560の球誘導ユニット570へ受け渡すものである。このタンクレール553Aは、上方へ開放された溝状に左方へ延びている。タンクレール553Aには、上端側を閉鎖するように第一レールカバー554Aと、第一レールカバー554Aの正面視左方に設けられている第二レールカバー555Aと、第二レールカバー555Aの上側に設けられている球整流部材556Aとが取付けられていると共に、タンクレール553Aの下流側端に遊技球Bの流通を阻止可能な球止部材557が取付けられている。
タンクレール553Aは、図107(a)等に示すように、膨出部553bよりも下流側に、前後方向へ蛇行している蛇行部553cを有している。この蛇行部553cにより、遊技球Bの流通速度を抑制させることができる。第一レールカバー554Aは、蛇行部553cよりも上流側(球タンク552側)に取付けられている。
第二レールカバー555Aは、タンクレール553Aにおける開放されている上端側において、第一レールカバー554Aから蛇行部553cを含んで下流端(正面視において左端)まで覆うように左右方向へ延びている。第二レールカバー555Aは、タンクレール553Aの上端を閉鎖する板状のカバー部555aと、カバー部555aにおける左右方向中央より上流側の前後両端から上方へ延出している一対の保護壁555bと、一対の保護壁555b同士の間でカバー部555aを貫通している開口部555cと、を有している。一対の保護壁555bは、タンクレール553Aの蛇行部553cが設けられている部位では、蛇行部553cに倣って蛇行した形状に形成されている。開口部555cには、後述する球整流部材556Aの整流片556aが上方から貫通するように挿入される。
球整流部材556Aは、上流端側が前後に延び軸周りに回転可能に取付けられる。球整流部材556Aは、第二レールカバー555Aにおけるカバー部555aよりも上側で、一対の保護壁555bの間に設けられ、第二レールカバー555Aの開口部555cを貫通してタンクレール553A内へ突出する平板状の整流片556aを有している。この球整流部材556Aは、タンクレール553A内において複数段に積み重なった遊技球Bに対して上から当接することで、遊技球Bの段を崩して一列に整列させ易くしていると共に、最も上側の遊技球Bが下流側へ速く移動することを抑制してタンクレール553Aの下流側において球噛みが発生することを防止するようにしている。
本実施形態のタンクレール553A等によれば、組立てた状態で、球整流部材556Aが、第二レールカバー555Aにおける一対の保護壁555b同士の間で、保護壁555bの上端よりも下方に位置している。これにより、タンクレール553Aにおける球整流部材556Aが取付けられている部位の前上側に設けられている外部端子板558の電線接続端子558aに接続されている電線(図106において破線で示す)が、球整流部材556Aに対して上方から接触することを防止することができる。ところで、電線接続端子558aに接続された電線が球整流部材556Aに上から接触すると、その電線の重みによって、球整流部材556Aの整流片556aに遊技球Bが当接しても、球整流部材556Aが上方へ回動することができなくなる恐れがあり、球整流部材556Aによる遊技球Bの整流作用を十分に発揮させることができなくなる恐れがある。これに対して、本実施形態では、第二レールカバー555Aの一対の保護壁555bにより、球整流部材556Aに対して電線接続端子558aに接続された電線の接触を防止することができるため、球整流部材556Aの整流片556aに遊技球Bが当接した時に、球整流部材556Aが上方へ回動することができ、整流作用を十分に発揮させて、タンクレール553A内での球噛みや球詰まりの発生を防止することができる。
また、タンクレール553Aに蛇行部553cを設けているため、蛇行部553cにより遊技球Bの流通速度を抑制させることができる。ところで、下流側へ向かって高さが狭くなるタンクレール553A内において、複数段に積み重なった遊技球Bのうち、上側の遊技球Bが先に下流側へ移動すると、球噛みが発生し易くなる。これに対して、本実施形態では、上述したように、蛇行部553cによって遊技球Bの流通速度を抑制させることができるため、上側の遊技球Bが先に下流側へ移動してしまうことを抑制させることができ、球噛みの発生を低減させることができる。
また、上述したように、第二レールカバー555Aの保護壁555bによって球整流部材556Aへの電線の当接を阻止して、球詰りの発生を防止することができるため、タンクレール553Aを多くの電線が接続される端子板(例えば、外部端子板558)や制御基板の近くに配置したり、タンクレール553Aの近くに多くの電線が接続される端子板や制御基板を配置したり、することができ、タンクレール553A(球タンク552)や端子板等の配置自由度の高いパチンコ機1を提供することができる。
[4-12-2.タンクレール等の第三実施形態]
続いて、本体枠4におけるタンクレール553等の第三実施形態について、主に図111乃至図118等を参照して詳細に説明する。図111は、第三実施形態のタンクレール等を備えた本体枠を右後ろから見てタンクレールの部位を拡大して示す斜視図である。図112は、第三実施形態のタンクレール等を備えた本体枠を左後ろから見てタンクレールの部位を拡大して示す斜視図である。図113(a)は外部端子板の部位を拡大して示す本体枠の背面図であり、(b)は上部を拡大して示す本体枠の左側面図である。図114(a)は図113(b)においてD-D線で切断した断面図であり、(b)は図113(a)においてC-C線で切断した断面図である。図115は、図114(b)においてタンクレール付近を拡大して示す説明図である。図116(a)は第三実施形態のタンクレール等を前から見た斜視図であり、(b)は(a)のタンクレール等を右上後ろから見た斜視図であり、(c)は(a)のタンクレール等を右下後ろから見た斜視図である。図117は図116のタンクレール等を分解して前から見た分解斜視図であり、図118は図116のタンクレール等を分解して後ろから見た分解斜視図である。
第三実施形態のタンクレール等は、上記の第一実施形態のタンクレール等(球タンク552、タンクレール553、第一レールカバー554、第二レールカバー555、球整流部材556、及び球止部材557)の構成に、球整流部材556を上方から覆う保護カバー559を、加えたものであり、上記と同様の構成については同一の符号を付して説明する。
本実施形態のタンクレール等は、払出ベース551の天板部551aの上面に取付けられており左右に延びた箱状で上方へ開放されている球タンク552と、払出ベース551の左右に延びている部位の上側における球タンク552の左側に取付けられていると共に上方へ開放されており溝状に左方へ延びているタンクレール553と、を備えている。
球タンク552は、左右方向が払出ベース551の天板部551aの左右方向の幅の約半分の長さに形成されていると共に、前後方向が天板部551aの前後方向の奥行よりも短い長さに形成されている。球タンク552は、天板部551aの上面において、左右方向の右寄りの位置に取付けられている。球タンク552の底面は、左端側が低くなるように傾斜している。球タンク552は、左端側がタンクレール553と連通している。
タンクレール553は、払出ベース551の天板部551aの上面における左右方向中央より左側の後端付近に取付けられている。タンクレール553は、平面視の形状が、球タンク552と連通している右端から左方且つ後方へ斜めで前後方向の奥行が遊技球Bの外径の数倍の奥行から略一つ分の奥行になるように延びた後に、前後方向の奥行が遊技球Bの外径よりも若干大きい奥行で左方へ真直ぐに延びた形状に形成されている。タンクレール553は、左端側が低くなるように底面が傾斜しており、底面の左端が遊技球Bの外径よりも若干大きい大きさで下方へ向かって開口している。タンクレール553の底面の左端の開口が、払出ユニット560の球誘導ユニット570における誘導通路570aの上端開口と連通している。
また、タンクレール553は、左方へ真直ぐに延びている部位の上端が、左端側の高さが遊技球Bの外径よりも若干大きい高さとなるように、底面よりも水平に対して急な角度で左端側が低くなるように傾斜している。タンクレール553は、左方へ真直ぐに延びている部位の後端が、天板部551aの後辺と略一致するように天板部551aの上面に取付けられる。
このタンクレール553は、左方へ真直ぐに延びている部位(下流へ向かうほど高さが低くなっている部位)の底面に、タンクレール553内のゴミや塵等を落下させることが可能な開口部553dが、複数形成されている。これら開口部553dは、後述する第一レールカバー554、第二レールカバー555、及び球整流部材556の夫々の下方となる部位に設けられている。開口部553dは、タンクレール553の下方及び後方へ向かって開口していると共に、左右に延びており、遊技球Bが通過不能な大きさに形成されている。タンクレール553に遊技球Bが存在している状態では、開口部553dを通して後方から遊技球Bの一部を直接視認することができる。また、開口部553dを通して、タンクレール553内の遊技球Bを、作業者の指や細い棒等により触ることができる。これにより、当該部位において発生した球詰りを、開口部553dを通して解消させることができる。また、開口部553dを通して、当該部位の遊技球Bを介して球整流部材556を持上げることができ、球整流部材556の動作を確認することができる。
また、タンクレール等は、球タンク552よりも左方で、タンクレール553における前後方向が略一定の奥行きで左方へ延びている部位の右端から左方へ所定範囲の上方を閉鎖している第一レールカバー554と、タンクレール553における第一レールカバー554との間に間隔をあけた部位から左端までの上方を閉鎖している第二レールカバー555と、タンクレール553の上端における第一レールカバー554と第二レールカバー555との間の部位に設けられている球整流部材556と、タンクレール553の下面の左端付近に設けられている球止部材557と、第一レールカバー554の左右方向の途中から球整流部材556を跨いで第二レールカバー555の左右方向の途中まで上方を覆っている保護カバー559と、を備えている。
第一レールカバー554及び第二レールカバー555は、タンクレール553における左方へ真直ぐに延びている部位の上端に取付けられている。第一レールカバー554及び第二レールカバー555は、タンクレール553の上端の前後方向の奥行が、タンクレール553内の遊技球Bの圧力によって、広がったり、狭くなったりするのを防止している。
球整流部材556は、タンクレール553の上端における第一レールカバー554と第二レールカバー555との間に部位において、第一レールカバー554側の端部が前後方向に延びた軸周りに対して回転可能に取付けられている。球整流部材556は、タンクレール553内へ突出し左右方向に延びている整流片556aを備えている(図114(a)等を参照)。
ところで、タンクレール553では、上下に積み重なっている遊技球Bを一段に整列させるようにしているが、積み重なっている遊技球Bが2段から1段に減ったりする時に、上段の遊技球Bが下段の遊技球Bを追い越そうとすると、それらの遊技球Bが互いに噛み合って動かなくなってしまうことがある(所謂、球ガミによる球詰り)。これに対して、本実施形態の球整流部材556は、タンクレール553内を上下二段になって遊技球Bが流通してくると、上段側の遊技球Bが整流片556aに当接し、当該遊技球Bの流れが遅くなることで下側の遊技球Bを追い越そうとすることを防止することができる。これにより、下段側の遊技球Bが先に下流側へ移動し、その後側に上段側の遊技球Bが移動してくることで、遊技球Bを一段に整列させることができる。この際に、上段側の遊技球Bが整流片556aを下方から押圧することとなるため、整流片556aが上方へ移動するように球整流部材556が移動すると共に、その自重により上段側の遊技球Bを下方へ押圧することができ、球整流部材556(整流片556a)の上下方向への揺動により、上段側の遊技球Bの下段側への移動を促すことができると共に、タンクレール553における当該部位(下流へ向かうほど高さが低くなっている部位)での球詰りの発生を抑制することができる。
球止部材557は、タンクレール553の下面における正面視左端付近において、左右方向へスライド可能に取付けられており、左方へスライドさせることで、タンクレール553の底面左端の開口を閉鎖して、タンクレール553から下流の払出ユニット側へ遊技球Bが流通しないようにすることができる。
保護カバー559は、左右に延びている帯板状の天板部559aと、天板部559aの後辺の一部から下方へ延出している平板状の後板部559bと、天板部559aの前辺と左辺とから下方へ延出している平板状の前板部559cと、前板部559cから前方へ延出している平板状の誘導板部559dと、を有している。天板部559a及び誘導板部559dは、左端側が低くなるように傾斜している。誘導板部559dは、天板部559aの左方側が前方側から左方へ回り込むように形成されており、当該部位の後端が天板部559aの後端と前後方向が一致している。
この保護カバー559は、本体枠4に組立てられた状態で、天板部559aが第一レールカバー554の左右方向の途中から第二レールカバー555の左右方向の途中までの上方を覆うように位置しており、球整流部材556との間に空間を形成して、球整流部材556を上下に揺動可能としている。後板部559bは、球整流部材556の後方を覆うように、タンクレール553の上端よりも下方の位置まで延出している。
前板部559cは、右端側が天板部559aよりも右方へ延出しており、タンクレール553に沿って球タンク552まで延びている。誘導板部559dは、天板部559aよりも前側の部位が、前板部559cから遊技球Bの直径よりも大きい長さで前方へ突出しており、遊技球Bを左方へ誘導可能に形成されている。誘導板部559dは、タンクレール553の上端の傾斜よりも緩く傾斜している。誘導板部559dの前端は、払出ベース551の後面との間に、遊技球Bが侵入不能な僅かな隙間を形成している。
保護カバー559は、パチンコ機1に組立てた状態で、外部から球整流部材556への接触を防止することができる。なお、球整流部材556の動作の確認は、タンクレール553の開口部553dに細い棒を挿入して下方から接触させたり、タンクレール553内の遊技球Bを、開口部553dを通して作業者の指等により上方へ押圧することで、遊技球Bを介して持上げたりすることで、確認することができる。
また、保護カバー559は、誘導板部559dにより、何らかの理由によって外部端子板558の後方に侵入した遊技球Bを、左方へ誘導して本体枠4の左側面より外側へ排出させることができる。
本実施形態では、球タンク552、タンクレール553、第一レールカバー554、第二レールカバー555、球整流部材556、及び保護カバー559、等が透明な素材により形成されており、タンクレール553内の遊技球Bを外部から視認することができる。
また、タンクレール553の上方を、第一レールカバー554、第二レールカバー555、及び保護カバー559で覆っているため、上方からタンクレール553内に、ゴミや塵等が侵入することを防止することができる。
また、第一レールカバー554、第二レールカバー555、及び保護カバー559によりタンクレール553の上方を覆っていることから、上から球整流部材556や遊技球Bに触れることができない。そのため、遊技球B等にゴミや塵等が付着している場合、第一レールカバー554、第二レールカバー555、及び保護カバー559等を取外す必要があるが、本実施形態では、タンクレール553の底部に複数の開口部553dを設けていることに意味がある。詳述すると、球整流部材556やタンクレール553内の遊技球Bにゴミや塵等が付着している場合、開口部553dを通して内部の遊技球Bに触れて遊技球Bや遊技球Bを介して球整流部材556を揺らすことができるため、遊技球B等に付着しているゴミや塵等を落すことができる。そして、遊技球B等から落したゴミや塵等を、開口部553dを通して外部へ排出させることができる。
ところで、本体枠4では、タンクレール553の前後方向が略一定の奥行きで左方へ延びている部位が、外部端子板558の後方に設けられているため、外部端子板558の電線接続端子558aに接続された電線が球整流部材556に上から接触すると、その電線の重みによって、球整流部材556の整流片556aに遊技球Bが当接しても、球整流部材556が上方へ回動することができなくなる恐れがあり、球整流部材556による遊技球Bの整流作用を十分に発揮させることができなくなる恐れがある。
また、外部端子板558の電線接続端子558aは、先端の被覆を剥いた電線が接続されるものであるため、外部端子板558の後方において何らかの理由により遊技球Bが残留した場合、電線接続端子558aへの電線の接続(挿し込み)が不十分であると、残留した遊技球Bによりショートが発生する恐れがある。
これに対して、本実施形態では、保護カバー559によって球整流部材556の上方を覆っているため、保護カバー559により球整流部材556に対して電線接続端子558aに接続された電線の接触を防止することができる。これにより、球整流部材556の整流片556aに遊技球Bが当接した時に、球整流部材556が上方へ回動することができ、整流作用を十分に発揮させて、タンクレール553内での球噛みや球詰まりの発生を防止することができる。
ところで、何らかの理由により外部端子板558から電線が抜けて、その先端が外部端子板558の後方に存在している遊技球Bに接触した場合、ショートの発生により必要な情報を遊技ホールのコンピュータが受け取ることができなくなって、遊技ホールでの計数に誤差がでる。これに対して、本実施形態によれば、保護カバー559に誘導板部559dを設けているため、何らかの理由によって外部端子板558の後方に侵入した遊技球Bを、左方へ誘導して本体枠4の左側面より外側へ排出させることができる。これにより、外部端子板558の後方に遊技球Bが残留してしまうことを回避させることができるため、残留した遊技球Bを起因としたショートの発生を防止することができる。従って、電線のショートを回避させることで、必要な情報を遊技ホールのコンピュータ(ホールコン)が確実に受け取れるようにすることができ、遊技ホールでの計数の誤差の発生を抑制することが可能なパチンコ機1を提供することができる。
また、本実施形態によれば、保護カバー559の誘導板部559dにより、遊技球Bを本体枠4の左側面側へ排出させるようにしているため、当該遊技球Bが、本体枠4の後側に設けられている種々の電線や配線に当接して、接続が外れたりショートしたりするような不具合の発生を回避させることができる。
[4-13.基板ユニットの別の実施形態]
続いて、上記とは別の実施形態(第二実施形態)の基板ユニット620Aについて、主に図119乃至図124等を参照して詳細に説明する。図119(a)は別の実施形態の基板ユニットの正面図であり、(b)は(a)の基板ユニットを右前から見た斜視図であり、(c)は(a)の基板ユニットを左前から見た斜視図である。図120(a)は図119(a)の基板ユニットを右上後ろから見た斜視図であり、(b)は図119(a)の基板ユニットを右下後ろから見た斜視図である。図121は図119(a)の基板ユニットを分解して前から見た分解斜視図であり、図122は図119(a)の基板ユニットを分解して後ろから見た分解斜視図である。図123(a)は図119(a)におけるキ-キ線で切断した断面図であり、(b)は(a)におけるク-ク線で切断した断面図であり、(c)は(a)におけるケ-ケ線で切断した断面図である。図124は、図119(a)の基板ユニットを備えたパチンコ機において扉枠よりも後側の部位を示す底面図である。
本実施形態の基板ユニット620Aは、上記の基板ユニット620に換えて、本体枠ベースユニット500の後面下部に取付けられるものである。本実施形態の基板ユニット620Aでは、ベースユニット660の構成が、上記の基板ユニット620のベースユニット620bと大きく異なっている。ここでは、上記の基板ユニット620と同様の構成については、同じ符号を付し、詳細な説明は省略する。
基板ユニット620Aは、本体枠ベースユニット500における本体枠ベース501の後面における遊技盤載置部501cよりも下側に取付けられるスピーカユニット620aと、スピーカユニット620aの一部を後方から覆うように本体枠ベース501の後面に取付けられるベースユニット660と、ベースユニット660の後側に取付けられている電源ユニット620cと、電源ユニット620cの後側に取付けられている払出制御ユニット620dと、払出制御ユニット620dの一部を後方から覆うようにスピーカユニット620aの後面に取付けられているインターフェイスユニット620eと、を備えている。
ベースユニット660は、スピーカボックス623の一部を後方から覆うように本体枠ベース501の後面に取付けられる前ベース661と、前ベース661の後側に取付けられており後面に電源ユニット620cが取付けられる後ベース662と、前ベース661と後ベース662との間に設けられており、遊技盤5から下方へ排出された遊技球Bが流通するアウト球通路663と、アウト球通路663を流通する遊技球Bを一つずつ検知するアウトセンサ664と、下部満タン球経路ユニット610の下部球抜通路610cから放出された遊技球Bを受取って正面視右方へ誘導する球抜誘導部627と、球抜誘導部627により誘導された遊技球Bが流通し、後ベース662におけるアウト球通路663よりも後方に設けられている球抜排出通路665と、球抜排出通路665の後側を閉鎖するように後ベース662に取付けられている通路壁部材666と、を備えている。
前ベース661は、前方へ開放された左右に長い箱状に形成されている。後ベース662は、上下方向へ略一定の高さで左右に延びた平板状の区画壁部662aを有しており、区画壁部662aの前側にアウト球通路663及び球抜誘導部627が形成されていると共に、区画壁部662aの後側に球抜排出通路665が形成されている。後ベース662は、区画壁部662aよりも後側が、後方へ開放された箱状に形成されている。
ベースユニット660は、前ベース661、後ベース662、及び通路壁部材666が、透明な部材により形成されている。従って、球抜誘導部627、アウト球通路663、及び球抜排出通路665も、透明に形成されている。従って、ベースユニット660の上側や下側から、球抜誘導部627、アウト球通路663、及び球抜排出通路665、の内部を良好に視認することができ、球詰り等を確認し易くなっている。
アウト球通路663は、後ベース662における上下方向へ略一定の高さで左右に延びた平板状の区画壁部662aの前側に、前方が開放された状態で形成されており、開放されている前端が前ベース661により閉鎖されている。
アウト球通路663は、パチンコ機1における左右方向の略中央の位置において上方へ開放されていると共に左右に延びている球排出受部663aと、球排出受部663aに受けられた遊技球Bを左右方向へ大きく蛇行させながら一列に整流するアウト球整流部663bと、アウト球整流部663bにより一列に整流された遊技球Bを下方へ誘導する下方誘導部663cと、下方誘導部663cの下端で下方へ向かって開口しており、ベースユニット660の下面から遊技球Bを下方へ排出するアウト球排出口663dと、を有している。アウト球通路663のアウト球排出口663dは、外枠2よりも後方に設けられている(図124を参照)。
アウト球通路663の球排出受部663aは、前後方向の奥行きが、遊技球Bの外径の約2.5倍に形成されている。球排出受部663aは、右端側が低くなるように緩い角度で傾斜している。
アウト球整流部663bは、球排出受部663aの右端よりも右方の位置から球排出受部663aの下方へ向かって左端側が低くなるように緩い角度で傾斜している。また、アウト球整流部663bは、下流側(左方)へ向かうに従って、前後方向の奥行きが狭くなり、球排出受部663aの下方となる下流端付近では、遊技球Bの直径よりも若干大きい奥行となっている。また、アウト球整流部663bにおける球排出受部663aの右端よりも左側となる部位は、下流側(左方)へ向かうに従って、上下の高さが低くなり、下流端付近では、遊技球Bの直径よりも若干大きい高さとなっている。これにより、アウト球整流部663bにおいて、遊技球Bを一列に整列させることができる。
下方誘導部663cは、球排出受部663aの下方となるアウト球整流部663bの下流端から下方へ延びており、上下方向の途中において、前壁が後壁(区画壁部)と同一面上になるように後方へ小さくクランク状に曲線的に屈曲している。これにより、下方誘導部663cの下流端(アウト球排出口663d)は、後ベース662の区画壁部662aの前面よりも後方に位置している。この下方誘導部663cにおけるクランクしている部位よりも上流側に、アウトセンサ664が設けられている。この下方誘導部663cは、クランク状に屈曲している部位が、水平方向へ延びた部分を有しないように曲線状に形成されているため、アウトセンサ664を通過してクランク状に屈曲している部位に遊技球Bが当接しても、上方のアウトセンサ664側へ跳ね上がることはなく、アウトセンサ664により一つの遊技球Bが2回検知されてしまうのを防止することができる。
アウトセンサ664は、遊技球Bが頻繁に通過するため、耐久性が高く寿命の長い非接触タイプの電磁式の近接スイッチを用いている。
球抜誘導部627は、アウト球通路663における球排出受部663aよりも左方に設けられている。球抜誘導部627は、上流端が正面視において左側面の上部に左方へ向けて開口しており、下流側が後方へ屈曲し後ベース662の区画壁部662aの後側まで延びた上で、球抜排出通路665の上流端に接続されている(図123(a)等を参照)。
球抜排出通路665は、後ベース662における区画壁部662aの後側に形成されている。球抜排出通路665は、後方へ開放された状態で後ベース662に形成されており、後端側が通路壁部材666により閉鎖されている。この球抜排出通路665は、後端が、後ベース662の後端よりも遊技球Bの外径の一つ分ほど、前方に位置している。つまり、球抜排出通路665と後ベース662の後側に取付けられる電源ユニット620cの電源基板630との間には、遊技球B一つ分以上の隙間が形成されるようになっている。
この球抜排出通路665は、上流端(左端)が球抜誘導部627の下流端と接続されており、アウト球通路663の球排出受部663aと同じ傾斜で、球排出受部663aよりも右方へ延びた横誘導部665aと、横誘導部665aの下流端(右端)から下方へ垂直に後ベース662の下面まで延びている縦誘導部665bと、縦誘導部665bの下流端(下端)において下方へ向かって開口している球抜排出口665cと、を有している。球抜排出口665cは、アウト球通路663のアウト球排出口663dよりも若干後方に設けられている(図124を参照)。
また、球抜排出通路665は、縦誘導部665bの左右の内壁において、上下方向へ一定の間隔をあけて交互に内側へ突出している複数の突起665dを有している。球抜排出通路665は、垂直に下方へ延びている縦誘導部665bを流通する遊技球Bが、複数の突起665dに交互に当接することで、遊技球Bをジグザグ状に流下させてその流通速度の増加を抑制することができ、球抜排出口665cから下方へ排出される遊技球Bの速度を抑制することができる。
この球抜排出通路665は、横誘導部665aと縦誘導部665bとにより単純なL字状の通路としているため、球抜レバー593を操作して球タンク552内の遊技球Bを排出する時に、多くの遊技球Bをスムーズに誘導して排出することができる。
この実施形態の基板ユニット620Aによれば、遊技領域5a内に打込まれて遊技盤5から排出された遊技球Bを、アウト球通路663の球排出受部663aで受取った上でアウトセンサ664により検知して遊技ホールの島設備側へ排出するようにしている。一方、球タンク552内等の遊技球Bを排出する(抜く)ために、払出装置580の球抜レバー593を操作して球抜通路580b側へ排出された遊技球Bを、アウト球通路663とは分離独立した球抜誘導部627及び球抜排出通路665を通して、遊技ホールの島設備側へ排出するようにしている。これにより、遊技盤5から排出された遊技球Bのみを、アウト球通路663に設けられているアウトセンサ664により検知することができるため、遊技盤5から排出された遊技球Bのみを正確にカウントすることができる。従って、払出装置580の払出検知センサ591によりカウントされた遊技球B(セーフ球)の数と、アウトセンサ664によりカウントされた遊技球B(アウト球)の数とにより、正確な遊技球Bの払出率(出玉率)を算出することが可能なパチンコ機1とすることができる。
アウトセンサ664によりカウントされる遊技球Bの数(アウト球数)は、遊技領域5a内に打込まれて一般入賞口2001、第一下始動口2003、第一上始動口2004、第二始動口2005、第一大入賞口2006、第二大入賞口2007(V入賞口2008、ハズレ口2009)、等の入賞口に受入れられて遊技盤5から排出された遊技球Bの数と、遊技領域5a内に打込まれた後に何れの入賞口に受入れられることなくアウト口2020やサブアウト口2021に受入れられて遊技盤5から排出された遊技球Bの数と、を足したものであり、遊技領域5a内に打込まれた遊技球Bの数(発射球数)のことである。
なお、払出率(出玉率)は、遊技状態に応じて変化するため、所定期間(例えば、単位時間当り、所定時間当り、一日当たり、等)内の払出率として、「所定期間内の払出数÷所定期間内のアウト球数=所定期間内の払出率」のように算出する。
また、本実施形態によれば、遊技盤5が着脱可能に取付けられる本体枠4の基板ユニット620Aに、遊技盤5から排出された遊技球Bが流通するアウト球通路663を設けると共に、アウト球通路663内を流通する遊技球Bをアウトセンサ664により検知するようにしており、遊技盤5から排出された遊技球Bを検知することができるため、遊技盤5に「アウト球」を検知するアウト球検知ユニットを設ける必要が無く、遊技盤5にかかる構成を簡略化してコストを低減させることができる。
更に、本実施形態によれば、球抜排出通路665の後端と、後ベース662の後側に取付けられる電源ユニット620cの電源基板630との間に、遊技球Bの外径よりも大きい隙間を形成するようにしているため、アウト球通路663や球抜排出通路665が電源基板630や払出制御基板633等から遠ざかることとなり、アウト球通路663や球抜排出通路665を多くの遊技球Bが流通することで発生する静電気や誘導電流等による電気的なノイズによる電源基板630や払出制御基板633等への影響を少なくすることができ、遊技球Bの流通による誤作動の少ないパチンコ機1とすることができる。
また、本実施形態によれば、アウト球通路663のアウト球整流部663bにより流通速度が抑制された遊技球Bを、アウトセンサ664により検知するようにしていることから、遊技球Bの流通によりアウトセンサ664にかかる衝撃を弱くすることができるため、アウトセンサ664が早期に消耗して破損してしまうことを低減させることができる。
更に、所定時間当りのセーフ球数と所定時間当りのアウト球数とから算出した所定時間当りの払出率(出玉率)を、遊技者側から視認できるように表示するようにした場合、遊技者としては多くの遊技球Bの払出しを望むことから、表示されている払出率が大きいと、多くの遊技球Bが払出される可能性が高いパチンコ機1であると即座に認識することができ、遊技するパチンコ機1を選択させ易くすることができる。また、払出率を、遊技者側から視認可能に表示するようにした場合、遊技球Bが多く払出されるような不正行為を行うと、表示されている払出率が通常よりも大きくなることから、他の遊技者やパチンコ機1を設置している遊技ホールの係員等が、不正行為に気付き易くなるため、不正行為の実行を躊躇させることができ、不正行為に対する抑止力の高いパチンコ機1とすることができる。
また、セーフ球の数とアウト球の数とから算出した払出率を、遊技者側から視認不能な位置に表示するようにした場合、遊技ホールの係員等が見ることで、上記と同様の理由により不正行為を察知することができる。また、パチンコ機1をメンテナンス等する際に、表示されている払出率が通常の値よりも異なる場合は、パチンコ機1内(例えば、障害釘、主制御基板1310、払出制御基板633、中継基板、コネクタ、配線ケーブル、各種センサ、等)での不具合の可能性が考えられるため、不具合に対して早期に対応することが可能となり、遊技ホール側の負担を軽減させることができる。
更に、遊技盤5から排出された遊技球Bが流通するアウト球通路663にアウトセンサ664を設けているため、遊技盤5に対して排出される遊技球Bを検知するための構成(例えば、アウト球検知ユニット)を設ける必要が無く、遊技盤5にかかるコストを低減させることができると共に、遊技盤5において、排出される遊技球Bを検知するための構成の分だけスペースを確保することが可能となり、確保したスペースに演出装置を設けるようにすることで、より遊技者を楽しませられるパチンコ機1(遊技盤5)とすることができる。
また、球抜排出通路665に複数の突起665dが交互に突出している縦誘導部665bを有していることから、当該縦誘導部665bを遊技球Bが流通することで、遊技球Bの流通速度を抑制させることができるため、流通する遊技球Bの衝撃による球抜排出通路665内の破損や、球抜排出通路665から排出された遊技球Bを受取る遊技ホールの島設備側の破損、等を防止することができる。
また、アウト球通路663に蛇行しているアウト球整流部663bを設けていると共に、球抜排出通路665に複数の突起665dが突出している縦誘導部665bを設けており、それらにより遊技球Bの流通速度を抑制することができることから、アウト球通路663内や球抜排出通路665内を流通する遊技球Bから放出される電気的なノイズを低減させることができるため、近くに設けられている電源基板630や払出制御基板633等への影響を少なくすることができ、遊技球Bの流通による誤作動の少ないパチンコ機1とすることができる。
また、アウト球通路663と球抜排出通路665の夫々のアウト球排出口663dと球抜排出口665cを、下方へ向けて開口させるようにしていることから、アウト球通路663や球抜排出通路665から遊技球Bが下方へ排出されることとなるため、島設備において遊技球Bが当該パチンコ機1の後方に設けられている他のパチンコ機や壁等に衝突し難くなり、他のパチンコ機や壁等が破損してしまうことを回避させることができる。また、アウト球通路663や球抜排出通路665から遊技球Bが下方へ排出されるため、排出された遊技球Bが飛び散り難くなり、島設備側においてアウト球通路663や球抜排出通路665から排出された遊技球Bの回収を容易なものとすることができる。
更に、本体枠4における遊技盤5が取付けられる部位の下方に、球抜排出通路665とアウト球通路663とが形成されたベースユニット660を設けるようにしていることから、遊技盤5において、遊技領域5a内に打込まれた遊技球Bを下方へ排出するだけで、ベースユニット660のアウト球通路663に受け渡すことが可能となるため、遊技盤5における遊技球Bの排出にかかる構成を、単純(簡単)な構成とすることができ、遊技盤5にかかるコストを低減させることができる。
また、球抜排出通路665の球抜排出口665cやアウト球通路663のアウト球排出口663dを、外枠2よりも後方に設けていることから、球抜排出通路665やアウト球通路663から排出された遊技球Bが外枠2に衝突することを回避させることができるため、球抜排出通路665やアウト球通路663を勢い良く流通する遊技球Bが、外枠2に衝突することで外枠2が破損してしまうことを回避させることができ、破損し難いパチンコ機1を提供することができる。
また、球抜排出通路665の球抜排出口665cやアウト球通路663のアウト球排出口663dを、外枠2よりも後方に設けているため、島設備側の遊技球Bを回収する部位(アウト受部、バケツ、等)を外枠2に重なる位置まで前進させる必要が無く、パチンコ機1の設置の手間と、パチンコ機1の移動の手間とを軽減させることができる。
[4-13a.基板ユニットにおける球排出の別の実施形態]
次に、上記の基板ユニット620Aにおける球排出の別の実施形態について、図125及び図126等を参照して詳細に説明する。図125は、アウト球通路のアウト球排出口に誘導片を設けた例を示す説明図である。図126(a)はアウトセンサを着脱可能とした例を示す説明図であり、(b)は(a)においてアウトセンサを取外した状態を示す説明図である。
図125に示す実施形態は、ベースユニット660におけるアウト球通路663の下流端のアウト球排出口663dの部位に、遊技球Bを後側へ誘導する誘導片667を設けたものである。詳述すると、この実施形態では、アウト球通路663の下流端付近において、球抜排出通路665と合流する合流部663eを有している。合流部663eは下方へ開口しており、その開口端がアウト球排出口663d(球抜排出口665c)となっている。そして、誘導片667は、アウト球排出口663dにおける前側の壁から短く後方へ突出している。
この図125の実施形態によれば、アウト球排出口663dから下方へ排出された遊技球Bが誘導片667に当接することで、遊技球Bの排出方向を斜め後下方へ向けさせることができる。これにより、本パチンコ機1を遊技ホールの島設備に設置した時に、島設備の前面よりも後側(島設備内)に設けられている遊技球Bを回収する部位(アウト受部、バケツ、等)側へ、遊技球Bを放出させ易くすることができ、島設備側において遊技球Bを確実に回収させることができる。
また、図125に示す実施形態によれば、誘導片667により遊技球Bの放出方向を斜め後下方へ向けさせることができるため、アウト球通路663のアウト球排出口663dを、本体枠4に取付けられている遊技盤5の遊技領域5aの直下に近い位置(島設備内における前側に近い位置)に設けても、遊技球Bを島設備内のバケツ等へ確実に受取らせることができる。従って、アウト球通路663(アウト球排出口663d)を、可及的に前方の部位に配置することが可能となることから、本体枠4におけるアウト球通路663の後方のスペースを広くすることができるため、アウト球通路663が電源基板630や払出制御基板633等から遠ざかることで、アウト球通路663を多くの遊技球Bが流通することで発生する静電気や誘導電流等による電気的なノイズによる電源基板630や払出制御基板633等への影響を少なくすることができ、遊技球Bの流通による誤作動の少ないパチンコ機1とすることができる。
続いて、図126に示す実施形態は、アウト球通路663におけるアウト球排出口663dの部位に、アウトセンサ664を下方から着脱可能としたものである。この実施形態では、アウト球通路663における下方誘導部663cの下流端に形成されアウトセンサ664を収容可能に下方へ開放されているセンサ取付凹部663fと、センサ取付凹部663fに収容されているアウトセンサ664の下方への移動を規制するセンサカバー668と、を備えている。
センサ取付凹部663fは、ベースユニット660のアウト球通路663におけるアウト球整流部663bの下流端に接続されている下方誘導部663cの下端の部位に形成されている。本実施形態においても、ベースユニット660は透明な部材により形成されており、ベースユニット660の上側や下側から、アウト球通路663内を視認することができる。
センサカバー668は、センサ取付凹部663fよりも長く延びており基端側がベースユニット660に回転可能に取付けられる本体部668aと、本体部668aにおけるセンサ取付凹部663fに収容されているアウトセンサ664の検知孔と一致する部位で遊技球Bが通過可能に貫通している貫通孔668bと、本体部668aにおける基端側とは反対側に設けられており弾性変形可能な係止爪部668cと、を有している。
このセンサカバー668は、ベースユニット660におけるセンサ取付凹部663fに対してアウト球整流部663bとは反対の外側の部位に、基端側が回転可能に取付けられる。センサカバー668の係止爪部668cは、ベースユニット660におけるセンサ取付凹部663fに対してアウト球整流部663b側の外側に設けられている係止部663gに係止される。
センサカバー668は、アウトセンサ664の検知孔がアウト球通路663と一致するように、センサ取付凹部663f内にアウトセンサ664を収容させた状態で、係止爪部668cが上方へ移動するように回転させて、係止爪部668cを係止部663gに係止させて閉じることで、本体部668aがアウトセンサ664の下面に当接し、アウトセンサ664の下方への移動を規制して、アウトセンサ664をベースユニット660に取付けることができる(図126(a)を参照)。この状態では、センサカバー668の貫通孔668bが、アウトセンサ664の検知孔と一致しており、アウト球通路663を流通した遊技球Bが、アウトセンサ664により検知された後に、貫通孔668bを通って下方へ排出される。このセンサカバー668の貫通孔668bは、アウト球通路663のアウト球排出口663dを兼ねている。
アウトセンサ664を交換(取外す)場合は、センサカバー668の係止爪部668cを操作することで、係止爪部668cを弾性変形させて係止部663gとの係止を解除させる。そして、係止爪部668cが下方へ移動するように、センサカバー668を本体部668aの基端側を中心にして回転させて開くことで、センサカバー668の本体部668aがアウトセンサ664の下面から遠ざかり、アウトセンサ664をセンサ取付凹部663fから取外すことができる(図126(b)を参照)。
図126(b)に示すように、本実施形態では、センサカバー668を回転させて開いた状態で、センサカバー668の下端と、二点鎖線で示す接触危惧物の上端(例えば、外枠2における外枠下組立体40の上端面、幕板後部材43の接続筒部43aの上端、等)との間、或いは、本体枠4の下端との間、にある程度の隙間ができるようになっている。これにより、センサカバー668が開いている状態で、本体枠4を外枠2に対して開閉させても、センサカバー668が接触危惧物に接触することはなく、センサカバー668の破損を防止することができる。
図126に示す実施形態によれば、アウトセンサ664は、遊技盤5の遊技領域5a内に打込まれた全ての遊技球Bを検知するものであることから、多くの遊技球Bが流通することで早期に消耗して破損する虞があるが、上述したように、センサカバー668を開くことでアウトセンサ664を下方から着脱することができるため、アウトセンサ664の交換を容易に行うことができる。
また、この実施形態によれば、センサカバー668が開いている状態で、本体枠4を外枠2に対して開閉させても、センサカバー668が外枠2等の接触危惧物に接触することはなく、センサカバー668の破損を防止することができる。詳述すると、センサカバー668はアウトセンサ664を下方から支持しているものであるが、アウトセンサ664には上方から多くの遊技球Bが接触することとなるため、多くの遊技球Bの接触による振動によってセンサカバー668の係止爪部668cが外れて、センサカバー668が開いてしまう恐れがある。遊技中にセンサカバー668が開いてアウトセンサ664が下方へ脱落してしまうと、遊技領域5a内に遊技球Bが打込まれているのにも関わらず、アウトセンサ664で遊技球Bが検知されなくなるため、主制御基板1310等により異常の発生が報知されることとなる。この異常発生の報知により、遊技ホールの係員等が異常の確認をするために、本体枠4を外枠2に対して開けることとなるが、開いているセンサカバー668の下端と、外枠2等の接触危惧物との間に隙間があるため、センサカバー668が接触危惧物に接触することなく、本体枠4を開けることができ、センサカバー668の破損を防止することができる。
更に、図126の実施形態によれば、センサ取付凹部663fにおけるアウト球整流部663bとは反対の外側の部位で、センサカバー668の基端側をベースユニット660に対して回転可能に取付けていると共に、ベースユニット660を透明としているため、センサカバー668を開いてアウトセンサ664を取外した状態とすることで、下方からアウト球通路663内を良好に視認することができる。従って、アウト球通路663内において遊技球Bが球詰りした時に、外部からアウト球通路663内を視認することができるため、遊技球Bが球詰りしている場所を一見して特定することができ、遊技球Bの球詰りを早期に解消させることができる。
また、本実施形態のパチンコ機1によれば、扉枠3における扉枠トップユニット450の上面が、外枠2における外枠上部材30の上面と略同一面上となるように形成されているため、本パチンコ機1をひっくり返して逆さまの状態で直立させることができ、センサカバー668の開閉によるアウトセンサ664の交換作業や、透明なベースユニット660を通した底面側からのアウト球通路663内や球抜排出通路665内の確認作業、等を容易に行うことができる。
また、本実施形態によれば、アウトセンサ664が破損しても、アウトセンサ664を容易に交換することができるため、アウトセンサ664の破損により中断していた遊技を早期に再開させることができ、遊技の中断による遊技者の苛立ちを緩和させて興趣の低下を抑制させることができると共に、本パチンコ機1の稼働率の低下を抑制させることができ、遊技ホール側の負担を軽減させることができる。
更に、センサカバー668の一方の端部を、回転可能にベースユニット660に取付けていることから、アウトセンサ664を交換する際に、センサカバー668を開いても、センサカバー668がベースユニット660から吊下がった状態となり脱落することはないため、センサカバー668が紛失することを回避させることができる。
また、アウトセンサ664を下方から保持しているセンサカバー668において、ベースユニット660における多くの遊技球Bが流通するアウト球通路663に近い外側の部位で、前後方向(水平方向)の軸周りに対して回転可能に取付けるようにしているため、遊技球Bの流通によりアウトセンサ664を介してセンサカバー668にかかる下向きの力の分布が、ベースユニット660に回転可能に取付けられている側(一方の端部側)に大きくかかることとなり、相対的に、ベースユニット660の係止部663gに係止されている係止爪部668c側(他方の端部側)では小さくなる。従って、アウトセンサ664を多くの遊技球Bが通過することで、センサカバー668にアウトセンサ664を介して下向きの力が作用しても、回転可能に取付けられている一方の端部側でその多くを受けることができるため、他方の端部側の係止爪部668cでの係止が解除され難くなり、センサカバー668が開いてアウトセンサ664が脱落してしまうことを低減させることができる。
[4-14.基板ユニットの第三実施形態]
次に、上記とは更に異なる第三実施形態の基板ユニット700について、図127乃至図136等を参照して詳細に説明する。図127(a)は電源ユニット、払出制御ユニット、及びインターフェイスユニットを省略して示す第三実施形態の基板ユニットを右前から見た斜視図であり、(b)は(a)の基板ユニットを左前から見た斜視図である。図128(a)は図127の基板ユニットを右上後ろから見た斜視図であり、(b)は(a)の基板ユニットを右下後ろから見た斜視図である。図129(a)は図127の基板ユニットの平面図であり、(b)は(a)におけるコ-コ線で切断した断面図であり、(c)は(a)におけるサ-サ線で切断した断面図であり、図130は図129(a)におけるシ-シ線で切断した断面図である。
図131は図127の基板ユニットを分解して前から見た分解斜視図であり、図132は図127の基板ユニットを分解して後ろから見た分解斜視図である。図133(a)は図127の基板ユニットの球経路部材を前から見た斜視図であり、(b)は図127の基板ユニットの球経路部材を後ろから見た斜視図である。図134は、図127の基板ユニットにおける球詰りの解消を示す説明図である。図135は、図127の基板ユニットにおける線状の不正工具の侵入の阻止を示す説明図である。図136は、図127の基板ユニットにおけるゴミ落としを示す説明図である。
第三実施形態の基板ユニット700は、上記の基板ユニット620及び基板ユニット620Aとはベースユニット710の構成が異なるのみで、その他の構成については同一であるため、ここでは、上記の基板ユニット620や基板ユニット620Aと同様の構成については、同じ符号を付し、詳細な説明は省略する。また、図127乃至図136では、電源ユニット620c、払出制御ユニット620d、及びインターフェイスユニット620eの図示を省略している。
本実施形態の基板ユニット700は、上記の基板ユニット620又は基板ユニット620Aに換えて、本体枠ベースユニット500の後面下部に取付けられるものである。基板ユニット700は、本体枠ベースユニット500における本体枠ベース501の後面における遊技盤載置部501cよりも下側に取付けられるスピーカユニット620aと、スピーカユニット620aの一部を後方から覆うように本体枠ベース501の後面に取付けられるベースユニット710と、ベースユニット710の後側に取付けられている電源ユニット620cと、電源ユニット620cの後側に取付けられている払出制御ユニット620dと、払出制御ユニット620dの一部を後方から覆うようにスピーカユニット620aの後面に取付けられているインターフェイスユニット620eと、を備えている。
この基板ユニット700は、遊技盤5から下方へ放出された遊技球Bが流通可能な第一球経路701と、第一球経路701よりも後方に設けられており遊技盤5から下方へ放出された遊技球Bが流通可能な第二球経路702と、第一球経路701を流通している遊技球Bを検知する第一球センサ703と、第二球経路702を流通している遊技球Bを検知する第二球センサ704と、下部満タン球経路ユニット610の下部球抜通路610cから放出された遊技球Bが流通する球抜通路705と、を備えている。第一球経路701及び第二球経路702は、夫々入口が上方へ向けて開口しており、夫々において第一球センサ703及び第二球センサ704で遊技球Bを一つずつ検知した上で下方へ排出する。
本実施形態では、遊技盤5において、アウト口2020やサブアウト口2021に受入れられた遊技球Bが、第一球経路701を流通し、遊技盤5において、一般入賞口2001、第一下始動口2003、第一上始動口2004、第二始動口2005、第一大入賞口2006、第二大入賞口2007(V入賞口2008、ハズレ口2009)に受入れられた遊技球Bが、第二球経路702を流通するように構成されている。つまり、アウト球が第一球経路701を流通し、セーフ球が第二球経路702を流通するように構成されており、第一球センサ703により全てのアウト球の数をカウントすることができると共に、第二球センサ704により全てのセーフ球の数をカウントすることができる。これにより、遊技盤5の一般入賞口2001、第一下始動口2003、第一上始動口2004、第二始動口2005、第一大入賞口2006、第二大入賞口2007(V入賞口2008、ハズレ口2009)等の入賞口(入賞口センサ)に対して不正行為が行われた場合、遊技盤5側でのセーフ球の数と、第二球センサ704によりカウントされるセーフ球の数とが異なることとなり、入賞口に対する不正行為を検知することができる。
更に詳述すると、基板ユニット700のベースユニット710は、スピーカボックス623の一部を後方から覆うようにスピーカカバー621の後側に取付けられる前ベース711と、前ベース711の後側に取付けられていると共に後面に電源ユニット620cが取付けられ球抜通路705を有している後ベース712と、前ベース711と後ベース712との間に設けられており第一球経路701及び第二球経路702を有している球経路部材713と、第一球経路701及び第二球経路702内における遊技球Bの球詰りを解消させると共に不正工具の侵入を防止するために前ベース711及び後ベース712に開閉可能に設けられている防犯カバー714と、後ベース712の後側に取付けられ球抜通路705の後端側を閉鎖している通路壁部材715と、後ベース712の後側に取付けられている枠中継基板716と、を備えている。ベースユニット710において、前ベース711、後ベース712、球経路部材713、及び通路壁部材715は、透明に形成されている。
前ベース711は、後方及び上方に開放された左右に長い箱状に形成されている。前ベース711は、内部に球経路部材713が後方から収容される。前ベース711は、前壁によって球経路部材713の第一球経路701の前端側を閉鎖している。前ベース711は、上側の周壁部において左右方向へ長く開口している球受口711aと、下側の周壁部の左右方向中央から右寄りの位置において開口している解消口711bと、を有している。前ベース711は、内部に球経路部材713を収容した状態で、球受口711aから球経路部材713の第一球経路701及び第二球経路702が上方へ臨んでいる。また、前ベース711は、解消口711bの前端側において、防犯カバー714を左右方向に延びた軸周りに回転可能に支持している。
後ベース712は、後方に開放された左右に長い箱状に形成されている。後ベース712は、前壁によって球経路部材713の第二球経路702の後端側を閉鎖している。後ベース712は、下部満タン球経路ユニット610の下部球抜通路610cから放出された遊技球Bを受取って正面視右方へ誘導した上で下方へ誘導して排出する球抜通路705を、有している。球抜通路705は、箱状の後ベース712内に設けられており、全体が後方へ開放されている。球抜通路705は、通路壁部材715によって後端側が閉鎖されている。後ベース712の球抜通路705におけるスピーカボックス623よりも上側に位置している部位(正面視左端側の部位)は、前後方向に貫通しており、前端側が前ベース711により閉鎖されていると共に、後側が通路壁部材715により閉鎖されている。
また、後ベース712は、球経路部材713の第一球経路701を流通した遊技球Bを受取って後方へ誘導した後に下方へ排出する第一排出誘導部712aと、球経路部材713の第二球経路702を流通した遊技球Bを受取って後方へ誘導した後に下方へ排出する第二排出誘導部712bと、を有している。第一排出誘導部712a及び第二排出誘導部712bの入口側は、後ベース712の前壁よりも前方へ突出しており、第一排出誘導部712aの入口が前方へ向かって開口していると共に、第二排出誘導部712bの入口が上方へ向かって開口している。第一排出誘導部712a及び第二排出誘導部712bの出口は、前後方向が同じ位置に設けられている。第一排出誘導部712a及び第二排出誘導部712bは、前壁よりも後側が後方へ開放されており、通路壁部材715により後端側が閉鎖されている。
後ベース712は、球抜通路705、第一排出誘導部712a、及び第二排出誘導部712bの夫々の出口が、前ベース711の解消口711bよりも正面視左方に位置しており、左から右へ順番に並んで設けられている。球抜通路705の出口は、第一排出誘導部712a及び第二排出誘導部712bの出口に対して、前端側が前方へ大きく広がっていると共に後端側が後方へ小さく広がっている(図128(b)を参照)。つまり、球抜通路705の出口は、第一排出誘導部712a及び第二排出誘導部712bの出口よりも前後方向が大きく(広く)形成されている。
球経路部材713は、箱状の前ベース711内に後方から挿入されて収容されるものである。球経路部材713は、第一球経路701と第二球経路702とを有している。球経路部材713は、右端において上端から下方へ垂直に延出している左壁部713aと、左壁部713aの下端から右方へ向かって低くなるように傾斜している上左棚部713bと、上左棚部713bの右端から下方へ垂直に延出している段壁部713cと、段壁部713cの下端から右方へ向かって低くなるように傾斜している上右棚部713dと、上右棚部713dの右端から斜め左下へ延出している整流壁部713eと、整流壁部713eの下端に対して右方へ離隔している位置から右方へ向かって高くなると共に上右棚部713dよりも右方に延出している下棚部713fと、下棚部713fの右端から左壁部713aの上端と略同じ高さまで垂直に上方へ延出している右壁部713gと、右壁部713gの上端から上右棚部713dの右端と同じ位置まで左方へ延出している上壁部713hと、上壁部713hの左端に接続されており上方へ開放されたコ字状の溝壁部713iと、を有している。溝壁部713iの左端は、上右棚部713dの左右方向中央に対して右寄りの部位に位置している。
また、球経路部材713は、整流壁部713eの下端から左方へ延出している下壁部上713jと、下壁部上713jの左端から上左棚部713bの下面まで垂直に上方へ延出している中壁部713kと、中壁部713kの左側面の途中から左方へ向かって低くなるように延出している庇部713lと、下棚部713fの左端付近から下方へ短く垂直に延出している垂下壁部713mと、垂下壁部713mの下端から下壁部上713jと平行に左方へ延出している下壁部下713nと、を有している。下壁部下713nにおける整流壁部713eの下端と下棚部713fの左端との間の下方に位置する部位は、遊技球Bが通過可能な大きさで上下に切欠かれている。
更に、球経路部材713は、上左棚部713b、下棚部713f、及び上壁部713hの夫々の下面から下方へ延出しており、左右方向に間隔をあけて設けられている複数の阻害リブ713oを、有している。また、球経路部材713は、左壁部713a、上左棚部713b、段壁部713c、上右棚部713d、整流壁部713e、下棚部713f、右壁部713g、溝壁部713i、下壁部上713j、中壁部713k、垂下壁部713m、下壁部下713nで囲まれている空間を前後に仕切っている平板状の仕切壁部713pを、有している。
また、球経路部材713は、上左棚部713b、上右棚部713d、及び下棚部713fにおいて、夫々の前端と後端から仕切壁部713p側へ向かって凹むように切欠かれている複数の切欠部713qを、有している。夫々の切欠部713qは、基板ユニット700に組立てた時に、前ベース711や後ベース712との間に、遊技球Bの半径よりも前後方向が小さい隙間が形成されるように設けられており、当該隙間を通して第一球経路701内や第二球経路702内のゴミや塵等を下方へ排出させることができる。
また、球経路部材713は、仕切壁部713pの前面における整流壁部713eと下棚部713fとの間の部位に設けられており、左右に延びている複数の案内突条713rを、有している。
更に、球経路部材713は、仕切壁部713pよりも前側において、下壁部上713j、垂下壁部713m、及び下壁部下713nにより囲まれており、第一球センサ703が収容されるセンサ収容部前713sと、仕切壁部713pよりも後側において、下壁部上713j、垂下壁部713m、及び下壁部下713nにより囲まれており、第二球センサ704が収容されるセンサ収容部後713tと、を有している。
センサ収容部前713s及びセンサ収容部後713tには、第一球センサ703及び第二球センサ704の検知孔が、整流壁部713eと下棚部713fとの間に部位の下方に位置するように、つまり、検知孔を右側にした状態で、第一球センサ703及び第二球センサ704が収容される。図示は省略するが、第一球センサ703及び第二球センサ704から延びている配線ケーブルは、センサ収容部前713s及びセンサ収容部後713tから中壁部713kよりも左方へ延出している。
また、球経路部材713は、下壁部下713nの下面における仕切壁部713pよりも前方の部位に設けられており、下方へ突出していると共に後方へ開放されている第一球誘導部713uを、有している。第一球誘導部713uは、基板ユニット700に組立てた時に、後端側の右半分が後ベース712の前面により閉鎖されると共に、左半分が後ベース712の第一排出誘導部712aの入口側に臨んでいる。第一球誘導部713uは、仕切壁部713pの前方において、整流壁部713eと下棚部713fとの間から下方へ流下した遊技球Bを、右方へ誘導した後に後方へ誘導して、後ベース712の第一排出誘導部712aに受け渡すことができる。
一方、球経路部材713における仕切壁部713pよりも後側では、下壁部下713nの下方へ開放されている部位(センサ収容部後713tに収容されている第二球センサ704の検知孔の部位)の下方には、後ベース712の第二排出誘導部712bの上方へ向かって開口している入口が位置する。これにより、仕切壁部713pの後方において、整流壁部713eと下棚部713fとの間から下方へ流下した遊技球Bを、後ベース712の第二排出誘導部712bに受け渡すことができる。
上左棚部713bの右端は、前ベース711における解消口711bの左端よりも若干右寄りに位置している。上右棚部713dの右端は、前ベース711における解消口711bの右端よりも右寄りに位置している。下棚部713fの左端は、前ベース711における解消口711bの左端よりも左方に位置している。従って、前ベース711の解消口711bの直上の上方は、整流壁部713eによって覆われている。上左棚部713b、上右棚部713d、及び下棚部713fは、直線状に傾斜している。一方、整流壁部713eは、曲線状に傾斜しており、左端側が下方へ垂直に向くように湾曲している。整流壁部713eと下棚部713fとの間の距離(高さ)は、左端側が一つの遊技球Bが通過可能な高さとなるように、左方へ向かうに従って狭くなるように傾斜している。この整流壁部713eと下棚部713fとにより複数の遊技球Bを一列に整流して下方へ誘導することができる。
整流壁部713eと下棚部713fとの間は、上述したように、左方(遊技球Bが流通する下流の方向)へ向かうに従って上下の寸法が狭くなるように形成されているため、遊技球Bの流通量等によっては複数の遊技球Bが整流壁部713eと下棚部713fとの間に噛み込んで、球詰りが発生する恐れがある(図134を参照)。この整流壁部713eは、解消口711bの上方に位置していることから、整流壁部713eと下棚部713fとの間で球詰りが発生した場合、防犯カバー714を開いて解消口711bを開放させた状態とし、下方から解消口711b及び下棚部713fの切欠部713qを通して棒状の工具を整流壁部713eと下棚部713fとの間に挿入し、その工具より噛み込んだ遊技球Bを突くことで球詰りを解消させることができる。
ところで、下棚部713fには、球詰りを解消させたりゴミや塵を下方へ落下させたりするための切欠部713qが設けられているため、ピアノ線やカテーテル等のような線状の不正工具を下方から切欠部713qを通して下棚部713fの上方(第一球経路701や第二球経路702)へ侵入させ、更に不正工具の先端を、球経路部材713(第一球経路701や第二球経路702)から上方へ延出させて、上方に設けられている遊技盤5に対して不正行為が行われる恐れがある。このような不正工具の挿入は、下棚部713fに限らず、切欠部713qが設けられている上左棚部713bや上右棚部713dにおいても同様の危惧がある。
これに対して、本実施形態では、上左棚部713b、下棚部713f、及び上壁部713hの下面には、左右方向に離隔し下方へ延出している複数の平板状の阻害リブ713oを設けているため、線状の不正工具の先端が、上左棚部713b、下棚部713f、及び上壁部713hの下面を伝って移動しようとしても、阻害リブ713oに当接して先端の移動を阻止することができ、これ以上の不正工具の挿入を阻止することができる(図135を参照)。従って、球経路部材713(第一球経路701や第二球経路702)を通した遊技盤5への不正行為の実行を防止することができ、本パチンコ機1を設置する遊技ホール側の負担を軽減させることができると共に、不正行為に対する抑止力の高いパチンコ機1を提供することができる。
なお、上右棚部713dと上左棚部713bにおける中壁部713kよりも右側の部位では、それらの下方及び左右の側方が、切欠部713qが設けられていない整流壁部713e、下壁部上713j、及び中壁部713kにより閉鎖されているため、上右棚部713dと上左棚部713bの該当部位の切欠部713qを通して下方から不正工具が挿入されることはなく、当該部位の切欠部713qを介して不正行為が行われることはない。
球経路部材713は、上述したように、上左棚部713b、上右棚部713d、及び下棚部713fに複数の切欠部713qが設けられているため、切欠部713qを通してゴミや塵を下方へ排出することができる(図136を参照)。上左棚部713bにおけるセンサ収容部前713s及びセンサ収容部後713tの上方に位置している切欠部713qを通して下方へ排出されたゴミ等は、整流壁部713e、下壁部上713j、及び中壁部713kにより囲まれた空間内に収容される。これにより、センサ収容部前713s及びセンサ収容部後713tに収容されている第一球センサ703及び第二球センサ704に対して、ゴミ等が付着することはない。
また、センサ収容部前713s及びセンサ収容部後713tに収容されている第一球センサ703及び第二球センサ704の左端側には、配線ケーブルがコネクタにより接続されており、配線ケーブル及びコネクタがセンサ収容部前713s及びセンサ収容部後713tから左方へ突出している。つまり、第一球センサ703及び第二球センサ704の配線ケーブル及びコネクタが中壁部713kよりも左方に突出している。この中壁部713kでは、左側面におけるセンサ収容部前713s及びセンサ収容部後713tの上方の部位から庇部713lが左方へ延出しているため、上方の上左棚部713bに形成されている切欠部713qを通して下方へ落下したゴミや塵が、庇部713lの傾斜により左方へ誘導され、中壁部713kよりも左方に突出している第一球センサ703及び第二球センサ704の配線ケーブル及びコネクタに落下することを防止することができ、ゴミ等を起因とする不具合の発生を回避させることができる。
ベースユニット710は、球経路部材713における仕切壁部713pの前方側の左壁部713a、上左棚部713b、段壁部713c、上右棚部713d、整流壁部713e、下棚部713f、右壁部713g、溝壁部713i、第一球誘導部713u、及び後ベース712の第一排出誘導部712aにより第一球経路701を形成していると共に、球経路部材713における仕切壁部713pの後方側の左壁部713a、上左棚部713b、段壁部713c、上右棚部713d、整流壁部713e、下棚部713f、右壁部713g、溝壁部713i、及び後ベース712の第二排出誘導部712bにより第二球経路702を形成している。
防犯カバー714は、平板状に形成されており、前端側が左右方向の軸周りに対して回転可能な状態で前ベース711の解消口711bの前端付近に取付けられている。また、防犯カバー714は、後端側に、後ベース712に係止される弾性係止部714aを有している。図130に示すように、この防犯カバー714は、弾性係止部714aを後ベース712に係止して水平にした状態では、解消口711bを閉鎖しており、弾性係止部714aの係止を解除して後端側が下方へ位置するように回転させて垂直にした状態では、解消口711bを開放している。つまり、防犯カバー714により、解消口711bを開閉させることができる。
防犯カバー714は、閉じた状態とすることで前ベース711の解消口711bを閉鎖することができるため、解消口711bから線状の不正工具が球経路部材713内(第一球経路701や第二球経路702)へ挿入されることを防止することができる。また、防犯カバー714は、球経路部材713の整流壁部713eと下棚部713fとの間で球詰りが発生した時に、開いた状態とすることで、前ベース711の解消口711bを開放させることができるため、下方から解消口711b及び下棚部713fの切欠部713qを通して棒状の工具を整流壁部713eと下棚部713fとの間に挿入して遊技球Bの球詰りを解消させることができる。この球詰りの解消作業は、外枠2に対して本体枠4を前方へ開いた状態で実施される。
この防犯カバー714は、解消口711bを開放させた状態(垂直にした状態)では、下端(弾性係止部714a側の端部)が、接触危惧物(ここでは、外枠2における幕板後部材43の接続筒部43a)の高さ(図130において一点鎖線で示す高さ)よりも下方に位置している。従って、球経路部材713内での遊技球Bの球詰りを解消させるために、外枠2に対して本体枠4を前方へ開いた後に、防犯カバー714を開けたままの状態で本体枠4を外枠2に対して閉じようとしても、開いている防犯カバー714が接触危惧物(幕板後部材43の接続筒部43a)に当接し、本体枠4を閉じることができない。これにより、防犯カバー714の閉め忘れを回避させることができ、防犯カバー714を確実に閉じさせて、防犯カバー714による防犯機能を発揮させることができる。
また、本実施形態では、外枠2に対して本体枠4を閉じている時に、何らかの理由により防犯カバー714が開いた場合、そのままの状態で本体枠4を外枠2に対して開いても、開いている防犯カバー714に前方から接触危惧物が当接することとなるが、防犯カバー714の前端側が左右方向の軸周りに対して回転可能に取付けられていることから、前方から接触危惧物が当接すると防犯カバー714が閉じる方向へ回転するため、防犯カバー714が接触危惧物に引っ掛かることなく本体枠4を開くことができ、防犯カバー714や接触危惧物の破損を回避させることができる。
なお、本実施形態の防犯カバー714は、整流壁部713eと下棚部713fとの間での遊技球Bの球詰りの発生が稀であり、閉じたままの状態を基本としているため、開き難いように弾性係止部714aによる係止が硬めに設定されている。
通路壁部材715は、後ベース712の後側に取付けられており、後方へ開放されている球抜通路705の後端側を閉鎖している。また、通路壁部材715は、後ベース712における第一排出誘導部712a及び第二排出誘導部712bの出口側において後方へ開放されている部位を閉鎖しており、第一排出誘導部712a及び第二排出誘導部712bを流通してきた遊技球Bを下方へ排出させることができる。更に、通路壁部材715は、後ベース712とで枠中継基板716を挟持していると共に、枠中継基板716の後側を覆っている。
枠中継基板716は、後ベース712と通路壁部材715との間に挟持されている。枠中継基板716は、扉枠3のハンドルタッチセンサ192、単発ボタン操作センサ194、第一球センサ703、及び第二球センサ704と、主制御基板1310との接続を中継するためのものである。
本実施形態のベースユニット710は、図129(a)に示すように、前ベース711の球受口711aから、球経路部材713の上左棚部713bと上右棚部713dの一部とが上方へ臨んでおり、遊技盤5から下方へ放出された全ての遊技球Bを受取ることができる。球受口711aを通して上左棚部713bや上右棚部713dに落下した遊技球Bは、右方へ転動して上右棚部713dの右端から下棚部713f上へ流下する。そして、下棚部713fに流下した遊技球Bは、下棚部713fを左方へ転動する。この際に、下棚部713f上において複数の遊技球Bが上下に積み重なっていると、左方へ向かうほど一列になるように上方の整流壁部713eにより崩される。
下棚部713fを左方へ転動した遊技球Bは、下棚部713fの左端から下方へ落下し、仕切壁部713pよりも前方の場合は、センサ収容部前713sに収容されている第一球センサ703に検知された上で第一球誘導部713uを通った後に、後ベース712の第一排出誘導部712aを通って下方へ排出される。一方、仕切壁部713pよりも後方の場合は、センサ収容部後713tに収容されている第二球センサ704に検知された後に、後ベース712の第二排出誘導部712bを通って下方へ排出される。
このように、本実施形態のベースユニット710では、球経路部材713の仕切壁部713pの前後で互いに分離した経路を遊技球Bが流通して下方へ排出するようにしており、仕切壁部713pよりも前側を第一球経路701としていると共に、仕切壁部713pよりも後側を第二球経路702としている。従って、遊技盤5から球経路部材713の仕切壁部713pよりも前方へ落下した遊技球Bは、第一球経路701を流通し、第一球センサ703により検知された上で下方へ排出させることができる。一方、遊技盤5から球経路部材713の仕切壁部713pよりも後方へ落下した遊技球Bは、第二球経路702を流通し、第二球センサ704により検知された上で下方へ排出させることができる。
また、ベースユニット710は、球タンク552内等の遊技球Bを抜くために下部満タン球経路ユニット610の下部球抜通路610cから放出された遊技球Bを、後ベース712の球抜通路705を通して下方へ排出することができる。ベースユニット710の第一排出誘導部712a(第一球経路701)、第二排出誘導部712b(第二球経路702)、及び球抜通路705から下方へ排出された遊技球Bは、島設備側の遊技球Bを回収する部位(アウト受部、バケツ、等)に受渡される。
本実施形態の基板ユニット700におけるベースユニット710によれば、上左棚部713b、上右棚部713d、及び下棚部713fに複数の切欠部713qを設けていることから、切欠部713qを通してゴミや塵を落下させて第一球経路701や第二球経路702から排除することができるため、ゴミ等が遊技球Bの流通を妨げることを回避させることができ、球詰り等の発生を抑制させることができる。
また、前ベース711、後ベース712、球経路部材713、及び通路壁部材715を透明に形成しているため、本体枠4に対して扉枠3を前方へ開くと共に、本体枠4から遊技盤5を取外した状態とすることで、ベースユニット710(基板ユニット700)の上方から、球経路部材713(第一球経路701及び第二球経路702)内での遊技球Bの球詰りの有無を容易に確認することができる。そして、球経路部材713における整流壁部713eと下棚部713fとにより遊技球Bを一列に整列させる部位において、下棚部713fに切欠部713qを設けているため、整流壁部713eと下棚部713fとの間で球詰りが発生した場合、外枠2に対して本体枠4を前方へ開くと共に、防犯カバー714を開くことで、解消口711b及び切欠部713qを通して下方から棒状の工具を整流壁部713eと下棚部713fとの間に挿入することができ、その工具より球詰りを解消させることができる。
更に、下棚部713fにおける整流壁部713eの下方の部位に、下方へ開放された解消口711bを設けていると共に、解消口711bを閉鎖する防犯カバー714を設けているため、解消口711bを通して上記のように球詰りを解消させることができる上に、通常の状態では防犯カバー714により解消口711bを閉鎖しておくことで、解消口711bから線状の不正工具が第一球経路701や第二球経路702に挿入されることを阻止することができ、不正行為に対する抑止力の高いパチンコ機1を提供することができる。
また、解消口711bを開閉する防犯カバー714を、前端側において左右方向の軸周りに対して回転させることで開閉するようにしていることから、防犯カバー714を閉め忘れた状態で本体枠4を外枠2に対して閉めようとすると、防犯カバー714が接触危惧物(幕板後部材43の接続筒部43a)に当接して、本体枠4を閉じることができなくなるため、防犯カバー714の閉め忘れに気付かせることができ、防犯カバー714を確実に閉じさせて、防犯カバー714による防犯機能を発揮させることができる。
更に、上左棚部713b、下棚部713f、及び上壁部713hの下面には、左右方向に離隔し下方へ延出している複数の平板状の阻害リブ713oを設けているため、線状の不正工具の先端が、上左棚部713b、下棚部713f、及び上壁部713hの下面を伝って移動しようとしても、阻害リブ713oに当接して先端の移動を阻止することができ、これ以上の不正工具の挿入を阻止することができる。従って、球経路部材713(第一球経路701や第二球経路702)を通した遊技盤5への不正行為の実行を防止することができ、本パチンコ機1を設置する遊技ホール側の負担を軽減させることができると共に、不正行為に対する抑止力の高いパチンコ機1を提供することができる。
また、第一球経路701及び第二球経路702は、上記のように、後ベース712の第一排出誘導部712a及び第二排出誘導部712bや球経路部材713により、蛇行したりクランクしたりする複雑な流通経路を構成するようにしているため、第一排出誘導部712aや第二排出誘導部712bの出口側から線状の不正工具を挿入しても、複雑な経路により侵入を阻むことができ、第一球経路701及び第二球経路702を通した遊技盤5への不正工具の侵入を阻止することができる。
また、第一球センサ703及び第二球センサ704により、遊技盤5から放出された全ての遊技球Bを検知(カウント)することができるため、遊技盤5に対して排出される遊技球Bを検知するための構成(例えば、アウト球検知ユニット)を設ける必要が無く、遊技盤5にかかるコストを低減させることができると共に、遊技盤5において、排出される遊技球Bを検知するための構成の分だけスペースを確保することが可能となり、確保したスペースに演出装置を設けるようにすることで、より遊技者を楽しませられるパチンコ機1(遊技盤5)とすることができる。
また、第一球経路701をアウト球が、第二球経路702をセーフ球が、夫々流通するようにしているため、遊技盤5におけるセーフ球のカウント数と、第二球センサ704によるセーフ球のカウント数とを比較することで、遊技盤5に対して不正行為が行われているか否かを判定することができ、不正行為に対する抑止力の高いパチンコ機1を提供することができる。
更に、所定時間当りのセーフ球数と所定時間当りのアウト球数とから算出した所定時間当りの払出率(出玉率)を、遊技者側から視認できるように表示するようにした場合、遊技者としては多くの遊技球Bの払出しを望むことから、表示されている払出率が大きいと、多くの遊技球Bが払出される可能性が高いパチンコ機1であると即座に認識することができ、遊技するパチンコ機1を選択させ易くすることができる。また、払出率を、遊技者側から視認可能に表示するようにした場合、遊技球Bが多く払出されるような不正行為を行うと、表示されている払出率が通常よりも大きくなることから、他の遊技者やパチンコ機1を設置している遊技ホールの係員等が、不正行為に気付き易くなるため、不正行為の実行を躊躇させることができ、不正行為に対する抑止力の高いパチンコ機1とすることができる。
また、セーフ球の数とアウト球の数とから算出した払出率を、遊技者側から視認不能な位置に表示するようにした場合、遊技ホールの係員等が見ることで、上記と同様の理由により不正行為を察知することができる。また、パチンコ機1をメンテナンス等する際に、表示されている払出率が通常の値よりも異なる場合は、パチンコ機1内(例えば、障害釘、主制御基板1310、払出制御基板633、中継基板、コネクタ、配線ケーブル、各種センサ、等)での不具合の可能性が考えられるため、不具合に対して早期に対応することが可能となり、遊技ホール側の負担を軽減させることができる。
また、第一球経路701及び第二球経路702は、球タンク552内の遊技球Bを排出するための球抜通路705と分離しているため、第一球センサ703や第二球センサ704において球抜きの遊技球Bは計数されない。従って、第一球センサ703及び第二球センサ704により、遊技盤5から放出された遊技球Bのみを正確に計数することができる。
なお、上記の実施形態では、第一球経路701をアウト球が、第二球経路702をセーフ球が、夫々流通するものを示したが、これに限定するものではなく、第一球経路701をセーフ球が第二球経路702をアウト球が夫々流通するようにしても良いし、セーフ球及びアウト球に関わらず遊技盤5から排出された遊技球Bが第一球経路701及び第二球経路702の何れかを流通するものとしても良い。
また、上記の実施形態では、防犯カバー714を回転させることにより解消口711bを開閉させるものを示したが、これに限定するものではなく、前後又は左右にスライドさせることで解消口711bを開閉させるものとしても良い。
また、上記の実施形態では、一つの仕切壁部713pにより仕切ることで、遊技盤5から下方へ放出された遊技球Bを、第一球経路701及び第二球経路702の前後に別れた二つの球経路の何れかを通って排出させるものを示したが、これに限定するものではなく、複数の仕切壁部により前後に三つ以上に別れた球経路を備え、何れかの球経路を通って遊技盤5から放出された遊技球Bを下方へ排出させるようにしても良い。
[5.遊技盤の全体構成]
パチンコ機1における遊技盤5の全体構成について、主に図137乃至図145を参照して詳細に説明する。図137は、パチンコ機においてセンター役物等を不透明にした遊技盤の正面図である。図138は図137の遊技盤を右前から見た斜視図であり、図139は図137の遊技盤を左前から見た斜視図であり、図140は図137の遊技盤を後ろから見た斜視図である。図141は、遊技パネルの面と平行に表ユニットを切断して遊技球が流通する遊技領域内を示す遊技盤の正面図である。図142は遊技盤を主な部材毎に分解して前から見た分解斜視図であり、図143は遊技盤を主な部材毎に分解して後ろから見た分解斜視図である。図144は図137におけるス-ス線で切断した断面図であり、図145は図137におけるセ-セ線で切断した断面図である。
パチンコ機1の遊技盤5は、遊技者がハンドルユニット180のハンドル195を操作することで遊技球Bが打込まれる遊技領域5aを有している。遊技領域5aには、遊技球Bの受入れ又は通過により遊技者に対して所定の特典(例えば、所定数の遊技球Bの払出し)を付与する一般入賞口2001、ゲート2002、第一下始動口2003、第一上始動口2004、第二始動口2005、第一大入賞口2006、第二大入賞口2007、V入賞口2008、が備えられている。この遊技盤5は、遊技球Bが、遊技領域5a内の一般入賞口2001、ゲート2002、第一下始動口2003、第一上始動口2004、第二始動口2005、第一大入賞口2006、及び第二大入賞口2007等に、受入れられる又は通過するように、ハンドル195の打込操作と遊技領域5a内での遊技球Bの流通とを楽しませる遊技を行うためのものである。
遊技盤5は、遊技領域5aの外周を区画し外形が正面視略四角形状とされた前構成部材1000と、前構成部材1000の後側に取付けられており遊技領域5aの後端を区画する板状の遊技パネル1100と、遊技領域5a内において不正に作用する磁気を検知する複数の磁気センサ1030(図250(a)を参照)と、遊技盤5(パチンコ機1)に作用する振動を検知する振動センサ1040(図250(a)等を参照)と、パチンコ機1の近傍で、発信装置から不正に電波が照射されていることを検知可能な電波センサ1050(図250(a)等を参照)とを備えている。遊技パネル1100の前面における遊技領域5a内となる部位には、遊技球Bと当接する複数の障害釘(図示は省略)が所定のゲージ配列で植設されている。
また、遊技盤5は、透明な遊技パネル1100(パネル板1110)の後方に設けられており遊技領域5a内を装飾する後面セル1130と、後面セル1130をパネル板1110の後面に支持しているセル固定片1140と、遊技パネル1100の後側下部に取付けられている基板ホルダ1200と、基板ホルダ1200の後面に取付けられており遊技球Bを遊技領域5a内へ打込むことで行われる遊技内容を制御する主制御基板1310(図203等を参照)を有している主制御ユニット1300と、を備えている。
また、遊技盤5は、主制御基板1310からの制御信号に基づいて遊技状況を表示し前構成部材1000の左上隅に遊技者側へ視認可能に取付けられている機能表示ユニット1400と、遊技パネル1100の後側に配置されている周辺制御ユニット1500と、正面視において遊技領域5aの中央に配置されており所定の演出画像を表示可能な演出表示装置1600と、遊技パネル1100の後側に配置されており主制御基板1310と周辺制御基板1510との接続を中継しているパネル中継基板(図示は省略)と、遊技パネル1100の前面に取付けられる表ユニット2000と、遊技パネル1100の後面に取付けられる裏ユニット3000と、を更に備えている。
裏ユニット3000の後面に演出表示装置1600が設けられていると共に、演出表示装置1600の後面に周辺制御ユニット1500が設けられている。
表ユニット2000は、遊技領域5a内に打込まれた遊技球Bを受入可能としており常時開口している複数(ここでは四つ)の一般入賞口2001と、遊技領域5a内の所定位置に設けられており遊技球Bの通過を検知するゲート2002と、遊技領域5a内の所定位置に設けられており遊技球Bを受入可能に常時開口している第一下始動口2003と、上ワープ通路2513を通ってセンター振分ユニット2520により振分けられた遊技球Bが受入れられる第一上始動口2004と、遊技球Bがゲート2002を通過することにより抽選される普通図柄の抽選結果に応じて遊技球Bの受入れが可能となる第二始動口2005と、第一下始動口2003又は第一上始動口2004への遊技球Bの受入れにより抽選される第一特別図柄や第二始動口2005への遊技球Bの受入れにより抽選される第二特別図柄の抽選結果に応じて遊技球Bの受入が可能となる第一大入賞口2006又は第二大入賞口2007と、第二大入賞口2007に受入れられてV振分ユニット2660により振分けられた遊技球Bが受入れられるV入賞口2008と、を備えている。また、遊技盤5は、遊技領域5a内において不正に作用する磁気を検知する複数の磁気センサ1030(図203を参照)を、備えている。
また、表ユニット2000は、遊技領域5a内における最も下流に設けられており、遊技球Bを受入可能に常時開口していると共に、受入れた遊技球Bを戻すことなく遊技領域5a外に排出するアウト口2020と、遊技領域5a内におけるアウト口2020よりも上流に設けられており、遊技球Bを受入可能に常時開口していると共に、受入れた遊技球Bを戻すことなく遊技領域5a外に排出するサブアウト口2021と、を備えている。アウト口2020は、第一下始動口2003を間にして左アウト口2020a及び右アウト口2020bの二つにより構成されている。また、サブアウト口2021は、遊技領域5aの左右方向中央よりも左方に設けられている左サブアウト口2021aと、遊技領域5aの左右方向中央よりも右方に設けられている右サブアウト口2021bとの二つにより構成されている。
更に、表ユニット2000は、遊技領域5a内の左右方向中央で遊技領域5aの下端の直上に取付けられており第一下始動口2003及びアウト口2020を有している始動口ユニット2100と、始動口ユニット2100の正面視左方で内レール1002に沿うように設けられており三つの一般入賞口2001と左サブアウト口2021aとを有しているサイドユニット2200と、サイドユニット2200の正面視左方のやや上側に設けられているサイド左上ユニット2300と、遊技領域5a内の正面視略中央やや上寄りに設けられており、一つの一般入賞口2001、ゲート2002、第一上始動口2004、第二始動口2005、第一大入賞口2006、第二大入賞口2007、V入賞口2008、及び右サブアウト口2021bを有している枠状のセンター役物2500と、を備えている。
センター役物2500は、ゲート2002及び第一上始動口2004を有している枠状の本体ユニット2510と、本体ユニット2510の右下に設けられており、一つの一般入賞口2001、第二始動口2005、第一大入賞口2006、第二大入賞口2007、V入賞口2008、及び右サブアウト口2021bを有しているアタッカユニット2600と、を備えている。
裏ユニット3000は、遊技盤5(パチンコ機1)に作用する振動を検知する振動センサ1040と、遊技パネル1100におけるパネルホルダ1120の後面に取付けられ前方が開放されている箱状で後壁に四角い開口部3010aを有している裏箱3010と、裏箱3010の後壁に演出表示装置1600を着脱可能に取付けているロックスライダ3020と、演出表示装置1600の後方に配置されており裏箱3010の後壁に取付けられている裏基板ユニット3040と、を備えている。
また、裏ユニット3000は、裏箱3010内の前端付近の下部に設けられており遊技パネル1100の後方へ誘導された遊技球Bが流通する裏球誘導ユニット3100と、裏箱3010内の前端付近で上辺に沿って設けられている裏前上演出ユニット3200と、裏箱3010内の前端付近で左辺に沿って設けられている裏前左演出ユニット3300と、裏箱3010内に前端からやや後方で右辺に沿って設けられている裏右演出ユニット3400と、裏箱3010内における裏前左演出ユニット3300の後方で裏箱3010内の後端付近における左上隅に設けられている裏後左演出ユニット3500と、裏箱3010内の後端付近に設けられている裏後演出ユニット3600と、を備えている。
更に、裏ユニット3000は、裏箱3010に裏後演出ユニット3600を取付けるための複数の取付サポータ3050と、裏箱3010に裏右演出ユニット3400を取付けるための取付サポータ3060と、を備えている。
[5-1.前構成部材]
遊技盤5における前構成部材1000について、主に図142及び図143等を参照して詳細に説明する。前構成部材1000は、全体が透明に形成されている。前構成部材1000は、正面視の外形が略正方形とされ、内形が略円形状に前後方向へ貫通しており、内形の内周によって遊技領域5aの外周を区画している。この前構成部材1000は、正面視で左右方向中央から左寄りの下端から時計回りの周方向へ沿って円弧状に延び正面視左右方向中央上端を通り過ぎて右斜め上部まで延びた外レール1001と、外レール1001に略沿って前構成部材1000の内側に配置され正面視左右方向中央下部から正面視左斜め上部まで円弧状に延びた内レール1002と、内レール1002の下端の正面視右側で遊技領域5aの最も低くなった位置に形成されており後方へ向かって低くなるように傾斜しているアウト誘導部1003と、を備えている。
また、前構成部材1000は、アウト誘導部1003の正面視右端から前構成部材1000の右辺付近まで右端側が僅かに高くなるように直線状に傾斜している右下レール1004と、右下レール1004の右端から前構成部材1000の右辺に沿って外レール1001の上端の下側まで延びており上部が前構成部材1000の内側へ湾曲している右レール1005と、右レール1005の上端と外レール1001の上端とを繋いでおり外レール1001に沿って転動して来た遊技球Bが当接する衝止部1006と、を備えている。
また、前構成部材1000は、内レール1002の上端に回動可能に軸支され、外レール1001との間を閉鎖するように内レール1002の上端から上方へ延出した閉鎖位置と正面視時計回りの方向へ回動して外レール1001との間を開放した開放位置との間でのみ回動可能とされると共に閉鎖位置側へ復帰するように図示しないバネによって付勢された逆流防止部材1007を、備えている。
更に、前構成部材1000は、枠内における正面視左右方向中央下部で、アウト誘導部1003の後端において前後に貫通しているアウト口1008を備えている。このアウト口1008は、始動口ユニット2100によって前方から閉鎖されている。
また、前構成部材1000は、外レール1001及び内レール1002における下端から略垂直に延びた付近の部位の外側、アウト誘導部1003及び右下レール1004の下側、及び右レール1005の外側、の夫々の部位において、前端から後方へ窪んだ防犯凹部1009を備えている。この防犯凹部1009は、遊技盤5を本体枠4に取付けて、本体枠4に対して扉枠3を閉じた状態とすると、扉枠3における防犯カバー170の後方へ突出した後方突片172が挿入された状態となる。これにより、防犯カバー170と遊技盤5(前構成部材1000)との間が、防犯カバー170の後方突片172と前構成部材1000の防犯凹部1009とによって複雑に屈曲した状態となるため、遊技盤5の前面下方より防犯カバー170と前構成部材1000との間を通してピアノ線等の不正な工具を遊技領域5a内に侵入させようとしても、後方突片172や防犯凹部1009に阻まれることとなり、遊技領域5a内への不正な工具の侵入を阻止することができる。
また、前構成部材1000は、正面視左下隅において下端から上方へ切欠かれている切欠部1010を備えている。この切欠部1010は、遊技パネル1100の切欠部1122と一致しており、遊技盤5を本体枠4に取付けた時に、切欠部1010及び切欠部1122を貫通して下部満タン球経路ユニット610の下部通常払出通路610a及び下部満タン払出通路610bの前端開口が前方へ臨むようになっている。
更に、前構成部材1000は、正面視において左上隅に形成されており、機能表示ユニット1400が取付けられる機能表示ユニット取付部1011と、左下隅に形成されている証紙貼付部1012と、を備えている。
また、前構成部材1000は、略全体が透明に形成されており、後側に配置されている遊技パネル1100や裏ユニット3000等を前方から視認することができる。
[5-2.遊技パネル]
遊技盤5における遊技パネル1100について、主に図142及び図143等を参照して詳細に説明する。遊技パネル1100は、前構成部材1000の後面に取付けられており、表ユニット2000及び裏ユニット3000が取付けられるものである。遊技パネル1100は、外周が枠状の前構成部材1000の内周よりもやや大きく形成されていると共に透明な合成樹脂で形成されている平板状のパネル板1110と、パネル板1110の外周を保持しており前構成部材1000の後側に取付けられると共に後面に裏ユニット3000が取付けられる枠状のパネルホルダ1120と、を備えている。遊技パネル1100の前面には、所定のゲージ配列で複数の障害釘(図示は省略)が植設されている。
遊技パネル1100のパネル板1110は、アクリル樹脂、ポリカーボネイト樹脂、ポリアリレート樹脂、メタクリル樹脂等の合成樹脂板や、ガラスや金属等の無機質板により形成されている。このパネル板1110の板厚は、パネルホルダよりも薄く、障害釘を前面に植設したり表ユニット2000を取付けたりしても十分に保持可能な必要最低限の厚さ(8~10mm)とされている。なお、本実施形態では、透明な合成樹脂板によってパネル板1110が形成されている。
パネル板1110は、遊技領域5a内において最も低い位置となり前構成部材1000のアウト口1008と対応した位置が、下端から上方へ窪んでいる。また、パネル板1110には、前後に貫通しており表ユニット2000を取付けるための開口部1112が複数形成されている。
また、パネル板1110は、図示は省略するが、前後に貫通した丸孔及び短い長孔に形成されている複数の位置決孔と、上縁と下縁とにおいて夫々左右方向へ離隔しており板厚が薄く形成されている複数の係合段部と、を備えている。位置決孔は、パネルホルダ1120の突出ピン(図示は省略)が挿入されることで、パネルホルダ1120との位置決めをするためのものである。係合段部は、パネルホルダ1120の係合爪(図示は省略)や係合片(図示は省略)に係合されることで、パネルホルダ1120に対して着脱可能に取付けられるためのものである。
パネル板1110は、センター役物2500を取付けるための大きな開口部1112が、正面視において中央よりも上側にオフセットしている。これにより、パネル板1110が枠状となっており、正面視において、遊技球Bの流通方向(枠状の周方向)に対して直交している幅が、中央より上側を除いた、左側及び右側と下側が複数の遊技球Bが並ぶことが可能な広い幅となっており、上側が複数の遊技球Bが並ぶことが不能な狭い幅となっている。
遊技パネル1100のパネルホルダ1120は、パネル板1110を包含する大きさで外形が略四角形状とされ、パネル板1110よりも厚く(本実施形態では、約20mm)形成されている。パネルホルダ1120は、透明な合成樹脂(例えば、熱可塑性合成樹脂)により形成されている。このパネルホルダ1120は、パネル板1110と略同じ大きさで前面側から後方側に向かって凹んでいる保持段部(図示は省略)と、保持段部を略遊技領域5aと同等の大きさで前後方向に貫通している貫通口1121を備えている。
また、パネルホルダ1120は、正面視左下隅において下端から上方へ切欠かれている切欠部1122を備えている。この切欠部1122は、前構成部材1000の切欠部1010と一致するように形成されており、遊技盤5を本体枠4に取付けた時に、切欠部1010及び切欠部を貫通して貫通して下部満タン球経路ユニット610の下部通常払出通路610a及び下部満タン払出通路610bの前端開口が前方へ臨むようになっている。
更に、パネルホルダ1120には、下端からアウト口1008に対応した位置まで上方へ延びており、後面から前方へ向かって窪んでいるアウト凹部1123が形成されている。アウト凹部1123は、上部がアウト口1008と連通している。
また、パネルホルダ1120は、図示は省略するが、保持段部から前方へ突出しておりパネル板1110の複数の位置決孔に夫々が挿入される複数の突出ピンと、保持段部よりも外側に配置されておりパネル板1110の上側と左下の傾斜している部位の係合段部に対して弾性係合する三つの係合爪と、保持段部の下外側から上方へ突出しておりパネル板1110の下辺の二つの係合段部と夫々係合する一対の係合片と、を備えている。パネルホルダ1120は、前方斜め上からパネル板1110の下辺の係合段部を、係合片に係合させた上で、パネル板1110の上部を後方へ移動させて、上側と左下の傾斜している部位の係合段部を係合爪に弾性係合させることで、パネル板1110を保持段部に収容した状態で着脱可能に取付けることができる。この際に、パネル板1110の位置決孔に、パネルホルダ1120の突出ピンが挿入され、パネル板1110がパネルホルダ1120に対して所定の位置に位置決めされる。
この遊技パネル1100は、前側に取付けられる前構成部材1000と共に透明に形成されているため、遊技盤5に組立てた時に、遊技領域5aの境界が明瞭に見えることを低減させることができ、遊技者に対して開放感を与えることができると共に、実際の遊技領域5aの大きさが変わらないものの、遊技者に対して遊技領域5aを大きく(広く)見せることができる。
また、遊技パネル1100を、前構成部材1000と共に透明としているため、演出表示装置1600、表ユニット2000や裏ユニット3000、等からの光を、前方(遊技者側)へ反射させたり屈折させたりすることで発光しているように見せることができ、遊技盤5の全体の装飾性をより高めることができる。
[5-3.後面セル]
遊技盤5における後面セル1130について、主に図146乃至図148等を参照して詳細に説明する。図146は、遊技盤の正面から後面セルとセル固定片の位置を示す説明図である。図147(a)は前構成部材及び遊技パネルから後面セルとセル固定片とを分解して前から見た分解斜視図であり、(b)は前構成部材及び遊技パネルから後面セルとセル固定片とを分解して後ろから見た分解斜視図である。図148(a)はセル固定片の四面図であり、(b)はセル固定片を前から見た斜視図であり、(c)はセル固定片を後ろから見た斜視図である。後面セル1130は、透明な遊技パネル1100(パネル板1110)を通して前方から視認可能に設けられており、遊技領域5a内を装飾するためのものである。
本実施形態の遊技盤5は、遊技パネル1100における透明な遊技パネル1100のパネル板1110の後側に設けられており、所定の絵柄が施されているフィルム状の後面セル1130と、後面セル1130をパネル板1110に対して所定範囲内で遊動動可能に支持している(取付けている)セル固定片1140と、を備えている。
後面セル1130は、図146において網掛けで示すように、遊技領域5a内(正面視において枠状の前構成部材1000の枠内)において、遊技球Bが流通する領域の後方に設けられている。具体的には、後面セル1130は、内レール1002とセンター役物2500との間の領域、センター役物2500における右上案内通路群2541の上下方向の途中から右下案内通路群2542の上下方向の途中までの領域、センター役物2500におけるアタッカユニット2600の一般入賞口2001の左方から下方にかけての領域、の三つの領域の後方に設けられている。
後面セル1130は、一部がパネル板1110における開口部1112内へ突出している部位を有している。具体的には、ゲート2002付近に設けられている後面セル1130は、正面視において、パネル板1110開口部1112内へ突出している部位を有しており、当該部位によりセンター役物2500の右下案内通路群2542を後方から装飾するようにしている。
後面セル1130は、長手方向の両端が半円弧状の長孔の中央に長孔の幅よりも直径の大きい丸孔を設けたような形状の支持孔1131が複数設けられている。後面セル1130は、後方から支持孔1131を通してセル固定片1140がパネル板1110に取付けられることで、パネル板1110に支持される。また、後面セル1130は、センサや遊技球B等が通過可能な開口1132が、所定の位置に設けられている。
後面セル1130の支持孔1131は、遊技盤5に組立てた時に、前方から見え難い位置に設けられている。具体的には、センター役物2500の周壁部2511a付近の後方となる部位に設けられている。これにより、パネル板1110やセンター役物2500が透明であっても、周壁部2511a等の存在により後方が見え難くなっているため、支持孔1131やセル固定片1140を見え難くすることができ、遊技領域5a内の見栄えを良くすることができる。
セル固定片1140は、図148に示すように、長方形で平板状の本体片1141と、本体片1141の中央において円柱状に短く突出している突部1142と、突部1142及び本体片1141を貫通している取付孔1143と、本体片1141における突部1142を間にした両側から円柱状に突出している一対の位置決ピン1144と、を有している。セル固定片1140は、遊技盤5に組立てた時に目立ち難いように、透明に形成されている。
セル固定片1140の本体片1141は、後面セル1130の支持孔1131を略覆う大きさに形成されている。突部1142は、後面セル1130の支持孔1131における中央の丸孔の半分の直径で、後面セル1130の厚さよりも若干長く突出している。
セル固定片1140の取付孔1143は、突部1142と同軸上に設けられており、突部1142とは反対側に皿座グリが設けられている。この取付孔1143は、セル固定片1140をパネル板1110に取付けるためのものであり、皿頭の取付ビスが挿通される。位置決ピン1144は、本体片1141から突部1142と同じ方向へ、突部1142よりも長く突出している。位置決ピン1144は、遊技パネル1100のパネル板1110の設けられている位置決孔1110bに挿入されることで、セル固定片1140を所定位置に位置決めすることができるものである。
後面セル1130は、遊技パネル1100におけるパネル板1110の後面における所定位置に配置されている状態で、後方から支持孔1131を通してセル固定片1140の一対の位置決ピン1144が、パネル板1110の対応している位置決孔1110bに挿入される。これにより、セル固定片1140がパネル板1110の所定位置に位置決めされると共に、セル固定片1140の取付孔1143がパネル板1110の取付孔1110aと同軸上に位置する。この状態で、セル固定片1140の後方から取付孔1143を通して取付ビス(図示は省略)をパネル板1110の取付孔1110aにねじ込んで締付けることにより、セル固定片1140をパネル板1110に取付けることができる。
後面セル1130は、厚さが0.2mm~0.4mmの合成樹脂のフィルムであり、所定の絵柄が印刷により施されている。なお、後面セル1130の材質としては、「ポリエチレンテレフタレート樹脂」、「ポリカーボネイト樹脂」、「ABS樹脂」、「AES樹脂」、「PMMA(ポリメタクリル酸メチル)樹脂」、「ポリプロピレン樹脂」、「ポリエチレン樹脂」、「ポリスチレン樹脂」、「耐衝撃性ポリスチレン樹脂」、「ポリ塩化ビニル」、等が挙げられる。
セル固定片1140をパネル板1110に取付けた状態では、突部1142により本体片1141とパネル板1110との間に、後面セル1130の厚さよりも大きい隙間が形成されている。また、後面セル1130の支持孔1131の内周と、突部1142及び一対の位置決ピン1144との間にも、隙間が形成されている(図147及び図148等を参照)。従って、後面セル1130は、パネル板1110の後方に、所定の範囲内で遊動可能に支持されている。つまり、後面セル1130は、所定量のガタツキを有した状態でパネル板1110の後面に取付けられている。これにより、パネル板1110の全面に貼り付けるようにした場合と比較して、後面セル1130の取付けにかかる手間を容易なものとすることができると共に、後面セル1130の使用量を低減させることができ、パチンコ機1にかかるコストの増加を抑制させることができる。
また、後面セル1130をパネル板1110の一部に設けるようにしているため、パネル板に貼り付けられる従来のセルと比較して、樹脂シートから取れる後面セル1130の数を多くすることができ、パチンコ機1にかかるコストを低減させることができる。
また、後面セル1130を、セル固定片1140を介してガタツキを有した状態でパネル板1110に取付けているため、温度や湿度等の変化によって後面セル1130が伸縮しても、パネル板1110との伸縮差をガタツキにより吸収することができる。これにより、パネル板1110に対して後面セル1130が収縮しても、後面セル1130に皺が寄ったりヒビが入ったりすることを防止することができ、後面セル1130の絵柄による装飾効果を維持させることができる。
更に、後面セル1130を、セル固定片1140を介して取付ネジによりパネル板1110に取付けていることから、後面セル1130をパネル板1110から容易に着脱させることができるため、絵柄異なる後面セル1130に取替えることで、パチンコ機1のスペック変更、機種変更、或いは、設計変更、等に対して容易に対応することができ、パチンコ機1にかかるコストの増加を抑制させることができると共に、より装飾効果の高い絵柄の後面セル1130に交換することで遊技者に対する訴求力の高いパチンコ機1を提供することができる。
また、透明なパネル板1110の後側に後面セル1130を設けるようにしているため、パネル板1110の前面に設けるようにした場合と比較して、遊技者から後面セル1130までの距離が遠くなり、遊技者に対する圧迫感を低減させることができる。
また、後面セル1130に透光性を有するようにすることが望ましく、パネル板1110(後面セル1130)の後方に設けられているLEDからの光により、後面セル1130の絵柄を発光装飾させることができ、遊技領域5a内の見栄えを良くすることができると共に、後面セル1130の発光装飾により遊技者の関心を強く引付けさせることができ、パチンコ機1の訴求力を高めることができる。
なお、上記の実施形態では、セル固定片1140を介して取付ビスを使用して後面セル1130をパネル板1110に取付けたものを示したが、これに限定するものではなく、例えば、後面セル1130を、パネル板1110とパネルホルダ1120との間に挟んで取付けるようにしても良い。
[5-4.基板ホルダ]
遊技盤5における基板ホルダ1200について、主に図142及び図143等を参照して詳細に説明する。基板ホルダ1200は、上方及び前方が開放された横長の箱状に形成されており、底面が左右方向中央へ向かって低くなるように傾斜している。基板ホルダ1200は、底面における左右方向中央において、前端から後方へ向かって切欠かれている排出部1201を有している。この基板ホルダ1200は、遊技盤5に組立てた状態で、遊技パネル1100の後側に取付けられている裏ユニット3000の下部を下側及び後側から覆っていると共に、後面に主制御ユニット1300の主制御基板ボックス1320が取付けられている。
基板ホルダ1200は、パチンコ機1に組立てた状態で、排出部1201が、本体枠4の基板ユニット620におけるベースユニット620bの排出球受部628の直上に位置している。これにより、アウト口2020やサブアウト口2021を通って遊技パネル1100の後側へ排出された遊技球B、及び、表ユニット2000及び裏ユニット3000から下方へ排出された遊技球B、を全て受けることができ、底面に形成された排出部1201から下方の排出球受部628又はアウト球通路663(図123を参照)へ排出させることができる。アウト球通路663へ排出された遊技球Bは、アウトセンサ664により一つずつ検知(カウント)される。
[5-5.主制御基板ユニット]
遊技盤5における主制御ユニット1300について、主に図140、図142及び図143等を参照して詳細に説明する。主制御ユニット1300は、基板ホルダ1200の後面に着脱可能に取付けられている。主制御ユニット1300は、遊技内容及び遊技球Bの払出し等を制御する主制御基板1310(図203を参照)と、主制御基板1310を収容しており基板ホルダ1200に取付けられる主制御基板ボックス1320と、を備えている。
主制御基板ボックス1320は、カバー体とベース体とから構成されている。カバー体とベース体とは、ポリカーボネイトの樹脂製であり、透明に成型されている。カバー体とベース体とにより形成される内部空間には、主制御基板1310を収容することができるようになっている。カバー体とベース体とがポリカーボネイトの樹脂製により透明に成型されていることにより、主制御基板1310の表面側や裏面側の状態(不正な改変が行われているか否か、又は不正ICが実装されているか否か)を、主制御基板ボックス1320の外側から確認することができるようになっている。また、主制御基板ボックス1320は、カバー体とベース体とにそれぞれ対応するように複数の封印機構を備えており、一つの封印機構を用いて主制御基板ボックス1320を閉じると、次に、主制御基板ボックス1320を開けるためにはその封印機構を破壊する必要があり、主制御基板ボックス1320の開閉の痕跡を残すことができる。したがって、開閉の痕跡を見ることで、主制御基板ボックス1320の不正な開閉を発見することができ、主制御基板1310への不正行為に対する抑止力が高められている。
主制御ユニット1300の主制御基板1310は、インターフェイス基板635、周辺制御基板1510、等と接続されている。また、主制御基板1310は、機能表示ユニット1400、一般入賞口センサ3001、第一下始動口センサ2101、第一上始動口センサ2524、ゲートセンサ2501、第二始動口センサ2601、第一大入賞口センサ3002、第二大入賞口センサ2602、V入賞口センサ2603、ハズレ口センサ2604、始動口ソレノイド2632、第一アタッカソレノイド2642、第二アタッカソレノイド2652、V振分ソレノイド2662、センター振分駆動モータ2525、磁気センサ1030、振動センサ1040、電波センサ1050、等と接続されている。
[5-6.機能表示ユニット]
遊技盤5における機能表示ユニット1400について、主に図137等を参照して詳細に説明する。機能表示ユニット1400は、遊技領域5aの外側で前構成部材1000の左上隅に取付けられている。機能表示ユニット1400は、パチンコ機1に組立てた状態で、扉枠3の扉窓101aを通して前方(遊技者側)から視認することができる。この機能表示ユニット1400は、主制御基板1310からの制御信号に基づき複数のLEDを用いて、遊技状態(遊技状況)や、普通図柄の抽選結果や特別図柄の抽選結果等を表示するものである。
機能表示ユニット1400は、詳細な図示は省略するが、遊技状態を表示する三つのLEDからなる状態表示器と、ゲート2002への遊技球Bの受入れにより抽選される普通図柄の抽選結果を表示する二つのLEDからなる普通図柄表示器と、ゲート2002への遊技球Bの受入れに係る保留数を表示する二つのLEDからなる普通保留表示器と、を備えている。
また、機能表示ユニット1400は、第一下始動口2003や第一上始動口2004への遊技球Bの受入れにより抽選された第一特別図柄の抽選結果を表示する八つのLEDからなる第一特別図柄表示器と、第一下始動口2003及び第一上始動口2004への遊技球Bの受入れに係る保留数を表示する二つのLEDからなる第一特別保留数表示器と、第二始動口2005への遊技球Bの受入れにより抽選された第二特別図柄の抽選結果を表示する八つのLEDからなる第二特別図柄表示器と、第二始動口2005への遊技球Bの受入れに係る保留数を表示する二つのLEDからなる第二特別保留数表示器と、を備えている。
更に、機能表示ユニット1400は、第一特別図柄の抽選結果又は第二特別図柄の抽選結果が「当り」等の時に、第一大入賞口2006や第二大入賞口2007の開閉パターンの繰返し回数(ラウンド数)を表示する五つのLEDからなるラウンド表示器、を備えている。
この機能表示ユニット1400では、備えられているLEDを、適宜、点灯、消灯、及び、点滅、等させることにより、保留数や図柄等を表示することができる。
[5-7.周辺制御ユニット]
遊技盤5における周辺制御ユニット1500について、主に図140等を参照して説明する。周辺制御ユニット1500は、裏ユニット3000の裏箱3010の後側に設けられている演出表示装置1600の後方に設けられている。周辺制御ユニット1500は、主制御基板1310からの制御信号に基づいて遊技者に提示する演出を制御する周辺制御基板1510(図203を参照)と、周辺制御基板1510を収容している周辺制御基板ボックス1520と、を備えている。周辺制御基板1510は、発光演出、サウンド演出、及び可動演出、等を制御するための周辺制御部1511と、演出画像を制御するための演出表示制御部1512と、を備えている。
周辺制御ユニット1500の周辺制御基板1510は、主制御基板1310、演出操作ユニット300、扉枠3側の各種装飾基板、演出表示装置1600、等と接続されている(図203を参照)。
周辺制御ユニット1500は、詳細は後述するが、演出表示装置1600の後側に取付けられている。周辺制御ユニット1500は、遊技盤5に組立てた状態で、周辺制御基板ボックス1520の後面が、配線係止部1603や配線係止部3011に締付けられている結束バンドCTよりも後方へ突出している。
[5-8.演出表示装置]
遊技盤5における演出表示装置1600について、主に図142等を参照して説明する。演出表示装置1600は、正面視において遊技領域5aの中央に配置されており、遊技パネル1100の後側に、裏ユニット3000の裏箱3010を介して取付けられている。演出表示装置1600は、詳細は後述するが、裏箱3010の後壁の略中央の後面に対して、着脱可能に取付けられている。演出表示装置1600は、遊技盤5を組立てた状態で、透明な遊技パネル1100や枠状のセンター役物2500の枠内を通して、前側(遊技者側)から視認することができる。
演出表示装置1600は、白色LEDをバックライトとした19inchのフルカラーの液晶表示装置であり、横長の状態で取付けられている。演出表示装置1600は、周辺制御基板1510に接続されており、所定の静止画像や動画を表示することができる。
演出表示装置1600は、上端面から上方へ突出している二つの上固定片1601と、下端面から下方へ突出している一つの下固定片1602と、を備えている。この演出表示装置1600は、液晶画面を前方へ向けた状態で、後述する裏箱3010の開口部3010aの上内周面に開口している二つの固定溝3010cに、裏箱3010の斜め後方から二つの上固定片1601を挿入した上で、下固定片1602側を前方へ移動させて、下固定片1602をロックスライダ3020の開口部内に挿入し、ロックスライダ3020を背面視において左方へスライドさせることにより、裏箱3010に取付けられる。
また、演出表示装置1600は、後面に設けられている複数の配線係止部1603を、有している。配線係止部1603は、演出表示装置1600の後面を形成している部材(ユニットベース)の後面から後方へ突出した後に、後面に沿って左右方向へ延出しており、L字タイプに形成されている。この配線係止部1603は、先端にユニットベースの後面側へ突出している爪状の鉤部1603aと、長手方向の二辺から夫々前方へ短く突出している突条部1603bと、を有している(図172を参照)。配線係止部1603の先端は、ユニットベースの後面側を向いている面(前面)が、鉤部1603aを含めて先端へ向かうほど後方へ位置するように斜めに形成されている。これにより、配線係止部1603の先端側から配線ECを、配線係止部1603とユニットベースの後面との間へ挿入し易くしている。また、配線係止部1603は、二つの突条部1603bにより断面がコ字状となっており、強度・剛性が高められている。本実施形態では、演出表示装置1600における配線係止部1603が設けられている部材(後ケース)は、透明に形成されている。従って、配線係止部1603等も透明である。
演出表示装置1600における複数の配線係止部1603は、周辺制御ユニット1500が取付けられる部位の左右両側に設けられており、左側(背面視で右側)には上下に離間して二つ、右側(背面視で左側)には一つ、夫々設けられている。夫々の配線係止部1603は、左右方向の外方へ向かって延出するように設けられている。
また、演出表示装置1600は、ユニットベースにおける配線係止部1603の設けられている部位において前後に貫通している貫通部1604を、有している(図172を参照)。この貫通部1604により、配線係止部1603とユニットベースの後面との間に配線ECを係止させた時に、貫通部1604内に配線ECが屈曲して配線係止部1603から配線ECにかかる圧力を逃がすことができる。
[5-9.表ユニットの全体構成]
遊技盤5における表ユニット2000について、主に図142及び図143等を参照して詳細に説明する。表ユニット2000は、遊技パネル1100に、前方から取付けられており、前端が遊技パネル1100の前面よりも前方へ突出していると共に、後端の一部が遊技パネル1100の開口部1112内に突出している。
表ユニット2000は、遊技領域5a内に打込まれた遊技球Bを受入可能に常時開口している複数(ここでは四つ)の一般入賞口2001と、遊技領域5a内の所定位置に設けられており遊技球Bの通過を検知するゲート2002と、遊技領域5a内の所定位置に設けられており遊技球Bを受入可能に常時開口している第一下始動口2003と、センター役物2500の上ワープ通路2513に進入してセンター振分ユニット2520により振分けられた遊技球Bが受入れられる第一上始動口2004と、遊技球Bがゲート2002を通過することにより抽選される普通図柄の抽選結果に応じて遊技球Bの受入れが可能となる第二始動口2005と、第一下始動口2003や第一上始動口2004への遊技球Bの受入れにより抽選される第一特別図柄又は第二始動口2005への遊技球Bの受入れにより抽選される第二特別図柄に応じて遊技球Bの受入れが可能となる第一大入賞口2006や第二大入賞口2007と、第二大入賞口2007に受入れられた遊技球BがV振分ユニット2660により何れかに振分けられて受入れられるV入賞口2008及びハズレ口2009と、を備えている。
また、表ユニット2000は、遊技領域5a内に打込まれた遊技球Bを遊技領域5a外へ排出するアウト口2020及びサブアウト口2021を、更に備えている。アウト口2020及びサブアウト口2021は、遊技球Bを受入可能に常時開口している。また、アウト口2020は、遊技領域5aの下流端に設けられている。
また、表ユニット2000は、ゲート2002を通過している遊技球Bを検知するゲートセンサ2501と、第一下始動口2003に受入れられた遊技球Bを検知する第一下始動口センサ2101と、第一上始動口2004に受入れられた遊技球Bを検知する第一上始動口センサ2524と、第二始動口2005に受入れられた遊技球Bを検知する第二始動口センサ2601と、第二大入賞口2007に受入れられた遊技球Bを検知する第二大入賞口センサ2602と、V入賞口2008に受入れられた遊技球Bを検知するV入賞口センサ2603と、ハズレ口2009に受入れられた遊技球Bを検知するハズレ口センサ2604と、遊技領域5a内に作用する不正な磁気を検知する磁気センサ1030と、を備えている。
複数(ここでは四つ)の一般入賞口2001は、遊技領域5a内の下部における左右方向中央に対して左側に三つ、右側に一つ、夫々配置されている。ゲート2002は、遊技領域5a内における正面視右端付近で上下方向中央よりも上方に配置されている。第一下始動口2003は、遊技領域5a内の左右方向中央で二つのアウト口2020の間に配置されている。第一上始動口2004は、第一下始動口2003の右上で枠状のセンター役物2500の枠内に配置されている。第二始動口2005は、遊技領域5a内における右端付近で上下方向中央よりも下方に配置されている。第一大入賞口2006は、遊技領域5a内における第一下始動口2003の右方且つ第一上始動口2004の下方に配置されている。第二大入賞口2007は、第一大入賞口2006の右上で第二始動口2005の下方に配置されている。V入賞口2008及びハズレ口2009は第二大入賞口2007の下方に配置されている。V入賞口2008とハズレ口2009は左右に並んでいる。
アウト口2020は、左アウト口2020aと右アウト口2020bの二つにより構成されており、遊技領域5aの下流端で第一下始動口2003の左右両側の下方に配置されている。サブアウト口2021は、左サブアウト口2021aと右サブアウト口2021bの二つにより構成されており、左サブアウト口2021aが左側の三つの一般入賞口2001よりも左方に配置されていると共に、右サブアウト口2021bが右側の一般入賞口2001の右下に配置されている。
表ユニット2000は、遊技領域5a内の左右方向中央で遊技領域5aの下端の直上に取付けられており第一下始動口2003及びアウト口2020を有している始動口ユニット2100と、始動口ユニット2100の正面視左方で内レール1002に沿うように設けられており三つの一般入賞口2001及び左サブアウト口2021aを有しているサイドユニット2200と、サイドユニット2200の正面視左方のやや上側に設けられているサイド左上ユニット2300と、を備えている。
また、表ユニット2000は、遊技領域5a内の正面視略中央やや上寄りに設けられており、ゲート2002、第一上始動口2004、第二始動口2005、第一大入賞口2006、第二大入賞口2007、V入賞口2008、ハズレ口2009、及び右サブアウト口2021bを有している枠状のセンター役物2500を、更に備えている。
[5-9a.始動口ユニット]
次に、表ユニット2000の始動口ユニット2100について、主に図137乃至図139、及び図141等を参照して説明する。表ユニット2000の始動口ユニット2100は、遊技領域5a内において、左右方向中央の下端部付近でアウト口1008の直上に配置されており、遊技パネル1100に前方から取付けられている。始動口ユニット2100は、遊技球Bが一つのみ受入可能な幅で上方へ向かって常時開口している第一下始動口2003と、遊技球Bを受入可能に常時開口しており受入れた遊技球Bを戻すことなく遊技領域5a外に排出するアウト口2020と、を有している。また、始動口ユニット2100は、第一下始動口2003に受入れられた遊技球Bを検知する第一下始動口センサ2101を、有している(図203を参照)。
アウト口2020は、第一下始動口2003よりも低い位置に設けられている。始動口ユニット2100のアウト口2020は、第一下始動口2003の左方に設けられている左アウト口2020aと、第一下始動口2003の右方に設けられている右アウト口2020bと、を有している。左アウト口2020a及び右アウト口2020bは、第一下始動口2003を間にして左右対称の位置に設けられている。第一下始動口2003は、遊技球Bが一つ通過可能な幅で上方へ向かって開口している。左アウト口2020a及び右アウト口2020bは、夫々が遊技球B二つ分の幅で上方へ向かって開口しており、遊技領域5a内の最も低い位置に設けられている。
始動口ユニット2100は、第一下始動口2003とアウト口2020との高低差が、従来のパチンコ機における第一始動口とアウト口との高低差よりも小さく(低く)設けられている。これにより、遊技者に対して第一下始動口2003が、従来の第一始動口よりも下方に設けられているように錯覚させることができ、相対的に遊技領域5a内を広く見せることができる。
始動口ユニット2100は、第一下始動口2003の下方に設けられており所定の絵柄を表示可能な始動口表示部2110を有している。始動口表示部2110は、一つの7セグメントLEDにより構成されている。この始動口表示部2110は、遊技の進行に応じて所定の絵柄(数字を含む)を表示することができる。始動口ユニット2100は、遊技盤5に組立てた状態で、始動口表示部2110によりアウト口1008を前方から閉鎖しており、遊技者側からアウト口1008を視認不能にしている。これにより、アウト口2020が遊技領域5aの最も下端であることを遊技者に認識させることができる。
始動口ユニット2100は、遊技盤5に組立てた状態で、第一下始動口2003がセンター役物2500のステージ2514における中央放出部2514aの直下に位置しており、中央放出部2514aから放出された遊技球Bを高い確率で受入れることができる。この第一下始動口2003に受入れられた遊技球Bは、第一下始動口センサ2101に検知された上で、遊技パネル1100の後方へ誘導されて、裏ユニット3000の裏球誘導ユニット3100に受け渡されて下方へ排出される。
アウト口2020(左アウト口2020a及び右アウト口2020b)に受入れられた遊技球Bは、遊技パネル1100の後方へ誘導されて、裏ユニット3000の裏球誘導ユニット3100に受け渡された後に、裏球誘導ユニット3100から下方へ排出される。
[5-9b.サイドユニット]
次に、表ユニット2000のサイドユニット2200について、主に図137乃至図139、及び図141等を参照して説明する。表ユニット2000のサイドユニット2200は、遊技領域5a内において、始動口ユニット2100の左方で内レール1002に沿うように延びており、遊技パネル1100に前方から取付けられている。サイドユニット2200は、遊技球Bを常時受入可能に開口している三つの一般入賞口2001と、遊技球Bを常時受入可能に開口している一つのサブアウト口2021(左サブアウト口2021a)と、を備えている。
サイドユニット2200の三つの一般入賞口2001は、内レール1002に沿うように円弧状に列設されており、左方へ向かうほど高い位置に設けられている。各一般入賞口2001は、遊技球B一つ分の大きさ(幅)で開口している。最も左方の一般入賞口2001の左方に、サブアウト口2021(左サブアウト口2021a)が設けられている。左サブアウト口2021aは、遊技球B一つ分の大きさ(幅)で開口している。
また、サイドユニット2200は、最も右方の一般入賞口2001よりも右側に、右方へ向かうに従って低くなるように傾斜している棚部2201を有している。棚部2201は、始動口ユニット2100における左アウト口2020aの右端付近まで、右方へ延出している。つまり、遊技球Bが棚部2201を転動すると、左アウト口2020aに受入れられる。
サイドユニット2200は、遊技盤5に組立てた状態で、三つの一般入賞口2001と左サブアウト口2021aとが、遊技パネル1100の前面よりも前方に突出している。このサイドユニット2200は、一般入賞口2001に受入れられた遊技球Bを、遊技パネル1100の後方に誘導し、裏ユニット3000の裏球誘導ユニット3100に受け渡すことができる。裏ユニット3000の裏球誘導ユニット3100に受渡された遊技球Bは、一般入賞口センサ3001に検知された上で下方へ排出される。
また、サイドユニット2200は、左サブアウト口2021aに受入れられた遊技球Bを、遊技パネル1100の後方に誘導して、裏ユニット3000の裏球誘導ユニット3100に受け渡すことができる。裏ユニット3000の裏球誘導ユニット3100に受渡された遊技球Bは、下方へ排出される。
[5-9c.サイド左上ユニット]
次に、表ユニット2000のサイド左上ユニット2300について、主に図137乃至図139、及び図141等を参照して説明する。表ユニット2000のサイド左上ユニット2300は、遊技領域5a内において、サイドユニット2200の左方で内レール1002に接するように、遊技パネル1100に前方から取付けられている。サイド左上ユニット2300は、右方へ低くなるように傾斜した棚部2301を有している。
サイド左上ユニット2300は、遊技盤5に組立てた状態で、棚部2301が遊技パネル1100の前面よりも前方へ突出している。サイド左上ユニット2300は、センター役物2500の左側を流下してきた遊技球Bを、棚部2301により、センター役物2500の下方となる右方側へ誘導することができる。
[5-9d.センター役物]
次に、表ユニット2000におけるセンター役物2500について、主に図137乃至図139、図141乃至図145、図149乃至図171を参照して詳細に説明する。図149(a)はセンター役物のセンター振分ユニットにおけるクルーンを前から見た斜視図であり、(b)は(a)のクルーンの平面図であり、(c)は(b)におけるソ-ソ線で切断した断面図である。図150(a)は遊技盤のセンター役物におけるセンター振分ユニットの部位を部分的に斜視図で示す説明図であり、(b)は遊技盤のセンター役物におけるセンター振分ユニットの部位を部分的に平面図で示す説明図である。図151(a)は図149とは異なる実施形態のクルーンを示す説明図であり、(b)は更に異なる実施形態のクルーンを示す説明図であり、(c)は更に異なる実施形態の振分ユニットを示す説明図である。
表ユニット2000のセンター役物2500は、遊技領域5a内において、始動口ユニット2100よりも上方で、正面視略中央やや上寄りに配置されており、遊技パネル1100におけるパネル板1110の前面に取付けられている。センター役物2500は、透明な枠状に形成されている。
センター役物2500は、詳細は後述するが、遊技球Bを受入可能に常時開口している一つの一般入賞口2001と、遊技球Bが通過可能なゲート2002と、遊技球Bを受入可能に常時開口している第一上始動口2004と、ゲート2002における遊技球Bの通過により抽選された普通図柄の抽選結果に応じて遊技球Bを受入可能に開閉する第二始動口2005と、第一下始動口2003又は第一上始動口2004への遊技球Bの受入れにより抽選された第一特別図柄や第二始動口2005への遊技球Bの受入れにより抽選された第二特別図柄の抽選結果に応じて遊技球Bを受入可能に開閉する第一大入賞口2006及び第二大入賞口2007と、第二大入賞口2007に受入れられた遊技球Bのみが受入可能となるV入賞口2008と、を備えている。
また、センター役物2500は、第二大入賞口2007に受入れられた後にV入賞口2008に受入れられなかった遊技球Bが受入れられるハズレ口2009と、遊技領域5a内において遊技球Bを受入可能に常時開口しており遊技球Bの受入れにより所定の特典を付与することなく遊技領域5a外へ排出する右サブアウト口2021b(サブアウト口2021)と、を備えている。
センター役物2500は、枠状に形成されている本体ユニット2510と、本体ユニット2510の右下外に取付けられているアタッカユニット2600と、を備えている。本体ユニット2510は、ゲート2002及び第一上始動口2004を有している。アタッカユニット2600は、一つの一般入賞口2001、第二始動口2005、第一大入賞口2006、第二大入賞口2007、V入賞口2008、ハズレ口2009、及び右サブアウト口2021bを有している。
また、センター役物2500は、本体ユニット2510やアタッカユニット2600に取付けられる複数の結束台座2550を、有している。結束台座2550は、詳細は後述するが、結束台座2550は、環状のバンド保持部2552を有しており、バンド保持部2552を通した結束バンドCTにより複数の配線ECを束ねることによって、複数の配線ECを束ねた状態でセンター役物2500に支持(保持)させることができる。
[5-9d-1.本体ユニット]
センター役物2500の本体ユニット2510について詳細に説明する。本体ユニット2510は、ゲート2002及び第一上始動口2004を有している。本体ユニット2510は、遊技パネル1100(パネル板1110)の前面に取付けられる透明枠状のセンターベース2511と、センターベース2511の外側から枠の内側へ遊技球Bを夫々誘導可能な下ワープ通路2512及び上ワープ通路2513と、センターベース2511の枠内における下辺部に設けらており下ワープ通路2512を流通した遊技球Bを左右方向へ転動させた後に遊技領域5a内へ放出させるステージ2514と、センターベース2511の枠内でステージ2514の上方に設けられており上ワープ通路2513を流通した遊技球Bを第一上始動口2004又は振分球排出口2526(図示は省略)の何れかに振分けるセンター振分ユニット2520と、を備えている。
センターベース2511は、前後方向に延びている枠状の周壁部2511aと、周壁部2511aの外周から突出しており遊技パネル1100のパネル板1110の前面に当接する平板状のフランジ部2511bと、周壁部2511aの内周から突出している平板状のサポート部2511cと、を有している。周壁部2511aは、遊技盤5に組立てた状態で、その後端が遊技パネル1100のパネル板1110の後面と一致する位置まで後方に延出している。また、周壁部2511aは、遊技盤5に組立てた状態で、枠状(環状)の下辺部を除いた前端が、遊技パネル1100のパネル板1110の前面よりも前方に突出している。つまり、センターベース2511は、枠状の下辺部の部位では、周壁部2511aの前端からフランジ部2511bが外方へ延出している。これにより、遊技盤5に組立てた状態で、周壁部2511aによってセンター役物2500の外側から枠内の内側への遊技球Bの侵入を防止することができる。
フランジ部2511bとサポート部2511cの厚さは、パネル板1110の厚さよりも薄く(パネル板1110の厚さの1/4~1/5の厚さ)形成されている。フランジ部2511bとサポート部2511cは、前後方向の同じ位置で周壁部2511aから突出している。従って、サポート部2511c(フランジ部2511b)の後面から周壁部2511aの後端までの距離が、パネル板1110の厚さと同じである。
サポート部2511cは、周壁部2511aの内周において、部分的に複数設けられている。また、サポート部2511cは、周壁部2511aにおけるフランジ部2511bの突出していない部位にも設けられており、周壁部2511aを補強している。また、サポート部2511cは、周壁部2511aから突出した端辺が、周壁部2511aの正面形状に倣った形状、若しくは、直線状に形成されており、サポート部2511cが目立たないようにしている。このサポート部2511cは、周壁部2511aからの突出量を、サポート部2511cの厚さ~パネル板1110の厚さ(1mm~10mm)、の範囲内としており、補強としての効果を発揮させつつ遊技者から目立ち難いようにしている。
下ワープ通路2512は、周壁部2511aにおける正面視左側で遊技パネル1100(パネル板1110)の前面(フランジ部2511b)よりも前側の部位において、遊技領域5a内の遊技球Bが進入可能に開口している。下ワープ通路2512は、進入した遊技球Bを、ステージ2514へ誘導することができる。
上ワープ通路2513は、周壁部2511aにおけるフランジ部2511bよりも前側で下ワープ通路2512よりも上方の部位において、遊技領域5a内の遊技球Bが進入可能に開口している。上ワープ通路2513は、進入した遊技球Bをセンター振分ユニット2520へ誘導することができる。
ステージ2514は、左右方向の中央側が窪んだ湾曲状で、始動口ユニット2100の第一下始動口2003の直上と対応した位置、つまり、センター役物2500を遊技パネル1100のパネル板1110に取付けた状態で左右方向の略中央の位置が、その左右両側よりも若干高くなるような波状(W字状)に形成されている。このステージ2514は、左右方向中央の左右両側よりも若干高くなっている部位(中央放出部2514a)と、その左右両側の最も低くなっている部位(サイド放出部2514b)とが、前方へ向かって低くなるように傾斜しており、それらの部位から遊技球Bを遊技領域5a内へ放出させることができる。
ステージ2514は、遊技盤5に組立てた状態で、その左右方向中央の高くなっている部位(中央放出部2514a)が、始動口ユニット2100の第一下始動口2003の直上に位置している。これにより、ステージ2514の中央の中央放出部2514aから遊技球Bが放出されると、極めて高い確率で第一下始動口2003に受入れられる。
センター振分ユニット2520は、上ワープ通路2513により誘導された遊技球Bを旋回させた後に下方へ放出させる皿状のクルーン2530と、クルーン2530から放出された遊技球Bを右方へ誘導する第一誘導路2521と、第一誘導路2521の右方において下方へ凹んでいる振分球排出口2526と、振分球排出口2526の右方において遊技球Bを右方へ誘導し右端(下流端)に第一上始動口2004が開口している第二誘導路2522と、振分球排出口2526の上方において前後方向へ進退可能に設けられており前進することで第一誘導路2521から第二誘導路2522へ遊技球Bを誘導可能な平板状のセンター振分片2523と、を有している。
センター振分ユニット2520は、上ワープ通路2513に進入した遊技球Bを、第一上始動口2004又は振分球排出口2526の何れかに振分けることができるものである。
また、本体ユニット2510は、図141に示すように、枠状の周壁部2511aの右外側に設けられており、遊技球Bが流通可能な複数(ここでは二つ)の通路からなる右上案内通路群2541と、右上案内通路群2541の下方に設けられており遊技球Bが流通可能な複数の通路(ここでは二つ)からなる右下案内通路群2542と、を有している。右上案内通路群2541と右下案内通路群2542との間には、遊技パネル1100(パネル板1110)が露出している部位を有しており、当該部位に、複数の障害釘(図示は省略)が植設されている。
右上案内通路群2541は、センター役物2500の右上隅で周壁部2511aの外側に設けられており、周壁部2511aから離れている右上第一案内通路2541aと、右上第一案内通路2541aの右側に設けられている右上第二案内通路2541bと、から構成されている。右上第二案内通路2541bは、周壁部2511aの一部により左側壁が形成されている。右上第一案内通路2541aの入口と右上第二案内通路2541bの入口は、左右に離隔している。また、右上第一案内通路2541aの出口と右上第二案内通路2541bの出口は、同じ高さで左右に隣接している。右上第一案内通路2541a及び右上第二案内通路2541bは、遊技球Bの直径よりも若干広い幅で下方へ延出している。この右上案内通路群2541では、右上第一案内通路2541aよりも右上第二案内通路2541bの方が長く形成されている。
右下案内通路群2542は、右上案内通路群2541の下方に設けられており、周壁部2511aから離れている右下第一案内通路2542aと、右下第一案内通路2542aの左側に設けられている右下第二案内通路2542bと、から構成されている。右下第二案内通路2542bは、周壁部2511aの一部により左側壁が形成されている。右下第一案内通路2542aの入口と右下第二案内通路2542bの入口は、左右に隣接して設けられている。
右下第一案内通路2542aの入口は、左右方向の幅が遊技球Bの直径の2倍以上の大きさに形成されており、左側壁に接するようにゲート2002が設けられている。つまり、右下第一案内通路2542aは、左側のゲート2002を通る入口と、右側のゲート2002を通らない入口の、二つの入口を有しており、右下第一案内通路2542aの一つの入口であるゲート2002は、右上第一案内通路2541aの出口と右上第二案内通路2541bの出口との間の直下に設けられている。右下第一案内通路2542aは、ゲート2002の下方において、左右方向の幅が狭くなり、遊技球Bの直径よりも若干大きい幅となって下方へ延出している。
右下第二案内通路2542bの入口は、ゲート2002の左方に隣接して設けられており、左右方向が遊技球Bの直径よりも若干大きい幅に形成されている。右下第二案内通路2542bは、略一定の幅で下方へ延出している。右下第一案内通路2542aの出口と右下第二案内通路2542bの出口は、同じ高さで左右に隣接して設けられている。
センター役物2500を遊技盤5に組立てた状態で、右上案内通路群2541は、遊技領域5aの上端付近から、遊技領域5aの全高に対して下から約4/5の高さまで下方へ延出している。右下案内通路群2542は、遊技領域5aの全高に対して下から2/3よりもやや高い位置から、遊技領域5aの全高の1/2よりも若干低い位置まで下方へ延出している。右上案内通路群2541及び右下案内通路群2542は、右端側が右レール1005に沿うように形成されている。
右上案内通路群2541の右上第一案内通路2541aは、その入口の右端が前構成部材1000の衝止部1006の下端の直下に位置しており、衝止部1006に当接した遊技球Bの殆どが右上第一案内通路2541aへ進入するように形成されている。右上第一案内通路2541aを流通した遊技球Bは、右上第二案内通路2541bを流通した遊技球Bより、右下案内通路群2542の右下第一案内通路2542aに進入する可能性が高い。
右下案内通路群2542は、出口が右レール1005よりも左方へオフセットしている。右下案内通路群2542の右下第一案内通路2542aを流通した遊技球Bは、アタッカユニット2600のアタッカ上棚部2612上へ流下する可能性が高い。また、右下案内通路群2542の右下第二案内通路2542bを流通した遊技球Bは、アタッカユニット2600のアタッカ上棚部2612の右方に設けられている中央口2605及び右口2606へ放出される可能性が高い。
本体ユニット2510は、詳細は後述するが、センターベース2511の後側に取付けられている一つの結束台座2550を、有している(図166乃至図170等を参照)。結束台座2550は、環状のバンド保持部2552を有しており、バンド保持部2552を通した結束バンドCTにより複数の配線ECを束ねることによって、複数の配線ECを束ねた状態でセンターベース2511に支持させることができる。
[5-9d-1a.センター振分ユニット]
センター役物2500の本体ユニット2510におけるセンター振分ユニット2520について、主に図149及び図150等を参照して更に詳細に説明する。センター振分ユニット2520は、上ワープ通路2513により誘導された遊技球Bを旋回させた後に下方へ放出させる皿状のクルーン2530と、クルーン2530から放出された遊技球Bを右方へ誘導する第一誘導路2521と、第一誘導路2521の右方において下方へ凹んでいる振分球排出口2526と、振分球排出口2526の右方において遊技球Bを右方へ誘導し右端(下流端)に第一上始動口2004が開口している第二誘導路2522と、振分球排出口2526の上方において前後方向へ進退可能に設けられており前進することで第一誘導路2521から第二誘導路2522へ遊技球Bを誘導可能な平板状のセンター振分片2523と、を有している。
センター振分ユニット2520の振分球排出口2526及びセンター振分片2523は、ステージ2514の直上(左右方向の略中央)に位置しており、左右の長さが60mm~70mm(ここでは、65mm)に形成されている。センター振分ユニット2520のセンター振分片2523は、センター振分駆動モータ2525(図203を参照)により所定のパターンで進退している。センター振分片2523は、前端から後方へ所定の幅で、下面が前方へ向かうに従って上方へ移動するように傾斜している。つまり、前端が細くなるようにテーパになっている。これにより、センター振分片2523が前進した時に、センター振分片2523の前端により遊技球Bを噛み難くしており、噛んだとしても摩擦を小さくしているため噛み込みを可及的に少なくしている。
また、センター振分ユニット2520は、図150(b)に示すように、上ワープ通路2513に進入した遊技球Bを検知する振分入球センサ2527と、センター振分片2523により右方へ誘導されて第二誘導路2522を通って第一上始動口2004に受入れられた遊技球Bを検知する第一上始動口センサ2524と、センター振分片2523により第二誘導路2522へ誘導させることができずに振分球排出口2526に受入れられた遊技球Bを検知する振分球排出センサ2528と、を有している。振分入球センサ2527及び振分球排出センサ2528は、周辺制御基板1510に接続されている(図203を参照)。
このセンター振分ユニット2520は、上ワープ通路2513を流通し振分入球センサ2527により検知されてクルーン2530から放出された遊技球Bを、所定の確率(例えば、1/2)で第二誘導路2522側へ振分けることができ、第二誘導路2522に振分けられた遊技球Bは、第一上始動口2004に受入れられる。第一上始動口2004に受入れられた遊技球Bは、第一上始動口センサ2524(図150(b)及び図203を参照)により検知された上で、裏ユニット3000の裏球誘導ユニット3100に受け渡され、裏球誘導ユニット3100を介して下方へ排出される。これにより、遊技領域5a内から上ワープ通路2513へ進入した遊技球Bが、一定のリズムで進退するセンター振分片2523により第二誘導路2522(第一上始動口2004)側へ振分けられるか否かによって遊技者をハラハラ・ドキドキさせることができる。この際に、センター振分片2523よりも上流に設けられているクルーン2530において、遊技球Bがある程度旋回してから第一誘導路2521へ放出されるため、前後に進退していることが見えるセンター振分片2523が、前方へ突出して遊技球Bを第一上始動口2004へ誘導できる(振分ける)ことが可能なタイミングで、クルーン2530から遊技球Bが放出されるか否かによっても遊技者をハラハラ・ドキドキさせることができ、遊技者を多段階で楽しませることができる。
一方、センター振分ユニット2520において、振分球排出口2526へ落下した遊技球Bは、振分球排出センサ2528により検知された上で、裏ユニット3000の裏球誘導ユニット3100に受け渡され、裏球誘導ユニット3100を介して下方へ排出される。
センター振分ユニット2520のクルーン2530は、透明に形成されている。このクルーン2530は、上ワープ通路2513を流通した遊技球Bが供給され中央が低くなるように窪んでいる皿状の転動面部2531と、転動面部2531の中央において遊技球Bが一つのみ通過可能な大きさで貫通している通過口2532と、転動面部2531の外周縁から上方へ延出している周壁部2533と、を有している。
クルーン2530の転動面部2531は、中央から外方へ向かって高くなるように延出している中央面部2531aと、中央面部2531aの外周縁から外方へ向かって高くなるように延出していると共に、中央面部2531aよりも水平からの角度が大きい周縁面部2531bと、から構成されている。本実施形態では、転動面部2531の中央面部2531aは、水平に対して4度の角度で傾斜している。一方、周縁面部2531bは、水平に対して20度の角度で傾斜している。
転動面部2531は、中央面部2531aと周縁面部2531bとの境界が、中央面部2531a及び周縁面部2531bの両方に遊技球Bが接している時に、当該遊技球Bと周壁部2533との間に所定量の隙間が生じるように形成されている(図149(c)を参照)。換言すると、中央面部2531aと周縁面部2531bとの境界が、周壁部2533の内周面から中心へ向かって遊技球Bの半径よりも長い距離の位置となるように設けられている。なお、中央面部2531aと周縁面部2531bとの境界から周壁部2533の内周面までの距離(水平方向の距離)は、遊技球Bの直径の3/5~5/5の範囲内とすることが望ましい。
クルーン2530の通過口2532は、図149に示すように、内周の形状が正方形、つまり、非円形状に形成されている。この通過口2532は、遊技球Bの直径よりも若干大きい内接円の正方形に貫通している。通過口2532は、その対角線が前後方向へ延出するように設けられている。また、通過口2532は、下方へ向かうほど小さくなるように形成されており、遊技球Bを真下に放出し易くしている。
周壁部2533は、遊技球Bの直径よりも高く上方へ延出している。これにより、転動面部2531に供給された遊技球Bが、転動面部2531から外方へ飛び出してしまうことを防止している。
本実施形態のクルーン2530は、上ワープ通路2513を流通した遊技球Bが、転動面部2531の後部の外周縁付近に左方から右方へ向かって供給される。クルーン2530に供給された遊技球Bは、その勢いにより、転動面部2531の周縁面部2531b上において周壁部2533の内周面に接触しながら時計回りの方向へ旋回することとなり、その転動速度の減衰に伴って、遊技球Bに作用する遠心力が低下してくるため、周縁面部2531bを下るようにその旋回半径が徐々に小さくなると共に、周壁部2533の内周面から中心方向へ遠ざかることとなる。
そして、旋回している遊技球Bが周縁面部2531bから中央面部2531aに到達すると、中央面部2531aの傾斜角度が周縁面部2531bの傾斜角度よりも十分に緩い(小さい)ため、遊技球Bの転動速度により作用する遠心力の関係で、中央面部2531aと周縁面部2531bとの両方に接した状態で遊技球Bが暫く旋回することとなる。その後、遊技球Bの転動速度が更に減衰してくると、遊技球Bに作用する遠心力が更に低下してくるため、中央面部2531aを下るようにその旋回半径が徐々に小さくなり、中央面部2531aの中央に設けられている通過口2532に進入して、下方の第一誘導路2521へ落下することとなる。
更に詳述すると、クルーン2530に供給された遊技球Bは、周縁面部2531bの傾斜角度が大きく急であることから、周壁部2533の内周面に接した状態で何回も旋回することはなく、多くは周壁部2533の内周面に接することなく中央面部2531aと周縁面部2531bの両方に接した状態で旋回する。この際に、クルーン2530(周壁部2533)を透明にしているため、遊技球Bが恰も周壁部2533に接しながら旋回しているように見せることができ、従来のパチンコ機のクルーンに見慣れた遊技者に対して違和感を与えることはない。
ところで、従来のパチンコ機におけるクルーンでは、遊技球Bが周壁部に接しながら旋回するため、パチンコ機を叩いて前後方向へ力を作用させると、周壁部を介して遊技球Bの転動方向を旋回方向から中央の通過口の方向へ変更させることが可能であり、所望のタイミング、具体的には、センター振分片2523が前後に進退していることが遊技者に見えていることから、センター振分片2523が前方へ突出して遊技球Bを第一上始動口2004へ振分けることができるタイミングで、遊技球Bを通過口に侵入させる不正行為が行われる問題がある。これに対して、本実施形態のクルーン2530によれば、転動面部2531の周縁面部2531bの傾斜により遊技球Bを周壁部2533から離れた位置で旋回させることができるため、前後に進退していることが見えるセンター振分片2523が、前方へ突出して遊技球Bを第一上始動口2004へ振分けることが可能なタイミングで、パチンコ機1を叩いたり揺すったりして異常振動や衝撃等を作用させても、周壁部2533を介して当該異常振動や衝撃等が遊技球Bに伝達されることはなく、遊技球Bの転動方向が通過口2532の方向へ変更されることを防止することができる。
また、パチンコ機1を叩いたり揺すったりした異常振動や衝撃等は、転動面部2531にも作用することとなるが、遊技球Bにおける転動面部2531(周縁面部2531b)との接点が、遊技球Bの重心よりも十分に下方に位置していることから、当該異常振動や衝撃等により作用する力により、周縁面部2531bが遊技球Bの下方に潜り込むように相対移動することとなり、周縁面部2531bを介しても遊技球Bの転動方向が変更されることはない。
このようなことから、パチンコ機1を叩いたり揺すったりした異常振動や衝撃等が、周縁面部2531bを介して転動面部2531上を転動している遊技球Bに作用してその転動方向が変更させられてしまうことを回避させることができるため、前後に進退していることが見えるセンター振分片2523が、前方へ突出して遊技球Bを第一上始動口2004へ振分けることが可能なタイミングで、パチンコ機1を叩いたり揺すったりして異常振動や衝撃等を作用させても、当該異常振動や衝撃等により遊技球Bの転動方向が通過口2532の方向へ向けられて、通過口2532へ不正に侵入させられてしまう不正行為を防止することができ、本パチンコ機1を設置している遊技ホール側の負担を軽減させることができる。
また、本実施形態のクルーン2530は、転動面部2531の中央(中心)に設けられている通過口2532の内周形状を、非円形状である正方形にしているため、以下のような優れた作用効果を奏することができる。詳述すると、従来のパチンコ機のように、クルーンにおける通過口の内周形状を円形状にすると、通過口に対する遊技球Bの転動方向と転動速度とによっては、遊技球Bが通過口の縁に沿ってクルクルと必要以上に何回も旋回することがある。そして、遊技球Bが通過口の縁でクルクルと旋回している状態で、パチンコ機を叩いたり揺すったりして異常振動や衝撃等を加えることで、通過口への遊技球Bの侵入を遅らせたり早めたりすることが可能となる。このようなことから、前後に進退していることが見えるセンター振分片2523により遊技球Bが第二誘導路2522(第一上始動口2004)へ誘導されるタイミングで、パチンコ機1を叩いたり揺すったりして異常振動や衝撃等を加えることで、遊技球Bを通過口に侵入させて、不正行為が達成されてしまう恐れがある。なお、パチンコ機1を遊技ホールの島設備に設置している状態では、島設備からパチンコ機1の前面が露出している状態となっているため、パチンコ機1の前方の遊技者側からは、パチンコ機1に対して左右方向や上下方向よりも後方(前後方向)へ力を作用させ易くなっている。従って、遊技機を叩いたり揺すったりする不正な異常振動や衝撃等は、主に前後方向に作用している。
上記のような問題に対して、本実施形態では、クルーン2530の通過口2532を、その内周形状を非円形状である正方形としていると共に、対角線の延びている方向が前後方向を向くように設けているため、転動面部2531上において旋回半径を徐々に小さくさせながら旋回している遊技球Bが、まず初めに通過口2532の四つの角の何れかに接触することとなり、角への接触により遊技球Bの転動速度を大きく減衰させることができ、遊技球Bを速やかに通過口2532へ進入させることができる。また、通過口2532の内周形状を正方形としているため、遊技球Bが通過口2532の一辺に沿って転動しても、当該辺の端部において延出方向が90度異なる次の辺に当接するため、遊技球Bに転動方向とは反対方向へ反力が作用し、遊技球Bが通過口2532の縁でクルクルと旋回することはない。このようなことから、前後に進退していることが見えるセンター振分片2523が、前方へ突出して遊技球Bを第一上始動口2004へ振分けることが可能なタイミングで、パチンコ機1を叩いたり揺すったりして異常振動や衝撃等を作用させて通過口2532へ不正に侵入させようとしても、遊技球Bが通過口2532に接すると、直ちに通過口2532に進入してしまうため、不正行為を行うタイミングを取り辛くすることができ、不正行為が行われることを防止することができる。
また、通過口2532の対角線を前後方向へ向けていることから、通過口2532の周縁を構成している各辺を、左右方向に対して交差する方向(斜め方向)へ延出するようにしているため、通過口の縁(辺)が左右方向へ延出している場合と比較して、パチンコ機1を叩いたり揺すったりした前後方向の異常振動や衝撃等による遊技球Bと通過口2532の縁(辺)との間の相対的な移動距離を短くすることができ、異常振動や衝撃等による影響を低減させることができる。従って、遊技球Bが通過口2532に進入しようとする際に、パチンコ機1を叩いたり揺すったりして異常振動や衝撃等を作用させることで、遊技球Bが通過口2532に進入するタイミングを遅らせたり早めたりして調整しようとしても、遊技球Bに与える当該異常振動や衝撃等による影響を低減させることができ、不正行為の達成を阻止することができる。
また、クルーン2530において正方形の通過口2532の対角線の延出方向を前後方向へ向けているため、パチンコ機1の前方に着座している遊技者から見た時に、通過口2532の形状をより判り易く見せることができる。従って、これまでのパチンコ機1では見たこともない非円形状である正方形(ここでは、菱形に見える)の通過口2532を有したクルーン2530(転動面部2531)を遊技者に見せることができるため、遊技者に強いインパクトを与えることができ、遊技者に対する訴求力の高いパチンコ機1を提供することができると共に、遊技する遊技機として本パチンコ機1を選択させ易くすることができ、本パチンコ機1での遊技を楽しませて興趣の低下を抑制させることができる。
なお、上記の実施形態では、転動面部2531の周縁面部2531bとして、断面において直線状に傾斜しているものを示したが、これに限定するものではなく、遊技球Bの半径よりも大きい半径の円弧状に傾斜しているものとしても良いし、折れ線状に傾斜しているものとしても良い。これによっても、上記と同様の作用効果を奏することができる。
また、上記の実施形態では、転動面部2531において遊技球Bが周壁部2533に接触し難い状態で転動させるようにするために中央面部2531aとは異なる傾斜角度の周縁面部2531bを設けたものを示したが、これに限定するものではなく、転動面部2531から遊技球Bが乗越え可能な高さで突出している突条部を設けるようにしても良いし、転動面部2531において外周側が高くなるように段状に形成されている段部を設けるようにしても良いし、転動面部2531において外周側が高くなるように凹んでいる溝部を設けるようにしても良い。これによっても、上記と同様の作用効果を奏することができる。
更に、上記の実施形態では、クルーン2530の非円形状の通過口2532として内周形状が正方形状のものを示したが、これに限定するものではなく、図151(a)に示すように、通過口2532の内周形状を星形状としても良い。これによっても、上記と同様の作用効果を奏することができる他に、遊技者に対して、これまでのパチンコ機では見たこともないような通過口2532が星形のクルーン2530を有した本パチンコ機1を見せることができ、遊技者に強いインパクトを与えることができと共に、クルーン2530を流通する遊技球Bに対する期待感を高めさせることができ、遊技者の遊技に対する興趣の低下を抑制させることができる。また、通過口2532の内周形状としては、「三角形状」、「四角形状」、「五角形状」、「六角形状」、「多角形状」、「楕円形状」、「ダイヤ形状」、「ハート形状」、「クローバ形状」、「スペード形状」、「不定形状」、等の非円形状としても良い。
また、上記の実施形態では、クルーン2530の転動面部2531に通過口2532を一つのみ設けたものを示したが、これに限定するものではなく、図151(b)に示すように、転動面部2531に複数(ここでは四つ)の通過口2532を設けるようにしても良い。複数の通過口2532を設ける場合、遊技球Bが進入する通過口2532によって異なる特典を遊技者に付与するようにしても良い。この図151(b)の実施形態では、四つの通過口2532の内周形状を、ダイヤ形状、ハート形状、クローバ形状、スペード形状、のように互いに異ならせている。これによっても、上記と同様の作用効果を奏することができる他に、所望の形状の通過口2532に遊技球Bが進入するか否かによって、遊技者をハラハラ・ドキドキさせることができ、遊技者を楽しませて興趣の低下を抑制させることができる。
また、上記の実施形態では、センター振分ユニット2520における皿状のクルーン2530に非円形状の通過口2532を設けたものを示したが、これに限定するものではなく、図151(c)に示すような振分ユニット2800における平板状の転動面部に非円形状の入賞口及びハズレ口を設けたものとしても良い。詳述すると、振分ユニット2800は、前方へ低くなるように傾斜しており前端付近において一つの入賞口2801の左右両側にハズレ口2802が設けられている平板面状の転動面部2803と、転動面部2803の前端から前方へ放出された遊技球Bを左右方向何れかの外側へ誘導する誘導面部2804と、誘導面部2804及び転動面部2803の左右両外側に設けられており後端が転動面部2803の後端と一致していると共に前端が誘導面部2804の下流端よりも下方に位置するように傾斜しているサイド面部2805と、転動面部2803の後端付近に設けられている中央回転体2806と、サイド面部2805の前端付近に夫々設けられている横回転体2807と、を有している。
また、振分ユニット2800は、転動面部2803の左右両辺から上方へ低く突出している堰部2808と、転動面部2803、誘導面部2804、及び二つのサイド面部2805で構成されている領域の周縁から遊技球Bの直径よりも高く上方へ延出している周壁部2809と、を有している。堰部2808は、転動面部2803の左右両側からの遊技球Bの出入りを抑制している。また、周壁部2809は、振分ユニット2800からの遊技球Bの脱落を防止している。
周壁部2809は、平面視の外形形状が、後端側が半円弧状で、前後方向の長さが半円弧の直径と略同じ長さの砲弾状に形成されている。周壁部2809の前後方向の長さは、中央回転体2806の直径の2.5倍である。換言すると、中央回転体2806の直径は、周壁部2809の前後方向の長さの0.4倍である。また、中央回転体2806の直径は遊技球Bの直径(例えば、11mm)の約4倍強であり、周壁部2809の前後方向の長さは遊技球Bの直径の約10.5倍である。また、転動面部2803は、左右方向の長さ(幅)が遊技球Bの直径の約5倍強であり、前後方向の長さ(奥行き)が遊技球Bの直径の5倍~7倍である。
転動面部2803は、前後方向の長さが中央回転体2806の直径よりも若干長く、左右方向の長さが前後方向の長さよりも長い略四角形に形成されている。また、転動面部2803は、後端側が、中央回転体2806の中心よりも前方の部位まで延出しており、左右両辺が中央回転体2806へ向かって斜めに屈曲している。転動面部2803は、前後方向が傾斜しているのみで、左右方向は水平である。この転動面部2803の前端付近には、左右方向中央の入賞口2801を間にして、左右両側にハズレ口2802が開口している。入賞口2801とハズレ口2802は、同じ大きさで内周形状が正方形の角孔であり、対角線が延びている方向を前後方向へ向けられている。
中央回転体2806は、円盤状で上方へ突出している複数の突起が設けられている。この中央回転体2806は、平面視反時計周りの方向へ一定の速度で常時回転している。
横回転体2807は、中央回転体2806よりも速い速度で常時回転している。横回転体2807は、一つの突片が軸方向に対して直角方向へ突出しており、当該突片により遊技球Bをサイド面部2805の後端側へ打込むことができる。左側の横回転体2807は、平面視において反時計回りの方向へ回転させられており、右側の横回転体2807は、平面視において時計回りの方向へ回転させられている。
本実施形態の振分ユニット2800では、中央回転体2806が16.7rpmの速度で、横回転体2807が中央回転体2806よりもはるかに高速の625rpmの速度で、夫々回転している。このように、横回転体2807の回転速度が速いため、横回転体2807に検知片を設けて回転の有無を検知させるようにしても、検知片を確実にセンサが検知することができない恐れがある。詳述すると、検知片を検知するセンサは、一定の周期毎に作動して検知片を検知させるようにしているため、例えば、検知片と回転周期とセンサの検知周期とを同じにすると、検知片を全く検知することができない場合があるため、センサの検知周期を、検知片の回転周期よりも十分に短くする必要がある。そして、検知片の回転が速く、回転周期が更に短くなると、センサの検知周期も更に短くする必要があるが、センサの検知周期を短くすると、センサと制御部との間で頻繁に信号をやりとりしなければならず、制御部での負荷が高くなって、過負荷による暴走や誤作動のリスクが高くなる。
これに対して、本実施形態では、横回転体2807の回転軸からの回転が減速(例えば、250rpmに減速)して伝達される検知用減速ギア(図示は省略)を有しており、当該検知用減速ギアに検知片を設けてセンサにより回転を検知させている。これにより、横回転体2807の回転を検知するための検知片の回転速度が遅くなるため、センサにより確実に回転を検知することができ、横回転体2807の回転の有無を判断することができる。また、検知片の回転速度を遅くしているため、センサにおける検知周期を無用に短くする必要が無く、適度な検知周期とすることができ、主制御基板1310にかかる負荷の増加を抑制させることができる。
この振分ユニット2800は、例えば、所定の可変入賞口に受入れられた遊技球Bが、誘導面部2804の右端付近に供給される。誘導面部2804の右端付近に供給された遊技球Bは、右方のサイド面部2805の前端付近へ転動した後に、サイド面部2805の前端付近において回転している横回転体2807により後方へ弾かれる。そして、後方へ弾かれた遊技球Bは、サイド面部2805の後端側から中央回転体2806を通って転動面部2803に進入し、転動面部2803の傾斜により前方へ転動することとなる。そして、転動面部2803の前端付近に設けられている入賞口2801及びハズレ口2802の何れかに受入れられるか、それらの横を通って誘導面部2804へ進入する。転動面部2803から誘導面部2804へ進入した遊技球Bは、その進入した部位に応じて、左右両側のサイド面部2805の何れかへ転動することとなる。なお、誘導面部2804から左側のサイド面部2805へ転動した遊技球Bは、右記のサイド面部2805での動きと同様に、回転している横回転体2807に弾かれて、サイド面部2805の後端側から中央回転体2806を通って転動面部2803に進入することとなる。
このように、振分ユニット2800では、転動面部2803に供給された遊技球Bの基本的な流れが、左右何れかのサイド面部2805から、中央回転体2806を通って転動面部2803を転動した後に、誘導面部2804により左右何れかのサイド面部2805へ送られることを、当該遊技球Bが入賞口2801又はハズレ口2802の何れかに受入れられるまで繰返すものである。
ところで、転動面部2803に設けられている通過口としての入賞口2801やハズレ口2802の内形状が円形状の場合、通過口等に対する遊技球Bの転動方向と転動速度とによっては、遊技球Bが通過口に蹴られて(ゴルフ用語におけるリップアウト)通過口から遠ざかる方向へ転動してしまうことがある。そして、通過口(入賞口2801)に蹴られた遊技球Bが別の通過口(ハズレ口2802)に進入してしまうことで、入賞口2801に遊技球Bが入ったと思ったら、入賞口2801に蹴られて隣のハズレ口2802に入ってしまい、遊技者をガッカリさせて興趣を低下させてしまう恐れがある。また、このような現象によって、転動面部2803(振分ユニット2800)における入賞口2801への遊技球Bの受入確率(入賞確率)のバラツキが大きくなり、入賞口2801への受入確率が不安定になることで、遊技者に対して不信感を与えてしまったり、同じ性能のパチンコ機を提供することが困難となってしまったり、する恐れがある。
本実施形態では、入賞口2801やハズレ口2802の内周形状を非円形状である正方形にしているため、入賞口2801やハズレ口2802の縁に遊技球Bが接触すると、速やかに遊技球Bが接触した入賞口2801やハズレ口2802へ受入れられることとなり、遊技球Bが入賞口2801やハズレ口2802に蹴られて別のハズレ口2802や入賞口2801に受入れられてしまうことはない。従って、遊技球Bが蹴られて隣接している入賞口2801やハズレ口2802に受入れられてしまうことを防止することができるため、ハズレ口2802へ遊技球Bが無用に進入して、遊技者をガッカリさせてしまうことを低減させることができ、遊技者の遊技に対する興趣の低下を抑制させることができる。また、予定外の入賞口2801への遊技球Bの受入れを防止して、入賞口2801への遊技球Bの受入確率のバラツキを低減させることができるため、遊技者に不信感を与えてしまうことを回避させることができると共に、入賞口2801への受入確率が同じ性能のパチンコ機1を確実に提供することができる。
また、入賞口2801やハズレ口2802の内周形状を非円形状である正方形にしていると共に、その対角線が前後方向へ延びるように設けていることから、入賞口2801やハズレ口2802の周縁を構成している各辺を、左右方向に対して交差する方向(斜め方向)へ延出するようにしているため、入賞口2801やハズレ口2802の縁(辺)が左右方向へ延出している場合と比較して、パチンコ機1を叩いたり揺すったりした前後方向の異常振動や衝撃等による遊技球Bと入賞口2801やハズレ口2802の縁(辺)との間の相対的な移動距離を短くすることができ、異常振動や衝撃等による影響を低減させることができる。従って、遊技球Bが入賞口2801に進入する際に、パチンコ機1を叩いたり揺すったりして異常振動や衝撃等を作用させても、当該異常振動や衝撃等による影響を低減させることができ、遊技球Bを入賞口2801へ不正に入賞させる不正行為の達成を阻止することができる。
更に、転動面部2803の左右両辺に沿って設けられている堰部2808を、遊技球Bの半径よりも短く上方へ突出させているため、転動面部2803上において遊技球Bが堰部2808に接している時に、パチンコ機1を叩いたり揺すったりして左右方向へ異常振動や衝撃等を作用させても、遊技球Bにおける堰部2808との接点が、遊技球Bの重心よりも十分に下方に位置していることから、当該異常振動や衝撃等により作用する力により、堰部2808が遊技球Bの下方に潜り込むように相対移動することとなり、堰部2808を介して遊技球Bの転動方向が前方向から左右方向へ変更されることはない。従って、パチンコ機1を叩いたり揺すったりした異常振動や衝撃等が、堰部2808を介して転動面部2803上を転動している遊技球Bに作用してその転動方向が変更させられてしまうことを回避させることができるため、当該異常振動や衝撃等により遊技球Bの転動方向が入賞口2801の方向へ向けられて、入賞口2801へ不正に受入れられてしまう不正行為を防止することができ、本パチンコ機1を設置している遊技ホール側の負担を軽減させることができる。
また、入賞口2801やハズレ口2802の正方形の対角線の延出方向を前後方向へ向けているため、パチンコ機1の前方に着座している遊技者から見た時に、入賞口2801やハズレ口2802の形状をより判り易く見せることができる。従って、これまでのパチンコ機1では見たこともない非円形状である正方形(ここでは、菱形に見える)の入賞口2801やハズレ口2802が設けられている転動面部2803を有した振分ユニット2800を遊技者に見せることができるため、遊技者に強いインパクトを与えることができ、遊技者に対する訴求力の高いパチンコ機1を提供することができると共に、遊技する遊技機として本パチンコ機1を選択させ易くすることができ、本パチンコ機1での遊技を楽しませて興趣の低下を抑制させることができる。
なお、上記の実施形態では、非円形状の入賞口2801及びハズレ口2802を同じ形状としたものを示したが、これに限定するものではなく、入賞口2801とハズレ口2802との内周形状を互いに異なる形状としても良く、入賞口2801をより目立たせることができる。
[5-9d-2.アタッカユニット]
センター役物2500のアタッカユニット2600について、主に図152乃至図164等を参照して詳細に説明する。図152(a)はセンター役物のアタッカユニットの一部を分解して前から見た分解斜視図であり、(b)はアタッカユニットの一部を分解して後ろから見た分解斜視図である。図153はセンター役物のアタッカユニットを分解して前から見た分解斜視図であり、図154はセンター役物のアタッカユニットを分解して後ろから見た分解斜視図である。図155(a)はアタッカユニットにおける第二始動口開閉ユニット、第一大入賞口開閉ユニット、第二大入賞口開閉ユニット、V振分ユニットを前から見た斜視図であり、(b)はアタッカユニットにおける第二始動口開閉ユニット、第一大入賞口開閉ユニット、第二大入賞口開閉ユニット、V振分ユニットを後ろから見た斜視図である。
図156(a)はセンター役物のアタッカユニットにおける第二始動口開閉ユニットを分解して前から見た分解斜視図であり、(b)は第二始動口開閉ユニットを分解して後ろから見た分解斜視図である。図157(a)は第二始動口を閉鎖している時の第二始動口開閉ユニットの斜視図であり、(b)は第二始動口を開放している時の第二始動口開閉ユニットの斜視図であり、(c)は第二始動口を閉鎖している時の第二始動口開閉ユニットの各構成の状態を示す説明図であり、(d)は第二始動口を開放している時の第二始動口開閉ユニットの各構成の状態を示す説明図である。
図158(a)はセンター役物のアタッカユニットにおける第一大入賞口開閉ユニットを分解して前から見た分解斜視図であり、(b)は第一大入賞口開閉ユニットを分解して後ろから見た分解斜視図である。図159(a)は第一大入賞口を閉鎖している時の第一大入賞口開閉ユニットの各構成の状態を示す説明図であり、(b)は第一大入賞口を開放している時の第一大入賞口開閉ユニットの各構成の状態を示す説明図である。
図160(a)はセンター役物のアタッカユニットにおける第二大入賞口開閉ユニットを分解して前から見た分解斜視図であり、(b)は第二大入賞口開閉ユニットを分解して後ろから見た分解斜視図である。図161(a)はセンター役物のアタッカユニットにおけるV振分ユニットを分解して前から見た分解斜視図であり、(b)はV振分ユニットを分解して後ろから見た分解斜視図である。図162(a)はV振分ユニット、V入賞口センサ、ハズレ口センサ、及びセンター右下球経路の関係を示す斜視図であり、(b)は(a)を分解して示す分解斜視図である。図163(a)は異なる実施形態の開閉ユニットの取付状態を示す斜視図であり、(b)は(a)を分解して示す分解斜視図である。
センター役物2500のアタッカユニット2600は、一つの一般入賞口2001、第二始動口2005、第一大入賞口2006、第二大入賞口2007、V入賞口2008、ハズレ口2009、及び右サブアウト口2021bを有している。アタッカユニット2600は、第二始動口2005に受入れられた遊技球Bを検知する第二始動口センサ2601と、第二大入賞口2007に受入れられた遊技球Bを検知する第二大入賞口センサ2602と、V入賞口2008に受入れられた遊技球Bを検知するV入賞口センサ2603と、ハズレ口2009に受入れられた遊技球Bを検知するハズレ口センサ2604と、を有している。
アタッカユニット2600は、本体ユニット2510のセンターベース2511に取付けられると共に、遊技パネル1100のパネル板1110の前面に取付けられる平板状のアタッカ台板2610と、アタッカ台板2610の前側に設けられており第二始動口2005、第一大入賞口2006、第二大入賞口2007、V入賞口2008、ハズレ口2009、右サブアウト口2021b、及び遊技球Bの流路を形成していると共に、第二始動口センサ2601、第二大入賞口センサ2602、V入賞口センサ2603、及びハズレ口センサ2604の前端側を保持しているアタッカ前板2620と、を備えている。
また、アタッカユニット2600は、夫々がアタッカ台板2610の後側に取付けられており、第二始動口2005を開閉させる第二始動口開閉ユニット2630と、第一大入賞口2006を開閉させる第一大入賞口開閉ユニット2640と、第二大入賞口2007を開閉させる第二大入賞口開閉ユニット2650と、第二大入賞口2007に受入れられた遊技球BをV入賞口2008又はハズレ口2009の何れかに振分けるV振分ユニット2660と、を備えている。
また、アタッカユニット2600は、アタッカ台板2610の前方においてアタッカ前板2620の後側に夫々が保持されており、第二始動口2005を発光装飾させるための複数のLEDが上面に実装されている第二始動口装飾基板2671と、第一大入賞口2006を発光装飾させるための複数のLEDが上面に実装されている第一大入賞口装飾基板2672と、第二大入賞口2007を発光装飾させるための複数のLEDが上面に実装されている第二大入賞口装飾基板2673と、V入賞口2008及びハズレ口2009を発光装飾させるための複数のLEDが上面に実装されているV入賞口装飾基板2674と、を備えている。
更に、アタッカユニット2600は、アタッカ台板2610の後側に取付けられており第二始動口2005に受入れられた遊技球Bを下方へ誘導するセンター右上球経路2675と、アタッカ台板2610の後側に取付けられておりV入賞口2008及びハズレ口2009に受入れられた遊技球Bを後方へ誘導すると共にV入賞口センサ2603及びハズレ口センサ2604の後端側を保持するセンター右下球経路2676と、を備えている。
アタッカユニット2600のセンター右上球経路2675は、第二始動口2005に受入れられてアタッカ台板2610の前面において第二始動口センサ2601に検知された後に、アタッカ前板2620により後方へ誘導されてアタッカ台板2610の第一開口2611aを通過した遊技球Bが進入する。センター右上球経路2675に進入した遊技球Bは、下方へ誘導された後に、アタッカ台板2610の第一樋部2615により後方へ誘導されて裏ユニット3000の裏球誘導ユニット3100に受け渡され、当該裏球誘導ユニット3100から下方へ排出される。
アタッカユニット2600のセンター右下球経路2676は、前後方向へ延出しており左右に隣接している二つの通路部2676aと、二つの通路部2676aの上方に設けられておりV入賞口センサ2603及びハズレ口センサ2604が当接可能なセンサ当接部2676bと、を有している。二つの通路部2676aは、後端側が低くなるように傾斜している。センサ当接部2676bは、V入賞口センサ2603及びハズレ口センサ2604の夫々の後部に当接させることで、V入賞口センサ2603及びハズレ口センサ2604の左右方向、下方、及び後方への移動を規制することができる。
また、センター右下球経路2676は、センサ当接部2676bよりも後方に、結束バンドCTを挿通可能に後方へ突出している環状のバンド保持部2676c、を更に有している。このバンド保持部2676cと結束バンドCTとを使用することで、V入賞口センサ2603やハズレ口センサ2604等に接続されている複数の配線ECを束ねて保持することができる。
センター右下球経路2676は、V振分ユニット2660のユニットケース2665と協働して、V入賞口センサ2603及びハズレ口センサ2604を上下から挟むことができる(図162を参照)。センター右下球経路2676は、遊技盤5に組立てた状態で、アタッカ台板2610の後側に取付けられており、二つの通路部2676aの前端が、アタッカ台板2610の第七開口2611gに臨んでいる。このセンター右下球経路2676の通路部2676aには、第二大入賞口2007に受入れられてV振分ユニット2660によりV入賞口2008又はハズレ口2009の何れかに振分けられて、アタッカ前板2620により後方へ誘導されてアタッカ台板2610の第七開口2611gを通過した遊技球Bが進入する。通路部2676aに進入した遊技球Bは、その傾斜により後方へ誘導され、後端から裏ユニット3000の裏球誘導ユニット3100に受け渡されて下方へ排出される。
また、アタッカユニットは、第二始動口開閉ユニット2630の後側に取付けられている基板ベース2677と、基板ベース2677の後側に取付けられているアタッカ中継基板2678と、アタッカ中継基板2678の後側を覆うように基板ベース2677に取付けられている基板カバー2679と、アタッカ台板2610の後側に取付けられており磁気センサ1030を保持するための磁気センサホルダ2680と、を備えている。
また、アタッカユニット2600は、詳細は後述するが、アタッカ台板2610の後側に取付けられている一つの結束台座2550を、有している(図166乃至図170等を参照)。結束台座2550は、環状のバンド保持部2552を有しており、バンド保持部2552を通した結束バンドCTにより複数の配線ECを束ねることによって、複数の配線ECを束ねた状態でアタッカ台板2610に支持させることができる。
[5-9b-2a.アタッカ台板]
アタッカ台板2610は、図152乃至図154に示すように、平板状の台板本体2611を有している。台板本体2611は、上部において前後に貫通しており第二始動口センサ2601及び第二始動口2005を開閉する第二始動口扉体2631が挿通されると共に第二始動口2005に受入れられた遊技球Bが通過する第一開口2611aと、第一開口2611aの下方において前後に貫通しており第二始動口装飾基板2671に接続される配線が挿通される第二開口2611bと、第二開口2611bの下方において前後に貫通しており第二大入賞口2007を開閉する第二大入賞口扉体2651が挿通される第三開口2611cと、第三開口2611cの下方において前後に貫通しており第二大入賞口装飾基板2673に接続される配線が挿通される第四開口2611dと、第四開口2611dの左方且つ下方において前後に貫通しておりV入賞口2008を開閉するV入賞口扉体2661が挿通される第五開口2611eと、第五開口2611eの左方において前後に貫通しており一般入賞口2001に受入れられた遊技球Bが通過する第六開口2611fと、第五開口2611eの下方において前後に貫通しておりV入賞口センサ2603及びハズレ口センサ2604が挿通されると共にV入賞口2008やハズレ口2009に受入れられた遊技球Bが通過する第七開口2611gと、第七開口2611gの下方において前後に貫通しておりV入賞口装飾基板2674に接続される配線が挿通される第八開口2611hと、第八開口2611h及び第七開口2611gの左方において前後に貫通しており右サブアウト口2021bに受入れられた遊技球Bが通過する第九開口2611iと、第九開口2611iの左方において前後に貫通しており第一大入賞口装飾基板2672に接続される配線が挿通される第十開口2611jと、第十開口2611jの上方且つ左方において前後に貫通しており第一大入賞口2006を開閉する第一大入賞口扉体2641が挿通される第十一開口2611kと、第十一開口2611kの下方において前後に貫通しており第一大入賞口2006に受入れられた遊技球Bが通過する第十二開口2611lと、を有している。
また、アタッカ台板2610は、台板本体2611の前面における第一開口2611aの上方において左端が低くなるように左右に延出していると共に前方へ突出している平板状のアタッカ上棚部2612と、台板本体2611の前面における第三開口2611cの下方で第四開口2611dの左方において後方へ凹んでおり第二大入賞口センサ2602の後端が挿入されるセンサ保持凹部2613と、を有している。
更に、アタッカ台板2610は、台板本体2611の後面から後方へ円柱状に突出している複数の取付ボス2614と、第二始動口2005に受入れられた後に第一開口2611aを通過してセンター右上球経路2675により誘導された遊技球Bを後方へ誘導する第一樋部2615と、一般入賞口2001に受入れられた後に第六開口2611fを通過した遊技球Bを後方へ誘導する第二樋部2616と、右サブアウト口2021bに受入れられた後に第九開口2611iを通過した遊技球Bを後方へ誘導する第三樋部2617と、を有している。
[5-9d-2b.アタッカ前板]
アタッカ前板2620は、透明に形成されている。アタッカ前板2620は、平板状の前板本体2621と、前板本体2621の後面から板状に後方へ延出している壁形成部2622と、を有している。アタッカ前板2620の壁形成部2622により、中央口2605及び右口2606が形成されている。
また、アタッカ前板2620の壁形成部2622は、一般入賞口2001、第一大入賞口2006、第二大入賞口2007、V入賞口2008、ハズレ口2009、右サブアウト口2021b、遊技球Bの通路等の他に、第二始動口センサ2601、第二大入賞口センサ2602、V入賞口センサ2603、ハズレ口センサ2604の前端側を保持するセンサ保持部2623、第二始動口装飾基板2671、第一大入賞口装飾基板2672、第二大入賞口装飾基板2673、V入賞口装飾基板2674、等を保持する基板保持部2624、等を形成している。
更に、アタッカ前板2620は、アタッカ上棚部2612により誘導された遊技球Bを誘導するアタッカ右誘導通路2625を、有している。このアタッカ右誘導通路2625により遊技球Bを、第二始動口2005及び第二大入賞口2007よりも左方へ誘導することができる。
[5-9d-2c.第二始動口開閉ユニット]
アタッカユニット2600の第二始動口開閉ユニット2630は、図156及び図157等に示すように、アタッカ台板2610を貫通して前方へ進退可能に設けられている平板状の第二始動口扉体2631と、第二始動口扉体2631をゲート2002での遊技球Bの通過により抽選された普通図柄に応じて進退させるための始動口ソレノイド2632(図203を参照)と、第二始動口扉体2631と始動口ソレノイド2632とを保持しており第一ケース部2633と第二ケース部2634との二つにより構成されているユニットケース2635と、を有している。第二始動口2005は、右方へ向かって開口しており、平板状の第二始動口扉体2631が第二始動口2005(第二始動口センサ2601)の右方において前後及び上下に延出した状態で設けられている。
また、第二始動口開閉ユニット2630は、第二始動口扉体2631の前後の進退に対して逆の動きで前後に進退し、アタッカ台板2610を貫通して前方へ突出することで遊技球Bを第二始動口2005(第二始動口センサ2601)へ誘導可能な平板状の案内片2636を、有している。案内片2636は、ユニットケース2635により前後方向へ進退可能に保持(支持)されている。平板状の案内片2636は、第二始動口扉体2631の下方付近から右方へ延出している。案内片2636は、右端側が低くなるように傾斜している。図155では、第二始動口開閉ユニット2630の第二始動口扉体2631が前方へ突出(前進)しているので、逆の動きをする案内片2636は後退しており、第二始動口2005を閉鎖している時の状態を示す図である。
また、第二始動口開閉ユニット2630は、図示は省略するが、ユニットケース2635の内部において上下方向の軸芯周りに対して回動可能に設けられており、始動口ソレノイド2632のプランジャ2632aの進退を第二始動口扉体2631及び案内片2636に伝達させて、第二始動口扉体2631及び案内片2636を進退させる開閉リンク2637を、有している。
第二始動口開閉ユニット2630の第二始動口扉体2631は、前後に長い平板状でその板面を左右方向へ向けて設けられている扉片2631aと、扉片2631aの下端の後部から後方へ延出している平板状の基部2631bと、基部2631bから上方へ円柱状に突出している開閉ピン2631cと、を有している。第二始動口扉体2631の扉片2631aは、その前端辺が下方へ向かうほど後方へ移動するように傾斜している。また、扉片2631aは、右側面の前端付近が、前方へ向かうほど左方へ移動するように傾斜していおり、その厚さが前方へ向かうほど薄くなっている。
第二始動口扉体2631は、前端から後方へ所定の幅で、右側面が前方へ向かうに従って左方へ移動するように傾斜している。つまり、前端が細くなるようにテーパになっている。これにより、第二始動口扉体2631が前進した時に、アタッカ前板2620の前板本体2621と第二始動口扉体2631の前端との間で遊技球Bを噛み難くしており、噛んだとしても摩擦を小さくしているため噛み込みを可及的に少なくしている。
第二始動口扉体2631は、基部2631bが第二ケース部2644の扉体支持部によって前後方向へスライド可能に支持され、扉片2631aが第二ケース部2644の扉体スリット2634cを通して前方へ突出することができる。第二始動口扉体2631の開閉ピン2631cは、開閉リンク2637の第一スリット2637e内に摺動可能に挿入される。
始動口ソレノイド2632は、プランジャ2632aが左右方向(右方)へ進退するように、ユニットケース2635内に保持されている。始動口ソレノイド2632は、第二始動口扉体2631や案内片2636に対して、上下に(平面視において)重なるように設けられている。始動口ソレノイド2632は、進退するプランジャ2632aが、図示しないバネにより、突出する方向へ付勢されている。従って、始動口ソレノイド2632に通電されていない状態では、バネの付勢力によりプランジャ2632aが突出しており、プランジャ2632aの進退を伝達する開閉リンク2637によって、第二始動口扉体2631が前方へ突出して第二始動口2005を閉鎖していると共に、案内片2636がユニットケース2635内に後退して、遊技球Bを第二始動口2005側へ案内不能としている。
ユニットケース2635は、第一ケース部2633と第二ケース部2634との二つの部材により構成されている。第一ケース部2633は、前方、左右両方向、及び下方が開放された箱状に形成されている。一方、第二ケース部2634は、上方及び後方が開放された箱状に形成されている。これにより、第一ケース部2633と第二ケース部2634とを互いに組み合わせることで、夫々の開放されている部位が閉鎖されるようになっている。第一ケース部2633は、下方へ円柱状に突出しており開閉リンク2637を回転可能に支持するための軸部2633aを有している。
ユニットケース2635の第二ケース部2634は、前後方向へ延出しており第二始動口扉体2631を前後方向へスライド可能に支持するための扉体支持部2634aと、前後方向へ延出しており案内片2636を前後方向へスライド可能に支持するための案内片支持部2634bと、第二始動口扉体2631の扉片2631aが挿通可能な前後方向に貫通している扉体スリット2634cと、案内片2636の案内片本体2636aが挿通可能な前後方向に貫通している案内片スリット2634dと、を有している。
第二ケース部2634の扉体支持部2634aは、断面が上方へ開放されたコ字状に形成されており、その内部に第二始動口扉体2631の基部2631bが前後方向へ摺動可能に挿入される。案内片支持部2634bは、断面がコ字状に形成されており、その開放されている部位が互いに対向するように、左右方向に離間して一対設けられている。一対の案内片支持部2634bには、夫々案内片2636の案内片本体2636aの左右両側端が前後方向へ摺動可能に挿入される。
案内片2636は、左右及び前後に長い平板状の案内片本体2636aと、案内片本体2636aの後辺から前方へ向かって切欠かれている切欠部2636bと、案内片本体2636aにおける切欠部2636bよりも右方の部位から上方へ円柱状に突出している開閉ピン2636cと、を有している。案内片2636の案内片本体2636aは、左右両端辺の後部が第二ケース部2634の一対の案内片支持部2634bに挿入されて前後方向へスライド可能に支持される。また、案内片本体2636aの前端側は、第二ケース部2634の案内片スリット2634dを通し前方へ突出することができる。
案内片2636は、前端から後方へ所定の幅で、下面が前方へ向かうに従って上方へ移動するように傾斜している。つまり、前端が細くなるようにテーパになっている。これにより、案内片2636が前進した時に、アタッカ前板2620の前板本体2621と案内片2636との間で遊技球Bを噛み難くしており、噛んだとしても摩擦を小さくしているため噛み込みを可及的に少なくしている。
案内片2636の切欠部2636bは、図157等に示すように、後辺から前方へU字状に切欠かれている。この切欠部2636bは、第二始動口開閉ユニット2630を組立てた時に、その内部に開閉リンク2637が位置すると共に、開閉リンク2637と接触しないように形成されている。詳細は後述するが、案内片2636の切欠部2636bの存在によって、小型の第二始動口開閉ユニット2630を実現している。案内片2636の開閉ピン2636cは、開閉リンク2637の第二スリット2637g内に摺動可能に挿入される。
開閉リンク2637は、ユニットケース2635により上下方向の軸芯周りに対して回動可能に支持される上下に延びた円筒状の基部2637aと、基部2637aの下端から外方へ延出している下アーム2637bと、下アームの先端から所定の間隔をあけて円柱状に下方へ延出している一対の伝達ピン2637cと、基部2637aの上端から下アーム2637bとは直交する方向へ延出している第一アーム2637dと、第一アーム2637dの先端から基部2637aへ向かって切欠かれている第一スリット2637eと、基部2637aの上端から第一アーム2637dとは反対方向へ延出している第二アーム2637fと、第二アーム2637fの先端から基部2637aへ向かって切欠かれている第二スリット2637gと、を有している。
円筒状の基部2637aは、第一ケース部2633の軸部2633aを挿入させることで、上下方向の軸芯周りに対して回動可能に保持される。下アーム2637bは、基部2637aの下端から平板状に前方へ延出している。一対の伝達ピン2637cは、その間に始動口ソレノイド2632における円盤状のプランジャ2632aの先端が挿入される。第一アーム2637dは、基部2637aの上端から左方へ下アーム2637bよりも長く延出している。第一スリット2637eは、第一アーム2637dの先端から第一アーム2637dの長手方向の中央付近まで延出しており、第二始動口扉体2631の開閉ピン2631cが摺動可能に挿入される。第二アーム2637fは、基部2637aの上端から右方へ第一アーム2637dと同じ長さで延出している。第二スリット2637gは、第二アーム2637fの先端から第二アーム2637fの長手方向の中央付近まで延出しており、案内片2636の開閉ピン2636cが摺動可能に挿入される。
この第二始動口開閉ユニット2630は、遊技盤5に組立てた状態では、ユニットケース2635がアタッカ台板2610の後側に取付けられており、台板本体2611の第一開口2611aを通して第二始動口扉体2631と案内片2636とがアタッカ台板2610の前面よりも前方へ進退可能に構成されている。また、第二始動口開閉ユニット2630は、第二始動口扉体2631及び案内片2636が、所定の色(例えば、赤色、黒色、青色、等)に着色されており、目立つように構成されている。また、第二始動口開閉ユニット2630は、ユニットケース2635が透明に形成されており、外から内部を視認することができると共に、光を透過させることができる。
第二始動口開閉ユニット2630は、図157(c)及び(d)に示すように、組立てた状態では、プランジャ2632aが右方へ突出するように始動口ソレノイド2632が左右方向へ向けられている。第二始動口扉体2631は、始動口ソレノイド2632の上方に設けられている。案内片2636は、第二始動口扉体2631と始動口ソレノイド2632との間に設けられている。開閉リンク2637は、基部2637aの下端が案内片2636よりも下方に位置すると共に、基部2637aの上端が第二始動口扉体2631の基部2631bの上方に位置するように設けられている。
また、開閉リンク2637は、その中心軸が、始動口ソレノイド2632におけるプランジャ2632aの先端が進退する範囲内で、始動口ソレノイド2632の後端よりもやや前方に位置するように設けられている。そして、開閉リンク2637の基部2637aよりも左方に第二始動口扉体2631が設けられていると共に、開閉リンク2637の基部2637aが切欠部2636b内に挿入されるように案内片2636が設けられている。この切欠部2636bは、開閉リンク2637(基部2637a)が接触しないように形成されている。
第二始動口扉体2631は、その基部2631bが第二ケース部2634の上方へ開放されている扉体支持部2634aに挿入されていると共に、基部2631bの上方に開閉リンク2637の第一アーム2637dが位置しており、開閉ピン2631cが第一スリット2637e内に挿入されている。これにより、第二始動口扉体2631は、扉体支持部2634aと第一アーム2637dとによって上下方向及び左右方向の移動が規制されている。
案内片2636は、案内片本体2636aの左右両端が第二ケース部2634の案内片支持部2634bに挿入されており、案内片支持部2634bにより上下方向及び左右方向の移動が規制されている。案内片2636は、開閉ピン2636cが開閉リンク2637の第二スリット2637gに挿入されている。
第二始動口開閉ユニット2630は、通常の状態(始動口ソレノイド2632に通電されていない状態)では、図157(a)及び(c)に示すように、始動口ソレノイド2632の図示しないバネの付勢力により、そのプランジャ2632aが右方へ突出している。この状態では、プランジャ2632aの先端が開閉リンク2637の基部2637aの中心軸よりも右方に位置しているため、プランジャ2632aの先端の円盤状の部位が間に挿入されている一対の伝達ピン2637cにより、下アーム2637bが基部2637aの中心軸に対して右前方へ延出している。従って、下アーム2637bと直角に延出している第一アーム2637dの先端が、基部2637aの中心軸よりも前方に位置していると共に、第二アーム2637fの先端が基部2637aの中心軸よりも後方に位置している。そして、第一アーム2637dの第一スリット2637eには第二始動口扉体2631の開閉ピン2631cが挿入されていると共に、第二アーム2637fの第二スリット2637gには案内片2636の開閉ピン2636cが挿入されているため、第二始動口扉体2631が前進していると共に、案内片2636が後退している。
これにより、第二始動口扉体2631の前端がアタッカ台板2610の前面よりも前方に突出していると共に、案内片2636の前端がアタッカ台板2610の前面よりも後方に位置している。この状態では、案内片2636により遊技球Bが第二始動口2005へ向かって案内されることはないと共に、何らかの理由により遊技球Bが第二始動口2005へ向かっても第二始動口扉体2631により阻止されて、第二始動口2005に受入れられることはない。
一方、ゲート2002を遊技球Bが通過することで抽選された普通図柄に応じて(普通図柄が「普通当り」)、始動口ソレノイド2632に所定のパターンで通電されると、バネの付勢力に抗してプランジャ2632aが没入するようにその先端が左方へ移動する。この状態では、プランジャ2632aの先端が、開閉リンク2637の基部2637aの中心軸よりも左方に位置している。従って、始動口ソレノイド2632に通電されて、プランジャ2632aが没入すると、プランジャ2632aの先端の円盤状の部位が間に挿入されている一対の伝達ピン2637cを介して、開閉リンク2637が基部2637aの中心軸に対して時計回りの方向へ回動する。この回動により、開閉リンク2637の第一アーム2637dの先端が、基部2637aの中心軸よりも後方に位置すると共に、第二アーム2637fの先端が基部2637aの中心軸よりも前方に位置することとなる。そして、第一アーム2637dの第一スリット2637eには第二始動口扉体2631の開閉ピン2631cが挿入されていると共に、第二アーム2637fの第二スリット2637gには案内片2636の開閉ピン2636cが挿入されているため、第二始動口扉体2631が後退すると共に、案内片2636が前進することとなる。
これにより、第二始動口扉体2631の前端がアタッカ台板2610の前面よりも後方に位置すると共に、案内片2636の前端がアタッカ台板2610の前面よりも前方に突出した状態となる。この状態で案内片2636の上面に遊技球Bが流下すると、当該遊技球Bが案内片2636に案内されて左方へ転動し、案内片2636の左方に設けられている第二始動口2005に受入れられる。
第二始動口2005に受入れられた遊技球Bは、第二始動口センサ2601に検知された後に、アタッカ前板2620により後方へ誘導されて、センター右上球経路2675に進入する。そして、センター右上球経路2675に進入した遊技球Bは、アタッカ台板2610の第一樋部2615により後方へ誘導されて、裏ユニット3000の裏球誘導ユニット3100に受け渡された上で、裏球誘導ユニット3100から下方へ排出される。
なお、第二始動口開閉ユニット2630では、案内片2636を前方へ突出させた状態では、案内片2636の切欠部2636bの前端がユニットケース2635の前面よりも後方に位置しており、切欠部2636bが遊技球Bの流通を妨げることはないと共に、遊技者から切欠部2636bが見え難くなっている。
更に、第二始動口開閉ユニット2630は、ユニットケース2635において、前面から後方へ凹んでおり第二始動口センサ2601の後部を保持可能なセンサ保持凹部2635aと、磁気センサ1030を着脱可能に保持することができる磁気センサ保持部2635bと、後面から後方へ環状に突出しており結束バンドCTのバンド部CTaを挿通可能なバンド保持部2635cと、後面におけるバンド保持部2635cの下方に設けられている配線係止部2635dと、配線係止部2635dの部位においてユニットケース2635を貫通している貫通部2635eと、を有している。センサ保持凹部2635aは、第二始動口扉体2631よりも左方に設けられている。
ユニットケース2635のセンサ保持凹部2635aは、第二始動口センサ2601を、その検知孔が左右方向を向くように保持することができると共に、検知孔の軸芯が左方へ低くなるように傾斜した状態で保持することができる。ユニットケース2635は、センサ保持凹部2635aにより第二始動口センサ2601の後部を外部から着脱可能に保持することができる。また、センサ保持凹部2635aは、第二始動口センサ2601を、その検知孔の下端が案内片2636の上面の延長線よりも若干下方となるように保持することができる。これにより、案内片2636により案内された遊技球Bを、確実に第二始動口センサ2601の検知孔を通過させて検知させることができる。
ユニットケース2635のバンド保持部2635cは、環状の開口を左右方向へ向けて設けられている。これにより、バンド保持部2635cに結束バンドCTのバンド部CTaを通して配線ECと共に締付けた(結束した)時に、配線ECを上下方向へ延ばすことが可能となる。
配線係止部2635dは、ユニットケース2635の後面から後方へ突出した後に、後面に沿って背面視において右方へ延出しており、L字タイプに形成されている。この配線係止部2635dは、その先端がユニットケース2635の後面側へ鉤状に形成されており、鉤状の部位を含むユニットケース2635側を向いている面が、先端へ向かうほどユニットケース2635から遠ざかるように傾斜している。これにより、配線係止部2635dは、背面視において右方から上下に延びている配線ECを挿入することができ、先端の鉤状の部位により配線ECの外れ(脱落)を抑制させることができる。
貫通部2635eは、ユニットケース2635の内外の間で配線ECを通すことができると共に、配線係止部2635dとユニットケース2635の外側面との間に配線ECを挿入して係止させた時に、貫通部2635e内に配線ECが屈曲して配線係止部2635dから配線ECにかかる圧力を逃がすことができる。
このユニットケース2635のバンド保持部2635cと配線係止部2635dとによれば、結束バンドCTによりバンド保持部2635cに保持させた配線ECの下方を、配線係止部2635dに係止させることで、当該配線ECをユニットケース2635の後面に沿うようにすることができる。
バンド保持部2635cや配線係止部2635dに保持される配線ECとしては、磁気センサ保持部2635bに保持された磁気センサ、第二始動口センサ2601、始動口ソレノイド2632、及び第二始動口装飾基板2671、等に接続される配線ECを挙げることができるが、その他の配線ECを保持させても良い。
本実施形態の第二始動口開閉ユニット2630によれば、始動口ソレノイド2632を、プランジャ2632aが左右方向へ進退するように設けていると共に、第二始動口扉体2631及び案内片2636に対して上下に(平面視において)重なるように設けているため、第二始動口開閉ユニット2630の前後方向の寸法を可及的に小さくすることができる。また、第二始動口扉体2631及び案内片2636を進退させるための開閉リンク2637の一部が挿入される切欠部2636bを案内片2636に設けているため、平面視における案内片2636と開閉リンク2637とで構成される領域の面積を可及的に小さくすることができ、第二始動口開閉ユニット2630の小型化を実現することができる。従って、第二始動口開閉ユニット2630が小さくなることで、後方のスペースを確保し易くすることができるため、後方の役物や装飾体をより大きくしたり、後方に新たな役物や装飾体を配置したり、することでパチンコ機1をより目立たせることができ、遊技者の関心を強く引付けさせることができると共に、後方の役物等によって遊技者をより楽しませることができ、遊技者の遊技に対する興趣の低下を抑制させることができる。
また、第二始動口開閉ユニット2630のユニットケース2635を、アタッカ台板2610の後に取付けるようにしているため、アタッカ台板2610によりユニットケース2635(始動口ソレノイド2632)を遊技者側から見え難くすることが可能となり、始動口ソレノイド2632が見えることによる見栄えの低下を抑制させることができ、見栄えの良いパチンコ機1を提供することができる。
更に、第二始動口扉体2631及び始動口ソレノイド2632を保持しているユニットケース2635を、第一ケース部2633と第二ケース部2634との二つにより構成しているため、第二始動口開閉ユニット2630の部品点数の増加を抑制させることができ、パチンコ機1にかかるコストの増加を抑制させることができる。
また、ユニットケース2635を、第一ケース部2633と第二ケース部2634との二つで構成しているため、第二始動口扉体2631や始動口ソレノイド2632を第一ケース部2633と第二ケース部2634とで挟むようにして保持することが可能となり、組立てにかかる手間を簡略化することができる。
また、第二始動口開閉ユニット2630のユニットケース2635に、第二始動口センサ2601の後端側が挿入されるセンサ保持凹部2635aを設けており、ユニットケース2635の外側面に第二始動口センサ2601が接するようにしているため、ユニットケース2635により第二始動口センサ2601の所定方向への移動を規制することができ、第二始動口センサ2601の所定位置への位置決めを可能とすることができる。また、遊技盤5を組立てる際に、ユニットケース2635のセンサ保持凹部2635aによって第二始動口センサ2601をガイドすることができ、組立て作業のし易いものとすることができる。
[5-9d-2d.第一大入賞口開閉ユニット]
アタッカユニット2600の第一大入賞口開閉ユニット2640は、図158及び図159等に示すように、アタッカ台板2610を貫通して前方へ進退可能に設けられている平板状の第一大入賞口扉体2641と、第一大入賞口扉体2641を第一下始動口2003又は第一上始動口2004への遊技球Bの受入れや第二始動口2005への遊技球Bの受入れにより抽選された第一特別図柄や第二特別図柄に応じて(例えば、「大当り」、「中当り」、「小当り」、等)又はV入賞口2008への遊技球Bの受入れに応じて進退させるための第一アタッカソレノイド2642と、第一大入賞口扉体2641と第一アタッカソレノイド2642とを保持しており第一ケース部2643と第二ケース部2644との二つにより構成されているユニットケース2645と、を有している。
平板状の第一大入賞口扉体2641は、上方へ向かって開口している第一大入賞口2006の上方において、左端側が低くなるように左右方向へ延出している。
また、第一大入賞口開閉ユニット2640は、第一アタッカソレノイド2642の進退するプランジャ2642aに取付けられているプランジャヘッド2646と、ユニットケース2645により上下方向の軸芯周りに対して回動可能に支持されておりプランジャヘッド2646の進退により回動することで第一大入賞口扉体2641を進退させる開閉リンク2647と、を有している。
第一大入賞口開閉ユニット2640の第一大入賞口扉体2641は、左右に長い平板状で左端側が低くなるように傾斜している扉片2641aと、扉片2641aの後辺から前方へ向かって切欠かれている切欠部2641bと、切欠部2641bよりも右方で扉片2641aの後端付近において上下に貫通しており左右に長いリンクスリット2641cと、を有している。扉片2641aは、前辺が中央よりも右側の部位が後方へ位置するように階段状に屈曲していると共に、後辺が中央よりも左側の部位が前方へ位置するように階段状に屈曲している。換言すると、扉片2641aは、平面視の形状が、左右に長い長方形の右上隅に左右に長い別の長方形を重ねたような形状に形成されている。
第一大入賞口扉体2641は、前端から後方へ所定の幅で、下面が前方へ向かうに従って上方へ移動するように傾斜している。つまり、前端が細くなるようにテーパになっている。これにより、第一大入賞口扉体2641が前進した時に、アタッカ前板2620の前板本体2621と第一大入賞口扉体2641の前端との間で遊技球Bを噛み難くしており、噛んだとしても摩擦を小さくしているため噛み込みを可及的に少なくしている。
第一大入賞口扉体2641の切欠部2641bは、図159に示すように、扉片2641aの後辺のうち中央よりも左側の前方へ位置している部位に設けられている。切欠部2641bは、前方へ窄まった台形状に切欠かれており、その右縁が、扉片2641aにおける後辺の中央付近において前後方向へ延びている部位が前方へ延長されるように前後方向へ真直ぐに延出している。リンクスリット2641cは、開閉リンク2647の開閉ピン2647dが摺動可能に挿入される。この第一大入賞口扉体2641は、ユニットケース2645により前後方向へスライド可能に支持される。
第一アタッカソレノイド2642は、プランジャ2642aが左右方向(左方)へ進退するように、ユニットケース2645内に保持されている。第一アタッカソレノイド2642は、第一大入賞口扉体2641に対して上下に(平面視において)重なるように設けられている。第一アタッカソレノイド2642は、進退するプランジャ2642aが、図示しないバネにより、突出する方向へ付勢されている。従って、第一アタッカソレノイド2642に通電されていない状態では、バネの付勢力によりプランジャ2642aが突出しており、プランジャ2642aに取付けられているプランジャヘッド2646及び開閉リンク2647を介して、第一大入賞口扉体2641が前方へ突出している。この第一大入賞口扉体2641が前方へ突出することで、第一大入賞口2006の上方を閉鎖して遊技球Bを受入不能とすることができる。
ユニットケース2645は、第一ケース部2643と第二ケース部2644とが上下に分離するように設けられている。第一ケース部2643と第二ケース部2644との間において、第一大入賞口扉体2641が前後方向へスライド可能に保持されている。ユニットケース2645は、遊技球Bが流通可能な球通路2645aを有している。球通路2645aは、上流端側が第一大入賞口扉体2641よりも下方でユニットケース2645の前面において前方へ向かって開口しており、下流端側がユニットケース2645の後部において下方へ向かって開口している。本実施形態の球通路2645aは、第一大入賞口2006に受入れられた遊技球Bが流通する。また、第一ケース部2643は、円柱状に下方へ延出しており、開閉リンク2647を回転可能に支持する軸部(図示は省略)を有している。
プランジャヘッド2646は、第一アタッカソレノイド2642のプランジャ2642aの先端の円盤状の部位が挿入されることでプランジャ2642aに取付けられる接続部2646aと、接続部2646aの上端から上方へ突出していると共に左方へ突出している突出部2646bと、突出部2646bを上下に貫通しており前後に長い伝達スリット2646cと、を有している。伝達スリット2646cは、内部に開閉リンク2647の伝達ピンが摺動可能に挿入される。このプランジャヘッド2646は、接続部2646aがプランジャ2642aに取付けられることで、プランジャ2642aと一体となって左右方向へ進退する。
開閉リンク2647は、ユニットケース2645により上下方向の軸芯周りに対して回動可能に支持される上下に延びた円筒状の基部2647aと、基部2647aから外方へ広がるように三角形状に延出している平板状の延出片2647bと、延出片2647bの一つの先端から円柱状に下方へ延出している伝達ピン2647cと、延出片2647bの残りの先端から円柱状に下方へ延出している開閉ピン2647dと、を有している。
円筒状の基部2647aは、第一ケース部2643の図示しない軸部を挿入させることで、上下方向の軸芯周りに対して回動可能に保持される。延出片2647bは、基部2647aの下端付近から三角形状に広がるように前方へ延出している。延出片2647bは、基部2647aを一つの頂点として三角形状に形成されており、一つの先端となる頂点が基部2647aの中心軸よりも左方で基部2647aに近く位置していると共に、残りの先端となる頂点が基部2647aの中心軸よりも右方で基部2647aから遠くに位置している。伝達ピン2647cは、延出片2647bにおける基部2647aに近い頂点(先端)から下方へ延出しており、プランジャヘッド2646の伝達スリット2646cに摺動可能に挿入される。開閉ピン2647dは、延出片2647bにおける基部2647aから遠い頂点(先端)から下方へ延出しており、第一大入賞口扉体2641のリンクスリット2641cに摺動可能に挿入される。
この第一大入賞口開閉ユニット2640は、遊技盤5に組立てた状態では、ユニットケース2645がアタッカ台板2610の後側に取付けられており、台板本体2611の第十一開口2611kを通して第一大入賞口扉体2641がアタッカ台板2610の前面よりも前方へ進退可能に構成されている。また、ユニットケース2645の球通路2645aの上流端が、アタッカ台板2610の第十二開口2611lの後方に位置している。また、第一大入賞口開閉ユニット2640は、第一大入賞口扉体2641が、所定の色(例えば、赤色、黒色、青色、等)に着色されており、目立つように構成されている。また、第一大入賞口開閉ユニット2640は、ユニットケース2645が透明に形成されており、外から内部を視認することができると共に、光を透過させることができる。
第一大入賞口開閉ユニット2640は、図159(a)等に示すように、組立てた状態では、プランジャ2642aが左方へ突出するように第一アタッカソレノイド2642が左右方向へ向けられている。第一アタッカソレノイド2642のプランジャ2642aの先端に、プランジャヘッド2646が上方へ延出するように取付けられている。そして、プランジャヘッド2646の突出部2646bが、切欠部2641b内に位置するように、第一アタッカソレノイド2642の上方に第一大入賞口扉体2641が設けられており、プランジャヘッド2646の突出部2646bの上端が、第一大入賞口扉体2641の扉片2641a(切欠部2641b)よりも上方に突出している。切欠部2641bは、プランジャヘッド2646(突出部2646b)が接触しないように形成されている。また、第一大入賞口扉体2641は、扉片2641aの左右両端辺がユニットケース2645により前後方向へスライド可能に支持されている。
開閉リンク2637は、基部2637aが第一大入賞口扉体2641の扉片2641a(切欠部2641b)よりも上方に位置している。この開閉リンク2647は、その中心軸が、第一アタッカソレノイド2642におけるプランジャ2642aと一緒に進退するプランジャヘッド2646の伝達スリット2646cが進退する範囲内で、第一アタッカソレノイド2642の後端よりもやや前方に位置するように設けられている。開閉リンク2647の伝達ピン2647cがプランジャヘッド2646の伝達スリット2646cに挿入されていると共に、開閉ピン2647dが第一大入賞口扉体2641のリンクスリット2641cに挿入されている。
第一大入賞口開閉ユニット2640は、通常の状態では、第一アタッカソレノイド2642の図示しないバネの付勢力により、そのプランジャ2642aが左方へ突出しており、プランジャ2642aと一緒に進退するプランジャヘッド2646が左方の移動端に位置している。この状態では、プランジャヘッド2646の伝達スリット2646cが開閉リンク2647の基部2647aの中心軸よりも左方に位置していることから、開閉リンク2647の伝達ピン2647cも基部2647aの中心軸よりも左方に位置している。また、この状態では、開閉リンク2647の開閉ピン2647dが、基部2647aの中心軸よりも前方に位置している。そして、開閉リンク2647の開閉ピン2647dが挿入されているリンクスリット2641cを有する第一大入賞口扉体2641は、その前端が、アタッカ台板2610の前面よりも前方に突出しており、第一大入賞口2006への遊技球Bの受入を不能としている。つまり、第一大入賞口2006を閉鎖している。
一方、第一下始動口2003又は第一上始動口2004への遊技球Bの受入れや第二始動口2005への遊技球Bの受入れにより抽選された第一特別図柄や第二特別図柄に応じて(例えば、「大当り」、「中当り」、「小当り」、等)又は、V入賞口2008への遊技球Bの受入れに応じて、第一アタッカソレノイド2642に所定のパターンで通電されると、バネの付勢力に抗してプランジャ2642aが没入するようにその先端が右方へ移動し、プランジャ2642aと一緒にプランジャヘッド2646も右方へ移動する。このプランジャヘッド2646が右方へ移動すると、その伝達スリット2646cが開閉リンク2647の基部2647aの中心軸よりも右方へ移動することとなるため、伝達スリット2646cに挿入されている伝達ピン2647cを介して、開閉リンク2647が反時計回りの方向へ回動する。この回動により、開閉リンク2647の開閉ピン2647dが、基部2647aの中心軸よりも後方へ移動することとなり、開閉ピン2647dが挿入されているリンクスリット2641cを介して第一大入賞口扉体2641が後方へスライドすることとなる。
これにより、第一大入賞口扉体2641の前端がアタッカ台板2610の前面よりも後方に位置した状態となり、第一大入賞口2006が開放されて遊技球Bを受入可能な状態となる。この状態では、図152(a)に示すように、第一大入賞口扉体2641の切欠部2641bの前端がアタッカ台板2610の前面よりも前方に位置しており、前方から視認可能な状態となっている。この際に、第一大入賞口扉体2641の切欠部2641bは、アタッカ台板2610の前面から遊技球Bの半径よりも短い距離で突出しているため、切欠部2641bの遊技球Bが接触することはなく、遊技球Bの流通を妨げることはない。
第一大入賞口2006に受入れられた遊技球Bは、アタッカ前板2620により後方へ誘導されて、アタッカ台板2610の第十二開口2611lを通り、ユニットケース2645の球通路2645aに進入する。そして、球通路2645aに進入した遊技球Bは、下流端から裏ユニット3000の裏球誘導ユニット3100に受け渡され、第一大入賞口センサ3002(図203を参照)により検知された上で下方へ排出される。
本実施形態の第一大入賞口開閉ユニット2640によれば、第一アタッカソレノイド2642を、プランジャが左右方向へ進退するように設けていると共に、第一大入賞口扉体2641に対して上下に(平面視において)重なるように設けているため、第一大入賞口開閉ユニット2640の前後方向の寸法を可及的に小さくすることができる。また、第一大入賞口扉体2641を進退させるためのプランジャヘッド2646の一部が挿入される切欠部2641bを第一大入賞口扉体2641に設けているため、平面視における第一大入賞口扉体2641とプランジャヘッド2646及び開閉リンク2647とで構成される領域の面積を可及的に小さくすることができ、第一大入賞口開閉ユニット2640の小型化を実現することができる。従って、第一大入賞口開閉ユニット2640が小さくなることで、後方のスペースを確保し易くすることができるため、後方の役物や装飾体をより大きくしたり、後方に新たな役物や装飾体を配置したり、することでパチンコ機1をより目立たせることができ、遊技者の関心を強く引付けさせることができると共に、後方の役物等によって遊技者をより楽しませることができ、遊技者の遊技に対する興趣の低下を抑制させることができる。
また、第一大入賞口開閉ユニット2640のユニットケース2645を、アタッカ台板2610の後に取付けるようにしているため、アタッカ台板2610によりユニットケース2645(第一アタッカソレノイド2642)を遊技者側から見え難くすることが可能となり、第一アタッカソレノイド2642が見えることによる見栄えの低下を抑制させることができ、見栄えの良いパチンコ機1を提供することができる。
更に、第一大入賞口扉体2641及び第一アタッカソレノイド2642を保持しているユニットケース2645を、第一ケース部2643と第二ケース部2644との二つにより構成しているため、第一大入賞口開閉ユニット2640の部品点数の増加を抑制させることができ、パチンコ機1にかかるコストの増加を抑制させることができる。
また、ユニットケース2645を、第一ケース部2643と第二ケース部2644との二つで構成しているため、第一大入賞口扉体2641や第一アタッカソレノイド2642を第一ケース部2643と第二ケース部2644とで挟むようにして保持することが可能となり、組立てにかかる手間を簡略化することができる。
また、第一大入賞口開閉ユニット2640では、第一大入賞口扉体2641により第一大入賞口2006を閉鎖している状態の時に、第一大入賞口扉体2641の切欠部2641bの一部をアタッカ台板2610の前面よりも前方へ突出させていると共に、第一大入賞口2006の上方へ光を照射可能なLEDが実装されている第一大入賞口装飾基板2672を設けているため、第一大入賞口装飾基板2672のLEDの発光により、切欠部2641bを通して第一大入賞口扉体2641上を転動している遊技球Bを下から照らすことができる。これにより、これまでのパチンコ機では見たこともないような、第一大入賞口扉体2641上を転動している遊技球Bが照らし出される演出を遊技者に見せることができ、遊技者の関心を強く引付けることができると共に、遊技者を楽しませることができ、遊技に対する興趣の低下を抑制させることができる。
[5-9d-2e.第二大入賞口開閉ユニット]
アタッカユニット2600の第二大入賞口開閉ユニット2650は、図160に示すように、アタッカ台板2610を貫通して前方へ進退可能に設けられている平板状の第二大入賞口扉体2651と、第二大入賞口扉体2651を第一下始動口2003、第一上始動口2004、及び第二始動口2005での遊技球Bの受入により抽選された第一特別図柄又は第二特別図柄に応じて進退させるための第二アタッカソレノイド2652と、第二大入賞口扉体2651と第二アタッカソレノイド2652とを保持しており第一ケース部2653と第二ケース部2654との二つにより構成されているユニットケース2655と、第二アタッカソレノイド2652の進退するプランジャ2652aに取付けられているプランジャヘッド2656と、ユニットケース2655により上下方向の軸芯に対して回動可能に支持されておりプランジャヘッド2656の進退により回動することで第二大入賞口扉体2651を進退させる開閉リンク2657と、を有している。
第二大入賞口開閉ユニット2650の第二大入賞口扉体2651は、左右に長い平板状で左端側が低くなるように傾斜している扉片2651aと、扉片2651aの後端における左右方向中央から後方へ延出している基部2651bと、基部2651bを上下に貫通しており左右に長いリンクスリット2651cと、を有している。この第二大入賞口扉体2651は、ユニットケース2655(第一ケース部2653)の上面において前後方向へスライド可能に支持される。リンクスリット2651cには、開閉リンク2657の開閉ピン2657eが摺動可能に挿入される。
第二大入賞口扉体2651は、前端から後方へ所定の幅で、下面が前方へ向かうに従って上方へ移動するように傾斜している。つまり、前端が細くなるようにテーパになっている。これにより、第二大入賞口扉体2651が前進した時に、アタッカ前板2620の前板本体2621と第二大入賞口扉体2651の前端との間で遊技球Bを噛み難くしており、噛んだとしても摩擦を小さくしているため噛み込みを可及的に少なくしている。
第二アタッカソレノイド2652は、通電により進退するプランジャ2652aが左方へ突出する向きで、ユニットケース2655内に保持される。第二アタッカソレノイド2652は、第二大入賞口扉体2651に対して上下に(平面視において)重なるように設けられている。第二アタッカソレノイド2652は、図示しないバネを有しており、当該バネによりプランジャ2652aが突出する方向へ付勢されている。プランジャ2652aは、先端が円盤状に形成されている。
ユニットケース2655は、アタッカ台板2610の後側に取付けられるものである。ユニットケース2655は、互いが上下に分れる第一ケース部2653と第二ケース部2654との二つにより構成されている。ユニットケース2655は、上面において第二大入賞口扉体2651を前後方向へスライド可能に保持(支持)している。また、ユニットケース2655は、第二アタッカソレノイド2652、プランジャヘッド2656、及び開閉リンク2657を内部に保持している。
ユニットケース2655の第一ケース部2653は、上面から逆L字状に上方へ突出している四つのスライド保持片2653aを有している。二つのスライド保持片2653aは、第一ケース部2653の左右両端において、上端の水平に延びている部位の先端同士が対向するように設けられている。この二つのスライド保持片2653aにより、第二大入賞口扉体2651における扉片2651aの左右両端をスライド可能に保持(支持)することができる。残りの二つのスライド保持片2653aは、第一ケース部2653の上面における左右方向中央付近の後部において、上端の水平に延びている部位の先端同士が対向するように左右に離間して設けられている。この二つのスライド保持片2653aにより、第二大入賞口扉体2651における基部2651bの左右両端をスライド可能に保持(支持)することができる。
また、ユニットケース2655の第一ケース部2653は、左右方向の中央の二つのスライド保持片2653aの間の部位において、上下に貫通している内周形状が扇状の貫通口2653bを有している。この貫通口2653bには、下方から開閉リンク2657の開閉ピン2657eが挿通される。
ユニットケース2655の第二ケース部2654は、上方に開放された左右に長い箱状に形成されており、底壁の左端付近から円柱状に上方へ延出している軸部2654aを有している。第二ケース部2654の軸部2654aは、開閉リンク2657を回動可能に支持するためのものである。
プランジャヘッド2656は、第二アタッカソレノイド2652のプランジャ2652aの先端の円盤状の部位が挿入されることでプランジャ2652aに取付けられる接続部2656aと、接続部2656aから左方へ延出している延出部2656bと、延出部2656bの先端に設けられている伝達部2656cと、を有している。伝達部2656cは、平面視の形状が前方へ開放されたU字状に形成されており、その内部に開閉リンク2657の伝達ピン2657cが摺動可能に挿入される。このプランジャヘッド2656は、接続部2656aがプランジャ2652aに取付けられることで、プランジャ2652aと一体となって左右方向へ進退する。
開閉リンク2657は、ユニットケース2655により上下方向の軸芯周りに対して回動可能に支持される上下に延びた円筒状の基部2657aと、基部2657aから外方へ延出している第一アーム2657bと、第一アーム2657bの先端から円柱状に上方へ延出している伝達ピン2657cと、基部2657aから第一アーム2657bとは異なる方向へ第一アーム2657bよりも長く外方へ延出している第二アーム2657dと、第二アーム2657dの先端から円柱状に上方へ延出している開閉ピン2657eと、を有している。
円筒状の基部2657aは、第二ケース部2654の軸部2654aを挿入させることで、上下方向の軸芯周りに対して回動可能に保持される。第一アーム2657bは、基部2657aの下端から前方へ延出している。伝達ピン2657cは、プランジャヘッド2656におけるU字状の伝達部2656cに摺動可能に挿入される。第二アーム2657dは、基部2657aの上端から右方へ延出している。第二アーム2657dは、第一アーム2657bに対して延出方向が90度異なっていると共に、第一アーム2657bの2倍の長さで延出している。開閉ピン2657eは、ユニットケース2655の第一ケース部2653の貫通口2653bを通して第二大入賞口扉体2651のリンクスリット2651c内に摺動可能に挿入される。
この第二大入賞口開閉ユニット2650は、遊技盤5に組立てた状態では、ユニットケース2655がアタッカ台板2610の後側に取付けられており、台板本体2611の第三開口2611cを通して第二大入賞口扉体2651がアタッカ台板2610の前面よりも前方へ進退可能に構成されている。また、第二大入賞口開閉ユニット2650は、第二大入賞口扉体2651が、所定の色(例えば、赤色、黒色、青色、等)に着色されており、目立つように構成されている。また、第二大入賞口開閉ユニット2650は、ユニットケース2655が透明に形成されており、外から内部を視認することができると共に、光を透過させることができる。
第二大入賞口開閉ユニット2650は、通常の状態では、第二アタッカソレノイド2652のバネの付勢力により、第二大入賞口扉体2651が前進して前端がアタッカ台板2610の前面よりも前方に突出しており、第二大入賞口2007への遊技球Bの受入を不能としている。つまり、第二大入賞口2007を閉鎖している。
一方、第一下始動口2003又は第一上始動口2004への遊技球Bの受入れや第二始動口2005への遊技球Bの受入れにより抽選された第一特別図柄や第二特別図柄に応じて(例えば、抽選された特別図柄が、「大当り」、「中当り」、「小当り」、等)、第二アタッカソレノイド2652に所定のパターンで通電されると、バネの付勢力に抗してプランジャ2652aが没入し、プランジャ2652aの先端に取付けられているプランジャヘッド2656を介して開閉リンク2657が回動する。この開閉リンク2657の回動により第二大入賞口扉体2651が後退して前端がアタッカ台板2610の前面よりも後方に位置した状態となる。これにより、第二大入賞口2007が開放されて遊技球Bを受入可能な状態となる。
第二大入賞口2007に受入れられた遊技球Bは、第二大入賞口2007の下方でアタッカ台板2610の前方に設けられている第二大入賞口センサ2602により検知された上で、アタッカ前板2620により更に下方へ誘導される。第二大入賞口センサ2602の下方(下流)にはV入賞口2008及びハズレ口2009が設けられており、第二大入賞口センサ2602に検知された遊技球Bは、V振分ユニット2660によりV入賞口2008又はハズレ口2009の何れかに振分けられることとなる。
V入賞口2008に振分けられた遊技球Bは、アタッカ台板2610の前面においてV入賞口センサ2603に検知された後に、アタッカ前板2620により後方へ誘導され、アタッカ台板2610の第七開口2611gを通ってセンター右下球経路2676に進入する。一方、ハズレ口2009に振分けられた遊技球Bは、アタッカ台板2610の前面においてハズレ口センサ2604に検知された後に、アタッカ前板2620により後方へ誘導され、アタッカ台板2610の第七開口2611gを通ってセンター右下球経路2676の通路部2676aに進入する。そして、センター右下球経路2676の通路部2676aに進入した遊技球Bは、その下流端(後端)から裏ユニット3000の裏球誘導ユニット3100に受け渡され、裏球誘導ユニット3100から下方へ排出される。
本実施形態の第二大入賞口開閉ユニット2650によれば、第二アタッカソレノイド2652を、プランジャ2652aが左右方向へ進退するように設けていると共に、第二大入賞口扉体2651に対して上下に(平面視において)重なるように設けているため、第二大入賞口開閉ユニット2650の前後方向の寸法を可及的に小さくすることができる。従って、第二大入賞口開閉ユニット2650が小さくなることで、後方のスペースを確保し易くすることができるため、後方の役物や装飾体をより大きくしたり、後方に新たな役物や装飾体を配置したり、することでパチンコ機1をより目立たせることができ、遊技者の関心を強く引付けさせることができると共に、後方の役物等によって遊技者をより楽しませることができ、遊技者の遊技に対する興趣の低下を抑制させることができる。
また、第二大入賞口開閉ユニット2650のユニットケース2655を、アタッカ台板2610の後に取付けるようにしているため、アタッカ台板2610によりユニットケース2655(第二アタッカソレノイド2652)を遊技者側から見え難くすることが可能となり、第二アタッカソレノイド2652が見えることによる見栄えの低下を抑制させることができ、見栄えの良いパチンコ機1を提供することができる。
更に、第二大入賞口扉体2651及び第二アタッカソレノイド2652を保持しているユニットケース2655を、第一ケース部2653と第二ケース部2654との二つにより構成しているため、第二大入賞口開閉ユニット2650の部品点数の増加を抑制させることができ、パチンコ機1にかかるコストの増加を抑制させることができる。
また、ユニットケース2655を、第一ケース部2653と第二ケース部2654との二つで構成しているため、第二アタッカソレノイド2652を第一ケース部2653と第二ケース部2654とで挟むようにして保持することが可能となり、組立てにかかる手間を簡略化することができる。
[5-9d-2f.V振分ユニット]
アタッカユニット2600のV振分ユニット2660は、図161に示すように、アタッカ台板2610を貫通して前方へ進退可能に設けられている平板状のV入賞口扉体2661と、V入賞口扉体2661を進退させるためのV振分ソレノイド2662と、V入賞口扉体2661とV振分ソレノイド2662とを保持しており第一ケース部2663と第二ケース部2664との二つにより構成されているユニットケース2665と、V振分ソレノイド2662の進退するプランジャ2662aに取付けられているプランジャヘッド2666と、ユニットケース2665により上下方向の軸芯に対して回動可能に支持されておりプランジャヘッド2666の進退により回動することでV入賞口扉体2661を進退させる開閉リンク2667と、を有している。
V振分ユニット2660のV入賞口扉体2661は、左右が遊技球B一つ分よりも若干長い平板状で右端側が低くなるように傾斜している扉片2661aと、扉片2661aの後端から後方へ延出している基部2661bと、基部2661bの後端に設けられており上下に貫通していると共に左右に長いリンクスリット2661cと、を有している。このV入賞口扉体2661は、ユニットケース2665内において前後方向へスライド可能に支持されている。リンクスリット2661cには、開閉リンク2667の開閉ピン2667eが摺動可能に挿入される。
V入賞口扉体2661は、前端から後方へ所定の幅で、下面が前方へ向かうに従って上方へ移動するように傾斜している。つまり、前端が細くなるようにテーパになっている。これにより、V入賞口扉体2661が前進した時に、アタッカ前板2620の前板本体2621とV入賞口扉体2661の前端との間で遊技球Bを噛み難くしており、噛んだとしても摩擦を小さくしているため噛み込みを可及的に少なくしている。
V振分ソレノイド2662は、通電により進退するプランジャ2662aが左方へ突出する向きで、ユニットケース2665内に保持されている。V振分ソレノイド2662は、V入賞口扉体2661に対して上下に(平面視において)重なるように設けられている。V振分ソレノイド2662は、図示しないバネを有しており、当該バネによりプランジャ2662aが突出する方向へ付勢されている。プランジャ2662aは、先端が円盤状に形成されている。
ユニットケース2665は、アタッカ台板2610の後側に取付けられるものである。ユニットケース2665は、互いが上下に分れる第一ケース部2663と第二ケース部2664との二つにより構成されている。ユニットケース2665は、内部となる第二ケース部2664の上面においてV入賞口扉体2661を前後方向へスライド可能に保持(支持)している。また、ユニットケース2665は、V振分ソレノイド2662、プランジャヘッド2666、及び開閉リンク2667を内部に保持している。
ユニットケース2665の第一ケース部2663は、下方に開放された左右に長い箱状に形成されている。第二ケース部2664は、上方に開放された左右に長い箱状に形成されている。第二ケース部2664は、底壁の上面から逆L字状に上方へ突出している二つのスライド保持片2664aを有している。二つのスライド保持片2664aは、第一ケース部2663の左右方向中央に対してやや左寄りの部位を中心として、上端の水平に延びている部位の先端同士が互いに対向するように設けられている。この二つのスライド保持片2653aにより、V入賞口扉体2661における基部2661bの左右両端をスライド可能に保持(支持)することができる。
また、第二ケース部2664は、底壁における二つのスライド保持片2664aよりも左方で後端付近から円柱状に上方へ延出している軸部2664bを有している。第二ケース部2664の軸部2664bは、開閉リンク2667を回動可能に支持するためのものである。
このユニットケース2665は、外側面における下面に、V入賞口センサ2603やハズレ口センサ2604の一部が当接するセンサ当接部2665aを有している。センサ当接部2665aにV入賞口センサ2603やハズレ口センサ2604を当接させることで、V入賞口センサ2603やハズレ口センサ2604の所定方向への移動を規制することができる。更に詳述すると、センサ当接部2665aは、左側に対して右側が高い階段状に形成されており、V入賞口センサ2603では上方への移動を規制することができると共に、ハズレ口センサ2604では上方及び左方への移動を規制することができる。
プランジャヘッド2666は、V振分ソレノイド2662のプランジャ2662aの先端の円盤状の部位が挿入されることでプランジャ2662aに取付けられる接続部2666aと、接続部2666aから左方へ延出している延出部2666bと、延出部2666bの先端から下方へ円柱状に突出している伝達ピン2666cと、を有している。伝達ピン2666cは、開閉リンク2667の伝達スリット2667c内に対して摺動可能に挿入される。このプランジャヘッド2666は、接続部2666aがプランジャ2662aに取付けられることで、プランジャ2662aと一体となって左右方向へ進退する。
開閉リンク2667は、ユニットケース2665により上下方向の軸芯周りに対して回動可能に支持される上下に延びた円筒状の基部2667aと、基部2667aから外方へ延出している第一アーム2667bと、第一アーム2667bを上下に貫通していると共に第一アーム2667bの長手方向へ延出している長孔状の伝達スリット2667cと、基部2667aから第一アーム2667bとは異なる方向へ第一アーム2667bよりも長く外方へ延出している第二アーム2667dと、第二アーム2667dの先端から円柱状に下方へ延出している開閉ピン2667eと、を有している。
円筒状の基部2667aは、第二ケース部2664の軸部2664bを挿入させることで、上下方向の軸芯周りに対して回動可能に保持される。第一アーム2667bは、基部2667aの上端から前方へ延出している。伝達スリット2667cには、プランジャヘッド2666の伝達ピン2666cが摺動可能に挿入される。第二アーム2667dは、基部2667aの上端から右方へ延出している。第二アーム2667dは、第一アーム2667bに対して延出方向が90度異なっていると共に、第一アーム2667bの2倍の長さで延出している。開閉ピン2667eは、V入賞口扉体2661のリンクスリット2661c内に摺動可能に挿入される。
このV振分ユニット2660は、遊技盤5に組立てた状態では、ユニットケース2665がアタッカ台板2610の後側に取付けられており、台板本体2611の第五開口2611eを通してV入賞口扉体2661がアタッカ台板2610の前面よりも前方へ進退可能に構成されている。また、V振分ユニット2660は、V入賞口扉体2661が、所定の色(例えば、赤色、黒色、青色、等)に着色されており、目立つように構成されている。また、V振分ユニット2660は、ユニットケース2665が透明に形成されており、外から内部を視認することができると共に、光を透過させることができる。
更に、V振分ユニット2660は、ユニットケース2665の下面のセンサ当接部2665aに、V入賞口センサ2603とハズレ口センサ2604とが当接している。これらV入賞口センサ2603及びハズレ口センサ2604には、左右方向、下方及び後方からセンター右下球経路2676のセンサ当接部2676bが当接している。つまり、V入賞口センサ2603とハズレ口センサ2604とは、V振分ユニット2660とセンター右下球経路2676とにより挟まれており、上下、後方及び左右への移動が規制されている(図162を参照)。
V振分ユニット2660は、V振分ソレノイド2662に対して通電していない状態では、V振分ソレノイド2662のバネの付勢力により、V入賞口扉体2661が前進して前端がアタッカ台板2610の前面よりも前方に突出しており、V入賞口2008への遊技球Bの受入を不能としている。つまり、V入賞口2008を閉鎖している。これにより、第二大入賞口2007に受入れられてV入賞口2008へ向かって流下してきた遊技球Bを、V入賞口扉体2661の傾斜により右方のハズレ口2009へ誘導することができ、当該遊技球Bをハズレ口2009に振分けることができる。
そして、ハズレ口2009に振分けられた(受入れられた)遊技球Bは、アタッカ台板2610の前面においてハズレ口センサ2604により検知された上で、アタッカ前板2620により後方へ誘導され、アタッカ台板2610の第七開口2611gを通ってセンター右下球経路2676の通路部2676aに進入する。そして、センター右下球経路2676の通路部2676aに進入した遊技球Bは、その下流端(後端)から裏ユニット3000の裏球誘導ユニット3100に受け渡され、裏球誘導ユニット3100から下方へ排出される。
一方、V振分ソレノイド2662に通電されると、バネの付勢力に抗してプランジャ2662aが没入し、プランジャ2662aの先端に取付けられているプランジャヘッド2666を介して開閉リンク2667が回動する。この開閉リンク2667の回動によりV入賞口扉体2661が後退して前端がアタッカ台板2610の前面よりも後方に位置した状態となる。これにより、V入賞口2008が開放されて遊技球Bを受入可能な状態となる。この状態で、第二大入賞口2007に受入れられた遊技球Bが流下してくると、V入賞口2008に受入れられることとなる。つまり、V入賞口2008へ振分けられることとなる。
なお、V振分ソレノイド2662への通電は、遊技の進行に関わらず一定の周期で通電させるようにしても良いし、第一下始動口2003又は第一上始動口2004への遊技球Bの受入れや第二始動口2005への遊技球Bの受入れにより抽選された第一特別図柄や第二特別図柄に応じて所定のパターンで通電させるようにしても良い。
V入賞口2008に振分けられた(受入れられた)遊技球Bは、アタッカ台板2610の前面においてV入賞口センサ2603に検知された後に、アタッカ前板2620により後方へ誘導され、アタッカ台板2610の第七開口2611gを通ってセンター右下球経路2676の通路部2676aに進入する。そして、センター右下球経路2676の通路部2676aに進入した遊技球Bは、その下流端(後端)から裏ユニット3000の裏球誘導ユニット3100に受け渡され、裏球誘導ユニット3100から下方へ排出される。
本実施形態のV振分ユニット2660によれば、V振分ソレノイド2662を、プランジャ2662aが左右方向へ進退するように設けていると共に、V入賞口扉体2661に対して上下に(平面視において)重なるように設けているため、V振分ユニット2660の前後方向の寸法を可及的に小さくすることができる。従って、V振分ユニット2660が小さくなることで、後方のスペースを確保し易くすることができるため、後方の役物や装飾体をより大きくしたり、後方に新たな役物や装飾体を配置したり、することでパチンコ機1をより目立たせることができ、遊技者の関心を強く引付けさせることができると共に、後方の役物等によって遊技者をより楽しませることができ、遊技者の遊技に対する興趣の低下を抑制させることができる。
また、V振分ユニット2660のユニットケース2665を、アタッカ台板2610の後に取付けるようにしているため、アタッカ台板2610によりユニットケース2665(V振分ソレノイド2662)を遊技者側から見え難くすることが可能となり、V振分ソレノイド2662が見えることによる見栄えの低下を抑制させることができ、見栄えの良いパチンコ機1を提供することができる。
更に、V入賞口扉体2661及びV振分ソレノイド2662を保持しているユニットケース2665を、第一ケース部2663と第二ケース部2664との二つにより構成しているため、V振分ユニット2660の部品点数の増加を抑制させることができ、パチンコ機1にかかるコストの増加を抑制させることができる。
また、ユニットケース2665を、第一ケース部2663と第二ケース部2664との二つで構成しているため、V入賞口扉体2661やV振分ソレノイド2662を第一ケース部2663と第二ケース部2664とで挟むようにして保持することが可能となり、組立てにかかる手間を簡略化することができる。
また、V振分ユニット2660のユニットケース2665の外側面にセンサ当接部2665aを設けており、ユニットケース2665の外側面にV入賞口センサ2603やハズレ口センサ2604が当接するようにしているため、ユニットケース2665によりV入賞口センサ2603やハズレ口センサ2604の所定方向への移動を規制することができ、V入賞口センサ2603やハズレ口センサ2604の所定位置への位置決めを可能とすることができる。また、遊技盤5を組立てる際に、ユニットケース2665のセンサ当接部2665aによってV入賞口センサ2603やハズレ口センサ2604をガイドすることができ、組立て作業のし易いものとすることができる。
[5-9d-2g.開閉ユニットの第二実施形態]
次に、上記の第二始動口開閉ユニット2630、第一大入賞口開閉ユニット2640、第二大入賞口開閉ユニット2650、及びV振分ユニット2660、とは異なる実施形態の開閉ユニット2700について、図163を参照して詳細に説明する。図163は、下後ろから見た斜視図である。この開閉ユニット2700は、平板状の台板2710の後側に取付けられるものである。
開閉ユニット2700は、台板2710を貫通して前後に進退可能に設けられている平板状の扉体2701と、扉体2701を進退させる駆動手段としてのソレノイド2702と、扉体2701及びソレノイド2702とを保持しており第一ケース部2703及び第二ケース部2704の二つにより構成されているユニットケース2705と、を備えている。
開閉ユニット2700の扉体2701は、前端から後方へ所定の幅で、下面が前方へ向かうに従って上方へ移動するように傾斜している。つまり、前端が細くなるようにテーパになっている。これにより、扉体2701が前進した時に、図示しない前板と扉体2701の前端との間で遊技球Bを噛み難くしており、噛んだとしても摩擦を小さくしているため噛み込みを可及的に少なくしている。
ソレノイド2702は、通電により進退するプランジャ2702aが右方へ突出する向きで、ユニットケース2705内に保持されている。ソレノイド2702は、図示しないバネを有しており、当該バネによりプランジャ2702aが突出する方向へ付勢されている。プランジャ2702aは、先端が円盤状に形成されている。
この開閉ユニット2700は、ソレノイド2702に通電していない状態では、バネの付勢力によりプランジャ2702aが突出しており、プランジャ2702aに接続されている図示しない開閉リンクにより扉体2701が、その前端が台板2710の前面よりも後方へ位置するように後退している。これにより、扉体2701によって遊技球Bを図示しない受入口へ誘導することができず、当該受入口への遊技球Bの受入れを不能としている。
開閉ユニット2700は、ソレノイド2702への通電によりプランジャ2702aをバネの付勢力に抗して没入させると、図示しない開閉リンクにより扉体2701が前進して、その前端が台板2710の第一開口2710aを通して前面よりも前方へ突出した状態となる。この扉体2701は、左端側が低くなるように傾斜しているため、扉体2701の左方において検知孔が第二開口2710bを通して台板2710の前面よりも前方に突出している球センサ2711の方へ遊技球Bを誘導することができる。従って、扉体2701が突出している状態で遊技球Bが扉体2701上へ流下すると、その遊技球Bを扉体2701の上面により球センサ2711の方へ誘導することができ、遊技球Bを球センサ2711の検知孔に通過させて検知させることができる。つまり、受入口への遊技球Bの受入れを可能とすることができる。
また、開閉ユニット2700は、ユニットケース2705の外側面に設けられている環状のバンド保持部2706と、ユニットケース2705に設けられており開閉ユニット2700を台板2710の取付ボス2710cに取付けるための取付部2707と、ユニットケース2705に設けられており台板2710のセンサ保持部2710dに保持されている球センサ2711と当接可能なセンサ当接部2708と、を有している。
バンド保持部2706は、図示するように、ユニットケース2705の外側面において互いに異なる位置に複数設けられている。具体的には、バンド保持部2706は、ユニットケース2705の左側面2705Lに二つ設けられていると共に、ユニットケース2705の右側面に一つ設けられている。各バンド保持部2706は、環状の開口が上下方向へ向けて設けられている。バンド保持部2706は、環状の部位に結束バンドCTのバンド部CTaを通した状態で、ソレノイド2702や球センサ2711等に接続されている配線ECと共に締付ける(結束する)ことで、それら配線ECをユニットケース2705に保持させるためのものである。
取付部2707は、二つ設けられており、ユニットケース2705の左右の側面から夫々外方へフランジ状に突出している。センサ保持部2710dは、ユニットケース2705の左側面2705Lから突出している取付部2707と一体的に設けられている。このセンサ保持部2710dは、台板2710における球センサ2711の一部を収容可能なコ字状のセンサ保持部2710dにおいて、後方へ開放されている部位の一部を閉鎖するものである。これにより、センサ保持部2710dに保持されている球センサ2711の後方への移動を規制することができる。なお、センサ保持部2710dは、コ字状の開放されている部位が、右方(ユニットケース2705側)を向いている。
本実施形態の開閉ユニット2700では、遊技盤5に組立てた状態で、二つの取付部2707が、その前面が台板2710の取付ボス2710cの後端に当接した状態で取付けられている。球センサ2711は、台板2710の後方から第二開口2710bを通して検知孔が設けられている前部が、台板2710の前面よりも前方へ突出しており、後部がコ字状のセンサ保持部2710d内に収容されている。そして、球センサ2711の後端の一部がセンサ当接部2708に当接していると共に、球センサ2711の後部の周側面の一部がユニットケース2705の左側面2705Lに当接している。
なお、球センサ2711の前端には、台板2710の前方に設けられている前板(図示は省略)が当接している。これにより、球センサ2711は所定位置に位置決めされている。また、上述したように、ユニットケース2705の外側面における左側面2705Lが球センサ2711の一部に当接していることから、ユニットケース2705は、当該部位により球センサ2711の所定方向への移動を規制する機能を有している。
本実施形態では、ユニットケース2705の左側面2705Lの後部からソレノイド2702に接続されている配線ECが外部に延出していると共に、ユニットケース2705の左方に設けられている球センサ2711の後端に接続されている配線ECが後方へ延出している。そして、それら配線ECをユニットケース2705の下面に沿うように右方へ延出させ、ユニットケース2705の右側面における後端下部に設けられているバンド保持部2706に、結束バンドCTによって締付けられている。結束バンドCTの詳細については、後述の[5-9a-1.配線係止部]の章に記載している。
この際に、ソレノイド2702に接続されている配線ECは余裕の少ない状態で締付けられており、球センサ2711に接続されている配線ECは余裕の多い状態で締付けられている。これにより、ユニットケース2705を台板2710から取外した時に、ユニットケース2705が台板2710からある程度離れるまでは配線ECにより球センサ2711が後方へ引っ張られることはない。つまり、球センサ2711をセンサ保持部2710dに保持させたままの状態で、開閉ユニット2700を台板2710からある程度離すことができ、開閉ユニット2700を確認(メンテナンス)することができる。
また、球センサ2711に接続されている配線ECを、結束バンドCTによりバンド保持部2706に保持させているため、開閉ユニット2700を球センサ2711と一緒に台板2710から取外しても、配線ECにより開閉ユニット2700と球センサ2711とが繋がれており、球センサ2711の紛失を防止することができる。
本実施形態の開閉ユニット2700によれば、ソレノイド2702を、プランジャ2702aが左右方向へ進退するように設けているため、開閉ユニット2700の前後方向の寸法を可及的に小さくすることができる。従って、開閉ユニット2700が小さくなることで、後方のスペースを確保し易くすることができるため、後方の役物や装飾体をより大きくしたり、後方に新たな役物や装飾体を配置したり、することでパチンコ機1をより目立たせることができ、遊技者の関心を強く引付けさせることができると共に、後方の役物等によって遊技者をより楽しませることができ、遊技者の遊技に対する興趣の低下を抑制させることができる。
また、開閉ユニット2700のユニットケース2705を、台板2710の後に取付けるようにしているため、台板2710によりユニットケース2705(ソレノイド2702)を遊技者側から見え難くすることが可能となり、ソレノイド2702が見えることによる見栄えの低下を抑制させることができ、見栄えの良いパチンコ機1を提供することができる。
更に、扉体2701及びソレノイド2702を保持しているユニットケース2705を、第一ケース部2703と第二ケース部2704との二つにより構成しているため、開閉ユニット2700の部品点数の増加を抑制させることができ、パチンコ機1にかかるコストの増加を抑制させることができる。
また、ユニットケース2705を、第一ケース部2703と第二ケース部2704との二つで構成しているため、扉体2701やソレノイド2702を第一ケース部2703と第二ケース部2704とで挟むようにして保持することが可能となり、組立てにかかる手間を簡略化することができる。
また、開閉ユニット2700のユニットケース2705の外側面にセンサ当接部2708を設けており、ユニットケース2705の外側面に球センサ2711が当接するようにしているため、ユニットケース2705により球センサ2711の所定方向への移動を規制することができ、球センサ2711の所定位置への位置決めを可能とすることができる。また、遊技盤5を組立てる際に、ユニットケース2705のセンサ当接部2708によって球センサ2711をガイドすることができ、組立て作業のし易いものとすることができる。
更に、開閉ユニット2700のユニットケース2705に、環状の複数のバンド保持部2706を設けているため、バンド保持部2706に結束バンドCTのバンド部CTaを通して配線ECと共に締付けることにより、当該配線ECをユニットケース2705に保持させることができ、配線ECを纏めることで遊技者側から配線ECを見え難くすることができる。
また、複数のバンド保持部2706を設けているため、配線ECの取回方向に応じて、必要なバンド保持部2706を使用することができる。従って、機種や設計変更等により開閉ユニット2700の取付位置を変更することで、配線ECの取回方向が変化しても、何れかのバンド保持部2706を使用することで対応することができるため、汎用性の高い開閉ユニット2700とすることができ、開閉ユニット2700を流用できることでパチンコ機1にかかるコストの増加を抑制させることができる。
また、ユニットケース2705にバンド保持部2706を設けているため、遊技盤5を組立てる前に、開閉ユニット2700とは別体とされている球センサ2711の配線ECを結束バンドCTによりバンド保持部2706に保持させておくことで、組立ての際に球センサ2711の取付け忘れを防止することができる。
更に、ユニットケース2705に、球センサ2711の後端に当接するセンサ当接部2708を設けているため、球センサ2711を台板2710のセンサ保持部2710dに保持させた状態で、開閉ユニット2700を台板2710に取付けると、センサ当接部2708により球センサ2711の後方への移動を規制して球センサ2711を取付けることができる。従って、球センサ2711を開閉ユニット2700とは別に取付ける必要がなく、遊技盤5の組立てを容易なものとすることができる。
[5-9d-2h.アタッカユニットにおけるセンサの取付け]
次に、センター役物2500のアタッカユニット2600におけるセンサ(ここでは、第二始動口センサ2601、第二大入賞口センサ2602、V入賞口センサ2603、及びハズレ口センサ2604)の取付けについて、図152乃至図154、図162、及び図164等を参照して詳細に説明する。図164は、センター役物のアタッカユニットにおいて、アタッカ前板、第二始動口センサ、第二大入賞口センサ、V入賞口センサ、ハズレ口センサ、アタッカ台板、センター右下球通路、の関係を斜視図で示す説明図である。なお、図153では、V入賞口センサ2603及びハズレ口センサ2604の取付状態を判り易くするために、それらとセンター右下球経路2676との位置関係を分解していない状態で記載している。
まず、第二始動口センサ2601、第二大入賞口センサ2602、V入賞口センサ2603、及びハズレ口センサ2604、等のセンサ(球センサ)の外形形状について説明する。球センサは、遊技球Bを検知するための、遊技球Bが通過可能な検知孔を有している。球センサは、遊技球Bを検知するための検知孔の軸芯方向から見ると、外形が正方形を二つ並べたような大きさの長方形に形成されており、その長方形の長手方向の中央よりも一方側に検知孔が設けられている。また、長方形の四隅のうちの検知孔に近い一つの隅に、C面取りが設けられている。また、球センサは、検知孔の軸芯方向が、検知孔の直径の約半分の厚さに形成されている。従って、球センサは、薄い平板状で長手方向の中央よりも一方側に検知孔が設けられている形状に形成されている。そして、球センサは、長手方向の中央に対して検知孔とは反対側の内部には、基板及びコネクタが収容されている。従って、球センサにおける長手方向の両端面のうち検知孔から遠い端面に、外部からの配線ECが接続されるコネクタが設けられている。以下では、球センサにおける長手方向の中央よりも検知孔が設けられている側を検知側と称すると共に、その反対側をコネクタ側と称して説明する。
アタッカユニット2600における第二始動口センサ2601の取付けについて説明する。第二始動口センサ2601は、第二始動口2005に受入れられた遊技球Bを検知するためのものである。第二始動口センサ2601は、検知側が長手方向の中央よりも前方へ位置するように向けられている。この第二始動口センサ2601は、検知側がアタッカ前板2620における後方へ開放されたセンサ保持部2623に収容されている。これにより、第二始動口センサ2601は、アタッカ前板2620により、前方、上下方向及び左右方向への移動が規制されている。また、第二始動口センサ2601は、アタッカ前板2620のセンサ保持部2623により、検知孔の軸芯が水平方向に対して正面視右方が高くなるように傾斜した状態で保持されている。つまり、第二始動口センサ2601は、アタッカ前板2620により検知孔の軸芯が傾斜した状態で位置決めされている。
この第二始動口センサ2601は、左方へ流通する遊技球Bを検知するものであり、検知孔の軸芯方向の位置決めには特に精度を良くしなくてはならないため、第二始動口センサ2601の前端側(検知側)を収容するアタッカ前板2620のセンサ保持部2623が、第二始動口センサ2601の検知側の周縁を囲むようにコ字状に形成されている。これにより、第二始動口センサ2601を所望の位置に高精度で位置決めすることができるため、第二始動口開閉ユニット2630の案内片2636により左方へ案内された遊技球Bを、スムーズに検知孔を通過させて検知させることができ、案内片2636上での遊技球Bの停滞や滞りを抑制させることができる。
また、第二始動口センサ2601は、コネクタ側がアタッカ台板2610の第一開口2611aを前方から通過して、台板本体2611の後方へ突出している。この第二始動口センサ2601のコネクタ側は、第二始動口開閉ユニット2630におけるユニットケース2635の外側面に設けられているセンサ保持凹部2635a内に挿入されている。これにより、第二始動口センサ2601のコネクタ側は、センサ保持凹部2635aにより後方、上下方向及び左右方向への移動が規制されている。従って、第二始動口センサ2601は、アタッカ前板2620と第二始動口開閉ユニット2630(ユニットケース2635)とで前後に挟まれた状態で取付けられている。
次に、アタッカユニット2600における第二大入賞口センサ2602の取付けについて説明する。第二大入賞口センサ2602は、第二大入賞口2007に受入れられた遊技球Bを検知するためのものである。第二大入賞口センサ2602は、検知側とコネクタ側とが左右方向へ並んだ状態で検知孔を上下方向へ向けて配置されている。具体的には、第二大入賞口センサ2602は、検知側の正面視右方にコネクタ側が位置するように、長手方向を左右方向へ向けて水平に配置されている。この第二大入賞口センサ2602は、その殆どがアタッカ前板2620のセンサ保持部2623内に収容されている。これにより、第二大入賞口センサ2602は、アタッカ前板2620(センサ保持部2623)によって、前方、上下方向及び左右方向への移動が規制されている。
また、第二大入賞口センサ2602は、アタッカ前板2620のセンサ保持部2623よりも後方へ突出している部位(後端)が、アタッカ台板2610のセンサ保持凹部2613に収容されている。つまり、第二大入賞口センサ2602は、後端がアタッカ台板2610の前面に当接しており、アタッカ台板2610によって後方への移動が規制されている。従って、第二大入賞口センサ2602は、アタッカ台板2610の台板本体2611の前方に設けられており、アタッカ台板2610とアタッカ前板2620とで挟まれた状態で取付けられている。
この第二大入賞口センサ2602の取付けでは、その大部分がアタッカ前板2620のセンサ保持部2623に収容されているため、二つの部材で半分ずつ保持する場合と比較して、二つの部材における夫々の製造誤差や組立誤差等の影響を受け難くすることができ、第二大入賞口センサ2602を所望の位置に位置決めし易くすることができる。従って、第二大入賞口センサ2602の検知孔の位置をズレ難くすることができるため、第二大入賞口2007に受入れられた遊技球Bを確実に検知孔に通すことができ、遊技球Bの停滞、滞り、球詰り、等を発生し難くすることができる。
続いて、アタッカユニット2600のV入賞口センサ2603及びハズレ口センサ2604の取付けについて説明する。V入賞口センサ2603は、V入賞口2008に受入れられた(振分けられた)遊技球Bを検知するためのものであり、ハズレ口センサ2604は、ハズレ口2009に受入れられた遊技球Bを検知するためのものである。V入賞口センサ2603及びハズレ口センサ2604は、検知孔を上下方向へ向けた水平な状態で、検知側が長手方向の中央よりも前方へ位置するように向けられている。このV入賞口センサ2603及びハズレ口センサ2604は、検知側がアタッカ前板2620における後方へ開放されたセンサ保持部2623に収容されている。これにより、V入賞口センサ2603及びハズレ口センサ2604は、アタッカ前板2620により、前方、上下方向及び左右方向への移動が規制されている。
また、V入賞口センサ2603及びハズレ口センサ2604は、コネクタ側がアタッカ台板2610の第七開口2611gを前方から通過して、台板本体2611の後方へ突出している。このV入賞口センサ2603及びハズレ口センサ2604のコネクタ側は、V振分ユニット2660のユニットケース2665とセンター右下球経路2676とによって挟まれている。V振分ユニット2660のユニットケース2665の下面には、V入賞口センサ2603及びハズレ口センサ2604と当接可能なセンサ当接部2665aが設けられている。センター右下球経路2676には、前方及び上方に開放されており、V入賞口センサ2603及びハズレ口センサ2604と当接可能(一部を収容可能)なセンサ当接部2676bが設けられている。
詳述すると、V入賞口センサ2603のコネクタ側は、上面がV振分ユニット2660のユニットケース2665のセンサ当接部2665aにおける段になっている部位よりも左側の部位に当接している。また、V入賞口センサ2603のコネクタ側の左側面、下面、及び後面は、センター右下球経路2676のセンサ当接部2676bに当接している。これにより、V入賞口センサ2603のコネクタ側は、ユニットケース2665のセンサ当接部2665aによって上方へ移動が規制されていると共に、センター右下球経路2676のセンサ当接部2676bによって左方、下方、及び後方への移動が規制されている。このV入賞口センサ2603は、コネクタ側では右方への移動が規制されていないが、検知側においてセンサ保持部2623により右方への移動が規制されているため、所望の位置に対して十分に位置決めすることができる。
一方、ハズレ口センサ2604のコネクタ側は、上面がV振分ユニット2660のユニットケース2665のセンサ当接部2665aにおける段になっている部位よりも右側の部位に当接していると共に、左側面がセンサ当接部2665aにおける段になっている部位(垂直に延びている部位)に当接している。また、ハズレ口センサ2604のコネクタ側の右側面、下面、及び後面は、センター右下球経路2676のセンサ当接部2676bに当接している。これにより、ハズレ口センサ2604のコネクタ側は、ユニットケース2665のセンサ当接部2665aによって上方及び左方への移動が規制されていると共に、センター右下球経路2676のセンサ当接部2676bによって右方、下方、及び後方への移動が規制されている。
このように、V入賞口センサ2603及びハズレ口センサ2604の取付けでは、アタッカ前板2620、V振分ユニット2660(ユニットケース2665)、及びセンター右下球経路2676、の三つの部材により挟まれた状態で取付けられており、前端の検知側がアタッカ前板2620のセンサ保持部2623に収容されているため、上記と同様に検知孔を所望の位置に高精度で位置決めすることができ、上記と同様の作用効果を奏することができる。
なお、センター右下球経路2676には、環状のバンド保持部2676cが設けられているため、バンド保持部2676cと結束バンドCTとを使用して、V入賞口センサ2603及びハズレ口センサ2604に接続されている複数の配線ECを束ねて保持させるようにしても良い。
[5-9d-2i.開閉ユニットにおける扉体の第二実施形態]
次に、上記の第二始動口開閉ユニット2630の案内片2636、第一大入賞口開閉ユニット2640の第一大入賞口扉体2641、第二大入賞口開閉ユニット2650の第二大入賞口扉体2651、V振分ユニット2660のV入賞口扉体2661、及び開閉ユニット2700の扉体2701、とは異なる実施形態の扉体2720について、主に図165を参照して詳細に説明する。図165(a)は異なる実施形態の扉体をセンター役物のアタッカユニットにおいて第一大入賞口開閉ユニットに適用して側面断面で示す説明図であり、(b)は(a)を平面図で示す説明図である。ここでは、扉体2701を、アタッカユニット2600における第一大入賞口開閉ユニット2640に適用して(第一大入賞口扉体2641と置き換えて)説明し、同じ構成の部位については同じ符号を付すと共に、詳細な説明は省略する。
開閉ユニットとしての第一大入賞口開閉ユニット2640は、アタッカ台板2610を貫通して前方へ進退可能に設けられている平板状の平板状の扉体2720を有している。この扉体2720は、アタッカ台板2610の台板本体2611とアタッカ前板2620の前板本体2621との間に設けられており、上方へ開口している第一大入賞口2006を、前後に進退することで閉鎖可能としているものである。扉体2720は、第一下始動口2003又は第一上始動口2004への遊技球Bの受入れや第二始動口2005への遊技球Bの受入れにより抽選された第一特別図柄や第二特別図柄に応じて(例えば、「大当り」、「中当り」、「小当り」、等)、又はV入賞口2008への遊技球Bの受入れに応じて、後方へスライドすることにより第一大入賞口2006を開放するものである。
アタッカユニット2600では、第一大入賞口2006の下方に、上方へ光を照射可能なLEDが実装されている第一大入賞口装飾基板2672が設けられている。この第一大入賞口装飾基板2672のLEDにより、第一大入賞口2006を発光装飾させることができる。
扉体2720は、不透明で、所定の色(例えば、赤色、黒色、青色、等)に着色されており、目立つように構成されている。この扉体2720は、図165に示すように、アタッカ台板2610の前面よりも前方へ突出する部位に、上下に貫通している複数の開口部2721を有している。開口部2721は、第一大入賞口2006を閉鎖している状態で、図165(b)においてクロスハッチで示している遊技球Bの転動領域2722から離れた部位に設けられている。これにより、複数の開口部2721が遊技球Bに接触することはなく、遊技球Bの流通を阻害することはない。
ところで、大入賞口や役物入賞口を前後に進退することで開閉する扉体が設けられている従来のパチンコ機では、扉体上を多くの遊技球Bが流通することから、耐摩耗性を高める等の理由により添加剤が加えられており、当該添加剤により略不透明になっている。そのため、大入賞口等が閉鎖されている状態で下方から光を照射しても、その光が扉体によって遮られてしまうため、扉体上を転動している遊技球Bが暗く見える問題がある。これに対して、扉体の上方且つ後方に前方へ光を照射するLEDを設けて、扉体上の遊技球Bを後方から照らすようにしたものが提案されている。しかしながら、扉体の上方且つ後方にLEDを設けるようにする場合、当該LEDからの光では扉体の下方の大入賞口内を明るく照らすことが困難であるため、当該LEDとは別に大入賞口内を照らすLEDを設ける必要があり、パチンコ機にかかるコストが増加する問題がある。
これに対して、本実施形態では、前後に進退することで第一大入賞口2006を開閉可能としている平板状の扉体2720に、上下に貫通している複数の開口部2721を設けているため、扉体2720を前進させて第一大入賞口2006を閉鎖している状態の時に、第一大入賞口2006の下方に設けられている第一大入賞口装飾基板2672のLEDを発光させると、そのLEDから上方へ照射された光により、第一大入賞口2006内を発光装飾させることができると共に、開口部2721を通して扉体2720上を転動している遊技球Bを下から照らすことができる。これにより、これまでのパチンコ機では見たこともないような、扉体2720上を転動している遊技球Bが下から照らし出される発光演出を遊技者に見せることができ、遊技者の関心を強く引付けることができると共に、遊技者を楽しませることができ、遊技に対する興趣の低下を抑制させることができる。
また、扉体2720の複数の開口部2721により、第一大入賞口2006の下方に設けられた第一大入賞口装飾基板2672のLEDからの光によって扉体2720上の遊技球Bを照らすことができるため、従来のパチンコ機のように、扉体よりも上方と下方に夫々LED(装飾基板)を設ける必要がなく、一つの第一大入賞口装飾基板2672によって第一大入賞口2006内と、扉体2720上の遊技球Bと、を発光装飾させることができ、パチンコ機1にかかるコストの増加を抑制させることができる。
また、第一大入賞口装飾基板2672のLEDからの光を、扉体2720の複数の開口部2721を通して下方から遊技球Bに照らすようにしているため、従来のパチンコ機のように遊技球Bを後方から照らすようにする場合と比較して、LEDからの光が直接遊技者の目に届き難くすることができ、眩しく見えてしまうことを低減させることができる。また、LEDからの光が直接遊技者の目に届くことで眩しく見えて、かえって遊技球Bが見え辛くなることを防止することができ、遊技球Bを見え易くすることができる。
更に、扉体2720に上下に貫通している複数の開口部2721を設けているため、扉体2720上に落下した塵やゴミ等を、開口部2721を通して下方へ排出することができ、扉体2720上の塵やゴミ等が遊技球Bの流通や扉体2720の進退等を阻害してしまうことを回避させることができる。
なお、上記の実施形態では、第一大入賞口2006を開閉する扉体2720に複数の開口部2721を設けたものを示したが、これに限定するものではなく、第二始動口2005、第二大入賞口2007、V入賞口2008、等を開閉する扉体に開口部を設けるようにしても良い。
[5-9d-3.結束台座]
次に、センター役物2500における結束台座2550について、主に図166乃至図171等を参照して詳細に説明する。図166(a)はセンター役物におけるアタッカユニット付近において配線を省略した状態で後方から見た斜視図であり、(b)は(a)において結束台座を分解して示す分解斜視図である。図167は、センター役物における本体ユニットのセンターベース及びアタッカユニットのアタッカ台板と結束台座との関係を示す説明図である。図168は、結束台座の六面図である。図169(a)は結束台座を上前から見た斜視図であり、(b)は結束台座を上後から見た斜視図であり、(c)は結束台座を下前から見た斜視図である。図170(a)は複数の配線を結束バンドにより結束台座に束ねた状態でセンター役物の要部を拡大して示す斜視図であり、(b)は(a)において結束台座を分離させた状態で示す分解斜視図である。図171(a)は図168の結束台座とは異なる実施形態の結束台座を示す斜視図であり、(b)は更に異なる実施形態の結束台座を示す斜視図である。
センター役物2500の結束台座2550は、結束バンドCTを使用することで、複数の配線ECを束ねた状態でセンター役物2500に保持(支持)させるためのものである。結束台座2550は、センターベース2511やアタッカ台板2610に取付けられる平板状の本体部2551と、本体部2551から突出している環状のバンド保持部2552と、本体部2551を貫通している取付孔2553と、を有している。
結束台座2550は、図168に示すように、正面視において、本体部2551の形状が、上下に長い長方形の右上隅が45度の角度で面取り(C面取り)された形状に形成されており、本体部2551の中央に対して左上の部位にバンド保持部2552が設けられていると共に、バンド保持部2552よりも下方で左右方向の中央において取付孔2553が設けられている。環状のバンド保持部2552は、環状の開口が本体部2551に対して左右方向を向くように設けられている。バンド保持部2552の環状の開口は、側面視において上下に長い長方形状に形成されている。
結束台座2550は、本体部2551からバンド保持部2552とは反対方向へ突出している周壁部2554を、有している。周壁部2554は、本体部2551の左辺に沿って延出している左壁部2554aと、左壁部2554aと連続しており本体部2551の上辺に沿って延出している上壁部2554bと、上壁部2554bと連続しており本体部2551のC面取辺に沿って延出しているC面取壁部2554cと、C面取壁部2554cと連続しており本体部2551の右辺から一定幅離れた位置で右辺に沿って延出している右壁部2554dと、右壁部2554d及び左壁部2554aと連続しており本体部2551の下辺から一定幅離れた位置で下辺に沿って延出している下壁部2554eと、下壁部2554eにおいて取付孔2553の軸芯を中心として半円筒状に凹んでいる凹曲壁部2554fと、を有している。
周壁部2554の左壁部2554aは、下壁部2554eと接続している部位の付近が、本体部2551の左辺から一定幅離れるように凹んでいる。この左壁部2554aにおける本体部2551の左辺から凹んでいる距離は、右壁部2554dにおける本体部2551の右辺から一定幅離れている距離(本体部2551の右辺から右壁部2554dまでの距離)と同じである。下壁部2554eは、本体部2551の下辺から一定幅離れている距離が、本体部2551の右辺から右壁部2554dまでの距離よりも長い。更に詳述すると、下壁部2554eは、本体部2551の下辺から一定幅離れている距離が、本体部2551の下辺から取付孔2553における本体部2551の下辺に近い側と接する位置までの距離と略同じである。
結束台座2550の左壁部2554aにおける凹んでいる部位、右壁部2554d、及び、下壁部2554eは、直線状に延出している壁状又はリブ状の側面に当接可能とされている。左壁部2554aにおける凹んでいる部位、右壁部2554d、及び、下壁部2554eに、壁状又はリブ状の側面を当接させることで、結束台座2550を回転不能に取付けることができる。また、結束台座2550の凹曲壁部2554fにより形成される空間内には、円柱状又は半円柱状の取付ボスが挿入される。
本実施形態の結束台座2550は、センター役物2500の本体ユニット2510では、センターベース2511の後面から円柱状に突出している取付ボス2515に取付けられる。結束台座2550が取付けられる取付ボス2515は、センターベース2511から後方へ突出していると共に、左右方向へ直線状に延出しているリブ2516と一部が重なるように設けられている。従って、結束台座2550は、取付ボス2515の外周が凹曲壁部2554fにより囲まれると共に、下壁部2554eがリブ2516の上側面に沿った状態で、センターベース2511に取付けられる。詳細な図示は省略するが、下壁部2554eとリブ2516との間には、ある程度の隙間を有しているため、当該隙間の範囲内において、結束台座2550が取付孔2553の軸芯を中心として回動可能である。センターベース2511の取付ボス2515は、予め各所に余分に設けられている。従って、複数の取付ボス2515は、機種等に応じて使用されるところと使用されないところが混在している。
また、アタッカユニット2600では、アタッカ台板2610の後面から円柱状に突出している取付ボス2614に取付けられる。結束台座2550が取付けられる取付ボス2614は、アタッカ台板2610から後方へ突出していると共に、左右方向へ直線状に延出しているリブ2618と一部が重なるように設けられている。従って、結束台座2550は、取付ボス2614の外周が凹曲壁部2554fにより囲まれると共に、下壁部2554eがリブ2618の上側面に当接した状態で、アタッカ台板2610に取付けられる。アタッカユニット2600の取付ボス2614は、予め各所に余分に設けられている。従って、複数の取付ボス2614は、機種等に応じて使用されるところと使用されないところが混在している。
センター役物2500の二つの結束台座2550は、本体ユニット2510とアタッカユニット2600との境の部位で、枠状のセンターベース2511の枠の内周に近い位置に設けられている。二つの結束台座2550は、比較的近い位置に設けられており、夫々のバンド保持部2552が、環状の開口を左右方向へ向けて取付けられている。
また、センター役物2500の二つの結束台座2550は、本体ユニット2510のセンターベース2511及びアタッカユニット2600のアタッカ台板2610と同じ色(ここでは透明)に形成されている。これにより、遊技盤5に組立てた時に、結束台座2550を目立ち難くしている。
本実施形態の結束台座2550は、図170に示すように、環状のバンド保持部2552に結束バンドCTのバンド部CTaを通した状態で、複数の配線ECと共に締付けることにより、複数の配線ECを束ねた状態でセンター役物2500(センターベース2511及びアタッカ台板2610)に取付けることができる。これにより、複数の配線ECがばらけることでセンター役物2500の枠内にはみ出してしまい、遊技者側から配線ECが見えることで見栄えが悪くなってしまうことを防止することができる。
また、本実施形態の結束台座2550によれば、結束バンドCTで束ねた配線ECを、結束台座2550を介してセンター役物2500のセンターベース2511及びアタッカ台板2610に取付けているため、センターベース2511やアタッカ台板2610にバンド保持部を直接設ける場合と比較して、機種変更や設計変更に対応し易くすることができ、パチンコ機1にかかるコストの増加を抑制させることができる。また、メンテナンス等により配線ECをセンター役物2500から遠ざけたい時に、結束バンドCTを切断しなくても、結束台座2550を取外すことで複数の配線ECを束ねたまま遠ざけることができ、メンテナンス等の作業性を向上させることができる。
詳述すると、結束バンドCTによる複数の配線ECの結束状態を保ったまま、結束台座2550を離脱させることで、複数の配線ECを束にしたままで固定位置(結束台座2550の取付位置)からズラすことが可能である。これによって次のような効果を奏することができる。すなわち、従来は、複数の配線ECの後方の部品の設置状況等を確認する場合に、固定位置において結束バンドCTで結束していた複数の配線ECを、結束バンドCTを切断して1本ずつ非結束状態にすることと、確認後に1本ずつバラした非結束状態の配線ECを固定位置において新たな結束バンドCTで結束するように戻すことが必要であったところ、本実施形態によれば、結束台座2550の着脱のみで前述した手間が生じることがなくなり、複数の配線ECの後方の部品の設置状況等の確認が容易になる。
更に、遊技盤5を組立てる際に、予め複数の配線ECをバンド保持部2552と共に結束バンドCTで束ねて結束台座2550に保持させておくことで、配線ECが組立ての邪魔になり難くすることができるため、組立作業を行い易いものとすることができ、コストの増加を抑制させることができる。
また、複数の結束台座2550を比較的接近させて取付けるようにしていると共に、夫々のバンド保持部2552が、環状の開口に対して直角方向の軸線上に互いが位置しないように設けているため、複数(一連)の結束台座2550に保持されている複数の配線ECが、二つの結束台座2550の間ではS字状に曲がった状態となる。これにより、二つの結束台座2550の間で、複数の配線ECが直線状に保持されようにする場合と比較して、複数の配線ECに長さの余裕が付与されるため、温度や湿度等の環境の変化により配線ECが伸縮しても、当該長さ余裕により配線ECの伸縮を吸収することができ、断線等の不具合の発生を抑制させることができる。
また、二つの結束台座2550の間で配線ECをS字状に曲がった状態とすることで配線ECの長さに余裕を持たせることができるため、メンテナンス等の際に、全ての結束台座2550を取外さなくても、一つの結束台座2550を取外すことで配線ECが接続されている部材をセンター役物2500からある程度遠ざけることができ、メンテナンス等にかかる手間を容易なものとすることができる。
更に、周壁部2554にセンターベース2511のリブ2516やアタッカ台板2610のリブ2618が当接するように結束台座2550を取付けることで、結束台座2550が取付孔2553の軸芯を中心として回転してしまうことを防止することができ、バンド保持部2552において結束バンドCTにより保持されている配線ECの取回方向が変化してしまうことを防止することができると共に、配線ECを所望の位置に維持し続けることができ、配線ECを遊技者側から見え難くして見栄えを良くすることができる。
なお、本実施形態では、結束台座2550をセンター役物2500に取付けるものを示したが、これに限定するものではなく、遊技パネル1100や裏ユニット3000、アタッカ、等に結束台座2550を取付けて、結束バンドCTを介して配線ECを保持させるようにしても良い。
[5-9d-3a.結束台座の別の実施形態]
次に、上記の結束台座2550とは異なる実施形態の結束台座2560及び結束台座2570について、図171を参照して詳細に説明する。まず、図171(a)に示す結束台座2560は、正面の形状が上下に長い長方形の本体部2561と、本体部2561から環状に突出している複数のバンド保持部2562と、本体部2561を貫通している取付孔2563と、を有している。
本体部2561は、前後方向が所定の厚さを有したブロック状に形成されている。複数のバンド保持部2562は、正面となる本体部2561の前面に二つ設けられていると共に、本体部2561の左右両側面に夫々一つずつ設けられている。更に詳述すると、本体部2561の前面の二つのバンド保持部2562は、一つが上部において環状の開口を上下方向へ向けて設けられており、残りの一つがその下方に環状の開口を左右方向へ向けて設けられている。これら二つのバンド保持部2562は、その中心が本体部2561の前面における左右方向の中央を通る軸線上に設けられている。左右両側面のバンド保持部2562は、本体部2561の前面における下側のバンド保持部2562と同じ高さで、環状の開口を前後方向へ向けて設けられている。取付孔2563は、本体部2561の前面における下側のバンド保持部2562の下方において、本体部2561の前面の左右方向中央に設けられている。
この結束台座2560は、詳細な図示は省略するが、ブロック状の本体部2561の下面が、前面より後方へ所定距離を残した後側が上方へ一定の高さで凹んでいると共に、その左右方向の中央が取付孔2563の軸芯を中心として半円筒状に上方へ凹んでいる。つまり、第一実施形態の結束台座2550の下壁部2554e及び凹曲壁部2554fと同様の形状に形成されている。
この結束台座2560は、前面における下側のバンド保持部2562、及び左右両側面のバンド保持部2562に、結束バンドCTのバンド部CTaを通して当該バンド保持部2562と共に配線ECを締付けて束ねると、当該配線ECを上下方向へ延出させた状態で保持させることができる。一方、前面における上側のバンド保持部2562に、結束バンドCTのバンド部CTaを通して当該バンド保持部2562と共に配線ECを締付けて束ねると、当該配線ECを左右方向へ延出させた状態で保持させることができる。
本実施形態の結束台座2560によれば、上述の結束台座2550と同様の作用効果に加えて、一つの本体部2561に向きや位置の異なる複数のバンド保持部2562を有しているため、配線ECの取回位置や取回方向に応じたバンド保持部2562を使用すれば良く、結束台座2560の汎用性をより高めることができ、様々な場面で使用することができる。
次に、図171(b)に示す結束台座2570は、所定方向へ長く延出している本体部2571と、本体部2571の長手方向の両端付近において同じ方向へ環状に突出している二つのバンド保持部2572と、本体部2571の長手方向の両端付近でバンド保持部2572よりも長手方向外側において本体部2571を貫通している二つの取付孔2573と、を有している。
この結束台座2570は、二つのバンド保持部2572が、環状の開口を本体部2571の長手方向に対して直角方向を向くように設けられている。これにより、夫々のバンド保持部2572に、同じ配線ECを結束バンドCTにより締付けることで、当該配線ECを本体部2571に沿って配置することができる。
本実施形態の結束台座2570によっても、上記の結束台座2550や結束台座2560と同様の作用効果を奏する他に、本体部2571に沿って配線ECを保持することができ、本体部2571により配線ECを隠すようにすることで、遊技者側から配線ECをより見え難くすることができる。
なお、上記の実施形態では、本体部2571の長手方向の両端付近にバンド保持部2572を設けたものを示したが、これに限定するものではなく、本体部2571の長手方向の両端付近に加えて、長手方向の途中の部位にもバンド保持部2572を設けるようにしても良い。
また、上記の実施形態では、直線状に延出している本体部2571を示したが、これに限定するものではなく、L字状や曲線状に延出している本体部2571としても良い。
また、上記の実施形態では、バンド保持部2552、バンド保持部2562、バンド保持部2572、バンド保持部2635c、バンド保持部2676c、バンド保持部2706、等のバンド保持部の形状を閉じた環状のものを示したが、これに限定するものではなく、配線係止部1603のように開放された形状としても良い。バンド保持部を閉じた形状とする場合、結束バンドCT等で固定する必要があるが、結束バンドCTがバンド保持部から抜けることはなく、配線ECの結束を確実に行うことができる。一方、バンド保持部を開放された形状とする場合、開放された部位から結束バンドCTを容易に挿入することができ、作業性を向上させることができる。
[5-9e.遊技領域内での遊技球の流れ]
次に、遊技領域5a内での遊技球Bの流れについて、主に図141等を参照して詳細に説明する。遊技盤5に組立てた状態では、センター役物2500が遊技領域5aの略中央に設けられている。遊技領域5a内において、センター役物2500の左右両外側の部位と下側の部位に、複数の障害釘が所定のゲージ配列で植設されている。また、センター役物2500の左側でサイド左上ユニット2300の上方に、遊技球Bの当接により回転する風車が設けられている。
センター役物2500の左側には、内レール1002との間に所定のゲージ配列で植設されている複数の障害釘が設けられている。遊技領域5a内におけるセンター役物2500の左側において、センターベース2511の周壁部2511aにおける上下方向の中央付近で、左上方を向けて上ワープ通路2513の入口が開口している。また、上ワープ通路2513の入口の下方且つ右方において、左方からやや上方を向けて下ワープ通路2512の入口が開口している。そして、下ワープ通路2512とサイド左上ユニット2300の棚部2301との間に風車が設けられている。
センター役物2500の左側へ打込まれた遊技球Bは、或る程度の確率で上ワープ通路2513や下ワープ通路2512に進入する。上ワープ通路2513に進入した遊技球Bは、センター役物2500の枠内に設けられているセンター振分ユニット2520のクルーン2530に供給される。クルーン2530に供給された遊技球Bは、皿状のクルーン2530内において旋回した後に下方の第一誘導路2521へ放出され、第一誘導路2521の傾斜に沿って右方へ転動し、所定のリズムで進退しているセンター振分片2523により、第一上始動口2004又は振分球排出口2526の何れかに振分けられる。センター振分ユニット2520では、上ワープ通路2513を流通した遊技球Bが、所定の確率(例えば、1/2)で第一上始動口2004へ振分けられる。
第一上始動口2004に受入れられた遊技球Bは、下流に設けられている第一上始動口センサ2524により検知された後に、裏ユニット3000の裏球誘導ユニット3100に受け渡され、裏球誘導ユニット3100を介して下方へ排出される。第一上始動口センサ2524により遊技球Bが検知されると、所定数の遊技球Bが払出される特典が付与されると共に、所定条件を充足している状態(例えば、第一特別図柄の保留数が4未満の状態)で、遊技者に有利となる有利遊技状態の発生を可能としている第一特別図柄の抽選が実行される。
下ワープ通路2512に進入した遊技球Bは、センター役物2500の枠内に設けられているステージ2514に供給され、ステージ2514上を左右方向へ転動し、中央放出部2514a又はサイド放出部2514bの何れかから遊技領域5a内へ還流するように放出される。ステージ2514の中央放出部2514aは、遊技領域5a内の左右方向中央で第一下始動口2003の直上に設けられているため、中央放出部2514aから放出された遊技球Bは、高い確率で第一下始動口2003に受入れられる。中央放出部2514aの左右両側のサイド放出部2514bから放出された遊技球Bは、或る程度の確率で第一下始動口2003に受入れられる。
第一下始動口2003に受入れられた遊技球Bは、始動口ユニット2100の第一下始動口センサ2101に検知された後に遊技パネル1100の後方へ誘導されて、裏ユニット3000の裏球誘導ユニット3100に受け渡されて裏球誘導ユニット3100から下方へ排出される。第一下始動口センサ2101により遊技球Bが検知されると、所定数の遊技球Bが払出される特典が付与されると共に、所定条件を充足している状態(例えば、第一特別図柄の保留数が4未満の状態)で、遊技者に有利となる有利遊技状態の発生を可能としている第一特別図柄の抽選が実行される。
ステージ2514から放出されて第一下始動口2003に受入れられなかった遊技球Bは、アウト口2020(左アウト口2020a及び右アウト口2020b)に受入れられて遊技領域5a外へ排出される。アウト口2020に受入れられた遊技球Bは、遊技パネル1100の後方へ誘導されて、裏ユニット3000の裏球誘導ユニット3100に受け渡された後に、裏球誘導ユニット3100から下方へ排出される。
センター役物2500の左外側へ打込まれ、上ワープ通路2513や下ワープ通路2512に進入しなかった遊技球Bは、風車の中心よりも右側を流通した場合では、高い確率で、センター役物2500の下辺に沿って斜めに列設されている複数の障害釘に沿うように右方へ流下する。風車の中心よりも右側を流通した遊技球Bは、第一下始動口2003やサイドユニット2200に設けられている一般入賞口2001に受入れられる可能性がある。第一下始動口2003及び一般入賞口2001に受入れられなかった遊技球Bは、アウト口2020(左アウト口2020a及び右アウト口2020b)に受入れられて遊技領域5a外へ排出される。
一般入賞口2001に受入れられた遊技球Bは、遊技パネル1100の後方へ誘導された上で裏ユニット3000の裏球誘導ユニット3100に受け渡され、一般入賞口センサ3001に検知された上で下方へ排出される。一般入賞口センサ3001に遊技球Bが検知されると、所定数の遊技球Bを払出される特典が付与される。
一方、風車の中心よりも左側を流通した場合では、サイド左上ユニット2300の棚部2301上に流下し、棚部2301を右方へ流下する。風車の中心よりも左側を流通した遊技球Bは、サイドユニット2200に設けられている一般入賞口2001及び左サブアウト口2021aに受入れられる可能性がある。左サブアウト口2021aに受入れられた遊技球Bは、遊技パネル1100の後方に誘導された後に、裏ユニット3000の裏球誘導ユニット3100に受け渡され、裏球誘導ユニット3100から下方へ排出される。一般入賞口2001及び左サブアウト口2021aに受入れられなかった遊技球Bは、左アウト口2020aに受入れられて遊技領域5a外へ排出される。
続いて、センター役物2500の右側には、右上案内通路群2541、ゲート2002、右下案内通路群2542、第二始動口2005、第二大入賞口2007、一般入賞口2001、第一大入賞口2006、及び、右サブアウト口2021b、が上から順に設けられている。右上案内通路群2541と右下案内通路群2542との間、一般入賞口2001の左方で第二大入賞口2007と第一大入賞口2006との間、に夫々複数の障害釘が植設されている。
本実施形態の遊技盤5では、センター役物2500の周壁部2511aの上辺における左右方向中央付近から右方へ向かって低くなる部位の上方に、遊技球Bが進入する強さで遊技球Bを打込むと、右上案内通路群2541の右上第一案内通路2541a又は右上第二案内通路2541bの何れかを遊技球Bが流通する。
センター役物2500の右側を狙って比較的強く打込まれた遊技球Bは、衝止部1006に当接して右上案内通路群2541の右上第一案内通路2541aに進入する。一方、センター役物2500の右側を狙って比較的弱く打込まれた遊技球Bは、センター役物2500の周壁部2511aにおける上端部の上面を右方へ転動して右上案内通路群2541の右上第二案内通路2541bに進入する。
右上案内通路群2541を流通した遊技球Bは、或る程度の確率でゲート2002を通過する。ゲート2002には遊技球Bの通過を検知するゲートセンサ2501が設けられており、ゲートセンサ2501により遊技球Bの通過が検知されると、第二始動口2005を開閉させる普通図柄の抽選が実行される。
右上案内通路群2541を流通した遊技球Bは、その下流に設けられている右下案内通路群2542の右下第一案内通路2542a又は右下第二案内通路2542bの何れかを流通する。右下第二案内通路2542bを流通した遊技球Bは、アタッカユニット2600のアタッカ上棚部2612上に流下し、アタッカ上棚部2612からアタッカ右誘導通路2625に進入し、当該アタッカ右誘導通路2625により第二始動口2005及び第二大入賞口2007よりも下流へ誘導される。つまり、右下第二案内通路2542bを流通した遊技球Bは、第二始動口2005や第二大入賞口2007が開放されていても、それらに受入れられることはない。
なお、右下第二案内通路2542bを流通した遊技球Bが、アタッカ上棚部2612上に流下しないことがある。また、逆に、右下第一案内通路2542aを流通した遊技球Bが、アタッカ上棚部2612上に流下することがある。
右下第一案内通路2542aを流通した遊技球B(アタッカ上棚部2612上に流下しなかった遊技球B)は、或る程度の確率で、アタッカ上棚部2612の右方に設けられている中央口2605に進入して第二始動口開閉ユニット2630における後退している案内片2636の前方を通過する。従って、ゲート2002における遊技球Bの通過により抽選された普通図柄に応じて(普通図柄が「普通当り」)、案内片2636が前進していると共に第二始動口扉体2631が後退している時に、案内片2636上に遊技球Bが流下すると、案内片2636により左方へ誘導されて、第二始動口2005に受入れられる。
第二始動口2005に受入れられた遊技球Bは、第二始動口センサ2601に検知された後に、アタッカ前板2620により後方へ誘導されて、センター右上球経路2675に進入する。そして、センター右上球経路2675に進入した遊技球Bは、アタッカ台板2610の第一樋部2615により後方へ誘導されて、裏ユニット3000の裏球誘導ユニット3100に受け渡された上で、裏球誘導ユニット3100から下方へ排出される。第二始動口センサ2601により遊技球Bが検知されると、所定数の遊技球Bが払出される特典が付与されると共に、所定条件を充足している状態(例えば、第二特別図柄の保留数が4未満の状態)で、遊技者に有利となる有利遊技状態の発生を可能としている第二特別図柄の抽選が実行される。
右下案内通路群2542を流通し、中央口2605に進入して第二始動口2005に受入れられなかった遊技球B及び右口2606に進入した遊技球Bは、第二大入賞口2007を閉鎖している第二大入賞口扉体2651上に流下する。第二大入賞口扉体2651上に流下した遊技球Bは、その傾斜により左方へ転動し、左端から左方へ放出される。従って、第一下始動口2003及び第一上始動口2004への遊技球Bの受入れにより抽選された第一特別図柄、第二始動口2005への遊技球Bの受入れにより抽選された第二特別図柄、に応じて(例えば、抽選された特別図柄が、「大当り」、「中当り」、「小当り」、等の時)、第二大入賞口扉体2651が後退して第二大入賞口2007が開放されている時に、第二大入賞口扉体2651の前方を遊技球Bが通過すると、当該遊技球Bが第二大入賞口2007に受入れられる。
第二大入賞口2007受入れられた遊技球Bは、下流に設けられている第二大入賞口センサ2602により検知された後に、下方へ誘導されてV振分ユニット2660によりV入賞口2008又はハズレ口2009に何れかに振分けられてV入賞口センサ2603又はハズレ口センサ2604に検知された上で、遊技パネル1100の後方へ誘導され、裏ユニット3000の裏球誘導ユニット3100に受け渡されて下方へ排出される。
第二大入賞口センサ2602により遊技球Bが検知されると、所定数の遊技球Bが払出される特典が付与される。V入賞口センサ2603に遊技球Bが検知されると、第一大入賞口2006が所定の開閉パターンで開閉することで遊技者が有利となる有利遊技状態(例えば、「大当り」遊技)が発生する特典が付与される。ハズレ口センサ2604に遊技球Bが検知されると、所定数の遊技球Bの払出しのような特典は付与されない。なお、ハズレ口センサ2604により遊技球Bが検知された場合、V入賞口センサ2603により遊技球Bを検知した場合とは異なる特典を付与するようにしても良い。本実施形態では、また、V入賞口センサ2603とハズレ口センサ2604とで検知した遊技球Bの個数の和が、第二大入賞口センサ2602で検知した遊技球Bの個数と一致しているか否かの整合性をチェックして、不正行為を監視している。
右下案内通路群2542からアタッカ上棚部2612に流下してアタッカ右誘導通路2625を流通した遊技球B、又は、中央口2605又は右口2606に進入して第二大入賞口扉体2651上から左方へ放出された遊技球Bは、アタッカユニット2600の一般入賞口2001の左方に植設されている複数の障害釘に当接しながら下方へ流下する。そして、アタッカユニット2600の一般入賞口2001や右サブアウト口2021bに受入れられる可能性がある。
一般入賞口2001に受入れられた遊技球Bは、遊技パネル1100の後方へ誘導された上で裏ユニット3000の裏球誘導ユニット3100に受け渡され、一般入賞口センサ3001に検知された上で下方へ排出される。一般入賞口センサ3001に遊技球Bが検知されると、所定数の遊技球Bを払出される特典が付与される。また、右サブアウト口2021bに受入れられた遊技球Bは、遊技パネル1100の後方に誘導された後に、裏ユニット3000の裏球誘導ユニット3100に受け渡され、裏球誘導ユニット3100から下方へ排出される。
アタッカユニット2600の一般入賞口2001及び右サブアウト口2021bに受入れられなかった遊技球Bは、左方に設けられている第一大入賞口2006を閉鎖している第一大入賞口扉体2641の上面を左方へ転動し、その左端から左方に設けられている右アウト口2020bに受入れられて遊技領域5a外へ排出される。
この際に、第一下始動口2003及び第一上始動口2004への遊技球Bの受入れにより抽選された第一特別図柄、第二始動口2005への遊技球Bの受入れにより抽選された第二特別図柄、に応じて(例えば、抽選された特別図柄が、「大当り」、「中当り」、「小当り」、等の時)、第一大入賞口扉体2641が後退して第一大入賞口2006が開放されている時に、第一大入賞口2006上へ遊技球Bが流下してくると、当該遊技球Bが第一大入賞口2006に受入れられる。
第一大入賞口2006に受入れられた遊技球Bは、遊技パネル1100の後方へ誘導されて裏ユニット3000の裏球誘導ユニット3100に受け渡された後に、第一大入賞口センサ3002により検知された上で下方へ排出される。第一大入賞口センサ3002により遊技球Bが検知されると、所定数の遊技球Bが払出される特典が付与される。
本実施形態では、遊技者が有利となる有利遊技状態が発生する第一特別図柄や第二特別図柄の特別図柄の抽選において、第一下始動口2003及び第一上始動口2004が遊技球Bを受入可能に常時開口しているのに対して、第二始動口2005がゲート2002の遊技球Bの通過により抽選される普通抽選が「普通当り」の時のみ所定パターンで遊技球Bを受入可能にしている。これにより、第二始動口2005よりも第一下始動口2003や第一上始動口2004の方が、遊技球Bが受入れられる可能性が高くなっている。
このようなことから、通常の状態では、遊技者に対して、第一下始動口2003や第一上始動口2004に遊技球Bが受入れられるように、センター役物2500の左側を遊技球Bが流下するように、遊技球Bの打込操作を行わせることができ、複数の障害釘により案内される遊技球Bの動きを見せて、遊技球Bによるパチンコ機1本来の遊技を楽しませることができると共に、第一下始動口2003や第一上始動口2004への遊技球Bの受入れに対する期待感を高めさせることができる。
この第一下始動口2003や第一上始動口2004を狙った遊技において、第一上始動口2004(上ワープ通路2513)を狙った遊技では、上ワープ通路2513に進入した遊技球Bが、センター振分ユニット2520のクルーン2530及びセンター振分片2523を介して第一上始動口2004に受入れられるため、クルーン2530での遊技球Bの動きを楽しませることができると共に、センター振分片2523により遊技球Bが第一上始動口2004へ振分けられるタイミングでクルーン2530から遊技球Bが放出されるか否かによっても遊技者を楽しませることができる。
そして、第一下始動口2003や第一上始動口2004へ遊技球Bが受入れられることで、第一特別図柄の抽選結果として「当り」(例えば、「小当り」、「中当り」、「大当り」、等)が抽選されると、第一大入賞口2006又は第二大入賞口2007が開閉するため、第一大入賞口2006又は第二大入賞口2007に遊技球Bが受入れられるように、センター役物2500の右側を狙った遊技球Bの打込操作(所謂、「右打ち」)を楽しませることができる共に、第一大入賞口2006又は第二大入賞口2007への遊技球Bの受入れに対する期待感を高めさせることができる。
センター役物2500の右側へ遊技球Bを打込む際に、センター役物2500の右側には、右上第一案内通路2541aと右上第二案内通路2541bとからなる右上案内通路群2541と、ゲート2002と、右下第一案内通路2542aと右下第二案内通路2542bとからなる右下案内通路群2542と、が設けられており、多様な流路を有しているため、所望の流路を遊技球Bが流通するように、遊技球Bの打込強さを調整させることができ、遊技者に対して遊技球Bの打込操作を楽しませることができる。
また。センター役物2500の右側には、ゲート2002が設けられており、ゲート2002を通過することで第二始動口2005が受入可能となる普通抽選の抽選が行われるため、右側に打込んだ遊技球Bがゲート2002を通過するか否かによって遊技者を楽しませることができると共に、第二始動口2005が受入可能となった時に、第二始動口2005に遊技球Bが受入れられるか否かによっても遊技者を楽しませることができる。
更に、第二大入賞口2007では、受入れられた遊技球BがV入賞口2008又はハズレ口2009の何れかに振分けられるため、第二大入賞口2007に受入れられた遊技球Bが、V入賞口2008へ振分けられるか否かによって遊技者をハラハラ・ドキドキさせることができ、遊技者をより楽しませることができる。
[5-10.裏ユニットの全体構成]
次に、遊技盤5における裏ユニット3000の全体構成について、主に図142及び図143等を参照して詳細に説明する。裏ユニット3000は、遊技盤5(パチンコ機1)に作用する振動を検知する振動センサ1040(図173及び図174等を参照)と、一般入賞口2001に受入れられて遊技パネル1100の後方に誘導された遊技球Bを検知する一般入賞口センサ3001と、第一大入賞口2006に受入れられて遊技パネル1100の後方に誘導された遊技球Bを検知する第一大入賞口センサ3002と、を備えている。一般入賞口センサ3001及び第一大入賞口センサ3002は、裏球誘導ユニット3100に設けられている。
裏ユニット3000は、遊技パネル1100におけるパネルホルダ1120の後面に取付けられ前方が開放されている箱状で後壁に四角い開口部3010aを有している裏箱3010と、裏箱3010の後壁に左右方向へスライド可能に設けられており演出表示装置1600を着脱させるためのロックスライダ3020と、裏箱3010の後壁にヒンジ回転可能に取付けられている裏基板ユニット3040と、を備えている。
裏基板ユニット3040は、正面視の形状がL字型で前後に薄い箱状の基板ボックス3041と、基板ボックス3041内に収容されているパネル中継基板及び演出駆動基板(図示は省略)と、を備えている。基板ボックス3041は、L字型の上下に延びている部位の外側辺に、裏箱3010の軸支部3010fに回転可能に支持される二つの軸部3041aを有している。また、基板ボックス3041は、L字型の左右に延びている部位の先端に、裏箱3010の係止部3010gに係止される係止爪3041bを有している。
また、裏ユニット3000(裏箱3010)は、パチンコ機1(遊技盤5)の組立て等の際に用いることが可能な機能面部3015を有している。機能面部3015は、裏箱3010に設けられており、裏箱3010への演出ユニット(ここでは、裏球誘導ユニット3100、裏前上演出ユニット3200、裏前左演出ユニット3300、裏右演出ユニット3400、等)のような他の部材の取付け、裏ユニット3000の前側を下方へ向けた状態の伏せ置き、裏ユニット3000の後側を上方へ向けた状態の仰向け置き、等に用いることができるものである。
また、裏ユニット3000は、詳細は後述するが、裏箱3010に裏後演出ユニット3600を取付けるための複数の取付サポータ3050と、裏箱3010に裏右演出ユニット3400を取付けるための取付サポータ3060と、を備えている。
更に、裏ユニット3000は、裏箱3010内の前端付近の下部に設けられており遊技パネル1100の後方へ誘導された遊技球Bが流通する裏球誘導ユニット3100と、裏箱3010内の前端付近で上辺に沿って設けられている裏前上演出ユニット3200と、裏箱3010内の前端付近で左辺に沿って設けられている裏前左演出ユニット3300と、裏箱3010内に前端からやや後方で右辺に沿って設けられている裏右演出ユニット3400と、裏前左演出ユニット3300の後方で裏箱3010内の後端付近における左上隅に設けられている裏後左演出ユニット3500と、裏後左演出ユニット3500が取付けられており裏箱3010内の後端付近に設けられている裏後演出ユニット3600と、を備えている。
裏球誘導ユニット3100、裏前上演出ユニット3200、及び裏前左演出ユニット3300は、裏箱3010に直接取付けられている。裏右演出ユニット3400は、裏後演出ユニット3600の前面に取付けられていると共に、一部が取付サポータ3060を介して裏箱3010に取付けられている。裏後演出ユニット3600は、裏箱3010に取付けられており、一部が取付サポータ3050を介して裏箱3010に取付けられている。
裏ユニット3000における裏前上演出ユニット3200、裏前左演出ユニット3300、裏右演出ユニット3400、裏後左演出ユニット3500、及び、裏後演出ユニット3600は、遊技の進行に応じで、所定の可動演出や発光演出を遊技者に見せることができるものである。
[5-10a.裏箱]
次に、裏ユニット3000における裏箱3010について、主に図172乃至図174等を参照して詳細に説明する。図172は、遊技盤の後面における配線係止部の使用状態を斜視図で示す説明図である。図173は遊技盤の裏ユニットを演出ユニット及び取付サポータ及び裏箱に分解して前から見た分解斜視図であり、図174は遊技盤の裏ユニットを演出ユニット及び取付サポータ及び裏箱に分解して後ろから見た分解斜視図である。
裏箱3010は、遊技パネル1100(パネルホルダ1120)の後側に取付けられるものであり、箱状の内部に演出ユニットが取付けられると共に、後面に演出表示装置1600や裏基板ユニット3040が取付けられるものである。裏箱3010は、透明に形成されている。これにより、遊技盤5に組立てた状態でも外側から内部を視認することができる。
裏箱3010は、前方が開放されている箱状で後壁に四角く貫通している開口部3010aと、開口部3010aの下辺に設けられており演出表示装置1600が載置される載置面部3010bと、開口部3010aの上辺において枠内の内側から上方へ向かって窪んでいる二つの固定溝3010cと、載置面部3010bの左右方向中央付近の下側に設けられておりロックスライダ3020が左右へスライド可能に取付けられるロック機構部3010dと、を備えている。
裏箱3010の開口部3010aは、正面視において縦横の比が、3:4の四角形に形成されている。開口部3010aは、左右方向が、裏箱3010の後壁の左右方向と略同じ大きさに形成されている。また、開口部3010aは、上下方向が、裏箱3010の上下方向の中心に対して上方にオフセット(偏芯)した位置に設けられている。開口部3010aは、19インチの液晶表示装置(演出表示装置1600)と同じ大きさに形成されている。
裏箱3010の二つの固定溝3010cには、下方から演出表示装置1600の上固定片1601が挿入される。また、裏箱3010のロック機構部3010dには、ロックスライダ3020を背面視において左方へスライドさせた状態で、演出表示装置1600の下固定片1602を後方から挿入させることができる。ロック機構部3010dに演出表示装置1600の下固定片1602を挿入させた状態で、ロックスライダ3020を背面視において右方へスライドさせると、ロックスライダ3020により下固定片1602の後方への移動を阻止して演出表示装置1600を取付けることができる。
また、裏箱3010は、前端から外方へ延出している平板状の固定片部3010eを備えている。この固定片部3010eは、前面が遊技パネル1100の後面に当接した状態で、遊技パネル1100に取付けられる。
更に、裏箱3010は、後面に裏基板ユニット3040の軸部3041aを上下方向に延びた軸周りに対して回転可能に支持することが可能な一対の軸支部3010fと、一対の軸支部3010fとは左右方向の反対側の後面に設けられており裏基板ユニット3040の係止爪3041bが係止される係止部3010gと、を備えている。
裏箱3010は、一対の軸支部3010fと係止部3010gとにより、開口部3010a(演出表示装置1600)を跨いで裏基板ユニット3040を後側に取付けることができる。遊技盤5に組立てた時に、裏基板ユニット3040におけるL字型の上下に延びている部位が、背面視において周辺制御ユニット1500の左方に位置している。また、裏基板ユニット3040におけるL字型の左右に延びている部位は、周辺制御ユニット1500の下方に位置している。
裏箱3010は、遊技盤5に組立てた状態で、係止部3010gに係止されている裏基板ユニット3040の係止爪3041bを解除して、軸部3041aを中心として係止爪3041bが後方へ移動するように回動させることで、裏箱3010に取付けられている演出表示装置1600の後方を開放させることができ、裏箱3010から裏基板ユニット3040を取外すことなく、演出表示装置1600を着脱させることができる。
また、裏箱3010は、後面に設けられており配線ECを係止するための複数の配線係止部3011と、配線係止部3011の設けられている部位において前後に貫通している貫通部3012と、を有している。裏箱3010の貫通部3012は、裏箱3010の内外の間で配線ECを通すことができると共に、配線係止部3011と裏箱3010の後面との間に配線ECを係止させた時に、貫通部3012内に配線ECが屈曲して配線係止部3011から配線ECにかかる圧力を逃がすことができる。
また、裏箱3010は、固定片部3010eを除いた前後方向を向いている面に設けられており上下又は左右に並んでいる二つの貫通孔を一組とした複数の機能孔部3013と、パチンコ機1(遊技盤5)の組立て等の際に用いることが可能な機能面部3015と、を有している。機能孔部3013の二つの貫通孔は、同じ直径である。機能孔部3013は、演出ユニットを直接、又は、取付サポータ3050や取付サポータ3060を介して、裏箱3010に取付けるためのものである。
[5-10a-1.配線係止部]
続いて、裏箱3010の配線係止部3011について詳細に説明する。裏箱3010の後面には、複数の配線係止部3011が設けられている。配線係止部3011は、図174等に示すように、配線係止部3011は、前方に配線ECが通過可能な隙間を有し裏箱3010の後面と同一面上に延出している直線タイプの配線係止部3011A、裏箱3010の後面から短く後方へ突出した後に裏箱3010の面と平行に延出しているL字タイプの配線係止部3011B、裏箱3010の後面から短く後方へ突出した後に裏箱3010の後面と平行に延出し途中で裏箱3010の裏面に接近する方向へ一段屈曲しているクランクタイプの配線係止部3011Cと、裏箱3010の後面から短く後方へ突出した後に裏箱3010の面と平行に延出し先端が裏箱3010の後面に接近して離反するように屈曲しているM字タイプの配線係止部3011D、L字タイプの配線係止部が互いに向き合わせたように設けられている対向タイプの配線係止部3011、等がある。
直線タイプの配線係止部3011Aは、裏箱3010の後面における開口部3010aの上方の部位の左右両端付近と、開口部3010aの下方でロック機構部3010dの背面視左方の部位と、に設けられている。開口部3010aの上方の配線係止部3011Aは、左右方向の中央側へ先端が延出するように設けられている。開口部3010aの下方の配線係止部3011Aは、左右に並んで三つ設けられており、夫々の先端が、左右両端の二つの配線係止部3011Aでは上方へ、中央の配線係止部3011Aでは下方へ延出するように設けられている。
L字タイプの配線係止部3011Bは、開口部3010aの下方で左右両端付近に設けられており、背面視左側に一つと右側に二つ、夫々設けられている。背面視左側の配線係止部3011Bは、先端が右方へ延出するように設けられている。背面視右側に設けられている二つの配線係止部3011Bは、一つの配線係止部3011Bは先端が右方へ延出するように設けられており、残りの配線係止部3011Bは先端が右方へ延出している配線係止部3011Bの左方において先端が下方へ延出するように設けられている。
クランクタイプの配線係止部3011Cは、開口部3010aの下方で左右方向中央から背面視で左寄りの位置に設けられている。この配線係止部3011Cは、先端が下方へ延出するように設けられている。
M字タイプの配線係止部3011Dは、開口部3010aの下方でクランクタイプの配線係止部3011Cを間にして左右両側に夫々二つずつ、合計四つ設けられている。各配線係止部3011Dは、配線係止部3011Cと同じ高さで、先端が下方へ延出するように設けられている。四つの配線係止部3011Dと一つの配線係止部3011Cは、左右方向へ一定の間隔で設けられている。
対向タイプの配線係止部3011Eは、互いに対向するように設けられている先端同士の間の隙間が、長手方向に対して傾斜するように設けられている。この配線係止部3011Eは、開口部3010aの上方で背面視左端付近に設けられている直線タイプの配線係止部3011Aの下方に設けられている。配線係止部3011Eは、長手方向が左右方向へ向けて設けられている。
配線係止部3011は、先端に裏箱3010の後面側(前方)へ突出している爪状の鉤部3011aと、長手方向の二辺から夫々後面側(前方)へ短く突出している突条部3011bと、を有している。配線係止部3011の先端は、裏箱3010の後面側を向いている面(前面)が、鉤部3011aを含めて先端へ向かうほど後方へ位置するように斜めに形成されている。これにより、配線係止部3011の先端側から配線ECを、配線係止部3011と裏箱3010の後面との間へ挿入し易くしている。また、配線係止部3011は、二つの突条部3011bにより断面がコ字状となっており、強度・剛性が高められている。
これら配線係止部3011は、先端が延出している方向を、配線ECを係止させて配線ECを取回した状態で、当該配線ECを引っ張った時に配線ECが移動しようとする方向とは反対方向としている。これにより、遊技盤5の組立て時やメンテナンス等の際に、配線ECが引っ張られたり引っ張ったりしても、配線係止部3011において配線ECが先端とは反対方向へ移動するため、配線係止部3011から配線ECが抜けることはない。
次に、配線係止部3011の使用方法の一例について、図172を参照して詳細に説明する。図示するように、遊技盤5に組立てた状態では、周辺制御ユニット1500(周辺制御基板1510)に接続されている複数の配線ECからなるハーネスWH1が、演出表示装置1600の後面に設けられている背面視右上の配線係止部1603に係止された上で、裏箱3010の後面における開口部3010aの上方の背面視右側の配線係止部3011に係止されて上方へ延出している。
裏箱3010の配線係止部3011は、演出表示装置1600の配線係止部1603よりも背面視左方に設けられている。また、裏箱3010の配線係止部3011は、先端が背面視において左方へ延出しているのに対して、演出表示装置1600の配線係止部1603は、先端が背面視において右方へ延出している。従って、配線係止部3011と配線係止部1603とに係止されたハーネスWH1(複数の配線EC)の両端側(コネクタ側)を引っ張った場合、ハーネスWH1が配線係止部1603や配線係止部3011の先端が延出している方向とは反対方向へ移動することなり、ハーネスWH1が配線係止部1603や配線係止部3011から抜けることはない。
また、図172に示すように、周辺制御ユニット1500には本数の少ない配線EC(ここでは2本の配線EC)からなるハーネスWH2が下方へ延出するように接続されている。このハーネスWH2は、演出表示装置1600の後面における背面視右下の配線係止部1603に係止されているが、二つの配線係止部1603の間で上方へ屈曲しているハーネスWH1を潜るように取回されている。これにより、下方へ延出しているハーネスWH2に対して、長さに余裕を付与させつつ、垂れ下がりを防止している。
更に、図172に示すように、配線係止部1603及び配線係止部3011に係止されているハーネスWH1やハーネスWH2は、配線係止部1603や配線係止部3011と共に結束バンドCTにより締付けて束ねられている。この際に、ハーネスWH1やハーネスWH2は、配線係止部1603や配線係止部3011が延出している長手方向に対して結束バンドCTと一緒にスライドできる強さで締付けられている。なお、配線係止部1603や配線係止部3011の先端には鉤部1603aや鉤部3011aが設けられているため、結束バンドCTがハーネスWH1やハーネスWH2と一緒に配線係止部1603や配線係止部3011の先端から抜けることはない。
ここで、結束バンドCTは、帯状で長手方向に一定の間隔で複数の突条又は溝が設けられているバンド部CTaと、バンド部CTaの基端が接続されていると共にバンド部CTaの先端側を挿通可能としており突条を利用してバンド部CTaの後退を不能としているブロック状のロック部CTbと、を有している。結束バンドCTは、ロック部CTbにおけるバンド部CTaの基端が接続されている部位に近い下面からバンド部CTaの先端を内部に挿入することで、バンド部CTaをループ状(環状)にすることができ、ロック部CTbの上面から突出したバンド部CTaの先端を引っ張ることで、バンド部CTaによるループの径を小さくすることができる。この際に、図示は省略するが、ロック部CTbの内部には、バンド部CTaがロック部CTbから抜ける方向への移動を阻止するロック機構が設けられており、ロック部CTbを挿通させたバンド部CTaが戻る(後退する)ことはない。
従って、バンド部CTaのループ内にバンド保持部2706及び配線ECが位置するように、バンド部CTaの先端をロック部CTbに挿入して引っ張ることで、バンド部CTaによりバンド保持部2706及び配線ECを締付けて結束させたままの状態で維持することができる。結束バンドCTによって締付けた後には、バンド部CTaにおけるロック部CTbから突出している部位を、ロック部CTbから適宜(例えば、0.5mm~2mm)の長さで切断する。これにより、何らかの理由によりバンド部CTaがロック部CTbから抜ける方向へ移動しても、直ちにロック部CTaから抜けてしまうことを回避させて不具合の発生を抑制させることができる。
本実施形態の結束バンドCTは、光透過性を有する乳白色に形成されている。結束バンドCTは、取付ける部位や作業者等に応じて色を異ならせるようにしても良い。例えば、作業者や協力企業毎に結束バンドCTの色を変えると、後工程で作業漏れ等を発見し易くすることができる。
なお、結束バンドCTとして、ロック部CTbに対してバンド部CTaが着脱不能のものを示したが、これに限定するものではなく、バンド部CTaが着脱可能なものであっても良い。結束バンドCTを、着脱可能なものとすると、取外した後にも再使用することができるため、廃棄物の量を低減させることができる。
遊技盤5の後側では、図172に示すように、結束バンドCTは、ロック部CTbが、配線係止部1603や配線係止部3011と接触している状態で取付けられている。結束バンドCTのロック部CTbは、配線係止部1603や配線係止部3011におけるハーネスWH1又はハーネスWH2とは反対側の部位に当接している。換言すると、結束バンドCTは、ハーネスWH1又はハーネスWH2とロック部CTbとの間に、配線係止部1603や配線係止部3011が位置するように取付けられている。これにより、ロック部CTbが後方を向いているため、結束バンドCTによる結束作業や結束の確認、等を容易にすることができる。また、結束バンドCTの切断作業を容易にすることができる。更に、詳細は後述するが、ハーネスWH1又はハーネスWH2へのロック部CTbの接触を回避させることができるため、結束バンドCTで結束されたハーネスWH1又はハーネスWH2を、配線係止部1603や配線係止部3011で保護することができる。
また、図172に示すように、演出表示装置1600の配線係止部1603が形成されている部材(後ケース)、及び、裏箱3010は、透明に形成されているため、配線係止部1603や配線係止部3011における配線係止部1603や配線係止部3011により支持されている部位を、配線係止部1603や配線係止部3011を通して外部(後方)から視認することができる。これにより、ハーネスWH1やハーネスWH2を構成している全ての配線ECが、結束バンドCTにより束ねられているか否かを容易に確認することができると共に、結束バンドCTによる結束作業を容易なものとすることができる。
更に、図示するように、ハーネスWH1又はハーネスWH2に対して、結束バンドCT(のバンド部CTa)が斜めに接触するように、結束バンドCTが取付けられている。これにより、結束バンドCTを、ハーネスWH1やハーネスWH2の長手方向と直交する方向へ接触させる場合と比較して、接触面積を広くすることができ、摩擦抵抗を大きくして移動(スライド)し難くすることができる。
また、図示するように、ハーネスWH1を配線係止部1603や配線係止部3011に束ねている結束バンドCTは、バンド部CTaの長手方向が、配線係止部1603や配線係止部3011の長手方向と直交する方向に対して斜めに延出するように取付けられている。換言すると、結束バンドCTが、たすき掛け状に取付けられている。これにより、結束バンドCTによりハーネスWH1を配線係止部1603や配線係止部3011に束ねている状態で、結束バンドCTのバンド部CTaの長手方向が、配線係止部1603や配線係止部3011の長手方向と直交する方向へ近付くように、結束バンドCTを傾斜させると、バンド部CTaによる締付けを緩めることができ、結束バンドCTと一緒にハーネスWH1を配線係止部1603や配線係止部3011の長手方向へスライドさせ易くすることができる。また、スライドさせた後に、結束バンドCTを、傾斜している状態に戻すと、配線係止部1603や配線係止部3011を締付けて元のスライドし難い状態に戻すことができる。
ところで、詳細な図示は省略するが、周辺制御ユニット1500の周辺制御基板ボックス1520の後面が、ハーネスWH1やハーネスWH2を配線係止部1603や配線係止部3011に束ねている結束バンドCTのロック部CTbよりも後方へ突出している。これにより、遊技盤5の組立作業の際に、遊技盤5の後面を下にして作業台に載置しても、周辺制御基板ボックス1520が作業台に当接するため、結束バンドCTのロック部CTbに作業台が当接することはない。或いは、遊技盤5の搬送作業の際に、複数の遊技盤5を重ねて搬送しても、他の遊技盤5が周辺制御基板ボックス1520に当接するため、ロック部CTbに他の遊技盤5が当接することはない。このようなことから、周辺制御基板ボックス1520の存在により、結束バンドCTのロック部CTbに作業台や遊技盤5のような他の部材が当接して潰れてしまうことを回避させることができ、ロック部CTbの破損により配線係止部1603や配線係止部3011からハーネスWH1やハーネスWH2がはずれて不具合が発生することを防止することができる。
また、図示は省略するが、本実施形態の遊技盤5を、パチンコ機1に組立てた状態では、遊技盤5の後方が本体枠4の裏カバー640によって覆われた状態となる。これにより、遊技ホールの島設備において、他の部材、本パチンコ機1と遊技ホール側とを接続している配線EC、遊技球B、等の他の部材が、結束バンドCTのロック部CTbに接触(当接)することを裏カバー640により回避させることができ、他の部材等が接触することでロック部CTbによるバンド部CTaの締付けが解除されてハーネスWH1やハーネスWH2が配線係止部1603や配線係止部3011からはずれてしまうことを防止することができ、結束バンドCTを起因とする不具合の発生を防止することができる。また、裏カバー640によりロック部CTbへの他の部材の接触による締付けの緩みや解除を防止することができるため、ロック部CTbからバンド部CTaが着脱可能なタイプの結束バンドCTを使用することができる。
なお、上記の実施形態では、配線係止部1603や配線係止部3011を透明としたものを示したが、これに限定するものではなく、半透明や不透明であっても配線ECが透けて見えるような光透過性を有するものとしても良い。或いは、配線係止部1603や配線係止部3011を、不透明な光透過性を有しないものとしても良い。
また、図示は省略するが、ハーネスWH1における配線係止部1603や配線係止部3011から離れた部位(例えば、配線係止部1603と配線係止部3011との間の部位)を、特定結束バンドで束ねるようにしても良い。これにより、ハーネスWH1における配線係止部1603と配線係止部3011との間の部位であっても、ハーネスWH1を特定結束バンドで束ねているため、ハーネスWH1を構成している複数の配線ECが一本ずつにばらけてしまうことを、ハーネスWH1の全長に亘って抑制することができる。ここでは、特定結束バンドは、上記の結束バンドCTとは異なる名称であるが、用途の違いを明確にしているものであり、結束バンドCTと同じ構成(構造)のものである。
このように、本実施形態の配線係止部1603、配線係止部3011、及び結束バンドCTによれば、以下のような優れた作用効果を奏することができる。詳述すると、まず、従来のパチンコ機では、裏箱の後面において複数の配線ECからなるハーネスが、むき出しの状態となっている。そして、むき出しのハーネスが他の部材と接触することで不具合が発生する恐れがあるため、ハーネスが裏箱の後面に沿うようにハーネスを支持するための複数のハーネス支持部を設けるようにしている。このような従来のパチンコ機のハーネス支持部は、裏箱の後面に沿って延出し一方の端部が自由端とされた棒状又は帯板状のものとされており、自由端側から裏箱とハーネス支持部との間にハーネスを挿入することで支持するようにしている。しかしながら、従来のハーネス支持部では、ハーネス又はハーネスを構成している配線ECがはずれてしまうことがあり、不具合が発生する恐れがあった。
このような問題に対して、本実施形態では、配線係止部1603及び配線係止部3011において、複数の配線ECからなるハーネスWH1やハーネスWH2と一緒に結束バンドCTで締付けて束ねているため、配線係止部1603及び配線係止部3011においてハーネスWH1やハーネスWH2から一本ずつ配線ECがばらけてしまうことはなく、一部のばらけた配線ECが配線係止部1603や配線係止部3011からはずれてしまうことを防止することができると共に、配線係止部1603や配線係止部3011から配線ECがはずれることで断線し易くなることを回避させることができる。
また、複数の配線ECからなるハーネスWH1やハーネスWH2を、結束バンドCTで束ねたまま配線係止部1603及び配線係止部3011の長手方向へスライド可能としているため、ハーネスWH1やハーネスWH2により隠れている部材を確認したい時に、結束バンドCTにより束ねていない従来ではハーネスから配線ECを一本ずつ移動(スライド)させて作業していたのに対して、一度に複数の配線EC(ハーネスWH1やハーネスWH2)をスライドさせることができ、確認作業を容易なものとすることができ、本パチンコ機1を設置している遊技ホール側の負担を軽減させることができる。
更に、ハーネスWH1を支持するための配線係止部1603及び配線係止部3011の先端を自由端としているため、配線係止部1603及び配線係止部3011の開放されている自由端側からハーネスWH1やハーネスWH2を容易に挿入することができ、作業性を向上させることができる。この際に、配線係止部1603及び配線係止部3011の先端に、演出表示装置1600及び裏箱3010へ向かって突出している鉤部1603a及び鉤部3011aを設けているため、結束バンドCTにより配線係止部1603及び配線係止部3011と一緒にハーネスWH1やハーネスWH2を締付けて束ねた状態にすると、結束バンドCTがハーネスWH1やハーネスWH2と一緒に配線係止部1603及び配線係止部3011の自由端の方向へスライドしても、鉤部1603a及び鉤部3011aに当接することでそれ以上のスライドが阻止され、結束バンドCTと一緒にハーネスWH1やハーネスWH2が配線係止部1603及び配線係止部3011の先端から抜けてしまうことを防止することができ、上述した作用効果を確実に奏することが可能なパチンコ機1を提供することができる。
また、結束バンドCTを、バンド部CTaと、バンド部CTaを後退不能、つまり、一方向へのみ挿通可能なロック部CTbとで、構成されているものとしているため、配線係止部1603や配線係止部3011、及びハーネスWH1やハーネスWH2に巻き付けたバンド部CTaの先端をロック部CTbに挿通して引っ張るだけで、配線係止部1603や配線係止部3011及びハーネスWH1やハーネスWH2を締付けた状態でロックすることができ、ハーネスWH1やハーネスWH2の結束作業の作業性を高めることができる。この際に、結束バンドCTのロック部CTbを配線係止部1603や配線係止部3011に当接させているため、何らかの理由により結束バンドCTに対してハーネスWH1やハーネスWH2の軸芯周りに回転するような力が作用しても、結束バンドCTのロック部CTbが配線係止部1603や配線係止部3011に当接していることで、結束バンドCTがハーネスWH1やハーネスWH2の軸芯周りに回転してしまうことを阻止することができ、結束バンドCTのロック部CTbやロック部CTbから延出しているバンド部CTaの先端が他の部材に接触することを回避させて、不具合の原因となることを防止することができる。
更に、結束バンドCTのロック部CTbを、配線係止部1603や配線係止部3011におけるハーネスWH1やハーネスWH2とは反対側の部位に当接させるようにしているため、以下のような優れた作用効果を奏することができる。詳述すると、結束バンドCTのロック部CTbを、配線係止部1603や配線係止部3011におけるハーネスWH1やハーネスWH2と接している側に当接させるようにすると、ロック部CTbから突出しているバンド部CTaの先端を、演出表示装置1600や裏箱3010の方向へ引っ張る必要があり、演出表示装置1600や裏箱3010が邪魔になって結束作業がし辛くなる。これに対して、配線係止部1603や配線係止部3011におけるハーネスWH1やハーネスWH2とは反対側にロック部CTbを当接させるようにしているため、結束バンドCTによりハーネスWH1やハーネスWH2を束ねる時に、ロック部CTbが作業者側を向くこととなり、ロック部CTbから突出しているバンド部CTaの先端を、演出表示装置1600や裏箱3010から遠ざかる方向へ引っ張れば、配線係止部1603や配線係止部3011及びハーネスWH1やハーネスWH2を締付けることができ、作業性をより向上させることができる。
また、結束バンドCTのロック部CTbを、配線係止部1603や配線係止部3011におけるハーネスWH1やハーネスWH2とは反対側の部位に当接さていることから、上述したように、ロック部CTbが作業者側を向くため、ロック部CTbにバンド部CTaの先端が挿通されているか否かを簡単に確認することができ、作業チェックのし易いパチンコ機1を提供することができる。
更に、結束バンドCTのロック部CTbを、配線係止部1603や配線係止部3011におけるハーネスWH1やハーネスWH2とは反対側の部位に当接させることから、ハーネスWH1やハーネスWH2とロック部CTbとの間に配線係止部1603や配線係止部3011が介在することとなるため、配線係止部1603や配線係止部3011を結束バンドCTのロック部CTbがハーネスWH1やハーネスWH2に接触してしまうことを遮断する遮断壁とすることができる。これにより、以下のような優れた作用効果を奏することができる。詳述すると、結束バンドCTのロック部CTbにバンド部CTaの先端を挿入し、そのバンド部CTaの先端を引っ張って束ねる際に、ロック部CTbにハーネスWH1やハーネスWH2の配線ECが当接していると、配線ECの一部が引っ張られているバンド部CTaと一緒にロック部CTb内へ引っ張られてしまい、配線ECの絶縁被膜が破れてしまう恐れがある。これに対して、配線係止部1603や配線係止部3011におけるハーネスWH1やハーネスWH2とは反対側にロック部CTbを当接させている、つまり、ハーネスWH1やハーネスWH2とロック部CTbとの間に配線係止部1603や配線係止部3011を介在させていることから、ロック部CTbにハーネスWH1やハーネスWH2(配線EC)が当接していないため、ロック部CTbを挿通させたバンド部CTaの先端を引っ張っても、バンド部CTaと一緒に配線ECの一部がロック部CTb内へ引っ張られることはなく、配線ECの絶縁被膜の破れを防止することができ、結束バンドCTで結束されたハーネスWH1やハーネスWH2を保護することができる。
また、結束バンドCTのロック部CTbを、配線係止部1603や配線係止部3011におけるハーネスWH1やハーネスWH2とは反対側の部位に当接させているため、パチンコ機1のメンテナンスや分解のために配線係止部1603や配線係止部3011からハーネスWH1やハーネスWH2を外す際に、結束バンドCT(バンド部CTa)の切断作業を容易にすることができる。詳述すると、上述したように、ブロック状のロック部CTbが作業者側を向いているため、ニッパーのような切断工具をロック部CTbに沿わせてガイドさせることで、他の部位を傷付けることなくバンド部CTaを簡単に切断することができる。
また、結束バンドCTを保護する保護部として、本体枠4の裏カバー640や、結束バンドCTよりも後方へ突出している周辺制御基板ボックス1520を設けていることから、結束バンドCTのロック部CTbを保護することができるため、パチンコ機1(遊技盤5)の組立て、搬送、設置、遊技ホールに設置した後、等の様々な状況下において、何らかの理由により結束バンドCTに他の部材が当接してしまうことを保護することができ、結束バンドCT(ロック部CTb)の破損を防止して配線係止部1603や配線係止部3011からハーネスWH1やハーネスWH2がはずれてしまうことを回避させることができる。また、本体枠4の裏カバー640や周辺制御基板ボックス1520により結束バンドCTに他の部材が当接してしまうことを保護することができるため、結束バンドCTの当接による他の部材の破損を回避させることができ、不具合の発生を低減させることができる。
更に、本体枠4の裏カバー640によって、他の部材の結束バンドCTへの当接を確実に回避させることができるため、何らかの理由により結束バンドCT(ロック部CTb)に他の部材が当接して破損してしまうことを防止することができ、ロック部CTbの破損により配線係止部1603や配線係止部3011からハーネスWH1やハーネスWH2がはずれてしまうことを回避させることができる。また、本体枠4の裏カバー640により結束バンドCTに他の部材が当接してしまうことを防止することができるため、結束バンドCTの当接により他の部材が破損してしまうことを回避させることができ、不具合の発生を低減させることができる。
また、遊技盤5を、パチンコ機1に組立てた状態では、遊技盤5の後方が本体枠4の裏カバー640によって覆われた状態となるため、遊技ホールの島設備において、他の部材、本パチンコ機1と遊技ホール側とを接続している配線EC、遊技球B、等の他の部材が、結束バンドCTのロック部CTbに接触(当接)することを裏カバー640により回避させることができ、他の部材等が接触することでロック部CTbによるバンド部CTaの締付けが解除されてハーネスWH1やハーネスWH2が配線係止部1603や配線係止部3011からはずれてしまうことを防止することができ、結束バンドCTを起因とする不具合の発生を防止することができる。また、裏カバー640によりロック部CTbへの他の部材の接触による締付けの緩みや解除を防止することができるため、ロック部CTbからバンド部CTaが着脱可能なタイプの結束バンドCTを使用することができる。
また、結束バンドCTを保護する保護部として、結束バンドCTよりも突出している周辺制御基板ボックス1520を設けているため、配線係止部1603や配線係止部3011が設けられている裏箱3010へ向かって後方から他の部材が移動すると、当該他の部材が結束バンドCTに接触する前に、保護部としての周辺制御基板ボックス1520に当接することとなり、他の部材がこれ以上結束バンドCTへ向かって移動することを阻止することができ、結束バンドCTへの他の部材の接触を防止することができる。従って、結束バンドCT(ロック部CTb)への他の部材の接触(当接)を回避させることができるため、他の部材等が接触することで結束バンドCTによるハーネスWH1やハーネスWH2の移動の規制が解除されてしまうことはなく、結束バンドCTを起因とする不具合の発生を防止することができる。また、結束バンドCTを保護する保護部としての周辺制御基板ボックス1520を設けているため、何らかの理由により後方から他の部材が本体枠4の裏カバー640を越えて遊技盤5へ接近しても、上述したように、結束バンドCTを保護する周辺制御基板ボックス1520が更に存在しているため、結束バンドCTを二重に保護することができる。
また、結束バンドCTを保護する保護部として、パチンコ機1における遊技領域5aが設けられている遊技盤5の後面に、結束バンドCTよりも後方へ突出している周辺制御基板ボックス1520を設けていることから、遊技盤5の組立作業の際に、遊技盤5の後面を下にして作業台に載置しても、周辺制御基板ボックス1520が作業台に当接するため、結束バンドCTのロック部CTbに作業台が当接することはない。或いは、遊技盤5の搬送作業の際に、複数の遊技盤5を重ねて搬送しても、他の遊技盤5が周辺制御基板ボックス1520に当接するため、ロック部CTbに他の遊技盤5が当接することはない。このようなことから、周辺制御基板ボックス1520の存在により、結束バンドCTのロック部CTbに作業台や遊技盤5のような他の部材が当接して潰れてしまうことを回避させることができ、ロック部CTbの破損により配線係止部1603や配線係止部3011からハーネスWH1やハーネスWH2がはずれて不具合が発生することを防止することができる。
更に、演出表示装置1600の後面や裏箱3010を透明にして、配線係止部1603や配線係止部3011によりハーネスWH1やハーネスWH2を視認可能に支持させていることから、外部から配線係止部1603や配線係止部3011を通して支持しているハーネスWH1やハーネスWH2を視認することができるため、ハーネスWH1やハーネスWH2を構成している全ての配線ECが結束バンドCTにより束ねられてその移動が規制されているか否かを容易に確認することができ、一部の配線ECがはずれた不具合品の出荷を防止することができると共に、メンテナンス等において結束バンドCTの確認作業を容易なものとすることができる。
また、配線係止部1603や配線係止部3011を通してハーネスWH1やハーネスWH2を視認することができるため、結束バンドCTによりハーネスWH1やハーネスWH2の束ねる結束作業を行い易いものとすることができ、作業性を向上させることができる。
また、透明な配線係止部1603や配線係止部3011を通してハーネスWH1やハーネスWH2を視認可能としていると共に、結束バンドCTを、光透過性の低い乳白色のものとすると共に、ハーネスWH1やハーネスWH2を構成している複数の配線ECとは異なる色(例えば、灰色、黄色、白色、黒色、青色、赤色、緑色、等)としているため、配線係止部1603や配線係止部3011を通してハーネスWH1やハーネスWH2(複数の配線EC)及び結束バンドCTのバンド部CTaを見た時に、バンド部CTaがハーネスWH1やハーネスWH2に跨っていることを明確に視認することができる。これにより、結束バンドCTによるハーネスWH1やハーネスWH2の結束を確実に確認することができると共に、結束バンドCTによる配線係止部1603や配線係止部3011及びハーネスWH1やハーネスWH2の結束作業を行い易いものとすることができる。
更に、結束バンドCTを、そのバンド部CTaがハーネスWH1やハーネスWH2の長手方向に対して斜めに接触するようにしているため、ハーネスWH1やハーネスWH2の長手方向と直交する方向へ接触させる場合と比較して、接触面積を広くすることができ、結束バンドCT(バンド部CTa)とハーネスWH1やハーネスWH2との間の摩擦抵抗を大きくすることができる。従って、結束バンドCTによるハーネスWH1やハーネスWH2の移動を十分に規制することができ、配線係止部1603や配線係止部3011からハーネスWH1やハーネスWH2や配線ECがはずれることを防止して不具合の発生を回避させることができる。
また、結束バンドCTのバンド部CTaを、ハーネスWH1やハーネスWH2に対して斜めに接触させているため、以下のような優れた作用効果を奏することができる。詳述すると、結束バンドCTによりハーネスWH1やハーネスWH2を締付けて結束させると、結束バンドCTのバンド部CTaからハーネスWH1やハーネスWH2(配線EC)に力が作用することとなるため、その力の強さによっては配線ECを被覆している絶縁被覆膜が早期に劣化してしまい、漏電やショートのような不具合が発生し易くなる恐れがある。これに対して、結束バンドCTのバンド部CTaをハーネスWH1やハーネスWH2に対して斜めに接触するようにすると、バンド部CTaをハーネスWH1やハーネスWH2の長手方向と直交する方向に巻き付けて接触させるようにする場合と比較して、バンド部CTaとハーネスWH1やハーネスWH2(配線EC)との接触面積を広くすることができる。従って、結束バンドCTにより同じ強さで締付けても、斜めに接触させて接触面積を広くすることで、締付けにより作用する力を広く分散させて相対的に小さくすることができるため、絶縁被膜の早期の劣化を抑制することができ、漏電やショートのような不具合の発生を抑制することができる。
また、配線係止部1603や配線係止部3011を、帯板状に延出しているものとしているため、結束バンドCTにより配線係止部1603や配線係止部3011と一緒にハーネスWH1やハーネスWH2を束ねると、配線係止部1603や配線係止部3011が幅を有していることから、結束バンドCTのバンド部CTaがハーネスWH1やハーネスWH2に対して自動的に斜めに接触した状態とすることができ、上述したような作用効果を奏するパチンコ機1を確実に提供することができる。
更に、複数の配線ECからなるハーネスWH1やハーネスWH2を、配線係止部1603や配線係止部3011から離れた部位で特定結束バンドにより単体で束ねるようにしているため、ハーネスWH1やハーネスWH2を構成している複数の配線ECが一本ずつにばらけてしまうことを、ハーネスWH1やハーネスWH2の全長に亘って抑制することができ、ばらけた配線ECの他の部材への接触を回避させて不具合の発生を防止することができる。
また、特定結束バンドによりハーネスWH1やハーネスWH2を、配線係止部1603や配線係止部3011から離れた部位で束ねて結束させているため、何らかの理由によりハーネスWH1やハーネスWH2がその長手方向へ引っ張られた場合、ハーネスWH1やハーネスWH2の移動に伴って特定結束バンドのロック部が配線係止部1603や配線係止部3011及び結束バンドCTに当接することとなり、特定結束バンドによってそれ以上のハーネスWH1やハーネスWH2の移動を阻止することができる。
更に、複数の配線ECからなるハーネスWH1やハーネスWH2を、配線係止部1603や配線係止部3011から離れた部位で特定結束バンドにより結束しているため、ハーネスWH1やハーネスWH2の外周が円形に近付くように複数の配線ECが集まり、特定結束バンドのバンド部がハーネスWH1やハーネスWH2の長手方向と直交する方向へ延出している状態となる。これにより、特定結束バンドの部位では、ハーネスWH1やハーネスWH2をコンパクトに纏めることができるため、ハーネスWH1やハーネスWH2の後方に設けられている部品を確認し易くすることができる。
また、配線係止部1603や配線係止部3011から離れた部位に設けられている特定結束バンドの部位では、特定結束バンドのバンド部がハーネスWH1やハーネスWH2(の長手方向)と直交する方向へ延出している。一方、配線係止部1603や配線係止部3011において結束バンドCTのバンド部CTaをハーネスWH1やハーネスWH2に対して斜めに接触させるようにしており、配線係止部1603や配線係止部3011の部位と結束部の部位とで、ハーネスWH1やハーネスWH2に対するバンド部CTaやバンド部が延出している方向を異ならせることができる。これにより、ハーネスWH1やハーネスWH2を束ねる作業において、バンド部CTaやバンド部の延出している方向の位置や数等を確認することで、作業書通りに作業が実施されているか否かを容易に確認することができる。なお、この場合、配線係止部1603や配線係止部3011の結束バンドCTと、特定結束バンドとで、色を異ならせるようにしても良く、結束作業の確認をし易いものとすることができる。
また、配線係止部1603や配線係止部3011を、平板状又は帯板状に延出しているものとしているため、配線係止部1603や配線係止部3011を棒状のものとする場合と比較して、配線係止部1603や配線係止部3011とハーネスWH1やハーネスWH2との接触面積を広くすることができるため、摩擦抵抗を大きくすることができる。これにより、移動規制手段としての結束バンドCTによる作用効果をより発揮させ易くすることができ、ハーネスWH1やハーネスWH2の移動を確実に規制して不具合の発生をより回避させることができる。
更に、配線係止部1603や配線係止部3011を、平板状又は帯板状に延出しているものとしていることから、配線係止部1603や配線係止部3011においてハーネスWH1やハーネスWH2を構成している複数の配線ECが配線係止部1603や配線係止部3011の面に沿って並ぶように広がり易くなるため、配線ECからの放熱し易くすることができる。この際に、配線係止部1603や配線係止部3011を通してハーネスWH1やハーネスWH2を視認することができるため、ハーネスWH1やハーネスWH2を構成している複数の配線ECを、配線係止部1603や配線係止部3011を通して1本1本確認し易くすることができる。
また、図172の要部拡大断面図に示すように、配線係止部1603や配線係止部3011に、その長手方向に延出している二辺から前方へ突出している突条部1603bや突条部3011bを設けているため、ハーネスWH1やハーネスWH2を、突条部1603bや突条部3011bに接触させるようにしている。換言すると、配線係止部1603や配線係止部3011に、ハーネスWH1やハーネスWH2との接触を回避させる凹部を設けている。これにより、結束バンドCTで締付けて結束させた時に、結束バンドCTのバンド部CTaから配線係止部1603や配線係止部3011の全幅に亘ってハーネスWH1やハーネスWH2に力が作用することを回避させることができるため、ハーネスWH1やハーネスWH2に作用する力を調節することができ、配線ECにおける絶縁被膜の早期の劣化を抑制させることができる。
また、配線係止部1603や配線係止部3011に、突条部1603bや突条部3011bを設けているため、結束バンドCTでハーネスWH1やハーネスWH2を締付けると、ハーネスWH1やハーネスWH2を構成している配線ECの絶縁被膜が、突条部1603bや突条部3011bの角辺に食い込み易くなる。これにより、ハーネスWH1やハーネスWH2の長手方向の移動に対して、抵抗を付与することができ、ハーネスWH1やハーネスWH2をその長手方向へ移動し難くすることができる。
更に、本実施形態では、演出表示装置1600の後面における配線係止部1603と対向している部位にその後面を貫通している貫通部1604、及び、裏箱3010における配線係止部3011と対向している部位に前後に貫通している貫通部3012、が夫々設けられている。換言すると、配線係止部1603や配線係止部3011のような配線ECやハーネスWH1等を係止させるためのハーネス支持部が設けられている本体部(ここでは、演出表示装置1600や裏箱3010)において、本体部におけるハーネス支持部の本体部の面に沿って延出している部位と対向している部位に、ハーネス支持部と一緒に配線ECやハーネスWH1等を束ねている結束バンドCTが、本体部に当接することを回避させる当接回避部(本実施形態では、貫通部1604や貫通部3012に相当している)が設けられている。
このように、配線係止部1603や配線係止部3011のようなハーネス支持部と対向している本体部の部位に、結束バンドCTとの当接を回避させる当接回避部を設けているため、本体部とハーネス支持部との間に複数の配線ECやハーネスWH1や結束バンドCTの挿入を容易なものとすることができ、作業性を向上させることができる。また、ハーネス支持部にハーネスWH1等を結束している結束バンドCTが、本体部の面に当接することを回避させている、つまり、結束バンドCTが本体部に当接していないため、ハーネスWH1やハーネス支持部に対する不具合を低減させることができる。
詳述すると、結束バンドCTが本体部に当接すると、配線ECやハーネスWH1等と結束バンドCTとを介してハーネス支持部に本体部から遠ざかる方向へ力が常時作用することとなる。従って、本体部からハーネス支持部に作用する力により、ハーネス支持部が早期に疲労して破損してしまう恐れがある。また、本体部からハーネス支持部に作用する力は、配線ECやハーネスWH1等にも作用するため、配線ECの絶縁被膜に常時力が作用することで、絶縁被膜が早期に劣化してしまい、漏電やショートが発生する恐れがある。このような問題に対して、本実施形態では、本体部に当接回避部を設けているため、本体部からハーネス支持部や結束バンドCTにより束ねられているハーネスWH1等に力が作用することはない。従って、ハーネス支持部が早期に破損したり、ハーネスWH1等において漏電やショートが発生したりするような不具合を低減させることができる。
なお、当接回避部として、本実施形態では、本体部の面(演出表示装置1600の後面や裏箱3010の後面)を貫通しているものを示したが、これに限定するものではなく、本体部の面から凹んでいるものであっても良い。
上記の実施形態では、演出表示装置1600の後カバーに設けられている配線係止部1603、裏箱3010の配線係止部3011、において、ハーネスWH1やハーネスWH2を結束バンドCTで一緒に結束させたものを示したが、これに限定するものではなく、装飾体や可動装飾体を有する演出ユニットに設けられている配線係止部において、配線ECやハーネスを結束バンドCTで一緒に結束させても良い。
また、上記の実施形態では、配線係止部1603や配線係止部3011のようなハーネス支持部に、ハーネスWH1やハーネスWH2のようなハーネスと一緒に結束バンドCTを巻き付けて締付ける(結束する)ことにより、ハーネス支持部からハーネスがはずれてしまうことを防止するものを示したが、これに限定するものではなく、面ファスナー型バンドを使用しても良いし、ビニタイを使用しても良いし、ハーネスクリップを使用しても良いし、スパイラルチューブを使用しても良いし、ハーネス支持部に高摩擦抵抗部を設けるようにしても良いし、ハーネス支持部に粘着部を設けるようにしても良い。
[5-10a-2.機能面部]
次に、裏箱3010の機能面部3015について詳細に説明する。機能面部3015は、パチンコ機1(遊技盤5)の組立て等の際にも用いられるものである。機能面部3015は、裏箱3010の外周縁よりも内側で、裏箱3010を遊技パネル1100(パネルホルダ1120)の後側に取付けるための固定片部3010eよりも後方の部位に設けられている。機能面部3015は、前面側と後面側とが遊技パネル1100の面と平行な面に形成されている。機能面部3015は、正面視において裏ユニット3000の重心を囲むように設けられている。
この機能面部3015は、前面側や後面側に所定の部材を当接させることができることから、例えば、機能面部3015の前面側に作業台や載置台等のような所定部材から突出している中間部材の上端を当接させるようにしても良い。この際に、中間部材は、機能面部3015から裏ユニット3000(ここでは、裏球誘導ユニット3100、裏前上演出ユニット3200、裏前左演出ユニット3300)の前面までの距離よりも長く(高く)突出している。これにより、遊技盤5の組立ての際に、裏ユニット3000を、前面側を下方にして所定部材上に載置(伏せ置き)したい場合、裏ユニット3000を、前面を下方へ向けた状態で、機能面部3015の前面に、所定部材から突出している中間部材の上端を当接させることで、裏ユニット3000の前面が所定部材から上方へ離れている状態で、裏ユニット3000を所定部材上に載置することができる。
従って、所定部材の接触による裏ユニット3000の前面への傷付きを防止することができ、裏ユニット3000を良好な状態に維持することができると共に、傷付きによる不良品(不具合品)の発生を防止することができ、パチンコ機1にかかるコストの増加を抑制させることができる。なお、中間部材は、所定部材とは分離している別部材としても良い。
また、上述したように、機能面部3015により裏ユニット3000の前面と所定部材との接触を回避させることができるため、演出ユニットを保持している裏ユニット3000(裏箱3010)を伏せ置いた状態で、裏箱3010の後側に対して演出表示装置1600や裏基板ユニット3040等の他の部材の取付作業や配線作業を行うことができる。
更に、裏箱3010に機能面部3015を設けているため、裏前上演出ユニット3200や裏前左演出ユニット3300等のような演出ユニットに機能面部3015を設けるようにする場合と比較して、演出ユニットを保持していない状態でも裏箱3010を伏せ置くことができる。従って、組立ての途中でも裏箱3010(裏ユニット3000)を伏せ置くことができ、様々な作業状態(作業態様)に対応することができる。
また、機能面部3015は、前面側や後面側に所定の部材を当接させることができることから、例えば、機能面部3015の後面側に作業台や載置台等のような所定部材から突出している中間部材の上端を当接させるようにしても良い。この際に、中間部材は、機能面部3015から裏ユニット3000の後面までの距離よりも長く(高く)突出している。これにより、遊技盤5の組立ての際に、裏ユニット3000を、後面側を下方にして所定部材上に載置(仰向け置き)したい場合、裏ユニット3000を、後面を下方へ向けた状態で、機能面部3015の後面に、所定部材から突出している中間部材の上端を当接させることで、裏ユニット3000の後面が所定部材から上方へ離れている状態で、裏ユニット3000を所定部材上に載置することができる。
従って、機能面部3015の後面に中間部材の上面を当接させることにより、裏ユニット3000の後面への所定部材の接触を回避させた状態で、裏ユニット3000を仰向けに所定部材上に載置することができるため、組立て等の際に、裏ユニット3000(裏箱3010)を仰向けにした状態で安定させることができ、裏箱3010の前端側からの組立作業等を行い易いものとすることができる。
また、機能面部3015を、裏箱3010の前面から後方へ凹んでいる部位に設けていることから、機能面部3015の周縁の少なくとも一部に、前方や後方へ突出している部位(例えば、裏箱3010の側壁)を有しているため、当該部位により機能面部3015と中間部材や中間部材の上面との、所定部材の面に沿った方向への相対的な移動を規制することができる。これにより、機能面部3015を介して伏せ置きしたり仰向け置きしたりした時に、裏ユニット3000(裏箱3010)を動き難くすることができ、組立作業等をより行い易いものとすることができる。
更に、機能面部3015には複数の機能孔部3013の一部が設けられているため、中間部材に、機能孔部3013の貫通孔内に挿入可能な位置決ピンを設けることで、当該位置決ピンにより機能面部3015を介して伏せ置き又は仰向け置きした裏ユニット3000(裏箱3010)を、所定部材の面に沿った方向への移動を規制することができ、上記と同様の作用効果を奏することができる。
また、機能面部3015を、正面視において裏ユニット3000の重心を囲むように設けているため、裏ユニット3000を、中間部材を介して作業台や載置台のような所定部材に伏せ置き又は仰向け置きした時に、裏ユニット3000を安定した状態とすることができ、裏ユニット3000が傾いて演出ユニットの前面等が所定部材に接触してしまうことを回避させることができる。
更に、機能面部3015を、裏箱3010の前面よりも後方に設けているため、遊技パネル1100(パネルホルダ1120)の後側に裏箱3010を取付ける際に、機能面部3015が遊技パネル1100に当接することはなく、裏箱3010(裏ユニット3000)を問題なく遊技パネル1100の後側に取付けることができる。
なお、上記の実施形態では、機能面部3015として、遊技パネル1100の面と平行な平面状のものを示したが、これに限定するものではなく、例えば、機能面部を、「後方へ円錐状又は円錐台状に凹んでいる曲面部」、「後方へ多角錘状又は多角錘台状に凹んでいる多面部」、「前方へ円錐状又は円錐台状に突出している曲面部」、「前方へ多角錘状又は多角錘台状に突出している多面部」、等としても良い。機能面部を、上記のような曲面部や多面部とする場合、中間部材の上端面を機能面部に倣った形状とすることが望ましい。これにより、機能面部(裏箱3010)と中間部材との所定部材の面に沿った方向への相対的な移動を規制することができる。
また、上記の実施形態では、裏箱3010に機能面部3015を設けたものを示したが、これに限定するものではなく、裏箱3010に取付けられる演出ユニットや遊技球Bを誘導する球誘導部材等に設けるようにしても良い。例えば、演出ユニットの駆動モータやソレノイドの端面、球誘導部材の先端面、等を機能面部としても良い。
[5-10b.取付サポータ]
次に、裏ユニット3000における取付サポータ3050及び取付サポータ3060について、主に図173乃至図177を参照して詳細に説明する。図175(a)は裏ユニットにおける取付サポータの六面図であり、(b)は(a)の取付サポータを前から見た斜視図であり、(c)は(a)の取付サポータを後ろから見た斜視図である。図176は、(a)は図175の取付サポータとは異なる実施形態の取付サポータを示す斜視図であり、(b)は(a)の取付サポータにおいて本体部の形状が異なる取付サポータの要部を斜視図で示す説明図であり、(c)は(a)の取付サポータとは異なる実施形態の取付サポータの要部を後ろから見た斜視図で示す説明図である。図177(a)は図175の取付サポータとは異なる形態の取付サポータを左前から見た斜視図であり、(b)は(a)の取付サポータの正面図であり、(c)は(a)の取付サポータを右前から見た斜視図であり、(d)は(a)の取付サポータを後ろから見た斜視図である。
図178は、裏箱を透明にした状態で要部としての取付サポータの部位を拡大して示すと共に裏ユニットを後ろから見た斜視図である。図179(a)は裏ユニットにおける図175の取付サポータの部位を後ろから見た写真であり、(b)は裏ユニットにおける図177の取付サポータの部位を後ろから見た写真である。図178では、裏箱3010を破線で示すと共に、要部の拡大において取付サポータ3050や取付サポータ3060に網掛けを付している。
本実施形態では、取付サポータ3050により裏後演出ユニット3600を裏箱3010に取付けていると共に、取付サポータ3060により裏右演出ユニット3400を裏箱3010に取付けている。
まず、取付サポータ3050について説明する。取付サポータ3050は、図175等に示すように、ブロック状の本体部3051と、本体部3051を貫通している第一取付孔3052と、第一取付孔3052と離間して設けられており本体部3051から後方へ円柱状に突出している突出ピン3053と、本体部3051から前方へ円柱状に突出しているボス部3054と、ボス部3054を貫通している第二取付孔3055と、を有している。この取付サポータ3050は、裏箱3010とは異なる色(ここでは黒色)に着色されている。
取付サポータ3050の本体部3051は、正面視の形状が、左右に長い長方形の左辺を上辺及び下辺に接する半円弧とした形状に形成されている。本体部3051は、左右方向中央付近から右側が、その左側よりも前後方向の長さが短く形成されている。本体部3051は、後面が平坦に形成されているのに対して、前面が左右方向の中央付近から右側が後方へ凹むように段状に形成されている。この本体部3051は、左右方向の中央よりも右側に左側よりも厚さの薄い片部3051aを有している。また、本体部3051における突出ピン3053の根元の部位は、突出ピン3053の外周を囲むように凹んでいる(環状の溝部を有している)。
第一取付孔3052は、本体部3051における正面視において左辺の半円弧の中心と同軸上に設けられており、本体部3051を前後方向に貫通している。この第一取付孔3052は、裏箱3010における機能孔部3013の孔の直径よりも若干小さい直径で設けられている。
突出ピン3053は、本体部3051における片部3051aの後方となる部位において後方へ円柱状に突出している。突出ピン3053は、先端が半球状に形成されている。突出ピン3053は、その軸芯と第一取付孔3052の軸芯との距離が、裏箱3010における二つの貫通孔の互いの軸芯同士の距離と同じである。また、突出ピン3053は、円柱の直径が、裏箱3010における機能孔部3013の孔の直径と同じであり、機能孔部3013内に挿入(又は圧入)することができる。
ボス部3054は、本体部3051における左右方向の中央から右寄りの部位(突出ピン3053側へ寄った部位)から円柱状に前方へ突出(延出)している。ボス部3054は、その前面がボス部3054の直径よりも短く本体部3051の前面よりも前方へ突出している。ボス部3054の円柱の直径は、本体部3051の上辺から下辺までの距離と同じである。従って、ボス部3054は、本体部3051の上辺と下辺とに接している。
第二取付孔3055は、ボス部3054の円柱の中心において、ボス部3054及び本体部3051まで前後に貫通している。第二取付孔3055の直径は、第一取付孔3052の直径と同じである。
この取付サポータ3050は、裏箱3010の機能孔部3013を構成している二つの貫通孔の一つに前方から突出ピン3053を挿入させると共に、第一取付孔3052を残りの貫通孔と同軸上に位置させた状態で、裏箱3010の後方から貫通孔を通して第一取付孔3052に取付ビスをねじ込んで締付けることにより、裏箱3010に取付けられる。なお、取付サポータ3050の本体部3051には、突出ピン3053の前方となる部位に平坦な片部3051aを有しているため、取付サポータ3050の突出ピン3053を機能孔部3013に挿入する際に、作業者が指等で片部3051aを押圧することで、突出ピン3053を容易に機能孔部3013へ挿入することができる。
そして、裏箱3010に取付けられている取付サポータ3050のボス部3054の先端に演出ユニットのベースを当接させると共に、前方からベースを通して第二取付孔3055に取付ビスをねじ込むことで、取付サポータ3050を介して演出ユニットを裏箱3010内に取付けることができる。
具体的には、裏箱3010には、二つの貫通孔からなる機能孔部3013が複数設けられている。また、裏箱3010内に取付けられる裏後演出ユニット3600は、四角い枠状のユニットベース3601を有しており、枠状のユニットベース3601の上辺と下辺の部位に取付孔が設けられている。そして、裏箱3010に設けられている複数の機能孔部3013のうち、ユニットベース3601の取付孔と対応している位置の機能孔部3013に、前方から取付サポータ3050を取付ける。
裏箱3010に取付サポータ3050を取付けたら、裏後演出ユニット3600を裏箱3010内に挿入し、ユニットベース3601の取付孔と、取付サポータ3050の第二取付孔3055とを一致させる。本実施形態では、ユニットベース3601における取付サポータ3050に取付けられる取付孔の部位において、取付サポータ3050のボス部3054の先端を挿入可能な凹部が形成されており、当該凹部にボス部3054の先端を挿入させることで、ユニットベース3601の取付孔と取付サポータ3050の第二取付孔3055とを簡単に一致させることができる。
裏後演出ユニット3600のユニットベース3601の取付孔と、取付サポータ3050の第二取付孔3055とを一致させたら、ユニットベース3601の前方から取付ビスを第二取付孔3055にねじ込んで締付ける。これにより、裏箱3010内に裏後演出ユニット3600を取付けることができる。
なお、上記では、取付サポータ3050を裏箱3010に取付けてから、取付サポータ3050に裏後演出ユニット3600を取付ける例を示したが、これに限定するものではなく、裏後演出ユニット3600のユニットベース3601に取付サポータ3050を取付けてから、当該取付サポータ3050を裏箱3010に取付けるようにしても良い。
また、上記の実施形態では、取付サポータ3050を裏箱3010に予め設けられている機能孔部3013に取付けて使用する例を示したが、これに限定するものではなく、遊技盤5を組立てる際に、裏箱3010の所定位置に取付サポータ3050を取付けるための二つの貫通孔を穿設して、当該貫通孔に取付サポータ3050を取付けるようにしても良い。
更に、上記の実施形態では、取付サポータ3050のボス部3054が、本体部3051の前面からボス部3054の直径よりも短く突出しているものを示したが、これに限定するものではなく、図176に示す取付サポータ3050ように、ボス部3054が前方へ長く突出(延出)しているものとしても良い。これにより、様々な長さのボス部3054を有した取付サポータ3050を予め用意しておくことで、様々な設計変更や機種変更に対応することができると共に、裏箱3010の前端付近に設けられる演出ユニット等も取付サポータ3050を介して裏箱3010に取付けることができる。
また、取付サポータ3050としては、図176(b)に示すように、本体部3051を大きくして裏箱3010(機能孔部3013)との接触面積を大きくするようにしても良い。或いは、図176(c)に示すように、突出ピン3053の替りに第一取付孔3052をもう一つ増やして、二つの第一取付孔3052を使用して裏箱3010(機能孔部3013)に取付けるようにしても良い。これらによれば、重い演出ユニット等を取付けたりボス部3054を長く突出させたりすることで、取付サポータ3050における裏箱3010(機能孔部3013)との取付け部分に作用する力が大きくなっても、演出ユニット等を良好な状態で取付けることができる。つまり、重い演出ユニット等や、機能孔部3013から離れた位置に設けられることで長いボス部3054を必要とする演出ユニット等に、対応することができる。
また、上記の実施形態では、取付サポータ3050を裏箱3010に取付けたものを示したが、これに限定するものではなく、遊技パネル1100、表ユニット2000、等に取付けるようにしても良い。
このように、本実施形態の取付サポータ3050によれば、裏箱3010に裏後演出ユニット3600のような演出ユニットを取付けるための取付ボスを設けていなくても、取付サポータ3050を取付けるだけで、裏箱3010の所望の位置に演出ユニット等を取付けるための取付ボスを設けることができる。換言すると、裏箱3010に、二つの貫通孔からなる機能孔部3013を、予め複数設けておき、裏後演出ユニット3600のような演出ユニットの取付孔と対応する部位の機能孔部3013に取付サポータ3050を取付けることで、当該演出ユニットを取付けるための取付ボスを裏箱3010に設けることができる。従って、設計変更や機種変更により裏箱3010における演出ユニット等を取付ける部位が変化しても、裏箱3010を新たに作り直さなくても取付サポータ3050を取付ける位置を変更するだけで、演出ユニット等を取付けることができるため、設計変更や機種変更に容易に対応することができると共に、裏箱3010を流用することが可能となり、パチンコ機1にかかるコストの増加を抑制させることができる。
また、本実施形態の取付サポータ3050は、裏箱3010とは異なる色に着色されていることから、裏箱3010に取付けると目立つようになるため、遊技盤5を組立てる際に、裏箱3010内での取付サポータ3050の位置を作業者に容易に認識させることができ、取付サポータ3050(取付ボス)の位置が判り易くなることで、裏後演出ユニット3600のような演出ユニット等の取付作業を行い易いものとすることができる。本実施形態では、裏箱3010が透明であるため、取付サポータ3050が裏箱3010の外側からも視認することができる(図178及び図179(a)を参照)。
また、取付サポータ3050を介して裏後演出ユニット3600のような演出ユニット等を裏箱3010内に取付けるようにしているため、演出ユニット等と裏箱3010との間にある程度の隙間を形成することができ、当該隙間により熱等を逃し易くすることができる。また、取付サポータ3050を介して演出ユニット等を裏箱3010に取付けているため、取付サポータ3050により、演出ユニット等側と裏箱3010側との間での振動の伝達を低減させることが可能となる。
更に、ボス部3054を有する取付サポータ3050を介して裏後演出ユニット3600のような演出ユニット等を裏箱3010に取付けるようにしているため、演出ユニット等のユニットベースに裏箱3010に取付けるための後方へ突出した取付ボスを設ける必要がなく、ユニットベースの前後方向の厚さを相対的に薄くすることが可能となり、ユニットベースを成形するための金型の彫りの深さを浅くすることができ、ユニットベースにかかるコストを低減させることができる。
ところで、本実施形態の取付サポータ3050を射出成形等により形成すると、突出ピン3053の根元にRが付き易くなり、当該Rにより突出ピン3053の根元が太くなる。そして、突出ピン3053の根元にRが付いている状態で、裏箱3010の機能孔部3013に挿入しようとすると、根元の太くなっている部分が機能孔部3013に入ることができず、突出ピン3053の挿入が途中で止まってしまい、突出ピン3053の挿入が不完全な状態で取付サポータ3050が裏箱3010に取付けられてしまう恐れがある。そして、突出ピン3053の挿入が不完全な場合、取付サポータ3050により取付けられる裏後演出ユニット3600の位置決効果を十分に発揮することができなくなることで、上述したような作用効果が得られなくなる恐れがある。
これに対して、本実施形態では、取付サポータ3050の本体部3051における突出ピン3053の根元の外周に溝部を設けているため、突出ピン3053の根元が本体部3051の後面よりも前方の溝部の底部となり、突出ピン3053の根元にRが付いていても、突出ピン3053における本体部3051の後面よりも後方の部位が太くなることはなく、突出ピン3053の有効範囲の太さ(直径)を均一にすることができ、本体部3051の後面に裏箱3010の前面が当接するまで、機能孔部3013に対して突出ピン3053を完全に挿入することができる。また、裏箱3010の機能孔部3013の前端縁にバリが生じていても、当該バリが溝部内に収容されることで、裏箱3010と本体部3051との間にバリが挟まれてしまうことを回避させることができ、機能孔部3013に対して突出ピン3053を完全に挿入することができる。このようなことから、突出ピン3053による裏後演出ユニット3600を取付けた時の位置決効果を確実に発揮させることができ、上述した作用効果を確実に奏するパチンコ機1を提供することができる。
また、突出ピン3053の根元にRが付いていても、Rにより太くなっている部分を溝部の存在によって本体部3051の後面よりも前方へ移動させることができるため、突出ピン3053の根元の太くなっている部位により機能孔部3013への挿入が不完全になることで、裏箱3010と本体部3051との間に隙間が生じることはない。また、機能孔部3013の前端縁に生じているバリを溝部に収容させることができるため、本体部3051の第一取付孔3052の部位において、当該バリにより裏箱3010と本体部3051との間に隙間が生じることもない。従って、裏箱3010と本体部3051との間に隙間が生じた状態で、取付サポータ3050が裏箱3010に取付けられてしまうことはなく、取付サポータ3050を介して裏箱3010に取付けられている裏後演出ユニット3600等の演出ユニットがガタツクことはない。
更に、本体部3051の後面における突出ピン3053の根元の外周に溝部を設けているため、取付サポータ3050の射出成形時において、本体部3051における突出ピン3053の存在による板厚の違いにより、溶融樹脂が硬化する際に、本体部3051の前面側が凹むヒケの発生を抑制することができる。
次に、取付サポータ3060について説明する。取付サポータ3060は、図177等に示すように、所定長さの本体部3061と、本体部3061の長手方向の両端付近において前後に貫通している第一取付孔3062と、本体部3061の長手方向へ離間して本体部3061の後面から後方へ円柱状に突出している二つの突出ピン3063と、本体部3061の長手方向の両端付近において前後に貫通している第二取付孔3064と、を有している。この取付サポータ3060は、裏箱3010とは異なる色(ここでは黒色)に着色されている。
取付サポータ3060の本体部3061は、長手方向の両端に設けられているブロック状の二つのヘッド部3061aと、二つのヘッド部3061aの後端同士を連結している帯板状のバック連結片3061bと、バック連結片3061bの一方の長辺に沿って前方へ延出していると共に二つのヘッド部3061a同士を連結している帯板状のサイド連結片3061cと、バック連結片3061bとサイド連結片3061cとを繋いでおり長手方向へ間隔をあけて複数(ここでは四つ)設けられている三角形状のリブ片3061dと、を有している。サイド連結片3061cは、正面視においてバック連結片3061bの左辺に沿って設けられている。この本体部3061は、バック連結片3061bとサイド連結片3061cとにより、長手方向と直交する断面の形状がL字状に形成されていると共に、複数の三角形のリブ片3061dを有していることから、強度・剛性が高められており、曲がり難いものとなっている。
二つの第一取付孔3062は、本体部3061の長手方向の両端に設けられているヘッド部3061aのバック連結片3061b側の端部付近で、正面視において左右方向中央に対してサイド連結片3061c寄り(右寄り)の部位に設けられている。二つの第一取付孔3062は、本体部3061の長手方向の軸線と平行な同一直線上に設けられている。第一取付孔3062は、裏箱3010における機能孔部3013の孔の直径よりも若干小さい直径で設けられている。二つの第一取付孔3062同士の間隔は、裏箱3010において、本体部3061が跨り二つの貫通孔が離間している方向へ等間隔で列設されている四つの機能孔部3013に対して、両外側の二つの機能孔部3013において互いに近い側の貫通孔同士の間隔と同じである。
二つの突出ピン3063は、本体部3061におけるバック連結片3061bの後面から後方へ円柱状に突出している。突出ピン3063は、先端が円錐台状に形成されている。また、突出ピン3063は、円柱の直径が、裏箱3010における機能孔部3013の孔の直径と同じであり、機能孔部3013内に挿入(又は圧入)することができる。二つの突出ピン3063は、二つの第一取付孔3062を結んだ同一直線上に設けられている。二つの突出ピン3063同士の間隔は、裏箱3010における本体部3061が跨る四つの機能孔部3013のうち、中心に近い二つの機能孔部3013において互いに遠い側の貫通孔同士の間隔と同じである。
二つの第二取付孔3064は、本体部3061の長手方向の両端において第一取付孔3062よりも外側の部位に設けられており、正面視左右方向の中央に設けられている。第二取付孔3064は、本体部3061のヘッド部3061aにおいて前後方向に貫通している。第二取付孔3064の直径は、第一取付孔3062の直径と同じである。
この取付サポータ3060は、裏箱3010に設けられている複数の機能孔部3013のうち、二つの貫通孔が離間している方向へ等間隔で四つ以上列設されている部位の機能孔部3013に取付けられるものである。
取付サポータ3060は、裏箱3010において列設されている四つの機能孔部3013のうち中心に近い二つの機能孔部3013における互いに離れている側の二つの貫通孔に、前方から二つの突出ピン3063を夫々挿入させる。この際に、取付サポータ3060の本体部3061には、突出ピン3063の前方となる部位に平坦なバック連結片3061bを有しているため、取付サポータ3060の突出ピン3063を機能孔部3013に挿入する際に、作業者が指等でバック連結片3061bを押圧することで、突出ピン3063を容易に機能孔部3013へ挿入することができる。
この取付サポータ3060は、二つの突出ピン3063を二つの機能孔部3013の貫通孔に挿入すると、二つの第一取付孔3062が、四つの機能孔部3013における両端の機能孔部3013の貫通孔と一致した状態となる。従って、裏箱3010の後方から、貫通孔と一致している第一取付孔3062に取付ビスをねじ込んで締付けることにより、裏箱3010に取付サポータ3060を取付けることができる。
そして、裏箱3010に取付けられている取付サポータ3060における本体部3061のヘッド部3061aの前端に演出ユニットのベースを当接させると共に、前方からベースを通して第二取付孔3064に取付ビスをねじ込むことで、取付サポータ3060を介して演出ユニットを裏箱3010内に取付けることができる。
具体的には、裏箱3010には、二つの貫通孔からなる機能孔部3013が複数設けられており、左右の両端付近では、二つの貫通孔が上下に離間していると共に、二つの貫通孔が離間している方向(上下方向)へ等間隔で複数(ここでは四つ以上)の機能孔部3013が設けられている。また、裏右演出ユニット3400は、金属板からなるユニットベース3401を有している。このユニットベース3401には、左辺から前方へ屈曲した後に前端側が右方へ屈曲しているフランジ部3401aを、有しており、フランジ部3401aに前後に貫通している取付孔が設けられている。そして、裏箱3010における正面視において右辺に沿って上下に列設されている四つの機能孔部3013に、前方から取付サポータ3060を取付ける。
裏箱3010に取付サポータ3060を取付けたら、裏右演出ユニット3400のユニットベース3401のフランジ部3401aを、前方から取付サポータ3060(本体部3061)の前面に当接させる。そして、フランジ部3401aの取付孔を、取付サポータ3060の第二取付孔3064と一致させた状態で、前方から取付孔を通して第二取付孔3064に取付ビスをねじ込んで締付ける。これにより、裏右演出ユニット3400におけるユニットベース3401のフランジ部3401aを裏箱3010に取付けることができる。
なお、上記では、取付サポータ3060を裏箱3010に取付けてから、取付サポータ3060に裏右演出ユニット3400におけるユニットベース3401のフランジ部3401aを取付ける例を示したが、これに限定するものではなく、裏右演出ユニット3400のユニットベース3401のフランジ部3401aに取付サポータ3060を取付けてから、当該取付サポータ3060を裏箱3010に取付けるようにしても良い。
また、上記の実施形態では、取付サポータ3060を裏箱3010に予め設けられている機能孔部3013に取付けて使用する例を示したが、これに限定するものではなく、遊技盤5を組立てる際に、裏箱3010の所定位置に取付サポータ3060を取付けるための貫通孔を穿設して、当該貫通孔に取付サポータ3060を取付けるようにしても良い。
更に、上記の実施形態では、取付サポータ3060として、本体部3061が直線状に延出しているものを示したが、これに限定するものではなく、本体部3061がL字状、枠状、円弧状、曲線状、等の形状に延出しているものとしても良い。
本実施形態では、取付サポータ3060を、夫々が二つの貫通孔からなる複数の機能孔部3013を使用して裏箱3010に取付けていると共に、使用している各機能孔部3013では、二つの貫通孔のうち一つのみを使用している。つまり、二つの貫通孔からなる機能孔部3013において、一つの貫通孔を使用しないものとしている。このようなことから、上記の実施形態では、機能孔部3013を二つの貫通孔からなるものを示したが、これに限定するものではなく、一つの貫通孔からなる機能孔部3013としても良い。
このように、本実施形態の取付サポータ3060によれば、裏箱3010に裏右演出ユッニト3400のような演出ユニットを取付けるための取付ボスを設けていなくても、取付サポータ3060を取付けるだけで、裏箱3010の所望の位置に演出ユニット等を取付けるための取付ボスを設けることができる。換言すると、裏箱3010に、二つの貫通孔からなる機能孔部3013を、予め複数設けておき、裏右演出ユニット3400のような演出ユニットの取付孔と対応する部位の複数の機能孔部3013に取付サポータ3060を取付けることで、当該演出ユニットを取付けるための取付ボスを裏箱3010に設けることができる。従って、設計変更や機種変更により裏箱3010における演出ユニット等を取付ける部位が変化しても、裏箱3010を新たに作り直さなくても取付サポータ3060を取付ける位置を変更するだけで、演出ユニット等を取付けることができるため、設計変更や機種変更に容易に対応することができると共に、裏箱3010を流用することが可能となり、パチンコ機1にかかるコストの増加を抑制させることができる。
また、本実施形態の取付サポータ3060は、裏箱3010とは異なる色に着色されていることから、裏箱3010に取付けると目立つようになるため、遊技盤5を組立てる際に、裏箱3010内での取付サポータ3060の位置を作業者に容易に認識させることができ、取付サポータ3060(取付ボス)の位置が判り易くなることで、裏右演出ユニット3400のような演出ユニット等の取付作業を行い易いものとすることができる。本実施形態では、裏箱3010が透明であるため、取付サポータ3060が裏箱3010の外側からも視認することができる(図178及び図179(b)を参照)。
また、取付サポータ3060を介して裏右演出ユニット3400のような演出ユニット等を裏箱3010内に取付けるようにしているため、演出ユニット等と裏箱3010との間にある程度の隙間を形成することができ、当該隙間により熱等を逃し易くすることができる。また、取付サポータ3060を介して演出ユニット等を裏箱3010に取付けているため、取付サポータ3060により、演出ユニット等側と裏箱3010側との間での振動の伝達を低減させることが可能となる。
更に、複数の機能孔部3013に跨るように取付サポータ3060を裏箱3010に取付けているため、取付サポータ3060により裏箱3010(或いは裏右演出ユニット3400のユニットベース3401)を補強することができる。
なお、上記の取付サポータ3050及び取付サポータ3060に、配線ECを保持するための、環状に突出しているバンド保持部や、棒状又は帯板状に延出している配線係止部、を設けるようにしても良い。この場合、上述したように、取付サポータ3050や取付サポータ3060により演出ユニットと裏箱3010との間にある程度の隙間が形成されるため、当該隙間に配線ECを配置することで、配線ECを良好に取回すことが可能となる。
また、上記の実施形態の取付サポータ3050及び取付サポータ3060では、第一取付孔3052及び第二取付孔3055、第一取付孔3062及び第二取付孔3064、を互いに異なる位置に設けたものを示したが、これに限定するものではなく、第一取付孔3052及び第二取付孔3055、第一取付孔3062及び第二取付孔3064、夫々同軸上に設けるようにしても良い。これにより、取付サポータ3050及び取付サポータ3060を、より小型化したり簡素なものとしたりすることができる。
また、上記の実施形態の取付サポータ3050及び取付サポータ3060では、第一取付孔3052の軸芯と第二取付孔3055の軸芯、第一取付孔3062の軸芯と第二取付孔3064の軸芯、とが夫々同じ方向(平行)へ延出しているものを示したが、これに限定するものではなく、第一取付孔の軸芯に対して第二取付孔の軸芯が異なる方向を向いているものとしても良い。これにより、演出ユニットの取付けをより多彩な方向から取付サポータに取付けることが可能となる。
[5-10c.裏前上演出ユニット]
続いて、裏ユニット3000における裏前上演出ユニット3200について、主に図180及び図181等を参照して説明する。図180は遊技盤の裏ユニットを各ユニット毎に分解して前から見た分解斜視図であり、図181は遊技盤の裏ユニットを各ユニット毎に分解して後ろから見た分解斜視図である。裏前上演出ユニット3200は、裏箱3010内の前端付近で上辺に沿って設けられている。裏前上演出ユニット3200は、前後方向に間隔をあけて配置されている裏前上第一装飾板3201、裏前上第二装飾板3202、裏前上第三装飾板3203、の三つの透明な装飾板を有している(図144を参照)。三つの装飾板は、後述する裏後演出ユニット3600における退避位置の裏後上装飾体3650の前方に設けられており、各装飾板を通して裏後上装飾体3650を前方から視認可能としている。
裏前上第一装飾板3201、裏前上第二装飾板3202、裏前上第三装飾板3203、の三つの装飾板は、左右に長い平板状で、板面を前後方向へ向けて設けられている。各装飾板の後面には、パチンコ機1(遊技盤5)のコンセプトに沿った同じロゴが筋彫り状に施されている。当該ロゴは、裏後演出ユニット3600の裏後上装飾体にも設けられており、裏前上第三装飾板3203には、裏後上装飾体3650のロゴと同じ大きさのロゴが施されている。裏前上第二装飾板3202には、裏前上第三装飾板3203のロゴよりも大きいロゴが施されている。更に、裏前上第一装飾板3201には、裏前上第二装飾板3202のロゴよりも大きいロゴが施されている。これにより、後方から前方へ向かってロゴの文字が大きくなるような遠近感のある立体的な装飾を遊技者に見せることができる(図197を参照)。
裏前上演出ユニット3200は、裏前上第一装飾板3201、裏前上第二装飾板3202、及び裏前上第三装飾板3203、を支持しており裏箱3010に取付けられるユニットベース3204と、ユニットベース3204に設けられており、裏前上第一装飾板3201、裏前上第二装飾板3202、及び裏前上第三装飾板3203、の夫々の上端面へ向かって光を照射可能な複数のLEDが実装されている裏前上装飾基板3205と、を更に有している。
裏前上演出ユニット3200は、裏前上装飾基板3205に実装されている複数のLEDを適宜発光させることで、裏前上第一装飾板3201、裏前上第二装飾板3202、及び裏前上第三装飾板3203、の夫々の上端面から内部に入射された光が、夫々施されている筋彫り状のロゴの部位において乱反射することで、当該ロゴを発光させることができる。
なお、図示は省略するが、裏前上第一装飾板3201、裏前上第二装飾板3202、及び裏前上第三装飾板3203、に夫々施されているロゴのうち、特定の文字を形成している筋彫りの部位に、後方からインクジェット印刷機により色彩が施されており、裏前上装飾基板3205のLEDからの光により光沢感のある輝きを放つことができる。
[5-10d.裏前左演出ユニット]
続いて、裏ユニット3000における裏前左演出ユニット3300について、主に図180乃至図184等を参照して詳細に説明する。図182(a)は裏ユニットにおける裏前左演出ユニットの正面図であり、(b)は裏前左演出ユニットを前から見た斜視図であり、(c)は裏前左演出ユニットを後ろから見た斜視図であり、(d)は(a)においてサ-サ線で切断した裏前左演出ユニットの断面図である。図183は、裏ユニットにおける裏前左演出ユニットを分解して前から見た分解斜視図であり、図184は、裏ユニットにおける裏前左演出ユニットを分解して後ろから見た分解斜視図である。裏ユニット3000の裏前左演出ユニット3300は、裏箱3010内における前端付近で左辺に沿って設けられている。
裏前左演出ユニット3300は、遊技盤5のコンセプトに沿った所定のキャラクタの絵柄が施されているシート状の素材を立体的に形成した裏前左装飾体3301と、裏前左装飾体3301の前方に設けられており裏前左装飾体3301の表面に沿うように形成されている透明な装飾体カバー3302と、裏前左装飾体3301の後方に設けられており裏前左装飾体3301の表面に沿うように形成されている透明な内レンズ3303と、裏前左装飾体3301、装飾体カバー3302、及び内レンズ3303を支持しており裏箱3010に取付けられるユニットベース3304と、ユニットベース3304と内レンズ3303との間に設けられており前方へ光を照射可能な複数のLEDが実装されている裏前左メイン装飾基板3305と、装飾体カバー3302の左方に設けられており装飾体カバー3302の左側面に光を照射可能な複数のLEDが実装されている裏前左サブ装飾基板3306と、裏前左サブ装飾基板3306をユニットベース3304に取付けている基板ベース3307と、ユニットベース3304の後面に貼り付けられており後面に所定のキャラクタが施されているシート状の裏前左裏装飾シート3308と、ユニットベース3304に取付けられている磁気センサ1030と、を有している。裏前左演出ユニット3300の磁気センサ1030は、センター役物2500における下ワープ通路2512や上ワープ通路2513の入口付近に作用する不正な磁気を検知するためのものである。
裏前左装飾体3301は、透光性を有している。裏前左装飾体3301は、ポリエチレンテレフタレート樹脂、ポリカーボネイト樹脂、ABS樹脂、AES樹脂、PMMA(ポリメタクリル酸メチル)樹脂、ポリプロピレン樹脂、ポリエチレン樹脂、ポリスチレン樹脂、耐衝撃性ポリスチレン樹脂、ポリ塩化ビニル、のような熱可塑性樹脂のシートに、所定のキャラクタからなるカラーの絵柄を、シルク印刷、オフセット印刷、インクジェット印刷、等により施したものを、圧空成形や真空成形により立体的に形成したものである。
装飾体カバー3302は、後面に、裏前左装飾体3301におけるキャラクタの輪郭に沿った位置に筋彫り状の溝3302aが形成されている。装飾体カバー3302は、裏前左サブ装飾基板3306の複数のLEDからの光が左側面に照射されて内部に入射すると、内部で導光された光を溝3302aの部位において前方等へ乱反射させることができ、溝3302aを発光させることができる。これにより、裏前左装飾体3301における所定のキャラクタの輪郭部分が発光する発光演出を遊技者に見せることができる。この装飾体カバー3302は、裏前左装飾体3301の素材(シート)よりも厚く、透明な合成樹脂を射出成形により形成したものである。
内レンズ3303は、所定の厚さを有する状態で、裏前左装飾体3301の立体形状に沿うように形成されている。従って、後方に設けられている裏前左メイン装飾基板3305に実装されている複数のLEDからの光を、その形状に応じて適宜の方向へ屈折させることができるため、裏前左装飾体3301の後面にそのキャラクタに対応するように濃淡(陰影)を有した光を照射させることができる。これにより、後方の裏前左メイン装飾基板3305の複数のLEDによって裏前左装飾体3301を発光装飾させた時に、内レンズ3303により陰影のある光が照射されることとなるため、裏前左装飾体3301の絵柄(キャラクタ)の立体感をより高めることができる。また、裏前左メイン装飾基板3305のLEDの発光の有無による裏前左装飾体3301の見え方のギャップを大きくすることができ、発光演出による演出効果をより高めることができると共に、遊技者の関心を強く引き付けさせることができ、遊技に対する興趣の低下を抑制させることができる。この内レンズ3303は、装飾体カバー3302と同じように、透明な合成樹脂を射出成形により形成したものである。
ユニットベース3304は、後面が平坦に形成されており、前後に貫通している開口部3304aを有している。この開口部3304aは、後面に貼り付けられている裏前左裏装飾シート3308を剥がす際に、前方から開口部3304aを通して作業者の指等により裏前左裏装飾シート3308を後方へ押圧することを可能としており、工具を使用しなくても裏前左裏装飾シート3308を剥がし易くしている。また、開口部3304aは、機種等の違いによって、裏前左裏装飾シート3308が貼り付けられていない時には、裏前左メイン装飾基板3305からの熱を後方へ逃がすことができる。このユニットベース3304は、透明な合成樹脂により形成されている。
裏前左メイン装飾基板3305は、第一基板3305aと第二基板3305bの二つの基板により構成されている。第一基板3305a及び第二基板3305bの夫々の前面に、複数のフルカラーLEDが実装されている。裏前左メイン装飾基板3305に実装されている複数のLEDを発光させると、内レンズ3303を通して裏前左装飾体3301を発光装飾させることができる。
裏前左サブ装飾基板3306は、上基板3306a、中基板3306b、及び下基板3306c、の三つの基板により構成されている。上基板3306a、中基板3306b、及び下基板3306c、の夫々に右方へ光を照射可能な複数のフルカラーLEDが実装されている。裏前左サブ装飾基板3306の複数のLEDを発光させると、装飾体カバー3302の溝3302aを発光させることができ、溝3302aと対応している裏前左装飾体3301におけるキャラクタの輪郭を発光装飾させることができる。
裏前左裏装飾シート3308は、後面に、裏前左装飾体3301の絵柄とは異なる絵柄が印刷により施されている。つまり、裏前左裏装飾シート3308の絵柄は、後方へ向けて設けられており、正面視において、裏前左演出ユニット3300の投影範囲内では視認不能に設けられている。
本実施形態の裏前左演出ユニット3300(裏前左裏装飾シート3308)は、遊技盤5に組立てた状態で、後面が、演出表示装置1600の表示画面における左端付近において前方へ所定距離離れた部位に位置している(図145及び図197等を参照)。従って、前方から見た時に、裏前左裏装飾シート3308の後面の絵柄が、演出表示装置1600の表示画面で反射して、映って見える(反射絵柄3310が見える)こととなるが、演出表示装置1600の表示画面に所定の演出画像が表示されて表示画面が明るくなっていると、その明るさにより絵柄の映りが打ち消されて、反射絵柄3310が見えることは殆どない。そして、演出表示装置1600の表示画面を、ブラックアウトのようにある程度暗くすると、演出表示装置1600の表示画面に裏前左裏装飾シート3308の後面の絵柄が映って反射絵柄3310が見えるようになる(図197を参照)。これにより、演出表示装置1600による演出画像を用いた演出の実行中において、暗転させたり意図的に表示画面を暗くしたりすることで、裏前左裏装飾シート3308の後面の絵柄が表示画面に映って反射絵柄3310が見える演出を遊技者に見せることができるため、ほのかに見える反射絵柄3310により遊技者を驚かせることができ、遊技者の関心を強く引き付けさせることができると共に、何か良いことがあるのではないかと思わせることができ、遊技に対する期待感を高めさせて興趣の低下を抑制させることができる。
また、裏前左裏装飾シート3308の後面の絵柄を、裏前左装飾体3301の絵柄とは異ならせているため、以下のような演出効果を発揮させることができる。詳述すると、演出表示装置1600の表示画面に演出画像を表示している通常の状態では裏前左装飾体3301の所定の表情をしたキャラクタ(絵柄)のみが見え、裏前左装飾体3301の右方に裏前左裏装飾シート3308の異なる表情をしたキャラクタ(絵柄)が表示画面に映った反射絵柄3310が見えることはない。そして、ブラックアウト等により表示画面を暗くすると、裏前左装飾体3301の右方に、裏前左装飾体3301の表情とは異なる表情の裏前左裏装飾シート3308のキャラクタが映って反射絵柄3310が見えるため、当該キャラクタの裏の顔が見えるような演出を遊技者に提示することができ、キャラクタの表情のギャップを遊技者に楽しませることができる。この演出を、例えば、大当り遊技が実行される前に実施すると、当該演出により、遊技者に対して「ハズレ」かもと強く思わせることができ、その後に「大当り」となることで、遊技者を驚かせて興趣をより高めさせることができる。
更に、裏前左演出ユニット3300を、遊技パネル1100の後方に設けていることから、裏前左演出ユニット3300と演出表示装置1600との間から、演出表示装置1600の表示画面(前面)に光が入り難くすることができるため、演出表示装置1600の表示画面を暗くした時に、演出表示装置1600の前面を十分に暗くすることができ、裏前左演出ユニット3300の裏前左裏装飾シート3308の絵柄を映り込み易くすることができると共に、映り込んだ裏前左裏装飾シート3308の絵柄(反射絵柄3310)を遊技者側から見え易くすることができ、上述した作用効果を確実に奏することが可能なパチンコ機1を提供することができる。
また、上述したように、演出表示装置1600の表示画面を暗くすると、当該表示画面に映り込む裏前左演出ユニット3300の裏前左裏装飾シート3308の反射絵柄3310がほのかに見えるため、例えば、表示画面を暗くする時間を短くすると、遊技者に対して表示画面に裏前左裏装飾シート3308の絵柄が映り込んでいることを気付かせ難くすることができる。換言すると、遊技者によっては、表示画面に映り込んだ裏前左裏装飾シート3308の反射絵柄3310に気付かせることができる。これにより、遊技者が表示画面に裏前左裏装飾シート3308の絵柄が映り込んでいることに気付くことで、遊技者をニヤリとさせたりハッとさせたりすることができ、得した気分にさせて遊技者を楽しませることができる。
更に、上述したように、演出表示装置1600の表示画面を暗くすると、裏前左演出ユニット3300の後面に設けられている裏前左裏装飾シート3308の絵柄が表示画面に映り込むことで、パチンコ機1の前方から裏前左裏装飾シート3308の反射絵柄3310(装飾)が見えるようになるため、演出表示装置1600と裏前左演出ユニット3300(裏前左裏装飾シート3308)との位置関係によっては、本パチンコ機1の前方に着座している遊技者からは映り込んだ裏前左裏装飾シート3308を見え難くし、隣のパチンコ機の前方に着座している遊技者や本パチンコ機1の付近にいる遊技者からは映り込んだ裏前左裏装飾シート3308の絵柄を見え易くすることが可能となる。これにより、他の遊技者に対して本パチンコ機1をアピールすることができ、遊技者に対する訴求力の高いパチンコ機1を提供することができると共に、遊技するパチンコ機として本パチンコ機1を選択させ易くすることができ、本パチンコ機1での遊技を楽しませて興趣の低下を抑制させることができる。
また、演出表示装置1600の中央から左方へ離れた位置に裏前左演出ユニット3300を設けていることから、前方に着座している遊技者の左右の目のうち右目でしか表示画面に映り込んだ裏前左裏装飾シート3308の絵柄が見えないようにすることが可能となる。これにより、演出表示装置1600の表示画面を暗くした時に、右目でしか表示画面に映り込んだ裏前左裏装飾シート3308の絵柄が見えないため、映り込んだ裏前左裏装飾シート3308の絵柄を不確かな状態に見せることができ、幻が見えるような演出を遊技者に提示することができると共に、当該演出による不気味感を増幅させることができ、遊技者を楽しませて興趣の低下を抑制させることができる。
また、裏前左演出ユニット3300を裏箱3000の前端付近に設けると共に、演出表示装置1600を裏箱3000の後に設けていることから、裏前左演出ユニット3300の後面(裏前左裏装飾シート3308)と演出表示装置1600の表示画面との間の前後方向の間隔を可及的に長くすることができるため、本パチンコ機1の正面から表示画面に映り込んでいる裏前左裏装飾シート3308の絵柄を見え易くすることができる。従って、本パチンコ機1の前方に着座している遊技者に対して、上述したような作用効果を奏する演出を十分に楽しませることができ、遊技者の遊技に対する興趣の低下を抑制させることができる。
なお、上記の実施形態では、演出表示装置1600の表示画面に、裏前左演出ユニット3300における裏前左裏装飾シート3308の絵柄を映り込ませて前方の遊技者に見せるものを示したが、これに限定するものではなく、例えば、演出表示装置1600の前面に、透明シート、透明板、マジックミラー、等からなる反射板を設けるようにしても良い。これにより、上述と同様に演出表示装置1600の表示画面を暗くすると、裏前左演出ユニット3300の後面に設けられている裏前左裏装飾シート3308を反射板に映り込み易くすることができ、上述した作用効果をより奏し易くすることができる。この場合、反射板を傾斜させたり湾曲させたりして、パチンコ機1の前方に着座している遊技者から反射板に映り込んだ裏前左裏装飾シート3308を見え易くするようにしても良い。
また、上記の実施形態では、裏前左演出ユニット3300の後面の裏前左裏装飾シート3308を、演出表示装置1600の表示画面に対してそのまま映り込ませるようにしたものを示したが、これに限定するものではなく、裏前左演出ユニット3300の後面に設けられている裏前左裏装飾シート3308に対して後方から光を照射可能なLEDのような発光手段3320を設けるようにしても良い(図197(bを参照))。これにより、演出表示装置1600の表示画面を暗くした時に、発光手段3320を発光させて裏前左裏装飾シート3308を明るくすることで、表示画面に対して裏前左裏装飾シート3308をより明るく映り込ませることができるため、表示画面に映り込んだ裏前左裏装飾シート3308をより見え易くすることができ、上述した作用効果をより奏することが可能なパチンコ機1を提供することができる。
なお、本実施形態のように演出表示手段として液晶表示装置1600を用いる場合、ノングレア液晶よりも、光沢液晶の方が望ましい。光沢液晶を用いることで、反射絵柄3310をより見え易くすることができ、上述した作用効果を奏し易いパチンコ機1を提供することができる。
[5-10e.裏右演出ユニット]
続いて、裏ユニット3000における裏右演出ユニット3400について、主に図180及び図181等を参照して説明する。裏右演出ユニット3400は、裏後演出ユニット3600の前面に取付けられていると共に、一部が取付サポータ3060を介して裏箱3010に取付けられている。裏右演出ユニット3400は、上下に長い金属板からなるユニットベース3401と、ユニットベース3401に取付けられており提灯を模した三つの裏右上装飾体3402、裏右中装飾体3403、及び裏右下装飾体3404と、ユニットベース3401の上端付近に取付けられており裏右上装飾体3402、裏右中装飾体3403、及び裏右下装飾体3404を可動させるための裏右駆動モータ3405と、を有している。
ユニットベース3401は、右辺の上下方向中央部において前方へ延出した後に先端が右方へ屈曲されているフランジ部3401aを有している。ユニットベース3401は、上端と下端とが夫々裏後演出ユニット3600の前面に取付けられ、フランジ部3401aが取付サポータ3060を介して裏箱3010に取付けられる。
裏右上装飾体3402、裏右中装飾体3403、及び裏右下装飾体3404は、上下方向へ列設されており、提灯を模すように立体的に形成されており、夫々が同じ大きさに形成されている。裏右中装飾体3403は、左右方向の中央を境にして裏右中左装飾体3403aと裏右中右装飾体3403bとの二つにより構成されている。裏右上装飾体3402、裏右中装飾体3403の裏右中左装飾体3403a及び裏右中右装飾体3403b、裏右下装飾体3404、の夫々の後方には前面の複数のLEDが実装されている装飾基板が設けられている。
裏右演出ユニット3400は、詳細な図示は省略するが、ユニットベース3401の上下方向の中央付近において下端が前後方向の軸周りに回動可能に支持されており上方へ延出している上右アームと、上右アームの上端において前後方向の軸周りに回動可能に支持されている上連結ベースと、上連結ベースにおける上右アームの上端よりも左方の部位において上端が前後方向の軸周りに回動可能に支持されており下方へ延出している上左アームと、上右アームの下方において上端が前後方向の軸周りに回動可能に支持されており下方へ延出している下右アームと、下右アームの下端において前後方向の軸周りに回動可能に支持されている下連結ベースと、下連結ベースにおける下右アームの下端よりも左方の部位において下端が前後方向の軸周りに回動可能に支持されており上方へ延出している下左アームと、上左アームの下端と下左アームの下端とを夫々上下に離隔している状態で夫々を前後方向の軸周りに回動可能に支持している中連結ベースと、を有している。
上右アームは、下端に設けられている上右下ギアと、上端に設けられている上右上ギアと、を有している。上左アームは、上端に設けられており上右アームの上右上ギアと噛合している上左上ギアと、下端に設けられている上左下ギアと、を有している。下右アームは、上端に設けられており上右アームの上右下ギアと噛合している下右上ギアと、下端に設けられている下右下ギアと、を有している。下左アームは、下端に設けられており下右アームの下右下ギアと噛合している下左下ギアと、上端に設けられており上左アームの上左下ギアと噛合している下左上ギアと、を有している。これにより、ユニットベース3401、上右アーム、上左アーム、下右アーム、下左アーム、上連結ベース、下連結ベース、及び中連結ベース、によって、パンタグラフのようなリンクを形成している。
裏右上装飾体3402は、上連結ベースの前面に取付けられており、裏右下装飾体3404は、下連結ベースの前面に取付けられている。裏右中装飾体3403の裏右中左装飾体3403aは、中連結ベースの前面に取付けられており、裏右中右装飾体3403bは、上右下ギア及び下右上ギアを前方から覆うようにユニットベース3401の前面に取付けられている。
この裏右演出ユニット3400は、通常の状態では、ユニットベース3401の前方において、裏右中左装飾体3403aと裏右中右装飾体3403bとが互いに接していると共に、裏右上装飾体3402、裏右中装飾体3403、及び裏右下装飾体3404が上下方向へ直線状に並んだ状態となっている。
裏右演出ユニット3400は、通常の状態から、裏右駆動モータ3405により下右アームの上端側を正面視において時計回りの方向へ回動させると、中連結ベースが左方へ移動すると共に、上連結ベースと下連結ベースとが夫々左方へ移動しつつ互いに接近するように上下方向へ移動する。これにより、裏右中装飾体3403の裏右中左装飾体3403aが裏右中右装飾体3403bから離れて左方へ移動し、裏右上装飾体3402が裏右中左装飾体3403aよりも短く左方へ移動すると共に少し下方へ移動し、裏右下装飾体3404が裏右上装飾体3402と同じように左方へ移動すると共に少し上方へ移動する。
この状態では、上右アーム、上左アーム、下右アーム、及び下左アームが、夫々を各辺とした菱形の形態となり、当該菱形の上下の頂点に裏右上装飾体3402及び裏右下装飾体3404が位置していると共に、当該菱形の左右の頂点に裏右中左装飾体3403a及び裏右中右装飾体3403bが位置している。これにより、裏右上装飾体3402、裏右中左装飾体3403a、及び裏右下装飾体3404が、遊技領域5a(演出表示装置1600)の中央側へ接近した出現位置の状態となる(図198を参照)。
この裏右演出ユニット3400によれば、裏右上装飾体3402、裏右中装飾体3403、及び裏右下装飾体3404、を通常の退避位置から出現位置へ移動させると、それら装飾体が中央付近に移動(出現)する。この際に、上下に直線状に列設されていた裏右上装飾体3402、裏右中装飾体3403、及び裏右下装飾体3404が、裏右中装飾体3403が裏右中左装飾体3403aと裏右中右装飾体3403bとの二つに左右に分裂し、裏右上装飾体3402、裏右中左装飾体3403a、裏右中右装飾体3403b、及び裏右下装飾体3404、が菱形の頂点に配置された形態に変形するため、遊技者を驚かせることができ、遊技者の関心をそれら装飾体に強く引き付けさせることができると共に、装飾体の出現により何か良いことがあるのではないかと思わせることができ、遊技に対する期待感を高めさせて興趣の低下を抑制させることができる。
[5-10f.裏後左演出ユニット]
続いて、裏ユニット3000における裏後演出ユニット3600の裏後左演出ユニット3500について、主に図180乃至図181等を参照して説明する。裏後左演出ユニット3500は、裏後演出ユニット3600の枠状のユニットベース3601の左辺を構成している部位の上部付近に取付けられている。裏後左演出ユニット3500は、ナタの刃先を模した透光性を有する裏後左装飾体3501と、裏後演出ユニット3600の枠状のユニットベース3601に取付けられ、裏後左装飾体3501を支持している裏後左ベース3502と、裏後左ベース3502に取付けられており裏後左装飾体3501を可動させるための裏後左駆動モータ3503と、を有している。
また、裏後左演出ユニット3500は、詳細な図示は省略するが、裏後左ベースに基端側が前後方向の軸周りに回動可能に取付けられている回動ベースと、回動ベースとは異なる位置で回動ベースに基端側が前後方向の軸周りに回動可能に取付けられていると共に先端側が回動ベースにその長手方向へ摺動可能に取付けられているリンクアームと、リンクアームの先端の摺動により回動ベースの先端から外方へ突出するように回動ベースにスライド可能に取付けられており先端に裏後左装飾体が回動ベースの回動面と平行な第二軸周りに対して回動可能に取付けられているスライドベースと、回動ベースに基端側が第二軸と平行な軸周りに回動可能に取付けられていると共に先端側が裏後左装飾体3501に第二軸と平行な軸周りに回動可能に取付けられている傾斜アームと、裏後左装飾体3501を回動ベースに接近する方向へ付勢している復帰バネと、を有している。
回動ベースは、く字状に屈曲しており、基端側が裏後左駆動モータ3503によって回動させられる。回動ベースは、その形状に沿うようにく字状に屈曲している屈曲スリットを有している。屈曲スリットには、リンクアームの先端側が摺動可能に挿入されている。スライドベースは、屈曲スリットにおける基端側に近い直線部分と平行に延出している直線スリットを有している。直線スリットには、リンクアームの先端側が摺動可能に挿入されている。スライドベースは、ナタの刃先を模している裏後左装飾体3501において刃先とは反対側の端部(正面視において右端付近)を、第二軸周りに回動可能に取付けている。傾斜アームは、基端側を間にして先端側がスライドベースの先端から遠ざかる方向へ延出するように設けられており、回動アームの基端側へ延出している。復帰バネは、コイルバネであり、基端側が回動アームにおける傾斜アームを回動可能に取付けている部位よりも基端側に取付けられており、先端側が回動アームの先端側へ延出するように裏後左装飾体3501に取付けられている。
この裏後左演出ユニット3500は、通常の状態では、回動ベースが上方へ延出するように位置しており、回動ベースの先端側に取付けられている裏後左装飾体3501が、その刃先が下方を向いた状態になっている。この通常の状態(退避位置の状態)では、裏後左装飾体3501が、裏前左演出ユニット3300の裏前左装飾体3301、及び裏後演出ユニット3600の退避位置の裏後上装飾体3650、の夫々の後方に位置しており、前方から視認不能となっている。また、裏後左装飾体3501は、その前面が、演出表示装置1600の表示画面と平行である。
通常の状態において、裏後左駆動モータ3503により回動ベースを、基端側を中心として時計回りの方向へ回動させると、先端側の裏後左装飾体3501が、右方且つ下方へ移動するように回動する。また、回動ベースの時計回りの方向への回動により、リンクアームの先端が屈曲スリット及び直線スリットを先端側へ向かって、屈曲スリットの屈曲している部位まで摺動する。この状態(第一出現位置の状態)では、裏後左装飾体3501の略全体が裏前左装飾体3301よりも右方及び裏後上装飾体3650の下方に位置して遊技者から視認可能な状態となっているが、模している刃先の一部が裏前左装飾体3301の後方及び裏後上装飾体3650の下方に位置しており、全体の形状が不明瞭な状態となっている(図199を参照)。つまり、裏後左装飾体3501が、ナタの刃先であると認識し辛くなっている。この第一出現位置の状態でも、裏後左装飾体3501は、前面が演出表示装置1600の表示画面と平行であり、全体が裏後上装飾体3650よりも後方に位置している。
そして、回動ベースを更に時計回りの方向へ回動させると、リンクアームの先端が屈曲スリットの曲がっている先端側へ進入することとなるが、同じくリンクアームの先端が挿入されているスライドベースの直線スリットでは、当該直線スリットが屈曲していないため、リンクアームの先端が、直線スリットを介してスライドベースを屈曲スリットの屈曲している先端側が延出している方向へ押圧する。これにより、スライドベースが、回動ベースに対してその先端が外方へ突出するようにスライドすることとなる。
このスライドベースが回動ベースの先端から外方へ突出するように移動すると、スライドベースには裏後左装飾体3501が第二軸周りに回転可能に取付けられているため、スライドベースと一緒に裏後左装飾体3501が回動ベースの先端から外方(ここでは右方)へ移動することとなる。この際に、裏後左装飾体3501は、回動ベースとの間で傾斜アームにより連結されているため、スライドベースと一緒に裏後左装飾体3501が右方へ移動すると、裏後左装飾体3501の右端側(第二軸)が傾斜アームの基端側から遠ざかることとなるため、傾斜アームの先端側及び裏後左装飾体3501の左端側が、復帰バネの付勢力に抗して前方へ移動するように、裏後左装飾体3501が第二軸周りに回動することとなる。これにより、裏後左装飾体3501の左端側が裏後上装飾体3650よりも前方の裏前左装飾体3301と略同じ位置まで前方へ突出した状態となり、その全体が遊技者側から視認可能な第二出現位置の状態となる(図200を参照)。
この第二出現位置の状態では、裏後左装飾体3501の前面が、演出表示装置1600の表示画面に対して斜めになっており、裏後左装飾体3501が模しているナタの刃先が、恰も演出表示装置1600の表示画面から斜め前方へ飛び出しているように見える。
この裏後左演出ユニット3500によれば、通常の状態では視認不能な裏後左装飾体3501が二段階で視認可能となるため、裏後左装飾体3501がどの段階まで出現するか否かによって遊技者をハラハラ・ドキドキさせることができ、遊技者を楽しませることができる。そして、第二出現位置へ移動すると、演出表示装置1600の表示画面に平行に移動(回動)していた裏後左装飾体3501が、その刃先の先端(左端)が前方へ突出するように移動するため、これまでのパチンコ機では見たこともないような可動演出を遊技者に見せることができ、遊技者に強いインパクトを与えることができると共に、何か良いことがあるのではないかと強く思わせることができ、遊技に対する期待感を高めさせて興趣の低下を抑制させることができる。
[5-10g.裏後演出ユニット]
続いて、裏ユニット3000における裏後演出ユニット3600について、主に図185乃至図196等を参照して詳細に説明する。図185は、裏ユニットにおける裏後演出ユニットの正面図である。図186(a)は裏後演出ユニットを前から見た斜視図であり、(b)は裏後演出ユニットを後ろから見た斜視図である。図187は裏後演出ユニットにおいてユニットベース側と裏後上装飾体及び裏後下装飾体とを分解して前から示す分解斜視図であり、図188は裏後演出ユニットにおいてユニットベース側と裏後上装飾体及び裏後下装飾体とを分解して後ろから示す分解斜視図である。図189(a)は裏後演出ユニットにおける裏後上装飾体のロック機構を分解して前から見た分解斜視図であり、(b)は裏後上装飾体のロック機構を分解して後ろから見た分解斜視図である。図190(a)は裏後上装飾体においてロック位置の状態のロック機構を斜視図で示す説明図であり、(b)は裏後上装飾体においてロック解除位置の状態のロック機構を斜視図で示す説明図である。
図191は裏後演出ユニットの裏後下装飾体を分解して前から見た分解斜視図であり、図192は裏後演出ユニットの裏後下装飾体を分解して後ろから見た分解斜視図である。図193は、裏後演出ユニットの裏後下装飾体の後面における配線の取回しを示す説明図である。図194(a)は裏後下装飾体における第一回転装飾体を分解して前から見た分解斜視図であり、(b)は裏後下装飾体における第一回転装飾体を分解して後ろから見た分解斜視図である。図195は、裏後上装飾体を落下位置へ移動させた状態で示す裏後演出ユニットの正面図である。図196は、裏後上装飾体及び裏後下装飾体を中央位置へ移動させた状態で示す裏後演出ユニットの正面図である。
裏ユニット3000の裏後演出ユニット3600は、裏箱3010内の後端付近に取付サポータ3050を介して取付けられている。裏後演出ユニット3600は、裏箱3010の内周形状よりも若干小さい角枠状のユニットベース3601と、ユニットベース3601の前方で左右両端付近に夫々設けられており上下に長い円柱状の一対のガイドシャフト3602と、一対のガイドシャフト3602により左右両端が夫々昇降可能に支持されている裏後上装飾体3650と、裏後上装飾体3650の下方において一対のガイドシャフト3602により左右両端が夫々昇降可能に支持されている裏後下装飾体3700と、を有している。
また、裏後演出ユニット3600は、角枠状のユニットベース3601における上辺の右端付近に、裏後上装飾体3650のロック機構3660におけるロックラッチ3661の上ロック爪3661bが係止されるロック溝3603を有している。このロック溝3603は、正面視の形状が四角形で前面から後方へ凹むように設けられている。ロック溝3603は、右側のガイドシャフト3602(ユニットベース3601の右辺)よりも左方に設けられている。更に、裏後演出ユニット3600は、遊技盤5に作用する振動を検知するための振動センサ1040を有している。振動センサ1040は、ユニットベース3601における上辺の左右方向中央から右寄りの部位に設けられている。
更に、裏後演出ユニット3600は、角枠状のユニットベース3601における下辺の左右方向中央付近において前後方向に貫通していると共に左右方向に長く延出している回転用スリット3604を有している。この回転用スリット3604には、後述する裏後下装飾体3700におけるユニットアーム3788の他端側が摺動可能に挿入される。
また、裏後演出ユニット3600は、ユニットベース3601の右端側に設けられており裏後上装飾体3650を昇降させるための右昇降機構3610と、ユニットベース3601の左端側に設けられており裏後下装飾体3700を昇降させるための左昇降機構3630と、を有している。
右昇降機構3610は、ユニットベース3601の略全高に亘って上下に延出しており螺旋状の溝が形成されている右スパイラルシャフト3611と、右スパイラルシャフト3611に螺合されており右スパイラルシャフト3611の回転により昇降する右昇降スライダ3612と、ユニットベース3601の右下隅に設けられており右スパイラルシャフト3611をその軸芯周りに回転させる裏後右下駆動モータ3613と、ユニットベース3601の右上隅付近において上下方向の所定範囲内でスライド可能に設けられている補助上スライダ3614と、補助上スライダ3614の下方においてユニットベース3601により上下方向へスライド可能に設けられている補助下スライダ3615と、補助上スライダ3614と補助下スライダ3615とに上下両端が係止されており補助上スライダ3614と補助下スライダ3615とが互いに接近する方向へ付勢している補助バネ3616と、ユニットベース3601に上下に離間して設けられており右昇降スライダ3612の昇降位置を検知する右昇降第一センサ3617及び右昇降第二センサ3618と、を有している。
右昇降機構3610の右昇降スライダ3612は、裏後上装飾体3650の装飾体ベース3652における右スライド支持部3652cに対して下方から当接可能とされていると共に、補助下スライダ3615に上方から当接可能されている。この右昇降スライダ3612により裏後上装飾体3650を上下方向へ移動(昇降)させることができる。補助上スライダ3614は、裏後上装飾体3650の右スライド支持部3652cに対して上方から当接可能とされている。補助下スライダ3615は、補助上スライダ3614の下端に当接可能とされていると共に、裏後上装飾体3650の右スライド支持部3652cに対して下方から当接可能とされている。補助下スライダ3615は、裏後上装飾体3650の右スライド支持部3652cの下方の移動端よりも下方へ移動可能に設けられている。補助バネ3616は、補助上スライダ3614を介して裏後上装飾体3650の右スライド支持部3652cを下方へ付勢可能としていると共に、補助下スライダ3615を介して裏後上装飾体3650の右スライド支持部3652cを上方へ付勢可能としている。
右昇降機構3610の右昇降第一センサ3617は、右昇降スライダ3612を介して裏後上装飾体3650が退避位置に移動したことを検知するためのものであり、右昇降第二センサ3618は、右昇降スライダ3612を介して裏後上装飾体3650が中央位置に移動したことを検知するためのものである。
左昇降機構3630は、ユニットベース3601の下端付近から上下方向の中央付近まで上下に延出しており螺旋状の溝が形成されている左スパイラルシャフト3631と、左スパイラルシャフト3631に螺合されており左スパイラルシャフト3631の回転により昇降する左昇降スライダ3632と、ユニットベース3601の左下隅に設けられており左スパイラルシャフト3631をその軸芯周りに回転させる裏後左下駆動モータ3633と、ユニットベース3601に設けられており左昇降スライダ3632の昇降位置を検知する左昇降センサ3634と、ユニットベース3601に設けられており左スパイラルシャフト3631に沿って上下に延出している左ラックギア3635と、を有している。
左昇降機構3630の左昇降スライダ3632は、その前面に裏後下装飾体3700における左ユニット3760の左スライドベース3761の後面が取付けられている。この左昇降スライダ3632により、裏後下装飾体3700を上下方向へ移動(昇降)させることができる。左昇降センサ3634は、左昇降スライダ3632を介して裏後下装飾体3700が退避位置に移動したことを検知するためのものである。左ラックギア3635は、そのギア歯の先端を右方へ向けて設けられており、裏後下装飾体3700における左ユニット3760のピニオンギア3768が噛合する。この左ラックギア3635により、ピニオンギア3768を介して裏後下装飾体3700の第一回転装飾体3710を回転させることができる。
[5-10g-1.裏後上装飾体]
続いて、裏後演出ユニット3600の裏後上装飾体3650について、主に図189及び図190等を参照して詳細に説明する。裏後演出ユニット3600の裏後上装飾体3650は、裏後下装飾体3700の上方において一対のガイドシャフト3602により上下方向へ移動可能に支持されている。また、裏後上装飾体3650は、右昇降機構3610によって上下方向へ移動可能とされている。この裏後上装飾体3650は、下方へ移動する(落下する)ことで、裏後下装飾体3700と合体して一つの大きな装飾体を形成することが可能である。
裏後上装飾体3650は、左右方向へ延出している裏後上装飾レンズ3651と、裏後上装飾レンズ3651の後側に取付けられている装飾体ベース3652と、裏後上装飾レンズ3651と装飾体ベース3652との間に設けられており複数のLEDが実装されている裏後上装飾基板3653と、裏後上装飾レンズ3651と裏後上装飾基板3653との間に設けられており裏後上装飾基板3653の前面に実装されている複数のLEDからの光を拡散させて前方へ照射させる透明平板状の拡散レンズ(図示は省略)と、装飾体ベース3652の後面に設けられているロック機構3660と、を有している。
裏後上装飾レンズ3651は、一対のガイドシャフト3602の間隔よりも若干短い長さで左右方向へ延出しており、透光性を有している。裏後上装飾レンズ3651は、ナタを模した形状に形成されており、遊技盤5のコンセプトに沿った所定のロゴがレリーフ状に設けられている。
装飾体ベース3652は、裏後上装飾レンズ3651の後側を覆うと共に下縁が裏後上装飾レンズ3651よりも下方へ延出している透明平板状のベース本体3652aと、ベース本体3652aの左右両端から裏後上装飾レンズ3651よりも左右方向の外方へ突出しガイドシャフト3602が摺動可能に挿入される左スライド支持部3652b及び右スライド支持部3652cと、を有している。装飾体ベース3652の右スライド支持部3652cは、上方から補助上スライダ3614が当接可能とされていると共に、下方から右昇降スライダ3612が当接可能とされている。
また、装飾体ベース3652は、下端縁の左右方向中央付近における左右方向へ所定の長さの部位から後方へ平板状に延出している受部3652dと、受部3652dの上面とベース本体3652aの後面とを接続している複数のリブ3652eと、後面における右スライド支持部3652cに隣接して設けられておりロック機構3660が取付けられるロック機構取付部3652fと、を有している。この受部3652dは、裏後上装飾体3650が退避位置から落下した時に、裏後下装飾体3700の右ユニット3780における右スライドベース3781の上面に設けられている衝撃吸収部3781fと当接する。
また、装飾体ベース3652は、ベース本体3652aを前後に貫通しており裏後上装飾基板3653の後面に実装されている複数のLEDが挿入される複数の導光口3652gを、有している。導光口3652gは、内周面におけるベース本体3652aの外縁に近い側の内面が円弧状に形成されている。この導光口3652gは、裏後上装飾体3650に組立てた時に、円弧状の内周面に裏後上装飾基板3653の後面に実装されているLEDから光が照射されるように形成されており、当該内周面から光がベース本体3652a内に入射される。ベース本体3652a内に入射された光は、ベース本体3652aの外縁において前方へ反射されてベース本体3652aの前面から前方へ放射される。これにより、裏後上装飾基板3653の後面に実装されている複数のLEDを発光させると、裏後上装飾体3650(裏後上装飾レンズ3651)の外周縁を発光装飾させることができる。
更に、装飾体ベース3652は、ベース本体3652aを前後に貫通している複数の開口部3652hを、有している。複数の開口部3652hは、装飾体ベース3652の上下方向の中央付近で左右方向へ列設されている。開口部3652hは、導光口3652gよりも大きい四角形に形成されており、裏後上装飾基板3653からの熱を後方へ放出させることができる。
裏後上装飾基板3653は、前面と後面にサイドビュータイプのフルカラーLEDが複数実装されている。裏後上装飾基板3653は、前面と後面に白色のソルダーレジストが施されていると共に、黄色のシルク印刷で素子の名称や基板の識別番号が印字されている。これにより、光を反射させて裏後上装飾レンズ3651をより明るく発光装飾させることができると共に、前方から裏後上装飾基板3653を見え難くしている。拡散レンズは、裏後上装飾基板3653の前面に実装されている複数のLEDが挿入される複数の導光口と、後面の略全面に亘って形成されている複数の四角錘状の拡散部と、を有している。この拡散レンズは、導光口の内周面から内部に光が入射されると、複数の拡散部により乱反射させて前面から前方へ放射させることができ、前方に設けられている裏後上装飾レンズ3651を均一な明るさで発光装飾させることができる。
裏後上装飾体3650のロック機構3660は、装飾体ベース3652のロック機構取付部3652fにおいて前後方向へ進退可能に設けられているロックラッチ3661と、ロックラッチ3661を後方へ付勢しているロックバネ3662と、装飾体ベース3652のロック機構取付部3652fに取付けられておりロックバネ3662の付勢力に抗してロックラッチ3661によるロックを解除させるためのロック解除ソレノイド3663と、ロック解除ソレノイド3663を後方から覆うように装飾体ベース3652のロック機構取付部3652fに取付けられている後カバー3664と、後カバー3664に上下方向の軸周りに対して回動可能に支持されておりロックラッチ3661の後方から当接しているロックリンク3665と、ロック解除ソレノイド3663のプランジャ3663aの先端に取付けられておりプランジャ3663aの進退によりロックリンク3665を回動させるプランジャヘッド3666と、を有している。
ロック機構3660のロックラッチ3661は、右スライド支持部3652cの左方に隣接して設けられている。ロックラッチ3661は、上下に延出している本体部3661aと、本体部3661aの上下両端から夫々後方へ延出している上ロック爪3661b及び下ロック爪3661cと、を有している。ロックラッチ3661は、上ロック爪3661bの上面が後方へ向かうに従って低くなるように傾斜しており、下ロック爪3661cの下面が後方へ向かうに従って高くなるように傾斜している。上ロック爪3661bは、ユニットベース3601のロック溝3603に挿入可能とされており、下ロック爪3661cは、裏後下装飾体3700の右ユニット3780における右スライドベース3781のロック溝3781eに挿入可能とされている。
ロック解除ソレノイド3663は、ロックラッチ3661よりも左方において、進退するプランジャ3663aが、右方へ(ロックラッチ3661の方向へ向かって)突出するように設けられている。ロックリンク3665は、後カバー3664により上下方向の軸周りに回動可能に支持される軸部3665aと、軸部3665aから前方へ延出しており先端がプランジャヘッド3666に摺動可能に連結される伝達部3665bと、軸部3665aから右方へ延出しておりロックラッチ3661の本体部3661aの後面に当接可能な押圧部3665cと、を有している。ロックリンク3665は、平面視の形状がL字状に形成されている。
ロック機構3660は、ロック解除ソレノイド3663に通電されていない通常の状態では、ロック解除ソレノイド3663の右方へ突出するように進退するプランジャ3663aが右方への移動端まで突出している。この状態では、プランジャ3663aの先端に取付けられているプランジャヘッド3666を介してロックリンク3665の伝達部3665bが前後方向へ延出していると共に、押圧部3665cが左右方向へ延出している。このロックリンク3665の押圧部3665cには、ロックバネ3662の付勢力により前方からロックラッチ3661の本体部3661aが当接している。これにより、ロックラッチ3661の上ロック爪3661bと下ロック爪3661cが、後方へ突出した状態となっており、ロック可能な状態となっている(図190(a)を参照)。
ロック可能な状態において、ロックラッチ3661の上ロック爪3661bに、相対的に上方からユニットベース3601が当接すると、その傾斜している上面により上ロック爪3661bが前方へ押圧されることとなり、ロックラッチ3661がロックバネ3662の付勢力に抗して前方へ移動する。そして、上ロック爪3661bがユニットベース3601のロック溝3603に到達すると、前方への押圧がなくなり、ロックバネ3662の付勢力によりロックラッチ3661が後方へ移動する。これにより、上ロック爪3661bがロック溝3603内に挿入された状態となり、上ロック爪3661b(裏後上装飾体3650)の下方への移動が規制された状態となる。
ロック可能な状態において、一方、ロックラッチ3661の下ロック爪3661cに、相対的に下方から裏後下装飾体3700の右ユニット3780における右スライドベース3781が当接すると、その傾斜している下面により下ロック爪3661cが前方へ押圧されることとなり、ロックラッチ3661がロックバネ3662の付勢力に抗して前方へ移動する。そして、下ロック爪3661cがら裏後下装飾体3700の右ユニット3780における右スライドベース3781のロック溝3781eに到達すると、前方への押圧がなくなり、ロックバネ3662の付勢力によりロックラッチ3661が後方へ移動する。これにより、下ロック爪3661cがロック溝3781e内に挿入された状態となり、裏後下装飾体3700から下ロック爪3661c(裏後上装飾体3650)の上方への移動が規制された状態となる。
この状態で、ロック解除ソレノイド3663に通電すると、プランジャ3663aが没入するように左方へ移動することとなり、プランジャ3663aの先端に取付けられているプランジャヘッド3666が左方へ移動する。このプランジャヘッド3666が左方へ移動すると、プランジャヘッド3666に連結されている伝達部3665bを介してロックリンク3665が、軸部3665aを中心として平面視において時計回りの方向へ回動することとなる。そして、ロックリンク3665が時計回りの方向へ回動すると、ロックリンク3665の押圧部3665cの先端が前方へ移動するように回動することとなるため、押圧部3665cの前方への移動によりロックラッチ3661がロックバネ3662の付勢力に抗して前方へ移動することとなる。これにより、ロックラッチ3661の上ロック爪3661bと下ロック爪3661cが、前方へ没入(後退)した状態となり、ロックが解除された状態となる(図190(b)を参照)。このロック解除の状態では、上ロック爪3661b及び下ロック爪3661cが、ユニットベース3601のロック溝3603や、裏後下装飾体3700のロック溝3781e、から前方へ離れて抜けた状態となるため、裏後上装飾体3650がロック溝3603やロック溝3781eに対して相対的に上下方向へ移動可能な状態となる。
この裏後上装飾体3650は、ロック解除ソレノイド3663を有するロック機構3660が設けられているため、その分、裏後上装飾体3650が重くなっている。これにより、裏後上装飾体3650を退避位置から落下させた時に、重量感のある落下演出(可動演出)を遊技者に見せることができ、遊技者に強いインパクトを与えることができる。
[5-10g-2.裏後下装飾体]
続いて、裏後演出ユニット3600における裏後下装飾体3700について、主に図191乃至図194等を参照して詳細に説明する。裏後演出ユニット3600の裏後下装飾体3700は、裏後上装飾体3650の下方において、一対のガイドシャフト3602により上下方向へ移動可能に支持されている。また、裏後下装飾体3700は、左昇降機構3630によって上下方向へ移動可能とされている。この裏後下装飾体3700は、上方から落下してきた裏後上装飾体3650を受け止めることができると共に、落下してきた裏後上装飾体3650と合体して一つの大きな装飾体を形成することが可能である。
裏後下装飾体3700は、前後方向の軸周りに対して回転可能に設けられており、夫々が左右方向に列設されている第一回転装飾体3710、第二回転装飾体3720、第三回転装飾体3730、及び第四回転装飾体3740と、第一回転装飾体3710、第二回転装飾体3720、第三回転装飾体3730、及び第四回転装飾体3740の後方に設けられている左右に長い後装飾体3750と、を有している。
また、裏後下装飾体3700は、第一回転装飾体3710を支持しており左昇降機構3630により左側のガイドシャフト3602に沿って上下方向へ移動する左ユニット3760と、第二回転装飾体3720、第三回転装飾体3730、第四回転装飾体3740、及び後装飾体3750、を支持しており右側のガイドシャフト3602に沿って上下方向へ移動可能な右ユニット3780と、左ユニット3760と右ユニット3780とを連結している連結ガイド3790と、を有している。
裏後下装飾体3700の第一回転装飾体3710は、所定の文字(例えば、「惨」の文字)を模した透光性を有する第一装飾レンズ3711と、第一装飾レンズ3711の後側に取付けられている第一ベース3712と、第一装飾レンズ3711と第一ベース3712との間に設けられており複数のLEDが実装されている第一回転装飾体装飾基板3713と、第一装飾レンズ3711と第一回転装飾体装飾基板3713との間に設けられており第一回転装飾体装飾基板3713に実装されている複数のLEDからの光を前方へ拡散させて照射させる透明平板状の拡散レンズ(図示は省略)と、を有している。
第一回転装飾体3710の第一ベース3712は、後方へ突出している円筒状の軸筒部3712aを有している。軸筒部3712aは、左ユニット3760における左スライドベース3761の軸支部3761c内に挿入されることで前後方向の軸周りに回転可能に支持される。また、軸筒部3712aの後端には左ユニット3760の第一装飾体ギア3762が取付けられる。この軸筒部3712a内を通して後方から第一回転装飾体装飾基板3713に配線ECが接続される。第一ベース3712の軸筒部3712aは、第一装飾レンズ3711における「惨」の文字の略中央に設けられている。
第一回転装飾体装飾基板3713は、前面にサイドビュータイプのフルカラーLEDが複数実装されている。第一回転装飾体装飾基板3713は、表面に白色のソルダーレジストが施されていると共に、黄色のシルク印刷で素子の名称や基板の識別番号が印字されている。これにより、光を反射させて第一装飾レンズ3711をより明るく発光装飾させることができると共に、前方から第一回転装飾体装飾基板3713を見え難くしている。拡散レンズは、第一回転装飾体装飾基板3713の前面に実装されている複数のLEDが挿入される複数の導光口と、後面の略全面に亘って形成されている複数の四角錘状の拡散部と、を有している。この拡散レンズは、導光口の内周面から内部に光が入射されると、複数の拡散部により乱反射させて前面から前方へ放射させることができ、前方に設けられている第一装飾レンズ3711を均一な明るさで発光装飾させることができる。
第二回転装飾体3720は、所定の文字(例えば、「劇」の文字)を模した透光性を有する第二装飾レンズ3721と、第二装飾レンズ3721の後側に取付けられている第二ベース3722と、第二装飾レンズ3721と第二ベース3722との間に設けられており複数のLEDが実装されている第二回転装飾体装飾基板3723と、第二装飾レンズ3721と第二回転装飾体装飾基板3723との間に設けられており第二回転装飾体装飾基板3723に実装されている複数のLEDからの光を前方へ拡散させて照射させる透明平板状の拡散レンズ(図示は省略)と、を有している。
第二回転装飾体3720の第二ベース3722は、後方へ長く突出している円筒状の軸筒部3722aを有している。軸筒部3722aは、後装飾体3750を貫通して右ユニット3780の右スライドベース3781における三つの軸支筒3781dのうち左側の軸支筒3781d内に挿入されることで前後方向の軸周りに回転可能に支持される。また、軸筒部3722aの後端には右ユニット3780の第二装飾体ギア3784が取付けられる。この軸筒部3722a内を通して後方から第二回転装飾体装飾基板3723に配線ECが接続される。第二ベース3722の軸筒部3722aは、第二装飾レンズ3721における「劇」の文字の中央よりも下方に設けられている。
第二回転装飾体装飾基板3723は、前面にサイドビュータイプのフルカラーLEDが複数実装されている。第二回転装飾体装飾基板3723は、表面に白色のソルダーレジストが施されていると共に、黄色のシルク印刷で素子の名称や基板の識別番号が印字されている。これにより、光を反射させて第二装飾レンズ3721をより明るく発光装飾させることができると共に、前方から第二回転装飾体装飾基板3723を見え難くしている。拡散レンズは、第二回転装飾体装飾基板3723の前面に実装されている複数のLEDが挿入される複数の導光口と、後面の略全面に亘って形成されている複数の四角錘状の拡散部と、を有している。この拡散レンズは、導光口の内周面から内部に光が入射されると、複数の拡散部により乱反射させて前面から前方へ放射させることができ、前方に設けられている第二装飾レンズ3721を均一な明るさで発光装飾させることができる。
第三回転装飾体3730は、所定の文字(例えば、「回」の文字)を模した透光性を有する第三装飾レンズ3731と、第三装飾レンズ3731の後側に取付けられている第三ベース3732と、第三装飾レンズ3731と第三ベース3732との間に設けられており複数のLEDが実装されている第三回転装飾体装飾基板3733と、第三装飾レンズ3731と第三回転装飾体装飾基板3733との間に設けられており第三回転装飾体装飾基板3733に実装されている複数のLEDからの光を前方へ拡散させて照射させる透明平板状の拡散レンズ(図示は省略)と、を有している。
第三回転装飾体3730の第三ベース3732は、後方へ長く突出している円筒状の軸筒部3732aを有している。軸筒部3732aは、後装飾体3750を貫通して右ユニット3780の右スライドベース3781における三つの軸支筒3781dのうち中央の軸支筒3781d内に挿入されることで前後方向の軸周りに回転可能に支持される。また、軸筒部3732aの後端には右ユニット3780の第三装飾体ギア3785が取付けられる。この軸筒部3732a内を通して後方から第三回転装飾体装飾基板3733に配線ECが接続される。第三ベース3732の軸筒部3732aは、第三装飾レンズ3731における「回」の文字の中央よりも下方に設けられている。
第三回転装飾体装飾基板3733は、前面にサイドビュータイプのフルカラーLEDが複数実装されている。第三回転装飾体装飾基板3733は、表面に白色のソルダーレジストが施されていると共に、黄色のシルク印刷で素子の名称や基板の識別番号が印字されている。これにより、光を反射させて第三装飾レンズ3731をより明るく発光装飾させることができると共に、前方から第三回転装飾体装飾基板3733を見え難くしている。拡散レンズは、拡散レンズは、第三回転装飾体装飾基板3733の前面に実装されている複数のLEDが挿入される複数の導光口と、後面の略全面に亘って形成されている複数の四角錘状の拡散部と、を有している。この拡散レンズは、導光口の内周面から内部に光が入射されると、複数の拡散部により乱反射させて前面から前方へ放射させることができ、前方に設けられている第三装飾レンズ3731を均一な明るさで発光装飾させることができる。
第四回転装飾体3740は、所定の文字(例えば、「避」の文字)を模した透光性を有する第四装飾レンズ3741と、第四装飾レンズ3741の後側に取付けられている第四ベース3742と、第四装飾レンズ3741と第四ベース3742との間に設けられており複数のLEDが実装されている第四回転装飾体装飾基板3743と、第四装飾レンズ3741と第四回転装飾体装飾基板3743との間に設けられており第四回転装飾体装飾基板3743に実装されている複数のLEDからの光を前方へ拡散させて照射させる透明平板状の拡散レンズ(図示は省略)と、を有している。
第四回転装飾体3740の第四ベース3742は、後方へ長く突出している円筒状の軸筒部3742aを有している。軸筒部3742aは、後装飾体3750を貫通して右ユニット3780の右スライドベース3781における三つの軸支筒3781dのうち右側の軸支筒3781d内に挿入されることで前後方向の軸周りに回転可能に支持される。また、軸筒部3732aの後端には右ユニット3780の第四装飾体ギア3786が取付けられる。この軸筒部3732a内を通して後方から第四回転装飾体装飾基板3743に配線ECが接続される。第四ベース3742の軸筒部3742aは、第四装飾レンズ3741における「避」の文字の中央よりも下方に設けられている。
第四回転装飾体装飾基板3743は、前面にサイドビュータイプのフルカラーLEDが複数実装されている。第四回転装飾体装飾基板3743は、表面に白色のソルダーレジストが施されていると共に、黄色のシルク印刷で素子の名称や基板の識別番号が印字されている。これにより、光を反射させて第四装飾レンズ3741をより明るく発光装飾させることができると共に、前方から第四回転装飾体装飾基板3743を見え難くしている。拡散レンズは、拡散レンズは、第四回転装飾体装飾基板3743の前面に実装されている複数のLEDが挿入される複数の導光口と、後面の略全面に亘って形成されている複数の四角錘状の拡散部と、を有している。この拡散レンズは、導光口の内周面から内部に光が入射されると、複数の拡散部により乱反射させて前面から前方へ放射させることができ、前方に設けられている第四装飾レンズ3741を均一な明るさで発光装飾させることができる。
後装飾体3750は、左右方向に間隔をあけて前後に貫通している三つの円形の通過口3750aを有している。これら通過口3750aには、後述する右ユニット3780における右スライドベース3781の軸支筒3781dが後方から挿入される。後装飾体3750は、左右方向へ延出している後装飾レンズ3751と、後装飾レンズ3751の後側に取付けられている後ベース3752と、後装飾レンズ3751と後ベース3752との間に設けられており後面に複数のLEDが実装されている後装飾体装飾基板3753と、を有している。
後装飾体3750の後装飾レンズ3751(後装飾体3750)は、左右に長いナタを模した形状に形成されている。この後装飾レンズ3751は、裏後上装飾体3650の裏後上装飾レンズ3651と左右方向の長さが略同じであり、上縁の形状が裏後上装飾レンズ3651の下縁の形状と沿うように形成されている。これにより、裏後上装飾体3650と裏後下装飾体3700とが合体した時に、裏後上装飾レンズ3651と後装飾レンズ3751との間に僅かな隙間が形成されると共に、裏後上装飾レンズ3651と後装飾レンズ3751とで一つの大きなナタの装飾体を形成することができる。
後ベース3752は、後装飾レンズ3751と同じ大きさに形成されている。後ベース3752は、前後に貫通しており後装飾体装飾基板3753の後面に実装されている複数のLEDが挿入される複数の導光口と、複数の導光口よりも下方で前面における下縁から上方の所定範囲内において四角錘状に凹んでいる複数の拡散部と、を有している。複数の導光口は、後ベース3752における上下方向の中央よりも上方を通る水平線を間にするように上下に二列で左右方向へ複数設けられており、上側の列では上縁に近い内周面が、下側の列では下縁に近い内周面が、夫々円弧状に形成されている。この導光口は、円弧状の内周面に後装飾体装飾基板3753の後面に実装されているLEDから光が照射されるように形成されており、当該内周面から光が後ベース3752内に入射される。後ベース3752内に入射された光は、後ベース3752の上縁及び複数の拡散部により前方へ反射されて後ベース3752の前面から前方へ放射される。これにより、後装飾体装飾基板3753に実装されている複数のLEDを発光させると、後装飾体3750(後装飾レンズ3751)の上縁、及び下縁から上方へ所定幅の範囲、を発光装飾させることができる。
後装飾体装飾基板3753は、後面にサイドビュータイプのフルカラーLEDが複数実装されている。後装飾体装飾基板3753は、表面に白色のソルダーレジストが施されていると共に、黄色のシルク印刷で素子の名称や基板の識別番号が印字されている。これにより、光を反射させて後装飾レンズ3751をより明るく発光装飾させることができると共に、前方から後装飾体装飾基板3753を見え難くしている。後装飾体装飾基板3753は、実装されている複数のLEDを発光させると、後装飾レンズ3751を発光装飾させることができる。
左ユニット3760は、左側のガイドシャフト3602によって上下方向へスライド可能に支持されると共に、第一回転装飾体3710を回転可能に支持するものである。また、左ユニット3760は、上下方向のスライドに伴って左昇降機構3630の左ラックギア3635と協働して第一回転装飾体3710を前後方向の軸周りに回転させるものである。更に、左ユニット3760は、連結ガイド3790を介して右ユニット3780の左端側を上方へ吊り上げ可能としている。
左ユニット3760は、図194に示すように、左側のガイドシャフト3602により上下方向へスライド可能に支持され第一回転装飾体3710における第一ベース3712の軸筒部3712aを回転可能に支持する左スライドベース3761と、左スライドベース3761の後方に設けられており左スライドベース3761を貫通した第一ベース3712の軸筒部3712aの後端に取付けられる平歯車状の第一装飾体ギア3762と、第一装飾体ギア3762に左方から噛合しており左スライドベース3761に回転可能に支持されている第一伝達ギア3763と、第一伝達ギア3763に左方から噛合している平歯車状の小径ギア3764a、及び小径ギア3764aと一体回転する平歯車状の大径ギア3764bを有し左スライドベース3761に回転可能に支持されている変速ギア3764と、変速ギア3764の大径ギア3764bに左方から噛合しており左スライドベース3761に回転可能に支持されている平歯車状の第二伝達ギア3765と、第二伝達ギア3765に左方から噛合しており左スライドベース3761に回転可能に支持されている平歯車状の第三伝達ギア3766と、第三伝達ギア3766に左方から噛合しており左スライドベース3761に回転可能に支持されている平歯車状の第四伝達ギア3767と、第四伝達ギア3767に左方から噛合していると共に左昇降機構3630の左ラックギア3635に右方から噛合し左スライドベース3761に回転可能に支持されている平歯車状のピニオンギア3768と、を有している。
また、左ユニット3760は、第一装飾体ギア3762、第一伝達ギア3763、変速ギア3764、第二伝達ギア3765、第三伝達ギア3766、第四伝達ギア3767、及びピニオンギア3768、の後方を覆うように左スライドベース3761の後側に取付けられているギアカバー3769と、ギアカバー3769の後側に取付けられており第一回転装飾体3710の第一回転装飾体装飾基板3713に接続される配線ECの一部を後方から覆う配線カバー3770と、を有している。
左スライドベース3761は、後方が解放された前後方向が浅い箱状に形成されているベース本体3761aと、ベース本体3761aの左辺に設けられており左側のガイドシャフト3602が摺動可能に挿通される左スライド支持部3761bと、ベース本体3761aを前後に貫通しており第一回転装飾体3710における第一ベース3712の軸筒部3712aを回転可能に支持する軸支部3761cと、を有している。左スライドベース3761は、軸支部3761cに第一ベース3712の軸筒部3712aを挿入させることで、第一回転装飾体3710を前後方向の軸周りに対して回転可能に支持することができる。左スライドベース3761は、左スライド支持部3761bの後側が左昇降機構3630の左昇降スライダ3632に取付けられる。
第一装飾体ギア3762は、第一回転装飾体3710の第一ベース3712における円筒状の軸筒部3712aの後端に取付けられており、中心部に前後に貫通している貫通孔を有している。第一装飾体ギア3762の貫通孔及び円筒状の軸筒部3712aを通して、第一回転装飾体3710の第一回転装飾体装飾基板3713に複数の配線ECを接続させることができる。ピニオンギア3768は、左ラックギア3635に噛合するように左側が左スライドベース3761の左端よりも左方へ突出するように設けられている。
ギアカバー3769は、左端付近から後方へ円柱状に突出している左ユニットピン3769aを、有している。この左ユニットピン3769aは、連結ガイド3790の連結スリット3791に摺動可能に挿入される。
この左ユニット3760は、遊技盤5に組立てた状態で、左スライドベース3761が左昇降機構3630の左昇降スライダ3632に取付けられており、裏後左下駆動モータ3633により左スパイラルシャフト3631を適宜方向へ回転させると、左昇降スライダ3632と一緒に上下方向へスライドする。左ユニット3760は、左スライドベース3761の左端から外方へ突出しているピニオンギア3768が左ラックギア3635と噛合しているため、左ユニット3760が上下方向へスライドすると、ピニオンギア3768が回転する。このピニオンギア3768が回転すると、その回転が、第四伝達ギア3767、第三伝達ギア3766、第二伝達ギア3765、変速ギア3764、及び第一伝達ギア3763、を介して第一装飾体ギア3762に伝達され、第一装飾体ギア3762と一緒に第一回転装飾体3710が回転することとなる。本実施形態では、左ユニット3760が、下方の移動端から上方の移動端までスライドすると、第一回転装飾体3710が360度回転する。
また、左ユニット3760は、左ユニットピン3769aが連結ガイド3790の連結スリット3791内に摺動可能に挿入されているため、左ユニット3760を上下方向へスライドさせると、左ユニットピン3769aが連結スリット3791の移動端にスライドした後に、左ユニットピン3769aを介して連結ガイド3790を同じ方向へスライドさせることができる。
左ユニット3760では、第一装飾体ギア3762の貫通孔を通して複数の配線ECが、第一回転装飾体3710の第一回転装飾体装飾基板3713に接続されている。第一回転装飾体3710は、上述したように、前後方向の軸周りに対して360度回転するため、第一装飾体ギア3762の貫通孔を通る複数の配線ECが、予め回転方向とは反対方向へ180度捩られている。これにより、第一回転装飾体3710を回転(回動)させても、複数の配線ECが必要以上に捩れないようにしている。
右ユニット3780は、右側のガイドシャフト3602によって上下方向へスライド可能に支持されると共に、第二回転装飾体3720、第三回転装飾体3730、及び第四回転装飾体3740を夫々回転可能に支持するものである。また、右ユニット3780は、上下方向へのスライドに伴って、第二回転装飾体3720、第三回転装飾体3730、及び第四回転装飾体3740、を夫々前後方向の軸周りに回転させることができる。
右ユニット3780は、図191及び図192等に示すように、左右に長く右端側が右側のガイドシャフト3602によって上下方向へスライド可能に支持される右スライドベース3781と、右スライドベース3781の後側において左右方向へ所定の範囲内でスライド可能に支持されているスライドラック3782と、左右両端が右スライドベース3781とスライドラック3782とに夫々取付けられておりスライドラック3782を左方へ付勢しているラックバネ3783と、を有している。
また、右ユニット3780は、第二回転装飾体3720における第二ベース3722の軸筒部3722aの後端に取付けられスライドラック3782のスライドにより回転する平歯車状の第二装飾体ギア3784と、第三回転装飾体3730における第三ベース3732の軸筒部3732aの後端に取付けられスライドラック3782のスライドにより回転する平歯車状の第三装飾体ギア3785と、第四回転装飾体3740における第四ベース3742の軸筒部3742aの後端に取付けられスライドラック3782のスライドにより回転する平歯車状の第四装飾体ギア3786と、を有している。
更に、右ユニット3780は、スライドラック3782を後方から覆うように右スライドベース3781の後側に取付けられているギアカバー3787と、一端側がギアカバー3787により回動可能に支持されており他端側がギアカバー3787よりも外方へ延出してユニットベース3601の回転用スリット3604に摺動可能に支持されるユニットアーム3788と、ギアカバー3787により回動可能に支持されておりユニットアーム3788における一端側を中心とした回動を伝達してスライドラック3782を左右方向へスライドさせる伝達ギア3789と、を有している。
右スライドベース3781は、左右に長く後方へ開放された箱状のベース本体3781aと、ベース本体3781aの右端に設けられており右側のガイドシャフト3602が摺動可能に挿通される右スライド支持部3781bと、ベース本体3781aの左端において前後に貫通していると共に上下に延出しており連結ガイド3790の連結ピン3792が摺動可能に挿入される一対の右ユニットスリット3781cと、ベース本体3781aから円筒状に前方へ突出しており筒内が前後に貫通している三つの軸支筒3781dと、を有している。
右スライドベース3781は、ベース本体3781aの前面に後装飾体3750が取付けられる。ベース本体3781aの三つの軸支筒3781dは、夫々が後装飾体3750の通過口3750aに後方から挿入される。また、三つの軸支筒3781d内には、第二回転装飾体3720の第二ベース3722における軸筒部3722a、第三回転装飾体3730の第三ベース3732における軸筒部3732a、及び第四回転装飾体3740の第四ベース3742における軸筒部3742a、が夫々挿入され、夫々の軸筒部3722a、軸筒部3732a、及び軸筒部3742aを回転可能に支持することができる。
また、右スライドベース3781は、ベース本体3781aにおける右スライド支持部3781bの左近傍から上方へ突出するように設けられており、裏後上装飾体3650のロック機構3660におけるロックラッチ3661の下ロック爪3661cが係止されるロック溝3781eを有している。このロック溝3781eは、正面視の形状が四角形で前面から後方へ凹むように設けられている。
更に、右スライドベース3781は、ベース本体3781aの上面に設けられており裏後上装飾体3650における装飾体ベース3652の受部3652dの下面と当接可能な複数の衝撃吸収部3781fを、有している。衝撃吸収部3781fは、高粘度のエラストマーにより形成されている。
スライドラック3782は、左端付近に設けられており歯先を上方へ向けた左ラックギア3782aと、左ラックギア3782aの右方且つ上方に設けられており歯先を下方へ向けた中ラックギア3782bと、中ラックギア3782bの右方且つ下方に設けられており歯先を上方へ向けた右ラックギア3782cと、中ラックギア3782bと右ラックギア3782cとの間における後方且つ下方に設けられており歯先を上方へ向けた後ラックギア3782dと、を有している。スライドラック3782の左ラックギア3782a、中ラックギア3782b、及び右ラックギア3782cは、前後方向が同じ位置に設けられており、左右方向へ同じ長さで延出している。
スライドラック3782の左ラックギア3782aには、第二装飾体ギア3784が上方から噛合している。中ラックギア3782bには、第三装飾体ギア3785が下方から噛合している。右ラックギア3782cには、第四装飾体ギア3786が上方から噛合している。後ラックギア3782dには、伝達ギア3789の大径ギア3789bが上方から噛合している。これにより、スライドラック3782が左右方向へスライドすると、第二装飾体ギア3784、第四装飾体ギア3786、及び伝達ギア3789、が同じ方向へ回転し、第三装飾体ギア3785がそれらとは逆方向に回転する。
第二装飾体ギア3784、第三装飾体ギア3785、及び第四装飾体ギア3786は、夫々に前後方向に貫通している貫通孔を有している。この貫通孔を通して、右ユニット3780側から第二回転装飾体3720の第二回転装飾体装飾基板3723、第三回転装飾体3730の第三回転装飾体装飾基板3733、及び第四回転装飾体3740の第四回転装飾体装飾基板3743に対して複数の配線ECを接続させることができる。
ギアカバー3787は、後面に第一回転装飾体3710の第一回転装飾体装飾基板3713、に接続される複数の配線ECを支持するための対向タイプの複数の配線係止部3787aと、直線タイプの配線係止部3787bと、L字タイプの複数の配線係止部3787cと、を有している。対向タイプの複数の配線係止部3787aは、ギアカバー3787の上縁付近において左右方向へ間隔をあけて設けられている。直線タイプの配線係止部3787bは、ユニットアーム3788の一端側を回動可能に支持している部位よりも左方に設けられており、自由端(先端)を上方へ向けた状態で設けられている。L字タイプの複数の配線係止部3787cは、直線タイプの配線係止部3787bの左方で、上方へ延出した後に前方へ延出している状態で左右方向へ間隔をあけて設けられている。
ユニットアーム3788は、ギアカバー3787に回動可能に支持されている一端側に、その回動軸と同軸上に設けられている扇状のギア部3788aを有している。このギア部3788aは、伝達ギア3789の小径ギア3789aが噛合している。ユニットアーム3788は、他端側が一端側から左方へ延出しており、ユニットベース3601の下辺に設けられている左右方向へ長い回転用スリット3604内に摺動可能に挿入される。また、ユニットアーム3788は、一端と他端との間の部位が筒状に形成されており、内部に複数の配線ECが挿通される。
伝達ギア3789は、ユニットアーム3788のギア部3788aと噛合する平歯車状の小径ギア3789aと、小径ギア3789aの前方で一体回転する平歯車状の大径ギア3789bと、を有している。伝達ギア3789の大径ギア3789bは、スライドラック3782の後ラックギア3782dに上方から噛合している。
この右ユニット3780は、右スライドベース3781のロック溝3781eに、裏後上装飾体3650のロック機構3660におけるロックラッチ3661の下ロック爪3661cを係止させることで、裏後上装飾体3650と一体となることができ、裏後上装飾体3650により吊り上げられるように一緒に上方へスライドすることができる。
右ユニット3780は、通常の状態では、ユニットアーム3788が右スライドベース3781と平行に左方へ延出している。この状態で、右ユニット3780が上方へスライドすると、ユニットアーム3788の他端側がユニットベース3601の回転用スリット3604に挿入されていることから、ユニットアーム3788は、その他端側が回転用スリット3604に沿って右方へ移動すると共に、一端側を中心として正面視において反時計回りの方向へ回動することとなる。そして、ユニットアーム3788のギア部3788aが反時計回りの方向へ回動することで、ギア部3788aと噛合している小径ギア3789aを介して伝達ギア3789が時計回りの方向へ回転し、伝達ギア3789の大径ギア3789bと噛合している後ラックギア3782dを介してスライドラック3782が左方へスライドすることとなる。この際に、スライドラック3782には、ラックバネ3783により左方へ付勢されているため、スライドラック3782が抵抗なく軽やかに左方へスライドする。
このスライドラック3782が左方へスライドすると、左ラックギア3782aと噛合している第二装飾体ギア3784と、右ラックギア3782cと噛合している第四装飾体ギア3786とが、夫々時計回りの方向へ回転すると共に、中ラックギア3782bと噛合している第三装飾体ギア3785が反時計回りの方向へ回転する。右ユニット3780を上方へスライドさせると、第二回転装飾体3720及び第四回転装飾体3740を時計回りの方向へ、第三回転装飾体3730を反時計回りの方向へ、夫々を回転させながら、夫々を上方へ移動させることができる。スライドラック3782が右方の移動端から左方の移動端までスライドすると、第二回転装飾体3720、第三回転装飾体3730、及び第四回転装飾体3740が、夫々180度回転する。
右ユニット3780は、ユニットアーム3788の他端側がユニットベース3601の回転用スリット3604に摺動可能に連結されていることから、裏後下装飾体3700の第一回転装飾体装飾基板3713、第二回転装飾体装飾基板3723、第三回転装飾体装飾基板3733、第四回転装飾体装飾基板3743、及び後装飾体装飾基板3753、と周辺制御基板1510とを接続している複数の配線ECが、ユニットアーム3788の後側に沿わせて設けられている。これにより、右ユニット3780(裏後下装飾体3700)に接続されている複数の配線ECを前方から見え難くしている。
この右ユニット3780では、第二装飾体ギア3784、第三装飾体ギア3785、及び第四装飾体ギア3786、の夫々の貫通孔を通して配線ECが後方から第二回転装飾体3720、第三回転装飾体3730、及び第四回転装飾体3740へ延出している。これら第二回転装飾体3720、第三回転装飾体3730、及び第四回転装飾体3740は、上述したように、前後方向の軸周りに180度回転するため、第二装飾体ギア3784、第三装飾体ギア3785、及び第四装飾体ギア3786、の夫々の貫通孔を通る配線ECが、予め回転方向とは反対方向へ90度捩られている。これにより、第二回転装飾体3720、第三回転装飾体3730、及び第四回転装飾体3740、を回転(回動)させても、配線ECが必要以上に捩れないようにしている。
また、右ユニット3780では、図193に示すように、ユニットアーム3788の他端側から一端側へ向かって添わせた複数の配線EC(ハーネスWH3)を、一端側付近において右方(正面視では左方)へ曲げてギアカバー3787に沿うように右方へ延出させている。このハーネスWH3は、直線タイプの配線係止部3787bやL字タイプの配線係止部3787cとギアカバー3787の後面との間に挿入されている。この右ユニット3780では、ユニットアーム3788の回動軸(ハーネスWH3の曲がっている部位)に最も近い位置に設けられている配線係止部3787bにおいて、ハーネスWH3が配線係止部3787bと一緒に結束バンドCTにより締付けて束ねられている。この際に、ハーネスWH3は、配線係止部3787bが延出している長手方向に対して結束バンドCTと一緒にスライドできる強さで締付けられている。なお、配線係止部3787bの先端には前方へ突出した鉤部(図示は省略)が設けられているため、結束バンドCTがハーネスWH3と一緒に配線係止部3787bの先端から抜けることはない。
このように、ハーネスWH3におけるユニットアーム3788の回動軸(ハーネスWH3の曲がっている部位)に最も近い配線係止部3787bにおいて、配線係止部3787bと一緒に結束バンドCTで締付けているため、右ユニット3780(裏後下装飾体3700)の上下方向のスライドによりユニットアーム3788が回動することで、ユニットアーム3788を介してハーネスWH3に、移動させようとする力が作用しても、結束バンドCTによりハーネスWH3が配線係止部3787bから抜けることはなく、ハーネスWH3の抜けによる不具合の発生を確実に防止することができる。
この右ユニット3780において、結束バンドCTによりハーネスWH3及び配線係止部3787bを結束している部位では、上述の配線係止部1603や配線係止部3011と同様に、結束バンドCTのロック部CTbが、配線係止部3787bと接触している状態で取付けられている。結束バンドCTのロック部CTbは、配線係止部3787bにおけるハーネスWH3とは反対側の部位に当接している。換言すると、結束バンドCTは、ハーネスWH3とロック部CTbとの間に、配線係止部3787bが位置するように取付けられている。これにより、ロック部CTbが後方を向いているため、結束バンドCTによる結束作業や結束の確認、等を容易にすることができる。また、結束バンドCTの切断作業を容易にすることができる。更に、ハーネスWH3へのロック部CTbの接触を回避させることができるため、結束バンドCTで結束されたハーネスWH3を、配線係止部3787bで保護することができる。
また、配線係止部3787bが形成されているギアカバー3787を透明としているため、ハーネスWH3における配線係止部3787bにより支持されている部位を、配線係止部3787bを通して外部(後方)から視認することができる。これにより、ハーネスWH3を構成している全ての配線ECが、結束バンドCTにより束ねられているか否かを容易に確認することができると共に、結束バンドCTによる結束作業を容易なものとすることができる。
更に、図示するように、ハーネスWH3に対して、結束バンドCT(のバンド部CTa)が斜めに接触するように、結束バンドCTが取付けられている。これにより、結束バンドCTを、ハーネスWH3の長手方向と直交する方向へ接触させる場合と比較して、接触面積を広くすることができ、摩擦抵抗を大きくして移動(スライド)し難くすることができる。
また、図示するように、ハーネスWH3を配線係止部3787bに束ねている結束バンドCTは、バンド部CTaの長手方向が、配線係止部3787bの長手方向と直交する方向に対して斜めに延出するように取付けられている。換言すると、結束バンドCTが、たすき掛け状に取付けられている。これにより、結束バンドCTによりハーネスWH3を配線係止部3787bに束ねている状態で、結束バンドCTのバンド部CTaの長手方向が、配線係止部3787bの長手方向と直交する方向へ近付くように、結束バンドCTを傾斜させると、バンド部CTaによる締付けを緩めることができ、結束バンドCTと一緒にハーネスWH3を配線係止部3787bの長手方向へスライドさせ易くすることができる。また、スライドさせた後に、結束バンドCTを、傾斜している状態に戻すと、配線係止部3787bを締付けて元のスライドし難い状態に戻すことができる。
また、図193に示すように、ハーネスWH3における水平方向からユニットアーム3788へ沿うように曲がっている部位を、全体的に捩っているため、右ユニット3780(裏後下装飾体3700)の上下方向のスライドによりユニットアーム3788が回動することで、ユニットアーム3788を介してハーネスWH3に力が作用しても、ハーネスWH3を構成している複数の配線ECがばらけることはない。
連結ガイド3790は、左ユニット3760と右ユニット3780とを、上下方向へ相対的に移動可能に連結するものである。連結ガイド3790は、前後に貫通していると共に上下に長く延出しており左ユニット3760におけるギアカバー3769の左ユニットピン3769aが摺動可能に挿入される連結スリット3791と、連結スリット3791の右方において後方へ円柱状に突出しており右ユニット3780における右スライドベース3781の右ユニットスリット3781cに摺動可能に挿入される連結ピン3792と、を有している。
[5-10g-3.裏後演出ユニットの動作]
次に、裏ユニット3000における裏後演出ユニット3600の動作(可動演出)について、主に図185、図195及び図196等を参照して説明する。裏後演出ユニット3600は、上述したように、左右に離隔している一対のガイドシャフト3602により上下方向へスライド可能に支持されている裏後上装飾体3650と裏後下装飾体3700とを有している。裏後演出ユニット3600は、通常の状態では、図185に示すように、裏後上装飾体3650は、上方への移動端である退避位置に位置している。裏後上装飾体3650が退避位置の状態では、ロック機構3660におけるロックラッチ3661の上ロック爪3661bがユニットベース3601のロック溝3603に挿入されており、裏後上装飾体3650の下方への移動が規制(ロック)されている。また、裏後上装飾体3650の装飾体ベース3652の右スライド支持部3652cには、下方から右スパイラルシャフト3611に螺合されている右昇降スライダ3612が当接しており、この右昇降スライダ3612によっても裏後上装飾体3650は、下方への移動が規制されている。つまり、ロック機構3660と右昇降スライダ3612とにより、裏後上装飾体3650の落下が阻止されている。
また、裏後上装飾体3650では、装飾体ベース3652の右スライド支持部3652cに上方から補助上スライダ3614が当接していると共に、補助バネ3616の付勢力によって補助上スライダ3614に補助下スライダ3615が当接している。また、右昇降機構3610では、右昇降第一センサ3617が右昇降スライダ3612を検知している。
一方、裏後下装飾体3700は、通常の状態では、図185に示すように、下方への移動端である退避位置に位置している。裏後下装飾体3700が退避位置の状態では、第一回転装飾体3710の「惨」の文字が斜め左に傾いていると共に、第二回転装飾体3720の「劇」の文字、第三回転装飾体3730の「回」の文字、及び第四回転装飾体3740の「避」の文字が、夫々180度回転している。第一回転装飾体3710と第三回転装飾体3730とが、夫々前後方向が同じ位置に設けられている。第二回転装飾体3720と第四回転装飾体3740と左ユニット3760が夫々前後方向が同じ位置に設けられていると共に、第一回転装飾体3710及び第三回転装飾体3730の後方に設けられている。更に、第二回転装飾体3720、第四回転装飾体3740、及び左ユニット3760の後方に、後装飾体3750と右ユニット3780とが設けられている。この後装飾体3750及び右ユニット3780の上方に、裏後上装飾体3650が設けられている。
裏後下装飾体3700が退避位置の状態では、左ユニット3760におけるギアカバー3769の左ユニットピン3769aが、連結ガイド3790の連結スリット3791の下方への移動端(下端)に位置している。また、連結ガイド3790の連結ピン3792は、右ユニット3780の右スライドベース3781における右ユニットスリット3781cの下方への移動端(下端)に位置している。
また、裏後下装飾体3700が退避位置の状態では、左ユニット3760から一部が左方へ突出しているピニオンギア3768が、左昇降機構3630の左ラックギア3635に噛合している。また、右ユニット3780のスライドラック3782が右方への移動端に位置していると共に、ユニットアーム3788が略水平に左右方向へ延出している。スライドラック3782は、ラックバネ3783により左方へ付勢されている。また、左昇降機構3630では、左昇降センサ3634が左昇降スライダ3632を検知している。
この通常の状態から裏後上装飾体3650を落下させる可動演出を実施する場合は、まず、右昇降機構3610において裏後右下駆動モータ3613により右スパイラルシャフト3611を回転させて右昇降スライダ3612を下方の移動端(裏後下装飾体3700における右ユニット3780の右スライドベース3781の右スライド支持部3781b付近の位置)まで移動させる。この右昇降スライダ3612が下方へ移動すると、途中で補助下スライダ3615に当接し、補助バネ3616の付勢力に抗して、補助下スライダ3615と一緒に下方の移動端まで移動する。これにより、補助バネ3616が長く引き伸ばされることでその付勢力が増大し、補助上スライダ3614を介して装飾体ベース3652の右スライド支持部3652cに強い付勢力が下方へ作用している。この状態(落下可能な状態)でも、ロック機構3660のロックラッチ3661の上ロック爪3661bがユニットベース3601のロック溝3603に挿入されて係止されているため、裏後上装飾体3650が落下することはない。
そして、ロック機構3660のロック解除ソレノイド3663に通電すると、ロックラッチ3661がロックバネ3662の付勢力に抗して前方へ移動し、上ロック爪3661bがロック溝3603から抜けてロックが解除される。これにより、裏後上装飾体3650が退避位置から落下する。この際に、裏後上装飾体3650には、装飾体ベース3652の右スライド支持部3652cに、補助上スライダ3614を介して下方へ強く付勢している補助バネ3616の付勢力が作用しているため、裏後上装飾体3650が自由落下よりも速い初速度で落下する。補助上スライダ3614は、補助バネ3616の付勢力により右スライド支持部3652cを下方へ押圧した後に、ある程度下方への位置で移動が停止する。従って、補助下スライダ3615は、補助バネ3616により上方へ付勢された状態となっている。
裏後上装飾体3650が下方に設けられている裏後下装飾体3700の右ユニット3780上に落下すると(出現位置に移動すると)、装飾体ベース3652の受部3652dの下面が、右スライドベース3781の上面の複数の衝撃吸収部3781fに当接して落下の衝撃が吸収されると共に、ロック機構3660のロックラッチ3661の下ロック爪3661cが、右スライドベース3781のロック溝3781eに係止され、右スライドベース3781の上面で上方へ跳ね返ることはない。
これにより、裏後上装飾体3650が自由落下よりも速い速度で落下すると共に、落下した後に上方へ跳ね返ってくることはないため、ズシンと落ちてくるような重量感のある可動演出(落下演出)を遊技者に見せることができ、遊技者に対して強いインパクトを与えることができる。
裏後上装飾体3650を落下させて出現位置へ移動させた状態では、図195に示すように、裏後上装飾体3650と裏後下装飾体3700の後装飾体3750とが互いに接するように位置しており、一つの大きなナタを模した装飾体を形成している。また、この状態では、第一回転装飾体3710の一部が裏後上装飾体3650の前方に位置しているのみで、第二回転装飾体3720、第三回転装飾体3730、及び第四回転装飾体3740は、裏後上装飾体3650の前方に位置していない。
裏後上装飾体3650を退避位置から落下させて出現位置へ移動させた状態で、左昇降機構3630において、裏後左下駆動モータ3633により左スパイラルシャフト3631を回転させて、左スパイラルシャフト3631に螺合されている左昇降スライダ3632を上方へスライドさせると、左昇降スライダ3632に取付けられている裏後下装飾体3700の左ユニット3760の左スライドベース3761を介して、左ユニット3760が第一回転装飾体3710と一緒に上方へスライドする。この際に、左ユニット3760のピニオンギア3768が左ラックギア3635に噛合しているため、左ユニット3760の上昇に伴ってピニオンギア3768が回転し、第一回転装飾体3710が反時計回りの方向へ回転することとなる。また、ギアカバー3769の左ユニットピン3769aが、連結ガイド3790の連結スリット3791内を上方へ摺動する。
左昇降スライダ3632を介して左ユニット3760を上昇させた当初では、左ユニット3760(第一回転装飾体3710)のみが上昇し、右ユニット3780(第二回転装飾体3720、第三回転装飾体3730、第四回転装飾体3740、及び後装飾体3750)は上昇しない。
そして、左ユニット3760が上昇してギアカバー3769の左ユニットピン3769aが、連結ガイド3790の連結スリット3791の上方への移動端(上端)に到達すると、左ユニットピン3769aが連結スリット3791を介して連結ガイド3790を上方へ吊り上げ、連結ガイド3790が上昇を開始する。この際でも、ピニオンギア3768が左ラックギア3635に噛合しているため、第一回転装飾体3710が反時計回りの方向へ更に回転する。左ユニット3760の左ユニットピン3769aによって連結ガイド3790が上昇を開始すると、連結ガイド3790の連結ピン3792が右ユニット3780における右スライドベース3781の右ユニットスリット3781c内を上方へ摺動する。
これにより、上昇する左ユニット3760の左ユニットピン3769aにより連結ガイド3790が上昇を開始した当初では、左ユニット3760(第一回転装飾体3710)及び連結ガイド3790のみが上昇し、右ユニット3780(第二回転装飾体3720、第三回転装飾体3730、第四回転装飾体3740、及び後装飾体3750)は上昇しない。
左昇降スライダ3632により左ユニット3760が連結ガイド3790を吊り上げながら更に上昇し、連結ガイド3790の連結ピン3792が、右ユニット3780における右スライドベース3781の右ユニットスリット3781cの上方への移動端(上端)に到達すると、連結ピン3792及び右ユニットスリット3781cを介して、右ユニット3780の左端側に上方へ吊り上げようとする力が作用する。この際でも、ピニオンギア3768が左ラックギア3635に噛合しているため、第一回転装飾体3710が反時計回りの方向へ更に回転する。
これと同時に、右昇降機構3610では、裏後右下駆動モータ3613により右スパイラルシャフト3611を回転させて噛合している右昇降スライダ3612を上昇させ、右昇降スライダ3612を裏後上装飾体3650の装飾体ベース3652の右スライド支持部3652cに下方から当接させて、右スライド支持部3652cを上方へ移動させる。この際に、右昇降スライダ3612は、下方から当接している補助下スライダ3615を介して補助バネ3616による上方への付勢力が作用しているため、上昇にかかる負荷が軽減されている。
右昇降スライダ3612により右スライド支持部3652cを介して装飾体ベース3652(裏後上装飾体3650)が上昇すると、裏後上装飾体3650のロック機構3660の下ロック爪3661cが、裏後下装飾体3700の右ユニット3780における右スライドベース3781のロック溝3781eに係止されているため、下ロック爪3661c及びロック溝3781eを介して右ユニット3780の右端側に上方へ吊り上げようとする力が作用する。
このように、右ユニット3780の左端側では連結ガイド3790の連結ピン3792から、右ユニット3780の右端側では裏後上装飾体3650のロック機構3660の下ロック爪3661cから、夫々上方へ吊り上げようとする力が作用するため、右ユニット3780がここで初めて上昇を開始することとなる。この状態では、裏後上装飾体3650により右ユニット3780が吊り上げられており、裏後上装飾体3650と裏後下装飾体3700とが合体した状態で上昇する。
右ユニット3780が上昇を開始すると、右ユニット3780に支持されている第二回転装飾体3720、第三回転装飾体3730、第四回転装飾体3740、及び後装飾体3750、が一緒に上昇する。この際に、右ユニット3780の下部において左方へ延出しているユニットアーム3788の他端側がユニットベース3601の回転用スリット3604に摺動可能に挿入されているため、ユニットアーム3788が、その一端側を中心として反時計回りの方向へ回動すると共に、他端側が回転用スリット3604内を右方へ摺動する。
右ユニット3780のユニットアーム3788が反時計回りの方向へ回動すると、スライドラック3782が右方の移動端から左方へスライドすることとなり、スライドラック3782のスライドにより第二回転装飾体3720及び第四回転装飾体3740が時計回りの方向へ回転すると共に、第三回転装飾体3730が反時計回りの方向へ回転することとなる。この際も、左ユニット3760は上昇しているため、ピニオンギア3768と左ラックギア3635との噛合により第一回転装飾体3710が反時計回りの方向へ更に回転する。
この際に、スライドラック3782がラックバネ3783により左方へ付勢されているため、ユニットアーム3788の反時計回りの方向への回動にかかる負荷を軽減させていると共に、第二回転装飾体3720、第三回転装飾体3730、及び第四回転装飾体3740の回転にかかる負荷を軽減させている。
そして、右昇降機構3610において、右昇降第二センサ3618が右昇降スライダ3612を検知すると、裏後右下駆動モータ3613及び裏後左下駆動モータ3633による右スパイラルシャフト3611及び左スパイラルシャフト3631の回転が停止して、右昇降スライダ3612及び左昇降スライダ3632の上昇が停止する。この状態では、裏後上装飾体3650と裏後下装飾体3700とが、上下方向の略中央の中央位置に位置している。また、左昇降機構3630の左昇降スライダ3632(左ユニット3760)は、上方への移動端に位置している。
この中央位置の状態では、図196に示すように、第一回転装飾体3710の「惨」の文字が360度回転して退避位置と同じように左斜めに傾いているが、上下方向の半分以上が裏後上装飾体3650の前方に位置するように上昇している。また、第二回転装飾体3720の「劇」の文字、第三回転装飾体3730の「回」の文字、及び第四回転装飾体の「避」の文字、が夫々180度回転して上下方向が正しくなっていると共に、それらの上下方向の半分近くが裏後上装飾体3650の前方に位置している。これにより、裏後上装飾体3650と後装飾体3750とで構成されている左右に長い大きなナタの上下方向の中央に、「惨劇回避」の文字が設けられた装飾体を形成している。
この中央位置からは、裏後上装飾体3650のロック機構3660において、ロック解除ソレノイド3663に通電して、ロックラッチ3661を前方へスライドさせ、下ロック爪3661cを右ユニット3780の右スライドベース3781のロック溝3781eから抜いてロックを解除する。そして、右昇降機構3610の裏後右下駆動モータ3613により右昇降スライダ3612が上昇するように右スパイラルシャフト3611を回転させ、右昇降スライダ3612を介して裏後上装飾体3650を上方へ移動させる。ロック機構3660によるロックを解除した状態で、裏後上装飾体3650を上方へ移動させることで、裏後上装飾体3650が裏後下装飾体3700から分離して、裏後上装飾体3650のみが上昇することとなる。
この際に、右昇降スライダ3612は、下方から当接している補助下スライダ3615を介して補助バネ3616により上方へ付勢されているため、上昇にかかる負荷が軽減されている。また、裏後上装飾体3650では、右側のガイドシャフト3602により支持される右スライド支持部3652cの近傍にロック機構3660(ロック解除ソレノイド3663)を設けているため、右スライド支持部3652cからガイドシャフト3602にかかる回転モーメントが抑制されており、裏後上装飾体3650がスムーズに上昇することができる。
右昇降スライダ3612により裏後上装飾体3650が上昇して、右昇降スライダ3612が右昇降第一センサ3617に検知されると、裏後右下駆動モータ3613による右スパイラルシャフト3611の回転が停止して、右昇降スライダ3612(裏後上装飾体3650)の上昇が停止する。これにより、裏後上装飾体3650が、通常の状態である退避位置の状態に復帰することとなる。
一方、退避位置から上昇した中央位置の裏後下装飾体3700では、左昇降機構3630の左昇降スライダ3632が、これ以上、上昇しないため、ロック機構3660によるロックが解除されると、左昇降機構3630において、左昇降スライダ3632が下降するように左スパイラルシャフト3631が逆回転し、裏後下装飾体3700が下降する。この際に、第一回転装飾体3710、第二回転装飾体3720、第三回転装飾体3730、及び第四回転装飾体3740は、上昇する時とは反対方向に回転しながら下降する。
そして、左昇降スライダ3632が、左昇降センサ3634により検知されると、裏後左下駆動モータ3633による左スパイラルシャフト3631の回転が停止して、左昇降スライダ3632(裏後下装飾体3700)の下降が停止する。これにより、裏後下装飾体3700が、通常の状態である退避位置の状態に復帰する。
[5-11.遊技盤による演出]
続いて、遊技盤5による演出について、主に図197乃至図202等を参照して詳細に説明する。図197(a)は演出表示装置の表示画面をブラックアウトさせた状態で示す遊技盤の正面図であり、(b)は演出表示装置の表示画面と裏ユニットにおける裏前左演出ユニットの裏前左裏装飾シートとの関係を模式的に示す説明図である。図198は、裏ユニットにおける裏右演出ユニットの裏右上装飾体、裏右中装飾体、及び裏右下装飾体を出現位置へ移動させた状態で示す遊技盤の正面図である。図199は裏ユニットにおける裏後左演出ユニットの裏後左装飾体を第一出現位置へ移動させた状態で示す遊技盤の正面図であり、図200は裏ユニットにおける裏後左演出ユニットの裏後左装飾体を第二出現位置へ移動させた状態で示す遊技盤の正面図の正面図である。図201は裏ユニットにおける裏後演出ユニットの裏後上装飾体を退避位置から出現位置へ落下させた状態で示す遊技盤の正面図であり、図202は裏ユニットにおける裏後演出ユニットの裏後上装飾体と裏後下装飾体とを中央位置へ移動させた状態で示す遊技盤の正面図である。
本実施形態の遊技盤5は、図137等に示すように、前方に遊技領域5aが設けられている遊技パネル1100のパネル板1110が透明ではあるが、パネル板1110の後方に所定の絵柄が施された後面セル1130(図146を参照)が設けられているため、主にセンター役物2500の枠内を通して、後方に設けられている裏ユニット3000や演出表示装置1600の表示画面等が視認可能となっている。
この遊技盤5は、通常の状態では、センター役物2500の枠内における上辺付近に、裏ユニット3000における裏前上演出ユニット3200の裏前上第一装飾板3201、裏前上第二装飾板3203、裏前上第三装飾板3203、及び裏後演出ユニット3600における退避位置の裏後上装飾体3650、が視認可能に設けられている。裏前上第一装飾板3201、裏前上第二装飾板3202、裏前上第三装飾板3203、及び裏後上装飾体3650は、前後方向に間隔をあけて設けられており、夫々に遊技盤5のコンセプトに沿った同じロゴが施されている。裏前上第一装飾板3201、裏前上第二装飾板3202、裏前上第三装飾板3203、に施されているロゴは、後方の装飾板ほど文字が小さくなるように筋彫り状に施されており、裏前上第三装飾板3203のロゴと裏後上装飾体3650のロゴとが同じ大きさに設けられている。これにより、後方から前方へ向かってロゴの文字が大きくなるような遠近感のある立体的な装飾を遊技者に見せることができる(図197を参照)。
この通常の状態では、裏後演出ユニット3600における退避位置の裏後上装飾体3650の前方に、裏前上第一装飾板3201、裏前上第二装飾板3202、裏前上第三装飾板3203、三つの装飾板が設けられているため、それらを通して裏後上装飾体3650を視認することができるものの、裏後上装飾体3650が三つの装飾板にかかる装飾であると錯覚させことができ、裏後上装飾体3650が可動するものであると認識させ辛くしている。
また、通常の状態では、センター役物2500の枠内における左辺に沿って、裏前左演出ユニット3300の立体的に形成されている裏前左装飾体3301が見えると共に、センター役物2500の枠内における右辺に沿って、裏右演出ユニット3400の裏右上装飾体3402、裏右中装飾体3403、及び裏右下装飾体3404、が上下に並んで見える。
また、通常の状態では、裏後左演出ユニット3500の裏後左装飾体3501が、裏前左演出ユニット3300の裏前左装飾体3301、及び裏後演出ユニット3600の退避位置の裏後上装飾体3650、の夫々の後方に位置しており、前方から視認不能となっている。
更に、通常の状態では、センター役物2500の枠内における下辺には、センター振分ユニット2520が見える。このセンター振分ユニット2520の後方に、裏後演出ユニット3600における退避位置の裏後下装飾体3700が位置しており、裏後下装飾体3700が前方から殆ど見えない。
本実施形態の遊技盤5における裏ユニット3000の裏前左演出ユニット3300を用いて図197に示すような演出を実行することができる。裏前左演出ユニット3300では、図197(b)に示すように、裏前左演出ユニット3300の裏前左裏装飾シート3308と演出表示装置1600との間にある程度の距離が設けられているため、通常の状態から、例えば、演出表示装置1600の表示画面をブラックアウトさせると、演出表示装置1600の表示画面に裏前左裏装飾シート3308の後面の絵柄が映って反射絵柄3310が見えるようになる(図197(a)を参照)。これにより、演出表示装置1600による演出画像を用いた演出の実行中において、暗転させたり意図的に表示画面を暗くしたりすることで、裏前左裏装飾シート3308の後面の絵柄が表示画面に映って反射絵柄3310が見える演出を遊技者に見せることができるため、ほのかに見える反射絵柄3310により遊技者を驚かせることができ、遊技者の関心を強く引き付けさせることができると共に、何か良いことがあるのではないかと思わせることができ、遊技に対する期待感を高めさせて興趣の低下を抑制させることができる。
また、裏前左裏装飾シート3308の後面の絵柄を、裏前左装飾体3301の絵柄とは異ならせているため、以下のような演出効果を発揮させることができる。詳述すると、演出表示装置1600の表示画面に演出画像を表示している通常の状態では裏前左装飾体3301の所定の表情をしたキャラクタ(絵柄)のみが見え、裏前左装飾体3301の右方に裏前左裏装飾シート3308の異なる表情をしたキャラクタ(絵柄)が表示画面に映った反射絵柄3310が見えることはない。そして、ブラックアウト等により表示画面を暗くすると、裏前左装飾体3301の右方に、裏前左装飾体3301の表情とは異なる表情の裏前左裏装飾シート3308のキャラクタが映って反射絵柄3310が見えるため、当該キャラクタの裏の顔が見えるような演出を遊技者に提示することができ、キャラクタの表情のギャップを遊技者に楽しませることができる。この演出を、例えば、大当り遊技が実行される前に実施すると、当該演出により、遊技者に対して「ハズレ」かもと強く思わせることができ、その後に「大当り」となることで、遊技者を驚かせて興趣をより高めさせることができる。
なお、図197(b)において破線で示すように、後方から裏前左裏装飾シート3308へ向かって光を照射可能なLEDのような発光手段3320を設けるようにしても良い。これにより、ブラックアウト等により演出表示装置1600の表示画面を暗くした時に、発光手段3320を発光させることで、裏前左裏装飾シート3308の絵柄が明るくなるため、当該絵柄を演出表示装置1600の表示画面により映り易くすることができ、反射絵柄3310を見え易くすることができる。
或いは、図示は省略するが、裏前左メイン装飾基板3305の後面に後方へ向かって光を照射可能なLEDを実装し、ブラックアウト等により演出表示装置1600の表示画面を暗くした時に、裏前左メイン装飾基板3305の後面のLEDを発光させることで、裏前左裏装飾シート3308の絵柄が明るくなるため、当該絵柄を演出表示装置1600の表示画面により映り易くすることができる。
次に、遊技盤5の裏ユニット3000における裏右演出ユニット3400を用いて図198に示すような演出を実行することができる。裏右演出ユニット3400において、裏右上装飾体3402、裏右中装飾体3403、及び裏右下装飾体3404、が上下に並んでいる通常の状態から、裏右駆動モータ3405の駆動により出現位置へ移動させると、裏右中装飾体3403が裏右中左装飾体3403aと裏右中右装飾体3403bとの二つに左右に分裂し、裏右上装飾体3402、裏右中左装飾体3403a、裏右中右装飾体3403b、及び裏右下装飾体3404、が菱形の頂点に配置された形態に変形する。これにより、裏右上装飾体3402、裏右中左装飾体3403a、及び裏右下装飾体3404、が遊技領域5a(演出表示装置1600)の中央側へ接近した状態となるため、遊技者を驚かせることができ、遊技者の関心をそれら装飾体に強く引き付けさせることができると共に、装飾体の出現により何か良いことがあるのではないかと思わせることができ、遊技に対する期待感を高めさせて興趣の低下を抑制させることができる。
次に、遊技盤5の裏ユニット3000における裏後左演出ユニット3500を用いて、図199及び図200に示すような演出を実行することができる。裏後左演出ユニット3500において、裏後左装飾体3501が前方から視認不能となっている通常の状態から、裏後左駆動モータ3503の駆動により裏後左装飾体3501を右方且つ下方の方向(時計回りの方向)へ回動させて第一出現位置へ移動させると、図199に示すように、裏後左装飾体3501の略全体が裏前左装飾体3301よりも右方及び裏後上装飾体3650の下方に位置して遊技者から視認可能な状態となっているが、模している刃先の一部が裏前左装飾体3301の後方及び裏後上装飾体3650の下方に位置しており、全体の形状が不明瞭な状態となっている。
これにより、裏後左装飾体3501が退避位置から第一出現位置へ移動すると、裏後左装飾体3501が視認可能となるため、遊技者の関心を裏後左装飾体3501に引付けさせることができる。この際に、裏後左装飾体3301の一部が隠れており、全体の形状が不明瞭であることから、裏後左装飾体3501が、ナタの刃先であると認識し辛くなっているため、裏後左装飾体3501が、その全体が見える位置まで移動するか否かによって遊技者をドキドキさせることができる。そして、裏後左駆動モータ3503により裏後左装飾体3501を更に時計回りの方向へ回動させて第二出現位置へ移動させると、図200に示すように、裏後左装飾体3501が、その全体が見えるようになると共に、左端側が前方へ突出するように傾斜した状態となる。これにより、裏後左装飾体3501の前面が、演出表示装置1600の表示画面に対して斜めになっており、裏後左装飾体3501が模しているナタの刃先が、恰も演出表示装置1600の表示画面から斜め前方へ飛び出しているように見えるため、遊技者に対して強いインパクトを与えることができ、何か良いことがあるのではないかと思わせて遊技に対する期待感を高めさせることができる。
このように、裏後左演出ユニット3500によれば、通常の状態では視認不能な裏後左装飾体3501が二段階で視認可能となるため、裏後左装飾体3501がどの段階まで出現するか否かによって遊技者をハラハラ・ドキドキさせることができ、遊技者を楽しませることができる。そして、第二出現位置へ移動すると、演出表示装置1600の表示画面に平行に移動(回動)していた裏後左装飾体3501が、その刃先の先端(左端)が前方へ突出するように移動するため、これまでのパチンコ機では見たこともないような可動演出を遊技者に見せることができ、遊技者に強いインパクトを与えることができると共に、何か良いことがあるのではないかと強く思わせることができ、遊技に対する期待感を高めさせて興趣の低下を抑制させることができる。
次に、遊技盤5における裏ユニット3000の裏後演出ユニット3600を用いて、図201及び図202に示すような演出を実行することができる。裏後演出ユニット3600において、右昇降機構3610の裏後右下駆動モータ3613の駆動により右昇降スライダ3612を下方の移動端へ移動させた後に、裏後上装飾体3650におけるロック機構3660のロック解除ソレノイド3663に通電すると、ロックラッチ3661の上ロック爪3661bによるロックが解除されて、裏後上装飾体3650が落下して下方に設けられている裏後下装飾体3700に上方から当接する(図201を参照)。この際に、裏後上装飾体3650には、補助バネ3616により下方へ付勢されているため、裏後上装飾体3650が自由落下よりも速い初速度で落下する。また、裏後上装飾体3650が落下して下方の退避位置の裏後下装飾体3700に当接すると、衝撃吸収部3781fにより衝撃が吸収されると共に、ロックラッチ3661の下ロック爪3661cがロック溝3781eに係止されて上方への跳ね返りが阻止される。
これにより、裏後上装飾体3650が自由落下よりも速い速度で落下すると共に、落下した後に上方へ跳ね返ってくることはないため、ズシンと落ちてくるような重量感のある可動演出(落下演出)を遊技者に見せることができ、遊技者に対して強いインパクトを与えることができる。
そして、裏後上装飾体3650が落下して出現位置へ移動した後に、右昇降機構3610の裏後右下駆動モータ3613により右昇降スライダ3612と、左昇降機構3630の裏後左下駆動モータ3633により左昇降スライダ3632と、を夫々上昇させると、裏後上装飾体3650と裏後下装飾体3700とが上下に合体した状態で一緒に中央位置まで上昇する。この際に、裏後下装飾体3700の第一回転装飾体3710、第二回転装飾体3720、第三回転装飾た3730、及び第四回転装飾体3740、が前後方向の軸周りに対して回転しながら上昇し、中央位置に到達すると、図202に示すように、裏後上装飾体3650と後装飾体3750とで構成されている左右に長い大きなナタの上下方向の中央に、第一回転装飾体3710による「惨」、第二回転装飾体3720による「劇」、第三回転装飾体3730による「回」、及び第四回転装飾体3740による「避」、の夫々の文字が左右に並んだ大きな装飾体が、演出表示装置1600の表示画面の中央に出現することとなる。
これにより、遊技者に対して強いインパクトを与えることができると共に、第一回転装飾体3710、第二回転装飾体3720、第三回転装飾た3730、及び第四回転装飾体3740、による「惨劇回避」の文字により、「大当り」のような遊技者が有利となる有利遊技状態が発生すると強く思わせることができ、遊技に対する期待感を高めさせて興趣の低下を抑制させることができる。
なお、裏後演出ユニット3600を用いた演出として、裏後上装飾体3650を出現位置へ落下させた後に、ロック機構3660により裏後下装飾体3700のロック溝3781eとのロックを解除し、左昇降機構3630の裏後左下駆動モータ3633を駆動させずに、右昇降機構3610の裏後右下駆動モータ3613のみを駆動させて、裏後上装飾体3650のみを上昇させるようにしても良い。これにより、裏後上装飾体3650が落下した後に、裏後上装飾体3650が裏後下装飾体3700と合体した状態で上昇するか否かによって遊技者をハラハラ・ドキドキさせることができ、遊技者を楽しませることができると共に、多彩な組合せの演出を遊技者に提示することができ、遊技者を飽きさせ難くして興趣の低下を抑制させることができる。
[6.制御構成]
次に、パチンコ機1の各種制御を行う制御構成について、図203等を参照して説明する。図203は、パチンコ機の制御構成を概略で示すブロック図である。パチンコ機1の主な制御構成は、図示するように、遊技盤5に取付けられる主制御基板1310及び周辺制御基板1510と、本体枠4に取付けられる払出制御基板633と、から構成されており、夫々の制御が分担されている。主制御基板1310は、遊技動作(遊技の進行)を制御する。周辺制御基板1510は、主制御基板1310からのコマンドに基づいて遊技中の各種演出を制御する周辺制御部1511と、周辺制御部1511からのコマンドに基づいて演出表示装置1600での演出画像の表示を制御する演出表示制御部1512と、を備えている。払出制御基板633は、遊技球Bの払出し等を制御する払出制御部633aと、ハンドル195の回転操作による遊技球Bの発射を制御する発射制御部633bと、を備えている。
[6-1.主制御基板]
遊技の進行を制御する主制御基板1310は、詳細な図示は省略するが、各種処理プログラムや各種コマンドを記憶するROMや一時的にデータを記憶するRAM等が内蔵されるマイクロプロセッサである主制御MPUと、入出力デバイス(I/Oデバイス)としての主制御I/Oポートと、各種検出スイッチからの検出信号が入力される主制御入力回路と、各種ソレノイドを駆動するための主制御ソレノイド駆動回路と、主制御MPUに内蔵されているRAMに記憶された情報を完全に消去するためのRAMクリアスイッチと、設定値の表示やエラー表示を行うための設定表示器、遊技盤5に区画形成される遊技領域5aに設けられるアウト口2020及びサブアウト口2021により回収された遊技球Bの球数を表示するためのベースモニタと、を備えている。主制御MPUは、その内蔵されたROMやRAMのほかに、その動作(システム)を監視するウォッチドックタイマや不正を防止するための機能等も内蔵されている。
主制御MPUには、その内蔵されているRAM(以下、「主制御内蔵RAM」と記載する。)や、その内蔵されているROM(以下、「主制御内蔵ROM」と記載する。)のほかに、その動作(システム)を監視するウォッチドックタイマ(以下、「主制御内蔵WDT」と記載する。)や不正を防止するための機能等も内蔵されている。
また、主制御MPUは、不揮発性のRAMが内蔵されている。この不揮発性のRAMには、主制御MPUを製造したメーカによって個体を識別するためのユニークな符号(世界で1つしか存在しない符号)が付された固有のIDコードが予め記憶されている。この一度付されたIDコードは、不揮発性のRAMに記憶されるため、外部装置を用いても書き換えることができない。主制御MPUは、不揮発性のRAMからIDコードを取り出して参照することができるようになっている。
また、主制御MPUは、電気的なノイズの影響を受けると、ハードウェアによって強制的にリセットがかかる回路も内蔵されている(以下、「内蔵リセット回路」と記載する)。内蔵リセット回路は、主制御MPUの所定のレジスタの内容を監視して、つじつまの合わない内容にレジスタが変化した場合に、電気的なノイズの影響を受けたとして、主制御MPUを強制的にリセットする回路である。このような内蔵リセット回路による強制リセットは、ユーザプログラムによって制御して無効化することができない仕組みとなっている。このため、主制御MPUは、内蔵リセット回路による強制リセットがかかると、後述する主制御側電源断時処理を実行することなく、リセットがかかり、再び、後述する主制御側電源投入時処理を実行することとなる。この場合、主制御側電源断時処理が実行されていないため、後述するように、必ず主制御内蔵RAMのチェックサム(サム値)エラーとなるため、主制御内蔵RAMの内容が完全に消去(クリア)されることとなる。なお、主制御MPUが内蔵リセット回路により強制リセットがかかったとしても、主制御MPUの内蔵リセット回路から払出制御基板633に対してリセット信号を出力することがないため、主制御基板1310(主制御MPU)のみが再起動することとなり、払出制御基板633は起動した状態が維持されている。
また、主制御MPUは、遊技に関する各種乱数のうち、大当り遊技状態を発生させるか否かの決定に用いるための大当り判定用乱数をハードウェアにより更新するハード乱数回路(以下、「主制御内蔵ハード乱数回路」と記載する。)が内蔵されている。この主制御内蔵ハード乱数回路は、予め定めた数値範囲(本実施形態では、最小値として値0~最大値として値65535という数値範囲が予め設定されている。)内において乱数を生成し、初期値として予め定めた値が固定されず(つまり、初期値が固定されず)、主制御MPUがリセットされるごとに異なる値がセットされるように回路構成されている。具体的には、主制御内蔵ハード乱数回路は、主制御MPUがリセットされると、まず、予め定めた数値範囲内における一の値を初期値として、主制御MPUに入力されるクロック信号(主制御MPUと別体に設けた図示しない水晶発振器から出力されるクロック信号)に基づいて高速に予め定めた数値範囲内における他の値を重複することなく次々に抽出し、予め定めた数値範囲内におけるすべての値を抽出し終えると、再び、予め定めた数値範囲内における一の値を抽出して、主制御MPUに入力されるクロック信号に基づいて高速に予め定めた数値範囲内における他の値を重複することなく次々に抽出する。このような高速な抽選を主制御内蔵ハード乱数回路が繰返し行い、主制御MPUは、主制御内蔵ハード乱数回路から値を取得する時点における主制御内蔵ハード乱数回路が抽出した値を大当り判定用乱数としてセットするようになっている。
主制御入力回路は、その各種入力端子に各種センサからの検出信号がそれぞれ入力された情報を強制的にリセットするためのリセット端子が設けられず、リセット機能を有していない。このため、主制御入力回路は、図示しない主制御システムリセットからのシステムリセット信号が入力されない回路として構成されている。つまり、主制御入力回路は、その各種入力端子に入力されている各種センサからの検出信号に基づく情報が主制御システムリセットによりリセットされないことによって、その情報に基づく各種信号がその各種出力端子から出力される回路として構成されている。
主制御基板1310の主制御MPUは、第一下始動口2003に受入れられた遊技球Bを検出する第一下始動口センサ2101、第一上始動口2004に受入れられた遊技球Bを検知する第一上始動口センサ2524、第二始動口2005に受入れられた遊技球Bを検出する第二始動口センサ2601、一般入賞口2001に受入れられた遊技球Bを検出する一般入賞口センサ3001、ゲート2002を通過した遊技球Bを検知するゲートセンサ2501、第一大入賞口2006に受入れられた遊技球Bを検知する第一大入賞口センサ3002、第二大入賞口2007に受入れられた遊技球Bを検知する第二大入賞口センサ2602、V入賞口2008に受入れられた遊技球Bを検知するV入賞口センサ2603、ハズレ口2009に受入れられた遊技球Bを検知するハズレ口センサ2604、遊技盤5から排出された遊技球Bを検知するアウトセンサ664、遊技領域5a内における不正な磁気を検知する磁気センサ1030、及び遊技盤5に作用する振動を検知する振動センサ1040、パチンコ機1の近傍で、発信装置から不正に電波が照射されていることを検知する電波センサ1050、等からの検出信号は、主制御入力回路を介して主制御MPUの所定の入力ポートの入力端子に入力されている。
また、設定変更基板に備える設定キースイッチ、設定切替ボタンからのそれぞれの検出信号は、主制御入力回路を介して主制御MPUの所定の入力ポートの入力端子に入力されている。
また、扉枠開放スイッチからの検出信号と本体枠開放スイッチからの検出信号とは、払出制御基板633を介して(経由して、つまり、後述する、払出制御入力回路、そして払出制御出力回路を介すことなく、そのまま)、主制御基板1310へそれぞれ入力されると、主制御入力回路を介して、主制御MPUの所定の入力ポートの入力端子にそれぞれ入力されている。
なお、アウトセンサ664、第一下始動口センサ2101、第一上始動口センサ2524、及び第二始動口センサ2601からのそれぞれの検出信号は、他の基板を介すことなく、つまり直接、主制御基板1310に入力され、主制御入力回路を介して主制御MPUの所定の入力ポートの入力端子に入力されている。これに対して、一般入賞口センサ3001、ゲートセンサ2501、第一大入賞口センサ3002、第二大入賞口センサ2602、V入賞口センサ2603、ハズレ口センサ2604、磁気センサ1030、及び振動センサ1040、電波センサ1050からのそれぞれの検出信号は、パネル中継基板を介して、つまり間接的に、主制御基板1310に入力され、主制御入力回路を介して主制御MPUの所定の入力ポートの入力端子に入力されている。
主制御MPUは、これらの検出信号に基づいて、その所定の出力ポートの出力端子から主制御ソレノイド駆動回路に制御信号を出力することにより、主制御ソレノイド駆動回路から始動口ソレノイド2632、第一アタッカソレノイド2642、第二アタッカソレノイド2652、V振分ソレノイド2662、及びセンター振分駆動モータ2525、へそれぞれの駆動信号を、パネル中継基板を介して、つまり間接的に、出力したり、その所定の出力ポートの出力端子から機能表示ユニット1400の状態表示器、普通図柄表示器、普通保留表示器、第一特別図柄表示器、第一特別保留数表示器、第二特別図柄表示器、第二特別保留数表示器、ラウンド表示器、へそれぞれの駆動信号を、他の基板を介すことなく、つまり直接、出力したり、する。また、主制御MPUは、これらの検出信号に基づいて、その所定の出力ポートの出力端子から駆動信号を出力することにより、設定変更基板の設定変更許可ランプへ駆動信号を出力する。
また、主制御MPUは、その所定の出力ポートの出力端子から遊技に関する各種情報(遊技情報)を出力することにより、払出制御基板633に対して遊技に関する各種情報(遊技情報)を出力したり、その所定の出力ポートの出力端子から信号(停電クリア信号)を出力することにより、停電監視回路に対して信号(停電クリア信号)を出力したり、その所定の出力ポートの出力端子から遊技球Bの発射を許可する旨を伝える発射許可信号を出力することにより、払出制御基板633に対して遊技球Bの発射を許可する旨を伝える発射許可信号を出力したりする。この発射を許可する旨を伝える発射許可信号の論理は、発射を許可するときには発射許可論理に設定される一方、発射を許可しないときには発射許可論理を反転させた発射停止論理(発射非許可論理)に設定される。なお、発射許可信号の論理は、初期値(デフォルト)として、パチンコ機1が電源投入されてから(復電してから)後述する主制御側タイマ割り込み処理における発射許可信号設定処理が開始されるまでに亘って、発射許可論理を反転させた発射停止論理(発射非許可論理)に設定されるようにリセット機能付き主制御出力回路を含むハードウェアにより構成されている。
なお、本実施形態において、第一下始動口センサ2101、第一上始動口センサ2524、第二始動口センサ2601、ゲートセンサ2501、第一大入賞口センサ3002、第二大入賞口センサ2602、V入賞口センサ2603、ハズレ口センサ2604、アウトセンサ664には、非接触タイプの電磁式の近接スイッチを用いているのに対して、一般入賞口センサ3001には、接触タイプのON/OFF動作式のメカニカルスイッチを用いている。これは、遊技球Bが、第一下始動口2003及び第一上始動口2004や第二始動口2005、ゲート2002には頻繁に入球又は通過するため、第一下始動口センサ2101、第二始動口センサ2601、及びゲートセンサ2501による遊技球Bの検出も頻繁に発生する。このため、第一下始動口センサ2101、第二始動口センサ2601、第一上始動口センサ2524、及びゲートセンサ2501には、耐久性が高く寿命の長い近接スイッチを用いている。
また、遊技者にとって有利となる有利遊技状態(「大当り」遊技、等)が発生すると、第一大入賞口2006が開放されて遊技球Bが頻繁に入球するため、第一大入賞口センサ3002による遊技球Bの検出も頻繁に発生する。このため、第一大入賞口センサ3002にも、耐久性が高く寿命の長い近接スイッチを用いている。また、遊技領域5aに発射された遊技球Bは、遊技盤5に区画形成される遊技領域5aに設けられるアウト口1008により多量に回収されるため、アウトセンサ664による遊技球Bの検出も頻繁に発生する。このため、アウトセンサ664に対しても、耐久性が高く寿命の長い近接スイッチを用いている。これに対して、遊技球Bが頻繁に入球しない一般入賞口2001には、一般入賞口センサ3001による検出も頻繁に発生しない。このため、一般入賞口センサ3001には、近接スイッチより寿命が短いメカニカルスイッチを用いている。なお、一般入賞口2001に遊技球Bが頻繁に入球するしないに関係なく、耐久性が高く寿命の長い近接スイッチを用いてもよい。
また、主制御MPUは、遊技に関する各種情報(遊技情報)及び払出しに関する各種コマンド等を払出制御基板633に送信したり、この払出制御基板633からのパチンコ機1の状態に関する各種コマンド等を受信したりする。更に、主制御MPUは、遊技演出の制御に関する各種コマンド及びパチンコ機1の状態に関する各種コマンドを、主制御I/Oポートを介して周辺制御基板1510の周辺制御部1511に送信したりする。なお、主制御MPUは、その詳細な説明は後述するが、払出制御基板633からパチンコ機1の状態に関する各種コマンドを受信すると、これらの各種コマンドを整形して周辺制御部1511に送信する。
主制御基板1310には、詳細な説明は後述するが、基板ユニット620の電源基板630から各種電圧が供給されている。この主制御基板1310に各種電圧を供給する電源基板630は、電源遮断時にでも所定時間、主制御基板1310に電力を供給するためのバックアップ電源としての電気二重層キャパシタ(以下、単に「キャパシタ」と記載する。)を備えている。このキャパシタにより主制御MPUは、電源遮断時にでも電源断時処理において各種情報をRAMに記憶することができる。この記憶した各種情報は、電源投入時に主制御基板1310のRAMクリアスイッチが操作されると、RAMから完全に消去(クリア)される。このRAMクリアスイッチの操作信号(検出信号)は、払出制御基板633にも出力される。
また、主制御基板1310には、停電監視回路が設けられている。この停電監視回路は、電源基板630から供給される各種電圧の低下を監視しており、それらの電圧が停電予告電圧以下となると、停電予告として停電予告信号を出力する。この停電予告信号は、主制御I/Oポートを介して主制御MPUに入力される他に、払出制御基板633等にも出力されている。
[6-2.払出制御基板]
遊技球Bの払出し等を制御する払出制御基板633は、払出しに関する各種制御を行う払出制御部633aと、発射ソレノイド542による発射制御を行うとともに、球送給ソレノイド145による球送給制御を行う発射制御部633bと、パチンコ機1の状態を表示するエラーLED表示器と、エラーLED表示器に表示されているエラーを解除するための押圧操作部を有するエラー解除スイッチと、メンテナンスの際に、球タンク552、タンクレール553、球誘導ユニット570、及び払出装置580内の遊技球Bを、パチンコ機1の外部(上皿201)に排出して、球抜き動作を開始するための球抜スイッチと、を備えている。
[6-2a.払出制御部]
払出制御基板633における払出しに関する各種制御を行う払出制御部633aは、詳細な図示は省略するが、各種処理プログラムや各種コマンドを記憶するROMや一時的にデータを記憶するRAM等が内蔵されるマイクロプロセッサである払出制御MPUと、I/Oデバイスとしての払出制御I/Oポートと、払出制御MPUが正常に動作しているか否かを監視するための外部WDT(外部ウォッチドックタイマ)と、払出装置580の払出モータ584に駆動信号を出力するための払出モータ駆動回路と、払出しに関する各種検出スイッチからの検出信号が入力される払出制御入力回路と、を備えている。払出制御MPUには、その内蔵されたROMやRAMのほかに、不正を防止するため機能等も内蔵されている。
払出制御部633aの払出制御MPUは、主制御基板1310からの遊技に関する各種情報(遊技情報)及び払い出しに関する各種コマンドを払出制御I/Oポートを介してシリアル方式で受信したり、主制御基板1310からのRAMクリアスイッチの操作信号(検出信号)が払出制御I/Oポートを介して入力されたりする他に、満タン検知センサ154からの検出信号が入力されたり、球切検知センサ574、払出検知センサ591、及び羽根回転検知センサ590からの検出信号が入力される。
球誘導ユニット570の球切検知センサ574、払出装置580の払出検知センサ591及び羽根回転検知センサ590からの検出信号は、払出制御入力回路に入力され、払出制御I/Oポートを介して払出制御MPUに入力される。
また、本体枠4に対する扉枠3の開放を検出する扉枠開放スイッチ、及び外枠2に対する本体枠4の開放を検出する本体枠開放スイッチからの検出信号は、払出制御入力回路に入力され、払出制御I/Oポートを介して払出制御MPUに入力される。
また、ファールカバーユニット150の満タン検知センサ154からの検出信号、払出装置580の羽根回転検知センサ590からの検出信号、払出装置580の払出検知センサ591からの検出信号、主制御基板1310の停電監視回路からの停電予告信号、エラー解除スイッチからのエラー解除信号は、払出制御入力回路を介して、払出制御MPUの所定の入力ポートへ入力されている。
払出制御MPUは、払出モータ584を駆動するための駆動信号を、払出制御I/Oを介して払出モータ584に出力したり、パチンコ機1の状態をエラーLED表示器に表示するための信号を、払出制御I/Oポートを介してエラーLED表示器に出力したり、パチンコ機1の状態を示すためのコマンドを、払出制御I/Oポートを介して主制御基板1310にシリアル方式で送信したり、実際に払出した遊技球Bの球数を払出制御I/Oポートを介して外部端子板558に出力したりする。この外部端子板558は、遊技ホール側に設置されたホールコンピュータに接続されている。このホールコンピュータは、パチンコ機1が払出した遊技球Bの球数やパチンコ機1の遊技情報等を把握することにより遊技者の遊技を監視している。
エラーLED表示器(図示は省略)は、セグメント表示器であり、英数字や図形等を表示してパチンコ機1の状態を表示している。エラーLED表示器が表示して報知する内容としては、次のようなものがある。例えば、図形「-」が表示されているときには「正常」である旨を報知し、数字「0」が表示されているときには「接続異常」である旨(具体的には、主制御基板1310と払出制御基板633との基板間の電気的な接続に異常が生じている旨)を報知し、数字「1」が表示されているときには「球切れ」である旨(具体的には、球切検知センサ574からの検出信号に基づいて払出装置580内に遊技球Bがない旨)を報知し、数字「2」が表示されているときには「球がみ」である旨(具体的には、羽根回転検知センサ590からの検出信号に基づいて払出装置580の払出通路580aと払出羽根589との間に遊技球Bがかみ込んで払出羽根589が回転困難となっている旨)を報知し、数字「3」が表示されているときには「計数スイッチエラー」である旨(具体的には、払出検知センサ591からの検出信号に基づいて払出検知センサ591に不具合が生じている旨)を報知し、数字「5」が表示されているときには「リトライエラー」である旨(具体的には、払出し動作のリトライ回数が予め設定された上限値に達した旨)を報知し、数字「6」が表示されているときには「満タン」である旨(具体的には、満タン検知センサ154からの検出信号に基づいてファールカバーユニット150内に貯留された遊技球Bで満タンである旨)を報知し、数字「7」が表示されているときには「CR未接続」である旨(払出制御基板633からCRユニットまでに亘るいずれかにおいて電気的な接続が切断されている旨)を報知し、数字「9」が表示されているときには「ストック中」である旨(具体的には、まだ払出していない遊技球Bの球数が予め定めた球数に達している旨)を報知している。
球貸ボタン224からの遊技球Bの球貸要求信号、及び返却ボタン225からのプリペイドカードの返却要求信号は、CRユニットに入力される。CRユニットは、球貸要求信号に従って貸し出す遊技球Bの球数を指定した信号を、払出制御基板633にシリアル方式で送信し、この信号が払出制御I/Oポートで受信されて払出制御MPUに入力される。またCRユニットは、貸出した遊技球Bの球数に応じて挿入されたプリペイドカードの残度を更新するとともに、その残度の表示信号を球貸操作ユニット220へ出力し、この信号が球貸操作ユニット220の球貸表示部226に入力されて表示される。
[6-2b.発射制御部]
発射制御部633bは、発射ソレノイド542による発射制御と、球送給ソレノイド145による球送給制御と、を行う。発射制御部633bは、詳細に図示は省略するが、発射に関する各種検出スイッチからの検出信号が入力される発射制御入力回路と、定時間毎にクロック信号を出力する発振回路と、このクロック信号に基づいて遊技球Bを遊技領域5aに向かって打ち出すための発射基準パルスを出力する発射タイミング制御回路と、この発射基準パルスに基づいて発射ソレノイド542に駆動信号を出力する発射ソレノイド駆動回路と、発射基準パルスに基づいて球送給ソレノイド145に駆動信号を出力する球送給ソレノイド駆動回路と、を備えている。発射タイミング制御回路は、発振回路からのクロック信号に基づいて、1分当たり100個の遊技球Bが遊技領域5aに向かって打ち出されるよう発射基準パルスを生成して発射ソレノイド駆動回路に出力するとともに、発射基準パルスを所定数倍した球送基準パルスを生成して球送給ソレノイド駆動回路に出力する。
ハンドルユニット180の関係では、ハンドル195に手のひらや指が触れているか否かを検出するハンドルタッチセンサ192、及び遊技者の意志によって遊技球Bの打ち出しを強制的に停止するか否かを検出する単発ボタン操作センサ194からの検出信号は、発射制御入力回路に入力された後に、発射タイミング制御回路に入力される。またCRユニットとCRユニット接続端子板とが電気的に接続されると、CR接続信号として発射制御入力回路に入力され、発射タイミング制御回路に入力される。遊技球Bの発射を許可する旨を伝える主制御基板1310からの発射許可信号は、発射制御入力回路に入力された後に、発射タイミング制御回路に入力される。ハンドル195の回転位置に応じて遊技球Bを遊技領域5aに向かって打ち出す強度を電気的に調節するハンドル回転検知センサ189からの信号は、発射ソレノイド駆動回路に入力され。
発射タイミング制御回路は、ハンドルタッチセンサ192からの検出信号に基づいてハンドル195に手のひらや指が触れているという発射条件1が成立し、CR接続信号に基づいてCRユニットとCRユニット接続端子板とが電気的に接続されるという発射条件2が成立し、主制御基板1310からの発射許可信号に基づいて遊技球Bの発射が許可されているという発射条件3が成立しなければ、遊技球Bを遊技領域5aに向かって打ち出すための発射基準パルスを出力しないため、例えば、発射ソレノイド駆動回路が発射ソレノイド542に駆動信号を出力せず遊技球Bを発射することができない。
この発射ソレノイド駆動回路は、ハンドル回転検知センサ189からの信号に基づいて、ハンドル195の回転位置に見合う打ち出し強度で遊技球Bを遊技領域5aに向かって打ち出すための駆動電流を、発射基準パルスが入力されたことを契機として、発射ソレノイド542に出力する。一方、球送給ソレノイド駆動回路は、球送基準パルスが入力されたことを契機として、球送給ソレノイド145に一定電流を出力することにより、皿ユニット200の上皿201に貯留された遊技球Bを球送給ユニット140内に1球受入れ、その球送基準パルスの入力が終了したことを契機として、その一定電流の出力を停止することにより受入れた遊技球Bを球発射装置540側へ送る。このように、発射ソレノイド駆動回路から発射ソレノイド542に出力される駆動電流は可変に制御されるのに対して、球送給ソレノイド駆動回路から球送給ソレノイド145に出力される駆動電流は一定に制御されている。
なお、本実施形態では、発射ソレノイド542による発射制御を行うと共に球送給ソレノイド145による球送給制御を行う発射制御部633bを、払出制御基板633に備えたが、電源基板630に備えるように構成してもよい。この場合、主制御基板1310からの発射許可信号は、電源基板630に直接入力されるように構成してもよいし、払出制御基板633を介して電源基板630へ入力されてもよいし、図示しない中継基板を介して電源基板630へ入力されてもよい。
[6-3.周辺制御基板]
周辺制御基板1510は、図203に示すように、主制御基板1310からのコマンドに基づいて演出制御を行う周辺制御部1511と、この周辺制御部1511からの制御データに基づいて、演出表示装置1600の描画制御を行う演出表示制御部1512と、を備えている。
[6-3a.周辺制御部]
周辺制御基板1510における演出制御を行う周辺制御部1511は、詳細な図示は省略するが、CPU、RAM、VDP、VRAM、音源、SATAコントローラ、そして各種I/Oインターフェイス等が1つの半導体チップ上に集積された周辺制御ICと、各種処理プログラムや各種コマンドを記憶する周辺制御ROMと、高音質の演奏を行う音源ICと、この音源ICが参照する音楽、音声、及び効果音等の音情報が記憶されている音ROMと、を備えている。
周辺制御ICには、1つの半導体チップ上にパラレルI/Oポート、シリアルI/Oポート等を複数集積されており、主制御基板1310から各種コマンドを受信すると、この各種コマンドに基づいて、周辺制御ICのCPUは遊技盤5の各装飾基板に設けられたカラーLED等への点灯信号、点滅信号又は階調点灯信号を出力するための遊技盤側発光データをランプ駆動基板用シリアルI/Oポートから遊技盤5の各装飾基板に送信したり、遊技盤5に設けられた各種演出ユニットを作動させる駆動モータへの駆動信号を出力するための遊技盤側駆動データを遊技盤装飾駆動基板用シリアルI/Oポートから遊技盤5の駆動モータ或いは駆動ソレノイドに送信したり、扉枠3に設けられた振動モータ356、操作ボタン昇降駆動モータ367、及び突出力調整駆動モータ381等への駆動信号を出力するための扉側駆動データと、扉枠3の各装飾基板に設けられたカラーLED等への点灯信号、点滅信号又は階調点灯信号を出力するための扉側発光データと、から構成される扉側駆動発光データを枠装飾駆動基板用シリアルI/Oポートから扉枠3側に送信したり、演出表示装置1600に表示させる画面を示す制御データ(表示コマンド)を表示制御部用シリアルI/Oポートから演出表示制御部1512に送信したり、するほかに、音ROMから音情報を抽出するための制御信号(音コマンド)を音源ICに出力したりする。
扉枠3に設けられた演出操作ユニット300の接触検知センサ本体358、押圧検知センサ373、昇降検知センサ374及び突出力検知センサ375からの検知信号は、周辺制御ICに入力されている。
また周辺制御ICのCPUは、演出表示制御部1512が正常に動作している旨を伝える信号(動作信号)が演出表示制御部1512から入力されており、この動作信号に基づいて演出表示制御部1512の動作を監視している。
音源ICは、周辺制御ICのCPUからの制御データ(音コマンド)に基づいて音ROMから音情報を抽出し、扉枠3や本体枠4等に設けられた、トップ中央スピーカ、トップサイドスピーカや、本体枠4の本体枠スピーカ622等から各種演出に合せた音楽及び効果音等のサウンドが流れるように制御を行う。なお、周辺制御基板1510が収容された周辺制御基板ボックスから後方へ突出している音量調整スイッチを回転操作することで、音量を調整することができるようになっている。本実施形態では、扉枠3側のトップ中央スピーカ、トップサイドスピーカと、本体枠4の低音用の本体枠スピーカ622とに、音情報としての音響信号(例えば、2chステレオ信号、4chステレオ信号、2.1chサラウンド信号、或いは、4.1chサラウンド信号、等)を送ることで、従来よりも臨場感のある音響効果(音響演出)を提示することができる。
なお、周辺制御部1511は、周辺制御ICのCPUに内蔵された内蔵WDT(ウォッチドックタイマ)のほかに、図示しない、外部WDT(ウォッチドックタイマ)も備えており、周辺制御ICのCPUは、内蔵WDTと外部WDTとを併用して自身のシステムが暴走しているか否かを診断している。
この周辺制御ICのCPUから演出表示制御部1512に出力される表示コマンドはシリアル入出力ポートにより行われ、本実施形態では、ビットレート(単位時間あたりに送信できるデータの大きさ)として19.2キロ(k)ビーピーエス(bits per second、以下、「bps」と記載する)が設定されている。一方、周辺制御ICのCPUから遊技盤5側に出力される、初期データ、扉枠側点灯点滅コマンド、遊技盤側点灯点滅コマンド、可動体駆動コマンド等は、表示コマンドと異なる複数のシリアル入出力ポートにより行われ、本実施形態では、ビットレートとして250kbpsが設定されている。
[6-3b.演出表示制御部]
演出表示制御部1512は、演出表示装置1600の描画制御を行うものである。演出表示制御部1512は、詳細な図示は省略するが、マイクロプロセッサとしての表示制御MPUと、各種処理プログラム、各種コマンド及び各種データを記憶する表示制御ROMと、演出表示装置1600を表示制御するVDP(Video Display Processorの略)と、演出表示装置1600に表示される画面の各種データを記憶する画像ROMと、この画像ROMに記憶されている各種データが転送されてコピーされる画像RAMと、を備えている。
この表示制御MPUは、パラレルI/Oポート、シリアルI/Oポート等を内蔵しており、周辺制御部1511からの制御データ(表示コマンド)に基づいてVDPを制御して演出表示装置1600の描画制御を行っている。なお、表示制御MPUは、正常に動作していると、その旨を伝える動作信号を周辺制御部1511に出力する。また表示制御MPUは、VDPから実行中信号が入力されており、この実行中信号の出力が16msごとに停止されたことを契機として、割り込み処理を行っている。
表示制御ROMは、演出表示装置1600に描画する画面を生成するための各種プログラムのほかに、周辺制御部1511からの制御データ(表示コマンド)と対応するスケジュールデータ、その制御データ(表示コマンド)と対応する非常駐領域転送スケジュールデータ等を複数記憶している。スケジュールデータは、画面の構成を規定する画面データが時系列に配列されて構成されており、演出表示装置1600に描画する画面の順序が規定されている。非常駐領域転送スケジュールデータは、画像ROMに記憶されている各種データを画像RAMの非常駐領域に転送する際に、その順序を規定する非常駐領域転送データが時系列に配列されて構成されている。この非常駐領域転送データは、スケジュールデータの進行に従って演出表示装置1600に描画される画面データを、前もって、画像ROMから画像RAMの非常駐領域に各種データを転送する順序が規定されている。
表示制御MPUは、周辺制御部1511からの制御データ(表示コマンド)と対応するスケジュールデータの先頭の画面データを表示制御ROMから抽出してVDPに出力した後に、先頭の画面データに続く画面データを表示制御ROMから抽出してVDPに出力する。このように、表示制御MPUは、スケジュールデータに時系列に配列された画面データを、先頭の画面データから1つずつ表示制御ROMから抽出してVDPに出力する。
VDPは、表示制御MPUから出力された画面データが入力されると、この入力された画面データに基づいて画像RAMからスプライトデータを抽出して演出表示装置1600に表示する描画データを生成し、この生成した描画データを、演出表示装置1600に出力する。またVDPは、演出表示装置1600が、表示制御MPUからの画面データを受入れないときに、その旨を伝える実行中信号を表示制御MPUに出力する。なお、VDPは、ラインバッファ方式が採用されている。この「ラインバッファ方式」とは、演出表示装置1600の左右方向を描画する1ライン分の描画データをラインバッファに保持し、このラインバッファに保持した1ライン分の描画データを、演出表示装置1600に出力する方式である。
画像ROMには、極めて多くのスプライトデータが記憶されており、その容量が大きくなっている。画像ROMの容量が大きくなると、つまり、演出表示装置1600に描画するスプライトの数が多くなると、画像ROMのアクセス速度が無視できなくなり、演出表示装置1600に描画する速度に影響することとなる。そこで、本実施形態では、アクセス速度の速い画像RAMに、画像ROMに記憶されているスプライトデータを転送してコピーし、この画像RAMからスプライトデータを抽出している。なお、スプライトデータは、スプライトをビットマップ形式に展開する前のデータである基データであり、圧縮された状態で画像ROMに記憶されている。
ここで、「スプライト」について説明すると、「スプライト」とは、演出表示装置1600に、纏まった単位として表示されるイメージである。例えば、演出表示装置1600に、種々の人物(キャラクタ)を表示させる場合には、夫々の人物を描くためのデータを「スプライト」と呼ぶ。これにより、演出表示装置1600に複数人の人物を表示させる場合には、複数のスプライトを用いることとなる。また人物のほかに、背景を構成する家、山、道路等もスプライトであり、背景全体を1つのスプライトとすることもできる。これらのスプライトは、画面に配置される位置やスプライト同士が重なる場合の上下関係(以下、「スプライトの重ね合わせの順序」と記載する。)が設定されて演出表示装置1600に描画される。
なお、スプライトは縦横それぞれ64画素の矩形領域を複数張り合わせて構成されている。この矩形領域を描くためのデータを「スプライトキャラクタ」と呼ぶ。小さなスプライトの場合には1つのスプライトキャラクタを用いて表現することができるし、人物など比較的大きいスプライトの場合には、例えば横2×縦3などで配置した合計6個のスプライトキャラクタを用いて表現することができる。背景のように更に大きいスプライトの場合には更に多数のスプライトキャラクタを用いて表現することができる。このように、スプライトキャラクタの数及び配置は、スプライトごとに任意に指定することができるようになっている。
演出表示装置1600は、その正面から見て左から右に向かって順次、画素に沿った一方向に画素ごとの表示状態を設定する主走査と、その一方向と交差する方向に主走査を繰返し行う副走査と、によって駆動される。演出表示装置1600は、演出表示制御部1512から出力された1ライン分の描画データが入力されると、主走査として演出表示装置1600の正面から見て左から右に向かって順次、1ライン分の画素にそれぞれ出力する。そして1ライン分の出力が完了すると、演出表示装置1600は、副走査として直下のラインに移行し、同様に次ライン分の描画データが入力されると、この次ライン分の描画データに基づいて主走査として演出表示装置1600の正面から見て左から右に向かって順次、1ライン分の画素にそれぞれ出力する。
[6-3c.振動発報処理]
本実施形態の遊技機には、図250(a)のブロック図に示されるように、遊技盤5(パチンコ機1)に作用する振動を検出する振動センサ1040を備え、主制御ユニット1300の主制御基板1310に接続されている。そして、振動センサ1040で振動が検出されると、主制御基板1310から周辺制御基板1510に対して振動検出コマンドが送信されるように構成されている。以下に、周辺制御基板1510による振動発報処理について、主に図204を参照して説明する。図204は、遊技盤における振動発報処理のフローチャートである。「振動発報処理」は、役物としてのセンター役物2500の上ワープ通路2513を通してセンター振分ユニット2520内に遊技球Bが進入して所定条件を充足している時に、振動センサ1040により不正な振動が検出されると、警報を発報して不正行為が行われていることを報知する処理である。
詳述すると、「振動発報処理」では、まずステップS101の「遊技球役物内フラグ」は、別の省略したフローチャートであり、役物としてのセンター振分ユニット2520にIN側となる振分入球センサ2527による遊技球Bの検出と、OUT側となる第一上始動口センサ2524及び振分球排出センサ2528による遊技球Bの検出との整合性を判断してフラグを立てるものである。具体的には、
IN側の個数>OUT側の個数・・・・フラグON
IN側の個数=OUT側の個数・・・・フラグOFF
IN側の個数<OUT側の個数・・・・不整合の報知を実行
のようにフラグが立てられる。
このステップS101において役物内フラグがONでない(フラグOFF)の時には、ステップS101を繰り返す。ステップS101において役物内フラグがONであれば、次のステップS102において「裏後上装飾体作動中フラグ」のON/OFFを判定する。裏後上装飾体作動中フラグは、裏後上装飾体3650が待機位置にある状態から動作(落下)を開始するタイミングでONとなり、裏後上装飾体3650が待機位置に復帰された状態となったタイミングでOFFになる。ステップS102において作動中フラグがONの時には、ステップS101に戻る。ステップS102において、作動中フラグがOFFの時には、次のステップS103へ進む。
ステップS103では、「押圧操作演出中フラグ」のON/OFFを判定する。扉枠3の演出操作ユニット300における押圧操作部303の押圧操作による演出の際に演出中フラグがONになる。なお、押圧操作演出中フラグのON/OFFの切替え契機については後述する。ステップS103において、演出中フラグがONの時には、ステップS101に戻り、演出中フラグがOFFの時には、次のステップS104に進む。
ステップS104では、「振動発報中フラグ」のON/OFFを判定する。振動発報の実行の際に発報中フラグがONになる。ステップS104において、発報中フラグがONの時には、ステップS101に戻り、発報中フラグがOFFの時には、次のステップS105に進む。
ステップS105では、「主制御基板からの振動検出コマンド」の有無を判定する。主制御基板1310では、振動センサ1040により振動を検出すると、周辺制御基板1510へ振動検出コマンドを送信する。このステップS105において、振動検出コマンドが無い時には、ステップS101に戻り、振動検出コマンドが有る時には、次のステップS106に進む。
ステップS106では、「発報処理」が所定期間実行された後に、通常の状態に復帰する。ステップS106の「発報処理」は、周辺制御基板1510において実行される。具体的には、例えば、演出表示装置1600の表示画面の中央に、「振動検出」の文字を所定期間(例えば、5分間)表示する。また、報知の効果音(サイレン)と「振動を検出しました」の音声とを所定期間(例えば、90秒間)繰り返し扉枠トップユニット450に設けられているトップ中央スピーカ及びトップサイドスピーカや、本体枠4に設けられている本体枠スピーカ622等から出力する。この際に、ボリュームを最大にする。更に、扉枠3において、演出操作ユニット300の演出操作部301を赤色で発光させると共に、扉枠左サイドユニット420の扉枠左サイド装飾体426、扉枠右サイドユニット430の扉枠右サイド装飾体435、及び扉枠トップユニット450の扉枠トップ装飾体453を、赤色と白色とに点滅発光させる。そして、所定期間(例えば、5分間)の経過、又は、遊技ホールの係員によるリセット、により通常の状態に復帰する。
このように、センター役物2500におけるセンター振分ユニット2520において、遊技球Bが第一上始動口2004へ振分けられるように、パチンコ機1を叩いたり揺すったりして振動を作用させると、振動発報処理により警報が発報されるため、不正行為の実行を躊躇させることができ、不正行為に対する抑止力の高いパチンコ機1を提供することができる。
この際に、ステップS102において裏後上装飾体3650の作動中フラグを見ていると共に、ステップS103において押圧操作部303を使用する演出中フラグを見ているため、裏後上装飾体3650の落下による振動や、押圧操作部303を押圧操作する振動を、誤検出して警告を報知してしまうことを回避させることができ、誤発報により遊技者を不快にさせて、遊技に対する興趣を低下させてしまうことを防止することができる。
また、センター振分ユニット2520では、上述したように、クルーン2530の通過口2532を非円形状としていると共に、転動面部2531に角度の異なる周縁面部2531bを設けて遊技球Bを周壁部2533に接触し難くしており、パチンコ機1を叩いたり揺すったりして異常な振動を作用させても、当該異常振動により遊技球Bの転動方向が変更されて不正に通過口2532へ侵入させられることを防止していることから、振動発報処理と合わせて、不正行為に対して二重に防御することができるため、不正行為の達成を確実に防止することができ、不正行為に対するより抑止力の高いパチンコ機1を提供することができる。
前述したように、本実施形態では、ステップS103において、押圧操作部303の押圧操作による演出の際に、演出中フラグがONになるように構成したが、押圧操作演出中フラグをONにするタイミングとしては、演出操作部303に対する押圧操作が有効となったタイミング、すなわち操作有効期間が発生したタイミングを採用するとよい。また、押圧操作演出中フラグをOFFにするタイミングとしては、演出操作部303の押圧操作が行われたタイミング、あるいは演出操作部303の押圧操作が行われずに操作有効期間が終了したタイミングとするとよい。例えば、演出操作部303の操作有効期間を3秒間としたときに、操作有効期間が発生してから2秒後に押圧操作が行われた場合には、そのタイミングで押圧操作演出中フラグをOFFにするとよい。一方、操作有効期間中に演出操作部303への操作が行われなかった場合には、操作有効期間の終了と同時(操作有効期間の開始から3秒後)に押圧操作演出中フラグをOFFにするとよい。なお、この実施形態における演出操作部303に対する押圧操作の受付回数は1回である。また、操作有効期間中には、演出操作部303を模した模擬画像を演出表示装置1600に表示するとよい。なお、押圧操作演出の実行は、特別抽選の結果に基づいて決定し、押圧操作演出の実行態様によって特別抽選の結果が大当りである期待度が遊技者に示唆されるように構成するとよい。
また、操作有効期間の発生前に、演出操作部303の操作受付が有効となることを示唆する特定示唆演出(例えば、演出表示装置1600へのボタン画像の表示など)を実行してもよい。このような特定示唆演出としては、演出操作部303を模した模擬画像を半透明で演出表示装置1600に表示するように構成してもよい。特定示唆演出は例えば2秒間実行し、その後、操作有効期間が発生するように構成するとよい。また、特定演出が実行された場合に、必ず操作有効期間が発生するように構成してもよいし、特定示唆演出が実行されたとしても、操作有効期間が発生する場合と操作有効期間が発生しない場合とがあるように構成してもよい。
上記した実施形態とは異なり、押圧操作演出中フラグを操作有効期間の発生前からONにするように構成してもよい。例えば、上述した特定示唆演出(例えば、演出表示装置1600へのボタン画像の表示など)の実行開始と同時に、押圧操作演出中フラグをONにするとよい。また、特定示唆演出の実行後、演出操作部303の操作受付が有効とならない場合でも、その特定示唆演出の実行中には押圧操作演出中フラグをONにするように構成してもよい。この場合、操作有効期間の発生前に遊技者が焦って押圧操作を行った場合でも、その操作を異常報知の対象外とすることができる。
押圧操作部303の操作としては、1回の操作のみ受け付ける例を示したが、操作有効期間中に複数回の操作受付を行う押圧操作演出を実行するように変形してもよい。この場合、操作有効期間の3秒間の間に遊技者から複数回の操作を受け付け、操作に応じて、対応する演出表示を実行するように構成するとよい。なお、この場合には、操作有効期間の終了と同時に押圧操作演出中フラグをOFFにするとよい。
押圧操作部303の押圧操作に基づいて、裏後上装飾体3650が移動する場合があるように構成してもよい。例えば、特別抽選の結果に基づいて、押圧操作部303の押圧操作後に、裏後上装飾体3650が移動する場合と裏後上装飾体3650が移動しない場合とがあるように構成し、裏後上装飾体3650が移動するか否かによって、特別抽選の結果が大当りである期待度が遊技者に示唆されるように構成するとよい。具体的には、裏後上装飾体3650が移動しなかった場合よりも、裏後上装飾体3650が移動した場合の方が、大当りである期待度が高いように構成するとよい。この場合、遊技者は裏後上装飾体3650が移動することを期待しながら、押圧操作部303を押下することとなる。
このように、押圧操作部303の押圧操作に連動して裏後上装飾体3650が移動する場合には、押圧操作部303の操作後から、裏後上装飾体3650の動作が開始するまで押圧操作演出中フラグをONにするように構成してもよい。例えば、押圧操作部303の操作から1秒後に裏後上装飾体3650の動作が開始するようにした場合、その間の1秒間についても押圧操作演出中フラグをONにするように構成するとよい。なお、押圧操作演出中フラグがOFFになると同時に、裏後上装飾体作動中フラグがONになる。一方、押圧操作部303の押圧操作に連動して裏後上装飾体3650が移動しない場合には、押圧操作部303の操作が行われたタイミングで、押圧操作演出中フラグをOFFにするように構成するとよい。あるいは、押圧操作部303の操作から1秒間は裏後上装飾体3650が移動しない場合であっても押圧操作演出中フラグをONにするように構成するとよい。
押圧操作演出中フラグまたは裏後上装飾体作動中フラグがONになった場合には、装飾図柄の変動表示が終了するまで、押圧操作演出中フラグまたは裏後上装飾体作動中フラグをONの状態とし続けてもよい。この場合、押圧操作部303を操作する演出を変動表示の後半に実行するように構成するとよい。
押圧操作演出中フラグまたは裏後上装飾体作動中フラグの論理和を計算しておき、論理和を禁則演出実行中フラグとして採用してもよい。この場合、禁則演出実行中フラグがONの場合には、振動発報コマンドを送信しないように図204に示したフローチャートを変形してもよい。
以上のように、特別抽選の結果を示唆する演出が実行される、押圧操作部303の操作有効期間の前後の所定のタイミングにおいても、押圧操作演出中フラグをONにすることで、押圧操作部303の操作有効期間中でない場合に遊技者が押圧操作部303を操作したとしても、その操作によって振動発報表示が行われることがない。そのため、遊技者が何ら不正な行為を行っていないにも関わらず、振動発報表示が行われて不快感を覚える、といった事態の発生を防止できる。
本実施形態では、前述したような種々の実施形態を踏まえ、演出操作部303の操作受付が有効となることを示唆する特定示唆演出(例えば、演出表示装置1600へのボタン画像の表示など)の実行タイミングから、操作有効期間の終了から5秒経過するまでの期間、押圧操作演出中フラグをONにしている。これにより、遊技者が押圧操作部303を操作有効期間を超えて押圧操作した場合や、操作有効期間中に非常に強く押圧操作して、振動の余波が発生した場合に、遊技者に不正の目的がないにもかかわらず、警告が報知される事態を防ぐことができる。同様に、裏後上装飾体3650についても、動作(落下)に伴う振動の余波による警告の報知を防ぐために、裏後上装飾体3650の動作(落下)の終了から例えば5秒経過するまでは裏後上装飾体作動中フラグをONにしている。なお、上記した押圧操作演出中フラグや裏後上装飾体作動中フラグをONからOFFにするまでの経過時間は、上記した5秒に限られるものではなく、適切な任意の経過時間を設定することができる。
前述したように、振動センサ1040は主制御基板1310に接続されており、振動センサ1040で振動が検出されると、主制御基板1310から周辺制御基板1510に対して振動検出コマンドが送信される。本実施形態では、32msの振動を検出したときに、振動検出コマンドが送信される。また、32msの振動を検出した後、1秒間は振動を検出しないように設定している。これにより、振動の余波によって複数の振動検出コマンドが送信されないようにすることができる。なお、検出しない時間を上記1秒間に限らず適宜設定することが可能である。また、振動センサ1040の検出感度を設定可能に構成することも可能であり、例えば、遊技ホールの立地条件(例えば、トラックなどの通行車両の振動が伝わりやすい等)や、隣接する遊技機の振動が伝わりやすいなどの環境条件に応じて、振動センサ1040の振動検出感度を変更できるようにしてもよい。さらに、遊技状態に応じて振動検出感度を変更できるようにすることも可能であり、例えば、パチンコ機1に大きな振動を与えて不正を働くおそれの少ない通常遊技中は、振動センサ1040による監視を待機状態とし、振動を加える不正行為が行われる可能性が高い当り遊技中に、振動センサ1040による監視を開始するように構成することが可能である。さらに変形例として、通常遊技中は、振動センサ1040による振動検出感度を低くし、当り遊技中はその感度をさらに高い感度へと変更するように構成することも可能である。このように構成することにより、遊技ホールの係員が行う正当な操作や作業によって、不要に敏感に振動を検出し、警報を発報するような不都合を抑制することが可能となる。具体的には、主制御基板1310に、遊技ホールの係員等により操作可能な感度調整スイッチを設け、当該感度調整スイッチの操作状況に応じて、主制御基板1310から周辺制御基板1510に対して振動検出コマンドが送信される振動の検出設定を変更可能にすること等が例示できる。例えば、感度調整スイッチAが「設定1」となっている場合には16ms以上の振動が検出可能になり、感度調整スイッチAが「設定2」となっている場合には32ms以上の振動が検出可能になる。さらに、感度調整スイッチAが「設定3」となっている場合には64ms以上の振動が検出可能になる。なお、いずれの設定においても、振動センサ1040が振動を検出しない期間は一定となる。
また、主制御基板1310では、振動センサ1040が振動を検出した回数をカウントする機能を有しており、図247のタイムチャートに示されるように、本実施形態では、前述した図204のフローによって発報処理されたか否かに関わらず、振動センサ1040から出力される振動検出信号の受信回数を、主制御基板1310にある振動検出回数カウンタによってカウントしている。詳述すると、遊技機への電源投入とともに監視タイマが5分間の計時を開始する。そしてその間の上記振動検出信号の受信回数がカウントされて、監視タイマが5分を経過するとカウントした振動検出回数がリセットされるように構成されている。本実施形態では、5分間で3回未満の検出があった場合は、都度、外部端子板558からホールコンピュータへ「外部信号4」を出力している。また、5分間で3回以上の検出があった場合は、都度、外部端子板558からホールコンピュータへ「外部信号8」を出力している。このような構成によれば、遊技機において警告の報知が行われなかったものの、頻繁に振動が検出されていることで、何かしらの不正を目的とした振動が、遊技機に加えられている可能性があることをホール側に報知することが可能となる。また、上記したカウント回数やリセットの時間間隔や、「外部信号4」から「外部信号8」へと変更する契機(振動検出回数の閾値)は任意に設定することが可能である。
また、前述したように、振動による警告の報知を行う際、演出表示装置1600の表示画面の中央に「振動検出」の文字を所定期間(例えば、5分間)表示し、所定期間(例えば、90秒間)、報知の効果音(サイレン)と「振動を検出しました」の音声とを繰り返しスピーカから出力している。しかし、本実施形態では、一様にこのような報知態様とするのではなく、図248のタイムチャートに示されるように、任意の30分間における、周辺制御部1511から本体枠スピーカ622及び演出表示制御部1512に送信される振動発報コマンドの送信回数(すなわち、警告の報知回数に相当)を、周辺制御部1511に設けた振動発報コマンド累積カウンタ及び振動発報コマンド回数カウンタでカウントし、振動発報コマンド累積カウンタのカウント数が2回目までは、「弱報知」として、効果音(サイレン)や音声による報知を行わず、演出表示装置1600において「振動検出」の文字表示のみを行うようにしている。
一方、振動発報コマンド累積カウンタのカウント数が3回目以上となる報知を行う場合には、「強報知」として、演出表示装置1600における「振動検出」の文字表示に加え、効果音(サイレン)や音声による報知を実行するように構成している。このように構成することで、所定期間内に頻繁に遊技機に衝撃を加えるような悪質な遊技者の行為に対して、段階的な警告の報知が可能となる。なお、上記した任意の30分の監視タイマは、遊技機の電源投入時からループ更新することを基本とし、次の30分を設定する際は、前の30分間における振動発報コマンド回数カウンタが3回未満の場合は、振動発報コマンド累積カウンタと振動発報コマンド回数カウンタカウンタを共にクリアし、前の30分間における振動発報コマンド回数カウンタが3回以上の場合は、振動発報コマンド累積カウンタをクリアすることなくカウントを累積させ、上記した「強報知」による警告の報知を行う。なお、「強報知」を行う契機となる設定される累積カウント数は、上記した3回に限らず任意の回数を設定してもよい。例えば、周辺制御基板1510に遊技ホールの係員等により操作可能な感度調整スイッチBを設け、当該感度調整スイッチBの操作状況に応じて、振動による警告の報知を行う態様(例えば、振動発報コマンド累積カウンタのカウント数の設定等)を設定できるようにしてもよい。具体的には、感度調整スイッチBにおける設定操作が「設定1」となっている場合は、振動発報コマンド累積カウンタのカウント数が1回までは「弱報知」が行われ、感度調整スイッチBにおける設定操作が「設定2」となっている場合は、振動発報コマンド累積カウンタのカウント数が2回までは「弱報知」が行われる。さらに、感度調整スイッチBにおける設定操作が「設定3」となっている場合は、振動発報コマンド累積カウンタのカウント数が3回までは「弱報知」が行われるように構成することが可能である。
続いて、図249には、本実施形態における振動検出に基づく報知態様のタイムチャートが記載されている。図示される例では、振動検出による報知処理の対象となる期間A、期間B及び期間Cがある。すなわち、それぞれの期間は、遊技者が遊技機に衝撃を与える可能性の高い、センター振分ユニット内に遊技球が存在する期間となる。
センター振分ユニット内に遊技球が存在する「A期間」では、裏後上装飾体3650が作動しておらず裏後上装飾体作動中フラグがOFF、さらに、演出操作部301の押圧操作演出中フラグもOFFの状態となっている。このような状況のもと、主制御基板1310から振動検出コマンドが周辺制御部1511に「t1」のタイミングで送信されてきた場合は、「t2」のタイミングで周辺制御部1511から各種制御部(本体枠スピーカ622及び演出表示制御部1512)に対して振動発報コマンドが送信される。その際、周辺制御部1511では、上記振動発報コマンドがカウントアップされ、何回目のコマンドになるかが判定される。この例では1回目となるため、図248の記載に基づいて前述したように、演出表示装置1600に振動発報コマンドが送信されて、「振動検出」という文字の警告表示画像が、所定期間「t3」~「t4」の間で表示される。なお、警告の報知中は、振動発報中フラグがONとなり、振動発報中に別のタイミングで新たな振動検出コマンドが主制御基板1310から送信されてきても、これをクリアするように制御されている。
続いて、センター振分ユニット内に遊技球が存在する「B期間」では、「t6」と「t7」のタイミングで、振動検出コマンドが主制御基板1310から周辺制御部1511に送信されている。しかし、「t6」のタイミングでは裏後上装飾体3650が作動中で、裏後上装飾体作動中フラグがONとなっている。また、「t7」のタイミングでは演出操作部301が演出中で、押圧操作演出中フラグがONとなっている。したがって、周辺制御部1511から各種制御部(本体枠スピーカ622及び演出表示制御部1512)に対して振動発報コマンドは送信されない。一方、「t8」のタイミングで送信された振動検出コマンドは、裏後上装飾体作動中フラグ、押圧操作演出中フラグともにOFFの状態であり、裏後上装飾体3650及び演出操作部301ともに動作していないため、周辺制御部1511から各種制御部(本体枠スピーカ622及び演出表示制御部1512)に対して「t9」のタイミングで振動発報コマンドが送信される。その際、周辺制御部1511では、振動発報コマンドがカウントアップされ、何回目のコマンドになるかが判定される。この例では2回目となるため、演出表示装置1600に振動発報コマンドが送信されて、「振動検出」という文字の警告表示画像が、所定期間「t10」~「t11」の間で表示される。
続いて、センター振分ユニット内に遊技球が存在する「C期間」では、「t13」のタイミングで振動検出コマンドが主制御基板1310から周辺制御部1511に送信されている。そして「t13」のタイミングでは、裏後上装飾体3650及び演出操作部301ともに動作していないため、裏後上装飾体作動中フラグ、押圧操作演出中フラグともにOFFの状態となっている。したがって、周辺制御部1511から各種制御部(本体枠スピーカ622及び演出表示制御部1512)に対して「t14」のタイミングで振動発報コマンドが送信される。その際、周辺制御部1511では、振動発報コマンドがカウントアップされ、何回目のコマンドになるかが判定される。この例では3回目となるため、「強報知」として、本体枠スピーカ622及び演出表示装置1600に振動発報コマンドが送信され、効果音(サイレン)や音声による報知と併せて、「振動検出」という文字の警告表示画像が、所定期間「t15」~「t16」の間で表示される。
[6-3d.電波及び磁気発報処理]
本実施形態の遊技機には、図250(A)のブロック図に示されるように、前述した振動センサ1040に加え、遊技盤5(パチンコ機1)に作用する電波を検出可能な電波センサ1050と、磁石等による磁気を検出可能な磁気センサ1030が設けられており、主制御ユニット1300の主制御基板1310に接続されている。本実施形態における電波センサ1050は、遊技盤5や本体枠4に設けられており、電波センサ1050が検知可能な電波は、例えば、400MHz帯、800MHz帯、1.5GHz帯、2.4GHz帯、10.5GHz帯となっている。また、設置される電波センサ1050は1つに限られるものではなく、複数箇所に設けてもよい。その際、各電波センサ1050で異なる周波数帯の電波を検知するように構成することで、幅広い周波数帯の電波を検知することが可能となり、電波を照射する不正行為をより確実に発見することが可能となる。
電波センサ1050は、電波を検知すると主制御基板1310に電波検知情報を出力するように構成され、主制御基板1310では、パチンコ機1の電子部品を誤動作させる恐れのある電界強度(V/m)の電波を検知したと判断すると、不正な電波が照射されたと判断し、周辺制御基板1510に対して電波検出コマンドを送信するように構成されている。電波検出コマンドが周辺制御基板1510において受信されると、演出表示装置1600の表示画面の中央に、「電波検出」の文字を所定期間(例えば、5分間)表示する。また、報知の効果音(サイレン)と、「電波を検出しました」という音声とを所定期間(例えば、90秒間)繰り返し扉枠トップユニット450に設けられているトップ中央スピーカ及びトップサイドスピーカ、本体枠4に設けられている本体枠スピーカ622等からボリュームを最大にして出力する。更に、扉枠3において、演出操作ユニット300の演出操作部301を赤色で発光させると共に、扉枠左サイドユニット420の扉枠左サイド装飾体426、扉枠右サイドユニット430の扉枠右サイド装飾体435、及び扉枠トップユニット450の扉枠トップ装飾体453を、赤色と白色とに点滅発光させる。そして、所定期間(例えば、5分間)の経過、又は、遊技ホールの係員によるリセット操作により、通常の状態に復帰する。
続いて、本実施形態における磁気センサ1030は、遊技領域5a内において不正に作用する磁気を検知するために複数設置されており、具体的には、第二始動口開閉ユニット2630の近傍や、センター役物2500における下ワープ通路2512や上ワープ通路2513の入口の近傍などに取付けられている。磁気センサ1030は、磁気を検知すると主制御基板1310に磁気検知情報を出力するように構成され、主制御基板1310では、パチンコ機1の電子部品を誤動作させる恐れのある磁束密度の磁気を検知したと判断すると、磁石等によって不正行為が行われていると判断し、周辺制御基板1510に対して磁気検出コマンドを送信するように構成されている。磁気検出コマンドが周辺制御基板1510において受信されると、演出表示装置1600の表示画面の中央に、「磁気検出」の文字を所定期間(例えば、5分間)表示する。また、報知の効果音(サイレン)と、「磁気を検出しました」という音声とを所定期間(例えば、90秒間)繰り返し扉枠トップユニット450に設けられているトップ中央スピーカ及びトップサイドスピーカ、本体枠4に設けられている本体枠スピーカ622等からボリュームを最大にして出力する。更に、扉枠3において、演出操作ユニット300の演出操作部301を赤色で発光させると共に、扉枠左サイドユニット420の扉枠左サイド装飾体426、扉枠右サイドユニット430の扉枠右サイド装飾体435、及び扉枠トップユニット450の扉枠トップ装飾体453を、赤色と白色とに点滅発光させる。そして、所定期間(例えば、5分間)の経過、又は、遊技ホールの係員によるリセット操作により、通常の状態に復帰する。
以上のようにして、パチンコ機1において不正な電波や磁気が検出されると、上記したような警報が発報されるため、不正行為の発見だけでなく、不正行為の実行を躊躇させることができ、不正行為に対する抑止力の高いパチンコ機1を提供することができる。なお、前述電波センサ1050や磁気センサ1030は、前述した振動センサ1040と同様に、遊技状態に応じて電波や磁気の検出感度を変更できるようにすることも可能であり、例えば、パチンコ機1に不正な電波や磁気を与えて不正を働くおそれの少ない通常遊技中は、監視を待機状態とし、不正行為が行われる可能性が高い当り遊技中に、電波センサ1050や磁気センサ1030による監視を開始するように構成することが可能である。さらに変形例として、通常遊技中は、電波センサ1050や磁気センサ1030による検出感度を低くし、当り遊技中はその感度をさらに高い感度へと変更するように構成することも可能である。感度を調整可能とすることにより、遊技ホールの所持する無線機の電波や遊技者が所有する携帯電話からの電波を過敏に検出して、不要な警報を発報するような事態を抑制することが可能となる。
[6-3e.不正検知の感度変更-第1実施例-]
前述したように、従来の遊技機は、不正な行為ではなく遊技ホールの係員による正当な行為が行われる場合にも、振動、電波、磁気等を誤検知してしまう虞があり、こうした場合、不正な行為でないにもかかわらず、遊技機のスピーカから警報音を発報し、その結果、遊技者に不快感を与えたり、遊技ホールの係員に無用な確認作業を強いるなど、遊技機に対する信頼性を低下させてしまう虞があった。このような課題に対処すべく、以下に示す第1実施例では、通常遊技中において、検知された振動、電波、磁気による不正行為の特定態様(監視感度)を、第1態様と、当該第1態様よりも不正行為を特定し易い第2態様との間で、何れかの態様に設定・変更可能に構成している。
より詳細に説明すると、図250(A)に示されるように、主制御基板1310には振動センサ1040、電波センサ1050、磁気センサ1030がそれぞれ接続されており、上記各センサが検知した検知情報に基づいて、遊技機に対して不正な振動、電波、磁気を検知したものであるか否かが特定されるように構成されている。さらに、主制御基板1310には、振動センサ1040、電波センサ1050、磁気センサ1030による不正行為の特定態様(監視感度)を調整可能な感度調整スイッチ1060が接続されている。本実施例における感度調整スイッチ1060は、図250(B)に示されているように、遊技ホールの係員等により回転操作可能なロータリースイッチで構成されており、主制御基板ボックス1320に形成された操作用開口を介して外部(遊技機1の裏面側)から接触操作が可能なように主制御基板1310に実装されている。
上述したように、第1実施例の感度調整スイッチ1060は、回転操作に伴う操作位置に応じて、不正行為の特定態様(監視感度)の調整が可能となっている。不正行為を特定する監視の態様(監視感度)の設定パターンとしては、図250(B)に示された「OFF」、「弱」、「中」、「強」の4種類の設定パターンが設けられている。設定パターンのうち「OFF」の設定内容としては、振動センサ1040、電波センサ1050、磁気センサ1030の監視感度として、「振動センサ1040による128msの振動の検知」、「電波センサ1050による電界強度30V/m以上の電波の検知」、全ての磁気センサ1030による磁気の非検知」が設定されており、4種類の設定パターンの中で最も弱い監視感度(最も小さい検知範囲)が設定されている。また、設定パターンのうち「弱」の設定内容としては、振動センサ1040、電波センサ1050、磁気センサ1030の監視感度として、「振動センサ1040による64msの振動の検知」、「電波センサ1050による電界強度20V/m以上の電波の検知」、複数のうちの1つの磁気センサ1030(右遊技領域の一部で異常磁気を検知可能に配置されている2つの磁気センサ)による磁気の非検知」が設定されており、4種類の設定パターンの中で比較的弱い監視感度が設定されている。また、設定パターンのうち「中」の設定内容としては、振動センサ1040、電波センサ1050、磁気センサ1030の監視感度として、「振動センサ1040による32msの振動の検知」、「電波センサ1050による電界強度10V/m以上の電波の検知」、複数のうちの2つの磁気センサ1030(右遊技領域全ての異常磁気を検知可能に配置されている2つの磁気センサ)による磁気の非検知」が設定されており、4種類の設定パターンの中で中程度の監視感度(一般的な監視感度)が設定されている。また、設定パターンのうち「強」の設定内容としては、振動センサ1040、電波センサ1050、磁気センサ1030の監視感度として、「振動センサ1040による16msの振動の検知」、「電波センサ1050による電界強度5V/m以上の電波の検知」、複数のうちの2つの磁気センサ1030(左右の遊技領域全ての異常磁気を検知可能に配置されている4つの磁気センサ)による磁気の非検知」が設定されており、4種類の設定パターンの中でもっとも強い監視感度が設定されている。
また、感度調整スイッチ1060の操作位置が「OFF」とされ、前述の設定パターンのうち「OFF」が設定されている場合には、振動センサ1040、電波センサ1050、磁気センサ1030による検知に関する検知情報が主制御MPUに送信されても、主制御MPUによる不正判定処理(振動検出コマンド、電波検出コマンド、磁気検出コマンドの発行など)は何ら行われず、振動検出コマンド、電波検出コマンド、磁気検出コマンドが主制御基板1310から周辺制御基板1510へ送信されることはなく、不正行為に対する発報処理が一切行われないように構成されている。
また、感度調整スイッチ1060の操作位置が「弱」、「中」、「強」のいずれかとされ、前述の設定パターンのうち「弱」、「中」、「強」のいずれかが設定されている場合には、振動センサ1040、電波センサ1050、磁気センサ1030による検知に関する検知情報が主制御MPUに送信されて、主制御MPUによる不正判定処理(振動検出コマンド、電波検出コマンド、磁気検出コマンドの発行など)が行われ、振動検出コマンド、電波検出コマンド、磁気検出コマンドが主制御基板1310から周辺制御基板1510へ送信され、不正行為に対する発報処理(本体枠スピーカ622や演出表示装置1600による警報)が行われるように構成されている。
(通常遊技中の感度変更)
続いて、前述した感度調整スイッチ1060による調整態様について、各タイムチャートに基づいて説明する。図251(A)に示された実施例では、通常遊技中に、感度調整スイッチ1060によって、振動センサ1040、電波センサ1050及び磁気センサ1030による不正行為の特定態様(監視感度)が、感度調整スイッチ1060によって変更可能に構成されている例であり、電源投入時(t1)に感度調整スイッチ1060の操作位置が「弱」に設定されたものを示している。これにより、電源投入時(t1)には、振動センサ1040、電波センサ1050及び磁気センサ1030における監視感度の設定パターンは「弱」となる。なお、図251(A)(B)、図252(C)における振動センサ1040については、パチンコ機1に大きな振動を与えて不正を働くおそれの少ない通常遊技中は、振動センサ1040による監視を待機状態とし、振動を加える不正行為が行われる可能性が高い当り遊技中に、監視感度の設定パターンに基づく監視を開始するように構成されている。
その後、通常遊技中の(t2)のタイミングで遊技ホールの係員等によって感度調整スイッチ1060の操作位置が「中」に調整され、さらに(t3)のタイミングで感度調整スイッチ1060の操作位置が「強」に調整された場合、振動センサ1040、磁気センサ1030及び電波センサ1050における監視感度は、「弱」から「中」、「中」から「強」へと変更される(振動センサ1040については監視待機中であるが内在的に変更される)。これにより、任意のタイミングで遊技ホールの係員等が感度調整スイッチ1060を操作することにより、任意の時期に監視感度を高める方向へ変更することが可能となり、不正行為の発見や不正行為の未然防止をより強化することが可能となる。また、この実施例の振動センサ1040に限らず、他のセンサについても任意の遊技状態(例えば通常遊技中)は待機中としておき、感度調整スイッチ1060による調整を内在的にのみ変更するようにしておくことも可能であり、別の遊技状態への移行タイミング(例えばt4)において、感度調整スイッチ1060によって調整された監視感度を反映することも可能である。
続いて、図251(B)に示された実施例では、通常遊技中に、電源投入時(t1)に感度調整スイッチ1060の操作位置が「OFF」で設定されていた各センサの監視感度を、その後、通常遊技中の(t2)のタイミングで遊技ホールの係員等によって感度調整スイッチ1060の操作位置が「強」に調整され、振動センサ1040、磁気センサ1030及び電波センサ1050における監視感度の設定パターンが「OFF」から「強」へと変更される例が図示されている。これにより、遊技機1に対するメンテナンス作業等を行っている間は監視感度を極めて低くしておき、そのメンテナンス作業終了後の任意のタイミングで遊技ホールの係員等が感度調整スイッチ1060を操作することにより、適切な時期に監視感度を高める方向へ変更することが可能となり、遊技機1に対するメンテナンス作業を阻害することなく、不正行為の発見や不正行為の未然防止を適切に行うことが可能となる。
続いて、図252(C)に示された実施例では、通常遊技中に、電源投入時(t1)に感度調整スイッチ1060の操作位置が「弱」で設定され、その後、通常遊技中の(t2)のタイミングで遊技ホールの係員等によって感度調整スイッチ1060の操作位置が「強」に調整され、さらにその後の(t3)のタイミングで、感度調整スイッチ1060の操作位置が「弱」に調整される実施例が図示されている。しかしながら、当該実施例では、(t2)のタイミングにおける「弱」から「強」への調整操作に基づいて、各種センサの監視感度が「弱」から「強」へと変更されるものの、(t3)のタイミングにおける「強」から「弱」への調整操作によって、各種センサの監視感度が「強」から「弱」へと低下させることができないように構成されている。すなわち、感度調整スイッチ1060を操作して監視感度を高める方向への変更については許容する一方、感度調整スイッチ1060を操作して監視感度を低下させる方向への変更については不正行為の可能性があることから規制(制限)しておくようにしている。これにより、感度調整スイッチ1060を悪用した不正行為の未然防止を図ることが可能となる。
また、図示は省略するが、例えば、電源投入時(t1)に感度調整スイッチ1060の操作位置が「弱」で設定され、その後、通常遊技中の(t2)のタイミングで遊技ホールの係員等によって感度調整スイッチ1060の操作位置が「強」に調整され、その後の(t3)のタイミングで、感度調整スイッチ1060の操作位置が「弱」に調整された後、さらにtx(図示無し)のタイミングで感度調整スイッチ1060の操作位置が「強」に調整された場合については、txのタイミングにおける監視感度を高める方向への変更を許容するようにしている。すなわち、不正な変更と考えられる「監視感度を低下させる方向への変更」が先に行われていたとしても、監視感度を高める方向への変更については引き続き許容するようにしている。これにより、感度調整スイッチ1060を悪用した不正行為が行われたことをホール側で認識した後、監視感度を一層高めるように遊技機1の設定を変更することが可能となる。
(当り遊技中の感度変更)
続いて、図252(D)に示された実施例は、前述した図251(A)、(B)、図252(C)とは異なり、当り遊技中に感度調整スイッチ1060が操作された場合の監視感度の変更態様が図示されている。当該実施例においては、待機中とされていた振動センサ1040による監視が当り遊技の実行により開始された後(t2)、当り遊技中の(t3)のタイミングで遊技ホールの係員等によって感度調整スイッチ1060の操作位置が「弱」から「強」に調整された場合を例示している。この場合には、振動センサ1040、磁気センサ1030及び電波センサ1050の監視感度の設定パターンが一斉に「弱」から「強」へと変更され、他の例では待機中とされていた振動センサ1040についても、磁気センサ1030及び電波センサ1050と同様に即時に監視感度の設定を反映するようにしている。また、当り遊技中においても、(t4)のタイミングにおける「強」から「弱」への調整操作によって、磁気センサ1030及び電波センサ1050の監視感度の設定パターンが「強」から「弱」へと低下させることができないように構成されている。これにより、上述した通常遊技中と同様、感度調整スイッチ1060を悪用した不正行為の未然防止を図ることが可能となる。
(通常遊技中及び当り遊技中の感度変更)
続いて、図253(E)に示された実施例は、前述した図251、図252に示された例とは異なり、通常遊技中に感度調整スイッチ1060の操作位置が「弱」から「強」へと変更され、その後、当り遊技中に感度調整スイッチ1060の操作位置が「強」から「弱」へと変更された場合の監視感度の変更態様が図示されている。すなわち、通常遊技中の(t2)のタイミングで遊技ホールの係員等によって感度調整スイッチ1060の操作位置が「弱」から「強」に調整されると、磁気センサ1030及び電波センサ1050の監視感度の設定パターンが「弱」から「強」へと変更される。一方、その後の当り遊技中、(t5)のタイミングで感度調整スイッチ1060の操作位置が「強」から「弱」へと調整されても、磁気センサ1030及び電波センサ1050の監視感度の設定パターンは変更されることなく、「強」の設定パターンが維持されるように構成されている。このような構成とすることで、上述した実施例と同様に、不正行為が行われやすい当り遊技中に感度調整スイッチ1060を悪用した不正行為の未然防止を図ることが可能となる
[6-3f.不正検知の感度変更-第2実施例-]
前述した実施例では、電源投入時における感度調整スイッチ1060の調整態様に基づいて磁気センサ1030、電波センサ1050、振動センサ1040による監視感度が設定されることを説明したが、例えば、遊技者にとって有利な当り遊技状態中に、不正行為者が何らかの手法で遊技機の電源を落とし、感度調整スイッチ1060を操作して監視感度が低くなるように調整し、再び電源を投入することで磁気センサ1030、電波センサ1050、振動センサ1040の監視感度を不正に低下させる新たな不正行為は行われる虞がある。
(当り遊技中の電断に伴う感度変更)
上記のような新たな不正行為に対抗すべく、図253(F)に示される実施例では、当り遊技中に何らかの手法で電源が落とされ(図示t2)、感度調整スイッチ1060を不正に操作(感度調整スイッチ1060の操作位置を「中」から「弱」に不正に変更)して復電させた場合を示すものである。本実施例では、こうした場合において、図示t3の復電時に、「当り遊技中に電断が起きた場合にONとなる特定フラグの設定状況」と、「電断前後の感度調整スイッチ1060の操作位置」とを参照し、不正行為と疑われる事象が起きたかどうかを主制御MPUが判定可能にしている。すなわち、本実施例では、電源投入状態にて変更された過去2回分の感度調整スイッチ1060の操作位置を主制御基板1310に設けられる所定の記憶領域(RAM)に記憶しておくように構成されており、復電時に感度調整スイッチ1060の操作位置が変更された場合には、「電断前の操作位置」と「電断後の操作位置」とが記憶されていることから、これら記憶情報を主制御MPUが比較判定することで監視感度を低下させる方向への変更が行われたか否かを判定可能にしている。加えて、復電時の遊技状態が当り遊技中である場合には、主制御MPUが特定フラグをONにするように構成されている。そして、主制御MPUは、監視感度を低下させる方向への変更が行われたことを判定し、且つ、特定フラグがONになっていることを判定した場合は、不正行為と疑われる事象が起きたと判定し、図253(F)に示すような特殊な不正対策処理を行う。すなわち、不正行為と疑われる事象が起きたと判定された場合は、図253(F)のt3で復電後に当り遊技を進行させないように中断するようにしている。こうした中断は、感度調整スイッチ1060に対して、現在の監視感度の設定パターンよりも高い監視感度の設定パターンに変更する調整操作が行われるまで継続される。そして、感度調整スイッチ1060に対して、現在の監視感度の設定パターンよりも高い監視感度の設定パターンに変更する調整操作が行われた場合(図示t4)は、当該高い監視感度の設定パターンへ変更するとともに、中断を解除し、当り遊技を再開するように構成されている。このような構成とすることで、当り遊技中に不正にパチンコ機1の電源を落とし、感度調整スイッチ1060を操作して監視感度を低くして遊技再開しようとする不正行為を完全に無意味なものにすることができ、遊技ホールの被害を確実に防ぐことが可能となる。
続いて、図254(G)に示される例は、前述の図253(F)の実施例とは異なり、当り遊技中に何らかの手法で電源が落とされ(図示t2)、感度調整スイッチ1060が操作されたものの、感度調整スイッチ1060の操作位置が同じ位置にされて復電させた場合を示すものである。本実施例の主制御MPUは、監視感度を低下させる方向への変更が行われたことを判定しないものの、監視感度の設定パターンが変わっていないことを判定し、加えて特定フラグがONになっていることを判定した場合に、念のため不正行為と疑われる事象が起きたものとみなして図253(F)と同様の特殊な不正対策処理を行うようにしている。この場合にも、感度調整スイッチ1060に対して、現在の監視感度の設定パターンよりも高い監視感度の設定パターンに変更する調整操作が行われた場合(図示t4)に、当該高い監視感度の設定パターンへ変更するとともに、中断を解除し、当り遊技を再開するように構成されている。このような構成とすることで、より確実に、不正な監視感度の変更を防止することが可能となる。
続いて、図254(H)に示される例は、前述の図253(F)、図254(G)の実施例とは異なり、当り遊技中に電源が落とされ(図示t2)、電源再投入時(図示t3)の監視感度(図示「強」)が、電源が落とされる直前(図示t2)の監視感度(図示「中」)よりも高く変更されている場合は、当り遊技を中断することなく、当り遊技が再開されるように構成されている。すなわち、電断の前後で監視感度が高く変更されるということは、不正な行為である可能性が極めて低いため、本実施例の主制御MPUは、監視感度を高める方向への変更が行われたことを判定し、特定フラグがONであるか否かに拘らず、不正行為と疑われる事象が起きていないものとみなし、復電後に当り遊技を中断することなく、スムーズに遊技の再開を実行するものである。
[6-3g.不正検知の感度変更-変形例-]
以上、不正検知の感度変更態様について、種々の実施例を記載したが、必ずしも前述したような制御構成に限られるものではなく、種々の変形を行うことが可能である。例えば、前述の実施例では、監視感度の変更に伴う報知を行わないように構成していた。このように構成することで、不正行為を企てる遊技者に、設定されている監視感度を知られることがないため、不正行為を企てる遊技者が不正行為を躊躇するという効果が見込める。その一方、設定された監視感度を報知することも可能であり、例えば、電源投入時に調整されている監視感度を報知することや、電源投入時に調整されている監視感度を報知することなく、感度調整スイッチ1060によって監視感度が変更された場合に、本体枠スピーカ622及び演出表示装置1600において監視感度の報知を行うことも可能である。報知態様の一例として、本体枠スピーカ622から「感度は強に変更されました」という音声を出力し、同時に、演出表示装置1600に「感度は強に変更されました」とのメッセージを表示することが可能であり、このような構成により、遊技ホールの係員等が変更した監視感度を容易に把握することが可能となる。
さらに、報知態様の一例として、本体枠スピーカ622から「感度の調整はできません」という音声を出力し、同時に、演出表示装置1600に「感度の調整はできません」とのメッセージを表示することも可能であり、このような構成により、遊技ホールの係員等を含め、不正を企てる遊技者に対して、監視感度が変更できないことを認識させ、不正行為に対する防止効果を高めることが可能となる。
また、前述した各実施例では、磁気センサ1030、電波センサ1050、振動センサ1040および感度調整スイッチ1060を主制御基板1310に直接接続するように構成したが、必ずしもこのような態様に限定されるものではなく、磁気センサ1030、電波センサ1050、振動センサ1040および感度調整スイッチ1060を主制御基板1310ではなく所定の中継基板上に設け、この中継基板を介して、磁気センサ1030、電波センサ1050、振動センサ1040および感度調整スイッチ1060を主制御基板1310に間接的に接続するようにしてもよい。このように中継基板を利用して磁気センサ1030、電波センサ1050、振動センサ1040および感度調整スイッチ1060を主制御基板1310と分離させておくことで、製造する遊技機の種別に応じて磁気センサ1030、電波センサ1050、振動センサ1040および感度調整スイッチ1060のうちの一部あるいは全部を非搭載する場合等であっても、主制御基板1310の設計変更を最低限に抑えることが可能になる。また、設計変更の手間を抑える観点で、感度調整スイッチ1060を単独で設けるのではなく、他の調整用スイッチと兼用することも可能であり、例えば、音量調整用のスイッチや当り確率の変更が可能なスイッチ、光量調整用のスイッチ等、遊技ホールの係員等が操作可能な種々のスイッチのいずれか利用して、複数の調整機能を併せ持つようにしてもよい。これにより、遊技機における部品点数の増加を抑えることも可能となる。また、他機種との部品共通の観点で、感度調整スイッチ1060として他機種で利用した部品を転用することも可能であり、例えば、遊技ホールの係員等による当り確率の変更が可能な機種(例えば3段階の当り確率のなかから一の当り確率を遊技ホールの係員等が選択可能な機種)に用いられるスイッチを、当り確率の変更が不能な機種(例えば一の当り確率しか有しておらず遊技ホールの係員等が当り確率を選択不能な機種)における感度調整スイッチ1060として転用するようにしてもよい。これにより、遊技機製造のコストを抑えることも可能となる。また、中継基板に磁気センサ1030、電波センサ1050、振動センサ1040を設け、この中継基板を介して、磁気センサ1030、電波センサ1050、振動センサ1040を主制御基板1310に間接的に接続するようにするとともに、主制御基板1310に感度調整スイッチ1060を直接設けるようにしてもよい。このような場合にも、上記と同様に主制御基板1310の設計変更を最低限に抑えることが可能になる。
また、前述した各実施例では、監視感度の設定パターンとして「OFF」、「弱」、「中」、「強」の4パターンを設けるようにしたが、必ずしもこのような態様に限定されるものではなく、「OFF」、「弱」、「中」、「強」のような異なる設定パターンを少なくとも2パターン以上を設けるようにして実施することが可能である。
また、前述した各実施例では、感度調整スイッチ1060として、回転操作可能なロータリースイッチを例示したが、必ずしもこのような態様に限定されるものではなく、他の態様のスイッチとすることとしてもよい。他の態様のスイッチとしては、例えば、スライド式のスイッチ、押しボタン式のスイッチ、パスワード入力式のスイッチ、所定のキーを挿入して回転操作可能なスイッチ等を例示できる。
また、遊技状態が当り遊技中へと遷移した場合には、感度調整スイッチ1060への操作態様に関わらず、自動的に磁気センサ1030、電波センサ1050、振動センサ1040の監視感度が「強」に変更されるように構成してもよい。このように構成することで、特に不正行為の発生確率の高い遊技状態中において、不正行為を精度良く監視することが可能となる。
また、前述した各実施例では、磁気センサ1030、電波センサ1050、振動センサ1040の監視感度を、感度調整スイッチ1060によって調整可能に構成したが、必ずしもこのような態様に限定されるものではなく、一部のセンサに限定して調整可能としてもよい。さらに、調整対象となる不正検知手段の種類も、磁気センサ1030、電波センサ1050、振動センサ1040に限るものではなく、種々のセンサを調整対象とすることが可能である。
[7.遊技内容]
本実施形態のパチンコ機1による遊技内容について、図141等を参照して説明する。本実施形態のパチンコ機1は、扉枠3の前面右下隅に配置されたハンドルユニット180のハンドル195を遊技者が回転操作することで、皿ユニット200の上皿201に貯留された遊技球Bが、遊技盤5における外レール1001と内レール1002との間を通って遊技領域5a内の上部へと打込まれて、遊技球Bによる遊技が開始される。遊技領域5a内の上部へ打込まれた遊技球Bは、その打込強さによってセンター役物2500の左側、或いは、右側の何れかを流下する。なお、遊技球Bの打込強さは、ハンドル195の回転量によって調整することができ、時計回りの方向へ回転させるほど強く打込むことができ、連続で一分間に最大100個の遊技球B、つまり、0.6秒間隔で遊技球Bを打込むことができる。
また、遊技領域5a内には、適宜位置に所定のゲージ配列で複数の障害釘が遊技パネル1100の前面に植設されており、遊技球Bが障害釘に当接することで、遊技球Bの流下速度が抑制されると共に、遊技球Bに様々な動きが付与されて、その動きを楽しませられるようになっている。また、遊技領域5a内には、障害釘の他に、遊技球Bの当接により回転する風車がサイド左上ユニット2300の上方でセンター役物2500の左方に設けられている。
センター役物2500の上部へ打込まれた遊技球Bは、センター役物2500の外周面のうち、最も高くなった部位よりも正面視左側へ進入すると、センター役物2500の左側、つまり、内レール1002とセンター役物2500との間を、複数の障害釘に当接しながら流通することとなる。センター役物2500の左側には、上ワープ通路2513の入口及び下ワープ通路2512の入口が、遊技球Bを受入可能に常時開口している。
上ワープ通路2513に進入した遊技球Bは、センター役物2500の枠内に設けられているセンター振分ユニット2520のクルーン2530に供給される。クルーン2530に供給された遊技球Bは、皿状のクルーン2530内において旋回した後に下方の第一誘導路2521へ放出され、第一誘導路2521の傾斜に沿って右方へ転動し、所定のリズムで進退しているセンター振分片2523により、所定の確率(例えば、1/2)で第一上始動口2004又は振分球排出口2526の何れかに振分けられる。第一上始動口2004に振分けられた遊技球Bは、第一上始動口2004に受入れられる。
一方、下ワープ通路2512に進入した遊技球Bは、センター役物2500の枠内に設けられているステージ2514に供給され、ステージ2514上を左右方向へ転動し、中央放出部2514a又はサイド放出部2514bの何れかから遊技領域5a内へ還流するように放出される。ステージ2514の中央放出部2514aは、遊技領域5a内の左右方向中央で第一下始動口2003の直上に設けられているため、中央放出部2514aから放出された遊技球Bは、高い確率で第一下始動口2003に受入れられる。中央放出部2514aの左右両側のサイド放出部2514bから放出された遊技球Bは、或る程度の確率で第一下始動口2003に受入れられる可能性がある。
第一下始動口2003や第一上始動口2004に遊技球Bが受入れられると、主制御基板1310及び払出制御基板633を介して払出装置580から所定数(例えば、3個)の遊技球Bが、上皿201に払出されると共に、主制御基板1310において、第一特別図柄(例えば、「ハズレ」、「小当り」、「2R大当り」、「5R大当り」、「15R大当り」、「確変(確率変更)当り」、「時短(時間短縮)当り」、「確変時短当り」、「確変時短無し当り」、「第二大当り」、等)の抽選が行われる。抽選された第一特別図柄の抽選結果が、「ハズレ」以外であると、遊技者が有利な有利遊技状態が発生する。そして、抽選された第一特別図柄の抽選結果は、所定時間(例えば、0.1~360秒、特別変動時間とも称す)かけて遊技者に示唆される。
本実施形態では、第一下始動口2003や第一上始動口2004への遊技球Bの受入れにより特別抽選の開始から抽選された第一特別図柄の抽選結果が示唆されるまで(特別変動時間)の間に、第一下始動口2003や第一上始動口2004に遊技球Bが受入れられると、第一特別図柄の抽選結果の示唆を開始することができないため、先に抽選された第一特別図柄の抽選結果の示唆が完了するまで、第一特別図柄の抽選結果の示唆の開始が保留される。この保留される第一特別図柄の抽選結果の保留数は、第一下始動口2003や第一上始動口2004に対して、夫々4つまでを上限とし、それ以上については、第一下始動口2003や第一上始動口2004に遊技球Bが受入れられても第一特別図柄の抽選結果を保留せずに、破棄している。これにより、保留が貯まることで遊技ホール側の負担の増加を抑制している。
ところで、センター役物2500の左側へ流下した遊技球Bが、上ワープ通路2513や下ワープ通路2512に進入しなかった場合、サイド左上ユニット2300の棚部2301や障害釘により左右方向中央側へ寄せられ、サイドユニット2200の一般入賞口2001やサブアウト口2021(左サブアウト口2021a)、或いは、始動口ユニット2100の第一下始動口2003等、に受入れられる可能性がある。そして、一般入賞口2001に遊技球Bが受入れられると、主制御基板1310及び払出制御基板633を介して払出装置580から所定数(例えば、10個)の遊技球Bが、上皿201に払出される。
一方、遊技領域5a内においてセンター役物2500の上部に打込まれた遊技球Bが、センター役物2500の周壁部2511aの最も高くなった部位よりも右側に進入すると、センター役物2500の右上案内通路群2541の右上第一案内通路2541a又は右上第二案内通路2541bの何れかを通る。右上案内通路群2541を流通した遊技球Bは、下方へ間隔をあけて設けられている右下案内通路群2542の右下第一案内通路2542a又は右下第二案内通路2542bの何れかを流通してアタッカユニット2600の上方に放出される。
右上案内通路群2541と右下案内通路群2542との間には、複数の障害釘が植設されている。また、右下案内通路群2542の右下第一案内通路2542aは、入口が大きく形成されており、当該入口の一部にゲート2002が設けられている。従って、右上案内通路群2541を流通した遊技球Bは、複数の障害釘に当接した上で、ある程度の確率でゲート2002を通過する。また、ゲート2002を通過した遊技球Bは、右下第一案内通路2542aを流通する。
このゲート2002を遊技球Bが通過してゲートセンサ2501により検知されると、主制御基板1310において普通抽選が行われ、抽選された普通図柄の抽選結果が「普通当り」の場合、第二始動口扉体2631により閉鎖されている第二始動口2005が所定時間(例えば、0.3~10秒)の間、開状態となり、第二始動口2005への遊技球Bの受入れが可能となる。
本実施形態では、ゲート2002を遊技球Bが通過することで行われる普通抽選において、普通抽選を開始してから普通図柄の抽選結果を示唆するまでにある程度の時間を設定している(例えば、0.01~60秒、普通変動時間とも称す)。この普通図柄の抽選結果の示唆は、遊技盤5の機能表示ユニット1400に表示される。第二始動口2005では、普通変動時間の経過後に開状態となる。
なお、遊技球Bがゲート2002を通過してから普通図柄の抽選結果が示唆されるまでの間に、遊技球Bがゲート2002を通過すると、普通図柄の抽選結果の示唆を開始することができないため、普通図柄の抽選結果の示唆の開始を、先の普通図柄の抽選結果の示唆が終了するまで保留するようにしている。また、普通図柄の抽選結果の保留数は、4つまでを上限とし、それ以上については、ゲート2002に遊技球Bが通過しても、保留せずに破棄している。これにより、保留が貯まることで遊技ホール側の負担の増加を抑制している。
右下案内通路群2542を流通した遊技球Bは、アタッカユニット2600におけるアタッカ上棚部2612、中央口2605、右口2606、の何れかに流下する。アタッカ上棚部2612に流下した遊技球Bは左方へ誘導されてアタッカ右誘導通路2625を通って第二大入賞口2007よりも左方に放出される。従って、アタッカ上棚部2612上に流下した遊技球Bは、第二始動口2005及び第二大入賞口2007に受入れられることはない。
アタッカユニット2600の中央口2605の下流(下方)には、第二大入賞口2007が設けられていると共に、第二大入賞口2007との間に第二始動口開閉ユニット2630の案内片2636が進退可能に設けられている。つまり、中央口2605の下流には第二始動口2005と第二大入賞口2007とが設けられている。一方、右口2606の下流は、第二始動口2005よりも下方の部位で中央口2605側と合流しており、第二大入賞口2007のみが設けられている。従って、従って、中央口2605へ流下した遊技球Bは、第二始動口2005又は第二大入賞口2007に受入れられる可能性があり、右口2606へ流下した遊技球Bは、第二大入賞口2007に受入れられる可能性がある。
また、右下案内通路群2542の右下第一案内通路2542a及び右下第二案内通路2542bのうち、右下第一案内通路2542aの下方にアタッカユニット2600の中央口2605が設けられているため、右下第二案内通路2542bよりも右下第一案内通路2542aを流通させた方が、中央口2605、つまり、第二始動口2005に受入れられる可能性が高い。
アタッカユニット2600の第二始動口2005に遊技球Bが受入れられると、主制御基板1310及び払出制御基板633を介して払出装置580から所定数(例えば、1個)の遊技球Bが、上皿201に払出されると共に、主制御基板1310において、第二特別図柄(例えば、「ハズレ」、「小当り」、「2R大当り」、「5R大当り」、「15R大当り」、「確変(確率変更)当り」、「時短(時間短縮)当り」、「確変時短当り」、「確変時短無し当り」、「第二大当り」、等)の抽選が行われる。抽選された第二特別図柄の抽選結果が、「ハズレ」以外であると、遊技者が有利な有利遊技状態が発生する。そして、抽選された第二特別図柄の抽選結果は、第一特別図柄の抽選結果の特別変動時間よりも長い所定時間(例えば、0.1~360秒、特別変動時間とも称す)かけて遊技者に示唆される。
本実施形態では、第二始動口2005への遊技球Bの受入れにより特別抽選の開始から抽選された第二特別図柄の抽選結果が示唆されるまで(特別変動時間)の間に、第二始動口2005に遊技球Bが受入れられると、第二特別図柄の抽選結果の示唆を開始することができないため、先に抽選された第二特別図柄の抽選結果の示唆が完了するまで、第二特別図柄の抽選結果の示唆の開始が保留される。この保留される第二特別図柄の抽選結果の保留数は、第二始動口2005に対して、夫々4つまでを上限とし、それ以上については、第二始動口2005に遊技球Bが受入れられても第二特別図柄の抽選結果を保留せずに、破棄している。これにより、保留が貯まることで遊技ホール側の負担の増加を抑制している。
第二始動口2005への遊技球Bの受入れにより抽選された第二特別図柄の抽選結果の特別変動時間は、第一下始動口2003や第一上始動口2004への遊技球Bの受入れにより抽選された第一特別図柄の抽選結果の特別変動時間よりも長く設定されている。これにより、第二特別図柄の抽選結果の方が保留数の消費に時間がかかるため、第一下始動口2003や第一上始動口2004及び第二始動口2005に対する単位時間当たりの遊技球Bの受入数が同じであっても、第二始動口2005の方が実行される第二特別図柄の抽選結果の数が少なくなる。従って、通常の状態において、センター役物2500の右側へ遊技球Bを打込んでも、第二始動口2005しか受入れられる可能性がなく、第二特別図柄の抽選結果が実行される頻度が低いため、遊技者に対して遊技球Bがセンター役物2500の左側を流通するような打込操作を積極的に行わせることができる
上記のように、第一下始動口2003又は第一上始動口2004又は第二始動口2005に遊技球Bが受入れられることで抽選された第一特別図柄の抽選結果又は第二特別図柄の抽選結果により、第一大入賞口2006や第二大入賞口2007が、所定の開閉パターンで開閉して、遊技球Bを受入可能な状態となる。
アタッカユニット2600の中央口2605又は右口2606へ流下し第二始動口2005に受入れられなかった遊技球Bは、第二大入賞口2007を閉鎖している第二大入賞口扉体2651上に流下し、第二大入賞口扉体2651により左方へ誘導されてアタッカ右誘導通路2625の下流となる領域へ放出される。
そして、第一特別図柄の抽選結果や第二特別図柄の抽選結果に応じて第二大入賞口2007が受入可能となっているタイミングで遊技球Bが流下してくると、当該遊技球Bが第二大入賞口2007に受入れられる。遊技球Bが第二大入賞口2007に受入れられると、主制御基板1310及び払出制御基板633によって払出装置580から所定数(例えば、10個、又は、13個)の遊技球Bが、上皿201に払出される。
また、第二大入賞口2007に受入れられた遊技球Bは、下流に設けられているV振分ユニット2660によりV入賞口2008又はハズレ口2009の何れかに振分けられる。そして、V入賞口2008に遊技球Bが振分けられると、第一大入賞口2006が所定の開閉パターンで開閉する「大当り」遊技が実行される。
アタッカユニット2600に流下してアタッカ右誘導通路2625を流通した遊技球B、及び、第二始動口2005と第二大入賞口2007の何れにも受入れられなかった遊技球Bは、高い確率で第一大入賞口2006を閉鎖している第一大入賞口扉体2641上へ流下する。その途中には、アタッカユニット2600の一般入賞口2001が設けられており、当該一般入賞口2001に受入れられる可能性がある。また、第一大入賞口2006の右方には、サブアウト口2021(右サブアウト口2021b)が設けられており、一般入賞口2001に受入れられずに第一大入賞口2006(第一大入賞口扉体2641)上に流下しなかった遊技球Bが受入れられる。更に、第一大入賞口扉体2641上へ流下した遊技球Bは、第一大入賞口扉体2641の左端側から放出されてアウト口2020(右アウト口2020b)に受入れられる。
そして、第一特別図柄の抽選結果や第二特別図柄の抽選結果に応じて第一大入賞口2006が受入可能となっているタイミングで遊技球Bが流下してくると、当該遊技球Bが第一大入賞口2006に受入れられる。遊技球Bが第二大入賞口2007に受入れられると、主制御基板1310及び払出制御基板633によって払出装置580から所定数(例えば、10個、又は、13個)の遊技球Bが、上皿201に払出される。
抽選された第一特別図柄の抽選結果や第二特別図柄の抽選結果が「大当り」の場合、又は、V入賞口2008に遊技球Bが受入れられた場合、第一大入賞口2006が、遊技球Bを受入可能な開状態となった後に、所定時間(例えば、20秒~40秒)経過、或いは、第一大入賞口2006への所定個数(例えば、10個)の遊技球Bの受入れ、の何れかの条件が充足すると、遊技球Bを受入不能な閉状態とする開閉パターン(一回の開閉パターンを1ラウンドと称す)を、所定回数(所定ラウンド数)繰返す。例えば、「2R大当り」であれば2ラウンド、「5R大当り」であれば5ラウンド、「15R大当り」であれば15ラウンド、夫々繰返して、遊技者に有利な有利遊技状態を発生させる。
なお、「大当り」では、大当り遊技の終了後に、「大当り」等の第一特別図柄や第二特別図柄が抽選される確率を変更(「確変当り」)したり、第一特別図柄の抽選結果や第二特別図柄の抽選結果を示唆する演出画像の表示時間を変更(「時短当り」)したりする「当り」がある。
第一特別図柄の抽選結果や第二特別図柄の抽選結果(例えば、第二特別図柄の抽選結果)が「第二大当り」の場合、第一大入賞口2006又は第二大入賞口2007が、所定のパターンで遊技球Bを受入可能とした後に、有利遊技状態としてST(スペシャル・タイム)を発生させる。このSTとは、予め決められた特定の変動回数の間、確変や時短の状態を維持するものである。
このように、第一大入賞口2006や第二大入賞口2007が遊技球Bを受入可能な時に、第一大入賞口2006や第二大入賞口2007に遊技球Bを受入れさせることで、多くの遊技球Bを払出させることができるため、遊技者を楽しませることができ、遊技に対する興趣の低下を抑制させることができる。
本実施形態では、第一特別図柄の抽選結果や第二特別図柄の抽選結果の示唆を、機能表示ユニット1400と演出表示装置1600とで行っている。機能表示ユニット1400では、主制御基板1310によって直接制御されて特別図柄の抽選結果(第一特別図柄の抽選結果及び第二特別図柄の抽選結果)の示唆が行われる。機能表示ユニット1400での特別図柄の抽選結果の示唆は、複数のLEDを、点灯・消灯を繰返して所定時間点滅させ、その後に、点灯しているLEDの組合せによって特別図柄の抽選結果を示唆する。
一方、演出表示装置1600では、主制御基板1310からの制御信号に基づいて、周辺制御基板1510によって間接的に制御され演出画像として特別図柄の抽選結果の示唆が行われる。演出表示装置1600での特別図柄の抽選結果を示唆する演出画像は、複数の絵柄からなる絵柄列を、左右方向へ三つ並べて表示した状態で、各絵柄列を変動させ、変動表示されている絵柄列を順次停止表示させ、停止表示される三つの絵柄列の絵柄が、特別図柄の抽選結果と対応した組合せとなるように夫々の絵柄列が停止表示される。特別図柄の抽選結果が「ハズレ」以外の場合は、三つの絵柄列が停止して各絵柄が停止表示された後に、特別図柄の抽選結果を示唆する確定画像が演出表示装置1600に表示されて、抽選された特別図柄の抽選結果に応じた有利遊技状態(例えば、「小当り」遊技、「大当り」遊技、等)が発生する。
なお、機能表示ユニット1400での特別図柄の抽選結果を示唆する時間(LEDの点滅時間(特別変動時間))と、演出表示装置1600での特別図柄の抽選結果を示唆する時間(絵柄列が変動して確定画像が表示されるまでの時間)とは、異なっており、機能表示ユニット1400の方が長い時間に設定されている。
また、周辺制御基板1510では、演出表示装置1600による特別図柄の抽選結果を示唆するための演出画像の表示の他に、抽選された特別図柄の抽選結果に応じて、扉枠3における演出操作ユニット300における演出操作部301の接触操作部302や押圧操作部303を操作させる遊技者参加型演出を行うことができる。遊技者参加型演出では、操作ボタン昇降駆動モータ367により押圧操作部303を上昇させて目立たせることができ、演出操作部301の操作により遊技者参加型演出を楽しませることができる。
また、周辺制御基板1510では、扉枠3に備えられている各装飾基板や、遊技盤5に備えられている各装飾基板、演出表示装置1600、始動口表示部2110、裏前上演出ユニット3200、裏前左演出ユニット3300、裏右演出ユニット3400、裏後左演出ユニット3500、裏後演出ユニット3600、等を適宜用いて、発光演出や表示演出等を行うことが可能であり、各種の演出によっても遊技者を楽しませることができ、遊技者の遊技に対する興趣が低下するのを抑制することができる。
更に、周辺制御基板1510では、接触操作部302や押圧操作部303を操作する遊技者参加型演出において、遊技者が操作すべき操作を間違えたり、行わなかったりした時に、正しい操作を行わせるように遊技者にその旨を告知する。
[8.扉枠の第二実施形態]
続いて、パチンコ機1における扉枠3の第二実施形態について、主に図205乃至図213等を参照して詳細に説明する。図205は第二実施形態の扉枠の正面図であり、図206は第二実施形態の扉枠の背面図であり、図207は第二実施形態の扉枠を右前から見た斜視図であり、図208は第二実施形態の扉枠を左前から見た斜視図であり、図209は第二実施形態の扉枠を後ろから見た斜視図である。図210(a)は第二実施形態の扉枠を扉枠トップアドユニットとその他とに分解して前から見た分解斜視図であり、(b)は(a)を後ろから見た分解斜視図である。図211(a)は扉枠トップアドユニットを分解して前から見た分解斜視図であり、(b)は扉枠トップアドユニットを分解して後ろから見た分解斜視図である。図212(a)は第二実施形態の扉枠の上部の側面断面図であり、(b)は(a)において扉枠トップアドユニットとその他とに分解して示す分解側面断面図である。図213(a)は第二実施形態の扉枠において扉枠右サイドユニットから右サイドパネル及び右サイド装飾シートを分解して後ろから見た要部の分解斜視図であり、(b)は右サイドパネルを左後ろから見た斜視図である。
第二実施形態の扉枠3は、上記(第一実施形態)の扉枠3に対して、扉枠トップユニット450に、新たに扉枠トップアドユニット490が設けられている。また、第二実施形態の扉枠3は、扉枠右サイドユニット430の扉枠右サイドベース431及び扉枠右サイド右側面装飾体440の形状を変更し、右サイド右レンズ441を無くした上で、新たに右サイドパネル442及び右サイド装飾シート443を追加している。また、第二実施形態の扉枠3は、扉枠ベースユニット100に、右サイドパネル442を着脱可能とするためのロックレバー444を新たに追加している。その他の部位については、第一実施形態の扉枠3と同じであり、同じ構成の部位については同じ符号を付して詳細な説明は省略する。
第二実施形態の扉枠3は、扉枠トップユニット450を取外すことなく扉枠トップユニット450を覆うように取付けることで扉枠3の上部の装飾を変更可能な扉枠トップアドユニット490と、扉枠右サイドユニット430の扉枠右サイドベース431の右方に着脱可能に設けられている透明な右サイドパネル442と、右サイドパネル442と扉枠右サイドベース431との間に設けられており所定の絵柄が施されている右サイド装飾シート443と、扉枠ベースユニット100に設けられており右サイドパネル442を着脱不能にロック可能なロックレバー444と、を有している。
[8-1.扉枠トップアドユニット]
第二実施形態の扉枠3における扉枠トップアドユニット490について、主に図210乃至図212を参照して詳細に説明する。扉枠トップアドユニット490は、扉枠トップユニット450を取外すことなく扉枠3の上部の装飾を変更可能とするものである。扉枠トップアドユニット490は、扉枠トップユニット450の扉枠トップ装飾体453を前方及び上方から覆うように形成されている扉枠トップアド装飾体491と、扉枠トップアド装飾体491の上下方向に貫通している開口部491dを閉鎖可能な平板状の天板支持板492と、天板支持板492により前後方向へスライド可能に設けられており後端が扉枠ベースユニット100に着脱可能に取付けられるトップアド天板493と、トップアド天板493を天板支持板492にスライド可能に取付けている二つの取付ビス494と、トップアド天板493の後端側を扉枠ベースユニット100に取付けるための複数の手回ネジ495と、を有している。
トップアド装飾体491は、扉枠トップ装飾体453を前方から被覆可能に形成されており、上下方向の中央が前方へ膨出するように半円弧状に湾曲していると共に、左右方向の中央が前方へ膨出するように湾曲しており、後方へ開放されている半チューブ状の装飾体本体491aと、装飾体本体491aの左右方向中央の前面に設けられており所定形状(ここでは、ナタを模した形状)に形成されている中央装飾体491bと、装飾体本体491aの上端辺から後方へ平板状に延出している蓋部491cと、蓋部491cの中央付近において上下に貫通している開口部491dと、蓋部491cにおける開口部491dの左右両外側に設けられておりトップアド天板493の係止爪493cと係止可能な被係止部491eと、を有している。
トップアド装飾体491の装飾体本体491aは、前面側にガラスが割れているような前方へ突出した立体的な装飾が施されており、透光性を有している。中央装飾体491bは、ナタを模した形状に形成されており、柄を斜め右上へ延出させた状態で刃が装飾体本体491aに突き刺さっているように形成されている。開口部491dは、左右に長い四角形に設けられている。
天板支持板492は、トップアド装飾体491の開口部491dを上方から閉鎖可能に形成されている。天板支持板492は、開口部491dを閉鎖した時に下方へ落下しないように形成されている。天板支持板492は、下面から下方へ円柱状に突出しており左右に離間している一対のボス部(図示は省略)を有している。このボス部をトップアド天板493のスリット493bに挿入することで、トップアド天板493を前後方向へスライド可能に支持することができる。また、このボス部は、下端に取付ビス494がねじ込まれ、当該取付ビス494により天板支持板492からのトップアド天板493の落下を防止している。
トップアド天板493は、扉枠トップユニット450の扉枠トップ天板468と同じ大きさに形成されており、トップ上カバー452の開口部452aを閉鎖することが可能な平板状の天板本体493aと、天板本体493aにおいて上下方向へ貫通していると共に前後方向へ延出しており天板支持板492のボス部が摺動可能に挿入される一対のスリット493bと、一対のスリット493bよりも左右方向の外方に設けられておりトップアド装飾体491の被係止部491eと係止可能な係止爪493cと、天板本体493aの後辺から後方へ突出しており左右方向に間隔をあけて複数(ここでは三つ)設けられている取付片部493dと、を有している。
トップアド天板493の三つの取付片部493dは、扉枠トップユニット450においてスピーカボックス464の後面に設けられている溝部464a内に、上方から挿入されるものである。スピーカボックス464は、扉枠トップベース451と扉枠トップ装飾体453との間に設けられており、扉枠トップベース451の前面に取付けられている。このスピーカボックスには、一対のトップ中央スピーカと一対のトップサイドスピーカとが、斜め下前方へ向けて取付けられており、内部がサウンドを増幅可能なエンクロージャとなっている。スピーカボックス464の溝部464aは、上方及び後方へ開放されるように後面から凹んでおり、扉枠3に組立てた時に、扉枠ベースユニット100との間で取付片部493dを挿入可能な空間を形成する。
トップアド天板493は、扉枠3に扉枠トップアドユニット490を取付ける際に、既存の扉枠トップ天板468と交換するような形でトップ上カバー452の開口部452aに取付けられる。取付片部493dは、扉枠ベースユニット100の後方から手回ネジ495のネジ部495bがねじ込まれる。
また、トップアド天板493は、天板本体493aの後端辺における左右方向中央付近に設けられており、前方へ湾曲状に切欠かれている凹部493eを、更に有している。この凹部493eは、扉枠トップアドユニット490(トップアド天板493)を扉枠3から着脱する際の指掛りとなるものであり、着脱の作業性を向上させている。
手回ネジ495は、作業者の指で摘むことが可能な頭部495aと、頭部495aから突出しているネジ部495bと、を有している。手回ネジ495の頭部495aには、十字状の溝が設けられており、+のドライバによっても回すことができる。
本実施形態の扉枠トップアドユニット490は、トップアド装飾体491における蓋部491cの下方にトップアド天板493が位置している。つまり、天板支持板492とトップアド天板493との間にトップアド装飾体491の蓋部491cが位置している。扉枠トップアドユニット490は、トップアド装飾体491の蓋部491cの後端よりも、トップアド天板493の後端が後方に位置するように設けられている。トップアド天板493のスリット493bの後端に天板支持板492のボス部が位置している状態(天板支持板492に対するトップアド天板493の前方への移動端に位置している状態)では、トップアド装飾体491の被係止部491eに、トップアド天板493の係止爪493cが係止された状態となっている。これにより、ボス部とスリット493bとにより、トップアド天板493の前方への相対移動が規制されていると共に、被係止部491eと係止爪493cとにより、トップアド天板493の後方への相対移動が規制されている。従って、被係止部491eと係止爪493cとの係止を解除すると、スリット493bの長さの範囲内でトップアド天板493を後方へ引き出すことができる。
次に、扉枠トップアドユニット490の取付けについて説明する。まず、扉枠3における扉枠トップユニット450の扉枠トップ天板468(図210(a)を参照)は、後端辺から後方へ突出しており左右方向に間隔をあけて設けられている三つの取付片部(図示は省略)を有している。扉枠トップ天板468の三つの取付片部は、トップアド天板493の三つの取付片部493dと同じ位置に設けられている。この扉枠トップ天板468は、前端がトップ上カバー452の開口部452aの前端に係止されると共に、後端の取付片部がスピーカボックス464の後面の溝部464aに挿入され状態で、扉枠ベースユニット100を後方から貫通した手回ネジ495のネジ部495bがねじ込まれることで、取付けられている。
従って、扉枠3の扉枠トップユニット450は、トップ上カバー452の開口部452aを閉鎖している扉枠トップ天板468が、扉枠ベースユニット100の上部において後方からねじ込まれている複数の手回ネジ495を外すことで、扉枠トップ天板468のみを簡単に取外すことができる。この扉枠トップ天板468を取外すことで、トップ上カバー452の開口部452aを通して、扉枠トップユニット450の内部に設けられている扉枠トップ中央装飾基板455、扉枠トップ左装飾基板456、扉枠トップ右装飾基板457、一対のトップ中央スピーカ、一対のトップサイドスピーカ、扉枠トップ中継基板、及びそれらに接続されている配線ECやコネクタ、等を確認することができる。つまり、扉枠トップ天板468は、点検口の蓋である。なお、図210等では、内部に設けられているスピーカボックス464等を不透明に図示しているが、実際には透明であり内部を良好に視認することができる。
扉枠トップアドユニット490の取付は、まず、扉枠3の後方から手回ネジ495を取外した後に、後端側を上方へ持ち上げるようにして扉枠トップ天板468の上方へ取外す。この際に、扉枠ベースユニット100における扉枠ベース101の扉枠トップ天板468の後端辺と対向している部位の左右方向中央付近に、湾曲状に後方へ凹んでいる凹部101kが形成されているため、凹部101kを指掛りとすることで扉枠トップ天板468を簡単に取外すことができる。
扉枠トップ天板468を取外したら、扉枠トップアドユニット490を扉枠トップユニット450の前方に位置させ、後端側が上方に位置するように斜めにした状態で、トップアド装飾体491の装飾体本体491aを、扉枠トップユニット450の扉枠トップ装飾体453に前方から被せた後に、後端側を下方へ移動させて、三つの取付片部493dをスピーカボックス464の後面の溝部464aに挿入する。これにより、トップアド天板493が、トップ上カバー452の開口部452aを閉鎖している状態となる。そして、扉枠ベースユニット100の後方から、手回ネジ495のネジ部495bを前方へ貫通させてトップアド天板493の取付片部493dにねじ込んで締付ける。これにより、扉枠トップアドユニット490が扉枠3に取付けられた状態となる。
扉枠トップアドユニット490を取付けた状態で、扉枠トップ中央装飾基板455、扉枠トップ左装飾基板456、及び扉枠トップ右装飾基板457、に夫々実装されているLEDを発光させて、扉枠トップ装飾体453を発光装飾させたり導光軸部469(図212を参照)により前方へ光を照射させたりすることで、その光によって透光性を有するトップアド装飾体491の装飾体本体491aを発光装飾させることができ、所定の発光演出を遊技者に見せることができる。
また、トップアド装飾体491の装飾体本体491aは、半チューブ状の扉枠トップ装飾体453を覆っているが、トップ下カバー465を覆っていないため、トップ下カバー465を通して内部のスピーカボックス464に取付けられているトップ中央スピーカやトップサイドスピーカからの音(サウンド)を減衰させることなく外部へ出力することができる。
本実施形態の扉枠トップアドユニット490によれば、扉枠トップユニット450のメンテナンス用の蓋である扉枠トップ天板468を取外して、扉枠トップ天板468と交換するようにして扉枠トップアドユニット490を取付けることができるため、扉枠トップユニット450を取外すことなく扉枠トップアドユニット490を取付けることができる。この際に、扉枠トップアドユニット490には、扉枠トップユニット450の扉枠トップ装飾体453を前方から被覆するトップアド装飾体491を有しているため、扉枠トップ装飾体453の装飾を隠して新たにトップアド装飾体491の装飾を遊技者に見せることができる。このようなことから、扉枠トップユニット450を扉枠3の扉枠ベースユニット100から取外さなくても、扉枠トップアドユニット490を取付けることで、扉枠3の上部の装飾を変更することができ、扉枠3の上部の装飾の変更にかかるコストを低減させることができる。つまり、扉枠トップアドユニット490により、低コストで扉枠3の上部の装飾を変更することができる。
また、上述したように、扉枠トップアドユニット490を取付けることで、扉枠3の上部の装飾を簡単に変更することができるため、パチンコ機1において仕様変更や機種変更等により遊技盤5を交換する際に、当該遊技盤5の装飾(コンセプト)と対応している扉枠トップアドユニット490を取付けることが可能となる。これにより、低コストでパチンコ機1の見栄えを大きく変更することができ、遊技者に対する訴求力の高いパチンコ機1を提供することができる。
更に、扉枠トップアドユニット490や扉枠トップ天板468を、手回ネジ495により取付けているため、ドライバ等の工具が無くても扉枠トップアドユニット490や扉枠トップ天板468の取付け取外しを簡単に行うことができる。従って、パチンコ機1を設置している遊技ホールにおいても、簡単に扉枠トップアドユニット490を取付けることができ、遊技ホール側の負担を軽減させることができる。
また、扉枠トップアドユニット490では、装飾基板等のような電子部品を有していないため、扉枠3に取付ける際に、配線ECを接続する必用がなく、取付にかかる手間を容易なものとすることができる。また、扉枠トップアドユニット490には、電子部品を有していないため、何らかの理由により破損してトップアド装飾体491等が外れたりしても、配線ECやトップアド装飾体491等が垂れ下がることはない。
また、扉枠トップアドユニット490は、扉枠トップ装飾体453を前方から覆うトップアド装飾体491が透光性を有しているため、扉枠トップ装飾体453を発光装飾させることで、トップアド装飾体491を発光装飾させることができる。従って、扉枠トップアドユニット490を取付ける前の、扉枠トップユニット450での発光演出をそのまま流用することができ、取付ける前と同様の発光演出を遊技者に楽しませることができる。また、発光演出するためのプログラムを変更する必用がなく、パチンコ機1にかかるコストの増加を抑制させることができる。
更に、扉枠3の後側から手回ネジ495により扉枠トップアドユニット490を取付けているため、扉枠3を本体枠4に対して閉じた状態にすると、外部から手回ネジ495を操作することはできず、不正に扉枠トップアドユニット490が取外されてしまうことを防止することができる。また、扉枠3を本体枠4に対して閉じた状態にすると、手回ネジ495の後方に本体枠ベース501の前面が位置するため、パチンコ機1に作用する振動等により手回ネジ495が緩んでも、後方へ脱落するように抜けてしまうことはなく、扉枠トップアドユニット490の取付けを維持することができる。
なお、図示は省略するが、本体枠4の本体枠ベース501には、扉枠3を閉じた時に手回ネジ495が挿入される凹部が形成されている。この本体枠ベース501の凹部を、手回ネジ495の頭部495aの外周に当接するようにしても良い。これにより、手回ネジ495に対して、回転方向へ抵抗を付与することができるため、手回ネジ495を緩み難くすることができる。
また、図示は省略するが、扉枠トップアドユニット490において、導光軸部469と対応する位置に、前後に貫通している貫通孔を設けるようにしても良い。これにより、導光軸部469の先端が貫通孔を通して直接前方へ露出することとなるため、扉枠トップアドユニット490を取付けても、導光軸部469を使用した輝度の高い発光演出を遊技者に見せることができる。また、扉枠トップアドユニット490に、導光軸部469等からの光を誘導する導光部を設け、当該導光部により扉枠トップアドユニット490の任意の位置(例えば、ナタを模した中央装飾体491b)を発光装飾できるようにしても良い。
また、図示は省略するが、扉枠トップアドユニット490におけるトップアド装飾体491の中央装飾体491bを、ナタを模した形状としていることから、中央装飾体491bにおけるナタの刃の部分を鏡のように形成し、本パチンコ機1の前方に着座している遊技者が、下から中央装飾体491b(ナタ)を覗き込んだ時に、中央装飾体491bの鏡状の部位(ナタの刃を模している部位)に、遊技盤5が映り込むようにしても良い。具体的には、例えば、裏前上演出ユニット3200における裏前上第一装飾体3201等の導光板の絵柄や、演出表示装置1600の表示画面における特定の部位に表示されている演出画像、等が映り込んで見えるようにしても良い。演出表示装置1600の表示画面の演出画像を映り込ませる際に、表示画面には鏡文字を表示し、中央装飾体491bのナタの刃の部位に映り込むことで正しく読めるようにしても良い。これにより、遊技者を驚かせることができ、遊技者を楽しませて興趣の低下を抑制させることができる。なお、遊技者に対して、中央装飾体491bを下から覗き込ませるために、下から覗き込ませるような案内を、表示したり報知したりしても良い。
更に、図示は省略するが、扉枠トップアドユニット490におけるトップアド装飾体491の中央装飾体491bにおいて、ナタの刃を模している部位の下面に、印刷やシールの貼り付け等によって所定の絵柄を施すようにしても良い。具体的には、例えば、裏前上第一装飾体3201等の導光板に表示される絵柄が、中央装飾体491bにおけるナタの刃を模している部位に反射して映り込んでいるような絵柄を施すようにしても良い。これにより、遊技盤5の導光板では絵柄が表示されていないのに、中央装飾体491bを見上げると、導光板の絵柄が刃を模している部位に映っているように見せることができるため、遊技者を驚かせることができると共に、不思議がらせることができ、遊技者を楽しませることができる。
また、中央装飾体491bにおけるナタの刃を模している部位の下面に、遊技盤5のコンセプトに沿った所定のキャラクタの目(顔)の絵柄を施すようにしても良い。これにより、本パチンコ機1において遊技している遊技者が、中央装飾体491bの下面に施されている目の絵柄に気付くと、いつも所定のキャラクタに見られているような感じにさせることができる。
また、図示は省略するが、扉枠トップユニット450の扉枠トップ中央装飾基板455に実装されているLEDからの光を導光して、中央装飾体491bにおけるナタの刃を模している部位の下面の絵柄を、発光可能とするようにしても良い。
更に、中央装飾体491bにおけるナタの刃を模している部位の下面に、遊技盤5側や扉枠右サイドユニット430側から、プロジェクタのように所定の絵柄(或いは、動画)を投映させるようにしても良い。この際に、中央装飾体491bにおけるナタの刃を模している部位を鏡のようにして、中央装飾体491bに投影された絵柄を反射させて、遊技者の手や足、上皿201や演出操作部301等に投影させるようにしても良い。
また、本実施形態の扉枠トップアドユニット490は、トップアド装飾体491の中央装飾体491cが大きく前方へ突出していることから、遊技者が視認可能な部位に、「頭上注意」を喚起する案内表示(例えば、シール)を設けたり、ナタの刃を模した中央装飾体491cに触れないように注意する注意書き(例えば、シール)を設けたり、することが望ましい。
[8-2.扉枠右サイドユニット]
次に、第二実施形態の扉枠3における扉枠右サイドユニット430について、主に図213等を参照して詳細に説明する。扉枠右サイドユニット430は、上記(第一実施形態)と同様に、皿ユニット200の上側で扉枠ベースユニット100の前面右部に取付けられており、正面視において遊技領域5aの右外側を装飾するものである。第二実施形態の扉枠3における扉枠右サイドユニット430では、扉枠右サイドベース431の右側面がリフレクタ部431aを有しない平坦面に形成されている。なお、図示は省略するが、扉枠右サイドベース431の左側面には前方及び左方へ開放されるように凹んでいるリフレクタ部431aが設けられている。また、二色成形等により水玉模様の装飾が施されている扉枠右サイド右側面装飾体440は、扉枠右サイドユニット430における下端から所定の高さまでの下部付近にのみ設けられている。
この扉枠右サイドユニット430は、チューブ状の扉枠右サイド装飾体435の後方で扉枠右サイドベース431の右方に着脱可能に設けられている透明な右サイドパネル442と、右サイドパネル442と扉枠右サイドベース431との間に設けられており所定の絵柄が施されている右サイド装飾シート443と、扉枠ベースユニット100に設けられており右サイドパネル442を着脱不能にロックするロックレバー444と、を有している。
扉枠右サイドユニット430の扉枠右サイドベース431は、前端縁と後端縁に上下方向へ間隔をあけて設けられている複数の係止溝431bと、扉枠右サイドベース431の上面から突出している二つの突片431cと、を有している。扉枠右サイドベース431の係止溝431bには、右サイドパネル442のロック片442b及び係止片442cが挿入される。また、扉枠右サイドベース431の突片431cは、右サイドパネル442のスリット442eに挿入される。
右サイドパネル442は、平板状のパネル本体442aと、パネル本体442aの後端辺の上部から左方へ平板状に延出しているロック片442bと、パネル本体442aの後端辺におけるロック片442bよりも下方の部位と前端辺とにおいて上下方向へ間隔をあけて設けられており左方へ平板状にロック片442bよりも短く延出している係止片442cと、パネル本体442aの上端辺から左方へ平板状に延出している上壁部442dと、上壁部442dを貫通している二つのスリット442eと、を有している。
右サイドパネル442のパネル本体442aは、上下に長く形成されている。パネル本体442aは、前端辺が扉枠右サイド装飾体435の後端縁に沿った形状に形成されており、後端辺が扉枠ベースユニット100の前面に沿うように上下方向へ直前状に形成されている。ロック片442b及び複数の係止片442cは、扉枠右サイドベース431の係止溝431bと対応している部位に設けられている。複数の係止片442cは、先端が下方へ屈曲している逆L字状に形成されている。
右サイドパネル442は、上壁部442dを扉枠右サイドベース431の突片431cよりも若干上方に位置させた状態で、複数の係止片442cを扉枠右サイドベース431の係止溝431bに挿入して、パネル本体442aを、右サイド装飾シート443を介して扉枠右サイドベース431の右側面に当接させた後に、スリット442eに突片431cが挿入されるように下方へスライドさせることで、複数の係止片442cを係止溝431bに係止させることができる。
右サイド装飾シート443は、厚さが0.2mm~0.4mmの合成樹脂のフィルムであり、所定の絵柄が印刷により施されている。なお、右サイド装飾シート443の材質としては、「ポリエチレンテレフタレート樹脂」、「ポリカーボネイト樹脂」、「ABS樹脂」、「AES樹脂」、「PMMA(ポリメタクリル酸メチル)樹脂」、「ポリプロピレン樹脂」、「ポリエチレン樹脂」、「ポリスチレン樹脂」、「耐衝撃性ポリスチレン樹脂」、「ポリ塩化ビニル」、等が挙げられる。
ロックレバー444は、扉枠ベースユニット100における扉枠ベース101の後面における右上隅(背面視では左上隅)に設けられており、下端側が左右方向の軸周りに回動可能に支持されている。このロックレバー444は、図213(a)に示すように、ロック状態では、後面が垂直に立ち上がっており、上端側が後方へ移動するように回動させることでロックを解除することができる。ロックレバー444は、図示は省略するが、上端付近から前方へ突出するロック突起を有しており、ロック状態にすると、ロック突起が右サイドパネル442のロック片442bに上方から当接し、ロック片442b(右サイドパネル442)の上方へのスライドが規制されて、右サイドパネル442の着脱を不能に(ロック)することができる。
本実施形態の扉枠右サイドユニット430は、扉枠3に組立てられている状態では、右サイドパネル442の複数の係止片442cが、扉枠右サイドベース431の係止溝431bに係止されていると共に、スリット442e内に扉枠右サイドベース431の突片431cが挿入されており、右方への移動が規制されている。また、右サイドパネル442のロック片442bには、ロック位置のロックレバー444のロック突起が上方から当接しており、上方への移動が規制されている。これにより、右サイドパネル442が着脱不能な状態になっている。
右サイドパネル442を取外す時は、扉枠3の後側において、ロックレバー444の上端を後方へ引いて、ロックレバー444を傾けた状態にする。これにより、図示しないロック突起が右サイドパネル442のロック片442bの上方から遠ざかり、右サイドパネル442の上方への移動の規制(ロック)が解除された状態となる。この状態で、右サイドパネル442を上方へスライドさせて、上壁部442dのスリット442eから扉枠右サイドベース431の突片431cを抜くと共に、複数の係止片442cと係止溝431bとの係止を解除する。そして、右サイドパネル442を右方へ移動させると、係止溝431bから係止片442c及びロック片442bが抜け、右サイドパネル442が扉枠右サイドベース431から外れる。この右サイドパネル442が外れることで、右サイド装飾シート443も取外すことができる。
このように、本実施形態によれば、扉枠3の後側のロックレバー444を操作することで、扉枠右サイドユニット430の右サイドパネル442及び右サイド装飾シート443を取外すことができるため、パチンコ機1において仕様変更や機種変更等により遊技盤5を交換する際に、当該遊技盤5の装飾(コンセプト)と対応している装飾が施されている右サイドパネル442や絵柄が施されている右サイド装飾シート443に交換することで、扉枠3の扉枠右サイドユニット430においても機種変更等に容易に対応することができ、遊技者に対する訴求力の高いパチンコ機1を提供し易くすることができる。
また、扉枠右サイドユニット430における右側面の大部分を構成している右サイドパネル442及び右サイド装飾シート443を容易に交換可能としているため、扉枠右サイドユニット430全体を交換しなくても、絵柄の異なる右サイド装飾シート443に交換するだけで、パチンコ機1の見栄えを大きく変更することができ、低コストで訴求力の高いパチンコ機1を提供することができる。
また、本体枠4に対して扉枠3を開いて、扉枠3の後側のロックレバー444を操作するだけで、右サイドパネル442や右サイド装飾シート443を簡単に取外すことができるため、本パチンコ機1を設置している遊技ホール側での作業性を高めることができ、遊技ホール側の負担を軽減させることができる。
更に、ロックレバー444を扉枠3の後側における右上隅に設けているため、扉枠3を本体枠4に対して閉じた状態にすると、ロックレバー444の後方に本体枠ベース501の前面が位置してロックレバー444が回動不能な状態となる。これにより、パチンコ機1に作用する振動等によってロックレバー444によるロックが勝手に解除されてしまったり、ロックレバー444が不正に操作されてロックが解除されてしまったり、することはない。
[9.本発明と実施形態との関係]
本実施形態のパチンコ機1の遊技盤5における裏後演出ユニット3600のユニットベース3601は本発明の固定ベースに、本実施形態における裏後下装飾体3700は本発明の可動装飾体に、本実施形態における第一回転装飾体装飾基板3713、第二回転装飾体装飾基板3723、第三回転装飾体装飾基板3733、第四回転装飾体装飾基板3743、及び後装飾体装飾基板3753は本発明の電子部品に、本実施形態の右ユニット3780における右スライドベース3781に取付けられているギアカバー3787は本発明の可動ベースに、本実施形態における配線係止部3787bは本発明のハーネス支持部に、本実施形態におけるユニットアーム3788は本発明のアームに、本実施形態における結束バンドCTは本発明の移動規制手段に、本実施形態におけるハーネスWH3は本発明のハーネスに、夫々相当している。
[10.本実施形態の特徴的な作用効果]
本実施形態のパチンコ機1によれば、遊技盤5の裏ユニット3000における裏後演出ユニット3600において、遊技の進行に応じて移動する裏後下装飾体3700では、裏後下装飾体3700に設けられている裏後装飾体装飾基板3753等に接続されている複数の配線ECからなるハーネスWH3を、右ユニット3780のギアカバー3787の後面に設けられている配線係止部3787bに支持させた上で、ギアカバー3787から外方へ延出するように一端側がギアカバー3787に連結されているユニットアーム3788に沿わせ、当該ユニットアーム3788の他端側からユニットベース3601側へ誘導するようにしている。そして、遊技の進行に応じて裏後下装飾体3700を移動させると、裏後下装飾体3700の移動によりユニットアーム3788が相対的に変位(回動)することから、ハーネスWH3におけるユニットアーム3788の一端側に近い部位が、裏後下装飾体3700の移動により最も動くこととなり、ユニットアーム3788の一端側に近い配線係止部3787bにおいてハーネスWH3が外れ易くなる。この際に、当該配線係止部3787bにおいて結束バンドCTにより束ねてハーネスWH3の移動を規制しているため、遊技の進行に応じて裏後下装飾体3700を移動させることで、ハーネスWH3に張力等が作用して、ハーネスWH3が配線係止部3787bから外れる方向へ動こうとしても、結束バンドCTによりハーネスWH3が配線係止部3787bに沿って移動することを抑制することができ、配線係止部3787bからハーネスWH3を外れることを防止することができる。また、複数の配線ECからなるハーネスWH3を、結束バンドCTにより配線係止部3787b内での移動を規制しているため、配線係止部3787bにおいてハーネスWH3から一本ずつ配線ECがばらけてしまうことはなく、一部のばらけた配線ECが配線係止部3787bから外れてしまうことを防止することができると共に、配線係止部3787bから配線ECが外れることで断線し易くなることを回避させることができる。従って、裏後下装飾体3700からハーネスWH3が外れることで不具合が発生して遊技が中断してしまうことを回避させることができるため、遊技者に対して不快感を与えてしまうことはなく、裏後下装飾体3700による演出(可動演出)を確実に楽しませることができ、遊技者の遊技に対する興趣の低下を抑制させることができる。
また、上述したように、裏後下装飾体3700の移動によりハーネスWH3が最も動き易いユニットアーム3788の一端側に近い配線係止部3787bにおいて、結束バンドCTによりハーネスWH3の移動を規制しているため、裏後下装飾体3700の移動による配線係止部3787bからのハーネスWH3の外れを効果的に阻止することができ、ハーネスWH3が配線係止部3787bから外れることを確実に防止して、上述した作用効果を確実に奏することが可能なパチンコ機1を提供することができる。
また、裏後下装飾体3700の移動によりハーネスWH3が最も動き易いユニットアーム3788の一端側に近い配線係止部3787bにおいて、結束バンドCTによりハーネスWH3の移動を規制しているため、裏後下装飾体3700の移動によりハーネスWH3を動かそうとする力が作用しても、結束バンドCTが設けられている配線係止部3787bの部位で、当該力を遮断して裏後装飾体装飾基板3753等側へ作用することを回避させることができる。これにより、裏後下装飾体3700を移動させた時に、ハーネスWH3が裏後装飾体装飾基板3753等から外れてしまうことを回避させることができるため、裏後装飾体装飾基板3753等を確実に作動させることができ、裏後下装飾体3700による演出を良好な状態で遊技者に楽しませて興趣の低下環抑制させることができる。
また、上述したように、ユニットアーム3788の一端側に近い配線係止部3787bにおいて結束バンドCTにより、ハーネスWH3を移動させようとする力を遮断することができるため、ハーネスWH3における当該配線係止部3787bと裏後装飾体装飾基板3753等との間の部位を動き難くすることができる。これにより、結束バンドCTが設けられている配線係止部3787bと裏後装飾体装飾基板3753等との間に設けられている配線係止部3787cでは、結束バンドCTを設けることを省略することが可能となるため、パチンコ機1の製造にかかる手間を簡略化することができ、コストの増加を抑制させることができる。
更に、裏後下装飾体3700において、ギアカバー3787の後面に配線係止部3787bを設けてハーネスWH3を沿わせるようにしていると共に、ギアカバー3787から外方へ延出しているハーネスWH3をユニットアーム3788に沿わせてユニットベース3601側へ誘導しているため、前方の遊技者側から裏後下装飾体3700の裏後装飾体装飾基板3753等に接続されているハーネスWH3を、ギアカバー3787やユニットアーム3788等で隠して見え難くすることができ、裏後下装飾体3700の見栄えを良くして遊技者を楽しませることができる。
また、ハーネスWH3を支持するための配線係止部3787bの先端を自由端としているため、配線係止部3787bの開放されている自由端側からハーネスWH3を容易に挿入することができ、作業性を向上させることができる。この際に、配線係止部3787bの先端に、ギアカバー3787へ向かって突出している鉤部(図示は省略)を設けているため、結束バンドCTにより配線係止部3787bと一緒にハーネスWH3を締付けて束ねた状態にすると、結束バンドCTがハーネスWH3と一緒に配線係止部3787bの自由端の方向へスライドしても、鉤部に当接することでそれ以上のスライドが阻止され、結束バンドCTと一緒にハーネスWH3が配線係止部3787bの先端から抜けてしまうことを防止することができ、上述した作用効果を確実に奏することが可能なパチンコ機1を提供することができる。
更に、複数の配線ECからなるハーネスWH3を、裏後下装飾体3700におけるギアカバー3787の後面から延出している配線係止部3787bに、当該配線係止部3787bと一緒に結束バンドCTで締付けて束ねているため、結束バンドCTによる締付けによってハーネスWH3と配線係止部3787bとの間の摺動抵抗を高めることができ、配線係止部3787bからハーネスWH3を外れ難くすることができる。また、複数の配線ECからなるハーネスWH3を、配線係止部3787bと一緒に結束バンドCTで締付けて束ねているため、配線係止部3787bにおいてハーネスWH3から一本ずつ配線ECがばらけてしまうことはなく、一部のばらけた配線ECが配線係止部3787bから外れてしまうことを防止することができると共に、配線係止部3787bから配線ECが外れることで断線し易くなることを回避させることができる。
また、複数の配線ECからなるハーネスWH3を、配線係止部3787bと一緒に結束バンドCTで締付けて束ねているため、結束バンドCTによる締付け力によっては結束バンドCTで束ねたままハーネスWH3を配線係止部3787bの長手方向へスライドさせることができる。これにより、裏後下装飾体3700のメンテナンス等の際に、ハーネスWH3によって隠れているギアカバー3787やギアカバー3787の前方の部材を確認したい時に、結束バンドCTにより束ねていない従来の技術ではハーネスWH3から配線ECを一本ずつ移動(スライド)させて作業していたのに対して、本実施形態では、一度に複数の配線EC(ハーネスWH3)をスライドさせることができ、確認作業を容易なものとすることができ、本パチンコ機1を設置している遊技ホール側の負担を軽減させることができる。
また、結束バンドCTを、ハーネスWH3を束ねるためのバンド部CTaと、バンド部CTaを後退不能、つまり、一方向へのみ挿通可能なロック部CTbとで、構成しているため、配線係止部3787b及びハーネスWH3に巻き付けたバンド部CTaの先端をロック部CTbに挿通して引っ張るだけで、配線係止部3787b及びハーネスWH3を締付けた状態でロックすることができ、ハーネスWH3の結束作業の作業性を高めることができる。この際に、結束バンドCTのロック部CTbを配線係止部3787bに当接させているため、何らかの理由により結束バンドCTに対してハーネスWH3の軸芯周りに回転するような力が作用しても、結束バンドCTのロック部CTbが配線係止部3787bに当接していることで、結束バンドCTがハーネスWH3の軸芯周りに回転してしまうことを阻止することができ、結束バンドCTのロック部CTbやロック部CTbから延出しているバンド部CTaの先端が他の部材に接触することを回避させて、不具合の原因となることを防止することができる。
更に、裏後下装飾体3700の後方から配線係止部3787bを通して支持しているハーネスWH3を視認することができるため、ハーネスWH3を構成している全ての配線ECが結束バンドCTによりその移動が規制されているか否かを容易に確認することができ、一部の配線ECが外れた不具合品の出荷を防止することができると共に、メンテナンス等において結束バンドCTの確認作業を容易なものとすることができる。
また、配線係止部3787bを通してハーネスWH3を視認することができるため、結束バンドCTによりハーネスWH3の移動を規制させる作業(結束バンドCTによる結束作業)を行い易いものとすることができ、作業性を向上させることができる。
更に、配線係止部3787bを通してハーネスWH3を視認可能としているため、例えば、結束バンドCTを、光透過性の低いものとすると共に、ハーネスWH3を構成している複数の配線ECとは異なる色とすると、配線係止部3787bを通してハーネスWH3(複数の配線EC)及びバンド部CTaを見た時に、バンド部CTaがハーネスWH3に跨っていることを明確に視認することができるため、結束バンドCTによるハーネスWH3の結束を確実に確認することができると共に、結束バンドCTによる配線係止部3787b及びハーネスWH3の結束作業を行い易いものとすることができる。
また、結束バンドCTのバンド部CTaを、ハーネスWH3に対して斜めに接触させるようにしているため、ハーネスWH3の長手方向と直交する方向へ接触させる場合と比較して、接触面積を広くすることができ、バンド部CTaとハーネスWH3との間の摩擦抵抗を大きくすることができる。従って、結束バンドCTによるハーネスWH3の移動を十分に規制することができ、配線係止部3787bからハーネスWH3や配線ECが外れることを防止して不具合の発生を回避させることができる。
また、結束バンドCTのバンド部CTaを、ハーネスWH3に対して斜めに接触させているため、以下のような優れた作用効果を奏することができる。詳述すると、結束バンドCTによりハーネスWH3を締付けて結束させると、結束バンドCTのバンド部CTaからハーネスWH3(配線EC)に力が作用することとなるため、その力の強さによっては配線ECを被覆している絶縁被覆膜が早期に劣化してしまい、漏電やショートのような不具合が発生し易くなる恐れがある。これに対して、結束バンドCTのバンド部CTaをハーネスWH3に対して斜めに接触するようにすると、バンド部CTaをハーネスWH3の長手方向と直交する方向に巻き付けて接触させるようにする場合と比較して、バンド部CTaとハーネスWH3(配線EC)との接触面積を広くすることができる。従って、結束バンドCTにより同じ強さで締付けても、斜めに接触させて接触面積を広くすることで、締付けにより作用する力を広く分散させて相対的に小さくすることができるため、絶縁被膜の早期の劣化を抑制することができ、漏電やショートのような不具合の発生を抑制することができる。
また、配線係止部3787bを、ハーネスWH3に張力が作用した時にハーネスWH3の長手方向に対して交差する方向へのハーネスWH3の移動方向とは反対方向へギアカバー3787から延出させるようにしているため、遊技の進行に応じて裏後下装飾体3700を移動、パチンコ機1の組立て、メンテナンス、等の際に、ハーネスWH3が引っ張られたりハーネスWH3を引っ張ったりしても、配線係止部3787bにおいてハーネスWH3が先端とは反対方向へ移動することとなり、配線係止部3787bからハーネスWH3が抜けることはなく、上述した作用効果を確実に奏することが可能なパチンコ機1を提供することができる。
更に、裏後下装飾体3700の裏後装飾体装飾基板3753等に接続されている複数の配線EC(絶縁被覆)を、白色や灰色のような明るくも目立ち難い色とすると、裏後下装飾体3700による可動演出を実行した時に、ハーネスWH3における配線係止部3787bにより支持されていない部位が裏後下装飾体3700の正面投影範囲よりも外方へ突出しても、遊技者に対して配線EC(ハーネスWH3)の突出に気付かせ難くすることができ、裏後下装飾体3700による可動演出の演出効果の低下を抑制させることができる。
また、配線係止部3787bを、平板状又は帯板状に延出させていることから、配線係止部3787bを棒状のものとする場合と比較して、配線係止部3787bとハーネスWH3との接触面積を広くすることができるため、摩擦抵抗を大きくすることができる。これにより、結束バンドCTによる作用効果をより発揮させ易くすることができ、ハーネスWH3の移動を確実に規制して不具合の発生をより回避させることができる。
また、配線係止部3787bを、平板状又は帯板状に延出させているため、配線係止部3787bにおいてハーネスWH3を構成している複数の配線ECが配線係止部3787bの面に沿って並ぶように広がり易くなる。これにより、配線ECからの放熱し易くすることができる。また、この場合、配線係止部3787bを通してハーネスWH3を視認できるため、ハーネスWH3を構成している複数の配線ECを、配線係止部3787bを通して1本1本確認し易くすることができる。
更に、結束バンドCTのロック部CTbを、配線係止部3787bにおけるハーネスWH3とは反対側の部位(ギアカバー3787から遠い側の部位)に当接させるようにしているため、以下のような優れた作用効果を奏することができる。詳述すると、結束バンドCTのロック部CTbを、配線係止部3787bにおけるハーネスWH3と接している側に当接させるようにすると、ロック部CTbから突出しているバンド部CTaの先端をギアカバー3787の方向へ引っ張る必要があり、ギアカバー3787が邪魔になって結束作業がし辛くなる。これに対して、本実施形態では、配線係止部3787bにおけるハーネスWH3とは反対側にロック部CTbを当接させるようにしていることから、結束バンドCTによりハーネスWH3を束ねる時に、ロック部CTbが作業者側を向くこととなるため、ロック部CTbから突出しているバンド部CTaの先端をギアカバー3787から遠ざかる方向へ引っ張れば、配線係止部3787b及びハーネスWH3を締付けることができ、作業性をより向上させることができる。
また、結束バンドCTのロック部CTbを、配線係止部3787bにおけるハーネスWH3とは反対側の部位に当接させるようにしていることから、上述したように、ロック部CTbが作業者側を向いているため、ロック部CTbにバンド部CTaの先端が挿通されているか否かを簡単に確認することができ、作業チェックのし易いパチンコ機1を提供することができる。
更に、結束バンドCTのロック部CTbを、配線係止部3787bにおけるハーネスWH3とは反対側の部位に当接させていることから、ハーネスWH3とロック部CTbとの間に配線係止部3787bが介在することとなるため、配線係止部3787bを結束バンドCTのロック部CTbがハーネスWH3に接触してしまうことを遮断する遮断壁とすることができる。これにより、以下のような優れた作用効果を奏することができる。詳述すると、結束バンドCTのロック部CTbにバンド部CTaの先端を挿入し、そのバンド部CTaの先端を引っ張って束ねる際に、ロック部CTbにハーネスWH3の配線ECが接触していると、配線ECの一部が引っ張られているバンド部CTaと一緒にロック部CTb内へ引っ張られてしまい、配線ECの絶縁被膜が破れてしまう恐れがある。これに対して、本実施形態では、配線係止部3787bにおけるハーネスWH3とは反対側にロック部CTbを当接させている、つまり、ハーネスWH3とロック部CTbとの間に配線係止部3787bを介在させるようにしており、ロック部CTbにハーネスWH3(配線EC)が接触していないため、ロック部CTbを挿通させたバンド部CTaの先端を引っ張っても、バンド部CTaと一緒に配線ECの一部がロック部CTb内へ引っ張られることはなく、配線ECの絶縁被膜の破れを防止することができ、結束バンドCTで結束されたハーネスWH3を保護することができる。
また、結束バンドCTのロック部CTbを、配線係止部3787bにおけるハーネスWH3とは反対側の部位に当接させているため、パチンコ機1のメンテナンスや分解のために配線係止部3787bからハーネスWH3を外す際に、結束バンドCT(バンド部CTa)の切断作業を容易にすることができる。詳述すると、上述したように、ブロック状のロック部CTbが作業者側を向いているため、ニッパーのような切断工具をロック部CTbに沿わせてガイドさせることで、他の部位を傷付けることなくバンド部CTaを簡単に切断することができる。
また、結束バンドCTのバンド部CTaを、ハーネスWH3に対して斜めに接触させていることから、平板状又は帯板状の配線係止部3787bを結束バンドCTにより配線係止部3787bと一緒にハーネスWH3を束ねると、配線係止部3787bが幅を有しているため、結束バンドCTのバンド部CTaがハーネスWH3に対して自動的に斜めに接触した状態とすることができ、上述したような作用効果を奏するパチンコ機1を確実に提供することができる。
また、配線係止部3787bの先端に鉤部を設けることから、配線係止部3787bの先端を、鉤部を含めて先端へ向かうに従ってギアカバー3787から遠ざかるように斜めに形成すると、配線係止部3787bの先端側から配線係止部3787bとギアカバー3787との間に、ハーネスWH3や結束バンドCTを挿入し易くすることができ、作業性を向上させることができる。
更に、本実施形態のパチンコ機1によれば、本パチンコ機1を遊技ホールに設置した当初は、扉枠3における扉枠ベース101の扉窓101aの外周の上部に設けられている扉枠トップユニット450の全体が見える状態で使用する。つまり、扉枠トップアドユニット490を取付けていない状態で使用する。この当初の状態で扉枠トップ中央装飾基板455、扉枠トップ左装飾基板456、及び扉枠トップ右装飾基板457に夫々実装されている複数のLEDを適宜発光させると、扉枠トップユニット450の扉枠トップ装飾体453を発光装飾させることができ、扉枠トップユニット450の発光演出によって遊技者を楽しませることができる。そして、例えば、本体枠4に設けられている遊技盤5の変更(機種変更)、フルモデルチェンジやマイナーチェンジ、本パチンコ機1の稼働率の低下、遊技ホールでの催し物の開催、等を契機して扉枠トップユニット450に扉枠トップアドユニット490の取付けを実施する。具体的には、扉枠3を本体枠4から開いた後に、扉枠3の後方から手回ネジ495を回転操作して扉枠トップユニット450の扉枠トップ天板468を取外してトップ上カバー452の開口部452aが見えるようにする。次に、その開口部452aに扉枠トップアドユニット490のトップアド天板493を嵌め込んだ上で、扉枠3の後方から手回ネジ495を回転操作してトップアド天板493の取付片部493dにねじ込んでトップアド天板493を取付ける(固定する)。その後、扉枠3を本体枠4に対して閉じることで、扉枠トップアドユニット490が取付けられたパチンコ機1とすることができる。なお、トップアド天板493を取外す場合は、上記とは逆の手順により取外した後に、開口部452aに扉枠トップ天板468を取付けることで最初の状態に戻すことができる。このようにして扉枠トップユニット450に扉枠トップアドユニット490を取付けると、扉枠トップアドユニット490を取付けた部位の装飾を変更することができるため、パチンコ機1の外観を大きく変更することができ、変更した外観により遊技者の関心を強く引付けせて遊技者に対する訴求力を高めることができる。また、扉枠トップアドユニット490を取付けた状態で、扉枠トップユニット450の扉枠トップ中央装飾基板455、扉枠トップ左装飾基板456、及び扉枠トップ右装飾基板457に夫々実装されている複数のLEDを適宜発光させると、扉枠トップユニット450を介して扉枠トップアドユニット490を発光装飾させることができ、扉枠トップアドユニット490の発光演出によって遊技者を楽しませて興趣の低下を抑制させることができる。
また、扉枠3や扉枠トップユニット450をそのままの状態で、前方から扉枠トップユニット450の扉枠トップ装飾体453を覆うように扉枠トップアドユニット490を取付けるだけで、パチンコ機1の外観を大きく変更することができるため、扉枠3や扉枠トップユニット450を取外して別のものに交換する必要はなく、パチンコ機1の変更にかかるコストを低減させることができる。従って、扉枠トップアドユニット490を取付けることにより、低コストで遊技者に対する訴求力を高めることが可能なパチンコ機1を提供することができる。
更に、扉枠トップユニット450におけるトップ上カバー452の開口部452aを、扉枠トップユニット450の周面における扉窓101aの中央側とは反対側、つまり、扉枠トップユニット450の上面に設けるようにしていることから、本パチンコ機1の前方に着座している遊技者から扉枠トップユニット450の開口部452a(扉枠トップ天板468やトップアド天板493)を見え難くすることができるため、扉枠トップ天板468やトップアド天板493として装飾が施されていないものを使用しても、見栄えの悪化を防止することができ、扉枠トップアドユニット490による装飾効果を発揮させることができると共に、装飾が施されていない安価な扉枠トップ天板468やトップアド天板493を使用することができ、パチンコ機1にかかるコストの増加を抑制させることができる。
また、扉枠トップユニット450におけるトップ上カバー452の開口部452aから扉枠トップ天板468を取外した後に、開口部452aにトップアド天板493を嵌め込んで取付けるようにしていることから、扉枠トップユニット450と扉枠3とを前後から挟持して扉枠トップアドユニット490を取付ける場合と比較して、扉枠トップアドユニット490の後端が扉枠3の外周よりも飛び出してしまうようなことはないため、扉枠トップアドユニット490が、後から取って付けたものではなく初めからパチンコ機1に付いていたように見せることができ、遊技者を残念な気分にさせてしまうことを回避させることができると共に、扉枠トップアドユニット490の取付状態の見栄えを良くすることができ、扉枠トップアドユニット490による装飾効果を十分に発揮させて遊技者に対する訴求力を高めさせることができる。
また、扉枠トップアドユニット490を、扉枠トップユニット450の扉枠トップ装飾体453を覆うように取付けていると共に、扉枠トップユニット450を介して扉枠トップアドユニット490を発光装飾させるようにしていることから、扉枠トップアドユニット490に発光装飾させるためのLED(装飾基板)を設けておらず、扉枠トップアドユニット490に配線ECを接続する必用がないため、何らかの理由により扉枠トップアドユニット490が扉枠トップユニット450から外れても、配線ECにより扉枠トップアドユニット490が垂れ下がったような状態になることはなく、扉枠トップユニット450における扉枠トップアドユニット490により覆われていた扉枠トップ装飾体453の装飾が見えるようになるだけであり、パチンコ機1の見栄えが悪くなることはなく、本パチンコ機1の使用を問題なく継続することができる。
更に、扉枠3の後方から手回ネジ495を回転操作することで扉枠トップアドユニット490を取付けたり取外したりして着脱することができるようにしているため、扉枠3が本体枠4に対して閉じられている状態では、扉枠トップユニット450の扉枠トップ天板468や扉枠トップアドユニット490を取外すことはできず、扉枠トップ天板468や扉枠トップアドユニット490が取外されるようなイタズラや、扉枠トップ天板468や扉枠トップアドユニット490を取外すことで現れるトップ上カバー452の開口部452aを通した不正行為、等を回避させることができる。
また、扉枠3の後方から手回ネジ495を回転操作することによって扉枠トップ天板468やトップアド天板493を取外すことができるようにしており、前方や上下左右方向からは扉枠トップ天板468やトップアド天板493を取外せないようにしているため、トップアド天板493に何らかの力が作用しても、扉枠トップユニット450から外れ難くすることができる。また、手回ネジ495によって扉枠トップ天板468やトップアド天板493を取付けているため、係止させて取付けるようにする場合と比較して、扉枠トップアドユニット490の取付強度を高めることができる。従って、トップアド天板493に何らかの力が作用しても、扉枠トップユニット450から外れ難くすることができるため、遊技中に扉枠トップ天板468や扉枠トップアドユニット490が外れることで、遊技が中断して遊技者の興趣を低下させてしまうことを確実に防止することができ、遊技者に本パチンコ機1での遊技を良好な状態で楽しませて興趣の低下を抑制させることができる。
また、扉枠トップユニット450を介して扉枠トップアドユニット490を発光装飾させるようにしているため、扉枠トップユニット450に発光演出を行わせるための演出用のプログラムを、扉枠トップアドユニット490を取付けた時にもそのまま使用することができ、パチンコ機1の外観の変更にかかるコストの増加を抑制させることができる。
更に、扉枠トップユニット450を介して扉枠トップアドユニット490を発光装飾させていることから、扉枠トップアドユニット490に発光装飾させるためのLED(装飾基板)を設けていないため、その分、扉枠トップアドユニット490にかかるコストを低減させることができ、低コストで遊技者に対する訴求力を高めることが可能なパチンコ機1を提供することができる。また、扉枠トップアドユニット490にLED(装飾基板)を設けていないため、扉枠トップアドユニット490を取付ける際に配線ECを接続する必用がなく、扉枠トップアドユニット490の着脱にかかる手間を容易なものとすることができる。
また、手回ネジ495によって扉枠トップ天板468やトップアド天板493を取付けるようにしていることから、ドライバやレンチ等の工具を使用しなくても、扉枠トップ天板468やトップアド天板493を簡単に着脱させることができるため、扉枠トップアドユニット490の取付作業にかかる手間を容易なものとすることができ、パチンコ機1における装飾の変更にかかるコストを低減させることができる。
更に、手回ネジ495によって扉枠トップ天板468やトップアド天板493を取付けるようにしていると共に、本体枠4に、扉枠3を閉じた時に、手回ネジ495の頭部495aを収容可能な凹部を設けていることから、扉枠3を本体枠4に対して閉じているパチンコ機1の使用状態では、外部からピアノ線のような不正工具を侵入させて手回ネジ495を回転させようとしても、手回ネジ495の頭部が本体枠4の溝部に収容されているため、手回ネジ495の頭部への不正工具の到達を阻止することができ、手回ネジ495が回されて扉枠トップ天板468やトップアド天板493が取外されてしまうことを防止することができると共に、扉枠トップ天板468やトップアド天板493が取外された開口部452aを通した不正行為が行われることを防止することができる。
なお、扉枠トップ天板468やトップアド天板493を着脱する際に、手回ネジ495が扉枠3から外れないようすることが望ましい。これにより、扉枠トップ天板468やトップアド天板493を着脱する際に、扉枠3から外れた手回ネジ495が紛失してしまったり、本体枠4内に侵入して不具合発生の原因となったり、することを回避させることができる。
また、本体枠4に、扉枠3を閉じた時に、手回ネジ495の頭部495aに接触する接触部、を設けるようにすることが望ましい。これにより、扉枠3を本体枠4に対して閉じているパチンコ機1の使用状態において、パチンコ機1に作用している振動や不正工具の接触等により、手回ネジ495に回転させようとする力が作用しても、頭部495aに接触部が接触していることで手回ネジ495の回転に対して抵抗を付与することができるため、手回ネジ495が回転してしまうことを抑制することができ、手回ネジ495が勝手に外れたり、手回ネジ495を回そうとする不正行為に抵抗したり、することができる。
また、扉枠トップアドユニット490に、扉枠トップユニット450を介した光又は扉枠トップ中央装飾基板455、扉枠トップ左装飾基板456、及び扉枠トップ右装飾基板457に夫々実装されている複数のLEDからの直接の光を誘導可能な導光手段を設けるようにして、当該導光手段により扉枠トップアドユニット490における扉枠トップユニット450が発光装飾される部位の前方のトップアド装飾体491の装飾体本体491aとは異なる部位(例えば、中央装飾体491b)を発光装飾可能とするようにしても良い。これにより、扉枠トップアドユニット490に発光装飾させるためのLEDを設けていなくても、導光手段により扉枠トップユニット450からの光を誘導して装飾効果を高められる任意の部位を発光装飾させることができるため、遊技者をより楽しませることが可能な発光演出を提示することができ、遊技者の関心を強く引付けることが可能な訴求力の高いパチンコ機1を提供することができる。
また、扉枠トップユニット450の扉枠トップ天板468を、扉枠3の後方から手回ネジ495を回転操作することで取外すことができるようにしているため、例えば、異なる装飾が施されている別の扉枠トップ天板468を用意し、当該扉枠トップ天板468に交換することで、扉枠トップユニット450における扉枠トップ天板468の部位の装飾を簡単に変更することができる。これによっても、低コストでパチンコ機1の外観を変更することができ、外観の変更により遊技者の関心を強く引付けることが可能な訴求力の高いパチンコ機1を提供することができる。
更に、本実施形態のパチンコ機1によれば、遊技盤5における遊技パネル1100(パネル板1110)の後方に設けられている後面セル1130において、遊技パネル1100の前面に取付けられている表ユニット2000におけるセンター役物2500等の後方の部位に設けられている後面セル1130の支持孔1131を通してセル固定片1140を取付けると、後面セル1130が遊技パネル1100とセル固定片1140における平板状の本体片1141との間に位置し、本体片1141によって後方への移動が規制される。この際に、本体片1141から前方へ突出している突部1142の外形を、後面セル1130の支持孔1131の内形よりも小さくしていることから、支持孔1131の内周と突部1142の外周との間に隙間が形成されるため、当該隙間の範囲内で後面セル1130を遊技パネル1100の後面に沿った方向(上下方向及び左右方向)へ移動可能とすることができ、温度や湿度等の環境による後面セル1130の遊技パネル1100に対する相対的な収縮差を吸収することができる。また、本体片1141から前方へ突出している突部1142が、後面セル1130の厚さよりも長く突出していることから、遊技パネル1100と本体片1141との間には後面セル1130の厚さよりも大きい隙間が形成されるため、当該隙間の範囲内において後面セル1130を前後方向へ移動可能とすることができ、温度や湿度等の環境により後面セル1130が前後方向へ波打っても、当該隙間によりその波打ちを吸収することができる。このようなことから、温度や湿度等の環境の変化によって、透明の遊技パネル1100の後方に設けられているシート状の後面セル1130が、遊技パネル1100よりも伸縮しても、当該後面セル1130が、支持孔1131を通して遊技パネル1100の後面に取付けられているセル固定片1140により、上下方向、左右方向、及び前後方向、に対してある程度の範囲内で移動可能に支持されており、遊技パネル1100に対して伸縮可能な状態で支持されているため、後面セル1130が自由に伸縮することができる。従って、温度や湿度等の環境が変化しても、後面セル1130に皺や亀裂が生ずることはなく、後面セル1130による装飾効果を維持させることができるため、透明な遊技パネル1100を通して見える後面セル1130の絵柄により遊技領域5a内の見栄えを良くすることができ、遊技者を楽しませて興趣の低下を抑制させることができる。
また、後面セル1130における支持孔1131(セル固定片1140)を、遊技パネル1100の前面に設けられているセンター役物2500等の後方となる部位に設けているため、所定の絵柄が抜き取られている支持孔1131を、前方のセンター役物2500等によって見え難くすることができ、支持孔1131(セル固定片1140)が見えることによる見栄えの悪化を抑制することができると共に、遊技領域5a内の見栄えを良くすることができ、遊技者に対する訴求力を高められるパチンコ機1を提供することができる。
また、セル固定片1140を使用して後面セル1130を伸縮可能な状態で遊技パネル1100に設けており、従来の技術のように遊技パネル1100に貼り付けていないため、透明な遊技パネル1100の装飾に対する手間を容易なものとすることができ、パチンコ機1にかかるコストの増加を抑制させることができる。詳述すると、切削加工する遊技パネル1100では、切削加工後にセル固定片1140を使用して後面セル1130を取付けることができるため、遊技パネル1100の切削加工時に、後面セル1130に傷が付くことはない。また、遊技パネル1100と後面セル1130との材質等に違いによって切削加工面が荒れることはなく、切削加工後の仕上工程を省くことができる。一方、切削加工や射出成形により開口部1112を有するように形成された遊技パネル1100では、後面セル1130を貼り付けていないため、貼り付けにかかる手間を無くすことができる。従って、従来の技術よりも簡単に透明な遊技パネル1100の後方に後面セル1130を設けることができ、パチンコ機1にかかるコストの増加を抑制させることができる。
更に、後面セル1130を、遊技パネル1100の一部の後方に設けるようにしているため、遊技パネル1100の全面に後面セル1130を設けるようにする場合と比較して、後面セル1130の使用量を低減させることができ、パチンコ機1にかかるコストを低減させることができる。
ところで、遊技パネル1100が透明の場合、遊技者からは遊技パネル1100が見え難くなることから、遊技領域5a内を見た時に、遊技パネル1100の後方に設けられている裏ユニット3000の装飾体等に対して焦点が合うこととなるため、遊技者によっては、遊技パネル1100の前方を流通する遊技球Bに焦点が合い難くなり、遊技球Bが見え辛くなることで遊技に対する興趣を低下させてしまう恐れがある。これに対して、本実施形態では、透明な遊技パネル1100の一部の後方に、所定の絵柄が施されている後面セル1130を設けるようにしていることから、遊技者が遊技領域5a内を見た時に、後面セル1130の絵柄に焦点が合い易くなるため、遊技パネル1100を見るだけで自然と遊技領域5a内を流通している遊技球Bに焦点が合うこととなり、遊技領域5a内を流通している遊技球Bを視認し易くすることができ、遊技球Bの動きを楽しませて興趣の低下を抑制させることができる。
また、透明な遊技パネル1100(パネル板1110)の後方の一部に、所定の絵柄が施されている後面セル1130を設けるようにしているため、後面セル1130の絵柄によって後方に設けられている装飾体を遊技者側から隠すことができる。従って、後面セル1130の後方に発光装飾可能な装飾体を設けるようにすると、装飾体を発光装飾させていない状態では、後面セル1130の絵柄により遊技者に対して装飾体の存在に気付かせないようにすることができる。そして、当該装飾体を遊技の進行に応じて発光装飾させると、後面セル1130が後方の装飾体からの光により発光装飾されることとなるため、遊技者に対して存在を予見できなかった装飾体の存在に気付かせることが可能となり、遊技者を大いに驚かせることができ、遊技者にチャンスが到来したと強く思わせることができると共に、より演出効果の高い発光演出を遊技者に見せることができ、遊技者を楽しませて興趣の低下を抑制させることができる。
また、上述したように、後面セル1130により後方に設けられている装飾体を遊技者側から見えないように隠すことができることから、装飾体として、後面セル1130によって視認不能な状態から、遊技パネル1100の前後に貫通している開口部1112を通して視認可能となる状態へ、遊技の進行に応じて可動装飾体を移動させるようにすると、遊技の進行に応じて可動装飾体が出現する可動演出を見せることができる。従って、可動装飾体が出現することにより、遊技者に対してチャンスの到来を示唆させることができるため、遊技者に対して遊技者が有利となる有利遊技状態(例えば、「大当り」の遊技状態)が発生するのではないかと強く思わせることができ、遊技に対する期待感を高めさせて興趣の低下を抑制させることができる。
更に、後面セル1130をセル固定片1140により遊技パネル1100の後面に支持するようにしていることから、セル固定片1140を遊技パネル1100から取外すことで、後面セル1130を遊技パネル1100から簡単に着脱させることができる。これにより、遊技パネル1100からセル固定片1140を取外すことで、遊技パネル1100に対して、絵柄の異なる後面セル1130を取付けたり交換したりすることができるため、パチンコ機1の仕様変更や機種変更に対して容易に対応することができ、パチンコ機1にかかるコストの増加を抑制させることができる。
また、遊技パネル1100と後面セル1130とを別々にしているため、以下のような優れた作用効果を奏することができる。詳述すると、従来の技術ように、遊技パネルに装飾フィルムを貼り付ける場合、遊技パネルに開口部を設けると、装飾フィルムにおける当該開口部の部位が切り取られてしまうため、装飾フィルムにより開口部内を装飾させることはできなかった。これに対して、本実施形態では、遊技パネル1100と後面セル1130とを別々にしているため、遊技パネル1100に開口部1112が設けられていても、後面セル1130の一部を当該開口部1112内へ延出させることで、開口部1112内を装飾することができ、従来とは異なる見栄えのパチンコ機1とすることが可能となり、遊技者に対する訴求力高いパチンコ機1を提供し易くすることができる。この際に、遊技パネル1100の開口部1112に取付けられるセンター役物2500等において、開口部1112の周縁よりも中心側の部位の後方に、後面セル1130の一部を延出させているため、センター役物2500における当該部位を、後面セル1130の絵柄によって後方から装飾することができ、遊技領域5a内の見栄えを良くすることができる。
更に、セル固定片1140を、透明なものとしているため、後面セル1130の支持孔1131を通して前方からセル固定片1140を見え難くすることができ、遊技領域5a内での見栄えの悪化を抑制させることができる。
また、セル固定片1140に、本体片1141における突部1142とは異なる位置から前方へ突出し、遊技パネル1100におけるパネル板1110の位置決孔1110bに挿入される位置決ピン1144を設けていることから、取付孔1143を通して遊技パネル1100におけるパネル板1110の取付孔1110aにねじ込まれる取付ビスと位置決ピン1144とによって、セル固定片1140を前後方向の軸芯周りに対して回転不能とすることができるため、何らかの理由によりセル固定片1140が回転した場合、セル固定片1140が他の部材に接触して不具合が発生したり、セル固定片1140が遊技者から見え易くなることで遊技領域5a内の見栄えが悪くなったり、することを防止することができる。
また、後面セル1130の支持孔1131を、センター役物2500のセンターベース2511における前方へ壁状に突出している周壁部2511aの後方に設けているため、センター役物2500が透明に形成されていても、前方へ壁状に突出している周壁部2511aにより光が乱屈折することで後方の支持孔1131をより見え難くすることができ、支持孔1131(セル固定片1140)が見えることによる見栄えの悪化を抑制することができると共に、遊技領域5a内の見栄えを良くすることができ、遊技者に対する訴求力を高められるパチンコ機1を提供することができる。
更に、本実施形態のパチンコ機1によれば、遊技盤5のセンター役物2500におけるアタッカユニット2600に設けられている第二始動口開閉ユニット2630や第一大入賞口開閉ユニット2640において、平板状の案内片2636や第一大入賞口扉体2641を、平面視において始動口ソレノイド2632や第一アタッカソレノイド2642及び開閉リンク2637や開閉リンク2647に対して少なくとも一部が重なるように設けているため、第二始動口開閉ユニット2630や第一大入賞口開閉ユニット2640における前後方向及び左右方向の寸法を小さくすることが可能となる。また、平板状の案内片2636や第一大入賞口扉体2641を、正面視において開閉リンク2637や開閉リンク2647と交差するように設けているため、第二始動口開閉ユニット2630や第一大入賞口開閉ユニット2640における上下方向の寸法を小さくすることが可能となる。また、平板状の案内片2636や第一大入賞口扉体2641を、始動口ソレノイド2632や第一アタッカソレノイド2642の上方又は下方に設けているため、平面視において案内片2636や第一大入賞口扉体2641と始動口ソレノイド2632や第一アタッカソレノイド2642とが重なるように設けることが可能となり、第二始動口開閉ユニット2630や第一大入賞口開閉ユニット2640の前後方向の寸法を小さくすることが可能となる。更に、平板状の案内片2636や第一大入賞口扉体2641に、開閉リンク2637や開閉リンク2647との接触を回避する切欠部2636bや切欠部2641bを設けているため、平面視において開閉リンク2637や開閉リンク2647と案内片2636や第一大入賞口扉体2641とを可及的に接近させることができる。そして、第二始動口開閉ユニット2630や第一大入賞口開閉ユニット2640を従来よりも小型化することができることから、パチンコ機1内における他の部材(装飾体)の配置スペースを相対的に広くすることができ、当該スペースにより装飾体を大きくしたり新たな装飾体を設けたりすることができる。また、上述したように、第二始動口開閉ユニット2630や第一大入賞口開閉ユニット2640を従来よりも小型化することができるため、第二始動口開閉ユニット2630や第一大入賞口開閉ユニット2640の配置自由度を高めることができ、従来のパチンコ機とは異なる位置に第二始動口開閉ユニット2630や第一大入賞口開閉ユニット2640を設けることが可能となる。このようなことから、これまでにない見た目のパチンコ機1とすることができ、遊技者に対する訴求力の高いパチンコ機1を提供することができる。
また、案内片2636や第一大入賞口扉体2641に、開閉リンク2637や開閉リンク2647との接触を回避させる切欠部2636bや切欠部2641bを設けていることから、第二始動口開閉ユニット2630や第一大入賞口開閉ユニット2640を小型化するために、始動口ソレノイド2632や第一アタッカソレノイド2642、開閉リンク2637や開閉リンク2647、及び案内片2636や第一大入賞口扉体2641を密に配置した時に、切欠部2636bや切欠部2641bにより開閉リンク2637や開閉リンク2647が案内片2636や第一大入賞口扉体2641に接触することを回避させることができるため、始動口ソレノイド2632や第一アタッカソレノイド2642により案内片2636や第一大入賞口扉体2641を問題なく進退させることができ、第二始動口開閉ユニット2630や第一大入賞口開閉ユニット2640による機能を確実に発揮させることができる。
更に、第二始動口開閉ユニット2630や第一大入賞口開閉ユニット2640では、第一ケース部2633や第一ケース部2643及び第二ケース部2634や第二ケース部2644からなる容器状のユニットケース2635やユニットケース2645に、始動口ソレノイド2632や第一アタッカソレノイド2642、開閉リンク2637や開閉リンク2647、及び案内片2636や第一大入賞口扉体2641を収容支持するようにしているため、遊技球Bを検知するためのセンサやLEDのような発光手段が実装されている装飾基板を内蔵していないものとしており、第二始動口開閉ユニット2630や第一大入賞口開閉ユニット2640をより小型化することができる。また、センサや装飾基板等を内蔵していないことから、第二始動口開閉ユニット2630や第一大入賞口開閉ユニット2640とは別に、センサや装飾基板を独立して配置できるので、遊技球Bの流通経路の設計自由度を増加させることができると共に、流通経路(流路)の変更に伴う設計工数を節約することができ、パチンコ機1のコスト削減や短納期に対応することができる。
ところで、従来技術のようなケース内にセンサを内蔵しているユニットにおいて、ユニットの配置自由度を高めるために、使用機種に応じて、ケース内からセンサを取外してセンサが内蔵されていないユニットを使用することが考えられる。しかしながら、この場合、当該ユニットを複数の機種において流用することで量産効果を得ようとすると、同一のユニットにおいて、センサが取付けられているユニットと、センサが取外されているユニットの両方を製造する必要があり、ユニットの製造にかかる手間が煩雑なものとなり、十分な量産効果を得ることが困難となる。また、同一のユニットにおいて、センサが取外されているユニットが混在していると、パチンコ機の組立ての際に、誤ってセンサの無いユニットを組付けてしまう恐れがあり、不具合の原因となると共に、組立ての際にユニットを確認する必要があり、手間がかかることでコストが増加する問題がある。これに対して、本実施形態では、上述したように、第二始動口開閉ユニット2630や第一大入賞口開閉ユニット2640にセンサ等を設けていない(内蔵していない)ことから、使用機種に関わらず同一の第二始動口開閉ユニット2630や第一大入賞口開閉ユニット2640を使用することができるため、同じ第二始動口開閉ユニット2630や第一大入賞口開閉ユニット2640のみを製造すれば良く、十分な量産効果を得ることができる。また、同一の第二始動口開閉ユニット2630や第一大入賞口開閉ユニット2640において機能の異なるものが存在しないため、パチンコ機1の組立ての際に、第二始動口開閉ユニット2630や第一大入賞口開閉ユニット2640を確認する必要はなく、組付け間違いによる不具合の発生を防止することができると共に、組立てにかかる手間を簡略化して、パチンコ機1にかかるコストを低減させることができる。
また、第二始動口開閉ユニット2630や第一大入賞口開閉ユニット2640において、案内片2636や第一大入賞口扉体2641を進退させる始動口ソレノイド2632や第一アタッカソレノイド2642をソレノイドとしているため、始動口ソレノイド2632や第一アタッカソレノイド2642を駆動モータとする場合と比較して、案内片2636や第一大入賞口扉体2641が進退するレスポンスを速くすることができる。また、始動口ソレノイド2632や第一アタッカソレノイド2642としてのソレノイドを、プランジャが左右方向へ出没するようにしているため、第二始動口開閉ユニット2630や第一大入賞口開閉ユニット2640の前後方向の寸法を小さくすることができ、第二始動口開閉ユニット2630や第一大入賞口開閉ユニット2640の後方のスペースを確保し易くすることができる。従って、第二始動口開閉ユニット2630や第一大入賞口開閉ユニット2640の後方の役物や装飾体をより大きくしたり、後方に新たな役物や装飾体を配置したり、することができるため、それらによりパチンコ機1をより目立たせることができ、遊技者の関心を強く引付けさせることができると共に、後方の役物等によって遊技者をより楽しませることができ、遊技者の遊技に対する興趣の低下を抑制させることができる。
また、第二始動口開閉ユニット2630や第一大入賞口開閉ユニット2640において、案内片2636や第一大入賞口扉体2641の切欠部2636bや切欠部2641bに対して、遊技球Bを接触不能に設けていることから、始動口ソレノイド2632や第一アタッカソレノイド2642により案内片2636や第一大入賞口扉体2641を前方へ突出させている時に、遊技球Bが案内片2636や第一大入賞口扉体2641上を流通しても、当該遊技球Bが案内片2636や第一大入賞口扉体2641を上下方向へ貫通している切欠部2636bや切欠部2641bに接触することはないため、案内片2636や第一大入賞口扉体2641上を流通している遊技球Bの流通方向が変化したり、案内片2636や第一大入賞口扉体2641上で遊技球Bが停止してしまったり、するような不具合の発生を阻止することができ、不具合の発生により遊技者に不信感を与えて興趣を低下させてしまうことを防止することができる。
更に、第二始動口開閉ユニット2630や第一大入賞口開閉ユニット2640において、案内片2636や第一大入賞口扉体2641の切欠部2636bや切欠部2641bを、後端辺から前方へ向かって凹むように切欠き状に設けていることから、案内片2636や第一大入賞口扉体2641における切欠部2636bや切欠部2641bの後端側を後方へ開放させているため、案内片2636や第一大入賞口扉体2641の後端辺側から開閉リンク2637や開閉リンク2647を切欠部2636bや切欠部2641b内へ簡単に挿通させることが可能となり、第二始動口開閉ユニット2630や第一大入賞口開閉ユニット2640の組立てにかかる手間を容易なものとすることができ、パチンコ機1にかかるコストの増加を抑制させることができる。
また、上記のように、案内片2636や第一大入賞口扉体2641の切欠部2636bや切欠部2641bを、後方へ開放されている切欠き状としているため、案内片2636や第一大入賞口扉体2641を前方へ突出させた時に、開閉リンク2637や開閉リンク2647の一部を案内片2636や第一大入賞口扉体2641の後端辺よりも後方へ突出させるようにすることが可能となる。つまり、案内片2636や第一大入賞口扉体2641の後端辺を、開閉リンク2637や開閉リンク2647の後端よりも前方に位置させることが可能となる。これにより、案内片2636や第一大入賞口扉体2641の前後方向の寸法を小さくすることができるため、第二始動口開閉ユニット2630や第一大入賞口開閉ユニット2640をより小型化することができ、上述した作用効果を奏するパチンコ機1を確実に提供することができる。
また、第二始動口開閉ユニット2630や第一大入賞口開閉ユニット2640において、始動口ソレノイド2632や第一アタッカソレノイド2642、開閉リンク2637や開閉リンク2647、及び案内片2636や第一大入賞口扉体2641を収容支持している容器状のユニットケース2635やユニットケース2645を、第一ケース部2633や第一ケース部2643と第二ケース部2634や第二ケース部2644との二つにより構成しているため、第二始動口開閉ユニット2630や第一大入賞口開閉ユニット2640の部品点数の増加を抑制させることができ、パチンコ機1にかかるコストの増加を抑制させることができる。また、この場合、ユニットケース2635やユニットケース2645を、第一ケース部2633や第一ケース部2643と第二ケース部2634や第二ケース部2644との二つで構成しているため、始動口ソレノイド2632や第一アタッカソレノイド2642や開閉リンク2637や開閉リンク2647や案内片2636や第一大入賞口扉体2641第一ケース部2633や第一ケース部2643と第二ケース部2634や第二ケース部2644とで挟むことができ、組立にかかる手間を簡略化することができる。
更に、第二始動口開閉ユニット2630では、第二始動口センサ2601における遊技球Bが通過して検知する部位(検知部)をユニットケース2635よりも前方に設けているため、第二始動口センサ2601の検知部が前方に位置することとなり、案内片2636(第二始動口2005)から第二始動口センサ2601までの距離を可及的に短くすることができ、入賞した遊技球Bを速やかに検知することができると共に、第二始動口センサ2601による遊技球Bの検知を遊技者側から見え易くすることができ、遊技球Bの検知を目視させることで遊技者の遊技に対する期待感を高めさせて楽しませることができる。
また、上方へ光を照射可能な複数のLEDが実装されている第一大入賞口装飾基板2672を前方へ突出している第一大入賞口扉体2641の下方に設けると共に、第一大入賞口装飾基板2672のLEDからの光が第一大入賞口扉体2641の切欠部2641bを通して第一大入賞口扉体2641上の遊技球Bに下方から照射されるようにしている。これにより、第一大入賞口装飾基板2672のLEDからの光を、切欠部2641bを通して第一大入賞口扉体2641上を流通している遊技球Bに照射させることができるため、これまでのパチンコ機では見たこともないような、第一大入賞口扉体2641上を流通している遊技球Bが下方から照らし出される演出を遊技者に見せることができ、遊技者の関心を強く引付けることができると共に、遊技者を楽しませることができ、遊技に対する興趣の低下を抑制させることができる。
更に、本実施形態のパチンコ機1によれば、遊技盤5の裏ユニット3000における裏後演出ユニット3600において、前面に所定の装飾が施されている裏後上装飾レンズ3651を有する裏後上装飾体3650が上方の退避位置の時には、裏後上装飾体3650が演出表示装置1600の表示画面の上部前方で左右方向に跨るように位置しており、演出表示装置1600の表示画面に表示されている演出画像を、良好な状態で遊技者に見せて楽しませることができる。この状態で、遊技の進行に応じてロック機構3660のロック解除ソレノイド3663を作動させてロックラッチ3661の上ロック爪3661bによる落下の規制を解除すると、裏後上装飾体3650が下方の出現位置へ落下する。この裏後上装飾体3650には、ロック解除ソレノイド3663を有するロック機構3660が設けられていると共に、裏後上装飾レンズ3651や複数のLEDが実装されている裏後上装飾基板3653を有し演出表示装置1600を左右に跨ぐような大きさに形成していることから、裏後上装飾体3650の重量が、従来のパチンコ機に設けられている昇降装飾体よりも増大していると共に、補助バネ3616により裏後上装飾体3650が下方へ付勢されている。そのため、遊技の進行に応じてロック機構3660のロックラッチ3661の上ロック爪3661bによる落下の規制を解除すると、補助バネ3616の付勢力により裏後上装飾体3650が自由落下よりも速い速度で落下し、従来よりも速い速度で落下する裏後上装飾体3650を遊技者に見せることができる。この際に、左右に大きな裏後上装飾体3650が演出表示装置1600の表示画面に表示されている演出画像を遮りながら落下することとなるため、演出画像を見ていた遊技者に対して裏後上装飾体3650の落下(可動演出)を確実に気付かせることができ、裏後上装飾体3650の可動演出を楽しませることができる。
そして、退避位置から落下した裏後上装飾体3650が出現位置に設けられている裏後下装飾体3700における右ユニット3780の右スライドベース3781の衝撃吸収部3781fに当接すると、衝撃吸収部3781fにより落下による衝撃が吸収されるため、出現位置に落下した裏後上装飾体3650が上方へ跳ね返り難くい。また、裏後上装飾体3650が出現位置へ到達すると同時にロックラッチ3661の下ロック爪3661cにより上昇が規制されるようにすると、落下した裏後上装飾体3650が出現位置において上方へ跳ね返ることを防止することができる。このようなことから、裏後上装飾体3650を退避位置から落下させると、当該裏後上装飾体3650が出現位置において跳ね返りもせずに停止することとなるため、裏後上装飾体3650がドスンと或いはズシンと落ちてきたように見せることが可能となり、重量感を有する迫力のある落下演出を遊技者に見せることができ、遊技者に対して強いインパクトを与えることができる。また、裏後上装飾体3650により重量感を有する迫力のあるインパクトの高い落下演出を遊技者に見せることができるため、裏後上装飾体3650の落下演出により遊技者に対して何か良いことがあるのではないかと強く思わせることができ、遊技に対する期待感を高めさせることができると共に、遊技者を楽しませることができ、興趣の低下を抑制させることができる。
また、遊技の進行に応じて裏後上装飾基板3653に実装されている複数のLEDを発光させることで、裏後上装飾体3650の前面の裏後上装飾レンズ3651を明るく発光装飾させることができ、遊技者の関心を裏後上装飾体3650に強く引付けさせることができる。
更に、裏後上装飾体3650の落下演出(可動演出)と、発光装飾による発光演出と、演出表示装置1600による演出画像と、を適宜組合せることで、多彩な演出を遊技者に提示することができ、遊技者を飽きさせ難くして興趣の低下を抑制させることができる。
また、衝撃吸収部3781fにより裏後上装飾体3650の落下による衝撃を吸収させることができるため、落下による衝撃によって裏後上装飾体3650や出現位置に設けられている裏後下装飾体3700等が破損してしまうことを回避させることができ、裏後上装飾体3650等の破損による遊技の中断によって遊技者に不快感を与えてしまうことを防止することができると共に、裏後上装飾体3650による落下演出(可動演出)を良好な状態で遊技者に楽しませることができ、遊技者の興趣の低下を抑制させることができる。
更に、ロックラッチ3661を、ロックバネ3662の付勢力により突出することで裏後上装飾体3650の落下や上昇を規制するように構成すると共に、ロックラッチ3661における上昇を規制する上ロック爪3661bの下面を先端へ向かって高くなるように傾斜させると共に、落下を規制する下ロック爪3661cの上面を辺端へ向かって低くなるように傾斜させていることにより、裏後上装飾体3650を退避位置から落下させた時に、ロックラッチ3661の下ロック爪3661cの下面の傾斜により、ロックラッチ3661がロックバネ3662の付勢力に抗して自動的に後退し、裏後上装飾体3650が出現位置に到達すると、後退したロックラッチ3661がロックバネ3662の付勢力によって突出し、下ロック爪3661cがロック溝3781eに挿入されて上昇を即座に規制することができ、裏後上装飾体3650が出現位置において上方へ跳ね返ることを防止することができる。一方、裏後上装飾体3650を出現位置から退避位置へ上昇させた時に、上ロック爪3661bの傾斜している上面により突出しているロックラッチ3661をロックバネ3662の付勢力に抗して後退させることができ、裏後上装飾体3650が退避位置に到達すると、後退したロックラッチ3661がロックバネ3662の付勢力によって突出し、上ロック爪3661bがロック溝3603に挿入されて落下を規制することができる。このように、ロック解除ソレノイド3663を駆動させなくても、裏後上装飾体3650の昇降によって落下や上昇を自動的に規制(ロック)することができ、上述したような作用効果を奏するパチンコ機1を確実に具現化することができる。
また、ロックラッチ3661の下ロック爪3661cによって出現位置からの上昇を規制可能としていると共に、出現位置において裏後上装飾体3650と当接し上方へ移動可能な裏後下装飾体3700を設けるようにしていることから、裏後上装飾体3650を出現位置へ落下させた後に、ロックラッチ3661の下ロック爪3661cにより上方への移動を規制したままの状態で裏後上装飾体3650を上昇させると、ロックラッチ3661の下ロック爪3661cにより裏後下装飾体3700に対して上方へ吊り上げる力が作用することとなるため、裏後上装飾体3650と裏後下装飾体3700とが一緒に上昇することとなる。従って、裏後上装飾体3650を落下させた後に上昇させると、裏後下装飾体3700と一緒に上昇することとなり、裏後上装飾体3650と裏後下装飾体3700とが合体したような大きな装飾体が上昇するため、遊技者を大いに驚かせることができ、極めて強いインパクトを与えることができると共に、遊技者に対して何か良いことがあるのではないかと強く思わせて遊技に対する期待感を高めさせることができ、遊技者を楽しませて興趣の低下を抑制させることができる。
また、出現位置から裏後上装飾体3650を上昇させる際に、補助バネ3616により裏後上装飾体3650を上方へ付勢させるようにしているため、裏後上装飾体3650の上昇にかかる負荷を軽減させることができる。
更に、本実施形態のパチンコ機1によれば、遊技盤5において、遊技パネル1100の後方、つまり、遊技が行われる遊技領域5aの後方に演出画像を表示可能な演出表示装置1600を設けているため、演出表示装置1600が設けられている従来のパチンコ機と似たような外観のパチンコ機1とすることができるため、従来のパチンコ機に見慣れた遊技者に対して躊躇させ難くすることができ、遊技するパチンコ機として本パチンコ機1を選択させ易くすることができる。また、遊技パネル1100の後方において、演出表示装置1600の中央から離れた左方の位置に裏ユニット3000の裏前左演出ユニット3300を設けているため、裏前左演出ユニット3300が演出表示装置1600の表示画面に表示されている演出画像を妨げ難くすることができ、遊技者に演出画像を十分に楽しませることができる。この裏前左演出ユニット3300には、前面に裏前左装飾体3301が設けられているため、当該裏前左装飾体3301によって演出表示装置1600の前方及び遊技領域5a内を装飾することができ、パチンコ機1の見栄えを良くすることができる。また、裏前左演出ユニット3300には、後面に後方へ向けた裏前左裏装飾シート3308が設けられているが、前方の遊技者側からは裏前左演出ユニット3300(裏前左装飾体3301)を通して裏前左裏装飾シート3308が見えることはない。一方、裏前左演出ユニット3300の後方には演出表示装置1600が設けられているため、演出表示装置1600の表示画面により、裏前左演出ユニット3300の後面に設けられている裏前左裏装飾シート3308の装飾を前方へ反射させることができる。つまり、演出表示装置1600の表示画面に、裏前左演出ユニット3300の裏前左裏装飾シート3308を映り込ませることができる。しかしながら、演出表示装置1600に演出画像を表示させている状態(通常の状態)では、表示画面が明るくなっているため、その明るさにより裏前左裏装飾シート3308の絵柄の映り込みが打ち消されて、表示画面に映り込む裏前左裏装飾シート3308の絵柄が見えることは殆どない。
この状態で、演出表示装置1600の表示画面を意図的に暗くする(例えば、ブラックアウトする)と、表示画面に対して裏前左裏装飾シート3308の絵柄の映り込みが相対的に明るくなるため、表示画面に裏前左裏装飾シート3308の絵柄が写って見えるようになる。つまり、演出表示装置1600において表示画面を暗くすると、裏前左演出ユニット3300の後面に設けられている裏前左裏装飾シート3308の絵柄が表示画面に映り込むため、表示画面に表示される演出画像と比較して、表示画面に映り込む裏前左裏装飾シート3308の絵柄(反射絵柄3310)がほのかに見えることとなる(図197を参照)。この際に、裏前左演出ユニット3300を演出表示装置1600の中央から左方へ離れた位置に設けているため、演出表示装置1600の表示画面を暗くした時に、表示画面に映り込んでいる裏前左裏装飾シート3308を遊技者から見え易くすることができる。このようなことから、演出表示装置1600による演出画像を用いた演出の実行中において、暗転させたり意図的に表示画面を暗くしたりすることで、裏前左演出ユニット3300の後面の裏前左裏装飾シート3308の絵柄(装飾)が表示画面に映って見える演出を遊技者に見せることができるため、外観上は従来のパチンコ機と似ていても、表示画面に裏前左裏装飾シート3308の絵柄が映り込むようなこれまでのパチンコ機では見たこともない演出を遊技者に見せることができ、遊技者の関心を強く引き付けさせて強いインパクトを与えることができると共に、何か良いことがあるのではないかと思わせることができ、遊技に対する期待感を高めさせて興趣の低下を抑制させることができる。
また、裏前左演出ユニット3300の裏前左裏装飾シート3308の絵柄を、裏前左装飾体3301の絵柄とは異なる装飾(絵柄)としているため、演出表示装置1600の表示画面を暗くして映り込んでいる裏前左裏装飾シート3308の絵柄が見えるようにすると、遊技者に対して暗い表示画面に、明らかに裏前左装飾体3301とは異なる装飾(裏前左裏装飾シート3308)が映り込んでいることを認識させることができ、遊技者に対して強いインパクトを与えることができる。詳述すると、演出表示装置1600の表示画面に演出画像を表示している通常の状態では、裏前左演出ユニット3300の前面に設けられている裏前左装飾体3301として、所定の表情をしたキャラクタのみが見え、裏前左裏装飾シート3308として異なる表情をしたキャラクタが、表示画面に映り込んで見えることはない。そして、ブラックアウト等により表示画面を暗くすると、裏前左演出ユニット3300の隣接するように、裏前左装飾体3301の表情とは異なる表情の裏前左裏装飾シート3308のキャラクタが表示画面に映り込んで見えるため、当該キャラクタの裏(別)の顔が見えるような演出を遊技者に提示することができ、キャラクタの表情のギャップを遊技者に楽しませることができる。この演出を、例えば、大当り遊技のような遊技者が有利な有利遊技状態が発生する前に実行すると、当該演出により、遊技者に対して有利遊技状態が発生しない「ハズレ」かもと強く思わせることができ、その後に有利遊技状態(「大当り」)となることで、遊技者を驚かせて興趣をより高めさせることができる。
更に、裏前左演出ユニット3300を、遊技パネル1100の後方に設けていることから、裏前左演出ユニット3300と演出表示装置1600との間から、演出表示装置1600の表示画面(前面)に光が入り難くすることができるため、演出表示装置1600の表示画面を暗くした時に、演出表示装置1600の前面を十分に暗くすることができ、裏前左演出ユニット3300の裏前左裏装飾シート3308の絵柄を映り込み易くすることができると共に、映り込んだ裏前左裏装飾シート3308の絵柄(反射絵柄3310)を遊技者側から見え易くすることができ、上述した作用効果を確実に奏することが可能なパチンコ機1を提供することができる。
また、上述したように、演出表示装置1600の表示画面を暗くすると、当該表示画面に映り込む裏前左演出ユニット3300の裏前左裏装飾シート3308の反射絵柄3310がほのかに見えるため、例えば、表示画面を暗くする時間を短くすると、遊技者に対して表示画面に裏前左裏装飾シート3308の絵柄が映り込んでいることを気付かせ難くすることができる。換言すると、遊技者によっては、表示画面に映り込んだ裏前左裏装飾シート3308の反射絵柄3310に気付かせることができる。これにより、遊技者が表示画面に裏前左裏装飾シート3308の絵柄が映り込んでいることに気付くことで、遊技者をニヤリとさせたりハッとさせたりすることができ、得した気分にさせて遊技者を楽しませることができる。
更に、上述したように、演出表示装置1600の表示画面を暗くすると、裏前左演出ユニット3300の後面に設けられている裏前左裏装飾シート3308の絵柄が表示画面に映り込むことで、パチンコ機1の前方から裏前左裏装飾シート3308の反射絵柄3310(装飾)が見えるようになるため、演出表示装置1600と裏前左演出ユニット3300(裏前左裏装飾シート3308)との位置関係によっては、本パチンコ機1の前方に着座している遊技者からは映り込んだ裏前左裏装飾シート3308を見え難くし、隣のパチンコ機の前方に着座している遊技者や本パチンコ機1の付近にいる遊技者からは映り込んだ裏前左裏装飾シート3308の絵柄を見え易くすることが可能となる。これにより、他の遊技者に対して本パチンコ機1をアピールすることができ、遊技者に対する訴求力の高いパチンコ機1を提供することができると共に、遊技するパチンコ機として本パチンコ機1を選択させ易くすることができ、本パチンコ機1での遊技を楽しませて興趣の低下を抑制させることができる。
また、演出表示装置1600の中央から左方へ離れた位置に裏前左演出ユニット3300を設けていることから、前方に着座している遊技者の左右の目のうち右目でしか表示画面に映り込んだ裏前左裏装飾シート3308の絵柄が見えないようにすることが可能となる。これにより、演出表示装置1600の表示画面を暗くした時に、右目でしか表示画面に映り込んだ裏前左裏装飾シート3308の絵柄が見えないため、映り込んだ裏前左裏装飾シート3308の絵柄を不確かな状態に見せることができ、幻が見えるような演出を遊技者に提示することができると共に、当該演出による不気味感を増幅させることができ、遊技者を楽しませて興趣の低下を抑制させることができる。
また、裏前左演出ユニット3300を裏箱3000の前端付近に設けると共に、演出表示装置1600を裏箱3000の後に設けていることから、裏前左演出ユニット3300の後面(裏前左裏装飾シート3308)と演出表示装置1600の表示画面との間の前後方向の間隔を可及的に長くすることができるため、本パチンコ機1の正面から表示画面に映り込んでいる裏前左裏装飾シート3308の絵柄を見え易くすることができる。従って、本パチンコ機1の前方に着座している遊技者に対して、上述したような作用効果を奏する演出を十分に楽しませることができ、遊技者の遊技に対する興趣の低下を抑制させることができる。
更に、本実施形態のパチンコ機1によれば、遊技盤5のセンター役物2500におけるセンター振分ユニット2520において、上ワープ通路2513を通って、外周縁に遊技球Bの半径よりも高い周壁部2533が設けられているクルーン2530の転動面部2531の外周付近に供給された遊技球Bは、周縁面部2531bの傾斜により周壁部2533への接触を抑制されつつ転動面部2531の中央面部2531a上を転動して通過口2532に進入することとなる。この際に、転動面部2531に設けられている通過口2532の形状を、中心を通り互いに対向している二つの部位を結んだ最も長い対向線が前後方向へ延出するように向けた非円形状(ここでは正方形)としているため、遊技球Bが通過口2532の縁でクルクルと旋回することを防止したり、遊技球Bが通過口2532に蹴られたりすることを抑制したり、することができ、遊技球Bを速やかに通過口2532へ進入させることができる。従って、クルーン2530の下流に設けられているセンター振分片2523が前後に進退していることが遊技者に見えていることから、パチンコ機1を叩いたり揺すったりして、センター振分片2523により遊技球Bを第一上始動口2004へ振分けることができる所望のタイミングで遊技球Bを通過口2532へ侵入させようとしても、そのタイミングを計っている間に遊技球Bが通過口2532に進入することとなるため、不正行為の達成を阻止することができ、不正行為による遊技ホール側の負担を軽減させることができる。
また、通過口2532を非円形状としていることから、遊技球Bが通過口2532に蹴られて別の通過口2532に進入してしまうことを抑制(又は防止)することができるため、通過口2532に対する遊技球Bの進入確率(受入確率)を安定させることができ、通過口2532への受入確率が同じ性能のパチンコ機1を確実に提供することができる。
具体的には、クルーン2530では、転動面部2531を中心が低い皿状としていると共に、転動面部2531の中心に一つの通過口2532を設けている。このクルーン2530では、転動面部2531の外周付近に供給された遊技球Bが、中央面部2531aよりも角度が急な周縁面部2531bにより周壁部2533への接触を抑制されつつ転動面部2531の外周付近からその旋回半径を徐々に小さくさせながら円形に転動し、中心の通過口2532に進入することとなる。この際に、遊技球Bが旋回を開始すると周縁面部2531bにより周壁部2533と接触しないように転動することとなるため、パチンコ機1を叩いたり揺すったりした異常振動が周壁部2533を介して遊技球Bに作用することを回避させることができ、異常振動により遊技球Bの転動方向が通過口2532の方向へ向けられて、通過口2532へ不正に侵入させられてしまう不正行為を防止することができる。また、遊技球Bが円形状に転動しているのに対して、通過口2532が非円形状の正方形状としているため、遊技球Bの旋回半径が徐々に小さくなると、やがて通過口2532における内接円よりも外側の四隅の部位の何れかに接触し、速やかに遊技球Bが通過口2532へ向かって進入(転落)することとなり、遊技球Bが通過口2532の縁でクルクルと旋回することはない。従って、パチンコ機1を叩いたり揺すったりして、前後に進退していることが見えているセンター振分片2523により遊技球Bが第一上始動口2004へ振分けられるように、クルーン2530から遊技球Bが落下するタイミングをコントロールしようとしても、そのタイミングを計っている間に遊技球Bが通過口2532に進入することとなるため、不正行為の達成を阻止することができ、不正行為による遊技ホール側の負担を軽減させることができる。
また、図151(b)に示すように、転動面部2531を中心が低い皿状とすると共に、転動面部2531の中心付近に所定の特典が付与される特定通過口2532を含む複数の通過口2532を設ける場合、転動面部2531の外周付近に供給された遊技球Bが、周縁面部2531bにより周壁部2533への接触を抑制されつつ転動面部2531の外周付近からその旋回半径を徐々に小さくさせながら円形に転動し、中心付近に設けられている複数の通過口2532の何れか一つに進入することとなり、特定通過口2532に遊技球Bが進入すると所定の特典が付与されることとなる。この際に、遊技球Bが旋回を開始すると周縁面部2531bにより周壁部2533と接触しないように転動することとなるため、パチンコ機1を叩いたり揺すったりした異常振動が周壁部2533を介して遊技球Bに作用することを回避させることができ、異常振動により遊技球Bの転動方向が通過口2532の方向へ向けられて、通過口2532へ不正に侵入させられてしまう不正行為を防止することができる。また、複数の通過口2532を同一の円周上に配置しても、各通過口2532が非円形状であるため、円形状に旋回転動している遊技球Bの旋回半径が徐々に小さくなると、やがて、複数の通過口2532の夫々の内接円に接する外接円よりも外側に位置している夫々の通過口2532の部位の何れかに接触し、速やかに遊技球Bが接触した通過口2532へ向かって進入(転落)することとなり、遊技球Bが通過口2532の縁でクルクルと旋回したり、遊技球Bが通過口2532に蹴られて別の通過口2532に進入してしまったり、することはない。従って、パチンコ機1を叩いたり揺すったりして所望の通過口2532(特定通過口2532)へ侵入させようとしても、所望の通過口2532に接近する前に別の通過口2532に遊技球Bが接触すると、その通過口2532に進入してしまうため、不正行為の達成を阻止することができる。また、遊技球Bが通過口2532に接触すると、その通過口2532に進入し、遊技球Bが通過口2532により蹴られることはないため、通過口2532に対する遊技球Bの進入確率(受入確率)を安定させることができ、通過口2532への受入確率が同じ性能のパチンコ機1を確実に提供することができる。また、上述したように、遊技球Bが特定通過口2532で蹴られることはなく、特定通過口2532に接触した遊技球Bを当該特定通過口2532に進入させることができるため、遊技者を残念な気分にさせてしまうことを回避させることができ、遊技者を楽しませて興趣の低下を抑制させることができる。
更に、図151(c)に示す振分ユニット2800のように、転動面部2803を所定方向へ低くなるように傾斜している平板状とすると共に、転動面部2803の下流端付近に通過口としての入賞口2801とハズレ口2802とを設ける場合、堰部2808により周壁部2809への接触を抑制されつつ、転動面部2803を上流側から下流側へ向かって転動する遊技球Bが、入賞口2801やハズレ口2802に進入する可能性がある。この堰部2808は、遊技球Bの周壁部2809への接触を抑制していることから、遊技球Bが堰部2808を越えて周壁部2809に接触することがあるようにしており、堰部2808を遊技球Bが乗越え可能な低い高さとしている。これにより、遊技球Bが堰部2808に接触している状態で、パチンコ機1を叩いたり揺すったりして異常振動を作用させることで、堰部2808によって遊技球Bの転動方向を入賞口2801の方向へ変更させようとしても、堰部2808が遊技球Bの下方へ潜り込むように相対移動することとなり、遊技球Bに対して入賞口2801の方向へ力が作用することを可及的に低減させることができ、入賞口2801に遊技球Bが不正に侵入させられてしまう不正行為を防止することができる。そして、遊技球Bが入賞口2801やハズレ口2802に進入しようとする際に、入賞口2801及びハズレ口2802を非円形状としているため、入賞口2801やハズレ口2802の縁に遊技球Bが接触すると、速やかに遊技球Bが接触した入賞口2801やハズレ口2802へ向かって進入(転落)することとなり、遊技球Bが入賞口2801やハズレ口2802の縁でクルクルと旋回したり、遊技球Bが入賞口2801やハズレ口2802に蹴られて別のハズレ口2802や入賞口2801に進入してしまったり、することはない。従って、パチンコ機1を叩いたり揺すったりして、所望のタイミングで遊技球Bを入賞口2801へ侵入させようとしても、入賞口2801やハズレ口2802に遊技球Bが接触すると、その入賞口2801やハズレ口2802に進入してしまうため、不正行為の達成を阻止することができる。また、遊技球Bが入賞口2801やハズレ口2802に接触すると、その入賞口2801やハズレ口2802に進入し、遊技球Bが入賞口2801やハズレ口2802により蹴られることはないため、入賞口2801に対する遊技球Bの進入確率(受入確率)を安定させることができ、入賞口2801への受入確率が同じ性能のパチンコ機1を確実に提供することができる。また、所定の特典が付与される入賞口2801を設けていることから、上述したように、遊技球Bが入賞口2801で蹴られることはなく、入賞口2801に接触した遊技球Bをそのまま入賞口2801に進入させることができるため、遊技者を残念な気分にさせてしまうことを回避させることができ、遊技者を楽しませて興趣の低下を抑制させることができる。
また、本実施形態によれば、上述したように、不正行為の達成を阻止することができるため、不正行為を実行しても無駄であると認識させることができ、不正行為に対する抑止力の高いパチンコ機1を提供することができる。この際に、パチンコ機1では振動センサ1040が設けられており、振動発報処理により異常振動に対して警報を報知することができるため、不正行為に対する抑止力をより高めることができる。
また、上述したように、通過口2532の形状によって、パチンコ機1を叩いたり揺すったりするような異常振動による不正行為の達成を阻止することができるため、異常振動を検知するための振動センサ1040を省くことが可能となり、パチンコ機1の制御にかかる負荷を軽減させることができる。
更に、転動面部2531の通過口2532を非円形状としているため、以下のような優れた作用効果を奏することができる。詳述すると、従来のパチンコ機では、転動面部としてのクルーンの貫通孔が円形状であるため、多くの遊技者が貫通孔(通過口)は円形状であると認識している。これに対して、本実施形態は、クルーン2530における転動面部2531の通過口2532を非円形状としているため、従来のパチンコ機における貫通孔の形状に見慣れた遊技者に対して、これまでのパチンコ機では見たこともない形状の通過口2532により強いインパクトを与えることができ、遊技者の関心を転動面部2531の通過口2532へ強く引付けさせることができる。従って、遊技者に対して、クルーン2530の通過口2532に遊技球Bが進入すると何か良いことがあるのではないかと強く思わせることができるため、転動面部2531(クルーン2530)に遊技球Bが供給されると、当該遊技球Bが所望の通過口2532に進入するか否かによって遊技者をハラハラ・ドキドキさせることができ、遊技者を楽しませて興趣の低下を抑制させることができる。
また、クルーン2530において、非円形状の通過口2532における最も長い対向線(対角線)の延出方向が、前後方向を向くように通過口2532を設けているため、通過口2532の周縁における左右方向へ直線状又は曲率の小さい曲線状に延出している部分を、無くしたり少なくしたりすることができる。つまり、通過口2532の周縁を構成している各辺の部分が、左右方向に対して交差する方向(斜め方向)へ延出するようにしている。このように、通過口2532の縁(構成している辺)を斜め方向へ延出するようにしているため、通過口2532の縁(辺)が左右方向へ延出している場合と比較して、前後方向の異常振動による遊技球Bと通過口2532の縁(辺)との間の相対的な移動距離を短くすることができ、異常振動による影響を低減させることができる。従って、遊技球Bが通過口2532に進入しようとする際に、パチンコ機1を叩いたり揺すったりして前後方向へ異常振動や衝撃等を作用させて、遊技球Bが通過口2532に進入するタイミングを遅らせたり早めたりしてコントロールしようとしても、遊技球Bに与える当該異常振動や衝撃等による影響を低減させることができ、遊技球Bを直ちに通過口2532へ進入させて、不正行為の達成を確実に阻止することができる。
また、通過口2532の対角線の延出方向を前後方向へ向けるようにしているため、パチンコ機1の前方に着座している遊技者から見た時に、通過口2532の形状をより判り易く見せることができる。従って、これまでのパチンコ機では見たこともない非円形状の通過口2532を有した転動面部2531を遊技者に見せることができるため、遊技者に強いインパクトを与えることができ、遊技者に対する訴求力の高いパチンコ機1を提供することができると共に、遊技するパチンコ機として本パチンコ機1を選択させ易くすることができ、本パチンコ機1での遊技を楽しませて興趣の低下を抑制させることができる。
更に、上述したように、クルーン2530における転動面部2531の周縁面部2531bや、振分ユニット2800の堰部2808、を遊技球Bが乗越え可能な低い高さとしているため、遊技球Bが周縁面部2531bや堰部2808に接触している状態で、パチンコ機1を叩いたり揺すったりして異常振動を作用させることで、周縁面部2531bや堰部2808によって遊技球Bの転動方向を通過口2532の方向へ変更させようとしても、周縁面部2531bや堰部2808が遊技球Bの下方へ潜り込むように相対移動することとなり、遊技球Bに対して通過口2532や入賞口2801の方向へ力が作用することを可及的に低減させることができる。従って、不正な異常振動により遊技球Bの転動方向が通過口2532や入賞口2801の方向へ向けられてしまうことを回避させることができ、通過口2532や入賞口2801に遊技球Bが不正に侵入させられてしまう不正行為を防止することができる。
また、転動面部2531の外周縁から遊技球Bの半径よりも高く上方へ延出している周壁部2533を設けているため、周壁部2533によって転動面部2531から遊技球Bが外方へ脱落することを防止することができ、転動面部2531及び通過口2532による遊技球Bの動きを楽しませて興趣の低下を抑制させることができる。
また、転動面部2531の外周縁に周壁部2533を設けているため、外部から転動面部2531及び通過口2532へピアノ線のような不正工具を侵入させて不正行為を行おうとしても、周壁部2533により不正工具の侵入を阻止することができ、不正行為に対する抑止力をより高めることができる。
更に、転動面部2531の外周縁に周壁部2533を設けていても、周縁面部2531bにより遊技球Bが周壁部2533に接触することを抑制することができるため、パチンコ機1を叩いたり揺すったりした異常振動が周壁部2533を介して遊技球Bに作用することを回避させることができ、異常振動により遊技球Bの転動方向が通過口2532の方向へ向けられて、通過口2532へ不正に侵入させられてしまう不正行為を防止することができる。
また、転動面部2531や転動面部2803の外周付近に遊技球Bが供給されるようにしていることから、遊技球Bが転動面部2531や転動面部2803に供給されてから通過口2532や入賞口2801又はハズレ口2802に進入するまでの転動距離を、長くし易くすることが可能となるため、転動面部2531や転動面部2803を転動する遊技球Bの動きを、より長い時間、遊技者に楽しませることができ、遊技者の遊技に対する興趣の低下を抑制させることができる。
また、転動面部2531の外周付近に遊技球Bを供給するようにしており、上述したように、転動面部2531における遊技球Bの転動時間を長くすることが可能となるため、例えば、転動面部2531での転動時間により通過口2532よりも下流側での遊技球Bの流通タイミングを、可動装飾体や演出表示装置等の演出装置による所定の演出を実行する実行タイミングと、合せ易くすることができる。従って、遊技球Bの流通と演出装置とによる合同演出の演出効果を充分に発揮させることができ、遊技者を楽しませて興趣の低下を抑制させることができる。
更に、本実施形態のパチンコ機1によれば、遊技盤5のセンター役物2500において、結束台座2550の凹曲壁部2554fに所定部材としての本体ユニット2510におけるセンターベース2511の取付ボス2515やアタッカユニット2600におけるアタッカ台板2610の取付ボス2614の一部を収容させると共に、結束台座2550の周壁部2554をセンターベース2511のリブ2516やアタッカ台板2610のリブ2618に当接させることにより、結束台座2550をセンターベース2511やアタッカ台板2610の所定位置において回転不能に位置決めすることができ、この状態で、結束台座2550の本体部2551を貫通している取付孔2553を通して取付ビスを取付ボス2515や取付ボス2614にねじ込むことで、結束台座2550をセンターベース2511やアタッカ台板2610に取付けることができる。一方、結束台座2560や結束台座2570では、夫々の取付孔2563や取付孔2573を通して取付ビスを所定部材にねじ込むことで、所定部材に取付けることができる。
そして、結束台座2550、結束台座2560、及び結束台座2570の環状のバンド保持部2552、バンド保持部2562、及びバンド保持部2572に結束バンドCTを挿通し、バンド保持部2552、バンド保持部2562、及びバンド保持部2572と一緒に周辺制御基板1510等に接続されている配線ECを締付けることにより、配線ECを結束させて束ねた状態で保持することができる。この際に、結束バンドCTを環状のバンド保持部2552、バンド保持部2562、及びバンド保持部2572に挿通されているため、結束バンドCTが環状のバンド保持部2552、バンド保持部2562、及びバンド保持部2572から抜けることはなく、複数の配線ECの結束を確実に行うことができる。このようなことから、所定部材(センターベース2511やアタッカ台板2610)における所望の位置(取付ボス2515や取付ボス2614の設けられている位置)に結束台座2550、結束台座2560、及び結束台座2570を取付けることで、当該所望の位置に配線ECを保持するためのバンド保持部2552、バンド保持部2562、及びバンド保持部2572を設けることができる。つまり、結束台座2550、結束台座2560、及び結束台座2570の取付けによって所定部材(センターベース2511やアタッカ台板2610)の任意の位置にバンド保持部2552、バンド保持部2562、及びバンド保持部2572を設けることができる。
詳述すると、所定部材(センターベース2511やアタッカ台板2610)における複数の配線ECの通り道(ルート上)において、大きさや形状等の理由により所定部材自体に配線ECを保持するためのハーネス支持部(バンド保持部に相当)を形成することができない位置であっても、取付ビスにより結束台座2550、結束台座2560、及び結束台座2570を取付けるための取付ボスを設けるスペースを確保することは容易であるため、結束台座2550、結束台座2560、及び結束台座2570を取付けることができる。そして、所定部材(センターベース2511やアタッカ台板2610)における配線ECの通り道上(ルート上)に複数の結束台座2550、結束台座2560、及び結束台座2570を取付けて、それら結束台座2550、結束台座2560、及び結束台座2570のバンド保持部2552、バンド保持部2562、及びバンド保持部2572に配線ECを保持させることで、所望のルート上に配線ECを保持することができる。従って、メンテナンスや振動等の何らかの理由により配線ECが動こうとしても、結束台座2550、結束台座2560、及び結束台座2570を介して当該配線ECを所望のルート上に維持(保持)することができるため、配線ECが所望のルート上からはずれることはなく、配線ECが他の部材と接触して断線してしまうことを防止することができると共に、遊技者側から見え難いように配線ECを所望のルート上に確実に保持させることができ、見栄えを良くすることが可能なパチンコ機1を提供することができる。
また、結束台座2550、結束台座2560、及び結束台座2570を取付けることで所定部材(センターベース2511やアタッカ台板2610)にバンド保持部2552、バンド保持部2562、及びバンド保持部2572を設けることができるため、所定部材自体にバンド保持部を形成する場合と比較して、所定部材にかかるコストを低減させることができると共に、設計変更や機種変更に対応し易くすることができ、パチンコ機1にかかるコストの増加を抑制させることができる。
更に、取付孔を通して取付ビスを所定部材(センターベース2511やアタッカ台板2610)にねじ込むことで、結束台座2550、結束台座2560、及び結束台座2570を所定部材に取付けるようにしており、取付ビスにより結束台座2550、結束台座2560、及び結束台座2570を脱着可能に取付けているため、結束台座2550、結束台座2560、及び結束台座2570のバンド保持部2552、バンド保持部2562、及びバンド保持部2572に複数の配線ECを保持させたまま、結束台座2550、結束台座2560、及び結束台座2570を所定部材から取外すと、複数の配線ECを束ねたまま所望のルート上から離すことができる。このことから、例えば、メンテナンス等において、複数の配線EC(ルート上)の奥に設けられている部品の設置状況等を確認する場合、従来の技術ではハーネス支持部による隙間に挿入されていた複数の配線ECを一本ずつ隙間から外した後に、再び当該隙間に一本ずつ挿入して元に戻しており手間がかかるものであったが、本構成によれば、結束台座2550、結束台座2560、及び結束台座2570を取外すだけで一度に複数の配線ECを遠ざけることができるため、上記のような手間がなくなり、複数の配線ECの奥の部品の設置状況等の確認を容易にすることができ、本パチンコ機1を設置している遊技ホール側の負担を軽減させることができる。
また、上述したように、結束台座2550、結束台座2560、及び結束台座2570を介して配線ECを所定部材(センターベース2511やアタッカ台板2610)に取付けているため、パチンコ機1を組立てる際に、予め結束台座2550、結束台座2560、及び結束台座2570のバンド保持部2552、バンド保持部2562、及びバンド保持部2572に複数の配線ECを保持させてから、当該結束台座2550、結束台座2560、及び結束台座2570を所定部材に取付けるようにすることもできる。これにより、パチンコ機1を組立てる際に、結束台座2550、結束台座2560、及び結束台座2570のバンド保持部2552、バンド保持部2562、及びバンド保持部2572によって複数の配線ECが保持されて束ねられているため、複数の配線ECが組立ての邪魔になり難くすることができ、組立作業を行い易いものとすることでパチンコ機1にかかるコストの増加を抑制させることができる。
また、所定部材(センターベース2511やアタッカ台板2610)の取付ボス(取付ボス2515や取付ボス2614)に結束台座2550、結束台座2560、及び結束台座2570を取付けるだけで、所定部材に配線ECを保持するためのバンド保持部2552、バンド保持部2562、及びバンド保持部2572を設けることができることから、所定部材にバンド保持部を直接設ける場合と比較して、取付ボスでは成形型(金型)の構造が複雑化することなく形成することができるため、所定部材を成形するための成形型(金型)の構造を単純なものとすることができ、パチンコ機1にかかるコストの増加を抑制させることができる。
更に、結束台座2550の凹曲壁部2554fに、所定部材(センターベース2511やアタッカ台板2610)の取付ボス2515や取付ボス2614を収容させると共に、結束台座2550の周壁部2554を所定部材に当接させることで、結束台座2550の回転を規制することができることから、所定部材に対して結束台座2550を位置決めすることができるため、結束台座2550の取付けにかかる作業性を向上させることができる。
また、結束台座2550の周壁部2554を所定部材(センターベース2511やアタッカ台板2610)に当接させることで、結束台座2550の回転を規制することができるため、所定部材に結束台座2550を取付けてバンド保持部2552に配線ECを保持させた後に、メンテナンス等により配線ECが引っ張られても、結束台座2550が回転することはなく、結束台座2550の回転によりバンド保持部2552に保持されている配線ECの方向(取回方向)が変化してしまうことを防止することができると共に、配線ECを所望の位置に位置し続けることができ、配線ECを遊技者側から見え難くして見栄えの良いパチンコ機1を提供することができる。
更に、結束台座2550、結束台座2560、及び結束台座2570を所定部材(センターベース2511やアタッカ台板2610)と同じ色(本実施形態では、透明)に形成しているため、所定部材に結束台座2550、結束台座2560、及び結束台座2570を取付けた時に結束台座2550、結束台座2560、及び結束台座2570を目立ち難くすることができ、見栄えが悪くなるのを防止することができる。
また、所定部材(センターベース2511やアタッカ台板2610)の取付ボス2515や取付ボス2614に結束台座2550、結束台座2560、及び結束台座2570を取付けるようにしているため、所定部材に予め複数の取付ボスを設けておくことで、設計変更や機種変更等に伴って配線ECの通る道(ルート)が変更されても、変更されたルート上(又はルートに近い)の取付ボスに結束台座2550、結束台座2560、及び結束台座2570を取付けることで、設計変更等に容易に対応することができ、パチンコ機1にかかるコストの増加を抑制させることができる。また、上述したように、所定部材(センターベース2511やアタッカ台板2610)に予め複数の取付ボスを設けておいて、所望のルート上の取付ボスに結束台座2550、結束台座2560、及び結束台座2570を取付けるようにすることで、設計変更等に容易に対応することができるため、所定部材の汎用性を高めることができ、所定部材(部品)の共通化を促すことができる。更に、本実施形態の結束台座2550、結束台座2560、及び結束台座2570を使用すれば、配線ECを保持するための部位を所定部材(センターベース2511やアタッカ台板2610)に予め余分に設けておくよりも、所定部材に取付ボスを予め余分に設けるだけなので、所定部材を成形するための金型を単純化することができる。
また、一つの結束台座2560に、互いに異なる向きに複数のバンド保持部2562を設けており、所定部材(センターベース2511やアタッカ台板2610)に結束台座2560を取付けた時に、結束台座2560を付け直して向きを変えなくても、当該部位を通る配線ECの方向と対応している向きのバンド保持部2562を使用して配線ECを保持させることができるため、結束台座2560の汎用性を高めることができ、パチンコ機1にかかるコストの増加を抑制させることができる。
更に、本実施形態のパチンコ機1によれば、遊技盤5において、複数の配線ECからなるハーネスWH1を、演出表示装置1600及び裏箱3010から延出している配線係止部1603及び配線係止部3011に、当該配線係止部1603及び配線係止部3011と一緒に結束バンドCTで締付けて束ねているため、結束バンドCTによる締付けによってハーネスWH1と配線係止部1603及び配線係止部3011との間の摺動抵抗を高めることができ、配線係止部1603及び配線係止部3011からハーネスWH1をはずれ難くすることができる。また、複数の配線ECからなるハーネスWH1を、配線係止部1603及び配線係止部3011と一緒に結束バンドCTで締付けて束ねているため、配線係止部1603及び配線係止部3011においてハーネスWH1から一本ずつ配線ECがばらけてしまうことはなく、一部のばらけた配線ECが配線係止部1603及び配線係止部3011からはずれてしまうことを防止することができると共に、配線係止部1603及び配線係止部3011から配線ECがはずれることで断線し易くなることを回避させることができる。
また、複数の配線ECからなるハーネスWH1を、配線係止部1603及び配線係止部3011と一緒に結束バンドCTで締付けて束ねているため、結束バンドCTによる締付け力によっては結束バンドCTで束ねたままハーネスWH1を配線係止部1603及び配線係止部3011の長手方向へスライドさせることができる。これにより、メンテナンス等の際に、ハーネスWH1によって隠れている部材を確認したい時に、結束バンドCTにより束ねていない従来の技術ではハーネスWH1から配線ECを一本ずつ移動(スライド)させて作業していたのに対して、本実施形態では、一度に複数の配線EC(ハーネスWH1)をスライドさせることができるため、確認作業を容易なものとすることができ、本パチンコ機1を設置している遊技ホール側の負担を軽減させることができる。
更に、ハーネスWH1を支持するための配線係止部1603及び配線係止部3011の先端を自由端としているため、配線係止部1603及び配線係止部3011の開放されている自由端側からハーネスWH1を容易に挿入することができ、作業性を向上させることができる。この際に、配線係止部1603及び配線係止部3011の先端に、演出表示装置1600及び裏箱3010へ向かって突出している鉤部1603a及び鉤部3011aを設けているため、結束バンドCTにより配線係止部1603及び配線係止部3011と一緒にハーネスWH1を締付けて束ねた状態にすると、結束バンドCTがハーネスWH1と一緒に配線係止部1603及び配線係止部3011の自由端の方向へスライドしても、鉤部1603a及び鉤部3011aに当接することでそれ以上のスライドが阻止され、結束バンドCTと一緒にハーネスWH1が配線係止部1603及び配線係止部3011の先端から抜けてしまうことを防止することができ、上述した作用効果を確実に奏することが可能なパチンコ機1を提供することができる。
また、結束バンドCTを、バンド部CTaと、バンド部CTaを後退不能、つまり、一方向へのみ挿通可能なロック部CTbとで、構成されているものとしているため、配線係止部1603や配線係止部3011、及びハーネスWH1やハーネスWH2に巻き付けたバンド部CTaの先端をロック部CTbに挿通して引っ張るだけで、配線係止部1603や配線係止部3011及びハーネスWH1やハーネスWH2を締付けた状態でロックすることができ、ハーネスWH1やハーネスWH2の結束作業の作業性を高めることができる。この際に、結束バンドCTのロック部CTbを配線係止部1603や配線係止部3011に当接させているため、何らかの理由により結束バンドCTに対してハーネスWH1やハーネスWH2の軸芯周りに回転するような力が作用しても、結束バンドCTのロック部CTbが配線係止部1603や配線係止部3011に当接していることで、結束バンドCTがハーネスWH1やハーネスWH2の軸芯周りに回転してしまうことを阻止することができ、結束バンドCTのロック部CTbやロック部CTbから延出しているバンド部CTaの先端が他の部材に接触することを回避させて、不具合の原因となることを防止することができる。
更に、結束バンドCTのロック部CTbを、配線係止部1603や配線係止部3011におけるハーネスWH1やハーネスWH2とは反対側の部位に当接させるようにしているため、以下のような優れた作用効果を奏することができる。詳述すると、結束バンドCTのロック部CTbを、配線係止部1603や配線係止部3011におけるハーネスWH1やハーネスWH2と接している側に当接させるようにすると、ロック部CTbから突出しているバンド部CTaの先端を、演出表示装置1600や裏箱3010の方向へ引っ張る必要があり、演出表示装置1600や裏箱3010が邪魔になって結束作業がし辛くなる。これに対して、配線係止部1603や配線係止部3011におけるハーネスWH1やハーネスWH2とは反対側にロック部CTbを当接させるようにしているため、結束バンドCTによりハーネスWH1やハーネスWH2を束ねる時に、ロック部CTbが作業者側を向くこととなり、ロック部CTbから突出しているバンド部CTaの先端を、演出表示装置1600や裏箱3010から遠ざかる方向へ引っ張れば、配線係止部1603や配線係止部3011及びハーネスWH1やハーネスWH2を締付けることができ、作業性をより向上させることができる。
また、結束バンドCTのロック部CTbを、配線係止部1603や配線係止部3011におけるハーネスWH1やハーネスWH2とは反対側の部位に当接さていることから、上述したように、ロック部CTbが作業者側を向くため、ロック部CTbにバンド部CTaの先端が挿通されているか否かを簡単に確認することができ、作業チェックのし易いパチンコ機1を提供することができる。
更に、結束バンドCTのロック部CTbを、配線係止部1603や配線係止部3011におけるハーネスWH1やハーネスWH2とは反対側の部位に当接させることから、ハーネスWH1やハーネスWH2とロック部CTbとの間に配線係止部1603や配線係止部3011が介在することとなるため、配線係止部1603や配線係止部3011を結束バンドCTのロック部CTbがハーネスWH1やハーネスWH2に接触してしまうことを遮断する遮断壁とすることができる。これにより、以下のような優れた作用効果を奏することができる。詳述すると、結束バンドCTのロック部CTbにバンド部CTaの先端を挿入し、そのバンド部CTaの先端を引っ張って束ねる際に、ロック部CTbにハーネスWH1やハーネスWH2の配線ECが当接していると、配線ECの一部が引っ張られているバンド部CTaと一緒にロック部CTb内へ引っ張られてしまい、配線ECの絶縁被膜が破れてしまう恐れがある。これに対して、配線係止部1603や配線係止部3011におけるハーネスWH1やハーネスWH2とは反対側にロック部CTbを当接させている、つまり、ハーネスWH1やハーネスWH2とロック部CTbとの間に配線係止部1603や配線係止部3011を介在させていることから、ロック部CTbにハーネスWH1やハーネスWH2(配線EC)が当接していないため、ロック部CTbを挿通させたバンド部CTaの先端を引っ張っても、バンド部CTaと一緒に配線ECの一部がロック部CTb内へ引っ張られることはなく、配線ECの絶縁被膜の破れを防止することができ、結束バンドCTで結束されたハーネスWH1やハーネスWH2を保護することができる。
また、結束バンドCTのロック部CTbを、配線係止部1603や配線係止部3011におけるハーネスWH1やハーネスWH2とは反対側の部位に当接させているため、パチンコ機1のメンテナンスや分解のために配線係止部1603や配線係止部3011からハーネスWH1やハーネスWH2を外す際に、結束バンドCT(バンド部CTa)の切断作業を容易にすることができる。詳述すると、上述したように、ブロック状のロック部CTbが作業者側を向いているため、ニッパーのような切断工具をロック部CTbに沿わせてガイドさせることで、他の部位を傷付けることなくバンド部CTaを簡単に切断することができる。
また、結束バンドCTを保護する保護部として、本体枠4の裏カバー640や、結束バンドCTよりも後方へ突出している周辺制御基板ボックス1520を設けていることから、結束バンドCTのロック部CTbを保護することができるため、パチンコ機1(遊技盤5)の組立て、搬送、設置、遊技ホールに設置した後、等の様々な状況下において、何らかの理由により結束バンドCTに他の部材が当接してしまうことを保護することができ、結束バンドCT(ロック部CTb)の破損を防止して配線係止部1603や配線係止部3011からハーネスWH1やハーネスWH2がはずれてしまうことを回避させることができる。また、本体枠4の裏カバー640や周辺制御基板ボックス1520により結束バンドCTに他の部材が当接してしまうことを保護することができるため、結束バンドCTの当接による他の部材の破損を回避させることができ、不具合の発生を低減させることができる。
更に、本体枠4の裏カバー640によって、他の部材の結束バンドCTへの当接を確実に回避させることができるため、何らかの理由により結束バンドCT(ロック部CTb)に他の部材が当接して破損してしまうことを防止することができ、ロック部CTbの破損により配線係止部1603や配線係止部3011からハーネスWH1やハーネスWH2がはずれてしまうことを回避させることができる。また、本体枠4の裏カバー640により結束バンドCTに他の部材が当接してしまうことを防止することができるため、結束バンドCTの当接により他の部材が破損してしまうことを回避させることができ、不具合の発生を低減させることができる。
また、遊技盤5を、パチンコ機1に組立てた状態では、遊技盤5の後方が本体枠4の裏カバー640によって覆われた状態となるため、遊技ホールの島設備において、他の部材、本パチンコ機1と遊技ホール側とを接続している配線EC、遊技球B、等の他の部材が、結束バンドCTのロック部CTbに接触(当接)することを裏カバー640により回避させることができ、他の部材等が接触することでロック部CTbによるバンド部CTaの締付けが解除されてハーネスWH1やハーネスWH2が配線係止部1603や配線係止部3011からはずれてしまうことを防止することができ、結束バンドCTを起因とする不具合の発生を防止することができる。また、裏カバー640によりロック部CTbへの他の部材の接触による締付けの緩みや解除を防止することができるため、ロック部CTbからバンド部CTaが着脱可能なタイプの結束バンドCTを使用することができる。
また、結束バンドCTを保護する保護部として、結束バンドCTよりも突出している周辺制御基板ボックス1520を設けているため、配線係止部1603や配線係止部3011が設けられている裏箱3010へ向かって後方から他の部材が移動すると、当該他の部材が結束バンドCTに接触する前に、保護部としての周辺制御基板ボックス1520に当接することとなり、他の部材がこれ以上結束バンドCTへ向かって移動することを阻止することができ、結束バンドCTへの他の部材の接触を防止することができる。従って、結束バンドCT(ロック部CTb)への他の部材の接触(当接)を回避させることができるため、他の部材等が接触することで結束バンドCTによるハーネスWH1やハーネスWH2の移動の規制が解除されてしまうことはなく、結束バンドCTを起因とする不具合の発生を防止することができる。また、結束バンドCTを保護する保護部としての周辺制御基板ボックス1520を設けているため、何らかの理由により後方から他の部材が本体枠4の裏カバー640を越えて遊技盤5へ接近しても、上述したように、結束バンドCTを保護する周辺制御基板ボックス1520が更に存在しているため、結束バンドCTを二重に保護することができる。
また、結束バンドCTを保護する保護部として、パチンコ機1における遊技領域5aが設けられている遊技盤5の後面に、結束バンドCTよりも後方へ突出している周辺制御基板ボックス1520を設けていることから、遊技盤5の組立作業の際に、遊技盤5の後面を下にして作業台に載置しても、周辺制御基板ボックス1520が作業台に当接するため、結束バンドCTのロック部CTbに作業台が当接することはない。或いは、遊技盤5の搬送作業の際に、複数の遊技盤5を重ねて搬送しても、他の遊技盤5が周辺制御基板ボックス1520に当接するため、ロック部CTbに他の遊技盤5が当接することはない。このようなことから、周辺制御基板ボックス1520の存在により、結束バンドCTのロック部CTbに作業台や遊技盤5のような他の部材が当接して潰れてしまうことを回避させることができ、ロック部CTbの破損により配線係止部1603や配線係止部3011からハーネスWH1やハーネスWH2がはずれて不具合が発生することを防止することができる。
更に、演出表示装置1600の後面や裏箱3010を透明にして、配線係止部1603や配線係止部3011によりハーネスWH1やハーネスWH2を視認可能に支持させていることから、外部から配線係止部1603や配線係止部3011を通して支持しているハーネスWH1やハーネスWH2を視認することができるため、ハーネスWH1やハーネスWH2を構成している全ての配線ECが結束バンドCTにより束ねられてその移動が規制されているか否かを容易に確認することができ、一部の配線ECがはずれた不具合品の出荷を防止することができると共に、メンテナンス等において結束バンドCTの確認作業を容易なものとすることができる。
また、配線係止部1603や配線係止部3011を通してハーネスWH1やハーネスWH2を視認することができるため、結束バンドCTによりハーネスWH1やハーネスWH2の束ねる結束作業を行い易いものとすることができ、作業性を向上させることができる。
また、透明な配線係止部1603や配線係止部3011を通してハーネスWH1やハーネスWH2を視認可能としていると共に、結束バンドCTを、光透過性の低い乳白色のものとすると共に、ハーネスWH1やハーネスWH2を構成している複数の配線ECとは異なる色(例えば、灰色、黄色、白色、黒色、青色、赤色、緑色、等)としているため、配線係止部1603や配線係止部3011を通してハーネスWH1やハーネスWH2(複数の配線EC)及び結束バンドCTのバンド部CTaを見た時に、バンド部CTaがハーネスWH1やハーネスWH2に跨っていることを明確に視認することができる。これにより、結束バンドCTによるハーネスWH1やハーネスWH2の結束を確実に確認することができると共に、結束バンドCTによる配線係止部1603や配線係止部3011及びハーネスWH1やハーネスWH2の結束作業を行い易いものとすることができる。
更に、結束バンドCTを、そのバンド部CTaがハーネスWH1やハーネスWH2の長手方向に対して斜めに接触するようにしているため、ハーネスWH1やハーネスWH2の長手方向と直交する方向へ接触させる場合と比較して、接触面積を広くすることができ、結束バンドCT(バンド部CTa)とハーネスWH1やハーネスWH2との間の摩擦抵抗を大きくすることができる。従って、結束バンドCTによるハーネスWH1やハーネスWH2の移動を十分に規制することができ、配線係止部1603や配線係止部3011からハーネスWH1やハーネスWH2や配線ECがはずれることを防止して不具合の発生を回避させることができる。
また、結束バンドCTのバンド部CTaを、ハーネスWH1やハーネスWH2に対して斜めに接触させているため、以下のような優れた作用効果を奏することができる。詳述すると、結束バンドCTによりハーネスWH1やハーネスWH2を締付けて結束させると、結束バンドCTのバンド部CTaからハーネスWH1やハーネスWH2(配線EC)に力が作用することとなるため、その力の強さによっては配線ECを被覆している絶縁被覆膜が早期に劣化してしまい、漏電やショートのような不具合が発生し易くなる恐れがある。これに対して、結束バンドCTのバンド部CTaをハーネスWH1やハーネスWH2に対して斜めに接触するようにすると、バンド部CTaをハーネスWH1やハーネスWH2の長手方向と直交する方向に巻き付けて接触させるようにする場合と比較して、バンド部CTaとハーネスWH1やハーネスWH2(配線EC)との接触面積を広くすることができる。従って、結束バンドCTにより同じ強さで締付けても、斜めに接触させて接触面積を広くすることで、締付けにより作用する力を広く分散させて相対的に小さくすることができるため、絶縁被膜の早期の劣化を抑制することができ、漏電やショートのような不具合の発生を抑制することができる。
また、配線係止部1603や配線係止部3011を、帯板状に延出しているものとしているため、結束バンドCTにより配線係止部1603や配線係止部3011と一緒にハーネスWH1やハーネスWH2を束ねると、配線係止部1603や配線係止部3011が幅を有していることから、結束バンドCTのバンド部CTaがハーネスWH1やハーネスWH2に対して自動的に斜めに接触した状態とすることができ、上述したような作用効果を奏するパチンコ機1を確実に提供することができる。
更に、複数の配線ECからなるハーネスWH1やハーネスWH2を、配線係止部1603や配線係止部3011から離れた部位で特定結束バンドにより単体で束ねるようにしているため、ハーネスWH1やハーネスWH2を構成している複数の配線ECが一本ずつにばらけてしまうことを、ハーネスWH1やハーネスWH2の全長に亘って抑制することができ、ばらけた配線ECの他の部材への接触を回避させて不具合の発生を防止することができる。
また、特定結束バンドによりハーネスWH1やハーネスWH2を、配線係止部1603や配線係止部3011から離れた部位で束ねて結束させているため、何らかの理由によりハーネスWH1やハーネスWH2がその長手方向へ引っ張られた場合、ハーネスWH1やハーネスWH2の移動に伴って特定結束バンドのロック部が配線係止部1603や配線係止部3011及び結束バンドCTに当接することとなり、特定結束バンドによってそれ以上のハーネスWH1やハーネスWH2の移動を阻止することができる。
更に、複数の配線ECからなるハーネスWH1やハーネスWH2を、配線係止部1603や配線係止部3011から離れた部位で特定結束バンドにより結束しているため、ハーネスWH1やハーネスWH2の外周が円形に近付くように複数の配線ECが集まり、特定結束バンドのバンド部がハーネスWH1やハーネスWH2の長手方向と直交する方向へ延出している状態となる。これにより、特定結束バンドの部位では、ハーネスWH1やハーネスWH2をコンパクトに纏めることができるため、ハーネスWH1やハーネスWH2の後方に設けられている部品を確認し易くすることができる。
また、配線係止部1603や配線係止部3011から離れた部位に設けられている特定結束バンドの部位では、特定結束バンドのバンド部がハーネスWH1やハーネスWH2(の長手方向)と直交する方向へ延出している。一方、配線係止部1603や配線係止部3011において結束バンドCTのバンド部CTaをハーネスWH1やハーネスWH2に対して斜めに接触させるようにしており、配線係止部1603や配線係止部3011の部位と結束部の部位とで、ハーネスWH1やハーネスWH2に対するバンド部CTaやバンド部が延出している方向を異ならせることができる。これにより、ハーネスWH1やハーネスWH2を束ねる作業において、バンド部CTaやバンド部の延出している方向の位置や数等を確認することで、作業書通りに作業が実施されているか否かを容易に確認することができる。なお、この場合、配線係止部1603や配線係止部3011の結束バンドCTと、特定結束バンドとで、色を異ならせるようにしても良く、結束作業の確認をし易いものとすることができる。
また、配線係止部1603や配線係止部3011を、平板状又は帯板状に延出しているものとしているため、配線係止部1603や配線係止部3011を棒状のものとする場合と比較して、配線係止部1603や配線係止部3011とハーネスWH1やハーネスWH2との接触面積を広くすることができるため、摩擦抵抗を大きくすることができる。これにより、移動規制手段としての結束バンドCTによる作用効果をより発揮させ易くすることができ、ハーネスWH1やハーネスWH2の移動を確実に規制して不具合の発生をより回避させることができる。
更に、配線係止部1603や配線係止部3011を、平板状又は帯板状に延出しているものとしていることから、配線係止部1603や配線係止部3011においてハーネスWH1やハーネスWH2を構成している複数の配線ECが配線係止部1603や配線係止部3011の面に沿って並ぶように広がり易くなるため、配線ECからの放熱し易くすることができる。この際に、配線係止部1603や配線係止部3011を通してハーネスWH1やハーネスWH2を視認することができるため、ハーネスWH1やハーネスWH2を構成している複数の配線ECを、配線係止部1603や配線係止部3011を通して1本1本確認し易くすることができる。
また、配線係止部1603及び配線係止部3011を、ハーネスWH1に張力が作用した時にハーネスWH1の長手方向に対して交差する方向へのハーネスWH1の移動方向とは反対方向へ、演出表示装置1600及び裏箱3010から延出させるようにしており、パチンコ機1の組立て時やメンテナンス等の際に、ハーネスWH1が引っ張られたりハーネスWH1を引っ張ったりしても、配線係止部1603及び配線係止部3011においてハーネスWH1が先端とは反対方向へ移動するため、配線係止部1603及び配線係止部3011からハーネスWH1が抜けることはなく、上述した作用効果を確実に奏することが可能なパチンコ機1を提供することができる。
また、配線係止部1603及び配線係止部3011の先端を、鉤部1603a及び鉤部3011aを含めて先端へ向かうに従って演出表示装置1600及び裏箱3010から遠ざかるように斜めに形成しているため、配線係止部1603及び配線係止部3011の先端側から配線係止部1603及び配線係止部3011と演出表示装置1600及び裏箱3010との間に、ハーネスWH1を挿入し易くすることができ、作業性を向上させることができる。
更に、本実施形態のパチンコ機1によれば、遊技盤5の裏ユニット3000において、取付サポータ3060の突出ピン3063を、裏箱3010における本体部3061が跨る位置に設けられている複数の機能孔部3013の貫通孔に挿入した上で、本体部3061が跨る位置に設けられている複数の機能孔部3013のうち複数の第一取付孔3062と対応している機能孔部3013の貫通孔に、裏箱3010における取付サポータ3060とは反対側から取付ビス挿通させて第一取付孔3062にねじ込んで締付けることにより、裏箱3010に対して取付サポータ3060を取付けることができる。この状態では、取付サポータ3060は、突出ピン3063が機能孔部3013の貫通孔に挿入されているため、裏箱3010に対して回転不能に取付けられている。そして、裏箱3010に取付けられている取付サポータ3060の本体部3061に設けられている複数の第二取付孔3064を使用して裏右演出ユニット3400を取付サポータ3060に取付けることで、裏右演出ユニット3400を、取付サポータ3060を介して裏箱3010に固定する(取付ける)ことができる。なお、取付サポータ3060を裏右演出ユニット3400に取付けてから、当該取付サポータ3060を裏箱3010に取付けるようにしても良い。この際に、上述したように、取付サポータ3060の突出ピン3063が貫通孔に挿入されており、取付サポータ3060を介して裏箱3010に取付けられる裏右演出ユニット3400の位置決め精度を高めることができるため、裏右演出ユニット3400を所望の位置に確実に取付けることができ、裏右演出ユニット3400による作用効果を発揮させ易くすることができる。
そして、裏箱3010には機能孔部3013が複数設けられているため、裏右演出ユニット3400を取付けたい所望の位置に設けられている複数の機能孔部3013に取付サポータ3060を取付けることで、所望の位置に裏右演出ユニット3400を取付けることができる。従って、設計変更や機種変更等により裏右演出ユニット3400の位置を変更したい時に、裏箱3010を作り直さなくても、取付サポータ3060を所望の位置に設けられている複数の機能孔部3013に取付けるだけで、裏右演出ユニット3400の位置を容易に変更することができるため、裏右演出ユニット3400の配置自由度をより高めることができ、設計変更や機種変更等に対して容易に対応することが可能となることで、パチンコ機1にかかるコストの増加を抑制させることができる。
また、上述したように、裏箱3010における複数の機能孔部3013のうち所望の位置の複数の機能孔部3013に取付サポータ3060を取付けることで裏右演出ユニット3400を所望の位置に取付けることができることから、裏右演出ユニット3400の配置自由度を高めることができるため、より効果的な位置に裏右演出ユニット3400を配置することができ、これまでのパチンコ機1では見られなかった位置に裏右演出ユニット3400を取付けることで遊技者の関心を強く引付けさせることができ、遊技者に対する訴求力の高いパチンコ機1を提供することができる。
また、取付サポータ3060(本体部3061)を、裏箱3010における複数の機能孔部3013に跨る大きさとしていることから、一つの取付サポータ3060に複数の裏右演出ユニット3400等の演出ユニットを取付けることが可能となるため、一つの取付サポータ3060に複数の演出ユニットを取付けるようにすることで、取付サポータ3060により複数の演出ユニットを纏めてユニット化することができる。従って、取付サポータ3060に複数の演出ユニットを取付けてから、当該取付サポータ3060を裏箱3010に取付けるようにすることで、複数の演出ユニットを一度に裏箱3010に取付けることができ、パチンコ機1の組立てにかかる手間を簡略化してコストの増加を抑制させることができる。
更に、取付サポータ3060を裏箱3010に対して複数の機能孔部3013に跨って取付けるようにしているため、取付サポータ3060により裏箱3010を補強することができ、裏箱3010の耐久性を高めて破損し難くすることができる。また、取付サポータ3060により裏箱3010を補強することができるため、裏右演出ユニット3400からの荷重や可動演出による振動や慣性力等が作用しても裏箱3010を変形し難くすることができ、裏右演出ユニット3400を位置不動に固定することができる。従って、裏右演出ユニット3400が無用に揺れたり動いたりすることを防止することができるため、裏右演出ユニット3400による装飾効果や演出効果を確実に発揮させることができ、遊技者を楽しませて興趣の低下を抑制させることが可能なパチンコ機1を提供することができる。
また、取付サポータ3060を介して裏箱3010に裏右演出ユニット3400を取付けているため、裏右演出ユニット3400と裏箱3010との間に取付サポータ3060の本体部3061と同じ厚さの隙間を形成することができ、当該隙間を通して裏右演出ユニット3400や裏箱3010等からの熱を逃がし易くすることができる。また、裏箱3010に設けられている複数の機能孔部3013には、夫々に貫通孔を有していると共に、上述したように、取付サポータ3060の取付位置を適宜選択することができることから、取付サポータ3060が取付けられていない機能孔部3013が存在しているため、取付サポータ3060が取付けられていない機能孔部3013の貫通孔を通して裏右演出ユニット3400側からの熱を換気して逃すことができる。このようなことから、裏箱3010の複数の機能孔部3013と取付サポータ3060とによる構成によって、裏右演出ユニット3400や裏箱3010等において熱による影響を低減させることができ、裏右演出ユニット3400等による装飾効果や演出効果を確実に発揮させることができる。
更に、取付サポータ3060を介して裏箱3010に裏右演出ユニット3400を取付けているため、取付サポータ3060により裏箱3010と裏右演出ユニット3400との間での振動の伝達を低減させることができる。これにより、裏箱3010や裏右演出ユニット3400が無用に揺れたり動いたりすることを防止することができるため、裏箱3010や裏右演出ユニット3400による装飾効果や演出効果を確実に発揮させることができ、遊技者を楽しませて興趣の低下を抑制させることが可能なパチンコ機1を提供することができる。
また、上述したように、裏箱3010に設けられている複数の機能孔部3013に対して、取付サポータ3060を取付ける複数の機能孔部3013を適宜選択することで、裏箱3010を作り直さなくても裏右演出ユニット3400の位置を容易に変更することができるため、機種に関わらず裏箱3010を同じものとして流用することが可能となり、パチンコ機1にかかるコストを低減させることができる。
更に、取付サポータ3060を介して裏右演出ユニット3400を裏箱3010に取付けているため、取付サポータ3060として本体部3061の大きさや形状の異なるものを予め複数用意しておくことで、裏箱3010の複数の機能孔部3013が設けられている面に沿った方向への位置変更に加えて、当該面に対して垂直方向への位置変更も容易に対応することができ、裏右演出ユニット3400の配置自由度をより高めることができる。
また、取付サポータ3060を介して裏右演出ユニット3400を裏箱3010に設けているため、従来の技術のように裏箱3010に演出ユニットを取付けるための取付ボスを設ける必要が無いと共に、取付サポータ3060を取付けるための複数の機能孔部3013において貫通孔を設けているため、従来よりも裏箱3010を軽量化することができ、パチンコ機1の組立て等において裏箱3010の取回し(運搬)や取り扱い等を容易なものとすることができる。
また、上記のように、取付サポータ3060の突出ピン3063を機能孔部3013の貫通孔に挿入することで、取付サポータ3060を位置決めすることができるため、取付サポータ3060を介して裏右演出ユニット3400を動き難くすることができる。これにより、可動演出中に裏右演出ユニット3400が無用に動いたり揺れたりすることを防止することができるため、所望の動きをする可動演出を遊技者に確実に見せることができ、所望の演出効果を確実に発揮させることができると共に、遊技者を楽しませることができ、遊技に対する興趣の低下を抑制させることができる。
また、取付サポータ3060の本体部3061を、第一取付孔3062及び第二取付孔3064が設けられているブロック状の複数のヘッド部3061aと、複数のヘッド部3061a同士を繋いでいる板状のバック連結片3061b及びサイド連結片3061cと、で構成するようにしており、取付サポータ3060の本体部3061を、全長に亘って一定の厚さで形成する場合と比較して、バック連結片3061b及びサイド連結片3061cの部位の材料を少なくすることができるため、取付サポータ3060のコストと重量を低減させることができ、パチンコ機1にかかるコストの増加を抑制させることができる。
更に、本実施形態のパチンコ機1によれば、遊技盤5の裏ユニット3000において、取付サポータ3050の突出ピン3053を、箱枠状の裏箱3010における機能孔部3013の二つの貫通孔の一方に挿入した上で、第一取付孔3052を当該機能孔部3013における残りの貫通孔と一致させた状態で、取付サポータ3050とは反対側の裏箱3010の後方から貫通孔を通して取付ビスを第一取付孔3052にねじ込んで締付けることにより、裏箱3010に対して取付サポータ3050を取付けることができる。この状態では、取付サポータ3050は、突出ピン3053が二つの貫通孔の一つに挿入されているため、裏箱3010に対して回転不能に取付けられている。そして、裏箱3010に取付けられている取付サポータ3050の本体部3051から突出しているボス部3054の先端の第二取付孔3055を使用して裏後演出ユニット3500を取付サポータ3050に取付けることで、裏後演出ユニット3500を、取付サポータ3050を介して裏箱3010に固定する(取付ける)ことができる。なお、取付サポータ3050を裏後演出ユニット3500に取付けてから、当該取付サポータ3050を裏箱3010に取付けるようにしても良い。この際に、上述したように、取付サポータ3050の突出ピン3053が機能孔部3013における二つの貫通孔の一つに挿入されており、取付サポータ3050を介して裏箱3010に取付けられる裏後演出ユニット3500の位置決め精度を高めることができるため、裏後演出ユニット3500を所望の位置に確実に取付けることができ、裏後演出ユニット3500による作用効果を発揮させ易くすることができる。
そして、裏箱3010には機能孔部3013が複数設けられているため、裏後演出ユニット3500を取付けたい所望の位置に設けられている機能孔部3013に取付サポータ3050を取付けることで、所望の位置に裏後演出ユニット3500を取付けることができる。また、取付サポータ3050では、先端に第二取付孔3055が設けられているボス部3054を本体部3051から所定方向(前方)へ延出(突出)させているため、突出しているボス部3054の長さが異なる取付サポータ3050を、予め複数用意しておくことで、裏箱3010の機能孔部3013が設けられている面に対して、ボス部3054が所望の長さの取付サポータ3050を使用することで、当該面から所望の距離離れた位置に裏後演出ユニット3500を取付けることができる。このようなことから、設計変更や機種変更等により裏後演出ユニット3500の位置を変更したい時に、裏箱3010を作り直さなくても、取付サポータ3050を所望の位置に設けられている機能孔部3013に取付けたり、ボス部3054が所望の長さの取付サポータ3050を取付けたりするだけで、機能孔部3013が設けられている面に沿った方向や当該面に対して垂直方向へ裏後演出ユニット3500の位置を容易に変更することができるため、裏後演出ユニット3500の配置自由度をより高めることができ、設計変更や機種変更等に対して容易に対応することが可能となることで、パチンコ機1にかかるコストの増加を抑制させることができる。
また、上述したように、裏箱3010に複数の機能孔部3013のうち所望の位置の機能孔部3013に取付サポータ3050を取付けたり、ボス部3054が所望の長さの取付サポータ3050を取付けたりすることで裏後演出ユニット3500を所望の位置に取付けることができることから、裏後演出ユニット3500の配置自由度を高めることができるため、より効果的な位置に裏後演出ユニット3500を配置することができ、これまでのパチンコ機では見られなかった位置に裏後演出ユニット3500を取付けることで遊技者の関心を強く引付けさせることができ、遊技者に対する訴求力の高いパチンコ機1を提供することができる。
また、上述したように、裏箱3010に設けられている複数の機能孔部3013に対して、取付サポータ3050を取付ける機能孔部3013や、ボス部3054の長さが異なる取付サポータ3050を適宜選択することで、裏箱3010を作り直さなくても裏後演出ユニット3500の位置を容易に変更することができるため、機種に関わらず裏箱3010を同じものとして流用することが可能となり、パチンコ機1にかかるコストを低減させることができる。
更に、取付サポータ3050の先端に第二取付孔3055が設けられているボス部3054を、第一取付孔3052と突出ピン3053との間に設けているため、第二取付孔3055に取付けられている裏後演出ユニット3500からの荷重を、第一取付孔3052(取付ビス)と突出ピン3053とから均等に裏箱3010へ作用させることができ、取付サポータ3050を破損し難くすることができると共に、裏後演出ユニット3500の取付けを良好な状態で維持し続けることができ、上述した作用効果を確実に奏することが可能なパチンコ機1を提供することができる。
また、取付サポータ3050の本体部3051における突出ピン3053が突出している面とは反対側の面に、平坦な片部3051aを設けているため、取付サポータ3050の突出ピン3053を、裏箱3010の機能孔部3013における貫通孔に挿入するために本体部3051を裏箱3010側へ押圧する際に、当該片部3051aを押圧することで、本体部3051を裏箱3010側へ押圧し易くすることができ、突出ピン3053を貫通孔へ確実に挿入させることができる。また、片部3051aを平坦にしているため、指等により押圧し易いため、取付サポータ3050の取付作業を容易なものとすることができ、パチンコ機1の組立てにかかる手間を低減させることができる。
また、上述したように、取付サポータ3050の突出ピン3053を機能孔部3013における二つの固定孔の一つに挿入することで、取付サポータ3050を位置決めすることができるため、取付サポータ3050を介して裏後演出ユニット3500を動き難くすることができる。従って、裏後演出ユニット3500を、可動演出が実行可能な演出装置(可動装飾体)としても、可動演出中に裏後演出ユニット3500が無用に動いたり揺れたりすることを防止することができるため、所望の動きをする可動演出を遊技者に確実に見せることができ、所望の演出効果を確実に発揮させることができると共に、遊技者を楽しませることができ、遊技に対する興趣の低下を抑制させることができる。
また、取付サポータ3050を介して裏箱3010に裏後演出ユニット3500を取付けているため、裏後演出ユニット3500と裏箱3010との間に取付サポータ3050の本体部3051と同じ厚さの隙間を形成することができ、当該隙間を通して裏後演出ユニット3500や裏箱3010等からの熱を逃がし易くすることができる。また、裏箱3010に設けられている複数の機能孔部3013には、夫々に貫通孔を有していると共に、上述したように、取付サポータ3050の取付位置を適宜選択することができることから、取付サポータ3050が取付けられていない機能孔部3013が存在しているため、取付サポータ3050が取付けられていない機能孔部3013の貫通孔を通して裏後演出ユニット3500側からの熱を換気して逃すことができる。このようなことから、裏箱3010の複数の機能孔部3013と取付サポータ3050とによる構成によって、裏後演出ユニット3500や裏箱3010等において熱による影響を低減させることができ、裏後演出ユニット3500等による装飾効果や演出効果を確実に発揮させることができる。
更に、取付サポータ3050を介して裏箱3010に裏後演出ユニット3500を取付けているため、取付サポータ3050により裏箱3010と裏後演出ユニット3500との間での振動の伝達を低減させることができる。これにより、裏箱3010や裏後演出ユニット3500が無用に揺れたり動いたりすることを防止することができるため、裏箱3010や裏後演出ユニット3500による装飾効果や演出効果を確実に発揮させることができ、遊技者を楽しませて興趣の低下を抑制させることが可能なパチンコ機1を提供することができる。
また、取付サポータ3050を介して裏後演出ユニット3500を裏箱3010に設けているため、従来の技術のように裏箱3010に裏後演出ユニット3500を取付けるための取付ボスを設ける必要が無いと共に、取付サポータ3050を取付けるための複数の機能孔部3013において貫通孔を設けているため、従来よりも裏箱3010を軽量化することができ、パチンコ機1の組立て等において裏箱3010の取回し(運搬)や取り扱い等を容易なものとすることができる。
また、取付サポータ3050や取付サポータ3060の色を、裏箱3010の色と異ならせるようにしていることから、取付サポータ3050や取付サポータ3060を裏箱3010に取付けた時に、取付サポータ3050や取付サポータ3060を識別し易くすることができるため、パチンコ機1の組立てや分解等の際に、取付サポータ3050や取付サポータ3060の位置が判り易いことで作業をスムーズに進行させることができ、組立て等にかかる手間を容易なものとすることでパチンコ機1にかかるコストの増加を抑制させることができる。
更に、本実施形態のパチンコ機1によれば、センター役物2500のアタッカユニット2600において、扉ユニット(第二始動口開閉ユニット2630、及び開閉ユニット2700)のケース(ユニットケース2635、及びユニットケース2705)に、駆動手段(始動口ソレノイド2632、及びソレノイド2702)から延出している配線ECとセンサ(第二始動口センサ2601、及び球センサ2711)から延出している配線ECとを支持するための複数の配線支持部(バンド保持部2635cと配線係止部2635d、及びバンド保持部2706)を設けているため、それらの配線ECを配線支持部に支持させることで、複数の配線ECを纏めることができ、扉ユニットから配線ECが区々の方向へ延出することを防止することができる。この際に、配線ECを結束バンドCTにより配線支持部に締付けて支持させているため、自由端を有するように棒状又は帯板状に延出している配線支持部とケースとの間に配線ECを挿入して支持させるようにする場合と比較して、配線支持部から配線ECがばらけたり抜けたりすることを防止することができる。従って、パチンコ機1を組立てる際に、扉ユニットのケースから延出している配線ECが組立ての邪魔になったり他の部材に引っ掛かったりすることを抑制させて作業性を良くすることができ、組立作業が煩雑になることを低減させてコストの増加を抑制させることができる。また、配線支持部により複数の配線ECを纏めることで、ケースから延出している配線ECを、他の部材に引っ掛かり難くすることができるため、配線ECが傷付いたり配線ECが駆動手段やセンサから抜けたりしている状態で組立てられてしまうことを防止することができ、配線ECに起因する不具合の発生を回避させ易くすることができる。
また、ケース(ユニットケース2635、及びユニットケース2705)に保持されている駆動手段(始動口ソレノイド2632、及びソレノイド2702)に接続されている配線ECと、扉ユニット(第二始動口扉体2631、及び開閉ユニット2700の扉体2701)付近に設けられ扉ユニットにより流通が変化させられた遊技球Bを検知するセンサ(第二始動口センサ2601、及び球センサ2711)に接続されている配線ECとを、一緒に配線支持部(バンド保持部2635cと配線係止部2635d、及びバンド保持部2706)に支持させているため、パチンコ機1を組立てる際に、扉ユニットを使用する部位(例えば、第二始動口2005、第一大入賞口2006、第二大入賞口2007、V入賞口2008、等)と対応している種類のセンサを、配線EC及び配線支持部を介して予めセットにしておくことで、当該扉ユニットと対応している種類のセンサを確実に組付けることができ、異なる種類のセンサを組付けてしまうことを防止することができる。また、メンテナンス等により扉ユニットやセンサを取外して再び組立てる時に、センサの紛失を防止することができると共に、種類の異なるセンサを取付けてしまうことを防止することができる。
更に、扉ユニット(第二始動口開閉ユニット2630、及び開閉ユニット2700)のケース(ユニットケース2635、及びユニットケース2705)に配線ECを支持する配線支持部(バンド保持部2635cと配線係止部2635d、及びバンド保持部2706)を設けているため、駆動手段(始動口ソレノイド2632、及びソレノイド2702)及びセンサ(第二始動口センサ2601、及び球センサ2711)から延出している配線ECを配線支持部に支持させることで、当該配線ECをケースに沿わせることができ、遊技者側から配線ECを見え辛くして見栄えを良くすることができる。
また、扉ユニット(第二始動口開閉ユニット2630、及び開閉ユニット2700)のケース(ユニットケース2635、及びユニットケース2705)により、扉ユニットの外部に設けられているセンサ(第二始動口センサ2601、及び球センサ2711)の移動を規制可能としていることから、パチンコ機1の組立ての際に、扉ユニットを台板(アタッカ台板2610、及び台板2710)のような所定の部材に取付けると、当該扉ユニットによりセンサの移動を規制することができるため、扉ユニットによりセンサを取付けることができ、組立てにかかる手間を簡略化してパチンコ機1のコストを低減させることができる。
また、扉ユニット(第二始動口開閉ユニット2630、及び開閉ユニット2700)によりセンサ(第二始動口センサ2601、及び球センサ2711)の移動を規制するようにしているため、メンテナンス等の際に扉ユニットを取外すだけでセンサも取外すことができ、取外しにかかる手間を簡略化して本パチンコ機1を設置している遊技ホール側の負担を軽減させることができる。
また、扉ユニット(第二始動口開閉ユニット2630、及び開閉ユニット2700)の外部に設けられているセンサ(第二始動口センサ2601、及び球センサ2711)からの配線ECに対して、長さに余裕を持たせて配線支持部(バンド保持部2635cと配線係止部2635d、及びバンド保持部2706)に支持させているため、その長さの余裕の範囲内で扉ユニットに対してセンサを相対的に離すことができる。従って、パチンコ機1を組立てる際に、予め扉ユニットの配線支持部にセンサに接続されている配線ECを支持させた状態で、扉ユニットを取付けた後にセンサを取付けたりセンサを取付けた後に扉ユニットを取付けたりしてもセンサからの配線ECが無用に引っ張られることはなく、取付作業(組立作業)をスムーズに行うことができる。
更に、センサ(第二始動口センサ2601、及び球センサ2711)に接続されている配線ECを、センサから配線支持部(バンド保持部2635cと配線係止部2635d、及びバンド保持部2706)までの最短の長さよりも長い長さで支持しているため、メンテナンス等により所定の部材(アタッカ台板2610、及び台板2710)から扉ユニット(第二始動口開閉ユニット2630、及び開閉ユニット2700)を取外す際に、センサからの配線ECの長さに余裕があるため、所定の部材から扉ユニットをある程度離すことが可能となり、メンテナンス等を良好に実施することができ、本パチンコ機1を設置している遊技ホール側の負担の増加を抑制させることができる。
また、扉ユニット(第二始動口開閉ユニット2630、及び開閉ユニット2700)に配線支持部(バンド保持部2635cと配線係止部2635d、及びバンド保持部2706)を複数設けているため、設計変更や機種変更等により配線ECを取回す方向を変更した時に、当該配線ECが通る最適な位置に設けられている配線支持部を選択して配線ECを支持させることができる。従って、ケース(ユニットケース2635、及びユニットケース2705)を作り変えなくても設計変更や機種変更等に対応することができ、パチンコ機1にかかるコストの増加を抑制させることができる。
更に、扉ユニット(第二始動口開閉ユニット2630、及び開閉ユニット2700)に複数の配線支持部(バンド保持部2635cと配線係止部2635d、及びバンド保持部2706)を設けているため、扉ユニットを組付けた後で、駆動手段(始動口ソレノイド2632、及びソレノイド2702)及びセンサ(第二始動口センサ2601、及び球センサ2711)からの配線ECを支持していない空いている配線支持部に、他の部材からの配線ECを支持させて束ねることができ、パチンコ機1内における配線ECの取回しを良くすることができる。
また、配線ECを結束バンドCTにより締付けて支持させており、扉ユニット(第二始動口開閉ユニット2630、及び開閉ユニット2700)やセンサ(第二始動口センサ2601、及び球センサ2711)に対して不正行為を行おうとすると、結束バンドCTを切断する必要があり不正行為の痕跡が残り易いため、不正行為の実行を躊躇させることができ、不正行為に対する抑止力の高いパチンコ機1を提供することができる。
更に、本実施形態のパチンコ機1によれば、センター役物2500のアタッカユニット2600において、遊技の進行に応じて駆動手段としてのソレノイド(始動口ソレノイド2632、第二アタッカソレノイド2652、V振分ソレノイド2662、及びソレノイド2702)により扉体(第二始動口扉体2631、第二大入賞口扉体2651、V入賞口扉体2661、及び扉体2701)が進退することで遊技球Bが通過して当該遊技球Bを検知するセンサ(第二始動口センサ2601、第二大入賞口センサ2602、V入賞口センサ2603、ハズレ口センサ2604、及び球センサ2711)を、扉ユニット(第二始動口開閉ユニット2630、第二大入賞口開閉ユニット2650、V振分ユニット2660、及び開閉ユニット2700)のケース(ユニットケース2635、ユニットケース2655、ユニットケース2665、及びユニットケース2705)外に設けていることから、ケース内にセンサを設けていないため、従来の技術と比較して、扉体を有するユニット(扉ユニット)を相対的に小さくすることができ、扉ユニットを小型化することができる。従って、扉ユニットを小型化することができることから、扉ユニットの配置自由度を高めることができるため、従来のパチンコ機1とは異なる位置に扉ユニットを設けることで、これまでにない見た目のパチンコ機1とすることができ、遊技者に対する訴求力の高いパチンコ機1を提供することができる。
また、センサ(第二始動口センサ2601、第二大入賞口センサ2602、V入賞口センサ2603、ハズレ口センサ2604、及び球センサ2711)の少なくとも一部を扉ユニット(第二始動口開閉ユニット2630、第二大入賞口開閉ユニット2650、V振分ユニット2660、開閉ユニット2700)のケース(ユニットケース2635、ユニットケース2655、ユニットケース2665、及びユニットケース2705)よりも前方に設けているため、従来の技術のように、ケース内にセンサを設けるようにした場合と比較して、遊技球Bの検知にかかる前後方向の寸法を小さくすることができ、後方のスペースを確保し易くすることができる。従って、上述したように扉ユニットを小型化することができると共に、後方のスペースを確保し易くすることができるため、後方の役物や装飾体をより大きくしたり、後方に新たな役物や装飾体を配置したり、することでパチンコ機1をより目立たせることができ、遊技者の関心を強く引付けさせることができると共に、後方の役物等によって遊技者をより楽しませることができ、遊技者の遊技に対する興趣の低下を抑制させることができる。
また、遊技球Bを検知するセンサ(第二始動口センサ2601、第二大入賞口センサ2602、V入賞口センサ2603、ハズレ口センサ2604、及び球センサ2711)を扉ユニット(第二始動口開閉ユニット2630、第二大入賞口開閉ユニット2650、V振分ユニット2660、及び開閉ユニット2700)のケース(ユニットケース2635、ユニットケース2655、ユニットケース2665、及びユニットケース2705)外に設けているため、使用機種に関わらず同一の扉ユニットを使用することができ、同じ扉ユニットのみを製造することで十分な量産効果を得ることができると共に、同一の扉ユニットを使用することで、組付け間違いによる不具合の発生を防止することができ、組立てにかかる手間を簡略化してパチンコ機1にかかるコストを低減させることができる。
詳述すると、例えば、従来の技術によるケース内にセンサを内蔵しているユニットにおいて、ユニットの配置自由度を高めるために、使用機種に応じて、ケース内からセンサを取外してセンサが内蔵されていないユニットを使用することが考えられる。しかしながら、この場合、当該ユニットを複数の機種において流用することで量産効果を得ようとすると、同一のユニットにおいて、センサが取付けられているユニットと、センサが取外されているユニットの両方を製造する必要があり、ユニットの製造にかかる手間が煩雑なものとなり、十分な量産効果を得ることが困難となる。また、同一のユニットにおいて、センサが取外されているユニットが存在していると、パチンコ機の組立ての際に、誤ってセンサの無いユニットを組付けてしまう恐れがあり、不具合の原因となると共に、組立ての際にユニットを確認する必要があり、手間がかかることでコストが増加する問題がある。
これに対して、本実施形態では、上述したように、扉ユニット(第二始動口開閉ユニット2630、第二大入賞口開閉ユニット2650、V振分ユニット2660、及び開閉ユニット2700)にセンサ(第二始動口センサ2601、第二大入賞口センサ2602、V入賞口センサ2603、ハズレ口センサ2604、及び球センサ2711)を設けていない(内蔵していない)ことから、複数の機種においてセンサの位置が異なっていても、使用機種に関わらず同一の扉ユニットを使用することができるため、同じ扉ユニットのみを製造すれば良く、十分な量産効果を得ることができる。また、同一の扉ユニットにおいて機能の異なるものが存在しないため、パチンコ機1の組立ての際に、扉ユニットを確認する必要はなく、組付け間違いによる不具合の発生を防止することができると共に、組立てにかかる手間を簡略化して、パチンコ機1にかかるコストを低減させることができる。
更に、センサ(第二始動口センサ2601、第二大入賞口センサ2602、V入賞口センサ2603、ハズレ口センサ2604、及び球センサ2711)の少なくとも一部を扉ユニット(第二始動口開閉ユニット2630、第二大入賞口開閉ユニット2650、V振分ユニット2660、及び開閉ユニット2700)のケース(ユニットケース2635、ユニットケース2655、ユニットケース2665、ユニットケース2705)よりも前方に設けているため、センサにおける遊技球Bが通過して検知する部位(検知孔)をケースよりも前方に設けることで、センサの検知孔が前方に位置することとなり、センサによる遊技球Bの検知を遊技者側から見え易くすることができ、遊技球Bの検知を目視させることで遊技者の遊技に対する期待感を高めさせて楽しませることができる。
また、平板状のアタッカ台板2610や台板2710を貫通して扉体(第二始動口扉体2631、第二大入賞口扉体2651、V入賞口扉体2661、及び扉体2701)を前方へ進退させるようにしているため、アタッカ台板2610やアタッカ前板2620に遊技球Bを受入れるための受入口(第二始動口2005、第二大入賞口2007、V入賞口2008、ハズレ口2009、等)や遊技球Bの通路等が設けられることとなる。従って、機種や設計等を変更する際に、アタッカ台板2610側を変更するだけで受入口や通路の態様を容易に変更することができるため、遊技者の関心を強く引き付けることが可能な訴求力の高いパチンコ機1を提供し易くすることができると共に、扉ユニット(第二始動口開閉ユニット2630、第二大入賞口開閉ユニット2650、V振分ユニット2660、及び開閉ユニット2700)を変更することなく流用することができるため、パチンコ機1にかかるコストの増加を抑制させることができる。
また、扉ユニット(第二始動口開閉ユニット2630、第二大入賞口開閉ユニット2650、V振分ユニット2660、及び開閉ユニット2700)のケース(ユニットケース2635、ユニットケース2655、ユニットケース2665、及びユニットケース2705)をアタッカ台板2610の後に取付けるようにしているため、アタッカ台板2610によりケースを遊技者側から見え難くすることが可能となり、ケース(駆動手段(始動口ソレノイド2632、第二アタッカソレノイド2652、V振分ソレノイド2662、及びソレノイド2702))による見栄えの低下を抑制させることができ、見栄えの良いパチンコ機1を提供することができる。
更に、駆動手段(始動口ソレノイド2632、第二アタッカソレノイド2652、V振分ソレノイド2662、及びソレノイド2702)及び扉体(第二始動口扉体2631、第二大入賞口扉体2651、V入賞口扉体2661、及び扉体2701)を保持しているケース(ユニットケース2635、ユニットケース2655、ユニットケース2665、及びユニットケース2705)を、第一ケース部と第二ケース部(第一ケース部2633と第二ケース部2634、第一ケース部2653と第二ケース部2654、第一ケース部2663と第二ケース部2664、及び第一ケース部2703と第二ケース部2704)との二つにより構成しているため、扉ユニット(第二始動口開閉ユニット2630、第二大入賞口開閉ユニット2650、V振分ユニット2660、及び開閉ユニット2700)の部品点数の増加を抑制させることができ、パチンコ機1にかかるコストの増加を抑制させることができる。
また、ケースを、第一ケース部と第二ケース部(第一ケース部2633と第二ケース部2634、第一ケース部2653と第二ケース部2654、第一ケース部2663と第二ケース部2664、及び第一ケース部2703と第二ケース部2704)との二つで構成しているため、駆動手段(始動口ソレノイド2632、第二アタッカソレノイド2652、V振分ソレノイド2662、及びソレノイド2702)や扉体(第二始動口扉体2631、第二大入賞口扉体2651、V入賞口扉体2661、及び扉体2701)を第一ケースと第二ケースとで挟むようにして保持することが可能となり、組立てにかかる手間を簡略化することができる。
更に、少なくとも一部がケース(ユニットケース2635、ユニットケース2655、ユニットケース2665、ユニットケース2705)よりも前方に設けられているセンサ(第二始動口センサ2601、第二大入賞口センサ2602、V入賞口センサ2603、ハズレ口センサ2604、及び球センサ2711)に、ケース(アタッカ台板2610、台板2710)よりも前方に設けられているアタッカ前板2620が接するようにしているため、アタッカ前板2620によりセンサの所定方向への移動を規制することができ、センサの所定位置への位置決めを可能とすることができる。
また、センサ(第二始動口センサ2601、V入賞口センサ2603、ハズレ口センサ2604、及び球センサ2711)に、ケース(ユニットケース2635、ユニットケース2665、及びユニットケース2705)の外側面が接するようにしているため、ケースによりセンサの所定方向への移動を規制することができ、センサの所定位置への位置決めを可能とすることができる。また、パチンコ機1を組立てる際に、接するケースによってセンサをガイドすることができ、組立て作業のし易いものとすることができる。
[11.主制御基板の各種制御処理]
次に、パチンコ機1の遊技の進行に応じて、図203に示した主制御基板1310が行う各種制御処理について、図214~図216を参照して説明する。図214は主制御側電源投入時処理の一例を示すフローチャートであり、図215は図214の主制御側電源投入時処理のつづきを示すフローチャートであり、図216は主制御側タイマ割り込み処理の一例を示すフローチャートである。まず、遊技制御に用いられる各種乱数について説明し、続いて初期値更新型のカウンタの動き、主制御側電源投入時処理、主制御側タイマ割り込み処理について説明する。
[11-1.各種乱数]
遊技制御に用いられる各種乱数として、大当り遊技状態や小当り遊技状態を発生させるか否かの決定に用いるための特別乱数と、この特別乱数の初期値の決定に用いるための当り判定用初期値決定乱数と、大当り遊技状態を発生させないときにリーチ(リーチはずれ)を発生させるか否かの決定に用いるためのリーチ判定用乱数と、機能表示ユニット1400の第一特別図柄表示器及び第二特別図柄表示器で変動表示される特別図柄の変動表示パターンの決定に用いるための変動表示パターン用乱数と、大当り遊技状態を発生させるときに機能表示ユニット1400の第一特別図柄表示器及び第二特別図柄表示器で導出表示される大当り図柄や小当り図柄の決定(当り種別の決定)に用いるための図柄乱数と、この図柄乱数の初期値の決定に用いるための図柄用初期値決定乱数等が用意されている。またこれらの乱数に加えて、第二始動口2005の遊技球の受入れが可能とする可動片を開閉動作させるか否かの決定に用いるための普通図柄当り判定用乱数と、この普通図柄当り判定用乱数の初期値の決定に用いるための普通図柄当り判定用初期値決定乱数と、機能表示ユニット1400の普通図柄表示器で変動表示される普通図柄の変動表示パターンの決定に用いるための普通図柄変動表示パターン用乱数等が用意されている。
このような遊技制御に用いられる各種乱数のうち、特別乱数はハードウェアにより更新されるのに対して、他の各種乱数はソフトウェアにより更新されるようになっている。
例えば、特別乱数は、主制御MPUに内蔵される主制御内蔵ハード乱数回路によりハードウェアにより直接更新されるようになっている。この主制御内蔵ハード乱数回路は、主制御MPUがリセットされると、まず、予め定めた数値範囲内における一の値を初期値として、主制御MPUに入力されるクロック信号に基づいて高速に予め定めた数値範囲内における他の値を次々に抽出し、予め定めた数値範囲内におけるすべての値を抽出し終えると、再び、予め定めた数値範囲内における一の値を抽出して、主制御MPUに入力されるクロック信号に基づいて高速に予め定めた数値範囲内における他の値を次々に抽出する。このような高速な抽選を主制御内蔵ハード乱数回路が繰り返し行い、主制御MPUは、主制御内蔵ハード乱数回路から値を取得する時点における主制御内蔵ハード乱数回路が抽出した値を特別乱数としてセットするようになっている。
これに対して、普通図柄当り判定用乱数を更新するカウンタは、最小値から最大値までに亘る予め定めた固定数値範囲内において更新され、この最小値から最大値までに亘る範囲を、後述する主制御側タイマ割り込み処理が行われるごとに値1ずつ加算されることでカウントアップする。このカウンタは、普通図柄当り判定用初期値決定乱数から最大値に向かってカウントアップし、続いて最小値から普通図柄当り判定用初期値決定乱数に向かってカウントアップする。普通図柄当り判定用乱数の最小値から最大値までに亘る範囲をカウンタがカウントアップし終えると、普通図柄当り判定用初期値決定乱数は更新される。このようなカウンタの更新方法を「初期値更新型のカウンタ」という。普通図柄当り判定用初期値決定乱数は、普通図柄当り判定用乱数を更新するカウンタの固定数値範囲から一の値を抽選する初期値抽選処理を実行して得ることができるようになっている。
なお、本実施形態では、主制御基板1310のRAMクリアスイッチが電源投入時に操作された場合や、後述する、主制御側電源投入時処理において主制御MPUの主制御内蔵RAMに記憶されている各種情報を数値とみなしてその合計を算出して得たチェックサムの値(サム値)が主制御側電源断時処理(電源断時)において記憶されているチェックサムの値(サム値)と一致していない場合など、主制御内蔵RAMの全領域をクリアする場合には、普通図柄当り判定用初期値決定乱数は、主制御MPUがその内蔵する不揮発性のRAMからIDコードを取り出し、この取り出したIDコードに基づいて普通図柄当り判定用乱数を更新するカウンタの固定数値範囲から常に同一の固定値を導出する初期値導出処理を実行し、この導出した固定値がセットされる仕組みとなっている。つまり、普通図柄当り判定用初期値決定乱数は、初期値導出処理の実行によりIDコードに基づいて導出された同一の固定値が常に上書き更新されるようになっている。このように、普通図柄当り判定用初期値決定乱数にセットされる値は、IDコードを利用して導出されており、主制御MPUを製造したメーカによって主制御MPUに内蔵する不揮発性のRAMにIDコードを記憶させるとIDコードが外部装置を用いても書き換えられないという第1のセキュリティー対策と、主制御内蔵RAMの全領域をクリアする場合に初期値導出処理を実行することによってIDコードに基づいて同一の固定値を導出するという第2のセキュリティー対策と、による2段階のセキュリティー対策が講じられることよって解析されるのを防止している。
ここで、主制御MPUに内蔵する不揮発性のRAMからIDコードを取り出し、この取り出したIDコードを普通図柄当り判定用初期値決定乱数として用いる利点について説明する。例えば、賞球として払い出される遊技球を不正に獲得しようとする者が何らかの方法で遊技盤5を入手して分解し、主制御MPUに内蔵する不揮発性のRAMに予め記憶されているIDコードを不正に取得し、普通図柄当り判定用乱数を更新するカウンタの値と普通図柄当り判定値とが一致するタイミングを把握することができたとしても、そのIDコードが個体を識別するためのユニークな符号が付されたものであるため、他の遊技盤5’に備える主制御MPU’に内蔵する不揮発性のRAMに予め記憶されているIDコードとまったく異なるものとなる。つまり他の遊技盤5’においては、普通図柄当り判定用乱数を更新するカウンタの値と普通図柄当り判定値とが一致するタイミングも、入手した遊技盤5のものとまったく異なる。換言すると、入手した遊技盤5を分解して解析して得たIDコードは、他の遊技盤5’、つまり他のパチンコ機1’において、まったく役に立たないものであるため、分解して解析した得た所定間隔ごとに瞬停を発生させ、その所定間隔ごとに、普通入賞口2003に遊技球を通過させたとしても、可動片を開閉動作させて第二始動口2005へ遊技球が受入可能となる遊技状態を発生させることができない。
[11-2.主制御側電源投入時処理]
まず、パチンコ機1に電源が投入されると、デフォルトとして予め定めたアドレスにスタックポインタが設定されるように主制御MPUが回路構成されている。このスタックポインタは、例えば、使用中の記憶素子(レジスタ)の内容を一時記憶するためにスタックに積んだアドレスを示したり、サブルーチンを終了して本ルーチンに復帰するときの本ルーチンの復帰アドレスを一時記憶するためにスタックに積んだアドレスを示したりするものであり、スタックが積まれるごとにスタックポインタが進む。
主制御MPUによる制御の下、図214及び図215に示すように、主制御側電源投入時処理を行う。この主制御側電源投入時処理が開始されると、主制御MPUは、RAMアクセス許可の設定を行う(ステップS10)。このRAMアクセス許可の設定により主制御内蔵RAMに対する更新を行うことができる。
ステップS10に続いて、主制御MPUは、主制御内蔵WDTの初期値設定及び起動設定を行う(ステップS12)。ここでは、主制御MPUの動作(システム)が正常動作しているか否かを監視する主制御内蔵WDTに初期値を設定するために主制御MPUに内蔵されるウォッチドックタイマコントロールレジスタ(以下、「WDTコントロールレジスタ」と記載する。)にタイマ設定値を設定して主制御内蔵WDTを起動させて主制御MPUをリセットするまでの計時を開始する。主制御内蔵WDTが起動すると、主制御内蔵WDTによる計時が開始され、この計時された時間がタイマ設定値で設定された時間に達するまでに、主制御MPUに内蔵されるウォッチドックタイマクリアレジスタ(以下、「WDTクリアレジスタ」と記載する。)にタイマクリア設定値をセットしないと、主制御内蔵WDTにより主制御MPUが強制的にリセットされるようになっている。これに対して、主制御内蔵WDTが起動して計時が開始されると、この計時された時間がタイマ設定値で設定された時間に達するまでにWDTクリアレジスタにタイマクリア設定値をセットすると、主制御内蔵WDTによる計時がクリアされて、再び計時が開始されるようになっている。このように、主制御内蔵WDTによる計時をタイマ設定値で設定された時間に達するまでにクリアして再び計時を開始するという処理を繰り返し行うことにより主制御MPUの動作(システム)が正常動作しているか否かを監視することができる。
ステップS12に続いて、主制御MPUは、停電クリア処理を行う(ステップS14)。この停電クリア処理では、ウェイトタイマ処理を行い、停電監視回路からの停電予告信号が入力されているか否かを判定する。電源投入時から所定電圧となるまでの間では電圧がすぐに上がらない。一方、停電又は瞬停(電力の供給が一時停止する現象)となるときでは電圧が下がり、停電予告電圧より小さくなると、停電監視回路から停電予告として停電予告信号が入力される。電源投入時から所定電圧に上がるまでの間では同様に電圧が停電予告電圧より小さくなると、停電監視回路から停電予告信号が入力される。そこで、ウェイトタイマ処理では、電源投入後、電圧が停電予告電圧より大きくなって安定するまで待つための処理であり、本実施形態では、待ち時間(ウェイトタイマ)として200ミリ秒(ms)が設定されている。
ステップS14に続いて、主制御MPUは、RAMクリアスイッチが操作されているか否かを判定する(ステップS16)。この判定では、主制御MPUは、RAMクリアスイッチからの操作信号(RAMクリア信号)の論理がHIであるときにはRAMクリアを行うと判断してRAMクリアスイッチが操作されていないと判定する一方、RAMクリアスイッチからの操作信号(RAMクリア信号)の論理がLOWであるときにはRAMクリアを行うと判断してRAMクリアスイッチが操作されていると判定する。
ステップS16の判定において、主制御MPUは、RAMクリアスイッチが操作されていると判定したときには、RAMクリア報知フラグRCL-FLGに値1をセットする(ステップS18)。一方、ステップS16の判定において、主制御MPUは、RAMクリアスイッチが操作されていないと判定したときには、RAMクリア報知フラグRCL-FLGに値0をセットする(ステップS20)。つまり、主制御MPUは、電源投入時から所定時間に亘って、主制御MPUに内蔵されたRAM(つまり、主制御内蔵RAM)の初期化を行うRAMクリア処理を実行可能な状態とする。上述したRAMクリア報知フラグRCL-FLGは、主制御MPUの主制御内蔵RAMに記憶されている、未払い出し賞球等の遊技に関する遊技情報、及びその他の情報(例えば、メイン賞球数情報出力判定用カウンタの値を示す情報等)を含む各種情報を消去するか否かを示すフラグであり、各種情報を消去するとき値1、各種情報を消去しないとき値0にそれぞれ設定される。なお、ステップS18及びステップS20でセットされたRAMクリア報知フラグRCL-FLGの値は、主制御MPUの汎用記憶素子(汎用レジスタ)に記憶される。
ステップS18又はステップS20に続いて、主制御MPUは、ウェイト時間待機処理を行う(ステップS22)。このウェイト時間待機処理では、周辺制御基板1510の描画制御を行うシステムが起動する(ブートする)まで待っている。本実施形態では、ブートするまでの待機時間(ブートタイマ)として2.5秒(s)が設定されている。
ステップS22に続いて、主制御MPUは、停電予告信号が入力されているか否かを判定する(ステップS24)。上述したように、パチンコ機1の電源を遮断したり、停電又は瞬停したりするときには、電圧が停電予告電圧以下となると、停電予告として停電予告信号が停電監視回路から入力される。ステップS24の判定は、この停電予告信号に基づいて行う。ステップS24の判定において、主制御MPUは、停電予告信号の入力があると判定したときには、ステップS24の判定に再び戻り、停電予告信号の入力があり続ける限り、ステップS24の判定を繰り返し行う。これにより、ステップS12において起動した主制御内蔵WDTに対して主制御MPUに内蔵されるWDTクリアレジスタにタイマクリア設定値をセットし、主制御内蔵WDTによる計時をクリアして再び計時を開始させることができなくなることによって、主制御内蔵WDTにより主制御MPUが強制的にリセットされることとなる。その後、主制御MPUは、この主制御側電源投入時処理を再び行う。なお、ステップS24の判定がステップS22のウェイト時間待機処理に続いて行われる点についての詳細な説明を後述する。
ステップS24の判定において、主制御MPUは、停電予告信号の入力がないと判定したときには、RAMクリア報知フラグRCL-FLGが値0である否かを判定する(ステップS26)。RAMクリア報知フラグRCL-FLGは、上述したように、各種情報を消去するとき値1、各種情報を消去しないとき値0にそれぞれ設定される。ステップS26において、主制御MPUは、RAMクリア報知フラグRCL-FLGが値0であるとき、つまり各種情報を消去しないと判定したときには、チェックサムの算出を行う(ステップS28)。このチェックサムは、主制御内蔵RAMに記憶されている各種情報を数値とみなしてその合計を算出するものである。
ステップS28に続いて、主制御MPUは、算出したチェックサムの値(サム値)が後述する主制御側電源断時処理(電源断時)において記憶されているチェックサムの値(サム値)と一致しているか否かを判定する(ステップS30)。ステップS30において、主制御MPUは、一致していると判定したときには、バックアップフラグBK-FLGが値1であるか否かを判定する(ステップS32)。このバックアップフラグBK-FLGは、各種情報、チェックサムの値(サム値)及びバックアップフラグBK-FLGの値等の遊技バックアップ情報を後述する主制御側電源断時処理において主制御内蔵RAMに記憶保持したか否かを示すフラグであり、主制御側電源断時処理を正常に終了したとき値1、主制御側電源断時処理を正常に終了していないとき値0にそれぞれ設定される。なお、主制御基板1310の製造ラインの検査工程において、検査のために製造してから最初に主制御基板1310が電源投入される際における、ステップS28のチェックサムの算出と、ステップS30の判定と、についての詳細な説明を後述する。
ステップS32の判定において、主制御MPUは、バックアップフラグBK-FLGが値1であるとき、つまり主制御側電源断時処理を正常に終了したと判定したときには、復電時として主制御内蔵RAMの作業領域を設定する(ステップS34)。この設定は、主制御MPUに内蔵されたROM(つまり、主制御内蔵ROM)から復電時情報を読み出し、この復電時情報を主制御内蔵RAMの作業領域にセットする。これにより、遊技バックアップ情報から各種情報を読み出してこの各種情報に応じた各種コマンドを主制御内蔵RAMの所定記憶領域に記憶する。なお、「復電」とは、電源を遮断した状態から電源を投入した状態のほかに、停電又は瞬停からその後の電力の復旧した状態、不正手段(例えば、不正行為者が腕の裾に隠した高周波出力装置)からの高周波が主制御基板1310に照射されて主制御MPU自体がリセットし、その後に復帰した状態も含める。
ステップS34に続いて、主制御MPUは、バックアップフラグBK-FLGに値0をセットする(ステップS36)。これにより、これ以後の各種処理が行われることにより各種情報、チェックサムの値(サム値)等が変更されるため、後述する主制御側電源断時処理を正常に終了してバックアップフラグBK-FLGに値1がセットされないと、後述するように、主制御内蔵RAMの全領域がクリアされることとなる。
一方、ステップS26の判定において、主制御MPUは、RAMクリア報知フラグRCL-FLGが値0でない(値1である)とき、つまり各種情報を消去すると判定したときには、又はステップS30の判定において、主制御MPUは、チェックサムの値(サム値)が一致していないと判定したときには、又はステップS32の判定において、主制御MPUは、バックアップフラグBK-FLGが値1でない(値0である)とき、つまり主制御側電源断時処理を正常に終了していないと判定したときには、主制御内蔵RAMの全領域をクリアする(ステップS38)。ここでは、主制御MPUは、値0を主制御内蔵RAMに書き込むことよって行う。なお、主制御MPUは、初期値として主制御内蔵ROMから所定値を読み出して、セットしてもよい。また、主制御MPUは、RAMクリアスイッチからの操作信号(RAMクリア信号)の論理がRAMクリアを指示するもので各種情報を消去するとき、サム値が一致していないとき、又は主制御側電源断時処理を正常に終了していないときには、主制御MPUの不揮発性のRAMに予め記憶された固有のIDコードを取り出し、この取り出したIDコードに基づいて普通図柄当り判定用乱数を更新するカウンタの固定数値範囲から常に同一の固定値を導出する初期値導出処理を行い、この固定値を、上述した普通図柄当り判定用乱数の初期値の決定に用いるための普通図柄当り判定用初期値決定乱数にセットする。
ステップS38に続いて、主制御MPUは、初期設定として主制御内蔵RAMの作業領域を設定する(ステップS40)。この設定は、主制御内蔵ROMから初期情報を読み出してこの初期情報を主制御内蔵RAMの作業領域にセットされることにより実施される。これにより、遊技バックアップ情報が初期化され、例えばメイン賞球数情報出力判定用カウンタの値は、初期値である値0に設定(セット)される。
ステップS36又はステップS40に続いて、主制御MPUは、割り込み初期設定を行う(ステップS42)。この設定は、後述する主制御側タイマ割り込み処理が行われるときの割り込み周期を設定するものである。本実施形態では、4ミリ秒(ms)に設定されている。
ステップS42に続いて、主制御MPUは、シリアル通信初期設定を行う(ステップS44)。ここでは、主制御MPUに内蔵される各種シリアル入出力ポート(例えば、払出制御基板633に対するシリアル入出力ポート(受信チャンネル及び送信チャンネル)、周辺制御基板1510に対するシリアル入出力ポート(受信チャンネル及び送信チャンネル)に対応する、送信シリアルポートプリスケーラに通信速度の設定やパリティ有無の設定等を行うとともに、送信シリアルポートコントロールレジスタに送信回路の初期化の設定や送信許可の設定等を行う。
ステップS44に続いて、主制御MPUは、試験信号出力ポート初期化設定を行う(ステップS46)。ここでは、遊技機の試験機関において、各種検査情報を出力するための図示しない試験信号出力ポートを、電源投入時に初期化設定(OFFデータ出力に設定)等を行う。
ステップS46に続いて、主制御MPUは、主制御内蔵ハード乱数回路の起動設定を行う(ステップS48)。ここでは、遊技に関する各種乱数のうち、大当り遊技状態を発生させるか否かの決定に用いるための特別乱数を、ハードウェアにより更新するために主制御MPUに内蔵されるハード乱数コントロールレジスタに乱数をラッチして取得するという設定等を行うとともに、ハード乱数設定レジスタに主制御内蔵ハード乱数回路の起動等を設定する。これらの設定により主制御内蔵ハード乱数回路が起動すると、主制御MPUに入力されるクロック信号に基づいて高速に予め定めた数値範囲内における他の値を重複することなく次々に抽出し、予め定めた数値範囲内におけるすべての値を抽出し終えると、再び、予め定めた数値範囲内における一の値を抽出して、主制御MPUに入力されるクロック信号に基づいて高速に予め定めた数値範囲内における他の値を重複することなく次々に抽出する。なお、主制御MPUは、主制御内蔵ハード乱数回路から乱数(乱数値)を取得するときには、主制御内蔵ハード乱数回路にラッチ信号を出力し、このラッチ信号が入力された際における主制御内蔵ハード乱数回路が抽出した乱数(乱数値)を、主制御MPUに内蔵されるハード乱数ラッチレジスタから取得するようになっている。主制御MPUは、この取得した乱数値を特別乱数としてセットする。
ステップS48に続いて、主制御MPUは、電源投入時に送信するコマンドの予約設定を行う(ステップS50)。ここでは、ステップS34の主制御内蔵RAMの作業領域の設定において主制御内蔵RAMの作業領域にセットされた復電時情報に基づいて、電源投入(復電)した旨を伝えるために、電源投入に区分される電源投入時状態コマンド、電源投入時主制御復帰先コマンド、そして電源投入時メイン賞球数情報出力判定用カウンタ通知コマンドを作成して送信情報として主制御内蔵RAMの送信情報記憶領域に記憶する。主制御内蔵RAMの送信情報記憶領域には、ステップS34の主制御内蔵RAMの作業領域の設定において、遊技バックアップ情報から各種情報を読み出してこの各種情報に応じた各種コマンドが記憶されている場合もある。このような場合には、まず各種情報のうち遊技情報に応じた各種コマンドの送信完了後に、続いて電源投入時状態コマンド、電源投入時主制御復帰先コマンド、そして電源投入時メイン賞球数情報出力判定用カウンタ通知コマンドが送信されることとなる。これらのコマンドは、後述する主制御側タイマ割り込み処理において送信されるようになっている。なお、ステップS50において電源投入時に送信するコマンドの予約設定が行われる点についての詳細な説明を後述する。
ステップS50に続いて、主制御MPUは、割り込み許可設定を行う(ステップS52)。この設定によりステップS42で設定した割り込み周期、つまり4msごとに後述する主制御側タイマ割り込み処理が繰り返し行われる。
ステップS52に続いて、主制御MPUは、停電予告信号が入力されているか否かを判定する(ステップS54)。パチンコ機1の電源を遮断したり、停電又は瞬停したりするときには、上述したように、電圧が停電予告電圧以下となると、停電予告として停電予告信号が停電監視回路から主制御MPUに入力される。ステップS54の判定は、この停電予告信号に基づいて行う。
ステップS54の判定において、主制御MPUは、停電予告信号の入力がないと判定したときには、非当落乱数更新処理を行う(ステップS56)。この非当落乱数更新処理では、上述した、リーチ判定用乱数、変動表示パターン用乱数、図柄用初期値決定乱数、及び小当り図柄用初期値決定用乱数等を更新する。このように、非当落乱数更新処理では、当落判定(当り判定)にかかわらない乱数をソフトウェアにより更新する。なお、上述した、普通図柄当り判定用乱数、普通図柄当り判定用初期値決定乱数及び普通図柄変動表示パターン用乱数等もこの非当落乱数更新処理により更新される。
ステップS56に続いて、再びステップS54に戻り、主制御MPUは、停電予告信号の入力があるか否かを判定し、この停電予告信号の入力がなければ、ステップS56で非当落乱数更新処理を行い、ステップS54~ステップS56を繰り返し行う。なお、このステップS54~ステップS56の処理を「主制御側メイン処理」という。
一方、ステップS54の判定において、主制御MPUは、停電予告信号の入力があったと判定したときには、割り込み禁止設定を行う(ステップS58)。この設定により後述する主制御側タイマ割り込み処理が行われなくなり、主制御内蔵RAMへの書き込みを防ぎ、上述した、遊技情報、及びその他の情報を含む各種情報の書き換えを保護している。
ステップS58に続いて、主制御MPUは、停電クリア信号を出力開始する(ステップS60)。ここでは、ステップS14の停電クリア処理において停電クリア信号を出力開始した処理と同一の処理を行う。
ステップS60に続いて、主制御MPUは、例えば、機能表示ユニット1400の各種表示器、始動口ソレノイド2632、第一アタッカソレノイド2642や第二アタッカソレノイド2652等に出力している駆動信号を停止する(ステップS62)。
ステップS62に続いて、主制御MPUは、チェックサムの算出を行ってこの算出した値を記憶する(ステップS64)。このチェックサムは、上述したチェックサムの値(サム値)及びバックアップフラグBK-FLGの値の記憶領域を除く、主制御内蔵RAMの作業領域の遊技情報を数値とみなしてその合計を算出する。
ステップS64に続いて、主制御MPUは、バックアップフラグBK-FLGに値1をセットする(ステップS66)。これにより、遊技バックアップ情報の記憶が完了する。
ステップS66に続いて、主制御MPUは、RAMアクセス禁止の設定を行う(ステップS68)。このRAMアクセス禁止の設定により主制御内蔵RAMに対するアクセスが行うことができなくなることよって主制御内蔵RAMの内容の更新を防止することができる。
ステップS68に続いて、無限ループに入る。この無限ループでは、ステップS12において起動した主制御内蔵WDTに対して主制御MPUに内蔵されるWDTクリアレジスタにタイマクリア設定値をセットし、主制御内蔵WDTによる計時をクリアして再び計時を開始させることができなくなることによって、主制御内蔵WDTにより主制御MPUが強制的にリセットされることとなる。その後、主制御MPUは、この主制御側電源投入時処理を再び行う。なお、ステップS58~ステップS68の処理及び無限ループを「主制御側電源断時処理」という。
主制御MPUは、上述したように、電気的なノイズの影響を受けると、内蔵リセット回路による強制リセットがかかる。この場合、主制御MPUは、ステップS54の判定を行うことができず、主制御側電源断時処理を行うことができない。このため、主制御MPUは、内蔵リセット回路による強制リセットがかかると、主制御側電源断時処理を実行することなく、リセットがかかり、再び、主制御側電源投入時処理を実行することとなる。つまり、主制御側電源断時処理が実行されないことにより、内蔵リセット回路による強制リセットがかかる直前に基づく主制御側電源断時処理におけるチェックサムの値(サム値)が記憶されていないため、前回電源遮断時において主制御側電源断時処理が実行されて記憶されたチェックサムの値(サム値)と、内蔵リセット回路による強制リセットがかかって再起動するときにステップS28で算出したチェックサムの値(サム値)と、が一致するはずがなく、必ず主制御内蔵RAMのチェックサム(サム値)エラーとなって、ステップS38の処理において主制御内蔵RAMの内容が完全に消去(クリア)されることとなる。
パチンコ機1(主制御MPU)は、停電したとき又は瞬停したときにはリセットがかかり、その後の電力の復旧により、この主制御側電源投入時処理を行う。
なお、ステップS30では主制御内蔵RAMに記憶されている遊技バックアップ情報が正常なものであるか否かを検査し、続いてステップS32では主制御側電源断時処理が正常に終了された否かを検査している。このように、主制御内蔵RAMに記憶されている遊技バックアップ情報を2重にチェックすることにより遊技バックアップ情報が不正行為により記憶されたものであるか否かを検査している。
ここで、ステップS24の停電予告信号の有無の判定をステップS22のウェイト時間待機処理に続いて行う点について説明する。まず、ステップS24の停電予告信号の有無の判定がない場合における問題点について、つまりステップS22のウェイト時間待機処理に続いてステップS26のRAMクリアフラグの値の判定を行ってその後の処理をすすめる場合における問題点について説明する。
主制御MPUの電源端子であるVDD端子には、上述したように、停電又は瞬停が発生して遊技ホールの島設備からの電源が遮断された場合に、電解コンデンサMC2に充電された電荷が停電又は瞬停が発生してから約7ミリ秒(ms)という期間に亘って直流+5Vとして印加されるようになっている。つまり、瞬停や停電により遊技ホールの島設備からの電源が遮断された状態であっても、電解コンデンサMC2というハードウェアに充電された電荷が直流+5Vとして印加されることにより、遊技ホールの島設備からの電源が遮断されてから約7msという時間が経過するまでの期間内に、主制御側電源断時処理を完了することができるようになっている。これは、遊技者が遊技を行っている際に、つまり、主制御側メイン処理又は後述する主制御側タイマ割り込み処理を行っている際に、停電又は瞬停が発生して遊技ホールの島設備からの電源が遮断された場合において、主制御側電源断時処理を確実に完了することができるようになっている。
ところが、極めて稀な現象として、復電時にステップS22のウェイト時間待機処理において、周辺制御基板1510の描画制御を行うシステムが起動する(ブートする)までの待機時間(ブートタイマ:本実施形態では、2.5秒が設定されている。)を計時開始し、その待機時間に達する直前で、仮に瞬停又は停電が発生すると、主制御MPUの電源端子であるVDD端子に電解コンデンサMC2というハードウェアに充電された電荷が直流+5Vとして印加されるものの、約7msという期間内に、ステップS42で割り込み初期設定が行われ、その後、ステップS52で割り込み許可設定が行われることにより、後述する主制御側タイマ割り込み処理が行われて、主制御内蔵RAMの内容が更新されても、主制御側電源投入時処理における主制御側電源断時処理を完了することができなくなる場合がある。このため、主制御内蔵RAMの内容に基づく、チェックサムを算出した値が記憶されることなく再び復電時に主制御側電源投入時処理を開始することとなる。
そうすると、今回の復電時において主制御側電源投入時処理を開始して、瞬停や停電が発生することなく、ステップS22のウェイト時間待機処理を完了し、その後、ステップS28で主制御内蔵RAMの内容に基づくチェックサムを算出した値と、瞬停又は停電が発生した直前における主制御内蔵RAMに記憶されている値と、をステップS30で比較判定すると、チェックサムの値が一致するはずがなく、ステップS38で主制御内蔵RAMの全領域をクリアすることなる。換言すると、復電時にRAMクリアスイッチが遊技ホールの店員等の係員により操作されてRAMクリアという遊技ホールの店員等の係員による意思表示がなくても、強制的に主制御内蔵RAMに記憶されている上述した遊技バックアップ情報を消去(クリア)することとなるという問題がある。
そこで、本実施形態では、ステップS22のウェイト時間待機処理の直後に、停電予告信号が入力されているか否かの判定を行う処理をステップS24として設けて、停電予告信号が入力されているときには、ステップS24の判定に再び戻り、停電予告信号の入力があり続ける限り、ステップS24の判定を繰り返し行うようになっている。これにより、ステップS12において起動した主制御内蔵WDTに対して主制御MPUに内蔵されるWDTクリアレジスタにタイマクリア設定値をセットし、主制御内蔵WDTによる計時をクリアして再び計時を開始させることができなくなることによって、主制御内蔵WDTにより主制御MPUが強制的にリセットさせることができるようになっている。ステップS22のウェイト時間待機処理を行う前に、ステップS18又はステップS20においてRAMクリア報知フラグRCL-FLGに値が設定されるものの、RAMクリア報知フラグRCL-FLGの値は、上述したように、主制御MPUの汎用記憶素子(汎用レジスタ)に記憶されるため、ステップS10でRAMアクセス許可の設定が行われていても、主制御内蔵RAMの内容(遊技情報)が全く変更されない。
このように、ステップS22のウェイト時間待機処理の直後に、停電予告信号が入力されているか否かの判定を行う処理をステップS24として設けて、停電予告信号が入力されているときには(つまり、ステップS22のウェイト時間待機処理で待機した後にパチンコ機1への電源が遮断されるとステップS24の判定により判定されたときには)、ステップS24の判定に再び戻り、停電予告信号の入力があり続ける限り、ステップS24の判定を繰り返し行うことにより、主制御基板1310の主制御MPUを強制的にリセットして主制御基板1310を再起動することができるようになっているため、遊技の進行を行うことができず、遊技情報、及びその他の情報(例えば、メイン賞球数情報出力判定用カウンタの値を示す情報等)を含む各種情報が更新されることを防止することができ、チェックサムの算出結果に変動が生ずることがないようになっている。これにより、主制御基板1310の主制御MPUは、再起動した際に、ステップS28のチェックサムの算出結果と、ステップS64のチェックサムの算出記憶した値と、が一致していると判定することとなるため、主制御内蔵RAMに記憶保持される瞬停や停電が発生する直前の遊技情報を初期化することがない。したがって、復電時において、瞬停や停電が発生する直前の遊技情報が初期化されることを防止することができる。
また、ステップS22のウェイト時間待機処理の直後に、停電予告信号が入力されているか否かの判定を行う処理をステップS24として設けて、停電予告信号が入力されていないときには(つまり、ステップS22のウェイト時間待機処理で待機した後にパチンコ機1への電源が遮断されないとステップS24の判定により判別されたときには)、主制御基板1310の主制御MPUが遊技の進行を行っている際に、パチンコ機1への電源が遮断されても、主制御MPUの電源端子であるVDD端子に、電解コンデンサMC2による電源の供給により、この遊技の進行による遊技情報、及びその他の情報(例えば、メイン賞球数情報出力判定用カウンタの値を示す情報等)を含む各種情報を記憶するためのバックアップ処理であるステップS58~ステップS68の処理及び無限ループにより構成される主制御側電源断時処理を主制御基板1310の主制御MPUが完了することができるようになっているため、主制御MPUの主制御MPUは、再起動した際に、ステップS28のチェックサムの算出結果と、バックアップ処理においてチェックサムの算出結果(つまり、ステップS64のチェックサムの算出記憶した値)と、が一致していると判定することとなるため、主制御内蔵RAMに記憶保持される瞬停や停電が発生する直前の遊技情報を初期化することがない。つまり、瞬停や停電が発生する直前の遊技情報に復元されて主制御基板1310を起動することができるようになっている。
更に、ステップS22のウェイト時間待機処理の直後に、ステップS24で停電予告信号が入力されていると判定したときには主制御内蔵WDTにより主制御MPUが強制的にリセットさせることで主制御内蔵RAMの内容を全く更新することなく再び主制御側電源断時処理を開始することができる一方、ステップS22のウェイト時間待機処理の直後に、ステップS24で停電予告信号が入力されていないと判定したときにはこれまで通りハードウェアによる約7msという「瞬停又は停電時電源確保期間」以内に主制御側電源断時処理を確実に完了することができるようになっている。つまり、本実施形態では、復電時に主制御側電源投入時処理を行っている際に瞬停や停電が発生して遊技ホールの島設備からの電源が遮断された場合であって、主制御MPUの電源端子であるVDD端子に、電解コンデンサMC2に充電された電荷が停電又は瞬停が発生してから約7ミリ秒(ms)という期間に亘って直流+5Vとして印加されるようになっているため、電解コンデンサMC2というハードウェアによる約7msという「瞬停又は電源確保期間」内において主制御側電源断時処理を完了することができない場合においては、ステップS22のウェイト時間待機処理の直後におけるステップS24で停電予告信号が入力されているか否かの判定を行い、停電予告信号が入力されているときには、ステップS24の判定に再び戻り、停電予告信号の入力があり続ける限り、ステップS24の判定を繰り返し行うことにより、ステップS12において起動した主制御内蔵WDTに対して主制御MPUに内蔵されるWDTクリアレジスタにタイマクリア設定値をセットし、主制御内蔵WDTによる計時をクリアして再び計時を開始させることができなくなることによって、主制御内蔵WDTにより主制御MPUが強制的にリセットさせることができるようになっている。
このようなソフトウェアによる主制御内蔵WDTにより主制御MPUが強制的にリセットされることでステップS24より後のステップ(具体的には、ステップS42で割り込み初期設定を行って、その後に、ステップS52で割り込み許可を設定して後述する主制御側タイマ割り込み処理を開始するという制御フロー)への進行を阻止することで主制御内蔵RAMの内容(遊技情報、及びその他の情報(例えば、メイン賞球数情報出力判定用カウンタの値を示す情報等)を含む各種情報)が更新されることを回避することができるという仕組みを採用した。このように停電又は瞬停が発生して遊技ホールの島設備からの電源が遮断された際に、主制御内蔵RAMの内容(遊技情報、及びその他の情報(例えば、メイン賞球数情報出力判定用カウンタの値を示す情報等)を含む各種情報)が全く変更されないようにソフトウェアで賄う部分と、主制御側電源断時処理を確実に完了して主制御内蔵RAMの内容(遊技情報、及びその他の情報(例えば、メイン賞球数情報出力判定用カウンタの値を示す情報等)を含む各種情報)が全く変更されないようにハードウェアで賄う部分と、に2つに分けて構成することにより、主制御内蔵RAMの内容(遊技情報、及びその他の情報(例えば、メイン賞球数情報出力判定用カウンタの値を示す情報等)を含む各種情報)が変更されることを確実に防止することができるようになっている。
次に、ステップS50において電源投入時に送信するコマンドの予約設定が行われる点について説明する。ステップS50では、上述したように、ステップS34の主制御内蔵RAMの作業領域の設定において主制御内蔵RAMの作業領域にセットされた復電時情報に基づいて、電源投入(復電)した旨を伝えるために、電源投入に区分される電源投入時状態コマンド、電源投入時主制御復帰先コマンド、そして電源投入時メイン賞球数情報出力判定用カウンタ通知コマンドを作成して送信情報として主制御内蔵RAMの送信情報記憶領域に記憶する。この電源投入時主制御復帰先コマンドは、始動口ソレノイド2632の駆動状態を指示する情報と、第一アタッカソレノイド2642や第二アタッカソレノイド2652の駆動状態を指示する情報と、から主として構成されている。ここでは、まず電源投入時主制御復帰先コマンドに、始動口ソレノイド2632の駆動状態を指示する情報と、第一アタッカソレノイド2642や第二アタッカソレノイド2652の駆動状態を指示する情報と、が含まれていない場合における問題点、つまり、ステップS50において電源投入時主制御復帰先コマンドが電源投入時に送信するコマンドの予約設定が行われない場合における問題点について説明する。
例えば、周辺制御基板1510が大当り遊技状態の画面(例えば、大当り遊技演出の画面)を演出表示装置1600の表示領域に表示制御している際に、主制御基板1310が第一アタッカソレノイド2642や第二アタッカソレノイド2652を駆動して第一大入賞口2006や第二大入賞口2007が開閉部材により開放されているときに瞬停や停電が発生して、その後に復電すると、主制御基板1310は、ステップS34の主制御内蔵RAMの作業領域の設定において主制御内蔵RAMの作業領域にセットされた復電時情報に基づいて、瞬停又は停電が発生する直前の遊技状態に復元されることにより、第一アタッカソレノイド2642や第二アタッカソレノイド2652の駆動を開始して第一大入賞口2006や第二大入賞口2007が開閉部材により閉鎖されている状態から開放されている状態へ移行することとなる。
ところが、瞬停や停電が発生すると、周辺制御基板1510は、復電時において、主制御基板1310からの各種コマンドを受信して復帰するようになっているため、瞬停や停電が発生して、その後に復電すると、周辺制御基板1510は、復電時において主制御基板1310から受信した電源投入時状態コマンドが指示する遊技状態(時短状態か否か等)に基づいて復帰することができる。しかし、主制御基板1310が遊技状態として大当り遊技状態を発生させているときに、瞬停や停電が発生して、その後に復電すると、周辺制御基板1510は、復電時において主制御基板1310から受信した電源投入時状態コマンドが指示する遊技状態に基づいて、大当り遊技状態中の画面を演出表示装置1600の表示領域に表示して復帰することができても、大当り遊技状態のどのラウンドであるか全く表示することができない。つまり、例えば第一大入賞口2006や第二大入賞口2007に遊技球が入球して第一大入賞口センサ3002や第二大入賞口センサ2602によって検出され、第一大入賞口2006や第二大入賞口2007に入球した遊技球の球数を伝える大入賞口1カウント表示コマンドを主制御基板1310が周辺制御基板1510に送信して周辺制御基板1510が受信したとしても、周辺制御基板1510は、遊技状態に応じて画面に第一大入賞口2006や第二大入賞口2007に入球した遊技球の球数が演出表示装置1600の表示領域に表示することができても、大当り遊技状態のどのラウンド(つまり、何回目のラウンド)であるか全く表示することができない。
このような状況において、主制御基板1310は、例えば大当り遊技状態の4ラウンド(4回目のラウンド)を終了するときには、第一アタッカソレノイド2642や第二アタッカソレノイド2652の駆動を停止して第一大入賞口2006や第二大入賞口2007が開閉部材により開放されている状態から閉鎖されている状態へ移行する旨(つまり、アタッカユニット2100の第一大入賞口2006や第二大入賞口2007のラウンド間の閉鎖開始)を指示する大入賞口1閉鎖表示コマンドを主制御基板1310から周辺制御基板1510に送信し、主制御基板1310が大当り遊技状態の5ラウンド(5回目のラウンド)を開始するときには、第一アタッカソレノイド2642や第二アタッカソレノイド2652の駆動を開始して第一大入賞口2006や第二大入賞口2007が開閉部材により閉鎖されている状態から開放されている状態へ移行する旨(つまり、第一大入賞口2006や第二大入賞口2007の5回目のラウンドの開放開始)を指示する大入賞口開放5回目表示コマンドを主制御基板1310から周辺制御基板1510へ送信する。これにより、周辺制御基板1510は、大当り遊技状態の5ラウンドの開始という画面を、上述した遊技状態に応じた画面からようやく切り替えて演出表示装置1600の表示領域に表示することとなる。
また、例えば、第二始動口2005へ遊技球が受入可能となる遊技状態となって遊技者に有利な遊技状態となっている旨を伝える画面(例えば、可動片が開いている旨を遊技者に伝える画面)を周辺制御基板1510が演出表示装置1600の表示領域に表示制御している際に、主制御基板1310が始動口ソレノイド2632を駆動して可動片を開動作させて第二始動口2005を開放する状態となっているときに瞬停や停電が発生して、その後に復電すると、主制御基板1310は、ステップS34の主制御内蔵RAMの作業領域の設定において主制御内蔵RAMの作業領域にセットされた復電時情報に基づいて、瞬停又は停電が発生する直前の遊技状態に復元されることにより、始動口ソレノイド2632の駆動を開始して可動片を閉動作させて第二始動口2005を閉鎖する状態へ移行することとなる。
ところが、瞬停や停電が発生すると、周辺制御基板1510は、復電時において、主制御基板1310からの各種コマンドを受信して復帰するようになっているため、瞬停や停電が発生して、その後に復電すると、周辺制御基板1510は、復電時において主制御基板1310から受信した電源投入時状態コマンドに基づいて復帰することができる。しかし、主制御基板1310が遊技状態として第二始動口2005へ遊技球が受入可能となる遊技状態となって遊技者に有利な遊技状態を発生させているときに、瞬停や停電が発生して、その後に復電すると、周辺制御基板1510は、復電時において主制御基板1310から受信した電源投入時状態コマンドが指示する遊技状態に基づいて、大当り遊技状態中の画面を演出表示装置1600の表示領域に表示して復帰することができても、第二始動口2005へ遊技球が受入可能となる遊技状態となって遊技者に有利な遊技状態となっている旨を伝える画面を周辺制御基板1510が演出表示装置1600の表示領域に全く表示することができない。このため、パチンコ機の前面に着座する遊技者は、瞬停や停電が発生したことに驚いて、復電時において、瞬停や停電が発生する直前における第二始動口2005へ遊技球が受入可能となる遊技状態であることを忘れている場合もあり、このような場合には、復電時における遊技状態として第二始動口2005へ遊技球が受入可能となる遊技状態に復帰されているにもかかわらず、復電時に演出表示装置1600の表示領域に遊技を指示する画面(つまり、第二始動口2005へ遊技球を入球させるという遊技を指示する画面)が表示されないことにより、遊技者がどのような遊技を行えば分からなくなるという問題もあった。
このように、上述した2つの例においては、瞬停又は停電直前における遊技状態に、復電後、速やかに復帰することができないという問題があった。換言すると、パチンコ機の前面に着座する遊技者は、瞬停や停電が発生して、その後に復電すると、パチンコ機のシステムがかたまった状態、いわゆるフリーズした状態に見えて故障したと勘違いするという問題があった。
そこで、本実施形態では、主制御基板1310が電源投入時(電源投入する場合のほかに、停電や瞬停が発生して電力が回復する復電時も含む。)において、電源投入時状態コマンドと電源投入時主制御復帰先コマンドとを周辺制御基板1510に送信するために、ステップS50において、電源投入に区分される電源投入時状態コマンド、電源投入時主制御復帰先コマンド、そして電源投入時メイン賞球数情報出力判定用カウンタ通知コマンドを作成して送信情報として主制御内蔵RAMの送信情報記憶領域に記憶するようになっている。そして、これらのコマンドは、後述する主制御側タイマ割り込み処理において送信されるようになっている。
これにより、周辺制御基板1510は、主制御基板1310から受信した電源投入時状態コマンドと電源投入時主制御復帰先コマンドとに基づいて、例えば、上述した例では、大当り遊技状態の4ラウンドにおいて、瞬停や停電が発して、その後に復電すると、主制御基板1310の復帰先として、第一アタッカソレノイド2642や第二アタッカソレノイド2652の駆動を開始して第一大入賞口2006や第二大入賞口2007が開閉部材により閉鎖されている状態から開放されている状態へ移行する旨を周辺制御基板1510に伝えることができるため、周辺制御基板1510は、大当り遊技状態の4ラウンドである旨を特定した画面(つまり、何回目のラウンドであるかを示す画面)を演出表示装置1600の表示領域に表示することができないものの、大当り遊技状態であって第一アタッカソレノイド2642や第二アタッカソレノイド2652の駆動を開始して第一大入賞口2006や第二大入賞口2007が開閉部材により開放されている状態である旨を伝える画面(例えば、「大当りです。大入賞口が開放されています。大入賞口に遊技球を入球させるように遊技を行ってください。」というメッセージを遊技者に伝える画面)を演出表示装置1600の表示領域に表示してパチンコ機の前面に着座する遊技者に復電後において第一大入賞口2006や第二大入賞口2007に遊技球を入球させるという遊技を指示することができるし、また例えば、上述した例では、第二始動口2005へ遊技球が受入可能となる遊技状態となって遊技者に有利な遊技状態となっている状態において、瞬停や停電が発して、その後に復電すると、主制御基板1310の復帰先として、始動口ソレノイド2632の駆動を開始して可動片を開動作させて第二始動口2005を開放させた状態となっている旨を伝える画面(例えば、「可動片が開いています。第二始動口に遊技球を入球させるように遊技を行ってください。」というメッセージを遊技者に伝える画面)を周辺制御基板1510が演出表示装置1600の表示領域に表示してパチンコ機の前面に着座する遊技者に復電後において第二始動口2005へ遊技球を入球させるという遊技を指示することができる。
これにより、瞬停や停電が発して、その後に復電する際に、周辺制御基板1510の復帰先を主制御基板1310側で細かく指示することができる。したがって、瞬停又は停電直前における遊技状態に、復電後、速やかに復帰することができる。換言すると、パチンコ機の前面に着座する遊技者は、瞬停や停電が発生して、その後に復電すると、パチンコ機のシステムがかたまった状態、いわゆるフリーズした状態に見えて故障したと勘違いすることを防止することができる。
次に、主制御基板1310の製造ラインの検査工程である主制御基板検査工程において、検査のために製造してから最初に主制御基板1310が電源投入される際における、ステップS28のチェックサムの算出と、ステップS30の判定と、について説明する。主制御基板検査工程において、検査のために製造してから最初に主制御基板1310が電源投入されると、上述した、バックアップ処理であるステップS58~ステップS68の処理及び無限ループにより構成される主制御側電源断時処理を主制御基板1310の主制御MPUは、一度も実行していない状態であるため、ステップS28で主制御内蔵RAMの内容に基づくチェックサムを算出しても、ステップS30で比較判定において、チェックサムの値が一致するはずがなく、ステップS38で主制御内蔵RAMの全領域を必ずクリアすることなる。
これにより、ステップS50において電源投入時に送信するコマンドの予約設定が行われると、電源投入に区分される電源投入時状態コマンド、電源投入時主制御復帰先コマンド、そして電源投入時メイン賞球数情報出力判定用カウンタ通知コマンドを作成して送信情報として主制御内蔵RAMの送信情報記憶領域に記憶することにより、電源投入時状態コマンド、電源投入時主制御復帰先コマンド、そして電源投入時メイン賞球数情報出力判定用カウンタ通知コマンドという3つのコマンドのみが送信情報として主制御内蔵RAMの送信情報記憶領域に記憶される状態となる。そして、これらのコマンドは、後述する主制御側タイマ割り込み処理において、まず電源投入時状態コマンドが送信され、続いて電源投入時主制御復帰先コマンドが送信され、続いて電源投入時メイン賞球数情報出力判定用カウンタ通知コマンドが送信されるようになっている。これを利用して、主制御基板検査工程においては、検査のために製造してから最初に主制御基板1310が電源投入されると、主制御基板1310から最初のコマンドとして電源投入時状態コマンドが主制御基板検査工程の検査装置へ送信されることとなる。
ところで、電源投入時状態コマンドは、電源投入時(電源投入する場合のほかに、停電や瞬停が発生して電力が回復する復電時も含む。)に、RAMクリアスイッチが操作されてRAMクリアを行う場合にその旨を指示する情報と、電源投入時(電源投入する場合のほかに、停電や瞬停が発生して電力が回復する復電時も含む。)に、上述した、時短状態、非時短状態のうち、いずれの遊技状態で復帰するかを指示する情報と、パチンコ機の機種コードを示す情報と、から構成されている。ここでは、電源投入時状態コマンドにパチンコ機の機種コードを示す情報が含まれていない場合における問題点について説明する。
パチンコ機の機種コードは、パチンコ機1(正確には、主制御基板1310)として、いわゆる、マックスタイプ、ミドルタイプ、甘デジタイプをそれぞれ作成するときに、どの作品の版権に対するものであるのか、どのような遊技仕様(例えば、確率変動が生ずると、次回大当り遊技状態が発生するまでその状態が継続されるという遊技仕様のほかに、特別図柄の変動回数が限定(例えば、30回や70回)された状態で確率変動が生ずるという遊技仕様(いわゆる、ST機)など))であるのか、を特定することができるものである。
パチンコ機1を製造するメーカの製造ラインにおいては、主制御基板1310を製造する際に、複数種類の作品の版権に対する主制御基板1310が混在する場合がある。そうすると、製造ラインの作業者は、複数種類の作品の版権(例えば、映画A、映画B、ドラマC、映画D、漫画E、及び漫画Fという作品の版権)のうち、どの作品の版権に対する主制御基板1310を製造するために主制御基板1310が製造ラインに流れているのか分からなくなったり、複数種類の作品の版権のうち、一の版権(例えば、映画Dという作品の版権)に対する主制御基板1310を製造するために主制御基板1310が製造ラインに流れているにもかかわらず、他の版権(例えば、漫画Fという作品の版権)に対する主制御基板1310を製造するために主制御基板1310が製造ラインに流れているという思い込みや勘違いもある。
このため、パチンコ機1を製造するメーカの製造ラインにおいて、主制御基板1310を製造する際に、複数種類の作品の版権に対する主制御基板1310が混在すると、製造ラインの作業者は、製造ラインで製造した主制御基板1310がどの作品の版権に対するものなのかを確認することができないし、同一作品の版権に対しても、どの機種タイプ(マックスタイプ、ミドルタイプ、甘デジタイプのうち、いずれのタイプ)であるのか、そしてどのような遊技仕様(確率変動が生ずると、次回大当り遊技状態が発生するまでその状態が継続されるという遊技仕様やST機)であるのかを確認することもできない。
これにより、パチンコ機1を製造するメーカの製造ラインにおいて、主制御基板1310を製造する際に、複数種類の作品の版権に対する主制御基板1310が混在すると、複数種類の作品の版権に対する主制御基板1310が混在したまま、遊技盤5に主制御基板1310を取り付けるための遊技盤組立ラインへ送られることとなる。このため、遊技盤組立ラインの作業者は、作品の版権に対する遊技盤5と対応しない主制御基板1310を遊技盤5に取り付ける場合もあった。これにより、結果として、遊技盤5の生産効率が低下するという問題があった。
そこで、本実施形態では、主制御基板1310が電源投入時(電源投入する場合のほかに、停電や瞬停が発生して電力が回復する復電時も含む。)において、パチンコ機の機種コードを示す情報を含む電源投入時状態コマンドを周辺制御基板1510に送信するために、ステップS50において、電源投入に区分される電源投入時状態コマンド、電源投入時主制御復帰先コマンド、そして電源投入時メイン賞球数情報出力判定用カウンタ通知コマンドを作成して送信情報として主制御内蔵RAMの送信情報記憶領域に記憶するようになっている。そして、これらのコマンドは、後述する主制御側タイマ割り込み処理において送信されるようになっている。
これにより、パチンコ機1を製造するメーカの製造ラインの作業者は、製造ラインの検査工程である主制御基板検査工程において、主制御基板1310を電源投入することにより、検査装置が主制御基板1310から受信した電源投入時状態コマンドに含まれるパチンコ機の機種コードを示す情報に基づいて、つまり、パチンコ機の機種コードを示す情報を構成する、上述した、機種タイプを示すマックスタイプ、ミドルタイプ、及び甘デジタイプのうち、いずれのタイプであるかを特定するためのシリーズコードと、作品の版権を特定するための版権コードと、遊技仕様(例えば、確率変動が生ずると、次回大当り遊技状態が発生するまでその状態が継続されるという遊技仕様のほかに、特別図柄の変動回数が限定された状態で確率変動が生ずるという遊技仕様(ST機)など)を特定するための遊技仕様コードと、に基づいて、検査モニタに表示する詳細な機種情報を目視することにより、主制御基板1310がどの作品の版権に対するものなのかを判別することができるとともに、同一作品の版権に対しても、どの機種タイプ(マックスタイプ、ミドルタイプ、及び甘デジタイプのうち、いずれのタイプ)であるのか、そしてどのような遊技仕様(確率変動が生ずると、次回大当り遊技状態が発生するまでその状態が継続されるという遊技仕様やST機)であるのかを判別することもできるようになっている。
これにより、パチンコ機1を製造するメーカの製造ラインにおいて、主制御基板1310を製造する際に、複数種類の作品の版権に対する主制御基板1310が混在しても、製造ラインの主制御基板検査工程の作業者は、検査モニタを目視して主制御基板1310の機種タイプ、作品の版権、及び遊技仕様を正確に判別することができることによって、作品の版権に対する主制御基板1310ごとに分別して後続の遊技盤組立ラインへ送ることができる。そして、遊技盤組立ラインの作業者は、作品の版権に対する遊技盤5と対応する主制御基板1310を遊技盤5に確実に取り付けることができ、作品の版権に対する遊技盤5と対応しない主制御基板1310を遊技盤5に取り付けるという作業によって生ずる遊技盤5の生産効率の低下を防止することができる。したがって、遊技盤5の生産効率の向上に寄与することができる。
[11-3.主制御側タイマ割り込み処理]
次に、主制御側タイマ割り込み処理について説明する。この主制御側タイマ割り込み処理は、図214及び図215に示した主制御側電源投入時処理において設定された割り込み周期(本実施形態では、4ms)ごとに繰り返し行われる。
主制御側タイマ割り込み処理が開始されると、主制御MPUは、図216に示すように、レジスタバンクの切替を行う(ステップS100)。主制御MPUの汎用記憶素子(汎用レジスタ)には、第1のレジスタバンクと第2のレジスタバンクとから構成される2つのレジスタバンクがある。第1のレジスタバンクは上述した主制御側電源投入時処理における主制御メイン処理において使用される一方、第2のレジスタバンクは本ルーチンである主制御側タイマ割り込み処理において使用される。ステップS100では、本ルーチンである主制御側タイマ割り込み処理において第2のレジスタバンクを使用するため、主制御側電源投入時処理における主制御メイン処理において使用されている第1のレジスタバンクから第2のレジスタタンクへのレジスタバンクの切り替えを行う。なお、本実施形態では、本ルーチンである主制御側タイマ割り込み処理が開始されるときに、各レジスタをスタックに退避する処理は必要ないようになっている。
ステップS100に続いて、主制御MPUは、タイマ減算処理を行う(ステップS102)。このタイマ減算処理では、例えば、後述する特別図柄及び特別電動役物制御処理で決定される変動表示パターンに従って機能表示ユニット1400の第一特別図柄表示器及び第二特別図柄表示器が点灯する時間、後述する普通図柄及び普通電動役物制御処理で決定される普通図柄変動表示パターンに従って機能表示ユニット1400の普通図柄表示器が点灯する時間のほかに、主制御基板1310(主制御MPU)が送信した各種コマンドを払出制御基板633が正常に受信した旨を伝える払主ACK信号が入力されているか否かを判定する際にその判定条件として設定されているACK信号入力判定時間等の時間管理を行う。具体的には、変動表示パターン又は普通図柄変動表示パターンの変動時間が5秒間であるときには、タイマ割り込み周期が4msに設定されているので、このタイマ減算処理を行うごとに変動時間を4msずつ減算し、その減算結果が値0になることで変動表示パターン又は普通図柄変動表示パターンの変動時間を正確に計っている。
本実施形態では、ACK信号入力判定時間が100msに設定されている。このタイマ減算処理を行うごとにACK信号入力判定時間が4msずつ減算し、その減算結果が値0になることでACK信号入力判定時間を正確に計っている。なお、これらの各種時間及びACK信号入力判定時間は、時間管理情報として主制御内蔵RAMの時間管理情報記憶領域に記憶される。
ステップS102に続いて、主制御MPUは、スイッチ入力処理を行う(ステップS104)。このスイッチ入力処理では、主制御MPUの各種入力ポートの入力端子に入力されている各種信号を読み取り、入力情報として主制御内蔵RAMの入力情報記憶領域に記憶する。具体的には、主制御MPUは、例えば、ゲートセンサ2501からの検出信号、一般入賞口センサ3001からの検出信号、第一下始動口センサ2101や第一上始動口センサ2524からの検出信号、第二始動口センサ2601からの検出信号、第一大入賞口センサ3002や第二大入賞口センサ2602からの検出信号、V入賞口センサ2603からの検出信号、ハズレ口センサ2604からの検出信号、アウトセンサ664からの検出信号、磁気センサ1030からの検出信号、RAMクリアスイッチからの操作信号(RAMクリア信号)、後述する賞球制御処理で送信した賞球コマンドを払出制御基板633が正常に受信した旨を伝える払出制御基板633からの払主ACK信号、をそれぞれ読み取り、入力情報として主制御内蔵RAMの入力情報記憶領域に記憶する。また、第一下始動口センサ2101や第一上始動口センサ2524からの検出信号、第二始動口センサ2601からの検出信号をそれぞれ読み取ると、これと対応するその他に区分される始動口入賞コマンドを送信情報として主制御内蔵RAMの送信情報記憶領域に記憶する。つまり、第一下始動口センサ2101や第一上始動口センサ2524からの検出信号からの検出信号があると、これと対応する始動口入賞コマンドが送信情報として主制御内蔵RAMの送信情報記憶領域に記憶されるし、第二始動口センサ2601からの検出信号があると、これと対応する始動口入賞コマンドが送信情報として主制御内蔵RAMの送信情報記憶領域に記憶されるようになっている。
なお、本実施形態では、主制御MPUの各種入力ポートのすべての入力端子に入力されている状態(空き端子処理が施されているものも含める。)は、このスイッチ入力処理が開始されると、まず1回目としてそれぞれ読み取られ、所定時間(例えば、10μs)経過した後、2回目としてそれぞれ再び読み取られる。そして、この2回目に読み取られた結果と、1回目に読み取られた結果と、を比較する。この比較結果のうち、同結果となっているものがあるか否かを判定する。同結果でないものについては、さらに、3回目として再び読み取られ、この3回目に読み取られた結果と、2回目に読み取られた結果と、を比較する。この比較結果のうち、同結果となっているものがあるか否かを再び判定する。同結果でないものについては、さらに、4回目として再び読み取られ、この4回目に読み取られた結果と、3回目に読み取られた結果と、を比較する。この比較結果のうち、同結果となっているものがあるか否かを再び判定する。同結果とならいものについては、遊技球の入球がないものとして扱う。
このように、スイッチ入力処理では、主制御MPUの各種入力ポートのすべての入力端子に入力されている状態(空き端子処理が施されているものも含める。)を、1回目~3回目に亘って比較する2度読み取りと、2回目~4回目に亘って比較する2度読み込みと、による計2回の2度読み取りを行うことによって、チャタリングやノイズ等の影響による誤検出を回避することができるようになっているため、ゲートセンサ2501からの検出信号、一般入賞口センサ3001からの検出信号、第一下始動口センサ2101や第一上始動口センサ2524からの検出信号、第二始動口センサ2601からの検出信号、第一大入賞口センサ3002や第二大入賞口センサ2602からの検出信号、V入賞口センサ2603からの検出信号、ハズレ口センサ2604からの検出信号、アウトセンサ664からの検出信号、磁気センサ1030からの検出信号、RAMクリアスイッチからの操作信号(RAMクリア信号)、後述する賞球制御処理で送信した賞球コマンドを払出制御基板633が正常に受信した旨を伝える払出制御基板633からの払主ACK信号の信頼性を高めることができる。
ステップS104に続いて、主制御MPUは、入力端子不具合監視処理を行う(ステップS105)。この入力端子不具合監視処理では、主制御MPUの各種入力ポートの入力端子のうち、空き端子処理が施されているものの状態を、ステップS104のスイッチ入力処理において取得した情報に基づいて行う。具体的には、例えば、主制御MPUの入力ポートPAの入力端子PA7は、空き端子処理としてグランド(GND)に接地されているため、常に論理状態がLOWとなっている。そこで、入力端子不具合監視処理では、各種入力ポートの入力端子のうち、空き端子処理が施されている入力端子の論理状態がLOWとなっているか否かをステップS104のスイッチ入力処理において取得した情報に基づいて行う。主制御MPUは、空き端子処理が施されている入力端子の論理状態がLOWとなっていないと判定したときには、主制御MPUの周辺回路に不具合が発生している旨を伝える報知表示に区分される不具合コマンドを送信情報として主制御内蔵RAMの送信情報記憶領域に記憶する。
ステップS105に続いて、主制御MPUは、当落乱数更新処理を行う(ステップS106)。この当落乱数更新処理では、上述した、図柄乱数を更新する。またこれらの乱数に加えて、図215に示した主制御側電源投入時処理(主制御側メイン処理)におけるステップS56の非当落乱数更新処理で更新される、図柄用初期値決定乱数、及び小当り図柄用初期値決定用乱数も更新する。これらの図柄用初期値決定乱数、及び小当り図柄用初期値決定用乱数は、主制御側メイン処理及びこの主制御側タイマ割り込み処理においてそれぞれ更新されることでランダム性をより高めている。これに対して、図柄乱数は、当落判定(当り判定)にかかわる乱数であるためこの当落乱数更新処理が行われるごとにのみ、それぞれのカウンタがカウントアップする。なお、上述した、普通図柄当り判定用乱数、普通図柄当り判定用初期値決定乱数もこの当落乱数更新処理により更新される。
例えば、普通図柄当り判定用乱数を更新するカウンタは、上述したように、初期値更新型のカウンタであり、最小値から最大値までに亘る予め定めた固定数値範囲内において更新され、この最小値から最大値までに亘る範囲を、この主制御側タイマ割り込み処理が行われるごとに値1ずつ加算されることでカウントアップする。普通図柄当り判定用初期値決定乱数から最大値に向かってカウントアップし、続いて最小値から普通図柄当り判定用初期値決定乱数に向かってカウントアップする。普通図柄当り判定用乱数の最小値から最大値までに亘る範囲をカウンタがカウントアップし終えると、この当落乱数更新処理により当り判定用初期値決定乱数は更新される。普通図柄当り判定用初期値決定乱数は、普通図柄当り判定用乱数を更新するカウンタの固定数値範囲から一の値を抽選する初期値抽選処理を実行して得ることができるようになっている。
本実施形態では、図柄用初期値決定乱数、及び小当り図柄用初期値決定用乱数を、図215に示した主制御側電源投入時処理(主制御側メイン処理)におけるステップS56の非当落乱数更新処理、及び本ルーチンである主制御側タイマ割り込み処理におけるステップS106の当落乱数更新処理でそれぞれ更新しているが、割り込みタイマが発生するごとに本ルーチンの処理時間にムラが生じて次の割り込みタイマが発生するまでの残り時間内において主制御側メイン処理を繰り返し実行することによりステップS56の非当落乱数更新処理の実行回数がランダムとなる場合には、図柄用初期値決定乱数、及び小当り図柄用初期値決定用乱数をステップS56の非当落乱数更新処理においてのみ更新する仕組みとしてもよい。
ステップS106に続いて、主制御MPUは、賞球制御処理を行う(ステップS108)。この賞球制御処理では、上述した入力情報記憶領域から入力情報を読み出してこの入力情報に基づいて遊技球を払い出すための賞球コマンドを作成したり、主制御基板1310と払出制御基板633との基板間の接続状態を確認するためのセルフチェックコマンドを作成したりする。そして作成した賞球コマンドやセルフチェックコマンドを主払シリアルデータとして払出制御基板633に送信する。例えば、第一大入賞口2006や第二大入賞口2007に遊技球が1球、入球すると、賞球として15球を払い出す賞球コマンドを作成するとともに、賞球として払い出す予定の遊技球の球数が10球に達しているため、その旨を伝えるためにメイン賞球数情報出力信号の出力を設定し、出力情報として出力情報記憶領域に記憶し、賞球コマンドを払出制御基板633に送信したり、この賞球コマンドを払出制御基板633が正常に受信完了した旨を伝える払主ACK信号が所定時間内に入力されないときには主制御基板1310と払出制御基板633との基板間の接続状態を確認するセルフチェックコマンドを作成して払出制御基板633に送信したりする。
また、ステップS108の賞球制御処理では、上述した入力情報記憶領域から入力情報を読み出してこの入力情報に基づいて、賞球として払い出す予定の遊技球の球数が10球に達している場合には、その旨を伝えるためにその他に区分されるメイン賞球数情報出力コマンドを作成し、送信情報として送信情報記憶領域に記憶する。メイン賞球数情報出力コマンドは、メイン賞球数情報出力判定用カウンタの値に基づいて作成されるようになっている。このメイン賞球数情報出力判定用カウンタの値は、上述した入力情報記憶領域から入力情報を読み出してこの入力情報に基づいて、つまり遊技盤5に設けられる一般入賞口2001、第一下始動口2003や第一上始動口2004、第二始動口2005、及び第一大入賞口2006や第二大入賞口2007等の各種入賞口(以下、「遊技盤5に設けられる各種入賞口」と記載する。)に入球した遊技球に基づいて、賞球として払い出す予定の遊技球の球数をカウントするものであり、ステップS108の賞球制御処理において、主制御内蔵RAMの賞球予定情報記憶領域に記憶更新されるようになっている。ステップS108の賞球制御処理では、主制御内蔵RAMの賞球予定情報記憶領域に記憶されるメイン賞球数情報出力判定用カウンタの値を読み出し、この読み出したメイン賞球数情報出力判定用カウンタの値に、上述した入力情報記憶領域から入力情報を読み出してこの入力情報に基づいて、賞球として払い出す予定の遊技球の球数を加算し、この加算した球数を示す値が値10を超えているときには(つまり、賞球として払い出す予定の遊技球の球数が10球に達しているときには)、その旨を伝えるためにメイン賞球数情報出力コマンドを作成し、送信情報として出力情報記憶領域に記憶するとともに、その超えた球数を示す値を、メイン賞球数情報出力判定用カウンタの値として、上述した主制御内蔵RAMの賞球予定情報記憶領域に記憶更新するようになっている。
ステップS108に続いて、主制御MPUは、枠コマンド受信処理を行う(ステップS110)。払出制御基板633は、状態表示に区分される1バイト(8ビット)の各種コマンド(例えば、枠状態1コマンド、エラー解除ナビコマンド、及び枠状態2コマンド)を送信する。枠コマンド受信処理では、各種コマンドを払主シリアルデータとして正常に受信すると、その旨を払出制御基板633に伝える情報を、出力情報として主制御内蔵RAMの出力情報記憶領域に記憶する。また、主制御MPUは、その正常に払主シリアルデータとして受信したコマンドを2バイト(16ビット)のコマンドに整形し(状態表示に区分される各種コマンド(枠状態1コマンド、エラー解除ナビコマンド、及び枠状態2コマンド))、送信情報として上述した送信情報記憶領域に記憶する。
ステップS110に続いて、主制御MPUは、不正行為検出処理を行う(ステップS112)。この不正行為検出処理では、賞球に関する異常状態を確認する。電波照射による不正行為(以下、「電波照射ゴト」と記載する。)が行われていると判断すると、電波照射ゴトカウンタの値を値1だけ加算(インクリメント)する。この電波ゴトカウンタの値は、不正行為検出処理において電波照射ゴトが行われると判断されるごとに、インクリメントされるものであり、RAMクリアされると、初期値として値0(ゼロ)がセットされるようになっている。電波照射ゴトカウンタの値が上限値に達すると(本実施形態では、不正行為検出処理が主制御側タイマ割り込み処理が行われる割り込み周期である4msに基づいて、上限値として値250が設定されている。)、電波照射ゴトが行われている旨を伝える報知表示に区分される電波照射ゴト報知コマンドを作成し、送信情報として上述した送信情報記憶領域に記憶する。
また、ステップS112の不正行為検出処理では、例えば、上述した入力情報記憶領域から入力情報を読み出し、大当り遊技状態でない場合に第一大入賞口センサ3002や第二大入賞口センサ2602からの検出信号が入力されているとき(第一大入賞口2006や第二大入賞口2007に遊技球が入球するとき)等には、異常状態として報知表示に区分される入賞異常表示コマンドを作成し、送信情報として上述した送信情報記憶領域に記憶する。
ステップS112に続いて、主制御MPUは、特別図柄及び特別電動役物制御処理を行う(ステップS114)。この特別図柄及び特別電動役物制御処理では、主制御内蔵ハード乱数回路にラッチ信号を出力し、ラッチ信号が入力された際における主制御内蔵ハード乱数回路が抽出した乱数(乱数値)を、主制御MPUに内蔵されるハード乱数ラッチレジスタから取得し、この取得した乱数値を特別乱数としてセットする。そして特別乱数(つまり、主制御MPUに内蔵されるハード乱数ラッチレジスタから取得した乱数値)と、主制御内蔵ROMに予め記憶されている大当り判定値と、が一致するか否かを判定(大当り遊技状態を発生させるか否かを判定(「特別抽選」という。))したり、図柄乱数を更新するカウンタの値を取り出して主制御内蔵ROMに大当り種別や小当り種別に応じて予め記憶されている当り種別判定値のいずれと一致するか否かを判定(当り種別を決定)したりする。
これらの判定結果(抽選結果)が第一下始動口センサ2101や第一上始動口センサ2524によるものである場合には特図1同調演出関連の各種コマンドを作成する一方、その判定結果(抽選結果)が第二始動口センサ2601によるものである場合には特図2同調演出関連の各種コマンドを作成し、送信情報として送信情報記憶領域に記憶するとともに、特別図柄の変動表示パターンを上述した変動表示パターン用乱数に基づいて決定し、その決定した特別図柄の変動表示パターンに従って機能表示ユニット1400の第一特別図柄表示器又は第二特別図柄表示器を点灯させるよう機能表示ユニット1400の第一特別図柄表示器又は第二特別図柄表示器への点灯信号の出力を設定し、出力情報として上述した出力情報記憶領域に記憶する。また、発生させる遊技状態に応じて、例えば大当り遊技状態となるときには、大当り関連に区分される各種コマンド(大当りオープニングコマンド、大入賞口1開放N回目表示コマンド、大入賞口1閉鎖表示コマンド、大入賞口1カウント表示コマンド、大当りエンディングコマンド、及び大当り図柄表示コマンド)を作成し、送信情報として送信情報記憶領域に記憶したり、例えば、開閉部材を開閉動作させるよう第一アタッカソレノイド2642や第二アタッカソレノイド2652への駆動信号の出力を設定し、出力情報として出力情報記憶領域に記憶したり、第一大入賞口2006や第二大入賞口2007が閉鎖状態から開放状態となる回数(ラウンド)が2回であるときには、機能表示ユニット1400のラウンド表示器の2ラウンド表示ランプを点灯させるよう2ラウンド表示ランプへの点灯信号の出力を設定し、出力情報として出力情報記憶領域に記憶したり、ラウンドが15回であるときには、機能表示ユニット1400のラウンド表示器の15ラウンド表示ランプを点灯させるよう15ラウンド表示ランプへの点灯信号の出力を設定し、出力情報として出力情報記憶領域に記憶したり、時短発生の有無を所定の色で点灯させるよう機能表示ユニット1400の状態表示器への点灯信号の出力を設定し、出力情報として出力情報記憶領域に記憶したりする。
ステップS114に続いて、主制御MPUは、普通図柄及び普通電動役物制御処理を行う(ステップS116)。この普通図柄及び普通電動役物制御処理では、上述した入力情報記憶領域から入力情報を読み出してこの入力情報に基づいて普通入賞口入賞処理を行う。この普通入賞口入賞処理では、入力情報からゲートセンサ2501からの検出信号が入力ポートの入力端子に入力されていたか否かを判定する。この判定結果に基づいて、検出信号が入力ポートの入力端子に入力されていたときには、上述した普通図柄当り判定用乱数を更新するカウンタの値等を抽出して普通入賞口入賞情報として主制御内蔵RAMの普通入賞口入賞情報記憶領域に記憶する。
この普通入賞口入賞情報記憶領域には、第0区画~第3区画(4つの区画)が設けられており、第0区画、第1区画、第2区画、そして第3区画の順に普通入賞口入賞情報が格納されるようになっている。例えば普通入賞口入賞情報が普通入賞口入賞情報記憶の第0区画~第2区画に格納されている場合、ゲートセンサ2501からの検出信号が入力ポートの入力端子に入力されていたときには普通入賞口入賞情報を普通入賞口入賞情報記憶の第3区画に格納する。
普通入賞口入賞情報は普通入賞口入賞情報記憶の第0区画に格納されているものが主制御内蔵RAMの作業領域にセットされる。この普通入賞口入賞情報がセットされると、普通入賞口入賞情報記憶の第1区画の普通入賞口入賞情報が普通入賞口入賞情報記憶の第0区画に、普通入賞口入賞情報記憶の第2区画の普通入賞口入賞情報が普通入賞口入賞情報記憶の第1区画に、普通入賞口入賞情報記憶の第3区画の普通入賞口入賞情報が普通入賞口入賞情報記憶の第2区画に、それぞれシフトされて普通入賞口入賞情報記憶の第3区画が空き領域となる。例えば、普通入賞口入賞情報記憶の第1区画~第2区画に普通入賞口入賞情報が記憶されている場合には、普通入賞口入賞情報記憶の第1区画の普通入賞口入賞情報が普通入賞口入賞情報記憶の第0区画に、普通入賞口入賞情報記憶の第2区画の普通入賞口入賞情報が普通入賞口入賞情報記憶の第1区画にそれぞれシフトされて普通入賞口入賞情報記憶の第2区画及び普通入賞口入賞情報記憶の第3区画が空き領域となる。ここで、普通入賞口入賞情報記憶の第1区画~第3区画に普通入賞口入賞情報が格納されていると、格納された普通入賞口入賞情報の総数を保留球として機能表示ユニット1400の普通保留表示器を点灯させるよう、上述した普通入賞口入賞情報に基づいて機能表示ユニット1400の普通保留表示器の点灯信号の出力を設定し、出力情報として上述した出力情報記憶領域に記憶する。
普通入賞口入賞処理に続いて、主制御内蔵RAMの作業領域にセットされた普通入賞口入賞情報を読み出し、この読み出した普通入賞口入賞情報から普通図柄当り判定用乱数の値を取り出して主制御内蔵ROMに予め記憶されている普通図柄当り判定値と一致するか否かを判定する(「普通抽選」という)。この判定結果(普通抽選による抽選結果)により可動片を開閉動作させるか否かが決定する。この決定で開閉動作をさせる場合には、可動片が開動作した状態となることで第二始動口2005へ遊技球が受入可能となる遊技状態となって遊技者に有利な遊技状態なる。この決定と対応する普通図柄の変動表示パターンを上述した普通図柄変動表示パターン用乱数に基づいて決定し、普図同調演出関連に区分される各種コマンドを作成し、送信情報として上述した送信情報記憶領域に記憶するとともに、その決定した普通図柄の変動表示パターンに従って機能表示ユニット1400の普通図柄表示器を点灯させるよう機能表示ユニット1400の普通図柄表示器への点灯信号の出力を設定し、出力情報として上述した出力情報記憶領域に記憶する。
また、例えばその取り出した普通図柄当り判定用乱数の値が主制御内蔵ROMに予め記憶されている普通図柄当り判定値と一致しているときには、普通電役演出関連の各種コマンドを作成し、送信情報として送信情報記憶領域に記憶するとともに、可動片を開閉動作させるよう始動口ソレノイド2632への駆動信号の出力を設定し、出力情報として上述した出力情報記憶領域に記憶する一方、その取り出した普通図柄当り判定用乱数の値が主制御内蔵ROMに予め記憶されている普通図柄当り判定値と一致していないときには、上述した普通図柄変動表示パターン用乱数に基づいて普通図柄変動表示パターンを決定し、普図同調演出関連に区分される各種コマンドを作成し、送信情報として上述した送信情報記憶領域に記憶するとともに、その決定した普通図柄変動表示パターンに従って機能表示ユニット1400の普通図柄表示器を点灯させるよう機能表示ユニット1400の普通図柄表示器への点灯信号の出力を設定し、出力情報として上述した出力情報記憶領域に記憶する。
ステップS116に続いて、主制御MPUは、ポート出力処理を行う(ステップS118)。このポート出力処理では、主制御MPUの各種出力ポートの出力端子から、上述した出力情報記憶領域から出力情報を読み出してこの出力情報に基づいて各種信号を出力する。この主制御MPUは、例えば、出力情報に基づいて主制御MPUの所定の出力ポートの出力端子から、払出制御基板633からの各種コマンドを正常に受信完了したときには主払ACK信号を払出制御基板633に出力したり、大当り遊技状態であるときには第一大入賞口2006や第二大入賞口2007の開閉部材の開閉動作を行う第一アタッカソレノイド2642、第二アタッカソレノイド2652に駆動信号を出力したり、可動片の開閉動作を行う始動口ソレノイド2632に駆動信号を出力したりするほかに、15ラウンド大当り情報出力信号、2ラウンド大当り情報出力信号、小当り情報出力信号、特別図柄表示情報出力信号、普通図柄表示情報出力信号、時短中情報出力信号、始動口入賞情報出力信号等の遊技に関する各種情報(遊技情報)信号を払出制御基板633に出力したりする。
ステップS118に続いて、主制御MPUは、周辺制御基板コマンド送信処理を行う(ステップS120)。この周辺制御基板コマンド送信処理では、上述した送信情報記憶領域から送信情報を読み出してこの送信情報を主周シリアルデータとして周辺制御基板1510に送信する。この送信情報には、本ルーチンである主制御側タイマ割り込み処理で作成した、特図1同調演出関連に区分される各種コマンド、特図2同調演出関連に区分される各種コマンド、大当り関連に区分される各種コマンド(例えば、第一大入賞口2006や第二大入賞口2007に入球した遊技球を検出した際に第一大入賞口センサ3002や第二大入賞口センサ2602からの検出信号に基づいて大入賞口カウントコマンドに相当する大入賞口1カウント表示コマンド)、電源投入に区分される各種コマンド、普図同調演出関連に区分される各種コマンド、普通電役演出関連に区分される各種コマンド、報知表示に区分される各種コマンド、状態表示に区分される各種コマンド、テスト関連に区分される各種コマンド及びその他に区分されるその他の各種コマンド(例えば、主制御基板1310が遊技盤5に設けられる各種入賞口に入球した遊技球に基づいて賞球として払い出す予定の遊技球の球数が10球に達するごとにその旨をメイン賞球数情報としてメイン賞球数情報出力信号を、外部端子板558を介して、ホールコンピュータへ伝えることを指示するメイン賞球数情報出力コマンドなど)が記憶されている。主周シリアルデータは、1パケットが3バイトに構成されている。具体的には、主周シリアルデータは、1バイト(8ビット)の記憶容量を有するコマンドの種類を示すステータスと、1バイト(8ビット)の記憶容量を有する演出のバリエーションを示すモードと、ステータス及びモードを数値とみなしてその合計を算出したサム値と、から構成されており、このサム値は、送信時に作成されている。
この周辺制御基板コマンド送信処理では、主周シリアルデータとして各種コマンドを構成する、ステータス、モード、そしてサム値という順番で周辺制御基板1510に送信する。主制御MPUの電源端子であるVDD端子には、上述したように、停電又は瞬停が発生した場合に、電解コンデンサMC2に充電された電荷が直流+5Vとして印加されるようになっているため、主制御MPUに内蔵される主周シリアル送信ポートは、少なくとも、その送信バッファレジスタにセットされたコマンドをシリアル管理部により送信シフトレジスタに転送して送信シフトレジスタから主周シリアルデータとして送信完了することができるようになっている。パチンコ機1への電源投入するときや、電源投入後に停電又は瞬停が発生して電力が回復する復電時には、図215に示した主制御側電源投入時処理におけるステップS50の電源投入時に送信するコマンドの予約設定において、復電した旨を伝えるために、電源投入に区分される電源投入時状態コマンド、電源投入時主制御復帰先コマンド、そして電源投入時メイン賞球数情報出力判定用カウンタ通知コマンドを作成して送信情報として主制御内蔵RAMの送信情報記憶領域に記憶しているため、主周シリアルデータとして、電源投入時状態コマンドを構成する、ステータス、モード、そしてサム値という順番で周辺制御基板1510に送信し、続いて電源投入時主制御復帰先コマンドを構成する、ステータス、モード、そしてサム値という順番で周辺制御基板1510に送信し、続いて電源投入時メイン賞球数情報出力判定用カウンタ通知コマンドを構成する、ステータス、モード、そしてサム値という順番で周辺制御基板1510に送信する。なお、主制御内蔵RAMの送信情報記憶領域には、主制御側電源投入時処理におけるステップS34の主制御内蔵RAMの作業領域の設定において、遊技バックアップ情報から各種情報を読み出してこの各種情報に応じた各種コマンドが記憶されている場合もある。このような場合には、まず各種情報のうち遊技情報に応じた各種コマンドの送信完了後に、続いて電源投入時状態コマンド、電源投入時主制御復帰先コマンド、そして電源投入時メイン賞球数情報出力判定用カウンタ通知コマンドが送信されることとなる。
ステップS120に続いて、主制御MPUは、主制御内蔵WDTのクリアを行い(ステップS122)、このルーチンを終了する。ステップS122の主制御内蔵WDTのクリアは、主制御MPUに内蔵されるWDTクリアレジスタにタイマクリア設定値をセットすることにより行う。これにより、主制御内蔵WDTによる計時がクリアされる。そして、主制御内蔵WDTによる計時が再び開始されることによって、主制御内蔵WDTにより主制御MPUが強制的にリセットされずに済む。
なお、主制御基板1310は、上述したように、遊技の進行を行っている際に、パチンコ機1への電源が遮断される前に、遊技の進行による遊技情報を記憶するための上述したバックアップ処理を実行して完了することができるとともに、復電時において、主制御基板1310による遊技の進行の復帰先として、バックアップ処理を実行した遊技情報に基づいて、パチンコ機1への電源が遮断される際における、本ルーチンにおけるステップS118のポート出力処理による電気的駆動源である始動口ソレノイド2632や第一アタッカソレノイド2642、第二アタッカソレノイド2652の駆動状態を指示する電源投入時主制御復帰先コマンドを周辺制御基板1510へ出力することができるようになっている。つまり、主制御基板1310は、図215に示した主制御側電源投入時処理におけるステップS50の電源投入時に送信するコマンドの予約設定において、図214に示した同処理におけるステップS34の主制御内蔵RAMの作業領域の設定において主制御内蔵RAMの作業領域にセットされた復電時情報に基づいて、電源投入(復電)した旨を伝えるために、電源投入に区分される電源投入時状態コマンド、電源投入時主制御復帰先コマンド、そして電源投入時メイン賞球数情報出力判定用カウンタ通知コマンドを作成して送信情報として主制御内蔵RAMの送信情報記憶領域に記憶し、本ルーチンにおけるステップS120の周辺制御基板コマンド送信処理において、主周シリアルデータとして、電源投入時状態コマンドを構成する、ステータス、モード、そしてサム値という順番で周辺制御基板1510に送信し、続いて電源投入時主制御復帰先コマンドを構成する、ステータス、モード、そしてサム値という順番で周辺制御基板1510に送信し、続いて電源投入時メイン賞球数情報出力判定用カウンタ通知コマンドを構成する、ステータス、モード、そしてサム値という順番で周辺制御基板1510に送信する。
このため、周辺制御基板1510は、主制御基板1310からの電源投入時主制御復帰先コマンドに基づいて、復電時における主制御基板1310による遊技の進行の復帰先を演出表示装置1600の表示領域において演出表示することができる。これにより、遊技者が遊技を行っている際に、瞬停や停電が発生して、その後に復電するときに、瞬停又は停電直前における遊技状態に、復電後、速やかに復帰することができるとともに、主制御基板1310による遊技の進行の復帰先を演出表示装置1600の表示領域において演出表示して報知することができるため、パチンコ機1のシステムがかたまった状態、いわゆるフリーズした状態に遊技者に見えて故障したと勘違いされることを防止することができる。したがって、瞬停又は停電直前における遊技状態に、復電後、速やかに復帰することにより、遊技者に故障したと勘違いされることを防止することができる。
また、主制御基板1310の製造ラインの検査工程である主制御基板検査工程において、検査のために製造してから最初に主制御基板1310が電源投入されると、上述したように、図214に示した主制御側電源投入時処理におけるステップS38で主制御内蔵RAMの全領域を必ずクリアすることなる。これにより、図215に示した同処理におけるステップS50の電源投入時に送信するコマンドの予約設定において、電源投入時に送信するコマンドの予約設定が行われると、電源投入に区分される電源投入時状態コマンド、電源投入時主制御復帰先コマンド、そして電源投入時メイン賞球数情報出力判定用カウンタ通知コマンドを作成して送信情報として主制御内蔵RAMの送信情報記憶領域に記憶することにより、電源投入時状態コマンド、電源投入時主制御復帰先コマンド、そして電源投入時メイン賞球数情報出力判定用カウンタ通知コマンドという3つのコマンドのみが送信情報として主制御内蔵RAMの送信情報記憶領域に記憶される状態となり、本ルーチンにおけるステップS120の周辺制御基板コマンド送信処理において、主周シリアルデータとして、電源投入時状態コマンドを構成する、ステータス、モード、そしてサム値という順番で主制御基板検査工程の検査装置に送信し、続いて電源投入時主制御復帰先コマンドを構成する、ステータス、モード、そしてサム値という順番で主制御基板検査工程の検査装置に送信し、続いて電源投入時メイン賞球数情報出力判定用カウンタ通知コマンドを構成する、ステータス、モード、そしてサム値という順番で主制御基板検査工程の検査装置に送信する。主制御基板検査工程の検査装置は、主制御基板1310から受信した電源投入時状態コマンドに含まれるパチンコ機の機種コードを示す情報に基づいて、つまり、パチンコ機の機種コードを示す情報を構成する、上述した、機種タイプを示すマックスタイプ、ミドルタイプ、及び甘デジタイプのうち、いずれのタイプであるかを特定するためのシリーズコードと、作品の版権を特定するための版権コードと、遊技仕様(例えば、確率変動が生ずると、次回大当り遊技状態が発生するまでその状態が継続されるという遊技仕様のほかに、特別図柄の変動回数が限定された状態で確率変動が生ずるという遊技仕様(ST機)など)を特定するための遊技仕様コードと、に基づいて、主制御基板検査工程の検査モニタに詳細な機種情報を表示するようになっている。
[12.払出制御基板の各種制御処理]
次に、図203に示した払出制御基板633が行う各種制御処理について、図217~図220を参照して説明する。図217は払出制御部電源投入時処理の一例を示すフローチャートであり、図218は図217の払出制御部電源投入時処理のつづきを示すフローチャートであり、図219は図218に続いて払出制御部電源投入時処理のつづきを示すフローチャートであり、図220は払出制御部タイマ割り込み処理の一例を示すフローチャートである。まず、払出制御部電源投入時処理について説明し、続いて払出制御部タイマ割り込み処理について説明する。
[12-1.払出制御部電源投入時処理]
まず、パチンコ機1に電源が投入されると、払出制御基板633における払出制御部633aの払出制御MPUによる制御の下、図217~図219に示すように、払出制御部電源投入時処理を行う。この払出制御部電源投入時処理が開始されると、払出制御MPUは、割り込みモードの設定を行う(ステップS500)。この割り込みモードは、払出制御MPUの割り込みの優先順位を設定するものである。本実施形態では、後述する払出制御部タイマ割り込み処理が優先順位として最も高く設定されており、この払出制御部タイマ割り込み処理の割り込みが発生すると、優先的にその処理を行う。
ステップS500に続いて、払出制御MPUは、入出力設定(I/Oの入出力設定)を行う(ステップS502)。このI/Oの入出力設定では、払出制御MPUの各種入力ポート及び各種出力ポートの設定等を行う。
ステップS502に続いて、払出制御MPUは、ウェイトタイマ処理1を行い(ステップS506)、停電予告信号が入力されているか否かを判定する(ステップS508)。電源投入時から所定電圧となるまでの間では電圧がすぐに上がらない。一方、停電又は瞬停(電力の供給が一時停止する現象)となるときでは電圧が下がり、停電予告電圧より小さくなると、主制御基板1310の停電監視回路から停電予告として停電予告信号が入力される。電源投入時から所定電圧に上がるまでの間では同様に電圧が停電予告電圧より小さくなると主制御基板1310の停電監視回路から停電予告信号が入力される。そこで、ステップS506のウェイトタイマ処理1は、電源投入後、電圧が停電予告電圧より大きくなって安定するまで待つための処理であり、本実施形態では、待ち時間(ウェイトタイマ)として200ミリ秒(ms)が設定されている。ステップS508の判定では、主制御基板1310の停電監視回路からの停電予告信号に基づいて行う。
ステップS508に続いて、払出制御MPUは、主制御基板1310のRAMクリアスイッチが操作されているか否かを判定する(ステップS512)。この判定は、RAMクリアスイッチからの操作信号の論理に基づいて、RAMクリアスイッチからの操作信号(RAMクリア信号)の論理がHIであるときにはRAMクリアを行うことを指示するものではないと判断してRAMクリアスイッチが操作されていないと判定する一方、RAMクリアスイッチからの操作信号(RAMクリア信号)の論理がLOWであるときにはRAMクリアを行うことを指示するものであると判断してRAMクリアスイッチが操作されていると判定する。
ステップS512の判定において、払出制御MPUは、RAMクリアスイッチが操作されていると判定したときには、払出RAMクリア報知フラグHRCL-FLGに値1をセットする(ステップS514)。つまり、払出制御MPUは、電源投入時から所定時間に亘って、払出制御MPUに内蔵されたRAM(つまり、払出制御内蔵RAM)の初期化を行うRAMクリア処理を実行可能な状態とする。
一方、ステップS512の判定において、払出制御MPUは、RAMクリアスイッチが操作されていないと判定したときには、払出RAMクリア報知フラグHRCL-FLGに値0をセットする(ステップS516)。この払出RAMクリア報知フラグHRCL-FLGは、払出制御MPUの払出制御内蔵RAMに記憶されている、例えば、各種フラグ、各種情報記憶領域に記憶されている各種情報等(例えば、賞球情報記憶領域に記憶されている、賞球ストック数PBS、実球計数PB、駆動指令数DRV、不整合カウンタINCC等や、CR通信情報記憶領域に記憶されている、PRDY信号の論理の状態が設定されているPRDY信号出力設定情報等)の払い出しに関する払出情報を消去するか否かを示すフラグであり、払出情報を消去するとき値1、払出情報を消去しないとき値0にそれぞれ設定される。なお、ステップS514及びステップS516でセットされた払出RAMクリア報知フラグHRCL-FLGは、払出制御MPUの汎用記憶素子(汎用レジスタ)に記憶される。
ステップS514又はステップS516に続いて、払出制御MPUは、払出制御内蔵RAMへのアクセスを許可する設定を行う(ステップS518)。この設定により払出制御内蔵RAMへのアクセスができ、例えば払出情報の書き込み(記憶)又は読み出しを行うことができる。
ステップS518に続いて、払出制御MPUは、スタックポインタの設定を行う(ステップS520)。スタックポインタは、例えば、使用中の記憶素子(レジスタ)の内容を一時記憶するためにスタックに積んだアドレスを示したり、サブルーチンを終了して本ルーチンに復帰するときの本ルーチンの復帰アドレスを一時記憶するためにスタックに積んだアドレスを示したりするものであり、スタックが積まれるごとにスタックポインタが進む。ステップS520では、スタックポインタに初期アドレスをセットし、この初期アドレスから、レジスタの内容、復帰アドレス等をスタックに積んで行く。そして最後に積まれたスタックから最初に積まれたスタックまで、順に読み出すことによりスタックポインタが初期アドレスに戻る。
ステップS520に続いて、払出制御MPUは、払出RAMクリア報知フラグHRCL-FLGが値0である否かを判定する(ステップS522)。払出RAMクリア報知フラグHRCL-FLGは、上述したように、払出情報を消去するとき値1、払出情報を消去しないとき値0にそれぞれ設定される。
ステップS522の判定において、払出制御MPUは、払出RAMクリア報知フラグHRCL-FLGが値0であるとき、つまり払出情報を消去しないと判定したときには、チェックサムの算出を行う(ステップS524)。このチェックサムは、払出制御内蔵RAMに記憶されている払出情報を数値とみなしてその合計を算出するものである。
ステップS524に続いて、払出制御MPUは、算出したチェックサムの値が後述する払出制御部電源断時処理(電源断時)において記憶されているチェックサムの値と一致しているか否かを判定する(ステップS526)。ステップS526において、払出制御MPUは、一致していると判定したときには、払出バックアップフラグHBK-FLGが値1であるか否かを判定する(ステップS528)。この払出バックアップフラグHBK-FLGは、払出情報、チェックサムの値等の払出バックアップ情報を後述する払出制御部電源断時処理において払出制御内蔵RAMに記憶保持したか否かを示すフラグであり、払出制御部電源断時処理を正常に終了したとき値1、払出制御部電源断時処理を正常に終了していないとき値0にそれぞれ設定される。
ステップS528の判定において、払出制御MPUは、払出バックアップフラグHBK-FLGが値1であるとき、つまり払出制御部電源断時処理を正常に終了したと判定したときには、復電時として払出制御内蔵RAMの作業領域を設定する(ステップS530)。この設定では、払出バックアップフラグHBK-FLGに値0がセットされるほかに、払出制御MPUに内蔵されたROM(つまり、払出制御内蔵ROM)から復電時情報が読み出され、この復電時情報が払出制御内蔵RAMの作業領域にセットされる。これにより、払出制御内蔵RAMに記憶されている上述した払出バックアップ情報である、各種フラグ、各種情報記憶領域に記憶されている各種情報等(例えば、賞球情報記憶領域に記憶されている、賞球ストック数PBS、実球計数PB、駆動指令数DRV、不整合カウンタINCC等や、CR通信情報記憶領域に記憶されている、PRDY信号の論理の状態が設定されているPRDY信号出力設定情報、時間管理情報記憶領域に記憶されている不整合カウンタリセット判定時間等)の払い出しに関する払出情報に基づいて各種処理に使用する情報が設定される。なお、「復電」とは、電源を遮断した状態から電源を投入した状態のほかに、停電又は瞬停からその後の電力の復旧した状態も含める。
一方、ステップS522の判定において、払出制御MPUは、払出RAMクリア報知フラグHRCL-FLGが値0でない(値1である)とき、つまり払出情報を消去すると判定したときには、又はステップS526の判定において、払出制御MPUは、チェックサムの値が一致していないと判定したときには、又はステップS528の判定において、払出制御MPUは、払出バックアップフラグHBK-FLGが値1でない(値0である)とき、つまり払出制御部電源断時処理を正常に終了していないと判定したときには、払出制御内蔵RAMの全領域をクリアする(ステップS532)。これにより、払出制御内蔵RAMに記憶されている払出バックアップ情報がクリアされる。
ステップS532に続いて、払出制御MPUは、初期設定として払出制御内蔵RAMの作業領域を設定する(ステップS534)。この設定は、払出制御内蔵ROMから初期情報を読み出してこの初期情報を払出制御内蔵RAMの作業領域にセットする。
ステップS530又はステップS534に続いて、払出制御MPUは、割り込み初期設定を行う(ステップS536)。この設定は、後述する払出制御部タイマ割り込み処理が行われるときの割り込み周期を設定するものである。本実施形態では、2msに設定されている。
ステップS536に続いて、払出制御MPUは、割り込み許可設定を行う(ステップS538)。この設定によりステップS536で設定した割り込み周期、つまり2msごとに払出制御部タイマ割り込み処理が繰り返し行われる。
ステップS538に続いて、払出制御MPUは、ウォッチドックタイマクリアレジスタHWCLに値Aをセットする(ステップS539)。このウォッチドックタイマクリアレジスタHWCLに、値A、値Bそして値Cを順にセットすることによりウォッチドックタイマがクリア設定される。
ステップS539に続いて、払出制御MPUは、停電予告信号が入力されているか否かを判定する(ステップS540)。パチンコ機1の電源を遮断したり、停電又は瞬停したりするときには、上述したように、電圧が停電予告電圧以下となると、停電予告として停電予告信号が主制御基板1310の停電監視回路から入力される。ステップS540の判定は、この停電予告信号に基づいて行う。
ステップS540の判定において、払出制御MPUは、停電予告信号の入力がないと判定したときには、2ms経過フラグHT-FLGが値1であるか否かを判定する(ステップS542)。この2ms経過フラグHT-FLGは、後述する、2msごとに処理される払出制御部タイマ割り込み処理で2msを計時するフラグであり、2ms経過したとき値1、2ms経過していないとき値0にそれぞれ設定される。
ステップS542の判定において、払出制御MPUは、2ms経過フラグHT-FLGが値0であるとき、つまり2ms経過していないと判定したときには、ステップS540に戻り、払出制御MPUは、停電予告信号が入力されているか否かを判定する。
一方、ステップS542の判定において、払出制御MPUは、2ms経過フラグHT-FLGが値1であるとき、つまり2ms経過したと判定したときには、2ms経過フラグHT-FLGに値0をセットする(ステップS544)。
ステップS544に続いて、払出制御MPUは、ウォッチドックタイマクリアレジスタHWCLに値Bをセットする(ステップS546)。このとき、ウォッチドックタイマクリアレジスタHWCLには、ステップS539においてセットされた値Aに続いて値Bがセットされる。
ステップS546に続いて、払出制御MPUは、ポート出力処理を行う(ステップS548)。このポート出力処理では、払出制御内蔵RAMの出力情報記憶領域から各種情報を読み出してこの各種情報に基づいて各種信号を払出制御MPUの各種出力ポートの出力端子から出力する。出力情報記憶領域には、例えば、主制御基板1310からの払い出しに関する各種コマンド(賞球コマンドやセルフチェックコマンド)を正常に受信した旨を伝える払主ACK情報、払出モータ584への駆動制御を行う駆動情報、払出モータ584が実際に遊技球を払い出した球数の賞球数情報、エラーLED表示器に表示するLED表示情報等の各種情報が記憶されており、この出力情報に基づいて払出制御MPUの所定の出力ポートの出力端子から、主制御基板1310からの払い出しに関する各種コマンドを正常に受信したときには払主ACK信号を主制御基板1310に出力したり、払出モータ584に駆動信号を出力したり、払出モータ584が実際に遊技球を払い出した球数を賞球数情報出力信号として外部端子板558に出力したり(本実施形態では、払出モータ584が実際に10個の遊技球を払い出すごとに外部端子板558に賞球数情報出力信号を出力している。
具体的には、賞球数情報を出力するか否かを判定するための賞球数情報出力判定用カウンタが設けられており、この賞球数情報出力判定用カウンタは、払出モータ584が実際に払い出した遊技球の球数を、後述するステップS550のポート入力処理で払出検知センサ591からの検出信号に基づいて、カウントするものであり、払出モータ584が実際に払い出した遊技球の球数を監視するための図示しない処理(プログラム)により払出制御内蔵RAMの賞球情報記憶領域に記憶更新されるようになっている。
この払出モータ584が実際に払い出した遊技球の球数を監視するための図示しない処理(プログラム)では、払出制御内蔵RAMの賞球情報記憶領域に記憶される賞球数情報出力判定用カウンタの値に、後述するステップS550のポート入力処理で払出検知センサ591からの検出信号に基づいて、払出モータ584が実際に払い出した遊技球の球数を加算して記憶更新する。
ステップS548のポート出力処理では、この賞球情報記憶領域から賞球数情報出力判定用カウンタの値を読み出し、この読み出した賞球数情報出力判定用カウンタの値が値10を超えているときには(つまり、払出モータ584が実際に払い出した遊技球の球数が10球に達しているときには)外部端子板558に賞球数情報出力信号を出力するとともに(このとき、その超えた球数を示す値を、賞球数情報出力判定用カウンタの値として上述した払出制御内蔵RAMの賞球情報記憶領域に記憶更新する。)、エラーLED表示器に表示信号を出力する。
ステップS548に続いて、払出制御MPUは、ポート入力処理を行う(ステップS550)。このポート入力処理では、払出制御MPUの各種入力ポートの入力端子に入力されている各種信号を読み取り、入力情報として払出制御内蔵RAMの入力情報記憶領域に記憶する。例えば、RAMクリアスイッチの操作信号(RAMクリア信号)、羽根回転検知センサ590からの検出信号、払出検知センサ591からの検出信号、満タン検知センサ154からの検出信号、CRユニットからのBRQ信号、BRDY信号及びCR接続信号、後述するコマンド送信処理で送信した各種コマンドを主制御基板1310が正常に受信した旨を伝える主制御基板1310からの主払ACK信号等、をそれぞれ読み取り、入力情報として入力情報記憶領域に記憶する。
ステップS550に続いて、払出制御MPUは、タイマ更新処理を行う(ステップS552)。このタイマ更新処理では、払出モータ584の回転軸の回転が伝達される払出羽根589による球ガミ状態が生じているか否かの判定を行う際にその判定条件として設定されている球ガミ判定時間、払出羽根589の定位置判定を行わない際に設定されているスキップ判定時間、下皿202が貯留された遊技球で満タンであるか否かの判定を行う際にその判定条件として設定されている満タン判定時間、球切検知センサ574からの検出信号により球誘導ユニット570の誘導通路570a内に取り込まれた遊技球の球数が所定数以上となっているか否かの判定を行う際にその判定条件として設定されている球切れ判定時間等の時間管理を行うほかに、払出羽根589の球収容部589bに受け止められて払い出された遊技球の球数と、実際に払出検知センサ591で検出された球数と、の不一致によるつじつまの合わない遊技球の払い出しを、繰り返し行っているか否かを監視するための不整合カウンタINCCをリセットするか否かの判定を行う際にその判定条件と設定されている不整合カウンタリセット判定時間の時間管理を行う。例えば、球ガミ判定時間が5005msに設定されているときには、タイマ割り込み周期が2msに設定されているので、このタイマ更新処理を行うごとに球ガミ判定時間を2msずつ減算し、その減算結果が値0になることで球ガミ判定時間を正確に計っている。なお、これらの各種判定時間は、時間管理情報として払出制御内蔵RAMの時間管理情報記憶領域に記憶される。
ステップS552に続いて、払出制御MPUは、CR通信処理を行う(ステップS554)。このCR通信処理では、上述した入力情報記憶領域から入力情報を読み出してこの入力情報に基づいて、CRユニットからの各種信号(BRQ信号、BRDY信号及びCR接続信号)が入力されているか否かを判定する。CRユニットからの各種信号に基づいて、払出制御MPUは、CRユニットと各種信号のやり取りを行う。ステップS530の払出制御内蔵RAMの作業領域を設定する処理において、上述したように、払出制御内蔵RAMに記憶されている払出バックアップ情報である、各種フラグ、各種情報記憶領域に記憶されている各種情報等(例えば、賞球情報記憶領域に記憶されている、賞球ストック数PBS、実球計数PB、駆動指令数DRV、不整合カウンタINCC等や、CR通信情報記憶領域に記憶されている、PRDY信号の論理の状態が設定されているPRDY信号出力設定情報等)の払い出しに関する払出情報に基づいて各種処理に使用する情報が設定される。
この処理によって、例えば、瞬停又は停電しても、復電時における、賞球ストック数PBS、実球計数PB、駆動指令数DRV、不整合カウンタINCC等の値を、払出バックアップ情報として記憶した、瞬停又は停電する直前における、賞球ストック数PBS、実球計数PB、駆動指令数DRV、不整合カウンタINCC等の値に復元することができる。これにより、払出装置580による遊技球の払出動作を実行している際に、瞬停又は停電して払出動作を続行することができなくなっても、復電時に、その払出動作を続行することができるため、過不足なく遊技球を上皿201や下皿202に払い出すことができる。換言すれば、払出制御MPUは、CR通信処理において、CRユニットと各種信号のやり取りを行いながら、遊技球を上皿201や下皿202に払い出している際に、瞬停又は停電してCRユニットと各種信号のやり取りが遮断され、遊技球の払い出しを続行することができなくなっても、復電時における、賞球ストック数PBS、実球計数PB、駆動指令数DRV、不整合カウンタINCC等の値が、払出バックアップ情報として記憶された、瞬停又は停電する直前における、賞球ストック数PBS、実球計数PB、駆動指令数DRV、不整合カウンタINCC等の値に復元されることによって、瞬停又は停電する直前における、パチンコ機1(払出制御MPU)とCRユニットとによる各種信号のやり取りを、復電時から継続することができるとともに、遊技球の払い出しを引き続き行うことができるようになっている。
このように、パチンコ機1(払出制御MPU)とCRユニットとによる各種信号のやり取りは、瞬停又は停止しても、復電時に、瞬停又は停止する直前の状態に復元されるようになっており、瞬停又は停止による影響によってパチンコ機1(払出制御MPU)とCRユニットとによる各種信号が変化しないようになっている。したがって、パチンコ機1(払出制御MPU)とCRユニットとによる各種信号のやり取りの信頼性を高めることができる。
また、CR通信情報記憶領域に記憶される各種情報は、払出バックアップ情報に含まれている。CR通信処理では、復電時に、ステップS530の払出制御内蔵RAMの作業領域を設定する処理において設定された、払出制御内蔵RAMに記憶されているCR通信情報記憶領域からPRDY信号出力設定情報を読み出してこの読み出したPRDY信号出力設定情報が、例えば貸球を払い出すための払出動作が不可能である旨を伝えるPRDY信号の論理の状態に設定されている場合には、そのPRDY信号を払出制御MPUの所定の出力ポートの出力端子からCRユニットへ出力する。そして、主要動作設定処理の一処理として行われる、例えばリトライ動作監視処理において、払出バックアップ情報に含まれている、払出制御内蔵RAMに記憶されている賞球情報記憶領域の不整合カウンタINCCの値に基づいて、この不整合カウンタINCCの値が不整合しきい値INCTHより小さいか否かを判定し、不整合カウンタINCCの値が不整合しきい値INCTHより小さくないときには、リトライ動作が異常動作していると判断して、つまり払出装置580による遊技球の払出動作が異常状態であると判断して、リトライエラーフラグRTERR-FLGに値1をセットし、払出球ガミ動作判定設定処理において、CRユニットへのエラー状態の出力の設定として、例えばCRユニットと通信中でないときには貸球を払い出すための払出動作が不可能である旨を伝えるPRDY信号の論理の状態(LOW)をPRDY信号出力設定情報に設定してCR通信情報記憶領域に記憶する。
これにより、CR通信処理では、復電時から次のタイマ割り込みで、このPRDY信号の論理の状態を、CR通信情報記憶領域から読み出してそのPRDY信号を払出制御MPUの所定の出力ポートの出力端子からCRユニットへ出力する。このように、例えば、瞬停する直前において、払出装置580による遊技球の払出動作が異常状態であった場合には、復電時に、その状態が復元されるため、復電してから極めて早い段階で、貸球を払い出すための払出動作が不可能である旨を伝えるPRDY信号を払出制御MPUの所定の出力ポートの出力端子からCRユニットへ出力することができ、CRユニットに払出装置580による遊技球の払出動作が異常状態である旨を伝えることができる。これにより、復電時から極めて早い段階で、CRユニットからの無駄な貸球要求信号であるBRDYが出力されるのを防止することができる。
また、CR通信処理では、ステップS550のポート入力処理で、払出制御内蔵RAMの入力情報記憶領域からCR接続信号を読み出してこのCR接続信号に基づいて、その論理がHIであるとき、つまりパチンコ機1が電源投入されているときであって、払出制御基板633とCRユニットとが電気的に接続されているときには、貸球を払い出すための払出動作が可能である旨を伝えるために、PRDY信号の論理の状態をHIとして払出制御MPUの所定の出力ポートの出力端子からCRユニットへ出力する一方、その論理がLOWであるとき、つまりパチンコ機1が電源投入されているときであって、払出制御基板633とCRユニットとが電気的に接続されていないときには、貸球を払い出すための払出動作が不可能である旨を伝えるために、PRDY信号の論理の状態をLOWとして払出制御MPUの所定の出力ポートの出力端子からCRユニットへ出力する。なお、1回の払出動作を開始した旨又は終了した旨を伝えるEXS信号の論理の状態は、EXS信号出力設定情報として払出制御内蔵RAMのCR通信情報記憶領域に記憶され、払出制御基板633とCRユニットとが電気的に接続されているか否かを伝えるCR接続信号は、CR接続情報として状態情報記憶領域に記憶されるようになっている。
ステップS554に続いて、払出制御MPUは、満タン及び球切れチェック処理を行う(ステップS556)。この満タン及び球切れチェック処理では、上述した入力情報記憶領域から入力情報を読み出してこの入力情報に基づいて、満タン検知センサ154からの検出信号により上述した下皿202が貯留された遊技球で満タンとなっているか否かを判定したり、球切検知センサ574からの検出信号により上述した球誘導ユニット570の誘導通路570a内に取り込まれた遊技球の球数が所定数以上となっているか否かを判定したりする。例えば、下皿202が貯留された遊技球で満タンとなっているか否かの判定は、タイマ割り込み周期2msを利用して、今回の満タン及び球切れチェック処理で満タン検知センサ154からの検出信号がON、前回(2ms前)の満タン及び球切れチェック処理で満タン検知センサ154からの検出信号がOFFとなったとき、つまり満タン検知センサ154からの検出信号がOFFからONに遷移したときには、ステップS552のタイマ更新処理で上述した満タン判定時間の計時を開始する。そしてタイマ更新処理で満タン判定時間が値0となったとき、つまり満タン判定時間となったときには、この満タン及び球切れチェック処理で満タン検知センサ154からの検出信号がONであるか否かを判定する。この判定では、満タン検知センサ154からの検出信号がONであるときには、下皿202が貯留された遊技球で満タンであるとしてその旨を伝える満タン情報を上述した状態情報記憶領域に記憶する。一方、満タン検知センサ154からの検出信号がOFFであるときには、下皿202が貯留された遊技球で満タンでないとしてその旨を伝える満タン情報を状態情報記憶領域域に記憶する。
球誘導ユニット570の誘導通路570a内に取り込まれた遊技球の球数が所定数以上となっているか否かの判定も、タイマ割り込み周期2msを利用して、今回の満タン及び球切れチェック処理で球切れスイッチからの検出信号がON、前回(2ms前)の満タン及び球切れチェック処理で球切れスイッチからの検出信号がOFFとなったとき、つまり球切検知センサ574からの検出信号がOFFからONに遷移したときには、ステップS552のタイマ更新処理で上述した球切れ判定時間の計時を開始する。そしてタイマ更新処理で球切れ判定時間が値0となったとき、つまり球切れ判定時間となったときには、この満タン及び球切れチェック処理で球切検知センサ574からの検出信号がONであるか否かを判定する。この判定では、球切検知センサ574からの検出信号がONであるときには、球誘導ユニット570の誘導通路570a内に取り込まれた遊技球の球数が所定数以上であるとしてその旨を伝える球切れ情報を状態情報記憶領域に記憶する一方、球切検知センサ574からの検出信号がOFFであるときには、球誘導ユニット570の誘導通路570a内に取り込まれた遊技球の球数が所定数以上でないとしてその旨を伝える球切れ情報を状態情報記憶領域に記憶する。
ステップS556に続いて、払出制御MPUは、コマンド受信処理を行う(ステップS558)。このコマンド受信処理では、主制御基板1310からの払い出しに関する各種コマンド(賞球コマンドやセルフチェックコマンド)を受信する。この各種コマンドを正常に受信したときには、その旨を伝える払主ACK情報を上述した出力情報記憶領域に記憶する。一方、各種コマンドを正常に受信できなかったときには、主制御基板1310と払出制御基板633との基板間の接続に異常が生じている(各種コマンド信号に異常が生じている)旨を伝える接続異常情報を上述した状態情報記憶領域に記憶する。
ステップS558に続いて、払出制御MPUは、コマンド解析処理を行う(ステップS560)。このコマンド解析処理では、ステップS558で受信したコマンドの解析を行い、その解析したコマンドを受信コマンド情報として払出制御内蔵RAMの受信コマンド情報記憶領域に記憶する。
ステップS560に続いて、払出制御MPUは、主要動作設定処理を行う(ステップS562)。この主要動作設定処理では、賞球、貸球、球抜き及び球ガミ等の動作設定を行ったり、リトライ動作の判定を行ったり、未払い出しの球数(賞球ストック数)を監視したりする。
ステップS562に続いて、払出制御MPUは、LED表示データ作成処理を行う(ステップS564)。このLED表示データ作成処理では、上述した状態情報記憶領域から各種情報を読み出し、払出制御基板633のエラーLED表示器に表示する表示データを作成してLED表示情報として上述した出力情報記憶領域に記憶する。例えば、状態情報記憶領域から上述した球切れ情報を読み出し、この球切れ情報に基づいて、球誘導ユニット570の誘導通路570a内に取り込まれた遊技球の球数が所定数以上でないときには、対応する表示データ(本実施形態では、表示値1(数字「1」))を作成してLED表示情報を出力情報記憶領域に記憶する。
ステップS564に続いて、払出制御MPUは、コマンド送信処理を行う(ステップS566)。このコマンド送信処理では、上述した状態情報記憶領域から各種情報を読み出し、この各種情報に基づいて状態表示に区分される各種コマンド(枠状態1コマンド、エラー解除ナビコマンド及び枠状態2コマンド)を作成して主制御基板1310に送信する。例えば、状態情報記憶領域から球切れ情報を読み出すと、この球切れ情報に基づいて、球誘導ユニット570の誘導通路570a内に取り込まれた遊技球の球数が所定数以上でないときには、枠状態1コマンドを作成して主制御基板1310に送信したりする。
ステップS566に続いて、払出制御MPUは、ウォッチドックタイマクリアレジスタHWCLに値Cをセットする(ステップS568)。ステップS568でウォッチドックタイマクリアレジスタHWCLに値Cがセットされることにより、ウォッチドックタイマクリアレジスタHWCLには、ステップS546においてセットされた値Bに続いて値Cがセットされる。これにより、ウォッチドックタイマクリアレジスタHWCLには、値A、値Bそして値Cが順にセットされ、ウォッチドックタイマがクリア設定される。
ステップS568に続いて、再びステップS539に戻り、払出制御MPUは、ウォッチドックタイマクリアレジスタHWCLに値Aをセットし、ステップS540で停電予告信号が入力されているか否かを判定し、この停電予告信号の入力がなければ、ステップS542で2ms経過フラグHT-FLGが値1であるか否かを判定し、この2ms経過フラグHT-FLGが値1であるとき、つまり2ms経過したときには、ステップS544で2ms経過フラグHT-FLGに値0をセットし、ステップS546でウォッチドックタイマクリアレジスタHWCLに値Bをセットし、ステップS548でポート出力処理を行い、ステップS550でポート入力処理を行い、ステップS552でタイマ更新処理を行い、ステップS554でCR通信処理を行い、ステップS556で満タン及び球切れチェック処理を行い、ステップS558でコマンド受信処理を行い、ステップS560でコマンド解析処理を行い、ステップS562で主要動作設定処理を行い、ステップS564でLED表示データ作成処理を行い、ステップS566でコマンド送信処理を行い、ステップS568でウォッチドックタイマクリアレジスタHWCLに値Cをセットし、ステップS539~ステップS568を繰り返し行う。なお、このステップS539~ステップS568の処理を「払出制御部メイン処理」という。
主制御基板1310による遊技の進行に応じて払出制御部メイン処理の処理内容が異なってくる。このため、払出制御MPUの処理に要する時間が変動することとなる。そこで、払出制御MPUは、ステップS548のポート出力処理において、主制御基板1310からの払い出しに関する各種コマンドを正常に受信した旨を伝える払主ACK信号を、優先して主制御基板1310に出力している。これにより、払出制御MPUは、変動する他の処理を十分に行えるよう、その処理時間を確保している。
一方、ステップS540の判定において、払出制御MPUは、停電予告信号の入力があったと判定したときには、割り込み禁止設定を行う(ステップS570)。この設定により後述する払出制御部タイマ割り込み処理が行われなくなり、払出制御内蔵RAMへの書き込みを防ぎ、上述した払出情報の書き換えを保護している。
ステップS570に続いて、払出制御MPUは、払出モータ584への駆動信号の出力を停止する(ステップS574)。これにより、遊技球の払い出しを停止する。
ステップS574に続いて、払出制御MPUは、ウォッチドックタイマのクリア設定を行う(ステップS576)。このクリア設定は、上述したように、ウォッチドックタイマクリアレジスタHWCLに値A、値Bそして値Cを順にセットすることにより行われる。
ステップS576に続いて、払出制御MPUは、チェックサムの算出を行ってこの算出した値を記憶する(ステップS578)。このチェックサムは、ステップS524で算出したチェックサムの値及び払出バックアップフラグHBK-FLGの値の記憶領域を除く、払出制御内蔵RAMの作業領域の払出情報を数値とみなしてその合計を算出する。
ステップS578に続いて、払出制御MPUは、払出バックアップフラグHBK-FLGに値1をセットする(ステップS580)。これにより、払出バックアップ情報の記憶が完了する。
ステップS580に続いて、払出制御MPUは、払出制御内蔵RAMへのアクセスの禁止設定を行う(ステップS582)。この設定により払出制御内蔵RAMへのアクセスが禁止され書き込み及び読み出しができなくなり、払出制御内蔵RAMに記憶されている払出バックアップ情報が保護される。
ステップS582に続いて、払出制御MPUは、無限ループに入る。この無限ループでは、ウォッチドックタイマクリアレジスタHWCLに値A、値Bそして値Cを順にセットしないためウォッチドックタイマがクリア設定されなくなる。このため、払出制御MPUにリセットがかかり、その後、この払出制御部電源投入時処理を再び行う。なお、ステップS570~ステップS582の処理及び無限ループを「払出制御部電源断時処理」という。
パチンコ機1(払出制御MPU)は、停電したとき又は瞬停したときにはリセットがかかり、その後の電力の復旧により払出制御部電源投入時処理を行う。
なお、ステップS526では払出制御内蔵RAMに記憶されている払出バックアップ情報が正常なものであるか否かを検査し、続いてステップS528では払出制御部電源断時処理が正常に終了されたか否かを検査している。このように、払出制御内蔵RAMに記憶されている払出バックアップ情報を2重にチェックすることにより払出バックアップ情報が不正行為により記憶されたものであるか否かを検査している。
[12-2.払出制御部タイマ割り込み処理]
次に、払出制御部タイマ割り込み処理について説明する。この払出制御部タイマ割り込み処理は、図217~図219に示した払出制御部電源投入時処理において設定された割り込み周期(本実施形態では、2ms)ごとに繰り返し行われる。
払出制御部タイマ割り込み処理が開始されると、払出制御MPUは、図220に示すように、タイマ割り込みを禁止に設定してレジスタの切替(退避)を行う(ステップS590)。ここでは、上述した払出制御部メイン処理で使用していた汎用記憶素子(汎用レジスタ)から補助レジスタに切り替える。この補助レジスタを払出制御部タイマ割り込み処理で使用することにより汎用レジスタの値が上書きされなくなる。これにより、払出制御部メイン処理で使用していた汎用レジスタの内容の破壊を防いでいる。
ステップS590に続いて、払出制御MPUは、2ms経過フラグHT-FLGに値1をセットする(ステップS592)。この2ms経過フラグHT-FLGは、この払出制御部タイマ割り込み処理が行われるごとに、つまり2msごとに2msを計時するフラグであり、2ms経過したとき値1、2ms経過していないとき値0にそれぞれ設定される。
ステップS592に続いて、払出制御MPUは、レジスタの切替(復帰)を行う(ステップS594)。この復帰は、払出制御部タイマ割り込み処理で使用していた補助レジスタから汎用記憶素子(汎用レジスタ)に切り替える。この汎用レジスタを払出制御部メイン処理で使用することにより補助レジスタの値が上書きされなくなる。これにより、払出制御部タイマ割り込み処理で使用していた補助レジスタの内容の破壊を防いでいる。
ステップS594に続いて、払出制御MPUは、割り込み許可の設定を行い(ステップS596)、このルーチンを終了する。
[13.周辺制御基板の各種制御処理]
次に、図203に示した、主制御基板1310(主制御MPU)から各種コマンドを受信する周辺制御基板1510の各種処理について、図221~図225を参照して説明する。図221は周辺制御部電源投入時処理の一例を示すフローチャートであり、図222は周辺制御部Vブランク割り込み処理の一例を示すフローチャートであり、図223は周辺制御部1msタイマ割り込み処理の一例を示すフローチャートであり、図224は周辺制御部コマンド受信割り込み処理の一例を示すフローチャートであり、図225は周辺制御部停電予告信号割り込み処理の一例を示すフローチャートである。まず、周辺制御部電源投入時処理について説明し、続いて周辺制御部Vブランク割り込み処理、周辺制御部1msタイマ割り込み処理、周辺制御部コマンド受信割り込み処理、周辺制御部停電予告信号割り込み処理について説明する。なお、本実施形態では、割り込み処理の優先順位として、周辺制御部停電予告信号割り込み処理が最も高く設定され、続いて周辺制御部1msタイマ割り込み処理、周辺制御部コマンド受信割り込み処理、そして周辺制御部Vブランク割り込み処理という順番に設定されている。
周辺制御基板1510の周辺制御ICは、上述したように、CPU、RAM、VDP、VRAM、音源、SATAコントローラ、そして各種I/Oインターフェイス等が1つの半導体チップ上に集積されている。
[13-1.周辺制御部電源投入時処理]
まず、周辺制御部電源投入時処理について、図221を参照して説明する。パチンコ機1に電源が投入されると、周辺制御基板1510の周辺制御ICのCPUによる制御の下、図221に示すように、周辺制御部電源投入時処理を行う。この周辺制御部電源投入時処理が開始されると、周辺制御ICのCPUは、初期設定処理を行う(ステップS1000)。この初期設定処理では、周辺制御IC自身を初期化する処理と、ホットスタート/コールドスタートの判定処理と、リセット後のウェイトタイマを設定する処理、各種の制御情報(周辺データ)を転送する処理等を行う。周辺制御ICのCPUは、まず周辺制御IC自身を初期化する処理を行うが、周辺制御ICを初期化する処理にかかる時間は、マイクロ秒(μs)オーダーであり、極めて短い時間で周辺制御ICを初期化することができる。これにより、周辺制御ICのCPUは、割り込み許可が設定された状態となることによって、例えば、後述する周辺制御部コマンド受信割り込み処理において、主制御基板1310から出力される、遊技演出の制御に関するコマンドやパチンコ機1の状態に関するコマンド等の各種コマンドを受信することができる状態となる。
ステップS1000に続いて、周辺制御ICのCPUは、現在時刻情報取得処理を行う(ステップS1002)。この現在時刻情報取得処理では、図示しないリアルタイムクロックICの内蔵RAMから、年月日を特定するカレンダー情報と時分秒を特定する時刻情報とを取得して、周辺制御ICのRAMに、現在のカレンダー情報、現在の時刻情報をセットする。
本実施形態では、周辺制御ICのCPUがリアルタイムクロックICの内蔵RAMからカレンダー情報と時刻情報とを取得するのは、電源投入時の1回のみとなっている。また周辺制御ICのCPUは、この現在時刻情報取得処理を行った後に、図示しない外部WDTにクリア信号を出力して周辺制御ICのCPUにリセットがかからないようにしている。
ステップS1002に続いて、周辺制御ICのCPUは、Vブランク信号検出フラグVB-FLGに値0をセットする(ステップS1004)。このVブランク信号検出フラグVB-FLGは、後述する周辺制御部定常処理を実行するか否かを決定するためのフラグであり、周辺制御部定常処理を実行するとき値1、周辺制御部定常処理を実行しないとき値0にそれぞれ設定される。Vブランク信号検出フラグVB-FLGは、周辺制御ICのCPUからの画面データ(画面の構成を規定する情報)を受け入れることができる状態である旨を伝えるVブランク信号が周辺制御ICのVDPから入力されたことを契機として実行される後述する周辺制御部Vブランク信号割り込み処理において値1がセットされるようになっている。このステップS1004では、Vブランク信号検出フラグVB-FLGに値0をセットすることによりVブランク信号検出フラグVB-FLGを一度初期化している。また周辺制御ICのCPUは、このVブランク信号検出フラグVB-FLGに値0をセットした後に、外部WDTにクリア信号を出力して周辺制御ICのCPUにリセットがかからないようにしている。
ステップS1004に続いて、周辺制御ICのCPUは、Vブランク信号検出フラグVB-FLGが値1であるか否かを判定する(ステップS1006)。周辺制御ICのCPUは、Vブランク信号検出フラグVB-FLGが値1でない(値0である)と判定したときには、再びステップS1006に戻ってVブランク信号検出フラグVB-FLGが値1であるか否かを繰り返し判定する。このような判定を繰り返すことにより、周辺制御部定常処理を実行するまで待機する状態となる。また周辺制御ICのCPUは、このVブランク信号検出フラグVB-FLGが値1であるか否かを判定した後に、外部WDTにクリア信号を出力して周辺制御ICのCPUにリセットがかからないようにしている。
ステップS1006の判定において、周辺制御ICのCPUは、Vブランク信号検出フラグVB-FLGが値1であるとき、つまり周辺制御部定常処理を実行すると判定したときには、まず定常処理中フラグSP-FLGに値1をセットする(ステップS1008)。この定常処理中フラグSP-FLGは、周辺制御部定常処理を実行中であるとき値1、周辺制御部定常処理を実行完了したとき値0にそれぞれセットされる。
ステップS1008に続いて、周辺制御ICのCPUは、1ms割り込みタイマ起動処理を行う(ステップS1010)。この1ms割り込みタイマ起動処理では、後述する周辺制御部1msタイマ割り込み処理を実行するための1ms割り込みタイマを起動するとともに、この1ms割り込みタイマが起動して周辺制御部1msタイマ割り込み処理が実行された回数をカウントするための1msタイマ割り込み実行回数STNに値1をセットして1msタイマ割り込み実行回数STNの初期化も行う。この1msタイマ割り込み実行回数STNは周辺制御部1msタイマ割り込み処理で更新される。
ステップS1010に続いて、周辺制御ICのCPUは、演出操作ユニット監視処理を行う(ステップS1014)。この演出操作ユニット監視処理では、後述する周辺制御部1msタイマ割り込み処理における演出操作ユニット情報取得処理において、演出操作ユニット300に設けられた第一回転検知センサ347、第二回転検知センサ348、押圧検知センサ381、昇降検知センサ382等の各種検知センサ(以下、「演出操作ユニット300に設けられた各種センサ」と記載する。)からの検出信号に基づいて回転操作部302の回転(回転方向)及び押圧操作部303の操作等を取得した各種情報(例えば、演出操作ユニット300に設けられた各種センサからの検出信号に基づいて作成する回転操作部302の回転(回転方向)履歴情報、及び押圧操作部303の操作履歴情報など。)がセットされる周辺制御ICのRAMに基づいて、回転操作部302の回転方向や押圧操作部303の操作有無を監視し、回転操作部302の回転方向や押圧操作部303の操作の状態を遊技演出に反映するか否かを適宜決定する。具体的には、演出操作ユニット情報取得処理で音量が調節されていれば調節後の音量に応じて音生成用スケジュールデータを書き換え、輝度が調節されていれば調節後の輝度に応じて発光態様生成用スケジュールデータを書き換る。これにより、音量や輝度の調節がリアルタイムに反映されて調節後の音量や輝度で演出が進行するようになる。
なお、周辺制御ICのCPUは、演出操作ユニット監視処理の一処理としてランプパレット設定処理も行う。ランプパレット設定処理では、輝度指定値、通常パレット値、及び特殊パレット値から構成されるランプパレット設定テーブルに基づいて、直接光として用いられるLEDの輝度と、間接光として用いられるLEDの輝度と、をそれぞれ設定する。演出の進行中において、ランプパレット設定処理を実行して、遊技者(又は遊技ホールの店員等の係員)が演出操作部301(回転操作部302、押圧操作部303)を操作して、第1輝度指定値から最大輝度となる第31輝度指定値までに亘る一の輝度指定値を設定した場合には、その設定した輝度指定値となるように、周辺制御ICのRAMにセットした上述した階調情報を更新することができるようになっている。
ここで、ランプパレット設定テーブルを構成する輝度指定値、通常パレット値、及び特殊パレット値について簡単に説明する。輝度指定値は、最小輝度(消灯)となる第0(ゼロ)輝度指定値から最大輝度となる第31輝度指定値までに亘る32段階の範囲のうち、一の輝度指定値を設定することができる値であり、第0(ゼロ)輝度指定値~第31輝度指定値と対応して後述する通常パレット値、及び特殊パレット値がそれぞれ予め設定されている。遊技者(又は遊技ホールの店員等の係員)は、操作可能な演出操作部301(回転操作部302、押圧操作部303)を操作して、第1輝度指定値から最大輝度となる第31輝度指定値までに亘る一の輝度指定値を設定することができる。
例えば、遊技者(又は遊技ホールの店員等の係員)は、回転操作部302を時計回りに回転操作する場合であって現状の輝度が仮に最小輝度(消灯)となる第0(ゼロ)輝度指定値の次に輝度が高い段階となる第1輝度指定値に設定されているときには、第1輝度指定値から最大輝度である第31輝度指定値へ向かって予め定めた数式(例えば、直線的なトーンカーブ、又はスプライン曲線的なトーンカーブ)に沿って、間接光として用いられるLEDの輝度と、直接光として用いられるLEDの輝度と、を高くするように変化する一方、回転操作部302を反時計回りに回転操作する場合であって現状の輝度が最大輝度に設定されているときには、最大輝度である第31輝度指定値から第1輝度指定値へ向かって予め定めた数式(例えば、直線的なトーンカーブ、又はスプライン曲線的なトーンカーブ)に沿って、間接光として用いられるLEDの輝度と、直接光として用いられるLEDの輝度と、を低くするように変化する。遊技者(又は遊技ホールの店員等の係員)が回転操作部302を回転操作して所望の輝度を選択して押圧操作部303を押圧操作すると、選択した所望の輝度が確定する。なお、本実施形態では、演出の進行中において、遊技者(又は遊技ホールの店員等の係員)が輝度を設定できる場合が予め用意されており、このときに、遊技者(又は遊技ホールの店員等の係員)が回転操作部302、及び押圧操作部303の操作により所望の輝度に設定することができるようになっている。また、演出の進行中における演出表示装置1600の表示領域の所定位置には、遊技者(又は遊技ホールの店員等の係員)が回転操作部302を操作すると、第1輝度指定値~第31輝度指定値までの位置を示す棒状のインジケータが表示されることで、遊技者(又は遊技ホールの店員等の係員)の所望の輝度がどの程度のものであるかを画像として視覚的に示すことができるようになっている。また、本実施形態では、初期値(デフォルト)として第14輝度指定値が設定されるようになっている。
通常パレット値は、直接光として照射される遊技盤側に設けられる各種装飾基板や扉枠側に設けられる各種装飾基板に実装される各種LEDの輝度が上述した階調情報として設定されるものである。通常パレット値は、最小値である最小パレット値(20%)から最大値である最大パレット値(100%)へ向かって5%刻みで17段階のうち、一の段階が選択され、上述した輝度指定値である第0(ゼロ)輝度指定値~第31輝度指定値までに亘る32段階の範囲のうち、一の輝度指定と対応するパレット値が予め定めた数式(例えば、直線的なトーンカーブ、又はスプライン曲線的なトーンカーブ)に沿ってそれぞれ設定されている。
最小パレット値(20%)は、上述した輝度指定値である第0(ゼロ)輝度指定値~第31輝度指定値までに亘る32段階の範囲のうち、一の輝度指定と対応する最大パレット値(100%)に対して20%の値であり、他のパレット値も同様に、括弧書きに記載される値(%)が、上述した輝度指定値である第0(ゼロ)輝度指定値~第31輝度指定値までに亘る32段階の範囲のうち、一の輝度指定と対応する最大パレット値(100%)に対しての値となる。
本実施形態では、通常パレット値は、直接光として照射される遊技盤側に設けられる各種装飾基板や扉枠側に設けられる各種装飾基板に対して、最大パレット値(100%)が予め選択され上述した階調情報として設定されていると共に、直接光として照射される遊技盤側に設けられる各種装飾基板のうち、図示しない特定の装飾基板(遊技者に眩しく感じられるLED)に対して、パレット値(50%)が予め選択され上述した階調情報として設定されている。
特殊パレット値は、間接光として照射される導光板に利用される各種装飾基板に実装される各種LEDの輝度が上述した階調情報として設定されるものである。特殊パレット値は、通常パレット値と異なり、1段階のみ存在し、上述した輝度指定値である第0(ゼロ)輝度指定値~第31輝度指定値までに亘る32段階の範囲のうち、一の輝度指定と対応するパレット値が予め定めた数式(例えば、直線的なトーンカーブ、又はスプライン曲線的なトーンカーブ)に沿って上述した階調情報として設定されている。
間接光として用いられるLEDの輝度は、上述したように、直接光として用いられるLEDの輝度と同一のものとすると、導光板による間接光が直接光と比べて暗くなる。そこで、本実施形態では、間接光として用いられるLEDの輝度は、直接光として用いられるLEDの輝度に対して設定される通常パレット値を用いず、特殊パレット値を用いて設定されるようになっており、最小輝度(消灯)となる第0(ゼロ)輝度指定値の次に輝度が高い段階となる第1輝度指定値を、導光板が間接光により発光している状態を視認することができる最低の輝度として、通常パレット値が最大パレット値(100%)に設定された場合における第18輝度指定値とほぼ等しい値に設定され、第1輝度指定値から第31輝度指定値までの範囲のうち、一の輝度指定値と対応するパレット値が予め定めた数式(例えば、直線的なトーンカーブ、又はスプライン曲線的なトーンカーブ)に沿って設定されるようになっている。
このように、ランプパレット設定処理では、輝度指定値、通常パレット値、及び特殊パレット値から構成されるランプパレット設定テーブルに基づいて、直接光として用いられるLEDの輝度と、間接光として用いられるLEDの輝度と、をそれぞれ設定する際に、直接光として用いられるLEDの輝度に対して、遊技者(又は遊技ホールの店員等の係員)が回転操作部302、及び押圧操作部303の操作による輝度指定値と対応する通常パレット値に沿って設定される一方、間接光として用いられるLEDの輝度に対して、遊技者(又は遊技ホールの店員等の係員)が回転操作部302、及び押圧操作部303の操作による輝度指定値と対応する特殊パレット値に沿って設定されるようになっている。これにより、直接光として用いられるLEDの輝度が眩しいと感じて、その輝度を小さくするために、遊技者が回転操作部302、及び押圧操作部303を操作して設定する場合において、直接光として用いられるLEDの輝度を最も小さい輝度(つまり、最小輝度(消灯)となる第0(ゼロ)輝度指定値の次に輝度が高い段階となる第1輝度指定値)に設定し、これに連動して、間接光として用いられるLEDの輝度も最も小さい輝度(つまり、最小輝度(消灯)となる第0(ゼロ)輝度指定値の次に輝度が高い段階となる第1輝度指定値)に設定したとしても、間接光として用いられるLEDの輝度は、通常パレット値が最大パレット値(100%)に設定された場合における第18輝度指定値とほぼ等しい値に設定されるようになっているため、導光板が間接光により発光している状態を視認することができる最低の輝度が設定される。
また、発光態様を設計するプログラマーは、直接光として用いられるLEDに対して、遊技盤側に設けられる各種装飾基板や扉枠側に設けられる各種装飾基板に実装される各種LEDの輝度を個別に設定しなくても、演出の流れに伴う発光態様を設定して、遊技盤側に設けられる各種装飾基板や扉枠側に設けられる各種装飾基板に実装される各種LEDの発光態様による演出の流れを見てから、眩しすぎる(又は、少し暗い輝度の方が演出効果をより発揮できる)特定の装飾基板に対して通常パレット値を小さいパレット値(例えば、50%)に設定するとともに、他の装飾基板に対して通常パレット値を最大パレット値(100%)に設定することで、全体の発光態様のバランスを極めて簡単に変更することができる。つまり、遊技者(又は遊技ホールの店員等の係員)は、操作可能な演出操作部301(回転操作部302、押圧操作部303)を操作して第1輝度指定値から最大輝度となる第31輝度指定値までに亘る一の輝度指定値を設定したとしても、特定の装飾基板に対しては一の輝度指定値と対応する小さいパレット値(例えば、50%)が設定されるのに対して、他の装飾基板に対しては一の輝度指定値と対応する最大パレット値(100%)がそれぞれ設定されるようになっているため、相互に設定された発光態様の関係(明るい、又は暗いという関係)を崩すことなく、極めて簡単に輝度調整を行うことができる。
更に、導光板による間接光は、直接光と比べて輝度の調整が難しいものの、間接光として用いられるLEDに対しては、通常パレット値と異なる(つまり、通常パレット値と独立した)特殊パレット値により輝度を設定することができるようになっている。これにより、間接光として用いられるLEDの輝度は特殊パレット値により管理されるとともに、直接光として用いられるLEDの輝度は通常パレット値により管理されるようになっているため、間接光として用いられるLEDの輝度と、直接光として用いられるLEDの輝度と、を容易にそれぞれ調整することができる。
ステップS1014に続いて、周辺制御ICのCPUは、表示データ出力処理を行う(ステップS1016)。この表示データ出力処理では、後述する表示データ作成処理において、周辺制御ICのVDPが周辺制御ICのCPUからの指示に基づいてSDRAMから画像データを読み出して周辺制御ICのVRAM上に生成した1画面分(1フレーム分)の描画データを液晶出力基板1530に出力する。これにより、演出表示装置1600にさまざまな画面(画像)が描画(表示)される。なお、表示データ出力処理では、周辺制御ICのVDPの描画能力を超える描画を行った場合には、生成した1画面分(1フレーム分)の描画データを出力することをキャンセルするようになっている。これにより、処理時間の遅れを防止することができるが、いわゆるコマ落ちが発生することとなるものの、後述する音データ出力処理による、振動スピーカ354、トップ中央スピーカ462、トップサイドスピーカ464、本体枠スピーカ622等の各種スピーカ(以下、「各種スピーカ」と記載する。)から各種演出に合わせた音楽や効果音等の演出音による演出を優先することができる仕組みとなっている。
ステップS1016に続いて、周辺制御ICのCPUは、音データ出力処理を行う(ステップS1018)。この音データ出力処理では、後述する音データ作成処理において、周辺制御ICの音源が周辺制御ICのCPUからの指示に基づいてSDRAMから音データを読み出し、設定される出力チャンネルから各種スピーカに出力する。これにより、各種スピーカから各種演出に合せた音楽及び効果音等のサウンドが流れる。
ステップS1018に続いて、周辺制御ICのCPUは、スケジューラ更新処理を行う(ステップS1020)。このスケジューラ更新処理では、周辺制御ICのRAMにセットされた各種スケジュールデータを更新する。例えば、スケジューラ更新処理では、画面生成用スケジュールデータを構成する時系列に配列された画面データのうち、先頭の画面データから何番目の画面データを周辺制御ICのVDPに出力するのかを指示するために、ポインタを更新する。
またスケジューラ更新処理では、発光態様生成用スケジュールデータを構成する時系列に配列された発光データのうち、先頭の発光データから何番目の発光データを出力対象とするのかを指示するために、ポインタを更新する。
またスケジューラ更新処理では、音生成用スケジュールデータを構成する時系列に配列された、音楽や効果音等の演出音の音データ、報知音や告知音の音データを指示する音指令データのうち、先頭の音指令データから何番目の音指令データを周辺制御ICの音源に出力するのかを指示するために、ポインタを更新する。
またスケジューラ更新処理では、電気的駆動源スケジュールデータを構成する時系列に配列されたモータやソレノイド等の電気的駆動源の駆動データのうち、先頭の駆動データから何番目の駆動データを出力対象とするのかを指示するために、ポインタを更新する。電気的駆動源スケジュールデータを構成する時系列に配列されたモータやソレノイド等の電気的駆動源の駆動データは、後述する、1msタイマ割り込みが発生するごとに繰り返し実行される周辺制御部1msタイマ割り込み処理におけるモータ及びソレノイド駆動処理で更新される。この1msタイマ割り込みが発生するごとに繰り返し実行されるモータ及びソレノイド駆動処理では、ポインタが指示する駆動データに従ってモータやソレノイド等の電気的駆動源を駆動するとともに、時系列に規定された次の駆動データにポインタを更新し、自身の処理を実行するごとに、ポインタを更新する。つまり、モータ及びソレノイド駆動処理において更新したポインタの指示する駆動データは、スケジューラ更新処理において強制的に更新される仕組みとなっているため、仮に、モータ及びソレノイド駆動処理においてポインタが何らかの原因で本来指示するはずの駆動データから他の駆動データを指示することとなっても、スケジューラ更新処理において本来指示するはずの駆動データに指示するように強制的に更新されるようになっている。
ステップS1020に続いて、周辺制御ICのCPUは、受信コマンド解析処理を行う(ステップS1022)。この受信コマンド解析処理では、主制御基板1310から送信された各種コマンドを、後述する周辺制御部コマンド受信割り込み処理において受信してその受信した各種コマンドの解析を行うとともに、演出の各種設定に用いられる乱数(例えば保留先読み関連の演出に用いられる乱数)の更新を行う。主制御基板1310からの各種コマンドは、周辺制御部コマンド受信割り込み処理で受信されて周辺制御ICのRAMに記憶されるようになっており、この受信コマンド解析処理では、周辺制御ICのRAMに記憶された各種コマンドの解析を行う。周辺制御ICのCPUは、解析した各種コマンドに基づいて、画面生成用スケジュールデータ、発光態様生成用スケジュールデータ、音生成用スケジュールデータ、及び電気的駆動源スケジュールデータ等を、周辺制御ROMから読み出して(抽出して)周辺制御ICのRAMにセットする。
なお、周辺制御ICのCPUは、受信コマンド解析処理の一処理としてランプパレット設定処理も行う。ランプパレット設定処理では、上述した輝度指定値、通常パレット値、及び特殊パレット値から構成されるランプパレット設定テーブルに基づいて、直接光として用いられるLEDの輝度と、間接光として用いられるLEDの輝度と、をそれぞれ設定する。周辺制御ICは、主制御基板1310からの各種コマンドを解析し、この解析した各種コマンドに基づいて、発光態様生成用スケジュールデータを周辺制御ROMから読み出して(抽出して)、ランプパレット設定処理を実行して、遊技者(又は遊技ホールの店員等の係員)が演出操作部301(回転操作部302、押圧操作部303)を操作して、上述した、第1輝度指定値から最大輝度となる第31輝度指定値までに亘る一の輝度指定値を設定した場合には、その設定した輝度指定値となるように、上述した階調情報を更新して周辺制御ICのRAMにセットすることができるようになっている。
また、周辺制御ICのCPUは、この周辺制御部コマンド割り込み処理で受信された主制御基板1310からのコマンドが、例えば、始動口入賞演出の開始を指示するための始動口入賞コマンド、普通図柄の保留数(0~4個)を識別するための普通図柄記憶コマンド、特別図柄の変動表示に同期して演出表示装置1600において装飾図柄の変動表示等の変動演出の開始を指示するための変動パターンコマンド、始動保留数が変化すると出力される図柄記憶コマンド、第一大入賞口2006や第二大入賞口2007に遊技球が受け入れられる度に出力された大入賞口1カウント表示コマンドであるか否かを解析し、現在、どの遊技状態であるかを認識する。
主制御基板1310からの各種コマンドは、周辺制御部コマンド受信割り込み処理で受信されて周辺制御ICのRAMに記憶されるようになっており、受信コマンド解析処理では、周辺制御ICのRAMに記憶された各種コマンドの解析を行う。各種コマンドには、特図1同調演出関連に区分される各種コマンド、特図2同調演出関連に区分される各種コマンド、大当り関連に区分される各種コマンド、電源投入に区分される各種コマンド、普図同調演出関連に区分される各種コマンド、普通電役演出関連に区分される各種コマンド、報知表示に区分される各種コマンド、状態表示に区分される各種コマンド、テスト関連に区分される各種コマンド及びその他に区分される各種コマンドがある。また、周辺制御基板1510は受信したコマンドに基づいて予告等に関する抽選処理を実行し、該抽選結果に基づいて画面生成用スケジュールデータ、発光態様生成用スケジュールデータ、音生成用スケジュールデータ、及び電気的駆動源スケジュールデータ等を、周辺制御ROMから読み出して(抽出して)周辺制御ICのRAMにセットする。これにより周辺制御基板1510の抽選結果に応じた演出が実行されるようになる。
なお、周辺制御ROMには、周辺制御部1511、演出表示制御部1511等を制御する各種制御プログラム、各種データ、各種制御データ、及び各種スケジュールデータが予め記憶されている。各種スケジュールデータには、演出表示装置1600に描画する画面を生成する画面生成用スケジュールデータ、各種LEDの発光態様を生成する発光態様生成用スケジュールデータ、音楽や効果音等の演出音を生成する音生成用スケジュールデータ、及びモータやソレノイド等の電気的駆動源の駆動態様を生成する電気的駆動源スケジュールデータ等がある。画面生成用スケジュールデータは、画面の構成を規定する画面データが時系列に配列されて構成されており、演出表示装置1600に描画する画面の順序が規定されている。発光態様生成用スケジュールデータは、各種LEDの発光態様を規定する発光態様データが時系列に配列されて構成されている。音生成用スケジュールデータは、音指令データが時系列に配列されて構成されており、音楽や効果音が流れる順番が規定されている。この音指令データには、周辺制御ICの内蔵音源における複数の出力チャンネルのうち、どの出力チャンネルを使用するのかを指示するための出力チャンネル番号と、周辺制御ICの内蔵音源における複数のトラックのうち、どのトラックに音楽及び効果音等の音データを組み込むのかを指示するためのトラック番号と、が規定されている。電気的駆動源スケジュールデータは、モータやソレノイド等の電気的駆動源の駆動データが時系列に配列されて構成されており、モータやソレノイド等の電気的駆動源の動作が規定されている。
ステップS1022に続いて、周辺制御ICのCPUは、警告処理を行う(ステップS1024)。この警告処理では、ステップS1022の受信コマンド解析処理で解析したコマンドに、報知表示に区分される各種コマンドが含まれているときには、各種異常報知を実行するための異常表示態様に設定されている、画面生成用スケジュールデータ、発光態様生成用スケジュールデータ、音生成用スケジュールデータ、及び電気的駆動源スケジュールデータ等を、周辺制御ROMから読み出して(抽出して)周辺制御ICのRAMにセットする。なお、警告処理では、複数の異常が同時に発生した場合には、予め登録した優先度の高い順から異常報知から行われ、その異常が解決して残っている他の異常報知に自動的に遷移するようになっている。これにより、一の異常が発生した後であってその異常を解決する前に他の異常が発生して一の異常が発生しているという情報を失うことなく、複数の異常を同時に監視することができる。
ステップS1024に続いて、周辺制御ICのCPUは、RCT取得情報更新処理を行う(ステップS1026)。このRTC取得情報更新処理では、ステップS1002の現在時刻情報取得処理で取得して周辺制御ICのRAMに記憶されたカレンダー情報と時刻情報とを更新する。このRCT取得情報更新処理により、周辺制御ICのRAMに記憶される時刻情報である時分秒が更新され、この更新される時刻情報に基づいて周辺制御ICのRAMに記憶されるカレンダー情報である年月日が更新される。
ステップS1026に続いて、周辺制御ICのCPUは、表示データ作成処理を行う(ステップS1030)。この表示データ作成処理では、ステップS1020のスケジューラ更新処理においてポインタが更新されて、画面生成用スケジュールデータを構成する時系列に配列された画面データのうち、そのポインタが示す画面データを、周辺制御ROMから読み出して(抽出して)周辺制御ICのVDPに出力する。
周辺制御ICのVDPは、周辺制御ICのCPUから画面データが入力されると、この入力された画面データに基づいて、SDRAMから画像データを読み出して演出表示装置1600に描画(表示)する1画面分(1フレーム分)の描画データを内蔵VRAMに生成する。
ステップS1030に続いて、周辺制御ICのCPUは、音データ作成処理を行う(ステップS1032)。この音データ作成処理では、ステップS1020のスケジューラ更新処理においてポインタが更新されて、音生成用スケジュールデータを構成する時系列に配列された音指令データのうち、そのポインタが指示する音指令データを、周辺制御ROMから読み出して(抽出して)周辺制御ICのRAMにセットする。周辺制御ICの音源は、周辺制御ICのCPUから音指令データが入力されると、SDRAMから音データを読み出して音指令データに規定されたトラック番号に従って音楽及び効果音等の音データを組み込むとともに、出力チャンネル番号に従って使用する出力チャンネルを設定する。
なお、音データ作成処理では、この音データ作成処理を行うごとに(つまり、周辺制御部定常処理を行うごとに)、音量調整スイッチからの音量調整操作信号に基づいて、音量調整スイッチの回転位置を特定している。周辺制御ICのCPUは、音量調整スイッチの回転位置と対応する音量となるように、周辺制御ICの音源を制御して、ステップS1018の音データ出力処理において、この音データ作成処理で設定した出力チャンネルから音データを各種スピーカに出力する。これにより、各種スピーカから各種演出に合せた音楽及び効果音等のサウンドが流れるようになっている。
具体的には、音量調整スイッチを回動操作することにより抵抗値が可変し、音量スイッチの回転位置における抵抗値により分圧された電圧を、アナログ値からデジタル値に変換して、値0~値1023までの1024段階の値に変換している。本実施形態では、1024段階の値を7つに分割して基板ボリューム0~6として管理している。基板ボリューム0では消音、基板ボリューム6では最大音量に設定されており、基板ボリューム0から基板ボリューム6に向かって音量が大きくなるようにそれぞれ設定されている。基板ボリューム0~6に設定された音量となるように周辺制御ICの音源を制御して扉枠3側のトップ中央スピーカ462、トップサイドスピーカ464と、本体枠4の低音用の本体枠スピーカ622から音楽や効果音が流れるようになっている。このように、音量調整スイッチの回動操作に基づく音量調整により扉枠3側のトップ中央スピーカ462、トップサイドスピーカ464と、本体枠4の低音用の本体枠スピーカ622から音楽や効果音が流れるようになっている。
なお、音指令データには、音データを組み込むトラックの音量を調節するためのサブボリューム値も含まれており、周辺制御ICの内蔵音源における複数のトラックには、音楽や効果音等の演出音の音データとその音量を調節するサブボリューム値のほかに、パチンコ機1の不具合の発生やパチンコ機1に対する不正行為をホールの店員等に報知するための報知音の音データとその音量を調節するサブボリューム値が組み込まれる。
具体的には、演出音に対しては、上述した、音量調整スイッチが回動操作されて調節された基板ボリュームがサブボリューム値として設定され、報知音に対しては、音量調整スイッチの回動操作に基づく音量調整に全く依存されず最大音量がサブボリューム値として設定されるようになっている。演出音のサブボリューム値は、電源投入後の所定期間(具体的には周辺制御部が初期設定処理(ステップS1000)及び現在時刻設定処理(ステップS1002)を終了するまでの期間)や特別図柄表示器(第一特別図柄表示器、第二特別図柄表示器)において特別図柄(第一特別図柄、第二特別図柄)の変動表示を開始又は停止するときの一定期間(この例では周辺制御部にて変動パターンコマンドを受信してから装飾図柄の変動表示開始後に0.5秒経過するまでや、周辺制御部にて停止表示コマンドを受信してから装飾図柄の確定表示後に0.5秒経過するまで)を除き、演出操作ユニット300の回転操作部302や押圧操作部303を操作することで調節することができるようになっている。
このように、本例のパチンコ機1では電源投入後の所定期間(具体的には周辺制御部が初期設定処理(ステップS1000)及び現在時刻設定処理(ステップS1002)を終了するまでの期間)や特別図柄表示器(第一特別図柄表示器、第二特別図柄表示器)において特別図柄(第一特別図柄、第二特別図柄)の変動表示を開始又は停止するときの一定期間(この例では周辺制御部にて変動パターンコマンドを受信してから装飾図柄の変動表示開始後に0.5秒経過するまでや、周辺制御部にて停止表示コマンドを受信してから装飾図柄の確定表示後に0.5秒経過するまで)を除き、演出操作ユニット300の回転操作部302や押圧操作部303を操作することで、音データ作成処理において音量調整スイッチの回転位置における抵抗値により分圧された電圧を基板ボリューム0~6の7段階の値に変換し、さらに音量調整スイッチの回転位置における抵抗値により分圧された電圧に対して、演出操作ユニット300の回転操作部302や押圧操作部303の操作に応じて所定値を加算又は減算することによって、基板ボリュームの値を増やしたり、又は減らしたりして基板ボリュームを設定することで演出音のサブボリューム値を調節できるようになっている。
また、音指定データには、出力するチャンネルの音量を調節するためのマスターボリューム値も含まれており、周辺制御ICの内蔵音源における複数の出力チャンネルには、周辺制御ICの内蔵音源における複数のトラックうち、使用するトラックに組み込まれた演出音の音データと、使用するトラックに組み込まれた演出音の音量を調節するサブボリューム値と、を合成して、この合成した演出音の音量を、実際に、扉枠3側のトップ中央スピーカ462、トップサイドスピーカ464と、本体枠4の低音用の本体枠スピーカ622から流れる音量となるマスターボリューム値まで増幅し、この増幅した演出音をシリアル化してオーディオデータとして出力するようになっている。
本実施形態では、マスターボリューム値は一定値に設定されており、合成した演出音の音量が最大音量であるときに、マスターボリューム値まで増幅されることにより、扉枠3側のトップ中央スピーカ462、トップサイドスピーカ464と、本体枠4の低音用の本体枠スピーカ622から流れる音量が許容最大音量となるように設定されている。具体的には、演出音に対しては、周辺制御ICの内蔵音源における複数のトラックのうち、使用するトラックに組み込まれた演出音の音データと、使用するトラックに組み込まれた演出音の音量を調節するサブボリューム値として設定された音量調整スイッチが回動操作されて調節された基板ボリュームと、を合成して、この合成した演出音の音量を、実際に、扉枠3側のトップ中央スピーカ462、トップサイドスピーカ464と、本体枠4の低音用の本体枠スピーカ622から流れる音量となるマスターボリューム値まで増幅し、この増幅した演出音をシリアル化してオーディオデータとして出力し、報知音に対しては、使用するトラックに組み込まれた報知音の音データと、使用するトラックに組み込まれた報知音の音量を調節するサブボリューム値として設定された音量調整スイッチの回動操作に基づく音量調整に全く依存されず最大音量と、を合成して、この合成した報知音の音量を、実際に、扉枠3側のトップ中央スピーカ462、トップサイドスピーカ464と、本体枠4の低音用の本体枠スピーカ622から流れる音量となるマスターボリューム値まで増幅し、この増幅した報知音をシリアル化してオーディオデータとして出力する。
ここで、演出音が扉枠3側のトップ中央スピーカ462、トップサイドスピーカ464と、本体枠4の低音用の本体枠スピーカ622から流れている場合に、パチンコ機1の不具合の発生やパチンコ機1に対する不正行為をホールの店員等に報知するため報知音を流す制御について簡単に説明すると、まず演出音が組み込まれているトラックのサブボリューム値を強制的に消音に設定し、この演出音が組み込まれたトラックの音データと、その消音に設定したサブボリューム値と、報知音が組み込まれたトラックの音データと、報知音の音量が最大音量に設定されたサブボリューム値と、を合成し、この合成した演出音の音量と報知音の音量とを、実際に、扉枠3側のトップ中央スピーカ462、トップサイドスピーカ464と、本体枠4の低音用の本体枠スピーカ622から流れる音量となるマスターボリューム値まで増幅し、この増幅した演出音及び報知音をシリアル化してオーディオデータとして出力する。つまり、実際に、扉枠3側のトップ中央スピーカ462、トップサイドスピーカ464と、本体枠4の低音用の本体枠スピーカ622から流れる音は、最大音量の報知音だけが流れることとなる。このとき、演出音は消音となっているため、扉枠3側のトップ中央スピーカ462、トップサイドスピーカ464と、本体枠4の低音用の本体枠スピーカ622から流れないものの、演出音は、上述した音生成用スケジュールデータに従って進行している。
本実施形態では、報知音は所定期間(例えば、90秒)だけ扉枠3側のトップ中央スピーカ462、トップサイドスピーカ464と、本体枠4の低音用の本体枠スピーカ622から流れるようになっており、この所定期間経過すると、これまで消音に強制的に設定された音生成用スケジュールデータに従って進行している演出音の音量が、音量調整スイッチが回動操作されて調節された基板ボリュームがサブボリューム値として再び設定され(このとき、演出操作ユニット300の回転操作部302や押圧操作部303を操作することで演出音の音量が調節されている場合には、その調節された演出音のサブボリューム値に設定され)、扉枠3側のトップ中央スピーカ462、トップサイドスピーカ464と、本体枠4の低音用の本体枠スピーカ622から流れるようになっている。
このように、演出音が扉枠3側のトップ中央スピーカ462、トップサイドスピーカ464と、本体枠4の低音用の本体枠スピーカ622から流れている場合に、パチンコ機1の不具合の発生やパチンコ機1に対する不正行為をホールの店員等に報知するため報知音が流れるときには、演出音の音量が消音になって報知音が扉枠3側のトップ中央スピーカ462、トップサイドスピーカ464と、本体枠4の低音用の本体枠スピーカ622から流れるものの、この消音となった演出音は、音生成用スケジュールデータに従って進行しているため、報知音が所定期間経過して扉枠3側のトップ中央スピーカ462、トップサイドスピーカ464と、本体枠4の低音用の本体枠スピーカ622から流れなくなると、演出音は、報知音が流れ始めたところから再び流れ始めるのではなく、報知音が流れ始めて所定期間経過した時点まで音生成用スケジュールデータに従って進行したところから再び流れ始めるようになっている。
また、報知音や告知音は、音量調整スイッチの回転操作に基づく音量調整に全く依存されずに流れる仕組みとなっており、消音から最大音量までの音量をプログラムにより周辺制御ICのCPUが周辺制御ICの音源を制御して調整することができるようになっている。このプログラムにより調整される音量は、消音から最大音量までを滑らかに変化させることができるようになっている。例えば、遊技ホールの店員等の係員が音量調整スイッチを回転操作して音量を小さく設定した場合であっても、各種スピーカから流れる音楽や効果音等の演出音が小さくなるものの、パチンコ機1に不具合が発生しているときや遊技者が不正行為を行っているときには大音量(本実施形態では、最大音量)に設定した報知音を流すことができる。したがって、演出音の音量を小さくしても、報知音により遊技ホールの店員等の係員が不具合の発生や遊技者の不正行為を気付き難くなることを防止することができる。
ステップS1032に続いて、周辺制御ICのCPUは、バックアップ処理を行う(ステップS1034)。このバックアップ処理では、周辺制御ICのRAMに記憶されている内容を周辺制御ICのRAMに設けられる定常処理用バックアップ領域にコピーしてバックアップするとともに、SDRAMに記憶されている内容をSDRAMに設けられる定常処理用バックアップ領域にコピーしてバックアップする。
ステップS1034に続いて、周辺制御ICのCPUは、WDTクリア処理を行う(ステップS1036)。このWDTクリア処理では、外部WDTにクリア信号を出力して周辺制御ICのCPUにリセットがかからないようにしている。
ステップS1036に続いて、周辺制御ICのCPUは、周辺制御部定常処理の実行完了として定常処理中フラグSP-FLGに値0をセットし(ステップS1038)、再びステップS1004に戻り、Vブランク信号検出フラグVB-FLGに値0をセットして初期化し、後述する周辺制御部Vブランク信号割り込み処理においてVブランク信号検出フラグVB-FLGに値1がセットされるまで、ステップS1006の判定を繰り返し行う。つまりステップS1006では、Vブランク信号検出フラグVB-FLGに値1がセットされるまで待機し、ステップS1006でVブランク信号検出フラグVB-FLGが値1であると判定されると、ステップS1008~ステップS1038の処理を行い、再びステップS1004に戻る。このように、ステップS1006でVブランク信号検出フラグVB-FLGが値1であると判定されると、ステップS1008~ステップS1038の処理を行うようになっている。ステップS1008~ステップS1038の処理を「周辺制御部定常処理」という。
この周辺制御部定常処理では、まずステップS1008で周辺制御部定常処理を実行中であるとして定常処理中フラグSP-FLGに値1をセットすることから開始し、ステップS1010で1ms割り込みタイマ起動処理を行い、ステップS1014、・・・、そしてステップS1036の各処理を行って最後にステップS1038において周辺制御部定常処理の実行完了として定常処理中フラグSP-FLGに値0をセットすると、完了することとなる。周辺制御部定常処理は、ステップS1006でVブランク信号検出フラグVB-FLGが値1であるときに実行される。このVブランク信号検出フラグVB-FLGは、上述したように、周辺制御ICのCPUからの画面データを受け入れることができる状態である旨を伝えるVブランク信号が周辺制御ICのVDPから周辺制御ICのCPUに入力されたことを契機として実行される後述する周辺制御部Vブランク信号割り込み処理において値1がセットされるようになっている。本実施形態では、演出表示装置1600のフレーム周波数(1秒間あたりの画面更新回数)として、上述したように、概ね秒間30fpsに設定しているため、Vブランク信号が入力される間隔は、約33.3ms(=1000ms÷30fps)となっている。つまり、周辺制御部定常処理は、約33.3msごとに繰り返し実行されるようになっている。
[13-2.周辺制御部Vブランク信号割り込み処理]
次に、周辺制御ICのCPUからの画面データを受け入れることができる状態である旨を伝えるVブランク信号が周辺制御ICのVDPから入力されたことを契機として実行する周辺制御部Vブランク信号割り込み処理について説明する。この周辺制御部Vブランク信号割り込み処理が開始されると、周辺制御ICのCPUは、図222に示すように、定常処理中フラグSP-FLGが値0であるかを判定する(ステップS1045)。この定常処理中フラグSP-FLGは、上述したように、図221の周辺制御部電源投入時処理におけるステップS1008~ステップS1038の周辺制御部定常処理を実行中であるとき値1、周辺制御部定常処理を実行完了したとき値0にそれぞれセットされる。
ステップS1045の判定において、周辺制御ICのCPUは、定常処理中フラグSP-FLGが値0でない(値1である)とき、つまり周辺制御部定常処理を実行中であると判定したときには、そのままこのルーチンを終了する。一方、ステップS1045の判定において、周辺制御ICのCPUは、定常処理中フラグSP-FLGが値0であるとき、つまり周辺制御部定常処理を実行完了したと判定したときには、Vブランク信号検出フラグVB-FLGに値1をセットし(ステップS1050)、このルーチンを終了する。このVブランク信号検出フラグVB-FLGは、上述したように、周辺制御部定常処理を実行するか否かを決定するためのフラグであり、周辺制御部定常処理を実行するとき値1、周辺制御部定常処理を実行しないとき値0にそれぞれ設定される。
本実施形態では、ステップS1045の判定で定常処理中フラグSP-FLGが値0であるか否か、つまり周辺制御部定常処理を実行完了したか否かを判定し、周辺制御部定常処理を実行完了したときにはステップS1050でVブランク信号検出フラグVB-FLGに値1をセットするようになっているが、これは、周辺制御部定常処理を実行中であるときに、Vブランク信号が入力されてVブランク信号検出フラグVB-FLGに値1をセットすると、図221の周辺制御部電源投入時処理におけるステップS1006の判定で周辺制御部定常処理を実行するものとして、現在実行中の周辺制御部定常処理を途中で強制的にキャンセルして周辺制御部定常処理を最初から実行開始するため、これを防止する目的で、図221の周辺制御部電源投入時処理(周辺制御部定常処理)におけるステップS1008で定常処理中フラグSP-FLGに値1をセットすることで周辺制御部定常処理を実行中である旨を、本ルーチンである周辺制御部Vブランク信号割り込み処理に伝えるとともに、図221の周辺制御部電源投入時処理(周辺制御部定常処理)におけるステップS1038で定常処理中フラグSP-FLGに値0をセットすることで周辺制御部定常処理を実行完了した旨を、本ルーチンである周辺制御部Vブランク信号割り込み処理に伝えることにより、本ルーチンである周辺制御部Vブランク信号割り込み処理におけるステップS1045の判定で定常処理中フラグSP-FLGが値0であるか否か、つまり周辺制御部定常処理を実行完了したか否かを判定するようになっている。換言すると、Vブランク信号が入力されて次のVブランク信号が入力されるまでに周辺制御部定常処理を実行完了することができず、いわゆる処理落ちした場合の処置である。
これにより、今回の周辺制御部定常処理においては、約33.3msという時間でその処理を完了できず処理落ちした場合には、図221の周辺制御部電源投入時処理におけるステップS1006の判定で次回のVブランク信号が入力されるまで待機する状態となる。つまり、処理落ちした今回の周辺制御部定常処理を実行するための時間が約66.6msとなる。通常、図221の周辺制御部電源投入時処理(周辺制御部定常処理)におけるステップS1010で1ms割り込みタイマの起動により1ms割り込みタイマが発生するごとに繰り返し実行する、後述する周辺制御部1msタイマ割り込み処理は1回の周辺制御部定常処理に対して32回だけ実行されるものの、上述した処理落ちした今回の周辺制御部定常処理が存在する場合には、周辺制御部1msタイマ割り込み処理が64回ではなく、32回だけ実行されるようになっている。つまり、周辺制御部定常処理が処理落ちした場合であっても、周辺制御部定常処理による演出の進行状態とタイマ割り込み制御である周辺制御部1msタイマ割り込み処理による演出の進行状態との整合性が崩れないようになっている。したがって、周辺制御部定常処理が処理落ちした場合であっても演出の進行状態を確実に整合させることができる。
[13-3.周辺制御部1msタイマ割り込み処理]
次に、図221の周辺制御部電源投入時処理の周辺制御部定常処理におけるステップS1010で1ms割り込みタイマの起動により1ms割り込みタイマが発生するごとに繰り返し実行する周辺制御部1msタイマ割り込み処理について説明する。この周辺制御部1msタイマ割り込み処理が開始されると、周辺制御ICのCPUは、図223に示すように、1msタイマ割り込み実行回数STNが33回より小さいか否かを判定する(ステップS1100)。この1msタイマ割り込み実行回数STNは、上述したように、図221の周辺制御部電源投入時処理の周辺制御部定常処理におけるステップS1010の1ms割り込みタイマ起動処理で1ms割り込みタイマが起動して本ルーチンである周辺制御部1msタイマ割り込み処理が実行された回数をカウントするカウンタである。本実施形態では、演出表示装置1600のフレーム周波数(1秒間あたりの画面更新回数)として、上述したように、概ね秒間30fpsに設定しているため、Vブランク信号が入力される間隔は、約33.3ms(=1000ms÷30fps)となっている。つまり、周辺制御部定常処理は、約33.3msごとに繰り返し実行されるようになっているため、周辺制御部定常処理におけるステップS1010で1ms割り込みタイマを起動した後、次の周辺制御部定常処理が実行されるまでに、周辺制御部1msタイマ割り込み処理が32回だけ実行されるようになっている。具体的には、周辺制御部定常処理におけるステップS1010で1ms割り込みタイマが起動されると、まず1回目の1msタイマ割り込みが発生し、2回目、・・・、そして32回目の1msタイマ割り込みが順次発生することとなる。
ステップS1100の判定において、周辺制御ICのCPUは、1msタイマ割り込み実行回数STNが33回より小さくないとき、つまり33回目の1msタイマ割り込みが発生してこの周辺制御部1msタイマ割り込み処理が開始されたと判定したときには、そのままこのルーチンを終了する。33回目の1msタイマ割り込みの発生が次回のVブランク信号の発生よりたまたま先行した場合には、本実施形態では、割り込み処理の優先順位として、周辺制御部1msタイマ割り込み処理の方が周辺制御部Vブランク割り込み処理と比べて高く設定されているものの、この33回目の1msタイマ割り込みによる周辺制御部1msタイマ割り込み処理の開始を強制的にキャンセルするようになっている。換言すると、本実施形態では、Vブランク信号が周辺制御基板1510のシステム全体を支配する信号であるため、33回目の1msタイマ割り込みの発生が次回のVブランク信号の発生よりたまたま先行した場合には、周辺制御部Vブランク割り込み処理を実行するために33回目の1msタイマ割り込みによる周辺制御部1msタイマ割り込み処理の開始が強制的にキャンセルさせられている。そして、Vブランク信号の発生により周辺制御部定常処理におけるステップS1010で1ms割り込みタイマを再び起動した後、新たに1回目の1msタイマ割り込みの発生による周辺制御部1msタイマ割り込み処理を開始するようになっている。
一方、ステップS1100の判定において、周辺制御ICのCPUは、1msタイマ割り込み実行回数STNが33回より小さいと判定したときには、1msタイマ割り込み実行回数STNに値1だけ足す(インクリメントする、ステップS1102)。この1msタイマ割り込み実行回数STNに値1が足されることにより、図221の周辺制御部電源投入時処理の周辺制御部定常処理におけるステップS1010の1ms割り込みタイマ起動処理で1ms割り込みタイマが起動して本ルーチンである周辺制御部1msタイマ割り込み処理が実行された回数が1回分だけ増えることとなる。
ステップS1102に続いて、モータ及びソレノイド駆動処理を行う(ステップS1104)。このモータ及びソレノイド駆動処理では、周辺制御ICのRAMにセットされた電気的駆動源スケジュールデータを構成する時系列に配列されたモータやソレノイド等の電気的駆動源の駆動データのうち、ポインタが指示する駆動データに従って、モータやソレノイド等の電気的駆動源を駆動するとともに、時系列に規定された次の駆動データにポインタを更新し、このモータ及びソレノイド駆動処理を実行するごとに、ポインタを更新する。これにより、周辺制御ICのCPUが管理するモータやソレノイド等の電気的駆動源(例えば、扉枠3に設けられる電気的駆動源や遊技盤5に設けられる各種演出ユニットに備える電気的駆動源等)は、電気的駆動源スケジュールデータに従って駆動される。
ステップS1104に続いて、周辺制御ICのCPUは、可動体情報取得処理を行う(ステップS1106)。この可動体情報取得処理では、遊技盤5に設けられる各種演出ユニットに備える各種センサからの検出信号が入力されているか否かを判定することにより各種センサからの検出信号の履歴情報(例えば、原位置履歴情報、可動位置履歴情報など。)を作成し、周辺制御ICのRAMにセットする。周辺制御ICのCPUは、周辺制御ICのRAMにセットされる各種センサからの検出信号の履歴情報に基づいて、遊技盤5に設けられる各種演出ユニットに備える各種可動体の原位置(待機位置)を設定したり、可動位置を取得したりすることにより、可動位置を把握する。
ステップS1106に続いて、周辺制御ICのCPUは、演出操作ユニット情報取得処理を行う(ステップS1108)。この演出操作ユニット情報取得処理では、演出操作ユニット300に設けられた各種センサからの検出信号が入力されているか否かを判定することにより各種センサからの検出信号の履歴情報(例えば、回転操作部302の回転(回転方向)履歴情報、及び押圧操作部303の操作履歴情報など。)を作成し、周辺制御ICのRAMにセットする。周辺制御ICのRAMにセットされる各種センサからの検出信号の履歴情報から回転操作部302の回転方向や押圧操作部303の操作有無を取得することができる。本実施形態のパチンコ機1では、演出操作部301を操作することにより、振動スピーカ354、トップ中央スピーカ462、トップサイドスピーカ464や、本体枠4の本体枠スピーカ622から出力される演出音の音量を調節したり、扉枠3や遊技盤5に備える各種装飾基板に複数実装される各種LEDの輝度を調節したりすることができるようになっている。
ステップS1108に続いて、周辺制御ICのCPUは、バックアップ処理を行い(ステップS1110)、このルーチンを終了する。このバックアップ処理では、周辺制御ICのRAMに記憶されている内容を周辺制御ICのRAMに設けられる1msタイマ割り込み処理用バックアップ領域にコピーしてバックアップするとともに、SDRAMに記憶されている内容をSDRAMに設けられる1msタイマ割り込み処理用バックアップ領域にコピーしてバックアップする。なお、本実施形態では、周辺制御ICのRAMに設けられる1msタイマ割り込み処理用バックアップ領域と、周辺制御ICのRAMに設けられる定常処理用バックアップ領域と、は異なる領域に設定されているとともに、SDRAMに設けられる1msタイマ割り込み処理用バックアップ領域と、SDRAMに設けられる定常処理用バックアップ領域と、は異なる領域に設定されている。
このように、周辺制御部1msタイマ割り込み処理では、1msという期間内において、演出の進行としてステップS1104~ステップS1108の演出に関する各種処理を実行している。これに対して、図221の周辺制御部電源投入時処理における周辺制御部定常処理では、約33.3msという期間内において、演出の進行としてステップS1014~ステップS1032の演出に関する各種処理を実行している。周辺制御部1msタイマ割り込み処理では、ステップS1100で1msタイマ割り込み実行回数STNが値33より小さくないとき、つまり33回目の1msタイマ割り込みが発生してこの周辺制御部1msタイマ割り込み処理が開始されたときには、そのままこのルーチンを終了するようになっているため、仮に、33回目の1msタイマ割り込みの発生が次回のVブランク信号の発生よりたまたま先行した場合でも、この33回目の1msタイマ割り込みによる周辺制御部1msタイマ割り込み処理の開始を強制的にキャンセルし、Vブランク信号の発生により周辺制御部定常処理におけるステップS1010で1ms割り込みタイマを再び起動した後、新たに1回目の1msタイマ割り込みの発生による周辺制御部1msタイマ割り込み処理を開始するようになっている。つまり、周辺制御部定常処理による演出の進行状態とタイマ割り込み制御である周辺制御部1msタイマ割り込み処理による演出の進行状態との整合性が崩れないようになっている。したがって、演出の進行状態を確実に整合させることができる。
また、上述したように、Vブランク信号が出力される間隔は、演出表示装置1600の液晶サイズによって多少変化するし、周辺制御ICが実装された周辺制御基板1510の製造ロットにおいてもVブランク信号が出力される間隔が多少変化する場合もある。本実施形態では、Vブランク信号が周辺制御基板1510のシステム全体を支配する信号であるため、33回目の1msタイマ割り込みの発生が次回のVブランク信号の発生よりたまたま先行した場合には、周辺制御部Vブランク割り込み処理を実行するために33回目の1msタイマ割り込みによる周辺制御部1msタイマ割り込み処理の開始が強制的にキャンセルさせられている。つまり本実施形態では、Vブランク信号が出力される間隔が多少変化する場合であっても、33回目の1msタイマ割り込みによる周辺制御部1msタイマ割り込み処理の開始を強制的にキャンセルすることによって、このVブランク信号が出力される間隔が多少変化することによる時間ズレを吸収することができるようになっている。
[13-4.周辺制御部コマンド受信割り込み処理]
次に、主制御基板1310からの各種コマンドを受信する周辺制御部コマンド受信割り込み処理について説明する。周辺制御ICのCPUは、主制御基板1310からの各種コマンドがシリアルデータとして送信開始されると、これを契機として、主周シリアルデータを周辺制御ICのシリアルI/Oポートで1バイト(8ビット)の情報を受信バッファに取り込み、この取り込みが完了すると、これを契機として割り込みが発生し、周辺制御部コマンド受信割り込み処理を行う。主周シリアルデータは、1パケットが3バイトに構成されており、1バイト目としてステータスが割り振られ、2バイト目としてモードが割り振られ、3バイト目としてステータスとモードとを数値とみなしてその合計を算出したサム値が割り振られている。
周辺制御部コマンド受信割り込み処理が開始されると、周辺制御ICのCPUは、図224に示すように、1バイト受信期間タイマがタイムアウトしたか否かを判定する(ステップS1200)。この1バイト受信期間タイマは、主制御基板1310から送信される主周シリアルデータのうち、1バイト(8ビット)の情報を受信し得る期間を設定するものである。
ステップS1200の判定において、周辺制御ICのCPUは、1バイト受信期間タイマがタイムアウトしていないとき、つまり主制御基板1310から送信される主周シリアルデータのうち、1バイト(8ビット)の情報を受信し得る期間内であると判定したときには、周辺制御ICのシリアルI/Oポートの受信バッファから受信した1バイトの情報を取り込み(ステップS1202)、受信カウンタSRXCに値1を加える(インクリメントする、ステップS1204)。この受信カウンタSRXCは、受信バッファから取り出した回数を示すカウンタであり、主周シリアルデータの1バイト目であるステータスを受信バッファから取り出すと値1、主周シリアルデータの2バイト目であるモードを受信バッファから取り出すと値2、主周シリアルデータの3バイト目であるサム値を受信バッファから取り出すと値3となる。なお、受信カウンタSRXCは、電源投入時等に初期値0がセットされる。
ステップS1204に続いて、受信カウンタSRXCが値3であるか否か、つまり主周シリアルデータの3バイト目であるサム値を受信バッファから取り出したか否かを判定する(ステップS1206)。この判定では、主周シリアルデータの1バイト目であるステータスに続いて、主周シリアルデータの2バイト目であるモード、そして主周シリアルデータの3バイト目であるサム値を、順に受信バッファから取り出したか否かを判定している。
ステップS1206の判定において、周辺制御ICのCPUは、受信カウンタSRXCが値3でないとき、つまり主周シリアルデータの1バイト目であるステータスに続いて、まだ主周シリアルデータの2バイト目であるモード、そして主周シリアルデータの3バイト目であるサム値を、順に受信バッファから取り出していないと判定したときには、1バイト受信期間タイマのセットを行い(ステップS1208)、このルーチンを終了する。ステップS1208で1バイト受信期間タイマがセットされることで、主周シリアルデータの2バイト目であるモード又は主周シリアルデータの3バイト目であるサム値を受信し得る期間が設定される。
一方、ステップS1206の判定において、周辺制御ICのCPUは、受信カウンタSRXCが値3であるとき、つまり主周シリアルデータの1バイト目であるステータスに続いて、主周シリアルデータの2バイト目であるモード、そして主周シリアルデータの3バイト目であるサム値を、順に受信バッファから取り出したと判定したときには、受信カウンタSRXCに初期値0をセットし(ステップS1210)、サム値を算出する(ステップS1212)。この算出は、ステップS1202で受信バッファからすでに取り出した、主周シリアルデータの1バイト目であるステータスと、主周シリアルデータの2バイト目であるモードと、を数値とみなしてその合計(サム値)を算出する。
ステップS1212に続いて、ステップS1202で受信バッファからすでに取り出した主周シリアルデータの3バイト目であるサム値と、ステップS1212で算出したサム値と、が一致しているか否かを判定する(ステップS1214)。ステップS1202で受信バッファからすでに取り出した主周シリアルデータの3バイト目であるサム値は、主制御基板1310からの主周シリアルデータのうち、主周シリアルデータの3バイト目として割り振られたサム値であるため、ステップS1212で算出したサム値と一致しているはずである。ところが、パチンコ機1は、遊技ホールの島設備から遊技球が供給されており、遊技球は、互いにこすれ合って帯電すると、静電放電してノイズを発生するため、パチンコ機1はノイズの影響を受けやすり環境下にある。
そこで、本実施形態では、周辺制御基板1510側において、受信した主周シリアルデータの1バイト目として割り振られたステータスと、主周シリアルデータの2バイト目として割り振られたモードと、を数値とみなしてその合計(サム値)を算出し、この算出したサム値が、主制御基板1310からの主周シリアルデータのうち、主周シリアルデータの3バイト目として割り振られたサム値と一致しているか否かを判定している。これにより、周辺制御ICのCPUは、主制御基板1310と周辺制御基板1510との基板間において、主周シリアルデータがノイズの影響を受けて正規と異なる主周シリアルデータに変化したか否かを判定することができる。
ステップS1214の判定において、周辺制御ICのCPUは、ステップS1202で受信バッファからすでに取り出した主周シリアルデータの3バイト目であるサム値と、ステップS1212で算出したサム値と、が一致していると判定したときには、受信した、主周シリアルデータの1バイト目として割り振られたステータスと、主周シリアルデータの2バイト目として割り振られたモードとを、周辺制御ICのRAMに記憶し(ステップS1216)、このルーチンを終了する。
一方、ステップS1200の判定において、周辺制御ICのCPUは、1バイト受信期間タイマがタイムアウトしていないとき、つまり主制御基板1310から送信される主周シリアルデータのうち、1バイト(8ビット)の情報を受信し得る期間を超えていると判定したときには、又はステップS1214の判定において、周辺制御ICのCPUは、ステップS1202で受信バッファからすでに取り出した主周シリアルデータの3バイト目であるサム値と、ステップS1212で算出したサム値と、が一致していないと判定したときには、そのままこのルーチンを終了する。
[13-5.周辺制御部停電予告信号割り込み処理]
次に、主制御基板1310の停電監視回路からの停電予告信号が主制御基板1310から入力されたことを契機として実行する周辺制御部停電予告信号割り込み処理について説明する。この周辺制御部停電予告信号割り込み処理が開始されると周辺制御ICのCPUは、図225に示すように、まず2マイクロ秒タイマを起動し(ステップS1300)、停電予告信号が入力されているか否かを判定する(ステップS1302)。ステップS1302の判定において、周辺制御ICのCPUは、停電予告信号が入力されていないと判定したときには、そのままこのルーチンを終了する。
一方、ステップS1302の判定において、周辺制御ICのCPUは、停電予告信号が入力されていると判定したときには、2マイクロ秒経過したか否かを判定する(ステップS1304)。この判定では、ステップS1300で起動したタイマが2マイクロ秒経過した否かを判定している。ステップS1304の判定において、周辺制御ICのCPUは、2マクロ秒経過していないときには、ステップS1302に戻り、停電予告信号が入力されているか否かを判定し、停電予告信号が入力されていないと判定したときにはそのままこのルーチンを終了する一方、停電予告信号が入力されていると判定したときには、再びステップS1304で2マイクロ秒経過したか否かを判定する。つまりステップS1304の判定では、本ルーチンである周辺制御部停電予告信号割り込み処理が開始されて2マイクロ秒間、停電予告信号が入力され続けているか否かを判定している。
ステップS1304の判定において、周辺制御ICのCPUは、本ルーチンである周辺制御部停電予告信号割り込み処理が開始されて2マイクロ秒間、停電予告信号が入力され続けていると判定したときには、節電処理を行う(ステップS1306)。この節電処理では、演出表示装置1600のバックライトの消灯、遊技盤5に設けられるモータやソレノイドへの励磁OFF、各種LEDの消灯等を順次実行することによりパチンコ機1のシステム全体の消費電力を抑えることによって、パチンコ機1の電力が遮断されても周辺制御ICのCPUが動作可能な時間である20ミリ秒の期間だけ安定動作を確保している。
ステップS1306に続いて、周辺制御ICのCPUは、コマンド受信待機処理を行う(ステップS1308)。このコマンド受信待機処理では、主制御基板1310が送信中の各種コマンドがある場合を想定して、送信中のコマンドを周辺制御ICが受信することができるように、少なくとも、17ミリ秒の期間だけ待機するようになっている。コマンドを受信すると、上述した、周辺制御部コマンド受信割り込み処理が開始されて周辺制御ICのRAMに受信したコマンドが記憶される。
ステップS1308に続いて、周辺制御ICのCPUは、コマンドのバックアップ処理を行う(ステップS1310)。このコマンドのバックアップ処理では、周辺制御ICのRAMに記憶されているコマンドを周辺制御ICのRAMに設けられる定常処理用バックアップ領域にコピーしてバックアップする。
ステップS1310に続いて、周辺制御ICのCPUは、停電予告信号が入力されているか否かを判定する(ステップS1312)。ステップS1312の判定において、周辺制御ICのCPUは、停電予告信号が入力されていると判定したときには、WDTクリア処理を行う(ステップS1314)。このWDTクリア処理では、外部WDTにクリア信号を出力して周辺制御ICのCPUにリセットがかからないようにする。
一方、ステップS1312の判定において、周辺制御ICのCPUは、停電予告信号が入力されていないと判定したとき、又はステップS1314に続いて、再びステップS1312に戻り、停電予告信号が入力されているか否かを判定する。つまり、停電予告信号が入力されているか否かを無限に判定し続けることとなる。このように無限に判定し続けることにより、ステップS1312の判定において、周辺制御ICのCPUは、停電予告信号が入力されていないと判定したときには、外部WDTにクリア信号を出力することができなくなり、周辺制御ICのCPUにリセットがかかる一方、ステップS1312の判定において、周辺制御ICのCPUは、停電予告信号が入力されていると判定したときには、ステップS1314でWDTクリア処理を行い、周辺制御ICのCPUにリセットがかからない。なお、周辺制御ICのCPUにリセットがかかると、図221に示した周辺制御部電源投入時処理が再び開始されることとなる。
このように、ステップS1312による判定で無限ループにおいて停電予告信号の入力が継続する場合には、ステップS1314でWDTクリア処理が実行されることによって停電状態になる直前で周辺制御ICのCPUにリセットがかからないようになっている。これに対して、ステップS1312による判定で無限ループにおいて停電予告信号の入力が継続されず解除された場合には、WDTクリア処理が実行されないため、外部WDTにクリア信号を出力が中断されるようになっている。これにより、ノイズなどで本ルーチンである周辺制御部停電予告信号割り込み処理が誤って開始され、そのノイズが2マイクロ秒の期間を超えて発生することでステップS1302の判定を通過したとしても、ステップS1312による判定で無限ループにおいて停電予告信号の入力が継続されず解除された場合には、ステップS1314のWDTクリア処理が実行されないことにより周辺制御ICのCPUにリセットがかかるようになっているため、そのようなノイズに対して自動的にリセット復帰することで対応することができるようになっている。
[主制御基板の制御処理]
次に、主制御基板1310(特に主制御MPU1310a)で実行される制御処理の例について説明する。図226は、上記特別図柄及び特別電動役物制御処理(ステップS114)についてその手順を示すフローチャートである。
いま、各種の抽選処理に供される乱数が更新されたとすると(ステップS106)、同図226に示されるように、この主制御基板1310の主制御MPU1310aはまず、上記第一下始動口センサ2101や上記第一上始動口センサ2524による検出信号がオン状態(第一下始動口2003や第一上始動口2004への入球あり)にあることを条件に(ステップS231)、第一特別図柄の第一特別乱数を上記乱数カウンタから取得してこれをRAMの第一特別図柄保留記憶領域に格納するなどの第一始動口通過処理を実行する(ステップS232)。また、上記第二始動口センサ2601による検出信号がオン状態(第二始動口2005への入球あり)にあることを条件に(ステップS233)、第二特別図柄の第二特別乱数を上記乱数カウンタから取得してこれをRAMの第二特別図柄保留記憶領域に格納するなどの第二始動口通過処理を実行する(ステップS234)。
次いで、大当り遊技状態に制御している旨を示す大当り実行中フラグがセットされているか否かを判別し(ステップS235)、大当り実行中フラグがセットされていれば、大当り遊技状態の制御を行う大当り制御処理(ステップS235A)を実行する。なお、大当り制御処理では、特別図柄(第一特別図柄、第二特別図柄)の変動表示停止時における表示態様についての抽選処理の結果が「15R大当り」を示唆する態様となったときに、15R大当り遊技状態に応じて第一大入賞口2006を開閉制御する処理を実行する。また、「5R大当り」を示唆する態様となったときに、5R大当り遊技状態に応じて第一大入賞口2006を開閉制御する処理を実行し、「2R大当り」を示唆する態様となったときに、2R大当り遊技状態に応じて第一大入賞口2006を開閉制御する処理を実行する。
また、大当り制御処理(ステップS235A)では、第一大入賞口2006の開放制御を行った後、時短フラグ、及び時短回数カウンタの各セット処理を実行する。時短フラグは、時短状態であることを示すフラグであり、時短状態中に第一特別図柄の変動停止時における抽選処理の結果が「2R大当り」を示唆する態様となったことに基づく2R大当り遊技状態を終了するとき、「5R大当り」を示唆する態様となったことに基づく5R大当り遊技状態を終了するとき、時短状態中及び非時短状態中に15R大当り遊技状態を終了するときにセットされる。そして、時短フラグは、次に大当りとなったとき、又は時短回数カウンタのカウンタ値が「0」になったときに後述する図237に示す第一特別図柄停止処理又は図示しない第二特別図柄停止処理でリセットされる。
また、時短回数カウンタは、時短状態の継続回数としての特別図柄(第一特別図柄及び第二特別図柄)の変動表示の残り回数を示すカウンタであり、大当り遊技状態の終了後に時短状態に制御する場合には当該大当り遊技状態を終了するときに、その時短状態の継続回数がセットされる。そして、時短回数カウンタは、そのカウンタ値が「0」になるまで特別図柄の変動表示を実行するごとにカウントダウンされるが、カウンタ値が「0」になるよりも前に次の大当りとなったときには、後述する図237に示す第一特別図柄停止処理又は図示しない第二特別図柄停止処理でリセットされる(カウンタ値を「0」に戻す)。
また、大当り実行中フラグがセットされていなければ、小当り遊技状態に制御している旨を示す小当り実行中フラグがセットされているか否かを判別し(ステップS236)、小当り実行中フラグがセットされていれば、小当り遊技状態の制御を行う小当り制御処理(ステップS236A)を実行する。なお、小当り制御処理では、特別図柄(第一特別図柄、第二特別図柄)の変動表示停止時における表示態様についての抽選処理の結果が「小当り」を示唆する態様となったときに、小当り遊技状態に応じて第二大入賞口2007を開閉制御する処理を実行し、第二大入賞口2007に受入れられた遊技球がV入賞口2008に振分けられてV入賞口センサ2603によって検知された場合に15R大当り遊技状態に移行制御する。
また、大当り実行中フラグと小当り実行中フラグとのいずれもセットされていなければ、第二特別図柄保留記憶領域に記憶される第二特別乱数の個数を示す第二特別保留数カウンタの値が「0」であることを条件に(ステップS237)、第一特別図柄の変動表示停止時における表示態様にかかる抽選処理を含む第一特別図柄プロセス処理を実行し(ステップS238)、第二特別図柄保留記憶領域に記憶される第二特別乱数の個数を示す第二特別保留数カウンタの値が「0」でないことを条件に(ステップS237)、第二特別図柄の変動表示停止時における表示態様にかかる抽選処理を含む第二特別図柄プロセス処理を実行する(ステップS239)。このようにこの例では、第二特別保留数カウンタの値が「0」でないときには第二特別図柄の変動表示を優先的に実行するように構成されている。
図227は、上記第一始動口通過処理(ステップS232)についてその手順を示すフローチャートである。
いま、上記ステップS231の処理において、上記第一下始動口センサ2101や上記第一上始動口センサ2524がオン状態にあり、上記第一下始動口2003や上記第一上始動口2004への遊技球の入球があったと判断されたとすると、同図227に示されるように、上記主制御基板1310の主制御MPU1310aは、ステップS241の処理として、まず、上記第一特別乱数、上記リーチ乱数、上記第一図柄乱数、上記変動乱数を上記乱数カウンタから取得する。
次いで上記主制御基板1310の主制御MPU1310aは、第一特別図柄保留記憶領域に記憶される第一特別乱数の個数を示す第一特別保留数カウンタによるカウンタ値を主制御内蔵RAMから取得し、このカウンタ値に基づいて上記第一保留記憶数がその最大値(上限値)である「4」であるか否かの判断を行う(ステップS242)。このステップS242の処理において、上記第一保留記憶数がその最大値でないと判断された場合には、上記第一特別図柄の変動表示制御を新たに保留の状態とすべく、以下のステップS243~S245の処理を行うこととなる。すなわち、まず、上記ステップS243の処理として、上記第一特別保留数カウンタをカウントアップ(1加算)する。次いで、ステップS244の処理として、上記ステップS241で取得された各乱数を、上記主制御内蔵RAMの記憶領域のうちの上記第一特別保留数カウンタによるカウンタ値に対応する第一特別図柄保留記憶領域に格納する。
また、主制御基板1310の主制御MPU1310aは、ステップS241で取得した上記第一特別乱数、上記リーチ乱数、上記第一図柄乱数、上記変動乱数に基づいて、第一特別図柄の変動表示の表示結果を大当りとするか否か、大当りとなる場合には大当りの種類、大当りとならない場合には演出表示装置1600で実行される遊技演出としてリーチ演出を実行するか、実行する遊技演出の態様種別(変動パターンの種別)などの事前判定情報を、当該始動入賞に応じた変動表示を開始する以前に判定する演出事前判定処理を実行した後(ステップS245)、処理を終了する。
ただし、上記ステップS242の処理において、上記第一保留記憶数がその最大値であると判断された場合には、上記第一特別図柄の変動表示制御は新たに保留されない。すなわち、ステップS243~ステップS245の処理を実行することなく処理を終了することで、上記第一特別図柄の変動表示制御を新たに保留の状態としない。
また、第一下始動口2003や第一上始動口2004へ遊技球が入球したことに基づいて第一保留記憶数が変化すると機能表示ユニット1400における第一特別保留数表示器の二つのLEDの点灯状態を第一保留記憶数に対応するように更新するとともに、上記周辺制御基板コマンド送信処理(ステップS120)にて第一保留記憶数を指示するコマンド(第一保留数指定コマンド0~4(特別図柄1記憶コマンド0~4))をセットして周辺制御基板1510に送信するようになっている。なお、周辺制御基板1510の周辺制御ICは第一保留数指定コマンド0~4(特別図柄1記憶コマンド0~4)を受信したことに基づいて第一保留記憶数を演出表示装置1600に表示するようになっている。
図228は、上記演出事前判定処理(ステップS245)についてその手順を示すフローチャートである。主制御基板1310の主制御MPU1310aは、演出事前判定処理を開始すると、図示しない事前判定テーブルと上記ステップS241で取得した乱数又は後述するステップS251で取得した乱数、具体的には特別乱数(第一特別乱数、第二特別乱数)、図柄乱数(第一図柄乱数、第二特別乱数)、リーチ乱数、変動乱数とを比較することにより大当りとなるか否か、大当りとなる場合には大当りの種類、大当りとならない場合には演出表示装置1600で実行される遊技演出としてリーチ演出を実行するか、実行する遊技演出の態様種別、を特定する(ステップS261)。
そして、特定した事前判定情報(大当りとなるか否か、大当りとなる場合には大当りの種類、大当りとならない場合には演出表示装置1600で実行される遊技演出としてリーチ演出を実行するか、実行する遊技演出の態様種別など)と、取得した特別乱数の種別(第一特別乱数)と、取得した特別乱数に対応して記憶される保留記憶数(保留数カウンタの値)と、に応じた事前判定コマンドをセットする。例えば、第一始動口通過処理のステップS245で実行される第一特別図柄に関する演出事前判定処理では、特定した事前判定情報と、第一特別乱数を取得したことと、第一保留記憶数(第一特別保留数カウンタの値)と、に応じた第一特別図柄事前判定コマンドをセットし、後述する第二始動口通過処理のステップS255で実行される第二特別図柄に関する演出事前判定処理では、特定した事前判定情報と、第二特別乱数を取得したことと、第二保留記憶数(第二特別保留数カウンタの値)と、に応じた第二特別図柄事前判定コマンドをセットする(ステップS262)。
そして、上記周辺制御基板コマンド送信処理(ステップS120)で主制御基板1310から周辺制御基板1510に事前判定コマンドが送信されることにより、始動入賞が発生した第一下始動口2003や第一上始動口2004、第二始動口2005に対応して記憶される保留記憶数に加え、発生した始動入賞に基づく特別図柄の変動表示の表示結果を大当りとするか否か、大当りとなる場合には大当りの種類、大当りとならない場合には演出表示装置1600で実行される遊技演出としてリーチ演出を実行するか、実行する遊技演出の態様種別などの事前判定情報を、当該始動入賞に応じた変動表示を開始する以前に周辺制御基板1510に搭載される周辺制御ICが把握できるようになる。
なお、周辺制御基板1510に搭載される周辺制御ICは主制御基板1310から事前判定コマンドを受信すると、受信した事前判定コマンドによって示される事前判定情報を記憶するようになっている。具体的には、周辺制御ICのRAMには、特別図柄(第一特別図柄、第二特別図柄)の変動表示に関する事前判定情報を記憶する保留記憶領域が設けられている。
また、保留記憶領域(第一保留記憶領域、第二保留記憶領域)は保留記憶数に対応する1~4の記憶領域を有しており、周辺制御ICは受信した事前判定コマンドによって示される事前判定情報を1番目(最先)の記憶領域から順に格納する。そして、n番目(n=1~3)の記憶領域に事前判定情報が格納されている場合に事前判定コマンドを受信するとn+1番目(n=1~3)の記憶領域に通知された事前判定情報を格納し、特別図柄(第一特別図柄、第二特別図柄)の変動表示開始を通知する変動パターンコマンド(第一変動パターンコマンド、第二変動パターンコマンド)を受信すると受信した変動パターンコマンド(第一変動パターンコマンド、第二変動パターンコマンド)に応じて保留記憶領域(第一保留記憶領域、第二保留記憶領域)の1番目の記憶領域に格納されている事前判定情報を破棄してN番目(N=2~4)の記憶領域に格納されている事前判定情報をN-1番目(N=2~4)番目の記憶領域に移動させる(保留記憶領域に格納されている事前判定情報をシフトする)。これにより、上記第一特別図柄の事前判定情報が、変動表示開始の保留が発生した順序を特定可能に記憶されるとともに最先の事前判定情報から順に破棄されるようになる。
このように変動表示制御が保留の状態とされた時点では、その変動表示制御を未実行の状態(保留状態)にて維持するにもかかわらず、その変動表示制御の大当り期待度(疑似当選確率)についてはこれを先行して、例えば、その保留表示の新規出力時や保留消化に応じた保留表示のシフト表示時などの予め定められたタイミングにて報知することが可能とされるようになる。
図229は、上記第二始動口通過処理(ステップS234)についてその手順を示すフローチャートである。
いま、上記ステップS233の処理において、上記第二始動口センサ2601がオン状態にあり、上記第二始動口2005への遊技球の入球があったと判断されたとすると、同図229に示されるように、上記主制御基板1310の主制御MPU1310aは、ステップS251の処理として、まず、上記第二特別乱数、上記リーチ乱数、上記第二図柄乱数、上記変動乱数を上記乱数カウンタから取得する。
次いで上記主制御基板1310の主制御MPU1310aは、上記第二特別保留数カウンタによるカウンタ値を主制御内蔵RAMから取得し、このカウンタ値に基づいて上記第二保留記憶数がその最大値(上限値)である「4」であるか否かの判断を行う(ステップS252)。このステップS252の処理において、上記第二保留記憶数がその最大値でないと判断された場合には、上記第二特別図柄の変動表示制御を新たに保留の状態とすべく、以下のステップS253~S254の処理を行うこととなる。すなわち、まず、上記ステップS253の処理として、上記第二特別保留数カウンタをカウントアップ(1加算)する。次いで、ステップS254の処理として、上記ステップS251で取得された各乱数を、上記主制御内蔵RAMの記憶領域のうちの上記第二特別保留数カウンタによるカウンタ値に対応する第二特別図柄保留記憶領域に格納する。
また、主制御基板1310の主制御MPU1310aは、ステップS251で取得した上記第二特別乱数、上記リーチ乱数、上記第二図柄乱数、上記変動乱数に基づいて、第二特別図柄の変動表示の表示結果を大当りとするか否か、大当りとなる場合には大当りの種類、大当りとならない場合には表示装置851で実行される遊技演出としてリーチ演出を実行するか、実行する遊技演出の態様種別(変動パターンの種別)などの事前判定情報を、当該始動入賞に応じた変動表示を開始する以前に判定する演出事前判定処理を実行した後(ステップS255)、処理を終了する。
一方、上記ステップS252の処理において、上記第二保留記憶数がその最大値であると判断された場合には、上記第二特別図柄の変動表示制御は新たに保留されない。すなわち、ステップS253~ステップS254の処理を実行することなく処理を終了することで、上記第二特別図柄の変動表示制御を新たに保留の状態としない。
また、第二始動口2005へ遊技球が入球したことに基づいて第二保留記憶数が変化すると機能表示ユニット1400における第二特別保留数表示器の二つのLEDの点灯状態を第二保留記憶数に対応するように更新するとともに、上記周辺制御基板コマンド送信処理(ステップS120)にて第二保留記憶数を指示するコマンド(第二保留数指定コマンド0~4(特別図柄2記憶コマンド0~4))をセットして周辺制御基板1510に送信するようになっている。なお、周辺制御基板1510の周辺制御ICは第二保留数指定コマンド0~4(特別図柄2記憶コマンド0~4)を受信したことに基づいて第二保留記憶数を演出表示装置1600に表示するようになっている。
このように、本例のパチンコ機1では第一下始動口2003や第一上始動口2004へ遊技球が入球したことに基づく第一保留記憶数の上限は「4」にされる一方、第二始動口2005へ遊技球が入球したことに基づく第二保留記憶数の上限は「4」にされている。なお、第二始動口2005は時短状態中に多数の遊技球が入球可能になるものであり、第二特別図柄の変動時間が通常状態時よりも短縮されるため、第二保留記憶数の上限が「4」とされていても第二特別図柄の変動表示が行われない期間が長く続いたり、第二保留記憶数が上限となっている期間が長く続くことで第二始動口2005に遊技球が入球しても大当りの抽選の機会が得られなかったりという遊技者に不利な状態となることは抑制されている。
図230は、第一特別図柄プロセス処理(ステップS238)についてその手順を示すフローチャートである。なお、特別図柄プロセス処理のステップS238で実行される第一特別図柄プロセス処理と特別図柄プロセス処理のステップS239で実行される第二特別図柄プロセス処理とは同様のプログラムモジュールであり、判定に用いる乱数やテーブルが異なるだけであるため、ここでは特別図柄プロセス処理のステップS238で実行される第一特別図柄プロセス処理についてのみ説明する。第一特別図柄プロセス処理では、上述の第一特別図柄プロセスフラグに応じて、以下の5つのプロセス処理の1つを選択的に実行することとなる。
1.主制御MPU1310aのRAMに格納されている第一特別乱数を読み出し、読み出した第一特別乱数に基づいて上記第一特別図柄の変動制御停止時における表示態様についての抽選処理などが行われる第一特別図柄通常処理(ステップS280)
2.第一特別図柄の変動制御停止時における表示態様についての抽選処理の結果に基づいて第一特別図柄の変動制御停止時の態様の決定処理などが行われる第一特別図柄停止図柄設定処理(ステップS281)
3.変動乱数に基づいて上記機能表示ユニット1400の第一特別図柄表示器に表示される第一特別図柄の変動態様や、上記演出表示装置1600に特別図柄に対応して実行される演出表示の変動態様についての抽選処理などが行われる第一変動パターン設定処理(ステップS282)
4.機能表示ユニット1400の第一特別図柄表示器における上記第一特別図柄の変動表示が停止されるまで待機する第一特別図柄変動処理(ステップS283)
5.第一特別図柄の変動制御停止時における表示態様についての抽選処理の結果に基づいて決定された第一特別図柄の変動制御停止時の態様が上記機能表示ユニット1400の第一特別図柄表示器に表示されるように上記第一特別図柄の変動表示を停止させる第一特別図柄停止処理(ステップS284)
なお、上記第一特別図柄プロセスフラグは、電源投入時において、上記第一特別図柄通常処理(ステップS280)を行うべき旨を示すよう操作されている。
図231は、上記第一特別図柄通常処理(ステップS280)についてその手順を示すフローチャートである。
上記第一特別図柄プロセスフラグが当該第一特別図柄通常処理を行うべき旨を示しているときは、同図231に示されるように、上記主制御基板1310の主制御MPU1310aは、まず、ステップS301の処理として、上記第一特別保留数カウンタによるカウンタ値に基づいて保留の状態にある第一特別図柄の変動表示制御があるか否かの判断を行う。この結果、保留の状態にある第一特別図柄の変動表示制御があると判断された場合には、次にステップS302の処理として、上記主制御MPU1310aのRAMの第一特別図柄保留記憶領域に格納されている第一特別図柄の表示態様に関わる乱数(例えば、第一特別乱数、第一図柄乱数、リーチ乱数、変動乱数)のうちの最先の記憶領域に格納された乱数を同RAMから読み出す。そして次に、ステップS303及びS304の処理として、上記第一特別保留数カウンタをカウントダウンするとともに、上記主制御MPU1310aのRAMの第一特別図柄保留記憶領域の各記憶領域に格納されている上記第一特別図柄の変動表示停止時における表示態様に関わる乱数(第一特別乱数、第一図柄乱数、リーチ乱数、変動乱数)を先入れ先出し(First-In First-Out)の態様にてシフト操作する。
具体的には、第一特別図柄保留記憶領域は1~4の4つの記憶領域を有し、始動入賞の発生に応じて抽出した乱数を1番目(最先)の領域から順に記憶する。そして、n番目(n=1~3)の記憶領域に乱数が記憶されている場合に始動入賞が発生するとn+1番目(n=1~3)の記憶領域に抽出した乱数を記憶し、1番目の記憶領域に格納された乱数に基づく変動表示の開始条件が成立すると1番目の記憶領域に記憶されている各種乱数を読み出すとともにN番目(N=2~4)の記憶領域に記憶されている各種乱数をN-1番目(N=2~4)番目の記憶領域に移動させる。これにより、上記第一特別図柄の変動表示制御の保留が発生した順序を特定可能に記憶されるとともに最先の保留(最も先に発生した保留)から順に変動表示制御の保留が解除されるようになる。
そしてその後、ステップS305の処理として、上記読み出された第一特別図柄の第一特別乱数に基づいて上記大当りの当落についての抽選処理である当り判定処理を行う。その後、上記第一特別図柄停止図柄設定処理(ステップS281)にプロセス移行されるよう上述の第一特別図柄プロセスフラグが更新された時点で(ステップS306)、この処理を終了する。
図232は、上記当り判定処理(ステップS305)についてその手順を示すフローチャートである。
上記主制御基板1310の主制御MPU1310aは、図233(A)に示す当り判定テーブルと特別乱数(第一特別図柄通常処理を実行している場合にはステップS302で読み出した第一特別乱数、第二特別図柄通常処理を実行している場合には当該第二特別図柄通常処理で読みだした第二特別乱数)とを比較する(ステップS311)。
図233(A)に示す当り判定テーブルは、特別乱数の種類毎(第一特別乱数、第二特別乱数)に、遊技状態が低確率時(通常状態(低確率非時短状態)及び時短状態(低確率時短状態))の場合に使用する低確率時の大当り判定テーブルと、遊技状態が高確率時(高確率時短状態)の場合に使用する高確率時の大当り判定テーブルと、を備えている。そして、第一特別乱数と比較するために参照される低確率時の当り判定テーブルでは、設定値1である場合に1/319、設定値2である場合に1/309、設定値3である場合に1/299、設定値4である場合に1/289、設定値5である場合に1/279、設定値6である場合に1/269の大当り確率で第一特別乱数が大当りに当選したことを示す大当り判定値と一致し、3/319の小当り確率で第一特別乱数が小当りに当選したことを示す大当り判定値と一致し、それ以外の第一特別乱数が上記ハズレであることを示すハズレ判定値と一致するように上記第一特別乱数がそれぞれ関連付けされている。また、本例では第二特別図柄プロセス処理内において、第二特別乱数と比較するために参照される低確率時の当り判定テーブルでは、設定値1である場合に1/319、設定値2である場合に1/309、設定値3である場合に1/299、設定値4である場合に1/289、設定値5である場合に1/279、設定値6である場合に1/269の大当り確率で第二特別乱数が大当りに当選したことを示す大当り判定値と一致し、144/319の小当り確率で第二特別乱数が小当りに当選したことを示す小当り判定値と一致し、それ以外の第二特別乱数が上記ハズレであることを示すハズレ判定値と一致するように上記第二特別乱数がそれぞれ関連付けされている。即ち、第一特別乱数と比較するために参照される当り判定テーブルに比べて第二特別乱数と比較するために参照される当り判定テーブルでは、小当りと判定される確率が高くなるように構成され、第一下始動口2003や第一上始動口2004への始動入賞に基づく第一特別図柄の変動表示が実行された場合よりも第二始動口2005への始動入賞に基づく第二特別図柄の変動表示が実行された場合の方が遊技者に有利な状態とされるようになっている。また、高確率時の当り判定テーブルでは、低確率時の当り判定テーブルに比べて設定値毎の大当り確率が10倍に高められるように構成されている。なお、大当り確率が異なる設定値1~6については、電源投入時において、ホール管理者が設定キーを用いて所定の設定変更操作を行うことにより、その設定値の設定変更を行うことができるようになっている。
上記主制御基板1310の主制御MPU1310aは、上記当り判定テーブルと特別乱数(第一特別図柄通常処理のステップS302で読み出した第一特別乱数、または第二特別図柄通常処理で読みだした第二特別乱数)との比較の結果、大当りとすると判定した場合には(ステップS312)、当該変動が大当りに当選していることを示す大当りフラグをセットし(ステップS313)、当り判定処理を終了する。
また、選択した当り判定テーブルと特別乱数(第一特別図柄通常処理のステップS302で読み出した第一特別乱数、または第二特別図柄通常処理で読みだした第二特別乱数)との比較の結果、小当りとすると判定した場合には(ステップS314)、当該変動が小当りに当選していることを示す小当りフラグをセットし(ステップS315)、当り判定処理を終了する。
一方、大当りと小当りとのいずれにも当選していない場合、即ちハズレとすると判定した場合には、リーチ判定テーブルとステップS302で読み出したリーチ乱数とを比較する(ステップS316)。
図示しないリーチ判定テーブルは、上記主制御内蔵ROMに記憶され、遊技状態が時短状態時の場合に使用する時短状態時のリーチ判定テーブルと、遊技状態が非時短状態時の場合に使用する非時短状態時のリーチ判定テーブルと、を備えている。そして、時短状態時のリーチ判定テーブルでは、1種類のリーチ乱数がリーチすることを示すリーチ判定値と一致し、71種類のリーチ乱数がリーチしないことを示すリーチ判定値と一致するように上記リーチ乱数がそれぞれ関連付けされている。
また、非時短状態時のリーチ判定テーブルでは、時短状態時のリーチ判定テーブルに設定されるリーチ乱数と同一のリーチ乱数を含む5種類のリーチ乱数がリーチすることを示すリーチ判定値と一致し、67種類のリーチ乱数がリーチしないことを示すリーチ判定値と一致するように上記リーチ乱数がそれぞれ関連付けされている。このように、この実施の形態では、非時短状態時では、リーチすることを示すリーチ判定値が時短状態時よりも高められる。
上記主制御基板1310の主制御MPU1310aは、選択したリーチ判定テーブルとステップS302で読み出したリーチ乱数との比較の結果(ステップS316)、リーチハズレとすると判定した場合には(ステップS317)、当該変動がリーチとなることを示すリーチフラグをセットして処理を終了する(ステップS318)。
図234は、上記第一特別図柄停止図柄設定処理(ステップS281)についてその手順を示すフローチャートである。
上記第一特別図柄プロセスフラグが当該第一特別図柄停止図柄設定処理を行うべき旨を示しているときは、同図234に示されるように、上記主制御基板1310の主制御MPU1310aは、まず、第一特別図柄の変動表示停止時における表示態様の抽選処理の結果、すなわち上記当り判定処理(ステップS305)の結果を判別する。抽選処理結果の判別は、大当りフラグがセットされているか否か(ステップS321)や小当りフラグがセットされているか否か(ステップS324)を判別することにより行う。
主制御MPU1310aは、ステップS321で大当りフラグがセットされていれば、第一特別図柄通常処理のステップS302で読み出した第一図柄乱数と図233(B)に示す大当り図柄決定テーブルとを比較することにより大当りの種類を決定し、該決定した大当りの種類に対応する第一特別図柄の変動制御停止時の態様(第一特別図柄の停止図柄)を決定する(ステップS322)。
具体的には、
1.第一大入賞口2006を長時間開放(例えば29秒)した後又は第一大入賞口2006に遊技球が10個入賞したことが上記第一大入賞口センサ3002で検出されたときに閉鎖させる開閉パターンを15回(15ラウンド)繰り返すことで遊技球が第一大入賞口2006に入球可能(容易)な15R大当り遊技状態に制御し、大当り遊技状態の終了後に特別図柄(第一特別図柄、第二特別図柄)の変動表示が77回実行されるまで、当該変動表示の実行期間を通常よりも短縮させるとともに、通常よりも高い確率で特別抽選結果の抽選を行う高確率時短状態に制御する15R確変大当り
2.第一大入賞口2006を長時間開放(例えば29秒)した後又は第一大入賞口2006に遊技球が10個入賞したことが上記第一大入賞口センサ3002で検出されたときに閉鎖させる開閉パターンを5回(5ラウンド)繰り返すことで遊技球が第一大入賞口2006に入球可能(容易)な5R大当り遊技状態に制御し、大当り遊技状態の終了後に特別図柄(第一特別図柄、第二特別図柄)の変動表示が77回実行されるまで、当該変動表示の実行期間を通常よりも短縮させる5R時短大当り、
3.第一大入賞口2006を長時間開放(例えば29秒)した後又は第一大入賞口2006に遊技球が10個入賞したことが上記第一大入賞口センサ3002で検出されたときに閉鎖させる開閉パターンを2回(2ラウンド)繰り返すことで遊技球が第一大入賞口2006に入球可能(容易)な2R大当り遊技状態に制御し、2R大当り遊技状態の開始前に時短状態に制御されていれば大当り遊技状態の終了後に特別図柄(第一特別図柄、第二特別図柄)の変動表示が77回実行されるまでの間に大当りとならなければ終了される時短状態に制御し、2R大当り遊技状態の開始前に非時短状態に制御されていれば大当り遊技状態の終了後に通常状態に制御する2R大当り、
の3種類の大当りの中からいずれかの大当りに決定する。
また、第二特別図柄停止図柄設定処理で大当りフラグがセットされていれば、第二特別図柄通常処理で読み出した第二図柄乱数と図233(B)に示す大当り図柄決定テーブルとを比較することにより大当りの種類を決定し、該決定した大当りの種類に対応する第二特別図柄の変動制御停止時の態様(第二特別図柄の停止図柄)を決定する。
具体的には、
1.第一大入賞口2006を長時間開放(例えば29秒)した後又は第一大入賞口2006に遊技球が10個入賞したことが上記第一大入賞口センサ3002で検出されたときに閉鎖させる開閉パターンを15回(15ラウンド)繰り返すことで遊技球が第一大入賞口2006に入球可能(容易)な15R大当り遊技状態に制御し、大当り遊技状態の終了後に特別図柄(第一特別図柄、第二特別図柄)の変動表示が77回実行されるまで、当該変動表示の実行期間を通常よりも短縮させるとともに、通常よりも高い確率で特別抽選結果の抽選を行う高確率時短状態に制御する15R確変大当り
2.第一大入賞口2006を長時間開放(例えば29秒)した後又は第一大入賞口2006に遊技球が10個入賞したことが上記第一大入賞口センサ3002で検出されたときに閉鎖させる開閉パターンを5回(5ラウンド)繰り返すことで遊技球が第一大入賞口2006に入球可能(容易)な5R大当り遊技状態に制御し、大当り遊技状態の終了後に特別図柄(第一特別図柄、第二特別図柄)の変動表示が77回実行されるまで、当該変動表示の実行期間を通常よりも短縮させる5R時短大当り、
3.第一大入賞口2006を長時間開放(例えば29秒)した後又は第一大入賞口2006に遊技球が10個入賞したことが上記第一大入賞口センサ3002で検出されたときに閉鎖させる開閉パターンを2回(2ラウンド)繰り返すことで遊技球が第一大入賞口2006に入球可能(容易)な2R大当り遊技状態に制御し、2R大当り遊技状態の開始前に時短状態に制御されていれば大当り遊技状態の終了後に特別図柄(第一特別図柄、第二特別図柄)の変動表示が77回実行されるまでの間に大当りとならなければ終了される時短状態に制御し、2R大当り遊技状態の開始前に非時短状態に制御されていれば大当り遊技状態の終了後に通常状態に制御する2R大当り、
の3種類の大当りの中からいずれかの大当りに決定する。
なお、第一図柄乱数と比較される大当り図柄決定テーブルは、15R確変大当りとなる場合に8個の判定値が振り分けられ、5R時短大当りとなる場合に100個の判定値が振り分けられ、2R大当りとなる場合に92個の判定値が振り分けられている。即ち、第一特別乱数に基づく抽選により大当りとする抽選結果が得られた場合には4%の確率で15R大当りとなり、50%の確率で5R大当りとなり、46%の確率で2R大当りとなる。同様に、第二図柄乱数と比較される大当り図柄決定テーブルは、15R確変大当りとなる場合に92個の判定値が振り分けられ、5R時短大当りとなる場合に100個の判定値が振り分けられ、2R大当りとなる場合に8個の判定値が振り分けられている。即ち、第二特別乱数に基づく抽選により大当りとする抽選結果が得られた場合には46%の確率で15R確変大当りとなり、50%の確率で5R大当りとなり、4%の確率で2R大当りとなる。このように、本例のパチンコ機1では第一図柄乱数と比較される大当り図柄決定テーブルに比べて第二図柄乱数と比較される大当り図柄決定テーブルでは、15R確変大当りと判定される確率が高くなるように構成され、第一下始動口2003や第一上始動口2004への始動入賞に基づく第一特別図柄の変動表示よりも第二始動口2005への始動入賞に基づく第二特別図柄の変動表示が実行された場合に遊技者に有利な状態となるようになっている。
また、大当りの種類を決定すると大当りの種類に応じた停止図柄を第一特別図柄の停止時の態様として決定する。具体的には、2R大当りに決定した場合には大当り図柄として2R大当り図柄に決定し、5R大当りに決定した場合には大当り図柄として5R大当り図柄に決定し、15R大当りに決定した場合には大当り図柄として15R大当り図柄に決定する。
また、主制御基板1310の主制御MPU1310aは、ステップS131で大当りフラグがセットされていない場合に、小当りフラグがセットされていれば(ステップS324)、第一特別図柄通常処理のステップS302で読み出した第一図柄乱数と図233(C)に示す小当り図柄決定テーブルとを比較することにより小当りの種類を決定し、該決定した大当りの種類に対応する第一特別図柄の変動制御停止時の態様(第一特別図柄の停止図柄)を決定する(ステップS325)。
具体的には、
1.第二大入賞口2007を短時間開放(例えば80ms)した後に閉鎖させる開閉パターンを2回実行して遊技球が第二大入賞口2007に入球可能(容易)な小当り遊技状態に制御し、第二大入賞口2007に受入れられた遊技球がV入賞口2008に振分けられてV入賞口センサ2603によって検知された場合に第一大入賞口2006を長時間開放(例えば29秒)した後又は第一大入賞口2006に遊技球が10個入賞したことが上記第一大入賞口センサ3002で検出されたときに閉鎖させる開閉パターンを14回繰り返すことで遊技球が第一大入賞口2006に入球可能(容易)な15R大当り遊技状態に制御し、大当り遊技状態の終了後に特別図柄(第一特別図柄、第二特別図柄)の変動表示が77回実行されるまで、当該変動表示の実行期間を通常よりも短縮させるとともに、通常よりも高い確率で特別抽選結果の抽選を行う高確率時短状態に制御する第一小当り
2.第二大入賞口2007を短時間開放(例えば80ms)した後に閉鎖させる開閉パターンを2回実行して遊技球が第二大入賞口2007に入球可能(容易)な小当り遊技状態に制御し、第二大入賞口2007に受入れられた遊技球がV入賞口2008に振分けられてV入賞口センサ2603によって検知された場合に第一大入賞口2006を長時間開放(例えば29秒)した後又は第一大入賞口2006に遊技球が10個入賞したことが上記第一大入賞口センサ3002で検出されたときに閉鎖させる開閉パターンを14回繰り返すことで遊技球が第一大入賞口2006に入球可能(容易)な15R大当り遊技状態に制御し、15R大当り遊技状態の開始前に時短状態に制御されていれば大当り遊技状態の終了後に特別図柄(第一特別図柄、第二特別図柄)の変動表示が77回実行されるまでの間に大当りとならなければ終了される時短状態に制御し、15R大当り遊技状態の開始前に非時短状態に制御されていれば大当り遊技状態の終了後に通常状態に制御する第二小当り
の2種類の小当りの中からいずれかの小当りに決定する。
なお、第一図柄乱数と比較される小当り図柄決定テーブルは、第一小当りとなる場合に200個の判定値が振り分けらている。即ち、第一特別乱数に基づく抽選により小当りとする抽選結果が得られた場合には100%の確率で第一小当りとなり、第二小当りには当選しない。一方、第二図柄乱数と比較される小当り図柄決定テーブルは、第一小当りとなる場合に20個の判定値が振り分けられ、第二小当りとなる場合に180個の判定値が振り分けられている。即ち、第二特別乱数に基づく抽選により小当りとする抽選結果が得られた場合には、10%の確率で第一小当りとなり、90%の確率で第二小当りとなる。
また、小当りの種類を決定すると小当りの種類に応じた停止図柄を第一特別図柄の停止時の態様として決定する。具体的には、第一小当りに決定した場合には小当り図柄として第一小当り図柄に決定し、第二小当りに決定した場合には小当り図柄として第二小当り図柄に決定する。
主制御基板1310の主制御MPU1310aは、大当りフラグと小当りフラグとのいずれもセットされていない場合には、はずれ図柄に決定する(ステップS327)。そして、こうして停止図柄についての決定処理が行われた後は、主制御基板1310の主制御MPU1310aは、ステップS328の処理として、上記抽選結果(大当りの種類、小当り、リーチはずれ、はずれのいずれかを指示(第一特別図柄の停止図柄の態様を指示するものであってもよい))が上記周辺制御基板1510に送信されるよう抽選結果それぞれに応じた判定結果通知コマンドをセットする(ステップS328)。そしてその後は、ステップS329の処理として、上記第一変動パターン設定処理(ステップS282)にプロセス移行されるよう上記第一特別図柄プロセスフラグを更新した時点で、この処理を終了する。
周辺制御部1511は、受信した判定結果通知コマンド及び変動パターンコマンドに基づいて演出表示装置1600を表示制御する(左・中・右の装飾図柄を変動表示して左装飾図柄→右装飾図柄→中装飾図柄の順序で停止表示させる(なお左・中・右の装飾図柄を同一図柄で同期して変動表示し同時に停止表示する場合もある))。具体的には、周辺制御部1511は、演出表示装置1600に表示される装飾図柄の変動停止時の態様(停止図柄)として、受信した判定結果通知コマンドから小当り又は2R大当りを特定した場合には小当り図柄(「最終決戦」)に決定し、5R時短大当りを特定した場合には5R時短大当り図柄(左・中・右の装飾図柄が「0」~「9」の図柄のうち同一の偶数図柄となる組合せ)に決定し、15R確変大当りを特定した場合には15R確変大当り図柄(左・中・右の装飾図柄が「0」~「9」の図柄のうち同一の奇数図柄となる組合せ)に決定する。また、リーチはずれを特定した場合にはリーチを伴ったはずれ図柄(左・右の装飾図柄が「0」~「9」の同一の図柄の組み合わせであって中装飾図柄が異なる図柄の組み合わせ;リーチハズレ図柄)に決定し、はずれを特定した場合には、リーチを伴わないはずれ図柄(左・中・右の装飾図柄のうち少なくとも左・右の装飾図柄が異なる図柄となる組合せ)に決定し、変動パターンコマンドから特定される変動時間の経過時(遊技演出の終了時)においてその決定された停止図柄を演出表示装置1600に表示制御する。
なお、本例のパチンコ機1では大当り遊技状態後に特別図柄(第一特別図柄、第二特別図柄)の変動表示が最大で77回実行されるまで時短状態に制御可能とされるが、時短状態に移行制御された後に所定回数の大当りが発生したことに基づいて時短状態を終了させるようにしてもよい。具体的には、大当り遊技状態後に時短状態に制御し、その後に所定回数(例えば2回)の大当りが発生した場合には、所定回数目の大当り遊技状態の終了後に時短状態に制御することなく、通常状態に制御するようにしてもよい。また、大当りの発生回数が所定回数未満の場合であっても大当り遊技状態中は非時短状態に制御し、大当り遊技状態後に再び時短状態の制御を行うようにしてもよい。
図235は、上記第一変動パターン設定処理(ステップS282)についてその手順を示すフローチャートである。
上記第一特別図柄プロセスフラグが当該第一変動パターン設定処理を行うべき旨を示しているときは、同図235に示されるように、上記主制御基板1310の主制御MPU1310aは、大当りフラグがセットされていれば(ステップS341)、第一特別図柄停止図柄設定処理のステップS323で決定した大当りの種類に応じた大当り時の変動パターンテーブル(図示しない)を選択し(ステップS342)、小当りフラグがセットされて入れば(ステップS343)、第一特別図柄停止図柄設定処理のステップS325で決定した小当りの種類に応じた小当り時の変動パターンテーブル(図示しない)を選択し(ステップS344)、リーチフラグがセットされていれば(ステップS345)、リーチ時の変動パターンテーブル(図示しない)を選択し(ステップS346)、大当りフラグとリーチフラグとのいずれもセットされていない場合、すなわち通常のハズレ(リーチ演出を実行しないハズレ)となる場合には、ハズレ時の変動パターンテーブル(図示しない)を選択する(ステップS347)。
そして、選択した変動パターンテーブルと第一特別図柄通常処理のステップS302で読み出した変動乱数とを比較することにより実行する変動パターンを決定し(ステップS348)、決定した変動パターンを開始することを周辺制御基板1510に通知する変動パターンコマンドをセットして機能表示ユニット1400の第一特別図柄表示器に表示される第一特別図柄の変動表示を開始する(ステップS349)。また、主制御MPU1310aは、変動パターンを決定すると決定した変動パターンに対応して設定されている変動時間を変動タイマに設定する(ステップS350)。これにより、こうして決定された変動時間だけ機能表示ユニット1400の第一特別図柄表示器及び上記演出表示装置1600にて演出制御が行われるようになる。
なお、本例の変動パターンテーブルは、特別乱数(第一特別乱数、第二特別乱数)及び図柄乱数(第一図柄乱数、第二図柄乱数)に基づく判定結果毎に複数種類設けられている。また、各変動パターンテーブルに設定される変動パターンには上記特別図柄(第一特別図柄、第二特別図柄)の変動表示制御に要する所定の時間(変動時間)を示す複数の変動時間情報が上記変動乱数にそれぞれ対応して関連付けされるかたちで記憶されている。しかして、主制御MPU1310aは、特別乱数及び図柄乱数に基づく判定結果に応じた複数種類の変動パターンテーブルのうち、選択した変動パターンテーブルと第一特別図柄通常処理のステップS302で読み出した変動乱数とを比較し、上記読み出した変動乱数に関連付けされている変動時間情報をこのテーブルから取得することで、上記特別図柄(第一特別図柄、第二特別図柄)の変動パターンを決定する。これにより、上記特別図柄(第一特別図柄、第二特別図柄)の変動パターンについての抽選処理が行われるようになる。なお、上記変動パターンテーブルは、上記主制御MPU1310aのROMに記憶されている。
また、本例のリーチ時の変動パターンテーブルでは、いずれのリーチ演出を実行するかを示す判定値と変動乱数とを比較することにより実行するリーチ演出の態様種別を決定するように設定されている。例えば、リーチ演出のうちスーパーリーチ演出は、ノーマルリーチ演出よりも大当り期待度が高く、スーパーリーチ演出が実行されたときには、大当り遊技状態に対する遊技者の期待度が高まるようになっている。
また、第一特別図柄の変動表示制御が開始されると、次にステップS351の処理として、時短状態の継続回数がセットされる時短回数カウンタのカウンタ値が「0」であるか否かを判断する。そして、このカウンタ値が「0」でなければ、該時短回数カウンタをカウントダウンした後(ステップS352)、同時短回数カウンタのカウンタ値が「0」であるか否かをさらに判断する(ステップS353)。そしてこの結果、同カウンタ値が「0」であれば、上記時短状態の制御(時短制御)を終了することを示す時短終了フラグをセットする(ステップS354)。
上記ステップS351の処理にて時短回数カウンタのカウンタ値が「0」であると判断された場合、上記ステップS353の処理にて時短回数カウンタが「0」でないと判断された場合には、その時点でステップS355の処理に移行する。そして、上記第一特別図柄変動処理(ステップS283)にプロセス移行されるよう上述の第一特別図柄プロセスフラグを更新した時点で、この処理を終了する。
本例では、はずれ時の変動パターンテーブルにおいて、時短状態時には1秒程度に設定された特別図柄の変動時間情報が上記特別図柄乱数(第一特別図柄、第二特別図柄)に関連付けされる一方、非時短状態時には12秒程度に設定された特別図柄の変動時間情報が上記特別図柄乱数(第一特別図柄、第二特別図柄)に関連付けされるかたちで、特別図柄の変動パターンが設定されている。すなわち、時短状態時に選択されるはずれ時の変動パターンには、非時短状態時に選択されるはずれ時の変動パターンと比べると、上記特別図柄の変動表示制御に要する時間が極めて短時間となるよう、上記特別図柄の変動時間情報が設定されている。
図236は、上記第一特別図柄変動処理(ステップS283)についてその手順を示すフローチャートである。
上記第一特別図柄プロセスフラグが当該第一特別図柄変動処理を行うべき旨を示しているときは、同図236に示されるように、上記主制御基板1310の主制御MPU1310aは、まず、ステップS371の処理として、上記変動パターンについての抽選処理(ステップS282)で決定した変動パターンに応じた変動時間が設定される変動タイマを1減算する。そして、変動時間タイマが0、すなわち、上記抽選された変動時間が経過したと判断されると(ステップS372)、次にステップS373の処理に移行する。すなわち、このステップS373の処理において、上記第一特別図柄停止処理(ステップS284)にプロセス移行されるよう上述の第一特別図柄プロセスフラグを更新した時点で、この処理を終了する。
図237は、上記第一特別図柄停止処理(ステップS284)についてその手順を示すフローチャートである。
上記第一特別図柄プロセスフラグが当該第一特別図柄停止処理を行うべき旨を示しているときは、同図237に示されるように、上記主制御基板1310の主制御MPU1310aは、まず、ステップS381の処理として、上記第一特別図柄停止図柄設定処理にて決定された停止図柄を上記機能表示ユニット1400の第一特別図柄表示器に表示させるための表示制御を行うとともに、上記演出表示装置1600に第一特別図柄の停止図柄に応じた装飾図柄の表示結果の導出表示を指示する停止表示コマンドを上記周辺制御基板1510へのコマンドとしてセットする(ステップS382)。
次いで、主制御基板1310の主制御MPU1310aは、上記時短終了フラグがセットされているときには(ステップS383)、時短終了フラグをリセットするとともに(ステップS384)、時短フラグをリセットする(ステップS385)。これにより特別図柄(第一特別図柄、第二特別図柄)の所定回数(本例では、77回)の変動表示が実行されたときに時短制御(時短状態の制御)を終了させて非時短制御(通常状態の制御)を開始するようになる。
また、上記主制御基板1310の主制御MPU1310aは、上記大当りフラグがセットされているときは(ステップS386)、大当り遊技を開始することを示す大当り開始コマンドをセットし(ステップS387)、大当り遊技の開始までの待機時間(大当り遊技を開始する旨の表示等を行う時間)をインターバルタイマにセットする(ステップS388)。なお、図示しないがステップS388では大当りの種類に応じたラウンド数を、ラウンドの残り回数を示す大当り回数カウンタにセットする処理も実行される。大当り回数カウンタは後述する大当り制御処理においてラウンドの実行毎に1ずつ減算され、大当り回数カウンタが「0」になったときに主制御基板1310の主制御MPU1310aが規定ラウンド数を実行したと判断して大当り遊技を終了させるように制御する。具体的には後述する大当り制御処理において大当り回数カウンタが「0」になるまでは大入賞口開放前処理(ステップS401)と大入賞口開放中処理(ステップS402)とを繰り返し実行し、大入賞口開放中処理(ステップS402)でラウンドを終了するときに大当り回数カウンタを1減算して「0」なったことに基づいて大入賞口開放後処理(ステップS403)に移行して大当り遊技を終了させる制御を実行する。
そして、大当り遊技の実行中であることを示す大当り実行中フラグをセットする(ステップS389)。なお、大当り開始コマンドは、周辺制御基板1510に送信されるコマンドであり、大当りの種類に応じて個々に用意されている。ステップS387では、大当りの種類(15R確変大当り、5R時短大当り、2R大当り)に応じた大当り開始コマンド(15R確変大当り開始コマンド、5R時短大当り開始コマンド、2R大当り開始コマンド)をセットする。これにより、大当り開始コマンドによって指示された大当りの種類に応じた大当り遊技の演出が演出表示装置1600、ランプ・LED及びスピーカ等により実行される。また、第二特別図柄プロセス処理の第二特別図柄停止処理でも同様に、大当りの種類(15R確変大当り、5R時短大当り、2R大当り)に応じた大当り開始コマンド(15R確変大当り開始コマンド、5R時短大当り開始コマンド、2R大当り開始コマンド)をセットするようになっている。
また、大当り遊技の実行中であることを示す大当り実行中フラグは、大当り遊技を終了するとき、具体的には大当り制御処理(ステップS235A)の大入賞口開放後処理(ステップS403)で大当りの種類に応じた第一大入賞口2006の開閉制御(例えば第一大入賞口2006を長時間開放(例えば29秒)した後又は第一大入賞口2006に遊技球が10個入賞したことが上記第一大入賞口センサ3002で検出されたときに閉鎖させる開閉パターンを2回、5回、又は15回繰り返す開閉制御)を終了したとき(大当り遊技で実行可能な全てのラウンド)にリセットされる。大当り実行中フラグがリセットされることにより特別図柄及び特別電動役物制御処理(ステップS114)のステップS235で大当り制御処理(ステップS235A)を実行しないようにされる一方、機能表示ユニット1400の第一特別図柄表示器における第一特別図柄の変動表示及び機能表示ユニット1400の第二特別図柄表示器における第二特別図柄の変動表示を実行可能な状態になる。
また、大当りフラグがセットされていない場合に(ステップS386)、上記小当りフラグがセットされていれば(ステップS390)、主制御基板1310の主制御MPU1310aは、小当り遊技を開始することを示す小当り開始コマンドをセットし(ステップS391)、小当り遊技の開始までの待機時間(小当り遊技を開始する旨の表示等を行う時間)をインターバルタイマにセットする(ステップS392)。そして、小当り遊技の実行中であることを示す小当り実行中フラグをセットする(ステップS393)。なお、小当り開始コマンドは、周辺制御基板1510に送信されるコマンドであり、小当りの種類に応じて個々に用意されている。ステップS391では、小当りの種類(第一小当り、第二小当り)に応じた小当り開始コマンド(第一小当り開始コマンド、第二小当り開始コマンド)をセットする。これにより、小当り開始コマンドによって指示された小当りの種類に応じた小当り遊技の演出が演出表示装置1600、ランプ・LED及びスピーカ等により実行される。また、第二特別図柄プロセス処理の第二特別図柄停止処理でも同様に、小当りの種類(第一小当り、第二小当り)に応じた小当り開始コマンド(第一小当り開始コマンド、第二小当り開始コマンド)をセットするようになっている。
また、小当り遊技の実行中であることを示す小当り実行中フラグは、小当り遊技を終了するとき、具体的には後述する小当り制御処理(ステップS236A)の小当り中処理(ステップS411)で小当りの種類に応じた第二大入賞口2007の開閉制御(例えば第二大入賞口2007を短時間開放(例えば80ms)した後に閉鎖させる開閉パターンを2回繰り返す開閉制御)を終了したときにリセットされる。小当り実行中フラグがリセットされることにより特別図柄及び特別電動役物制御処理(ステップS114)のステップS236で小当り制御処理(ステップS236A)を実行しないようにされる一方、機能表示ユニット1400の第一特別図柄表示器における第一特別図柄の変動表示及び機能表示ユニット1400の第二特別図柄表示器における第二特別図柄の変動表示を実行可能な状態になる。
また、小当りフラグがセットされていない場合、即ちハズレとなるときには次回の特別図柄の変動表示を開始するまでの待機時間(特別図柄の停止図柄を表示している時間)をインターバルタイマにセットし(ステップS394)、ステップS395に移行する。
上記ステップS386~ステップS394の処理を実行すると、上記主制御基板1310の主制御MPU1310aは、第一特別図柄プロセスフラグを初期値である第一特別図柄通常処理にプロセス移行されるように更新した時点で(ステップS395)、この処理を終了する。
図238は、上記大当り制御処理(ステップS235A)についてその手順を示すフローチャートである。大当り制御処理では、大当りプロセスフラグに応じて、以下の3つのプロセス処理のうち1つを選択的に実行することとなる。
1.特別図柄(第一特別図柄、第二特別図柄)の変動表示停止時の態様が大当り図柄となったことに基づいて上記大当り遊技状態に移行する旨などの遊技者への報知が上記周辺制御基板1510によって行われるまで待機したり、次のラウンドが開始されるまで待機する大入賞口開放前処理(ステップS401)
2.特別図柄の変動表示停止時の態様が大当り図柄となったことに基づいて第一大入賞口2006を開放状態に制御したり、次のラウンドが開始されることに基づいて第一大入賞口2006を開放状態に制御し、第一大入賞口2006を長時間開放(例えば29秒)した後又は第一大入賞口2006に遊技球が10個入賞したことが上記第一大入賞口センサ3002で検出されたときに閉鎖させる大入賞口開放中処理(ステップS402)
3.全てのラウンドを終了するときに大当り遊技状態が終了する旨の遊技者への報知が上記周辺制御基板1510によって行われるまで待機する大入賞口開放後処理(ステップS403)
なお、上記大当りプロセスフラグは、上記ステップS42の処理において、上記大入賞口開放前処理(ステップS401)を行うべき旨を示すよう操作されている。また、上記大入賞口開放中処理(ステップS402)では、第一大入賞口2006を開放状態に制御するラウンドの開始時に、そのラウンド数に応じた大当りラウンド開始コマンドをセットし、第一大入賞口2006を閉鎖状態に制御するラウンドの終了時に、そのラウンド数に応じた大当りラウンド終了コマンドをセットする。なお、大当りラウンド開始コマンド及び大当りラウンド終了コマンドは、周辺制御基板1510に送信されるコマンドであり、大当りラウンド開始コマンド及び大当りラウンド終了コマンドによって指示されたラウンド数に応じた大当り遊技の演出が演出表示装置1600、ランプ・LED及びスピーカ等により実行される。
[ボタンの操作タイミングによる予告演出の変化]
本実施形態では、演出操作部301に対する操作を受け付けることが可能な操作有効期間において、特定のタイミングよりも前の期間である前半部分に相当する前半部有効期間と、特定のタイミングよりも後の期間である後半部分に相当する後半部有効期間と、に分割されており、それぞれの有効期間に対応して、遊技者が演出操作部301を操作したときに実行される予告演出が設定されている。そして、操作有効期間のうち、前半部有効期間と、後半部有効期間と、のいずれのタイミングで遊技者が演出操作部301を操作するかによって、実行される予告演出が異なるボタン演出(操作演出)を実行している。
本例では、図柄の変動表示の開始時において、上記したボタン演出(操作演出)を実行可能にしている。また、ボタン演出の実行中には、演出表示装置1600において、操作有効期間や特定のタイミングを示す画像を表示している。これにより、ボタン演出の実行中において、特定のタイミングよりも前の期間である前半部分に相当する前半部有効期間の実行中であるのか、特定のタイミングよりも後の期間である後半部分に相当する後半部有効期間の実行中であるのか、を認識しうるものとなっている。なお、操作有効期間としては、3秒が設定されており、前半部有効期間や後半部有効期間としては、それぞれ1.5秒が設定されており、操作有効期間が均等に分割されるものとなっている。
また、本例では、ボタン演出の開始前において、前半部有効期間に対応する予告演出として、第1の予告演出グループに所属する予告演出のうちいずれを実行するかを決定している。そして、前半部有効期間の実行中に遊技者が演出操作部301を操作した場合には、その既に決定されている予告演出を実行するものとしている。また、ボタン演出の実行中には、演出表示装置1600において、前半部有効期間に対応する予告演出として、演出操作部301の操作時に実行される予告演出を示唆する画像を表示する場合と、演出操作部301の操作時に実行される予告演出を示唆する画像を表示しないで、演出操作部301の操作時に実行される予告演出が不明であることを示す画像を表示する場合と、がある。つまり、演出操作部301の操作時に実行される予告演出を示唆する画像が表示されている場合には、前半部有効期間の実行中に演出操作部301を操作するか否かにかかわらず、演出操作部301の操作時に実行される予告演出を把握することができるのに対し、演出操作部301の操作時に実行される予告演出を示唆する画像が表示されていない場合には、前半部有効期間の実行中に演出操作部301を操作しなければ、演出操作部301の操作時に実行される予告演出を把握することができないものとなっている。
一方、ボタン演出の開始前において、後半部有効期間に対応する予告演出として、第1の予告演出グループとは別のグループである第2の予告演出グループに所属する予告演出のうちいずれを実行するかを決定している。そして、後半部有効期間の実行中に遊技者が演出操作部301を操作した場合には、その既に決定されている予告演出を実行するものとしている。また、ボタン演出の実行中には、演出表示装置1600において、後半部有効期間に対応する予告演出として、演出操作部301の操作時に実行される予告演出を示唆する画像を表示する場合と、演出操作部301の操作時に実行される予告演出を示唆する画像を表示しないで、演出操作部301の操作時に実行される予告演出が不明であることを示す画像を表示する場合と、がある。つまり、演出操作部301の操作時に実行される予告演出を示唆する画像が表示されている場合には、後半部有効期間の実行中に演出操作部301を操作するか否かにかかわらず、演出操作部301の操作時に実行される予告演出を把握することができるのに対し、演出操作部301の操作時に実行される予告演出を示唆する画像が表示されていない場合には、後半部有効期間の実行中に演出操作部301を操作しなければ、演出操作部301の操作時に実行される予告演出を把握することができないものとなっている。
上記において、前半部有効期間に対応する予告演出である第1の予告演出グループに所属する予告演出と、後半部有効期間に対応する予告演出である第2の予告演出グループに所属する予告演出とは、異なる予告演出を設定している。つまり、操作有効期間のうち、前半部有効期間と、後半部有効期間と、のいずれのタイミングで遊技者が演出操作部301を操作するかによって、実行される予告演出が異なるものとなっている。これにより、ボタン演出の実行中には、前半部有効期間に対応する予告演出である第1の予告演出グループに所属する予告演出と、後半部有効期間に対応する予告演出である第2の予告演出グループに所属する予告演出とのうち、遊技者が希望する予告演出を実行することとなる操作タイミングで演出操作部301を操作すればよく、ボタン演出後に実行される予告演出を選択しうることで、遊技興趣の低下を抑制することができる。
また、上記したように、ボタン演出の実行中には、演出表示装置1600において、前半部有効期間の実行中における演出操作部301の操作時に実行される予告演出を示唆する画像を表示しないで、その予告演出が不明であることを示す画像を表示する場合がある。同様に、ボタン演出の実行中には、演出表示装置1600において、後半部有効期間の実行中における演出操作部301の操作時に実行される予告演出を示唆する画像を表示しないで、その予告演出が不明であることを示す画像を表示する場合がある。このように、演出操作部301の操作時に実行される予告演出が不明であることを示す画像が表示されている場合には、演出操作部301の操作時にどのような予告演出を実行するかが分からず、遊技者が希望する予告演出を実行する可能性もあり、期待をもって演出操作部301の操作を要するボタン演出に参加させることができる。特に、前半部有効期間に対応する予告演出と、後半部有効期間に対応する予告演出とのうち、いずれか一方の予告演出が明らかであり、いずれか他方の予告演出が不明である場合には、明らかである予告演出を選択して実行させるのか、不明であるものの遊技者が希望する予告演出を実行する可能性があるものを選択して実行させるのか、の選択肢を与えることができ、遊技興趣の低下を抑制することができる。
図239は、ボタン演出実行処理の一例を示すフローチャートである。まず、周辺制御ICのCPUは、図柄(装飾図柄)の変動表示の開始時であるか否かを判断する(ステップS2101)。そして、図柄(装飾図柄)の変動表示の開始時であると判断した場合には、ボタン演出を実行するか否かの実行判定を行う(ステップS2102)。また、ボタン演出を実行する場合には、演出操作部301の操作を指示する指示画像におけるボタンの態様についても決定する。
図240(A)は、ボタン演出判定パターンの一例を示すテーブルである。ボタン演出判定パターンテーブルには、ボタン演出判定パターン0~2が設定されている。上記したステップS2102では、図柄の変動表示の結果が当りであるか外れであるかに基づいて、ボタン演出判定用の乱数を用い、ボタン演出判定パターンテーブルに設定されているボタン演出判定パターン0~2のうち、いずれかのボタン演出判定パターンを決定する。
ボタン演出判定パターン0は、ボタン演出を実行しないパターンである。また、ボタン演出判定パターン1は、ボタン演出を実行し、演出操作部301の操作を指示する指示画像におけるボタンの態様を、通常の態様で表示するパターンである。また、ボタン演出判定パターン2は、ボタン演出を実行し、演出操作部301の操作を指示する指示画像におけるボタンの態様を、通常の態様とは異なる赤色の態様で表示するパターンである。
本例では、ボタン演出判定パターンを決定する際に、ボタン演出判定パターン0よりもボタン演出判定パターン1,2のほうが、当りに対する期待度が高くなるように決定している。つまり、ボタン演出を実行する場合には、ボタン演出を実行しない場合よりも当りに対する期待度が高いものとなっており、期待をもってボタン演出に参加させることができる。また、ボタン演出判定パターン1,2のなかでは、ボタン演出判定パターン1よりもボタン演出判定パターン2のほうが、当りに対する期待度が高くなるように決定している。つまり、ボタン演出を実行する際に、ボタンの態様が赤色の態様で出現した場合には、ボタンの態様が通常の態様で出現した場合よりも当りに対する期待度が高いものとなっており、特に期待をもってボタン演出に参加させることができる。
次いで、ボタン演出実行処理では、周辺制御ICのCPUは、ボタン演出を実行するか否かの実行判定において、ボタン演出を実行する判定がなされたか否かを判断する(ステップS2103)。そして、ボタン演出を実行する判定がなされたと判断した場合には、ボタン演出の演出内容を決定する(ステップS2104)。ボタン演出の演出内容としては、演出操作部301に対する操作を受け付けることが可能な操作有効期間を前半部有効期間と後半部有効期間とに分割するか否かを決定し、操作有効期間を前半部有効期間と後半部有効期間とに分割する場合には、それぞれの有効期間に対応する予告演出(演出操作部301の操作時に実行される予告演出)や、それらの予告演出を示唆する画像を表示するか否かについても決定する。
図240(B)は、ボタン演出実行パターンの一例を示すテーブルである。ボタン演出実行パターンテーブルには、ボタン演出判定パターン1~10が設定されている。上記したステップS2104では、ボタンの態様が通常の態様で表示される場合に、図柄の変動表示の結果が当りであるか外れであるかに基づいて、ボタン演出実行用の乱数を用い、ボタン演出実行パターンテーブルに設定されているボタン演出実行パターン1~10のうち、いずれかのボタン演出実行パターンを決定する。また、ボタンの態様が赤色の態様で表示される場合には、図柄の変動表示の結果が当りであるか外れであるかに基づいて、ボタン演出実行用の乱数を用い、ボタン演出実行パターンテーブルに設定されているボタン演出実行パターン2~10のうち、いずれかのボタン演出実行パターンを決定する。
ボタン演出実行パターン1は、演出操作部301に対する操作を受け付けることが可能な操作有効期間を前半部有効期間と後半部有効期間とに分割せず、一括した有効期間とするパターンである。また、ボタン演出実行パターン1は、操作有効期間に対応する予告演出(演出操作部301の操作時に実行される予告演出)として、予告演出Aが設定されており、演出表示装置1600においては、操作有効期間に対応する予告演出が予告演出Aであることを示唆する画像として、「予告A」を表示するパターンとしている。
ボタン演出実行パターン2~10は、演出操作部301に対する操作を受け付けることが可能な操作有効期間を前半部有効期間と後半部有効期間とに分割するパターンである。また、ボタン演出実行パターン2~10は、前半部有効期間に対応する予告演出(前半部有効期間の実行中における演出操作部301の操作時に実行される予告演出)として、第1の予告演出グループに所属する予告演出である予告演出Aが設定されている。このうち、ボタン演出実行パターン2~6は、演出表示装置1600において、前半部有効期間に対応する予告演出が不明であることを示す画像(予告演出Aを示唆しない画像)として、「予告???」を表示するパターンとしている。一方、ボタン演出実行パターン7~10は、演出表示装置1600において、前半部有効期間に対応する予告演出が予告演出Aであることを示唆する画像として、「予告A」を表示するパターンとしている。
また、ボタン演出実行パターン2~4は、後半部有効期間に対応する予告演出(後半部有効期間の実行中における演出操作部301の操作時に実行される予告演出)として、第2の予告演出グループに所属する予告演出である予告演出B、予告演出C、予告演出Dがそれぞれ設定されている。そして、ボタン演出実行パターン2~4は、演出表示装置1600において、後半部有効期間に対応する予告演出が不明であることを示す画像(予告演出B、予告演出C、予告演出Dを示唆しない画像)として、「予告???」を表示するパターンとしている。つまり、ボタン演出実行パターン2~4については、前半部有効期間に対応する予告演出と、後半部有効期間に対応する予告演出とのうち、いずれの予告演出も不明となるように表示するものとしている。
また、ボタン演出実行パターン5,6は、後半部有効期間に対応する予告演出(後半部有効期間の実行中における演出操作部301の操作時に実行される予告演出)として、第2の予告演出グループに所属する予告演出である予告演出C、予告演出Dがそれぞれ設定されている。そして、ボタン演出実行パターン5,6は、演出表示装置1600において、前半部有効期間に対応する予告演出が予告演出Cや予告演出Dであることを示唆する画像として、「予告C」や「予告D」を表示するパターンとしている。つまり、ボタン演出実行パターン5,6については、前半部有効期間に対応する予告演出と、後半部有効期間に対応する予告演出とのうち、前半部有効期間に対応する予告演出を不明にしているが、後半部有効期間に対応する予告演出が明らかとなるように表示するものとしている。
また、ボタン演出実行パターン7,8は、後半部有効期間に対応する予告演出(後半部有効期間の実行中における演出操作部301の操作時に実行される予告演出)として、第2の予告演出グループに所属する予告演出である予告演出C、予告演出Dがそれぞれ設定されている。そして、ボタン演出実行パターン7,8は、演出表示装置1600において、後半部有効期間に対応する予告演出が不明であることを示す画像(予告演出C、予告演出Dを示唆しない画像)として、「予告???」を表示するパターンとしている。つまり、ボタン演出実行パターン7,8については、前半部有効期間に対応する予告演出と、後半部有効期間に対応する予告演出とのうち、前半部有効期間に対応する予告演出を明らかにしているが、後半部有効期間に対応する予告演出が不明となるように表示するものとしている。
また、ボタン演出実行パターン9,10は、後半部有効期間に対応する予告演出(後半部有効期間の実行中における演出操作部301の操作時に実行される予告演出)として、第2の予告演出グループに所属する予告演出である予告演出C、予告演出Dがそれぞれ設定されている。そして、ボタン演出実行パターン9,10は、演出表示装置1600において、前半部有効期間に対応する予告演出が予告演出Cや予告演出Dであることを示唆する画像として、「予告C」や「予告D」を表示するパターンとしている。つまり、ボタン演出実行パターン9,10については、前半部有効期間に対応する予告演出と、後半部有効期間に対応する予告演出とのうち、いずれの予告演出も明らかとなるように表示するものとしている。
本例では、ボタン演出実行パターンを決定する際に、ボタンの態様が通常の態様で表示される場合にはボタン演出実行パターン1~10のいずれかを決定するのに対し、ボタンの態様が赤色の態様で表示される場合にはボタン演出実行パターン1を決定せず、ボタン演出実行パターン2~10のいずれかを決定している。なお、詳しくは上記したが、ボタン演出を実行する際に、ボタンの態様が赤色の態様で出現した場合には、ボタンの態様が通常の態様で出現した場合よりも当りに対する期待度が高くなるようにしている。このことから、ボタン演出を実行する際に、操作有効期間が前半部有効期間と後半部有効期間とに分割されている場合(ボタン演出実行パターン2~10)には、操作有効期間が前半部有効期間と後半部有効期間とに分割されていない場合(ボタン演出実行パターン1)よりも当りに対する期待度が高いものとなっており、期待をもってボタン演出に参加させることができる。
また、本例では、ボタン演出実行パターンを決定する際に、ボタン演出実行パターン2~4、ボタン演出実行パターン5~8、ボタン演出実行パターン9,10の順で、当りに対する期待度が高くなるように決定している。つまり、ボタン演出実行パターン2~4よりもボタン演出実行パターン5,6のほうが、当りに対する期待度が高くなるように決定することから、演出表示装置1600において、前半部有効期間に対応する予告演出を示唆する画像が表示される場合には、前半部有効期間に対応する予告演出を示唆する画像が表示されない場合(前半部有効期間に対応する予告演出が不明であることを示す画像が表示される場合)よりも当りに対する期待度が高いものとなっている。同様に、ボタン演出実行パターン2~4よりもボタン演出実行パターン7,8のほうが、当りに対する期待度が高くなるように決定することから、演出表示装置1600において、後半部有効期間に対応する予告演出を示唆する画像が表示される場合には、後半部有効期間に対応する予告演出を示唆する画像が表示されない場合(後半部有効期間に対応する予告演出が不明であることを示す画像が表示される場合)よりも当りに対する期待度が高いものとなっている。このことから、ボタン演出を実行する際に、前半部有効期間に対応する予告演出と、後半部有効期間に対応する予告演出とのうち、明らかである予告演出が多いほど、当りに対する期待度が高いことを知ることができ、期待をもってボタン演出に参加させることができる。
次いで、ボタン演出実行処理では、周辺制御ICのCPUは、ステップS2102やステップS2104で決定されているボタン演出の演出内容に基づいて、ボタン演出を実行する(ステップS2105)。そして、ボタン演出の開始後において、操作有効期間中に演出操作部301の操作があった場合(ステップS2106)には、演出操作部301を操作したタイミングでの操作有効期間(操作有効期間が分割されている場合には前半部有効期間と後半部有効期間とのいずれか)に対応する予告演出を実行する(ステップS2107)。
本例では、操作有効期間が前半部有効期間と後半部有効期間とに分割されている場合(ボタン演出実行パターン2~10)において、前半部有効期間の実行中に演出操作部301を操作した場合には、前半部有効期間に対応する予告演出を実行し、後半部有効期間の実行中に演出操作部301を操作した場合には、後半部有効期間に対応する予告演出を実行している。また、前半部有効期間と後半部有効期間とのいずれの有効期間の実行中にも演出操作部301を操作しなかった場合には、前半部有効期間に対応する予告演出と、後半部有効期間に対応する予告演出とのいずれも実行しないようにしている。
なお、ボタン演出実行パターン2には、後半部有効期間に対応する予告演出(後半部有効期間の実行中における演出操作部301の操作時に実行される予告演出)として、予告演出Bが設定されているが、予告演出Bの実行後には、特定の演出を実行するようにしている。つまり、予告演出Bは、特定の演出が実行されることを示唆する演出として実行している。また、特定の演出については、変動パターンに設定されている演出であり、特定の演出が設定されている変動パターンを実行する場合のみ、予告演出Bが設定されているボタン演出実行パターン2を決定可能にしている。また、特定の演出については、変動パターンに設定されている演出であることから、ボタン演出実行パターン2に基づくボタン演出の実行に際し、後半部有効期間の実行中に演出操作部301を操作した場合には、予告演出Bを実行して、特定の演出を実行するのに対し、後半部有効期間の実行中に演出操作部301を操作しなかった場合には、予告演出Bを実行しないものの、特定の演出を実行するようになっている。
図241は、ボタン演出の実行時における具体的な演出例である。ここでは、ボタン演出実行パターン5に基づくボタン演出を実行する場合について、以下に説明する。
図241(A)に示すように、演出表示装置1600において、装飾図柄の変動表示を開始すると、その直後において、ボタン演出を開始する(図241(B))。ボタン演出の実行中には、演出表示装置1600の中央部付近において、演出操作部301の操作を指示する指示画像を表示し、演出表示装置1600の中央部やや下方において、演出操作部301に対する操作を受け付けることが可能な操作有効期間を示す画像である有効期間バーを表示している。また、有効期間バーの内部には、操作有効期間を前半部有効期間と後半部有効期間とに分割する特定のタイミングを示す分割線を表示するようにし、有効期間バーの内部における分割線の左側が前半部有効期間を示し、有効期間バーの内部における分割線の右側が後半部有効期間を示すようにしている。
また、有効期間バーの内部における前半部有効期間を示す領域と、後半部有効期間を示す領域とのそれぞれには、操作有効期間の残り期間を示す塗りつぶしの領域よりも前面側において、演出操作部301の操作時に実行される予告演出を示す画像を表示している。具体的には、有効期間バーの内部における前半部有効期間を示す領域には、前半部有効期間に対応する予告演出(前半部有効期間の実行中における演出操作部301の操作時に実行される予告演出)が不明であることを示す画像(予告演出Aを示唆しない画像)として、「予告???」を表示し、有効期間バーの内部における後半部有効期間を示す領域には、後半部有効期間に対応する予告演出(後半部有効期間の実行中における演出操作部301の操作時に実行される予告演出)が予告演出Cであることを示唆する画像として、「予告C」を表示している。そして、ボタン演出の開始後における時間の経過に伴い、有効期間バーの内部における操作有効期間の残り期間を示す塗りつぶしの領域が、左側から右側に向けて減少するようになっている。
図241(C)に示すように、前半部有効期間の実行中に演出操作部301を操作した場合には、前半部有効期間に対応する予告演出として予告演出Aに決定し、その予告演出Aを実行することで、不明であった予告演出が予告演出Aであることを知ることができる(図241(D))。また、図241(E)に示すように、後半部有効期間の実行中に演出操作部301を操作した場合には、後半部有効期間に対応する予告演出として予告演出Cに決定し、その予告演出Cを実行する(図241(F))。また、図241(G)に示すように、操作有効期間が経過するまでの間、前半部有効期間と後半部有効期間とのいずれの有効期間の実行中にも演出操作部301を操作しなかった場合には、前半部有効期間に対応する予告演出としての予告演出Aと、後半部有効期間に対応する予告演出としての予告演出Cとのいずれも実行しないようにしている。
本例では、前半部有効期間の実行中に演出操作部301を操作した場合や、後半部有効期間の実行中に演出操作部301を操作した場合には、実行中のボタン演出を終了し、その直後において、演出操作部301を操作したタイミングでの操作有効期間(前半部有効期間と後半部有効期間とのいずれか)に対応する予告演出を実行している。ただし、前半部有効期間の実行中に演出操作部301を操作した場合や、後半部有効期間の実行中に演出操作部301を操作した場合には、ボタン演出の操作有効期間が経過するのを待って、演出操作部301を操作したタイミングでの操作有効期間(前半部有効期間と後半部有効期間とのいずれか)に対応する予告演出を実行するようにしてもよい。また、ボタン演出を実行した図柄の変動表示中において、演出操作部301を操作したタイミングでの操作有効期間(前半部有効期間と後半部有効期間とのいずれか)に対応する予告演出を実行するものであればよく、例えば、前半部有効期間や後半部有効期間の実行中に演出操作部301を操作してから所定期間が経過した後において、演出操作部301を操作したタイミングでの操作有効期間(前半部有効期間と後半部有効期間とのいずれか)に対応する予告演出を実行するようにしてもよい。
また、本例では、操作有効期間として、3秒が設定されており、前半部有効期間や後半部有効期間としては、それぞれ1.5秒が設定されており、操作有効期間が均等に分割されているが、これに限らず、操作有効期間における前半部有効期間と後半部有効期間との比率を不均等とし、前半部有効期間と後半部有効期間とが異なるように分割してもよい。例えば、操作有効期間における後半部有効期間よりも前半部有効期間を短くし、その前半部有効期間に対応する予告演出(前半部有効期間の実行中における演出操作部301の操作時に実行される予告演出)として、当りに対する期待度が高い予告演出を設定するようにしてもよく、このような場合には、前半部有効期間の実行中に演出操作部301を操作することが困難でありながらも、その前半部有効期間の実行中に演出操作部301を操作しようとする意欲を生じさせることができる。
また、本例では、演出表示装置1600に表示される画像として、演出操作部301の操作時に実行される予告演出を示す画像については、有効期間バーの内部で、且つ、操作有効期間の残り期間を示す塗りつぶしの領域よりも前面側に表示するようにし、操作有効期間の残り期間を示す塗りつぶしの領域が減少するか否かにかかわらず、常に視認しうるように構成している。これに対し、演出操作部301の操作時に実行される予告演出を示す画像については、有効期間バーの内部で、且つ、操作有効期間の残り期間を示す塗りつぶしの領域よりも後面側に表示するようにし、操作有効期間の残り期間を示す塗りつぶしの領域が減少していないときには目隠しの状態で視認することができず、操作有効期間の残り期間を示す塗りつぶしの領域が減少する過程で徐々に視認しうるように構成してもよい。このような構成によっては、ボタン演出の開始後における時間の経過に伴い、有効期間バーの内部における操作有効期間の残り期間を示す塗りつぶしの領域が減少し、演出操作部301の操作時に実行される予告演出を示す画像が徐々に明らかになることから、どのような予告演出を示す画像が明らかになるかに期待をもって注目させることができる。また、演出操作部301の操作時に実行される予告演出を示す画像が明らかになるよりも前に、演出操作部301を操作するか、演出操作部301の操作時に実行される予告演出を示す画像が明らかになった後に、演出操作部301を操作するか、の選択肢を与えることができ、遊技興趣の低下を抑制することができる。
[保留入賞を契機とした発狂演出及び消音演出の実行]
本実施形態では、第一下始動口2003や第一上始動口2004、第二始動口2005への遊技球Bの入球があったときに、上記した演出事前判定処理において、取得した特別乱数、リーチ乱数、図柄乱数、変動乱数に基づいて、特別図柄の変動表示の表示結果を大当りとするか否か、大当りとなる場合には大当りの種類、大当りとならない場合には演出表示装置1600で実行される遊技演出としてリーチ演出を実行するか、実行する遊技演出の態様種別(変動パターンの種別)などの事前判定情報を、当該始動入賞に応じた変動表示を開始する以前に判定し、主制御基板1310から周辺制御基板1510に向けて事前判定情報に関するコマンドを送信し、周辺制御基板1510側でも事前判定情報を把握しうるように構成している。
本例では、事前判定情報によって特定される遊技演出の態様種別(変動パターンの種別)が特定のリーチ演出である場合に、その事前判定情報に対応する入球があった時点で、遊技者に驚きを与えるための演出として発狂演出を実行することを可能にしている。発狂演出では、キャラクタが発狂する画像であるカットイン画像を表示するとともに、演出の進行に伴って出力されるBGM等の演出音を消音した状況で、キャラクタの「キャー」という悲鳴音を出力している。つまり、発狂演出では、キャラクタの悲鳴音以外の演出音を消音している。このように、特定のリーチ演出を実行することとなる入球があった時点で、実行中の演出とは別に、突然、発狂演出が実行されることから、遊技者を驚かせることができ、実行中の演出等を注視している遊技者に対しても、そのような入球があった旨に気付かせることができる。
また、本例では、発狂演出の実行後において、演出の進行に伴って表示される画像については通常通りとしたままで、演出の進行に伴って出力されるBGM等の演出音が含まれる全ての演出音については消音する消音演出を実行している。このように、特定のリーチ演出を実行することとなる入球があった時点で、初めに発狂演出を実行して遊技者を驚かせることで、その後に実行される消音演出が際立つようになり、遊技者に緊張感や期待感を与えることができる。また、発狂演出の実行時において、特定のリーチ演出を実行することとなる入球があった旨に気付かなかった場合であっても、その後に実行される消音演出によって、そのような入球があった旨に気付かせることができる。
また、本例では、発狂演出の実行後の消音演出については、特定のリーチ演出を実行することとなる入球に応じた図柄の変動表示を開始するまでの間、継続することを可能にしている。つまり、特定のリーチ演出を実行することとなる入球がある時点で、既に保留(特別乱数の記憶)がある場合には、その保留に応じた図柄の変動表示を実行した後に、特定のリーチ演出を実行することとなる入球(保留)に応じた図柄の変動表示を開始することから、発狂演出の実行後の消音演出については、複数回の図柄の変動表示にまたがって、継続することを可能にしている。このように、複数回の図柄の変動表示にまたがって、消音演出が継続することを可能にすることで、特定のリーチ演出を実行することとなる入球(保留)に応じた図柄の変動表示の開始に向けて、遊技者に与えられている緊張感や期待感を持続させることができる。
従来、事前判定情報に基づく事前判定演出(所謂、先読み演出)としては、図柄の変動表示の実行中に始動入賞することによって演出表示装置1600に表示される保留表示を用いて、当該始動入賞に応じた図柄の変動表示を実行して保留表示を消去するまでの間に、保留表示の態様の変化によって当りに対する期待度を示唆する保留変化演出を実行する等し、そのような事前判定演出を幾つも複合して実行することによって、遊技者の期待感を高めるようにしている。この点、本例では、事前判定情報に基づく事前判定演出(所謂、先読み演出)として、従来の事前判定演出のように複合して賑やかな演出を実行しなくても、発狂演出、及び、発狂演出の実行後に消音演出を実行することで、遊技者に緊張感や期待感を与えることができ、遊技興趣の低下を抑制することができる。
図242は、入球時発狂演出実行処理の一例を示すフローチャートである。まず、第一下始動口2003や第一上始動口2004、第二始動口2005への遊技球Bの入球があったときには、主制御基板1310から周辺制御基板1510に向けて事前判定情報に関するコマンドを送信するようにしているが、周辺制御ICのCPUは、事前判定情報に関するコマンドを受信した場合(ステップS2201)には、その事前判定情報によって特定される遊技演出の態様種別(変動パターンの種別)が特定のリーチ演出であるか否かを判断する(ステップS2202)。そして、事前判定情報によって特定される遊技演出の態様種別(変動パターンの種別)が特定のリーチ演出であると判断した場合には、実行中の図柄の変動表示が通常変動(リーチとならない図柄の変動表示)であり、且つ、当該事前判定情報よりも前の事前判定情報に基づく事前判定演出(所謂、先読み演出)の実行中でないか否かを判断する(ステップS2203)。なお、特定のリーチ演出としては、当りに対する期待度が異なる複数種類のリーチ演出のうち、当りに対する期待度が高いリーチ演出(例えば、スーパーリーチ演出)が相当している。
ステップS2203において、特定のリーチ演出を実行することとなる入球があった時点で、実行中の図柄の変動表示が通常変動(リーチとならない図柄の変動表示)であり、且つ、当該事前判定情報よりも前の事前判定情報に基づく事前判定演出(所謂、先読み演出)の実行中でないと判断した場合には、発狂演出、及び、発狂演出の実行後に消音演出を実行する(ステップS2204)。つまり、実行中の図柄の変動表示が通常変動(リーチとならない図柄の変動表示)であり、且つ、事前判定情報に基づく事前判定演出(所謂、先読み演出)の実行中でない状況において、特定のリーチ演出を実行することとなる入球があったときに限り、発狂演出、及び、発狂演出の実行後に消音演出を実行することとなる。ここで、発狂演出では、所定期間(本例では、2秒)において、キャラクタが発狂する画像であるカットイン画像を表示するとともに、演出の進行に伴って出力されるBGM等の演出音を消音した状況で、キャラクタの「キャー」という悲鳴音を出力している。つまり、発狂演出では、キャラクタの悲鳴音以外の演出音を消音している。また、発狂演出の実行後における消音演出では、演出の進行に伴って表示される画像を通常通りとしたままで、演出の進行に伴って出力されるBGM等の演出音が含まれる全ての演出音を消音している。
本例では、発狂演出、及び、発狂演出の実行後に消音演出を実行する条件として、特定のリーチ演出を実行することとなる入球があった時点で、実行中の図柄の変動表示が通常変動(リーチとならない図柄の変動表示)であることを条件としている。例えば、実行中の図柄の変動表示がリーチ変動(リーチとなる図柄の変動表示)であり、リーチ演出が実行されている場合において、特定のリーチ演出を実行することとなる入球があり、発狂演出や消音演出を実行すると、リーチ演出に対する注目が阻害される状況が発生してしまう。この点、実行中の図柄の変動表示が通常変動(リーチとならない図柄の変動表示)であることを条件とすることで、そのような状況が発生することを防止することができる。
また、本例では、発狂演出、及び、発狂演出の実行後に消音演出を実行する条件として、特定のリーチ演出を実行することとなる入球があった時点で、当該事前判定情報よりも前の事前判定情報に基づく事前判定演出(所謂、先読み演出)の実行中でないことを条件としている。事前判定演出(所謂、先読み演出)としては、発狂演出や消音演出の他に、図柄の変動表示の実行中に始動入賞することによって演出表示装置1600に表示される保留表示を用いて、当該始動入賞に応じた図柄の変動表示を実行して保留表示を消去するまでの間に、保留表示の態様の変化によって当りに対する期待度を示唆する保留変化演出を実行することを可能にしている。このため、例えば、事前判定演出(所謂、先読み演出)として保留変化演出が実行されている場合において、特定のリーチ演出を実行することとなる入球があり、発狂演出や消音演出を実行すると、保留変化演出に対する注目が阻害される状況が発生してしまう。この点、当該事前判定情報よりも前の事前判定情報に基づく事前判定演出(所謂、先読み演出)の実行中でないことを条件とすることで、そのような状況が発生することを防止することができる。
また、本例では、発狂演出として、キャラクタが発狂する画像であるカットイン画像を表示するとともに、演出の進行に伴って出力されるBGM等の演出音を消音した状況で、キャラクタの「キャー」という悲鳴音を出力しているが、キャラクタの悲鳴音については、カットイン画像に登場しているキャラクタに対応する悲鳴音を出力している。また、カットイン画像に登場することが可能なキャラクタとしては、複数種類のキャラクタが用意されており、カットイン画像については、実行中のステージに対応するキャラクタを表示するようにしている。また、ステージとしては、複数種類のキャラクタのそれぞれに対応するステージが用意されており、数変動~数十変動が実行されるごとにステージが切り替わるようにし、例えば、キャラクタが関与する背景画像等が切り替わるようにしている。このように、発狂演出では、実行中のステージに対応するキャラクタを用いて、カットイン画像の表示や悲鳴音の出力を行うことで、統一感のある演出を実行することができる。
次いで、入球時発狂演出実行処理では、消音演出の実行後において、特定のリーチ演出を実行することとなる入球(保留)に応じた図柄の変動表示の開始時であるか、特定のリーチ演出を実行することとなる入球(保留)があってから予め決められている消音期間の経過時であるか、のいずれか早いほうのタイミングである場合(ステップS2105)には、実行中の消音演出を終了し、演出の進行に伴って出力されるBGM等の演出音を通常通りに出力するようにしている(ステップS2106)。この点については、詳細を後述する。
図243は、発狂演出および消音演出の実行時の一例を示すタイムチャートである。ここでは、特定のリーチ演出を実行することとなる入球がある時点で、既に3つの保留(特別乱数の記憶)がある場合について説明する。
図243(A)に示すように、実行中の図柄の変動表示が通常変動(リーチとならない図柄の変動表示)であり、且つ、事前判定情報に基づく事前判定演出(所謂、先読み演出)の実行中でない状況において、特定のリーチ演出を実行することとなる入球があったときには、所定期間(本例では、2秒)にわたって発狂演出を実行し、キャラクタが発狂する画像であるカットイン画像を表示するとともに、演出の進行に伴って出力されるBGM等の演出音を消音した状況で、キャラクタの「キャー」という悲鳴音を出力している。つまり、発狂演出では、キャラクタの悲鳴音以外の演出音を消音している。また、カットイン画像については、演出表示装置1600の表示領域の略全てを用いて、実行中の装飾図柄の変動表示よりも前面側であり、且つ、表示中の保留表示よりも後面側となるように表示されている。このように、カットイン画像については、演出表示装置1600の表示領域の略全てを用いて、実行中の装飾図柄の変動表示よりも前面側に表示されることで、発狂演出が実行されていることに容易に気付かせることができる。
また、発狂演出の実行後には、消音演出を実行し、演出の進行に伴って表示される画像を通常通りとしたままで、演出の進行に伴って出力されるBGM等の演出音が含まれる全ての演出音を消音している。そして、消音演出の開始後において、特定のリーチ演出を実行することとなる入球(保留)があってから予め決められている消音期間が経過するよりも前に、特定のリーチ演出を実行することとなる入球(保留)に応じた図柄の変動表示の開始時になった場合には、実行中の消音演出を終了し、演出の進行に伴って出力されるBGM等の演出音を通常通りに出力するようにしている。
本例では、特定のリーチ演出を実行することとなる入球がある時点で、既に3つの保留(特別乱数の記憶)があることから、その3つの保留に応じた図柄の変動表示を実行した後に、特定のリーチ演出を実行することとなる入球(保留)に応じた図柄の変動表示を開始することとなる。つまり、発狂演出の実行後の消音演出については、保留数の分である3回の図柄の変動表示にまたがって、継続することを可能にしている。このように、3回の図柄の変動表示にまたがって、消音演出が継続することを可能にすることで、特定のリーチ演出を実行することとなる入球(保留)に応じた図柄の変動表示の開始に向けて、遊技者に与えられている緊張感や期待感を持続させることができる。また、特定のリーチ演出を実行することとなる入球(保留)に応じた図柄の変動表示の開始時には、消音演出を終了し、演出の進行に伴って出力されるBGM等の演出音を通常通りに出力することから、遊技者に与えられている緊張感を解放することができる。また、特定のリーチ演出としては、当りに対する期待度が異なる複数種類のリーチ演出のうち、当りに対する期待度が高いリーチ演出(例えば、スーパーリーチ演出)を実行するものであり、特定のリーチ演出の結果として当りとなる可能性が高いことから、発狂演出や消音演出の実行中において、遊技者に与えられている期待感を特に高くすることができる。
また、事前判定演出(所謂、先読み演出)としては、発狂演出や消音演出の他に、上記した保留変化演出等を実行することを可能にしているが、消音演出が実行されている期間においては、保留変化演出等の他の事前判定演出(所謂、先読み演出)が実行されることを制限している。これにより、消音演出の実行中においては、遊技者に与えられている緊張感が持続しているが、保留変化演出等の他の事前判定演出(所謂、先読み演出)を実行しないことで、そのような緊張感が途切れることを防止することができる。
図244は、発狂演出および消音演出の実行時における扉枠の発光状態を示す説明図である。扉枠3は、扉枠ベースユニット100の前面左部に取付けられている扉枠左サイドユニット420と、扉枠ベースユニット100の前面右部に取付けられている扉枠右サイドユニット430と、扉枠左サイドユニット420及び扉枠右サイドユニット430の上側で扉枠ベースユニット100の前面上部に取付けられている扉枠トップユニット450と、を備えており、それぞれが所定色で発光することを可能にしている。そして、図244(A)に示すように、発狂演出の実行中には、扉枠左サイドユニット420及び扉枠右サイドユニット430の下方から上方へ、さらに扉枠トップユニット450に向けて発光部分が移動して、扉枠トップユニット450に光が集まったかのように発光制御し、発狂演出の実行後における消音演出の実行中においては、消音演出を終了するまでの間、扉枠トップユニット450が点灯した状態を維持するようにしている(図244(B))。このことからも、消音演出の実行中においては、特定のリーチ演出を実行することとなる入球(保留)に応じた図柄の変動表示の開始に向けて、遊技者に与えられている緊張感や期待感を持続させることができる。
上記では、消音演出の実行中において、扉枠トップユニット450が点灯した状態を維持するようにしているが、そのような消音演出が実行されている期間においては、消音演出に関連しない演出(図柄の変動表示に関連する演出等)として、少なくとも扉枠左サイドユニット420、扉枠右サイドユニット430、扉枠トップユニット450を用いた他の発光演出が実行されることを制限している。これにより、消音演出の実行中においては、遊技者に与えられている緊張感が持続しているが、消音演出に関連しない他の発光演出を実行しないことで、そのような緊張感が途切れることを防止することができる。
図243(B)に示すように、消音演出の開始後において、特定のリーチ演出を実行することとなる入球(保留)に応じた図柄の変動表示が開始されるよりも前に、特定のリーチ演出を実行することとなる入球(保留)があってから予め決められている消音期間が経過した場合には、実行中の消音演出を終了し、演出の進行に伴って出力されるBGM等の演出音を通常通りに出力するようにしている。つまり、消音演出の開始後において、特定のリーチ演出を実行することとなる入球(保留)があってから予め決められている消音期間が経過した場合には、特定のリーチ演出を実行することとなる入球(保留)に応じた図柄の変動表示が開始されるまでの間、演出の進行に伴って出力されるBGM等の演出音を通常通りに出力するようにしている。
上記した消音期間については、消音演出の開始後において、特定のリーチ演出を実行することとなる入球(保留)に応じた図柄の変動表示が開始されるまでの間に、最大で3回の図柄の変動表示が通常変動(リーチとならない図柄の変動表示)で実行されることを想定して設定されている。つまり、通常変動の時間として、10秒程度が設定されており、消音期間として、30秒程度が設定されている。これにより、消音演出の開始後において、特定のリーチ演出を実行することとなる入球(保留)に応じた図柄の変動表示が開始されるまでの間に、図柄の変動表示が通常変動(リーチとならない図柄の変動表示)でなく、リーチ変動(リーチとなる図柄の変動表示)によりリーチ演出(例えば、30~360秒)が実行される場合には、例えば、リーチ演出の途中で消音期間が経過することにより実行中の消音演出を終了し、演出の進行に伴って出力されるBGM等の演出音を通常通りに出力するようになることから、そのリーチ演出の演出音による期待を通常通りに享受することができる。また、消音期間が経過したか否かを設定しなかった場合には、消音演出が長期間にわたって実行されると、スピーカが壊れたのではないかという不安が生じかねないが、消音期間が経過した時点で消音演出を終了することで、そのような状況が発生することを防止することができる。
本例では、消音演出の開始後において、特定のリーチ演出を実行することとなる入球(保留)に応じた図柄の変動表示が開始されるよりも前に、特定のリーチ演出を実行することとなる入球(保留)があってから予め決められている消音期間が経過した場合には、実行中の消音演出を終了し、演出の進行に伴って出力されるBGM等の演出音を通常通りに出力するようにしている。これに対し、消音演出の実行中には、扉枠トップユニット450が点灯した状態を維持するようにしているが、消音期間が経過した場合であっても、扉枠トップユニット450が点灯した状態を終了することなく、その後、特定のリーチ演出を実行することとなる入球(保留)に応じた図柄の変動表示が開始されるまでの間、扉枠トップユニット450が点灯した状態を維持するようにしている。このように、扉枠トップユニット450が点灯した状態については、消音期間が経過したか否かにかかわらず維持されることから、消音期間が経過して消音演出を終了したとしても、特定のリーチ演出を実行することとなる入球(保留)に応じた図柄の変動表示が未実行である旨を把握することができる。
本例の皿ユニット200には、遊技者が操作可能な音量調節ボタン227が設けられている。各種スピーカ(本体枠スピーカ622等)から出力される音声については、音量調節ボタン227を用いた音量調整操作が行われることで、段階的に音量を調整することを可能にしている。例えば、各種スピーカから出力される音量の段階を1(最低の音量)→2→3→4→5(最大の音量)と調整することを可能にし、音量調節ボタン227を上方向に操作して段階が大きくなるほど、各種スピーカから出力される音量が増加し、音量調節ボタン227を下方向に操作して段階が小さくなるほど、各種スピーカから出力される音量が減少するようにしている。なお、本例では、最低段階(1)の音量はボリュームゼロであり、すべての演出音が非可聴の状態となる。また、各種スピーカから出力される音声については、図柄の変動中や非変動中のいずれにおいても音量の調整を可能にしている。このような構成において、消音演出の実行中には、音量調整ボタン227を操作したときに、内部的に音量の調整が可能であるものの、演出の進行に伴って出力されるBGM等の演出音が含まれる全ての演出音については、消音を維持するようにしている。
これに対し、消音演出の実行中には、音量調整ボタン227を操作したときに、内部的に音量が調整されることを制限するように構成してもよい。このような構成によれば、音量調整ボタン227を操作したとしても、内部的に音量が調整されないことで、消音演出の実行中である旨に気付くことができる。
なお、本例では、消音演出の実行中において、演出の進行に伴って出力されるBGM等の演出音が含まれる全ての演出音を消音しているが、これに限らず、一部の演出音のみを消音するようにしてもよい。例えば、消音演出の実行中には、演出の進行に伴って出力されるBGM等の演出音を消音するのに対し、第一下始動口2003や第一上始動口2004、第二始動口2005等に入球したときに出力される入球音については、消音することなく、出力するように構成してもよい。このような構成によれば、消音演出の実行中であっても、第一下始動口2003や第一上始動口2004、第二始動口2005等への入球があった旨を、入球音により確認することができる。また、音量調節ボタン227等の操作部を操作したときに出力される操作音についても、消音することなく、出力するように構成してもよい。このような構成によれば、消音演出の実行中には、演出の進行に伴って出力されるBGM等の演出音が出力されておらず、音量調節ボタン227を操作したとしても、その演出音が変化するものでないが、音量調節ボタン227を操作した旨を、操作音により確認することができる。
[発光部材を用いた入球時示唆演出の実行]
本実施形態では、当りの種類によって、大当り遊技状態の終了後に特別図柄(第一特別図柄、第二特別図柄)の変動表示が77回実行されるまでの間、当該変動表示の実行期間を通常よりも短縮させる時短状態(有利遊技状態)に制御することを可能にしている。このような時短状態では、通常の状態(非時短状態)よりも、ゲート2002の遊技球Bの通過により抽選される普通抽選が「普通当り」になりやすく、普通抽選が「普通当り」になることで第二始動口2005に多数の遊技球Bが入球しやすくなっている。これにより、時短状態においては、第一下始動口2003や第一上始動口2004よりも第二始動口2005のほうが、遊技球Bが受入れられる可能性が高いことから、第二始動口2005に遊技球Bが受入れられるように、センター役物2500の右側を狙った遊技球Bの打込操作(所謂、「右打ち」)を行うこととなる。
本例では、アタッカユニット2600の第二始動口2005の周辺において、第二始動口2005を発光装飾させるための複数のLEDが上面に実装されている第二始動口装飾基板2671が備えられている。つまり、第二始動口装飾基板2671の上面に実装されている複数のLEDが点灯することで、第二始動口2005の周辺を発光装飾することができる。このような第二始動口2005の周辺に設けられている複数のLEDは、通常の状態(非時短状態)において、遊技領域5aに設けられている他の装飾基板のLEDと連動して、遊技領域5aの全体における一体的な発光装飾を可能にしている。
また、本例では、第一下始動口2003や第一上始動口2004、第二始動口2005への遊技球Bの入球があったときに、上記した演出事前判定処理において、取得した特別乱数、リーチ乱数、図柄乱数、変動乱数に基づいて、特別図柄の変動表示の表示結果を大当りとするか否か、大当りとなる場合には大当りの種類、大当りとならない場合には演出表示装置1600で実行される遊技演出としてリーチ演出を実行するか、実行する遊技演出の態様種別(変動パターンの種別)などの事前判定情報を、当該始動入賞に応じた変動表示を開始する以前に判定し、主制御基板1310から周辺制御基板1510に向けて事前判定情報に関するコマンドを送信し、周辺制御基板1510側でも事前判定情報を把握しうるように構成している。
また、本例では、時短状態の制御中に第二始動口2005への遊技球Bの入球があったときに、第二始動口2005の周辺に設けられている複数のLEDの発光態様によって、第二始動口2005への入球後に結果が示されることとなる図柄の変動表示のなかに当りが含まれるか否かの期待度を示唆する示唆演出を実行している。このような「第二始動口2005への入球後に結果が示されることとなる図柄の変動表示」としては、第二始動口2005への入球時点で実行されている図柄の変動表示と、第二始動口2005への入球時点で既に保留として記憶されている未実行の図柄の変動表示と、第二始動口2005への入球時点で保留として記憶されることとなる未実行の図柄の変動表示と、が含まれる。なお、第二始動口2005への入球時点で実行されている図柄の変動表示が当りとなるか否かについては、図柄の変動表示の開始時に送信される当落コマンドや変動パターンコマンドに基づく当落情報によって把握することができ、第二始動口2005への入球時点で既に保留として記憶されている未実行の図柄の変動表示や、第二始動口2005への入球時点で保留として記憶されることとなる未実行の図柄の変動表示が当りとなるか否かについては、第二始動口2005への入球時に送信される事前判定情報に関するコマンドに基づく事前判定情報によって把握することができる。このように、時短状態の制御中に第二始動口2005への遊技球Bの入球があったときには、第二始動口2005の周辺に設けられている複数のLEDを用いた示唆演出を実行することで、第二始動口2005への入球後に示される図柄の変動表示の結果が当りとなる可能性を早期に把握することができる。特に、既に保留として記憶されている未実行の図柄の変動表示がある場合には、その後に第二始動口2005への遊技球Bの入球があったときに、第二始動口2005の周辺に設けられている複数のLEDを用いた示唆演出を実行することで、その既に保留として記憶されている未実行の図柄の変動表示が実行されるのを待たずに、未実行の図柄の変動表示のいずれかが当りとなる可能性を早期に把握することができる。
上記について、保留の上限数に達していない場合には、第二始動口2005への遊技球Bの入球があったときに、保留として記憶されるとともに、第二始動口2005の周辺に設けられている複数のLEDを用いた示唆演出の実行を可能とし、第二始動口2005への入球後に結果が示されることとなる図柄の変動表示のなかに当りが含まれるか否かの期待度を示唆するものとしている。つまり、保留の上限数に達していない場合には、第二始動口2005へ遊技球Bが入球するようにハンドル195に対する遊技者の操作を継続することで、示唆演出の実行を可能とし、既に保留として記憶されている未実行の図柄の変動表示のいずれかが当りとなる可能性を早期に把握することができる。ここで、時短状態では、第二始動口2005に入球しやすく、保留が上限数に達しやすい状態であり、保留が上限数に近い場合には、保留の上限数を超えないように、第二始動口2005へ入球させようとする遊技球Bの打ち込みを停止することが多くなっている。この点、本例では、保留が上限数に近い場合であっても、ハンドル195に対する遊技者の操作を継続することにより示唆演出の実行を可能にすることで、第二始動口2005へ入球させようとする遊技球Bの打ち込みを継続させることができ、遊技興趣の低下を抑制することができる。
また、保留が上限数に達している場合には、第二始動口2005への遊技球Bの入球があったときに、保留として記憶されないものの、第二始動口2005の周辺に設けられている複数のLEDを用いた示唆演出の実行を可能とし、第二始動口2005への入球後に結果が示されることとなる図柄の変動表示のなかに当りが含まれるか否かの期待度を示唆するものとしている。つまり、保留の上限数に達している場合には、第二始動口2005へ遊技球Bが入球するようにハンドル195に対する遊技者の操作を継続することで、示唆演出の実行を可能とし、既に保留として記憶されている未実行の図柄の変動表示のいずれかが当りとなる可能性を早期に把握することができる。ここで、時短状態では、第二始動口2005に入球しやすく、保留が上限数に達しやすい状態であり、保留が上限数に達している場合には、それ以上に第二始動口2005への遊技球Bの入球があったとしても、その入球による図柄の変動表示を実行しないことから、第二始動口2005へ入球させようとする遊技球Bの打ち込みを停止することが多くなっている。この点、本例では、保留の上限数に達している場合であっても、ハンドル195に対する遊技者の操作を継続することにより示唆演出の実行を可能にすることで、第二始動口2005へ入球させようとする遊技球Bの打ち込みを継続させることができ、遊技興趣の低下を抑制することができる。
なお、本例では、時短状態の制御中に第二始動口2005への遊技球Bの入球があったときに、第二始動口2005の周辺に設けられている複数のLEDの発光態様によって、第二始動口2005への入球後に結果が示されることとなる図柄の変動表示のなかに当りが含まれるか否かの期待度を示唆する示唆演出を実行しているが、これに限らず、示唆演出では、第二始動口2005への入球時点で既に保留として記憶されている未実行の図柄の変動表示が当りとなるか否かの期待度のみを示唆するように構成してもよい。これによっても、既に保留として記憶されている未実行の図柄の変動表示がある場合には、その後に第二始動口2005へ遊技球Bが入球するようにハンドル195に対する遊技者の操作を継続することで、示唆演出の実行を可能とし、既に保留として記憶されている未実行の図柄の変動表示が実行されるのを待たずに、未実行の図柄の変動表示のいずれかが当りとなる可能性を早期に把握することができる。
また、本例では、時短状態の制御中に第二始動口2005への遊技球Bの入球があったときに、第二始動口2005の周辺に設けられている複数のLEDの発光態様によって、第二始動口2005への入球後に結果が示されることとなる図柄の変動表示のなかに当りが含まれるか否かの期待度を示唆する示唆演出を実行しているが、これに限らず、ハンドル195に対する遊技者の操作を継続していると判断(ハンドルタッチセンサ192やハンドル回転検知センサ189の検知)したときに、示唆演出の実行を可能とするように構成してもよい。これによっても、既に保留として記憶されている未実行の図柄の変動表示がある場合において、ハンドル195に対する遊技者の操作を継続していると判断した場合には、第二始動口2005へ入球させようとする意志があることから、示唆演出の実行を可能とし、既に保留として記憶されている未実行の図柄の変動表示が実行されるのを待たずに、未実行の図柄の変動表示のいずれかが当りとなる可能性を早期に把握することができる。
また、本例では、時短状態の制御中に第二始動口2005への遊技球Bの入球があったときに、第二始動口2005の周辺に設けられている複数のLEDの発光態様によって、第二始動口2005への入球後に結果が示されることとなる図柄の変動表示のなかに当りが含まれるか否かの期待度を示唆する示唆演出を実行しているが、これに限らず、通常の状態(非時短状態)の制御中に第一下始動口2003や第一上始動口2004への入球があったときに、所定の発光部の発光態様によって、第一下始動口2003や第一上始動口2004への入球後に結果が示されることとなる図柄の変動表示のなかに当りが含まれるか否かの期待度を示唆する示唆演出を実行するように構成してもよい。これによっても、既に保留として記憶されている未実行の図柄の変動表示がある場合には、その後に第一下始動口2003や第一上始動口2004への遊技球Bの入球があったときに、示唆演出の実行を可能にすることで、その既に保留として記憶されている未実行の図柄の変動表示が実行されるのを待たずに、未実行の図柄の変動表示のいずれかが当りとなる可能性を早期に把握することができる。また、通常の状態(非時短状態)では、時短状態での第二始動口2005への入球と比べて、第一下始動口2003や第一上始動口2004に入球しにくい状態であるものの、第一下始動口2003や第一上始動口2004に入球させることで示唆演出の実行を可能にすることから、第一下始動口2003や第一上始動口2004へ入球させようとする遊技者の意欲を生じさせることができ、遊技興趣の低下を抑制することができる。
また、本例では、保留の上限数に達しておらず、第二始動口2005への遊技球Bの入球があったときに、保留として記憶される場合と、保留が上限数に達しており、第二始動口2005への遊技球Bの入球があったときに、保留として記憶されない場合と、のいずれの場合にも、第二始動口2005の周辺に設けられている複数のLEDの発光態様によって、第二始動口2005への入球後に結果が示されることとなる図柄の変動表示のなかに当りが含まれるか否かの期待度を示唆する示唆演出を実行しているが、これに限らず、保留の上限数に達しておらず、第二始動口2005への遊技球Bの入球があったときに、保留として記憶される場合のみ、示唆演出の実行を可能とするように構成してもよい。これにより、保留の上限数に達していない場合のみ、二始動口2005へ遊技球Bが入球するようにハンドル195に対する遊技者の操作を継続することで、示唆演出の実行を可能とし、既に保留として記憶されている未実行の図柄の変動表示のいずれかが当りとなる可能性を早期に把握することができる。また、本例では、示唆演出を実行する期間として、予め決めらた時間(例えば、3秒)が設定されているが、上記した構成とした場合、第二始動口2005へ遊技球Bが入球して新たな保留として記憶されるごとに、新たな示唆演出の実行を可能とするように構成してもよい。
また、本例では、第二始動口2005への遊技球Bの入球があったときに、第二始動口2005の周辺に設けられている複数のLEDの発光態様によって、第二始動口2005への入球後に結果が示されることとなる図柄の変動表示のなかに当りが含まれるか否かの期待度を示唆する示唆演出を実行しているが、必ずしも示唆演出を実行する必要はなく、第二始動口2005への遊技球Bの入球があったときに、示唆演出を実行する場合と、示唆演出を実行しない場合と、があってもよい。このような構成においては、示唆演出を実行する場合には、示唆演出を実行しない場合よりも、第二始動口2005への入球後に結果が示されることとなる図柄の変動表示のなかに当りが含まれるか否かの期待度が高くなるように構成されることとなる。
また、本例では、時短状態の制御中に第二始動口2005への遊技球Bの入球があったときに、第二始動口2005の周辺に設けられている複数のLEDの発光態様によって、第二始動口2005への入球後に結果が示されることとなる図柄の変動表示のなかに当りが含まれるか否かの期待度を示唆する示唆演出を実行しているが、これに限らず、示唆演出では、第二始動口2005への入球時点で既に保留として記憶されている未実行の図柄の変動表示のうち、特定の保留が当りとなるか否かの期待度を示唆するように構成してもよい。このような構成においては、例えば、演出表示装置1600にそれぞれの保留に対応する保留表示を表示するようにし、どの保留が特定の保留であるのか、すなわちどの保留に対して示唆演出が実行されているのかを判別しうるように、特定の保留に対応する保留表示については、他の保留表示とは異なる態様で表示することが好ましい。これにより、第二始動口2005への遊技球Bの入球があったときに、第二始動口2005への入球時点で既に保留として記憶されている特定の保留に対して示唆演出を実行した場合には、その既に保留として記憶されている特定の保留に応じた図柄の変動表示が実行されるのを待たずに、その特定の保留が当りとなる可能性を早期に把握することができ、特定の保留に応じた図柄の変動表示が実行されるまでの間、期待をもって待機することができる。
また、上記では、特定の保留がある状況で、第二始動口2005への遊技球Bの入球があったときに、特定の保留が当りとなるか否かの期待度を示唆する示唆演出の実行を可能にしているが、以下のような変形例としてもよい。具体的には、特定の保留が記憶された後において、第二始動口2005へ遊技球Bが入球して新たな保留として記憶されるごとに、特定の保留に対する示唆演出の実行を可能にし、新たな保留として記憶されるごとに実行することが可能な示唆演出の継続回数によって、特定の保留が当りとなるか否かの期待度を示唆するように構成してもよい。例えば、新たな保留として記憶されるごとに実行することが可能な示唆演出の継続回数が多いほど、特定の保留が当りとなるか否かの期待度が高くなるように構成してもよい。また、新たな保留として記憶されるごとに実行することが可能な示唆演出の継続回数が所定の回数(例えば、3回)に達すると、特定の保留が当りとなるか否かの期待度が高くなるように構成してもよい。これによれば、特定の保留が記憶された後には、第二始動口2005へ入球させることで特定の保留に対する示唆演出の実行を可能とし、特定の保留が当りとなるか否かの期待度が高くなるか否かを判別しうることから、第二始動口2005へ入球させようとする遊技者の意欲を生じさせることができ、遊技興趣の低下を抑制することができる。また、特定の保留が記憶された後には、第二始動口2005へ遊技球Bが入球して新たな保留として記憶されるごとに、特定の保留に対する示唆演出の実行を継続する(示唆演出の実行を繰り返す)か否かに注目させることができ、特定の保留に応じた図柄の変動表示が実行されるまでの間、期待をもって示唆演出の実行に注目させることができる。
図245は、入球時示唆演出実行処理の一例を示すフローチャートである。まず、周辺制御ICのCPUは、遊技状態が時短状態である場合(ステップS2301)において、第二始動口2005への遊技球Bの入球があったか否かを判断する(ステップS2302)。そして、時短状態の制御中に第二始動口2005への遊技球Bの入球があったと判断した場合には、第二始動口2005への入球後に結果が示されることとなる図柄の変動表示のなかに当りが含まれるか否かに基づいて、第二始動口2005の周辺に設けられている複数のLEDの発光態様を決定する(ステップS2303)。なお、上記したように、「第二始動口2005への入球後に結果が示されることとなる図柄の変動表示」としては、第二始動口2005への入球時点で実行されている図柄の変動表示と、第二始動口2005への入球時点で既に保留として記憶されている未実行の図柄の変動表示と、第二始動口2005への入球時点で保留として記憶されることとなる未実行の図柄の変動表示と、が含まれる。そして、第二始動口2005への入球時点で実行されている図柄の変動表示が当りとなるか否かについては、図柄の変動表示の開始時に送信される当落コマンドや変動パターンコマンドに基づく当落情報によって把握することができ、第二始動口2005への入球時点で既に保留として記憶されている未実行の図柄の変動表示や、第二始動口2005への入球時点で保留として記憶されることとなる未実行の図柄の変動表示が当りとなるか否かについては、第二始動口2005への入球時に送信される事前判定情報に関するコマンドに基づく事前判定情報によって把握することができる。
本例では、第二始動口2005の周辺に設けられている複数のLEDの発光態様として、青色、緑色、赤色、レインボー色が設定されている。そして、第二始動口2005の周辺に設けられている複数のLEDの発光態様を決定する際に、青色、緑色、赤色、レインボー色の順で、第二始動口2005への入球後に結果が示されることとなる図柄の変動表示のなかに当りが含まれる期待度が高くなるように決定している。なお、レインボー色については、第二始動口2005への入球後に結果が示されることとなる図柄の変動表示のなかに当りが含まれる場合のみ、決定することが可能な発光態様としている。このことから、示唆演出を実行する際に、第二始動口2005への入球後に結果が示されることとなる図柄の変動表示のなかに当りが含まれる期待度が高いことが示唆される発光態様で複数のLEDが点灯するほど、第二始動口2005への入球後に示される図柄の変動表示の結果が当りとなる可能性が高いことを知ることができ、期待をもって図柄の変動表示の結果に注目させることができる。
次いで、入球時示唆演出実行処理では、周辺制御ICのCPUは、ステップS2303で決定されている発光態様で、第二始動口2005の周辺に設けられている複数のLEDを高速点滅するように示唆演出を実行し、所定期間が経過するまでの間、その発光態様での高速点滅を継続するようにしている(ステップS2304)。本例では、示唆演出を実行する際に、第二始動口2005の周辺に設けられている複数のLEDを高速点滅することから、示唆演出を実行していることに気付きやすくなっている。また、示唆演出の実行中においては、第二始動口2005への遊技球Bの入球があったとしても、新たに示唆演出を実行しないようにしている。つまり、示唆演出の実行中でない場合のみ、第二始動口2005への遊技球Bの入球があったときに、新たに示唆演出を実行することを可能にしている。
本例では、示唆演出を実行する期間として、予め決められた時間(例えば、3秒)が設定されている。このような示唆演出を実行する期間については、時短状態の制御中における図柄の変動時間よりも短くなるように設定することが好ましい。これによれば、時短状態の制御中には、図柄の変動表示の結果が示されるよりも多くの示唆演出を実行することができることから、第二始動口2005の周辺に設けられている複数のLEDの発光態様によって、第二始動口2005への入球後に示される図柄の変動表示の結果が当りとなる可能性が高いことを示唆するチャンスが増大し、期待をもって示唆演出の実行に注目させることができる。
また、本例では、通常の状態(非時短状態)の制御中において、図柄の変動表示の実行中に始動入賞してから当該始動入賞に応じた図柄の変動表示を実行するまでの間、演出表示装置1600に保留数が分かるように保留表示を表示するのに対し、時短状態の制御中には、図柄の変動表示の実行中に始動入賞してから当該始動入賞に応じた図柄の変動表示を実行するまでの間、演出表示装置1600に保留表示を表示しないようにしている。つまり、時短状態の制御中には、第二始動口2005への遊技球Bの入球があったときに、保留表示が表示されず保留数が分からないことから、保留数が上限に達しているか否かも把握することができない。このため、時短状態の制御中には、保留数が上限に達しているか否かにかかわらず、第二始動口2005に多くの遊技球Bが入球するように遊技球Bの打ち込みを継続させることができる。
また、本例では、通常の状態(非時短状態)の制御中において、事前判定演出(所謂、先読み演出)として、図柄の変動表示の実行中に始動入賞することによって演出表示装置1600に表示される保留表示を用いて、当該始動入賞に応じた図柄の変動表示を実行して保留表示を消去するまでの間に、保留表示の態様の変化によって当りに対する期待度を示唆する保留変化演出を実行することを可能にしている。また、保留変化演出では、保留表示の態様として、青色、緑色、赤色、レインボー色が設定されており、最終的な保留表示の態様が青色、緑色、赤色、レインボー色の順で、当りに対する期待度が高くなるように実行するものとしている。また、保留変化演出では、図柄の変動表示の実行中に始動入賞してから当該始動入賞に応じた図柄の変動表示を実行するまでの間、保留表示の態様として、当りに対する期待度が高いことを示唆する態様に変化することを可能にしている。つまり、図柄の変動表示の実行中に始動入賞することによって演出表示装置1600に保留表示を表示した時点では、その後に保留表示の態様が変化する可能性があり、当該始動入賞に応じた図柄の変動表示を実行する時点で、最終的な保留表示の態様が確定するまでの間、当りに対する期待度が高いことを示唆する態様が出現するか否かを待つ必要がある。
これに対し、時短状態の制御中には、図柄の変動表示の実行中に始動入賞してから当該始動入賞に応じた図柄の変動表示を実行するまでの間、演出表示装置1600に保留表示を表示しないことから、上記した保留変化演出についても実行していない。これにより、時短状態の制御中には、示唆演出の実行対象である、第二始動口2005の周辺に設けられている複数のLEDに対して注目させることができる。また、示唆演出では、第二始動口2005の周辺に設けられている複数のLEDの発光態様として、青色、緑色、赤色、レインボー色のいずれかで、所定期間が経過するまでの間、高速点滅するだけであり、その複数のLEDの発光態様については、所定期間が経過するまでの間に変化することがない。このことから、示唆演出の開始後において、第二始動口2005の周辺に設けられている複数のLEDの発光態様に対して注目し続ける必要がなく、第二始動口2005への入球に応じた図柄の変動表示が実行されるのを待たずに、第二始動口2005への入球後に示される図柄の変動表示の結果が当りとなる可能性を早期に把握することができる。
図246は、示唆演出の実行時における遊技領域上の発光箇所を示す説明図である。図246に示すように、時短状態の制御中に第二始動口2005への遊技球Bの入球があったときには、所定期間にわたって、第二始動口2005の周辺に設けられている複数のLEDが高速点滅するように示唆演出を実行している。また、第二始動口2005の周辺に設けられている複数のLEDの発光態様としては、青色、緑色、赤色、レインボー色のいずれかで高速点滅するようにしている。このように、時短状態の制御中には、遊技球Bを入球させるべき第二始動口2005の周辺に設けられている複数のLEDを用いて示唆演出を実行することから、第二始動口2005に入球するか否かに注目している遊技者にとっても、自然に示唆演出が実行されていることに気付くようになっている。
また、通常の状態(非時短状態)の制御中に第一下始動口2003や第一上始動口2004等への遊技球Bの入球があったときには、演出表示装置1600の左下部の領域に保留表示を表示するとともに、当該始動入賞に応じた図柄の変動表示を実行して保留表示を消去するまでの間、上記した保留変化演出を実行することを可能にしている。また、演出表示装置1600に表示される保留表示の態様としては、青色、緑色、赤色、レインボー色のいずれかで表示するようにしている。
また、時短状態の制御中に第二始動口2005への遊技球Bの入球があったときに、示唆演出を実行する場合には、その示唆演出の実行中において、第二始動口2005の周辺に設けられている複数のLEDが高速点滅するだけでなく、遊技領域5aの左上部に設けられている所定の発光部2590が点灯や点滅するようにしている。これにより、時短状態の制御中における第二始動口2005への入球時において、第二始動口2005の周辺に設けられている複数のLEDに注目していない遊技者にとっても、示唆演出を実行していることに気付きやすくなっている。同様に、通常の状態(非時短状態)の制御中に第一下始動口2003等への遊技球Bの入球があったときに、保留変化演出を実行する場合には、その保留変化演出の実行中において、演出表示装置1600に表示される保留表示の態様が変化するだけでなく、共通の発光部2590が点灯や点滅するようにしている。これにより、通常の状態(非時短状態)の制御中における第一下始動口2003等への入球時において、演出表示装置1600に注目していない遊技者にとっても、保留変化演出を実行していることに気付きやすくなっている。そして、共通の発光部2590については、時短状態の制御中に入球させるべき第二始動口2005からの距離と、通常の状態(非時短状態)の制御中に入球させるべき第一下始動口2003からの距離と、が略同じ距離となるような位置に設けられている。これにより、時短状態に制御されているか通常の状態(非時短状態)に制御されているかによって、入球させるべき始動口(第一下始動口2003、第二始動口2005)の位置が異なるものの、当りに対する期待度を示唆する演出(示唆演出、保留変化演出)が実行されているか否かについては、それぞれの始動口から略同じ距離に位置する共通の発光部2590を視認するだけでよく、入球させるべき始動口(第一下始動口2003、第二始動口2005)が変化しても、そのような演出が実行されていることを見逃し難いものとすることができる。
上記では、示唆演出の実行時において、第二始動口2005の周辺に設けられている複数のLEDが高速点滅するだけでなく、共通の発光部2590が点灯や点滅するようにしているが、その共通の発光部2590の発光態様としては、示唆演出で用いられる発光色(本例では、青色、緑色、赤色、レインボー色)とは異なる発光色で点灯や点滅するようにしている。例えば、共通の発光部2590の発光態様としては、黄色、紫色、橙色等で点灯や点滅するようにしている。これによれば、示唆演出の実行時において、共通の発光部2590が点灯や点滅したとしても、それ自体の発光態様が当りに対する期待度を示唆しているとの勘違いが生じ難くなり、共通の発光部2590が点灯や点滅していることを確認した後には、第二始動口2005の周辺に設けられている複数のLEDの発光態様によって当りに対する期待度を確認するべきことを明確に認識させることができる。
なお、本例では、第二始動口2005の入球時の示唆演出で用いられる発光色が青色、緑色、赤色、レインボー色のいずれかであるのに対し、第一下始動口2003の入球時の保留変化演出で用いられる発光色が青色、緑色、赤色、レインボー色のいずれかであり、同一の発光色が設定されているが、異なる発光色が設定されるように構成してもよい。また、共通の発光部2590の発光態様としては、示唆演出で用いられる発光色とは異なる発光色で点灯や点滅するように構成するだけでなく、保留変化演出で用いられる発光色とも異なる発光色で点灯や点滅するように構成してもよい。これによれば、保留変化演出の実行時において、共通の発光部2590が点灯や点滅したとしても、それ自体の発光態様が当りに対する期待度を示唆しているとの勘違いが生じ難くなり、共通の発光部2590が点灯や点滅していることを確認した後には、演出表示装置1600に表示される保留表示の態様によって当りに対する期待度を確認するべきことを明確に認識させることができる。
また、本例では、時短状態の制御中に第二始動口2005への遊技球Bの入球があったときに、第二始動口2005の周辺に設けられている複数のLEDを用いて示唆演出を実行しているが、通常の状態(非時短状態)の制御中に第一下始動口2003への遊技球Bの入球があったときにも同様に、第一下始動口2003の周辺に設けられている複数のLEDを用いて示唆演出を実行することを可能にしてもよい。このような場合にも、通常の状態(非時短状態)の制御中における示唆演出の実行中において、第一下始動口2003の周辺に設けられている複数のLEDが高速点滅するだけでなく、共通の発光部2590が点灯や点滅するようにしている。つまり、共通の発光部2590については、時短状態の制御中における示唆演出の実行時に用いられる第二始動口2005の周辺に設けられている複数のLEDからの距離と、通常の状態(非時短状態)の制御中における示唆演出の実行時に用いられる第一下始動口2003の周辺に設けられている複数のLEDからの距離と、が略同じ距離となるような位置に設けられていることとなる。これにより、時短状態に制御されているか通常の状態(非時短状態)に制御されているかによって、示唆演出が実行される部位が異なるものの、当りに対する期待度を示唆する演出(示唆演出)が実行されているか否かについては、それぞれの示唆演出が実行される部位から略同じ距離に位置する共通の発光部2590を視認するだけでよく、示唆演出が実行される部位が変化しても、そのような演出が実行されていることを見逃し難いものとすることができる。
また、本例では、共通の発光部2590については、時短状態の制御中に入球させるべき第二始動口2005からの距離と、通常の状態(非時短状態)の制御中に入球させるべき第一下始動口2003からの距離と、が略同じ距離となるような位置に設けられているが、これに限らず、共通の発光部2590については、示唆演出の実行時に用いられる第二始動口2005の周辺に設けられている複数のLEDからの距離と、保留変化演出の実行時に用いられる演出表示装置1600の左下部の領域に表示される保留表示からの距離と、が略同じ距離となるような位置に設けられるように構成してもよい。これにより、時短状態に制御されているか通常の状態(非時短状態)に制御されているかによって、演出(示唆演出、保留変化演出)が実行される部位が異なるものの、当りに対する期待度を示唆する演出(示唆演出、保留変化演出)が実行されているか否かについては、それぞれの演出が実行される部位から略同じ距離に位置する共通の発光部2590を視認するだけでよく、演出(示唆演出、保留変化演出)が実行される部位が変化しても、そのような演出が実行されていることを見逃し難いものとすることができる。
以上、本発明について好適な実施形態を挙げて説明したが、本発明はこれらの実施形態に限定されるものではなく、以下に示すように、本発明の要旨を逸脱しない範囲において、種々の改良及び設計の変更が可能である。
すなわち、上記の実施形態では、遊技機としてパチンコ機1やスロットマシンに適用したものを示したが、これに限定するものではなく、パチスロ機や、パチンコ機とパチスロ機とを融合させてなる遊技機に、適用しても良く、この場合でも、上記と同様の作用効果を奏することができる。また、所謂、遊技者が遊技球Bに触れることのない、封入式遊技機や、管理遊技機と呼ばれる遊技機にも、応用可能である。
また、上記の実施形態では、結束台座2550の本体部2551や結束台座2560の本体部2561として平板状やブロック状のものを示したが、これに限定するものではなく、結束台座の本体部を、入賞口を開閉したり遊技球Bを振分けたりする進退可能な扉体を有する開閉ユニットのユニットケースとしたり、演出ユニットのユニットベースとしたり、しても良い。
1 パチンコ機
2 外枠
3 扉枠
4 本体枠
5 遊技盤
5a 遊技領域
300 演出操作ユニット
303 押圧操作部
603c 電源スイッチ
1000 前構成部材
1030 磁気センサ
1040 振動センサ
1050 電波センサ
1060 感度調整スイッチ
1100 遊技パネル
1300 主制御ユニット
1310 主制御基板
1510 周辺制御基板
1511 周辺制御部
1600 演出表示装置
2000 表ユニット
3000 裏ユニット
3010 裏箱
3600 裏後演出ユニット
3601 ユニットベース(固定ベース)
3602 ガイドシャフト
3604 回転用スリット
3650 裏後上装飾体
3700 裏後下装飾体(可動装飾体)
3710 第一回転装飾体
3713 第一回転装飾体装飾基板(電子部品)
3720 第二回転装飾体
3723 第二回転装飾体装飾基板(電子部品)
3730 第三回転装飾体
3733 第三回転装飾体装飾基板(電子部品)
3740 第四回転装飾体
3743 第四回転装飾体装飾基板(電子部品)
3750 後装飾体
3753 後装飾体装飾基板(電子部品)
3760 左ユニット
3780 右ユニット
3781 右スライドベース(可動ベース)
3787 ギアカバー(可動ベース)
3787a 配線係止部
3787b 配線係止部(ハーネス支持部)
3787c 配線係止部
3788 ユニットアーム(アーム)
EC 配線
CT 結束バンド
CTa バンド部
CTb ロック部
WH3 ハーネス

Claims (1)

  1. 遊技機の所定の位置に設けられ、不正行為を検知可能な不正検知手段と、
    前記不正検知手段による検知に基づいて不正行為を判定可能な不正判定手段と、を備え、
    当該遊技機の状態として、第1判定状態と、該第1判定状態では不正行為と判定されないものを不正行為として判定可能な第2判定状態とを有し、
    前記第1判定状態と前記第2判定状態は、電源投入の際に所定のスイッチ部に対するスイッチ操作が行われることに応じて設定されるものであり、
    電源投入の際に前記スイッチ部に対するスイッチ操作が行われて前記第1判定状態とされた場合には、その後に前記スイッチ部に対するスイッチ操作が行われることに応じて前記第2判定状態への変更が可能とされる一方、前記第1判定状態から前記第2判定状態への変更が行われた後には、その後に前記スイッチ部に対するスイッチ操作が行われたとしても前記第2判定状態から前記第1判定状態への変更は不能とされる
    ことを特徴とする遊技機。
JP2022134533A 2020-03-24 2022-08-25 遊技機 Active JP7490259B2 (ja)

Priority Applications (1)

Application Number Priority Date Filing Date Title
JP2022134533A JP7490259B2 (ja) 2020-03-24 2022-08-25 遊技機

Applications Claiming Priority (2)

Application Number Priority Date Filing Date Title
JP2020052278A JP7136480B2 (ja) 2020-03-24 2020-03-24 遊技機
JP2022134533A JP7490259B2 (ja) 2020-03-24 2022-08-25 遊技機

Related Parent Applications (1)

Application Number Title Priority Date Filing Date
JP2020052278A Division JP7136480B2 (ja) 2020-03-24 2020-03-24 遊技機

Publications (3)

Publication Number Publication Date
JP2022166312A true JP2022166312A (ja) 2022-11-01
JP2022166312A5 JP2022166312A5 (ja) 2023-09-29
JP7490259B2 JP7490259B2 (ja) 2024-05-27

Family

ID=77886919

Family Applications (2)

Application Number Title Priority Date Filing Date
JP2020052278A Active JP7136480B2 (ja) 2020-03-24 2020-03-24 遊技機
JP2022134533A Active JP7490259B2 (ja) 2020-03-24 2022-08-25 遊技機

Family Applications Before (1)

Application Number Title Priority Date Filing Date
JP2020052278A Active JP7136480B2 (ja) 2020-03-24 2020-03-24 遊技機

Country Status (1)

Country Link
JP (2) JP7136480B2 (ja)

Citations (6)

* Cited by examiner, † Cited by third party
Publication number Priority date Publication date Assignee Title
JPH0956888A (ja) * 1995-08-30 1997-03-04 Sophia Co Ltd 遊技機
JP2006150050A (ja) * 2004-10-28 2006-06-15 Heiwa Corp パチンコ遊技機
JP2011092589A (ja) * 2009-10-30 2011-05-12 Sankyo Co Ltd 遊技機
JP2016148367A (ja) * 2015-02-10 2016-08-18 佐古 秀敏 パネル狭持構造
JP7075706B2 (ja) * 2019-08-08 2022-05-26 株式会社大一商会 遊技機
JP7286088B2 (ja) * 2019-08-08 2023-06-05 株式会社大一商会 遊技機

Family Cites Families (22)

* Cited by examiner, † Cited by third party
Publication number Priority date Publication date Assignee Title
JPH04272781A (ja) * 1991-02-28 1992-09-29 Sankyo Kk 弾球遊技機の打球装置および弾球遊技用打球装置の制御回路
JP2002186766A (ja) * 2000-12-22 2002-07-02 Maruka:Kk 遊技機の不正操作防止装置
JP4410170B2 (ja) * 2005-07-21 2010-02-03 株式会社オリンピア 遊技機
JP4916254B2 (ja) * 2006-08-31 2012-04-11 株式会社ソフイア 遊技機
JP4570100B2 (ja) * 2007-03-30 2010-10-27 サミー株式会社 遊技機
JP2009261805A (ja) * 2008-04-28 2009-11-12 Olympia:Kk スロットマシン
JP2010011895A (ja) * 2008-07-01 2010-01-21 Takao Co Ltd 遊技機
JP5294457B2 (ja) * 2008-10-31 2013-09-18 京楽産業.株式会社 振動検出装置
JP5469528B2 (ja) * 2010-05-10 2014-04-16 京楽産業.株式会社 遊技機
JP5058323B2 (ja) * 2010-09-27 2012-10-24 京楽産業.株式会社 パチンコ遊技機
JP2012095919A (ja) * 2010-11-04 2012-05-24 Sammy Corp パチンコ遊技機
JP5983011B2 (ja) * 2012-03-08 2016-08-31 株式会社三洋物産 遊技機
JP5976596B2 (ja) * 2013-05-31 2016-08-23 株式会社ニューギン 遊技機
JP6334857B2 (ja) * 2013-07-05 2018-05-30 株式会社平和 遊技機
JP2016042956A (ja) * 2014-08-21 2016-04-04 株式会社三共 遊技機
JP6337285B2 (ja) * 2014-11-14 2018-06-06 株式会社大一商会 遊技機
JP2017029246A (ja) * 2015-07-29 2017-02-09 株式会社大一商会 遊技機
JP6328699B2 (ja) * 2016-07-26 2018-05-23 株式会社藤商事 遊技機
JP6573866B2 (ja) * 2016-11-18 2019-09-11 株式会社ニューギン 遊技機
JP6743726B2 (ja) * 2017-02-28 2020-08-19 オムロン株式会社 磁石検出装置及び遊技機
JP6925732B2 (ja) * 2017-09-08 2021-08-25 株式会社大一商会 遊技機
JP6842175B2 (ja) * 2018-03-20 2021-03-17 株式会社ソフイア 遊技機

Patent Citations (6)

* Cited by examiner, † Cited by third party
Publication number Priority date Publication date Assignee Title
JPH0956888A (ja) * 1995-08-30 1997-03-04 Sophia Co Ltd 遊技機
JP2006150050A (ja) * 2004-10-28 2006-06-15 Heiwa Corp パチンコ遊技機
JP2011092589A (ja) * 2009-10-30 2011-05-12 Sankyo Co Ltd 遊技機
JP2016148367A (ja) * 2015-02-10 2016-08-18 佐古 秀敏 パネル狭持構造
JP7075706B2 (ja) * 2019-08-08 2022-05-26 株式会社大一商会 遊技機
JP7286088B2 (ja) * 2019-08-08 2023-06-05 株式会社大一商会 遊技機

Also Published As

Publication number Publication date
JP7490259B2 (ja) 2024-05-27
JP7136480B2 (ja) 2022-09-13
JP2021151312A (ja) 2021-09-30

Similar Documents

Publication Publication Date Title
JP7292678B2 (ja) 遊技機
JP7466206B2 (ja) 遊技機
JP7330462B2 (ja) 遊技機
JP2024112937A (ja) 遊技機
JP7286094B2 (ja) 遊技機
JP7296078B2 (ja) 遊技機
JP7296079B2 (ja) 遊技機
JP7296077B2 (ja) 遊技機
JP7136480B2 (ja) 遊技機
JP7136481B2 (ja) 遊技機
JP7296076B2 (ja) 遊技機
JP7296080B2 (ja) 遊技機
JP7460076B2 (ja) 遊技機
JP2021049295A (ja) 遊技機
JP7553046B2 (ja) 遊技機
JP7553045B2 (ja) 遊技機
JP7553047B2 (ja) 遊技機
JP7515159B2 (ja) 遊技機
JP7405394B2 (ja) 遊技機
JP7500040B2 (ja) 遊技機
JP7497843B2 (ja) 遊技機
JP7497840B2 (ja) 遊技機
JP7497838B2 (ja) 遊技機
JP7497839B2 (ja) 遊技機
JP7497841B2 (ja) 遊技機

Legal Events

Date Code Title Description
A621 Written request for application examination

Free format text: JAPANESE INTERMEDIATE CODE: A621

Effective date: 20230317

A521 Request for written amendment filed

Free format text: JAPANESE INTERMEDIATE CODE: A523

Effective date: 20230921

A977 Report on retrieval

Free format text: JAPANESE INTERMEDIATE CODE: A971007

Effective date: 20231228

A131 Notification of reasons for refusal

Free format text: JAPANESE INTERMEDIATE CODE: A131

Effective date: 20240105

A521 Request for written amendment filed

Free format text: JAPANESE INTERMEDIATE CODE: A523

Effective date: 20240213

TRDD Decision of grant or rejection written
A01 Written decision to grant a patent or to grant a registration (utility model)

Free format text: JAPANESE INTERMEDIATE CODE: A01

Effective date: 20240507

A61 First payment of annual fees (during grant procedure)

Free format text: JAPANESE INTERMEDIATE CODE: A61

Effective date: 20240508

R150 Certificate of patent or registration of utility model

Ref document number: 7490259

Country of ref document: JP

Free format text: JAPANESE INTERMEDIATE CODE: R150