JP2004166360A - 回転電機の回転子 - Google Patents

回転電機の回転子 Download PDF

Info

Publication number
JP2004166360A
JP2004166360A JP2002327773A JP2002327773A JP2004166360A JP 2004166360 A JP2004166360 A JP 2004166360A JP 2002327773 A JP2002327773 A JP 2002327773A JP 2002327773 A JP2002327773 A JP 2002327773A JP 2004166360 A JP2004166360 A JP 2004166360A
Authority
JP
Japan
Prior art keywords
claw
shaped magnetic
magnet
magnetic pole
rotor
Prior art date
Legal status (The legal status is an assumption and is not a legal conclusion. Google has not performed a legal analysis and makes no representation as to the accuracy of the status listed.)
Granted
Application number
JP2002327773A
Other languages
English (en)
Other versions
JP3748252B2 (ja
Inventor
Hitoshi Isoda
仁志 磯田
Nobuhiko Fujita
暢彦 藤田
Yoshito Asao
淑人 浅尾
Current Assignee (The listed assignees may be inaccurate. Google has not performed a legal analysis and makes no representation or warranty as to the accuracy of the list.)
Mitsubishi Electric Corp
Original Assignee
Mitsubishi Electric Corp
Priority date (The priority date is an assumption and is not a legal conclusion. Google has not performed a legal analysis and makes no representation as to the accuracy of the date listed.)
Filing date
Publication date
Application filed by Mitsubishi Electric Corp filed Critical Mitsubishi Electric Corp
Priority to JP2002327773A priority Critical patent/JP3748252B2/ja
Priority to DE10352663.3A priority patent/DE10352663B4/de
Publication of JP2004166360A publication Critical patent/JP2004166360A/ja
Application granted granted Critical
Publication of JP3748252B2 publication Critical patent/JP3748252B2/ja
Anticipated expiration legal-status Critical
Expired - Fee Related legal-status Critical Current

Links

Images

Classifications

    • HELECTRICITY
    • H02GENERATION; CONVERSION OR DISTRIBUTION OF ELECTRIC POWER
    • H02KDYNAMO-ELECTRIC MACHINES
    • H02K21/00Synchronous motors having permanent magnets; Synchronous generators having permanent magnets
    • H02K21/02Details
    • H02K21/04Windings on magnets for additional excitation ; Windings and magnets for additional excitation
    • H02K21/042Windings on magnets for additional excitation ; Windings and magnets for additional excitation with permanent magnets and field winding both rotating
    • H02K21/044Rotor of the claw pole type

Landscapes

  • Engineering & Computer Science (AREA)
  • Power Engineering (AREA)
  • Synchronous Machinery (AREA)
  • Permanent Field Magnets Of Synchronous Machinery (AREA)

Abstract

【課題】回転電機の回転子のポールコアの爪状磁極の側面に配置された磁石が、回転子の回転よる振動があっても磁石が移動しないで爪状磁極の側面への装着状態が維持される回転子を構成する。
【解決手段】回転軸の両側からロータコイルを包囲するように嵌挿して爪状磁極を噛み合せた一対のポールコアの爪状磁極の両側に配置して隣接する爪状磁極間の磁束方向の逆方向に磁界を与える磁石を、両側に磁石保持部を形成し、中間部を爪状磁極の軸心側傾斜面に沿う平板状に形成した断面がC字状に形成し磁石装着部材の両側の磁石保持部に磁石を装着して磁石組立体を構成し、ポールコアの各爪状磁極には、軸心側傾斜面に先端部軸心側が凸状となる係止部を形成し、磁石組立体は、磁石装着部材の中間部が爪状磁極の軸心側傾斜面に設けられた段差面に沿うように装着して固着した構成とした。
【選択図】 図3

Description

【0001】
【発明の属する技術分野】
この発明は、回転子が、外周部の軸方向に爪状に突出し、周方向に等間隔で形成された複数の爪状磁極を有する一対のポールコアの爪状磁極側を対向させ、ロータコイルを覆うように爪状磁極を噛み合わせた交流発電機または電動機の回転電機の回転子に関するものである。
【0002】
【従来の技術】
この発明が対象とする従来の回転電機の回転子は、ロータコイルと外周部の軸方向に爪状に突出し、周方向に等間隔で形成された複数の爪状磁極を有する一対のポールコアからなり、一対のポールコアは爪状磁極を対向させロータコイルを覆うように回転軸の両側から嵌挿して爪状磁極を噛み合わせ、相対向する爪状磁極の側面に、隣り合う爪状磁極間の磁束の方向とは逆方向の磁界を与える磁石が配置された構成である。この回転子の外周部に、ステータコアに、ステータコイルが巻回されたステータが配置されて交流発電機または電動機の回転電機が構成されている(特許文献1の図17,図18参照)。
【0003】
この構成においては、ロータコイルによりポールコアが励磁されると、一方の爪状磁極はN極に着磁され、対向する他方の爪状磁極はS極に着磁される。この対向する各爪状磁極の側面に、爪状磁極の間の磁束の向きとは反対方向の磁界を与える磁石を配置したことにより、隣り合う爪状磁極爪の側面間の無効磁束を低減し、爪状磁極外周のステータ方向の磁束を多くしたものである。
【0004】
爪状磁極の側面に配置した磁石は、断面が略M字状に形成された補強体により爪状磁極の側面に保持された構成(特許文献1の図1〜図3参照)、または略C字状に形成された補強体により爪状磁極の側面に保持された構成(特許文献1の図4〜図7参照)が示されている。この構成は、回転子の回転により磁石に働く遠心力に対し、補強体により爪状磁極の軸心側で支持されて爪状磁極の側面に保持される。
【0005】
【特許文献1】
特開2001−86715号公報(第11頁図1〜図4、第2頁図5、図7、第13頁図18、第14頁図17参照)
【0006】
【発明が解決しようとする課題】
以上のように、従来の発電機または電動機の回転電機の回転子は、外周部の軸方向に爪状に突出し、周方向に等間隔に配置された爪状磁極を有する一対のポールコアを回転軸の両側から爪状磁極を対向させてロータコイルを覆うように噛み合わせ、各爪状磁極の側面に補強体に支持された隣り合う爪状磁極の間の磁束の方向とは逆方向の磁界を与える磁石を配置した構成であり、補強体に支持された磁石は、爪状磁極の側面に接離している。
爪状磁極は先端方向に先細り形状であり、内面側は傾斜面となっているので、回転することによる磁石に加わる遠心力と振動によって、磁石を挟持した補強体が爪状磁極の先端方向に移動し、磁石が逸脱する問題点があった。
【0007】
この発明は、上記問題点を解決するためになされたものであり、一対のポールコアの爪状磁極側面に配置した磁石に対し、回転子の回転数の変化および回転・停止の繰り返しがあっても爪状磁極の側面への固着状態が維持される回転電機の回転子を提供することを目的とする。
【0008】
【課題を解決するための手段】
この発明に係る回転電機の回転子は、回転軸と、回転軸の外周を周回するように配置されたロータコイルと、外周部の軸方向に爪状に突出し、周方向に等間隔で複数の爪状磁極が形成され、爪状磁極側が対向する方向に上記回転軸の両側から上記ロータコイルを包囲するように嵌挿して爪状磁極を噛み合せた一対のポールコアと、爪状磁極の両側に配置して隣接する爪状磁極間の磁束方向に対して逆方向の磁界を与える磁石と、この磁石を爪状磁極の両側面に配置する磁石装着部材とからなり、磁石装着部材は、両側に磁石を爪状磁極の側部に保持する磁石保持部を形成し、中間部を爪状磁極の軸心側傾斜面に沿う平板状とした断面C字状に形成し、この磁石装着部材の両側の磁石保持部に磁石を装着して磁石組立体を構成し、ポールコアの各爪状磁極は、軸心側傾斜面に先端部軸心側が凸状である係止部を形成し、磁石組立体は、磁石装着部材の中間部が爪状磁極の軸心側傾斜面に設けられた段差面に沿うように装着して固着したものである。
【0009】
【発明の実施の形態】
実施の形態1.
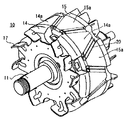
この発明の対象とする発電機または電動機の回転電機の断面図を図1、その回転子の斜視図を図2に示す。この回転電機は、アルミニウム製のフロントブラケット1Aとリヤブラケット1Bで構成されたケース1と、このケース1の内壁に固定されたステータコア3とステータコイル4からなるステータ2と、ステータコイル4に接続され、ステータコイル4に生じた交流電圧を直流電圧に整流する整流器5と、ステータコイル4で生じた交流電圧の大きさを調整するレギュレータ6と、下記の回転子10に励磁電流を供給するブラッシ7Aを収納したブラッシホルダ7と、ブラッシホルダ7に嵌着されたヒートシンク8とを備え、回転子10は、回転軸11と、この回転軸11の外周を周回するように配置されたロータコイル12と、外周部の軸方向に爪状に突出した複数の爪状磁極14aまたは15aが形成された一対のフロント側のポールコア14とリア側のポールコア15でポールコアの部分を構成し、この一対のポールコア14、15を回転軸11の両側から、爪状磁極14aと15aを対向させた向きとしてロータコイル12を包囲するように嵌挿して爪状磁極14aと15aを噛み合わせ、各爪状磁極14aおよび15aの両側には、隣り合う爪状磁極14aと15aの間の磁束の方向の逆方向の磁界を与える磁石21を磁石装着部材22の磁石保持部22aに装着して磁石組立体20とし、この磁石組立体20を各爪状磁極14aおよび15aに装着した構成としている。
回転軸11にはロータコイル12に励磁電流を取り込むスリップリング16と、ポールコア14、15の軸端側にはファン17が取り付けられ、回転子10は回転軸11の両端でベアリング9Aおよび9Bを介してフロント側のブラケット1Aとリア側のブラケット1Bに回動自在に支持され、回転軸11の一端側にプーリ18が取り付けられている。
【0010】
回転子10のポールコア14、15の爪状磁極14a、15aは、ロータコイル12により励磁されると、例えば、ポールコア14の爪状磁極14aはN極に磁化され、ポールコア15の爪状磁極15aはS極に磁化される。磁石21は、磁化された爪状磁極14aと15aとの間の磁束の方向に対して、逆方向の磁束を与えて外周方向に分布する磁束を多くするために配置するものであって、N極に磁化された爪状磁極14aの側面には、磁石21のN極が対向し、S極に磁化された爪状磁極15aの側面にはS極が対向するように配置する。このように爪状磁極14a、15aの側面に反対方向の磁束を与える磁石21を配置したことにより、磁石側面間の無効磁束が減少し、ステータ2と鎖交する磁束が多くなる。
【0011】
次に磁石21を爪状磁極14aまたは15aの側面に配置する構成について説明する。
回転子10のポールコア14または15の爪状磁極14aまたは15aの部分の斜視図を図3、爪状磁極14aまたは15aの先端側から見た図を図4、爪状磁極14aまたは15aの軸方向の断面図を図5に示す。爪状磁極14aまたは15aの軸心側斜面には下記の磁石装着部材22の中間部22bがはまり込むように段差面14cまたは15cを設け、先端部の軸心側に係止部14bまたは15bが形成された形状としている。磁石21の形状は、爪状磁極14a、15aの側面形状に合わせて側面が台形形状の板状に形成されている。磁石21を装着状態で爪状磁極14aまたは15aの側面に位置するように装着する磁石装着部材22は、磁石21が爪状磁極14aまたは15aの側面に位置する状態でポールコア14または15の外周側となる面から外側面に沿うよう折り曲げて磁石保持部22aを形成し、中間部22bが爪状磁極14a、15aの軸心側傾斜面に沿う平面状に形成した断面C字状に形成されている。磁石装着部材22は、例えば非磁性材の0.5mm程度のステンレス鋼板により製作する。磁石装着部材22の両側の磁石保持部22aに磁石21を装着して磁石組立体20を構成する。
【0012】
磁石組立体20の装着は、爪状磁極14aまたは15aの軸心側傾斜面および磁石組立体20の磁石装着部材22の内面に接着剤を塗布し、磁石組立体20を爪状磁極14aまたは15aの軸心側傾斜面に設けた段差面14cまたは15cに磁石装着部材22の中間部22bがはまりこむように装着して接着剤を硬化させることにより固着する。次に、ポールコア14および15を回転軸11の両側からロータコイル12を包囲するように爪状磁極14aと15aが噛み合うように嵌挿する。
【0013】
磁石21と磁石装着部材22との間および磁石21と爪状磁極14aまたは15aの側面との間に充填剤としての接着剤23を塗布して装着すると、爪状磁極14aまたは15aと磁石組立体20との間の隙間がなくなり、回転子10の回転時の磁石組立体20の磁石21部分の扇動が抑制された構成となる。
【0014】
磁石装着部材22と爪状磁極14aまたは15aの軸心側傾斜面との接合は、磁石装着部材22の縁部と爪状磁極14aまたは15aの係止部14bまたは15bとを溶接により固着しても、爪状磁極14aまたは15aと磁石組立体20がより確実に固着され、回転子10の回転時の磁石組立体20および磁石21部分の扇動も抑制された構成となる。
【0015】
以上のように爪状磁極14aまたは15aの側面に配置する磁石21を磁石装着部材22により磁石組立体20とし、爪状磁極14aまたは15aに装着して固着したことにより、回転子10の回転時に磁石組立体20に加わる遠心力によって爪状磁極14aおよび15aの軸心側斜面に沿って磁石組立体20が先端方向にずれる現象は係止部14bまたは15bによって規制される。
【0016】
実施の形態2.
実施の形態2は、実施の形態1の磁石組立体20と爪状磁極14aまたは15aとをかしめにより固着する実施の形態である。図6にかしめ加工の状態を示す。図6(a)は爪状磁極14aまたは15a部分の断面図、図6(b)はたがね等のかしめ工具25によりかしめる状態を示し、図6(c)はかしめた状態を示す図である。この場合の作業手順は、磁石組立体20の磁石装着部材22の中間部22bを爪状磁極14a、15aの段差面14cまたは15cにはめ込み、爪状磁極14a、15aの係止部14bまたは15bの部分を図6(b)のようにかしめて図6(c)の状態に固着する。磁石組立体20と爪状磁極14または15とを固着した後、回転軸11に嵌挿する。
【0017】
このようにかしめにより固着すると、固着作業が簡単になる。
【0018】
実施の形態3.
実施の形態3は、実施の形態1の磁石組立体20と爪状磁極14aまたは15aと段差面14cまたは15cの縁部を段差側に傾斜した傾斜面とし、磁石組立体20の磁石装着部材22を湾曲させてはめ込むことにより固着するものである。図7にはめ込み状態を示す。はめ込みは段差面側に傾斜した傾斜面に、磁石組立体20の磁石装着部材22の中間部22bを湾曲させて装着することで簡単に装着できるので、固着作業が簡単になる。
【0019】
実施の形態4.
実施の形態4は、実施の形態1〜3の磁石組立体20を爪状磁極14aまたは15aに装着された状態で、磁石組立体20の軸心側にバックアップリングを設けた実施の形態である。図8にポールコア部分の断面図を示す。図9(a)爪状磁極14aまたは15aの先端方向から見た部分図であり、図9(b)はバックアップリングの形状を示す図である。
【0020】
この構成では、バックアップリング31の外周面を磁石組立体20の軸心側傾斜面に沿うように円錐状に形成し、磁石組立体20を装着した後に、磁石組立体20の磁石装着部材22の中間部22bに、バックアップリング31の大径側が対向するように装填し、ポールコア14および15を対向して回転軸に嵌挿することで組み立てることができる。バックアップリング31の外径は、当接する磁石装着部材22の中間部22bの軸心側直径に対して押圧時の弾性変形量を見込んだ直径とすれば、装着時に磁石装着部材22の中間部22bに押圧力を加えることができ、爪状磁極14aまたは15aと磁石組立体20を強固に固着することができる。
【0021】
実施の形態5.
実施の形態5は、爪状磁極の側面に配置する磁石を装着する磁石装着部材の構成を装着部から爪状磁極の背後側に周回させる係止部を設けて固着する実施の形態である。図10に磁石組立体を爪状磁極へ装着した状態を示す。図10(a)は爪状磁極14aまたは15aに磁石磁石組立体40を装着した状態を示す図であり、図10(b)は磁石装着部材42の斜視図である。磁石装着部材42は、爪状磁極14aまたは15aの背後に周回させて係止する係止部42cを両側に設けた構成としている。
【0022】
この構成の組立手順は、磁石装着部材42の磁石装着部42aの部分に磁石21を装着して磁石組立体40を構成し、爪状磁極14aまたは15aの段差面14cまたは15cにはめ込み、係止部42cを爪状磁極14aまたは15aの背後側に周回させ、係止部42cの端部を溶接等により連結することで組み立てられる。
【0023】
この構成では、磁石組立体40は爪状磁極14aまたは15aの背後側で係止しているので、回転子10の回転による遠心力により磁石組立体40が爪状磁極14a、15aの先端方向にずれることが規制され、固着状態が維持された構成となる。
【0024】
【発明の効果】
この発明の係る回転電機の回転子は、ポールコアの爪状磁極の両側に配置する磁石を磁石装着部材の磁石保持部に装着して磁石組立体を構成し、ポールコアの各爪状磁極は、軸心側傾斜面に先端部軸心側が凸状となる係止部を形成し、磁石組立体は、磁石装着部材の中間部が爪状磁極の軸心側傾斜面に設けられた係止部に係合されて装着したものであり、回転子の回転時に磁石組立体の磁石部分に働く遠心力によって爪状磁極の先端方向にずれることが規制されて、磁石組立体が爪状磁極の先端方向にずれることがなくなり、磁石が逸脱することが防止された回転電機の回転子が得られる。
【図面の簡単な説明】
【図1】回転電機の構成を示す断面図である。
【図2】回転電機の回転子の構成を示す斜視図である。
【図3】回転子の爪状磁極の構成を示す部分斜視図である。
【図4】図3の爪状磁極の先端側から見た部分図である。
【図5】図3の爪状磁極の断面図である。
【図6】爪状磁極に磁石組立体をかしめにより固着する固着方法を示す説明図である。
【図7】爪状磁極に磁石組立体をはめ込みにより固着する固着方法を示す説明図である。
【図8】爪状磁極の軸心側にバックアップリングを設けた場合の回転子のポールコア部分の断面図である。
【図9】図8の爪状磁極の先端方向から見た図である。
【図10】爪状磁極に磁石組立体を装着する磁石装着部材に爪状磁極の背後で係止する係止部を設けて係止する構成を示す図である。
【符号の説明】
1 ケース、2 ステータ、3 ステータコア、4 ステータコイル、
10 回転子、11 回転軸、12 ロータコイル、14,15 ポールコア、
14a,15a 爪状磁極、14b,15b 係止部、
14c,15c 段差面、20 磁石組立体、21 磁石、
22 磁石装着部材、23 接着材、25 かしめ工具、
31 バックアップリング、40 磁石組立体、42 磁石装着部材。

Claims (7)

  1. 回転軸と、該回転軸の外周を周回するように配置されたロータコイルと、外周部の軸方向に爪状に突出し、先端になるにしたがって厚さが薄くなり軸心側が傾斜面となった複数の爪状磁極が周方向に等間隔で形成され、該爪状磁極側が対向する方向に上記回転軸の両側から上記ロータコイルを包囲するように嵌挿されて上記爪状磁極が噛み合わされた一対のポールコアと、上記爪状磁極の両側に配置されて隣接する爪状磁極間の磁束方向に対して逆方向の磁界を与える磁石と、該磁石を上記爪状磁極の両側面に配置する磁石装着部材とからなり、上記磁石装着部材は、両側に上記磁石を上記爪状磁極の側部に保持する磁石保持部が形成され、中間部は上記爪状磁極の軸心側傾斜面に沿う平板状とした断面がC字状に形成され、この磁石装着部材の両側の磁石保持部に上記磁石が装着されて磁石組立体が構成され、上記一対のポールコアの各爪状磁極は、軸心側傾斜面の先端部軸心側が凸状である係止部が形成され、上記磁石組立体は、上記磁石装着部材の中間部が、上記爪状磁極の軸心側傾斜面に設けられた上記係止部に契合するように装着されて固着されていることを特徴とする回転電機の回転子。
  2. 上記磁石装着部材と上記爪状磁極は、上記磁石組立体の中間部に接着剤を塗布して上記爪状磁極に装着し、接着剤の硬化により固着される構成としたことを特徴とする請求項1記載の回転電機の回転子。
  3. 上記磁石装着部材と上記爪状磁極は、上記磁石装着部材と爪状磁極の係止部とを溶接により固着したことを特徴とする請求項1記載の回転電機の回転子。
  4. 上記磁石装着部材と上記爪状磁極は、上記磁石装着部材と上記爪状磁極の係止部をかしめて固着したことを特徴とする請求項1記載の回転電機の回転子。
  5. 上記磁石組立体の中間部を湾曲させて上記爪状磁極の係止部に装着して固着したことを特徴とする請求項1記載の回転電機の回転子。
  6. 外周面が上記爪状磁極に装着された上記磁石組立体の軸心側傾斜面に接する直径の円錐面が形成されたバックアップリングが、上記磁石組立体の軸心側傾斜面に接する状態で装着されていることを特徴とする請求項1〜請求項5のいずれかに記載の回転電機の回転子。
  7. 上記磁石組立体の磁石装着部材は、爪状磁極に装着された状態で上記爪状磁極の付け根部の両側から爪状磁極の背後面を周回する係止部が設けられた構成としたことを特徴とする請求項1〜請求項6記載のいずれかに記載の回転電機の回転子。
JP2002327773A 2002-11-12 2002-11-12 回転電機の回転子 Expired - Fee Related JP3748252B2 (ja)

Priority Applications (2)

Application Number Priority Date Filing Date Title
JP2002327773A JP3748252B2 (ja) 2002-11-12 2002-11-12 回転電機の回転子
DE10352663.3A DE10352663B4 (de) 2002-11-12 2003-11-11 Rotor einer rotierenden elektrischen Vorrichtung

Applications Claiming Priority (1)

Application Number Priority Date Filing Date Title
JP2002327773A JP3748252B2 (ja) 2002-11-12 2002-11-12 回転電機の回転子

Publications (2)

Publication Number Publication Date
JP2004166360A true JP2004166360A (ja) 2004-06-10
JP3748252B2 JP3748252B2 (ja) 2006-02-22

Family

ID=32310528

Family Applications (1)

Application Number Title Priority Date Filing Date
JP2002327773A Expired - Fee Related JP3748252B2 (ja) 2002-11-12 2002-11-12 回転電機の回転子

Country Status (2)

Country Link
JP (1) JP3748252B2 (ja)
DE (1) DE10352663B4 (ja)

Cited By (2)

* Cited by examiner, † Cited by third party
Publication number Priority date Publication date Assignee Title
CN112555088A (zh) * 2020-09-07 2021-03-26 金华市捷欣智能科技有限公司 微型水流发电机
CN117543861A (zh) * 2023-11-17 2024-02-09 宁波奥博汽车电器有限公司 车用发电机转子轴安装结构

Family Cites Families (3)

* Cited by examiner, † Cited by third party
Publication number Priority date Publication date Assignee Title
JP3532130B2 (ja) 1999-09-17 2004-05-31 三菱電機株式会社 ロータ構造
DE19951115A1 (de) 1999-10-23 2001-05-03 Bosch Gmbh Robert Elektrische Maschine
JP3541934B2 (ja) 2000-01-11 2004-07-14 三菱電機株式会社 交流発電機の回転子

Cited By (3)

* Cited by examiner, † Cited by third party
Publication number Priority date Publication date Assignee Title
CN112555088A (zh) * 2020-09-07 2021-03-26 金华市捷欣智能科技有限公司 微型水流发电机
CN112555088B (zh) * 2020-09-07 2022-12-09 金华市捷欣智能科技有限公司 微型水流发电机
CN117543861A (zh) * 2023-11-17 2024-02-09 宁波奥博汽车电器有限公司 车用发电机转子轴安装结构

Also Published As

Publication number Publication date
DE10352663A1 (de) 2004-06-09
JP3748252B2 (ja) 2006-02-22
DE10352663B4 (de) 2019-03-28

Similar Documents

Publication Publication Date Title
JP4396471B2 (ja) 車両用回転電機およびその製造方法
JP4617046B2 (ja) 電気機械
JP3882725B2 (ja) 車両用回転電機
JP3646446B2 (ja) ランデルコア型回転電機
JPH08223882A (ja) ハイブリッド交流機のロータ・アセンブリ
JP2002262530A (ja) 車両用交流発電機
JP2003032936A (ja) 電動機
JPH10174394A (ja) ランデルコア型回転電機
EP1717929B1 (en) Method for magnetizing magnetic bodies of a rotor for dynamo-electric machine
JPH11150902A (ja) 回転電機の回転子
US20160065008A1 (en) Rotating electric machine, in particular for the starter of an automotive vehicle
JPH11285214A (ja) 同期機械
JP6275338B2 (ja) 回転電機
US6930432B2 (en) Rotor of dynamo-electric machine
JP3816863B2 (ja) 回転電機の回転子
JP3748252B2 (ja) 回転電機の回転子
JPH11150897A (ja) 回転電機の回転子及びその製造方法
JP3774987B2 (ja) 車両用交流発電機
JP3975180B2 (ja) 回転電機の回転子
JP2783264B2 (ja) 交流発電機
JP2009124862A (ja) 回転電機およびそれに適用される回転子の製造方法
JP2004194442A (ja) 回転電機の回転子
US6933654B1 (en) Rotor of rotating electric machine
CN217036862U (zh) 旋转电机的转子
US10923970B2 (en) Rotary electric machine having magnetic flux supplied from a field coil

Legal Events

Date Code Title Description
A521 Request for written amendment filed

Free format text: JAPANESE INTERMEDIATE CODE: A523

Effective date: 20040521

A621 Written request for application examination

Free format text: JAPANESE INTERMEDIATE CODE: A621

Effective date: 20040521

A977 Report on retrieval

Free format text: JAPANESE INTERMEDIATE CODE: A971007

Effective date: 20050609

A131 Notification of reasons for refusal

Free format text: JAPANESE INTERMEDIATE CODE: A131

Effective date: 20050614

A521 Request for written amendment filed

Free format text: JAPANESE INTERMEDIATE CODE: A523

Effective date: 20050727

A131 Notification of reasons for refusal

Free format text: JAPANESE INTERMEDIATE CODE: A131

Effective date: 20050906

A521 Request for written amendment filed

Free format text: JAPANESE INTERMEDIATE CODE: A523

Effective date: 20051019

TRDD Decision of grant or rejection written
A01 Written decision to grant a patent or to grant a registration (utility model)

Free format text: JAPANESE INTERMEDIATE CODE: A01

Effective date: 20051122

A61 First payment of annual fees (during grant procedure)

Free format text: JAPANESE INTERMEDIATE CODE: A61

Effective date: 20051124

R150 Certificate of patent or registration of utility model

Ref document number: 3748252

Country of ref document: JP

Free format text: JAPANESE INTERMEDIATE CODE: R150

Free format text: JAPANESE INTERMEDIATE CODE: R150

FPAY Renewal fee payment (event date is renewal date of database)

Free format text: PAYMENT UNTIL: 20091209

Year of fee payment: 4

FPAY Renewal fee payment (event date is renewal date of database)

Free format text: PAYMENT UNTIL: 20091209

Year of fee payment: 4

FPAY Renewal fee payment (event date is renewal date of database)

Free format text: PAYMENT UNTIL: 20101209

Year of fee payment: 5

FPAY Renewal fee payment (event date is renewal date of database)

Free format text: PAYMENT UNTIL: 20111209

Year of fee payment: 6

FPAY Renewal fee payment (event date is renewal date of database)

Free format text: PAYMENT UNTIL: 20111209

Year of fee payment: 6

FPAY Renewal fee payment (event date is renewal date of database)

Free format text: PAYMENT UNTIL: 20121209

Year of fee payment: 7

FPAY Renewal fee payment (event date is renewal date of database)

Free format text: PAYMENT UNTIL: 20121209

Year of fee payment: 7

FPAY Renewal fee payment (event date is renewal date of database)

Free format text: PAYMENT UNTIL: 20131209

Year of fee payment: 8

R250 Receipt of annual fees

Free format text: JAPANESE INTERMEDIATE CODE: R250

R250 Receipt of annual fees

Free format text: JAPANESE INTERMEDIATE CODE: R250

R250 Receipt of annual fees

Free format text: JAPANESE INTERMEDIATE CODE: R250

R250 Receipt of annual fees

Free format text: JAPANESE INTERMEDIATE CODE: R250

R250 Receipt of annual fees

Free format text: JAPANESE INTERMEDIATE CODE: R250

R250 Receipt of annual fees

Free format text: JAPANESE INTERMEDIATE CODE: R250

LAPS Cancellation because of no payment of annual fees