WO2016035559A1 - Mrセンサおよびカードリーダ - Google Patents

Mrセンサおよびカードリーダ Download PDF

Info

Publication number
WO2016035559A1
WO2016035559A1 PCT/JP2015/073359 JP2015073359W WO2016035559A1 WO 2016035559 A1 WO2016035559 A1 WO 2016035559A1 JP 2015073359 W JP2015073359 W JP 2015073359W WO 2016035559 A1 WO2016035559 A1 WO 2016035559A1
Authority
WO
WIPO (PCT)
Prior art keywords
resistor
track
card
sensor
recorded
Prior art date
Legal status (The legal status is an assumption and is not a legal conclusion. Google has not performed a legal analysis and makes no representation as to the accuracy of the status listed.)
Ceased
Application number
PCT/JP2015/073359
Other languages
English (en)
French (fr)
Japanese (ja)
Inventor
浩 川手
田口 禎
賀津久 東
瀧田 幸彦
石川 和寿
Current Assignee (The listed assignees may be inaccurate. Google has not performed a legal analysis and makes no representation or warranty as to the accuracy of the list.)
Nidec Instruments Corp
Original Assignee
Nidec Sankyo Corp
Priority date (The priority date is an assumption and is not a legal conclusion. Google has not performed a legal analysis and makes no representation as to the accuracy of the date listed.)
Filing date
Publication date
Application filed by Nidec Sankyo Corp filed Critical Nidec Sankyo Corp
Priority to CN201580046938.XA priority Critical patent/CN106796805B/zh
Priority to US15/507,805 priority patent/US9858449B2/en
Priority to EP15838810.8A priority patent/EP3190588B1/en
Publication of WO2016035559A1 publication Critical patent/WO2016035559A1/ja
Anticipated expiration legal-status Critical
Ceased legal-status Critical Current

Links

Images

Classifications

    • GPHYSICS
    • G06COMPUTING OR CALCULATING; COUNTING
    • G06KGRAPHICAL DATA READING; PRESENTATION OF DATA; RECORD CARRIERS; HANDLING RECORD CARRIERS
    • G06K7/00Methods or arrangements for sensing record carriers, e.g. for reading patterns
    • G06K7/08Methods or arrangements for sensing record carriers, e.g. for reading patterns by means detecting the change of an electrostatic or magnetic field, e.g. by detecting change of capacitance between electrodes
    • G06K7/082Methods or arrangements for sensing record carriers, e.g. for reading patterns by means detecting the change of an electrostatic or magnetic field, e.g. by detecting change of capacitance between electrodes using inductive or magnetic sensors
    • G06K7/083Methods or arrangements for sensing record carriers, e.g. for reading patterns by means detecting the change of an electrostatic or magnetic field, e.g. by detecting change of capacitance between electrodes using inductive or magnetic sensors inductive
    • G06K7/084Methods or arrangements for sensing record carriers, e.g. for reading patterns by means detecting the change of an electrostatic or magnetic field, e.g. by detecting change of capacitance between electrodes using inductive or magnetic sensors inductive sensing magnetic material by relative movement detecting flux changes without altering its magnetised state
    • GPHYSICS
    • G01MEASURING; TESTING
    • G01RMEASURING ELECTRIC VARIABLES; MEASURING MAGNETIC VARIABLES
    • G01R33/00Arrangements or instruments for measuring magnetic variables
    • G01R33/02Measuring direction or magnitude of magnetic fields or magnetic flux
    • G01R33/06Measuring direction or magnitude of magnetic fields or magnetic flux using galvano-magnetic devices
    • G01R33/09Magnetoresistive devices
    • GPHYSICS
    • G06COMPUTING OR CALCULATING; COUNTING
    • G06KGRAPHICAL DATA READING; PRESENTATION OF DATA; RECORD CARRIERS; HANDLING RECORD CARRIERS
    • G06K7/00Methods or arrangements for sensing record carriers, e.g. for reading patterns
    • G06K7/08Methods or arrangements for sensing record carriers, e.g. for reading patterns by means detecting the change of an electrostatic or magnetic field, e.g. by detecting change of capacitance between electrodes
    • GPHYSICS
    • G06COMPUTING OR CALCULATING; COUNTING
    • G06QINFORMATION AND COMMUNICATION TECHNOLOGY [ICT] SPECIALLY ADAPTED FOR ADMINISTRATIVE, COMMERCIAL, FINANCIAL, MANAGERIAL OR SUPERVISORY PURPOSES; SYSTEMS OR METHODS SPECIALLY ADAPTED FOR ADMINISTRATIVE, COMMERCIAL, FINANCIAL, MANAGERIAL OR SUPERVISORY PURPOSES, NOT OTHERWISE PROVIDED FOR
    • G06Q20/00Payment architectures, schemes or protocols
    • G06Q20/30Payment architectures, schemes or protocols characterised by the use of specific devices or networks
    • G06Q20/34Payment architectures, schemes or protocols characterised by the use of specific devices or networks using cards, e.g. integrated circuit [IC] cards or magnetic cards
    • G06Q20/341Active cards, i.e. cards including their own processing means, e.g. including an IC or chip
    • GPHYSICS
    • G07CHECKING-DEVICES
    • G07FCOIN-FREED OR LIKE APPARATUS
    • G07F19/00Complete banking systems; Coded card-freed arrangements adapted for dispensing or receiving monies or the like and posting such transactions to existing accounts, e.g. automatic teller machines
    • G07F19/20Automatic teller machines [ATMs]
    • G07F19/205Housing aspects of ATMs
    • G07F19/2055Anti-skimming aspects at ATMs
    • GPHYSICS
    • G07CHECKING-DEVICES
    • G07FCOIN-FREED OR LIKE APPARATUS
    • G07F7/00Mechanisms actuated by objects other than coins to free or to actuate vending, hiring, coin or paper currency dispensing or refunding apparatus
    • G07F7/08Mechanisms actuated by objects other than coins to free or to actuate vending, hiring, coin or paper currency dispensing or refunding apparatus by coded identity card or credit card or other personal identification means
    • G07F7/086Mechanisms actuated by objects other than coins to free or to actuate vending, hiring, coin or paper currency dispensing or refunding apparatus by coded identity card or credit card or other personal identification means by passive credit-cards adapted therefor, e.g. constructive particularities to avoid counterfeiting, e.g. by inclusion of a physical or chemical security-layer
    • GPHYSICS
    • G11INFORMATION STORAGE
    • G11BINFORMATION STORAGE BASED ON RELATIVE MOVEMENT BETWEEN RECORD CARRIER AND TRANSDUCER
    • G11B25/00Apparatus characterised by the shape of record carrier employed but not specific to the method of recording or reproducing, e.g. dictating apparatus; Combinations of such apparatus
    • G11B25/04Apparatus characterised by the shape of record carrier employed but not specific to the method of recording or reproducing, e.g. dictating apparatus; Combinations of such apparatus using flat record carriers, e.g. disc, card
    • GPHYSICS
    • G11INFORMATION STORAGE
    • G11BINFORMATION STORAGE BASED ON RELATIVE MOVEMENT BETWEEN RECORD CARRIER AND TRANSDUCER
    • G11B5/00Recording by magnetisation or demagnetisation of a record carrier; Reproducing by magnetic means; Record carriers therefor
    • G11B5/127Structure or manufacture of heads, e.g. inductive
    • G11B5/33Structure or manufacture of flux-sensitive heads, i.e. for reproduction only; Combination of such heads with means for recording or erasing only
    • G11B5/39Structure or manufacture of flux-sensitive heads, i.e. for reproduction only; Combination of such heads with means for recording or erasing only using magneto-resistive devices or effects
    • GPHYSICS
    • G06COMPUTING OR CALCULATING; COUNTING
    • G06KGRAPHICAL DATA READING; PRESENTATION OF DATA; RECORD CARRIERS; HANDLING RECORD CARRIERS
    • G06K19/00Record carriers for use with machines and with at least a part designed to carry digital markings
    • G06K19/06Record carriers for use with machines and with at least a part designed to carry digital markings characterised by the kind of the digital marking, e.g. shape, nature, code
    • G06K19/08Record carriers for use with machines and with at least a part designed to carry digital markings characterised by the kind of the digital marking, e.g. shape, nature, code using markings of different kinds or more than one marking of the same kind in the same record carrier, e.g. one marking being sensed by optical and the other by magnetic means
    • G06K19/10Record carriers for use with machines and with at least a part designed to carry digital markings characterised by the kind of the digital marking, e.g. shape, nature, code using markings of different kinds or more than one marking of the same kind in the same record carrier, e.g. one marking being sensed by optical and the other by magnetic means at least one kind of marking being used for authentication, e.g. of credit or identity cards
    • GPHYSICS
    • G07CHECKING-DEVICES
    • G07FCOIN-FREED OR LIKE APPARATUS
    • G07F7/00Mechanisms actuated by objects other than coins to free or to actuate vending, hiring, coin or paper currency dispensing or refunding apparatus
    • G07F7/08Mechanisms actuated by objects other than coins to free or to actuate vending, hiring, coin or paper currency dispensing or refunding apparatus by coded identity card or credit card or other personal identification means
    • G07F7/0806Details of the card
    • G07F7/0813Specific details related to card security
    • G07F7/082Features insuring the integrity of the data on or in the card
    • GPHYSICS
    • G07CHECKING-DEVICES
    • G07FCOIN-FREED OR LIKE APPARATUS
    • G07F7/00Mechanisms actuated by objects other than coins to free or to actuate vending, hiring, coin or paper currency dispensing or refunding apparatus
    • G07F7/08Mechanisms actuated by objects other than coins to free or to actuate vending, hiring, coin or paper currency dispensing or refunding apparatus by coded identity card or credit card or other personal identification means
    • G07F7/10Mechanisms actuated by objects other than coins to free or to actuate vending, hiring, coin or paper currency dispensing or refunding apparatus by coded identity card or credit card or other personal identification means together with a coded signal, e.g. in the form of personal identification information, like personal identification number [PIN] or biometric data
    • G07F7/1008Active credit-cards provided with means to personalise their use, e.g. with PIN-introduction/comparison system

Definitions

  • the present invention relates to an MR sensor for a card reader used for a card reader for reading magnetic data recorded on a card.
  • the present invention also relates to a card reader provided with this MR sensor.
  • Patent Document 1 a card reader that reads magnetic data recorded on a card is known (see, for example, Patent Document 1).
  • the card reader described in Patent Document 1 includes a magnetic head for reading magnetic data recorded on a card.
  • the card reader also includes a pre-head (magnetic head) for detecting whether magnetic data is recorded on the magnetic stripe of the card inserted from the card insertion slot.
  • tapping in which a criminal illegally acquires a signal output from a pre-head and illegally acquires magnetic information recorded on a card, has been a big problem.
  • a false signal output circuit that outputs a signal different from the signal corresponding to the magnetic data recorded on the card is provided inside the pre-head, and a criminal is output from the pre-head. Even if the signal is acquired, a signal corresponding to the magnetic data recorded on the card cannot be acquired. Therefore, this card reader can prevent illegal acquisition of magnetic information by criminals.
  • the problem of the present invention is that even if it is possible to detect whether magnetic data is recorded on the magnetic stripe of the card when it is mounted on a card reader, illegal acquisition of magnetic information by a criminal It is an object of the present invention to provide an MR sensor for a card reader that can prevent the above-described problem and can reduce the cost. Moreover, the subject of this invention is providing a card reader provided with this MR sensor.
  • the MR sensor of the present invention records magnetic data on a magnetic stripe of a card having a magnetic stripe capable of recording the magnetic data of the first track and the magnetic data of the second track.
  • MR sensor for a card reader for detecting whether or not the first resistor and the second resistor are connected in series with each other and disposed at a position through which the first track passes.
  • a third resistor and a fourth resistor connected in series and disposed at a position through which the second track passes, wherein the second resistor and the fourth resistor are connected to a power source;
  • the first resistor and the third resistor are grounded, and a first midpoint between the first resistor and the second resistor connected in series and a third resistor connected in series Potential at the second midpoint between the body and the fourth resistor Wherein the but has a output.
  • the MR sensor of the present invention is configured as described above, when the MR sensor is mounted on a card reader, when the card having magnetic data recorded on the magnetic stripe passes through the installation location of the MR sensor, It is possible to output a signal different from the signal corresponding to the magnetic data recorded on the card from the MR sensor. Therefore, in the present invention, even when it is possible to detect whether magnetic data is recorded in the magnetic stripe of the card when the MR sensor is mounted on the card reader, It becomes possible to prevent unauthorized acquisition. Further, in the present invention, it is possible to output a signal different from the signal corresponding to the magnetic data recorded on the card from the MR sensor by devising the arrangement of the first to fourth resistors. The configuration of the MR sensor can be simplified, and as a result, the cost of the MR sensor can be reduced.
  • the first resistor and the second resistor are an odd multiple of half the bit interval of the first track when 0 data is recorded on the first track in the card passing direction.
  • the third resistor and the fourth resistor are arranged at a distance from each other, and the third resistor and the fourth resistor have a bit interval of the second track when 0 data is recorded on the second track in the card passing direction. It is preferable that they are arranged at a distance that is an odd multiple of half. If comprised in this way, it will become possible to enlarge the amplitude of the signal output from MR sensor. Therefore, it is possible to more appropriately detect whether or not magnetic data is recorded on the magnetic stripe of the card.
  • the first resistor, the second resistor, the third resistor, and the fourth resistor may be formed by being folded back multiple times in a direction orthogonal to the card passing direction. preferable. With this configuration, the current flowing through the first to fourth resistors can be reduced. Therefore, the power consumption of the MR sensor can be suppressed.
  • the MR sensor of the present invention records magnetic data on the magnetic stripe of a card having a magnetic stripe capable of recording the magnetic data of the first track and the magnetic data of the second track.
  • the fourth resistor, the first resistor and the fourth resistor are arranged at positions where the first track passes, and the second resistor and the third resistor are The second resistor and the fourth resistor are connected to a power source, the first resistor and the third resistor are grounded, and the first resistor , Second resistor, third resistor and fourth The resistor is formed by being folded twice or more in a first direction orthogonal to the card passing direction, and a first midpoint between the first resistor and the second resistor connected in series, A potential difference between the second middle point between the third resistor and the fourth resistor connected in series is an output.
  • the MR sensor of the present invention is configured as described above, when the MR sensor is mounted on a card reader, when the card having magnetic data recorded on the magnetic stripe passes through the installation location of the MR sensor, It is possible to output a signal different from the signal corresponding to the magnetic data recorded on the card from the MR sensor. Therefore, in the present invention, even when it is possible to detect whether magnetic data is recorded in the magnetic stripe of the card when the MR sensor is mounted on the card reader, It becomes possible to prevent unauthorized acquisition. Further, in the present invention, it is possible to output a signal different from the signal corresponding to the magnetic data recorded on the card from the MR sensor by devising the arrangement and shape of the first to fourth resistors. Therefore, the configuration of the MR sensor can be simplified, and as a result, the cost of the MR sensor can be reduced.
  • twice the first bit interval of the track when the 0 data on the first track is recorded as the lambda 1, the second track when the 0 data on the second track is recorded Assuming that the bit interval twice is ⁇ 2 , n 1 and n 2 are integers of 0 or more, and m is an integer of 3 or more, the first resistor, the second resistor, the third resistor, and the second resistor
  • the resistor 4 is formed by being folded back m-1 in the first direction, and the first resistor is formed in a straight line parallel to the first direction, and (n 1 ⁇ 1 / m + ⁇ 1 / 2m ) comprises a first resistor portion of the m arranged at a pitch of, the second resistor is formed in parallel with a straight line in a first direction, in the passage direction of the card, (n 2 ⁇ 2 / m + ⁇ 2 / 2m) comprises a second resistor section of the m arranged at a pitch of, the third resistor Body is formed in parallel
  • the first resistor, the second resistor, the third resistor, and the fourth resistor when the card having magnetic data recorded on the magnetic stripe passes through the installation location of the MR sensor. It becomes possible to reduce the amplitude of each resistance change rate of the body.
  • the MR sensor of the present invention records magnetic data on the magnetic stripe of a card having a magnetic stripe capable of recording the magnetic data of the first track and the magnetic data of the second track.
  • An MR sensor for a card reader for detecting whether or not the first and second resistors are connected in series with each other, and a third resistor connected in series with each other.
  • the fourth resistor the first resistor is disposed at a position where the first track passes, and the fourth resistor is disposed at a position where the second track passes,
  • the second resistor and the fourth resistor are connected to a power source, the first resistor and the third resistor are grounded, and the first resistor and the fourth resistor are in the card passing direction.
  • the second resistor and the third resistor are formed in a straight line parallel to the first direction, and the first resistor is formed in a straight line parallel to the first direction.
  • the fourth resistor includes three or more fourth resistor portions formed in a straight line parallel to the first direction, and the second resistor in the card passing direction.
  • the width of the resistor is 1/10 or less of the width of the first resistor portion in the card passing direction, and the width of the third resistor in the card passing direction is the fourth resistance in the card passing direction.
  • a first middle point between the first resistor and the second resistor connected in series, and a third resistor connected in series, A potential difference from the second middle point with the fourth resistor is an output.
  • the MR sensor of the present invention is configured so that the magnetic data is recorded on the magnetic stripe of a card having a magnetic stripe capable of recording the magnetic data of the first track and the magnetic data of the second track.
  • An MR sensor for a card reader for detecting whether or not data is recorded wherein a first resistor and a second resistor connected in series with each other and a third resistor connected in series with each other
  • a first resistor is disposed at a position where the first track passes;
  • a fourth resistor is disposed at a position where the second track passes;
  • the second resistor and the fourth resistor are connected to the power source, the first resistor and the third resistor are grounded, and the first resistor and the fourth resistor are passed through the card. Twice in the first direction perpendicular to the direction
  • the first resistor and the second resistor are formed by being folded back, and the second resistor and the third resistor are folded back at least once in the card passing direction, and are connected in series.
  • a potential difference between the first middle point between the second resistor and the second middle point between the third resistor and the fourth resistor connected in series is an output.
  • the second resistor is disposed at a position where the first track passes
  • the third resistor is disposed at a position where the second track passes.
  • the MR sensor of the present invention records magnetic data on the magnetic stripe of a card having a magnetic stripe capable of recording the magnetic data of the first track and the magnetic data of the second track.
  • the fourth resistor the first resistor is disposed at a position where the first track passes, and the fourth resistor is disposed at a position where the second track passes,
  • the second resistor and the third resistor are disposed at a position deviated from a position through which the first track passes and at a position deviated from a position through which the second track passes, and the second resistor
  • the body and the fourth resistor are The first resistor and the third resistor are grounded, and the first resistor and the fourth resistor are folded back twice or more in the first direction orthogonal to the card passing direction. Between the first resistor and the second resistor connected in series, and between the third resistor and the fourth resistor connected in series. A potential difference from the second middle point is an output.
  • the MR sensor of the present invention is configured as described above, when the MR sensor is mounted on a card reader, when the card having magnetic data recorded on the magnetic stripe passes through the installation location of the MR sensor, It is possible to output a signal different from the signal corresponding to the magnetic data recorded on the card from the MR sensor. Therefore, in the present invention, even when it is possible to detect whether magnetic data is recorded in the magnetic stripe of the card when the MR sensor is mounted on the card reader, It becomes possible to prevent unauthorized acquisition. Further, in the present invention, it is possible to output a signal different from the signal corresponding to the magnetic data recorded on the card from the MR sensor by devising the arrangement and shape of the first to fourth resistors. Therefore, the configuration of the MR sensor can be simplified, and as a result, the cost of the MR sensor can be reduced.
  • ⁇ 2 twice the bit interval
  • n 1 and n 2 are integers of 0 or more
  • m is an integer of 3 or more
  • the first resistor and the fourth resistor are m in the first direction.
  • the first resistor is formed in parallel with a straight line in a first direction, in the passage direction of the card, are arranged at a pitch of (n 1 ⁇ 1 / m + ⁇ 1 / 2m) includes a m number first resistance portion of that, the fourth resistor is formed in parallel with a straight line in a first direction, in the passage direction of the card, with a pitch of (n 2 ⁇ 2 / m + ⁇ 2 / 2m) It is preferable to provide m fourth resistance portions to be arranged.
  • the MR sensor of the present invention can be used in a card reader that has a card insertion slot in which a card is inserted and a card insertion portion in which the MR sensor is arranged.
  • a card reader that has a card insertion slot in which a card is inserted and a card insertion portion in which the MR sensor is arranged.
  • the magnetic force by the criminal can be detected. It is possible to prevent unauthorized acquisition of information and to reduce the cost of the MR sensor.
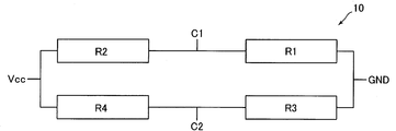
  • FIG. 2 is a circuit diagram of the MR sensor shown in FIG. 1. It is a top view of MR sensor concerning Embodiment 1 of the present invention.
  • FIG. 5 is a diagram for explaining the difference between the output signal of the magnetic head shown in FIG. 1 and the output signal of the MR sensor shown in FIG. 4,
  • (A) is a diagram showing an example of the output signal of the magnetic head;
  • FIG. 4 is a diagram illustrating an example of an output signal of an MR sensor.
  • 6 is a plan view of an MR sensor according to a modification of the first embodiment.
  • FIG. 9 is a graph showing the relationship between the resistance change rate of the first to fourth resistors shown in FIG. 9 and the magnetic flux density
  • B is a magnetic flux density having a predetermined value in (A).
  • Resistance change rates of the second and third resistors, resistance change rates of the first and fourth resistors, and resistance change rates of the second and third resistors and the first and fourth resistors It is a table
  • FIG. 1 It is a figure which shows an example of the output signal of MR sensor shown in FIG. It is a top view of MR sensor concerning the modification of Embodiment 3 of this invention. It is a top view of MR sensor concerning the modification of Embodiment 3 of this invention.
  • FIG. 1 is a schematic diagram of a card reader 1 according to an embodiment of the present invention.
  • FIG. 2 is a view showing the back surface of the card 2 shown in FIG.
  • the card reader 1 of the present embodiment is a device for reading magnetic data recorded on the card 2 and recording magnetic data on the card 2, and is used by being mounted on a predetermined host device such as an ATM.
  • the card reader 1 includes a card insertion portion 4 in which a card insertion slot 3 into which a card 2 is inserted is formed, and a main body portion 5.
  • a card passage 6 through which the card 2 inserted from the card insertion slot 3 passes is formed inside the card reader 1.
  • the card 2 passes in the X direction shown in FIG. That is, the X direction is the passing direction of the card 2. Further, the Z direction in FIG. 1 orthogonal to the X direction is the thickness direction of the card 2 taken into the card reader 1, and the Y direction in FIG. 1 orthogonal to the X direction and the Z direction is to the card reader 1. This is the width direction of the captured card 2.
  • Card 2 is a substantially rectangular vinyl chloride card having a thickness of about 0.7 to 0.8 mm.
  • a magnetic stripe 2a for recording magnetic data is formed on the back surface of the card 2.
  • the magnetic stripe 2a is formed along the longitudinal direction of the card 2 formed in a substantially rectangular shape.
  • the card 2 is inserted into the card reader 1 with the back surface thereof facing downward and the longitudinal direction of the card 2 substantially coincides with the X direction (passing direction of the card 2). Is transported within.
  • the card 2 may incorporate an IC chip or a communication antenna.
  • the card 2 may be a PET (polyethylene terephthalate) card having a thickness of about 0.18 to 0.36 mm, or a paper card having a predetermined thickness.
  • the magnetic stripe 2a In the magnetic stripe 2a, three magnetic data of the track 2b, the track 2c and the track 2d can be recorded.
  • the track 2b, the track 2c, and the track 2d are arranged in this order in the short direction of the card 2.
  • the magnetic data of the track 2c and / or the magnetic data of the track 2d are recorded on the magnetic stripe 2a.
  • the recording density of the magnetic data on the track 2c is 75 bpi (bit per inch), and the recording density of the magnetic data on the track 2d is 210 bpi.
  • the track 2c in this embodiment is a first track, and the track 2d is a second track.
  • the recording density of the magnetic data of the track 2b is 210 bpi.
  • the card reader 1 conveys the card 2 in the card passage 6 with a magnetic head 7 for reading the magnetic data recorded on the magnetic stripe 2 a of the card 2 and recording the magnetic data on the magnetic stripe 2 a.
  • a drive roller 8 and a pad roller 9 and an MR sensor 10 for detecting whether or not magnetic data is recorded on the magnetic stripe 2a of the card 2.
  • the magnetic head 7, the drive roller 8, and the pad roller 9 are disposed on the main body 5.
  • the magnetic head 7 has three channels so that the three magnetic data of the tracks 2b to 2d can be individually read.
  • the MR sensor 10 is disposed in the card insertion part 4. Hereinafter, a specific configuration of the MR sensor 10 will be described.
  • FIG. 3 is a circuit diagram of the MR sensor 10 shown in FIG.
  • FIG. 4 is a plan view of the MR sensor 10 according to the first embodiment of the present invention.
  • FIG. 5 is a diagram for explaining the difference between the output signal of the magnetic head 7 shown in FIG. 1 and the output signal of the MR sensor 10 shown in FIG. 4.
  • FIG. 5A is an example of the output signal of the magnetic head 7.
  • FIG. 5B is a diagram illustrating an example of an output signal of the MR sensor 10.
  • the MR sensor 10 includes a first resistor R1 (hereinafter referred to as a resistor R1) and a second resistor R2 (hereinafter referred to as a resistor R2) connected in series. And a third resistor R3 (hereinafter referred to as resistor R3) and a fourth resistor R4 (hereinafter referred to as resistor R4) connected in series.
  • the resistors R1 to R4 are formed of, for example, a nickel iron alloy thin film.
  • the resistor R1 and the resistor R2, and the resistor R3 and the resistor R4 are connected in parallel.
  • the resistors R1 to R4 may be formed of a material other than the nickel iron alloy.
  • Resistor R2 and resistor R4 are connected to power supply Vcc. Specifically, one end of the resistor R2 that is not connected to the resistor R1 and one end of the resistor R4 that is not connected to the resistor R3 are connected to the connection terminal T1 to the power source Vcc. T1 is connected to the power supply Vcc. The resistor R1 and the resistor R3 are grounded. Specifically, one end of the resistor R1 that is not connected to the resistor R2 and one end of the resistor R3 that is not connected to the resistor R4 are connected to the grounding terminal T2, and the grounding terminal T2 is Grounded.
  • Resistors R1 to R4 are formed by being folded back multiple times in the Y direction (short direction of the card 2). In this embodiment, the resistors R1 to R4 are formed by being folded twice in the Y direction.
  • the resistor R1 includes three first resistor portions 11 formed in a straight line parallel to the Y direction.
  • the resistor R2 includes three second resistor parts 12 formed in a straight line parallel to the Y direction.
  • the resistor R3 includes three third resistor portions 13 formed in a straight line parallel to the Y direction.
  • the resistor R4 includes three fourth resistor portions 14 formed in a straight line parallel to the Y direction.
  • the resistor R1 and the resistor R2 are disposed at the same position in the Y direction. Specifically, the resistor R1 and the resistor R2 are disposed at a position where the track 2c passes in the Y direction. Further, the resistor R1 and the resistor R2 are arranged in a state of being separated by a distance D1 in the X direction.
  • the pitch P1 of the three first resistance portions 11 in the X direction is an integral multiple of the bit interval of the track 2c when 0 data is recorded on the track 2c.
  • the pitch P1 is the bit interval of the track 2c when 0 data is recorded on the track 2c
  • the pitch P1 is 0.34 mm.
  • the pitch P2 of the three second resistance parts 12 in the X direction is equal to the pitch P1.
  • the resistor R1 and the resistor R2 are relative to a virtual line IL1 parallel to the Y direction passing through the center position between the resistor R1 and the resistor R2 in the X direction when viewed from the Z direction. It is formed in line symmetry.
  • Resistor R3 and resistor R4 are arranged at the same position in the Y direction. Specifically, the resistor R3 and the resistor R4 are arranged at a position where the track 2d passes in the Y direction. Further, the resistor R3 and the resistor R4 are arranged in a state of being separated by a distance D2 in the X direction.
  • the pitch P3 of the three third resistance portions 13 in the X direction is an integral multiple of the bit interval of the track 2d when 0 data is recorded on the track 2d.
  • the pitch P3 is the bit interval of the track 2d when 0 data is recorded on the track 2d
  • the pitch P3 is 0.12 mm.
  • the pitch P4 of the three fourth resistance portions 14 in the X direction is equal to the pitch P3.
  • the resistor R3 and the resistor R4 are, with respect to an imaginary line IL2 parallel to the Y direction passing through the center position between the resistor R3 and the resistor R4 in the X direction when viewed from the Z direction. It is formed in line symmetry. In this embodiment, when viewed from the Z direction, the virtual line IL1 and the virtual line IL2 are arranged on the same straight line.
  • the length of the first resistor 11 in the Y direction, the length of the second resistor 12 in the Y direction, the length of the third resistor 13 in the Y direction, and the length of the fourth resistor 14 in the Y direction are equal.
  • This length is narrower than the width of the track 2c and the width of the track 2d in the Y direction.
  • this length is 2 mm.
  • the width of the first resistance portion 11 in the X direction, the width of the second resistance portion 12 in the X direction, the width of the third resistance portion 13 in the X direction, and the width of the fourth resistance portion 14 in the X direction Are equal.
  • this width is 80 ⁇ m.
  • the film thickness of the resistor R1, the film thickness of the resistor R2, the film thickness of the resistor R3, and the film thickness of the resistor R4 are equal.
  • this film thickness is 45 nm.
  • the first middle point C1 (the connection point between the resistor R1 and the resistor R2) between the resistor R1 and the resistor R2 connected in series, the resistor R3 and the resistor connected in series.
  • the potential difference (that is, voltage) from the second middle point C2 between the body R4 and the connection point between the resistor R3 and the resistor R4 is the output of the MR sensor 10, and magnetic data is stored in the magnetic stripe 2a.
  • the recorded card 2 (more specifically, the card 2 on which the magnetic data of the track 2c and / or the magnetic data of the track 2d is recorded) passes through the installation location of the MR sensor 10, a signal is output from the MR sensor 10. Is done.
  • the magnetic data in which the output signal SG1 from the magnetic head 7 fluctuates as shown by the solid line in FIG.
  • the magnetic data recorded on the track 2c and the magnetic data in which the output signal SG2 from the magnetic head 7 fluctuates as indicated by the two-dot chain line in FIG.
  • the potential of the first midpoint C1 (midpoint potential) V1 fluctuates as shown by the solid line in FIG. 5B
  • the potential of the second midpoint C2 (midpoint potential) V2 is
  • the output signal SG3 of the MR sensor 10 fluctuates as shown by a thick solid line in FIG. 5B.
  • the output signal SG3 of the MR sensor 10 is different from signals corresponding to the magnetic data recorded on the magnetic stripe 2a (that is, the output signals SG1 and SG2 of the magnetic head 7).
  • the magnetic field generated by the magnetic data of the track 2c is stronger than the magnetic field generated by the magnetic data of the track 2d. Therefore, as shown in FIG. 5A, the amplitude of the output signal SG2 is smaller than the amplitude of the output signal SG1. Further, as shown in FIG. 5B, the amplitude of the midpoint potential V2 is smaller than the amplitude of the midpoint potential V1.
  • the output signal SG3 of the MR sensor 10 can be made different from the signal corresponding to the magnetic data recorded on the magnetic stripe 2a by devising the shape and arrangement of the resistors R1 to R4. Therefore, the configuration of the MR sensor 10 can be simplified, and as a result, the cost of the MR sensor 10 can be reduced.
  • the resistor R1 and the resistor R2 are arranged in a state separated by a distance D1 in the X direction, and the distance D1 is the bit interval of the track 2c when 0 data is recorded on the track 2c.
  • the distance is an odd multiple of half.
  • the resistor R3 and the resistor R4 are arranged in a state of being separated by a distance D2 in the X direction, and the distance D2 is half the bit interval of the track 2d when 0 data is recorded on the track 2d.
  • the distance is an odd multiple. Therefore, in this embodiment, the amplitude of the output signal SG3 output from the MR sensor 10 can be increased. Therefore, in this embodiment, it is possible to more appropriately detect whether or not magnetic data is recorded on the magnetic stripe 2a of the card 2.
  • the resistors R1 to R4 are formed by being folded back multiple times in the Y direction. Therefore, in this embodiment, it is possible to reduce the current flowing through the resistors R1 to R4. Therefore, in this embodiment, it is possible to suppress the power consumption of the MR sensor 10.
  • the resistors R1 to R4 are formed by being folded back multiple times in the Y direction, but the resistors R1 to R4 are formed in a straight line parallel to the Y direction as shown in FIG. May be.
  • the resistor R1 and the resistor R2 are arranged at a distance D1 in the X direction
  • the resistor R3 and the resistor R4 are arranged in the X direction.
  • the resistor R1 and the resistor R3 are disposed at substantially the same position
  • the resistor R3 and the resistor R4 are disposed at substantially the same position.
  • FIG. 6 the same components as those described above are denoted by the same reference numerals.
  • the distance D1 between the resistor R1 and the resistor R2 is an odd multiple of half the bit interval of the track 2c when 0 data is recorded on the track 2c.
  • the distance may be a distance other than an odd multiple of a half of the bit interval of the track 2c when 0 data is recorded on the track 2c.
  • the distance D2 between the resistors R3 and R4 is an odd multiple of half the bit interval of the track 2d when 0 data is recorded on the track 2d.
  • the distance D2 may be a distance other than an odd multiple of half the bit interval of the track 2d when 0 data is recorded on the track 2d.
  • the pitch P1 of the first resistance unit 11 and the pitch P2 of the second resistance unit 12 are integer multiples of the bit interval of the track 2c when 0 data is recorded on the track 2c.
  • P1 and P2 may be values other than an integral multiple of the bit interval of track 2c when 0 data is recorded on track 2c.
  • the pitch P3 of the third resistor 13 and the pitch P4 of the fourth resistor 14 are integer multiples of the bit interval of the track 2d when 0 data is recorded on the track 2d.
  • the pitches P3 and P4 may be values other than an integral multiple of the bit interval of the track 2d when 0 data is recorded on the track 2d.
  • FIG. 7 is a plan view of the MR sensor 10 according to the second embodiment of the present invention.
  • FIG. 8 is a diagram showing an example of an output signal of the MR sensor 10 shown in FIG.
  • the configuration of the MR sensor 10 is different between the first embodiment and the second embodiment. Therefore, hereinafter, the configuration of the MR sensor 10 according to the second embodiment will be described focusing on the difference between the configuration of the MR sensor 10 according to the second embodiment and the configuration of the MR sensor 10 according to the first embodiment. To do.
  • FIG. 7 the same components as those in the first embodiment are denoted by the same reference numerals.
  • MR sensor 10 of the present embodiment includes resistor R1 and resistor R2 connected in series with each other, and resistor R3 and resistor R4 connected in series with each other. I have.
  • the resistor R1 and the resistor R2, and the resistor R3 and the resistor R4 are connected in parallel.
  • the resistor R2 and the resistor R4 are connected to the power source Vcc, and the resistor R1 and the resistor R3 are grounded. That is, the circuit diagram of the MR sensor 10 of this embodiment is the circuit diagram shown in FIG.
  • the resistors R1 to R4 are formed by being folded back m-1 in the Y direction. That is, the resistors R1 to R4 are formed to be folded back twice or more in the Y direction.
  • m 4
  • the resistors R1 to R4 are formed by being folded three times in the Y direction.
  • the resistor R1 includes four (m) first resistor portions 11 formed in a straight line parallel to the Y direction.
  • the resistor R2 includes four (m) second resistor parts 12 formed in a straight line parallel to the Y direction.
  • the resistor R3 includes four (m) third resistor portions 13 formed in a straight line parallel to the Y direction.
  • the resistor R4 includes four (m) fourth resistor portions 14 formed in a straight line parallel to the Y direction.
  • the Y direction in this embodiment is the first direction.
  • the resistor R1 and the resistor R4 are arranged at the same position in the Y direction. Specifically, the resistor R1 and the resistor R4 are arranged at a position where the track 2c passes in the Y direction. Further, the resistor R1 and the resistor R4 are arranged in a state separated by a predetermined distance (for example, 1.06 mm) in the X direction. The resistor R2 and the resistor R3 are disposed at the same position in the Y direction. Specifically, the resistor R2 and the resistor R3 are arranged at a position where the track 2d passes in the Y direction.
  • the resistor R2 and the resistor R3 are arranged in a state of being separated by a predetermined distance (for example, 1.09 mm) in the X direction.
  • a predetermined distance for example, 1.09 mm
  • the resistor R1 and the resistor R2 are disposed at substantially the same position
  • the resistor R3 and the resistor R4 are disposed at substantially the same position.
  • n 1 the n 2 is an integer greater than or equal to zero, also as described above, when 3 or more integer m, 4 pieces of the fourth resistor in the pitch P1 and the X direction of the four first resistor portion 11 in the X direction
  • the pitch P4 of the part 14 is (n 1 ⁇ 1 / m + ⁇ 1 / 2m), and the pitch P2 of the four second resistance parts 12 in the X direction and the four third resistance parts 13 in the X direction.
  • the pitch P3 is (n 2 ⁇ 2 / m + ⁇ 2 / 2m).
  • m 4. Therefore, in this embodiment, the pitches P1 and P4 are 0.085 mm, and the pitches P2 and P3 are 0.091 mm.
  • the length of the 4 resistance portion 14 is equal to, for example, this length is 2 mm.
  • the width of the first resistance portion 11 in the X direction, the width of the second resistance portion 12 in the X direction, the width of the third resistance portion 13 in the X direction, and the width of the fourth resistance portion 14 in the X direction For example, this width is 80 ⁇ m.
  • the film thickness of the resistor R1, the film thickness of the resistor R2, the film thickness of the resistor R3, and the film thickness of the resistor R4 are equal, and for example, this film thickness is 45 nm. .
  • the first middle point C1 between the resistor R1 and the resistor R2 connected in series and the resistor R3 and the resistor R4 connected in series are used.
  • the potential difference from the second middle point C2 is the output of the MR sensor 10.
  • a signal is output from the MR sensor 10.
  • the card 2 determines the installation location of the MR sensor 10.
  • the potential (middle point potential) V1 of the first middle point C1 fluctuates as shown by the solid line in FIG. 8, and the potential (middle point potential) V2 of the second middle point C2 varies with the two-dot chain line in FIG.
  • the output signal SG3 of the MR sensor 10 fluctuates as shown by the thick solid line in FIG. That is, also in this embodiment, the output signal SG3 of the MR sensor 10 is different from signals corresponding to the magnetic data recorded on the magnetic stripe 2a (that is, the output signals SG1 and SG2 of the magnetic head 7).
  • the pitch P1 and the pitch P4 of the fourth resistor 14 of the first resistance portion 11 in the X direction has a (n 1 ⁇ 1 / m + ⁇ 1 / 2m), the second resistance portion in the X direction since the pitch P2 and pitch P3 of the third resistor 13 of 12 is in the (n 2 ⁇ 2 / m + ⁇ 2 / 2m), the card 2 in which the magnetic data is recorded in the magnetic stripe 2a installation location of the MR sensor 10 It is possible to reduce the amplitude of each resistance change rate of the resistor R1, the resistor R2, the resistor R3, and the resistor R4.
  • the output signal SG3 from the MR sensor 10 is a signal corresponding to the magnetic data recorded on the magnetic stripe 2a. Although it fluctuates at a different period, it fluctuates in a form close to a signal corresponding to the magnetic data recorded on the magnetic stripe 2a. For this reason, in the first embodiment, when only one of the magnetic data of the track 2c or the track 2d is recorded, there is a possibility that the criminal may illegally acquire the magnetic information.
  • the track 2c or the track 2 Even when only one of the magnetic data 2d is recorded, the output signal SG3 of the MR sensor 10 is completely different from the signal corresponding to the magnetic data recorded on the magnetic stripe 2a. Therefore, in this embodiment, even if magnetic data of only one of the track 2c and the track 2d is recorded, it is possible to prevent illegal acquisition of magnetic information by a criminal.
  • the pitch P4 of the pitch P1 and the fourth resistor 14 of the first resistance portion 11 is has a (n 1 ⁇ 1 / m + ⁇ 1 / 2m), the pitch P1, P4 is (n 1 ⁇ 1 / m + ⁇ 1 / 2m) may be a value other than.
  • the pitch P2 of the four second resistor parts 12 and the pitch P3 of the third resistor part 13 are (n 2 ⁇ 2 / m + ⁇ 2 / 2m), but the pitch P2, P3 may be a value other than (n 2 ⁇ 2 / m + ⁇ 2 / 2m).
  • the pitch P1 and the pitch P4 are equal, but the pitch P1 and the pitch P4 may be different.
  • the pitch P2 and the pitch P3 are equal, but the pitch P2 and the pitch P3 may be different.
  • FIG. 9 is a plan view of the MR sensor 10 according to the third embodiment of the present invention.
  • FIG. 10A is a graph showing the relationship between the resistance change rates ⁇ 1 and ⁇ 2 of the resistors R1 to R4 shown in FIG. 9 and the magnetic flux density.
  • FIG. 10B shows the magnetic flux density in FIG. Resistance change rate ⁇ 1 of resistors R2 and R3, resistance change rate ⁇ 2 of resistors R1 and R4, and resistance change rate ⁇ 1 of resistors R2 and R3 and resistances of resistors R1 and R4 It is a table
  • FIG. 11 is a diagram illustrating an example of an output signal of the MR sensor 10 illustrated in FIG.
  • the configuration of the MR sensor 10 is different between the first and second embodiments and the third embodiment. Therefore, in the following, the configuration of the MR sensor 10 according to the third embodiment will be described focusing on the differences between the configuration of the MR sensor 10 according to the third embodiment and the configuration of the MR sensor 10 according to the first and second embodiments. Will be explained.
  • FIG. 9 the same components as those in the first and second embodiments are denoted by the same reference numerals.
  • the MR sensor 10 of the present embodiment includes a resistor R1 and a resistor R2 connected in series with each other, and a resistor R3 and a resistor R4 connected in series with each other. And.
  • the resistor R1 and the resistor R2, and the resistor R3 and the resistor R4 are connected in parallel.
  • the resistor R2 and the resistor R4 are connected to the power source Vcc, and the resistor R1 and the resistor R3 are grounded. That is, the circuit diagram of the MR sensor 10 of this embodiment is the circuit diagram shown in FIG.
  • the resistors R1 and R4 are formed by being folded back m-1 in the Y direction. That is, the resistors R1 and R4 are formed to be folded back twice or more in the Y direction.
  • m 4
  • the resistors R1 and R4 are formed by being folded three times in the Y direction.
  • the resistor R1 includes four (m) first resistor portions 11 formed in a straight line parallel to the Y direction.
  • the resistor R4 includes four (m) fourth resistor portions 14 formed in a straight line parallel to the Y direction.
  • the resistor R2 and the resistor R3 are formed in a straight line parallel to the Y direction.
  • the resistor R1 and the resistor R2 are arranged such that the center of the resistor R1 in the Y direction and the center of the resistor R2 in the Y direction substantially coincide. Further, the resistor R1 and the resistor R2 are disposed at a position where the track 2c passes in the Y direction. In addition, the resistor R1 and the resistor R2 are arranged in a state separated by a predetermined distance in the X direction. The resistor R3 and the resistor R4 are arranged such that the center of the resistor R3 in the Y direction and the center of the resistor R4 in the Y direction substantially coincide with each other.
  • the resistor R3 and the resistor R4 are disposed at a position where the track 2d passes in the Y direction.
  • the resistor R3 and the resistor R4 are arranged in a state separated by a predetermined distance in the X direction. In the X direction, the resistor R1 and the resistor R4 are disposed at substantially the same position.
  • the pitch P1 of the four first resistance portions 11 in the X direction is It has become a (n 1 ⁇ 1 / m + ⁇ 1 / 2m). Further, the pitch P4 of the four fourth resistance portions 14 in the X direction is (n 2 ⁇ 2 / m + ⁇ 2 / 2m).
  • ⁇ 1 0.68 mm
  • ⁇ 2 0.24 mm
  • the pitch P4 is 0.091 mm.
  • the width of the resistor R2 in the X direction is 1/10 or less of the width of the first resistance portion 11 in the X direction.
  • the width of the resistor R3 in the X direction is 1/10 or less of the width of the fourth resistor portion 14 in the X direction.
  • the width of the first resistor portion 11 and the width of the fourth resistor portion 14 in the X direction are, for example, 80 ⁇ m, and the width of the resistor R2 and the width of the resistor R3 in the X direction are, for example, It is 5 ⁇ m.
  • the length of the 1st resistance part 11 in a Y direction and the length of the 4th resistance part 14 in a Y direction are equal, for example, this length is 2 mm.
  • the length of the resistor R2 in the Y direction is equal to the length of the resistor R3 in the Y direction.
  • this length is 0.5 mm.
  • the film thickness of the resistor R1, the film thickness of the resistor R2, the film thickness of the resistor R3, and the film thickness of the resistor R4 are equal, and for example, this film thickness is 45 nm. .
  • the width of the resistor R2 and the width of the resistor R3 in the X direction are 5 ⁇ m, and the width of the resistors R2 and R3 in the X direction is narrow, so that a magnetic field is applied to the resistors R2 and R3. Even if added (that is, even if the card 2 on which magnetic data is recorded on the track 2c and the track 2d passes through the installation location of the resistors R2 and R3), the resistance change rate of the resistors R2 and R3 is very small.
  • the width of the resistors R2 and R3 in the X direction is 1/10 of the width of the first resistor portion 11 and the fourth resistor portion 14 in the X direction, the resistance against the magnetic field strength (magnetic flux density).
  • the resistance change rate ⁇ 1 of the bodies R2 and R3 varies as shown by the broken line in FIG. 10A, and the resistance change rate ⁇ 2 of the resistors R1 and R4 with respect to the magnetic flux density is shown by the solid line in FIG. 10A. Fluctuates.
  • the magnetic flux density of magnetic data recorded on the magnetic stripe 2a of the card 2 is generally 0.5 mT (millitesla) to 3 mT.
  • the width of the resistors R2 and R3 in the X direction is 1/10 of the width of the first resistor portion 11 and the fourth resistor portion 14 in the X direction, as shown in FIG.
  • the ratio ( ⁇ 1 / ⁇ 2 ⁇ 100) of the resistance change rate ⁇ 1 of the resistors R2 and R3 to the resistance change rate ⁇ 2 of the resistors R1 and R4 can be suppressed to 28% or less. That is, if the width of the resistors R2 and R3 in the X direction is 1/10 of the width of the first resistor portion 11 and the fourth resistor portion 14 in the X direction, the resistance change rate ⁇ 1 with respect to the resistance change rate ⁇ 2 The ratio can be suppressed to 1/3 or less.
  • the width of the resistors R2 and R3 in the X direction is smaller than 1/10 of the width of the first resistor portion 11 and the fourth resistor portion 14 in the X direction, the resistance change rate with respect to the resistance change rate ⁇ 2.
  • the ratio of ⁇ 1 can be further reduced.
  • the card 2 determines the installation location of the MR sensor 10.
  • the potential (middle point potential) V1 of the first middle point C1 fluctuates as shown by the solid line in FIG. 11, and the potential (middle point potential) V2 of the second middle point C2 varies with the two-dot chain line in FIG.
  • the output signal SG3 of the MR sensor 10 fluctuates as shown by the thick solid line in FIG. That is, also in this embodiment, the output signal SG3 of the MR sensor 10 is different from signals corresponding to the magnetic data recorded on the magnetic stripe 2a (that is, the output signals SG1 and SG2 of the magnetic head 7).
  • the ratio of the resistance change rate ⁇ 1 to the resistance change rate ⁇ 2 can be suppressed to 1/3 or less, the magnitude of the amplitude of the output signal SG3 of the MR sensor 10 is ensured. Is possible.
  • the pitch P1 of the first resistance portion 11 in the X direction has a (n 1 ⁇ 1 / m + ⁇ 1 / 2m), the pitch P4 of the fourth resistor portion 14 in the X direction (n 2 lambda 2 / m + ⁇ 2 / 2m), the resistance change of each of the resistor R1 and the resistor R4 when the card 2 on which magnetic data is recorded on the magnetic stripe 2a passes the installation location of the MR sensor 10 It becomes possible to reduce the amplitude of the rate.
  • the output signal SG3 of the MR sensor 10 is added to the magnetic data recorded on the magnetic stripe 2a. The signal is completely different from the corresponding signal. Therefore, in this embodiment, even if magnetic data of only one of the track 2c and the track 2d is recorded, it is possible to prevent illegal acquisition of magnetic information by a criminal.
  • the strength of the magnetic field generated by the magnetic data of the track 2c is substantially equal to the strength of the magnetic field generated by the magnetic data of the track 2d and is detected by the resistors R1 and R4. If the strength of the magnetic field and the strength of the magnetic field sensed by the resistors R2 and R3 are substantially equal, the card 2 on which magnetic data is recorded on the magnetic stripe 2a passes through the installation location of the MR sensor 10. At this timing, the output of the MR sensor 10 may be reduced and the detection accuracy of the MR sensor 10 may be reduced. However, in this embodiment, it is possible to prevent the occurrence of such a problem.
  • FIG. 12 is a plan view of an MR sensor 10 according to a modification of the third embodiment of the present invention.
  • FIG. 13 is a plan view of an MR sensor 10 according to a modification of the third embodiment of the present invention.
  • the resistor R2 and the resistor R3 are formed in a straight line parallel to the Y direction.
  • the resistor R2 and the resistor R3 may be formed by being folded back multiple times in the X direction.
  • the resistor R2 and the resistor R3 are arranged in the X direction so that the portions parallel to the X direction of the resistors R2 and R3 are longer than the portions parallel to the Y direction of the resistors R2 and R3.
  • a plurality of diffraction patterns may be formed.
  • the resistor R2 and / or the resistor R3 may be formed by being folded once in the X direction.
  • the output signal SG3 of the MR sensor 10 when the card 2 on which the magnetic data is recorded on the magnetic stripe 2a passes the installation location of the MR sensor 10 is, for example, the bold solid line in FIG. Fluctuate as follows.
  • the output signal SG3 of the MR sensor 10 when the card 2 on which the magnetic data is recorded on the magnetic stripe 2a passes the installation location of the MR sensor 10 is the magnetic signal recorded on the magnetic stripe 2a.
  • This is different from signals corresponding to the data (output signals SG1 and SG2 of the magnetic head 7). Therefore, even in this case, the effect of the third embodiment described above can be obtained.
  • FIG. 12 the same components as those shown in FIG. 9 are denoted by the same reference numerals.
  • the resistor R2 and the resistor R3 may be arranged at a position that is out of the position through which the track 2c passes and at a position out of the position through which the track 2d passes through.
  • the resistor R2 and the resistor R3 may be disposed between the position where the track 2c passes and the position where the track 2d passes in the Y direction.
  • the resistors R2 and R3 are formed by being folded back multiple times in the Y direction, but the resistors R2 and R3 may be formed in other shapes.
  • the resistor R2 is disposed at a position where the track 2c passes in the Y direction. However, the resistor R2 starts from a position where the track 2c passes in the Y direction. You may arrange
  • the resistor R3 is disposed at a position where the track 2d passes in the Y direction. However, the resistor R3 is located from a position where the track 2d passes in the Y direction. You may arrange
  • FIG. 9, FIG. 12, the MR sensor 10 shown in FIG. 13, the pitch P1 of the first resistance portion 11 is has a (n 1 ⁇ 1 / m + ⁇ 1 / 2m), the pitch P1 is (n 1 ⁇ 1 / m + ⁇ 1 / 2m) may be a value other than.
  • the pitch P ⁇ b > 4 of the fourth resistance portion 14 is (n 2 ⁇ 2 / m + ⁇ 2/2 m), but the pitch P ⁇ b > 4 is ( n 2 ⁇ 2 / m + ⁇ 2 / 2m) may be used.
  • the resistors R3 and R4 are arranged at positions where the track 2d passes in the Y direction.
  • the resistors R3 and R4 may be arranged at a position through which the track 2b passes in the Y direction. In this case, the magnetic data of the track 2b is recorded on the magnetic stripe 2a without recording the magnetic data of the track 2d.
  • the resistors R2 and R3 are disposed at positions where the track 2d passes in the Y direction.
  • the resistors R2 and R3 are disposed at positions where the track 2b passes in the Y direction. May be. Further, in the MR sensor 10 shown in FIG. 9 and the MR sensor 10 shown in FIG.
  • the resistors R3 and R4 are arranged at positions where the track 2d passes in the Y direction, but the resistors R3 and R4 are Y It may be arranged at a position where the track 2b passes in the direction.
  • the resistor R4 is disposed at a position where the track 2d passes in the Y direction, but the resistor R4 is disposed at a position where the track 2b passes in the Y direction. Also good.
  • the card reader 1 is a card transport type card reader having the driving roller 8 and the pad roller 9.
  • the card reader 1 may be a manual card reader that is manually operated by the user. good.

Landscapes

  • Engineering & Computer Science (AREA)
  • Physics & Mathematics (AREA)
  • General Physics & Mathematics (AREA)
  • Business, Economics & Management (AREA)
  • Theoretical Computer Science (AREA)
  • Accounting & Taxation (AREA)
  • Computer Vision & Pattern Recognition (AREA)
  • Artificial Intelligence (AREA)
  • Finance (AREA)
  • Condensed Matter Physics & Semiconductors (AREA)
  • Manufacturing & Machinery (AREA)
  • Computer Networks & Wireless Communication (AREA)
  • General Business, Economics & Management (AREA)
  • Strategic Management (AREA)
  • Microelectronics & Electronic Packaging (AREA)
  • Computer Security & Cryptography (AREA)
  • Recording Or Reproducing By Magnetic Means (AREA)
  • Digital Magnetic Recording (AREA)
  • Measuring Magnetic Variables (AREA)
  • Magnetic Heads (AREA)
PCT/JP2015/073359 2014-09-03 2015-08-20 Mrセンサおよびカードリーダ Ceased WO2016035559A1 (ja)

Priority Applications (3)

Application Number Priority Date Filing Date Title
CN201580046938.XA CN106796805B (zh) 2014-09-03 2015-08-20 Mr传感器及读卡器
US15/507,805 US9858449B2 (en) 2014-09-03 2015-08-20 MR sensor and card reader
EP15838810.8A EP3190588B1 (en) 2014-09-03 2015-08-20 Mr sensor and card reader

Applications Claiming Priority (2)

Application Number Priority Date Filing Date Title
JP2014178696A JP6370173B2 (ja) 2014-09-03 2014-09-03 Mrセンサおよびカードリーダ
JP2014-178696 2014-09-03

Publications (1)

Publication Number Publication Date
WO2016035559A1 true WO2016035559A1 (ja) 2016-03-10

Family

ID=55439625

Family Applications (1)

Application Number Title Priority Date Filing Date
PCT/JP2015/073359 Ceased WO2016035559A1 (ja) 2014-09-03 2015-08-20 Mrセンサおよびカードリーダ

Country Status (5)

Country Link
US (1) US9858449B2 (enExample)
EP (1) EP3190588B1 (enExample)
JP (1) JP6370173B2 (enExample)
CN (1) CN106796805B (enExample)
WO (1) WO2016035559A1 (enExample)

Cited By (1)

* Cited by examiner, † Cited by third party
Publication number Priority date Publication date Assignee Title
WO2017169601A1 (ja) * 2016-03-31 2017-10-05 日本電産サンキョー株式会社 カードリーダ

Citations (4)

* Cited by examiner, † Cited by third party
Publication number Priority date Publication date Assignee Title
JP2001141514A (ja) * 1999-11-16 2001-05-25 Matsushita Electric Ind Co Ltd 磁気抵抗素子
JP2011070746A (ja) * 2009-03-05 2011-04-07 Nidec Sankyo Corp カードリーダおよびカードリーダの制御方法
WO2012090631A1 (ja) * 2010-12-27 2012-07-05 アルプス・グリーンデバイス株式会社 磁気比例式電流センサ
JP2014016849A (ja) * 2012-07-10 2014-01-30 Nidec Sankyo Corp カードリーダ

Family Cites Families (8)

* Cited by examiner, † Cited by third party
Publication number Priority date Publication date Assignee Title
NL169881B (nl) * 1952-02-07 Nihon Tokushu Noyaku Seizo Kk Werkwijze voor het bereiden van preparaten ter bestrijding van schadelijke organismen, alsmede werkwijze ter bereiding van voor deze werkwijze geschikte o-alkyl-s-alkyl-aryl-thionofosforzuuresters.
NL7405727A (nl) * 1974-04-29 1975-10-31 Philips Nv Magnetoweerstandkop.
US4075671A (en) * 1976-11-24 1978-02-21 International Business Machines Corporation Automatic ac biasing of a magnetoresistive element
US5014320A (en) * 1988-05-25 1991-05-07 Yamaha Corporation Driving apparatus, and control information storage body and protection circuit therefor
JP4275514B2 (ja) * 2002-12-25 2009-06-10 日本電産サンキョー株式会社 カードリーダ
JP5759807B2 (ja) * 2011-06-29 2015-08-05 日本電産サンキョー株式会社 カード挿入部およびカードリーダ
US9104922B2 (en) * 2012-06-15 2015-08-11 Honeywell International Inc. Anisotropic magneto-resistance (AMR) gradiometer/magnetometer to read a magnetic track
DE102014119663A1 (de) * 2014-12-29 2016-06-30 Infineon Technologies Ag Chipkarte

Patent Citations (4)

* Cited by examiner, † Cited by third party
Publication number Priority date Publication date Assignee Title
JP2001141514A (ja) * 1999-11-16 2001-05-25 Matsushita Electric Ind Co Ltd 磁気抵抗素子
JP2011070746A (ja) * 2009-03-05 2011-04-07 Nidec Sankyo Corp カードリーダおよびカードリーダの制御方法
WO2012090631A1 (ja) * 2010-12-27 2012-07-05 アルプス・グリーンデバイス株式会社 磁気比例式電流センサ
JP2014016849A (ja) * 2012-07-10 2014-01-30 Nidec Sankyo Corp カードリーダ

Non-Patent Citations (1)

* Cited by examiner, † Cited by third party
Title
See also references of EP3190588A4 *

Cited By (2)

* Cited by examiner, † Cited by third party
Publication number Priority date Publication date Assignee Title
WO2017169601A1 (ja) * 2016-03-31 2017-10-05 日本電産サンキョー株式会社 カードリーダ
CN108885704A (zh) * 2016-03-31 2018-11-23 日本电产三协株式会社 读卡器

Also Published As

Publication number Publication date
CN106796805B (zh) 2019-03-29
JP6370173B2 (ja) 2018-08-08
US9858449B2 (en) 2018-01-02
JP2016053486A (ja) 2016-04-14
US20170293777A1 (en) 2017-10-12
EP3190588B1 (en) 2019-10-02
EP3190588A1 (en) 2017-07-12
EP3190588A4 (en) 2018-10-10
CN106796805A (zh) 2017-05-31

Similar Documents

Publication Publication Date Title
US7591427B2 (en) Method and system for a static magnetic read/write head
US9104922B2 (en) Anisotropic magneto-resistance (AMR) gradiometer/magnetometer to read a magnetic track
US6891367B2 (en) Magnetic sensor including a plurality of staggerred overlapping rows of magnetoresistive elements
JP6401167B2 (ja) カードリーダ
JP6359858B2 (ja) 磁界検出装置および磁気識別装置
JP6535024B2 (ja) 磁気抵抗式磁気イメージング・センサ
JP6377882B1 (ja) 磁気抵抗効果素子デバイスおよび磁気抵抗効果素子装置
WO2016158952A1 (ja) カードリーダ
JP6370173B2 (ja) Mrセンサおよびカードリーダ
JP2017182852A (ja) 磁気ヘッドおよびカードリーダ
JP6634276B2 (ja) 位置検出装置
JPS5842900B2 (ja) 磁気情報を読取るための装置
JP6527096B2 (ja) 磁気ヘッドおよび磁気記録媒体処理装置
JP4818792B2 (ja) 磁気検出素子及びそれを用いた磁気識別センサ
US20190087611A1 (en) Magnetic head and card reader
CN108885704A (zh) 读卡器
JP2019060698A (ja) 磁気センサおよびカードリーダ
KR20130138830A (ko) 자기 기록 매체의 항자력 판정 방법
JP2022512298A (ja) 磁気ストライプに格納された情報を読み取る読み取り装置及び読み取られた情報を復号する方法
JPH04195811A (ja) 磁気イメージセンサ
JPS6329302B2 (enExample)
JP2001344715A (ja) 磁気カードリーダ用磁気抵抗効果型ヘッド

Legal Events

Date Code Title Description
121 Ep: the epo has been informed by wipo that ep was designated in this application

Ref document number: 15838810

Country of ref document: EP

Kind code of ref document: A1

WWE Wipo information: entry into national phase

Ref document number: 15507805

Country of ref document: US

NENP Non-entry into the national phase

Ref country code: DE

REEP Request for entry into the european phase

Ref document number: 2015838810

Country of ref document: EP

WWE Wipo information: entry into national phase

Ref document number: 2015838810

Country of ref document: EP