WO2016021400A1 - 放電ランプ点灯装置 - Google Patents

放電ランプ点灯装置 Download PDF

Info

Publication number
WO2016021400A1
WO2016021400A1 PCT/JP2015/070683 JP2015070683W WO2016021400A1 WO 2016021400 A1 WO2016021400 A1 WO 2016021400A1 JP 2015070683 W JP2015070683 W JP 2015070683W WO 2016021400 A1 WO2016021400 A1 WO 2016021400A1
Authority
WO
WIPO (PCT)
Prior art keywords
switching element
voltage
main discharge
capacitor
duty ratio
Prior art date
Legal status (The legal status is an assumption and is not a legal conclusion. Google has not performed a legal analysis and makes no representation as to the accuracy of the status listed.)
Ceased
Application number
PCT/JP2015/070683
Other languages
English (en)
French (fr)
Japanese (ja)
Inventor
優一 大塚
Current Assignee (The listed assignees may be inaccurate. Google has not performed a legal analysis and makes no representation or warranty as to the accuracy of the list.)
Ushio Denki KK
Original Assignee
Ushio Denki KK
Priority date (The priority date is an assumption and is not a legal conclusion. Google has not performed a legal analysis and makes no representation as to the accuracy of the date listed.)
Filing date
Publication date
Application filed by Ushio Denki KK filed Critical Ushio Denki KK
Publication of WO2016021400A1 publication Critical patent/WO2016021400A1/ja
Anticipated expiration legal-status Critical
Ceased legal-status Critical Current

Links

Images

Classifications

    • HELECTRICITY
    • H05ELECTRIC TECHNIQUES NOT OTHERWISE PROVIDED FOR
    • H05BELECTRIC HEATING; ELECTRIC LIGHT SOURCES NOT OTHERWISE PROVIDED FOR; CIRCUIT ARRANGEMENTS FOR ELECTRIC LIGHT SOURCES, IN GENERAL
    • H05B41/00Circuit arrangements or apparatus for igniting or operating discharge lamps
    • H05B41/14Circuit arrangements
    • H05B41/30Circuit arrangements in which the lamp is fed by pulses, e.g. flash lamp
    • H05B41/34Circuit arrangements in which the lamp is fed by pulses, e.g. flash lamp to provide a sequence of flashes

Definitions

  • the present invention relates to a discharge lamp lighting device, and more particularly to a discharge lamp lighting device that protects a switching element in a discharge lamp lighting device that performs flash lighting repeatedly at high speed.
  • Patent Document 1 Japanese Patent Application Laid-Open No. 2001-37095 (Patent Document 1) describes this type of lighting device.
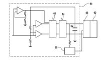
  • the lighting device 61 described in Patent Document 1 includes a main discharge capacitor Cm, an output circuit 64, and a control circuit 65 that controls a supply voltage to the main discharge capacitor Cm by pulse width modulation.
  • a trigger output circuit 69 The electric charge accumulated in the main discharge capacitor Cm is flash discharged by the flash lamp 62 attached to the trigger socket 63.
  • the main discharge capacitor Cm is charged at a predetermined charging speed until the voltage value of the main discharge capacitor Cm reaches a predetermined voltage value, and after reaching the predetermined voltage value, the target voltage value is not reached. Charging is performed at a speed slower than the predetermined charging speed. According to this, it is described that stable charging can be performed even in high-speed repeated light emission.
  • Patent Document 2 Japanese Unexamined Patent Application Publication No. 2012-94362 (Patent Document 2) describes a new short arc type flash lamp (not shown).
  • This lamp has a pair of main discharge electrodes inside the arc tube, and a rare gas such as xenon is filled in the arc tube at a predetermined pressure to perform flash lighting, for example, with a wavelength of 150 to 200 nm. Vacuum ultraviolet light can also be emitted.
  • conventional flash lamps are mainly used for annealing (heat source) and strobe (visible light source), which are premised on instantaneous flash lighting.
  • the apparatus is configured using a short arc type flash lamp that emits vacuum ultraviolet light as described in Patent Document 2, the condition of flash lighting and high-speed repeated lighting for a long time is attached to react the chemical substance. It is done.
  • Such a lamp has a shorter distance between electrodes than a conventional long arc flash lamp, and a shorter interval for flash discharge. Then, it is necessary to store the electric charge in the capacitor at high speed in preparation for the next flash discharge while flashing at high speed.
  • the present invention suppresses a current value at the time of starting to store electric charge in the capacitor, It is an object of the present invention to provide a discharge lamp lighting device that can prevent destruction of the elements and the like.
  • the present invention provides a short arc comprising an arc tube and a pair of main discharge electrodes disposed facing each other at a distance of 0.5 to 12.5 mm inside the arc tube.
  • a discharge lamp lighting device for lighting a type flash lamp,
  • a main discharge capacitor for accumulating electric charge for flash discharge between the main discharge electrodes; and a switching element.
  • the main discharge capacitor is configured to boost a voltage of a DC power source by turning on / off the switching element.
  • a booster circuit that accumulates charges in A control circuit
  • the control circuit when charging the main discharge capacitor, transmits a switch gate active signal that specifies on / off of the switching element to the booster circuit,
  • the switch gate active signal has a duty ratio set to a preset initial duty ratio so that a current flowing through the switching element during an ON period of the switching element does not exceed a preset reference overcurrent value.
  • the initial duty ratio is 0.1 to 2.0%
  • the control circuit is configured such that during the suppression period until the charging voltage of the main discharging capacitor reaches a predetermined reference voltage value that is lower than a target voltage value, the current flowing through the switching element is the reference current value. It is characterized by increasing to a range that does not exceed.
  • a trigger electrode is provided inside or outside the arc tube, and the lighting device is a trigger voltage generation circuit for supplying a trigger high voltage to the trigger electrode according to a trigger pulse signal;
  • a discharge resistor connected in parallel to the main discharge capacitor, and the control circuit transmits the trigger pulse signal to the trigger voltage generation circuit, and the trigger pulse signal is turned on when the main discharge capacitor is discharged.
  • the control circuit stops transmitting the switch gate active signal, or sets the duty ratio of the switch gate active signal to a value smaller than the initial duty ratio, and the current between the main discharge electrodes Is stopped, the supply of electric charge to the main discharge capacitor is resumed by the initial duty ratio. It may be used as the Rukoto.
  • the control circuit transmits a switch gate active signal having a fixed period until the trigger pulse signal is turned on after the voltage of the main discharge capacitor reaches the target voltage.
  • a discharge lamp lighting device for a short arc type flash lamp when charging and discharging a main discharge capacitor repeatedly at high pressure and at high speed, the current value at the time of starting to store electric charge in the capacitor is suppressed, It is possible to prevent destruction of elements and the like in the circuit.
  • FIG. 1 is a view showing a short arc type flash lamp according to the present invention.
  • This short arc type flash lamp 1 (hereinafter also referred to as “lamp 1”) includes a cathode 5 and an anode 6 as a pair of main discharge electrodes inside a glass arc tube 2. Sealed at both ends.
  • a trigger electrode 7 around which a metal wire or the like is wound is provided outside the arc tube 2.
  • the trigger electrode 7 may be provided inside the arc tube 2, and may include auxiliary trigger electrodes 11 and 12 as shown.
  • the auxiliary trigger electrodes 11 and 12 are a kind of trigger electrodes. These are preliminary discharge introduction means for generating charged particles in the light emission space before the main discharge.
  • a voltage is independently supplied to the trigger electrode 7 and the auxiliary trigger electrodes 11 and 12 from a lighting device 100 described later.
  • the inside of the arc tube 2 is filled with a rare gas such as xenon gas at a predetermined pressure.
  • a rare gas such as xenon gas
  • the static pressure is 0.1 to 1 MPa.
  • the separation distance between the tips of the cathode 5 and the anode 6 is 0.5 to 12.5 mm in order to form a short arc.
  • the voltage between the main discharge electrodes during flash discharge is 500 V or more. When these conditions are met, vacuum ultraviolet light (VUV light) having a wavelength of 150 to 200 nm is emitted.
  • VUV light vacuum ultraviolet light
  • FIG. 2 is a block diagram schematically showing a lighting device according to the present invention.
  • the lighting device 100 includes a rectifier circuit 120 that rectifies and smoothes the electric power input from the commercial power source 200, and a PFC circuit that is connected to the output side of the rectifier circuit 120 and is a DC power source having a function of improving the power factor. 130, a booster circuit 140 that boosts the output voltage of the PFC circuit 130, a trigger voltage generation circuit 160, a trigger voltage distribution circuit 170, and a control circuit 110 that controls these circuits.
  • the voltage necessary for the flash discharge is generated by the booster circuit 140 and charged in the main discharge capacitor Cm.
  • the main discharge capacitor Cm is charged by operating a switching element sw1 (see FIG. 3) described later by a switch gate active signal Sc transmitted from the switch gate active signal generating unit 111 of the control circuit 110 to the booster circuit 140.
  • the pulse width is modulated and controlled by adjusting the duty ratio.
  • the switch gate active signal is a signal that activates the gate of the switching element sw1 in order to turn on the switching element sw1 and charge the main discharge capacitor Cm.
  • the duty ratio is a signal that takes either the on or off state.
  • the sum of the periods in the on state in the period is the total length of the period. It is a percentage of the total.
  • the charging voltage of the main discharging capacitor Cm is, for example, 500 to 2000 V, and the capacitance is 10 to 100 ⁇ F.
  • the trigger voltage generation circuit 160 is a circuit for generating a predetermined voltage at the trigger electrode 7.
  • the trigger voltage distribution circuit 170 is a circuit for distributing the predetermined voltage generated by the trigger voltage generation circuit 160 to the trigger electrode 7 and the auxiliary trigger electrodes 11 and 12.
  • the trigger pulse signal generation unit 112 of the control circuit 110 generates a trigger pulse signal St that triggers flash discharge at a specified fixed frequency, and transmits the trigger pulse signal St to the trigger voltage generation circuit 160. Thereby, flash discharge between the main discharge electrodes can be performed at a constant period.
  • the frequency of the trigger pulse signal St is, for example, 5 to 30 Hz.
  • Such a control circuit 110 can be realized by a micro control unit, for example.
  • the control circuit 110 is instructed through the external interface 300 by a host device such as a light irradiation device using a short arc type flash lamp light source using the discharge lamp lighting device of the present invention.
  • the voltage of the main discharge capacitor Cm is detected by the control circuit 110 via the current / voltage measurement unit 150 connected in parallel with the main discharge capacitor Cm.
  • the discharge resistor Rd is connected in parallel for safety.
  • This resistor also functions as a bleeder resistor for stable operation of the booster circuit 140.
  • the resistance of the current / voltage measuring unit 150 can also be configured to serve as the discharge resistance Rd.
  • FIG. 3 is a diagram for explaining a booster circuit according to the present invention.
  • the booster circuit 140 is preferably of a flyback type using a booster transformer Th, but may be of another type such as a booster chopper that does not use a booster transformer.
  • the switching element sw1 using IGBT, FET or the like is provided on the primary side of the booster circuit 140, and the magnetic energy accumulated in the booster transformer Th based on the current flowing during the ON period is converted into the diode D at the time of OFF transition. And is operated to output a boosted voltage.
  • the switching element sw1 is charged with the duty ratio being increased in a state where the charge stored in the main discharge capacitor Cm is nearly empty, an overcurrent may flow.
  • FIG. 7 is a waveform diagram showing the relationship between a pulse signal and current / voltage created with reference to a charging process in a conventional lighting device.
  • This figure is a simulation of a related waveform diagram relating to the lighting device of the present invention shown below.
  • (c) the capacitor voltage of the main discharge capacitor Cm, and (d) the switching element current flowing through the switching element sw1 are arranged in a simultaneous series.
  • the waveform is a schematic conceptual diagram. In particular, (a) and (b) are intentionally rough drawn so that they are too fine to draw when trying to draw a waveform on the same time scale as the other figures.
  • FIG. 4 is a relationship waveform diagram between various signals and current / voltage in the lighting device according to the first embodiment of the present invention.
  • This figure shows (a) a switch gate active signal Sc transmitted to the switching element sw1 of the booster circuit, (b) a trigger pulse signal St transmitted to the trigger voltage generation circuit, and (c) a capacitor voltage of the main discharge capacitor Cm. (D) The switching element currents flowing through the switching element sw1 are arranged in a simultaneous series.
  • the switch gate active signal Sc is a signal representing a high level / low level corresponding to a period during which the switching element sw1 is turned on / off.
  • the switch gate active signal Sc has a preset initial duty ratio so that the current flowing through the switching element during the ON period of the switching element does not exceed a preset reference overcurrent value. Is set. That is, initially, the time for which the switching element sw1 is turned on is set to be short. Specifically, it is turned on only for a time during which the pulse width PW0 is determined by the initial duty ratio.
  • the initial duty ratio is preferably 0.1 to 2.0%.
  • the pulse frequency is not changed and the pulse width is shortened, but conversely, the pulse width is not changed and the pulse frequency is changed. You may make it low, and you may make it change both pulse frequency and pulse width.
  • the duty ratio of the switch gate active signal Sc after the initial duty ratio is adjusted to increase with time.
  • the term “enlargement” used herein means that the initial duty ratio has increased until reaching a voltage at which at least an overcurrent does not flow. It may be increased after providing a period for reduction. There is a possibility that an overcurrent flows when charging is started.
  • a reference overcurrent value and a reference voltage value lower than the target voltage value of the capacitor are set in advance, and the reference voltage is determined from the voltage at the start of charging.
  • a period until the value is reached is defined as a suppression period, and the duty ratio is set so that the switching element current does not exceed the reference overcurrent value during the suppression period.
  • the reference overcurrent value and the reference voltage value can be set as appropriate.
  • the duty ratio may be adjusted to increase with time until the reference voltage value or the target voltage is reached. This is because, in order to perform flash discharge at a high speed and high pressure such as 10 Hz and 600 V as in the present invention, it is necessary to charge efficiently. That is, initially, the duty ratio is suppressed to prevent overcurrent from flowing through the switching element sw1, and if a certain amount of charge is stored in the main discharge capacitor Cm, the current flowing through the switching element sw1 is Therefore, the speed of charging is increased by increasing the duty ratio in such a way that overcurrent does not flow in the second half.
  • the duty ratio is fixed at a substantially constant value. Specifically, the duty ratio is determined according to the difference between the target voltage value and the actually measured capacitor voltage. This is to compensate for a decrease in voltage of the main discharge capacitor Cm due to discharge through the discharge resistor Rd connected in parallel. Since the PWM signal is inserted at a constant period, the capacitor voltage can be kept constant.
  • FIG. 4 A second embodiment of the present invention will be described with reference to FIG.
  • the capacitor voltage of the capacitor Cm and (d) the switching element current flowing through the switching element sw1 are arranged in a simultaneous series.
  • the control circuit 110 stops transmitting the switch gate active signal Sc before the trigger pulse signal St is turned on.
  • the duty ratio of the switch gate active signal Sc is set to a value smaller than the initial duty ratio.
  • FIG. 5 and FIG. 4 are compared for this effect.
  • the trigger pulse signal St is turned on while the duty ratio is substantially fixed.
  • the switching element sw1 is turned on with a duty ratio that exceeds the initial duty ratio, so that a slightly higher current flows through the switching element sw1.
  • this embodiment shows that the switching element sw1 is turned on while avoiding the period before and after the time when the trigger pulse signal St is turned on. Thereby, the current flowing through the switching element sw1 can be further reduced. That is, priority is given to a decrease in the current value at the expense of the charging operation availability for a moment. Supplementally, even if the timing for turning off the switching element is provided, the discharge resistance Rd is set to a large value of, for example, 10 k ⁇ or more, so that the voltage drop due to the discharge of the main discharge capacitor Cm can be ignored.
  • Such control can be realized by the control circuit 110 generating and controlling both the switch gate active signal Sc and the trigger pulse signal St. That is, since the timing at which the trigger pulse signal St is transmitted is determined by the control circuit 110, the switch gate active signal Sc can be set to avoid this.
  • the period during which the switching element sw1 is turned off is preferably 0.1 to 2.0 msec before, based on the timing when the trigger pulse signal St is turned on. Yes. This is because, during this period, the influence of a decrease in the charging voltage of the main discharging capacitor Cm is small. Therefore, the trigger pulse signal St is transmitted after 0.1 to 2.0 msec has elapsed since the voltage value of the capacitor reached the target voltage and the switch gate active signal Sc was transmitted last.
  • the timing to start charging with the switching element sw1 turned on is after 0.5 to 3.0 msec from the timing when the trigger pulse signal St is turned on, based on research by the inventors. Is known to be preferable. This is because a series of flash discharges in the short arc type flash lamp is completed within this period.

Landscapes

  • Discharge-Lamp Control Circuits And Pulse- Feed Circuits (AREA)
PCT/JP2015/070683 2014-08-04 2015-07-21 放電ランプ点灯装置 Ceased WO2016021400A1 (ja)

Applications Claiming Priority (2)

Application Number Priority Date Filing Date Title
JP2014158769A JP5915946B2 (ja) 2014-08-04 2014-08-04 放電ランプ点灯装置
JP2014-158769 2014-08-04

Publications (1)

Publication Number Publication Date
WO2016021400A1 true WO2016021400A1 (ja) 2016-02-11

Family

ID=55263672

Family Applications (1)

Application Number Title Priority Date Filing Date
PCT/JP2015/070683 Ceased WO2016021400A1 (ja) 2014-08-04 2015-07-21 放電ランプ点灯装置

Country Status (2)

Country Link
JP (1) JP5915946B2 (enExample)
WO (1) WO2016021400A1 (enExample)

Families Citing this family (1)

* Cited by examiner, † Cited by third party
Publication number Priority date Publication date Assignee Title
JP7215707B2 (ja) * 2018-06-21 2023-01-31 株式会社ユメックス ショートアーク型フラッシュランプ

Citations (4)

* Cited by examiner, † Cited by third party
Publication number Priority date Publication date Assignee Title
JP2005339987A (ja) * 2004-05-27 2005-12-08 Pentax Corp 撮影用発光装置およびそれを備えたカメラ
JP2006025597A (ja) * 2005-07-25 2006-01-26 Konica Minolta Holdings Inc ストロボ装置
JP2006337880A (ja) * 2005-06-06 2006-12-14 Panasonic Photo & Lighting Co Ltd ストロボ装置
JP2008152972A (ja) * 2006-12-14 2008-07-03 Sony Corp 発光装置及び発光方法

Patent Citations (4)

* Cited by examiner, † Cited by third party
Publication number Priority date Publication date Assignee Title
JP2005339987A (ja) * 2004-05-27 2005-12-08 Pentax Corp 撮影用発光装置およびそれを備えたカメラ
JP2006337880A (ja) * 2005-06-06 2006-12-14 Panasonic Photo & Lighting Co Ltd ストロボ装置
JP2006025597A (ja) * 2005-07-25 2006-01-26 Konica Minolta Holdings Inc ストロボ装置
JP2008152972A (ja) * 2006-12-14 2008-07-03 Sony Corp 発光装置及び発光方法

Also Published As

Publication number Publication date
JP5915946B2 (ja) 2016-05-11
JP2016035864A (ja) 2016-03-17

Similar Documents

Publication Publication Date Title
JP2015019461A (ja) 蓄電素子の残電圧を放電するための放電回路及び閃光放電ランプ点灯装置
CN102548138A (zh) Led点亮设备和包括该led点亮设备的照明装置
JP5915946B2 (ja) 放電ランプ点灯装置
JPH04296834A (ja) フラッシュランプ及びその点灯回路
US20110029046A1 (en) Control circuit for flash lamps or the like
JP2008180919A (ja) 撮像装置
JP2005101016A (ja) 放電灯点灯装置及び車載用照明器具
JP4984062B2 (ja) 放電灯点灯装置
JP5030021B2 (ja) 高圧放電灯点灯装置及び光源装置並びにその制御方法
JP5227112B2 (ja) 無電極放電灯点灯装置及びそれを用いた照明器具
CN102802331B (zh) 氙灯驱动单元、驱动氙灯的方法以及模拟太阳光照射单元
JP3521501B2 (ja) 高圧放電灯点灯装置
JP4970898B2 (ja) 放電灯点灯装置
JP2013110002A (ja) 放電灯点灯装置および、これを用いた車両用前照灯装置
JP4909727B2 (ja) 半導体装置
JP5360767B2 (ja) フラッシュランプの点灯装置
JP5580677B2 (ja) 放電灯点灯回路
JPH1041081A (ja) 放電灯点灯装置
JP2007200757A (ja) アークランプの点灯回路およびその電圧制御方法
JPWO2008123274A1 (ja) 高輝度放電ランプ点灯装置
JP2011171048A (ja) イグナイタ回路、高圧放電ランプ点灯装置、及びその制御方法
JP5569862B2 (ja) キセノンランプ点灯装置
JP6569309B2 (ja) 放電灯点灯装置
JP5129703B2 (ja) 無電極放電灯点灯装置及びそれを用いた照明器具
JP6417844B2 (ja) 放電灯点灯装置

Legal Events

Date Code Title Description
121 Ep: the epo has been informed by wipo that ep was designated in this application

Ref document number: 15830151

Country of ref document: EP

Kind code of ref document: A1

NENP Non-entry into the national phase

Ref country code: DE

122 Ep: pct application non-entry in european phase

Ref document number: 15830151

Country of ref document: EP

Kind code of ref document: A1