RU2467373C2 - Улучшенные форм-фактор и защита от электромагнитных помех для беспроводных адаптеров технологического устройства - Google Patents
Улучшенные форм-фактор и защита от электромагнитных помех для беспроводных адаптеров технологического устройства Download PDFInfo
- Publication number
- RU2467373C2 RU2467373C2 RU2011101364/08A RU2011101364A RU2467373C2 RU 2467373 C2 RU2467373 C2 RU 2467373C2 RU 2011101364/08 A RU2011101364/08 A RU 2011101364/08A RU 2011101364 A RU2011101364 A RU 2011101364A RU 2467373 C2 RU2467373 C2 RU 2467373C2
- Authority
- RU
- Russia
- Prior art keywords
- wireless
- metal
- wireless adapter
- circuit board
- length
- Prior art date
Links
Images
Classifications
-
- G—PHYSICS
- G08—SIGNALLING
- G08C—TRANSMISSION SYSTEMS FOR MEASURED VALUES, CONTROL OR SIMILAR SIGNALS
- G08C17/00—Arrangements for transmitting signals characterised by the use of a wireless electrical link
- G08C17/04—Arrangements for transmitting signals characterised by the use of a wireless electrical link using magnetically coupled devices
Landscapes
- Engineering & Computer Science (AREA)
- Computer Networks & Wireless Communication (AREA)
- Physics & Mathematics (AREA)
- General Physics & Mathematics (AREA)
- Arrangements For Transmission Of Measured Signals (AREA)
- Shielding Devices Or Components To Electric Or Magnetic Fields (AREA)
- Selective Calling Equipment (AREA)
- Transceivers (AREA)
Abstract
Данная группа изобретений относится к беспроводному адаптеру технологического устройства. Технический результат заключается в создании беспроводного коммуникационного адаптера технологического устройства, который снабжен защитой от электромагнитных помех и имеет малый форм-фактор. Он достигается тем, что беспроводной адаптер технологического устройства содержит: коммуникационный модуль беспроводной связи, сконфигурированный для коммуникационного соединения с технологическим устройством и с беспроводным приемником, причем коммуникационный модуль беспроводной связи сконфигурирован для взаимодействия с технологическим устройством в соответствии со стандартным технологическим протоколом; металлический корпус, окружающий модуль беспроводной связи и имеющий первый конец и второй конец, при этом первый конец выполнен с возможностью прикрепления к технологическому устройству; металлический защитный экран, который контактирует со вторым концом корпуса, так что металлический защитный экран и корпус образуют, по существу, сплошную проводящую поверхность; и антенну, коммуникационно соединенную с коммуникационным модулем беспроводной связи и отделенную от коммуникационного модуля беспроводной связи посредством металлического защитного экрана. 2 н. и 15 з.п. ф-лы, 8 ил.
Description
ПРЕДШЕСТВУЮЩИЙ УРОВЕНЬ ТЕХНИКИ
При промышленном применении системы управления используются для мониторинга и управления товарно-материальными запасами промышленных и химических процессов и тому подобного. Обычно система управления выполняет эти функции, используя полевые устройства, размещенные в ключевых позициях промышленного процесса и соединенные со схемой управления в диспетчерской посредством контура управления процессом. Полевые устройства обычно выполняют функции, такие как определение параметра или воздействие на процесс, в распределенной системе управления или системе мониторинга процесса.
Некоторые полевые устройства включают в себя преобразователь. Под преобразователем понимают или устройство, которое генерирует выходной сигнал на основе физического ввода данных либо которое генерирует физический вывод, основываясь на входном сигнале. Обычно преобразователь преобразует входные данные в выходные данные, имеющие различную форму. Типы преобразователей включают в себя различное аналитическое оборудование, датчики давления, термисторы, термопары, тензометрические датчики, передатчики потока, позиционеры, исполнительные механизмы, соленоиды, индикаторные лампы и др.
Обычно каждое полевое устройство также включает в себя схему связи, которая используется для установления связи с диспетчерской процесса или другой схемой посредством контура управления процессом. В некоторых установках контур управления процессом также используют для подачи стабилизированного тока и/или напряжения на полевые устройства для питания полевого устройства. Контур управления процессом также переносит данные в аналоговом или цифровом формате.
Традиционно аналоговые полевые устройства соединены с диспетчерской двухпроводным токовым контуром управления процессом, причем каждое устройство соединено с диспетчерской одним двухпроводным контуром управления. Обычно разность напряжений между двумя проводами поддерживается в диапазоне напряжений от 12-45 Вольт для аналогового режима и 9-50 Вольт для цифрового режима. Некоторые аналоговые полевые устройства передают сигнал в диспетчерскую, управляя током, текущим через токовый контур, на величину тока, пропорциональную определенной переменной процесса. Другие полевые устройства могут выполнять действия под управлением диспетчерской, модулируя величину тока через контур. Дополнительно или альтернативно контур управления процессом может передавать цифровые сигналы, используемые для связи с полевыми устройствами.
В некоторых установках начали использовать беспроводные технологии для установления связи с полевыми устройствами. Беспроводная работа упрощает монтаж электропроводки и установку полевого устройства. Тем не менее, большая часть полевых устройств жестко вмонтирована в диспетчерскую процесса и не использует технологии беспроводной связи.
Промышленное технологическое оборудование часто содержит сотни или даже тысячи полевых устройств. Многие из этих полевых устройств содержат усложненную электронику и способны обеспечивать больше данных, чем традиционные аналоговые 4-20 мА измерения. По ряду причин, и, в том числе, по причине стоимости, многие установки не используют преимущества дополнительных данных, которые могут быть обеспечены такими полевыми устройствами.
СУЩНОСТЬ ИЗОБРЕТЕНИЯ
Это создало необходимость в беспроводном адаптере для таких полевых устройств, который может присоединяться к полевым устройствам и передавать данные обратно в систему управления или другую систему мониторинга либо диагностики, либо приложение через беспроводную сеть.
РАСКРЫТИЕ ИЗОБРЕТЕНИЯ
Беспроводной адаптер для технологического устройства включает в себя модуль беспроводной связи, металлический корпус и антенну. Модуль беспроводной связи выполнен с возможностью коммуникационного соединения с технологическим устройством и с беспроводным приемником. Металлический корпус окружает модуль беспроводной связи и имеет первый конец и второй конец. Первый конец выполнен с возможностью прикрепления к технологическому устройству. В одном варианте осуществления металлический защитный экран контактирует со вторым концом корпуса таким образом, что металлический защитный экран и корпус образуют сплошную проводящую поверхность. Антенна коммуникационно соединена с модулем беспроводной связи и отделена от модуля беспроводной связи металлическим защитным экраном. Предпочтительно модуль беспроводной связи, в качестве примера, включает в себя печатную плату, которая имеет длину больше, чем ее ширина.
КРАТКОЕ ОПИСАНИЕ ЧЕРТЕЖЕЙ
На чертежах:
Фиг.1 изображает схематическое изображение примерного полевого устройства, для которого применим беспроводной адаптер согласно настоящему изобретению;
Фиг.2 изображает блок-схему полевого устройства, показанного на Фиг.1;
Фиг.3 изображает общий вид беспроводного адаптера с улучшенным форм-фактором, соединенного с технологическим устройством;
Фиг.4 изображает общий вид в разрезе беспроводного адаптера по Фиг.3;
Фиг.5 изображает упрощенную блок-схему системы управления или мониторинга технологического процесса, которая включает в себя беспроводной адаптер;
Фиг.6 изображает разрез беспроводного адаптера, который уменьшает или исключает электромагнитные помехи согласно варианту осуществления настоящего изобретения;
Фиг.7 изображает разрез другого беспроводного адаптера, который уменьшает или исключает электромагнитные помехи согласно варианту осуществления настоящего изобретения;
Фиг.8 изображает упрощенный разрез, показывающий беспроводной адаптер, соединенный с технологическим устройством.
ПОДРОБНОЕ ОПИСАНИЕ ВАРИАНТОВ ВОПЛОЩЕНИЯ ИЗОБРЕТЕНИЯ
Варианты осуществления настоящего изобретения, в общем, включают в себя беспроводной адаптер, выполненный с возможностью соединения с технологическим устройством и связи с диспетчерской процесса или с удаленной системой мониторинга либо диагностическим приложением, запущенным на компьютере. Технологические устройства обычно установлены в областях с ограниченным доступом. Определенные варианты осуществления, описанные в настоящей заявке, включают в себя беспроводные адаптеры, имеющие улучшенные форм-факторы. Улучшенные форм-факторы позволяют соединять беспроводные адаптеры с технологическими устройствами в разнообразных окружающих обстановках, включая окружающие обстановки, которые могут не позволить иным образом присоединить беспроводной адаптер к технологическому устройству. Технологические устройства также обычно устанавливают в средах, имеющих электромагнитные помехи (EMI), которые могут отрицательно влиять на рабочие характеристики или работу беспроводного адаптера. Некоторые варианты осуществления, описанные в настоящей заявке, включают в себя беспроводные адаптеры, имеющие электрически проводящие оболочки, которые уменьшают или исключают отрицательное воздействие EMI.
Фиг.1 и 2 изображают схему и блок-схему примерного полевого устройства, для которого может быть применим беспроводной адаптер согласно варианту осуществления настоящего изобретения. Система 10 управления или мониторинга технологического процесса включает в себя диспетчерскую или систему 12 управления, которая соединена с одним или более полевыми устройствами 14 через двухпроводной контур 16 управления процессом. Примеры контура 16 управления процессом включают в себя аналоговую связь в диапазоне 4-20 мА, гибридные протоколы, которые включают в себя как аналоговую, так и цифровую связь, например стандарт протокола взаимодействия с удаленным датчиком с шинной адресацией (HART®), а также полностью цифровые протоколы, такие как стандарт FOUNDATION™ Fieldbus. Обычно контуры управления технологическим процессом могут и питать полевые устройства, и допускать связь между полевым устройством и другими устройствами.
В данном примере полевое устройство 14 включает в себя схему 18, соединенную с исполнительным механизмом/преобразователем 20 и с контуром 16 управления процессом посредством выходного щитка 21 в корпусе 23. Полевое устройство 14 проиллюстрировано в виде генератора регулируемой переменной процесса в том отношении, что он присоединяется к технологическому процессу и определяет аспект, такой как температура, давление, pH, расход или другие физические свойства процесса, и обеспечивает его показание. Другие примеры полевых устройств включают в себя клапаны, исполнительные механизмы, контроллеры и дисплеи.
Обычно полевые устройства отличаются своей способностью работать “в полевых условиях”, что может подвергать их воздействиям окружающей среды, таким как температура, влажность и давление. Дополнительно к воздействиям окружающей среды полевые устройства часто должны выдерживать воздействие коррозирующих веществ, опасных и/или даже взрывоопасных атмосфер. Дополнительно такие устройства должны также работать при наличии вибрации и/или электромагнитных помех. Полевые устройства типа, проиллюстрированного на Фиг.1, представляют собой относительно большую установленную базу унаследованных устройств, которые предназначены для работы, подразумевающей исключительно проводную связь.
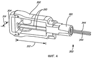
Фиг.3 изображает общий вид улучшенного форм-фактора беспроводного адаптера 300, соединенного с технологическим устройством 350, а Фиг.4 изображает общий вид в разрезе адаптера 300. Адаптер 300 включает в себя область 301 (например, область, имеющую резьбовую поверхность) механического прикрепления, которая прикреплена к устройству 350 посредством стандартной трубы 352 полевого устройства. Примеры подходящих трубных соединений включают в себя 1/2-14 NPT, M20×1,5, G1/2 и 3/8-18 NPT. Адаптер 300 в качестве примера прикрепляют к устройству 350 или открепляют от него поворотом адаптера 300 вокруг оси 370 вращения. Область 301 прикрепления предпочтительно является полой, чтобы позволить проводникам 344 соединять адаптер 300 и устройство 350.
Адаптер 300 включает в себя огораживающее главное тело или корпус 302 и наконечник 304. Корпус 302 и наконечник 304 обеспечивают защиту от воздействия окружающей среды для компонент, включенных в адаптер 300. Как можно видеть на Фиг.4, корпус 302 огораживает или окружает одну или более схемные платы 310 беспроводной связи. Каждая схемная плата 310 в качестве примера имеет прямоугольную форму и длину 312, которая продолжается вдоль или параллельно оси 370 вращения (показанной на Фиг.3). Каждая плата 310 также имеет ширину 314, которая проходит радиально наружу от оси 370 вращения или перпендикулярно ей.
В одном варианте осуществления длину 312 и ширину 314 схемной платы настраивают или выбирают таким образом, чтобы позволить присоединение адаптера 300 к технологическому устройству 350 в разнообразных окружающих обстановках. Например, технологическое устройство 350 может быть расположено в обстановке, в которой имеется ограниченное пространство для ширины 314 схемной платы 310. В таком случае ширину 314 схемной платы уменьшают так, чтобы она могла соответствовать окружающей обстановке. Длину 312 схемной платы соответствующим образом увеличивают, чтобы компенсировать уменьшение ширины 314. Это дает возможность схемной плате 310 включать в себя все необходимые электронные компоненты, при этом имея форм-фактор, который соответствует окружающей обстановке технологического устройства. В одном варианте осуществления длина 312 больше, чем ширина 314 (т.е. отношение длины к ширине больше единицы). Варианты осуществления настоящего раскрытия, тем не менее, не ограничены какими-либо конкретными отношениями или размерами. Следует также заметить, что длина и/или диаметр корпуса 302 и наконечника 304 в качестве примера отрегулированы таким образом, что полная длина и диаметр/ширина беспроводного адаптера 300 минимизированы (т.е. размеры длины и диаметра корпуса 302 и наконечника 304 таковы, что они велики настолько, насколько это необходимо для размещения огороженных компонент).
Фиг.5 изображает упрощенную блок-схему системы 500 управления или мониторинга технологического процесса, в которой диспетчерская или система 502 управления коммуникационно соединена с полевым устройством 350 через беспроводной адаптер 300. Беспроводной адаптер 300 включает в себя модуль 310 беспроводной связи и антенну 320. Модуль 310 беспроводной связи соединен с контроллером 356 технологического устройства и взаимодействует с внешними беспроводными устройствами (например, системой 502 управления или другими беспроводными устройствами или системами контроля, как проиллюстрировано на Фиг.5) посредством антенны 320, основываясь на данных от контроллера 356. В зависимости от приложения модуль 310 беспроводной связи может быть приспособлен к взаимодействию в соответствии с любым подходящим протоколом беспроводной связи, включая, но не ограничиваясь: беспроводные сетевые технологии (такие как беспроводные точки доступа IEEE 802.11b и беспроводные сетевые устройства, сконструированные Linksys, Ирвайн, Калифорния); сотовые или цифровые сетевые технологии (такие как Microburst® Aeris Communications Inc., Сан-Хосе, Калифорния); технологию сверхширокополосной оптики свободного пространства, глобальная система связи с подвижными объектами (GSM), пакетная радиосвязь общего назначения (GPRS); многостанционный доступ с кодовым разделением каналов (CDMA); технология широкополосного спектра, техника инфракрасной связи; SMS (служба коротких сообщений/передача текстовых сообщений); известная спецификация Bluetooth, такая как Bluetooth Core Specification Version 1.1 (22 февраля 2001 г.), доступная благодаря Bluetooth SIG (www.bluetooth.com); и спецификация Wireless HART®, опубликованная Hart Communication Foundation, например. Относящиеся к делу части спецификации Wireless HART® включают в себя: HCF_Spec 13, revision 7.0; HART Specification 65 - Wireless Physical Layer Specification; HART Specification 75 - TDMA Data Link Layer Specification (TDMA означает многостанционный доступ с временным разделением каналов); HART Specification 85 - Network Management Specification; HART Specification 155 - Wireless Command Specification; и HART Specification 290 - Wireless Devices Specification. Дополнительно может быть применена известная технология конфликта данных, так что несколько устройств могут сосуществовать в диапазоне беспроводной работы друг с другом. Такое предотвращение конфликта может включать в себя использование определенного числа различных радиочастотных каналов и/или технологии широкополосного спектра.
Модуль 310 беспроводной связи может также включать в себя преобразователи для множества способов беспроводной связи. Например, первичное беспроводное соединение могло бы быть выполнено с использованием способов связи на относительно больших расстояниях, например GSM или GPRS, тогда как вторичный или дополнительный способ связи мог бы быть обеспечен для специалистов или операторов вблизи устройства с использованием, например, IEEE 802.11b или Bluetooth.
Полевое устройство 350 дополнительно включает в себя силовую цепь 352 и исполнительный механизм/преобразователь 354. В одном варианте осуществления энергия от модуля 352 питает контроллер 356 для взаимодействия с исполнительным механизмом/преобразователем 354 и модулем 310 беспроводной связи. Энергия от модуля 352 может также питать компоненты беспроводного адаптера 300. Контроллер 356 технологического устройства и модуль 310 беспроводной связи, в качестве примера, взаимодействуют друг с другом в соответствии со стандартным промышленным протоколом, таким как 4-20 мА, HART®, FOUNDATION™ Fieldbus, Profibus-PA, Modbus или CAN. Альтернативно беспроводной адаптер может получать питание из своего собственного источника питания, такого как аккумулятор, или из других источников, таких как откачка энергии.
Фиг.6 изображает разрез беспроводного адаптера 600, который уменьшает или исключает электромагнитные помехи (EMI) в соответствии с одним вариантом осуществления настоящего изобретения. Адаптер 600 включает в себя электронику 602 (например, одну или более печатные платы) модуля беспроводной связи, антенну 604, металлический корпус или оболочку 606, металлический защитный экран 608, неметаллический наконечник 610 (например, пластиковый обтекатель) и проводящую эластомерную прокладку 612. Металлическая оболочка 606 в качестве примера выполнена из металлизированного пластика или из металла, такого как алюминий, и имеет цилиндрическую форму. Металлический защитный экран 608 в качестве примера выполнен из пластика, покрытого проводящим материалом, или из металла, такого как штампованный тонколистовой металл.
Прокладка 612 установлена в округлое кольцо 613 оболочки 606. Прокладка 612 контактирует как с металлической оболочкой 606, так и с металлическим защитным экраном 608, так что три компоненты образуют сплошную проводящую поверхность. Эта проводящая поверхность защищает модуль 602 беспроводной связи от EMI.
Металлический защитный экран 608 имеет маленькую дыру или отверстие 609. Отверстие 609 позволяет электрическому соединению 630 (например, коаксиальному кабелю) проходить через защитный экран 608 и соединять антенну 604 с модулем 602 беспроводной связи. Альтернативно антенна 604 может быть образована как одно целое с модулем 602, например, в виде трасс, проложенных вокруг внешнего края схемной платы. В таком случае антенна 604 целиком проходит через защитный экран 608 через отверстие 609.
Неметаллический наконечник 610 и металлический защитный экран 608 окружают антенну 604 и обеспечивают физическую защиту (защиту от воздействий окружающей среды) для антенны. Беспроводные сигналы могут проходить через неметаллический наконечник 610. Это позволяет антенне 604 передавать и принимать беспроводные сигналы. В варианте осуществления защитный экран 608 и антенна 604 спроектированы таким образом, что защитный экран 608 является частью противовеса антенны 604.
Металлическая оболочка 606 имеет маленькую дыру или отверстие 607. Отверстие 607 позволяет электрическим проводникам или соединениям 611 проходить через нее. Соединения 611 в качестве примера соединяют беспроводной адаптер 600 с технологическим устройством, так что сигналы связи могут передаваться между беспроводным адаптером 600 и технологическим устройством. Адаптер 600 в качестве примера взаимодействует с технологическим устройством в соответствии с промышленным протоколом, таким как описанные выше (например, HART®). Соединения 611 могут также снабжать беспроводной адаптер 600 электроэнергией (например, током или напряжением).
Фиг.7 изображает разрез другого беспроводного адаптера 700, который уменьшает или исключает EMI в соответствии с вариантом осуществления настоящего изобретения. Адаптер 700 включает в себя многие из аналогичных или подобных компонент, что и адаптер 600, соответствующим образом пронумерованные. Адаптер 700 не включает в себя проводящую прокладку, в отличие от адаптера 600. Вместо этого металлический защитный экран 708 имеет электрически проводящие выводы или подпружиненные штыри 718. Штыри 718 установлены внутри округлого кольца 712 оболочки, так что защитный экран 708 и оболочка 706 формируют сплошную проводящую поверхность, которая окружает модуль 702 беспроводной связи. Окружающая проводящая поверхность защищает электронику внутри модуля 702 от EMI.
В другом варианте осуществления беспроводного адаптера оболочка (например, оболочка 606 на Фиг.6 и оболочка 706 на Фиг.7) электроники выполнена из неметаллического материала. Электроника (например, модуля 602 на Фиг.6 и модуля 702 на Фиг.7) адаптера беспроводной связи, в качестве примера, защищена от EMI отдельным металлическим защитным экраном, который находится внутри оболочки электроники и который окружает электронику.
Еще в другом варианте осуществления беспроводного адаптера адаптер не включает в себя наконечник (например, наконечник 610 на Фиг.6), который огораживает антенну. Вместо этого используют гибкую выдвижную штыревую антенну. Штыревая антенна распложена или размещена рядом с защитным экраном (например, защитным экраном 608 на Фиг.6) адаптера и остается открытой для окружающей среды.
Беспроводные адаптеры в качестве примера выполнены с учетом удовлетворения требований внутренней безопасности и обеспечивают способность к огнестойкости (взрывобезопасности). Дополнительно беспроводные адаптеры, если требуется, включают в себя герметизацию внутри оболочек их электроники для дополнительной защиты огороженной электроники. В таком случае металлические защитные экраны беспроводных адаптеров могут включать в себя одну или более щели и/или отверстия для облегчения прохождения герметика.
Фиг.8 изображает разрез беспроводного адаптера 800, соединенного с технологическим устройством 850, в соответствии с вариантом осуществления настоящего изобретения. Устройство 850 включает в себя исполнительный механизм/преобразователь 864 и измерительную схему 866. Измерительная схема 866 соединена со схемой 868 полевого устройства. Устройство 850 соединено с двухпроводным контуром 888 управления процессом через соединительный блок 806 и беспроводной адаптер 800. Дополнительно беспроводной адаптер 800 соединен с корпусом устройства 850. В примере, показанном на Фиг.8, соединение выполнено посредством трубного соединения 809 NPT. Монтажная панель беспроводного адаптера 800 в качестве примера соединена с заземляющим соединением 810 устройства 850 через провод 808. Устройство 850 включает в себя соединительный блок 802 двухпроводного контура управления процессом, который соединен с соединениями 812 от беспроводного адаптера 800. Как проиллюстрировано на Фиг.8, беспроводной адаптер 800 может быть посредством резьбы вставлен в трубное соединение 809. Корпус 820 имеет антенну 826 для поддержки схемы беспроводного адаптера 800. Дополнительно наконечник 824 может быть герметично соединен с корпусом 820 и допускает передачу беспроводных сигналов через него. Заметим, что в схеме расположения, показанной на Фиг.8, обеспечено пять электрических соединений с беспроводным адаптером 800 (т.е. четыре соединения контура и заземляющее соединение). Эти схемы электрических и механических соединений, тем не менее, приведены только с целью иллюстрации. Варианты осуществления настоящего изобретения не ограничены какой-либо конкретной схемой электрического или механического соединения, и варианты осуществления включают в себя любую схему электрического или механического соединения в качестве примера.
Термин “полевое устройство”, используемый в настоящей заявке, может подразумевать любое устройство, которое используется в системе управления или мониторинга технологического процесса, и необязательно требует размещения в “в полевых условиях”. Полевые устройства включают в себя, без ограничения, передатчики переменных процессов, цифровые контроллеры клапанов, расходомеры и сумматоры потока. Устройство может быть расположено в любом месте системы управления процессом, включая диспетчерскую или схему управления. Выводы, используемые для соединения с контуром управления процессом, обозначают любое соответствующее электрическое соединение и могут не содержать физические или дискретные выводы. Любая подходящая схема беспроводной связи может быть использована, если требуется, как и любой подходящий протокол связи, частота или технология связи. Компоненты подачи электроэнергии конфигурируются по требованию и не ограничены изложенными в настоящей заявке конфигурациями или любой другой конкретной конфигурацией. В некоторых вариантах осуществления полевые устройства включают в себя адрес, который может быть включен в любые передачи, так чтобы устройство могло быть идентифицировано. Аналогично такой адрес может быть использован для определения того, предназначен ли принятый сигнал для данного конкретного устройства. Тем не менее, в других вариантах осуществления адреса не используются, и данные просто передаются от схемы беспроводной связи без адресной информации. При такой конфигурации, если требуется прием данных, любые принятые данные могут не включать в себя адресную информацию. В некоторых вариантах осуществления это может быть приемлемым. В других могут быть использованы другие технологии адресации или технологии идентификации, такие как присвоение конкретной частоты или протокола связи конкретному устройству, присвоение конкретного слота времени или периода конкретному устройству, либо другие технологии. Любой подходящий протокол связи и/или сетевая технология может быть использована, включая основанную на маркерах технологию, в которой маркер передается между устройствами, чтобы позволить, тем самым, передачу или прием для конкретного устройства.
Как обсуждалось, варианты осуществления настоящего изобретения улучшают беспроводную связь с технологическим устройством. Определенные варианты осуществления уменьшают электромагнитные помехи с помощью беспроводных адаптеров, обеспечивая проводящую поверхность, которая окружает и защищает огороженные электрические модули связи или компоненты. Антенны беспроводных адаптеров в качестве примера размещены вне проводящей поверхности, так что они могут беспроводным образом взаимодействовать с системой управления. Антенны, если требуется, защищены от воздействия окружающей среды ограждением антенн неметаллическим наконечником, который допускает прохождение через него беспроводных сигналов. Дополнительно варианты осуществления включают в себя улучшенные форм-факторы, которые позволяют прикрепить беспроводные адаптеры к технологическим устройствам, которые находятся в ограниченных окружающих обстановках, которые иным образом могут не допускать прикрепление беспроводного адаптера. Форм-факторы в качестве примера улучшены посредством уменьшения ширины беспроводного адаптера и компенсации для уменьшения ширины посредством увеличения длины адаптера.
Хотя настоящее изобретение было описано со ссылкой на конкретные варианты осуществления, специалисты в данной области техники поймут, что могут быть сделаны изменения по форме и деталям без отклонения от сущности и объема изобретения.
Claims (17)
1. Беспроводной адаптер технологического устройства, содержащий:
коммуникационный модуль беспроводной связи, сконфигурированный для коммуникационного соединения с технологическим устройством и с беспроводным приемником, причем коммуникационный модуль беспроводной связи сконфигурирован для взаимодействия с технологическим устройством в соответствии со стандартным технологическим протоколом;
металлический корпус, окружающий модуль беспроводной связи и имеющий первый конец и второй конец, при этом первый конец выполнен с возможностью прикрепления к технологическому устройству;
металлический защитный экран, который контактирует со вторым концом корпуса, так что металлический защитный экран и корпус образуют, по существу, сплошную проводящую поверхность; и
антенну, коммуникационно соединенную с коммуникационным модулем беспроводной связи и отделенную от коммуникационного модуля беспроводной связи посредством металлического защитного экрана.
коммуникационный модуль беспроводной связи, сконфигурированный для коммуникационного соединения с технологическим устройством и с беспроводным приемником, причем коммуникационный модуль беспроводной связи сконфигурирован для взаимодействия с технологическим устройством в соответствии со стандартным технологическим протоколом;
металлический корпус, окружающий модуль беспроводной связи и имеющий первый конец и второй конец, при этом первый конец выполнен с возможностью прикрепления к технологическому устройству;
металлический защитный экран, который контактирует со вторым концом корпуса, так что металлический защитный экран и корпус образуют, по существу, сплошную проводящую поверхность; и
антенну, коммуникационно соединенную с коммуникационным модулем беспроводной связи и отделенную от коммуникационного модуля беспроводной связи посредством металлического защитного экрана.
2. Беспроводной адаптер по п.1, в котором модуль беспроводной связи содержит печатную плату, причем печатная плата имеет длину и ширину, при этом длина проходит между первым концом металлического корпуса и вторым концом металлического корпуса, и длина больше, чем ширина.
3. Беспроводной адаптер по п.2, в котором модуль беспроводной связи содержит вторую печатную плату, причем вторая печатная плата имеет длину и ширину, причем длина второй печатной платы проходит между первым концом металлического корпуса и вторым концом металлического корпуса, при этом длина второй печатной платы больше, чем ширина второй печатной платы.
4. Беспроводной адаптер по п.1, дополнительно содержащий:
неметаллический наконечник, который прикреплен к корпусу и который окружает антенну.
неметаллический наконечник, который прикреплен к корпусу и который окружает антенну.
5. Беспроводной адаптер по п.4, в котором неметаллический наконечник является пластиковым обтекателем.
6. Беспроводной адаптер по п.1, в котором металлический корпус содержит алюминий.
7. Беспроводной адаптер по п.1, в котором металлический корпус содержит металлизированный пластик.
8. Беспроводной адаптер по п.1, в котором металлический защитный экран содержит штампованный металл.
9. Беспроводной адаптер по п.1, в котором металлический защитный экран содержит пластик, покрытый проводящим материалом.
10. Беспроводной адаптер по п.1, в котором металлический защитный экран контактирует со вторым концом корпуса посредством подпружиненных штырей.
11. Беспроводной адаптер по п.1, в котором металлический защитный экран контактирует со вторым концом корпуса посредством проводящей эластомерной прокладки.
12. Беспроводной адаптер технологического устройства, содержащий:
металлический корпус, имеющий длину и радиус;
печатную плату внутри металлического корпуса, причем печатная плата имеет ширину и длину, при этом длина печатной платы продолжается вдоль длины металлического корпуса, и указанная длина печатной платы больше, чем ширина печатной платы, при этом печатная плата выполнена с возможностью коммуникационного соединения с технологическим устройством;
металлический защитный экран, образующий сплошную проводящую поверхность с металлическим корпусом и имеющий первую сторону и вторую сторону, при этом печатная плата расположена в непосредственной близости от первой стороны; и
антенну, электрически соединенную с печатной платой через отверстие в металлическом защитном экране, причем антенна распложена в непосредственной близости от второй стороны металлического защитного экрана, при этом антенна выполнена с возможностью беспроводной передачи данных на беспроводной приемник и беспроводного приема данных от беспроводного приемника.
металлический корпус, имеющий длину и радиус;
печатную плату внутри металлического корпуса, причем печатная плата имеет ширину и длину, при этом длина печатной платы продолжается вдоль длины металлического корпуса, и указанная длина печатной платы больше, чем ширина печатной платы, при этом печатная плата выполнена с возможностью коммуникационного соединения с технологическим устройством;
металлический защитный экран, образующий сплошную проводящую поверхность с металлическим корпусом и имеющий первую сторону и вторую сторону, при этом печатная плата расположена в непосредственной близости от первой стороны; и
антенну, электрически соединенную с печатной платой через отверстие в металлическом защитном экране, причем антенна распложена в непосредственной близости от второй стороны металлического защитного экрана, при этом антенна выполнена с возможностью беспроводной передачи данных на беспроводной приемник и беспроводного приема данных от беспроводного приемника.
13. Беспроводной адаптер по п.12, в котором антенна является гибкой выдвижной штыревой антенной.
14. Беспроводной адаптер по п.12, в котором металлический защитный экран является частью противовеса антенны.
15. Беспроводной адаптер по п.12, в котором металлический корпус имеет герметизацию.
16. Беспроводной адаптер по п.12, дополнительно содержащий участок механического прикрепления, выполненный с возможностью прикрепления к трубе технологического устройства.
17. Беспроводной адаптер по п.16, в котором участок механического присоединения включает в себя резьбовую поверхность.
Applications Claiming Priority (5)
| Application Number | Priority Date | Filing Date | Title |
|---|---|---|---|
| US7309808P | 2008-06-17 | 2008-06-17 | |
| US7309108P | 2008-06-17 | 2008-06-17 | |
| US61/073,091 | 2008-06-17 | ||
| US61/073,098 | 2008-06-17 | ||
| US12/485,189 | 2009-06-16 |
Publications (2)
| Publication Number | Publication Date |
|---|---|
| RU2011101364A RU2011101364A (ru) | 2012-07-27 |
| RU2467373C2 true RU2467373C2 (ru) | 2012-11-20 |
Family
ID=41415240
Family Applications (1)
| Application Number | Title | Priority Date | Filing Date |
|---|---|---|---|
| RU2011101364/08A RU2467373C2 (ru) | 2008-06-17 | 2009-06-17 | Улучшенные форм-фактор и защита от электромагнитных помех для беспроводных адаптеров технологического устройства |
Country Status (7)
| Country | Link |
|---|---|
| US (1) | US8694060B2 (ru) |
| EP (1) | EP2291716B1 (ru) |
| JP (1) | JP5172013B2 (ru) |
| CN (2) | CN102067051A (ru) |
| CA (1) | CA2726613C (ru) |
| RU (1) | RU2467373C2 (ru) |
| WO (1) | WO2009154744A1 (ru) |
Families Citing this family (38)
| Publication number | Priority date | Publication date | Assignee | Title |
|---|---|---|---|---|
| US8787848B2 (en) | 2004-06-28 | 2014-07-22 | Rosemount Inc. | RF adapter for field device with low voltage intrinsic safety clamping |
| US7262693B2 (en) | 2004-06-28 | 2007-08-28 | Rosemount Inc. | Process field device with radio frequency communication |
| WO2009154756A1 (en) | 2008-06-17 | 2009-12-23 | Rosemount Inc. | Rf adapter for field device with variable voltage drop |
| US8049361B2 (en) | 2008-06-17 | 2011-11-01 | Rosemount Inc. | RF adapter for field device with loop current bypass |
| US8929948B2 (en) | 2008-06-17 | 2015-01-06 | Rosemount Inc. | Wireless communication adapter for field devices |
| US9674976B2 (en) | 2009-06-16 | 2017-06-06 | Rosemount Inc. | Wireless process communication adapter with improved encapsulation |
| US10761524B2 (en) | 2010-08-12 | 2020-09-01 | Rosemount Inc. | Wireless adapter with process diagnostics |
| US9065813B2 (en) * | 2011-03-18 | 2015-06-23 | Honeywell International Inc. | Adapter device for coupling an industrial field instrument to an industrial wireless network and related system and method |
| US9258670B2 (en) * | 2011-06-10 | 2016-02-09 | Aliphcom | Wireless enabled cap for a data-capable device |
| US9310794B2 (en) | 2011-10-27 | 2016-04-12 | Rosemount Inc. | Power supply for industrial process field device |
| US8892034B2 (en) | 2012-06-26 | 2014-11-18 | Rosemount Inc. | Modular terminal assembly for wireless transmitters |
| CN102901552B (zh) * | 2012-10-25 | 2014-06-04 | 梅特勒-托利多(常州)精密仪器有限公司 | 称重传感器无线套件 |
| US10244348B2 (en) | 2013-08-19 | 2019-03-26 | Estimote Polska Sp z o.o. | Methods for authenticating communication between a mobile device and wireless beacon at a remote domain name system, projecting a level of interest in a nearby product, and providing and ordering option or product data |
| US9998863B2 (en) | 2013-08-19 | 2018-06-12 | Estimote Polska Sp. Z O. O. | System and method for providing content using beacon systems |
| JP5850015B2 (ja) | 2013-09-17 | 2016-02-03 | 横河電機株式会社 | アンテナモジュール及び無線機器 |
| US9680261B2 (en) * | 2014-06-11 | 2017-06-13 | Honewell International Inc. | Intrinsic safe in-line adaptor with integrated capacitive barrier for connecting a wireless module with antenna |
| US10014568B2 (en) * | 2014-12-18 | 2018-07-03 | Sony Corporation | Mobile communication device |
| JP6241455B2 (ja) * | 2015-07-06 | 2017-12-06 | 横河電機株式会社 | 無線機器 |
| US10136250B2 (en) | 2015-09-02 | 2018-11-20 | Estimote Polska Sp. Z O. O. | System and method for lower power data routing |
| WO2017040690A1 (en) | 2015-09-02 | 2017-03-09 | Estimote, Inc. | System and methods for object tracking with wireless beacons |
| US9826351B2 (en) | 2015-09-02 | 2017-11-21 | Estimote Polska Sp. Z O. O. | System and method for beacon fleet management |
| DE102016105362A1 (de) * | 2016-03-22 | 2017-09-28 | Endress+Hauser Gmbh+Co. Kg | Gehäusedeckel für ein Feldgerät der Automatisierungstechnik zum drahtlosen Übermitteln von Informationen |
| WO2017165564A1 (en) | 2016-03-22 | 2017-09-28 | Estimote, Inc. | System and method for multi-beacon interaction and management |
| US9866996B1 (en) | 2016-07-07 | 2018-01-09 | Estimote Polska Sp. Z O. O. | Method and system for content delivery with a beacon |
| USD829119S1 (en) * | 2017-03-09 | 2018-09-25 | Tatsuno Corporation | Flowmeter |
| DE102017114851A1 (de) * | 2017-07-04 | 2019-01-10 | Endress+Hauser SE+Co. KG | Feldgeräteadapter zur drahtlosen Datenübertragung |
| DE102018105903A1 (de) * | 2018-03-14 | 2019-09-19 | Vega Grieshaber Kg | Feldgerät mit einem Metallgehäuse, einer durch eine Kabeldurchführung geführten Anschlussleitung und einem Funkmodul mit einer Antenne |
| WO2020039252A1 (en) | 2018-08-22 | 2020-02-27 | Estimote Polska Sp Z.O.O. | System and method for verifying device security |
| WO2020039251A2 (en) | 2018-08-24 | 2020-02-27 | Estimote Polska Sp z o.o. | A method and system for asset management |
| DE102018122014A1 (de) | 2018-09-10 | 2020-03-12 | Endress + Hauser Flowtec Ag | Meßgeräte-System sowie damit gebildete Meßanordnung |
| DE102018122423A1 (de) * | 2018-09-13 | 2020-03-19 | Endress+Hauser SE+Co. KG | Vorrichtung zur Übertragung von Signalen aus einem zumindest teilweise metallischen Gehäuse |
| CN213777217U (zh) * | 2020-09-28 | 2021-07-23 | 深圳市大疆创新科技有限公司 | 云台组件 |
| US11513018B2 (en) * | 2020-09-30 | 2022-11-29 | Rosemount Inc. | Field device housing assembly |
| CN112650166A (zh) * | 2020-12-14 | 2021-04-13 | 云南迦南飞奇科技有限公司 | 基于无线网络的生产线状况大数据系统及其诊断方法 |
| DE102022130508A1 (de) * | 2022-11-17 | 2024-05-23 | Endress+Hauser Flowtec Ag | Messumformer und Feldgerät |
| US12218775B2 (en) | 2022-12-19 | 2025-02-04 | Rosemount Inc. | Advanced physical layer (APL) adapter for legacy field devices |
| WO2025034708A2 (en) * | 2023-08-10 | 2025-02-13 | Carnegie Mellon University | System, method, and device for entity detection and imaging using wireless network signals |
| US12493315B2 (en) | 2024-04-30 | 2025-12-09 | Rosemount Inc. | Ethernet-APL field device having reduced energy consumption |
Citations (3)
| Publication number | Priority date | Publication date | Assignee | Title |
|---|---|---|---|---|
| RU2210146C2 (ru) * | 1996-03-29 | 2003-08-10 | Сарантел Лимитед | Устройство и система радиосвязи, антенная система, диплексер для присоединения к антенне и способ работы антенны |
| US7120391B2 (en) * | 2000-07-06 | 2006-10-10 | Endress + Hauser Gmbh + Co. | Field transmitter |
| US7319191B2 (en) * | 2001-11-01 | 2008-01-15 | Thermo Fisher Scientific Inc. | Signal adapter |
Family Cites Families (398)
| Publication number | Priority date | Publication date | Assignee | Title |
|---|---|---|---|---|
| US2533339A (en) | 1946-06-22 | 1950-12-12 | Jabez Burns & Sons Inc | Flammable vapor protection |
| US2640667A (en) | 1950-05-01 | 1953-06-02 | R L House | Electrical service connector |
| US2883489A (en) * | 1954-12-06 | 1959-04-21 | Daystrom Inc | Encased electrical instrument |
| US3012432A (en) | 1957-09-23 | 1961-12-12 | Richard H Moore | Leak tester |
| GB1023042A (en) | 1962-05-07 | 1966-03-16 | Wayne Kerr Lab Ltd | Improvements in or relating to pressure responsive apparatus |
| US3232712A (en) * | 1962-08-16 | 1966-02-01 | Continental Lab Inc | Gas detector and analyzer |
| GB1027719A (ru) * | 1963-12-02 | |||
| US3374112A (en) * | 1964-03-05 | 1968-03-19 | Yeda Res & Dev | Method and apparatus for controlled deposition of a thin conductive layer |
| US3249833A (en) | 1964-11-16 | 1966-05-03 | Robert E Vosteen | Capacitor transducer |
| US3568762A (en) * | 1967-05-23 | 1971-03-09 | Rca Corp | Heat pipe |
| US3557621A (en) * | 1969-07-07 | 1971-01-26 | C G S Scient Corp Inc | Variable capacitance detecting devices |
| US3631264A (en) | 1970-02-11 | 1971-12-28 | Sybron Corp | Intrinsically safe electrical barrier system and improvements therein |
| US3612851A (en) | 1970-04-17 | 1971-10-12 | Lewis Eng Co | Rotatably adjustable indicator instrument |
| GB1354025A (en) | 1970-05-25 | 1974-06-05 | Medicor Muevek | Capacitive pressure transducer |
| US3633053A (en) * | 1970-06-18 | 1972-01-04 | Systron Donner Corp | Vibration transducer |
| US3742450A (en) | 1971-05-12 | 1973-06-26 | Bell Telephone Labor Inc | Isolating power supply for communication loop |
| US3881962A (en) | 1971-07-29 | 1975-05-06 | Gen Atomic Co | Thermoelectric generator including catalytic burner and cylindrical jacket containing heat exchange fluid |
| US3924219A (en) | 1971-12-22 | 1975-12-02 | Minnesota Mining & Mfg | Gas detection device |
| US3885432A (en) | 1972-03-06 | 1975-05-27 | Fischer & Porter Co | Vortex-type mass flowmeters |
| GB1397435A (en) | 1972-08-25 | 1975-06-11 | Hull F R | Regenerative vapour power plant |
| US3808480A (en) * | 1973-04-16 | 1974-04-30 | Bunker Ramo | Capacitive pressure transducer |
| US4005319A (en) * | 1973-04-23 | 1977-01-25 | Saab-Scania Aktiebolag | Piezoelectric generator operated by fluid flow |
| US3931532A (en) * | 1974-03-19 | 1976-01-06 | The United States Of America As Represented By The United States National Aeronautics And Space Administration | Thermoelectric power system |
| GB1525709A (en) | 1975-04-10 | 1978-09-20 | Chloride Silent Power Ltd | Thermo-electric generators |
| US4125122A (en) | 1975-08-11 | 1978-11-14 | Stachurski John Z O | Direct energy conversion device |
| US4008619A (en) * | 1975-11-17 | 1977-02-22 | Mks Instruments, Inc. | Vacuum monitoring |
| US4177496A (en) | 1976-03-12 | 1979-12-04 | Kavlico Corporation | Capacitive pressure transducer |
| US4084155A (en) * | 1976-10-05 | 1978-04-11 | Fischer & Porter Co. | Two-wire transmitter with totalizing counter |
| SE7713507L (sv) | 1976-12-02 | 1978-06-03 | Garrett Corp | Sett och anordning for bestemning av ett massaflode |
| US4158217A (en) | 1976-12-02 | 1979-06-12 | Kaylico Corporation | Capacitive pressure transducer with improved electrode |
| US4063349A (en) | 1976-12-02 | 1977-12-20 | Honeywell Information Systems Inc. | Method of protecting micropackages from their environment |
| DE2710211A1 (de) | 1977-03-09 | 1978-09-14 | Licentia Gmbh | Verfahren zur herstellung von vergossenen elektrischen schaltungen mit zugaenglichen bauteilen |
| US4168518A (en) | 1977-05-10 | 1979-09-18 | Lee Shih Y | Capacitor transducer |
| GR67600B (ru) * | 1979-06-29 | 1981-08-31 | Payot Jocelyne | |
| US4227419A (en) | 1979-09-04 | 1980-10-14 | Kavlico Corporation | Capacitive pressure transducer |
| US4434451A (en) * | 1979-10-29 | 1984-02-28 | Delatorre Leroy C | Pressure sensors |
| US4322775A (en) * | 1979-10-29 | 1982-03-30 | Delatorre Leroy C | Capacitive pressure sensor |
| US4295179A (en) | 1979-12-18 | 1981-10-13 | Northern Telecom Limited | Electric test equipment housing |
| US4287553A (en) | 1980-06-06 | 1981-09-01 | The Bendix Corporation | Capacitive pressure transducer |
| US4336567A (en) | 1980-06-30 | 1982-06-22 | The Bendix Corporation | Differential pressure transducer |
| US4361045A (en) | 1980-08-29 | 1982-11-30 | Aisin Seiki Company, Limited | Vibration sensor |
| US4370890A (en) * | 1980-10-06 | 1983-02-01 | Rosemount Inc. | Capacitive pressure transducer with isolated sensing diaphragm |
| US4390321A (en) | 1980-10-14 | 1983-06-28 | American Davidson, Inc. | Control apparatus and method for an oil-well pump assembly |
| US4358814A (en) | 1980-10-27 | 1982-11-09 | Setra Systems, Inc. | Capacitive pressure sensor |
| US4485670A (en) | 1981-02-13 | 1984-12-04 | The United States Of America As Represented By The Administrator Of The National Aeronautics And Space Administration | Heat pipe cooled probe |
| US4383801A (en) | 1981-03-02 | 1983-05-17 | Pryor Dale H | Wind turbine with adjustable air foils |
| US4422335A (en) | 1981-03-25 | 1983-12-27 | The Bendix Corporation | Pressure transducer |
| US4458537A (en) | 1981-05-11 | 1984-07-10 | Combustion Engineering, Inc. | High accuracy differential pressure capacitive transducer |
| US4389895A (en) | 1981-07-27 | 1983-06-28 | Rosemount Inc. | Capacitance pressure sensor |
| US4455874A (en) | 1981-12-28 | 1984-06-26 | Paroscientific, Inc. | Digital pressure transducer |
| IT1197596B (it) | 1982-03-05 | 1988-12-06 | Aeg Elotherm Gmbh | Procedimento ed apparecchio per l'indurimento superficiale di pezzi in ghisa |
| US4570217A (en) * | 1982-03-29 | 1986-02-11 | Allen Bruce S | Man machine interface |
| US4475047A (en) | 1982-04-29 | 1984-10-02 | At&T Bell Laboratories | Uninterruptible power supplies |
| US4422125A (en) | 1982-05-21 | 1983-12-20 | The Bendix Corporation | Pressure transducer with an invariable reference capacitor |
| SE445389B (sv) | 1982-06-28 | 1986-06-16 | Geotronics Ab | Forfarande och anordning for att erhalla metdata fran en kemisk process |
| US4510400A (en) * | 1982-08-12 | 1985-04-09 | Zenith Electronics Corporation | Switching regulator power supply |
| US4476853A (en) | 1982-09-28 | 1984-10-16 | Arbogast Clayton C | Solar energy recovery system |
| DE3340834A1 (de) | 1983-11-11 | 1985-05-23 | Philips Patentverwaltung Gmbh, 2000 Hamburg | Schaltungsanordnung zur konstanthaltung der temperaturabhaengigen empfindlichkeit eines differenzdruckmessgeraetes |
| US4490773A (en) | 1983-12-19 | 1984-12-25 | United Technologies Corporation | Capacitive pressure transducer |
| US4542436A (en) | 1984-04-10 | 1985-09-17 | Johnson Service Company | Linearized capacitive pressure transducer |
| US4639542A (en) * | 1984-06-11 | 1987-01-27 | Ga Technologies Inc. | Modular thermoelectric conversion system |
| US4562742A (en) * | 1984-08-07 | 1986-01-07 | Bell Microcomponents, Inc. | Capacitive pressure transducer |
| GB8426964D0 (en) | 1984-10-25 | 1984-11-28 | Sieger Ltd | Adjusting circuit parameter |
| US4701938A (en) | 1984-11-03 | 1987-10-20 | Keystone International, Inc. | Data system |
| DE3503347A1 (de) | 1985-02-01 | 1986-08-14 | Dr.Ing.H.C. F. Porsche Ag, 7000 Stuttgart | Vorrichtung zur drahtlosen messsignaluebertragung |
| US4670733A (en) | 1985-07-01 | 1987-06-02 | Bell Microsensors, Inc. | Differential pressure transducer |
| US5060295A (en) | 1985-11-15 | 1991-10-22 | Motorola, Inc. | Radio device with controlled port and method of port control |
| US4860232A (en) | 1987-04-22 | 1989-08-22 | Massachusetts Institute Of Technology | Digital technique for precise measurement of variable capacitance |
| US4785669A (en) | 1987-05-18 | 1988-11-22 | Mks Instruments, Inc. | Absolute capacitance manometers |
| CH672368A5 (en) | 1987-08-20 | 1989-11-15 | Rudolf Staempfli | Solar thermal power plant with expansive heat engine - utilises pressure increase of working fluid in thermal storage heater transmitting energy between two closed circuits |
| US4875369A (en) | 1987-09-08 | 1989-10-24 | Panex Corporation | Pressure sensor system |
| JPH0267794U (ru) | 1988-05-18 | 1990-05-22 | ||
| US4878012A (en) | 1988-06-10 | 1989-10-31 | Rosemount Inc. | Charge balanced feedback transmitter |
| US4977480A (en) | 1988-09-14 | 1990-12-11 | Fuji Koki Mfg. Co., Ltd. | Variable-capacitance type sensor and variable-capacitance type sensor system using the same |
| US4926674A (en) | 1988-11-03 | 1990-05-22 | Innovex Inc. | Self-zeroing pressure signal generator |
| US5023746A (en) | 1988-12-05 | 1991-06-11 | Epstein Barry M | Suppression of transients by current sharing |
| DE3842379A1 (de) | 1988-12-16 | 1990-06-21 | Heinrichs Messgeraete Josef | Elektromagnetanordnung an einem messgeraet in explosionsgeschuetzter ausfuehrung |
| US4951174A (en) | 1988-12-30 | 1990-08-21 | United Technologies Corporation | Capacitive pressure sensor with third encircling plate |
| US5014176A (en) | 1989-02-21 | 1991-05-07 | Raytheon Company | Switching converter with spike limiting circuit |
| US4982412A (en) * | 1989-03-13 | 1991-01-01 | Moore Push-Pin Company | Apparatus and method for counting a plurality of similar articles |
| JPH0769750B2 (ja) | 1989-09-08 | 1995-07-31 | 三菱電機株式会社 | 太陽電池電源系 |
| DE69127075T2 (de) | 1990-02-21 | 1998-02-26 | Rosemount Inc | Mehrfunktionsisolationstransformator |
| US5009311A (en) * | 1990-06-11 | 1991-04-23 | Schenk Robert J | Removable rigid support structure for circuit cards |
| US5079562A (en) | 1990-07-03 | 1992-01-07 | Radio Frequency Systems, Inc. | Multiband antenna |
| US5194819A (en) * | 1990-08-10 | 1993-03-16 | Setra Systems, Inc. | Linearized capacitance sensor system |
| USD331370S (en) | 1990-11-15 | 1992-12-01 | Titan Industries, Inc. | Programmable additive controller |
| US5094109A (en) * | 1990-12-06 | 1992-03-10 | Rosemount Inc. | Pressure transmitter with stress isolation depression |
| US5223763A (en) | 1991-02-28 | 1993-06-29 | Hughes Aircraft Company | Wind power generator and velocimeter |
| JPH04335796A (ja) | 1991-05-13 | 1992-11-24 | Toshiba Corp | ハンドヘルドターミナル |
| US5168419A (en) | 1991-07-16 | 1992-12-01 | Panex Corporation | Capacitor and pressure transducer |
| DE4124662A1 (de) | 1991-07-25 | 1993-01-28 | Fibronix Sensoren Gmbh | Relativdrucksensor |
| US5230250A (en) | 1991-09-03 | 1993-07-27 | Delatorre Leroy C | Capacitor and pressure transducer |
| US5170671A (en) | 1991-09-12 | 1992-12-15 | National Science Council | Disk-type vortex flowmeter and method for measuring flow rate using disk-type vortex shedder |
| US5233875A (en) | 1992-05-04 | 1993-08-10 | Kavlico Corporation | Stable capacitive pressure transducer system |
| US5329818A (en) | 1992-05-28 | 1994-07-19 | Rosemount Inc. | Correction of a pressure indication in a pressure transducer due to variations of an environmental condition |
| USD345107S (en) * | 1992-06-01 | 1994-03-15 | Titan Industries, Inc. | Programmable additive controller |
| US5492016A (en) * | 1992-06-15 | 1996-02-20 | Industrial Sensors, Inc. | Capacitive melt pressure measurement with center-mounted electrode post |
| US5313831A (en) | 1992-07-31 | 1994-05-24 | Paul Beckman | Radial junction thermal flowmeter |
| JPH08557B2 (ja) | 1992-10-30 | 1996-01-10 | 川崎重工業株式会社 | 深海用耐圧殻入り熱機関発電システムの非常用排熱装置 |
| US5506757A (en) * | 1993-06-14 | 1996-04-09 | Macsema, Inc. | Compact electronic data module with nonvolatile memory |
| US5412535A (en) | 1993-08-24 | 1995-05-02 | Convex Computer Corporation | Apparatus and method for cooling electronic devices |
| CN1040160C (zh) | 1993-09-07 | 1998-10-07 | 罗斯蒙德公司 | 多变量发送器 |
| US5606513A (en) * | 1993-09-20 | 1997-02-25 | Rosemount Inc. | Transmitter having input for receiving a process variable from a remote sensor |
| JP3111816B2 (ja) | 1993-10-08 | 2000-11-27 | 株式会社日立製作所 | プロセス状態検出装置 |
| US5542300A (en) | 1994-01-24 | 1996-08-06 | Setra Systems, Inc. | Low cost, center-mounted capacitive pressure sensor |
| US5642301A (en) | 1994-01-25 | 1997-06-24 | Rosemount Inc. | Transmitter with improved compensation |
| DE4403180C1 (de) | 1994-02-02 | 1995-03-16 | Hansa Metallwerke Ag | Einrichtung zur Umwandlung von in Fluidsystemen herrschenden Druckschwankungen in elektrische Energie |
| US5583294A (en) * | 1994-08-22 | 1996-12-10 | The Foxboro Company | Differential pressure transmitter having an integral flame arresting body and overrange diaphragm |
| US5531936A (en) * | 1994-08-31 | 1996-07-02 | Board Of Trustees Operating Michigan State University | Alkali metal quaternary chalcogenides and process for the preparation thereof |
| FR2725320B1 (fr) | 1994-09-29 | 1996-10-31 | Schneider Electric Sa | Dispositif de declenchement comportant au moins un transformateur de courant |
| US5793963A (en) | 1994-10-24 | 1998-08-11 | Fisher Rosemount Systems, Inc. | Apparatus for providing non-redundant secondary access to field devices in a distributed control system |
| JPH08125767A (ja) | 1994-10-24 | 1996-05-17 | Matsushita Electric Ind Co Ltd | 端末網制御装置 |
| DE69514001T2 (de) | 1994-10-24 | 2000-06-08 | Fisher-Rosemount Systems, Inc. | Vorrichtung, die einen zugang zu feldgeräten in einem verteilten steuerungssystem gestattet |
| US5656782A (en) | 1994-12-06 | 1997-08-12 | The Foxboro Company | Pressure sealed housing apparatus and methods |
| DE69523136T2 (de) | 1995-01-30 | 2002-06-20 | Alcatel Sa | Übertragungsverfahren und Sender mit einem entkoppelten niedrigen Pegel und mit mindestens einem gekoppelten hohen Pegel, Schnittstellenschaltung und Systemkomponente für ein Telekommunikationsnetzwerk, die einen solchen Sender enthalten |
| DE69504471T2 (de) | 1995-02-24 | 1999-04-29 | Hewlett-Packard Co., Palo Alto, Calif. | Vorrichtung zur Verhinderung elektromagnetischer Störung |
| US5637802A (en) | 1995-02-28 | 1997-06-10 | Rosemount Inc. | Capacitive pressure sensor for a pressure transmitted where electric field emanates substantially from back sides of plates |
| JP3579954B2 (ja) | 1995-03-07 | 2004-10-20 | オムロン株式会社 | 近接センサ |
| US5644185A (en) * | 1995-06-19 | 1997-07-01 | Miller; Joel V. | Multi stage thermoelectric power generation using an ammonia absorption refrigeration cycle and thermoelectric elements at numerous locations in the cycle |
| US5610552A (en) * | 1995-07-28 | 1997-03-11 | Rosemount, Inc. | Isolation circuitry for transmitter electronics in process control system |
| US5599172A (en) * | 1995-07-31 | 1997-02-04 | Mccabe; Francis J. | Wind energy conversion system |
| US5705978A (en) * | 1995-09-29 | 1998-01-06 | Rosemount Inc. | Process control transmitter |
| US6126327A (en) | 1995-10-16 | 2000-10-03 | Packard Bell Nec | Radio flash update |
| JPH09130289A (ja) | 1995-10-31 | 1997-05-16 | Mitsubishi Electric Corp | アナログ携帯通信機 |
| US5992240A (en) | 1995-11-21 | 1999-11-30 | Fuji Electric Co., Ltd. | Pressure detecting apparatus for measuring pressure based on detected capacitance |
| JP3547878B2 (ja) | 1995-12-27 | 2004-07-28 | 株式会社東芝 | 充電装置 |
| US5757608A (en) | 1996-01-25 | 1998-05-26 | Alliedsignal Inc. | Compensated pressure transducer |
| US5764891A (en) * | 1996-02-15 | 1998-06-09 | Rosemount Inc. | Process I/O to fieldbus interface circuit |
| US5665899A (en) | 1996-02-23 | 1997-09-09 | Rosemount Inc. | Pressure sensor diagnostics in a process transmitter |
| US6907383B2 (en) * | 1996-03-28 | 2005-06-14 | Rosemount Inc. | Flow diagnostic system |
| US7949495B2 (en) * | 1996-03-28 | 2011-05-24 | Rosemount, Inc. | Process variable transmitter with diagnostics |
| FR2747238B1 (fr) | 1996-04-04 | 1998-07-10 | France Etat | Generateur thermoelectrique |
| DE19622295A1 (de) | 1996-05-22 | 1997-11-27 | Hartmann & Braun Ag | Anordnung zur Datenübertragung in Prozeßleitsystemen |
| US5811201A (en) | 1996-08-16 | 1998-09-22 | Southern California Edison Company | Power generation system utilizing turbine and fuel cell |
| ES2127122B1 (es) * | 1996-09-02 | 1999-12-16 | Blaquez Navarro Vicente | Sistema mejorado electronico autonomo de monitorizacion para purgadores, valvulas e instalaciones en tiempo real. |
| US5803604A (en) | 1996-09-30 | 1998-09-08 | Exergen Corporation | Thermocouple transmitter |
| US5954526A (en) | 1996-10-04 | 1999-09-21 | Rosemount Inc. | Process control transmitter with electrical feedthrough assembly |
| US5851083A (en) | 1996-10-04 | 1998-12-22 | Rosemount Inc. | Microwave level gauge having an adapter with a thermal barrier |
| US5970430A (en) | 1996-10-04 | 1999-10-19 | Fisher Controls International, Inc. | Local device and process diagnostics in a process control network having distributed control functions |
| US5957727A (en) * | 1996-12-12 | 1999-09-28 | The Whitaker Corporation | Electrical connector assembly |
| DE19653291C1 (de) | 1996-12-20 | 1998-04-02 | Pepperl & Fuchs | Sensor- und Auswertesystem, insbesondere für Doppelsensoren zur Endlagen- und Grenzwerterfassung |
| AU726789B2 (en) | 1997-02-12 | 2000-11-23 | Siemens Aktiengesellschaft | Arrangement and method for generating coded high-frequency signals |
| US6458319B1 (en) | 1997-03-18 | 2002-10-01 | California Institute Of Technology | High performance P-type thermoelectric materials and methods of preparation |
| US6013204A (en) * | 1997-03-28 | 2000-01-11 | Board Of Trustees Operating Michigan State University | Alkali metal chalcogenides of bismuth alone or with antimony |
| US7068991B2 (en) | 1997-05-09 | 2006-06-27 | Parise Ronald J | Remote power recharge for electronic equipment |
| US6792259B1 (en) | 1997-05-09 | 2004-09-14 | Ronald J. Parise | Remote power communication system and method thereof |
| US5911162A (en) | 1997-06-20 | 1999-06-08 | Mks Instruments, Inc. | Capacitive pressure transducer with improved electrode support |
| JPH1174669A (ja) * | 1997-06-25 | 1999-03-16 | Lucent Technol Inc | 無線周波シールド電子回路基板 |
| US5872494A (en) * | 1997-06-27 | 1999-02-16 | Rosemount Inc. | Level gage waveguide process seal having wavelength-based dimensions |
| US5959372A (en) | 1997-07-21 | 1999-09-28 | Emerson Electric Co. | Power management circuit |
| RU2131934C1 (ru) | 1997-09-01 | 1999-06-20 | Санков Олег Николаевич | Нагревательная установка для обработки материалов |
| US6282247B1 (en) | 1997-09-12 | 2001-08-28 | Ericsson Inc. | Method and apparatus for digital compensation of radio distortion over a wide range of temperatures |
| US6104759A (en) | 1997-09-15 | 2000-08-15 | Research In Motion Limited | Power supply system for a packet-switched radio transmitter |
| FR2768527B1 (fr) | 1997-09-18 | 2000-07-13 | Sgs Thomson Microelectronics | Regulateur de tension |
| US6109979A (en) | 1997-10-31 | 2000-08-29 | Micro Motion, Inc. | Explosion proof feedthrough connector |
| US6823072B1 (en) | 1997-12-08 | 2004-11-23 | Thomson Licensing S.A. | Peak to peak signal detector for audio system |
| DK0945714T3 (da) | 1998-03-17 | 2011-01-31 | Endress & Hauser Deutschland Ag & Co Kg | Elektronisk udstyr til brug i eksplosionsudsatte områder |
| ATE213326T1 (de) | 1998-04-09 | 2002-02-15 | Heinz Ploechinger | Kapazitive druck- oder kraftsensorstruktur und verfahren zur herstellung derselben |
| DE19816936A1 (de) | 1998-04-16 | 1999-10-21 | Siemens Ag | Antennen-Transponder-Anordnung zur Energieübertragung und Winkelmessung |
| US6437692B1 (en) | 1998-06-22 | 2002-08-20 | Statsignal Systems, Inc. | System and method for monitoring and controlling remote devices |
| US6891838B1 (en) | 1998-06-22 | 2005-05-10 | Statsignal Ipc, Llc | System and method for monitoring and controlling residential devices |
| EP1088206A1 (en) | 1998-06-26 | 2001-04-04 | Texaco Development Corporation | Thermocouple for use in gasification process |
| US6360277B1 (en) * | 1998-07-22 | 2002-03-19 | Crydom Corporation | Addressable intelligent relay |
| US6480699B1 (en) | 1998-08-28 | 2002-11-12 | Woodtoga Holdings Company | Stand-alone device for transmitting a wireless signal containing data from a memory or a sensor |
| US6405139B1 (en) | 1998-09-15 | 2002-06-11 | Bently Nevada Corporation | System for monitoring plant assets including machinery |
| US6236096B1 (en) | 1998-10-06 | 2001-05-22 | National Science Council Of Republic Of China | Structure of a three-electrode capacitive pressure sensor |
| US6312617B1 (en) | 1998-10-13 | 2001-11-06 | Board Of Trustees Operating Michigan State University | Conductive isostructural compounds |
| US6615074B2 (en) | 1998-12-22 | 2003-09-02 | University Of Pittsburgh Of The Commonwealth System Of Higher Education | Apparatus for energizing a remote station and related method |
| US7640007B2 (en) | 1999-02-12 | 2009-12-29 | Fisher-Rosemount Systems, Inc. | Wireless handheld communicator in a process control environment |
| TW420911B (en) * | 1999-03-15 | 2001-02-01 | Actpro Internat Hk Ltd | Mixed mode transceiver digital control network and collision-free communication method |
| US6127739A (en) | 1999-03-22 | 2000-10-03 | Appa; Kari | Jet assisted counter rotating wind turbine |
| US6783167B2 (en) * | 1999-03-24 | 2004-08-31 | Donnelly Corporation | Safety system for a closed compartment of a vehicle |
| FI111760B (fi) * | 1999-04-16 | 2003-09-15 | Metso Automation Oy | Kenttälaitteen langaton ohjaus teollisuusprosessissa |
| US6640308B1 (en) | 1999-04-16 | 2003-10-28 | Invensys Systems, Inc. | System and method of powering and communicating field ethernet device for an instrumentation and control using a single pair of powered ethernet wire |
| US6508131B2 (en) | 1999-05-14 | 2003-01-21 | Rosemount Inc. | Process sensor module having a single ungrounded input/output conductor |
| US6295875B1 (en) | 1999-05-14 | 2001-10-02 | Rosemount Inc. | Process pressure measurement devices with improved error compensation |
| FI991452A7 (fi) | 1999-06-24 | 2000-12-25 | Nokia Corp | EMI-tiivistys |
| US7064671B2 (en) | 2000-06-23 | 2006-06-20 | Fisher Controls International Llc | Low power regulator system and method |
| DE19930661A1 (de) | 1999-07-02 | 2001-01-18 | Siemens Ag | Meßumformer |
| US6255010B1 (en) | 1999-07-19 | 2001-07-03 | Siemens Westinghouse Power Corporation | Single module pressurized fuel cell turbine generator system |
| US6385972B1 (en) | 1999-08-30 | 2002-05-14 | Oscar Lee Fellows | Thermoacoustic resonator |
| US6571132B1 (en) | 1999-09-28 | 2003-05-27 | Rosemount Inc. | Component type adaptation in a transducer assembly |
| US6487912B1 (en) | 1999-09-28 | 2002-12-03 | Rosemount Inc. | Preinstallation of a pressure sensor module |
| US6484107B1 (en) | 1999-09-28 | 2002-11-19 | Rosemount Inc. | Selectable on-off logic modes for a sensor module |
| US6510740B1 (en) * | 1999-09-28 | 2003-01-28 | Rosemount Inc. | Thermal management in a pressure transmitter |
| US7134354B2 (en) * | 1999-09-28 | 2006-11-14 | Rosemount Inc. | Display for process transmitter |
| US6765968B1 (en) | 1999-09-28 | 2004-07-20 | Rosemount Inc. | Process transmitter with local databus |
| BR0014361A (pt) * | 1999-09-28 | 2002-06-11 | Rosemount Inc | Adaptador de circuito de instrumento ambientalmente vedado, e, transmissor de processo |
| US6667594B2 (en) | 1999-11-23 | 2003-12-23 | Honeywell International Inc. | Determination of maximum travel of linear actuator |
| RU2168062C1 (ru) | 1999-12-07 | 2001-05-27 | Открытое акционерное общество "Всероссийский научно-исследовательский институт гидротехники им. Б.Е. Веденеева" | Ветрогенератор |
| KR100364078B1 (ko) | 1999-12-21 | 2002-12-12 | 주식회사 블루맥스 커뮤니케이션 | 적산 계량기의 무선 원격 검침시스템 및 무선 원격 검침방법 |
| US6934862B2 (en) | 2000-01-07 | 2005-08-23 | Robertshaw Controls Company | Appliance retrofit monitoring device with a memory storing an electronic signature |
| CA2314573C (en) | 2000-01-13 | 2009-09-29 | Z.I. Probes, Inc. | System for acquiring data from a facility and method |
| US6546805B2 (en) * | 2000-03-07 | 2003-04-15 | Rosemount Inc. | Process fluid transmitter with an environmentally sealed service block |
| USD439180S1 (en) * | 2000-03-21 | 2001-03-20 | Rosemount Inc. | Pressure transmitter with single inlet base and single compartment housing |
| USD439179S1 (en) | 2000-03-21 | 2001-03-20 | Rosemount Inc. | Pressure transmitter with single inlet base and dual compartment housing |
| USD441672S1 (en) | 2000-03-21 | 2001-05-08 | Rosemount Inc. | Pressure transmitter with dual inlet base and economy housing |
| USD439177S1 (en) * | 2000-03-21 | 2001-03-20 | Rosemount Inc. | Pressure transmitter with single inlet base and economy housing |
| USD439178S1 (en) * | 2000-03-21 | 2001-03-20 | Rosemount Inc. | Pressure transmitter with dual inlet base and single compartment housing |
| USD439181S1 (en) * | 2000-03-21 | 2001-03-20 | Rosemount Inc. | Pressure transmitter with dual inlet base and dual compartment housing |
| DE10014272B4 (de) | 2000-03-22 | 2008-06-05 | Endress + Hauser Gmbh + Co. Kg | Feldgerät, sowie Verfahren zum Umprogrammieren eines Feldgerätes |
| AT410041B (de) | 2000-04-17 | 2003-01-27 | Voest Alpine Ind Anlagen | Verfahren und einrichtung zur aufnahme von messdaten in einem hüttenwerk |
| US6441747B1 (en) | 2000-04-18 | 2002-08-27 | Motorola, Inc. | Wireless system protocol for telemetry monitoring |
| US6662662B1 (en) | 2000-05-04 | 2003-12-16 | Rosemount, Inc. | Pressure transmitter with improved isolator system |
| US6574515B1 (en) | 2000-05-12 | 2003-06-03 | Rosemount Inc. | Two-wire field-mounted process device |
| US6504489B1 (en) * | 2000-05-15 | 2003-01-07 | Rosemount Inc. | Process control transmitter having an externally accessible DC circuit common |
| US6326764B1 (en) | 2000-06-05 | 2001-12-04 | Clement Virtudes | Portable solar-powered CD player and electrical generator |
| FI114507B (fi) | 2000-07-07 | 2004-10-29 | Metso Automation Oy | Laitediagnostiikkajärjestelmä |
| US6690182B2 (en) | 2000-07-19 | 2004-02-10 | Virginia Technologies, Inc | Embeddable corrosion monitoring-instrument for steel reinforced structures |
| DE10041160B4 (de) | 2000-08-21 | 2004-01-15 | Abb Research Ltd. | Containerstation |
| EP1202145B1 (en) | 2000-10-27 | 2005-02-09 | Invensys Systems, Inc. | Field device with a transmitter and/ or receiver for wireless data communication |
| EP1223725B1 (de) | 2001-01-12 | 2005-06-29 | Vector Informatik GmbH | Verfahren und Vorrichtung zur Relevanzprüfung eines Kennzeichners |
| US6686831B2 (en) | 2001-01-23 | 2004-02-03 | Invensys Systems, Inc. | Variable power control for process control instruments |
| US6728603B2 (en) | 2001-02-08 | 2004-04-27 | Electronic Data Systems Corporation | System and method for managing wireless vehicular communications |
| US6625990B2 (en) | 2001-02-09 | 2003-09-30 | Bsst Llc | Thermoelectric power generation systems |
| JP3394996B2 (ja) | 2001-03-09 | 2003-04-07 | 独立行政法人産業技術総合研究所 | 最大電力動作点追尾方法及びその装置 |
| DE20107112U1 (de) | 2001-04-25 | 2001-07-05 | Abb Patent Gmbh, 68309 Mannheim | Einrichtung zur Energieversorgung von Feldgeräten |
| DE10125058B4 (de) | 2001-05-22 | 2014-02-27 | Enocean Gmbh | Thermisch speisbarer Sender und Sensorsystem |
| JP2002369554A (ja) | 2001-06-06 | 2002-12-20 | Nec Tokin Corp | 標示装置 |
| US7136725B1 (en) | 2001-06-21 | 2006-11-14 | Paciorek Ronald R | Load shed notification method, product, and apparatus |
| US6774814B2 (en) | 2001-06-22 | 2004-08-10 | Network Technologies Group, Llc | Pipe-to-soil testing apparatus and methods |
| JP4524964B2 (ja) * | 2001-07-11 | 2010-08-18 | パナソニック株式会社 | 無線回路 |
| JP2003051894A (ja) | 2001-08-08 | 2003-02-21 | Mitsubishi Electric Corp | プラントの作業管理システム |
| US6781249B2 (en) * | 2001-08-29 | 2004-08-24 | Hewlett-Packard Development Company, L.P. | Retrofittable power supply |
| EP1293853A1 (de) | 2001-09-12 | 2003-03-19 | ENDRESS + HAUSER WETZER GmbH + Co. KG | Funkmodul für Feldgerät |
| US20030134161A1 (en) | 2001-09-20 | 2003-07-17 | Gore Makarand P. | Protective container with preventative agent therein |
| US6995685B2 (en) * | 2001-09-25 | 2006-02-07 | Landis+Gyr, Inc. | Utility meter power arrangements and methods |
| USD471829S1 (en) * | 2001-10-11 | 2003-03-18 | Rosemount Inc. | Dual inlet base pressure instrument |
| USD472831S1 (en) * | 2001-10-11 | 2003-04-08 | Rosemount Inc. | Single inlet base pressure instrument |
| JP3815603B2 (ja) | 2001-10-29 | 2006-08-30 | 横河電機株式会社 | 通信システム |
| US6834556B2 (en) | 2001-11-01 | 2004-12-28 | The Johns Hopkins University | Techniques for monitoring health of vessels containing fluids |
| DE10161069A1 (de) * | 2001-12-12 | 2003-06-18 | Endress & Hauser Gmbh & Co Kg | Feldgeräteelektronik mit einer Sensoreinheit für kapazitive Füllstandsmessungen in einem Behälter |
| JP4369236B2 (ja) | 2001-12-21 | 2009-11-18 | ビ−エイイ− システムズ パブリック リミテッド カンパニ− | センサシステム |
| JP3874171B2 (ja) | 2001-12-26 | 2007-01-31 | 横河電機株式会社 | 二重化通信モジュール装置 |
| US20050040570A1 (en) | 2002-01-18 | 2005-02-24 | Andreas Asselborn | Method and device for determining the characteristics of molten metal |
| US7002800B2 (en) | 2002-01-25 | 2006-02-21 | Lockheed Martin Corporation | Integrated power and cooling architecture |
| US20030167631A1 (en) * | 2002-03-05 | 2003-09-11 | Hallenbeck Peter D. | Mounting assembly for premises automation system components |
| CA2478644A1 (en) | 2002-03-06 | 2003-09-18 | Automatika, Inc. | Conduit network system |
| US7035773B2 (en) | 2002-03-06 | 2006-04-25 | Fisher-Rosemount Systems, Inc. | Appendable system and devices for data acquisition, analysis and control |
| US7081693B2 (en) | 2002-03-07 | 2006-07-25 | Microstrain, Inc. | Energy harvesting for wireless sensor operation and data transmission |
| US7256505B2 (en) * | 2003-03-05 | 2007-08-14 | Microstrain, Inc. | Shaft mounted energy harvesting for wireless sensor operation and data transmission |
| US6839546B2 (en) | 2002-04-22 | 2005-01-04 | Rosemount Inc. | Process transmitter with wireless communication link |
| US20030204371A1 (en) | 2002-04-30 | 2003-10-30 | Chevron U.S.A. Inc. | Temporary wireless sensor network system |
| US20040203984A1 (en) | 2002-06-11 | 2004-10-14 | Tai-Her Yang | Wireless information device with its transmission power lever adjustable |
| JP2004021877A (ja) | 2002-06-20 | 2004-01-22 | Yokogawa Electric Corp | フィールド機器 |
| US6839790B2 (en) * | 2002-06-21 | 2005-01-04 | Smar Research Corporation | Plug and play reconfigurable USB interface for industrial fieldbus network access |
| US6843110B2 (en) * | 2002-06-25 | 2005-01-18 | Fluid Components International Llc | Method and apparatus for validating the accuracy of a flowmeter |
| US7437193B2 (en) | 2002-06-28 | 2008-10-14 | Boston Scientific Neuromodulation Corporation | Microstimulator employing improved recharging reporting and telemetry techniques |
| AU2003256377A1 (en) | 2002-07-05 | 2004-01-23 | Golden Solar Energy, Inc. | Apparatus, system, and method of diagnosing individual photovoltaic cells |
| US6772773B2 (en) * | 2002-07-31 | 2004-08-10 | Timothy V. Taylor | Heated wheel/tire applicator for car washes |
| AU2003261394A1 (en) * | 2002-08-05 | 2004-02-23 | Research Foundation Of The State University Of New York | System and method for manufacturing embedded conformal electronics |
| AU2003258602B2 (en) | 2002-08-13 | 2009-05-07 | Vega Grieshaber Kg | System for the production of a modular structure for the determination of a physical process variable and standardised components |
| US6838859B2 (en) * | 2002-08-13 | 2005-01-04 | Reza H. Shah | Device for increasing power of extremely low DC voltage |
| US7773715B2 (en) | 2002-09-06 | 2010-08-10 | Rosemount Inc. | Two wire transmitter with isolated can output |
| US7109883B2 (en) | 2002-09-06 | 2006-09-19 | Rosemount Inc. | Low power physical layer for a bus in an industrial transmitter |
| EP1540758A1 (en) | 2002-09-13 | 2005-06-15 | Proton Energy Systems, Inc. | Method and system for balanced control of backup power |
| US6910332B2 (en) | 2002-10-15 | 2005-06-28 | Oscar Lee Fellows | Thermoacoustic engine-generator |
| US7440735B2 (en) | 2002-10-23 | 2008-10-21 | Rosemount Inc. | Virtual wireless transmitter |
| US7284127B2 (en) | 2002-10-24 | 2007-10-16 | Telefonktiebolaget Lm Ericsson (Publ) | Secure communications |
| JP4043914B2 (ja) | 2002-10-25 | 2008-02-06 | 矢崎総業株式会社 | ワイヤハーネスの止水方法及び止水処理装置 |
| US20040081872A1 (en) * | 2002-10-28 | 2004-04-29 | Herman Gregory S. | Fuel cell stack with heat exchanger |
| US6750808B2 (en) | 2002-10-30 | 2004-06-15 | Maghetrol International Incorporated | Process instrument with split intrinsic safety barrier |
| US6926440B2 (en) | 2002-11-01 | 2005-08-09 | The Boeing Company | Infrared temperature sensors for solar panel |
| EP1561719B1 (en) | 2002-11-12 | 2012-01-25 | Mitsubishi Denki Kabushiki Kaisha | Rope for elevator and elevator equipment |
| CN100376061C (zh) | 2002-11-22 | 2008-03-19 | 日本压着端子制造株式会社 | 电路板内置压接接插件 |
| JP2004208476A (ja) | 2002-12-26 | 2004-07-22 | Toyota Motor Corp | 排熱発電装置 |
| US20040159235A1 (en) | 2003-02-19 | 2004-08-19 | Marganski Paul J. | Low pressure drop canister for fixed bed scrubber applications and method of using same |
| US6680690B1 (en) * | 2003-02-28 | 2004-01-20 | Saab Marine Electronics Ab | Power efficiency circuit |
| AU2003212339A1 (en) | 2003-03-12 | 2004-09-30 | Abb Research Ltd | Arrangement and method for continuously supplying electric power to a field device in a technical system |
| WO2004082099A1 (de) * | 2003-03-12 | 2004-09-23 | Abb Research Ltd. | Anordnung und verfahren zur drahtlosen versorgung eines feldgerätes in einer verfahrenstechnischen anlage mit elektrischer energie |
| US6904476B2 (en) | 2003-04-04 | 2005-06-07 | Rosemount Inc. | Transmitter with dual protocol interface |
| US7326851B2 (en) | 2003-04-11 | 2008-02-05 | Basf Aktiengesellschaft | Pb-Ge-Te-compounds for thermoelectric generators or Peltier arrangements |
| JP2004317593A (ja) | 2003-04-11 | 2004-11-11 | Kyocera Mita Corp | 画像形成装置 |
| US7043250B1 (en) | 2003-04-16 | 2006-05-09 | Verizon Corporate Services Group Inc. | Systems and methods for forming and operating a communications network |
| WO2004094892A2 (en) | 2003-04-22 | 2004-11-04 | Linli Zhou | Inherently safe system for supplying energy to and exchanging signals with field devices in hazardous areas |
| US6891477B2 (en) * | 2003-04-23 | 2005-05-10 | Baker Hughes Incorporated | Apparatus and methods for remote monitoring of flow conduits |
| US20040214543A1 (en) | 2003-04-28 | 2004-10-28 | Yasuo Osone | Variable capacitor system, microswitch and transmitter-receiver |
| US7512521B2 (en) | 2003-04-30 | 2009-03-31 | Fisher-Rosemount Systems, Inc. | Intrinsically safe field maintenance tool with power islands |
| CA2429910A1 (en) * | 2003-05-27 | 2004-11-27 | Cognos Incorporated | System and method of query transformation |
| US7272454B2 (en) | 2003-06-05 | 2007-09-18 | Fisher-Rosemount Systems, Inc. | Multiple-input/multiple-output control blocks with non-linear predictive capabilities |
| US7436797B2 (en) | 2003-06-18 | 2008-10-14 | Fisher-Rosemount Systems, Inc. | Wireless architecture and support for process control systems |
| US7460865B2 (en) | 2003-06-18 | 2008-12-02 | Fisher-Rosemount Systems, Inc. | Self-configuring communication networks for use with process control systems |
| EP1646864B1 (en) * | 2003-07-18 | 2018-11-07 | Rosemount Inc. | Process diagnostics |
| US7275213B2 (en) * | 2003-08-11 | 2007-09-25 | Ricoh Company, Ltd. | Configuring a graphical user interface on a multifunction peripheral |
| US20050046595A1 (en) * | 2003-08-26 | 2005-03-03 | Mr.John Blyth | Solar powered sign annunciator |
| US8481843B2 (en) * | 2003-09-12 | 2013-07-09 | Board Of Trustees Operating Michigan State University | Silver-containing p-type semiconductor |
| US7094967B2 (en) | 2003-09-24 | 2006-08-22 | Schlumberger Technology Corporation | Electrical feedthru |
| US7627441B2 (en) * | 2003-09-30 | 2009-12-01 | Rosemount Inc. | Process device with vibration based diagnostics |
| US6932561B2 (en) * | 2003-10-01 | 2005-08-23 | Wafermasters, Inc. | Power generation system |
| US7016741B2 (en) | 2003-10-14 | 2006-03-21 | Rosemount Inc. | Process control loop signal converter |
| US20050082949A1 (en) | 2003-10-21 | 2005-04-21 | Michio Tsujiura | Piezoelectric generator |
| SG165149A1 (en) * | 2003-10-22 | 2010-10-28 | Zhang Yue Ping | Integrating an antenna and a filter in the housing of a device package |
| US7199481B2 (en) | 2003-11-07 | 2007-04-03 | William Walter Hirsch | Wave energy conversion system |
| US20050109395A1 (en) | 2003-11-25 | 2005-05-26 | Seberger Steven G. | Shut down apparatus and method for use with electro-pneumatic controllers |
| JP4529658B2 (ja) | 2003-11-28 | 2010-08-25 | 東海ゴム工業株式会社 | クイックコネクタ |
| US7655331B2 (en) | 2003-12-01 | 2010-02-02 | Societe Bic | Fuel cell supply including information storage device and control system |
| US20050139250A1 (en) | 2003-12-02 | 2005-06-30 | Battelle Memorial Institute | Thermoelectric devices and applications for the same |
| US8455751B2 (en) | 2003-12-02 | 2013-06-04 | Battelle Memorial Institute | Thermoelectric devices and applications for the same |
| US7330695B2 (en) | 2003-12-12 | 2008-02-12 | Rosemount, Inc. | Bus powered wireless transmitter |
| US7057330B2 (en) | 2003-12-18 | 2006-06-06 | Palo Alto Research Center Incorporated | Broad frequency band energy scavenger |
| US7523667B2 (en) | 2003-12-23 | 2009-04-28 | Rosemount Inc. | Diagnostics of impulse piping in an industrial process |
| JP4273977B2 (ja) | 2004-01-21 | 2009-06-03 | 株式会社デンソー | エジェクタサイクル |
| DE202004002891U1 (de) * | 2004-02-25 | 2005-07-07 | Mts Sensor Technologie Gmbh & Co. Kg | Magnetostriktiver Streckensensor |
| US6984899B1 (en) * | 2004-03-01 | 2006-01-10 | The United States Of America As Represented By The Secretary Of The Navy | Wind dam electric generator and method |
| CA2552615C (en) | 2004-03-02 | 2014-08-26 | Rosemount Inc. | Process device with improved power generation |
| US7079984B2 (en) | 2004-03-03 | 2006-07-18 | Fisher-Rosemount Systems, Inc. | Abnormal situation prevention in a process plant |
| US20050201349A1 (en) | 2004-03-15 | 2005-09-15 | Honeywell International Inc. | Redundant wireless node network with coordinated receiver diversity |
| US7058521B2 (en) | 2004-03-26 | 2006-06-06 | Panametrics, Inc. | Low power ultrasonic flow meter |
| US7515977B2 (en) | 2004-03-30 | 2009-04-07 | Fisher-Rosemount Systems, Inc. | Integrated configuration system for use in a process plant |
| US6971274B2 (en) | 2004-04-02 | 2005-12-06 | Sierra Instruments, Inc. | Immersible thermal mass flow meter |
| US7073394B2 (en) | 2004-04-05 | 2006-07-11 | Rosemount Inc. | Scalable averaging insertion vortex flow meter |
| US20050228509A1 (en) | 2004-04-07 | 2005-10-13 | Robert James | System, device, and method for adaptively providing a fieldbus link |
| DE102004020393A1 (de) | 2004-04-23 | 2005-11-10 | Endress + Hauser Gmbh + Co. Kg | Funkmodul für Feldgeräte der Automatisierungstechnik |
| US7057543B2 (en) | 2004-04-29 | 2006-06-06 | Invensys Systems, Inc. | Low power method and interface for generating analog waveforms |
| US8538560B2 (en) * | 2004-04-29 | 2013-09-17 | Rosemount Inc. | Wireless power and communication unit for process field devices |
| US8145180B2 (en) * | 2004-05-21 | 2012-03-27 | Rosemount Inc. | Power generation for process devices |
| US7088285B2 (en) | 2004-05-25 | 2006-08-08 | Rosemount Inc. | Test apparatus for a waveguide sensing level in a container |
| US7620409B2 (en) | 2004-06-17 | 2009-11-17 | Honeywell International Inc. | Wireless communication system with channel hopping and redundant connectivity |
| US8787848B2 (en) | 2004-06-28 | 2014-07-22 | Rosemount Inc. | RF adapter for field device with low voltage intrinsic safety clamping |
| US8160535B2 (en) | 2004-06-28 | 2012-04-17 | Rosemount Inc. | RF adapter for field device |
| US7262693B2 (en) | 2004-06-28 | 2007-08-28 | Rosemount Inc. | Process field device with radio frequency communication |
| US8929228B2 (en) * | 2004-07-01 | 2015-01-06 | Honeywell International Inc. | Latency controlled redundant routing |
| US7116036B2 (en) | 2004-08-02 | 2006-10-03 | General Electric Company | Energy harvesting system, apparatus and method |
| US20060028327A1 (en) * | 2004-08-09 | 2006-02-09 | Delbert Amis | Wireless replication, verification, and tracking apparatus and methods for towed vehicles |
| US7630855B2 (en) | 2004-08-31 | 2009-12-08 | Watlow Electric Manufacturing Company | Method of temperature sensing |
| US20060063522A1 (en) * | 2004-09-21 | 2006-03-23 | Mcfarland Norman R | Self-powering automated building control components |
| KR20060027578A (ko) * | 2004-09-23 | 2006-03-28 | 삼성에스디아이 주식회사 | 이차 전지 모듈 온도 제어 시스템 |
| US20060077917A1 (en) | 2004-10-07 | 2006-04-13 | Honeywell International Inc. | Architecture and method for enabling use of wireless devices in industrial control |
| JP4792851B2 (ja) | 2004-11-01 | 2011-10-12 | 横河電機株式会社 | フィールド機器 |
| AU2005316972B2 (en) | 2004-11-24 | 2011-11-10 | Abbvie Inc. | Chromanylurea compounds that inhibit vanilloid receptor subtype 1 (VR1) receptor and uses thereof |
| FI118699B (fi) | 2004-12-14 | 2008-02-15 | Elektrobit Wireless Comm Oy | Automaatiojärjestelmän tiedonsiirtoratkaisu |
| TWI254252B (en) | 2004-12-21 | 2006-05-01 | Holtek Semiconductor Inc | Power processing interface of passive radio frequency identification system |
| JP2006180603A (ja) | 2004-12-22 | 2006-07-06 | Shindengen Electric Mfg Co Ltd | ラインドロップによる電圧降下補正回路 |
| US7680460B2 (en) | 2005-01-03 | 2010-03-16 | Rosemount Inc. | Wireless process field device diagnostics |
| CN101160690A (zh) * | 2005-01-21 | 2008-04-09 | 洛塔尼股份有限公司 | 用于无线电收发器的方法和装置 |
| US7173343B2 (en) * | 2005-01-28 | 2007-02-06 | Moshe Kugel | EMI energy harvester |
| US9184364B2 (en) | 2005-03-02 | 2015-11-10 | Rosemount Inc. | Pipeline thermoelectric generator assembly |
| WO2006109362A1 (ja) | 2005-04-11 | 2006-10-19 | Taiheiyo Cement Corporation | 風力発電装置および風力発電システム |
| US20060227729A1 (en) | 2005-04-12 | 2006-10-12 | Honeywell International Inc. | Wireless communication system with collision avoidance protocol |
| JP5328346B2 (ja) | 2005-04-28 | 2013-10-30 | ローズマウント インコーポレイテッド | フィールド装置用の充電システム |
| US7742394B2 (en) | 2005-06-03 | 2010-06-22 | Honeywell International Inc. | Redundantly connected wireless sensor networking methods |
| US7848223B2 (en) | 2005-06-03 | 2010-12-07 | Honeywell International Inc. | Redundantly connected wireless sensor networking methods |
| US8112565B2 (en) * | 2005-06-08 | 2012-02-07 | Fisher-Rosemount Systems, Inc. | Multi-protocol field device interface with automatic bus detection |
| KR100635405B1 (ko) * | 2005-06-10 | 2006-10-19 | 한국과학기술연구원 | 마이크로 발전기 |
| US8463319B2 (en) | 2005-06-17 | 2013-06-11 | Honeywell International Inc. | Wireless application installation, configuration and management tool |
| WO2007002769A1 (en) | 2005-06-27 | 2007-01-04 | Rosemount Inc. | Field device with dynamically adjustable power consumption radio frequency communication |
| WO2007002847A2 (en) * | 2005-06-28 | 2007-01-04 | Community Power Corporation | Method and apparatus for a self-cleaning filter |
| US7271679B2 (en) | 2005-06-30 | 2007-09-18 | Intermec Ip Corp. | Apparatus and method to facilitate wireless communications of automatic data collection devices in potentially hazardous environments |
| US20070030816A1 (en) * | 2005-08-08 | 2007-02-08 | Honeywell International Inc. | Data compression and abnormal situation detection in a wireless sensor network |
| US7801094B2 (en) * | 2005-08-08 | 2010-09-21 | Honeywell International Inc. | Integrated infrastructure supporting multiple wireless devices |
| JP2007047130A (ja) * | 2005-08-12 | 2007-02-22 | Omron Corp | 摩擦特性測定装置およびそれに向けられるタイヤ |
| KR101247198B1 (ko) * | 2005-09-09 | 2013-03-25 | 가부시키가이샤 알박 | 이온원 및 플라스마 처리장치 |
| US8184015B2 (en) | 2005-09-16 | 2012-05-22 | Université de Liège | Device, system and method for real-time monitoring of overhead power lines |
| NL1030295C2 (nl) * | 2005-10-28 | 2007-05-03 | Fei Co | Hermetisch afgesloten behuizing met elektrische doorvoer. |
| JP4577224B2 (ja) | 2006-01-23 | 2010-11-10 | ミツミ電機株式会社 | 無線装置 |
| CN2896591Y (zh) * | 2006-02-06 | 2007-05-02 | 建舜电子制造股份有限公司 | 1394型的电子连接器的防止电磁干扰结构 |
| US7626141B2 (en) | 2006-03-20 | 2009-12-01 | Surface Igniter Llc | Mounting device gas igniter |
| DE102006028361B4 (de) | 2006-03-22 | 2013-12-19 | Phoenix Contact Gmbh & Co. Kg | Elektrisches Feldgerät und Erweiterungsmodul zum Einstecken in ein elektrisches Feldgerät |
| US8204078B2 (en) | 2006-03-31 | 2012-06-19 | Honeywell International Inc. | Apparatus, system, and method for integration of wireless devices with a distributed control system |
| US7848827B2 (en) | 2006-03-31 | 2010-12-07 | Honeywell International Inc. | Apparatus, system, and method for wireless diagnostics |
| US7351098B2 (en) * | 2006-04-13 | 2008-04-01 | Delphi Technologies, Inc. | EMI shielded electrical connector and connection system |
| DE102006020070A1 (de) | 2006-04-29 | 2007-10-31 | Abb Patent Gmbh | Einrichtung zur Ferdiagnose eines Feldgeräts |
| US7913566B2 (en) | 2006-05-23 | 2011-03-29 | Rosemount Inc. | Industrial process device utilizing magnetic induction |
| KR100744902B1 (ko) | 2006-05-24 | 2007-08-01 | 삼성전기주식회사 | 휴대 무선 조작기 |
| US7675935B2 (en) | 2006-05-31 | 2010-03-09 | Honeywell International Inc. | Apparatus and method for integrating wireless or other field devices in a process control system |
| US8266602B2 (en) | 2006-05-31 | 2012-09-11 | Honeywell International Inc. | Apparatus and method for converting between device description languages in a process control system |
| JP5255189B2 (ja) | 2006-05-31 | 2013-08-07 | 株式会社ネットコムセック | 電源装置及び高周波回路システム |
| US7876722B2 (en) | 2006-05-31 | 2011-01-25 | Honeywell International Inc. | System and method for wireless communication between wired field devices and control system components |
| US7889747B2 (en) | 2006-05-31 | 2011-02-15 | Honeywell International Inc. | Apparatus, system, and method for integrating a wireless network with wired field devices in a process control system |
| US7965664B2 (en) | 2006-05-31 | 2011-06-21 | Honeywell International Inc. | Apparatus and method for integrating wireless field devices with a wired protocol in a process control system |
| JP2008017663A (ja) | 2006-07-07 | 2008-01-24 | Alpine Electronics Inc | スイッチング電源装置 |
| DE502006006395D1 (de) | 2006-07-11 | 2010-04-22 | Balluff Gmbh | Elektrisches Gerät und Verfahren zur Herstellung eines elektrischen Geräts |
| JP4862540B2 (ja) | 2006-08-01 | 2012-01-25 | パナソニック株式会社 | アンテナ装置 |
| US7385503B1 (en) | 2006-08-03 | 2008-06-10 | Rosemount, Inc. | Self powered son device network |
| US7368827B2 (en) * | 2006-09-06 | 2008-05-06 | Siemens Power Generation, Inc. | Electrical assembly for monitoring conditions in a combustion turbine operating environment |
| CA2664355C (en) * | 2006-09-28 | 2013-01-15 | Rosemount Inc. | Wireless field device with antenna for industrial locations |
| US20080088464A1 (en) | 2006-09-29 | 2008-04-17 | Gutierrez Francisco M | Power System Architecture for Fluid Flow Measurement Systems |
| US7675932B2 (en) | 2006-11-09 | 2010-03-09 | Rosemount Inc. | Adapter for providing digital communication between a field device and a computer |
| EP1925918A3 (de) | 2006-11-27 | 2009-01-21 | VEGA Grieshaber KG | Anschlussbox zür Übertragung von einem signal |
| US7644633B2 (en) | 2006-12-18 | 2010-01-12 | Rosemount Inc. | Vortex flowmeter with temperature compensation |
| WO2008098583A1 (de) | 2007-02-12 | 2008-08-21 | Siemens Aktiengesellschaft | Feldgerät zur prozessinstrumentierung |
| US8725081B2 (en) | 2007-04-13 | 2014-05-13 | Fisher-Rosemount Systems, Inc. | Wireless process communication adapter for handheld field maintenance tool |
| US20080273486A1 (en) | 2007-04-13 | 2008-11-06 | Hart Communication Foundation | Wireless Protocol Adapter |
| US7539593B2 (en) | 2007-04-27 | 2009-05-26 | Invensys Systems, Inc. | Self-validated measurement systems |
| US7911189B2 (en) * | 2007-06-15 | 2011-03-22 | Fisher Controls International Llc | Input regulated DC to DC converter for power scavenging |
| US8193784B2 (en) | 2007-06-15 | 2012-06-05 | Fisher Controls International Llc | Bidirectional DC to DC converter for power storage control in a power scavenging application |
| EP2165419B1 (en) | 2007-06-26 | 2018-01-03 | Pepperl + Fuchs GmbH | Power management circuit for a wireless communication device and process control system using same |
| US8280317B2 (en) * | 2007-06-26 | 2012-10-02 | Mark Sinreich | Pass-through connection systems and methods for process control field devices |
| CN201063194Y (zh) * | 2007-07-10 | 2008-05-21 | 吴仓荣 | 高效能之无线发射侦测传感装置 |
| US20090066587A1 (en) * | 2007-09-12 | 2009-03-12 | Gerard James Hayes | Electronic device with cap member antenna element |
| US20090120169A1 (en) | 2007-11-12 | 2009-05-14 | Chandler Jr William H | Fluid sensor and methods of making components thereof |
| DE102007054924A1 (de) | 2007-11-15 | 2009-05-20 | Endress + Hauser Process Solutions Ag | Verfahren zum Betreiben eines Feldgerätes, sowie Kommunikationseinheit und Feldgerät |
| DE102007058608A1 (de) | 2007-12-04 | 2009-06-10 | Endress + Hauser Flowtec Ag | Elektrisches Gerät |
| US7595763B2 (en) * | 2007-12-31 | 2009-09-29 | Honeywell International Inc. | Wireless device having movable antenna assembly and system and method for process monitoring |
| US7812466B2 (en) | 2008-02-06 | 2010-10-12 | Rosemount Inc. | Adjustable resonance frequency vibration power harvester |
| US8250924B2 (en) | 2008-04-22 | 2012-08-28 | Rosemount Inc. | Industrial process device utilizing piezoelectric transducer |
| WO2009154756A1 (en) | 2008-06-17 | 2009-12-23 | Rosemount Inc. | Rf adapter for field device with variable voltage drop |
| US8929948B2 (en) | 2008-06-17 | 2015-01-06 | Rosemount Inc. | Wireless communication adapter for field devices |
-
2009
- 2009-06-16 US US12/485,189 patent/US8694060B2/en active Active
- 2009-06-17 WO PCT/US2009/003611 patent/WO2009154744A1/en not_active Ceased
- 2009-06-17 RU RU2011101364/08A patent/RU2467373C2/ru not_active IP Right Cessation
- 2009-06-17 CN CN200980122613XA patent/CN102067051A/zh active Pending
- 2009-06-17 JP JP2011514603A patent/JP5172013B2/ja active Active
- 2009-06-17 CN CN201510996431.2A patent/CN105469584B/zh active Active
- 2009-06-17 CA CA2726613A patent/CA2726613C/en not_active Expired - Fee Related
- 2009-06-17 EP EP09767057.4A patent/EP2291716B1/en active Active
Patent Citations (3)
| Publication number | Priority date | Publication date | Assignee | Title |
|---|---|---|---|---|
| RU2210146C2 (ru) * | 1996-03-29 | 2003-08-10 | Сарантел Лимитед | Устройство и система радиосвязи, антенная система, диплексер для присоединения к антенне и способ работы антенны |
| US7120391B2 (en) * | 2000-07-06 | 2006-10-10 | Endress + Hauser Gmbh + Co. | Field transmitter |
| US7319191B2 (en) * | 2001-11-01 | 2008-01-15 | Thermo Fisher Scientific Inc. | Signal adapter |
Also Published As
| Publication number | Publication date |
|---|---|
| EP2291716A1 (en) | 2011-03-09 |
| EP2291716B1 (en) | 2018-08-08 |
| JP2011525330A (ja) | 2011-09-15 |
| US8694060B2 (en) | 2014-04-08 |
| CN105469584B (zh) | 2020-06-23 |
| CA2726613A1 (en) | 2009-12-23 |
| RU2011101364A (ru) | 2012-07-27 |
| CA2726613C (en) | 2015-04-14 |
| CN105469584A (zh) | 2016-04-06 |
| JP5172013B2 (ja) | 2013-03-27 |
| CN102067051A (zh) | 2011-05-18 |
| WO2009154744A1 (en) | 2009-12-23 |
| US20090311976A1 (en) | 2009-12-17 |
Similar Documents
| Publication | Publication Date | Title |
|---|---|---|
| RU2467373C2 (ru) | Улучшенные форм-фактор и защита от электромагнитных помех для беспроводных адаптеров технологического устройства | |
| RU2472113C2 (ru) | Адаптер беспроводной связи для полевых устройств | |
| US8626087B2 (en) | Wire harness for field devices used in a hazardous locations | |
| US20170332482A1 (en) | Electrical circuit and method for producing an electrical circuit | |
| EP3048740B1 (en) | Antenna module, wireless device, and field-device control system | |
| CN110574229A (zh) | 自动化现场设备 | |
| EP2156568B1 (en) | Link coupled antenna system on a field device having a grounded housing | |
| US20220326672A1 (en) | Automation field device | |
| US10847926B2 (en) | Housing lid for a field device of automation technology for wireless transmission of information | |
| CN111406241A (zh) | 具有金属壳体、被引导穿过电缆套管的连接线路和带有天线的无线电模块的现场设备 |
Legal Events
| Date | Code | Title | Description |
|---|---|---|---|
| MM4A | The patent is invalid due to non-payment of fees |
Effective date: 20200618 |