KR930001954B1 - 회로차단기 경보스위치 조작장치 - Google Patents

회로차단기 경보스위치 조작장치 Download PDF

Info

Publication number
KR930001954B1
KR930001954B1 KR1019900005851A KR900005851A KR930001954B1 KR 930001954 B1 KR930001954 B1 KR 930001954B1 KR 1019900005851 A KR1019900005851 A KR 1019900005851A KR 900005851 A KR900005851 A KR 900005851A KR 930001954 B1 KR930001954 B1 KR 930001954B1
Authority
KR
South Korea
Prior art keywords
latch
circuit breaker
alarm
switch
crossbar
Prior art date
Legal status (The legal status is an assumption and is not a legal conclusion. Google has not performed a legal analysis and makes no representation as to the accuracy of the status listed.)
Expired - Fee Related
Application number
KR1019900005851A
Other languages
English (en)
Other versions
KR910003714A (ko
Inventor
세이시로우 오자끼
노부오 아사히
Original Assignee
후지덴끼 가부시기가이샤
나까오 다께시
Priority date (The priority date is an assumption and is not a legal conclusion. Google has not performed a legal analysis and makes no representation as to the accuracy of the date listed.)
Filing date
Publication date
Application filed by 후지덴끼 가부시기가이샤, 나까오 다께시 filed Critical 후지덴끼 가부시기가이샤
Publication of KR910003714A publication Critical patent/KR910003714A/ko
Application granted granted Critical
Publication of KR930001954B1 publication Critical patent/KR930001954B1/ko
Anticipated expiration legal-status Critical
Expired - Fee Related legal-status Critical Current

Links

Images

Classifications

    • HELECTRICITY
    • H01ELECTRIC ELEMENTS
    • H01HELECTRIC SWITCHES; RELAYS; SELECTORS; EMERGENCY PROTECTIVE DEVICES
    • H01H73/00Protective overload circuit-breaking switches in which excess current opens the contacts by automatic release of mechanical energy stored by previous operation of a hand reset mechanism
    • H01H73/02Details
    • H01H73/12Means for indicating condition of the switch
    • HELECTRICITY
    • H01ELECTRIC ELEMENTS
    • H01HELECTRIC SWITCHES; RELAYS; SELECTORS; EMERGENCY PROTECTIVE DEVICES
    • H01H71/00Details of the protective switches or relays covered by groups H01H73/00 - H01H83/00
    • H01H71/10Operating or release mechanisms
    • H01H71/12Automatic release mechanisms with or without manual release
    • H01H71/46Automatic release mechanisms with or without manual release having means for operating auxiliary contacts additional to the main contacts
    • H01H71/465Self-contained, easily replaceable microswitches
    • HELECTRICITY
    • H01ELECTRIC ELEMENTS
    • H01HELECTRIC SWITCHES; RELAYS; SELECTORS; EMERGENCY PROTECTIVE DEVICES
    • H01H71/00Details of the protective switches or relays covered by groups H01H73/00 - H01H83/00
    • H01H71/08Terminals; Connections
    • H01H2071/086Low power connections for auxiliary switches, e.g. shunt trip
    • HELECTRICITY
    • H01ELECTRIC ELEMENTS
    • H01HELECTRIC SWITCHES; RELAYS; SELECTORS; EMERGENCY PROTECTIVE DEVICES
    • H01H71/00Details of the protective switches or relays covered by groups H01H73/00 - H01H83/00
    • H01H71/10Operating or release mechanisms
    • H01H71/12Automatic release mechanisms with or without manual release
    • H01H71/46Automatic release mechanisms with or without manual release having means for operating auxiliary contacts additional to the main contacts
    • H01H2071/467Automatic release mechanisms with or without manual release having means for operating auxiliary contacts additional to the main contacts with history indication, e.g. of trip and/or kind of trip, number of short circuits etc.
    • HELECTRICITY
    • H01ELECTRIC ELEMENTS
    • H01HELECTRIC SWITCHES; RELAYS; SELECTORS; EMERGENCY PROTECTIVE DEVICES
    • H01H71/00Details of the protective switches or relays covered by groups H01H73/00 - H01H83/00
    • H01H71/10Operating or release mechanisms
    • H01H71/50Manual reset mechanisms which may be also used for manual release
    • H01H71/505Latching devices between operating and release mechanism
    • H01H2071/508Latching devices between operating and release mechanism with serial latches, e.g. primary latch latched by secondary latch for requiring a smaller trip force
    • HELECTRICITY
    • H01ELECTRIC ELEMENTS
    • H01HELECTRIC SWITCHES; RELAYS; SELECTORS; EMERGENCY PROTECTIVE DEVICES
    • H01H71/00Details of the protective switches or relays covered by groups H01H73/00 - H01H83/00
    • H01H71/10Operating or release mechanisms
    • H01H71/50Manual reset mechanisms which may be also used for manual release
    • H01H71/505Latching devices between operating and release mechanism
    • HELECTRICITY
    • H01ELECTRIC ELEMENTS
    • H01HELECTRIC SWITCHES; RELAYS; SELECTORS; EMERGENCY PROTECTIVE DEVICES
    • H01H71/00Details of the protective switches or relays covered by groups H01H73/00 - H01H83/00
    • H01H71/10Operating or release mechanisms
    • H01H71/50Manual reset mechanisms which may be also used for manual release
    • H01H71/52Manual reset mechanisms which may be also used for manual release actuated by lever
    • H01H71/522Manual reset mechanisms which may be also used for manual release actuated by lever comprising a cradle-mechanism
    • H01H71/525Manual reset mechanisms which may be also used for manual release actuated by lever comprising a cradle-mechanism comprising a toggle between cradle and contact arm and mechanism spring acting between handle and toggle knee

Landscapes

  • Breakers (AREA)

Abstract

내용 없음.

Description

회로차단기 경보스위치 조작장치
제1a도는 트립동작 시작점에서의 경보스위치 장치부의 평면도.
제1b도는 제1a도의 B-B선을 따라 취한 단면도.
제2a도는 트립동작 완료점에서의 경보스위치 장치부의 평면도.
제2b도는 제2a도의 B-B선을 따라 취한 단면도.
제3도는 투입상태에서의 개폐기구부의 측면도.
제4도는 트립동작 시작점에서의 개폐기구부의 측면도.
제5a도는 트립동작 완료시점에서의 개폐기구부의 측면도.
제5b도는 제5a도의 화살표 P 방향에서 본 정면도.
제6a도는 래치리시버의 정면도.
제6b도는 제6a도의 화살표 P 방향에서 본 정면도.
제7a도는 이 크로스바의 평면도.
제7b도는 이 크로스바의 정면도.
제7c도는 제7b도의 C-C선을 따라서 취한 단면도.
제7d도는 제7b도의 D-D선을 따라서 취한 단면도.
제8도는 크로스바의 다른 실시예를 도시하는 제7d도에 상당하는 단면도.
제9도는 스위치유니트의 분해사시도.
제10a도는 조립된 상태의 스위치유니트의 평면도.
제10b도는 조립된 상태의 스위치유니트의 측면도.
제10c도는 제10b도의 화살표 R 방향에서 본 조립상태의 스위치유니트의 정면도.
제11a도는 좌측반의 내부가 보이도록 일부분을 잘라낸 회로차단기의 평면도.
제11b도는 제11a도의 B-B선을 따라 취한 회로차단기의 단면도.
* 도면의 주요부분에 대한 부호의 설명
1 : 스위치유니트 1A : 경보스위치
1B : 보조스위치 6, 7 : 액튜에이터
22 : 고정접촉자 23 : 가동접촉자
24 : 홀더 25 : 과전류 트립장치
28 : 크로스바 30 : 래치
30a, 40 : 걸림쇠 32 : 래치리시버
35 : 토글링크 37 : 핸들레버
38 : 개폐스프링 44 : 절연봉
45 : 히터 46 : 아머츄어
47 : 고정자석 49 : 바이메탈
50 : 스토퍼
본 발명은 소형회로차단기에 내장한 경보스위치를 조작하기 위한 장치에 관한 것이다.
배선용 차단기와 같은 회로차단기에는 단락등의 사고로 인하여 트립동작이 수행되는 경우에 먼 장소에 경보신호를 보내기 위한 경보스위치가 내장되어 있다. 이러한 경보스위치에서, 마이크로스위치는 스위치본체로서 사용되며, 일반적으로 회로차단기의 좌측극 또는 우측극에 설치된다.
이러한 종래의 회로차단기 구조에서는 회로차단기가 트립동작을 수행하는 경우에 경보스위치가 동작하도록 하기 위하여 개폐기구의 구성부재의 하나인 중앙극 부분의 래치에 개폐스프링의 스프링력에 반응하여 회전하는 경보스위치 액튜에이터를 직접 접촉하도록 설치하거나, 또는 래치에 접속된 조작봉과 접촉하도록 경보스위치 액튜에이터를 배열하여 측방향으로 돌출시켰다(예를들면, 일본 실용신안 공고공보 제58-24362호).
그러나, 상술한 종래의 구성에는 다음과 같은 결점이 있다. 경보스위치 액튜에이터를 래치에 직접 접촉시키기에는 래치가 소형이어서 두개의 경보스위치 액튜에이터를 동시에 접촉시키기가 불가능하므로 경보스위치를 차단기의 좌측극 또는 우측극에만 설치할 수 있으며 양쪽극에 모두 설치할 수 없다.
반면에 경보스위치 액튜에이터를 래치에 결합된 조작봉에 접합시키는 것은 두 경보스위치가 조작봉에 대하여 축방향을 따라 나란히 배치되면 배치의 한쪽측면에 설치할 수 있다. 그렇지 않고 조작봉이 좌ㆍ우측으로 돌출되어 배치되면 회로차단기의 좌측극과 우측극에 설치할 수 있다. 그러나 이러한 구조에서 조작봉은 래치가 회전할때 회전할 수 있도록 본체케이스의 좌ㆍ우측극 사이의 격벽을 넘어 인장되어야만 한다.
따라서 좌ㆍ우측극 사이의 격벽에는 큰 창이 개방되어 있어야만 하므로 두 경보스위치와 회로차단기의 중앙극 부분에 있는 도체사이의 절연에 문제가 생긴다. 특히 두 경보스위치가 래치의 한쪽 측면에 설치되는 경우에는 중앙극 부근의 경보스위치의 절연이 어려워진다.
본 발명의 목적은 선행기술과 관련한 문제점을 해결하기 위한 것이다.
본 발명의 다른 목적은 경보스위치의 절연에 손상을 가하지 않고 다수의 경보스위치를 용이하게 설치한 회로차단기의 경보스위치 조작장치를 제공하기 위한 것이다.
본 발명의 기타의 목적 및 이점은 후술할 설명의 일부분으로부터 부분적으로 명확해지기도 할 것이나 본 발명을 실시함으로써 체득될 수도 있을 것이다. 본 발명의 목적 및 이점은 특히 첨부한 청구범위에 기재된 요소 및 조합에 의해 획득되고 실현될 것이다.
상기 목적을 달성하기 위한 본 발명에 의한 경보스위치 조작장치는 트립동작시 래치의 회전에 의해 래치리시버를 개재하여 회로차단기 크로스바를 트립위치로부터 회전하므로 경보스위치 액튜에이터는 경보스위치로 동작한다. 과전류 트립장치의 동작에 의해 래치리시버와 래치선단부에 설치된 걸림쇠 사이의 결합이 해제되도록 크로스바가 트립위치로 회전하면 래치는 걸림이 풀어져 개폐스프링의 스프링력에 의해 회전한다. 래치의 이 운동은 래치리시버를 개재하여 크로스바에 전달되어 트립위치로부터 크로스바를 다시 회전시킨다. 크로스바의 절연봉이 회로차단기의 좌ㆍ우측극을 가로질러 뻗어 있기 때문에 경보스위치 액튜에이터가 절연봉의 회전에 의해 동작되도록 배열되면 회로차단기 좌ㆍ우측극의 어느하나 또는 양쪽에 2개의 경보스위치를 용이하게 설치할 수 있다. 또 본체케이스의 극들 사이의 격벽에 있는 창을 개방할 필요가 있으므로 극들 사이의 절연이 결코 손상되지 않는다.
상술한 일반 설명과 후술할 상세한 설명은 모범적이고 설명적인 것에 불과하며 청구항에서처럼 본 발명을 제한하는 것이 아니라는 점을 이해하여야 할것이다.
본 명세서에 포함되어 그 일부를 구성하고 있는 첨부도면은 본 발명의 몇몇 실시예 및 그 상세한 설명과 함께 본 발명의 원리를 설명하기 위한 것이다. 본 발명의 다른 특징 및 이점은 배선차단기에 부착된 본 발명의 실시예를 도시한 첨부도면과 관련하여 취한 다음 설명으로부터 분명해질 것이다.
이제 본 발명의 바람직한 실시예에 대하여 상세히 참고번호를 붙인다. 첨부도면에는 본 발명의 예들이 도시되어 있다. 가능하면 동일한 부호는 전 도면을 통하여 동일한 부위를 인용하는데 사용될 것이다.
제9도 및 제10도에 도시된 바처럼 스위치유니트(1)는 H자형의 프레임(2)의 양면에 구비된 가이드핀(3)이 각 고정구(4)에 끼워지도록 유니트의 형태로 배열된 마이크로스위치(1A) 및 (1B)를 구비한다. 마이크로스위치(1A) 및 (1B)의 하면에 있는 푸시버튼(5)을 동작시키기 위한 액튜에이터(6) 및 (7)은 마이크로스위치(1A) 및 (1B)를 온ㆍ오프 동작시키고, 프레임(2)의 일단에 부착되어서 축(8)을 개재하여 회전한다. 프레임(2)과 각 액튜에이터(6) 및 (7) 사이에는 각각 복귀스프링(9), 예를들면 압축스프링이 있다. 제9도 및 제10도의 실시예에서 마이크로스위치(1A)는 회로차단기에 의해 수행되는 트립동작을 검출하는 경보스위치로 사용되며, 마이크로스위치(1B)는 회로차단기에 의해 수행되는 통상 개폐동작을 검출하는 보조스위치로 사용된다. 후술하는 바와 같이 액튜에이터(6) 및 (7)은 액튜에이터(6)의 동작부(6a)가 크로스바와 접하고, 액튜에이터(7)의 동작부(7a)가 가동접촉자를 지지하는 홀더의 동작부재와 접하도록 구성된다. 프레임(2)은 U자형 단면을 가지는 베이스(10)에 의해 지지된다. 베이스(10)에 프레임(2)을 고착시키기 위하여 프레임(2)의 양면에 구비된 가이드부재(11)를 베이스(10)에 대응하여 구비된 가이드홈(12)에 삽입한다. 마이크로스위치(1A) 및 (1B)의 리드선(14) 및 (15)을 인출하기 위하여 배선홈(13)을 설치한다. 그러나 마이크로스위치(1A)의 리드선(14)은 프레임(2)의 상면에 구비된 배선가이드(16)를 개재하여 배선홈(13)을 인출되는 반면, 마이크로스위치(1B)의 리드선(15)은 직접 배선홈(13)으로 인출된다. 리드선(14) 및 (15)가 배선홈(13)에 수용되면 선 누름부재(17)를 베이스(10)의 가이드홈(18)에 삽입하여 끼워 넣는다. 그리고 리드선(14) 및 (15)를 선누름부재(17)의 하측으로부터 베이스(10)측으로 수평방향으로 일렬로 정렬시킨 상태로 인출한다.
제11도에 도시된 바처럼 조립된 스위치유니트(1)는 베이스(10)에 일체로 구비된 고정각(19)을 사용하여 회로차단기에 고정할 수 있다(리드선등 상세한 부분은 생략) 회로차단기는 본체케이스(20), 본체케이스(20)를 씌우는 덮개(21), 전원측 단자에 일체로 구비되는 고정접촉자(22), 고정접촉자(22)에 대응하여 접촉ㆍ분리하도록 배치된 가동접촉자(23), 가동접촉자(23)를 지지하기 위하여 회전가능하게 설치된 홀더(24), 옆에 의해 가동되는 전기자기(전자)식 과전류 트립장치(25), 가동접촉자(23)를 과전류 트립장치(25)에 연결하는 리드선(26) 및 부하측 단자(27)를 구비한다. 제9도 및 제10도에 도시된 스위치유니트(1)는 회로차단기의 좌측극에 설치되어, 고정각(19)이 본체케이스(20)의 좌벽(20a)에 형성된 노치(이 노치는 고정각(19)의 기하학적 윤곽에 따라 형성됨)속에 끼워맞춰지는 방식으로 회로차단기에 고정된다. 제11a도에 도시된 바처럼 제2스위치유니트(1)는 경보스위치(1A)의 액튜에이터(6)가 크로스바(28)에 의해 동작하도록 회로차단기의 우측극에 설치된다. 크로스바(28)의 형상을 이하에서 설명한다.
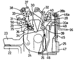
제3도, 제4도 및 제5도는 제11도 회로차단기의 중앙극에 설치한 개폐기구부를 도시한다.
제3도에서 래치(30)는 축(31)을 개재하여 회전하도록 개폐기구의 측판(29)에 의해 지지된다. 통상, 래치(30)는 래치(30)의 선단에 있는 걸림쇠(30a)가 래치리시버(32)에 의해 걸려 있기 때문에 회전이 지지된다. 홀더(24)와 래치(30)는 상ㆍ하링크(34)로된 토글링크(35)에 의해 서로 연결되어 있다. 개폐스프링(38)은 토글링크(35)의 중앙연결핀(36)과 측판(29)에 의해 회전가능하게 지지되는 핸들레버(37) 사이에 부착되어 있다. 회로차단기의 투입상태에서 래치(30)는 개폐스프링(38)의 스프링력에 의해 반시계방향의 회전력을 받으나, 이 회전력은 래치리시버(32)에 의해 지탱된다. 이와 같이 축(39) 둘레를 회전하도록 측판(29)에 의해 지지된 래치리시버(32)는 시계방향의 회전력을 받는다. 그러나 시계방향의 회전력은 래치리시버(32)의 배면과 결합하는 크로스바(28)에 의해 지탱된다. 또 크로스바(28)는 측판(29)에 의해 회전가능하게 지지된다.
제6도에 도시된 바처럼 강판으로 된 래치리시버(32)는 그 좌ㆍ우측 단부를 구부려 형성시킨 지지팔(32a)을 구비하고 있다. 이 지지팔(32a)에는 축(39)(제3도에 도시)이 삽입되어 래치리시버(32)를 지지하도록 하는 베어링구멍(41)이 형성되어 있다. 래치리시버(32)의 선단부는 종래의 래치리시버 보다 더 연장되어 있으며 제6b도에 도시된 바와 같이 두번 구부러 래치(30)의 회전력을 받는 부재(32b)이다. 상술한 크로스바(28)의 걸림쇠(40)는 결합부재(31c)의 배면에 결합되고 래치(30)의 걸림쇠(30a)는 결합창(32d)의 상부 가장자리에 결합된다. 또 래치리시버(32)는 크로스바(28)를 위치결정하는 스토퍼부재(32e)와 해제된 래치(30)를 재설정하는 리세트부재(32f)를 포함한다.
제7a도, 제7b도에 도시된 바와 같이 크로스바(28)는 코어금속(43)상에 몰드성형된 절연봉(44) 및 절연봉(44)에 결합된 걸림쇠(40)로 구성된다. 크로스바(28)는 코어금속(43)이 부분적으로 노출된 홈부(28a)에서 제5b도의 축판(29)에 의해 지지된다. 걸림쇠(40)는 1/4 원호의 윤곽을 가지며, 그 베이스부는 절연봉(44)의 몰드성형에 앞서 코어금속(43)에 밀어 넣어진다.
크로스바(28)에는 제3도의 과전류 트립장치(25)의 조작력을 받는 팔(28b)이 회로차단기의 각 극에 대하여 형성되어 있다. 후술하는 바와 같이 래치리시버(32)로부터 가해진 회전력을 수용하는 돌기부재(28c)는 크로스바(28)의 중앙부분에 팔(28b)에 대하여 대체로 수직인 방향으로 설치된다. 돌기부재(28c)는 제6도 래치리시버(32) 결합창(32d)의 상부에 접하도록 만들어진다. 또 돌기부재(28c)는 제7d도에 도시된 바처럼 레벳(48)에 의해 팔(28b)에 고정된 L자형 판으로 형성된다. 그렇지 않으면 돌기부재(28c)는 제8도에 도시된 바처럼 절연봉(44)과 일체로 형성될 수도 있다. 또 크로스바(28)는 스프링 수용부재(28d)와 위치결정부재(28e)를 구비한다. 측판(29)와 스프링 수용부재(29d) 사이에는 복귀스프링(도시되지 않음)이 뻗어있다. 위치결정부재(28e)는 래치리시버(32)의 스토퍼부재(32e)에 접하도록 만들어진다.
제3도에서 예를들어, 단락전류가 고정접촉자(22), 가동접촉자(23), 리드선(26) 및 과전류 트립장치(25)의 히터(45)의 경로로 흐르면 과전류 트립장치(25)의 아머츄어(46)는 고정자석(47)에 의해 흡인되므로 아머츄어(46)의 조작단(46a)이 크로스바(28)의 팔(28b)에 부딪혀 크로스바(28)는 제4도의 트립위치로 반시계 방향으로 회전을 하게 된다. 그리고 크로스바(28)의 걸림쇠(40)는 래치리시버(32)의 결합부재(32c)로부터 풀려나오는 래치리시버(32)는 축에 설치된 토션스프링의 복귀스프링(48)(제5d도에 도시)의 동작에 의해 제4도의 일점쇄선으로 도시된 위치까지 회전한다. 따라서 래치(30)의 걸림쇠(30a)도 래치리시버(32)로부터 해제되므로 래치(30)로 개폐스프링(38)의 동작에 의해 반시계방향으로 회전하여 스토퍼(50)와 접촉한다. 결국 개폐스프링(38)은 토글링크(35)의 사점을 넘게 되므로 가동접촉자(23)은 신속히 개방된다. 또 이 트립 동작은 바이메탈(49)이 히터(45)에 의해 가열되고 변형되어 크로스바(28)에 부딪히는 경우에도 수행된다.
제5도에 도시된 바처럼 트립상태에서 가동접촉자(23)는 개방된다. 트립동작시에 회전하는 래치(30)는 래치(30)의 걸림쇠(30a)에 인접한 경사면(30b)이 회전력을 받는 부재(32b)와 충돌하므로 래치리시버(32)는 제3도의 동작상태로부터 제5a도의 동작상태로 시계방향의 회전을 한다. 래치리시버(32)는 돌기부재(28c)를 누르므로 크로스바(28)는 제3도에 도시된 트립위치로부터 제5a도에 도시된 트립위치로 반시계방향의 회전을 한다. 따라서, 크로스바(28)는 경보스위치(1A)를 동작시킨다.
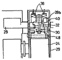
본 발명의 동작을 제1도 및 제2도를 참고로하여 이하에서 설명한다.
크로스바(28)가 트립위치로 회전한 제1b도에서, 크로스바(28)의 팔(28b)과 액튜에이터(6)의 조작부(6a)사이에는 약간의 간격이 남아 있다. 따라서 아머츄어(46)에 의해 크로스바(28)에 가해진 트립조작은 액튜에이터(6)에 의해 전혀 방해 받지 않는다. 다음으로 래치(30)의 결합이 풀리고 상술한 바와 같이 래치리시버(32)를 개재하여 크로스바(28)가 다시 회전하면, 크로스바(28)는 팔(28b)로 조작부(6a)를 눌러 액튜에이터(6)를 반시계방향으로 회전시킨다. 따라서 액튜에이터(6)는 경보스위치(1A)의 푸시버튼(5)으로 분리되어 경보스위치(1A)의 접점이 절환되고 트립신호를 송출한다. 동시에, 개방된 가동접촉자(23)이 홀더(24)의 회로차단기의 중앙극에 인접한 홀더(24)의 상부에 형성된 조작돌기(24a)로 액튜에이터(7)의 조작부(7a)를 누르므로 보조스위치(1B)가 동작한다.
보조스위치(1B)는 크로스바(28)의 동작을 수행하지 않는 통상의 개폐동작을 검출하기 위한 것이나, 보조스위치(1B)의 액튜에이터(7)를 액튜에이터(6)과 동일한 형상의 것으로 교환하고, 크로스바(28)의 팔(28b)의 폭 A(제7b도에 도시)를 양 액튜에이터(6) 및 (7) 이상으로 연장시키면, 양 마이크로스위치(1A) 및 (1B)는 경보스위치로 동작하게 만들 수 있다. 또 크로스바(28)는 좌ㆍ우의 양극을 가로질러 연장되므로 서로 평면대칭 형상(특히, 제9도의 베이스(10)가 서로 평면대칭으로 만들어졌다)을 가지는 두 스위치유니트(1)가 준비되면 좌ㆍ우측극이나 어느 하나의 극에 경보스위치(1A)를 설치할 수 있다.
상술한 바와 같이 도시된 구성에 따르면 극사이의 절연을 손상시키지 않고도 회로차단기의 좌ㆍ우측극이나 또는 어느 하나의 극에 다수의 경보스위치를 설치할 수 있다. 또, 액튜에이터(6)를 동작시키는 크로스바(28)의 팔(28b)의 과전류 트립장치(25)의 조작력을 수용하도록 설치된다. 또 래치리시버(32)의 수신부재와 크로스바(28)의 돌기부재(28c)는 종래의 것에 약간의 부재만을 부여하여 선정한 것이어서 새로운 부재를 전혀 추가할 필요가 없으므로 본 발명의 구성은 단순하다.
본 발명에 의하면 간단한 구성으로 회로차단기의 좌ㆍ우양극 또는 어느 하나의 극에 다수의 경보스위치를 극사이의 절연에 손상을 주지 않고 설치할 수 있다.
당해 분야의 전문가들에게 있어서는 본 발명의 명세서 및 그 실시를 고려하면 다른 실시예들이 분명해질 것이다. 본 명세서 및 실시예들은 다음에 기재한 본 발명의 진정한 사상 및 개요와 함께 규범적인 것으로만 고려되도록 의도된 것이다.

Claims (9)

  1. 다수의 극과 트립동작을 수행하는 수단을 구비하는 회로차단기의 경보스위치 조작장치에 있어서, 상기 각 다수의 극에 수용되는 스위치유니트(1), 상기 회로차단기의 트립동작을 검출하기 위하여 상기 스위치유니트(1) 내부에 배치한 하나 이상의 경보스위치, 상기 스위치유니트(1)에 회전가능하게 설치된 래치(30), 상기 래치(30)을 회전시키기 위하여 상기 래치(30)에 연결된 회전수단, 트립동작이 없는 경우에 상기 래치(30)가 회전하는 것을 막아주기 위해 상기 래치(30)와 연결하여 상기 스위치유니트(1)내에 회전가능하게 지지되는 래치리시버수단(32), 상기 래치리시버수단(32)과 연결되어 회전가능하게 지지되며, 상기 다수의 극을 가로질러 연장된 절연봉(44)과 상기 래치리시버수단(32)과 결합하는 걸림쇠(40)를 구비하는 크로스바수단(28), 및 상기 하나 이상의 경보스위치를 작동시키기 위하여 상기 스위치유니트(1)내에 배치된 제1액튜에이터(6)를 구비하며, 상기 트립동작이 발생하면 상기 크로스바수단(28)은 상기 트립동작을 수행하는 상기 수단에 의해 트립위치로 회전하며, 상기 걸림쇠(40)와 상기 래치리시버수단(32)의 결합이 해제되고, 상기 래치(30)는 상기 회전수단에 의해 회전되며, 상기 크로스바수단(28)은 상기 래치(30)에 의해 상기 트립비위치로부터 다시 회전하고, 상기 액튜에이터(6)은 상기 하나 이상의 경보스위치를 작동시켜 경보신호를 송출하는 것을 특징으로 하는 회로차단기의 경보스위치 조작장치.
  2. 제1항에 있어서, 상기 회로차단기에 의해 수행되는 통상의 개폐동작을 검출하기 위하여 상기 스위치유니트(1)에 배치된 보조스위치(1B)를 추가로 구비하는 것을 특징으로 하는 회로차단기의 경보스위치 조작장치.
  3. 제2항에 있어서, 상기 보조스위치(1B)를 조작하는 제2액튜에이터(7)를 추가로 구비하는 것을 특징으로 하는 회로차단기의 경보스위치 조작장치.
  4. 제1항에 있어서, 상기 하나 이상의 경보스위치는 상기 스위치유니트(1)내에 배치된 두개의 경보스위치를 구비하는 것을 특징으로 하는 회로차단기의 경보스위치의 조작장치.
  5. 제1항에 있어서, 상기 하나 이상의 경보스위치는 상기 스위치유니트(1)내에 배치된 다수의 경보스위치를 구비하는 것을 특징으로 하는 회로차단기의 경보스위치 조작장치.
  6. 제1항에 있어서, 상기 래치(30)는 그 선단부에 걸림쇠(30a)를 구비하고, 상기 걸림쇠(30a)는 상기 트립동작에 앞서 상기 래치리시버(32)에 걸려 있는 것을 특징으로 하는 회로차단기의 경보스위치 조작장치.
  7. 제1항에 있어서, 상기 회전수단은 상기 래치(30)를 회전시켜 상기 회로차단기의 가동접촉자(23)를 개방시키는 개폐스프링(38)을 구비하는 것을 특징으로 하는 회로차단기의 경보스위치.
  8. 제1항에 있어서, 상기 래치리시버수단(32)은 결합부재(32c)를 구비하고, 상기 결합부재(32c)는 상기 래치리시버수단(32)의 배면에 위치하며, 상기 크로스바수단(28)의 걸림쇠(40)은 상기 결합부재(32c)와 결합하는 것을 특징으로 하는 회로차단기의 경보스위치 조작장치.
  9. 제1항에 있어서, 상기 트립동작을 수행하는 상기 수단은 과전류 트립장치(25)를 구비하고, 상기 과전류 트립장치(25)는 상기 크로스바수단(28) 및 고정자석(47)과 연결되어 회전가능하게 지지되는 아머츄어(46)를 구비하며, 상기 트립동작이 발생되면 상기 아머츄어(46)가 상기 고정자석(47)에 흡인되어 상기 크로스바(28)를 상기 트립위치로 회전시키는 것을 특징으로 하는 회로차단기의 경보스위치 조작장치.
KR1019900005851A 1989-07-06 1990-04-26 회로차단기 경보스위치 조작장치 Expired - Fee Related KR930001954B1 (ko)

Applications Claiming Priority (2)

Application Number Priority Date Filing Date Title
JP1174681A JPH0770284B2 (ja) 1989-07-06 1989-07-06 回路遮断器の警報スイッチ操作装置
JP??174681 1989-07-06

Publications (2)

Publication Number Publication Date
KR910003714A KR910003714A (ko) 1991-02-28
KR930001954B1 true KR930001954B1 (ko) 1993-03-20

Family

ID=15982834

Family Applications (1)

Application Number Title Priority Date Filing Date
KR1019900005851A Expired - Fee Related KR930001954B1 (ko) 1989-07-06 1990-04-26 회로차단기 경보스위치 조작장치

Country Status (4)

Country Link
US (1) US4987395A (ko)
JP (1) JPH0770284B2 (ko)
KR (1) KR930001954B1 (ko)
DE (1) DE4013650C2 (ko)

Families Citing this family (18)

* Cited by examiner, † Cited by third party
Publication number Priority date Publication date Assignee Title
US5117210A (en) * 1991-02-11 1992-05-26 General Electric Company Molded case circuit breaker field-installable accessories
TW200593B (ko) * 1991-10-24 1993-02-21 Fuji Electric Co Ltd
FR2699324A1 (fr) * 1992-12-11 1994-06-17 Gen Electric Commutateur auxiliaire compact pour disjoncteur à boîtier moulé.
DE4404073A1 (de) * 1994-02-09 1995-08-10 Kloeckner Moeller Gmbh Niederspannungs-Leistungsschalter mit Relativ-Hilfsschalter
AT407207B (de) * 1994-12-23 2001-01-25 Felten & Guilleaume Ag Oester Elektrischer schutzschalter
GB2299453B (en) * 1995-03-28 1999-05-05 Gen Electric Circuit breaker
US5657002A (en) * 1995-12-27 1997-08-12 Electrodynamics, Inc. Resettable latching indicator
US5684282A (en) * 1996-03-22 1997-11-04 General Electric Company Drawout circuit breaker, position switch and reset arrangements
US5836441A (en) * 1996-04-08 1998-11-17 Square D Company Circuit breaker accessory module actuators
FR2774806B1 (fr) * 1998-02-09 2000-03-17 Schneider Electric Ind Sa Dispositif de declenchement pour un disjoncteur equipe d'une signalisation de defaut electrique
KR100424072B1 (ko) * 1999-09-07 2004-03-22 한국과학기술연구원 내마모성이 향상된 초고분자량 폴리에틸렌 및 그의 제조방법
EP1098337A3 (en) * 1999-11-05 2002-08-07 Siemens Energy & Automation, Inc. Signal accessory for a molded case circuit breaker
JP3985423B2 (ja) * 2000-04-12 2007-10-03 富士電機機器制御株式会社 回路しゃ断器
US20110069606A1 (en) * 2009-09-22 2011-03-24 Electronics And Telecommunications Research Institute Communication node and method of processing communication fault thereof
KR101677998B1 (ko) * 2010-12-16 2016-11-22 엘에스산전 주식회사 배선용차단기의 샤프트 어셈블리
CN107154325B (zh) * 2016-03-02 2020-06-30 浙江正泰电器股份有限公司 断路器的过载报警不脱扣装置
CN107230588B (zh) * 2017-07-07 2019-08-30 德力西电气有限公司 一种具有热过载报警不脱扣功能的塑壳断路器装置
US11139131B2 (en) 2018-12-21 2021-10-05 Abb Schweiz Ag Electromechanical relay with data collection cover

Family Cites Families (9)

* Cited by examiner, † Cited by third party
Publication number Priority date Publication date Assignee Title
US3256407A (en) * 1963-10-28 1966-06-14 Gen Electric Circuit breaker and accessory device combination
US3336545A (en) * 1965-12-08 1967-08-15 Gen Electric Electric circuit breaker with thermalmagnetic tripping means
DE2814071C2 (de) * 1978-03-30 1979-10-31 Siemens Ag, 1000 Berlin Und 8000 Muenchen Niederspannungs-Leistungsschalter mit einem Meldeschalter
DE2814070C2 (de) * 1978-03-30 1979-12-06 Siemens Ag, 1000 Berlin Und 8000 Muenchen Niederspannungs-Leistungsschalter mit einem Isolierstoffgehäuse und einem Hilfsschalter
US4166989A (en) * 1978-04-19 1979-09-04 General Electric Company Circuit breaker remote close and charged signalling apparatus
DE3037356A1 (de) * 1980-09-30 1982-04-22 Siemens AG, 1000 Berlin und 8000 München Schutzschalter mit einem thermisch verzoegerten ueberstromausloeser
JPS5824362A (ja) * 1981-08-05 1983-02-14 Hitachi Plant Eng & Constr Co Ltd 二段型電気除塵装置
US4760384A (en) * 1984-09-25 1988-07-26 Vila Masot Oscar Light-emitting diode indicator circuit
US4652867A (en) * 1984-09-25 1987-03-24 Masot Oscar V Circuit breaker indicator

Also Published As

Publication number Publication date
DE4013650A1 (de) 1991-01-17
JPH0340329A (ja) 1991-02-21
US4987395A (en) 1991-01-22
DE4013650C2 (de) 1993-11-18
JPH0770284B2 (ja) 1995-07-31
KR910003714A (ko) 1991-02-28

Similar Documents

Publication Publication Date Title
KR930001954B1 (ko) 회로차단기 경보스위치 조작장치
US5552755A (en) Circuit breaker with auxiliary switch actuated by cascaded actuating members
CA2382256C (en) Circuit breaker with easily installed removable trip unit
KR950013424B1 (ko) 자기열트리핑서브시스템을 내재한 보호스위치
JPS60167227A (ja) 多極遮断器の操作機構
US6215378B1 (en) Circuit breaker with dual function test button remote from test circuit
CA2292470C (en) Multiple microswitch actuation mechanism
US4458225A (en) Circuit breaker with independent magnetic and thermal responsive contact separation means
US3288965A (en) Multiple circuit breaker assembly with common tripping
JPS59191224A (ja) 電流しや断器
CA2557682C (en) Electrical switching device
US3548358A (en) Electric circuit breaker with bimetallic strip protective means
US6229414B1 (en) Make-and-break mechanism for circuit breaker
JPS6343235A (ja) 回路しや断器
US4931602A (en) Multipole circuit breaker
US5576677A (en) Dual action armature
JP2505007B2 (ja) リモコンブレ―カ
JPH0676723A (ja) 多極形回路遮断器
US4302740A (en) Circuit breaker mechanism
KR100591569B1 (ko) 회로 차단기
JP4689110B2 (ja) 多極回路遮断器
JPH0751720Y2 (ja) 回路遮断器の付属スイッチ
JPH0125402Y2 (ko)
US4316163A (en) Thermal-magnetic circuit breaker
JPH0641326Y2 (ja) 回路遮断器

Legal Events

Date Code Title Description
A201 Request for examination
PA0109 Patent application

St.27 status event code: A-0-1-A10-A12-nap-PA0109

PA0201 Request for examination

St.27 status event code: A-1-2-D10-D11-exm-PA0201

R17-X000 Change to representative recorded

St.27 status event code: A-3-3-R10-R17-oth-X000

PG1501 Laying open of application

St.27 status event code: A-1-1-Q10-Q12-nap-PG1501

E902 Notification of reason for refusal
PE0902 Notice of grounds for rejection

St.27 status event code: A-1-2-D10-D21-exm-PE0902

T11-X000 Administrative time limit extension requested

St.27 status event code: U-3-3-T10-T11-oth-X000

T11-X000 Administrative time limit extension requested

St.27 status event code: U-3-3-T10-T11-oth-X000

P11-X000 Amendment of application requested

St.27 status event code: A-2-2-P10-P11-nap-X000

P13-X000 Application amended

St.27 status event code: A-2-2-P10-P13-nap-X000

G160 Decision to publish patent application
PG1605 Publication of application before grant of patent

St.27 status event code: A-2-2-Q10-Q13-nap-PG1605

E701 Decision to grant or registration of patent right
PE0701 Decision of registration

St.27 status event code: A-1-2-D10-D22-exm-PE0701

GRNT Written decision to grant
PR0701 Registration of establishment

St.27 status event code: A-2-4-F10-F11-exm-PR0701

PR1002 Payment of registration fee

St.27 status event code: A-2-2-U10-U11-oth-PR1002

Fee payment year number: 1

PR1001 Payment of annual fee

St.27 status event code: A-4-4-U10-U11-oth-PR1001

Fee payment year number: 4

PR1001 Payment of annual fee

St.27 status event code: A-4-4-U10-U11-oth-PR1001

Fee payment year number: 5

PR1001 Payment of annual fee

St.27 status event code: A-4-4-U10-U11-oth-PR1001

Fee payment year number: 6

PR1001 Payment of annual fee

St.27 status event code: A-4-4-U10-U11-oth-PR1001

Fee payment year number: 7

R18-X000 Changes to party contact information recorded

St.27 status event code: A-5-5-R10-R18-oth-X000

PR1001 Payment of annual fee

St.27 status event code: A-4-4-U10-U11-oth-PR1001

Fee payment year number: 8

PR1001 Payment of annual fee

St.27 status event code: A-4-4-U10-U11-oth-PR1001

Fee payment year number: 9

FPAY Annual fee payment

Payment date: 20020313

Year of fee payment: 10

PR1001 Payment of annual fee

St.27 status event code: A-4-4-U10-U11-oth-PR1001

Fee payment year number: 10

LAPS Lapse due to unpaid annual fee
PC1903 Unpaid annual fee

St.27 status event code: A-4-4-U10-U13-oth-PC1903

Not in force date: 20030321

Payment event data comment text: Termination Category : DEFAULT_OF_REGISTRATION_FEE

PC1903 Unpaid annual fee

St.27 status event code: N-4-6-H10-H13-oth-PC1903

Ip right cessation event data comment text: Termination Category : DEFAULT_OF_REGISTRATION_FEE

Not in force date: 20030321

PN2301 Change of applicant

St.27 status event code: A-5-5-R10-R13-asn-PN2301

St.27 status event code: A-5-5-R10-R11-asn-PN2301

PN2301 Change of applicant

St.27 status event code: A-5-5-R10-R13-asn-PN2301

St.27 status event code: A-5-5-R10-R11-asn-PN2301

P22-X000 Classification modified

St.27 status event code: A-4-4-P10-P22-nap-X000