JP3611064B2 - 可撓性帯状材の接合装置 - Google Patents
可撓性帯状材の接合装置 Download PDFInfo
- Publication number
- JP3611064B2 JP3611064B2 JP14179796A JP14179796A JP3611064B2 JP 3611064 B2 JP3611064 B2 JP 3611064B2 JP 14179796 A JP14179796 A JP 14179796A JP 14179796 A JP14179796 A JP 14179796A JP 3611064 B2 JP3611064 B2 JP 3611064B2
- Authority
- JP
- Japan
- Prior art keywords
- joining
- supply
- tape
- drum
- web
- Prior art date
- Legal status (The legal status is an assumption and is not a legal conclusion. Google has not performed a legal analysis and makes no representation as to the accuracy of the status listed.)
- Expired - Fee Related
Links
- 238000005304 joining Methods 0.000 title claims description 110
- 238000005520 cutting process Methods 0.000 claims description 48
- 239000000463 material Substances 0.000 claims description 20
- 230000037303 wrinkles Effects 0.000 description 12
- 238000002360 preparation method Methods 0.000 description 3
- 238000004804 winding Methods 0.000 description 3
- 238000013459 approach Methods 0.000 description 2
- 238000010586 diagram Methods 0.000 description 2
- 238000000034 method Methods 0.000 description 2
- 239000002699 waste material Substances 0.000 description 2
- 230000005856 abnormality Effects 0.000 description 1
- 239000000853 adhesive Substances 0.000 description 1
- 230000001070 adhesive effect Effects 0.000 description 1
- 230000007547 defect Effects 0.000 description 1
- 230000000694 effects Effects 0.000 description 1
- 239000011888 foil Substances 0.000 description 1
- 238000007689 inspection Methods 0.000 description 1
- 239000002184 metal Substances 0.000 description 1
- 238000010248 power generation Methods 0.000 description 1
- 230000003449 preventive effect Effects 0.000 description 1
- 238000005096 rolling process Methods 0.000 description 1
Images
Landscapes
- Replacement Of Web Rolls (AREA)
- Folding Of Thin Sheet-Like Materials, Special Discharging Devices, And Others (AREA)
Description
【発明の属する技術分野】
本発明は、可撓性帯状材の接合装置に係り、特にプラスチック、紙、金属箔等の可撓性帯状材(以下、「ウエブ」と称する)の旧ロール及び新ロールのウエブの各端部を接合して、巻き戻しウエブを連続的に供給する可撓性帯状材の接合装置に関する。
【0002】
【従来の技術】
従来のウエブの接合装置として、特公昭48−38461号公報に開示されたものがある。このウエブの接合装置はウエブのターレット装置、ウエブの切断接合ユニット等から構成されている。
前記ターレット装置はターレットアームを有し、このターレットアームの両端部に軸支された旧ロールと新ロールとの位置を配置転換させて、ウエブを前記切断接合ユニットに順次供給するものである。また、切断接合ユニットは、切断ドラムと接合ドラムとを有している。切断ドラムは、巻き戻されている旧ロールのウエブ末端部と巻き戻しが開始される新ロールのウエブ先端部とをウエブを連続供給しながら切断するもので、前記接合ドラムは、ウエブを連続供給しながらウエブの端部同士を接合テープで接合するものである。
【0003】
前記接合テープは、接合ドラムに予め供給させておく必要がある。従来では、接合テープの供給作業を人手によって行っていたが、このような接合テープの供給装置として、特公昭63−3819号公報、特開昭61−90954号公報等に記載されたものがある。これらの接合テープの供給装置は、ウエブの長手方向に対して直交方向に接合テープを供給するもので、接合テープを供給する供給部本体と、この供給部本体を前記方向に移動させる移動機構等を有している。
【0004】
【発明が解決しようとする課題】
ところで、図12に示すように旧ロールウエブ1の末端1Aと新ロールウエブ2の先端2Aとを、ウエブ1、2を連続供給しながらカッター3で切断すると、その端部同士1A、2Aはウエブ1、2の長手方向に対して所定の傾斜角度θ°をもって切断されることになる。このような切断部分を、前述した接合テープの供給装置で接合すると、この供給装置は接合テープをウエブの長手方向に対して直交方向に供給するものなので、図13に示すように接合テープ4に皺が発生してしまい、ウエブを良好に接合することができないという欠点がある。
【0005】
本発明はこのような事情に鑑みてなされたもので、所定の傾斜角度で切断された可撓性帯状材の端部同士を良好に接合することができる可撓性帯状材の接合装置を提供することを目的とする。
【0006】
【課題を解決する為の手段】
本発明は、前記目的を達成する為に、可撓性帯状材の巻き戻しが行われている旧ロールと可撓性帯状材の巻き戻しが開始される新ロールとを軸支するターレット手段と、前記旧ロールの可撓性帯状材の末端部と前記新ロールの可撓性帯状材の先端部とを可撓性帯状材を連続的に巻き戻しながら可撓性帯状材の幅方向に対して所定の傾斜角度で切断する切断手段と、該切断手段で切断された前記可撓性帯状材の端部同士を可撓性帯状材を連続的に巻き戻しながら接合テープで接合する円筒形の接合ドラムと、前記接合ドラムの吸着面にピールプレートを介して前記接合テープを供給する接合テープ供給手段とを備え、前記接合テープ供給手段は、前記接合テープを前記接合ドラムに供給する供給部本体と、前記供給部本体を前記接合ドラムの長手方向に移動させて接合テープの供給開始位置から供給終了位置に移動させることにより接合テープを前記可撓性帯状材の切断線に対応する傾斜角度に沿って接合ドラムに供給する移動機構とからなり、前記接合テープの前記供給終了位置において前記ピールプレートの面が前記接合ドラムの前記吸着面に対して平行に設定され、前記移動機構による前記供給部本体の移動速度(A)、前記供給部本体による接合テープの供給速度(B)において、接合テープの前記供給開始位置から中間位置までがA>Bに設定され、前記中間位置から前記供給終了位置までがA≒Bに設定されていることを特徴としている。
【0007】
本発明によれば、接合テープ供給手段を、切断手段で切断された可撓性帯状材の切断線に対応する傾斜角度で接合テープを接合手段に供給する。これによって、接合テープは、可撓性帯状材の端部同士の切断線に沿って貼着される。従って、本発明は、接合テープに皺を発生させることなく、所定の傾斜角度で切断された可撓性帯状材の端部同士を接合することができる。
【0008】
【発明の実施の形態】
以下添付図面に従って本発明に係る可撓性帯状材の接合装置の好ましい実施の形態について詳説する。
図1は、本発明の実施の形態に係る可撓性帯状材の接合装置が適用されたウエブの突き合わせ接合装置の全体図である。同図に示すように、前記接合装置10はターレット装置12、ウエブの切断接合ユニット14、ウエブの搬送装置16、及び接合テープの供給装置64から構成される。
【0009】
前記ターレット装置12は、ターレットアーム18を有しており、このターレットアーム18は、支柱20に軸22を支点として回転可能に設けられている。前記ターレットアーム18の一方端には、ウエブの巻き戻しが終了する旧ロール24が軸26を介して回転可能に支持され、また他方端にはウエブの巻き戻しが開始される新ロール28が軸30を介して回転可能に支持されている。前記旧ロール24からはウエブ32が巻き戻されている。このウエブ32は、ガイドローラ34、36に転接されてウエブの切断接合ユニット14に導かれている。
【0010】
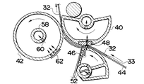
前記ウエブの切断接合ユニット14は図2に示すように、切断ドラム38、切断接合ドラム40、及び接合ドラム42から構成され、各々が図1に示す機枠43に設置されている。これらのドラム38、40、42は、図示しない駆動モータからの動力によって同期して回転される。前記ウエブ32は、切断ドラム38と切断接合ドラム40及び接合ドラム42との間に挿通されて図示しない巻取装置に巻き取られている。
【0011】
新ロール28からのウエブ44の先端は、ウエブの搬送装置16によって新ロール28の位置からウエブの切断接合ユニット14の位置まで搬送されたのち、図2に示すように切断ドラム38に吸着されて接合準備完了の状態に待機されている。
図2に於いて、切断ドラム38にはカッター46が取り付けられる。このカッター46は図3に示すように、切断接合ドラム40に設けられた切断部48でウエブ32、44を重ねて切断するためのものであり、切味良化のため、ウエブ長手方向に対して所定の傾斜角度θ°で切断ドラム38に取付けられている。また、切断ドラム38の表面の平坦部には、通気孔50、50…が形成され、これらの通気孔50、50…は、回転中空軸52に形成された通気孔54に連通されている。前記回転中空軸52には、図示しない吸気装置及び送気装置が連結されている。吸気装置が駆動されると、前記ウエブ44の先端部近傍が図2に示したように前記通気孔50、50…に吸着保持され、送気装置が駆動されると図4に示すウエブ44の切断屑45が切断ドラム38から離脱される。
【0012】
前記接合ドラム42には吸気孔56が形成される。この吸気孔56は、回転中空軸58に形成された通気孔60に連通され、回転中空軸58には、図示しない吸気装置が連結されている。吸気装置が駆動されると、接合テープ62が前記吸気孔56に吸着保持される。接合テープ62は、図1に示す接合テープの供給装置64から供給される。この接合テープの供給装置64については後述する。
【0013】
このウエブの切断接合ユニット14は、旧ロール24からのウエブ32の末端部33(図3参照)が切断接合ユニット14に近づくと駆動するように制御される。即ち、図3に示すように各々のドラム38、40、42が図中矢印で示す方向に駆動され、先ず、切断ドラム38のカッター46と切断接合ドラム40の切断部48とウエブ32、44を重ねて切断する。そして、図4に示すようにウエブ32の後端部近傍とウエブ44の先端部とを接合テープ62で接着すると共に、この接合テープ60を切断接合ドラム40と接合ドラム42とで挟み込んで圧着する。これにより、ウエブ32の端部とウエブ44の先端部とが図5に示すように、接合テープ62で突き合わせ接合される。従って、ウエブの送り出しを停止することなく、ウエブ32、44を連続的に巻き戻すことができる。尚、符号32Aは、ウエブ32側の切断屑である。
【0014】
前記ウエブの搬送装置16は図1に示すように、移動手段である無端状チェーン66、66(一方側のチェーンは図示せず)の周回装置と、このチェーン66、66に連結された挟持部材68とから構成される。
前記チェーン66、66は、ウエブ44の幅よりも広い間隔で設置されており、複数のスプロケット70、70…を介して新ロール28の下方位置から切断接合ユニット14の接合位置の範囲で図中矢印で示す方向に周回移動される。符号71は、チェーン66の駆動用スプロケットで、このスプロケット71は機枠43に取り付けられている。前記挟持部材68は、図示していないが2本の長尺状プレートで構成される。これらのプレートは、共にウエブ44の幅よりも広めに形成され、ウエブ44の先端部の全幅を全域に亘り挟持できるように形成されている。
【0015】
ところで、接合テープの供給装置64は図6に示すように、接合テープ62を接合ドラム42に供給する供給部本体72と、供給部本体72を接合ドラム42の長手方向に移動させる移動機構74とから構成される。前記供給部本体72は、支持台76上に右上斜め方向に傾斜して固定され、この支持台76は前記移動機構74上に支持されている。
【0016】
図7に供給部本体72の上面図を示す。同図に示すように、供給部本体72は、ベース板78上にリール80、送りローラ82、カッター84、ピールプレート86、巻取りローラ88、及び巻取りリール90が設けられて構成されている。前記接合テープ62は、その接着面に離型紙(セパレータ)92が重ね貼りされて前記リール80に巻き取られている。
【0017】
前記接合テープ62及びセパレータ92は、予め、リール80からパスローラ94、96、送りローラ82、カッター84、パスローラ98、ピールプレート86、パスローラ100、巻取りローラ88、及び、パスローラ102を介して巻取りリール90まで導かれ、先端が固定されている。リール80には図示しないブレーキ機構が、巻取りリール90には同じく図示しない巻取り動力発生機構が連結されている。また、送りローラ82には図6に示すサーボモータ104のスピンドル106が連結されており、巻取りローラ88には送りローラ82の回転を伝えるベルトあるいは第2のサーボモータが連結されている。従って、サーボモータ104を巻取り方向(図7中矢印で示す方向)に回転させることで接合テープ62、セパレータ92を各部適正なテンションを付与しつつ搬送することが可能となる。
【0018】
さて、リール80に新しいテープコイルをセッティングした後の準備作業手順を説明する。新しいテープコイルに巻かれた接合テープ62、セパレータ92の先端を巻取りリール90に固定した後、カッター84にて接合テープ62のみを切断する。この切断された接合テープ62の先頭がピールプレート86に到着するまで、前記送りローラ82、巻取りローラ88及び巻取りリール90を運転する。これにて準備作業が終了したことになる。
【0019】
図7において、前記ベース板78上には複数のセンサーが設けられている。センサー108は投光センサーで、センサー110は受光センサーであり、これらのセンサー108、110によって、前記リール80に巻き取られた接合テープ62の残量が検出される。センサー112はピール不良を検出するセンサーである。センサー116は、接合ドラム42に供給される接合テープ62の皺を検出するセンサーで、118は接合テープ62の位置を検出するセンサーである。
【0020】
一方、図6において前記移動機構74は、一対のレール120、120、及びねじ送り装置122から構成される。前記一対のレール120、120は図8に示すように接合ドラム42の長手方向に対してθ°傾斜して設置され、このレール120、120上に前記供給部本体72が移動自在に支持されている。
前記レール120の傾斜角度θ°は、カッター46(図3参照)で切断されたウエブ端部同士の切断部分の傾斜角度と等しい角度に設定されると共に、その方向も前記切断部分の方向と同方向に設定されている。従って、前記供給部本体72がレール120、120に沿って図8中矢印方向に移動されると、接合テープ62が接合ドラム42に対してウエブ端部同士の切断部分の傾斜角度と等しい角度θ°で供給される。
【0021】
前記ねじ送り装置122は、サーボモータ123によって回転されるねじ棒124を有している。このねじ棒124は、その端部に連結されたプーリ126が、サーボモータ123側のプーリ128にベルト130を介して駆動力伝達可能に連結されている。また、ネジ棒124は図8に示すように前記レール120と平行に配設され、図7に示す支持台76の下部に設けられたナット部132が螺合されている。従って、サーボモータ123が駆動されると、ネジ棒124が回転されることにより、前記供給部本体72がレール120、120に沿って往復移動される。
【0022】
次に、前記の如く構成された接合テープの供給装置64の作用について説明する。
先ず、図8において、前記サーボモータ123を逆転駆動させて供給部本体72を図中左方向に移動させ、図中Aで示す供給開始位置に供給部本体72のピールプレート86を位置させる。次に、供給部本体72のサーボモータ104(図6参照)を駆動させて、カッター84にて切断された接合テープ62の先端がピールプレート86の位置に到達したところでサーボモータ104を停止する。これにより、接合テープ62の供給準備が完了する。
【0023】
次いで、サーボモータ123を正転駆動させて供給部本体72を図中右方向に移動させると同時に、供給部本体72のサーボモータ104(図6参照)を駆動させて接合テープ62を供給部本体72の移動軌跡に沿って接合ドラム42に供給する。これにより、接合テープ62は図8に示すように、接合ドラム42に対して傾斜角度θ°をもって供給され始める。そして、図中Bで示す供給終了位置に接合テープ62の終端部が位置するようにカッター84が駆動されて接合テープ62のみが切断される。以上で、接合テープ62が接合ドラム42に供給されて、ウエブの接合準備が完了する。
【0024】
その後、サーボモータ123を逆転駆動させて供給部本体72を図中Aで示す供給開始位置に移動させるとともに、前記センサー116にて接合テープ62の皺を、センサー118にて接合テープ62の位置を検査し、異常があれば図示しない警報手段にて作業者に知らせる。
そして、図3に示したようにウエブ32とウエブ44との接合が開始されると、カッター46で切断されたウエブ32、44の端部同士が図4に示したように、前記接合テープ62によって接合される。この時、接合テープ62は、ウエブ32、44の端部同士の切断部分の傾斜角度と等しい角度で、且つ、その傾斜方向も前記切断部分の傾斜方向と同方向に供給されているので、図9に示すようにウエブ32、44の端部同士の切断部分Aに沿って貼着される。
【0025】
従って、本実施の形態は、切断部分Aや接合テープ62に皺を発生させることなく、所定の傾斜角度で切断されたウエブ32、44の端部同士を接合することができる。
ところで、接合テープ62の供給過程において、供給部本体72を接合ドラム42の接合テープ吸着面に対して平行に移動させることが、接合テープ62を接合ドラム42に皺を発生させることなく供給できる点で最も好ましい。しかしながら、本実施の形態の装置を使用すると、接合ドラム42が円筒形であるため、例えば、図10に示す接合テープ62の供給開始位置で、ピールプレート86の面86Aを接合ドラム42の吸着面42Aと平行に設定すると、供給部本体72が供給終了位置に近づくに従って前記平行関係がくずれていき、供給終了位置に位置すると例えば図11に示すようにα°ズレてしまうという現象が生じる。即ち、前記平行関係のずれにより接合テープ62に皺が生じるという虞がある。一方、サーボモータ123による供給部本体72の移動速度よりも、サーボモータ104による接合テープ62の供給速度が速い場合にも、接合テープ62に皺が生じてしまう。
【0026】
そこで、本実施の形態では、このような皺発生の不具合を解消するために、以下に示す手段を講じている。まず、接合テープ62の供給終了位置でピールプレート86の面86Aと接合ドラム42の吸着面42Aを平行に設定する。これは、次に述べるサーボモータ123による供給部本体72の移動速度(A)とサーボモータ104による接合テープ62の供給速度(B)との比にて接合テープ62の供給開始位置における皺発生が防止できるのに対し、供給終了位置にて、他の防止策が採れないことによる。また、サーボモータ123による供給部本体72の移動速度(A)よりも、サーボモータ104による接合テープ62の供給速度(B)を遅くして、接合テープ62に張力を与えながら接合テープ62を供給することで、皺発生を防止している。尚、これらの速度A、Bの関係は、接合テープ62の供給開始位置から中間位置までをA>Bの関係に、そして、中間位置から供給終了位置までをA≒Bの関係に設定すれば、皺や位置ズレを生じさせることなく接合テープ62を接合ドラム42に良好に供給できる。
【0027】
【発明の効果】
以上説明したように本発明に係る可撓性帯状材の接合装置によれば、接合テープ供給手段を、切断手段で切断された可撓性帯状材の切断線に対応する傾斜角度で接合テープを接合手段に供給するようにしたので、、所定の傾斜角度で切断された可撓性帯状材の端部同士を良好に接合することができる。
【図面の簡単な説明】
【図1】本発明の実施の形態に係る可撓性帯状材の接合装置の全体正面図
【図2】ウエブの切断接合ユニットの構造図
【図3】切断接合ユニットの動作説明図
【図4】切断接合ユニットの動作説明図
【図5】切断接合ユニットの動作説明図
【図6】接合テープ供給装置の実施の形態を示す側面図
【図7】図6に示した接合テープ供給装置の上面図
【図8】図6に示した接合テープ供給装置の動作を説明する模式図
【図9】接合テープで接合されたウエブの端部同士を示す説明図
【図10】接合テープ供給装置と切断ドラムとの始点位置関係を示す側断面図
【図11】接合テープ供給装置と切断ドラムとの終点位置関係を示す側断面図
【図12】カッターで切断されたウエブの端部同士を示す説明図
【図13】従来装置で接合されたウエブの端部同士を示す説明図
【符号の説明】
10…ウエブの接合装置 12…ターレット装置
14…ウエブの切断接合ユニット 16…ウエブの搬送装置
24…旧ロール 28…新ロール
32、44…ウエブ 62…接合テープ
64…接合テープの供給装置 72…供給部本体
74…移動機構
Claims (1)
- 可撓性帯状材の巻き戻しが行われている旧ロールと可撓性帯状材の巻き戻しが開始される新ロールとを軸支するターレット手段と、前記旧ロールの可撓性帯状材の末端部と前記新ロールの可撓性帯状材の先端部とを可撓性帯状材を連続的に巻き戻しながら可撓性帯状材の幅方向に対して所定の傾斜角度で切断する切断手段と、該切断手段で切断された前記可撓性帯状材の端部同士を可撓性帯状材を連続的に巻き戻しながら接合テープで接合する円筒形の接合ドラムと、前記接合ドラムの吸着面にピールプレートを介して前記接合テープを供給する接合テープ供給手段とを備え、
前記接合テープ供給手段は、
前記接合テープを前記接合ドラムに供給する供給部本体と、
前記供給部本体を前記接合ドラムの長手方向に移動させて接合テープの供給開始位置から供給終了位置に移動させることにより接合テープを前記可撓性帯状材の切断線に対応する傾斜角度に沿って接合ドラムに供給する移動機構とからなり、
前記接合テープの前記供給終了位置において前記ピールプレートの面が前記接合ドラムの前記吸着面に対して平行に設定され、
前記移動機構による前記供給部本体の移動速度(A)、前記供給部本体による接合テープの供給速度(B)において、接合テープの前記供給開始位置から中間位置までがA>Bに設定され、前記中間位置から前記供給終了位置までがA≒Bに設定されていることを特徴とする可撓性帯状材の接合装置。
Priority Applications (4)
| Application Number | Priority Date | Filing Date | Title |
|---|---|---|---|
| JP14179796A JP3611064B2 (ja) | 1996-06-04 | 1996-06-04 | 可撓性帯状材の接合装置 |
| DE69717004T DE69717004T2 (de) | 1996-05-24 | 1997-05-22 | Bahnverbindungsapparat |
| US08/861,935 US5881964A (en) | 1996-05-24 | 1997-05-22 | Web splicing apparatus having offset splicing and taping |
| EP97108347A EP0812792B1 (en) | 1996-05-24 | 1997-05-22 | Web splicing apparatus |
Applications Claiming Priority (1)
| Application Number | Priority Date | Filing Date | Title |
|---|---|---|---|
| JP14179796A JP3611064B2 (ja) | 1996-06-04 | 1996-06-04 | 可撓性帯状材の接合装置 |
Publications (2)
| Publication Number | Publication Date |
|---|---|
| JPH09323848A JPH09323848A (ja) | 1997-12-16 |
| JP3611064B2 true JP3611064B2 (ja) | 2005-01-19 |
Family
ID=15300369
Family Applications (1)
| Application Number | Title | Priority Date | Filing Date |
|---|---|---|---|
| JP14179796A Expired - Fee Related JP3611064B2 (ja) | 1996-05-24 | 1996-06-04 | 可撓性帯状材の接合装置 |
Country Status (1)
| Country | Link |
|---|---|
| JP (1) | JP3611064B2 (ja) |
Cited By (1)
| Publication number | Priority date | Publication date | Assignee | Title |
|---|---|---|---|---|
| CN103950779A (zh) * | 2014-04-15 | 2014-07-30 | 南京嘉旭机械制造有限公司 | 一种转塔分切机 |
Families Citing this family (3)
| Publication number | Priority date | Publication date | Assignee | Title |
|---|---|---|---|---|
| JP5952145B2 (ja) * | 2012-09-18 | 2016-07-13 | リンテック株式会社 | 長尺体接続装置 |
| CN112722971B (zh) * | 2020-12-28 | 2023-04-18 | 重庆瑞霆塑胶有限公司 | 一种薄膜分切机 |
| CN117286634B (zh) * | 2023-09-26 | 2025-08-22 | 苏州九一高科无纺设备有限公司 | 一种水刺无纺布的生产牵引装置 |
-
1996
- 1996-06-04 JP JP14179796A patent/JP3611064B2/ja not_active Expired - Fee Related
Cited By (1)
| Publication number | Priority date | Publication date | Assignee | Title |
|---|---|---|---|---|
| CN103950779A (zh) * | 2014-04-15 | 2014-07-30 | 南京嘉旭机械制造有限公司 | 一种转塔分切机 |
Also Published As
| Publication number | Publication date |
|---|---|
| JPH09323848A (ja) | 1997-12-16 |
Similar Documents
| Publication | Publication Date | Title |
|---|---|---|
| US6228205B1 (en) | Apparatus and method for forming a splice in advancing web of paper | |
| JPH01127548A (ja) | 巻取紙の端末処理方法およびその装置 | |
| US4564413A (en) | Sheet splicer | |
| US20070227673A1 (en) | Apparatus for preparing roll of paper | |
| EP0812792B1 (en) | Web splicing apparatus | |
| JP3611064B2 (ja) | 可撓性帯状材の接合装置 | |
| JP3584456B2 (ja) | 可撓性帯状材の接合方法及びその接合装置 | |
| JP4507199B2 (ja) | ウェブの接合装置及び方法 | |
| JP3745874B2 (ja) | 巻取仕立て装置 | |
| JPH06171806A (ja) | ウエブの突合わせ接合装置 | |
| JP3794955B2 (ja) | 紙継装置の前準備方法及び紙継装置並びにコルゲートマシン | |
| JPH05338877A (ja) | 走行カッタ式バットスプライス方法および装置 | |
| JPH0364416B2 (ja) | ||
| JP3586585B2 (ja) | ウェブ継ぎ装置及び継ぎウェブ生成方法 | |
| JP4276593B2 (ja) | ワインダ | |
| JP7658904B2 (ja) | ウェブ接合装置、ラベル貼付装置、およびウェブ接合方法 | |
| JP3595463B2 (ja) | 帯状紙の接続装置 | |
| JP2555444B2 (ja) | 巻取紙の端末処理装置 | |
| JP2767932B2 (ja) | ウエブの搬送方法及び装置 | |
| JP3002194B1 (ja) | コンクリ―ト型枠用堰板へのフィルム貼付方法及びその装置 | |
| JP2923118B2 (ja) | 巻取紙の仕立方法 | |
| JPH0818735B2 (ja) | ウエブ巻取装置 | |
| JPH0640615A (ja) | ウエブスプライス装置 | |
| JPH0818736B2 (ja) | ウエブ巻取装置 | |
| JPH11174629A5 (ja) |
Legal Events
| Date | Code | Title | Description |
|---|---|---|---|
| A977 | Report on retrieval |
Free format text: JAPANESE INTERMEDIATE CODE: A971007 Effective date: 20040413 |
|
| A131 | Notification of reasons for refusal |
Free format text: JAPANESE INTERMEDIATE CODE: A131 Effective date: 20040415 |
|
| A521 | Written amendment |
Free format text: JAPANESE INTERMEDIATE CODE: A523 Effective date: 20040614 |
|
| A131 | Notification of reasons for refusal |
Free format text: JAPANESE INTERMEDIATE CODE: A131 Effective date: 20040708 |
|
| A521 | Written amendment |
Free format text: JAPANESE INTERMEDIATE CODE: A523 Effective date: 20040906 |
|
| TRDD | Decision of grant or rejection written | ||
| A01 | Written decision to grant a patent or to grant a registration (utility model) |
Free format text: JAPANESE INTERMEDIATE CODE: A01 Effective date: 20040930 |
|
| A61 | First payment of annual fees (during grant procedure) |
Free format text: JAPANESE INTERMEDIATE CODE: A61 Effective date: 20041013 |
|
| R150 | Certificate of patent or registration of utility model |
Free format text: JAPANESE INTERMEDIATE CODE: R150 |
|
| S111 | Request for change of ownership or part of ownership |
Free format text: JAPANESE INTERMEDIATE CODE: R313111 |
|
| FPAY | Renewal fee payment (event date is renewal date of database) |
Free format text: PAYMENT UNTIL: 20071029 Year of fee payment: 3 |
|
| R350 | Written notification of registration of transfer |
Free format text: JAPANESE INTERMEDIATE CODE: R350 |
|
| FPAY | Renewal fee payment (event date is renewal date of database) |
Free format text: PAYMENT UNTIL: 20071029 Year of fee payment: 3 |
|
| FPAY | Renewal fee payment (event date is renewal date of database) |
Free format text: PAYMENT UNTIL: 20081029 Year of fee payment: 4 |
|
| FPAY | Renewal fee payment (event date is renewal date of database) |
Free format text: PAYMENT UNTIL: 20091029 Year of fee payment: 5 |
|
| FPAY | Renewal fee payment (event date is renewal date of database) |
Free format text: PAYMENT UNTIL: 20101029 Year of fee payment: 6 |
|
| LAPS | Cancellation because of no payment of annual fees |