JP2010051775A - ミシンの差動布送り制御機構 - Google Patents

ミシンの差動布送り制御機構 Download PDF

Info

Publication number
JP2010051775A
JP2010051775A JP2008258812A JP2008258812A JP2010051775A JP 2010051775 A JP2010051775 A JP 2010051775A JP 2008258812 A JP2008258812 A JP 2008258812A JP 2008258812 A JP2008258812 A JP 2008258812A JP 2010051775 A JP2010051775 A JP 2010051775A
Authority
JP
Japan
Prior art keywords
cloth feed
sewing machine
component
control mechanism
interlocking
Prior art date
Legal status (The legal status is an assumption and is not a legal conclusion. Google has not performed a legal analysis and makes no representation as to the accuracy of the status listed.)
Granted
Application number
JP2008258812A
Other languages
English (en)
Other versions
JP4795413B2 (ja
Inventor
Kun Chung Yeh
昆忠 葉
Current Assignee (The listed assignees may be inaccurate. Google has not performed a legal analysis and makes no representation or warranty as to the accuracy of the list.)
Chee Siang Industrial Co Ltd
Original Assignee
Chee Siang Industrial Co Ltd
Priority date (The priority date is an assumption and is not a legal conclusion. Google has not performed a legal analysis and makes no representation as to the accuracy of the date listed.)
Filing date
Publication date
Application filed by Chee Siang Industrial Co Ltd filed Critical Chee Siang Industrial Co Ltd
Publication of JP2010051775A publication Critical patent/JP2010051775A/ja
Application granted granted Critical
Publication of JP4795413B2 publication Critical patent/JP4795413B2/ja
Expired - Fee Related legal-status Critical Current
Anticipated expiration legal-status Critical

Links

Images

Classifications

    • DTEXTILES; PAPER
    • D05SEWING; EMBROIDERING; TUFTING
    • D05BSEWING
    • D05B27/00Work-feeding means
    • D05B27/10Work-feeding means with rotary circular feed members
    • D05B27/16Work-feeding means with rotary circular feed members with differential feed motions
    • DTEXTILES; PAPER
    • D05SEWING; EMBROIDERING; TUFTING
    • D05BSEWING
    • D05B33/00Devices incorporated in sewing machines for supplying or removing the work
    • DTEXTILES; PAPER
    • D05SEWING; EMBROIDERING; TUFTING
    • D05BSEWING
    • D05B35/00Work-feeding or -handling elements not otherwise provided for
    • D05B35/02Work-feeding or -handling elements not otherwise provided for for facilitating seaming; Hem-turning elements; Hemmers
    • DTEXTILES; PAPER
    • D05SEWING; EMBROIDERING; TUFTING
    • D05BSEWING
    • D05B69/00Driving-gear; Control devices
    • D05B69/02Mechanical drives
    • DTEXTILES; PAPER
    • D05SEWING; EMBROIDERING; TUFTING
    • D05BSEWING
    • D05B69/00Driving-gear; Control devices
    • D05B69/30Details

Landscapes

  • Engineering & Computer Science (AREA)
  • Textile Engineering (AREA)
  • Mechanical Engineering (AREA)
  • Sewing Machines And Sewing (AREA)

Abstract

【課題】ミシンの返し縫い機能があり差動布送り可能な制御機構の提供。
【解決手段】第2連動部品、第4連動部品、第5連動部品及び第6連動部品の動力が往復運動量変更可能な伝動軸から伝えられ、該第2連動部品と第6連動部品の出力が同期同速で、第4連動部品と第5連動部品が同期出力で、且つ第4連動部品或いは第5連動部品のいずれかが往復行程量を変更可能で、こうしてこれら4本の連動部品と二つのクラッチの組合せにより、調節ハンドルを回転させてそのうち一つの連動部品の行程量を変更することにより、実際の必要によりミシンの布送り輪の回転の速度を調節でき、ミシンの差動布送りの目的を達成する。
【選択図】図3

Description

本発明は一種のミシンの差動布送り制御機構に係り、特に、ミシンの返し縫い機能があり差動布送り可能な制御機構に関する。
科学技術の不断の発展と経済水準アップに伴い、人々はますます服飾の快適さと美観を重視するようになり、バッグ、手袋、靴類などの皮革類製品の縫製過程で、多様な複雑な設計に合わせてミシン縫いの方法も改善する必要がある。
現在、差動布送りを実現できるミシンには大きく二種類の布送り方式がある。すなわち、歯式布送りと輪式布送りであり、前者は前送り歯の導入布量が後送り歯の導入布量と同じかそれより多く(いわゆる差動比)、これにより縫製面に平ら或いはギャザーの異なる効果を発生させる。後者は上下の布送り輪とミシン針の組合せにより、上下の布送り輪の相対運動速度を変更し、縫製面に平ら或いはギャザーの異なる効果を発生させる。歯式布送り或いは輪式布送りのいずれもミシンの差動布送りを実現できるが、歯式布送り時の布と送り歯は面接触し、輪式布送りの布と布送り輪は点接触であり、ゆえに輪式布送りを採用した方が、円滑にミシンを操縦でき、これにより理想的な縫製効果と設計効果を達成できる。
既存のゲージ輪式布送りは単方向スーパークラッチを採用し、連接棒の円中心の比率に基づいた変更により差動比調節するが、このようなタイプは返し縫い機能がない。このほか、ミシン針を布送り輪と同期させる布送り方式は、ミシン針が布に食い込む状況を発生し、この時、布送り輪がミシン針に対して不同期となり、布送り輪と布の摩擦により布を損傷する不良な効果を発生する。
本発明の目的は、一種の輪式布送りミシンの差動布送り制御機構を提供し、本発明の機構を取付けることで、逆縫いと差動布送りを実現できるようにすることにある。
本発明の目的は以下のように実現される。
ミシンの差動布送り制御機構は、上布送り輪の送り速度を調整するのに用いられ、
往復運動量変更可能な伝動軸による動力伝達をそれぞれが受ける二つの第1揺動部品と第2揺動部品、
該第1揺動部品に枢設された第1連動部品と、該第2揺動部品に枢設された第2連動部品、
該第1連動部品に枢設された第3連動部品と第4連動部品、
該第3連動部品に枢設された第3揺動部品、
該第3揺動部品に接続された調整機構、
径方向カムを具えて該カムの凹溝内に回転子が設けられた入力軸、
二つのクラッチを具え、左クラッチと右クラッチの間に推進リングが設けられ、該推進リングと二つのクラッチの間に位置決めブシュが設けられた布送り軸、
該回転子と該推進リングとに接続された第4揺動部品、
該入力軸と該布送り軸が軸方向に固定されるケース、
以上を包含する。
上述のミシンの差動布送り制御機構の特徴は、上述の伝動軸と主軸の間に、運動量変更可能な逆縫い装置が設けられ、動力は該主軸より該運動量変更可能な逆縫い装置を介して該伝動軸に伝えられ、該伝動軸より動力を伝達される第5連動部品と第6連動部品がそれぞれクラッチを介して下布送り軸に連接されることにある。
上述のミシンの差動布送り制御機構の特徴は、上述の第5連動部品が第2揺動部品に枢設され、該第6連動部品が該第5揺動部品に枢設され、該第1揺動部品、該第2揺動部品と第5揺動部品がそれぞれその枢設孔により該伝動軸に枢設されたことにある。
上述のミシンの差動布送り制御機構の特徴は、該第1揺動部品に枢設孔が設けられ、該第1連動部品に枢設孔が設けられ、ピンがこれらの枢設孔に通されて該第1揺動部品と該第1連動部品が枢設されることにある。
上述のミシンの差動布送り制御機構の特徴は、該第3連動部品、該第1連動部品及び該第4連動部品が順にその枢設孔を通過するピンにより枢設され、該第3揺動部品と第3連動部品がその枢設孔を通過するピンにより枢設されることにある。
上述のミシンの差動布送り制御機構の特徴は、該第4揺動部品がJ形を呈し、該第4揺動部品がその枢設孔により回転子に接続され、該第4揺動部品は固定孔により該推進リングと固定接続されることにある。
上述のミシンの差動布送り制御機構の特徴は、該調整機構は第3揺動部品に固定された調節ハンドル、調整パネル及び回転つまみを包含し、該回転つまみと調節ハンドルは接続され、該調節ハンドルがネジにより該調整パネルの滑り溝に取付けられることにある。
上述のミシンの差動布送り制御機構の特徴は、該調整パネルに縦向きの調整スクリューが通され、該調整パネルに嵌め溝が設けられ、該嵌め溝内に調整ボタンが固定されたことにある。
上述のミシンの差動布送り制御機構の特徴は、該入力軸とプーリが接続され、該プーリが同期ベルトを介してもう一つのプーリに連接され、該プーリとミシン主軸が接続されたことにある。
上述のミシンの差動布送り制御機構の特徴は、該布送り軸がスプロケットに接続され、該スプロケットがチェーンを介してもう一つのスプロケットに接続され、該スプロケットがもう一つのチェーンを介して上布送り輪の運動を制御する上布送り軸に接続されたことにある。
本発明のミシンの差動布送り制御機構は往復運動量変更可能な伝動軸に四つ或いは若干の連動部品が接続され、二つの連動部品が一組とされ、一組(第2連動部品と第6連動部品)が同期同速で運動し、もう一組(第4連動部品と第5連動部品)がそのうち一つの連動部品の運動量を変更することにより、この組の連動部品の同期不同速運動を達成し、最終的に上布送り輪に動力伝導し、上布送り輪の運針時の送り量を改変し、こうして以下の効果を達成する。すなわち、ミシン針が布に刺さる時に、上下の布送り輪は同期同速で布送りし、ミシン針が針板上にある第2段布送りの時、上下の布送り輪が差動布送りを実現し、こうして摩擦により布を傷つけることがない。
本発明は上述の技術手段を採用することにあり、既存の技術に較べて、以下のような長所とプラスの効果を有する。すなわち、本発明の布送りドライバは双方向スーパークラッチを採用し、ゆえに正縫いと逆縫いを実現すると共に、調整機構を調節して上布送り輪の運動量を調節することで、実際の必要に基づき差動布送りの量を制御できる。
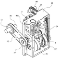
図1及び図2に示されるように、本発明は一種のミシンの差動布送り制御機構であり、それは方形枠形のケース13、ミシンの動力ソースである主軸70、該主軸70は運動量変更可能な逆縫い装置(図示せず。既存技術であるため説明を省略する。)により動力を伝動軸2に送り、ゆえに伝動軸2の往復運動量は変更可能とされ、伝動軸2はまず第1揺動部品1と第2揺動部品9に枢設され、第1揺動部品1に第1連動部品3が枢設され、第2揺動部品9に第2連動部品11が枢設される。第1揺動部品1に枢設孔37が設けられ、第1連動部品3に枢設孔38が設けられ、ピン12がこれら枢設孔37、38に通されて、第1揺動部品1と第1連動部品3が枢設される。第3連動部品4、第1連動部品3及び第4連動部品8はその枢設孔39、40、41によりピン42で枢設され、第3揺動部品6と第3連動部品4はその枢設孔43、44によりピン5で枢設される。
第3揺動部品6に調整機構631が接続され、調整機構631は第3揺動部品6に固定された調節ハンドル7、調整パネル401及び回転つまみ411を包含し、該回転つまみ411と調節ハンドル7は固定接続され、該調節ハンドル7がネジ701により該調整パネル401の滑り溝421内に取付けられる。該調整パネル401に縦向きの調整スクリュー431が通され、該調整パネル401に更に嵌め溝441が設けられ、該嵌め溝441内に調整ボタン451が固定される。
該ミシンの主軸70にプーリ14が設けられ、該プーリ14が同期ベルト15を介してもう一つのプーリ16に連接され、該もう一つのプーリ16が入力軸17に設けられ、ゆえに主軸70の動力がこのベルトを介して入力軸17に伝えられ、入力軸17が軸方向にケース13の中部に固定され、該入力軸17に更に径方向カム18が設けられ、該カム18の凹溝内に回転子22が設けられる。該ベルトの伝動により、カム18と主軸70が同速回転する。
布送り軸10はケース13の下部に固定され、それに二つのクラッチ31、32が設けられ、左クラッチ31と右クラッチ32の間に推進リング23が設けられ、該推進リング23と二つのクラッチ31、32の間に位置決めブシュ45、46が設けられている。第4揺動部品20はJ形を呈し、該第4揺動部品20はその枢設孔47により回転子22に接続され、該第4揺動部品20はまた、固定孔49、50により該推進リング23と固定接続される。また、第4揺動部品20の底部に枢設孔48が設けられ、該枢設孔48内に設けられた偏心ピン85により、該第4揺動部品20がケース13に位置決めされる。径方向カム18の凹溝は第4揺動部品20の動作の必要により設計されて、第4揺動部品20の左右揺動を実現し、第4揺動部品20はまた、推進リング23を駆動して、クラッチ31、32と不断に分離と結合させ、それに以下のような動作効果を達成させる。すなわち、推進リング23と左クラッチ31が結合する時、それと右クラッチ32は必然的に分離する。推進リング23と右クラッチ32が結合するとき、それと左クラッチ31は必然的に分離する。布送り軸10とスプロケット26が接続され、該スプロケット26はチェーン24を介してもう一つのスプロケット501と接続され、このもう一つのスプロケット501はもう一つのチェーン25を介して上布送り輪の運動を制御する上布送り軸80に接続される。
本発明の制御機構の組立完成後の効果は、図3、図4に示されるようである。
図5、図6に示されるように、主軸70は運動量変更可能な逆縫い装置(図示せず)により伝動軸2に扇形運動させ、伝動軸2により駆動される第5連動部品33と第6連動部品34はそれぞれクラッチ61、62を介して下布送り軸60に接続される。第5連動部品33は第2揺動部品9に枢設され、第6連動部品34は第5揺動部品71に枢設され、第1揺動部品1、第2揺動部品9と第5揺動部品71はそれぞれその枢設孔により伝動軸2に組み合わされる。第1連動部品3と第2連動部品11もそれぞれ第1揺動部品1と第2揺動部品9を通して伝動軸2に枢設され、第2連動部品11と右クラッチ32は接続され、第1連動部品3は第4連動部品8を通して左クラッチ31と接続され、第2揺動部品9は第5連動部品33と第2連動部品11に接続され、第5連動部品33は下布送り軸60上のクラッチ61により下布送り輪64を駆動する。第2連動部品11は布送り軸10に組み合わされたクラッチ32に接続され、伝動軸2の駆動を受ける第6連動部品34は下布送り軸60に組み合わされたクラッチ62に接続される。
図7、図8、図9及び図10は、本発明のミシンの差動布送り制御機構の動作表示図である。第1連動部品3と第3連動部品4は枢設され、第3連動部品4はピン5で第3揺動部品6と枢設され、第3揺動部品6の別端は調節ハンドル7に接続され並びに軸方向でケース13に固定される。これにより調節ハンドル7を回転させることで第3連動部品4が、第1連動部品3が出力する往復動作を受けて行なう運動の円弧の中心を変更でき、調節ハンドル7の角度変更時に、第3連動部品4の円弧の中心が変動し第4連動部品8の行程量の変更が達成される。
主軸70に組み合わされたプーリ14は同期ベルト15を介して動力をもう一つのプーリ16に伝達し並びに入力軸17を駆動し、径方向カム18を主軸70と同期運動させる。J形の第4揺動部品20は軸21と回転子22を介して径方向カム18に接続され、第4揺動部品40は推進リング23に接続され、径方向カム18の駆動を受けて左右に運動し、クラッチ31、32を主軸70に合わせて運動させ、クラッチ31と32は規律的な離合を形成し、更に第4連動部品8と第2連動部品11の動力が組み合わされて定方向に送られ、更にスプロケット26とチェーン24、25が組み合わされて動力が上布送り軸80に出力され、上布送り軸80が一定の伝動機構を介して最終的に動力を上布送り輪65に伝送する。
総合すると、本発明の差動布送り制御機構を有するミシンの第2連動部品11、第4連動部品8、第5連動部品33及び第6連動部品34の動力はいずれも伝動軸2より伝達され、そのうち、第6連動部品34と第2連動部品11の出力は同期同速で、第4連動部品8と第5連動部品33は同期出力で、且つ第4連動部品8は第3連動部品4、第3揺動部品6および調節ハンドル7を通して往復行程量を変更可能であり、こうして4本の連動部品と二組のクラッチ(第4連動部品8に接続されたクラッチ31と第2連動部品11に接続されたクラッチ32が一組とされ、第5連動部品33に接続されたクラッチ61と第6連動部品34に接続されたクラッチ62が一組とされる)の組合せにより、ただ、調節ハンドル7を回して第4連動部品8の行程量を変更することにより、実際の必要によりミシンの上布送り輪65の回転速度を調節し、ミシンの差動布送り目的を達成する。
本発明の好ましい実施例は以上に説明されたが、これは本発明の権利請求範囲を限定するものではなく、本発明に基づきなし得る細部の修飾或いは改変は、いずれも本発明の範囲に属する。
本発明の構造分解図である。 本発明の部分組合せ表示図である。 本発明の外観立体図である。 本発明のもう一つの外観立体図である。 本発明の上下の布送り輪の伝動経路表示図である。 本発明を取り付けたミシンの立体図である。 本発明の動作表示図である。 本発明の動作表示図である。 本発明の動作表示図である。 本発明の動作表示図である。
符号の説明
A 入力軸孔
B 布送り軸孔
C 枢設孔
D 連接孔
E 偏心ピン孔
F 調節ハンドル孔
1 第1揺動部品 2 伝動軸
3 第1連動部品 4 第3連動部品
5 ピン 6 第3揺動部品
7 調節ハンドル 8 第4連動部品
9 第2揺動部品 10 布送り軸
11 第2連動部品 12 ピン
13 ケース 14 プーリ
15 同期ベルト 16 プーリ
17 入力軸 18 カム
20 第4揺動部品 21 軸
22 回転子 23 推進リング
24、25 チェーン 26 スプロケット
31、32 クラッチ 33 第5連動部品
34 第6連動部品 37、38 枢設孔
39、40、41 枢設孔 42 ピン
43、44 枢設孔 45、46 位置決めブシュ
47 枢設孔 48 枢設孔
49、50 固定孔 60 下布送り軸
61、62 クラッチ 64 下布送り軸
65 上布送り輪 70 主軸
71 第5揺動部品 80 上布送り軸
85 偏心ピン 401 調整パネル
411 回転つまみ 421 滑り溝
431 調整スクリュー 441 嵌め溝
451 調整ボタン 501 スプロケット
631 調整機構 701 ネジ

Claims (8)

  1. 上布送り輪の布送り速度を調整するためのミシンの差動布送り制御機構において、
    往復運動量変更可能な伝動軸の動力伝送を受ける第1揺動部品と第2揺動部品と、
    該第1揺動部品に枢設された第1連動部品と、該第2揺動部品に枢設された第2連動部品と、
    該第1連動部品に枢設された第3連動部品と第4連動部品と、
    該第3連動部品に枢設された第3揺動部品と、
    該第3揺動部品に接続された調整機構と、
    径方向カムが組み合わされて該カムの凹溝内に回転子が設けられた入力軸と、
    二つのクラッチを具え、左クラッチと右クラッチの間に推進リングが設けられ、該推進リングと二つのクラッチの間に位置決めブシュが設けられた布送り軸、
    該回転子と該推進リングとに接続された第4揺動部品、
    該入力軸と該布送り軸が軸方向に固定されるケース、
    以上を包含したことを特徴とする、ミシンの差動布送り制御機構。
  2. 請求項1記載のミシンの差動布送り制御機構において、上述の伝動軸と主軸の間に、運動量変更可能な逆縫い装置が設けられ、動力は該主軸より該運動量変更可能な逆縫い装置を介して該伝動軸に伝えられ、該伝動軸より動力を伝達される第5連動部品と第6連動部品がそれぞれクラッチを介して下布送り軸に連接され、該第5連動部品が第2揺動部品に枢設され、該第6連動部品が該第5揺動部品に枢設され、該第1揺動部品、該第2揺動部品と第5揺動部品がより該伝動軸に枢設されたことを特徴とする、ミシンの差動布送り制御機構。
  3. 請求項1又は2記載のミシンの差動布送り制御機構において、上述の第1揺動部品に枢設孔が設けられ、該第1連動部品に枢設孔が設けられ、ピンがこれらの枢設孔に通されて該第1揺動部品と該第1連動部品が枢設されたことを特徴とする、ミシンの差動布送り制御機構。
  4. 請求項1又は2記載のミシンの差動布送り制御機構において、上述の第3連動部品、該第1連動部品及び該第4連動部品が順にそれぞれに設けられた枢設孔を通過するピンにより枢設され、該第3揺動部品と第3連動部品がそれぞれに設けられた枢設孔を通過するピンにより枢設されたことを特徴とする、ミシンの差動布送り制御機構。
  5. 請求項1又は2記載のミシンの差動布送り制御機構において、上述の第4揺動部品がJ形を呈し、該第4揺動部品がその枢設孔により該回転子に接続され、該第4揺動部品は固定孔により該推進リングと固定接続されたことを特徴とする、ミシンの差動布送り制御機構。
  6. 請求項1又は2記載のミシンの差動布送り制御機構において、上述の調整機構は第3揺動部品に固定された調節ハンドル、調整パネル及び回転つまみを包含し、該回転つまみと調節ハンドルは接続され、該調節ハンドルがネジにより該調整パネルの滑り溝に取付けられ、該調整パネルに縦向きの調整スクリューが通され、該調整パネルに嵌め溝が設けられ、該嵌め溝内に調整ボタンが固定されたことを特徴とする、ミシンの差動布送り制御機構。
  7. 請求項1又は2記載のミシンの差動布送り制御機構において、上述の入力軸とプーリが接続され、該プーリが同期ベルトを介してもう一つのプーリに連接され、該もう一つのプーリとミシンの主軸が接続されたことを特徴とする、ミシンの差動布送り制御機構。
  8. 請求項1又は2記載のミシンの差動布送り制御機構において、布送り軸がスプロケットに接続され、該スプロケットがチェーンを介してもう一つのスプロケットに接続され、該もう一つのスプロケットがもう一つのチェーンを介して上布送り輪の運動を制御する上布送り軸に接続されたことを特徴とする、ミシンの差動布送り制御機構。
JP2008258812A 2008-08-29 2008-10-03 ミシンの差動布送り制御機構 Expired - Fee Related JP4795413B2 (ja)

Applications Claiming Priority (2)

Application Number Priority Date Filing Date Title
TW097133237 2008-08-29
TW097133237A TW201009152A (en) 2008-08-29 2008-08-29 Control mechanism of differential material-feeding for sewing machine

Publications (2)

Publication Number Publication Date
JP2010051775A true JP2010051775A (ja) 2010-03-11
JP4795413B2 JP4795413B2 (ja) 2011-10-19

Family

ID=41795840

Family Applications (1)

Application Number Title Priority Date Filing Date
JP2008258812A Expired - Fee Related JP4795413B2 (ja) 2008-08-29 2008-10-03 ミシンの差動布送り制御機構

Country Status (5)

Country Link
JP (1) JP4795413B2 (ja)
KR (1) KR20100026918A (ja)
CZ (1) CZ2009306A3 (ja)
IT (1) IT1393794B1 (ja)
TW (1) TW201009152A (ja)

Cited By (4)

* Cited by examiner, † Cited by third party
Publication number Priority date Publication date Assignee Title
JP2015131102A (ja) * 2014-01-10 2015-07-23 啓翔股▲ふん▼有限公司 ミシンの差動布送り装置
CN109402877A (zh) * 2018-11-23 2019-03-01 浙江乐江机械有限公司 一种缝纫机的送布调整机构
CN111394893A (zh) * 2020-05-22 2020-07-10 杰克缝纫机股份有限公司 一种送布时序可调的送布机构及缝纫机
CN116770518A (zh) * 2023-06-29 2023-09-19 宁波艾克斯曼缝纫机有限公司 缝纫机用摆动结构

Families Citing this family (4)

* Cited by examiner, † Cited by third party
Publication number Priority date Publication date Assignee Title
TW201506220A (zh) * 2013-08-14 2015-02-16 Chee Siang Co Ltd 縫紉機之送料裝置
CN104775237B (zh) * 2014-01-14 2017-04-12 启翔股份有限公司 缝纫机差动送料装置
CN106498632B (zh) * 2016-12-31 2019-07-09 杰克缝纫机股份有限公司 一种具有同步送料装置的缝纫机
CN106676764A (zh) * 2016-12-31 2017-05-17 杰克缝纫机股份有限公司 一种后拖轮装置及缝纫机

Citations (10)

* Cited by examiner, † Cited by third party
Publication number Priority date Publication date Assignee Title
US3141428A (en) * 1961-05-25 1964-07-21 Pfaff Ag G M Wheel-feed mechanism for sewing machines
JPS5611772U (ja) * 1979-07-04 1981-01-31
JPS57194477U (ja) * 1981-06-02 1982-12-09
JPS58173582A (ja) * 1982-03-25 1983-10-12 コツホス・アドラ−・アクチエンゲゼルシヤフト ミシン用送り伝動装置
JPS63139593A (ja) * 1986-11-29 1988-06-11 ジューキ株式会社 ミシンのワ−ク送り装置
JPH07167170A (ja) * 1993-12-13 1995-07-04 Juki Corp 可逆転クラッチ
JPH0966183A (ja) * 1995-09-01 1997-03-11 Yamato Sewing Mach Co Ltd ルーパ糸繰り装置
JP2003079982A (ja) * 2001-09-17 2003-03-18 Yamato Sewing Mach Co Ltd ミシン
JP2006305213A (ja) * 2005-05-02 2006-11-09 Morimoto Mfg Co Ltd ミシンの送り装置
JP2009148529A (ja) * 2008-01-16 2009-07-09 Chee Siang Industrial Co Ltd ミシンのクラッチ構造

Patent Citations (10)

* Cited by examiner, † Cited by third party
Publication number Priority date Publication date Assignee Title
US3141428A (en) * 1961-05-25 1964-07-21 Pfaff Ag G M Wheel-feed mechanism for sewing machines
JPS5611772U (ja) * 1979-07-04 1981-01-31
JPS57194477U (ja) * 1981-06-02 1982-12-09
JPS58173582A (ja) * 1982-03-25 1983-10-12 コツホス・アドラ−・アクチエンゲゼルシヤフト ミシン用送り伝動装置
JPS63139593A (ja) * 1986-11-29 1988-06-11 ジューキ株式会社 ミシンのワ−ク送り装置
JPH07167170A (ja) * 1993-12-13 1995-07-04 Juki Corp 可逆転クラッチ
JPH0966183A (ja) * 1995-09-01 1997-03-11 Yamato Sewing Mach Co Ltd ルーパ糸繰り装置
JP2003079982A (ja) * 2001-09-17 2003-03-18 Yamato Sewing Mach Co Ltd ミシン
JP2006305213A (ja) * 2005-05-02 2006-11-09 Morimoto Mfg Co Ltd ミシンの送り装置
JP2009148529A (ja) * 2008-01-16 2009-07-09 Chee Siang Industrial Co Ltd ミシンのクラッチ構造

Cited By (6)

* Cited by examiner, † Cited by third party
Publication number Priority date Publication date Assignee Title
JP2015131102A (ja) * 2014-01-10 2015-07-23 啓翔股▲ふん▼有限公司 ミシンの差動布送り装置
CN109402877A (zh) * 2018-11-23 2019-03-01 浙江乐江机械有限公司 一种缝纫机的送布调整机构
CN109402877B (zh) * 2018-11-23 2024-02-09 浙江乐江机械有限公司 一种缝纫机的送布调整机构
CN111394893A (zh) * 2020-05-22 2020-07-10 杰克缝纫机股份有限公司 一种送布时序可调的送布机构及缝纫机
CN111394893B (zh) * 2020-05-22 2021-04-20 杰克缝纫机股份有限公司 一种送布时序可调的送布机构及缝纫机
CN116770518A (zh) * 2023-06-29 2023-09-19 宁波艾克斯曼缝纫机有限公司 缝纫机用摆动结构

Also Published As

Publication number Publication date
KR20100026918A (ko) 2010-03-10
CZ2009306A3 (cs) 2010-03-10
TW201009152A (en) 2010-03-01
IT1393794B1 (it) 2012-05-08
JP4795413B2 (ja) 2011-10-19
TWI340776B (ja) 2011-04-21
ITVE20090020A1 (it) 2010-02-28

Similar Documents

Publication Publication Date Title
JP4795413B2 (ja) ミシンの差動布送り制御機構
CN203513991U (zh) 一种缝纫机的针距变换机构
CN105088547B (zh) 缝纫机抬牙送料机构及缝纫机
JP2015023911A (ja) 送り出し腕型ミシンの送り機構
TWI506173B (zh) Sewing machine differential feeding device
CN109371577B (zh) 送布牙架调节机构及使用该机构的包缝机
JP3178831U (ja) ミシンの送り機構
CN201245757Y (zh) 缝纫机差动送料的控制机构
CN105350186B (zh) 缝纫机送料机构及缝纫机
CN204959246U (zh) 一种缝纫机的倒缝结构
TWM477469U (zh) 縫紉機差動送料裝置
CN101381931B (zh) 缝纫机差动送料的控制机构
CN105734841A (zh) 缝纫机的送布齿差动机构
CN201245765Y (zh) 双针缝纫机中送料处的切换机构
CN109402877A (zh) 一种缝纫机的送布调整机构
CN101314901B (zh) 双针缝纫机中送料处的切换机构
TWM627245U (zh) 圓筒機導紗盤傳動機構
CN216107507U (zh) 缝纫机
JP2007111170A (ja) シリンダーベッド式ミシンにおける前後送り歯差動送り機構
CN205934320U (zh) 缝盘机传动系统
CN219908081U (zh) 一种缝纫机辅助安装机构
CN205011969U (zh) 缝纫机送料机构及缝纫机
CN215103870U (zh) 一种缝纫机的送布牙架调节机构
CN201245756Y (zh) 双针缝纫机的下送料机构
CN213925306U (zh) 一种针车杠杆式倒顺送料机构

Legal Events

Date Code Title Description
A977 Report on retrieval

Free format text: JAPANESE INTERMEDIATE CODE: A971007

Effective date: 20110126

A131 Notification of reasons for refusal

Free format text: JAPANESE INTERMEDIATE CODE: A131

Effective date: 20110201

A521 Written amendment

Free format text: JAPANESE INTERMEDIATE CODE: A523

Effective date: 20110426

TRDD Decision of grant or rejection written
A01 Written decision to grant a patent or to grant a registration (utility model)

Free format text: JAPANESE INTERMEDIATE CODE: A01

Effective date: 20110705

A01 Written decision to grant a patent or to grant a registration (utility model)

Free format text: JAPANESE INTERMEDIATE CODE: A01

A61 First payment of annual fees (during grant procedure)

Free format text: JAPANESE INTERMEDIATE CODE: A61

Effective date: 20110727

R150 Certificate of patent or registration of utility model

Free format text: JAPANESE INTERMEDIATE CODE: R150

FPAY Renewal fee payment (event date is renewal date of database)

Free format text: PAYMENT UNTIL: 20140805

Year of fee payment: 3

LAPS Cancellation because of no payment of annual fees