JP2005297746A - 水中スクータ - Google Patents

水中スクータ Download PDF

Info

Publication number
JP2005297746A
JP2005297746A JP2004116160A JP2004116160A JP2005297746A JP 2005297746 A JP2005297746 A JP 2005297746A JP 2004116160 A JP2004116160 A JP 2004116160A JP 2004116160 A JP2004116160 A JP 2004116160A JP 2005297746 A JP2005297746 A JP 2005297746A
Authority
JP
Japan
Prior art keywords
water
watertight container
underwater scooter
air
engine
Prior art date
Legal status (The legal status is an assumption and is not a legal conclusion. Google has not performed a legal analysis and makes no representation as to the accuracy of the status listed.)
Withdrawn
Application number
JP2004116160A
Other languages
English (en)
Inventor
Hiroshi Sueshige
洋 末繁
Masayuki Osumi
雅之 大角
Yoshihiro Iijima
良洋 飯嶋
Keiji Iino
啓司 飯野
Hiroaki Hasebe
博昭 長谷部
Current Assignee (The listed assignees may be inaccurate. Google has not performed a legal analysis and makes no representation or warranty as to the accuracy of the list.)
Honda Motor Co Ltd
Original Assignee
Honda Motor Co Ltd
Priority date (The priority date is an assumption and is not a legal conclusion. Google has not performed a legal analysis and makes no representation as to the accuracy of the date listed.)
Filing date
Publication date
Application filed by Honda Motor Co Ltd filed Critical Honda Motor Co Ltd
Priority to JP2004116160A priority Critical patent/JP2005297746A/ja
Priority to US11/102,163 priority patent/US7011035B2/en
Publication of JP2005297746A publication Critical patent/JP2005297746A/ja
Withdrawn legal-status Critical Current

Links

Images

Landscapes

  • Automatic Cycles, And Cycles In General (AREA)

Abstract

【課題】プロペラを駆動する駆動源の放熱性を向上させてオーバーヒートを防止すると共に、操縦者の体を温めて快適性を向上させるようにした水中スクータを提供する。
【解決手段】操縦者(OP)の前方に配置された水密容器(14)と、水密容器に収容されたエンジンと、水密容器において前方に向けて開口された取水口(66a)と、水密容器において後方に向けて開口された排水口(66b)と、エンジンの近傍を通過して前記取水口と排水口を連通する水路(66)とを設け、水路に流入した水と水密容器内の空気との間で熱交換させてエンジンEの放熱性を向上させると共に、熱交換によって暖められた水(温水)を排水口から操縦者に向かって排出して操縦者の体を温める。
【選択図】図13

Description

この発明は、水上または水中を航行する水中スクータに関する。
従来、操縦者(ダイバー)に操縦されて水上または水中を航行する水中スクータが提案されている。この種の水中スクータにあっては、一般に、内燃機関あるいは電動モータを駆動源としてプロペラを駆動することによって推進力を得る。そして、操縦者が把持すべきグリップを備え、かかるグリップを把持した操縦者を牽引することにより、その進行を補助するように構成している(例えば特許文献1参照)。
特公平4−17832号公報
水中スクータの駆動源は、通常、密閉された空間内に収容される。このため、放熱性が低く、オーバーヒートを招き易いという不具合があった。
また、従来の牽引型の水中スクータは、プロペラが操縦者よりも前方に配置されることから、プロペラから噴出された水流によって操縦者の体が冷やされ、快適性が低下するという不具合があった。
従って、この発明の目的は上記した課題を解決することにあり、駆動源の放熱性を向上させてオーバーヒートを防止すると共に、操縦者の体を温めて快適性を向上させるようにした水中スクータを提供することにある。
上記した課題を解決するために、請求項1にあっては、操縦者に操縦されて水上または水中を航行する水中スクータにおいて、前記操縦者の前方に配置された水密容器と、前記水密容器に収容された駆動源と、前記駆動源に駆動されて前記水中スクータを推進させるプロペラと、前記水密容器において前方に向けて開口された取水口と、前記水密容器において後方に向けて開口された排水口と、前記駆動源の近傍を通過して前記取水口と前記排水口を連通する水路とを備えるように構成した。
また、請求項2にあっては、前記水路が、前記水密容器内の空気と前記水路を流れる流体との間の熱交換を促進する受熱手段を備えるように構成した。
また、請求項3にあっては、前記受熱手段が、前記水路の周囲に設けられたフィンからなるように構成した。
請求項1に係る水中スクータにあっては、操縦者の前方に配置された水密容器と、水密容器に収容された駆動源と、駆動源に駆動されて前記水中スクータを推進させるプロペラと、水密容器において前方に向けて開口された取水口と、水密容器において後方に向けて開口された排水口と、駆動源の近傍を通過して取水口と排水口を連通する水路とを備えるように構成したので、水路を流れる流体と水密容器内の空気との間で熱交換がなされるため、駆動源の放熱性が向上し、よってオーバーヒートを防止することができる。また、かかる熱交換によって暖められた流体が、後方に向けて開口された排水口から操縦者に向かって排出される(操縦者に供給される)ため、操縦者の体を温めることができ、よって快適性を向上させることができる。
また、請求項2に係る水中スクータにあっては、水路が、水密容器内の空気と水路を流れる流体との間の熱交換を促進する受熱手段を備えるように構成したので、駆動源の放熱性をより向上させることができるため、オーバーヒートを一層効果的に防止することができる。また、操縦者に供給される流体の温度をより効率的に上昇させることができることから、操縦者の保温性が向上し、よって快適性を一層向上させることができる。
また、請求項3に係る水中スクータにあっては、受熱手段が、水路の周囲に設けられたフィンからなるように構成したので、上記した効果を簡素な構成で得ることができる。
以下、添付図面に即してこの発明に係る水中スクータを実施するための最良の形態について説明する。
図1は、この実施例に係る水中スクータの平面図である。また、図2は、図1に示す水中スクータの左側面図であり、図3は、図1に示す水中スクータの正面図である。
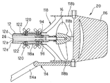
図1から図3において、符号10は水中スクータを示す。先ず、水中スクータ10の構成について概説すると、水中スクータ10は、円筒状に形成されてその長手方向が水中スクータ10の進行方向に対して平行となるように配置されたメインフレーム12と、メインフレーム12において進行方向前方に配置された卵型の水密(気密)容器14と、水密容器14の内部に収容された内燃機関(駆動源。図1から図3で図示せず。以下「エンジン」という)と、メインフレーム12において進行方向後方に配置され、エンジンで駆動されて回転して水中スクータ10を推進させるプロペラ16と、メインフレーム12の内部に挿通されてエンジンの出力をプロペラ16に伝達するドライブシャフト(図1から図3で図示せず)と、水密容器14の付近に配置されて水中スクータ10の航行深度の調整を行う深度調整機構18と、プロペラ16の付近に配置されて水中スクータ10の進行方向の調整を行う操舵機構20と、メインフレーム12において水密容器14とプロペラ16の間に配置された第1のエアタンク22と第2のエアタンク24を備える。
次いで、上記した各構成について詳説する。
図4は、図1のIV−IV線拡大断面図である。図示の如く、メインフレーム12の内部は区画壁によって分割され、5つの通路が形成される。各通路は、メインフレーム12の先端から後端まで連続する1つの空間として形成される。5つの通路のうち、中心に位置する円筒状の第1の通路12aには、前記したドライブシャフト(符号26で示す)が挿通される。これに対し、第1の通路12aの外周を分割して形成された第2から第5の通路12b,12c,12d,12eは、後述の如く、空気や排出ガスの流路となる。
メインフレーム12の両側面には、断面視において略Cの字状(あるいはその左右対称の断面形状)を呈する溝部28L,28Rが形成される。図2に示すように、溝部28L(およびその裏面に位置する溝部28R)は、メインフレーム12の長手方向(進行方向)に所定の長さを有するように形成される。
図4の説明を続けると、左右の溝部28L,28Rには、それぞれ断面視において略Hの字状を呈するスライダ30L,30Rがスライド自在に嵌められる。即ち、スライダ30L,30Rは、溝部28L,28Rの上端と下端に形成された突起をレールとして、スライド自在に構成される。
スライダ30L,30Rには、それぞれベルト32L,32Rが設けられる。前記した第1のエアタンク22と第2のエアタンク24は、ベルト32L,32Rを介してそれぞれスライダ30L,30Rに装着される。これにより、第1のエアタンク22と第2のエアタンク24は、メインフレーム12の長手方向(即ち、水中スクータ10の進行方向)にスライド自在に装着される。
図1から図3の説明に戻ると、第1のエアタンク22は、バルブ36を介してレギュレータ38に接続される。レギュレータ38は、ホース40を介してメインフレーム12の内部(具体的には第2の通路12b)に接続される。一方、第2のエアタンク24は、バルブ42を介してレギュレータ44に接続される。レギュレータ44は、ホース46を介してメインフレーム12の内部(具体的には、第3の通路12c)に接続される。尚、第1および第2のエアタンク22,24の容積は、例えば12リットル程度であり、その内部には空気が高圧(例えば200気圧程度)に圧縮されて封入される。
第1のエアタンク22に封入された空気は、レギュレータ38で所定の圧力(例えば10気圧程度)まで減圧された後、ホース40を介してメインフレーム12の第2の通路12bに供給される。一方、第2のエアタンク24に封入された空気は、レギュレータ44で前記した所定の圧力(10気圧程度)まで減圧された後、ホース46を介してメインフレーム12の第3の通路12cに供給される。
図5は、図1のV−V線拡大断面図である。また、図6は、図2のVI−VI線拡大断面図である。
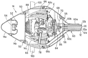
図5および図6に示すように、水密容器14は、進行方向前方からバンパー14a、燃料タンク14bおよびエンジン収容部14cの3つの部材から構成される。
エンジン収容部14cには、エンジンEが収容される。エンジンEは、例えば排気量30cc程度の単気筒火花点火式ガソリンエンジンである。また、エンジン収容部14cの上部には、上方へと突出するシュノーケル48が設けられ、かかるシュノーケル48を介してエンジン収容部14cの内部と外部(大気)とが連通される。
エンジン収容部14cの前方には、ボルト50によって燃料タンク14bが取り付けられ、燃料タンク14bには、エンジンEに供給されるべきガソリン燃料が貯留される。また、燃料タンク14bの前面には給油口52が穿設され、給油口52は、キャップ54によって封止される。
燃料タンク14bの前方には、前記キャップ54を被覆するようにバンパー14aが取り付けられる。バンパー14aは、水中スクータ10が外部と衝突したときに変形して衝撃を緩和できるように、他の部材よりも硬度の小さい材料で形成される。また、バンパー14aは、燃料タンク14bへのガソリン燃料の供給を容易に行うことができるように、工具を使用することなく着脱自在とされる。
また、エンジン収容部14cの後方には、ボルト56によって接続部材60が取り付けられる。接続部材60は、メインフレーム12の直径と略同径の内径を有する円筒部60aを備える。
図7は、図5のVII−VII線拡大断面図である。図7に示すように、メインフレーム12の先端付近には、ナット62が収容される。図5から図7に示すように、接続部材60の円筒部60aにメインフレーム12の先端を挿入し、ちょうボルト64をナット62に螺合させることにより、メインフレーム12の前方に接続部材60を介して水密容器14が取り付けられる。尚、ナット62は、図7に示す如く周囲を区画壁で囲われ、その回転が抑止される。
図5および図6の説明に戻ると、メインフレーム12の第2の通路12bは、接続部材60に形成された連通路60b(図6に示す)を介し、水密容器14内に配置されたレギュレータ68に接続される。また、第3の通路12cは、接続部材60の内部に形成された連通路(図示せず)と水密容器14内に設けられた流路70を介し、水密容器14の外部へと連続するホース72に接続される。ホース72の先端には、レギュレータ74が接続され、レギュレータ74には、さらにマウスピース76(いずれも図1および図2に示す)が接続される。
また、メインフレーム12の第4の通路12dは、接続部材60に形成された連通路60cを介してエンジンEの排気管78に接続される。尚、図示は省略するが、第5の通路12eは、接続部材60に形成された連通路を介して水密容器14の内部と連通される。
エンジンEは、図示しない吸気管を備える。吸気管の入口付近にはエアフィルタが設けられると共に、その下流にはスロットルボディ(いずれも図示せず)が配置される。スロットルボディにはスロットルバルブが収容されると共に、その上流側にはキャブレタ・アシー(いずれも図示せず)が設けられる。キャブレタ・アシーには燃料管80(図5に示す)が接続される。燃料管80は燃料タンク14bの内部に連通されると共に、その先端には燃料ポンプ82が接続される。
また、エンジンEのクランクシャフトES(図5に示す)の一端には、遠心クラッチ84が接続される。遠心クラッチ84の出力側は減速機構86に接続され、減速機構86の出力側はドライブシャフト26の前端に接続される。尚、水中スクータ10にはエンジンEの回転数を調節する図示しないスロットル装置が設けられ、遠心クラッチ84は、エンジンEの回転数が上昇させられたときにその動力を伝達する。
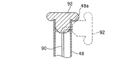
一方、クランクシャフトESの他端には、リコイルスタータ88が取り付けられる。リコイルスタータ88のスタータロープ90は、シュノーケル48の内部に挿通されると共に、その先端にはスタータグリップ92が設けられる。スタータグリップ92は、シュノーケル48の上端に着脱自在に構成される。具体的には、スタータグリップ92は、シュノーケル48の上端にその開口部を水密に封止するように装着されると共に、前記上端から取り外し自在に構成される。即ち、エンジンEを始動させる際はシュノーケル48の上端からスタータグリップ92を取り外し、スタータロープ90を引き出す。エンジンEを始動した後は、シュノーケル48から水が浸入するのを防止すべく、シュノーケル48の上端にスタータグリップ92を取り付けてその開口部を封止する。
図8は、シュノーケル48の上端付近の拡大図であり、図9は図8のIX−IX線断面図である。図8および図9に示す如く、シュノーケル48の上端には、取り外したスタータグリップ92(図9に破線で示す)を係止すべき切り欠き部48aが設けられる。
ここで、第1のエアタンク22から所定の圧力に減圧されてメインフレーム12の第2の通路12bに供給された空気は、連通路60bを介してレギュレータ68に供給されると共に、レギュレータ68で水密容器14の内圧まで減圧された後、水密容器14の内部(具体的にはエンジン収容部14c)に供給される。
水密容器14に供給された空気は、エアフィルタを介して吸気管に吸入される。キャブレタ・アシーは、吸入された空気にガソリン燃料を噴射して混合気を生成する。生成された混合気は、エンジンEの燃焼室(図示せず)に吸入されて燃焼させられる。混合気の燃焼によって生じた排出ガスは、排気管78および連通路60cを介してメインフレーム12の第4の通路12dに流入する。
一方、第2のエアタンク24から所定の圧力に減圧されてメインフレーム12の第3の通路12cに供給された空気は、前記した連通路と流路70、さらにはホース72を介してレギュレータ74に供給される。レギュレータ74は、図示しないダイヤフラムなどを備え、マウスピース76を咥えた操縦者(ダイバー)によって吸気動作が行われたとき、周囲の水圧まで減圧した空気を操縦者に供給する。
このように、水中スクータ10にあっては、メインフレーム12に第1のエアタンク22を取り付け、第1のエアタンク22に封入された空気をエンジンEの燃焼用の空気として供給するようにした。また、メインフレーム12に第2のエアタンク24を取り付け、第2のエアタンク24に封入された空気を操縦者の呼吸用の空気として供給するようにした。
図5および図6の説明を続けると、エンジン収容部14cの内部には、水路66が設けられる。水路66は、図1から図3に破線で示す如く、複数本、具体的には4本形成される。
図10は水路66を示す側面図であり、図11は水路66を示す平面図である。
図10および図11に示すように、水密容器14の底面前方には、進行方向前方に向かって開口された取水口66aが複数個、具体的には2個形成される。また、水密容器14の上面後方には、進行方向後方に向かって開口された排水口66bが複数個、具体的には4個形成される。
水路66は、エンジンEあるいはその排気管78の近傍を通過すると共に、前記した取水口66aと排水口66bを連通するように形成される。水路66は、詳しくは取水口66aから排水口66bに向かう途中で2股に分岐された2組の管路からなり、よって2個の取水口66aと4個の排水口66bとが連通される。
また、各水路66の周囲には、フィン66c(受熱手段)が設けられる。フィン66cは、図示の如く、各水路66の周囲に複数枚形成されると共に、各フィン66cは、取水口66aの付近から排水口66bの付近にかけて連続して形成される。
水中スクータ10が航行(前進)すると、進行方向前方に向けて開口された取水口66aから水路66に水(流体)が流入する。水路66に流入した水は、そこで水密容器14内の空気(エンジンEの発熱によって昇温された空気)と熱交換がなされて暖められた後(別言すれば、水密容器14内の空気を冷却した後)、進行方向後方に向けて開口された排水口66bから水中スクータ10の後方へと排出される。尚、水路66にはフィン66cが設けられる(水密容器14内の空気との接触面積が増大される)ことから、水路66を流れる水と水密容器14内の空気との間の熱交換が促進され、よって水密容器14内の空気がより効果的に冷却される(排水口66bから排出される水(温水)がより効率的に昇温される)。
図12は、図1のXII−XII線拡大断面図である。
図12に示す如く、第1の通路12aに挿通されたドライブシャフト26の後端には、プロペラ16が取り付けられる。即ち、水中スクータ10は、メインフレーム12の前方に配置されたエンジンEの出力を前記した遠心クラッチ84、減速機構86およびメインフレーム12の内部に挿通されたドライブシャフト26を介してメインフレーム12の後方に配置されたプロペラ16に伝達し、よってプロペラ16を駆動して水上または水中を航行する。
また、メインフレーム12の第4の通路12dの後端には、第1のワンウェイチェックバルブ94が配置される。第1のワンウェイチェックバルブ94は、排出ガスが第4の通路12dに流入してその内圧が所定の圧力を上回ったときに開弁し、第4の通路12dを外部(水中)に連通させる。即ち、エンジンEから排出された排出ガスは、排気管78、連通路60c、メインフレーム12の第4の通路12dおよび第1のワンウェイチェックバルブ94を介して水中スクータ10の後方(外部)へと排出される。
さらに、メインフレーム12の第5の通路12eの後端には、第2のワンウェイチェックバルブ96が配置される。第2のワンウェイチェックバルブ96は、第5の通路12eの内圧(別言すれば、第5の通路12eに連通された水密容器14の内圧)が所定の圧力を上回ったときに開弁し、第5の通路12eを外部(水中)に連通させる。即ち、エンジンEの発熱などによって水密容器14の内圧が上昇すると、水密容器14内の空気が、接続部材60に形成された連通路、メインフレーム12の第5の通路12eおよび第2のワンウェイチェックバルブ96を介して水中スクータ10の後方(外部)へと排出され、よって水密容器14の内圧が調整(減圧)される。
上記の如く、メインフレーム12に形成された第1の通路12aは、ドライブシャフト26の挿通路となる。また、第2の通路12bは、エンジンEに供給されるべき燃焼用空気の流路となり、第3の通路12cは、操縦者に供給されるべき呼吸用空気の流路となる。さらに、第4の通路12dは、エンジンEから排出された排出ガスの流路となり、第5の通路12eは、水密容器14内の空気を外部に排出してその内圧を調整するための連通路となる。
尚、図示は省略するが、第2の通路12bと第3の通路12cは、メインフレーム12の後端において封止される。第2の通路12bと第3の通路12cをメインフレーム12の後端で封止するのは、メインフレーム12の前端から後端に空気を充満させ、メインフレーム12全体に均等な浮力を与えるためである。第4の通路12dと第5の通路12eにおいて各ワンウェイチェックバルブをそれらの後端に配置したのも、同様な理由からである。
図1から図3の説明に戻ると、水密容器14には、水中スクータ10を潜行あるいは浮上させて航行深度を調整する深度調整機構18が取り付けられる。深度調整機構18は、バー100と、円筒状の左右のグリップ102L,102Rと、上面視略台形のプレートからなる左右のエレベータ104L,104Rと、グリップ102L,102Rをエレベータ104L,104Rに接続する接続部材106L,106Rとからなる。
深度調整機構18について具体的に説明すると、バー100は水密容器14に取り付けられ、その長手方向が水中スクータ10の左右方向に対して平行となるように配置される。バー100において進行方向に向かって左側の端部には、左グリップ102Lが取り付けられる。同様に、バー100において進行方向に向かって右側の端部には、右グリップ102Rが取り付けられる。尚、左右のグリップ102L,102Rは、それぞれバー100を中心として回転(具体的には自転)自在に取り付けられる。
左右のグリップ102L,102Rには、それぞれ接続部材106L,106Rを介してエレベータ104L,104Rが接続される。これにより、エレベータ104L,104Rは、水密容器14の両側に配置されると共に、水中スクータ10の左右軸回りに揺動自在とされる。即ち、グリップ102L,102Rを回転させることにより、水密容器14の両側に配置されたエレベータ104L,104Rを左右軸回りに揺動させてその傾きの大きさと方向を変更することができ、よってエレベータ104L,104Rに作用する揚力(水中スクータ10を潜行あるいは浮上させる力)を調整することができる。
また、バー100の適宜位置には、エマージェンシスイッチ110が設けられる。エマージェンシスイッチ110には、そのオン、オフのトリガーとなるエマージェンシコード112(図1および図3に示す)の一端が取り付けられる。エマージェンシコード112の他端は、後述する如く、操縦者の腕に取り付けられる。
一方、メインフレーム12の後端には、操舵機構20が取り付けられる。操舵機構20は、フットスタンド114と、フットスタンド114に接続されたラダー116と、それらをメインフレーム12の後端に接続する接続部材118とからなる。
操舵機構20について具体的に説明すると、接続部材118は、メインフレーム12の直径と略同径の内径を有する円筒部118aを備える。図12に良く示すように、かかる円筒部118aにメインフレーム12の後端を挿入し、ちょうボルト120をメインフレーム12の内部に収容されたナット122に螺合させることにより、メインフレーム12に接続部材118、別言すれば、操舵機構20が取り付けられる。尚、図示は省略するが、ナット122も前述のナット62と同様に周囲を区画壁で囲われ、その回転が抑止される。
接続部材118は、前記円筒部118aに連続する上下左右の計4枚の翼部118bを備える。翼部118bは、プロペラ16との接触を上下方向あるいは左右方向に回避するように形成されると共に、それらの後端は、プロペラ16よりも後方に位置させられる。上記したフットスタンド114とそれに接続されたラダー116は、翼部118bの中、上下に配置された2枚の翼部の後端に上下軸回りに揺動自在に支持される。即ち、フットスタンド114を操作する(上下軸回りに回転させる)ことにより、ラダー116を上下軸回りに揺動させることができ、よって水中スクータ10の進行方向を調整することができる。
図13は、水中スクータ10と、それに騎乗した操縦者を示す左側面図である。
図13に示すように、操縦者OPは、第1のエアタンク22と第2のエアタンク24の上に騎乗する。具体的には、操縦者OPは、メインフレーム12を跨ぐようにして第1のエアタンク22と第2のエアタンク24に着座する。そして、前傾姿勢をとり、前方に位置する水密容器14の左右に配置されたグリップ102L,102Rを把持すると共に、後方に位置するフットスタンド114の載置部114aに足を載置する、具体的には、足の甲を係止させる。尚、載置部114aは、図1に示すように、平面視において環状を呈する。
このとき、操縦者OPの腰部は、前記したスライダ30L,30Rに取り付けられたウェストホルダ126に支持される。また、操縦者OPの膝裏は、メインフレーム12に取り付けられたフットホルダ128に支持される。尚、フットホルダ128は、前述した接続部材60などと同様に、メインフレーム12の内部に収容されてその回転が抑止されたナット(図示せず)とちょうボルト130を螺合させることによって取り付けられる。
また、操縦者OPの腕には、前述したエマージェンシコード112(図13で図示省略)の他端が装着される。これにより、操縦者OPが水中スクータ10から離脱したときにエマージェンシコード112の一端がエマージェンシスイッチ110から引き抜かれ、緊急停止信号が送出されてエンジンEが停止させられる。
ここで、水中スクータ10が航行すると、前述の如く、進行方向前方に向けて開口された取水口66aから水路66に水が流入する。水路66に流入した水は、そこで水密容器14内の空気と熱交換されて暖められた後、進行方向後方に向けて開口された排水口66bから水中スクータ10の後方、具体的には、操縦者OPへと排出される。即ち、流路66に流入した水は、水密容器14の内部(具体的には、そこに収容されたエンジンE)を冷却する冷却水として用いられた後、体を温めるための温水として操縦者OPに供給される。
次いで、操縦者OPによる水中スクータ10の操縦、具体的には、航行深度と進行方向の調整について説明する。
先ず、水中スクータ10を潜行させるときは、図14に示す如く、左右のエレベータ104L,104Rの前端を後端よりも下方に位置させるように左右のグリップ102L,102Rを回転させる。この状態で水中スクータ10を前進させることにより、左右のエレベータ104L,104Rには下向きの力が作用し、よって水中スクータ10が潜行させられる。また、このとき、操縦者OPは騎乗部たる第1および第2のエアタンク22,24を後方へとスライドさせる。即ち、第1および第2のエアタンク22,24の浮力が作用する位置を後方へと移動させる。これにより、水中スクータ10の後方の浮力が大きくなり、水中スクータ10の前方が沈み込む(後方が浮き上がる)ことから、潜行に適した(潜行し易い)姿勢となる。
これに対し、水中スクータ10を浮上させるときは、図15に示す如く、左右のエレベータ104L,104Rの前端を後端よりも上方に位置させるように左右のグリップ102L,102Rを回転させる。この状態で水中スクータ10を前進させることにより、左右のエレベータ104L,104Rには上向きの力が作用し、よって水中スクータ10が浮上させられる。また、このとき、操縦者OPは騎乗部たる第1および第2のエアタンク22,24を前方へとスライドさせる。即ち、第1および第2のエアタンク22,24の浮力が作用する位置を前方へと移動させる。これにより、水中スクータ10の前方の浮力が大きくなり、水中スクータ10の前方が浮き上がる(後方が沈み込む)ことから、浮上に適した(浮上し易い)姿勢となる。
一方、水中スクータ10の進行方向を調整するときは、フットスタンド114に載置した足でフットスタンド114を左右に操作し、よってラダー116を上下軸回りに揺動させる。これにより、水中スクータ10が左右に操舵される。
このように、この実施例に係る水中スクータ10にあっては、操縦者OPの前方に配置された水密容器14と、水密容器14に収容されたエンジンEと、水密容器14において前方に向けて開口された取水口66aと、水密容器14において後方に向けて開口された排水口66bと、エンジンEの近傍を通過して前記取水口66aと排水口66bを連通する水路66とを設けるようにしたので、水路66に流入した水と水密容器14内の空気との間で熱交換がなされるため、エンジンEの放熱性が向上し、よってオーバーヒートを防止することができる。また、かかる熱交換によって暖められた水(温水)が排水口66bから操縦者に向かって排出される(供給される)ため、操縦者の体を温めることができ、よって快適性を向上させることができる。
また、水路66の周囲に、水路66を流れる流体と水密容器14内の空気との間の熱交換を促進するフィン66cを設けるようにしたので、エンジンEの放熱性をより向上させることができると共に、操縦者に供給される水(温水)をより効率的に昇温させることができる。このため、簡素な構成でありながら、エンジンEのオーバーヒートを一層効果的に防止することができると共に、操縦者の保温性が向上し、快適性を一層向上させることができる。
また、メインフレーム12に騎乗部たる第1および第2のエアタンク22,24を配置し、そこに操縦者が騎乗するようにしたので、操縦者を牽引するタイプの従来例に比して操縦者の負担を軽減させることができる。
また、プロペラ16が、操縦者が騎乗するメインフレーム12の後方に配置されることから、プロペラ16から噴出された水流によって操縦者の体が冷やされることもない。
また、第1のエアタンク22に封入された空気をエンジンEの燃焼用空気として供給すると共に、第2のエアタンク24に封入された空気を操縦者OPの呼吸用空気として供給するようにしたので、水上および水中での航行が可能になると共に、操縦者の快適性を向上させることができる。
また、第1および第2のエアタンク22,24を水中スクータ10の進行方向にスライド自在とし、それらの浮力が作用する位置を可変としたことから、水中スクータ10を潜行または浮上に適した姿勢にすることができ、よって水中スクータ10の深度調整を容易に行うことができる。
以上の如く、この発明の第1実施例にあっては、操縦者(OP)に操縦されて水上または水中を航行する水中スクータ(10)において、前記操縦者(OP)の前方に配置された水密容器(14)と、前記水密容器(14)に収容された駆動源(エンジンE)と、前記駆動源(E)に駆動されて前記水中スクータ(10)を推進させるプロペラ(16)と、前記水密容器(14)において前方に向けて開口された取水口(66a)と、前記水密容器(14)において後方に向けて開口された排水口(66b)と、前記駆動源(E)の近傍を通過して前記取水口(66a)と前記排水口(66b)を連通する水路(66)とを備えるように構成した。
また、前記水路(66)が、前記水密容器(14)内の空気と前記水路(66)を流れる流体との間の熱交換を促進する受熱手段、具体的には、前記水路(66)の周囲に設けられたフィン(66c)を備えるように構成した。
尚、上記において、プロペラ16を駆動する駆動源としてエンジンEを例に挙げたが、運転に伴って発熱するものであれば、他の駆動源にも適用することができる。
また、水路66の途中にウォーターポンプを設け、水路66内の水の流れを強制的に作り出すようにしても良い。さらに、エンジンEにウォータージャケット(冷却水通路)を設けると共に、前記ウォータージャケットの入口と出口を水路66に接続し、前記ウォーターポンプによって前記ウォータージャケットに流体(冷却水)を供給するようにしても良い。また、エンジンEのクランクシャフトESにファンを設け、水密容器14内の空気を循環させるようにしても良い。
また、水中スクータ10が水上あるいは水面付近を航行するとき(即ち、航行深度が浅く、シュノーケル48の上端が水面より上方に位置するとき)は、シュノーケル48の上端からスタータグリップ92を取り外して前記切り欠き部48aに係止させる(即ち、開口部を封止しないようにする)ことで、外気をエンジンEの燃焼用空気として取り入れるようにしても良い。このとき、第1のエアタンク22に接続されたバルブ36を閉弁し、第1のエアタンク22からの空気の供給を停止することで、タンク内に封入された空気の消費量を低減することができる。
さらに、シュノーケル48とマウスピース76を接続し、水中スクータ10が水上を航行するときは操縦者の呼吸用空気も外部から導入するようにしても良い。このとき、第2のエアタンク24に接続されたバルブ42を閉弁し、第2のエアタンク24からの空気の供給を停止することで、同様に封入された空気の消費量を低減することができる。
この発明の第1実施例に係る水中スクータの平面図である。 図1に示す水中スクータの左側面図である。 図1に示す水中スクータの正面図である。 図1のIV−IV線拡大断面図である。 図1のV−V線拡大断面図である。 図2のVI−VI線拡大断面図である。 図5のVII−VII線拡大断面図である。 図5などに示すシュノーケルの上端付近の拡大図である。 図8のIX−IX線断面図である。 図5などに示す水路の側面図である。 図5などに示す水路の平面図である。 図1のXII−XII線拡大断面図である。 図1に示す水中スクータと、それに騎乗した操縦者を示す左側面図である。 同様に、図1に示す水中スクータと、それに騎乗した操縦者を示す左側面図である。 同様に、図1に示す水中スクータと、それに騎乗した操縦者を示す左側面図である。
符号の説明
10 水中スクータ
14 水密容器
16 プロペラ
66 水路
66a 取水口
66b 排水口
66c フィン(受熱手段)
E エンジン(駆動源)

Claims (3)

  1. 操縦者に操縦されて水上または水中を航行する水中スクータにおいて、前記操縦者の前方に配置された水密容器と、前記水密容器に収容された駆動源と、前記駆動源に駆動されて前記水中スクータを推進させるプロペラと、前記水密容器において前方に向けて開口された取水口と、前記水密容器において後方に向けて開口された排水口と、前記駆動源の近傍を通過して前記取水口と前記排水口を連通する水路とを備えることを特徴とする水中スクータ。
  2. 前記水路が、前記水密容器内の空気と前記水路を流れる流体との間の熱交換を促進する受熱手段を備えることを特徴とする請求項1記載の水中スクータ。
  3. 前記受熱手段が、前記水路の周囲に設けられたフィンからなることを特徴とする請求項2記載の水中スクータ。
JP2004116160A 2004-04-09 2004-04-09 水中スクータ Withdrawn JP2005297746A (ja)

Priority Applications (2)

Application Number Priority Date Filing Date Title
JP2004116160A JP2005297746A (ja) 2004-04-09 2004-04-09 水中スクータ
US11/102,163 US7011035B2 (en) 2004-04-09 2005-04-08 Underwater scooter

Applications Claiming Priority (1)

Application Number Priority Date Filing Date Title
JP2004116160A JP2005297746A (ja) 2004-04-09 2004-04-09 水中スクータ

Publications (1)

Publication Number Publication Date
JP2005297746A true JP2005297746A (ja) 2005-10-27

Family

ID=35329819

Family Applications (1)

Application Number Title Priority Date Filing Date
JP2004116160A Withdrawn JP2005297746A (ja) 2004-04-09 2004-04-09 水中スクータ

Country Status (1)

Country Link
JP (1) JP2005297746A (ja)

Cited By (1)

* Cited by examiner, † Cited by third party
Publication number Priority date Publication date Assignee Title
JP2007168534A (ja) * 2005-12-20 2007-07-05 Honda Motor Co Ltd 水中スクータ

Cited By (1)

* Cited by examiner, † Cited by third party
Publication number Priority date Publication date Assignee Title
JP2007168534A (ja) * 2005-12-20 2007-07-05 Honda Motor Co Ltd 水中スクータ

Similar Documents

Publication Publication Date Title
US5449305A (en) Watercraft
US20050223961A1 (en) Hybrid-powered underwater scooter
FR2617793A1 (fr) Planche a moteur
JP4357881B2 (ja) 小型船舶
US10494074B1 (en) Intercooler for a watercraft
JP2005297746A (ja) 水中スクータ
JP3952234B2 (ja) 船艇用内燃機関の潤滑油冷却装置
JP4219847B2 (ja) 水中スクータ
JP4219845B2 (ja) 水中スクータ
US7011035B2 (en) Underwater scooter
JP4219849B2 (ja) 水中スクータ
JP2005297738A (ja) 水中スクータ
US7992510B2 (en) Personal watercraft
JP4219846B2 (ja) 水中スクータ
JP2005297745A (ja) 水中スクータ
JPH0657555B2 (ja) 小型水上乗物
JP2005297739A (ja) 水中スクータ
JP2005297740A (ja) 水中スクータ
JPH1179093A (ja) 水上滑走艇
JP4282433B2 (ja) 小型ジェット推進艇
US20050252437A1 (en) Underwater scooter
US7458869B2 (en) Personal watercraft
US3908578A (en) Exhaust systems for aquatic craft
JP4046182B2 (ja) 小型滑走艇
JP3904660B2 (ja) 鞍乗り式小型船舶

Legal Events

Date Code Title Description
A300 Application deemed to be withdrawn because no request for examination was validly filed

Free format text: JAPANESE INTERMEDIATE CODE: A300

Effective date: 20070703