EP1384559B1 - Spanplatte mit einer verdichteten Seitenkante - Google Patents
Spanplatte mit einer verdichteten Seitenkante Download PDFInfo
- Publication number
- EP1384559B1 EP1384559B1 EP02016411A EP02016411A EP1384559B1 EP 1384559 B1 EP1384559 B1 EP 1384559B1 EP 02016411 A EP02016411 A EP 02016411A EP 02016411 A EP02016411 A EP 02016411A EP 1384559 B1 EP1384559 B1 EP 1384559B1
- Authority
- EP
- European Patent Office
- Prior art keywords
- side edge
- adhesive
- adhesive mixture
- particle board
- process according
- Prior art date
- Legal status (The legal status is an assumption and is not a legal conclusion. Google has not performed a legal analysis and makes no representation as to the accuracy of the status listed.)
- Expired - Lifetime
Links
- 239000011094 fiberboard Substances 0.000 title 1
- 239000000853 adhesive Substances 0.000 claims abstract description 72
- 230000001070 adhesive effect Effects 0.000 claims abstract description 72
- 239000000203 mixture Substances 0.000 claims abstract description 48
- 239000002245 particle Substances 0.000 claims abstract description 37
- 238000000034 method Methods 0.000 claims abstract description 28
- 239000002023 wood Substances 0.000 claims abstract description 14
- 239000000428 dust Substances 0.000 claims abstract 3
- 238000009499 grossing Methods 0.000 claims description 18
- 239000011248 coating agent Substances 0.000 claims description 15
- 238000000576 coating method Methods 0.000 claims description 15
- 239000011888 foil Substances 0.000 claims description 5
- 238000010438 heat treatment Methods 0.000 claims description 5
- 229920002689 polyvinyl acetate Polymers 0.000 claims description 5
- 239000006185 dispersion Substances 0.000 claims description 4
- 239000002184 metal Substances 0.000 claims description 4
- 239000003973 paint Substances 0.000 claims description 4
- 239000011435 rock Substances 0.000 claims description 4
- 239000004576 sand Substances 0.000 claims description 4
- 238000001816 cooling Methods 0.000 claims description 3
- 238000005096 rolling process Methods 0.000 claims description 2
- 239000002966 varnish Substances 0.000 claims 3
- 229920002994 synthetic fiber Polymers 0.000 claims 2
- 239000011093 chipboard Substances 0.000 abstract description 29
- 239000004372 Polyvinyl alcohol Substances 0.000 abstract 2
- 235000019422 polyvinyl alcohol Nutrition 0.000 abstract 2
- 229920002451 polyvinyl alcohol Polymers 0.000 abstract 2
- 239000010410 layer Substances 0.000 description 29
- 238000004519 manufacturing process Methods 0.000 description 6
- 238000010586 diagram Methods 0.000 description 3
- 239000003292 glue Substances 0.000 description 3
- 230000035515 penetration Effects 0.000 description 3
- 230000035939 shock Effects 0.000 description 3
- 239000004831 Hot glue Substances 0.000 description 2
- 239000005038 ethylene vinyl acetate Substances 0.000 description 2
- 235000013312 flour Nutrition 0.000 description 2
- 229920003023 plastic Polymers 0.000 description 2
- 239000004033 plastic Substances 0.000 description 2
- 229920001200 poly(ethylene-vinyl acetate) Polymers 0.000 description 2
- 229920003180 amino resin Polymers 0.000 description 1
- DQXBYHZEEUGOBF-UHFFFAOYSA-N but-3-enoic acid;ethene Chemical compound C=C.OC(=O)CC=C DQXBYHZEEUGOBF-UHFFFAOYSA-N 0.000 description 1
- 230000006835 compression Effects 0.000 description 1
- 238000007906 compression Methods 0.000 description 1
- 238000005520 cutting process Methods 0.000 description 1
- 238000009826 distribution Methods 0.000 description 1
- 230000000694 effects Effects 0.000 description 1
- 239000004922 lacquer Substances 0.000 description 1
- 239000007788 liquid Substances 0.000 description 1
- 235000012054 meals Nutrition 0.000 description 1
- 238000003801 milling Methods 0.000 description 1
- 229920002635 polyurethane Polymers 0.000 description 1
- 239000004814 polyurethane Substances 0.000 description 1
- 239000011118 polyvinyl acetate Substances 0.000 description 1
- 239000011148 porous material Substances 0.000 description 1
- 239000002344 surface layer Substances 0.000 description 1
- 229920001169 thermoplastic Polymers 0.000 description 1
- 239000004416 thermosoftening plastic Substances 0.000 description 1
Images
Classifications
-
- B—PERFORMING OPERATIONS; TRANSPORTING
- B27—WORKING OR PRESERVING WOOD OR SIMILAR MATERIAL; NAILING OR STAPLING MACHINES IN GENERAL
- B27N—MANUFACTURE BY DRY PROCESSES OF ARTICLES, WITH OR WITHOUT ORGANIC BINDING AGENTS, MADE FROM PARTICLES OR FIBRES CONSISTING OF WOOD OR OTHER LIGNOCELLULOSIC OR LIKE ORGANIC MATERIAL
- B27N7/00—After-treatment, e.g. reducing swelling or shrinkage, surfacing; Protecting the edges of boards against access of humidity
Definitions
- the invention relates to a chipboard with a compacted upper layer, with a compacted lower layer and with a porous middle layer. Furthermore, the invention relates to a method for Improvement of the impact resistance of a chipboard with a compacted surface layer, a compacted lower layer and a porous middle layer as well a device for performing a corresponding Process.
- chipboard A common application of chipboard is the production of plates for furniture production. These are the Chipboard cut to size and the resulting Side edges, such as in GB 1489814 A be described with a foil or with a Laminate coated. Along the side edges is then the coating on the one hand to the denser upper and lower layers and on the other hand at the less dense and thus softer middle layer. Then done during further production or later Use a punch or push against the side edge, so may cause damage to the coating or a Form change come. Because the soft middle class can not adequately exert the pressure exerted withstand.
- the present invention is therefore the technical Problem based, known chipboard with a improved impact resistance in the area of the side edges to provide.
- the middle Layer a share of small cavities, openings and Has columns, so has a porosity.
- the particles be in the openings with the help of the liquid Adhesive mixture introduced and after curing of the Adhesive fixed. A higher density and therefore one increased impact resistance of the middle layer achieved thereby.
- the inventive method for producing a Chipboard includes the following steps.
- a Adhesive mixture of a basic adhesive and particles gets formed. Thereafter, the adhesive mixture at least partially on the side edge of the chipboard applied. After setting the adhesive mixture the side edge is smoothed.
- a base adhesive is used thermoplastic dispersion adhesive, in particular a PVAc adhesive (polyvinyl acetate adhesive), also known as White glue is known, used.
- PVAc adhesive polyvinyl acetate adhesive
- White glue is known, used.
- the adhesive mixture is generally applied to the side edge applied, with every possible and known Procedure can be used. However, it is preferably, the adhesive mixture with a roller langezen. This will be a targeted and even Distribution of the adhesive mixture achieved.
- Procedure is before applying the adhesive mixture the side edge profiled. This serves to the Side edge already adapt to later use, so that the adhesive mixture to be applied exactly the Area of the side edge reached, which after the Completion should have the increased impact resistance. Because the profiling would only after the application and Curing the adhesive mixture performed so would the area of the middle class is partially removed again, which should just have the improved properties.
- the adhesive mixture heats the side edge. Thereby is the penetration of the adhesive mixture in the Middle layer by reducing the viscosity facilitated.
- the side edge cooled. This will be the smoothing step on the one hand noticeably supported. On the other hand, the setting of the Glue accelerates.
- a smoothing shoe is preferably used.
- the side edge of a laminate or a film can be applied as a coating.
- a coating by applying a color or Lacquer layer possible. It is important to ensure that the Color or the paint adheres to the surface sufficiently.
- a chipboard is produced, whose Side edge an exterior adapted to the surface which additionally has a high impact resistance having.
- the impact resistance can be in the range of Shock resistance of the top of the chipboard or even above it.
- Figs. 1a and 1b show an inventive Chipboard 1 before and after application of the Adhesive mixture.
- the chipboard 1 has a compacted upper layer 2, a compacted lower layer 3 and a porous one Middle layer 4 on. At the side edge 5 are the superimposed layers 2, 3 and 4 free.
- the porous middle layer 4 with the Lower density and strength can be in this condition be damaged by a lateral impact.
- the porous middle layer 4 is according to the invention in the range the side edge 5 at least partially by a Adhesive mixture of a basic adhesive and Filled with wood particles.
- the of the adhesive mixture occupied space area 6 is shown in Fig. 1b. ever according to the degree of penetration of the adhesive mixture in the area of the side edge 5, the area 6 is larger or smaller.
- the Area 6 continuously along the side edge 5 with a sufficient thickness is available.
- the thickness can be between a few tenths of a millimeter and over one Centimeters lie.
- the Base adhesive is a dispersion adhesive, in particular a PVA glue.
- This adhesive also known as white glue is cheap and reliable and therefore especially for the Processing of the side edge 5 suitable.
- the arranged in the region 6 of the middle layer 4 Particles are preferably made of wood flour and / or Wood shavings. Likewise, it is possible as a particle rock, Sand, metal or a plastic to use.
- the side edge 5 before the application of the adhesive mixture are profiled, see in particular in Fig. 2 a rounded profile the side edge 5.
- the freely exposed area of the Side edge 5 with middle layer 4 is opposite to the Design considerably enlarged according to FIG. thats why Also, the area 6 shown in Fig. 2b Middle layer 5, which provided with the adhesive mixture is opposite to that shown in Fig. 1 Embodiment enlarged.
- the Side edges 5 provided with a coating 7, consisting of a laminate or a film can exist. Because the Middle layer 4 in the area of the coating 7 covered side edge 5 with the area 6 with Increased density is provided, the coating is 7 in the area of the side edge 5 well protected from shocks. Because the density and impact resistance below the Coating does not deviate much from the Shock resistance in the upper layer 2 from.
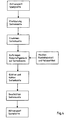
- Fig. 3 is an embodiment of the inventive method as a block diagram shown.
- FIG. 4 shows a further embodiment of the method.
- Procedural steps before applying the Adhesive mixture profiling the side edge of the Chipboard and heating of the side edge provided.
- the Side edge smoothed and cooled at the same time.
- the side edge is coated.
- the cooling while smoothing can also be done by a replaced by a separate step before or after smoothing become.
- the chipboard is back removed.
- Fig. 5 shows an embodiment of a Device according to the invention for carrying out the above explained method.
- a feeder 10 for a prefabricated Chipboard 1 is presently designed as a conveyor belt.
- the chipboard 1 is in the direction of the illustrated Arrows in Fig. 5 from left to right along the moved below stations moves.
- a mixing device 11 for producing a Adhesive mixture of a basic adhesive and particles has a container 12 with the base adhesive and a Container 13 with particles on.
- the so made Adhesive mixture is an applicator 14 for Apply the adhesive mixture to the side edge of the Chipboard 1 fed.
- the applicator 14 has in the present case, a roller not shown in detail for Rolling on the adhesive mixture.
- the chipboard 1 of a smoothing device 15th supplied by means of a not shown Smoothing shoe smooths the side edge and so for a further processing prepared.
- Fig. 6 shows a further embodiment of the above explained and shown in Fig. 5 apparatus.
- a Profiling device 16 for profiling the Side edge before applying the adhesive mixture is intended.
- the profiling device 16 appropriately equipped cutting or milling tools not shown in detail in Fig. 6.
- a heating device 17 for heating the side edge of the chipboard before applying the Adhesive mixture provided.
- the smoothing device 15 which is present having a cooling device not shown separately.
- a Coating device 18 for coating the Side edge of the chipboard 1 provided.
Landscapes
- Life Sciences & Earth Sciences (AREA)
- Engineering & Computer Science (AREA)
- Manufacturing & Machinery (AREA)
- Wood Science & Technology (AREA)
- Forests & Forestry (AREA)
- Dry Formation Of Fiberboard And The Like (AREA)
- Photoreceptors In Electrophotography (AREA)
- Road Signs Or Road Markings (AREA)
- Filling Or Discharging Of Gas Storage Vessels (AREA)
- Laminated Bodies (AREA)
- Vehicle Interior And Exterior Ornaments, Soundproofing, And Insulation (AREA)
- Diaphragms For Electromechanical Transducers (AREA)
- Housing For Livestock And Birds (AREA)
Priority Applications (7)
| Application Number | Priority Date | Filing Date | Title |
|---|---|---|---|
| DE50202484T DE50202484D1 (de) | 2002-07-22 | 2002-07-22 | Spanplatte mit einer verdichteten Seitenkante |
| AT02016411T ATE290944T1 (de) | 2002-07-22 | 2002-07-22 | Spanplatte mit einer verdichteten seitenkante |
| PT02016411T PT1384559E (pt) | 2002-07-22 | 2002-07-22 | Painel de aglomerado com um bordo comprimido |
| SI200230108T SI1384559T1 (enExample) | 2002-07-22 | 2002-07-22 | |
| ES02016411T ES2238526T3 (es) | 2002-07-22 | 2002-07-22 | Tablero de madera aglomerada con un borde lateral compactado. |
| EP02016411A EP1384559B1 (de) | 2002-07-22 | 2002-07-22 | Spanplatte mit einer verdichteten Seitenkante |
| DK02016411T DK1384559T3 (da) | 2002-07-22 | 2002-07-22 | Spånplade med en fortættet sidekant |
Applications Claiming Priority (1)
| Application Number | Priority Date | Filing Date | Title |
|---|---|---|---|
| EP02016411A EP1384559B1 (de) | 2002-07-22 | 2002-07-22 | Spanplatte mit einer verdichteten Seitenkante |
Publications (2)
| Publication Number | Publication Date |
|---|---|
| EP1384559A1 EP1384559A1 (de) | 2004-01-28 |
| EP1384559B1 true EP1384559B1 (de) | 2005-03-16 |
Family
ID=29797160
Family Applications (1)
| Application Number | Title | Priority Date | Filing Date |
|---|---|---|---|
| EP02016411A Expired - Lifetime EP1384559B1 (de) | 2002-07-22 | 2002-07-22 | Spanplatte mit einer verdichteten Seitenkante |
Country Status (7)
| Country | Link |
|---|---|
| EP (1) | EP1384559B1 (enExample) |
| AT (1) | ATE290944T1 (enExample) |
| DE (1) | DE50202484D1 (enExample) |
| DK (1) | DK1384559T3 (enExample) |
| ES (1) | ES2238526T3 (enExample) |
| PT (1) | PT1384559E (enExample) |
| SI (1) | SI1384559T1 (enExample) |
Cited By (1)
| Publication number | Priority date | Publication date | Assignee | Title |
|---|---|---|---|---|
| DE102006052293C5 (de) * | 2006-11-03 | 2011-02-03 | Kronotec Ag | Holzwerkstoffplatte mit Echtholzfurnier und Verfahren zu ihrer Herstellung |
Families Citing this family (3)
| Publication number | Priority date | Publication date | Assignee | Title |
|---|---|---|---|---|
| EP1621304B1 (de) * | 2004-06-25 | 2011-05-11 | Kronotec AG | Verfahren zum Formen von Holzwerkstoff-Oberflächen |
| DE102011085996A1 (de) | 2011-11-09 | 2013-05-16 | Henkel Ag & Co. Kgaa | Mehrschicht-Kantenverklebung |
| ITBO20120061A1 (it) * | 2012-02-09 | 2013-08-10 | Sorbini Srl | Apparato per conferire ai lati grezzi di pannelli in truciolare di legno o simili, un aspetto regolare, liscio ed in grado di ricevere un qualsiasi trattamento di finitura. |
Family Cites Families (3)
| Publication number | Priority date | Publication date | Assignee | Title |
|---|---|---|---|---|
| SE381071B (sv) * | 1974-01-11 | 1975-11-24 | Casco Ab | Beleggning och tetning av spanskivekanter |
| DE19907939C1 (de) * | 1999-02-24 | 2000-05-31 | Homag Maschinenbau Ag | Durchlaufverfahren und Vorrichtung zum Anbringen eines Beschichtungsmaterials an porösen Schmalseiten von Werkstücken |
| DE20003326U1 (de) * | 2000-02-24 | 2000-07-13 | Nolte-Möbel GmbH & Co. KG, 76726 Germersheim | Veredelte Spanplatte für Möbel |
-
2002
- 2002-07-22 SI SI200230108T patent/SI1384559T1/xx unknown
- 2002-07-22 AT AT02016411T patent/ATE290944T1/de active
- 2002-07-22 DE DE50202484T patent/DE50202484D1/de not_active Expired - Lifetime
- 2002-07-22 EP EP02016411A patent/EP1384559B1/de not_active Expired - Lifetime
- 2002-07-22 PT PT02016411T patent/PT1384559E/pt unknown
- 2002-07-22 ES ES02016411T patent/ES2238526T3/es not_active Expired - Lifetime
- 2002-07-22 DK DK02016411T patent/DK1384559T3/da active
Cited By (1)
| Publication number | Priority date | Publication date | Assignee | Title |
|---|---|---|---|---|
| DE102006052293C5 (de) * | 2006-11-03 | 2011-02-03 | Kronotec Ag | Holzwerkstoffplatte mit Echtholzfurnier und Verfahren zu ihrer Herstellung |
Also Published As
| Publication number | Publication date |
|---|---|
| PT1384559E (pt) | 2005-06-30 |
| DK1384559T3 (da) | 2005-05-30 |
| DE50202484D1 (de) | 2005-04-21 |
| EP1384559A1 (de) | 2004-01-28 |
| ES2238526T3 (es) | 2005-09-01 |
| ATE290944T1 (de) | 2005-04-15 |
| SI1384559T1 (enExample) | 2005-08-31 |
Similar Documents
| Publication | Publication Date | Title |
|---|---|---|
| DE69307038T2 (de) | Verfahren zum Vorbereiten des Randes anschliessend zu beschichtender Spanplatten und so erhaltene Spanplatten | |
| DE60012839T2 (de) | Spanholzwerkstoff und Verfahren zu seiner Herstellung | |
| EP2042665B1 (de) | Verfahren und Vorrichtung zur Herstellung einer Leichtbauplatte | |
| EP2265442B1 (de) | Verfahren zur herstellung einer leichtbauplatte für den möbelbau | |
| EP2688722B1 (de) | Verfahren zum bekanten von holzwerkstoffplatten | |
| DE3343330C2 (enExample) | ||
| DE10144524A1 (de) | Verkleben von Kunststoffextrudaten mit Werkstoffoberflächen | |
| EP1593795A1 (de) | Verfahren und Vorrichtung zur Herstellung von flächigen Elementen, insbesondere Bodenelementen | |
| EP4010158B1 (de) | Werkstoffplatte und verfahren zur herstellung einer werkstoffplatte | |
| EP1384559B1 (de) | Spanplatte mit einer verdichteten Seitenkante | |
| DE69828687T2 (de) | Verfahren zur herstellung einer formgepresster türpanel aus holzverbundwerkstoff, daraus resultierender türpanel, und damit hergestelltes tür | |
| DE19615879A1 (de) | Verfahren zur Veredelung einer Spanplatte sowie eine mit diesem Verfahren hergestellte Platte | |
| EP1063443B1 (de) | Verfahren und Vorrichtung zum Herstellen eines Bremsbelags | |
| EP1894711B1 (de) | Verfahren und Vorrichtung zur Herstellung einer Leichtbauplatte | |
| DE10024543A1 (de) | Verfahren und Anlage zur kontinuierlichen Herstellung einer Mehrschichtplatte | |
| DE102009041928B4 (de) | Verfahren zur Oberflächenglättung und Vorrichtung zur Flächenkaschierung | |
| DE20211068U1 (de) | Spanplatte mit einer verdichteten Seitenkante | |
| EP2125386B1 (de) | Schmale stirnseite eines möbelbauteils und herstellungsverfahren | |
| EP3088204A1 (de) | Verfahren zur herstellung eines dekorierten wand- oder bodenpaneels | |
| DE102008004154A1 (de) | Verfahren zum Herstellen einer mehrschichtigen Pressplatte | |
| DE3323658A1 (de) | Verfahren und vorrichtung zum aufkleben eines furnierstreifens oder eines elastischen kunststoffstreifens auf profilierte kanten eines plattenfoermigen werkstueckes | |
| DE102019121465A1 (de) | Verfahren zum Herstellen einer Werkstoffplatte | |
| EP3181315B1 (de) | Verfahren zur herstellung einer osb mit glatter oberfläche | |
| EP1925426A1 (de) | Verfahren und Vorrichtung zum Beschichten einer Holzwerkstoffplatte mit einer Folie | |
| DE102018112787B4 (de) | Verfahren zur Herstellung eines Formkörpers für eine Gleisübergangseinrichtung, sowie eine Gleisübergangseinrichtung |
Legal Events
| Date | Code | Title | Description |
|---|---|---|---|
| PUAI | Public reference made under article 153(3) epc to a published international application that has entered the european phase |
Free format text: ORIGINAL CODE: 0009012 |
|
| 17P | Request for examination filed |
Effective date: 20030422 |
|
| AK | Designated contracting states |
Kind code of ref document: A1 Designated state(s): AT BE BG CH CY CZ DE DK EE ES FI FR GB GR IE IT LI LU MC NL PT SE SK TR |
|
| AX | Request for extension of the european patent |
Extension state: AL LT LV MK RO SI |
|
| GRAP | Despatch of communication of intention to grant a patent |
Free format text: ORIGINAL CODE: EPIDOSNIGR1 |
|
| AKX | Designation fees paid |
Designated state(s): AT BE BG CH CY CZ DE DK EE ES FI FR GB GR IE IT LI LU MC NL PT SE SK TR |
|
| AXX | Extension fees paid |
Extension state: SI Payment date: 20030422 Extension state: LV Payment date: 20030422 Extension state: MK Payment date: 20030422 Extension state: RO Payment date: 20030422 Extension state: AL Payment date: 20030422 Extension state: LT Payment date: 20030422 |
|
| GRAS | Grant fee paid |
Free format text: ORIGINAL CODE: EPIDOSNIGR3 |
|
| GRAA | (expected) grant |
Free format text: ORIGINAL CODE: 0009210 |
|
| AK | Designated contracting states |
Kind code of ref document: B1 Designated state(s): AT BE BG CH CY CZ DE DK EE ES FI FR GB GR IE IT LI LU MC NL PT SE SK TR |
|
| AX | Request for extension of the european patent |
Extension state: AL LT LV MK RO SI |
|
| PG25 | Lapsed in a contracting state [announced via postgrant information from national office to epo] |
Ref country code: EE Free format text: LAPSE BECAUSE OF FAILURE TO SUBMIT A TRANSLATION OF THE DESCRIPTION OR TO PAY THE FEE WITHIN THE PRESCRIBED TIME-LIMIT Effective date: 20050316 |
|
| REG | Reference to a national code |
Ref country code: GB Ref legal event code: FG4D Free format text: NOT ENGLISH |
|
| REG | Reference to a national code |
Ref country code: CH Ref legal event code: EP |
|
| GBT | Gb: translation of ep patent filed (gb section 77(6)(a)/1977) |
Effective date: 20050316 |
|
| REG | Reference to a national code |
Ref country code: IE Ref legal event code: FG4D Free format text: GERMAN |
|
| REF | Corresponds to: |
Ref document number: 50202484 Country of ref document: DE Date of ref document: 20050421 Kind code of ref document: P |
|
| REG | Reference to a national code |
Ref country code: CH Ref legal event code: NV Representative=s name: TROESCH SCHEIDEGGER WERNER AG |
|
| REG | Reference to a national code |
Ref country code: GR Ref legal event code: EP Ref document number: 20050401429 Country of ref document: GR |
|
| REG | Reference to a national code |
Ref country code: DK Ref legal event code: T3 |
|
| REG | Reference to a national code |
Ref country code: SE Ref legal event code: TRGR |
|
| REG | Reference to a national code |
Ref country code: PT Ref legal event code: SC4A Free format text: AVAILABILITY OF NATIONAL TRANSLATION Effective date: 20050509 |
|
| PG25 | Lapsed in a contracting state [announced via postgrant information from national office to epo] |
Ref country code: CY Free format text: LAPSE BECAUSE OF FAILURE TO SUBMIT A TRANSLATION OF THE DESCRIPTION OR TO PAY THE FEE WITHIN THE PRESCRIBED TIME-LIMIT Effective date: 20050722 |
|
| PG25 | Lapsed in a contracting state [announced via postgrant information from national office to epo] |
Ref country code: MC Free format text: LAPSE BECAUSE OF NON-PAYMENT OF DUE FEES Effective date: 20050731 |
|
| REG | Reference to a national code |
Ref country code: ES Ref legal event code: FG2A Ref document number: 2238526 Country of ref document: ES Kind code of ref document: T3 |
|
| ET | Fr: translation filed | ||
| PLBE | No opposition filed within time limit |
Free format text: ORIGINAL CODE: 0009261 |
|
| STAA | Information on the status of an ep patent application or granted ep patent |
Free format text: STATUS: NO OPPOSITION FILED WITHIN TIME LIMIT |
|
| 26N | No opposition filed |
Effective date: 20051219 |
|
| REG | Reference to a national code |
Ref country code: FR Ref legal event code: PLFP Year of fee payment: 15 |
|
| REG | Reference to a national code |
Ref country code: FR Ref legal event code: PLFP Year of fee payment: 16 |
|
| REG | Reference to a national code |
Ref country code: FR Ref legal event code: PLFP Year of fee payment: 17 |
|
| PGFP | Annual fee paid to national office [announced via postgrant information from national office to epo] |
Ref country code: GR Payment date: 20210625 Year of fee payment: 20 Ref country code: SK Payment date: 20210617 Year of fee payment: 20 Ref country code: PT Payment date: 20210614 Year of fee payment: 20 Ref country code: CZ Payment date: 20210618 Year of fee payment: 20 |
|
| PGFP | Annual fee paid to national office [announced via postgrant information from national office to epo] |
Ref country code: TR Payment date: 20210613 Year of fee payment: 20 Ref country code: NL Payment date: 20210719 Year of fee payment: 20 |
|
| PGFP | Annual fee paid to national office [announced via postgrant information from national office to epo] |
Ref country code: LU Payment date: 20210719 Year of fee payment: 20 Ref country code: IE Payment date: 20210720 Year of fee payment: 20 Ref country code: IT Payment date: 20210721 Year of fee payment: 20 Ref country code: BG Payment date: 20210630 Year of fee payment: 20 Ref country code: FR Payment date: 20210719 Year of fee payment: 20 Ref country code: FI Payment date: 20210720 Year of fee payment: 20 Ref country code: AT Payment date: 20210720 Year of fee payment: 20 |
|
| PGFP | Annual fee paid to national office [announced via postgrant information from national office to epo] |
Ref country code: SE Payment date: 20210719 Year of fee payment: 20 Ref country code: CH Payment date: 20210719 Year of fee payment: 20 Ref country code: DE Payment date: 20210719 Year of fee payment: 20 Ref country code: BE Payment date: 20210719 Year of fee payment: 20 Ref country code: GB Payment date: 20210719 Year of fee payment: 20 Ref country code: DK Payment date: 20210722 Year of fee payment: 20 Ref country code: ES Payment date: 20210824 Year of fee payment: 20 |
|
| REG | Reference to a national code |
Ref country code: DE Ref legal event code: R071 Ref document number: 50202484 Country of ref document: DE |
|
| REG | Reference to a national code |
Ref country code: DK Ref legal event code: EUP Expiry date: 20220722 |
|
| REG | Reference to a national code |
Ref country code: NL Ref legal event code: MK Effective date: 20220721 |
|
| REG | Reference to a national code |
Ref country code: CH Ref legal event code: PL |
|
| REG | Reference to a national code |
Ref country code: ES Ref legal event code: FD2A Effective date: 20220803 |
|
| REG | Reference to a national code |
Ref country code: FI Ref legal event code: MAE |
|
| REG | Reference to a national code |
Ref country code: SK Ref legal event code: MK4A Ref document number: E 142 Country of ref document: SK Expiry date: 20220722 Ref country code: LT Ref legal event code: MM9A Effective date: 20220722 Ref country code: GB Ref legal event code: PE20 Expiry date: 20220721 |
|
| REG | Reference to a national code |
Ref country code: BE Ref legal event code: MK Effective date: 20220722 |
|
| REG | Reference to a national code |
Ref country code: SE Ref legal event code: EUG |
|
| REG | Reference to a national code |
Ref country code: IE Ref legal event code: MK9A |
|
| REG | Reference to a national code |
Ref country code: AT Ref legal event code: MK07 Ref document number: 290944 Country of ref document: AT Kind code of ref document: T Effective date: 20220722 |
|
| PG25 | Lapsed in a contracting state [announced via postgrant information from national office to epo] |
Ref country code: SK Free format text: LAPSE BECAUSE OF EXPIRATION OF PROTECTION Effective date: 20220722 Ref country code: PT Free format text: LAPSE BECAUSE OF EXPIRATION OF PROTECTION Effective date: 20220801 Ref country code: IE Free format text: LAPSE BECAUSE OF EXPIRATION OF PROTECTION Effective date: 20220722 Ref country code: GB Free format text: LAPSE BECAUSE OF EXPIRATION OF PROTECTION Effective date: 20220721 Ref country code: ES Free format text: LAPSE BECAUSE OF EXPIRATION OF PROTECTION Effective date: 20220723 Ref country code: CZ Free format text: LAPSE BECAUSE OF EXPIRATION OF PROTECTION Effective date: 20220722 |