WO2018030007A1 - 通信装置及び通信方法 - Google Patents

通信装置及び通信方法 Download PDF

Info

Publication number
WO2018030007A1
WO2018030007A1 PCT/JP2017/023432 JP2017023432W WO2018030007A1 WO 2018030007 A1 WO2018030007 A1 WO 2018030007A1 JP 2017023432 W JP2017023432 W JP 2017023432W WO 2018030007 A1 WO2018030007 A1 WO 2018030007A1
Authority
WO
WIPO (PCT)
Prior art keywords
communication
relay terminal
terminal
base station
communication quality
Prior art date
Legal status (The legal status is an assumption and is not a legal conclusion. Google has not performed a legal analysis and makes no representation as to the accuracy of the status listed.)
Ceased
Application number
PCT/JP2017/023432
Other languages
English (en)
French (fr)
Japanese (ja)
Inventor
博允 内山
寿之 示沢
直紀 草島
Current Assignee (The listed assignees may be inaccurate. Google has not performed a legal analysis and makes no representation or warranty as to the accuracy of the list.)
Sony Corp
Original Assignee
Sony Corp
Priority date (The priority date is an assumption and is not a legal conclusion. Google has not performed a legal analysis and makes no representation as to the accuracy of the date listed.)
Filing date
Publication date
Application filed by Sony Corp filed Critical Sony Corp
Priority to EP17839081.1A priority Critical patent/EP3481106B1/en
Priority to US16/314,669 priority patent/US10834646B2/en
Publication of WO2018030007A1 publication Critical patent/WO2018030007A1/ja
Anticipated expiration legal-status Critical
Priority to US17/073,400 priority patent/US20210037438A1/en
Ceased legal-status Critical Current

Links

Images

Classifications

    • HELECTRICITY
    • H04ELECTRIC COMMUNICATION TECHNIQUE
    • H04WWIRELESS COMMUNICATION NETWORKS
    • H04W40/00Communication routing or communication path finding
    • H04W40/34Modification of an existing route
    • H04W40/36Modification of an existing route due to handover
    • HELECTRICITY
    • H04ELECTRIC COMMUNICATION TECHNIQUE
    • H04WWIRELESS COMMUNICATION NETWORKS
    • H04W36/00Hand-off or reselection arrangements
    • H04W36/03Reselecting a link using a direct mode connection
    • H04W36/033Reselecting a link using a direct mode connection in pre-organised networks
    • HELECTRICITY
    • H04ELECTRIC COMMUNICATION TECHNIQUE
    • H04WWIRELESS COMMUNICATION NETWORKS
    • H04W36/00Hand-off or reselection arrangements
    • H04W36/24Reselection being triggered by specific parameters
    • H04W36/30Reselection being triggered by specific parameters by measured or perceived connection quality data
    • H04W36/305Handover due to radio link failure
    • HELECTRICITY
    • H04ELECTRIC COMMUNICATION TECHNIQUE
    • H04WWIRELESS COMMUNICATION NETWORKS
    • H04W40/00Communication routing or communication path finding
    • H04W40/02Communication route or path selection, e.g. power-based or shortest path routing
    • H04W40/22Communication route or path selection, e.g. power-based or shortest path routing using selective relaying for reaching a BTS [Base Transceiver Station] or an access point
    • HELECTRICITY
    • H04ELECTRIC COMMUNICATION TECHNIQUE
    • H04WWIRELESS COMMUNICATION NETWORKS
    • H04W88/00Devices specially adapted for wireless communication networks, e.g. terminals, base stations or access point devices
    • H04W88/02Terminal devices
    • H04W88/04Terminal devices adapted for relaying to or from another terminal or user
    • HELECTRICITY
    • H04ELECTRIC COMMUNICATION TECHNIQUE
    • H04WWIRELESS COMMUNICATION NETWORKS
    • H04W92/00Interfaces specially adapted for wireless communication networks
    • H04W92/16Interfaces between hierarchically similar devices
    • H04W92/18Interfaces between hierarchically similar devices between terminal devices
    • HELECTRICITY
    • H04ELECTRIC COMMUNICATION TECHNIQUE
    • H04MTELEPHONIC COMMUNICATION
    • H04M1/00Substation equipment, e.g. for use by subscribers
    • H04M1/72Mobile telephones; Cordless telephones, i.e. devices for establishing wireless links to base stations without route selection
    • H04M1/724User interfaces specially adapted for cordless or mobile telephones
    • HELECTRICITY
    • H04ELECTRIC COMMUNICATION TECHNIQUE
    • H04MTELEPHONIC COMMUNICATION
    • H04M1/00Substation equipment, e.g. for use by subscribers
    • H04M1/72Mobile telephones; Cordless telephones, i.e. devices for establishing wireless links to base stations without route selection
    • H04M1/724User interfaces specially adapted for cordless or mobile telephones
    • H04M1/72403User interfaces specially adapted for cordless or mobile telephones with means for local support of applications that increase the functionality
    • HELECTRICITY
    • H04ELECTRIC COMMUNICATION TECHNIQUE
    • H04WWIRELESS COMMUNICATION NETWORKS
    • H04W40/00Communication routing or communication path finding
    • H04W40/02Communication route or path selection, e.g. power-based or shortest path routing
    • H04W40/12Communication route or path selection, e.g. power-based or shortest path routing based on transmission quality or channel quality
    • HELECTRICITY
    • H04ELECTRIC COMMUNICATION TECHNIQUE
    • H04WWIRELESS COMMUNICATION NETWORKS
    • H04W48/00Access restriction; Network selection; Access point selection
    • H04W48/16Discovering, processing access restriction or access information

Definitions

  • the present disclosure relates to a communication device and a communication method.
  • IoT Internet of Things
  • 3GPP is standardizing communication methods specialized for IoT terminals such as MTC (Machine Type Communication) and NB-IoT (Narrow Band IoT).
  • MTC Machine Type Communication
  • NB-IoT Narrow Band IoT
  • a typical example of a low cost terminal is a so-called wearable terminal.
  • wearable terminals low power consumption and highly reliable communication are required, and large-capacity communication may be required depending on the situation.
  • standardization of FeD2D was started in 2016 in 3GPP. Since wearable terminals exist in the vicinity of users themselves, using relay communication using a terminal device such as a smartphone can shorten the communication distance and achieve low power consumption and highly reliable communication. It becomes possible.
  • Patent Document 1 discloses an example of a mechanism for realizing handover between base stations.
  • the present disclosure proposes a communication apparatus and a communication method capable of realizing handover in relay communication using a relay terminal in a more preferable aspect.
  • a communication unit that performs wireless communication, a direct first wireless link between a remote terminal and a base station, and a second wireless link via a relay terminal configured to be movable And acquiring information relating to communication quality for one or more radio links including at least one of them, and using the communication information between the remote terminal and the base station based on the acquired information relating to the communication quality And a control unit that switches a wireless link.
  • the communication unit that performs wireless communication, the first wireless link directly between the remote terminal and the base station, and the second via the relay terminal configured to be movable.
  • the radio link and the external device that acquires information on the communication quality, and switches the radio link to use the acquired information on the communication quality for communication between the remote terminal and the base station
  • a notification unit that directly or indirectly notifies the communication device.
  • the communication unit that performs wireless communication, the first wireless link directly between the remote terminal and the base station, and the second via the relay terminal configured to be movable.
  • the radio link used for communication between the remote terminal and the base station is a first relay terminal.
  • a relay configured to perform wireless communication and a direct first wireless link between a remote terminal and a base station via a wireless communication and a mobile device.
  • Information on communication quality is acquired for one or more wireless links including at least one of the second wireless link via the terminal, and the remote terminal and the base station are acquired based on the acquired information on the communication quality And switching the wireless link used for communication with the communication method.
  • a relay configured to perform wireless communication and a direct first wireless link between a remote terminal and a base station via a wireless communication and a mobile device.
  • Wireless information that acquires information about communication quality for at least one of the second wireless link via the terminal and uses the acquired information about the communication quality for communication between the remote terminal and the base station.
  • the wireless communication is performed, and the computer is connected via the first wireless link directly between the remote terminal and the base station and the relay terminal configured to be movable.
  • the wireless link used for communication between the remote terminal and the base station based on information on communication quality of one or more wireless links including at least one of the two wireless links, When it is decided to switch from the second radio link via the relay terminal to the second radio link via the second relay terminal, the first relay terminal and the second relay Allocating resources for communication with a terminal is provided.
  • FIG. 2 is an explanatory diagram for describing an example of a schematic configuration of a system according to an embodiment of the present disclosure.
  • FIG. It is explanatory drawing for demonstrating the outline
  • FIG. 1 is an explanatory diagram for describing an example of a schematic configuration of a system 1 according to an embodiment of the present disclosure.
  • the system 1 includes a wireless communication device 100 and a terminal device 200.
  • the terminal device 200 is also called a user.
  • the user may also be referred to as a UE.
  • the wireless communication device 100C is also called UE-Relay.
  • the UE here may be a UE defined in LTE or LTE-A, and the UE-Relay may be Prose UE to Network Relay as discussed in 3GPP, and more generally It may mean equipment.
  • the wireless communication device 100 is a device that provides a wireless communication service to subordinate devices.
  • the wireless communication device 100A is a base station of a cellular system (or mobile communication system).
  • the base station 100A performs wireless communication with a device (for example, the terminal device 200A) located inside the cell 10A of the base station 100A.
  • the base station 100A transmits a downlink signal to the terminal device 200A and receives an uplink signal from the terminal device 200A.
  • the base station 100A is logically connected to other base stations through, for example, an X2 interface, and can transmit and receive control information and the like.
  • the base station 100A is logically connected to a so-called core network (not shown) by, for example, an S1 interface, and can transmit and receive control information and the like. Note that communication between these devices can be physically relayed by various devices.
  • the radio communication device 100A shown in FIG. 1 is a macro cell base station, and the cell 10A is a macro cell.
  • the wireless communication devices 100B and 100C are master devices that operate the small cells 10B and 10C, respectively.
  • the master device 100B is a small cell base station that is fixedly installed.
  • the small cell base station 100B establishes a wireless backhaul link with the macro cell base station 100A and an access link with one or more terminal devices (for example, the terminal device 200B) in the small cell 10B.
  • the wireless communication device 100B may be a relay node defined by 3GPP.
  • the master device 100C is a dynamic AP (access point).
  • the dynamic AP 100C is a mobile device that dynamically operates the small cell 10C.
  • the dynamic AP 100C establishes a radio backhaul link with the macro cell base station 100A and an access link with one or more terminal devices (for example, the terminal device 200C) in the small cell 10C.
  • the dynamic AP 100C may be, for example, a terminal device equipped with hardware or software that can operate as a base station or a wireless access point.
  • the small cell 10C in this case is a locally formed network (Localized Network / Virtual Cell).
  • the cell 10A is, for example, any wireless communication system such as LTE, LTE-A (LTE-Advanced), LTE-ADVANCED PRO, GSM (registered trademark), UMTS, W-CDMA, CDMA200, WiMAX, WiMAX2, or IEEE 802.16. May be operated according to
  • the small cell is a concept that can include various types of cells (for example, femtocells, nanocells, picocells, and microcells) that are smaller than the macrocells and that are arranged so as to overlap or not overlap with the macrocells.
  • the small cell is operated by a dedicated base station.
  • the small cell is operated by a terminal serving as a master device temporarily operating as a small cell base station.
  • So-called relay nodes can also be considered as a form of small cell base station.
  • a wireless communication device that functions as a master station of a relay node is also referred to as a donor base station.
  • the donor base station may mean a DeNB in LTE, and more generally may mean a parent station of a relay node.
  • Terminal device 200 The terminal device 200 can communicate in a cellular system (or mobile communication system).
  • the terminal device 200 performs wireless communication with a wireless communication device (for example, the base station 100A, the master device 100B, or 100C) of the cellular system.
  • a wireless communication device for example, the base station 100A, the master device 100B, or 100C
  • the terminal device 200A receives a downlink signal from the base station 100A and transmits an uplink signal to the base station 100A.
  • the terminal device 200 is not limited to a so-called UE, and for example, a so-called low cost UE such as an MTC terminal, an eMTC (Enhanced MTC) terminal, and an NB-IoT terminal may be applied. .
  • a so-called low cost UE such as an MTC terminal, an eMTC (Enhanced MTC) terminal, and an NB-IoT terminal may be applied.
  • the present technology is not limited to the example illustrated in FIG.
  • a configuration not including a master device SCE (Small Cell Enhancement), HetNet (Heterogeneous Network), an MTC network, or the like can be adopted.
  • SCE Small Cell Enhancement
  • HetNet Heterogeneous Network
  • MTC network MTC network
  • relay terminal 100C a terminal device that operates as a relay terminal
  • remote terminal 200C a terminal device that operates as a remote terminal
  • IoT Internet of Things
  • 3GPP is standardizing communication methods specialized for IoT terminals such as MTC (Machine Type Communication) and NB-IoT (Narrow Band IoT).
  • MTC Machine Type Communication
  • NB-IoT Narrow Band IoT
  • a typical example of a low cost terminal is a so-called wearable terminal.
  • wearable terminals low power consumption and highly reliable communication are required, and large-capacity communication may be required depending on the situation.
  • standardization of FeD2D was started in 2016 in 3GPP. Since wearable terminals exist in the vicinity of users themselves, using relay communication using a terminal device such as a smartphone can shorten the communication distance and achieve low power consumption and highly reliable communication. It becomes possible.
  • FIG. 2 is an explanatory diagram for explaining an outline of communication via the relay terminal.
  • relay terminal 100C a smart phone etc. which a user holds can be assumed, for example.
  • a remote terminal 200C that communicates with the base station 100A via the relay terminal 100C for example, a wearable terminal or the like can be assumed.
  • the relay terminal 100C performs, for example, so-called LTE communication (hereinafter also referred to as “backhaul link communication”) with the base station 100A, and performs side link communication with the remote terminal 200C.
  • the remote terminal 200C communicates with the base station 100A via the relay terminal 100C.
  • the relay terminal 100C can be a communication device that relays communication between the remote terminal 200C and the base station 100A.
  • the remote terminal 200C can directly communicate with the base station 100A.
  • the remote terminal 200C in relay communication between a remote terminal 200C such as a wearable terminal and the base station 100A, the remote terminal 200C communicates with the base station 100A via the relay terminal 100C, so the presence of the relay terminal 100C is extremely It becomes important to.
  • the terminal device that can operate as the relay terminal 100C does not always exist in a fixed manner like the base station 100A. Therefore, it is difficult to function as the relay terminal 100C for various reasons. It can be assumed that a situation occurs. As a specific example, when a terminal device operable as the relay terminal 100C is turned off due to a shortage of batteries, it is difficult for the terminal device to function as the relay terminal 100C.
  • the remote terminal 200C supports side link communication (PC5 interface) with the relay terminal 100C, while DL (Downlink) / UL (Uplink) communication (Uu interface) with the base station 100A. ) May also be supported.
  • PC5 interface side link communication
  • DL (Downlink) / UL (Uplink) communication Uu interface
  • the following recovery methods can be considered.
  • FIG. 3 is an explanatory diagram for explaining the outline of the system according to the present embodiment, and shows an example of a recovery method when side link communication between the remote terminal 200C and the relay terminal 100C becomes difficult. Yes.
  • the remote terminal 200C in situations where doing base station 100A and the relay communication via the relay terminals 100C 1, difficult to communicate with the remote terminal 200C and the relay terminal 100C 1
  • the relay communication via the relay terminals 100C 1 by the handover to the relay communication via the other relay terminal 100C 2, and the remote terminal 200C Communication with the base station 100A can be recovered.
  • relay communication is stopped, and the remote terminal 200C directly communicates with the base station 100A, so that the remote terminal 200C and the base station 100A can communicate with each other. It is also possible to recover communication.
  • any of the recovery methods described as (a) and (b) above in an operation in which recovery is performed after it becomes difficult for the relay terminal 100C to operate as a relay terminal, the continuity of service is low. It can be assumed that it is damaged. Therefore, it is more desirable that the recovery shown as (a) or (b) is performed before the relay terminal 100C becomes difficult to operate.
  • the recovery method shown as (a) upon handover, smoothly connected to the other relay terminal 100C 2 as the switching destination is it is more desirable to take place. In particular, it is necessary to deal with packet loss associated with handover.
  • a new RLM (Radio Link Monitoring) mechanism for relay communication using a mobile communication terminal such as a so-called smartphone as a relay terminal (hereinafter also referred to as “mobile relay communication”).
  • a mobile communication terminal such as a so-called smartphone as a relay terminal
  • mobile relay communication An example and an example of a mechanism for handover assuming mobile relay communication are proposed.
  • FIG. 4 is a block diagram illustrating an exemplary configuration of the base station 100 according to an embodiment of the present disclosure.
  • the base station 100 includes an antenna unit 110, a radio communication unit 120, a network communication unit 130, a storage unit 140, and a processing unit 150.
  • Antenna unit 110 The antenna unit 110 radiates a signal output from the wireless communication unit 120 to the space as a radio wave. Further, the antenna unit 110 converts radio waves in space into a signal and outputs the signal to the wireless communication unit 120.
  • the wireless communication unit 120 transmits and receives signals.
  • the radio communication unit 120 transmits a downlink signal to the terminal device and receives an uplink signal from the terminal device.
  • the terminal device operates as a relay terminal (the wireless communication device 100C in FIG. 1), and the remote terminal (the terminal device 200C in FIG. 1) and the base station There is a case to relay communication between.
  • the wireless communication unit 120 in the wireless communication device 100C corresponding to a relay terminal may transmit / receive a side link signal to / from a remote terminal.
  • the network communication unit 130 transmits and receives information.
  • the network communication unit 130 transmits information to other nodes and receives information from other nodes.
  • the other nodes include other base stations and core network nodes.
  • the terminal device may operate as a relay terminal and relay communication between the remote terminal and the base station.
  • the wireless communication device 100C corresponding to the relay terminal may not include the network communication unit 130.
  • Storage unit 140 The storage unit 140 temporarily or permanently stores a program for operating the base station 100 and various data.
  • the processing unit 150 provides various functions of the base station 100.
  • the processing unit 150 includes a communication processing unit 151, an information acquisition unit 153, a determination unit 155, and a notification unit 157.
  • the processing unit 150 may further include other components other than these components. That is, the processing unit 150 can perform operations other than the operations of these components.
  • the operations of the communication processing unit 151, the information acquisition unit 153, the determination unit 155, and the notification unit 157 will be described in detail later.
  • FIG. 5 is a block diagram illustrating an exemplary configuration of the terminal device 200 according to the embodiment of the present disclosure.
  • the terminal device 200 includes an antenna unit 210, a wireless communication unit 220, a storage unit 230, and a processing unit 240.
  • Antenna unit 210 The antenna unit 210 radiates the signal output from the wireless communication unit 220 to the space as a radio wave. Further, the antenna unit 210 converts a radio wave in the space into a signal and outputs the signal to the wireless communication unit 220.
  • the wireless communication unit 220 transmits and receives signals.
  • the radio communication unit 220 receives a downlink signal from the base station and transmits an uplink signal to the base station.
  • the terminal device may operate as a relay terminal and relay communication between the remote terminal and the base station.
  • the radio communication unit 220 in the terminal device 200C operating as a remote terminal may transmit / receive a side link signal to / from the relay terminal.
  • Storage unit 230 The storage unit 230 temporarily or permanently stores a program for operating the terminal device 200 and various data.
  • the processing unit 240 provides various functions of the terminal device 200.
  • the processing unit 240 includes a communication processing unit 241, an information acquisition unit 243, a determination unit 245, and a notification unit 247.
  • the processing unit 240 may further include other components other than these components. That is, the processing unit 240 can perform operations other than the operations of these components.
  • the operations of the communication processing unit 241, the information acquisition unit 243, the determination unit 245, and the notification unit 247 will be described in detail later.
  • FIG. 6 is a flowchart showing an example of the RLM procedure according to this embodiment.
  • terminal device 200C operating as a remote terminal hereinafter also referred to as “remote terminal 200C” executes RLM and switches a radio link used for communication with base station 100A according to the execution result. This will be explained with a focus on.
  • the remote terminal 200C measures parameters (for example, power, SN ratio, etc.) relating to communication quality of a wireless link such as a side link, a backhaul link, etc. (S101).
  • the remote terminal 200C may acquire information indicating the measurement result from an external device.
  • the remote terminal 200C estimates the communication quality of the radio link based on the measurement result of the parameter regarding the communication quality of the radio link (S103). For example, the remote terminal 200C estimates the communication quality of the target radio link by comparing the measurement result with a predetermined threshold value. Note that details of processing relating to estimation of communication quality of the radio link will be described later separately.
  • the remote terminal 200C may acquire information indicating the estimation result from an external device. Further, information indicating the measurement result of the communication quality of the radio link and information indicating the estimation result of the communication quality of the radio link correspond to an example of “information related to communication quality”.
  • the remote terminal 200C determines whether or not to shift to RLF (Radio Link Failure) based on the communication quality estimation result (S105). For example, the remote terminal 200C transitions to the RLF when the communication quality estimation result is kept for a predetermined period or longer for a communication quality estimation result (in other words, the predetermined timer has expired). Details of the RLF will be described later.
  • RLF Radio Link Failure
  • the remote terminal 200C (communication processing unit 241) does not shift to the RLF (S105, NO), the communication using the existing wireless link is continued (S107). In this case, the remote terminal 200C (information acquisition unit 243) continues the RLM for the wireless link.
  • the remote terminal 200C switches the wireless link used for communication with the base station 100A (S109).
  • the remote terminal 200C may switch the relay terminal 100C used for relay communication with the base station 100A (that is, perform reselection or handover).
  • the remote terminal 200C may stop relay communication via the relay terminal 100C and switch to direct communication with the base station 100A (hereinafter, “eNB fallback” or “fallback”). Also called).
  • the remote terminal 200C (communication processing unit 241) starts communication with the base station 100A using the new wireless link after switching. Further, the remote terminal 200C (information acquisition unit 243) may start RLM for the new wireless link after switching (S111).
  • the communication device that is the main body of the RLM performs communication quality monitoring (that is, RLM) for the serving cell in the RRC connected state.
  • RLM communication quality monitoring
  • the communication apparatus shifts to RLF when it is determined that the communication quality of a link to be subjected to RLM is deteriorated and it is difficult to satisfy predetermined reliability.
  • FIG. 7 is an explanatory diagram for explaining the outline of the RLF.
  • a radio link abnormality for example, deterioration in communication quality
  • a state in which recovery is not performed for a predetermined period (period T 1 in FIG. 4)
  • T 1 in FIG. 4 a state in which recovery is not performed for a predetermined period
  • transition to RRC idle mode is performed.
  • the communication apparatus takes measures such as handover and cell redirection.
  • each terminal device that is, the relay terminal 100C and the remote terminal 200C continuously performs communication quality measurement for a predetermined radio link.
  • the relay terminal 100C may measure the communication quality of the downlink (in other words, the backhaul link) with the base station 100A. Further, the relay terminal 100C may measure the communication quality of the side link (in other words, the access link) with the remote terminal 200C. Further, the remote terminal 200C may measure the downlink communication quality with the base station 100A. Further, the remote terminal 200C may measure the communication quality of the side link with the relay terminal 100C.
  • a series of wireless links for relay communication between the remote terminal 200C and the base station 100A via the relay terminal 100C corresponds to an example of a “second wireless link”.
  • a wireless link that is, a side link
  • a radio link that is, a backhaul link
  • a radio link for communication between the relay terminal 100C and the base station 100A corresponds to an example of a “fourth radio link”.
  • the radio link that is, the Uu link
  • the radio link for direct communication between the remote terminal 200C and the base station 100A corresponds to an example of a “first radio link”.
  • CRS Cell-specific reference signal
  • a relay-specific reference signal is used to measure the communication quality of the side link.
  • This can be realized by using DMRS (Demodulation Reference Signal) or CRS modified for relay terminals.
  • DMRS Demodulation Reference Signal
  • CRS CRS modified for relay terminals.
  • a reference signal unique to the relay may be generated by using identification information of the relay terminal.
  • each terminal apparatus After measuring the communication quality of each radio link, each terminal apparatus estimates the radio link communication quality based on the measurement result.
  • the estimation of the communication quality for the downlink is determined based on a criterion whether or not reliable communication is possible via the downlink (for example, PDCCH BLER is 10% or less, or 2% or less) etc).
  • the remote terminal 200C has a side link between the relay terminal 100C and a backhaul link between the relay terminal 100C and the base station 100A in addition to the downlink communication quality with the base station 100A. It is also necessary to estimate the communication quality.
  • the following summarizes the final link evaluation results according to the communication quality status of the backhaul link and the side link, and an example of correspondence in that case.
  • “ ⁇ ” indicates a case where there is no problem in communication reliability
  • “X” indicates a case where a problem occurs in communication reliability.
  • the remote terminal 200C estimates the communication quality of the backhaul link by monitoring the backhaul link between the relay terminal 100C and the base station 100A.
  • the remote terminal 200C is connected between the relay terminal 100C and the base station 100A. It is considered relatively easy to estimate the communication quality of the backhaul link.
  • the reference for the remote terminal 200C (information acquisition unit 243) to estimate the communication quality of the backhaul link is the reference for the remote terminal 200C to estimate the downlink communication quality with the base station 100A. Is different. Specifically, the criterion (threshold) for determining that the communication quality of the backhaul link has deteriorated or improved is smaller than the criterion (threshold) for determining the communication quality of the downlink. Is set to be determined based on
  • Qout_q and Qin_q described below can be cited as criteria used for downlink communication quality estimation.
  • Qout_q and Qin_q may be set according to the criteria Qout and Qin for evaluating whether the radio link quality indicates in-sync or out-of-sync.
  • Qout_q corresponds to a reference (threshold value) indicating poor communication quality, and is used, for example, for evaluating whether or not the communication quality of downlink communication no longer has a predetermined quality.
  • Qin_q corresponds to a reference (threshold value) indicating good communication quality, and is used, for example, for evaluating whether or not the communication quality of downlink communication has a predetermined quality.
  • Whether the radio link quality indicates in-sync or out-of-sync is evaluated by comparing the downlink radio link quality with a threshold value.
  • a threshold value Qin used to determine in-sync and an out-of-sync threshold value Qout are defined.
  • FIG. 8 is an explanatory diagram for explaining an example of the time variation of the radio link quality and the respective states within and outside the synchronization.
  • FIG. 8 shows an example of a transition from an in-sync state to an out-of-sync state.
  • the physical layer of the terminal device reports out-of-sync to the upper layer.
  • the physical layer of the terminal apparatus reports out-of-sync to the upper layer.
  • the upper layer has a problem with the physical layer.
  • the RLF timer (T310, T313) is started. If the in-sync is reported for a predetermined number of times (N311, N314) set by the parameters related to RLF before the RLF timer is exceeded, the upper layer is the physical layer And the RLF timer (T310, T313) is stopped. On the other hand, when the RLF timer is exceeded, an RLF is generated, and the terminal device is disconnected from the RRC connection (RRC_CONNECTED) mode or re-established.
  • the transmission power of the terminal device is cut off within 40 ms. Further, when the RLF timer (T313) of the primary secondary cell is exceeded, the transmission power of the primary secondary cell is turned off within 40 ms.
  • the threshold value Qout is defined, for example, at a level at which the block error rate of virtual PDCCH transmission considering PCFICH error corresponds to 10%. Further, the threshold value Qin is defined, for example, at a level at which the reception quality is sufficiently better than the threshold value Qout and the block error rate of virtual PDCCH transmission considering PCFICH error is equivalent to 2%.
  • the terminal device measures the radio link quality of all radio frames in a predetermined time interval. Further, when the DRX (Discontinuous Reception) mode is set, the terminal device may measure the radio link quality of all DRX sections in a predetermined time section.
  • DRX Continuous Reception
  • a time interval T Evaluate _Q in for evaluating in-sync (in-sync) and a time interval for evaluating out-of-sync (out-of-sync) T Evaluate _Q out is defined individually.
  • the time interval T Evaluate_Q out is a minimum measurement interval defined to evaluate out-of-sync, eg, a predetermined period (eg, 200 ms), or the length of a DRX cycle, etc. Can be set.
  • the example is the minimum section, and the terminal device may perform measurement over a longer period than the example.
  • the time interval T Evaluate _Q in is a minimum measurement interval defined for evaluating in-sync, for example, a predetermined period (for example, 100 ms), the length of the DRX cycle, or the like is set. Can be done.
  • the example is the minimum section, and the terminal device may perform measurement over a longer period than the example.
  • At least 10 ms (1 radio frame) can be set for the reporting period of in-sync and out-of-sync.
  • FIG. 9 is an explanatory diagram for explaining an example of the time variation of the radio link quality in the remote terminal and the relay terminal, and the respective states in and out of synchronization at the remote terminal.
  • reference sign g11 indicates the measurement result of the communication quality of backhaul phosphorus at the relay terminal.
  • Reference sign g13 indicates a measurement (estimation) result of the communication quality of the backhaul link of the relay terminal at the remote terminal.
  • the remote terminal may not be synchronized with the backhaul link, so the radio link quality indicates in-sync (in-sync) or out-of-synchronization (out- Judgment is made based on whether the radio link quality is equal to or higher than a certain quality, not the parameter indicating whether of-sync).
  • they are defined as in-quality and out-of-quality, respectively.
  • FIG. 9 an example is shown in which the backhaul link quality of the relay terminal at the remote terminal transitions from the In-quality to the Out-of-quality state.
  • the relay terminal is simultaneously measuring the quality of the backhaul link. The quality measurement is performed using the above-described In-sync and Out-of-sync.
  • the thresholds Qin_q and Qout_q for In-quality and Out-of-quality are set as values that allow the remote terminal to estimate whether the backhaul link quality will be In-sync or Out-of-sync at the relay terminal. Is done.
  • Qin_q and Qout_q may be set based on a predetermined offset value for the thresholds Qin and Qout of the relay terminal.
  • Qin_q and Qout_q may be directly set for the remote terminal.
  • Qout_q is set so that the threshold Qout of the relay terminal can be estimated on the remote terminal side. Therefore, for example, as shown in the timing of 1 st out-of-sync in FIG. 9, when the measurement result of the communication quality of the backhaul link becomes Qout or less on the relay terminal side, the remote terminal side also It is desirable to set Qout_q so that the estimation result of the communication quality of the backhaul link is equal to or less than Qout_q.
  • FIG. 10 is an explanatory diagram for explaining another example of the time variation of the radio link quality in the remote terminal and the relay terminal, and the respective states within and outside of synchronization in the remote terminal.
  • reference numerals g11 and g13 denote graphs with the same reference numerals in FIG. In the example shown in FIG. 10, similarly to the example shown in FIG.
  • the communication quality on the remote terminal side Qout_q is set so that the estimation result of Qout_q is less than or equal to Qout_q.
  • Qout_q may be set to a value different from Qout for evaluating whether or not the remote terminal is out of synchronization for the downlink. Specifically, as shown in FIG. 10, Qout_q makes a transition to an out-of-quality state at a higher communication quality than the communication quality that makes the downlink transition to an out-of-synchronization state based on the Qout. (That is, a value corresponding to a lower BLER than Qout) may be set.
  • the threshold value Qout_q set for the backhaul link prior to the evaluation (g133) based on Qout that is the threshold value set for the downlink.
  • the evaluation based on (g131) will be executed.
  • the remote terminal makes a transition to an in-quality state at a lower communication quality than the communication quality that the remote terminal makes a transition to the in-synchronization state based on Qin (ie, more than Qin. It may be set to be a value corresponding to a high BLER).
  • Qin ie, more than Qin. It may be set to be a value corresponding to a high BLER.
  • the reference (threshold value) for the remote terminal 200C to estimate (determine) the communication quality of the backhaul link may be set in a plurality of stages.
  • the threshold value may be set in three stages of Low, Mid, and High.
  • a reference (threshold value) for the remote terminal 200C to estimate (determine) the communication quality of the backhaul link may be notified from the base station 100A to the remote terminal 200C, for example.
  • information indicating the reference may be notified from the base station 100A to the remote terminal 200C based on RRC signaling.
  • the reference (threshold value) may be pre-configured in the remote terminal 200C.
  • a reference (threshold value) for the remote terminal 200C to estimate (determine) the communication quality of the backhaul link may be set by the remote terminal 200C calculating itself.
  • the remote terminal 200C performs backhaul link communication based on, for example, a threshold (hereinafter also referred to as “downlink threshold”) for estimating downlink communication quality set in itself.
  • a threshold for estimating quality (hereinafter also referred to as “threshold for backhaul link”) may be calculated.
  • the remote terminal 200C may calculate the threshold for the backhaul link by multiplying the downlink threshold by Weight.
  • Weight may be calculated based on parameters such as the distance between the remote terminal 200C and the relay terminal 100C, and received power (path loss), for example.
  • a timer for the remote terminal 200C to estimate the communication quality of the backhaul link may be newly set. This timer can be used, for example, to detect the RLF of the backhaul link. The timer may be set to a value different from the timer set for the remote terminal 200C and used for detecting the downlink RLF.
  • the relay terminal 100C estimates communication quality of a backhaul link (that is, a radio link with the base station 100A)
  • the relay terminal 100C (information acquisition unit 153) estimates the communication quality of the backhaul link based on the reference (threshold value) set for estimating the communication quality of the downlink (that is, the backhaul link). Also good.
  • a reference (threshold value) for the relay terminal 100C to estimate the communication quality of the backhaul link may be newly set.
  • the new reference is used, for example, for the relay terminal 100C (notification unit 157) to notify the remote terminal 200C of the estimation result of the communication quality of the backhaul link.
  • a value different from the standard for estimating the downlink communication quality set in the relay terminal 100C may be set.
  • the new reference may be notified from the base station 100A to the relay terminal 100C.
  • the information indicating the new reference (threshold value) may be notified from the base station 100A to the relay terminal 100C based on RRC signaling, for example.
  • the new reference (threshold value) may be pre-configured in the relay terminal 100C.
  • the relay terminal 100C may notify the remote terminal 200C of information itself indicating the estimation result of the communication quality of the backhaul link.
  • the relay terminal 100C may quantize the estimation result of the communication quality of the backhaul link and notify the remote terminal 200C of the result.
  • the relay terminal 100C compares the measurement result of the communication quality of the backhaul link with a predetermined threshold, thereby indicating information indicating whether the communication quality is good or not (for example, high / medium). / Low) may be notified to the remote terminal 200C. Further, for example, the relay terminal 100C may notify the remote terminal 200C only when the communication quality of the backhaul link becomes equal to or lower than a predetermined quality.
  • the relay terminal 100C may notify various additional information to the remote terminal 200C in addition to the estimation result of the communication quality of the backhaul link.
  • the relay terminal 100C may notify the remote terminal 200C of information indicating a communication quality measurement environment.
  • the information indicating the communication quality measurement environment includes, for example, information indicating a measurement time, a resource used for measurement, an antenna port to be measured, and the like.
  • the relay terminal 100C may set a period (that is, an effective period) in which the estimation result of the communication quality of the backhaul link can be reflected, and notify the remote terminal 200C of information indicating the effective period. .
  • the relay terminal 100C may set a period of 10 subframes as an effective period after receiving the notification.
  • the remote terminal indicates that the effective period is 10 subframes. 200C will be notified.
  • the relay terminal 100C notifies the remote terminal 200C of information related to the communication quality of the backhaul link has been described.
  • the remote terminal 200C communicates with the relay terminal 200C via the backhaul link. Information on quality may be notified.
  • the relay terminal 100C may directly notify the information related to the estimation result of the communication quality of the backhaul link to the remote terminal 200C by using the side link.
  • the resource pool for the notification may be set by the base station 100A (communication processing unit 151) or the relay terminal 100C (communication processing unit 151). Further, the information on the resource pool may be notified from the base station 100A to the remote terminal 200C based on RRC signaling, for example. As another example, information on the resource pool may be notified from the relay terminal 100C to the remote terminal 200C based on RRC signaling.
  • the relay terminal 100C may notify the remote terminal 200C of information regarding the resource pool using broadcast information (PSBCH: Physical Sidelink Broadcast Channel). As another example, information on the resource pool may be pre-configured in the remote terminal 200C.
  • PSBCH Physical Sidelink Broadcast Channel
  • the relay terminal 100C may indirectly notify the remote terminal 200C of information related to the estimation result of the communication quality of the backhaul link via the base station 100A.
  • the relay terminal 100C may notify the base station 100A of information related to the estimation result of the communication quality of the backhaul link based on, for example, RRC signaling.
  • the base station 100A may notify the remote terminal 200C of the information notified from the relay terminal 100C based on, for example, RRC signaling.
  • the relay terminal 100C may notify the remote terminal 200C of information related to the estimation result of the communication quality.
  • the relay terminal 100C may notify the remote terminal 200C when it is estimated that the relay terminal 100C shifts to RLF based on the estimation result of the communication quality of the backhaul link.
  • Information indicating a reference (threshold value) for determining the estimation result of the communication quality of the backhaul link may be notified from the base station 100A to the relay terminal 100C based on RRC signaling, for example.
  • information indicating the reference (threshold value) may be pre-configured in the relay terminal 100C.
  • the notification timing may be set for the relay terminal 100C by the base station 100A.
  • the base station 100A may schedule the notification timing so that information indicating the estimation result of the communication quality of the backhaul link is notified semi-statically (Semi-persistent scheduling).
  • the base station 100A may set a resource pool for reporting to the relay terminal 100C.
  • the base station 100A may set a report timing and a report interval for the relay terminal 100C.
  • the report timing may be set to the relay terminal 100C by notifying the relay terminal 100C of offset information with respect to the reference point.
  • the base station 100A may perform activation / deactivation of the report using DCI (Downlink Control Information).
  • DCI Downlink Control Information
  • the base station 100A may schedule the notification timing so that information indicating the estimation result of the communication quality of the backhaul link is dynamically notified (that is, to the relay terminal 100C). You may instruct). Note that the report timing and report interval may be pre-configured in the relay terminal 100C.
  • a timer for the relay terminal 100C to estimate the communication quality of the backhaul link may be newly set. This timer can be used, for example, to detect the RLF of the backhaul link. The timer may be set to a value different from the timer set for the relay terminal 100C and used for detecting the downlink RLF.
  • the base station 100A estimates the communication quality of the backhaul link and notifies the remote terminal 200C of the estimation result. An example will be described.
  • the base station 100A may measure the communication quality of the uplink signal from the relay terminal 100C and estimate the communication quality of the backhaul link based on the measurement result.
  • the base station 100A uses, for example, at least one of PUSCH (Physical Uplink Shared Channel), PUCCH (Physical Uplink Control Channel), and SRS (Sounding Reference Signal) in the uplink signal. Communication quality may be measured.
  • PUSCH Physical Uplink Shared Channel
  • PUCCH Physical Uplink Control Channel
  • SRS Sounding Reference Signal
  • the remote terminal 200C or the relay terminal 100C estimates the communication quality of the side link, and determines whether to shift to the RLF (that is, detects the RLF) according to the estimation result.
  • the remote terminal 200 ⁇ / b> C or the relay terminal 100 ⁇ / b> C may determine the transition to the RLF in consideration of the above-described estimation result of the communication quality of the backhaul link. Therefore, an example of a method for estimating the communication quality of the side link will be described separately for the case where the remote terminal 200C performs the side link RLM and the case where the relay terminal 100C performs the side link RLM. .
  • the reference (threshold value) for the remote terminal 200C (information acquisition unit 253) to estimate the communication quality of the side link may be newly set.
  • the new reference may be set directly for the remote terminal 200C by the base station 100A, for example.
  • information indicating the new reference (threshold value) may be notified from the base station 100A to the remote terminal 200C based on RRC signaling.
  • a new reference (threshold value) for estimating the communication quality of the side link may be set for the remote terminal 200C by the relay terminal 100C.
  • information indicating the new reference (threshold value) may be notified from the base station 100 to the remote terminal 200C via the relay terminal 100C.
  • RRC Signaling from the relay terminal 100C for the notification may be newly set.
  • the relay terminal 100C may notify the remote terminal 200C of information indicating the new reference (threshold value) using broadcast information (PSBCH).
  • PSBCH broadcast information
  • a new standard (threshold value) for estimating the communication quality of the side link may be pre-configured in the remote terminal 200C.
  • a resource pool used for measuring the side link communication quality may be newly set for the remote terminal 200C.
  • the base station 100A may set the resource pool and directly notify the remote terminal 200C of information related to the resource pool via the downlink.
  • the information regarding the resource pool may be notified from the base station 100A to the remote terminal 200C based on RRC signaling, for example.
  • information on the resource pool used for measuring the communication quality of the side link may be indirectly notified from the base station 100 to the remote terminal 200C via the relay terminal 100C.
  • the RRC Signaling from the relay terminal 100C for the said notification may be newly set.
  • the relay terminal 100C may notify the information related to the resource pool to the remote terminal 200C using broadcast information (PSBCH).
  • PSBCH broadcast information
  • one or more resource pools may be set from a plurality of resource pools.
  • FIG.11 and FIG.12 is explanatory drawing for demonstrating an example of the setting of the resource pool used for the measurement of the communication quality of a side link.
  • a plurality of resource pools A to C are set.
  • the resource pool A may be set as a resource pool to be measured for measuring the communication quality of the side link.
  • FIG. 13 is an explanatory diagram for explaining another example of the setting of the resource pool used for measuring the communication quality of the side link.
  • a period indicated by a reference symbol MG indicates a gap period (Resource pool measurement gap) for measuring the communication quality of the side link set for each resource pool.
  • each gap period MG is set in a time-sharing manner between the plurality of resource pools for each of a plurality of resource pools that are communication quality measurement targets (in other words, monitoring targets).
  • an offset is set between gap periods adjacent to each other along the time series. Based on such a configuration, the communication quality of the side link is measured in each gap period MG, and information on the communication quality of the side link is acquired by integrating a series of measurement results later.
  • the information regarding the gap period MG illustrated in FIG. 13, that is, the information regarding the length of the gap period (that is, the measurement period), the offset value, and the like may be set by the base station 100A or the relay terminal 100C, for example.
  • a reference (threshold value) for relay terminal 100C (information acquisition unit 153) to estimate the communication quality of the side link may be newly set.
  • the new reference may be set for the relay terminal 100C by the base station 100A, for example.
  • information indicating the new reference (threshold value) may be notified from the base station 100A to the relay terminal 100C based on RRC signaling.
  • a new reference (threshold value) for estimating the communication quality of the side link may be set by the relay terminal 100C itself.
  • the relay terminal 100C may set the new reference (threshold value) by using, for example, terminal category (UE Category) information of the relay terminal 100C or the remote terminal 200C.
  • UE Category terminal category
  • a new standard (threshold value) for estimating the communication quality of the side link may be pre-configured in the relay terminal 100C.
  • a resource pool used for measuring the communication quality of the side link may be newly set for the relay terminal 100C.
  • the base station 100A may set the resource pool and notify the relay terminal 100C of information related to the resource pool via the downlink.
  • the information regarding the resource pool may be notified from the base station 100A to the relay terminal 100C based on RRC signaling, for example.
  • the resource pool used for measuring the side link communication quality for example, one or more resource pools are set from among a plurality of resource pools. It is also possible (see FIGS. 11 and 12). In addition, the measurement of the communication quality of the side link may be performed across a plurality of resource pools (see FIG. 13).
  • relay terminal 100C feeds back information related to side link communication quality to base station 100A.
  • the feedback timing may be scheduled by the base station 100A so that the relay terminal 100C quasi-statically feeds back information on the communication quality of the side link.
  • the base station 100A may set a resource pool for reporting to the relay terminal 100C.
  • the base station 100A may set a report timing and a report interval for the relay terminal 100C.
  • the report timing may be set to the relay terminal 100C by notifying the relay terminal 100C of offset information with respect to the reference point.
  • the base station 100A may perform activation / deactivation of the report using DCI. Note that the report timing and the report interval may be pre-configured in the remote terminal 200C.
  • the base station 100A may schedule feedback timing (that is, may instruct the relay terminal 100C) so that information regarding the communication quality of the side link is dynamically fed back. ).
  • the base station 100A dynamically allocates resources for feedback by using DCI, thereby causing the relay terminal 100C to perform feedback of information regarding the communication quality of the side link. May be.
  • the remote terminal 200C may directly feed back information on the communication quality of the side link to the base station 100A by using a direct link (Uu link) with the base station 100A.
  • a direct link Uu link
  • the feedback timing may be scheduled by the base station 100A so that the remote terminal 200C quasi-statically feeds back information on the communication quality of the side link.
  • the base station 100A may set a resource pool for reporting to the remote terminal 200C.
  • the base station 100A may set a report timing and a report interval for the remote terminal 200C.
  • the report timing may be set in the remote terminal 200C by notifying the remote terminal 200C of offset information with respect to the reference point.
  • the base station 100A may perform activation / deactivation of the report using DCI. Note that the report timing and the report interval may be pre-configured in the remote terminal 200C.
  • the base station 100A may schedule the feedback timing so that information related to the communication quality of the side link is dynamically fed back (that is, may instruct the remote terminal 200C). ).
  • the base station 100A dynamically allocates resources for feedback using DCI, thereby causing the remote terminal 200C to perform feedback of information regarding the communication quality of the side link. Also good.
  • the remote terminal 200C may indirectly feed back information on the communication quality of the side link to the base station 100A via the relay terminal 100C.
  • communication from the relay terminal 100C to the base station 100A is the same as the method in which the relay terminal 100C feeds back information to the base station.
  • the feedback timing may be scheduled by the base station 100A so that the remote terminal 200C feeds back information on the communication quality of the side link to the relay terminal 100C semi-statically.
  • the base station 100A may set a resource pool for reporting to the remote terminal 200C.
  • the relay terminal 100C may set a report timing and a report interval for the remote terminal 200C.
  • the report timing may be set in the remote terminal 200C by notifying the remote terminal 200C of offset information with respect to the reference point.
  • the relay terminal 100C may activate / deactivate the report using SCI (Sidelink Control Information). Note that the report timing and the report interval may be pre-configured in the remote terminal 200C.
  • the feedback timing by the remote terminal 200C may be scheduled so that information regarding the communication quality of the side link is dynamically fed back.
  • the relay terminal 100C uses the SCI to dynamically allocate resources for feedback, thereby causing the remote terminal 200C to perform feedback of information regarding the communication quality of the side link. Also good.
  • Timer setting Estimate the communication quality of the side link both when the remote terminal 200C performs the side link RLM and when the relay terminal 100C performs the side link RLM.
  • a new timer may be set. This timer may be used, for example, to detect the side link RLF.
  • the timer may be set to a value different from the timer used for detecting the downlink RLF, which is set in the relay terminal 100C or the remote terminal 200C.
  • the terminal device 200 can be assumed to have a situation in which the communication quality of the radio link is calculated without performing RLM sufficiently. Therefore, when the number of subframes in which the terminal device 200 can measure the communication quality is limited, it is desirable that a minimum period required for the measurement is set.
  • the minimum time for communication quality measurement in the RLM (hereinafter also referred to as “minimum RLM measurement time”) is the remote terminal 200C or the relay terminal. It may be set for 100C. Note that the minimum RLM measurement time may be set from the base station 100A or the relay terminal 100C to the remote terminal 200C. Further, the minimum RLM measurement time may be set from the base station 100A to the relay terminal 100C. As another example, the minimum RLM measurement time may be pre-configured in at least one of the remote terminal 200C and the relay terminal 100C.
  • FIG. 14 is an explanatory diagram for describing an example when a temporally non-contiguous resource pool is set. That is, in the example shown in FIG. 14, each of the resource pools A to C is discontinuous along the time series.
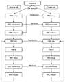
  • FIG. 15 is an explanatory diagram for explaining an overview of handover and reselection in inter-base station relay communication, and is an example of a state transition diagram of inter-base station relay communication.
  • the RRC Connected state is entered. Switching from the serving cell to the target cell in this RRC connected state corresponds to “handover”. Further, when the RRC Connected state transits to the RRC Release state, and switching from the serving cell to the target cell is performed in this RRC Release state, the switching corresponds to “redirection”. Further, when the RRC Release state transits to the RRC Idle state, and switching from the serving cell to the target cell is performed in this RRC Idle state, the switching corresponds to “reselection”.
  • FIG. 16 is an explanatory diagram for explaining an overview of handover and reselection in mobile relay communication according to the present embodiment, and is an example of a state transition diagram of mobile relay communication.
  • “Serving Relay” indicates a relay terminal 100C that actually transmits and receives data.
  • the serving relay is illustrated as a relay terminal 100C that is a switching source. ing.
  • the relay terminal 100C that is the switching source may be referred to as a “source relay”.
  • “Target Relay” indicates the relay terminal 100C as a switching destination in switching between the relay terminals 100C.
  • the “target cell” indicates a cell that is a switching destination in switching from relay communication via the relay terminal 100C to direct communication between the remote terminal 200C and the base station 100A.
  • switching classification in mobile relay communication includes “mobile relay handover”, “mobile relay reselection”, “fallback handover”, and “fallback reselection”. Can be mentioned.
  • the mobile relay handover corresponds to a process of switching the relay terminal 100C that relays communication between the remote terminal 200C and the base station 100A from the serving relay to another relay in the RRC connected state.
  • the mobile relay reselection corresponds to a process of switching the relay terminal 100C that relays communication between the remote terminal 200C and the base station 100A from the serving relay to another relay in the RRC idle state.
  • the fallback handover corresponds to a process of switching the communication between the remote terminal 200C and the base station 100A from the relay communication via the relay terminal 100C to the direct communication in the RRC connected state.
  • Fallback reselection corresponds to a process of switching communication between the remote terminal 200C and the base station 100A from relay communication via the relay terminal 100C to direct communication in the RRC idle state.
  • the mobile relay handover corresponds to a handover between the relay terminals 100C.
  • the subject that determines the handover includes the relay terminal 100C (determination unit 155), the remote terminal 200C (determination unit 245), and the base station 100A (determination unit 155).
  • communication quality measurement or estimation (for example, RRM measurement) is performed in consideration of at least one of a side link and a backhaul link.
  • Information indicating the result of measurement or estimation of communication quality may be reported from the entity that performs the measurement or estimation to the entity that determines the handover. Therefore, details of the processing when each of the relay terminal 100C, the remote terminal 200C, and the base station 100A determines the handover will be individually described below.
  • FIG. 17 is a sequence diagram showing an example of a flow of a series of processes for mobile relay handover.
  • the relay terminal 100C serving as a switching source is referred to as a “source relay terminal”
  • the relay terminal 100C serving as a switching destination is also referred to as a “target relay terminal”.
  • the remote terminal 200C measures the communication quality (Relay RRM) in communication with each relay terminal 100C based on the reference signal (S203) transmitted from each peripheral relay terminal 100C. measurement) is performed (S207).
  • the setting regarding the Relay RRM measurement may be performed directly from the base station 100A via the downlink to the remote terminal 200C.
  • the setting related to the Relay RRM measurement may be indirectly performed from the base station 100A to the remote terminal 200C via the relay terminal 100C.
  • the base station 100A or the relay terminal 100C instructs the remote terminal 200C to measure at least a part of the resource pool that is the measurement target of the side link communication quality.
  • the base station 100A or the relay terminal 100C may notify the remote terminal 200C of an event trigger for notifying the measurement result of the communication quality based on, for example, RRC signaling.
  • an event trigger for notifying the measurement result of communication quality the example shown below is mentioned, for example.
  • the remote terminal 200C notifies the serving relay terminal (that is, the source relay terminal) of information indicating the measurement result of the communication quality of the side link (S209).
  • the source relay terminal When the source relay terminal receives notification of information indicating the measurement result of the communication quality of the side link from the remote terminal 200C, the source relay terminal determines whether to perform a handover (that is, mobile relay handover) using the measurement result as reference information. A decision (Handover decision) is made (S211). At this time, if the source relay terminal determines to perform handover, the source relay terminal notifies the target relay terminal as a switching destination of a handover request (S213 or S215), and performs handover to the remote terminal 200C. Is instructed (S217).
  • a handover request notification is performed directly from a source relay terminal to a target relay terminal via a side link between relay terminals.
  • the source relay terminal newly sets up a side link with the target relay terminal, and notifies the target relay terminal of the handover request via the side link.
  • the source relay terminal transmits a discovery signal to the relay terminal 100C located in the vicinity in order to discover the target relay terminal.
  • the source relay terminal obtains the identification information of the target relay terminal in advance together with the measurement result of the communication quality from the remote terminal 200C, and executes mode 2 discovery (Mode 2 discovery) by using the identification information. May be.
  • mode 1 discovery terminal devices located in the vicinity are discovered by transmitting “I ′m here” information.
  • mode 2 discovery a terminal device located in the vicinity is discovered by transmitting “Who is there?” Or “Are you there?” Information.
  • the source relay terminal finds the target relay terminal, it sets up a side link with the target relay terminal.
  • the source relay terminal may switch to indirect notification via the base station 100A when a state in which the target relay terminal cannot be found continues for a certain period.
  • the timer setting in this case may be set based on RRC signaling from the base station 100A to the relay terminal 100C (that is, the source relay terminal), or may be pre-configured in the relay terminal 100C. Good.
  • the source relay terminal notifies the base station 100A of information related to the target relay terminal and information related to the handover request via the Uu link. Receiving this notification, the base station 100A transfers the information related to the notified handover request to the target relay terminal corresponding to the notified information.
  • the target relay terminal When the target relay terminal receives information related to the handover request from the base station 100A, the target relay terminal discovers the source relay terminal by transmitting a mode 1 or mode 2 discovery signal to a terminal device located in the vicinity, and the source relay terminal Build a side link between
  • the base station 100A when the base station 100A receives notification of information related to a handover request from a source relay terminal, the base station 100A sets a resource pool for handover to each of the source relay terminal and the target relay terminal, It may be set based on RRC signaling. Further, the base station 100A may set a resource pool for handover in advance for each of the source relay terminal and the target relay terminal. Further, information regarding the resource pool for handover may be pre-configured in each relay terminal 100C in advance.
  • the source relay terminal may set up a side link with the relay terminal 100C located in the vicinity in advance regardless of the handover decision.
  • the target relay terminal may discover a source relay terminal by transmitting a mode 1 or mode 2 discovery signal and set up a side link with the source relay terminal. .
  • the information related to the peripheral relay terminal may be provided from the base station to the relay terminal 100C, or may be provided from the remote terminal 200C to the relay terminal 100C, for example.
  • the source relay terminal When a handover request is made from the source relay terminal to the target relay terminal, the source relay terminal notifies the target relay terminal of information on the unreached packet and information on the remote terminal 200C (S219 or S221). ). At this time, the source relay terminal may notify various information directly to the target relay terminal using a side link with the target relay terminal (S219). As another example, the source relay terminal may indirectly notify various information to the target relay terminal via the base station 100A (S221). The source relay terminal may switch to indirect communication (S221) via the base station 100A when direct communication (S219) via the side link with the target relay terminal becomes difficult. .
  • the target relay terminal specifies the remote terminal 200C based on the information notified from the source relay terminal, and sets up a side link with the remote terminal 200C (S223).
  • the source relay terminal completes the notification to the target relay terminal of a series of information such as information on the unreached packet and information on the remote terminal 200C
  • the source relay terminal notifies the base station 100A of a path switching request (S225).
  • the base station 100A switches the serving relay terminal of the remote terminal 200C from the source relay terminal to the target relay terminal (S227), and performs switching (for example, setup) of the backhaul link (S229).
  • the mobile link handover is completed.
  • FIG. 18 is a sequence diagram showing another example of the flow of a series of processes for mobile relay handover.
  • the remote terminal 200C measures the communication quality (Relay RRM) in communication with each relay terminal 100C based on the reference signal (S303) transmitted from each peripheral relay terminal 100C. measurement) is performed (S307). Note that the processes indicated by reference numerals S303 and S307 are the same as the processes described as reference numerals S203 and S207 in the example described above with reference to FIG.
  • the remote terminal 200C notifies the relay terminal 100C such as a source relay terminal of information indicating the measurement result of the communication quality of the side link (S309).
  • the relay terminal 100C transfers information indicating the measurement result of the communication quality of the side link notified from the remote terminal 200C to the base station 100A (S311).
  • the base station 100A uses the measurement result as reference information for handover (ie, mobile relay). Whether or not to perform (handover) is determined (Handover decision) (S313). At this time, if the base station 100A determines to perform handover, the base station 100A notifies the remote terminal 200C of the handover instruction (S315), and each of the source relay terminal and the target relay terminal A handover request is notified (S317, S319). Note that the handover instruction from the base station 100A to the remote terminal 200C may be notified directly via the Uu link or indirectly via the serving relay terminal. In addition, a handover instruction from the source relay terminal to the remote terminal 200C is notified via the existing side link.
  • the source relay terminal When a handover request is made from the base station 100A to the source relay terminal and the target relay terminal, the source relay terminal notifies the target relay terminal of information on the unreached packet and information on the remote terminal 200C. (S321). This processing is the same as the example described with reference to FIG. That is, the source relay terminal may notify the target relay terminal of various information directly using the side link with the target relay terminal, or indirectly via the base station 100A. May be notified.
  • the target relay terminal specifies the remote terminal 200C based on the information notified from the source relay terminal, and sets up a side link with the remote terminal 200C (S323).
  • the base station 100A switches the serving relay terminal of the remote terminal 200C from the source relay terminal to the target relay terminal (S325), and performs switching (for example, setup) of the backhaul link (S327).
  • the mobile link handover is completed.
  • FIG. 19 is a sequence diagram showing another example of the flow of a series of processes for mobile relay handover.
  • the remote terminal 200C measures the communication quality (Relay RRM) in communication with each relay terminal 100C based on the reference signal (S403) transmitted from each peripheral relay terminal 100C. measurement) is performed (S407).
  • the processes indicated by reference numerals S403 and S407 are the same as the processes described as reference numerals S203 and S207 in the example described above with reference to FIG.
  • the remote terminal 200C determines whether or not to perform a handover (ie, mobile relay handover) using the measurement result of the communication quality in communication with each of the surrounding relay terminals 100C as reference information (Handover decision). (S409).
  • the remote terminal 200C determines to perform handover, it makes a handover request (or instruction) to each of the source relay terminal, the target relay terminal, and the base station 100A.
  • the handover request from the remote terminal 200C to the source relay terminal is notified via the existing side link (S411).
  • the handover request from the remote terminal 200C to the base station 100A may be notified directly via the Uu link or indirectly via the source relay terminal (S415).
  • the notification of the handover request from the remote terminal 200C to the target relay terminal may be notified directly by setting up a side link with the target relay terminal, or indirectly via the base station 100A. May be notified automatically (S413).
  • the source relay terminal When a handover request is made from the remote terminal 200C to the source relay terminal and the target relay terminal, the source relay terminal notifies the target relay terminal of information on the unreached packet and information on the remote terminal 200C. (S417).
  • This processing is the same as the example described with reference to FIG. That is, the source relay terminal may notify the target relay terminal of various information directly using the side link with the target relay terminal, or indirectly via the base station 100A. May be notified.
  • the base station 100A may set a resource pool for handover based on RRC signaling for each of the source relay terminal and the target relay terminal. Further, the base station 100A may set a resource pool for handover in advance for each of the source relay terminal and the target relay terminal. Further, information regarding the resource pool for handover may be pre-configured in each relay terminal 100C in advance.
  • the target relay terminal sets up a side link with the remote terminal 200C (S419). Further, the base station 100A switches the serving relay terminal of the remote terminal 200C from the source relay terminal to the target relay terminal based on the handover request from the remote terminal 200C (S421), and switches the backhaul link (for example, setup). (S423). Thus, the mobile link handover is completed.
  • Mobile relay reselection corresponds to reselection between relay terminals 100C.
  • the relay terminal 100C determination unit 155
  • the remote terminal 200C determination unit 245
  • the base station 100A determination unit 155
  • the flow of a series of processes in mobile relay reselection is the same as that for mobile relay handover except that it is not necessary to transfer information about unreachable packets or information about remote terminal 200C, so a detailed description will be given. Omitted.
  • fallback handover corresponds to a process of switching the communication between the remote terminal 200C and the base station 100A from the relay communication via the relay terminal 100C to the direct communication.
  • the remote terminal 200C communicates only with the relay terminal 100C (serving relay terminal) and does not hold a direct radio link with the base station 100A (serving cell).
  • examples of the subject that determines fallback include the relay terminal 100C (determination unit 155), the remote terminal 200C (determination unit 245), and the base station 100A (determination unit 155). Therefore, in the following, details of processing when each of the relay terminal 100C, the remote terminal 200C, and the base station 100A determines fallback will be described individually.
  • FIG. 20 is a sequence diagram showing an example of a flow of a series of processes for fallback handover.
  • the remote terminal 200 ⁇ / b> C includes the relay terminal 100 ⁇ / b> C and the base station 100 ⁇ / b> C based on the reference signal (S ⁇ b> 503) transmitted from each of the surrounding relay terminal 100 ⁇ / b> C (for example, the source relay terminal) and the base station 100 ⁇ / b> A.
  • Communication quality is measured (Relay RRM measurement) in communication with each station 100A (S507).
  • the settings related to the Relay RRM measurement and the event trigger for notifying the communication quality measurement result are the same as in the case of the mobile relay handover described above, and thus detailed description thereof is omitted.
  • the remote terminal 200C based on a predetermined event trigger, information indicating the measurement result of the communication quality of the radio link (ie, side link and Uu link) between the relay terminal 100C and the base station 100A,
  • the serving relay terminal that is, the source relay terminal
  • the source relay terminal When the source relay terminal receives notification of information indicating the measurement result of the communication quality of the side link and the Uu link from the remote terminal 200C, the source relay terminal performs fallback (that is, fallback handover) using the measurement result as reference information. It is determined whether or not (S511). At this time, when the source relay terminal determines to perform fallback, the source relay terminal notifies the base station 100A of a fallback request (S513), and notifies the remote terminal 200C of performing fallback. (S515).
  • the source relay terminal transfers information on the unreached packet and information on the remote terminal 200C to the base station 100A (S517).
  • the base station 100A sets up a Uu link with the remote terminal 200C based on the information notified from the source relay terminal (S519). Then, the base station 100A switches the communication with the remote terminal 200C from the mobile relay communication via the source relay terminal to the direct communication (S521). Thus, the fallback handover is completed.
  • FIG. 21 is a sequence diagram illustrating another example of the flow of a series of processes for fallback handover.
  • the remote terminal 200C determines that the relay terminal 100C and the base station 100C are based on the reference signal (S603) transmitted from each of the peripheral relay terminal 100C (for example, the source relay terminal) and the base station 100A. Communication quality is measured (Relay RRM measurement) in communication with each station 100A (S607).
  • Reference signal for example, the source relay terminal
  • Communication quality is measured (Relay RRM measurement) in communication with each station 100A (S607).
  • Each process indicated by reference numerals S603 and S607 is the same as the process described as reference numerals S503 and S507 in the example described above with reference to FIG.
  • the remote terminal 200C notifies the base station 100A of information indicating the measurement results of the communication quality of the side link and the Uu link (S609).
  • the base station 100A determines whether or not to perform fallback (that is, fallback handover) using the information indicating the measurement result of the communication quality of the side link and Uu link transmitted from the remote terminal 200C as reference information. (S611).
  • the base station 100A notifies the source relay terminal and the remote terminal 200C that the fallback is to be performed (S613 and S615).
  • the subsequent processing is the same as the example described above with reference to FIG. That is, the source relay terminal transfers information on the unreached packet and information on the remote terminal 200C to the base station 100A (S617).
  • the base station 100A sets up a Uu link with the remote terminal 200C (S619), and switches communication with the remote terminal 200C from mobile relay communication via the source relay terminal to direct communication (S621). .
  • the fallback handover is completed.
  • FIG. 22 is a sequence diagram illustrating another example of a flow of a series of processes for fallback handover.
  • the remote terminal 200 ⁇ / b> C determines that the relay terminal 100 ⁇ / b> C and the base terminal 100 ⁇ / b> C are based on the reference signals (S ⁇ b> 703) transmitted from the peripheral relay terminal 100 ⁇ / b> C (for example, the source relay terminal) and the base station 100 ⁇ / b> A. Communication quality is measured (Relay RRM measurement) in communication with each station 100A (S707).
  • Each process indicated by reference numerals S703 and S707 is the same as the process described as reference numerals S503 and S507 in the example described above with reference to FIG.
  • the remote terminal 200C determines whether or not to perform fallback (ie, fallback handover) using the measurement result of the communication quality in the communication between the relay terminal 100C and the base station 100A as reference information. This is performed (S709). At this time, if the remote terminal 200C determines to perform fallback, it makes a fallback request to each of the source relay terminal and the base station 100A (S711, S713).
  • fallback ie, fallback handover
  • the subsequent processing is the same as the example described above with reference to FIG. That is, the source relay terminal transfers information on the unreached packet and information on the remote terminal 200C to the base station 100A (S715).
  • the base station 100A sets up a Uu link with the remote terminal 200C (S717), and switches communication with the remote terminal 200C from mobile relay communication via the source relay terminal to direct communication (S719). .
  • the fallback handover is completed.
  • Fallback reselection corresponds to reselection from mobile relay communication between the remote terminal 200C and the base station 100A via the relay terminal 100C to direct communication between the remote terminal 200C and the base station 100A.
  • Examples of entities that determine fallback reselection include relay terminal 100C (determination unit 155), remote terminal 200C (determination unit 245), and base station 100A (determination unit 155). Note that the flow of a series of processing in fallback reselection is the same as that in fallback handover, except that information regarding unreached packets and information regarding remote terminal 200C are not required, and detailed description thereof is omitted. To do. Further, after the fallback, the remote terminal 200C performs random access to the base station 100C via the RACH, and transitions from the IDLE mode to the connected mode.
  • the base station 100 may be realized as any type of eNB (evolved Node B) such as a macro eNB or a small eNB.
  • the small eNB may be an eNB that covers a cell smaller than a macro cell, such as a pico eNB, a micro eNB, or a home (femto) eNB.
  • the base station 100 may be realized as another type of base station such as a NodeB or a BTS (Base Transceiver Station).
  • Base station 100 may include a main body (also referred to as a base station apparatus) that controls radio communication, and one or more RRHs (Remote Radio Heads) that are arranged at locations different from the main body. Further, various types of terminals described later may operate as the base station 100 by temporarily or semi-permanently executing the base station function. Furthermore, at least some components of the base station 100 may be realized in a base station apparatus or a module for the base station apparatus.
  • RRHs Remote Radio Heads
  • the terminal device 200 is a smartphone, a tablet PC (Personal Computer), a notebook PC, a portable game terminal, a mobile terminal such as a portable / dongle type mobile router or a digital camera, or an in-vehicle terminal such as a car navigation device. It may be realized as.
  • the terminal device 200 may be realized as a terminal (also referred to as an MTC (Machine Type Communication) terminal) that performs M2M (Machine To Machine) communication.
  • the terminal device 200 may be realized as a so-called low cost terminal such as an MTC terminal, an eMTC terminal, an NB-IoT terminal, or the like.
  • at least a part of the components of the terminal device 200 may be realized in a module (for example, an integrated circuit module configured by one die) mounted on these terminals.
  • FIG. 23 is a block diagram illustrating a first example of a schematic configuration of an eNB to which the technology according to the present disclosure may be applied.
  • the eNB 800 includes one or more antennas 810 and a base station device 820. Each antenna 810 and the base station apparatus 820 can be connected to each other via an RF cable.
  • Each of the antennas 810 has a single or a plurality of antenna elements (for example, a plurality of antenna elements constituting a MIMO antenna), and is used for transmission and reception of radio signals by the base station apparatus 820.
  • the eNB 800 includes a plurality of antennas 810 as illustrated in FIG. 23, and the plurality of antennas 810 may respectively correspond to a plurality of frequency bands used by the eNB 800, for example. 23 shows an example in which the eNB 800 includes a plurality of antennas 810, the eNB 800 may include a single antenna 810.
  • the base station apparatus 820 includes a controller 821, a memory 822, a network interface 823, and a wireless communication interface 825.
  • the controller 821 may be a CPU or a DSP, for example, and operates various functions of the upper layer of the base station apparatus 820. For example, the controller 821 generates a data packet from the data in the signal processed by the wireless communication interface 825, and transfers the generated packet via the network interface 823. The controller 821 may generate a bundled packet by bundling data from a plurality of baseband processors, and may transfer the generated bundled packet. In addition, the controller 821 is a logic that executes control such as radio resource control, radio bearer control, mobility management, inflow control, or scheduling. May have a typical function. Moreover, the said control may be performed in cooperation with a surrounding eNB or a core network node.
  • the memory 822 includes RAM and ROM, and stores programs executed by the controller 821 and various control data (for example, terminal list, transmission power data, scheduling data, and the like).
  • the network interface 823 is a communication interface for connecting the base station device 820 to the core network 824.
  • the controller 821 may communicate with the core network node or other eNB via the network interface 823.
  • the eNB 800 and the core network node or another eNB may be connected to each other by a logical interface (for example, an S1 interface or an X2 interface).
  • the network interface 823 may be a wired communication interface or a wireless communication interface for wireless backhaul.
  • the network interface 823 may use a frequency band higher than the frequency band used by the wireless communication interface 825 for wireless communication.
  • the wireless communication interface 825 supports any cellular communication scheme such as LTE (Long Term Evolution) or LTE-Advanced, and provides a wireless connection to terminals located in the cell of the eNB 800 via the antenna 810.
  • the wireless communication interface 825 may typically include a baseband (BB) processor 826, an RF circuit 827, and the like.
  • the BB processor 826 may perform, for example, encoding / decoding, modulation / demodulation, and multiplexing / demultiplexing, and each layer (for example, L1, MAC (Medium Access Control), RLC (Radio Link Control), and PDCP).
  • Various signal processing of Packet Data Convergence Protocol
  • Packet Data Convergence Protocol is executed.
  • the BB processor 826 may have some or all of the logical functions described above instead of the controller 821.
  • the BB processor 826 may be a module that includes a memory that stores a communication control program, a processor that executes the program, and related circuits. The function of the BB processor 826 may be changed by updating the program. Good.
  • the module may be a card or a blade inserted into a slot of the base station apparatus 820, or a chip mounted on the card or the blade.
  • the RF circuit 827 may include a mixer, a filter, an amplifier, and the like, and transmits and receives a radio signal via the antenna 810.
  • the wireless communication interface 825 includes a plurality of BB processors 826 as illustrated in FIG. 23, and the plurality of BB processors 826 may respectively correspond to a plurality of frequency bands used by the eNB 800, for example. Further, the wireless communication interface 825 includes a plurality of RF circuits 827 as shown in FIG. 23, and the plurality of RF circuits 827 may respectively correspond to a plurality of antenna elements, for example. 23 shows an example in which the wireless communication interface 825 includes a plurality of BB processors 826 and a plurality of RF circuits 827, the wireless communication interface 825 includes a single BB processor 826 or a single RF circuit 827. But you can.
  • the eNB 800 illustrated in FIG. 23 at least one of one or more components (communication processing unit 151, information acquisition unit 153, determination unit 155, and notification unit 157) included in the processing unit 150 described with reference to FIG. Any) may be implemented in the wireless communication interface 825. Alternatively, at least some of these components may be implemented in the controller 821. As an example, the eNB 800 includes a module including a part (for example, the BB processor 826) or all of the wireless communication interface 825 and / or the controller 821, and the one or more components are mounted in the module. Good. In this case, the module stores a program for causing the processor to function as the one or more components (in other words, a program for causing the processor to execute the operation of the one or more components).
  • the module stores a program for causing the processor to function as the one or more components (in other words, a program for causing the processor to execute the operation of the one or more components).
  • the program may be executed.
  • a program for causing a processor to function as the one or more components is installed in the eNB 800, and the radio communication interface 825 (eg, the BB processor 826) and / or the controller 821 executes the program.
  • the eNB 800, the base station apparatus 820, or the module may be provided as an apparatus including the one or more components, and a program for causing a processor to function as the one or more components is provided. May be.
  • a readable recording medium in which the program is recorded may be provided.
  • the radio communication unit 120 described with reference to FIG. 4 may be implemented in the radio communication interface 825 (for example, the RF circuit 827). Further, the antenna unit 110 may be mounted on the antenna 810.
  • the network communication unit 130 may be implemented in the controller 821 and / or the network interface 823.
  • the storage unit 140 may be implemented in the memory 822.
  • FIG. 24 is a block diagram illustrating a second example of a schematic configuration of an eNB to which the technology according to the present disclosure may be applied.
  • the eNB 830 includes one or more antennas 840, a base station apparatus 850, and an RRH 860. Each antenna 840 and RRH 860 may be connected to each other via an RF cable. Base station apparatus 850 and RRH 860 can be connected to each other via a high-speed line such as an optical fiber cable.
  • Each of the antennas 840 has a single or a plurality of antenna elements (for example, a plurality of antenna elements constituting a MIMO antenna), and is used for transmission / reception of radio signals by the RRH 860.
  • the eNB 830 includes a plurality of antennas 840 as illustrated in FIG. 24, and the plurality of antennas 840 may respectively correspond to a plurality of frequency bands used by the eNB 830, for example. 24 shows an example in which the eNB 830 has a plurality of antennas 840, but the eNB 830 may have a single antenna 840.
  • the base station device 850 includes a controller 851, a memory 852, a network interface 853, a wireless communication interface 855, and a connection interface 857.
  • the controller 851, the memory 852, and the network interface 853 are the same as the controller 821, the memory 822, and the network interface 823 described with reference to FIG.
  • the wireless communication interface 855 supports a cellular communication method such as LTE or LTE-Advanced, and provides a wireless connection to a terminal located in a sector corresponding to the RRH 860 via the RRH 860 and the antenna 840.
  • the wireless communication interface 855 may typically include a BB processor 856 and the like.
  • the BB processor 856 is the same as the BB processor 826 described with reference to FIG. 23 except that the BB processor 856 is connected to the RF circuit 864 of the RRH 860 via the connection interface 857.
  • the wireless communication interface 855 includes a plurality of BB processors 856 as illustrated in FIG.
  • the wireless communication interface 855 includes a plurality of BB processors 856
  • the wireless communication interface 855 may include a single BB processor 856.
  • connection interface 857 is an interface for connecting the base station device 850 (wireless communication interface 855) to the RRH 860.
  • the connection interface 857 may be a communication module for communication on the high-speed line that connects the base station apparatus 850 (wireless communication interface 855) and the RRH 860.
  • the RRH 860 includes a connection interface 861 and a wireless communication interface 863.
  • connection interface 861 is an interface for connecting the RRH 860 (wireless communication interface 863) to the base station device 850.
  • the connection interface 861 may be a communication module for communication on the high-speed line.
  • the wireless communication interface 863 transmits and receives wireless signals via the antenna 840.
  • the wireless communication interface 863 may typically include an RF circuit 864 and the like.
  • the RF circuit 864 may include a mixer, a filter, an amplifier, and the like, and transmits and receives wireless signals via the antenna 840.
  • the wireless communication interface 863 includes a plurality of RF circuits 864 as illustrated in FIG. 24, and the plurality of RF circuits 864 may correspond to, for example, a plurality of antenna elements, respectively. 24 shows an example in which the wireless communication interface 863 includes a plurality of RF circuits 864, the wireless communication interface 863 may include a single RF circuit 864.
  • the eNB 830 illustrated in FIG. 24 at least one of the one or more components (communication processing unit 151, information acquisition unit 153, determination unit 155, and notification unit 157) included in the processing unit 150 described with reference to FIG. Either) may be implemented in the wireless communication interface 855 and / or the wireless communication interface 863. Alternatively, at least some of these components may be implemented in the controller 851. As an example, the eNB 830 includes a module including a part (for example, the BB processor 856) or the whole of the wireless communication interface 855 and / or the controller 851, and the one or more components are mounted in the module. Good.
  • the module stores a program for causing the processor to function as the one or more components (in other words, a program for causing the processor to execute the operation of the one or more components).
  • the program may be executed.
  • a program for causing a processor to function as the one or more components is installed in the eNB 830, and the wireless communication interface 855 (eg, the BB processor 856) and / or the controller 851 executes the program.
  • the eNB 830, the base station apparatus 850, or the module may be provided as an apparatus including the one or more components, and a program for causing a processor to function as the one or more components is provided. May be.
  • a readable recording medium in which the program is recorded may be provided.
  • the wireless communication unit 120 described with reference to FIG. 4 may be implemented in the wireless communication interface 863 (for example, the RF circuit 864).
  • the antenna unit 110 may be mounted on the antenna 840.
  • the network communication unit 130 may be implemented in the controller 851 and / or the network interface 853.
  • the storage unit 140 may be mounted in the memory 852.
  • FIG. 25 is a block diagram illustrating an example of a schematic configuration of a smartphone 900 to which the technology according to the present disclosure can be applied.
  • the smartphone 900 includes a processor 901, a memory 902, a storage 903, an external connection interface 904, a camera 906, a sensor 907, a microphone 908, an input device 909, a display device 910, a speaker 911, a wireless communication interface 912, one or more antenna switches 915.
  • One or more antennas 916, a bus 917, a battery 918 and an auxiliary controller 919 are provided.
  • the processor 901 may be, for example, a CPU or a SoC (System on Chip), and controls the functions of the application layer and other layers of the smartphone 900.
  • the memory 902 includes a RAM and a ROM, and stores programs executed by the processor 901 and data.
  • the storage 903 can include a storage medium such as a semiconductor memory or a hard disk.
  • the external connection interface 904 is an interface for connecting an external device such as a memory card or a USB (Universal Serial Bus) device to the smartphone 900.
  • the camera 906 includes, for example, an image sensor such as a CCD (Charge Coupled Device) or a CMOS (Complementary Metal Oxide Semiconductor), and generates a captured image.
  • the sensor 907 may include a sensor group such as a positioning sensor, a gyro sensor, a geomagnetic sensor, and an acceleration sensor.
  • the microphone 908 converts sound input to the smartphone 900 into an audio signal.
  • the input device 909 includes, for example, a touch sensor that detects a touch on the screen of the display device 910, a keypad, a keyboard, a button, or a switch, and receives an operation or information input from a user.
  • the display device 910 has a screen such as a liquid crystal display (LCD) or an organic light emitting diode (OLED) display, and displays an output image of the smartphone 900.
  • the speaker 911 converts an audio signal output from the smartphone 900 into audio.
  • the wireless communication interface 912 supports any cellular communication method such as LTE or LTE-Advanced, and performs wireless communication.
  • the wireless communication interface 912 may typically include a BB processor 913, an RF circuit 914, and the like.
  • the BB processor 913 may perform, for example, encoding / decoding, modulation / demodulation, and multiplexing / demultiplexing, and performs various signal processing for wireless communication.
  • the RF circuit 914 may include a mixer, a filter, an amplifier, and the like, and transmits and receives radio signals via the antenna 916.
  • the wireless communication interface 912 may be a one-chip module in which the BB processor 913 and the RF circuit 914 are integrated.
  • the wireless communication interface 912 may include a plurality of BB processors 913 and a plurality of RF circuits 914 as illustrated in FIG.
  • FIG. 25 illustrates an example in which the wireless communication interface 912 includes a plurality of BB processors 913 and a plurality of RF circuits 914.
  • the wireless communication interface 912 includes a single BB processor 913 or a single RF circuit 914. But you can.
  • the wireless communication interface 912 may support other types of wireless communication methods such as a short-range wireless communication method, a proximity wireless communication method, or a wireless LAN (Local Area Network) method in addition to the cellular communication method.
  • a BB processor 913 and an RF circuit 914 for each wireless communication method may be included.
  • Each of the antenna switches 915 switches the connection destination of the antenna 916 among a plurality of circuits (for example, circuits for different wireless communication systems) included in the wireless communication interface 912.
  • Each of the antennas 916 includes a single or a plurality of antenna elements (for example, a plurality of antenna elements constituting a MIMO antenna), and is used for transmission / reception of a radio signal by the radio communication interface 912.
  • the smartphone 900 may include a plurality of antennas 916 as illustrated in FIG. Note that although FIG. 25 illustrates an example in which the smartphone 900 includes a plurality of antennas 916, the smartphone 900 may include a single antenna 916.
  • the smartphone 900 may include an antenna 916 for each wireless communication method.
  • the antenna switch 915 may be omitted from the configuration of the smartphone 900.
  • the bus 917 connects the processor 901, the memory 902, the storage 903, the external connection interface 904, the camera 906, the sensor 907, the microphone 908, the input device 909, the display device 910, the speaker 911, the wireless communication interface 912, and the auxiliary controller 919 to each other.
  • the battery 918 supplies power to each block of the smartphone 900 illustrated in FIG. 25 via a power supply line partially illustrated by a broken line in the drawing.
  • the auxiliary controller 919 operates the minimum necessary functions of the smartphone 900 in the sleep mode.
  • one or more components may be implemented in the wireless communication interface 912.
  • these components may be implemented in the processor 901 or the auxiliary controller 919.
  • the smartphone 900 includes a module including a part (for example, the BB processor 913) or the whole of the wireless communication interface 912, the processor 901, and / or the auxiliary controller 919, and the one or more components in the module. May be implemented.
  • the module stores a program for causing the processor to function as the one or more components (in other words, a program for causing the processor to execute the operation of the one or more components).
  • the program may be executed.
  • a program for causing a processor to function as the one or more components is installed in the smartphone 900, and the wireless communication interface 912 (eg, the BB processor 913), the processor 901, and / or the auxiliary controller 919 is The program may be executed.
  • the smartphone 900 or the module may be provided as a device including the one or more components, and a program for causing a processor to function as the one or more components may be provided.
  • a readable recording medium in which the program is recorded may be provided.
  • the wireless communication unit 220 described with reference to FIG. 5 may be implemented in the wireless communication interface 912 (for example, the RF circuit 914).
  • the antenna unit 210 may be mounted on the antenna 916.
  • the storage unit 230 may be mounted in the memory 902.
  • FIG. 26 is a block diagram illustrating an example of a schematic configuration of a car navigation device 920 to which the technology according to the present disclosure can be applied.
  • the car navigation device 920 includes a processor 921, a memory 922, a GPS (Global Positioning System) module 924, a sensor 925, a data interface 926, a content player 927, a storage medium interface 928, an input device 929, a display device 930, a speaker 931, and wireless communication.
  • the interface 933 includes one or more antenna switches 936, one or more antennas 937, and a battery 938.
  • the processor 921 may be a CPU or SoC, for example, and controls the navigation function and other functions of the car navigation device 920.
  • the memory 922 includes RAM and ROM, and stores programs and data executed by the processor 921.
  • the GPS module 924 measures the position (for example, latitude, longitude, and altitude) of the car navigation device 920 using GPS signals received from GPS satellites.
  • the sensor 925 may include a sensor group such as a gyro sensor, a geomagnetic sensor, and an atmospheric pressure sensor.
  • the data interface 926 is connected to the in-vehicle network 941 through a terminal (not shown), for example, and acquires data generated on the vehicle side such as vehicle speed data.
  • the content player 927 reproduces content stored in a storage medium (for example, CD or DVD) inserted into the storage medium interface 928.
  • the input device 929 includes, for example, a touch sensor, a button, or a switch that detects a touch on the screen of the display device 930, and receives an operation or information input from the user.
  • the display device 930 has a screen such as an LCD or an OLED display, and displays a navigation function or an image of content to be reproduced.
  • the speaker 931 outputs the navigation function or the audio of the content to be played back.
  • the wireless communication interface 933 supports any cellular communication method such as LTE or LTE-Advanced, and performs wireless communication.
  • the wireless communication interface 933 may typically include a BB processor 934, an RF circuit 935, and the like.
  • the BB processor 934 may perform, for example, encoding / decoding, modulation / demodulation, and multiplexing / demultiplexing, and performs various signal processing for wireless communication.
  • the RF circuit 935 may include a mixer, a filter, an amplifier, and the like, and transmits and receives a radio signal via the antenna 937.
  • the wireless communication interface 933 may be a one-chip module in which the BB processor 934 and the RF circuit 935 are integrated.
  • the wireless communication interface 933 may include a plurality of BB processors 934 and a plurality of RF circuits 935 as shown in FIG. 26 shows an example in which the wireless communication interface 933 includes a plurality of BB processors 934 and a plurality of RF circuits 935, the wireless communication interface 933 includes a single BB processor 934 or a single RF circuit 935. But you can.
  • the wireless communication interface 933 may support other types of wireless communication methods such as a short-range wireless communication method, a proximity wireless communication method, or a wireless LAN method in addition to the cellular communication method.
  • a BB processor 934 and an RF circuit 935 may be included for each communication method.
  • Each of the antenna switches 936 switches the connection destination of the antenna 937 among a plurality of circuits included in the wireless communication interface 933 (for example, circuits for different wireless communication systems).
  • Each of the antennas 937 has a single or a plurality of antenna elements (for example, a plurality of antenna elements constituting a MIMO antenna), and is used for transmission / reception of a radio signal by the radio communication interface 933.
  • the car navigation device 920 may include a plurality of antennas 937 as shown in FIG. FIG. 26 shows an example in which the car navigation apparatus 920 includes a plurality of antennas 937. However, the car navigation apparatus 920 may include a single antenna 937.
  • the car navigation device 920 may include an antenna 937 for each wireless communication method.
  • the antenna switch 936 may be omitted from the configuration of the car navigation device 920.
  • the battery 938 supplies power to each block of the car navigation device 920 shown in FIG. 26 through a power supply line partially shown by broken lines in the drawing. Further, the battery 938 stores electric power supplied from the vehicle side.
  • one or more components may be implemented in the wireless communication interface 933.
  • at least some of these components may be implemented in the processor 921.
  • the car navigation apparatus 920 includes a module including a part (for example, the BB processor 934) or the whole of the wireless communication interface 933 and / or the processor 921, and the one or more components are mounted in the module. May be.
  • the module stores a program for causing the processor to function as the one or more components (in other words, a program for causing the processor to execute the operation of the one or more components).
  • the program may be executed.
  • a program for causing a processor to function as the one or more components is installed in the car navigation device 920, and the wireless communication interface 933 (eg, the BB processor 934) and / or the processor 921 executes the program. May be.
  • the car navigation apparatus 920 or the module may be provided as an apparatus including the one or more components, and a program for causing a processor to function as the one or more components may be provided. Good.
  • a readable recording medium in which the program is recorded may be provided.
  • the wireless communication unit 220 described with reference to FIG. 5 may be implemented in the wireless communication interface 933 (for example, the RF circuit 935).
  • the antenna unit 210 may be mounted on the antenna 937.
  • the storage unit 230 may be implemented in the memory 922.
  • the technology according to the present disclosure may be realized as an in-vehicle system (or vehicle) 940 including one or more blocks of the car navigation device 920 described above, an in-vehicle network 941, and a vehicle side module 942. That is, the in-vehicle system (or vehicle) 940 may be provided as a device that includes at least one of the communication processing unit 241, the information acquisition unit 243, and the notification unit 245. The vehicle-side module 942 generates vehicle-side data such as vehicle speed, engine speed, or failure information, and outputs the generated data to the in-vehicle network 941.
  • vehicle-side module 942 generates vehicle-side data such as vehicle speed, engine speed, or failure information, and outputs the generated data to the in-vehicle network 941.
  • the communication apparatus has the first wireless link directly between the remote terminal and the base station, and the second via the relay terminal configured to be movable. Information on communication quality is acquired for one or more wireless links including at least one of the wireless links. And the said communication apparatus switches the radio link utilized for communication between a remote terminal and a base station based on the acquired information regarding the said communication quality.
  • the communication device can realize handover, reselection, and fallback in mobile relay communication using a relay terminal in a more preferable manner.
  • communication can be stably continued even under unstable conditions such as it becomes difficult for the relay terminal to function. It is possible to ensure continuity and guarantee QoS.
  • a communication unit for performing wireless communication One or more radios including at least one of a direct first radio link between a remote terminal and a base station and a second radio link via a relay terminal configured to be movable
  • a control unit that acquires information on communication quality for a link, and that switches the wireless link used for communication between the remote terminal and the base station based on the acquired information about the communication quality
  • a communication device comprising: (2) Of the information related to the communication quality for the second wireless link, does the information related to the communication quality for the third wireless link between the remote terminal and the relay terminal have a predetermined communication quality?
  • the communication device according to (1) which is acquired according to the estimation result of the communication quality based on.
  • the communication device according to (2) wherein at least one of the first threshold and the second threshold is set by the base station or the relay terminal.
  • the communication device is either one of the remote terminal and the relay terminal,
  • the control unit acquires information on the communication quality for the third wireless link from another communication terminal different from the one communication terminal.
  • the communication device is either one of the remote terminal and the relay terminal,
  • the control unit measures the communication quality of the third radio link, and determines the third quality according to the estimation result based on the measurement result, the first threshold value, and the second threshold value.
  • the communication device according to any one of (2) to (4), wherein information regarding the communication quality for the wireless link is acquired.
  • the control unit intermittently measures the communication quality of the resource pool associated with the third radio link along a time series, and information on the communication quality of the third radio link based on the measurement result
  • the said control part is a communication apparatus as described in said (7) which measures the communication quality of each of the said some resource pool linked
  • the communication device is the base station; The control unit acquires information on the communication quality for the third wireless link from the remote terminal or the relay terminal.
  • the communication device according to any one of (2) to (4).
  • the information related to the communication quality for the second radio link is the communication for the fourth radio link.
  • the communication device according to any one of (1) to (9), which is acquired based on a measurement result relating to quality.
  • the communication device is the remote terminal; The control unit determines the communication quality of the fourth radio link based on a second standard different from the first standard related to the communication quality of the first radio link. Obtaining information about the communication quality for a radio link; The communication device according to (10).
  • the second criterion is based on a change in the communication quality that the communication quality of the fourth radio link is deteriorated or improved is smaller than when the communication quality of the first radio link is determined.
  • the communication device is the relay terminal or the base station, The control unit acquires information on the communication quality of the fourth radio link by measuring the communication quality of the fourth radio link.
  • the communication device is either one of the remote terminal and the relay terminal, The control unit acquires information on the communication quality for the fourth wireless link from another communication terminal different from the one communication terminal.
  • the communication device is the relay terminal; The control unit differs from the first relay terminal for the radio link used for communication between the remote terminal and the base station from the second radio link via the first relay terminal. When switching to the second radio link via the second relay terminal, the request for the switching is directly or indirectly to the second relay terminal via the base station. Control to be notified, The communication device according to any one of (1) to (16).
  • the controller is When the second relay terminal is found based on a search result of another relay terminal located in the vicinity, control is performed so that the request for switching is directly notified to the second relay terminal. And When the second relay terminal is not found, control is performed such that the request for switching is indirectly notified to the second relay terminal via the base station.
  • the communication device according to (17). (19) A communication unit for performing wireless communication; Information on communication quality is acquired for at least one of a first wireless link directly between a remote terminal and a base station and a second wireless link via a relay terminal configured to be movable.
  • a communication device comprising: (20) The communication device is the relay terminal; The notifying unit notifies the remote terminal of the acquired information on the communication quality directly or indirectly through the base station; The communication device according to (19). (21) The communication device is the remote terminal; The notifying unit notifies the relay terminal of the acquired information on the communication quality directly or indirectly via the base station; The communication device according to (19).
  • a communication unit for performing wireless communication One or more radios including at least one of a direct first radio link between a remote terminal and a base station and a second radio link via a relay terminal configured to be movable Based on the information on the communication quality of the link, the wireless link used for communication between the remote terminal and the base station is transferred from the second wireless link via the first relay terminal to the second relay.
  • a controller that allocates resources for communication between the first relay terminal and the second relay terminal when it is determined to switch to the second radio link via the terminal;
  • a communication device comprising: (23) Doing wireless communication, At least one of a direct first wireless link between a remote terminal and a base station via a wireless communication and a second wireless link via a relay terminal configured to be movable Acquiring information relating to communication quality for one or more wireless links including such, and switching the wireless link used for communication between the remote terminal and the base station based on the acquired information relating to the communication quality; ,
  • a communication method comprising: (24) Doing wireless communication, At least one of a direct first wireless link between a remote terminal and a base station via wireless communication and a second wireless link via a relay terminal configured to be movable The communication quality information is acquired, and the acquired information regarding the communication quality is directly or indirectly notified to an external device that switches a radio link used for communication between the remote terminal and the base station.
  • Doing wireless communication includes a computer comprising at least one of a direct first wireless link between a remote terminal and a base station and a second wireless link via a relay terminal configured to be movable Based on the information on the communication quality of the radio link, the radio link used for communication between the remote terminal and the base station is changed from the second radio link via the first relay terminal to the second radio link. Allocating resources for communication between the first relay terminal and the second relay terminal when it is decided to switch to the second radio link via two relay terminals; Including a communication method.

Landscapes

  • Engineering & Computer Science (AREA)
  • Computer Networks & Wireless Communication (AREA)
  • Signal Processing (AREA)
  • Mobile Radio Communication Systems (AREA)
PCT/JP2017/023432 2016-08-08 2017-06-26 通信装置及び通信方法 Ceased WO2018030007A1 (ja)

Priority Applications (3)

Application Number Priority Date Filing Date Title
EP17839081.1A EP3481106B1 (en) 2016-08-08 2017-06-26 Communication device and communication method
US16/314,669 US10834646B2 (en) 2016-08-08 2017-06-26 Communication device and communication method
US17/073,400 US20210037438A1 (en) 2016-08-08 2020-10-19 Communication device and communication method

Applications Claiming Priority (2)

Application Number Priority Date Filing Date Title
JP2016-155673 2016-08-08
JP2016155673A JP6809027B2 (ja) 2016-08-08 2016-08-08 通信装置及び通信方法

Related Child Applications (2)

Application Number Title Priority Date Filing Date
US16/314,669 A-371-Of-International US10834646B2 (en) 2016-08-08 2017-06-26 Communication device and communication method
US17/073,400 Continuation US20210037438A1 (en) 2016-08-08 2020-10-19 Communication device and communication method

Publications (1)

Publication Number Publication Date
WO2018030007A1 true WO2018030007A1 (ja) 2018-02-15

Family

ID=61161883

Family Applications (1)

Application Number Title Priority Date Filing Date
PCT/JP2017/023432 Ceased WO2018030007A1 (ja) 2016-08-08 2017-06-26 通信装置及び通信方法

Country Status (4)

Country Link
US (2) US10834646B2 (enExample)
EP (1) EP3481106B1 (enExample)
JP (1) JP6809027B2 (enExample)
WO (1) WO2018030007A1 (enExample)

Cited By (9)

* Cited by examiner, † Cited by third party
Publication number Priority date Publication date Assignee Title
CN111356192A (zh) * 2018-12-21 2020-06-30 电信科学技术研究院有限公司 一种切换控制方法及设备
KR20210064317A (ko) * 2018-09-25 2021-06-02 비보 모바일 커뮤니케이션 컴퍼니 리미티드 사이드링크의 링크 실패 검사 방법 및 단말기
CN113938942A (zh) * 2019-05-14 2022-01-14 Oppo广东移动通信有限公司 侧行链路监测的方法和设备
JP2023040220A (ja) * 2020-03-30 2023-03-22 京セラ株式会社 通信制御方法
EP4079099A4 (en) * 2019-12-19 2023-07-19 Telefonaktiebolaget LM Ericsson (PUBL) PROCEDURE FOR CONNECTION SELECTION, USER DEVICE, NETWORK NODE AND TELECOMMUNICATION SYSTEM
WO2023140334A1 (ja) * 2022-01-21 2023-07-27 京セラ株式会社 通信制御方法
JP2023536879A (ja) * 2020-08-05 2023-08-30 インターデイジタル パテント ホールディングス インコーポレイテッド サイドリンクリレーのためのリンク管理及び回復のための方法及び装置
WO2024018577A1 (ja) * 2022-07-21 2024-01-25 日本電信電話株式会社 端末の通信品質を測定するシステム
WO2024210045A1 (ja) * 2023-04-06 2024-10-10 キヤノン株式会社 基地局、ユーザ端末、制御方法、プログラム

Families Citing this family (61)

* Cited by examiner, † Cited by third party
Publication number Priority date Publication date Assignee Title
US10999722B2 (en) 2017-02-06 2021-05-04 Lg Electronics Inc. Method for performing sidelink communication in wireless communication system and device therefor
RU2731349C1 (ru) * 2017-03-23 2020-09-01 Гуандун Оппо Мобайл Телекоммьюникейшнз Корп., Лтд. Способ коммутации, сетевое устройство и оконечное устройство
EP3873165A1 (en) * 2017-03-24 2021-09-01 Telefonaktiebolaget LM Ericsson (publ) Rlm and beam failure detection based on a mix of different reference signals
CN108811071B (zh) * 2017-05-04 2023-09-22 华为技术有限公司 传输信号的方法和装置
CN108207036B (zh) * 2017-09-30 2022-07-12 中兴通讯股份有限公司 一种半持久调度的方法及装置
CN110611933B (zh) * 2018-06-15 2021-06-01 维沃移动通信有限公司 一种链路质量监测方法及终端
US11582676B2 (en) * 2018-09-07 2023-02-14 Lg Electronics Inc. Method for relay terminal to transmit and receive signals in wireless communication system, and device for same
WO2020061914A1 (zh) * 2018-09-27 2020-04-02 富士通株式会社 反馈信息的传输装置及方法
JP7298620B2 (ja) * 2018-09-27 2023-06-27 富士通株式会社 端末装置、無線通信システム及び無線送信方法
KR20200091274A (ko) 2019-01-22 2020-07-30 삼성전자주식회사 사이드링크 통신에서 rlm 및 rlf를 수행하는 방법 및 장치
US11638319B2 (en) * 2019-02-12 2023-04-25 Samsung Electronics Co., Ltd. Handling radio link failure in cellular mesh networks
JP7311991B2 (ja) * 2019-03-26 2023-07-20 キヤノン株式会社 通信装置、通信装置の制御方法、プログラム
JP7340941B2 (ja) 2019-03-26 2023-09-08 キヤノン株式会社 通信装置、制御方法、及びプログラム
US12324045B2 (en) 2019-03-27 2025-06-03 Ipla Holdings Inc. RLM and RLF procedures for NR V2X
CN113632399B (zh) * 2019-03-28 2024-12-13 诺基亚技术有限公司 一种用于通信的方法、装置及计算机可读介质
US11503481B2 (en) * 2019-03-28 2022-11-15 Lg Electronics Inc. Method and apparatus for sidelink communication in wireless communication system
US10750416B1 (en) * 2019-04-16 2020-08-18 Sprint Spectrum L.P. Proactive handover in response to prediction of precipitation
US11382017B2 (en) * 2019-05-03 2022-07-05 Apple Inc. Inter-device communication session continuity facilitated by a wireless audio output device
US20220286842A1 (en) * 2019-07-04 2022-09-08 Lg Electronics Inc. Signal transmitting/receiving method in wireless communication system
US20210013960A1 (en) * 2019-07-12 2021-01-14 Qualcomm Incorporated Monitored condition response in a wireless communication device via one or more relay devices
CN111818592A (zh) * 2019-07-31 2020-10-23 维沃移动通信有限公司 一种网络切换方法、网络设备及终端
CN111818594A (zh) * 2019-07-31 2020-10-23 维沃移动通信有限公司 一种网络切换方法、网络设备及终端
CN111800837B (zh) * 2019-08-15 2023-01-06 维沃移动通信有限公司 中继重选方法、设备及介质
CN114270918B (zh) * 2019-08-21 2023-08-22 联想(新加坡)私人有限公司 无线电链路故障恢复的方法和装置
CN110545566B (zh) * 2019-09-11 2021-04-27 腾讯科技(深圳)有限公司 一种链路切换的方法、装置、设备以及存储介质
CN114830804A (zh) * 2019-10-14 2022-07-29 瑞典爱立信有限公司 用于副链路的rlm过程
JP6900446B2 (ja) * 2019-10-17 2021-07-07 ソフトバンク株式会社 サーバ、通信端末装置、移動体、IoT機器、通信システム、情報を提供する方法及びプログラム
CN112770409B (zh) 2019-11-01 2023-06-30 维沃移动通信有限公司 无线链路失败处理方法及装置
US12238752B2 (en) 2019-12-16 2025-02-25 Telefonaktiebolaget Lm Ericsson (Publ) Reliable device-to-device communication
WO2021120204A1 (zh) * 2019-12-20 2021-06-24 北京小米移动软件有限公司 信号测量方法、装置、通信设备及存储介质
US11528769B2 (en) * 2019-12-20 2022-12-13 Qualcomm Incorporated Unicast link radio link failure detection and management
EP4068842B1 (en) * 2019-12-31 2025-05-14 Huawei Technologies Co., Ltd. Communication method and apparatus
US11924895B2 (en) * 2020-02-14 2024-03-05 Qualcomm Incorporated Techniques for new radio layer two relay
CN113301603B (zh) * 2020-02-21 2023-07-25 维沃移动通信有限公司 数据传输方法、设备及介质
CN113453272B (zh) * 2020-03-25 2023-11-10 维沃移动通信有限公司 副链路中继架构中的切换方法和设备
EP4110008B1 (en) * 2020-03-26 2024-08-21 Kyocera Corporation Communication control method
BR112023002202A2 (pt) * 2020-08-06 2023-03-14 Lenovo Beijing Ltd Métodos e aparelhos para um procedimento de tratamento de falha em um sistema de retransmissão de enlace lateral
US20230262564A1 (en) * 2020-08-07 2023-08-17 Qualcomm Incorporated Radio link failure in sidelink relay
CN114158113B (zh) * 2020-09-08 2023-11-21 维沃移动通信有限公司 工作状态的切换方法及装置、终端及可读存储介质
US11924699B2 (en) * 2020-09-08 2024-03-05 Qualcomm Incorporated NR sidelink intra-cell relay measurement
US12120574B2 (en) * 2020-09-09 2024-10-15 Qualcomm Incorporated Relay switching for a remote user equipment
US11991715B2 (en) * 2020-09-22 2024-05-21 Qualcomm Incorporated Techniques to support user equipment based relaying for coverage enhancement
WO2022071572A1 (ja) * 2020-10-01 2022-04-07 京セラ株式会社 通信制御方法、中継ユーザ装置、及び遠隔ユーザ装置
EP4226738A1 (en) * 2020-10-07 2023-08-16 Telefonaktiebolaget LM Ericsson (publ) Methods, apparatuses, computer program product and system for handling radio link failure in relayed radio communications
KR20230084515A (ko) * 2020-10-13 2023-06-13 엘지전자 주식회사 무선통신시스템에서 사이드링크 릴레이 및 rlf에 관련된 ue의 동작 방법
KR20230088678A (ko) * 2020-10-15 2023-06-20 엘지전자 주식회사 무선 통신 시스템에서 모빌리티를 위한 방법 및 장치
WO2022153523A1 (ja) * 2021-01-18 2022-07-21 ソニーグループ株式会社 通信装置、通信方法、及びプログラム
CN114793350A (zh) * 2021-01-25 2022-07-26 维沃移动通信有限公司 路径切换的方法、终端及网络侧设备
CN115087067A (zh) * 2021-03-12 2022-09-20 维沃移动通信有限公司 路径切换方法、装置、终端及存储介质
WO2022194853A1 (en) * 2021-03-15 2022-09-22 Telefonaktiebolaget Lm Ericsson (Publ) Technique for switching a relayed radio communication
CN115134880A (zh) * 2021-03-29 2022-09-30 华为技术有限公司 一种通话系统、分机和主机
WO2023287944A1 (en) * 2021-07-15 2023-01-19 Kyocera Corporation Service continuity from indirect to direct communication triggered by base station request
CN115776709A (zh) * 2021-09-07 2023-03-10 本田技研工业株式会社 无线通信系统、装置及其控制方法、车辆、存储介质
WO2023036933A1 (en) * 2021-09-10 2023-03-16 Telefonaktiebolaget Lm Ericsson (Publ) Technique for handling and preventing sidelink failures
KR102635850B1 (ko) * 2021-10-26 2024-02-13 아서스테크 컴퓨터 인코포레이션 무선 통신 시스템에서 ue-대-네트워크 릴레이 통신을 지원하기 위한 방법 및 장치
JP2025527116A (ja) * 2022-07-08 2025-08-20 北京小米移動軟件有限公司 Sidelink設定方法、装置、記憶媒体及び端末
CN117716734A (zh) * 2022-07-14 2024-03-15 北京小米移动软件有限公司 切换方法及装置
CN117544894A (zh) * 2022-08-01 2024-02-09 华为技术有限公司 定位方法及装置
CN120935863A (zh) * 2022-08-03 2025-11-11 交互数字专利控股公司 用于多路径侧链路中继中的无线电链路故障和恢复的方法和装置
WO2024032906A1 (en) * 2022-08-12 2024-02-15 Telefonaktiebolaget Lm Ericsson (Publ) Application aware dynamic topology update
CN119732169A (zh) * 2022-08-25 2025-03-28 日本电气株式会社 通信的方法、设备及计算机存储介质

Citations (4)

* Cited by examiner, † Cited by third party
Publication number Priority date Publication date Assignee Title
WO2006104105A1 (ja) * 2005-03-29 2006-10-05 Matsushita Electric Industrial Co., Ltd. 通信システム、通信中継装置、および通信中継方法
JP2007165980A (ja) * 2005-12-09 2007-06-28 Toshiba Corp 無線通信装置及び無線通信装置の中継要否判断方法
JP2011109474A (ja) * 2009-11-18 2011-06-02 Fujitsu Ltd 中継装置、基地局装置、移動局装置及び中継方法
JP2016506089A (ja) * 2013-01-11 2016-02-25 日本電気株式会社 通信システム

Family Cites Families (23)

* Cited by examiner, † Cited by third party
Publication number Priority date Publication date Assignee Title
US7907540B2 (en) 2007-12-18 2011-03-15 Intel Corporation Relays in wireless communication networks
WO2011055565A1 (ja) 2009-11-06 2011-05-12 シャープ株式会社 照明装置、表示装置、及びテレビジョン受像器
US8712401B2 (en) 2010-04-16 2014-04-29 Qualcomm Incorporated Radio link monitoring (RLM) and reference signal received power (RSRP) measurement for heterogeneous networks
WO2013125996A1 (en) * 2012-02-22 2013-08-29 Telefonaktiebolaget Lm Ericsson (Publ) Method and base station for controlling wireless communication of data
FR2987713B1 (fr) * 2012-03-01 2014-11-28 Cassidian Sas Procede d’adaptation d’un reseau de telecommunication a un changement de configuration
EP2982154B1 (en) * 2013-04-04 2018-08-15 Intel IP Corporation Radio link monitoring for epdcch
EP2819481A1 (en) * 2013-06-28 2014-12-31 Gemalto M2M GmbH Configuring and reconfiguring a radio link in view of an operating temperature of a user equipment without call interruption
KR102083322B1 (ko) * 2013-08-22 2020-03-03 삼성전자주식회사 이동 통신 시스템에서 고립 사용자 단말기에 대한 디바이스-투-디바이스 통신 기반 서비스 제공 장치 및 방법
EP3179798B1 (en) * 2014-08-07 2020-02-12 Ntt Docomo, Inc. User equipment, base station and other-frequency d2d signal monitoring method
KR102411651B1 (ko) * 2014-12-19 2022-06-21 삼성전자 주식회사 디바이스-대-디바이스 통신 시스템에서 릴레이 선택을 제공하는 장치 및 방법
WO2016128213A1 (en) * 2015-02-11 2016-08-18 Sony Corporation Communications device, infrastructure equipment, and methods
US10412571B2 (en) * 2015-03-24 2019-09-10 Qualcomm Incorporated Configuration by eNB for D2D UE to network relay search
US9700669B2 (en) * 2015-04-16 2017-07-11 Flowonix Medical Incorporated Patient programmer for implantable drug delivery device
WO2016182953A1 (en) * 2015-05-08 2016-11-17 Simo Holdings Inc. Virtual subscriber identity module for mobile communication device
US10212651B2 (en) * 2015-05-14 2019-02-19 Qualcomm Incorporated Systems, methods, and devices for link quality based relay selection
CN113691962B (zh) * 2015-05-15 2023-09-22 华为技术有限公司 设备到设备通信中用于选择中继的方法和装置
US10608730B2 (en) * 2015-05-15 2020-03-31 Sony Corporation Mobile communications system, communications terminals and methods for coordinating relay communications
CN106304173B (zh) * 2015-05-25 2020-01-24 上海诺基亚贝尔股份有限公司 在d2d用户设备中用于测量无线链路质量的方法
CN108141775B (zh) * 2015-08-19 2021-05-07 诺基亚技术有限公司 在基于接近服务的ue到网络中继中用于ue中继选择的测量控制
WO2017130593A1 (ja) * 2016-01-25 2017-08-03 日本電気株式会社 リレー選択のための装置及び方法
KR102489728B1 (ko) * 2016-06-16 2023-01-18 삼성전자주식회사 통신 단말의 릴레이 통신 방법 및 그 통신 단말
US20190069047A1 (en) * 2017-08-25 2019-02-28 Volley Media, Llc Methods and systems for sharing live stream media content
JP6965078B2 (ja) * 2017-09-28 2021-11-10 日置電機株式会社 遠隔操作システム、測定システムおよび遠隔操作システム用プログラム

Patent Citations (4)

* Cited by examiner, † Cited by third party
Publication number Priority date Publication date Assignee Title
WO2006104105A1 (ja) * 2005-03-29 2006-10-05 Matsushita Electric Industrial Co., Ltd. 通信システム、通信中継装置、および通信中継方法
JP2007165980A (ja) * 2005-12-09 2007-06-28 Toshiba Corp 無線通信装置及び無線通信装置の中継要否判断方法
JP2011109474A (ja) * 2009-11-18 2011-06-02 Fujitsu Ltd 中継装置、基地局装置、移動局装置及び中継方法
JP2016506089A (ja) * 2013-01-11 2016-02-25 日本電気株式会社 通信システム

Non-Patent Citations (1)

* Cited by examiner, † Cited by third party
Title
See also references of EP3481106A4 *

Cited By (17)

* Cited by examiner, † Cited by third party
Publication number Priority date Publication date Assignee Title
US11991770B2 (en) 2018-09-25 2024-05-21 Vivo Mobile Communication Co., Ltd. Method for detecting link failure of sidelink and terminal
KR20210064317A (ko) * 2018-09-25 2021-06-02 비보 모바일 커뮤니케이션 컴퍼니 리미티드 사이드링크의 링크 실패 검사 방법 및 단말기
EP3860193A4 (en) * 2018-09-25 2021-12-08 Vivo Mobile Communication Co., Ltd. METHOD OF DETECTING A LINK FAILURE OF A BYLINK AND TERMINAL DEVICE
US12363783B2 (en) 2018-09-25 2025-07-15 Vivo Mobile Communication Co., Ltd. Method for detecting link failure of sidelink and terminal
KR102473470B1 (ko) * 2018-09-25 2022-12-01 비보 모바일 커뮤니케이션 컴퍼니 리미티드 사이드링크의 링크 실패 검사 방법 및 단말기
US11990980B2 (en) 2018-12-21 2024-05-21 Datang Mobile Communications Equipment Co., Ltd. Handover control method and device
CN111356192A (zh) * 2018-12-21 2020-06-30 电信科学技术研究院有限公司 一种切换控制方法及设备
CN113938942B (zh) * 2019-05-14 2023-06-20 Oppo广东移动通信有限公司 侧行链路监测的方法和设备
CN113938942A (zh) * 2019-05-14 2022-01-14 Oppo广东移动通信有限公司 侧行链路监测的方法和设备
EP4079099A4 (en) * 2019-12-19 2023-07-19 Telefonaktiebolaget LM Ericsson (PUBL) PROCEDURE FOR CONNECTION SELECTION, USER DEVICE, NETWORK NODE AND TELECOMMUNICATION SYSTEM
JP2023040220A (ja) * 2020-03-30 2023-03-22 京セラ株式会社 通信制御方法
JP7520164B2 (ja) 2020-03-30 2024-07-22 京セラ株式会社 通信制御方法、遠隔ユーザ装置、プロセッサ、システム及びプログラム
JP2023536879A (ja) * 2020-08-05 2023-08-30 インターデイジタル パテント ホールディングス インコーポレイテッド サイドリンクリレーのためのリンク管理及び回復のための方法及び装置
WO2023140334A1 (ja) * 2022-01-21 2023-07-27 京セラ株式会社 通信制御方法
JPWO2023140334A1 (enExample) * 2022-01-21 2023-07-27
WO2024018577A1 (ja) * 2022-07-21 2024-01-25 日本電信電話株式会社 端末の通信品質を測定するシステム
WO2024210045A1 (ja) * 2023-04-06 2024-10-10 キヤノン株式会社 基地局、ユーザ端末、制御方法、プログラム

Also Published As

Publication number Publication date
JP2018026625A (ja) 2018-02-15
EP3481106A4 (en) 2019-05-22
US10834646B2 (en) 2020-11-10
JP6809027B2 (ja) 2021-01-06
EP3481106A1 (en) 2019-05-08
US20210037438A1 (en) 2021-02-04
EP3481106B1 (en) 2021-03-31
US20190320361A1 (en) 2019-10-17

Similar Documents

Publication Publication Date Title
JP6809027B2 (ja) 通信装置及び通信方法
CN106686674B (zh) 无线通信系统中的电子设备和无线通信方法
JP2023078319A (ja) 端末装置、無線通信装置、無線通信方法及びコンピュータプログラム
US9832701B2 (en) Radio communication apparatus, radio communication method, communication control apparatus, and communication control method to switch operation mode based on failure of handover
US12069491B2 (en) Communication control device, and communication control method for determining a frequency range to be used by a base station
WO2024000588A1 (en) Method, device and computer storage medium of communication
US20200053711A1 (en) Communication apparatus, communication method, and program
TW202031065A (zh) 通訊裝置、通訊方法、及程式
WO2016092959A1 (ja) 装置
JP6265204B2 (ja) 通信制御装置、通信制御方法及び端末装置
WO2019041375A1 (zh) 电子装置、无线通信方法和计算机可读介质
JP6209898B2 (ja) 通信制御装置、通信制御方法及び端末装置
EP3198901B1 (en) Device discovery in a device to device communication using two types of discovery
WO2014129040A1 (ja) 通信制御装置、通信制御方法及び端末装置
WO2025025004A1 (en) Validity criteria of srs spatial relation
WO2017038192A1 (ja) 装置及び方法
TW202537316A (zh) 基於預測的無線電資源管理的方法、裝置和系統
CN116963204A (zh) 一种通信方法及装置
WO2016092953A1 (ja) 装置

Legal Events

Date Code Title Description
121 Ep: the epo has been informed by wipo that ep was designated in this application

Ref document number: 17839081

Country of ref document: EP

Kind code of ref document: A1

ENP Entry into the national phase

Ref document number: 2017839081

Country of ref document: EP

Effective date: 20190131

NENP Non-entry into the national phase

Ref country code: DE