WO2015114806A1 - 携帯端末装置 - Google Patents

携帯端末装置 Download PDF

Info

Publication number
WO2015114806A1
WO2015114806A1 PCT/JP2014/052290 JP2014052290W WO2015114806A1 WO 2015114806 A1 WO2015114806 A1 WO 2015114806A1 JP 2014052290 W JP2014052290 W JP 2014052290W WO 2015114806 A1 WO2015114806 A1 WO 2015114806A1
Authority
WO
WIPO (PCT)
Prior art keywords
application
security level
user
terminal device
unit
Prior art date
Legal status (The legal status is an assumption and is not a legal conclusion. Google has not performed a legal analysis and makes no representation as to the accuracy of the status listed.)
Ceased
Application number
PCT/JP2014/052290
Other languages
English (en)
French (fr)
Inventor
鈴木 基之
吉澤 和彦
Current Assignee (The listed assignees may be inaccurate. Google has not performed a legal analysis and makes no representation or warranty as to the accuracy of the list.)
Maxell Ltd
Original Assignee
Hitachi Maxell Ltd
Priority date (The priority date is an assumption and is not a legal conclusion. Google has not performed a legal analysis and makes no representation as to the accuracy of the date listed.)
Filing date
Publication date
Application filed by Hitachi Maxell Ltd filed Critical Hitachi Maxell Ltd
Priority to JP2015559698A priority Critical patent/JP6393282B2/ja
Priority to US15/104,699 priority patent/US10726159B2/en
Priority to PCT/JP2014/052290 priority patent/WO2015114806A1/ja
Priority to CN201480068459.3A priority patent/CN105830085B/zh
Publication of WO2015114806A1 publication Critical patent/WO2015114806A1/ja
Anticipated expiration legal-status Critical
Priority to US16/919,288 priority patent/US11461501B2/en
Priority to US17/956,010 priority patent/US11899825B2/en
Priority to US18/397,275 priority patent/US12393735B2/en
Priority to US19/269,881 priority patent/US20250342280A1/en
Ceased legal-status Critical Current

Links

Images

Classifications

    • GPHYSICS
    • G06COMPUTING OR CALCULATING; COUNTING
    • G06FELECTRIC DIGITAL DATA PROCESSING
    • G06F21/00Security arrangements for protecting computers, components thereof, programs or data against unauthorised activity
    • G06F21/60Protecting data
    • G06F21/62Protecting access to data via a platform, e.g. using keys or access control rules
    • G06F21/629Protecting access to data via a platform, e.g. using keys or access control rules to features or functions of an application
    • GPHYSICS
    • G06COMPUTING OR CALCULATING; COUNTING
    • G06FELECTRIC DIGITAL DATA PROCESSING
    • G06F21/00Security arrangements for protecting computers, components thereof, programs or data against unauthorised activity
    • G06F21/30Authentication, i.e. establishing the identity or authorisation of security principals
    • G06F21/45Structures or tools for the administration of authentication
    • HELECTRICITY
    • H04ELECTRIC COMMUNICATION TECHNIQUE
    • H04MTELEPHONIC COMMUNICATION
    • H04M1/00Substation equipment, e.g. for use by subscribers
    • H04M1/72Mobile telephones; Cordless telephones, i.e. devices for establishing wireless links to base stations without route selection
    • H04M1/724User interfaces specially adapted for cordless or mobile telephones
    • H04M1/72448User interfaces specially adapted for cordless or mobile telephones with means for adapting the functionality of the device according to specific conditions
    • H04M1/72463User interfaces specially adapted for cordless or mobile telephones with means for adapting the functionality of the device according to specific conditions to restrict the functionality of the device
    • H04M1/724631User interfaces specially adapted for cordless or mobile telephones with means for adapting the functionality of the device according to specific conditions to restrict the functionality of the device by limiting the access to the user interface, e.g. locking a touch-screen or a keypad
    • H04M1/724634With partially locked states, e.g. when some telephonic functional locked states or applications remain accessible in the locked states
    • HELECTRICITY
    • H04ELECTRIC COMMUNICATION TECHNIQUE
    • H04WWIRELESS COMMUNICATION NETWORKS
    • H04W12/00Security arrangements; Authentication; Protecting privacy or anonymity
    • H04W12/08Access security
    • HELECTRICITY
    • H04ELECTRIC COMMUNICATION TECHNIQUE
    • H04WWIRELESS COMMUNICATION NETWORKS
    • H04W12/00Security arrangements; Authentication; Protecting privacy or anonymity
    • H04W12/30Security of mobile devices; Security of mobile applications
    • HELECTRICITY
    • H04ELECTRIC COMMUNICATION TECHNIQUE
    • H04WWIRELESS COMMUNICATION NETWORKS
    • H04W4/00Services specially adapted for wireless communication networks; Facilities therefor
    • H04W4/02Services making use of location information
    • H04W4/021Services related to particular areas, e.g. point of interest [POI] services, venue services or geofences
    • HELECTRICITY
    • H04ELECTRIC COMMUNICATION TECHNIQUE
    • H04WWIRELESS COMMUNICATION NETWORKS
    • H04W4/00Services specially adapted for wireless communication networks; Facilities therefor
    • H04W4/50Service provisioning or reconfiguring
    • GPHYSICS
    • G06COMPUTING OR CALCULATING; COUNTING
    • G06FELECTRIC DIGITAL DATA PROCESSING
    • G06F2221/00Indexing scheme relating to security arrangements for protecting computers, components thereof, programs or data against unauthorised activity
    • G06F2221/21Indexing scheme relating to G06F21/00 and subgroups addressing additional information or applications relating to security arrangements for protecting computers, components thereof, programs or data against unauthorised activity
    • G06F2221/2111Location-sensitive, e.g. geographical location, GPS
    • HELECTRICITY
    • H04ELECTRIC COMMUNICATION TECHNIQUE
    • H04MTELEPHONIC COMMUNICATION
    • H04M1/00Substation equipment, e.g. for use by subscribers
    • H04M1/72Mobile telephones; Cordless telephones, i.e. devices for establishing wireless links to base stations without route selection
    • H04M1/724User interfaces specially adapted for cordless or mobile telephones
    • H04M1/72448User interfaces specially adapted for cordless or mobile telephones with means for adapting the functionality of the device according to specific conditions
    • H04M1/72457User interfaces specially adapted for cordless or mobile telephones with means for adapting the functionality of the device according to specific conditions according to geographic location
    • HELECTRICITY
    • H04ELECTRIC COMMUNICATION TECHNIQUE
    • H04WWIRELESS COMMUNICATION NETWORKS
    • H04W12/00Security arrangements; Authentication; Protecting privacy or anonymity
    • H04W12/60Context-dependent security
    • H04W12/63Location-dependent; Proximity-dependent

Definitions

  • the present invention relates to a portable terminal device considering security.
  • the position information of the mobile terminal is acquired by a GPS (Global Positioning System) function installed in the mobile terminal device, and the user is in that position. It is disclosed that personal authentication is performed with a short password at a place where there is a high probability of being at home (home or work), and authentication is performed with a long password at a place where the user is unlikely to be in that position (business trip destination or travel destination). ing.
  • GPS Global Positioning System
  • Patent Document 2 for the purpose of appropriately arranging an application icon corresponding to the terminal position on the terminal screen, the application icon related to the current position is displayed in the upper half of the screen, and other normal It is disclosed that the application icon is displayed in the lower half of the screen.
  • Patent Document 1 since the password is shortened or unnecessary at the user's home or workplace, the user's portable terminal device may be easily operated by a family member or a colleague. For this reason, for example, there remains a security problem that information that the family and colleagues do not want to be known, such as the contents of the user's personal mail, can be seen.
  • the application can be smoothly selected according to the position of the mobile terminal device, but the security of the individual user is not taken into consideration.
  • An object of the present invention is to provide a user-friendly portable terminal device while ensuring security strength.
  • the present invention is a mobile terminal device that executes an application according to a user's selection, and includes a location information acquisition unit that acquires location information of the mobile terminal device, and a security that sets and stores a security level for each application according to the location A level setting storage unit, a display unit that displays an application that can be selected by the user, and a control unit that controls the display of the display unit and executes the application selected by the user.
  • the security level determines whether to display on the display unit for each application in the locked state and the unlocked state of the portable terminal device, or to enable execution.
  • the control unit is a security level setting storage unit. In accordance with the position information acquired by the position information acquisition unit, the application to be displayed on the display unit is determined, and the application selected by the user can be executed.
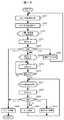
  • FIG. 1 is a block diagram illustrating an internal configuration of a mobile terminal device 1 according to a first embodiment.
  • the figure which shows the example of a display of the home screen in the setting of FIG. 3 is a flowchart illustrating the operation of the mobile terminal device 1 according to the first embodiment.
  • FIG. 10 is a diagram illustrating an example in which a security level is set for each application in the second embodiment.
  • the figure which shows the example of a display of the home screen in the setting of FIG. 9 is a flowchart showing the operation in the second embodiment.
  • FIG. 10 is a diagram illustrating an example in which a security level is set for each application in the third embodiment.
  • FIG. 10 is a diagram illustrating an example in which a security level is set for each application in the fourth embodiment.
  • the figure which shows the example of a display of the home screen in the setting of FIG. 10 is a flowchart showing the operation in the fourth embodiment.
  • FIG. 10 is a diagram illustrating an example in which a security level is set for each application in the fifth embodiment.
  • the figure which shows the example of a display of the home screen in the setting of FIG. 10 is a flowchart showing the operation in the fifth embodiment.
  • FIG. 10 is a diagram illustrating an example in which a security level is set for each application in the sixth embodiment.
  • the figure which shows the example of a display of the home screen in the setting of FIG. 10 is a flowchart showing the operation in the sixth embodiment.
  • FIG. 1 is a block diagram illustrating an internal configuration of the mobile terminal device 1 according to the first embodiment.
  • the mobile terminal device 1 includes a control unit 101, a memory 102, a storage 103, a GPS (Global Positioning System) receiving unit 104, a geomagnetic sensor 105, an acceleration sensor 106, a gyro sensor 107, an imaging unit 108, an image processing unit 109, a microphone 110,
  • the sound processing unit 111, the speaker 112, the external sound output unit 113, the touch panel 114, the operation buttons 115, the input / output I / F 116, the base station communication unit 117, the wireless communication unit 118, the time measuring unit 119, and the user recognition unit 120 are appropriately used.
  • Each component is connected to each other via a bus 100.
  • the control unit 101 is configured by a CPU (Central Processing Unit) or the like, and controls each component by executing a program stored in the memory 102 and executes various processes.
  • a CPU Central Processing Unit
  • the memory 102 is a flash memory or the like, and stores programs and data used by the control unit 101. Further, the memory 102 stores user information 102a such as a password and face information for user authentication, a telephone number, position information (position setting information) 102b frequently used for a mobile terminal device such as a home or work, and a position. Correspondingly, security level information (application setting information) 102c set for each application is stored. Furthermore, the portable terminal device 1 includes a storage 103 such as a memory card, and can store music, video, photo data, and the like.
  • the GPS receiver 104 receives a signal from a GPS satellite in the sky. Thereby, the current position of the mobile terminal device 1 is detected.
  • the geomagnetic sensor 105 detects the direction in which the mobile terminal device 1 is facing.
  • the acceleration sensor 106 detects the acceleration of the mobile terminal device 1, and the gyro sensor 107 detects the angular velocity of the mobile terminal device 1. By these sensors, the tilt and movement of the mobile terminal device 1 can be detected in detail.
  • the imaging unit 108 is a camera or the like, and the image processing unit 109 processes the video input from the imaging unit 108. Further, the image processing unit 109 processes an image displayed on the display unit 114 a of the touch panel 114.
  • the microphone 110 inputs external sound, and the speaker 112 outputs sound to the outside.
  • the external sound output unit 113 outputs sound by connecting an earphone (not shown), for example.
  • the audio processing unit 111 processes input / output audio.
  • the touch panel 114 includes a display unit 114a and an operation input unit 114b.
  • the display unit 114a displays images and images such as an LCD, and has an operation input unit 114b on the display surface of the display unit 114a.
  • the operation input unit 114b is a touch pad type input unit such as a capacitance type, and detects a touch operation with a finger or a touch pen as an operation input.
  • an application icon or menu is displayed on the display unit 114a.
  • an operation tap operation
  • an application corresponding to the icon displayed at the tapped position is executed, or a process corresponding to the menu is executed.
  • a process of switching the home screen is performed by performing an operation (swipe operation) in which the user presses the operation input unit 114b with a fingertip and slides in the left-right direction while the home screen is displayed.
  • the operation button 115 is a push button switch or the like. When it is detected that the operation button 115 is pressed, the operation button 115 is notified to the control unit 101, and an operation corresponding to the operation button 115 is executed.
  • the input / output I / F 116 is, for example, a USB (Universal Serial Bus) or the like, and is an interface for transmitting / receiving data to / from an external device.
  • USB Universal Serial Bus
  • the base station communication unit 117 is a communication interface that performs long-distance wireless communication with the base station 3 such as W-CDMA (Wideband Code Division Multiple Access) and LTE (Long Term Evolution).
  • the wireless communication unit 118 is a communication interface that performs wireless communication with the wireless communication access point 2 through a wireless LAN such as IEEE802.11a / b / n. As a result, the base station 3 or the access point 2 is connected to the external network 4 to transmit / receive information.
  • the base station communication unit 117 and the radio communication unit 118 are each configured with an antenna, a coding circuit, a decoding circuit, and the like.
  • the clock unit 119 outputs current time information using, for example, an RTC (Real Time Clock) circuit, and automatically connects the time to the Internet time server via the base station communication unit 117 or the wireless communication unit 118.
  • RTC Real Time Clock
  • the user recognition unit 120 recognizes the user by comparing the user image captured from the imaging unit 108 and processed by the image processing unit 109 with the face information stored in the memory 102 as the user information 102a.
  • the program or data stored in the memory 102 or the storage 103 is connected to the external network 4 via the base station 3 or the wireless router 2 by the base station communication unit 117 or the wireless communication unit 118 and downloaded from an external server (not shown) or the like. Can be updated and added at any time. It is also possible to connect to an external device such as a personal computer via the input / output I / F 116 to update or add data or programs.
  • tablet personal computer has almost the same configuration as the smartphone shown in FIG.
  • a security level is set for each application according to the position of the mobile terminal device 1.
  • An application with a low security level can be executed quickly without performing an authentication process.
  • an application having a high security level is characterized in that it can be executed after performing a predetermined authentication process.
  • FIG. 2 is a diagram showing an example in which the security level is set for each application according to the position.
  • “home” and “workplace” are registered as positions (other positions are “unregistered”).
  • the security level of each application such as “mail” and “setting” is set according to the position.
  • the setting information is stored as position setting information 102b and application setting information 102c in the memory 102.
  • Security level “H” is an application that has high security strength and causes problems when executed by other people. In this case, the application cannot be executed unless the lock is released. That is, the icon corresponding to the application is not displayed on the locked home screen, and the icon is displayed by unlocking.
  • Security level “L” is an application that has a low security level and does not cause a problem even if executed by another person.
  • the application can be executed even in a locked state. That is, an icon corresponding to the application is also displayed on the locked home screen.
  • registration of the position is performed by the user himself / herself according to the use environment of the user, but a position with high execution frequency may be automatically registered from the history of the position where the application is executed.
  • the security level for each application may be set by the user himself / herself according to the user's usage environment. However, the default value is set as an initial value for each application, and then the user's usage level is set according to the user's usage environment. May change the setting.
  • the input screen for setting the above security level is not shown in particular, but it is incorporated into a part of the initial setting function of the conventional portable terminal device, and the map information (including the size of the setting area) and the application list are displayed on the screen. However, the user can set (or change the setting).
  • FIG. 3 is a diagram showing a display example of the home screen in the setting of FIG. 2, (a) to (c) showing a locked state, and (d) showing a unlocked state.
  • an imaging unit 108, a speaker 112, an operation button 115, and a microphone 110 are shown together with the touch panel 114 of the mobile terminal device 1.
  • (A) is a home screen in a locked state at home, in which an unlock icon 31 and an application icon group 32 that can be executed even in the locked state are displayed.
  • This screen is also called a “lock screen”.
  • application icons of “game”, “remote control”, “camera”, “Map”, and “search” whose security level at home is set to “L” are displayed, and authentication information for unlocking is input. You can run without.
  • (B) is a home screen in a locked state at the workplace, and icons “Works”, “Map”, and “Search” in which the security level at the workplace is set to “L” are displayed as an icon group 32 and executed without unlocking. can do.
  • (C) is a locked home screen at an unregistered position other than home / work, and icons of “camera” and “search” applications whose security level is set to “L” are displayed as an icon group 32; Can be executed without unlocking.
  • (D) is a home screen in a state where the lock is released by selecting the icon 31 and inputting authentication information, and an icon group 33 of applications that can be executed after the lock is released is displayed.
  • an icon of an application whose security level is set to “H” that has not been displayed on the lock screens (a) to (c) is additionally displayed and can be executed.
  • FIG. 4 is a flowchart illustrating the operation of the mobile terminal device 1 according to the first embodiment. Here, an operation until sleep is canceled and a desired application is selected will be described. The sleep state is released by, for example, pressing the operation button 115, and a series of operations proceeds under the control of the control unit 101.
  • the current position information of the mobile terminal device 1 is acquired.
  • the position information received by the GPS receiving unit 104 is used.
  • the position setting information 102b and the application setting information 102c in the memory 102 are referred to, and it is determined whether or not the acquired current position information is within the range of a pre-registered position such as home or work. Then, in accordance with the determined current position classification, an icon of an application set to the security level “L”, that is, an application that can be executed without unlocking is read.
  • an icon group 32 of applications that can be executed without unlocking acquired in S202 and an icon 31 for unlocking are displayed on the display unit 114a of the touch panel 114 as a lock screen.
  • S204 the user performs input by selecting the icon or menu displayed on the display unit 114a with the operation input unit 114b or pressing the operation button 115.
  • S205 the following branch processing is performed according to the selection input of the user in S204.
  • the process branches to “sleep” and proceeds to S206.
  • the display on the display unit 114a of the touch panel 114 is turned off in order to reduce power consumption, and the process is terminated after shifting to the sleep state.
  • the user inputs authentication information through the operation input unit 114b, and in S210, the input information is compared with the authentication information registered in the user information 102a to determine whether it is valid. If it is determined that it is not valid (No), the process returns to S209 and authentication information is input again.
  • S212 the user performs an input such as selecting an icon or menu displayed on the display unit 114a with the operation input unit 114b or pressing the operation button 115 (sleep selection).
  • branch processing is performed according to the selection input of the user in S212.
  • the process branches to “sleep” and proceeds to S206, where the sleep process is performed and the process ends.
  • the security level is set for each application according to the position. That is, an application with a low security level can be executed quickly without performing authentication processing even in a locked state. In addition, an application with a high security level is unlocked after execution of authentication processing and can be executed.
  • a function for restricting the use of a specific application at a specific position is added. That is, different home screens are displayed for each position.
  • FIG. 5 is a diagram showing an example in which the security level is set for each application according to the position.
  • “home”, “workplace”, and “station” are registered as positions.
  • the security level “H” has high security strength and cannot be executed unless the lock is released.
  • the security level “L” has low security strength and can be executed even in a locked state.
  • a security level “X” is provided that restricts the use of the application.
  • the icon corresponding to the application set to the security level “X” is not displayed on the home screen even in the locked state and the unlocked state, thereby restricting the use of the application. For example, in “Home”, the application “Works” is set to the security level “X”, and the icon is not displayed on the home screen in “Home”, and use is restricted.
  • FIG. 6 is a diagram showing a display example of the home screen in the setting of FIG. 5, (a) to (d) showing the locked state, and (e) to (h) showing the unlocked state.
  • (c) and (g) are added when the position is “station” with respect to the first embodiment (FIG. 2).
  • information 30 indicating which position corresponds to the home screen is displayed on each home screen.
  • (a) is a lock screen of “home”, and an icon group 32 of “game”, “remote control”, “camera”, “Map”, and “search” whose security level is “L” is displayed.
  • (e) is an unlock screen for “home”, and an icon group 33 to which “mail” and “setting” with a security level “H” are added and displayed.
  • the “Works” icon set to the security level “X” is not displayed on any of the screens (a) and (e). Therefore, the use of the application “Works” is limited.
  • (b) and (f) are home screens of “workplace”, and an icon of “Works” having a security level of “L” is displayed on any screen.
  • icons such as “remote control” and “camera” whose security level is set to “X” are not displayed even when the lock is released. In this way, the home screen in the unlocked state varies depending on the position, and the use of a specific application is restricted depending on the position.
  • FIG. 7 is a flowchart showing the operation in the second embodiment.
  • application usage restrictions are added to the first embodiment (FIG. 4).
  • the same step number is given to the same process as FIG. 4, and the overlapping part is demonstrated easily.
  • the current position information of the mobile terminal device 1 is acquired.
  • the position setting information 102b and the application setting information 102c in the memory 102 are referred to, and the icon of the application set to the security level “L” is read according to the current position classification.
  • the application icon group 32 of the security level “L” acquired in S202 is displayed on the display unit 114a of the touch panel 114 as a lock screen corresponding to the current position. Further, the position information 30 of the home screen is displayed on the display unit 114a.
  • S204 the user operates the touch panel 114 to select a desired operation.
  • S205 a branching process corresponding to the user's selection input in S204 is performed.
  • the user inputs authentication information through the operation input unit 114b, and in S210, it is determined whether the input information is valid as pre-registered authentication information. If it is determined that it is not valid (No), the process returns to S209 and authentication information is input again.
  • the user selects an icon or menu displayed on the display unit 114a using the operation input unit 114b.
  • the user presses the operation button 115 (sleep selection) or performs an input such as a swipe operation (home screen change).
  • a branching process corresponding to the user's selection input in S223 is performed.
  • the change of the home screen is permitted in the selection input in S223, but this may be prohibited.
  • the use of a “camera” application for taking a photograph at a workplace can be prohibited, such as prohibiting the use of an application that causes a problem depending on the position.
  • the second embodiment by setting a security level for each application according to the position, it is possible to provide a portable terminal device that ensures security and is user-friendly as in the first embodiment. Furthermore, in the second embodiment, since a function for restricting the use of a specific application according to the position is added, the security function is further improved.
  • the security level for each application is switched and set according to the time.
  • FIG. 8 is a diagram showing an example in which a security level is set for each application according to the position and time.
  • This setting information is registered in the application setting information 102 c in the memory 102.
  • “school” is registered as the position, and the time between 9 o'clock and 12 o'clock is set by changing the security level according to the class timetable. That is, the security level of the application used for the subject of the lesson is set to “L” so that it can be executed even in the locked state.
  • the security level of the other application is set to “H” or “X” so that it cannot be executed unless the lock is released or the use is restricted.
  • FIG. 9 is a diagram showing a display example of the home screen in the setting of FIG. 8, (a) to (d) showing the locked state, and (e) to (h) showing the unlocked state.
  • zone in a school is added.
  • (A) and (b) are lock screens for school lesson hours, and icons 32 for applications such as “Math” and “Language” with security level set to “L” are displayed according to the subject of the lesson. Is done.
  • (C) is a lock screen at a time other than the school lesson time zone, and icons of all subjects used in the lesson are displayed.
  • (D) is a lock screen at an unregistered location other than school, where no application icon is displayed, and only the unlock icon 31 is displayed.
  • (E) and (f) are screens for unlocking the school class time zone, which displays the icon group 33 of all subjects used in the class, but with the security level set to “X” “Mail” “Setting” "Is not displayed.
  • (G) is a lock release screen at a time other than the school lesson time zone, and icon groups 33 of all applications are displayed.
  • (H) is a lock release screen at an unregistered place other than the school, and the icon group 33 of all applications is displayed as in (g).
  • FIG. 10 is a flowchart showing the operation in the third embodiment.
  • control according to time information is added to the second embodiment (FIG. 7).
  • the same steps as those in FIG. 7 are given the same step numbers, and description of overlapping parts is omitted or briefly described.
  • the current position information and the current time information are acquired by the GPS receiving unit 104 and the time measuring unit 119 of the mobile terminal device 1.
  • the icon group 32 of the application of the security level “L” acquired in S232 is displayed on the display unit 114a of the touch panel 114 as a lock screen corresponding to the current position and the current time. Further, the position information 30 of the home screen is displayed on the display unit 114a.
  • Example 3 the security level for each application is set according to the position and time. From this, for example, by setting according to the timetable of class at school, it is possible to quickly select and execute the application corresponding to the class without unlocking, and limit the use of applications not related to class It becomes possible to do.
  • the security level for each application is set according to the combination of position and time.
  • the security level for each application can also be set according to “time” alone.
  • the application security level is switched and set according to the user.
  • FIG. 11 is a diagram showing an example in which a security level is set for each application in accordance with the user and the position.
  • This setting information is registered in the application setting information 102 c in the memory 102.
  • USR1 and USR2 are registered as users, and “Home” and “Workplace” are registered as positions.
  • USR1 is intended for children, for example, “L” is the security level for “English” and “arithmetic” used in school classes, and “X” is the security level that restricts the use of “Mail” and “Setting”. is doing. Also, a security level “H” that can be executed by unlocking is not set.
  • USE2 is assumed to be a company employee, for example, and “remote control” and “game” are set at a level “L” at home, but are set at a level “X” that restricts use at work.
  • the location is also unregistered, and the security level of all applications is set to “H” regardless of the location.
  • FIG. 12 is a diagram showing a display example of the home screen in the setting of FIG. 11, (a) and (b) are home screens for USR1, and (c) to (e) and (g) to (i) are for USR2. Home screens (f) and (j) are home screens for unregistered users.
  • (A) and (b) are home screens at home and other positions relative to the USR1, and an icon group 32 of applications that can be executed without unlocking is displayed. Also, no unlock icon is displayed. Therefore, the applications that can use USR1 are limited to the icon group 32 only.
  • (C) to (e) are lock screens at the home / workplace of USR2 and other positions, and an icon group 32 of applications that can be executed without unlocking at each position is displayed.
  • the screen is switched to the home screen of (g) to (i), and the icon group 33 to which the application of the security level “H” is added is displayed.
  • (F) is a locked home screen for an unregistered user, and no application icon is displayed regardless of the position.
  • the screen is switched to the screen (j), and the icon group 33 of the security level “H” application is displayed.
  • FIG. 13 is a flowchart showing the operation in the fourth embodiment.
  • control according to the user is added to the second embodiment (FIG. 7).
  • the same steps as those in FIG. 7X are given the same step numbers, and description of overlapping parts is omitted or briefly described.
  • the user's face image is acquired by the imaging unit 108 of the mobile terminal device 1.
  • the face image acquired by the user recognition unit 120 is collated with the face information of the user registered in the user information 102 a of the memory 102 to recognize which registered user.
  • the application icon group 32 of the security level “L” acquired in S243 is displayed on the display unit 114a of the touch panel 114 as a lock screen corresponding to the user name and the current position.
  • Example 4 the security level for each application is set according to the user and location.
  • an application that can be executed by a child without unlocking is restricted, and further, the unlocking itself can be restricted.
  • the security level for each application is set according to the combination of the user and the position, but it is also possible to set the security level for each application according to the “user” alone.
  • a new security level is added to the function of the second embodiment, and the authentication method is changed according to the security level.
  • FIG. 14 is a diagram illustrating an example in which a security level and an authentication method are set for each application.
  • This setting information is registered in the application setting information 102 c in the memory 102.
  • “home”, “workplace”, and “station” are registered as positions, and a security level “M” is added.
  • the added security level “M” has the same high security strength as the security level “H”, and the application cannot be executed unless it is authenticated, but the authentication methods of both are different.
  • the icon of the application with the security level “H” is not displayed on the locked home screen, but the icon is displayed after the lock is released by the authentication input.
  • an application icon of security level “M” is also displayed on the locked home screen, but another authentication input is required for the user to select and execute this icon.
  • an authentication method for example, an authentication method A using simple password authentication and an authentication method B using more confidential face authentication or fingerprint authentication are provided.
  • the security level is “H”
  • the authentication method A is used
  • the security level is “M”
  • the authentication method B is used.
  • the security level “H” is set and the simple authentication method A is used.
  • the security level is set to “M” and the authentication method B with high confidentiality is used. Use. In other words, security is ensured by using face authentication or fingerprint authentication in places where there is a high possibility of seeing password input.
  • FIG. 15 is a diagram showing a display example of the home screen in the setting of FIG. 14, wherein (a) to (d) show the locked state, and (e) to (h) show the unlocked state.
  • the screen (c) at “station” has a security level of “L”, “transfer”, “Map”, “search”, and “game” icon group 32.
  • An icon group 34 of “Mail” and “Setting” which is “M” is displayed. Note that the color or shape of the icon is changed so that the security levels of the two can be identified.
  • authentication by an authentication method B such as face authentication is required.
  • the screen is switched to the unlock screens (e) to (h), and the icon group 33 of the application whose security level is “H” is displayed. .
  • FIG. 16 is a flowchart showing the operation in the fifth embodiment.
  • the authentication method is changed by adding a security level “M” to the second embodiment (FIG. 7).
  • the same steps as those in FIG. 7 are given the same step numbers, and description of overlapping parts is omitted or briefly described.
  • S201 to S204 are the same as those in FIG. 7, but in S202, the application setting information 102c is referred to, and icons of applications set to the security levels “L” and “M” are read according to the classification of the current position.
  • the icon groups 32 and 34 set to “L” and “M” read on the lock screen are displayed separately.
  • the process proceeds to S252 and the authentication method B input screen is displayed.
  • the authentication method B for example, face authentication by the user recognition unit 120 or fingerprint authentication by a fingerprint sensor (not shown) is used.
  • the user inputs authentication information corresponding to the authentication method, and in S254, the input information is compared with the previously registered user information 102a to determine whether it is valid. If it is determined that it is not valid (No), the process returns to S253 and authentication information is input again. If it is determined to be valid (Yes), the process proceeds to S207, and after executing the process of the application corresponding to the selected icon, the process returns to S201.
  • the process proceeds to S208, and a screen for inputting authentication information for unlocking is displayed.
  • the authentication method A using a password or the like is used.
  • the change of the home screen is deleted, but it may be added as in S225.
  • the security level for each application is set according to the position, and the authentication method is changed according to the security level, so that the security strength at the time of authentication input can be increased according to the position.
  • the unlocking authentication method is changed according to the position in the second embodiment.
  • FIG. 17 is a diagram showing an example in which a security level and an unlocking authentication method for each application are set according to the position.
  • This setting information is registered in the application setting information 102 c in the memory 102.
  • “home”, “workplace”, and “station” are registered as positions, and the authentication method at each position is switched. That is, the authentication method A by simple password authentication or the like is set at the positions “home”, “workplace”, or “unregistered”, and the authentication method by face authentication or fingerprint authentication with higher confidentiality at “station”. B is set.
  • the security strength can be increased by using face authentication or fingerprint authentication.
  • FIG. 18 is a diagram showing a display example of the home screen in the setting of FIG. 17, in which (a) to (d) show the locked state, and (e) to (h) show the unlocked state.
  • an unlock icon 31A by the authentication method A is displayed on the screen of the unregistered position at home, work, and other places.
  • Icon 31B is displayed.
  • the unlock icon has a different color or shape depending on the authentication method.
  • the screen is switched to the lock release screens (e) to (h), and the security level is “H”.
  • An icon group 33 to which an application has been added is displayed.
  • FIG. 19 is a flowchart showing the operation in the sixth embodiment.
  • the unlocking authentication method is changed according to the position with respect to the second embodiment (FIG. 7).
  • the same steps as those in FIG. 7 are given the same step numbers, and description of overlapping parts is omitted or briefly described.
  • S201 to S204 are the same as those in FIG. 7, and what is changed in the branch processing after S205 is after S261.
  • the process proceeds to S261, and the authentication method for unlocking set according to the position is determined.
  • an input screen corresponding to the authentication method A is displayed in S208.
  • the user inputs authentication information corresponding to the authentication method A, and in S210, the input information is checked against user information 102a registered in advance to determine whether it is valid. If it is determined that it is not valid (No), the process returns to S209 and authentication information is input again. If it is determined to be valid (Yes), the process proceeds to S222 and the unlocked home screen is displayed.
  • an input screen corresponding to the authentication method B is displayed in S262.
  • the user inputs authentication information corresponding to the authentication method B, and in S264, the input information is compared with the previously registered user information 102a to determine whether it is valid. If it is determined that it is not valid (No), the process returns to S263 and authentication information is input again. If it is determined to be valid (Yes), the process proceeds to S222 and the unlocked home screen is displayed. The processing after S222 is the same as in FIG.
  • the security strength can be increased according to the position to be used, as in the fifth embodiment.
  • the position information is acquired by the GPS receiving unit 104.
  • the position information is not limited to this, and the position information of the base station 3 is acquired via the base station communication unit 117, or via the wireless communication unit 118.
  • the position information of the access point 2 for wireless communication may be acquired.
  • time information may be acquired by connecting to an Internet time server as a current time acquisition method.
  • two or three settings are provided as the security level of the application.
  • the present invention is not limited to this, and three or more settings are provided.
  • the password length may be changed or the authentication method may be changed.
  • the icons of applications that are frequently used at the registered positions are displayed on the home screen in a locked state and an unlocked state. It is possible to quickly select and execute the application.
  • the lock release icon is displayed and selected, but an operation button for unlocking may be provided separately.
  • each of the above-described configurations, functions, processing units, processing means, and the like may be realized by hardware by designing a part or all of them with, for example, an integrated circuit.
  • Each of the above-described configurations, functions, and the like may be realized by software by interpreting and executing a program that realizes each function by the processor. Information such as programs, tables, and files for realizing each function can be stored in the memory 102 or the storage 103.
  • control lines and information lines indicate what is considered necessary for the explanation, and not all the control lines and information lines on the product are necessarily shown. Actually, it may be considered that almost all the components are connected to each other.
  • DESCRIPTION OF SYMBOLS 1 ... Portable terminal device, 30 ... Position information, 31 ... Unlock icon, 32, 33, 34 ... Icon group, 101 ... Control part, 102 ... Memory, 102a ... User information, 102b ... Position setting information, 102c ... Application Setting information, 104: GPS receiving unit, 108: imaging unit, 114 ... touch panel, 114a ... display unit, 114b ... operation input unit, 115 ... operation button, 119 ... timing unit, 120 ... user recognition unit.

Landscapes

  • Engineering & Computer Science (AREA)
  • Computer Security & Cryptography (AREA)
  • Computer Networks & Wireless Communication (AREA)
  • Signal Processing (AREA)
  • Theoretical Computer Science (AREA)
  • Human Computer Interaction (AREA)
  • Computer Hardware Design (AREA)
  • Software Systems (AREA)
  • Physics & Mathematics (AREA)
  • General Engineering & Computer Science (AREA)
  • General Physics & Mathematics (AREA)
  • General Health & Medical Sciences (AREA)
  • Bioethics (AREA)
  • Health & Medical Sciences (AREA)
  • Telephone Function (AREA)
  • User Interface Of Digital Computer (AREA)

Abstract

 携帯端末装置1は、位置に応じてアプリケーション毎にセキュリティレベルを設定しメモリ102に記憶する。セキュリティレベルには、ロック状態及びロック解除状態において、アプリケーション毎に表示部114aに表示するか、また実行可能にするかを定める。制御部101は、セキュリティレベルを参照し、位置情報取得部(GPS受信部)104にて取得した位置情報に応じて、表示部114aに表示するアプリケーションを決定し、ユーザにより選択されたアプリケーションを実行可能とする。これにより、セキュリティ強度を確保しつつ、ユーザの使い勝手のよい携帯端末装置1を実現する。

Description

携帯端末装置
 本発明は、セキュリティを考慮した携帯端末装置に関する。
 近年、スマートフォンあるいはタブレット型のパーソナルコンピュータなどのように、タッチパネルを搭載した携帯端末装置が普及してきた。これらの携帯端末装置は、第三者による不正な操作を防止するため、一般的にパスワード認証が用いられている。パスワード認証ではパスワードとして入力する文字列を長く、複雑にすることでセキュリティ強度を高めるようにしている。一方、パスワードを長く複雑にすれば、パスワードを入力する際のキーの打鍵数が多くなり、ユーザ本人の使い勝手が悪くなる。
 これに関し特許文献1には、ユーザの使い勝手とセキュリティ強度のバランスをとるために、携帯端末装置に搭載されたGPS(Global Positioning System)機能により携帯端末の位置情報を取得し、ユーザがその位置にいる可能性が高い場所(自宅や職場)では短いパスワードにより本人認証を行い、ユーザがその位置にいる可能性が低い場所(出張先や旅行先)では長いパスワードにより本人認証を行うことが開示されている。
 また特許文献2には、端末の位置に対応するアプリケーションのアイコンを端末画面上に適切に配置することを目的に、現在位置に関連するアプリケーションのアイコンは画面上半部に表示し、他の通常のアプリケーションのアイコンは画面下半部に表示することが開示されている。
特開2004-118456号公報 特開2013-74499号公報
 特許文献1の技術によれば、ユーザの自宅や職場ではパスワードが短くなる、あるいは不要となるため、ユーザの携帯端末装置が家族あるいは同僚により容易に操作される可能性がある。このため、例えば、ユーザ個人のメールの内容等、家族や同僚に知られたくない情報まで見られてしまうというセキュリティ上の問題が残る。
 また特許文献2の技術によれば、携帯端末装置の位置に応じたアプリケーションの選択を円滑に行えるが、ユーザ個人のセキュリティは考慮されていない。
 本発明は、セキュリティ強度を確保しつつ、ユーザの使い勝手のよい携帯端末装置を提供することを目的とする。
 本発明は、ユーザの選択によりアプリケーションを実行する携帯端末装置であって、携帯端末装置の位置情報を取得する位置情報取得部と、位置に応じてアプリケーション毎にセキュリティレベルを設定して記憶するセキュリティレベル設定記憶部と、ユーザが選択可能なアプリケーションを表示する表示部と、表示部の表示を制御するとともに、ユーザにより選択されたアプリケーションを実行する制御部と、を備える。ここにセキュリティレベルは、携帯端末装置のロック状態及びロック解除状態において、アプリケーション毎に表示部に表示するか、また実行可能にするかを定めたものであり、制御部は、セキュリティレベル設定記憶部に記憶されたセキュリティレベルを参照し、位置情報取得部にて取得した位置情報に応じて、表示部に表示するアプリケーションを決定し、ユーザにより選択されたアプリケーションを実行可能とする。
 本発明によれば、セキュリティ強度を確保しつつ、ユーザの使い勝手のよい携帯端末装置を実現できる。
実施例1に係る携帯端末装置1の内部構成を示すブロック図。 位置に応じてアプリケーション毎にセキュリティレベルを設定した例を示す図。 図2の設定におけるホーム画面の表示例を示す図。 実施例1における携帯端末装置1の動作を示すフローチャート。 実施例2においてアプリケーション毎にセキュリティレベルを設定した例を示す図。 図5の設定におけるホーム画面の表示例を示す図。 実施例2における動作を示すフローチャート。 実施例3においてアプリケーション毎にセキュリティレベルを設定した例を示す図。 図8の設定におけるホーム画面の表示例を示す図。 実施例3における動作を示すフローチャート。 実施例4においてアプリケーション毎にセキュリティレベルを設定した例を示す図。 図11の設定におけるホーム画面の表示例を示す図。 実施例4における動作を示すフローチャート。 実施例5においてアプリケーション毎にセキュリティレベルを設定した例を示す図。 図14の設定におけるホーム画面の表示例を示す図。 実施例5における動作を示すフローチャート。 実施例6においてアプリケーション毎にセキュリティレベルを設定した例を示す図。 図17の設定におけるホーム画面の表示例を示す図。 実施例6における動作を示すフローチャート。
 以下、本発明の実施形態を、図面を用いて説明する。
 図1は、実施例1に係る携帯端末装置1の内部構成を示すブロック図である。ここでは、スマートフォンの場合を例に説明する。携帯端末装置1は、制御部101、メモリ102、ストレージ103、GPS(Global Positioning System)受信部104、地磁気センサ105、加速度センサ106、ジャイロセンサ107、撮像部108、画像処理部109、マイク110、音声処理部111、スピーカ112、外部音声出力部113、タッチパネル114、操作ボタン115、入出力I/F116、基地局通信部117、無線通信部118、計時部119、ユーザ認識部120を適宜用いて構成され、各構成部はバス100を介して相互に接続されている。
 制御部101はCPU(Central Processing Unit)等で構成され、メモリ102に記憶したプログラムを実行することによって、各構成部を制御し、各種の処理を実行する。
 メモリ102はフラッシュメモリなどであり、制御部101が使用するプログラムやデータを記憶する。またメモリ102には、ユーザ認証のためのパスワードや顔情報、電話番号などのユーザ情報102a、自宅あるいは勤務先などの携帯端末装置をよく使用する位置の情報(位置設定情報)102b、位置などに対応してアプリケーション毎に設定されたセキュリティレベルの情報(アプリ設定情報)102cなどを記憶する。さらに携帯端末装置1はメモリカードなどのストレージ103を備え、音楽、ビデオ、写真のデータなどを保存することができる。
 GPS受信部104は、上空にあるGPS衛星からの信号を受信する。これにより、携帯端末装置1の現在位置を検出する。地磁気センサ105は、携帯端末装置1の向いている方向を検出する。加速度センサ106は、携帯端末装置1の加速度を検出し、ジャイロセンサ107は、携帯端末装置1の角速度を検出する。これらのセンサにより、携帯端末装置1の傾き、動きを詳細に検出することができる。
 撮像部108はカメラなどであり、画像処理部109は、撮像部108から入力された映像を処理する。また画像処理部109は、タッチパネル114の表示部114aに表示する映像を処理する。
 マイク110は外部の音声を入力し、スピーカ112は外部に対して音声を出力する。外部音声出力部113は、例えばイヤホン(図示せず)を接続して音声を出力する。音声処理部111は入出力される音声を処理する。
 タッチパネル114は、表示部114aと操作入力部114bで構成される。表示部114aはLCDなど映像や画像を表示するものであり、表示部114aの表示面に操作入力部114bを有する。操作入力部114bは、例えば静電容量式などのタッチパッド方式の入力手段であり、指やタッチペンなどによる接触操作を操作入力として検出する。例えば、表示部114aにアプリケーションのアイコンあるいはメニューを表示する。ユーザが所望のアイコンあるいはメニューを指先で1回押す動作(タップ動作)を行うことにより、タップした位置に表示されているアイコンに対応したアプリケーションを実行し、あるいはメニューに対応した処理を実行する。あるいは、ホーム画面が表示された状態でユーザが操作入力部114bを指先で押して左右の方向に滑らせる動作(スワイプ動作)を行うことにより、ホーム画面を切り替える処理を行う。
 操作ボタン115はプッシュボタンスイッチなどであり、操作ボタン115が押されたことを検出すると制御部101に伝えられ、その操作ボタン115に対応した動作を実行する。
 入出力I/F116は、例えばUSB(Universal Serial Bus)などであり、外部機器とデータの送受信を行うインターフェースである。
 基地局通信部117は、W-CDMA(Wideband Code Division Multiple Access)やLTE(Long Term Evolution)などの基地局3と遠距離の無線通信を行う通信インターフェースである。無線通信部118は、IEEE802.11a/b/nなどの無線LANにより無線通信用アクセスポイント2と無線通信を行う通信インターフェースである。これにより基地局3あるいはアクセスポイント2を介して外部ネットワーク4に接続し、情報の送受信を行う。基地局通信部117及び無線通信部118は、それぞれアンテナ、符号回路及び復号回路等で構成される。
 計時部119は、例えばRTC(Real Time Clock)回路を用いて現在時刻情報を出力するもので、基地局通信部117あるいは無線通信部118を介してインターネット時刻サーバーと接続することで時刻を自動的に校正する。
 ユーザ認識部120は、撮像部108から取り込み画像処理部109で処理したユーザの画像と、メモリ102にユーザ情報102aとして記憶された顔情報を比較することによりユーザを認識する。
 メモリ102あるいはストレージ103に記憶されるプログラムあるいはデータは、基地局通信部117あるいは無線通信部118により基地局3あるいは無線ルータ2を介して外部ネットワーク4に接続し、図示しない外部サーバーなどからダウンロードすることにより、随時更新・追加することができる。また、入出力I/F116を介してパソコン等の外部機器と接続し、データやプログラム等を更新、追加することも可能である。
 なお、タブレット型のパーソナルコンピュータについても、図1に示すスマートフォンとほぼ同じ構成であり、説明を省略する。
 本実施例においては、メモリ102の位置設定情報102bとアプリ設定情報102cとして、携帯端末装置1の位置に応じてアプリケーション毎にセキュリティレベルを設定する。セキュリティレベルが低いアプリケーションは、認証処理を行うことなくすばやく実行できる。一方、セキュリティレベルが高いアプリケーションは、所定の認証処理を行った後に実行できるようにしたことに特徴がある。
 図2は、位置に応じてアプリケーション毎にセキュリティレベルを設定した例を示す図である。この例では、位置として「自宅」と「職場」を登録している(それ以外の位置は「未登録」とする)。そして、位置に応じて「メール」、「設定」などの各アプリケーションのセキュリティレベルを設定している。これらの設定情報は、メモリ102内の位置設定情報102bとアプリ設定情報102cとして格納されている。
 セキュリティレベル“H”はセキュリティ強度が高く、他の人に実行されると問題となるアプリケーションである。この場合、ロック解除しないとアプリケーションを実行できない。すなわち、ロックされた状態のホーム画面ではアプリケーションに対応したアイコンが表示されず、ロック解除することでアイコンが表示される。
 セキュリティレベル“L”はセキュリティ強度が低く、他の人が実行しても問題とならないアプリケーションである。この場合、ロックされた状態でもアプリケーションを実行できる。すなわち、ロック状態のホーム画面でもアプリケーションに対応したアイコンが表示される。
 ここで、位置の登録はユーザの使用環境に応じてユーザ自身が行うものとするが、アプリケーションを実行する位置の履歴から実行頻度が高い位置を自動的に登録するようにしてもよい。また、アプリケーション毎のセキュリティレベルの設定は、ユーザの使用環境に応じてユーザ自身が行うようにしてもよいが、各アプリケーションの初期値としてデフォルト設定しておき、その後ユーザの使用環境に応じてユーザが設定変更するようにしてもよい。
 上記したセキュリティレベルを設定するための入力画面は特に示さないが、従来の携帯端末装置の初期設定機能の一部に取り込み、地図情報(設定エリアの広さを含む)とアプリケーション一覧を画面表示しながら、ユーザが設定(または設定変更)を行うことができる。
 図3は、図2の設定におけるホーム画面の表示例を示す図であり、(a)~(c)はロックされた状態、(d)はロック解除した状態を示している。ここでは携帯端末装置1のタッチパネル114とともに、撮像部108、スピーカ112、操作ボタン115、マイク110を示している。
 (a)は自宅におけるロック状態のホーム画面であり、ロック解除用のアイコン31とロック状態でも実行可能なアプリケーションのアイコン群32が表示されている。この画面を「ロック画面」とも呼ぶ。この例では、自宅におけるセキュリティレベルが“L”に設定された「ゲーム」「リモコン」「カメラ」「Map」「検索」のアプリケーションのアイコンが表示され、ロック解除のための認証情報を入力することなく実行できる。
 (b)は職場におけるロック状態のホーム画面であり、アイコン群32として職場におけるセキュリティレベルが“L”に設定された「Works」「Map」「検索」のアイコンが表示され、ロック解除なしに実行することができる。
 (c)は自宅/職場以外の未登録の位置におけるロック状態のホーム画面であり、アイコン群32としてセキュリティレベルが“L”に設定された「カメラ」「検索」のアプリケーションのアイコンが表示され、ロック解除なしに実行できる。
 (d)はアイコン31を選択し認証情報を入力してロックを解除した状態のホーム画面であり、ロック解除後に実行可能なアプリケーションのアイコン群33が表示されている。アイコン群33には、ロック画面(a)~(c)で表示されなかったセキュリティレベルが“H”に設定されたアプリケーションのアイコンが追加して表示され、実行することが可能となる。
 図4は、実施例1における携帯端末装置1の動作を示すフローチャートである。ここでは、スリープが解除されて所望のアプリケーションを選択するまでの動作を述べる。スリープ状態の解除は例えば操作ボタン115を押すことにより行われ、一連の動作は制御部101の制御により進行される。
 S201では、携帯端末装置1の現在位置情報を取得する。現在位置情報を取得するため、例えばGPS受信部104による受信した位置情報を用いる。
 S202では、メモリ102の位置設定情報102bとアプリ設定情報102cを参照し、取得した現在位置情報が予め登録された自宅あるいは職場等の位置の範囲内であるかを判定する。そして、判定した現在位置の区分に応じて、セキュリティレベル“L”に設定されたアプリケーション、すなわちロック解除しないで実行可能なアプリケーションのアイコンを読み出す。
 S203では、タッチパネル114の表示部114aにロック画面として、S202で取得したロック解除なしで実行可能なアプリケーションのアイコン群32と、ロック解除用のアイコン31を表示する。
 S204では、ユーザが表示部114aに表示されたアイコンあるいはメニューを操作入力部114bで選択する、あるいは操作ボタン115を押すことにより入力を行う。S205では、S204のユーザの選択入力に応じて次のような分岐処理を行う。
 S204の入力で操作ボタン115が押された場合には、「スリープ」に分岐しS206へ進む。S206では、消費電力を低減するためにタッチパネル114の表示部114aの表示を消す等を行い、スリープ状態に移行して処理を終了する。
 S204の入力で、ユーザのタップ動作により表示部114aに表示されたアプリケーションのアイコンが選択された場合には、「アプリ」に分岐しS207へ進む。S207では、選択されたアイコンに対応したアプリケーションの処理を実行した後、S201の処理に戻る。
 S204の入力で、ユーザのタップ動作により表示部114aに表示されたロック解除のアイコン31が選択された場合には、「解除」に分岐しS208へ進む。S208では、ロック解除のための認証情報を入力するための画面を表示する。
 S209では、ユーザが操作入力部114bにより認証情報を入力し、S210では、入力された情報をユーザ情報102aに登録された認証情報と照合して、有効か否かを判断する。有効でないと判断した場合(No)には、S209に戻り再度認証情報を入力する。
 S210で有効と判断した場合(Yes)には、S211へ進み、ロック解除したホーム画面を表示する。ロック解除画面では、現在位置においてセキュリティレベル“H”に設定されたアプリケーションのアイコンを追加して、実行可能なアプリケーションのアイコン群33を表示する。
 S212では、ユーザが表示部114aに表示されたアイコンあるいはメニューを操作入力部114bで選択する、あるいは操作ボタン115(スリープ選択)を押すなどの入力を行う。S213では、S212のユーザの選択入力に応じて分岐処理を行う。
 S212の入力で操作ボタン115が選択された場合には、「スリープ」に分岐して前記S206へ進み、スリープ処理を行い終了する。
 S212の入力で、ユーザのタップ動作により表示部114aに表示されたアプリケーションのアイコンが選択された場合には、「アプリ」に分岐してS214へ進む。S214では、選択されたアイコンに対応したアプリケーションの処理を実行した後、前記S211の処理に戻り、ユーザの次の選択を待つ。
 以上のように実施例1では、位置に応じてアプリケーション毎にセキュリティレベルを設定する。すなわち、セキュリティレベルを低く設定したアプリケーションは、ロック状態でも認証処理を行うことなくすばやく実行できる。また、セキュリティレベルを高く設定したアプリケーションは、認証処理を行った後でロックを解除し実行可能とする。
 例えば、自宅ではテレビのリモコンとして動作する「リモコン」のアプリケーションをロック解除することなく実行することができ、駅では電車の乗り換えをサポートする「乗り換え」のアプリケーションをロック解除することなく実行することができるなど、使い勝手を向上させることができる。一方、「メール」などの他人に見られると問題になるアプリケーションを実行するためには、認証によるロック解除が必要であり、セキュリティを確保することができる。すなわち、ユーザ以外は認証によるロック解除が困難であり、このようなアプリケーションに対するセキュリティを確保することができる。
 実施例2では、実施例1の機能に加え、特定の位置では特定のアプリケーションの使用を制限する機能を追加している。すなわち、位置毎に表示するホーム画面を異ならせている。
 図5は、位置に応じてアプリケーション毎にセキュリティレベルを設定した例を示す図である。本例では、位置として「自宅」、「職場」、「駅」を登録している。実施例1(図2)と同様に、セキュリティレベル“H”はセキュリティ強度が高く、ロック解除しないと実行できない。セキュリティレベル“L”はセキュリティ強度が低く、ロック状態でも実行可能である。さらに本実施例では、アプリケーションの使用を制限するセキュリティレベル“X”を設けた。セキュリティレベル“X”に設定されたアプリケーションに対応するアイコンは、ロック状態及びロック解除状態でもホーム画面に表示されないようにして、当該アプリケーションの使用を制限するようにしている。例えば、「自宅」においてアプリケーション「Works」はセキュリティレベル“X”に設定されており、「自宅」におけるホーム画面ではアイコンが表示されず、使用が制限される。
 図6は、図5の設定におけるホーム画面の表示例を示す図であり、(a)~(d)はロック状態、(e)~(h)はロック解除状態を示している。この例では、実施例1(図2)に対し、位置が「駅」の場合(c)(g)を追加している。また各ホーム画面には、どの位置に対応するホーム画面かを示す情報30が表示される。
 例えば、(a)は「自宅」のロック画面であり、セキュリティレベルが“L”である「ゲーム」「リモコン」「カメラ」「Map」「検索」のアイコン群32が表示される。また、(e)は「自宅」のロック解除画面であって、セキュリティレベルが“H”である「メール」「設定」を追加したアイコン群33が追加して表示される。しかし、セキュリティレベル“X”に設定された「Works」のアイコンは、いずれの画面(a)(e)にも表示されない。よって、アプリケーション「Works」の使用が制限される。
 一方、(b)(f)は「職場」のホーム画面であって、セキュリティレベルが“L”である「Works」のアイコンがいずれの画面にも表示される。しかし、セキュリティレベルが“X”に設定された「リモコン」「カメラ」などのアイコンは、ロックを解除しても表示されない。このように、位置に応じてロック解除状態のホーム画面が異なるようにして、位置に応じて特定のアプリケーションの使用を制限している。
 なお、使用制限されたアプリケーションを実行したいときは、ホーム画面を変更することで可能にする。例えばユーザが自宅で「Works」のアプリケーションを実行したい場合には、アイコン31によりロックを解除してホーム画面を(a)から(e)とし、さらに職場に対応したホーム画面(f)に切り替えることにより可能となる。
 図7は、実施例2における動作を示すフローチャートである。本実施例では、実施例1(図4)に対し、アプリケーションの使用制限を追加している。なお、図4と同じ工程には同じステップ番号を付与し、重複する箇所は簡単に説明する。
 S201では、携帯端末装置1の現在位置情報を取得する。S202では、メモリ102の位置設定情報102bとアプリ設定情報102cを参照し、現在位置の区分に応じて、セキュリティレベル“L”に設定されたアプリケーションのアイコンを読み出す。
 S221では、タッチパネル114の表示部114aに現在位置に対応したロック画面として、S202で取得したセキュリティレベル“L”のアプリケーションのアイコン群32を表示する。また表示部114aには、ホーム画面の位置情報30を表示する。
 S204では、ユーザがタッチパネル114を操作して所望の動作を選択する。S205では、S204のユーザの選択入力に応じた分岐処理を行う。
 S204にて「スリープ」が選択されると、S206へ進みスリープ状態に移行して処理を終了する。
 S204にて表示部114aに表示されたアプリケーションのアイコンが選択された場合には、S207へ進み、選択されたアプリケーションの処理を実行した後、S201に戻る。
 S204にて表示部114aに表示されたロック解除のアイコン31が選択された場合には、S208へ進み、ロック解除のための認証情報を入力するための画面を表示する。
 S209では、ユーザが操作入力部114bにより認証情報を入力し、S210では、入力された情報が予め登録された認証情報として有効かを判断する。有効でないと判断した場合(No)には、S209に戻り再度認証情報を入力する。
 S210で有効と判断した場合(Yes)には、S222へ進み、位置毎に設定されたロック解除したホーム画面を表示する。ロック解除したホーム画面では位置毎に設定された実行可能なアプリケーションのアイコン群33を表示する。このアイコン群33には、セキュリティレベル“H”のアイコンは含まれるが、セキュリティレベル“X”のアイコンは含まれない。
 S223では、ユーザが表示部114aに表示されたアイコンあるいはメニューを操作入力部114bで選択する。あるいは操作ボタン115(スリープ選択)を押すことや、スワイプ動作(ホーム画面変更)などの入力を行う。S224では、S223のユーザの選択入力に応じた分岐処理を行う。
 S223にて「スリープ」が選択されると、前記S206へ進みスリープ状態に移行して処理を終了する。
 S223にて表示部114aに表示されたアプリケーションのアイコンが選択された場合には、S214へ進み、選択されたアプリケーションの処理を実行した後、前記S222へ戻る。
 S223の入力でユーザのスワイプ動作を検出した場合には、S225へ進み、他の位置に対応したホーム画面の設定に変更する。そして、前記S222へ戻って変更された位置に対応したホーム画面を表示する。
 なお、上記例ではS223の選択入力においてホーム画面の変更(スワイプ動作による分岐)を許可しているが、これを禁止しても良い。これより、例えば職場では写真撮影のための「カメラ」のアプリケーションの実行を禁止するなど、位置に応じて問題となるアプリケーションの使用を禁止することができる。
 実施例2においても、位置に応じてアプリケーション毎にセキュリティレベルを設定することで、実施例1と同様にセキュリティを確保するとともにユーザの使い勝手のよい携帯端末装置を提供できる。さらに実施例2では、位置に応じて特定のアプリケーションの使用を制限する機能を付加しているので、よりセキュリティ機能が向上する。
 実施例3では、実施例2の機能に加え、アプリケーション毎のセキュリティレベルを時刻に応じて切り替えて設定する。
 図8は、位置と時刻に応じて、アプリケーション毎にセキュリティレベルを設定した例を示す図である。この設定情報は、メモリ102のアプリ設定情報102cに登録する。本例では、位置として「学校」を登録し、時刻として9時から12時の間を授業の時間割に合わせて、セキュリティレベルを変えて設定している。すなわち、授業の教科に用いるアプリケーションのセキュリティレベルを“L”に設定し、ロック状態でも実行可能にする。他のアプリケーションのセキュリティレベルは“H”または“X”に設定して、ロックを解除しないと実行できない、あるいは使用を制限するようにしている。例えば、9時から10時の間は授業の教科である「算数」のアプリケーションのみをレベル“L”に設定している。そして、授業時間帯は、「メール」「設定」などのアプリケーションはレベル“X”に設定し使用を制限している。また、「学校」以外の場所では全てのアプリケーションのレベルを“H”に設定し、ロックを解除しないと実行できない設定としている。
 図9は、図8の設定におけるホーム画面の表示例を示す図であり、(a)~(d)はロック状態、(e)~(h)はロック解除状態を示している。ここでは、学校における各時間帯での表示の変化を追加している。
 (a)(b)は学校の授業時間帯のロック画面であり、授業の教科に合わせて、セキュリティレベルが“L”に設定された「算数」「国語」などのアプリケーションのアイコン群32が表示される。(c)は学校の授業時間帯以外の時刻におけるロック画面で、授業で用いる全ての教科のアイコンが表示される。(d)は学校以外の登録されていない場所でのロック画面であり、どのアプリケーションのアイコンも表示されず、ロック解除のアイコン31のみが表示される。
 (e)(f)は学校の授業時間帯のロック解除画面であり、授業で用いる全ての教科のアイコン群33が表示されるが、セキュリティレベルが“X”に設定された「メール」「設定」は表示されない。(g)は学校の授業時間帯以外の時刻におけるロック解除画面であり、全てのアプリケーションのアイコン群33が表示される。(h)は学校以外の登録されていない場所でのロック解除画面であり、(g)と同様に全てのアプリケーションのアイコン群33が表示される。
 図10は、実施例3における動作を示すフローチャートである。本実施例では、実施例2(図7)に対し、時刻情報に応じた制御を付加している。図7と同じ工程には同じステップ番号を付与し、重複する箇所の説明は省略、あるいは簡単に説明する。
 S231では、携帯端末装置1のGPS受信部104及び計時部119により現在位置情報及び現在時刻情報を取得する。
 S232では、メモリ102の位置設定情報102bとアプリ設定情報102cを参照し、現在位置と現在時刻の区分に応じて、セキュリティレベル“L”に設定されたアプリケーションのアイコンを読み出す。
 S233では、タッチパネル114の表示部114aに現在位置と現在時刻に対応したロック画面として、S232で取得したセキュリティレベル“L”のアプリケーションのアイコン群32を表示する。また表示部114aには、ホーム画面の位置情報30を表示する。
 S204以降の工程は実施例2(図7)と同様である。ただし、S222においては、現在位置及び現在時刻毎にセキュリティレベル“H”に設定されたアプリケーションを追加し、アイコン群33を表示部114aに表示する。
 実施例3では、位置及び時刻に応じてアプリケーション毎のセキュリティレベルを設定する。これより、例えば学校での授業の時間割に合わせて設定を行うことで、授業に対応したアプリケーションをロック解除することなくすばやく選択して実行することができるとともに、授業に関係ないアプリケーションの使用を制限することが可能となる。
 なお、上記の説明では位置と時刻の組み合わせに応じてアプリケーション毎のセキュリティレベルを設定したが、「時刻」単独に応じてアプリケーション毎のセキュリティレベルを設定することも可能である。
 実施例4では、実施例2の機能に加え、アプリケーションのセキュリティレベルをユーザに応じて切り替えて設定する。
 図11は、ユーザと位置に応じて、アプリケーション毎にセキュリティレベルを設定した例を示す図である。この設定情報は、メモリ102のアプリ設定情報102cに登録する。本例では、ユーザとしてUSR1とUSR2が登録されており、位置として「自宅」と「職場」が登録されている。
 USR1は例えば子供を想定したもので、学校の授業で用いる「英語」や「算数」のセキュリティレベルを“L”とし、「メール」や「設定」は使用を制限するセキュリティレベル“X”に設定している。また、ロック解除により実行可能となるセキュリティレベル“H”は設定していない。
 USE2は例えば会社員を想定したもので、「リモコン」や「ゲーム」は自宅ではレベル“L”であるが、職場では使用制限するレベル“X”に設定している。
 未登録のユーザに対しては位置についても未登録となっており、位置によらず全てのアプリケーションのセキュリティレベルが“H”に設定されている。
 図12は、図11の設定におけるホーム画面の表示例を示す図であり、(a)(b)はUSR1に対するホーム画面、(c)~(e)、(g)~(i)はUSR2に対するホーム画面、(f)(j)は未登録ユーザに対するホーム画面である。
 (a)(b)はUSR1に対する自宅及びそれ以外の位置におけるホーム画面で、ロック解除することなく実行できるアプリケーションのアイコン群32が表示されている。また、ロック解除用のアイコンは表示されていない。よって、USR1が使用できるアプリケーションはアイコン群32だけに制限される。
 (c)~(e)は、USR2の自宅/職場及びそれ以外の位置におけるロック画面であり、それぞれの位置でロック解除することなく実行できるアプリケーションのアイコン群32が表示されている。これらの画面でロック解除すると(g)~(i)のホーム画面に切り替わり、セキュリティレベル“H”のアプリケーションを追加したアイコン群33が表示される。
 (f)は未登録のユーザに対するロック状態のホーム画面であり、位置によらずどのアプリケーションのアイコンも表示されない。ロック解除すると(j)の画面に切り替わり、セキュリティレベル“H”のアプリケーションのアイコン群33が表示される。
 図13は、実施例4における動作を示すフローチャートである。本実施例では実施例2(図7)に対し、ユーザに応じた制御を付加している。図7Xと同じ工程には同じステップ番号を付与し、重複する箇所の説明は省略、あるいは簡単に説明する。
 S241では、携帯端末装置1の撮像部108によりユーザの顔画像を取得する。S242では、ユーザ認識部120により取得した顔画像をメモリ102のユーザ情報102aに登録されたユーザの顔情報と照合し、登録されたどのユーザかを認識する。
 S201では、現在位置情報を取得する。S243では、メモリ102の位置設定情報102bとアプリ設定情報102cを参照し、認識したユーザ名と現在位置の区分に応じて、セキュリティレベル“L”に設定されたアプリケーションのアイコンを読み出す。
 S244では、タッチパネル114の表示部114aにユーザ名と現在位置に対応したロック画面として、S243で取得したセキュリティレベル“L”のアプリケーションのアイコン群32を表示する。
 S204以降の工程は実施例2(図7)と同様である。ただし、S222においては、ユーザ名及び現在位置毎にセキュリティレベル“H”に設定されたアプリケーションを追加し、アイコン群33を表示部114aに表示する。またS225では、当該ユーザに対する他の位置でのホーム画面に変更することは許容するが、他のユーザに対するホーム画面へ変更することは制限する。
 実施例4では、ユーザ及び位置に応じてアプリケーション毎のセキュリティレベルを設定する。これより、例えば子供がロック解除なしで実行可能なアプリケーションを制限し、さらにはロック解除を行うこと自身も制限することができる。
 なお、上記の説明ではユーザと位置の組み合わせに応じてアプリケーション毎のセキュリティレベルを設定したが、「ユーザ」単独に応じてアプリケーション毎のセキュリティレベルを設定することも可能である。
 実施例5では、実施例2の機能に新たなセキュリティレベルを追加し、セキュリティレベルに応じて認証方法を変えるようにしている。
 図14は、アプリケーション毎にセキュリティレベルと認証方法を設定した例を示す図である。この設定情報は、メモリ102のアプリ設定情報102cに登録する。本例では、位置として「自宅」、「職場」、「駅」が登録され、セキュリティレベル“M”を追加している。
 追加したセキュリティレベル“M”は、セキュリティレベル“H”と同様にセキュリティ強度が高く、認証しないとアプリケーションを実行できないものであるが、両者の認証方法は異なるものとする。
 前記したようにセキュリティレベル“H”のアプリケーションのアイコンは、ロック状態のホーム画面では表示されず、認証入力によりロックが解除されてアイコンが表示される。これに対しセキュリティレベル“M”のアプリケーションのアイコンは、ロック状態のホーム画面でも表示されるが、ユーザがこのアイコンを選択して実行するためには別の認証入力が必要になる。
 本例では認証方法として、例えば簡便なパスワード認証を用いる認証方法Aと、より機密性の高い顔認証あるいは指紋認証を用いる認証方法Bを設ける。そして、セキュリティレベル“H”の場合は認証方法Aを、セキュリティレベル“M”の場合は認証方法Bを使い分ける。
 例えば「メール」や「設定」のアプリケーションを「自宅」や「職場」で実行するときは、セキュリティレベル“H”に設定して簡便な認証方法Aを用いる。これに対し「メール」や「設定」のアプリケーションを「駅」などの不特定の人が多く存在するところで実行するときは、セキュリティレベルを“M”に設定して機密性の高い認証方法Bを用いる。すなわち、パスワード入力を見られる可能性が高い場所では顔認証や指紋認証を用いることで、セキュリティを確保するようにしている。
 図15は、図14の設定におけるホーム画面の表示例を示す図であり、(a)~(d)はロック状態、(e)~(h)はロック解除状態を示している。
 ロック画面(a)~(d)のうち「駅」における画面(c)では、セキュリティレベルが“L”である「乗り換え」「Map」「検索」「ゲーム」のアイコン群32とともに、セキュリティレベルが“M”である「メール」「設定」のアイコン群34が表示される。なお、両者のセキュリティレベルが異なることを識別できるように、アイコンの色あるいは形状等を変えている。アイコン群34に含まれるセキュリティレベルが“M”のアプリケーションを選択して実行するためには、顔認証などの認証方法Bによる認証を必要とする。
 ロック解除用アイコン31を選択しパスワード等の認証方法Aにより認証を行うと、ロック解除画面(e)~(h)に切り替わり、セキュリティレベルが“H”であるアプリケーションのアイコン群33が表示される。
 図16は、実施例5における動作を示すフローチャートである。本実施例では、実施例2(図7)に対し、セキュリティレベル“M”を付加して認証方法を変えている。図7と同じ工程には同じステップ番号を付与し、重複する箇所の説明は省略、あるいは簡単に説明する。
 S201~S204は図7と同じであるが、S202ではアプリ設定情報102cを参照し、現在位置の区分に応じて、セキュリティレベル“L”及び“M”に設定されたアプリケーションのアイコンを読み出す。そしてS221では、ロック画面に読み出した“L”及び“M”に設定されたアイコン群32,34を区別して表示する。
 S205の分岐処理以降は、図7で述べた処理に、セキュリティレベル“M”に対する処理を追加している。
 S204にて表示部114aに表示されたアプリケーションのアイコンが選択された場合には、S251へ進み、選択したアプリケーションのセキュリティレベルを判別する。
 S251の判別で、セキュリティレベル設定が“L”の場合には、S207に進み選択されたアイコンに対応したアプリケーションの処理を実行し、その後S201に戻る。
 S251の判別で、セキュリティレベル設定が“M”の場合には、S252に進み認証方法Bの入力画面を表示する。認証方法Bとしては、例えばユーザ認識部120による顔認証や指紋センサ(図示せず)による指紋認証を使用する。S253ではユーザは認証方法に対応した認証情報を入力し、S254では入力された情報を予め登録されたユーザ情報102aと照合し、有効か否かを判断する。有効でないと判断した場合(No)にはS253に戻り再度認証情報を入力する。有効と判断した場合(Yes)にはS207へ進み、選択されたアイコンに対応したアプリケーションの処理を実行した後、S201に戻る。
 なお、S204にて表示部114aに表示されたロック解除のアイコン31が選択された場合には、S208へ進み、ロック解除のための認証情報を入力するための画面を表示する。この画面では、パスワード等による認証方法Aを使用する。またS213の分岐処理では、ホーム画面の変更を削除しているが、S225のように追加しても良い。
 実施例5では、位置に応じてアプリケーション毎のセキュリティレベルを設定するとともに、セキュリティレベルにより認証方法を変えることで、位置に応じて認証入力時のセキュリティ強度を高めることができる。
 実施例6では、実施例2において位置に応じてロック解除の認証方法を変えるようにしている。
 図17は、位置に応じてアプリケーション毎のセキュリティレベルとロック解除の認証方法を設定した例を示す図である。この設定情報は、メモリ102のアプリ設定情報102cに登録する。本例では、位置として「自宅」、「職場」、「駅」が登録され、各位置における認証方法を切り替える。すなわち、「自宅」、「職場」、「未登録」の位置では簡便なパスワード認証等による認証方法Aが設定されており、「駅」ではより機密性の高い顔認証あるいは指紋認証等による認証方法Bが設定されている。これにより、「駅」などの不特定の人が多く、パスワード入力を見られる可能性が高い場所では、顔認証や指紋認証を用いてセキュリティ強度を高めることができる。
 図18は、図17の設定におけるホーム画面の表示例を示す図であり、(a)~(d)はロック状態、(e)~(h)はロック解除状態を示している。
 ロック画面(a)~(d)のうち、自宅、職場、それ以外の未登録の位置の画面では、認証方法Aによるロック解除用のアイコン31Aが表示され、駅では認証方法Bによるロック解除用のアイコン31Bが表示されている。ここで、ロック解除のアイコンは認証方法により異なる色あるいは形状にすることが望ましい。
 それぞれの画面でロック解除用アイコン31Aまたは31Bを選択し、それぞれ認証方法Aまたは認証方法Bにより認証を行うと、ロック解除画面(e)~(h)に切り替わり、セキュリティレベルが“H”であるアプリケーションを追加したアイコン群33が表示される。
 図19は、実施例6における動作を示すフローチャートである。本実施例では、実施例2(図7)に対し位置に応じてロック解除の認証方法を変えている。図7と同じ工程には同じステップ番号を付与し、重複する箇所の説明は省略、あるいは簡単に説明する。
 S201~S204は図7と同じであり、S205以降の分岐処理で変更するのは、S261以降である。S204にて表示部114aに表示されたロック解除のアイコン31Aまたは31Bが選択された場合には、S261へ進み、位置に応じて設定されたロック解除のための認証方法を判別する。
 S261の判別の結果、認証方法Aの場合には、S208にて認証方法Aに対応した入力画面を表示する。S209では、ユーザが認証方法Aに対応した認証情報を入力し、S210では入力された情報を予め登録されたユーザ情報102aと照合し、有効か否かを判断する。有効でないと判断した場合(No)には、S209に戻り再度認証情報を入力する。有効と判断した場合(Yes)には、S222へ進みロック解除したホーム画面を表示する。
 S261の判別の結果、認証方法Bの場合には、S262にて認証方法Bに対応した入力画面を表示する。S263では、ユーザが認証方法Bに対応した認証情報を入力し、S264では入力された情報を予め登録されたユーザ情報102aと照合し、有効か否かを判断する。有効でないと判断した場合(No)には、S263に戻り再度認証情報を入力する。有効と判断した場合(Yes)には、S222へ進みロック解除したホーム画面を表示する。
  S222以降の処理は図7と同じである。
 実施例6では、位置に応じてロック解除の認証方法を変えることで、実施例5と同様に、使用する位置に応じてセキュリティ強度を高めることができる。
 上記した各実施例は本発明を分かりやすく説明するために詳細に説明したものであり、必ずしも説明した全ての構成を備えるものに限定されるものではない。例えば、本実施例ではGPS受信部104により位置情報を取得するものとしたが、これに限らず基地局通信部117を介して基地局3の位置情報を取得する、あるいは無線通信部118を介して無線通信用のアクセスポイント2の位置情報を取得するようにしてもよい。また、現在時刻取得方法としてインターネット時刻サーバーと接続することで時刻情報を取得してもよい。
 さらに、アプリケーションのセキュリティレベルとして各実施例では2つあるいは3つの設定を設けたが、これに限らず3つ以上の設定を設け、アプリケーション毎のセキュリティレベルの設定により、位置、時刻あるいはユーザに応じてパスワードの長さを変える、あるいは認証方法を変えるようにしてもよい。
 また、以上の実施例において、登録した位置において使用頻度が高いアプリケーションのアイコンをロック状態及びロック解除した状態でホーム画面に表示することで、携帯端末装置にアプリケーションが数多くインストールされた状態でも、所望のアプリケーションをすばやく選択して実行することが可能となる。
 また、ロック状態のホーム画面の表示において、ロック解除のアイコンを表示して選択するようにしたが、ロック解除のための操作ボタンを別途設けるようにしてもよい。
 また、各実施例の構成の一部について、他の構成の追加・削除・置換をすることが可能である。また、上記の各構成、機能、処理部、処理手段等は、それらの一部又は全部を、例えば集積回路で設計する等によりハードウェアで実現しても良い。また、上記の各構成、機能等は、プロセッサがそれぞれの機能を実現するプログラムを解釈し、実行することによりソフトウェアで実現しても良い。各機能を実現するプログラム、テーブル、ファイル等の情報は、メモリ102やストレージ103に置くことができる。
 また、制御線や情報線は説明上必要と考えられるものを示しており、製品上必ずしも全ての制御線や情報線を示しているとは限らない。実際には殆ど全ての構成が相互に接続されていると考えても良い。
 1…携帯端末装置、30…位置情報、31…ロック解除用アイコン、32,33,34…アイコン群、101…制御部、102…メモリ、102a…ユーザ情報、102b…位置設定情報、102c…アプリ設定情報、104…GPS受信部、108…撮像部、114…タッチパネル、114a…表示部、114b…操作入力部、115…操作ボタン、119…計時部、120…ユーザ認識部。

Claims (8)

  1.  ユーザの選択によりアプリケーションを実行する携帯端末装置であって、
     当該携帯端末装置の位置情報を取得する位置情報取得部と、
     位置に応じてアプリケーション毎にセキュリティレベルを設定して記憶するセキュリティレベル設定記憶部と、
     ユーザが選択可能なアプリケーションを表示する表示部と、
     該表示部の表示を制御するとともに、ユーザにより選択されたアプリケーションを実行する制御部と、を備え、
     前記セキュリティレベルは、当該携帯端末装置のロック状態及びロック解除状態において、アプリケーション毎に前記表示部に表示するか、また実行可能にするかを定めたものであり、
     前記制御部は、前記セキュリティレベル設定記憶部に記憶されたセキュリティレベルを参照し、前記位置情報取得部にて取得した位置情報に応じて、前記表示部に表示するアプリケーションを決定し、ユーザにより選択されたアプリケーションを実行可能とすることを特徴とする携帯端末装置。
  2.  請求項1に記載の携帯端末装置であって、
     前記セキュリティレベルには、当該携帯端末装置がロック状態及びロック解除状態のいずれにおいても、アプリケーションを前記表示部に表示せず、実行を制限するものを含むことを特徴とする携帯端末装置。
  3.  請求項1または2に記載の携帯端末装置であって、
     現在の時刻情報を取得する時刻情報取得部を備え、
     前記セキュリティレベル設定記憶部は、位置と時刻の組合せに応じてアプリケーション毎にセキュリティレベルを設定して記憶するものであって、
     前記制御部は、前記セキュリティレベル設定記憶部に記憶されたセキュリティレベルを参照し、前記位置情報取得部にて取得した位置情報と前記時刻情報取得部にて取得した時刻情報の組合せに応じて、前記表示部に表示するアプリケーションを決定し、ユーザにより選択されたアプリケーションを実行可能とすることを特徴とする携帯端末装置。
  4.  請求項1または2に記載の携帯端末装置であって、
     ユーザを認識するユーザ認識部を備え、
     前記セキュリティレベル設定記憶部は、位置とユーザの組合せに応じてアプリケーション毎にセキュリティレベルを設定して記憶するものであって、
     前記制御部は、前記セキュリティレベル設定記憶部に記憶されたセキュリティレベルを参照し、前記位置情報取得部にて取得した位置情報と前記ユーザ認識部にて認識したユーザの組合せに応じて、前記表示部に表示するアプリケーションを決定し、ユーザにより選択されたアプリケーションを実行可能とすることを特徴とする携帯端末装置。
  5.  請求項1ないし4のいずれか1項に記載の携帯端末装置であって、
     前記制御部は、前記セキュリティレベル設定記憶部に記憶されたセキュリティレベルに基づいて、ロック解除のための認証方法、及びユーザに選択されたアプリケーションを実行可能にする認証方法を切り替えることを特徴とする携帯端末装置。
  6.  請求項1ないし4のいずれか1項に記載の携帯端末装置であって、
     前記セキュリティレベル設定記憶部は、ロック解除するための認証方法を位置に応じて異なるように設定して記憶しており、
     前記制御部は、前記セキュリティレベル設定記憶部に記憶された認証方法を参照し、前記位置情報取得部にて取得した位置情報に応じて、ロック解除のための認証方法を切り替えることを特徴とする携帯端末装置。
  7.  ユーザの選択によりアプリケーションを実行する携帯端末装置であって、
     現在の時刻情報を取得する時刻情報取得部と、
     時刻に応じてアプリケーション毎にセキュリティレベルを設定して記憶するセキュリティレベル設定記憶部と、
     ユーザが選択可能なアプリケーションを表示する表示部と、
     該表示部の表示を制御するとともに、ユーザにより選択されたアプリケーションを実行する制御部と、を備え、
     前記セキュリティレベルは、当該携帯端末装置のロック状態及びロック解除状態において、アプリケーション毎に前記表示部に表示するか、また実行可能にするかを定めたものであり、
     前記制御部は、前記セキュリティレベル設定記憶部に記憶されたセキュリティレベルを参照し、前記時刻情報取得部にて取得した時刻情報に応じて、前記表示部に表示するアプリケーションを決定し、ユーザにより選択されたアプリケーションを実行可能とすることを特徴とする携帯端末装置。
  8.  ユーザの選択によりアプリケーションを実行する携帯端末装置であって、
     ユーザを認識するユーザ認識部と、
     ユーザに応じてアプリケーション毎にセキュリティレベルを設定して記憶するセキュリティレベル設定記憶部と、
     ユーザが選択可能なアプリケーションを表示する表示部と、
     該表示部の表示を制御するとともに、ユーザにより選択されたアプリケーションを実行する制御部と、を備え、
     前記セキュリティレベルは、当該携帯端末装置のロック状態及びロック解除状態において、アプリケーション毎に前記表示部に表示するか、また実行可能にするかを定めたものであり、
     前記制御部は、前記セキュリティレベル設定記憶部に記憶されたセキュリティレベルを参照し、前記ユーザ認識部にて認識したユーザに応じて、前記表示部に表示するアプリケーションを決定し、ユーザにより選択されたアプリケーションを実行可能とすることを特徴とする携帯端末装置。
PCT/JP2014/052290 2014-01-31 2014-01-31 携帯端末装置 Ceased WO2015114806A1 (ja)

Priority Applications (8)

Application Number Priority Date Filing Date Title
JP2015559698A JP6393282B2 (ja) 2014-01-31 2014-01-31 携帯端末装置
US15/104,699 US10726159B2 (en) 2014-01-31 2014-01-31 Portable terminal device executing an application in accordance with a selection made by a user
PCT/JP2014/052290 WO2015114806A1 (ja) 2014-01-31 2014-01-31 携帯端末装置
CN201480068459.3A CN105830085B (zh) 2014-01-31 2014-01-31 便携终端装置
US16/919,288 US11461501B2 (en) 2014-01-31 2020-07-02 Portable terminal device
US17/956,010 US11899825B2 (en) 2014-01-31 2022-09-29 Portable terminal
US18/397,275 US12393735B2 (en) 2014-01-31 2023-12-27 Portable terminal
US19/269,881 US20250342280A1 (en) 2014-01-31 2025-07-15 Portable terminal

Applications Claiming Priority (1)

Application Number Priority Date Filing Date Title
PCT/JP2014/052290 WO2015114806A1 (ja) 2014-01-31 2014-01-31 携帯端末装置

Related Child Applications (2)

Application Number Title Priority Date Filing Date
US15/104,699 A-371-Of-International US10726159B2 (en) 2014-01-31 2014-01-31 Portable terminal device executing an application in accordance with a selection made by a user
US16/919,288 Continuation US11461501B2 (en) 2014-01-31 2020-07-02 Portable terminal device

Publications (1)

Publication Number Publication Date
WO2015114806A1 true WO2015114806A1 (ja) 2015-08-06

Family

ID=53756418

Family Applications (1)

Application Number Title Priority Date Filing Date
PCT/JP2014/052290 Ceased WO2015114806A1 (ja) 2014-01-31 2014-01-31 携帯端末装置

Country Status (4)

Country Link
US (5) US10726159B2 (ja)
JP (1) JP6393282B2 (ja)
CN (1) CN105830085B (ja)
WO (1) WO2015114806A1 (ja)

Cited By (8)

* Cited by examiner, † Cited by third party
Publication number Priority date Publication date Assignee Title
JP2017167225A (ja) * 2016-03-14 2017-09-21 富士通株式会社 表示装置、表示制御装置、表示制御プログラム、及び表示制御方法
JP2017195445A (ja) * 2016-04-18 2017-10-26 京セラ株式会社 携帯電子機器、セキュリティ制御方法及びセキュリティ制御プログラム
JP2018537757A (ja) * 2015-10-15 2018-12-20 サムスン エレクトロニクス カンパニー リミテッド タッチスクリーン付き移動デバイスのロック及びロック解除のための方法及び移動デバイス
JP2018206057A (ja) * 2017-06-05 2018-12-27 カシオ計算機株式会社 認証装置、認証方法及びプログラム
JP2019023820A (ja) * 2017-07-24 2019-02-14 株式会社Nttドコモ プログラムおよび情報処理装置の動作方法
JP2021157823A (ja) * 2020-05-28 2021-10-07 華為技術有限公司Huawei Technologies Co., Ltd. アプリケーションの使用を制限する方法、および端末
US11722494B2 (en) 2016-03-22 2023-08-08 Huawei Technologies Co., Ltd. Method for limiting usage of application, and terminal
JP2024522701A (ja) * 2021-11-22 2024-06-21 ケーティー アンド ジー コーポレイション ユーザ入力によりロックを解除する方法及び装置

Families Citing this family (15)

* Cited by examiner, † Cited by third party
Publication number Priority date Publication date Assignee Title
WO2015170473A1 (ja) * 2014-05-09 2015-11-12 日本電気株式会社 アプリケーション自動制御システム、アプリケーション自動制御方法およびプログラム記録媒体
US10198594B2 (en) * 2014-12-30 2019-02-05 Xiaomi Inc. Method and device for displaying notification information
US20160286032A1 (en) * 2015-03-24 2016-09-29 Lenovo Enterprise Solutions (Singapore) Pte. Ltd. Modifying operation of a mobile communication device based on interest level in a geographic location
US10091188B2 (en) * 2015-03-30 2018-10-02 Qualcomm Incorporated Accelerated passphrase verification
CN105205374A (zh) * 2015-08-27 2015-12-30 广东欧珀移动通信有限公司 一种应用程序加密方法及用户终端
CN114675771A (zh) * 2015-10-29 2022-06-28 创新先进技术有限公司 一种服务调用方法及装置
US10803400B2 (en) * 2016-06-23 2020-10-13 Intel Corporation Self-adaptive security framework
GB2555569B (en) * 2016-10-03 2019-06-12 Haddad Elias Enhanced computer objects security
CN107219976B (zh) * 2017-05-31 2020-07-28 Oppo广东移动通信有限公司 应用显示方法及相关产品
US20190243536A1 (en) * 2018-02-05 2019-08-08 Alkymia Method for interacting with one or more software applications using a touch sensitive display
US10984120B2 (en) * 2018-05-10 2021-04-20 Paypal, Inc. Limiting device functionality based on data detection and processing
KR102749970B1 (ko) * 2018-12-18 2025-01-03 삼성전자주식회사 위치 기반 동작 방법, 전자 장치 및 기록 매체
US11599676B2 (en) * 2019-03-07 2023-03-07 Blackberry Limited Method and system for container background unlock
US11904866B2 (en) * 2019-07-31 2024-02-20 Toyota Motor Engineering & Manufacturing North America, Inc. Systems and methods for brain-machine interfaces and EEG-based driver identification
EP4350544A4 (en) * 2021-06-29 2024-11-06 Huawei Technologies Co., Ltd. Access control method and related apparatus

Citations (3)

* Cited by examiner, † Cited by third party
Publication number Priority date Publication date Assignee Title
US20120129496A1 (en) * 2010-11-23 2012-05-24 Jonghoon Park Content control apparatus and method thereof
JP2013041378A (ja) * 2011-08-12 2013-02-28 Kyocera Corp 携帯電子機器、制御方法、および、制御プログラム
JP2013164717A (ja) * 2012-02-10 2013-08-22 Fujitsu Broad Solution & Consulting Inc 認証プログラム、認証方法および情報処理装置

Family Cites Families (17)

* Cited by examiner, † Cited by third party
Publication number Priority date Publication date Assignee Title
JP4136517B2 (ja) * 2002-07-31 2008-08-20 株式会社日立製作所 移動端末
JP2004118456A (ja) 2002-09-25 2004-04-15 Japan Science & Technology Corp 位置情報を用いた移動端末の認証システム
JP4687045B2 (ja) 2004-09-14 2011-05-25 凸版印刷株式会社 認証装置およびその方法
WO2008050512A1 (en) * 2006-09-29 2008-05-02 Nec Corporation Start control device, method, and program
US20100306705A1 (en) 2009-05-27 2010-12-02 Sony Ericsson Mobile Communications Ab Lockscreen display
KR101701492B1 (ko) * 2009-10-16 2017-02-14 삼성전자주식회사 데이터 표시 방법 및 그를 수행하는 단말기
US8437742B2 (en) * 2009-10-16 2013-05-07 At&T Intellectual Property I, L.P. Systems and methods for providing location-based application authentication using a location token service
KR20110111022A (ko) 2010-04-02 2011-10-10 삼성전자주식회사 단말의 정보보호 방법 및 장치
CN103348353B (zh) 2010-10-06 2016-07-06 西里克斯系统公司 基于移动设备的物理位置对资源访问进行中介调节
US20120137369A1 (en) * 2010-11-29 2012-05-31 Infosec Co., Ltd. Mobile terminal with security functionality and method of implementing the same
KR101563150B1 (ko) 2011-09-09 2015-10-28 주식회사 팬택 잠금 화면에서 단축 기능을 제공하는 방법 및 그를 이용한 휴대용 단말기
JP2013074499A (ja) 2011-09-28 2013-04-22 Dainippon Printing Co Ltd 情報処理端末、アイコン表示方法、プログラム、および記録媒体
US20130305354A1 (en) 2011-12-23 2013-11-14 Microsoft Corporation Restricted execution modes
JP5848971B2 (ja) 2011-12-27 2016-01-27 京セラ株式会社 装置、方法、及びプログラム
CN102830932B (zh) * 2012-08-17 2017-05-17 东莞宇龙通信科技有限公司 终端和终端自动切换解锁方式的方法
KR20140043644A (ko) * 2012-10-02 2014-04-10 엘지전자 주식회사 이동 단말기 및 그것의 제어방법
KR102013940B1 (ko) * 2012-12-24 2019-10-21 삼성전자주식회사 어플리케이션의 보안성 관리 방법 및 그 전자 장치

Patent Citations (3)

* Cited by examiner, † Cited by third party
Publication number Priority date Publication date Assignee Title
US20120129496A1 (en) * 2010-11-23 2012-05-24 Jonghoon Park Content control apparatus and method thereof
JP2013041378A (ja) * 2011-08-12 2013-02-28 Kyocera Corp 携帯電子機器、制御方法、および、制御プログラム
JP2013164717A (ja) * 2012-02-10 2013-08-22 Fujitsu Broad Solution & Consulting Inc 認証プログラム、認証方法および情報処理装置

Cited By (11)

* Cited by examiner, † Cited by third party
Publication number Priority date Publication date Assignee Title
JP2018537757A (ja) * 2015-10-15 2018-12-20 サムスン エレクトロニクス カンパニー リミテッド タッチスクリーン付き移動デバイスのロック及びロック解除のための方法及び移動デバイス
JP2017167225A (ja) * 2016-03-14 2017-09-21 富士通株式会社 表示装置、表示制御装置、表示制御プログラム、及び表示制御方法
US11722494B2 (en) 2016-03-22 2023-08-08 Huawei Technologies Co., Ltd. Method for limiting usage of application, and terminal
JP2017195445A (ja) * 2016-04-18 2017-10-26 京セラ株式会社 携帯電子機器、セキュリティ制御方法及びセキュリティ制御プログラム
JP2018206057A (ja) * 2017-06-05 2018-12-27 カシオ計算機株式会社 認証装置、認証方法及びプログラム
JP2019023820A (ja) * 2017-07-24 2019-02-14 株式会社Nttドコモ プログラムおよび情報処理装置の動作方法
JP2021157823A (ja) * 2020-05-28 2021-10-07 華為技術有限公司Huawei Technologies Co., Ltd. アプリケーションの使用を制限する方法、および端末
JP2023093420A (ja) * 2020-05-28 2023-07-04 華為技術有限公司 アプリケーションの使用を制限する方法、および端末
JP7590475B2 (ja) 2020-05-28 2024-11-26 ベイジン クンシ インテレクチュアル プロパティー マネージメント カンパニー リミテッド アプリケーションの使用を制限する方法、および端末
JP2024522701A (ja) * 2021-11-22 2024-06-21 ケーティー アンド ジー コーポレイション ユーザ入力によりロックを解除する方法及び装置
JP7766719B2 (ja) 2021-11-22 2025-11-10 ケーティー アンド ジー コーポレイション ユーザ入力によりロックを解除する方法及び装置

Also Published As

Publication number Publication date
US11461501B2 (en) 2022-10-04
US20250342280A1 (en) 2025-11-06
JPWO2015114806A1 (ja) 2017-03-23
CN105830085B (zh) 2020-06-16
US20230024378A1 (en) 2023-01-26
CN105830085A (zh) 2016-08-03
US20200334368A1 (en) 2020-10-22
US11899825B2 (en) 2024-02-13
US12393735B2 (en) 2025-08-19
US10726159B2 (en) 2020-07-28
US20160314308A1 (en) 2016-10-27
JP6393282B2 (ja) 2018-09-19
US20240126926A1 (en) 2024-04-18

Similar Documents

Publication Publication Date Title
JP6393282B2 (ja) 携帯端末装置
AU2011312743B2 (en) Multiple-access-level lock screen
KR101412764B1 (ko) 대안적 잠금 해제 패턴
US20130324089A1 (en) Method for providing fingerprint-based shortcut key, machine-readable storage medium, and portable terminal
CN104798418A (zh) 基于位置的无线外围设备选择
US20190313470A1 (en) Authentication and pairing of devices using a machine readable code
JP2015524954A (ja) 複数の通信端末を使用する多重ディスプレイ方法、機械読み取り可能な格納媒体及び通信端末
KR20160148260A (ko) 전자 장치 및 이의 제어 방법
EP2645290A2 (en) Devices and methods for unlocking a lock mode
US9426606B2 (en) Electronic apparatus and method of pairing in electronic apparatus
KR20160009878A (ko) 모바일 디바이스 및 그 제어 방법
JPWO2013035744A1 (ja) 端末装置、情報入力方法およびプログラム
JP2019522277A (ja) 端末機器のパスワードロック解除方法、装置および端末機器
CN103500065B (zh) 用于移动终端的坐标变换方法和装置以及移动终端
CN106940770A (zh) 一种屏幕锁定方法、装置和终端
JP6796662B2 (ja) 携帯情報端末及びその発呼方法
CN106203018A (zh) 多用户访问控制方法及装置
CN104765523A (zh) 显示设备及其控制方法
US20150248545A1 (en) Sign shortcut
KR101844586B1 (ko) 다수 메신저에서 수행된 대화목록을 통합하여 제공하는 방법 및 장치
US20140201680A1 (en) Special character input method and electronic device therefor
KR101844587B1 (ko) 통합 메신저 어플리케이션에서 적합 메신저를 자동 선택하여 메시지를 전송하는 방법 및 장치
KR101844582B1 (ko) 통합 인증 기반의 다중 메신저 실행 장치 및 방법
WO2025027692A1 (ja) 情報処理装置及び方法
KR101215850B1 (ko) 휴대용 통신 단말기

Legal Events

Date Code Title Description
121 Ep: the epo has been informed by wipo that ep was designated in this application

Ref document number: 14881391

Country of ref document: EP

Kind code of ref document: A1

WWE Wipo information: entry into national phase

Ref document number: 15104699

Country of ref document: US

ENP Entry into the national phase

Ref document number: 2015559698

Country of ref document: JP

Kind code of ref document: A

NENP Non-entry into the national phase

Ref country code: DE

122 Ep: pct application non-entry in european phase

Ref document number: 14881391

Country of ref document: EP

Kind code of ref document: A1