JP6992525B2 - ボイラ - Google Patents

ボイラ Download PDF

Info

Publication number
JP6992525B2
JP6992525B2 JP2018003450A JP2018003450A JP6992525B2 JP 6992525 B2 JP6992525 B2 JP 6992525B2 JP 2018003450 A JP2018003450 A JP 2018003450A JP 2018003450 A JP2018003450 A JP 2018003450A JP 6992525 B2 JP6992525 B2 JP 6992525B2
Authority
JP
Japan
Prior art keywords
combustion state
pressure
combustion
period
value
Prior art date
Legal status (The legal status is an assumption and is not a legal conclusion. Google has not performed a legal analysis and makes no representation as to the accuracy of the status listed.)
Active
Application number
JP2018003450A
Other languages
English (en)
Other versions
JP2019124376A (ja
Inventor
池内裕明
加藤寛尚
Current Assignee (The listed assignees may be inaccurate. Google has not performed a legal analysis and makes no representation or warranty as to the accuracy of the list.)
Miura Co Ltd
Original Assignee
Miura Co Ltd
Priority date (The priority date is an assumption and is not a legal conclusion. Google has not performed a legal analysis and makes no representation as to the accuracy of the date listed.)
Filing date
Publication date
Application filed by Miura Co Ltd filed Critical Miura Co Ltd
Priority to JP2018003450A priority Critical patent/JP6992525B2/ja
Publication of JP2019124376A publication Critical patent/JP2019124376A/ja
Application granted granted Critical
Publication of JP6992525B2 publication Critical patent/JP6992525B2/ja
Active legal-status Critical Current
Anticipated expiration legal-status Critical

Links

Images

Landscapes

  • Regulation And Control Of Combustion (AREA)
  • Feeding And Controlling Fuel (AREA)

Description

本発明は、燃料供給路を通して供給された燃料を燃焼させて蒸気を生成するボイラに関する。
従来より、燃料供給路に設けられた流量調整弁の開度を燃料の供給圧に応じて補正することで、空気比一定制御を実現するボイラがある。このようなボイラでは、燃料の供給圧が低下した場合、燃料の流量を確保して空気比を一定に保つために、流量調整弁の開度を増大させるものがあった。しかし、配管工事や災害などの影響により、燃料の供給圧が予め定められた適正圧力範囲よりも下がった場合において、流量調整弁の開度がすでに上限に達しているときには、燃料の流量を増やすことができない。その結果、空気比一定制御を実現できないため、燃焼を停止させるものがあった。
一方、バーナヘッド圧力が適正圧力範囲外となった場合には、燃焼量変更指令が発せられたとしても、燃焼量の変更を行わずに一定の燃焼量を維持する燃焼移行禁止とし、バーナヘッド圧力が適正圧力範囲内に戻ったときに燃焼移行禁止を終了させて燃焼量の変更を可能とする燃焼装置もあった(例えば、特許文献1)。
特開2004-301412号公報
しかしながら、従来のボイラでは、燃料の供給圧が低下したときに燃焼が停止してしまうため、生成する蒸気圧を安定させることができないという問題が生じる。また、特許文献1に記載の燃焼装置においては、空気比一定制御を実現できなくなったときに、失火に至ってしまう虞があり、この場合にも生成する蒸気圧を安定させることができない。
本発明は、かかる実情に鑑み考え出されたものであり、その目的は、燃料の供給圧が低下したときでも、生成する蒸気圧を極力安定させることができるボイラを提供することである。
上記目的を達成するために、本発明のある局面に従うボイラは、燃料供給路に設けられる流量調整弁と、燃焼量が段階的に異なる複数の燃焼状態のうちのいずれかを設定し、当該設定した燃焼状態に応じて前記流量調整弁の開度を制御する制御部と、前記燃料供給路に設けられた圧力検出部とを備え、前記制御部は、前記複数の燃焼状態のうち高位燃焼状態を設定している場合において、前記圧力検出部により検出された圧力が第1期間に亘り、前記高位燃焼状態に対応して定められている第1下限値以下となれば、前記高位燃焼状態よりも燃焼量の小さい低位燃焼状態を設定し、前記低位燃焼状態を設定した後において、前記圧力検出部により検出された圧力が、第3期間に亘り、前記高位燃焼状態に対応して定められている前記第1下限値と、当該第1下限値よりも大きな復帰圧力値との間である高位燃焼禁止圧力値以下となれば、前記高位燃焼状態を設定することを禁止とし、第4期間に亘り、前記復帰圧力値以上となれば前記禁止を解除する。
上記の構成によれば、高位燃焼状態において圧力検出部により検出された圧力が第1期間に亘り、第1下限値以下となると、高位燃焼状態よりも燃焼量が小さく、燃焼を維持するために要する燃料が少ない低位燃焼状態を設定する。このため、高位燃焼状態が設定された状態で燃料の供給圧が低下しても、低位燃焼状態において燃焼を継続することができる。その結果、生成する蒸気圧を安定させることができる。また、低位燃焼状態において圧力検出部により検出された圧力が、第3期間に亘り、高位燃焼禁止圧力値以下となれば、高位燃焼状態を設定することが禁止され、第4期間に亘り、復帰圧力値以上となれば当該禁止が解除される。これによって、低位燃焼状態における圧力が高位燃焼禁止圧力値以下の状態で高位燃焼状態が設定されてしまい失火してしまうような不都合の発生を回避できる。
好ましくは、前記第4期間は前記第1期間よりも長い。
上記の構成によれば、圧力検出部により検出された圧力に応じて高位燃焼状態から低位燃焼状態を設定する場面においては、低位燃焼状態から高位燃焼状態を設定するときよりも短い期間で設定することができる。これにより、圧力が不安定な状態で燃焼させてしまう期間をより短くすることができる。一方、圧力検出部により検出された圧力に応じて低位燃焼状態から高位燃焼状態に復帰させる場面においては、高位燃焼状態から低位燃焼状態を設定するときよりも長い期間に亘り復帰圧力値以上に圧力が維持されたときに設定する。これにより、圧力が不安定な状態で高位燃焼状態に復帰させてしまうことを防止できる。
好ましくは、前記制御部は、前記低位燃焼状態を設定した後であって、前記圧力検出部により検出された圧力が第2期間に亘り、前記第1下限値よりも小さな第2下限値以下となれば燃焼停止させる。
上記の構成によれば、低位燃焼状態を設定した後も圧力検出部により検出された圧力が低下し続けた場合に、燃料不足によって失火してしまう前に燃焼を停止させることができる。
好ましくは、前記複数の燃焼状態は、低燃焼状態、中燃焼状態、および高燃焼状態を含み、前記高位燃焼状態は、前記高燃焼状態であり、前記低位燃焼状態は、前記低燃焼状態または前記中燃焼状態である。
上記の構成によれば、高燃焼状態において圧力検出部により検出された圧力が第1下限値以下となったときに、中燃焼状態または低燃焼状態を設定することにより、燃焼を継続することができる。その結果、生成する蒸気圧を安定させることができる。
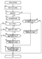
ボイラの構成を模式的に示す図である。 制御装置の動作の一部を示すフローチャートである。 制御装置の動作の一部を示すフローチャートである。
<概略構成について>
以下に、図面を参照しつつ、本発明の実施形態について説明する。図1~図3を参照して、本実施の形態に係るボイラ1の概略構成について説明する。
ボイラ1は、燃料を供給する通路としての燃料供給路2と、燃料供給路2に接続され、燃料供給路2から供給される燃料を燃焼させて蒸気を発生するボイラ本体6とを備えている。燃料供給路2には、第1遮断弁3と第2遮断弁4とが設けられているとともに、第2遮断弁4よりも下流側において流量調整弁5が設けられている。また、ボイラ1は、第2遮断弁4と流量調整弁5との間における燃料の圧力を検出するための圧力センサ7と、圧力センサ7により検出された圧力に基づいて流量調整弁5の開度を制御する制御装置8とを備えている。燃料供給路2が燃料供給路を構成し、流量調整弁5が流量調整弁を構成し、制御装置8が制御部を構成し、圧力センサ7が圧力検出部を構成する。なお、燃料は、ガスである例について説明するが、ガスなどの気体に限らず、油などの液体であってもよい。
燃料供給路2は、例えばガス会社により敷設されたガス配管と接続され、燃料をボイラ本体6に供給する通路である。第1遮断弁3および第2遮断弁4は、ボイラ本体6への燃料の供給を二重で遮断可能とするための弁であり、例えば電磁弁により構成される。ボイラ本体6は、送風機を備え、当該送風機から送り込む空気と、燃料供給路2を通して供給される燃料とを混合させて燃焼させることにより蒸気を生成する。流量調整弁5は、開度に応じてボイラ本体6に供給する燃料の流量を調整するための弁であり、例えばモータバルブにより構成される。圧力センサ7は、燃料供給路2のうち流量調整弁5の上流側における燃料の圧力を検出するセンサである。
制御装置8は、内部にメモリ、タイマ、および演算処理部を含むコンピュータにより実現される。また、制御装置8には、圧力センサ7、流量調整弁5、およびボイラ本体6に加えて、作業者からの操作を受け付けるための操作部や現在の燃焼状態に関する情報などを表示するための表示部が接続されている。
制御装置8は、生成された蒸気を集合させるスチームヘッダの圧力値などに基づいて、ボイラ本体6における燃焼量(負荷率)が段階的に異なる複数の燃焼状態および燃焼停止状態のうちのいずれかを設定する。また、制御装置8は、設定した状態に応じて、流量調整弁5の開度と、ボイラ本体6が備える送風機により送り込む空気量とを制御する。流量調整弁5の開度および送風機により送り込む空気量は、設定した燃焼状態に応じて異なる。つまり、制御装置8は、スチームヘッダの圧力値などに基づいて、燃焼状態を設定し、当該燃焼状態に応じて流量調整弁5の開度と送風機により送り込む空気量とを調整するための基本制御処理を実行する。
複数の燃焼状態としては、高燃焼状態、中燃焼状態および低燃焼状態が設けられている。ボイラ本体6における燃焼量は、高燃焼状態、中燃焼状態、低燃焼状態の順で小さくなる。このうち、高燃焼状態が高位燃焼状態に対応し、中燃焼状態が低位燃焼状態に対応する。なお、低燃焼状態が低位燃焼状態に対応するものであってもよい。
また、制御装置8は、圧力センサ7により検出される燃料の圧力に基づいて、複数の燃焼状態および燃焼停止状態のいずれかの状態に自動設定するための燃料圧力対応処理を実行する。制御装置8は、燃料圧力対応処理を実行し、圧力センサ7により検出された燃料の圧力に応じて燃焼状態を自動的に移行制御する。燃料圧力対応処理は、基本制御処理と並行して実行される。また、燃料圧力対応処理により設定される燃焼状態は、基本制御処理により設定される燃焼状態よりも優先して適用される。図2および図3は、燃料圧力対応処理の一例を説明するためのフローチャートである。制御装置8は、燃料圧力対応処理を一定期間(例えば0.2秒)毎に実行する。燃料圧力対応処理を実行するためのプログラムは、メモリに格納されている。
ステップS01では、燃料供給路2における燃料の圧力を圧力センサ7により検出する。ステップS02では、現在設定されている燃焼状態が高燃焼状態(例えば、基本制御処理により高燃焼状態が設定されているときなど)であるか否かを判定する。ステップS02において高燃焼状態であると判定されたときには、ステップS09において、圧力センサ7により検出された圧力が第1期間(例えば1秒)に亘り第1下限値(例えば40kPa)以下の値を示しているか否かを判定する。第1期間などの時間が経過したか否かは、制御装置8のタイマに基づき判定される。ステップS09では、圧力センサ7により検出された圧力が第1下限値となってから第1下限値以下が維持された状態で第1期間が経過しているときにYESと判定される。
ステップS09において第1期間に亘り第1下限値以下の値を示していると判定されなかったときには、燃料圧力対応処理を終了する。これにより、高燃焼状態が維持される。一方、ステップS09において第1期間に亘り第1下限値以下の値を示していると判定されたときには、ステップS10において中燃焼状態に移行(設定)するとともに、自動移行後フラグを設定する。自動移行後フラグとは、圧力センサ7により検出される圧力に基づき、高燃焼状態から中燃焼状態に自動的に移行したことを示すフラグである。自動移行後フラグなどの各種フラグは、制御装置8のメモリに記憶される。自動移行後フラグが設定されているときには、高燃焼状態から中燃焼状態に自動移行されている旨を表示部において報知するようにしてもよい。続いてステップS08では、移行した燃焼状態に合わせて流量調整弁5の開度および送風機により送り込む空気量を調整し、燃料圧力対応処理を終了する。これにより、基本制御処理により設定されている高燃焼状態よりも優先して燃料圧力対応処理により設定した中燃焼状態を適用させて、ボイラ本体6における燃焼量を中燃焼状態に対応する燃焼量に制御することができる。
一方、ステップS02において高燃焼状態であると判定されなかったとき(例えば、基本制御処理により中あるいは低燃焼状態が設定されているとき、ステップS10により中燃焼状態が設定されているときなど)には、ステップS03に進み、図3に示すサブルーチンに従って低位燃焼時判定処理を実行する。図3を参照して、ステップS11では、圧力センサ7により検出された圧力が第2期間(例えば0.2秒)に亘り第2下限値(例えば20kPa)以下の値を示しているか否かを判定する。第2期間としては、ステップS09における判定基準となる第1期間よりも短い期間が定められている。ステップS11では、圧力センサ7により検出された圧力が第2下限値以下となってから第2下限値以下が維持された状態で第2期間が経過しているときにYESと判定される。ステップS11においてYESと判定されたときは、ステップS12においてボイラ本体6の燃焼を停止させて、低位燃焼時判定処理を終了する。燃焼停止したときには、自動停止した旨を表示部において報知するようにしてもよい。ステップS11においてNOと判定されたときには、ステップS13へ移行する。
ステップS13では、圧力センサ7により検出された圧力が第3期間(例えば0.6秒)に亘り高位燃焼禁止圧力値(例えば55kPa)以下の値を示しているか否かを判定する。高位燃焼禁止圧力値としては、高燃焼状態において圧力センサ7により検出された圧力が第1下限値であるときにおいて流量調整弁5の開度を中燃焼状態の開度に狭めたときになる圧力値よりも小さい値が定められている。ステップS13では、圧力センサ7により検出された圧力が高位燃焼禁止圧力値以下となってから高位燃焼禁止圧力値以下が維持された状態で第3期間が経過しているときにYESと判定される。ステップS13でYESと判定されたときは、ステップS14において高燃焼状態への移行を禁止する禁止フラグを設定して、低位燃焼時判定処理を終了する。これによって、例えば蒸気負荷との関係で基本制御処理により高燃焼状態が設定されたとしても、高燃焼状態への移行が禁止される。禁止フラグが設定されたときには、高燃焼状態への移行が禁止された旨を表示部において報知するようにしてもよい。ステップS13においてNOと判定されたときには、ステップS15へ移行する。
ステップS15では、圧力センサ7により検出された圧力が第4期間(例えば5秒)に亘り復帰圧力値(例えば70kPa)以上の値を示しているか否かを判定する。第4期間は、ステップS09における判定基準となる第1期間よりも長い期間が定められている。復帰圧力値としては、中燃焼状態から高燃焼状態に移行することにより、流量調整弁5の開度を高燃焼状態の開度に広げたときに少なくとも第1下限値よりも大きくなる値に定められている。ステップS15では、圧力センサ7により検出された圧力が復帰圧力値に到達してから復帰圧力値以上が維持された状態で第4期間が経過しているときにYESと判定される。
ステップS15でYESと判定されたときは、ステップS16において禁止フラグを消去して、低位燃焼時判定処理を終了する。これによって、高燃焼状態への移行が許容される。その結果、例えば蒸気負荷との関係で基本制御処理により高燃焼状態が設定されたときや、ステップS10およびステップS08で示したように高燃焼状態から移行された中燃焼状態であるときなどにおいて、高燃焼状態に移行可能となる。禁止フラグが消去されたときには、表示部による報知を終了する。ステップS15においてNOと判定されたときには、低位燃焼時判定処理を終了する。
図2に戻って、ステップS04では、禁止フラグが設定されているか否かを判定する。ステップS04において禁止フラグが設定されていると判定されなかったときには、ステップS05に進む。
ステップS05では、自動移行後フラグが設定されているか否かを判定する。ステップS05において自動移行後フラグが設定されていると判定されたときには、ステップS06に進む。
ステップS06では、圧力センサ7により検出された圧力が第4期間に亘り復帰圧力値以上の値を示しているか否かを判定する。なお、ステップS06は、ステップS15と同じである。このため、ステップS15でYESと判定されたときには、ステップS06においてもYESと判定される。ステップS06においてYESと判定されたときには、ステップS07に進む。
ステップS07では、高燃焼状態に移行(設定)するとともに、自動移行後フラグを消去する。高燃焼状態に移行されたときには、高燃焼状態に復帰した旨を表示部において報知するようにしてもよい。また、ステップS08では、移行した燃焼状態に合わせて流量調整弁5の開度および送風機により送り込む空気量を調整し、燃料圧力対応処理を終了する。これにより、ボイラ本体6における燃焼量を、基本制御処理により設定されていた高燃焼状態に対応する燃焼量に制御することができる。
<動作について>
続いて、本実施の形態に係るボイラ1における燃焼状態の移行動作について、説明する。基本制御処理により燃焼量が最も大きい高燃焼状態が設定されている場合において、圧力センサ7により検出された圧力が、第1期間(1秒)に亘り第1下限値(40kPa)以下となると、燃料圧力対応処理により、高燃焼状態よりも燃焼量が小さく、燃焼を維持するために要する燃料が少ない中燃焼状態に移行する(ステップS02、S09、S10)。
流量調整弁5の開度および送風機により送り込む空気量は燃焼状態に従うため、中燃焼状態に移行することで、燃焼を継続することができる。つまり、基本制御処理により高燃焼状態が設定されている状態で、ガス配管工事や災害などで燃料の供給圧が一時的に低下しても、燃焼停止に至ることなく燃焼を継続することができる。その結果、ボイラ本体6により生成される蒸気圧の急激な低下が防止され、蒸気圧の安定化が図られる。
また、燃料圧力対応処理により中燃焼状態に移行した後に圧力センサ7により検出された圧力が、第1期間よりも長い第4期間(5秒)に亘り復帰圧力値(70kPa)以上となると、高燃焼状態に移行する(ステップS06、S07)。
つまり、圧力低下に伴って中燃焼状態に移行させた後において圧力が第1下限値よりも大きな復帰圧力値まで復帰すると、基本制御処理により設定されていた高燃焼状態に移行する。これにより、圧力センサ7により検出される圧力に応じて高燃焼状態に復帰させつつ、高燃焼状態に復帰した後においても安定して燃焼させることができる。
また、第4期間としては、第1期間よりも長い時間が定められている。このため、圧力センサ7により検出された圧力に応じて燃料圧力対応処理により高燃焼状態から中焼状態に移行させる場面においては、中燃焼状態から高燃焼状態に移行させるときよりも短い期間で移行させることができる。これにより、圧力が不安定な状態で燃焼させてしまう期間をより短くすることができる。一方、圧力センサ7により検出された圧力に応じて燃料圧力対応処理により中燃焼状態から高燃焼状態に復帰させる場面においては、高燃焼状態から中燃焼状態に移行させるときよりも長い期間に亘り復帰圧力値よりも大きな圧力が維持されたときに移行させる。これにより、圧力が不安定な状態で高燃焼状態に復帰させてしまうことを防止できる。
また、中燃焼状態に移行した後に圧力センサ7により検出された圧力が、第3期間(0.6秒)よりも短い第2期間(0.2秒)に亘り、第1下限値(40kPa)よりも低い第2下限値(20kPa)以下となると、ボイラ本体6の燃焼が停止される(ステップS11、S12)。つまり、中燃焼状態が設定された後も燃料の圧力が低下し続けると、燃料圧力対応処理によりボイラ本体6の燃焼が停止される。これによって、燃料不足によって失火してしまう前に燃焼を停止させるように制御できる。
さらに、基本制御処理により低燃焼状態または中燃焼状態が設定されている場合や、燃料圧力対応処理のステップS10により中燃焼状態が設定されている場合などにおいて、圧力センサ7により検出された圧力が第3期間(0.6秒)に亘り高位燃焼禁止圧力値(55kPa)以下となると、高燃焼状態への移行が禁止される(ステップS02、S03、S13、S14)。その後、圧力センサ7により検出された燃料ガスの圧力が第4期間(5秒)に亘り復帰圧力値(70kPa)以上となると、高燃焼状態への移行の禁止が解除される(ステップS15、S16)。これによって、低燃焼状態または中燃焼状態における圧力が高燃焼禁止圧力値以下の状態で高燃焼状態へ移行されてしまい失火してしまうような不都合の発生を回避できる。また、圧力低下に伴って移行された中燃焼状態であるとき(ステップS10、ステップS08)には、圧力センサ7により検出された燃料ガスの圧力が第4期間に亘り復帰圧力値以上となると、高燃焼状態へ移行させることができる。
本発明は、上記の実施の形態に限られず、種々の変形、応用が可能である。以下、本発明に適用可能な上記の実施の形態の変形例などについて説明する。
上記実施の形態におけるボイラ1では、圧力センサ7により、遮断弁4と流量調整弁5との間における燃料の圧力を検出する例について説明した。しかし、圧力センサ7は、これに限らず、例えば、第1遮断弁3よりも上流側の圧力を検出するように設けられているものであってもよく、また、流量調整弁5とボイラ本体6との間の圧力を検出するように設けられているものであってよい。
上記実施の形態におけるボイラ1では、図2のステップS09においてYESと判定されたときにはステップS10において中燃焼状態に移行させる例について説明した。しかし、ステップS09においてYESと判定されたときには、高燃焼状態よりも燃焼量が小さく定められている燃焼状態であれば中燃焼状態に限らず、例えば、低燃焼状態に移行させるものであってもよい。
上記実施の形態においては、燃焼量が最大となる高燃焼状態であるときに圧力低下に応じて中燃焼状態に移行させる例について説明した。しかし、中燃焼状態であるときにも、圧力低下に応じて低燃焼状態に移行させるようにしてもよい。例えば、中燃焼状態であるときに圧力センサ7により検出された圧力が第1期間(例えば1秒)に亘り第1下限値(例えば40kPa)以下の値を示していると判定されたときに、低燃焼状態に移行させるようにしてもよい。
上記実施の形態においては、図2のステップS06と図3のステップS15とが同じ判定処理である例について説明した。しかし、これに限らず、例えば、図2のステップS06においては、ステップS15と異なる判定処理が行われるようにしてもよい。例えば、図2のステップS06では、圧力センサ7により検出された圧力が第4期間よりも長い所定期間(例えば10秒)に亘り、復帰圧力値よりも大きな圧力値(例えば75kPa)以上の値を示しているか否かを判定するようにしてもよい。これにより、圧力がより安定した状態で高燃焼状態に復帰させることができる。
上記実施の形態においては、第1下限値および第2下限値として、各々、40kPa、20kPaを例示した。しかし、第1下限値および第2下限値は、第1下限値>第2下限値の関係が成り立つ値であれば、これらの数値に定められているものに限るものではない。また、復帰圧力値として70kPaを例示したが、復帰圧力値は、第1下限値よりも大きな値(例えば、中燃焼状態から高燃焼状態に移行することにより流量調整弁5の開度を高燃焼状態の開度に広げたときに少なくとも第1下限値よりも大きくなる値)であれば、これに限るものではない。また、高位燃焼禁止圧力値として55kPaを例示したが、高位燃焼禁止圧力値は、第1下限値と当該第1下限値よりも大きな復帰圧力値との間の値(例えば、高燃焼状態において圧力センサ7により検出された圧力が第1下限値であるときにおいて流量調整弁5の開度を中燃焼状態の開度に狭めたときになる圧力値よりも小さい値)であれば、これに限るものではない。なお、上記の説明では、数値の大小関係を説明するときに、「ある値以下」、「ある値よりも小さい」、「ある値以上」、「ある値よりも大きい」などの表現を用いているが、「ある値以下」および「ある値よりも小さい」は適宜言い換えてもよく、「ある値以上」および「ある値よりも大きい」もまた適宜言い換えてもよい。また、「ある値よりも大きい値」には「ある値」を含めてもよく、「ある値よりも小さい値」にもまた「ある値」を含めてもよい。
上記実施の形態においては、第1期間~第4期間として、1秒、0.2秒、0.6秒、5秒を例示した。しかし、少なくとも、第4期間が第1期間よりも長い期間が定められているものであればこれに限らず、例えば、第2期間および第3期間は、第1期間よりも長く第4期間よりも短い期間が定められているものであってもよい。
今回開示された実施の形態はすべての点で例示であって制限的なものでないと考えられるべきである。この発明の範囲は上記した説明ではなくて特許請求の範囲によって示され、特許請求の範囲と均等の意味および範囲内でのすべての変更が含まれることが意図される。
1 ボイラ
2 燃料供給路
3 第1遮断弁
4 第2遮断弁
5 流量調整弁
6 ボイラ本体
7 圧力センサ
8 制御装置

Claims (4)

  1. 燃料供給路に設けられる流量調整弁と、
    燃焼量が段階的に異なる複数の燃焼状態のうちのいずれかを設定し、当該設定した燃焼状態に応じて前記流量調整弁の開度を制御する制御部と、
    前記燃料供給路に設けられた圧力検出部とを備え、
    前記制御部は、前記複数の燃焼状態のうち高位燃焼状態を設定している場合において、前記圧力検出部により検出された圧力が第1期間に亘り、前記高位燃焼状態に対応して定められている第1下限値以下となれば、前記高位燃焼状態よりも燃焼量の小さい低位燃焼状態を設定し、
    前記低位燃焼状態を設定した後において、前記圧力検出部により検出された圧力が、第3期間に亘り、前記高位燃焼状態に対応して定められている前記第1下限値と、当該第1下限値よりも大きな復帰圧力値との間である高位燃焼禁止圧力値以下となれば、前記高位燃焼状態を設定することを禁止とし、第4期間に亘り、前記復帰圧力値以上となれば前記禁止を解除する、ボイラ。
  2. 前記第4期間は前記第1期間よりも長い、請求項1に記載のボイラ。
  3. 前記制御部は、前記低位燃焼状態を設定した後であって、前記圧力検出部により検出された圧力が第2期間に亘り、前記第1下限値よりも小さな第2下限値以下となれば燃焼停止させる、請求項1または請求項に記載のボイラ。
  4. 前記複数の燃焼状態は、低燃焼状態、中燃焼状態、および高燃焼状態を含み、
    前記高位燃焼状態は、前記高燃焼状態であり、
    前記低位燃焼状態は、前記低燃焼状態または前記中燃焼状態である、請求項1~のいずれかに記載のボイラ。
JP2018003450A 2018-01-12 2018-01-12 ボイラ Active JP6992525B2 (ja)

Priority Applications (1)

Application Number Priority Date Filing Date Title
JP2018003450A JP6992525B2 (ja) 2018-01-12 2018-01-12 ボイラ

Applications Claiming Priority (1)

Application Number Priority Date Filing Date Title
JP2018003450A JP6992525B2 (ja) 2018-01-12 2018-01-12 ボイラ

Publications (2)

Publication Number Publication Date
JP2019124376A JP2019124376A (ja) 2019-07-25
JP6992525B2 true JP6992525B2 (ja) 2022-01-13

Family

ID=67399314

Family Applications (1)

Application Number Title Priority Date Filing Date
JP2018003450A Active JP6992525B2 (ja) 2018-01-12 2018-01-12 ボイラ

Country Status (1)

Country Link
JP (1) JP6992525B2 (ja)

Citations (2)

* Cited by examiner, † Cited by third party
Publication number Priority date Publication date Assignee Title
JP2001272029A (ja) 2000-03-27 2001-10-05 Samson Co Ltd 連続燃焼を行うボイラ
JP2002130658A (ja) 2000-10-30 2002-05-09 Miura Co Ltd 燃焼装置の制御方法

Family Cites Families (1)

* Cited by examiner, † Cited by third party
Publication number Priority date Publication date Assignee Title
JP3053980B2 (ja) * 1992-10-30 2000-06-19 石川島播磨重工業株式会社 ボイラ燃焼量制御装置

Patent Citations (2)

* Cited by examiner, † Cited by third party
Publication number Priority date Publication date Assignee Title
JP2001272029A (ja) 2000-03-27 2001-10-05 Samson Co Ltd 連続燃焼を行うボイラ
JP2002130658A (ja) 2000-10-30 2002-05-09 Miura Co Ltd 燃焼装置の制御方法

Also Published As

Publication number Publication date
JP2019124376A (ja) 2019-07-25

Similar Documents

Publication Publication Date Title
JP6119505B2 (ja) ボイラシステム
JP6102475B2 (ja) ボイラシステム
JP5919103B2 (ja) 高圧ガスシステム
JP6992525B2 (ja) ボイラ
JP5534055B1 (ja) ボイラシステム
JP7102953B2 (ja) ボイラ
JP5086145B2 (ja) 多缶設置ボイラ
JP2005055014A (ja) ボイラの台数制御方法
JP5349235B2 (ja) 多缶設置ボイラ
JP4059728B2 (ja) 多缶設置ボイラ
JP5983413B2 (ja) ボイラシステム
JP4118206B2 (ja) ボイラの多缶設置システムにおける台数制御装置
JP3998812B2 (ja) 多缶設置ボイラの台数制御方法
JP5045914B2 (ja) ボイラ台数制御装置
JP3975127B2 (ja) 台数制御を行う多缶設置ボイラ
JP6119253B2 (ja) ボイラシステム
JP2014228159A (ja) ボイラシステム
JP6289119B2 (ja) 送気弁を持った多缶設置ボイラ
JP4529731B2 (ja) ボイラ制御方法
JP6528494B2 (ja) ボイラシステム
JP4488945B2 (ja) 整圧装置
JP2006084094A (ja) パイロット燃焼制御を行う燃焼装置
JP6550999B2 (ja) ボイラシステム
JP6399579B2 (ja) 多缶設置ボイラ
JP2011179730A (ja) ボイラの多缶設置システム

Legal Events

Date Code Title Description
A621 Written request for application examination

Free format text: JAPANESE INTERMEDIATE CODE: A621

Effective date: 20201013

A977 Report on retrieval

Free format text: JAPANESE INTERMEDIATE CODE: A971007

Effective date: 20210721

A131 Notification of reasons for refusal

Free format text: JAPANESE INTERMEDIATE CODE: A131

Effective date: 20210803

A521 Request for written amendment filed

Free format text: JAPANESE INTERMEDIATE CODE: A523

Effective date: 20210930

TRDD Decision of grant or rejection written
A01 Written decision to grant a patent or to grant a registration (utility model)

Free format text: JAPANESE INTERMEDIATE CODE: A01

Effective date: 20211109

A61 First payment of annual fees (during grant procedure)

Free format text: JAPANESE INTERMEDIATE CODE: A61

Effective date: 20211122

R150 Certificate of patent or registration of utility model

Ref document number: 6992525

Country of ref document: JP

Free format text: JAPANESE INTERMEDIATE CODE: R150

R250 Receipt of annual fees

Free format text: JAPANESE INTERMEDIATE CODE: R250

R250 Receipt of annual fees

Free format text: JAPANESE INTERMEDIATE CODE: R250