JP6079883B2 - 情報処理装置、情報処理方法及びプログラム - Google Patents

情報処理装置、情報処理方法及びプログラム Download PDF

Info

Publication number
JP6079883B2
JP6079883B2 JP2015526108A JP2015526108A JP6079883B2 JP 6079883 B2 JP6079883 B2 JP 6079883B2 JP 2015526108 A JP2015526108 A JP 2015526108A JP 2015526108 A JP2015526108 A JP 2015526108A JP 6079883 B2 JP6079883 B2 JP 6079883B2
Authority
JP
Japan
Prior art keywords
power supply
time
devices
stop
ups
Prior art date
Legal status (The legal status is an assumption and is not a legal conclusion. Google has not performed a legal analysis and makes no representation as to the accuracy of the status listed.)
Active
Application number
JP2015526108A
Other languages
English (en)
Other versions
JPWO2015004786A1 (ja
Inventor
幹生 上原
幹生 上原
Current Assignee (The listed assignees may be inaccurate. Google has not performed a legal analysis and makes no representation or warranty as to the accuracy of the list.)
Fujitsu Ltd
Original Assignee
Fujitsu Ltd
Priority date (The priority date is an assumption and is not a legal conclusion. Google has not performed a legal analysis and makes no representation as to the accuracy of the date listed.)
Filing date
Publication date
Application filed by Fujitsu Ltd filed Critical Fujitsu Ltd
Application granted granted Critical
Publication of JP6079883B2 publication Critical patent/JP6079883B2/ja
Publication of JPWO2015004786A1 publication Critical patent/JPWO2015004786A1/ja
Active legal-status Critical Current
Anticipated expiration legal-status Critical

Links

Images

Classifications

    • GPHYSICS
    • G06COMPUTING OR CALCULATING; COUNTING
    • G06FELECTRIC DIGITAL DATA PROCESSING
    • G06F11/00Error detection; Error correction; Monitoring
    • G06F11/07Responding to the occurrence of a fault, e.g. fault tolerance
    • G06F11/16Error detection or correction of the data by redundancy in hardware
    • G06F11/20Error detection or correction of the data by redundancy in hardware using active fault-masking, e.g. by switching out faulty elements or by switching in spare elements
    • G06F11/2015Redundant power supplies
    • GPHYSICS
    • G06COMPUTING OR CALCULATING; COUNTING
    • G06FELECTRIC DIGITAL DATA PROCESSING
    • G06F1/00Details not covered by groups G06F3/00 - G06F13/00 and G06F21/00
    • G06F1/26Power supply means, e.g. regulation thereof
    • G06F1/266Arrangements to supply power to external peripherals either directly from the computer or under computer control, e.g. supply of power through the communication port, computer controlled power-strips
    • HELECTRICITY
    • H04ELECTRIC COMMUNICATION TECHNIQUE
    • H04LTRANSMISSION OF DIGITAL INFORMATION, e.g. TELEGRAPHIC COMMUNICATION
    • H04L12/00Data switching networks
    • H04L12/64Hybrid switching systems
    • H04L12/6418Hybrid transport
    • GPHYSICS
    • G06COMPUTING OR CALCULATING; COUNTING
    • G06FELECTRIC DIGITAL DATA PROCESSING
    • G06F2201/00Indexing scheme relating to error detection, to error correction, and to monitoring
    • G06F2201/805Real-time

Landscapes

  • Engineering & Computer Science (AREA)
  • Theoretical Computer Science (AREA)
  • General Engineering & Computer Science (AREA)
  • Physics & Mathematics (AREA)
  • General Physics & Mathematics (AREA)
  • Computer Hardware Design (AREA)
  • Computer Networks & Wireless Communication (AREA)
  • Signal Processing (AREA)
  • Quality & Reliability (AREA)
  • Power Sources (AREA)
  • Stand-By Power Supply Arrangements (AREA)

Description

本発明は、無停電電源装置に対する設定技術に関する。
無停電電源装置(UPS:Uninterruptible Power Supply)にLAN(Local Area Network)インタフェース及びWeb(ウェブ)サーバ機能を設けて、LANに接続されているパーソナルコンピュータ(PC)のWebブラウザから、UPSに対する設定を行う技術が存在している。しかしながら、この技術では、1台のUPSが1台のPCに対して電力供給を行う例が示されているに過ぎない。
また、このような技術を用いた以下のような他の技術も存在している。すなわち、複数の無停電電源装置間で情報を伝達する複数の第1のインタフェースと、特定の周辺装置と特定の無停電電源装置間で情報を伝達する第2のインタフェースと、複数の無停電電源装置をLAN接続する第3のインタフェースとを設ける。そして、システム電源投入の際、サーバに接続された無停電電源装置が、第1のインタフェース又は第3のインタフェースを介して特定の周辺装置用無停電電源装置に対して特定の周辺装置の電源投入を指示する。その後、特定の周辺装置用無停電電源装置が、複数の周辺装置の立ち上げ完了信号を契機としてサーバ用無停電電源装置に対してサーバの電源投入を指示する。この技術では、LAN以外の接続をも用いて無停電電源装置の連動を実現している。また、複数の装置が複数の無停電電源装置の連動によって適切に起動されるが、無停電電源装置に対する設定は煩雑になってしまう。
また、このような従来の技術では、各無停電電源装置に対して当該無停電電源装置が電力供給を行う装置についての設定を個別に行うことで、誤った設定を行ったり、無停電電源装置間で矛盾する設定を行ったりする可能性が高まる。
特開2000−78224号公報 特開2004−30213号公報
従って、本発明の目的は、一側面によれば、無停電電源装置への設定を効率的に行うことができるようにするための技術を提供することである。
本発明の一態様に係る情報処理装置は、(A)起動又は停止を制御すべき複数の機器の各々について、1又は複数の無停電電源装置のうち当該機器に電力供給を行う無停電電源装置又は当該無停電電源装置における給電管理グループによって、給電開始から電力供給開始を遅延させる第1の時間又は停電開始から電力供給停止を遅延させる第2の時間の入力を、一括してユーザに対して要求する表示を表示装置に行わせる表示処理部と、(B)複数の機器の各々について、入力された第1の時間又は第2の時間を、当該機器に電力供給を行う無停電電源装置に対して、ネットワークを介して設定する設定部とを有する。
一側面によれば、無停電電源装置への設定を効率化することができるようになる。
図1は、第1の実施の形態に係るシステム全体の構成図である。 図2は、システムの電源投入シーケンス及び電源切断シーケンスを示す図である。 図3は、管理コンソールの機能ブロック図である。 図4は、実施の形態に係る処理フローの概要を示す図である。 図5は、設定処理の処理フローを示す図である。 図6は、設定画面の一例を示す図である。 図7は、データ格納部に格納される設定データの一例を示す図である。 図8は、動作シーケンスを表す図である。 図9は、動作確認処理の処理フローを示す図である。 図10は、第2の実施の形態に係るシステム全体の構成図である。 図11は、第2の実施の形態に係る設定画面の一例を示す図である。 図12は、他の実施の形態に係る設定画面の一例を示す図である。 図13Aは、他の実施の形態に係る設定画面の一例を示す図である。 図13Bは、他の実施の形態に係る設定画面の一例を示す図である。 図14は、コンピュータの機能ブロック図である。
[実施の形態1]
本実施の形態では、主にサーバ、ストレージ及びハブやスイッチ等のネットワーク機器を含むシステムに複数の無停電電源装置を適用する場合を考える。但し、サーバ等の機器は、システム構成に応じて変更され得る。また、機器構成によって、起動順番及び停止順番、及びその間隔は適宜変更される。
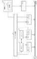
例えば、図1に示すようなシステムを想定する。サーバ11は、UPS1と電源ケーブルで接続され、ストレージ12は、UPS2と電源ケーブルで接続され、ネットワーク機器13は、UPS3と電源ケーブルで接続されている。さらに、パーソナルコンピュータ等である管理コンソール100も、UPS4と電源ケーブルで接続されている。
UPS1は、NMC(Network Management Card)1を有しており、NMC1によりネットワーク機器13とネットワークケーブルを介して接続される。UPS2は、NMC2を有しており、NMC2によりネットワーク機器13とネットワークケーブルを介して接続される。同様に、UPS3は、NMC3を有しており、NMC3によりネットワーク機器13とネットワークケーブルを介して接続される。UPS4は、オプションであり、NMCを有する場合もあれば有しない場合もある。UPS1乃至4は、商用電源15に電源ケーブルで接続されている。UPS1乃至4は、従来から存在するUPSの機能を有する。具体的には、商用電源15からの給電開始から、設定されたタイミングで、接続されている機器に給電を開始し、商用電源15の停電発生から、設定されたタイミングで、接続されている機器への給電を停止する。また、NMCを有しているので、ネットワークを介して所定の装置に対して設定データの受信及び設定と、状態変化の通知を行うことができる。
さらに、管理コンソール100も、ネットワークケーブルでネットワーク機器13に接続されている。さらに、管理コンソール100は、管理プログラムを実行することにより実現される管理部110を有する。
このように、ネットワーク機器13を含むLANに、UPS1乃至3(具体的にはNMC1乃至3)と、管理コンソール100と、サーバ11とが接続されている。
本実施の形態では、図2に示すような電源投入シーケンス及び電源切断シーケンスを実現するものとする。すなわち、商用電源15の給電が復帰した復電タイミングで、ネットワーク機器13への電源投入を行い、その後、ストレージ12へ電源投入を行って、最後にサーバ11への電源投入を行う。ネットワーク機器13への電源投入からストレージ12への電源投入までの期間Aは、ネットワーク機器13が起動する時間及びマージンに相当する。ストレージ12への電源投入からサーバ11への電源投入までの期間Bは、ストレージ12が起動する時間及びマージンに相当する。
一方、停電発生タイミングで、サーバ11のシャットダウンを開始させ、シャットダウンが完了した後に、サーバ11への電力供給を停止させ、その後ストレージ12への電力供給を停止させ、最後にネットワーク機器13への電力供給を停止させる。停電タイミングからサーバ11への電力供給を停止させるまでの期間Cは、サーバ11のシャットダウン処理のための時間及びマージンに相当する。また、サーバ11への電力供給の停止からストレージ12への電力供給を停止させるまでの期間Dと、ストレージ12への電力供給の停止からネットワーク機器13への電力供給を停止させるまでの期間Eとは、それぞれ所定の猶予期間である。
このような起動及び停止動作を行わせるために、管理コンソール100は、図3に示すような構成を有する。
すなわち、管理コンソール100は、管理部110と、データ格納部120とを有する。また、管理コンソール100には、マウスやキーボードである入力装置130と、表示装置140とが接続されている。さらに、管理部110は、対応付け処理部111と、表示処理部112と、設定部113と、受信部114と、判断部115とを有する。
対応付け処理部111は、例えばユーザからの指示に応じて、UPSと当該UPSに電源ケーブルで接続されている機器との対応付けを行う。
表示処理部112は、UPSに接続されている各機器に対する、給電開始時及び停電時における電力供給開始タイミング及び電力供給停止タイミングをまとめて設定するための表示を表示装置140に行わせる。
設定部113は、設定データをデータ格納部120に格納すると共に、ネットワーク機器13を介してUPS1乃至3へ設定を行う。この際、SNMP(Simple Network Management Protocol)のSetコマンドなどを用いて、設定を行う。
また、受信部114は、動作確認時に、各UPSから状態変化の通知を受信する。なお、この状態変化の通知は、SNMPのTRAP等が用いられる。
判断部115は、データ格納部120に格納された設定データから特定される電源投入パターン又は電源切断パターンと、受信部114が受信した状態変化の通知から特定される電源投入パターン又は電源切断パターンとを比較して、比較結果である動作確認結果を表示装置140に表示させる。
次に、図4乃至図9を用いて、本実施の形態に係る処理の内容を説明する。まず、おおまかな処理の流れを図4を用いて説明する。
管理コンソール100の管理部110は、UPSと各機器との物理的な接続が完了した後にUPS及び各機器を起動させた状態で、UPSに対する設定処理を実行する(ステップS1)。設定処理については後に詳しく述べる。
次に、設定処理によってUPSに対する設定が適切に行われたのか確認するために、管理部110は、動作確認処理を実行する(ステップS3)。例えば、人手で商用電源15の給電を停止させ、さらに給電を開始させる。順番は逆であっても良い。動作確認処理については、後に詳しく述べる。
動作確認の結果として問題があれば、再度設定処理を実行するが、問題なければ、通常の運用を実施する(ステップS5)。通常の運用には、管理コンソール100の管理部110における本実施の形態に係る部分は関与しないので、管理コンソール100は、起動されていても起動されていなくても良い。通常の運用時には、UPSは設定どおりに動作する。
次に、図5乃至図8を用いて設定処理について説明する。
UPSに対する設定を行う場合、ユーザは管理プログラムを実行して、管理部110を起動する。そうすると、管理部110の対応付け処理部111は、例えば、設定を行うべきUPSと当該UPSに電源ケーブルで接続された接続機器との対応付けを行わせる表示を表示装置140に表示させて、当該UPSと接続機器との対応付けの設定入力をユーザに促す(図5:ステップS11)。
図1の例では、UPS1とサーバ11とを対応付け、UPS2とストレージ12とを対応付け、UPS3とネットワーク機器13とを対応付けることになる。なお、UPS1に実装されたNMC1のアドレス(例えばIPアドレスやMACアドレス)、UPS2に実装されたNMC2のアドレス、UPS3に実装されたNMC3のアドレスも、併せて取得する。なお、ネットワーク機器13に接続されている機器を自動的に検出して、対応付けに用いるようにしても良い。すなわち、候補を提示してユーザに選択させるようにしても良い。また、アドレスの取得も自動検出の結果を用いるようにしても良い。さらに、NMCとUPSとの対応付けも明示的に設定させるようにしても良い。
次に、対応付け処理部111で受け付けた対応付けデータに基づき、表示処理部112は、対応付けが行われた機器毎に、給電開始時及び停電時における電力供給開始タイミング及び電力供給停止タイミングを一括して設定するための設定画面を表示装置140に表示させる(ステップS13)。
例えば図6に設定画面の一例を示す。図6の例では、入力された設定をUPSに反映させるためのApplyボタン601と、終了ボタン604と、電力供給開始タイミング及び電力供給停止タイミングを規定するための投入遅延時間及び切断遅延時間の入力欄602と、入力欄602に入力された投入遅延時間及び切断遅延時間に基づき特定される各UPSの電力供給時間を模式的に表す図603とを含む。
入力欄602は、UPSと接続機器との対応付け毎(図6では行毎)に、投入遅延時間及び切断遅延時間を入力するための入力欄である。このように、本実施の形態では、UPSと接続機器との対応付けについて、一括して数値を入力できるようになっている。これによって、他の対応付けとの関係を見ながら適切な数値を入力することが容易になる。図6の例では、ネットワーク機器13(Network)に対しては、NMC3が実装されたUPS3から給電開始と同時に(投入遅延時間が「0」秒)に電力供給を開始し、次に、ストレージ12(Storage)に対しては、NMC2が実装されたUPS2から給電開始時から60秒後(投入遅延時間が「60」秒)に電力供給を開始する。最後に、サーバ11(Server)に対して、NMC1が実装されたUPS1から給電開始時から240秒後(投入遅延時間が「240」秒)に電力供給を開始する。このように電力供給開始の順番や遅延時間を、入力且つ確認しやすくなっている。
同様に、図6の例では、UPS1は、停電時刻から180秒後(切断遅延時間が「180」秒)にサーバ11に対する電力供給を停止し、UPS2は、停電時刻から240秒後(切断遅延時間が「240」秒)にストレージ12に対する電力供給を停止し、UPS3は、停電時刻から300秒後(切断遅延時間が「300」秒)にネットワーク機器13に対する電力供給を停止する。このように電力供給停止の順番や遅延時間を、入力且つ確認しやすくなっている。
さらに、入力欄602へ入力された設定データに基づいて、より具体的にはApplyボタン601のクリックに応じて、図603が更新されるようになっている。この図603から、給電時刻と、電力供給開始タイミングとの関係をUPS毎(UPSに接続された接続機器毎)且つUPS間(すなわち接続機器間)で確認でき、適切な設定がなされたか否かを容易に確認できる。
同様に、停電時刻と、電力供給停止タイミングとの関係をUPS毎(すなわち接続機器毎)且つUPS間(すなわち接続機器間)で確認でき、適切な設定がなされたか否かを容易に確認できる。電力供給開始タイミングから電力供給停止タイミングまでの長さ(横棒の長さ)で電力供給期間が分かる。
図5の処理の説明に戻って、管理部110の設定部113は、ユーザから設定画面に対する設定データの入力を受け付け、例えばメインメモリなどの記憶装置に格納する(ステップS15)。そして、設定部113は、ユーザによってApplyボタン601がクリックされたか否かを判断する(ステップS17)。Applyボタン601がクリックされていない場合には、後続の処理に移行せず、例えばステップS13に戻る。
一方、Applyボタン601がクリックされて、UPSに対する設定データの適用が指示されたと判断される場合には、設定部113は、入力された設定データをデータ格納部120に格納する(ステップS19)。例えば、図7に示すようなデータが、データ格納部120に格納される。図7の例では、NMC名と、UPS名と、NMCアドレス(UPSアドレス)と、接続機器の機器名と、機器アドレスと、投入遅延時間と、切断遅延時間とが格納されるようになっている。
さらに、表示処理部112は、図603の表示内容を設定データに応じて更新して、更新後の表示画面を表示装置140に表示させる(ステップS21)。設定画面の下段における図603に表された横棒の長さが伸び縮みする。
さらに、設定部113は、LANを介して各UPSに対して設定データをセットする(ステップS23)。例えば、SNMPのSetコマンドにより、投入遅延時間及び切断遅延時間を各UPSのNMCに設定する。このようにすれば、UPSは、この設定に基づき、従来どおり動作する。
以上のような処理を実行すれば、UPSと接続機器との対応付け毎に、比較且つ確認しながら、電力供給開始タイミング及び電力供給停止タイミングをまとめて設定できる。各UPSに対して個別に設定を行う場合には、手間が掛かる上に、設定データをUPS間で比較且つ確認することが難しいので誤った設定が行われる可能性が高くなる。本実施の形態のように、まとめて設定を行うことで、比較且つ確認が容易になり、作業の効率化だけではなく、誤った設定がなされる可能性も低くなる。
なお、ステップS11は、全く設定データがデータ格納部120に格納されていない場合の処理を示していたが、データ格納部120に設定データが既に格納されている場合には、表示処理部112は、その設定データをデータ格納部120から読み出して、図6のような表示画面を生成するようにしても良い。
なお、終了ボタン604をクリックすると、処理が終了する。なお、Applyボタン601がクリックされても、再度設定データを入力し直して、再度Applyボタン601をクリックするようにしても良い。
例えば図6及び図7に示すようなデータが設定された場合には、例えば図8に示すような動作が行われる。
図8の例では、時刻t1で、商用電源15から給電が開始されると、UPS1乃至3は、その電力供給の開始を検出する。そして、UPS3は、直ぐさま電力供給を開始する。そうすると、ネットワーク機器13は起動する。UPS3のNMC3は、SNMPのTRAPによってUPS3の電力供給開始という状態変化を、管理コンソール100の管理部110に通知しようとするが(ステップ(1))、ネットワーク機器13の起動直後であると、管理部110には届かない。
時刻t1から60秒経過した時刻t2になると、UPS2は、電力供給を開始する(ステップ(3))。そうすると、ストレージ12は起動する(ステップ(4))。ストレージ12の起動には、ネットワーク機器13よりも時間が掛かる。なお、UPS2のNMC2は、SNMPのTRAPによってUPS2の電力供給開始という状態変化を管理コンソール100の管理部110に通知する(ステップ(2))。これによって、管理コンソール100が起動されていれば、管理部110は、UPS2の電力供給開始(出力ON)を認識する。
さらに、時刻t2から180秒経過した時刻t3になると、UPS1は、電力供給を開始する。また、UPS1のNMC1は、例えば周知のWake up On LAN技術に従って、ネットワーク機器13を介してサーバ11に対して起動指示を出力する、あるいはサーバ11はUPS1の出力ONから自動的に電源が投入されるような設定にして、自動起動してもよい(ステップ(6))。そうすると、サーバ11は、サーバ起動処理を実行する(ステップ(7))。また、UPS1のNMC1は、SNMPのTRAPによってUPS1の電力供給開始という状態変化を、ネットワーク機器13を介して管理コンソール100の管理部110に通知する(ステップ(5))。これによって、管理コンソール100が起動されていれば、管理部110は、UPS1の電力供給開始(出力ON)を認識する。
このように動作すれば、適切な順番で適切に各機器の起動が行われたことになる。
また、UPS2の次にUPS1が電力供給を開始したという順番が、管理コンソール100側で把握できるので、この順番が適切であるかを判断できる。さらに、時刻t2と時刻t3の間隔は、管理コンソール100側で把握できるので、この間隔も適切であるか判断できる。
一方、時刻t4で停電が発生した場合、UPS1乃至3は、バッテリから電力供給を行うことで接続機器への給電を継続するが、NMC1乃至3は、SNMPのTRAPによって停電の発生を通知する(ステップ(8))。
そして、速やかにUPS1のNMC1は、サーバ11に対してネットワーク機器13を介してシャットダウンを指示する(ステップ(9))。シャットダウンの指示は通常サーバ11上で動作するUPS管理ソフトウェアとNMC1との間の情報通知に従って行われる。そうすると、サーバ11は、シャットダウンの指示に従って、シャットダウン処理を実行する(ステップ(10))。
時刻t4から180秒経過した時刻t5までには、サーバ11のシャットダウン処理は完了する。そして時刻t5になると、UPS1は、サーバ11への電力供給を停止する。そうすると、UPS1のNMC1は、SNMPのTRAPによって電力供給停止という状態変化をネットワーク機器13を介して管理コンソール100の管理部110に通知する(ステップ(11))。管理部110は、UPS1の電力供給停止(出力OFF)を認識する。
さらに、時刻t5から60秒経過した時刻t6になると、UPS2は、ストレージ12への電力供給を停止する。そうすると、UPS2のNMC2は、SNMPのTRAPによって電力供給停止という状態変化をネットワーク機器13を介して管理コンソール100の管理部110に通知する(ステップ(12))。管理部110は、UPS2の電力供給停止(出力OFF)を認識する。
さらに、時刻t6から60秒経過した時刻t7になると、UPS3は、ネットワーク機器13への電力供給を停止する。UPS3のNMC3は、UPS3の電力供給停止という状態変化を通知しようとするが、ネットワーク機器13が停止しているので通知できない。
このように動作すれば、適切な順番で適切に各機器の停止が行われることになる。
また、停電が発生した後、UPS1の次にUPS2が電力供給を停止したという順番が、管理コンソール100側で把握できるので、この順番が適切であるかを判断できる。さらに、時刻t4と時刻t5の間隔と時刻t5と時刻t6の間隔とは、管理コンソール100側で把握できるので、この間隔も適切であるか判断できる。
次に、動作確認処理について図9を用いて説明する。
例えば、ユーザから動作の確認指示を受け付けると、判断部115は、データ格納部120から設定データを読み出す(図9:ステップS31)。
また、ユーザは、現在商用電源15の給電が停止されていれば電源供給を開始させ、給電が開始されていれば電源供給を停止させる(ステップS33)。この動作は、ユーザの動作であるから、図9では点線ブロックで表されている。
そうすると、管理部110の受信部114は、UPSのNMCから、SNMPのTRAPによる状態変化の通知を受信し、例えばメインメモリなどの記憶装置に格納する(ステップS35)。
図8を用いて説明したように、状態変化の通知の受信順番及び受信間隔を特定することができるようになる。
そして、判断部115は、設定データに基づくパターンと、受信パターンとが一致するか否かを判断する(ステップS37)。図8を用いて説明したように、設定データからして、給電時には、UPS2の電力供給開始、UPS1の電力供給開始の順番となり、両者の間隔は180秒といったパターンとなる。そして、ステップS37では、状態変化の通知についての実際の受信パターンが、この順番のとおりであり、通知の間隔がおよそ180秒ということであれば、設定データに基づくパターンと一致していると判断され、順番が異なっていたり、間隔が許容範囲を超えて異なっている場合には、一致しないと判断される。
同様に、停電時には、停電発生、UPS1の電力供給停止、UPS2の電力供給停止の順番となり、それぞれの間隔が180秒及び60秒といったパターンとなる。そして、ステップS37では、状態変化の通知についての実際の受信パターンが、この順番のとおりであり、通知の間隔がおよそ180秒、60秒ということであれば、設定データに基づくパターンと一致していると判断され、順番が異なっていたり、間隔が許容範囲を超えて異なっている場合には、一致しないと判断される。
一致しないと判断された場合には、判断部115は、動作確認における異常発生を、表示装置140の表示画面に表示させる(ステップS41)。例えば、設定データと異なっている旨のメッセージに加えて、順番が異なっているのか、間隔が異なっているのか等についての補助データを表示するようにしても良い。
一方、一致すると判断された場合には、判断部115は、動作確認における正常終了を、表示装置140の表示画面に表示させる(ステップS39)。例えば、設定データのとおりに動作した旨のメッセージを表示する。
このように確認処理を行って、正常であったと判断されれば、実際に停電が発生した場合でも、サーバ11及びストレージ12が適切にシャットダウンされ、給電時には適切に起動されるようになる。
一方、異常発生が確認されれば、設定データの確認、物理的な接続の確認を行うことで、異常の原因を突き止めて、設定データの入力し直しや、物理的な接続のやり直しを行って、停電に備えることになる。
以上述べたように、管理コンソール100に管理部110を設けることで、複数の接続機器に接続される複数のUPSの設定処理を効率化することができるようになる。また、動作確認も行うことができ、停電に備えることができるようになる。
[実施の形態2]
第1の実施の形態では、図1に示したように、各UPSに1台の機器が接続される例を示したが、例えば図10に示すように、UPS5には、出力1乃至3が設けられており、出力1にはサーバ11が電源ケーブルで接続され、出力2にはストレージ12が電源ケーブルで接続され、出力3にはネットワーク機器13が電源ケーブルで接続されている。出力1乃至3は、独立に電力供給開始及び停止を制御できるようになっている。なお、複数の出力が1つの給電管理グループとして管理される場合もある。UPS5は、1つのNMC5を有しており、ネットワーク機器13にLANケーブルで接続されている。
このような場合であっても、第1の実施の形態と同様の処理を行うことで、設定データの入力を効率化できる。
但し、UPSと接続機器との対応付け、及び当該対応付けに基づく設定画面については変更する。すなわち、UPS毎ではなく、UPSの給電管理グループ毎に、機器を対応付ける。NMCについても、同一のUPSについては1つのみであるので、NMCについての対応付けも行う。
さらに、設定画面については、例えば図11に示すような設定画面が表示される。このように、サーバ11にはNMC5及びUPS5(出力1)が対応付けられており、この対応付けに対して、投入遅延時間及び切断遅延時間の入力欄が設けられている。同様に、ストレージ12にはNMC5及びUPS5(出力2)が対応付けられており、この対応付けに対して、投入遅延時間及び切断遅延時間の入力欄が設けられている。さらに、ネットワーク機器13にはNMC5及びUPS5(出力3)が対応付けられており、この対応付けに対して、投入遅延時間及び切断遅延時間の入力欄が設けられている。設定画面の下段に設けられている図についても対応付けに応じて表示が異なっている。但し、接続機器に対して入力すべき数値については、同じ動作を行わせるのであれば同じ値を入力すればよい。
なお、設定処理のステップS23において各UPSにSNMPのSetコマンドを送信していたが、この例では1つのUPSに3つの出力のそれぞれについての設定データが送信されることになる。
また、確認処理のステップS35においてSNMPのTRAPによって状態変化の通知を送信するのは1つのUPSとなるが、3つの出力のうちいずれであるかを識別できるようになっていれば、同様に処理される。
このように1つのUPSに出力が複数存在する場合でも対応できる。
[その他の実施の形態]
第1の実施の形態では、UPSと接続機器との対応付けについては、別画面で設定していたが、例えば図12に示すように、投入遅延時間及び切断遅延時間についての設定画面において、UPSと接続機器との対応付けを行うようにしても良い。図12の例では、NMCとの対応付けも併せて行うための入力欄611を設けている。なお、NMCのアドレス及び接続機器のアドレスについては、別途ポップアップなどによって設定できるようにしても良い。さらに、図12の例では、追加ボタン612を設けて、UPSと接続機器との対応付けの入力欄と投入遅延時間及び切断遅延時間の入力欄とを含む行を追加できるようにする。これによって3を超える対応付けを設定すべき場合に対応できるようになる。
さらに、第1の実施の形態の例では、1つの画面で投入遅延時間と切断遅延時間の入力を行うようにしていたが、停電時と給電時とは別々に設定するようにしても良い。
すなわち、例えば、図13Aに示すように、UPSと接続機器との各対応付けについて投入遅延時間を入力する設定画面と、図13Bに示すように、UPSと接続機器との各対応付けについて切断遅延時間を入力する設定画面とに分離するものである。図13Aに示した設定画面を先に表示させる場合には、次の設定画面(図13B)に移行するための「次へ」ボタン621が図13Aには設けられている。また、設定データを模式的に示すための下段の図についても、図13Aでは投入遅延時間に関する部分のみ実線で示し、切断遅延時間に関する部分については表示しないようにしても良い。但し、切断遅延時間に関する部分については、従前の設定データがあれば、それを表示するようにしても良い。さらに、図13Bでは、切断遅延時間に関する部分のみ実線で示し、投入遅延時間に関する部分については、表示しないようにしても良い。但し、図13Aで設定された内容を表示するようにしても良い。
以上本発明の実施の形態を説明したが、本発明はこれに限定されるものではない。例えば、図3に示した管理コンソール100の機能ブロック図は一例であって、プログラムモジュール構成とは一致しない場合もある。また、処理フローについても、処理結果が変わらない限り、ステップの順番を入れ替えたり、複数のステップを並列に実行しても良い。
また、設定画面の構成も一例であって、上記のような主旨を反映させた画面であればどのような構成であっても良い。
なお、上で述べた管理コンソール100は、コンピュータ装置であって、図14に示すように、メモリ2501とCPU2503とハードディスク・ドライブ(HDD)2505と表示装置2509に接続される表示制御部2507とリムーバブル・ディスク2511用のドライブ装置2513と入力装置2515とネットワークに接続するための通信制御部2517とがバス2519で接続されている。オペレーティング・システム(OS:Operating System)及び本実施例における処理を実施するためのアプリケーション・プログラムは、HDD2505に格納されており、CPU2503により実行される際にはHDD2505からメモリ2501に読み出される。CPU2503は、アプリケーション・プログラムの処理内容に応じて表示制御部2507、通信制御部2517、ドライブ装置2513を制御して、所定の動作を行わせる。また、処理途中のデータについては、主としてメモリ2501に格納されるが、HDD2505に格納されるようにしてもよい。本技術の実施例では、上で述べた処理を実施するためのアプリケーション・プログラムはコンピュータ読み取り可能なリムーバブル・ディスク2511に格納されて頒布され、ドライブ装置2513からHDD2505にインストールされる。インターネットなどのネットワーク及び通信制御部2517を経由して、HDD2505にインストールされる場合もある。このようなコンピュータ装置は、上で述べたCPU2503、メモリ2501などのハードウエアとOS及びアプリケーション・プログラムなどのプログラムとが有機的に協働することにより、上で述べたような各種機能を実現する。
以上述べた本実施の形態をまとめると以下のようになる。
本実施の形態に係る情報処理方法は、(A)起動又は停止を制御すべき複数の機器の各々について、1又は複数の無停電電源装置のうち当該機器に電力供給を行う無停電電源装置又は当該無停電電源装置における給電管理グループによって、給電開始から電力供給開始を遅延させる第1の時間又は停電開始から電力供給停止を遅延させる第2の時間の入力を、一括してユーザに対して要求する表示を表示装置に行わせる表示処理ステップと、(B)複数の機器の各々について、入力された第1の時間又は第2の時間を、当該機器に電力供給を行う無停電電源装置に対して、ネットワークを介して設定する設定ステップとを有する。
一括して入力することで、第1の時間又は第2の時間の値を複数の機器間で比較及び確認しながら入力でき、矛盾した設定を回避できるようになる。
また、上で述べた表示処理ステップは、複数の機器の各々について入力された第1の時間又は第2の時間を、複数の機器について比較するための図を表示装置に表示させるステップを含むようにしても良い。直感的に第1の時間又は第2の時間が適切か不適切かを確認できるようになる。
さらに、本情報処理方法は、ネットワークを介して、1又は複数の無停電電源装置から複数の機器のいずれかに対する電力供給開始の通知又は電力供給停止の通知を受信する受信ステップと、通知の順番と通知の間隔が、複数の機器の各々について入力された第1の時間又は第2の時間から特定される複数の機器の少なくとも一部の電力供給開始の順番又は電力供給停止の順番と電力供給開始の間隔又は電力供給停止の間隔と一致するか判断し、判断結果を表示装置に表示させるステップをさらに含むようにしても良い。このようにすれば、機器と無停電電源装置との接続と、第1の時間又は第2の時間の設定とに、矛盾がないことを容易に確認できる。
さらに、上で述べた表示処理ステップが、複数の機器の各々について、1又は複数の無停電電源装置のうち当該機器に電力供給を行う無停電電源装置又は当該無停電電源装置における給電管理グループを、ユーザに対して指定するように要求するステップを含むようにしても良い。ユーザが対応付けを全て行うようにしても良いし、一部ネットワークを介して候補を抽出して列挙することで、ユーザが選択することで対応付けを行うことができるようにしても良い。
なお、上で述べたような処理をコンピュータに実施させるためのプログラムを作成することができ、当該プログラムは、例えばフレキシブル・ディスク、CD−ROMなどの光ディスク、光磁気ディスク、半導体メモリ(例えばROM)、ハードディスク等のコンピュータ読み取り可能な記憶媒体又は記憶装置に格納される。なお、処理途中のデータについては、RAM等の記憶装置に一時保管される。

Claims (5)

  1. 起動又は停止を制御すべき複数の機器の各々について、1又は複数の無停電電源装置のうち当該機器に電力供給を行う無停電電源装置又は当該無停電電源装置における給電管理グループによって、給電開始から電力供給開始を遅延させる第1の時間又は停電開始から電力供給停止を遅延させる第2の時間の入力を、一括してユーザに対して要求する表示を表示装置に行わせる表示処理部と、
    前記複数の機器の各々について、入力された前記第1の時間又は前記第2の時間を、当該機器に電力供給を行う無停電電源装置に対して、ネットワークを介して設定する設定部と、
    前記ネットワークを介して、前記1又は複数の無停電電源装置から前記複数の機器のいずれかに対する電力供給開始の通知又は電力供給停止の通知を受信する受信部と、
    前記通知の順番と前記通知の間隔が、前記複数の機器の各々について入力された前記第1の時間又は前記第2の時間から特定される前記複数の機器の少なくとも一部の電力供給開始の順番又は電力供給停止の順番と電力供給開始の間隔又は電力供給停止の間隔と一致するか判断し、判断結果を前記表示装置に表示させる判断部と、
    を有する情報処理装置。
  2. 前記表示処理部は、
    前記複数の機器の各々について入力された前記第1の時間又は前記第2の時間を、前記複数の機器について比較するための図を前記表示装置に表示させる
    請求項1記載の情報処理装置。
  3. 前記複数の機器の各々について、前記1又は複数の無停電電源装置のうち当該機器に電力供給を行う無停電電源装置又は当該無停電電源装置における給電管理グループを、前記ユーザに対して指定するように要求する処理部
    をさらに有する請求項1又は2記載の情報処理装置。
  4. 起動又は停止を制御すべき複数の機器の各々について、1又は複数の無停電電源装置のうち当該機器に電力供給を行う無停電電源装置又は当該無停電電源装置における給電管理グループによって、給電開始から電力供給開始を遅延させる第1の時間又は停電開始から電力供給停止を遅延させる第2の時間の入力を、一括してユーザに対して要求する表示を表示装置に行わせ、
    前記複数の機器の各々について、入力された前記第1の時間又は前記第2の時間を、当該機器に電力供給を行う無停電電源装置に対して、ネットワークを介して設定し、
    前記ネットワークを介して、前記1又は複数の無停電電源装置から前記複数の機器のいずれかに対する電力供給開始の通知又は電力供給停止の通知を受信し、
    前記通知の順番と前記通知の間隔が、前記複数の機器の各々について入力された前記第1の時間又は前記第2の時間から特定される前記複数の機器の少なくとも一部の電力供給開始の順番又は電力供給停止の順番と電力供給開始の間隔又は電力供給停止の間隔と一致するか判断し、判断結果を前記表示装置に表示させる、
    処理を、コンピュータに実行させるためのプログラム。
  5. 起動又は停止を制御すべき複数の機器の各々について、1又は複数の無停電電源装置のうち当該機器に電力供給を行う無停電電源装置又は当該無停電電源装置における給電管理グループによって、給電開始から電力供給開始を遅延させる第1の時間又は停電開始から電力供給停止を遅延させる第2の時間の入力を、一括してユーザに対して要求する表示を表示装置に行わせ、
    前記複数の機器の各々について、入力された前記第1の時間又は前記第2の時間を、当該機器に電力供給を行う無停電電源装置に対して、ネットワークを介して設定し、
    前記ネットワークを介して、前記1又は複数の無停電電源装置から前記複数の機器のいずれかに対する電力供給開始の通知又は電力供給停止の通知を受信し、
    前記通知の順番と前記通知の間隔が、前記複数の機器の各々について入力された前記第1の時間又は前記第2の時間から特定される前記複数の機器の少なくとも一部の電力供給開始の順番又は電力供給停止の順番と電力供給開始の間隔又は電力供給停止の間隔と一致するか判断し、判断結果を前記表示装置に表示させる、
    処理を含み、コンピュータにより実行される情報処理方法。
JP2015526108A 2013-07-11 2013-07-11 情報処理装置、情報処理方法及びプログラム Active JP6079883B2 (ja)

Applications Claiming Priority (1)

Application Number Priority Date Filing Date Title
PCT/JP2013/069057 WO2015004786A1 (ja) 2013-07-11 2013-07-11 情報処理装置、情報処理方法及びプログラム

Publications (2)

Publication Number Publication Date
JP6079883B2 true JP6079883B2 (ja) 2017-02-15
JPWO2015004786A1 JPWO2015004786A1 (ja) 2017-02-23

Family

ID=52279508

Family Applications (1)

Application Number Title Priority Date Filing Date
JP2015526108A Active JP6079883B2 (ja) 2013-07-11 2013-07-11 情報処理装置、情報処理方法及びプログラム

Country Status (3)

Country Link
US (1) US20160098329A1 (ja)
JP (1) JP6079883B2 (ja)
WO (1) WO2015004786A1 (ja)

Families Citing this family (1)

* Cited by examiner, † Cited by third party
Publication number Priority date Publication date Assignee Title
JP6409805B2 (ja) * 2016-03-22 2018-10-24 日本電気株式会社 電源制御装置、電源制御システム、電源制御方法および電源制御プログラム

Citations (9)

* Cited by examiner, † Cited by third party
Publication number Priority date Publication date Assignee Title
JPH06161610A (ja) * 1992-09-08 1994-06-10 Toshiba Corp コンピュータ設備
JPH11305881A (ja) * 1998-04-23 1999-11-05 Mitsubishi Electric Corp 無停電電源装置の電源管理システムおよび無停電電源装置の電源管理方法
JP2000078224A (ja) * 1998-08-31 2000-03-14 Fuji Electric Co Ltd 無停電電源装置
JP2003122456A (ja) * 2001-10-15 2003-04-25 Fujitsu Ltd 複数の情報処理装置の電源制御方法、その情報処理装置、及びプログラム
JP2003216285A (ja) * 2002-01-23 2003-07-31 Densei Lambda Kk 無停電電源装置用ネットワークアダプタおよび無停電電源装置
JP2004129460A (ja) * 2002-10-07 2004-04-22 Densei Lambda Kk 無停電電源システムの監視方法、無停電電源システムおよび監視装置
JP2005070973A (ja) * 2003-08-21 2005-03-17 Omron Corp 情報処理装置および方法、記録媒体、並びにプログラム
US20050097374A1 (en) * 2003-11-03 2005-05-05 American Power Conversion Corporation Graphical view of shutdown process
JP2008113487A (ja) * 2006-10-30 2008-05-15 Fuji Electric Systems Co Ltd 無停電電源装置の管理装置および無停電電源装置の管理プログラム

Family Cites Families (10)

* Cited by examiner, † Cited by third party
Publication number Priority date Publication date Assignee Title
JP4083864B2 (ja) * 1998-04-20 2008-04-30 株式会社日立製作所 ホスト、ディスクアレイおよびups間における連動制御装置
US6356284B1 (en) * 1999-03-29 2002-03-12 Powerware Corporation Operating system-independent graphical user interface with sliding panel
AU2001257119A1 (en) * 2000-04-26 2001-11-07 American Power Conversion System and method for managing uninterruptible power supply systems
US7181630B2 (en) * 2001-10-29 2007-02-20 Densei-Lambda K.K. Uninterrupted power supply managing system displays connection tree generated from connection information between interrupted power supply device and load devices received from lower controller
US7703046B2 (en) * 2002-01-09 2010-04-20 American Power Conversion Corporation User interface providing UPS information
US20040117533A1 (en) * 2002-12-13 2004-06-17 Ray Fallon Simplified user interface for UPS monitoring
US7458028B2 (en) * 2003-07-18 2008-11-25 Avinash Chidambaram Graphical interface for configuring a power supply controller
JP2006072545A (ja) * 2004-08-31 2006-03-16 Fujitsu Ltd 電源制御方法、電源制御装置及び情報処理装置
JP5315621B2 (ja) * 2007-03-15 2013-10-16 富士電機株式会社 無停電電源装置
US8209413B1 (en) * 2008-10-31 2012-06-26 Hewlett-Packard Development Company, L.P. Emergency power settings for data-center facilities infrastructure event

Patent Citations (9)

* Cited by examiner, † Cited by third party
Publication number Priority date Publication date Assignee Title
JPH06161610A (ja) * 1992-09-08 1994-06-10 Toshiba Corp コンピュータ設備
JPH11305881A (ja) * 1998-04-23 1999-11-05 Mitsubishi Electric Corp 無停電電源装置の電源管理システムおよび無停電電源装置の電源管理方法
JP2000078224A (ja) * 1998-08-31 2000-03-14 Fuji Electric Co Ltd 無停電電源装置
JP2003122456A (ja) * 2001-10-15 2003-04-25 Fujitsu Ltd 複数の情報処理装置の電源制御方法、その情報処理装置、及びプログラム
JP2003216285A (ja) * 2002-01-23 2003-07-31 Densei Lambda Kk 無停電電源装置用ネットワークアダプタおよび無停電電源装置
JP2004129460A (ja) * 2002-10-07 2004-04-22 Densei Lambda Kk 無停電電源システムの監視方法、無停電電源システムおよび監視装置
JP2005070973A (ja) * 2003-08-21 2005-03-17 Omron Corp 情報処理装置および方法、記録媒体、並びにプログラム
US20050097374A1 (en) * 2003-11-03 2005-05-05 American Power Conversion Corporation Graphical view of shutdown process
JP2008113487A (ja) * 2006-10-30 2008-05-15 Fuji Electric Systems Co Ltd 無停電電源装置の管理装置および無停電電源装置の管理プログラム

Also Published As

Publication number Publication date
WO2015004786A1 (ja) 2015-01-15
JPWO2015004786A1 (ja) 2017-02-23
US20160098329A1 (en) 2016-04-07

Similar Documents

Publication Publication Date Title
US8607219B2 (en) Information processing device and a firmware updating method of the information processing device
US8578182B2 (en) Power lock-up setting method performed by baseboard management controller and electronic apparatus using the same
CN104238480A (zh) 机柜服务器bmc开关机控制系统及方法
US8255928B2 (en) Automated termination of selected software applications in response system events
CN109976816B (zh) 计算机系统配置方法及服务器
US9628631B2 (en) Conference terminal control system, conference terminal control device, and conference terminal control method
TW201005497A (en) Power control system of a high density server and method thereof
CN100492305C (zh) 一种计算机系统的快速恢复方法及设备
CN102087625A (zh) 开机测试系统及测试方法
CN113517996B (zh) 一种网卡设备轮询方法、系统及相关装置
CN110362326A (zh) 一种bios的升级方法及相关设备
US9891909B2 (en) Dynamic reconnect of work processes in a zero downtime maintenance procedure
CN103902329A (zh) 可更新基本输入输出系统的电子装置及其更新方法
CN109634675A (zh) 一种bios的冗余方法、冗余系统及相关装置
CN105022629A (zh) 开机控制方法、装置和服务器
JP6079883B2 (ja) 情報処理装置、情報処理方法及びプログラム
CN104166599B (zh) 一种arm设备重启恢复出厂配置的方法
JP2013125493A (ja) コンピュータシステム、待機電力削減方法、及びプログラム
CN111475339A (zh) 一种bios固件更新方法、装置、设备及存储介质
CN115407861A (zh) 目标设备供电方法、系统、装置及计算机可读存储介质
CN116737185A (zh) 一种镜像加载方法、装置、设备及介质
CN100458695C (zh) 自动化完全远程控制方法
CN114779881A (zh) 余度计算机的同步检测方法、装置、设备及存储介质
CN108595193B (zh) 用于风扇转速控制的基板管理控制器固件更新方法
TWI298137B (ja)

Legal Events

Date Code Title Description
A521 Request for written amendment filed

Free format text: JAPANESE INTERMEDIATE CODE: A523

Effective date: 20161117

TRDD Decision of grant or rejection written
A01 Written decision to grant a patent or to grant a registration (utility model)

Free format text: JAPANESE INTERMEDIATE CODE: A01

Effective date: 20161220

A61 First payment of annual fees (during grant procedure)

Free format text: JAPANESE INTERMEDIATE CODE: A61

Effective date: 20170102

R150 Certificate of patent or registration of utility model

Ref document number: 6079883

Country of ref document: JP

Free format text: JAPANESE INTERMEDIATE CODE: R150

S111 Request for change of ownership or part of ownership

Free format text: JAPANESE INTERMEDIATE CODE: R313111

R350 Written notification of registration of transfer

Free format text: JAPANESE INTERMEDIATE CODE: R350

R250 Receipt of annual fees

Free format text: JAPANESE INTERMEDIATE CODE: R250