JP5659099B2 - 画像形成装置及び画像形成プログラム - Google Patents

画像形成装置及び画像形成プログラム Download PDF

Info

Publication number
JP5659099B2
JP5659099B2 JP2011158861A JP2011158861A JP5659099B2 JP 5659099 B2 JP5659099 B2 JP 5659099B2 JP 2011158861 A JP2011158861 A JP 2011158861A JP 2011158861 A JP2011158861 A JP 2011158861A JP 5659099 B2 JP5659099 B2 JP 5659099B2
Authority
JP
Japan
Prior art keywords
header information
page
document
image forming
data
Prior art date
Legal status (The legal status is an assumption and is not a legal conclusion. Google has not performed a legal analysis and makes no representation as to the accuracy of the status listed.)
Expired - Fee Related
Application number
JP2011158861A
Other languages
English (en)
Other versions
JP2013022811A (ja
Inventor
登志洋 世古
登志洋 世古
Current Assignee (The listed assignees may be inaccurate. Google has not performed a legal analysis and makes no representation or warranty as to the accuracy of the list.)
Kyocera Document Solutions Inc
Original Assignee
Kyocera Document Solutions Inc
Priority date (The priority date is an assumption and is not a legal conclusion. Google has not performed a legal analysis and makes no representation as to the accuracy of the date listed.)
Filing date
Publication date
Application filed by Kyocera Document Solutions Inc filed Critical Kyocera Document Solutions Inc
Priority to JP2011158861A priority Critical patent/JP5659099B2/ja
Publication of JP2013022811A publication Critical patent/JP2013022811A/ja
Application granted granted Critical
Publication of JP5659099B2 publication Critical patent/JP5659099B2/ja
Expired - Fee Related legal-status Critical Current
Anticipated expiration legal-status Critical

Links

Images

Landscapes

  • Accessory Devices And Overall Control Thereof (AREA)
  • Record Information Processing For Printing (AREA)

Description

本発明は、印刷処理を行う画像形成装置及び画像形成プログラムにおいて、特に、ヘッダ情報を拡張することによって効率良くダイレクト印刷を行う画像形成装置及び画像形成プログラムに関する。
従来から、パーソナルコンピュータ(以下、PCという)において作成し、又は、取得したドキュメントを印刷する場合には、このドキュメントをPDL(Page Description Language)に変換する処理が行われ、プリンターは、このPDLを解釈することによって描画・印刷処理を行うことができる。
ところで、近年、印刷業界等においては、pdf(Portable Document Format)等のドキュメントをPDLへの変換を経ず、直接解釈して描画・印刷処理を行うダイレクト印刷の態様が増加している(例えば、特許文献1〜3参照)。
ここで、pdfダイレクト印刷について説明する。
図7は、pdfの構造を示す図である。
図7に示すように、pdfは、ヘッダhd、ボディbd、相互互換表Xr及びトレーラtrによって構成される。
図8は、トレーラの構造を示す図である。
図8に示すように、トレーラtrには、相互互換表Xrの先頭のポインタを示す「startxref」フラグが記述されている。このため、トレーラtrの「startxref」フラグにもとづき相互互換表Xrを先頭から参照することができる。
相互互換表Xrは、図9に示すように、ボディbdのどの場所にオブジェクトがあるかを示すポインタをオブジェクトごとに対応付けたデータ構造となっている。なお、「オブジェクト」とは、描画データをある単位ごとにまとめたデータ群をいう。
ボディbdは、図10に示すように、通常、複数のオブジェクトから構成され、各オブジェクトにはインデックスとしてオブジェクト番号が付されている。
つまり、図11に示すように、ダイレクト印刷を行う場合、まず、最後尾にあるトレーラtrのポインタを介して相互互換表Xrが参照され、次いで、この相互互換表Xrの各ポイントに示されたオブジェクトにアクセスすることで描画処理が実行される。
このように、ダイレクト印刷では、データを先頭から順次解釈するのではなく、相互互換表Xrにもとづきランダムにオブジェクトが取り出されて描画処理(以下、適宜、ランダムアクセスという)が行われる。
また、pdfファイルの文書構造は、図12に示すように、ツリー構造になっている。
このツリーの根にあたるのがドキュメントの文書カタログ(Root)である。
文書カタログ(Root)は、ページツリー(Pages)の他、栞情報などのアウトライン(階層構造)や電子署名などのユーザ対話データに係る対話フォーム等から構成される。
ページツリー(Pages)は、各ページオブジェクト(Page)を束ね、各ページオブジェクトは、コンテントストリーム、サムネール画像、注釈といったデータから構成される。
特開2008−243005号公報 特許第4110945号公報
しかしながら、ダイレクト印刷の特性上、ランダムアクセスを実行し、また、ツリー構造のデータを段階的に解釈する必要があるため、ドキュメント全体を一旦保存した後でなければ描画処理を開始することができない。
このため、ドキュメントの保存が完了されるまでの時間に応じ印刷処理が遅延する問題が生じていた。
このような問題に対し、いわゆるリニアライズによって1ページ目を先処理する方法があるが、リニアイズによってもドキュメント全体を保存する必要がある。
このため、1ページ目を早く処理できたとしても、全体としての遅延を解消することはできなかった。
特に、データ量の大きなドキュメントを取り扱う場合には、記憶媒体の記憶容量によってはすべてのドキュメントを保存することができず、描画処理が途中で中断することがあった。
さらに、リニアライズによれば、データ構造そのものを変更するため、印刷処理の安定性に問題があった。
本発明は、以上のような事情に鑑みなされたものであり、ヘッダ情報を拡張することによって円滑にダイレクト印刷を行うことができる画像形成装置及び画像形成プログラムの提供を目的とする。
上記目的を達成するため、本発明の画像形成装置は、ドキュメントのダイレクト印刷を行う画像形成装置であって、原稿の画像データを取り込む画像読取手段と、前記ダイレクト印刷の実行に際し、前記画像読取手段を介して得たドキュメントのヘッダ情報に、そのドキュメントの構成要素となるオブジェクトの情報を設定して前記ヘッダ情報を拡張するヘッダ情報付加手段と、前記ヘッダ情報を参照することにより、前記ドキュメントの描画を、該当する前記オブジェクトを用いて行う描画処理手段と、を備える。
また、本発明の画像形成プログラムは、ドキュメントのダイレクト印刷を行う画像形成装置のコンピュータを、原稿の画像データを取り込む画像読取手段、前記ダイレクト印刷の実行に際し、前記画像読取手段を介して得たドキュメントのヘッダ情報に、そのドキュメントの構成要素となるオブジェクトの情報を設定して前記ヘッダ情報を拡張するヘッダ情報付加手段、及び、前記ヘッダ情報を参照することにより、前記ドキュメントの描画を、該当する前記オブジェクトを用いて行う描画処理手段、として機能させるようにしている。
本発明の画像形成装置及び画像形成プログラムによれば、ダイレクト印刷を円滑に行うことができる。
本実施形態の画像形成装置の構成を示したブロック図である。 ヘッダを説明するための説明図である。 オブジェクトを説明するための図である。 ヘッダ情報の解析処理を説明するための図である。 画像形成方法を説明するためのフローチャートである。 ヘッダ解析にもとづく描画処理を説明するための説明図である。 pdfの構造を示す図である。 トレーラの構造を示す図である。 相互互換表の構造を示す図である。 ボディの構造を示す図である。 ランダムアクセスを説明するための図である。 pdfのツリー構造を示す図である。
(画像形成装置)
以下、本発明の画像形成装置の実施形態について図面を参照して説明する。
図1は、本発明の画像形成装置の構成を示したブロック図である。
図1に示すように、本発明の画像形成装置としては、例えば、MFP(Multifunction Peripheral)を適用することができる。
ここで、本実施形態のMFP1は、画像読取部11と制御部12と印刷部13とを備える。
画像読取部11は、例えば、イメージスキャナー等を有し、非図示の原稿台にセットした原稿を走査してその画像データを取り込むことができる。また、画像読取部11は、この画像データをpdfに変換することができる。
なお、MFP1は、この画像読取部11の他、ホストコンピュータやUSBメモリなどからpdfやPDLなどの印刷データを取得することもできる。
取得したこれらの印刷データは制御部12に渡される。
制御部12には、非図示のCPU(Central Processing Unit)、ROM(Read Only Memory)およびRAM(Random Access Memory)が搭載される。ROMには、CPUに、後述する各機能を実行させるための画像形成プログラムが格納される。
すなわち、制御部12は、機能ブロックとして、判断部121、第一バッファ122、第一描画生成部123、中間データバッファ124、第二バッファ125、第二描画生成部126を備え、CPUに前記画像形成プログラムを読み込ませることによって以下の処理及びを実行する。なお、RAMは、CPUが画像形成プログラムを実行する際の作業用メモリとして用いられる。
判断部121は、データ判別手段1211とヘッダ情報付加手段1212とを備える。
データ判別手段1211は、画像読取部11等を介して受け取った印刷データがpdfかPDLかを判別する。
例えば、PDLに含まれるUEL(Universal Exit Language)やpdf固有のヘッダ情報等により、印刷データがPDLかpdfかを判別することができる。
印刷データがPDLであると判別された場合、判断部121は、第一バッファ122にこのPDLを保存する。第一描画生成部123は、第一バッファ122に保存された印刷データの先頭から順次描画処理を行うことで中間データを得る。中間データは、中間データバッファ124に保存された後、印刷部13に出力される。
印刷部13は、転写ドラム等からなる非図示の印刷エンジンを備え、中間データバッファ124から中間データを受け取ると、この中間データにもとづく描画データを転写ドラムに現像し、これを印刷用紙等に転写することで印刷処理を実行する。
一方、印刷データがpdfであると判別された場合、判断部121は、このpdfを第二バッファ125に保存する。
この場合、判断部121は、pdfをそのまま保存するか、あるいは、ヘッダ情報を拡張して保存するか、を選択することができる。
例えば、スキャナー(画像読取部11)を介して得たpdfについてはヘッダ情報を拡張し、それ以外のpdf(ホストコンピュータから受信したpdfなど)についてはヘッダ情報を拡張せずに通常のpdfを第二バッファ125に保存するように制御することもできる。スキャナーから得たpdfは、通常画素数が多く、少なくともそのようなpdfについては、ヘッダ拡張を行ってダイレクト印刷処理を円滑化するためである。
ヘッダ情報を拡張する場合、ヘッダ情報付加手段1212が、pdfのヘッダhdに、そのpdfを構成要素となるオブジェクトの情報を設定する。このようにしてヘッダ情報を拡張したpdfは第二バッファ125に保存される。
具体的には、pdfのすべてのページにおいて各ページの一部又は全部に共通した構成要素となる共通オブジェクトに関する情報と、特定のページにおいてその一部又は全部の構成要素となる個別オブジェクトに関する情報とを、ヘッダ情報に設定する。
ここで、「オブジェクト」とは本来描画の対象をいうが、ここでは、描画に用いるリソース(構成要素)としても用いる。リソースとしては、例えば、ダウンロードフォントやフォームなどが該当する。
リソースによっては、ある特定のページだけに用いられ、また、全てのページに共通して用いられることがある。ここでは、全てのページにおいて用いることができる共通のリソースを「共通オブジェクト」といい、特定のページにおいてのみ用いることができるオブジェクトを「個別オブジェクト」という。
図2は、ヘッダ情報の拡張を説明するための図である。
図2(a)に示すように、通常のpdfのヘッダhdには、「%PDF−1.4・・・(以下省略)」といったヘッダ情報が記述されてある。
図2(b)は、ヘッダhdに「%ABC;F1/1,0;P1/4,0/5.0/1,0;P2/6,0/7,1/1,0」といった付加情報を設定した場合の例を示す図である。
この図の例において、「ABC」は、特定のpdf(ABC社作成のpdf)であることを示す。すなわち、この情報がある場合には、ヘッダ拡張したpdfであることを識別することができ、この情報がなければ、通常のpdfであることを識別することができるようにしている。
なお、pdfは、先頭に「%」が記述されてある場合、その「%」以下はコメントとみなされるので、このような付加情報を設定しても通常の閲覧において視認上の支障は生じない。
ここで、「F1」における「F」はフォームを意味し、全ページにおいて使用可能なリソース(共通オブジェクト)を示す。
「P1」、「P2」における「P」は、ページを意味する。
「,」は、オブジェクト番号と世代番号とを区切るものであり、「/」は、ページ内のオブジェクトの区切りを意味し、「;」は、ページ全体の終わりを意味する。
したがって、図2(c)に示すヘッダ情報「F1/1,0;P1/4,0/5.0/1,0;P2/6,0/7,1/1,0」は、以下のように解釈することができる。
「F1/1,0」からは、F1は、全ページで使用可能なリソースでそのオブジェクト(共通オブジェクト)は10objであることを認識することができる。
「P1/4,0/5.0/1,0」からは、ページ1は、40objと50objとを使う他、10obj(共通オブジェクト)を使うものと認識することができる。
「P2/6,0/7,1/1,0」からは、ページ2は、60objと71objとを使う他、10obj(共通オブジェクト)を使うものと認識することができる。
ところで、スキャナー(画像読取部11)で読み取ったデータからpdfを生成する場合は、pdfの構成を予め認識し得る環境にある。
このような場合、ページオブジェクトを意味する定義や、コンテンツを意味する定義を、オブジェクトの情報として加えることもできる。
例えば、図3に示す例においては、「P1 イメージ」の50objには、その描画オブジェクトのコンテンツとしてそのオブジェクトの描画に必要なデータ「<</Lengh189378/Filter/・・・(中略)・・・/Image>>」を記述するようにしている。
このため、従来のランダムアクセスのプロセスにもとづけば、「P1 イメージ」を描画するために一旦相互互換表に戻って他のオブジェクト(本例の場合10obj)にアクセスする必要があるところ、50objを参照するだけで当該オブジェクトの描画処理を完結することができる。
この結果、ヘッダ(従来の相互互換表に相当)の参照回数を減らすことができ、ランダムアクセスの回数を抑制することができる。
第二描画生成部126は、描画処理手段1261とデータ消去手段1262とを備える。
描画処理手段1261は、pdfの描画処理を行う。このとき、描画処理手段1261は、ヘッダ情報が拡張されていないpdfに対しては通常のダイレクト印刷の手法にもとづき、相互互換表Xrを参照したランダムアクセスによって描画処理(適宜、通常のpdf処理という)を行う。
他方、描画処理手段1261は、ヘッダ情報が拡張されたpdfに対しては、そのヘッダ情報を参照することにより、ページの全部又は一部の描画(以下、「拡張ヘッダにもとづくpdf処理」という)を、該当するオブジェクトを用いて行う。
具体的には、すべてのページにおいて、各ページの一部又は全部の描画を該当する共通オブジェクトを用いて行い、特定ページの一部又は全部の描画を、該当する個別オブジェクトを用いて行う。
なお、本実施形態においては、ヘッダhdが拡張されたか否かを判別するための識別情報として「ABC」を設定するようにしているため、この識別情報が検出されなかった場合には、通常のpdf処理を行い、この識別情報が検出された場合には、拡張ヘッダにもとづくpdf処理を行う。
通常のpdf処理の場合、描画処理手段1261は、pdf全体が第二バッファ125に保存されるのを待って、描画処理を開始する。ドキュメントの最後尾にあるトレーラtrを介してランダムアクセスに必要な相互互換表Xrのポインタを得るためである。
そして、描画処理手段1261は、相互参照表Xrで示されたポインタのオブジェクトの描画処理を行う。描画処理後の中間データは、中間データバッファ124に保存された後、印刷部13によって印刷される。
拡張ヘッダにもとづくpdf処理を行う場合、描画処理手段1261は、pdfのヘッダ情報の解析を行いつつ描画処理を早期の段階から進めることができる。例えば、1ページ目に含まれるオブジェクトが読み込まれた後から1ページ目の描画処理を開始することができる。
この点、pdfがすべて保存されるのを待って描画処理を開始する通常のダイレクト印刷と比べ、より円滑なダイレクト印刷処理を可能とする。
図4は、ヘッダ情報の解析処理を説明するための図である。
図4の図は、図2(又は図3)に示すヘッダ情報(F1/1,0;P1/4,0/5,0;P2/6,0/7,1)をテーブルデータに展開したものである。
例えば、ヘッダ情報の左から順次解析を行い、オブジェクトごとに解析情報を1行ごとに展開することで図4に示すテーブルデータを作成することができる。
「ID」欄には、そのオブジェクトが共通オブジェクトであることを示す情報(F1)又は共通オブジェクトでない場合にはそのページ番号(P*)が設定される。
「Obj」はオブジェクト番号、「Gen」は世代を示す。「Obj」と「Gen」との組み合わせによりインデックスとしてのオブジェクト番号とすることができる。
「offset」欄には、ボディbdの先頭からの番地を示すポインタが設定されるが、共通オブジェクトを用いる場合にはそのIDが設定される。
「Delete」欄は、読み込み(描画処理)後に削除するオブジェクトかどうかを示す情報として、「Y」か「N」が設定される。共通オブジェクトは、すべてのページで用いるため、「N」(削除対象外)が設定され、個別オブジェクトは、該当するページにおいて「Y」(削除対象)と設定される。
「Read」欄は、初期状態が「N」であり、オブジェクトの読み込みが完了するたびに「Y」が設定される。
「Type」欄は、オブジェクトの読み込みが完了するたびにその属性等(例えば、Image、Stream、Page、Xobject等)が記録される。
ここで、データ消去手段1262は、描画処理が行われた各オブジェクトのうち、不要なオブジェクトを消去する処理を行う。
具体的には、あるページのオブジェクトの読み込みが終わり(「Read」欄が「N」から「Y」に変更される)、その描画処理が終わると、「Delete」欄が「Y」のオブジェクトが消去される。
すなわち、共通オブジェクトは、全ページにおいて利用することができるため削除は行わず、特定ページに依存して、他のページにおいて利用されることがない個別オブジェクトについては第二バッファ125から消去する。
このようにすると、ダイレクト印刷におけるpdfの保存の増大を防ぎ、必要なメモリ(バッファ)の容量を抑えることができる。また、記憶容量を超えるサイズのpdfを処理する場合であっても、不要なオブジェクトを削除しながら描画処理を進めることができるため、ダイレクト印刷が遅延し、又は、中断する問題を回避することができる。
この点、スキャナー(画像読取部11)から作成されるpdfは、画素数が大きい画像データであることが多いところ、特定のウォーターマークやロゴといったものしか共通オブジェクトとして該当し得ない。すなわち、このような場合、ページごとに消去できるオブジェクトが多く、このため、メモリの容量を一層抑えることができ、より効率よくダイレクト印刷を行うことができる。
(画像形成方法)
つぎに、画像形成方法について説明する。
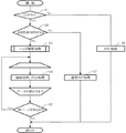
図5は、画像形成方法を説明するためのフローチャートである。
図5に示すように、判断部121は、画像読取部11等から印刷データを受け取ると、この印刷データがpdfかどうかを判別する(S1)。ここでは、pdfかPDLかを判別する。
印刷データがpdfである場合(S1:YES)、自社作成のpdfかどうかを確認する(S2)。通常のpdf処理を行うか、拡張ヘッダにもとづくpdf処理を行うかを判別するための工程である。具体的には、ヘッダ情報に「ABC」(ABC社の場合)なる識別情報が含まれている場合には、拡張ヘッダを有するpdfとみなす。
pdfが、自社作成のpdfである場合(S2:YES)、ヘッダ解析処理を行う(S3)。
図6は、ヘッダ解析にもとづく描画処理を説明するための図である。
ここでは、ヘッダ解析処理の結果、図6(a)に示すテーブルデータ(1ページ分のみ)を取得したものとして以下説明する。
ここで、描画処理手段1261は、図6(a)に示すテーブルデータにもとづき描画処理を開始する。また、この描画処理と並行してデータ消去手段1262が描画処理後に不要となるオブジェクトの消去処理を行う(S4)。
具体的には、描画処理手段1261は、図6(a)に示すテーブルデータのうち、まず、「Type」が「Page」であるページオブジェクト(図6(b)に示す20obj)を0x20から取得する。
次に、ページオブジェクト(20obj)のリソース(Resources)をチェックする。これにより、リソースとして60オブジェクト(図6(d)に示す60obj)を利用することを認識し、0x30にアクセスしてその内容をチェックする。ここでは、Im1が50オブジェクトと認識することができるため、Im1と50オブジェクトとをリンクさせておく。ページオブジェクトに戻り、contentsの40オブジェクト(図6(b)に示す40obj)を取得するため、0x10へアクセスする。40オブジェクトのStreamを解析して、座標位置を決定しつつ、Im1が検出されるので予めリンクさせていた50オブジェクト(図6(e)に示す50obj)へアクセスする。
なお、図6(a)において、40obj、20obj、60objについては、その処理のつどデータを消去する。
このような描画処理と消去処理(S4)は、そのページのデータの終わりまで続ける。
具体的には、図6(a)に示すテーブルデータのうち、該当するページの「Read」欄が全て「Y」になるまでオブジェクトの読み込みを行い、全て「Y」が揃うとそのページの描画処理を行うとともに、「Delete」欄が「Y」のオブジェクトを消去する。
そして、そのページの処理が終了すると、残ページがあるかどうかを確認する(S5)。
残ページがある場合には、S4の処理を行い、残ページがない場合には処理を終了する。
ところで、以上の画像形成方法は、コンピュータプログラム(画像形成プログラム)によって表すことができる。
すなわち、画像形成プログラムをROMやハードディスクに記憶させ、CPUに読み込ませることによって、ハードウェア資源であるコンピュータの構成各部に指令を送り、前記画像形成方法を遂行させることができる。
以上のように、本発明の実施形態に係る画像形成装置及び画像形成プログラムによれば、ダイレクト印刷の描画の際に利用される相互互換表に相当する付加情報を、ヘッダに設定することで、ヘッダ情報を拡張するようにしている。
このようにすると、従来のように、相互互換表のポイントが記述されたトレーラを参照する必要がなく、つまりは、すべてのデータの受信又は保存を待つ必要がなくなり、早期の段階から描画処理を開始することができる。
また、ヘッダ情報には、全ページに用いることができる共通リソースとしての共通オブジェクトと、特定のページにのみ用いることができる個別オブジェクトの情報を付加情報として設定するようにしている。
このため、特定ページの描画処理が完了した後は、これらの情報を参照することで、その特定ページにおいて用いた個別オブジェクトを消去することができる。
また、描画等のデータ処理に影響を与えないヘッダ情報を拡張するようにしているため、従来の利用方法を継承することができる。
すなわち、本実施形態に係る画像形成装置及び画像形成プログラムによれば、ダイレクト印刷に必要なメモリの容量を抑え、メモリ不足による不具合を防止しつつ、円滑なダイレクト印刷を安定的に実施することが可能となる。
以上、本発明の画像形成装置及び画像形成プログラムについて、好ましい実施形態を示して説明したが、本発明にかかる画像形成装置及び画像形成プログラムは、上述した実施形態に限定されるものではなく、本発明の範囲で種々の変更実施が可能であることは言うまでもない。
例えば、ダイレクト印刷の対象として、HTML、XMLなどのマークアップ言語、XPS(XML Paper Specification)など、pdf以外のドキュメントを用いることができる。
また、本実施形態では、pdfのヘッダ拡張をMFP1(ヘッダ情報付加手段1212)において行う構成として説明したが、パーソナルコンピュータなどのホストコンピュータ側で行う構成とし、ヘッダ拡張されたpdfをLANなどの通信回線やUSBメモリなどの可搬型記憶媒体を介してMFP1に受け渡し、これをMFP1がダイレクト印刷を行うようにすることもできる。
このようにすると、拡張性・汎用性に優れた画像形成装置及び画像形成システムを提供することができる。
本発明は、プリンター装置、コピー機、複合機等の画像形成装置に好適に用いることができる。
1 MFP(画像形成装置)
11 画像読取部(スキャナー)
12 制御部
1211 データ判別手段
1212 ヘッダ情報付加手段
1261 描画処理手段
1262 データ消去手段
13 印刷部

Claims (6)

  1. ドキュメントのダイレクト印刷を行う画像形成装置であって、
    原稿の画像データを取り込む画像読取手段と、
    前記ダイレクト印刷の実行に際し、前記画像読取手段を介して得たドキュメントのヘッダ情報に、そのドキュメントの構成要素となるオブジェクトの情報を設定して前記ヘッダ情報を拡張するヘッダ情報付加手段と、
    前記ヘッダ情報を参照することにより、前記ドキュメントの描画を、該当する前記オブジェクトを用いて行う描画処理手段と、を備えることを特徴とする画像形成装置。
  2. 前記ヘッダ情報付加手段は、
    前記ダイレクト印刷の実行に際し、ドキュメントのすべてのページにおいて各ページの一部又は全部に共通した構成要素となる共通オブジェクトに関する情報を前記ヘッダ情報に設定し、
    前記描画処理手段は、
    前記ヘッダ情報を参照することにより、前記各ページの一部又は全部の描画を、該当する前記共通オブジェクトを用いて行う請求項1記載の画像形成装置。
  3. 前記ヘッダ情報付加手段は、
    前記ダイレクト印刷の実行に際し、ドキュメントの特定のページにおいてその一部又は全部の構成要素となる個別オブジェクトに関する情報を前記ヘッダ情報に設定し、
    前記描画処理手段は、
    前記ヘッダ情報を参照することにより、前記特定のページの一部又は全部の描画を、該当する前記個別オブジェクトを用いて行い、
    前記画像形成装置は、
    あるページの描画に必要なオブジェクトが保存され、そのページの描画を、前記保存されたオブジェクトを用いて行われた後、前記保存されたオブジェクトの中からこの描画に用いられた前記個別オブジェクトを消去するデータ消去手段を備え、
    前記描画処理手段は、
    拡張されたヘッダ情報をオブジェクト毎にテーブルデータに展開し、前記テーブルデータに基づいて前記ヘッダ情報を参照してページ毎に前記オブジェクトを読み込み、前記オブジェクトの読み込みが完了する度にその旨を前記テーブルデータに設定し、読み込んだオブジェクトを用いてページ毎に描画処理を行い、
    前記データ消去手段は、
    前記テーブルデータに基づいて、描画処理後に読み込みの完了が設定された個別オブジェクトを消去する
    請求項1又は2記載の画像形成装置。
  4. ドキュメントのダイレクト印刷を行う画像形成装置のコンピュータを、
    原稿の画像データを取り込む画像読取手段、
    前記ダイレクト印刷の実行に際し、前記画像読取手段を介して得たドキュメントのヘッダ情報に、そのドキュメントの構成要素となるオブジェクトの情報を設定して前記ヘッダ情報を拡張するヘッダ情報付加手段、及び、
    前記ヘッダ情報を参照することにより、前記ドキュメントの描画を、該当する前記オブジェクトを用いて行う描画処理手段、として機能させるための画像形成プログラム。
  5. 前記ヘッダ情報付加手段に、
    前記ダイレクト印刷の実行に際し、ドキュメントのすべてのページにおいて各ページの一部又は全部に共通した構成要素となる共通オブジェクトに関する情報を前記ヘッダ情報に設定する処理を実行させ、
    前記描画処理手段に、
    前記ヘッダ情報を参照することにより、前記各ページの一部又は全部の描画を、該当する前記共通オブジェクトを用いて行う処理を実行させる
    請求項4記載の画像形成プログラム。
  6. 前記ヘッダ情報付加手段に、
    前記ダイレクト印刷の実行に際し、ドキュメントの特定のページにおいてその一部又は全部の構成要素となる個別オブジェクトに関する情報を前記ヘッダ情報に設定する処理を実行させ、
    前記描画処理手段に、
    前記ヘッダ情報を参照することにより、前記特定のページの一部又は全部の描画を、該当する前記個別オブジェクトを用いて行う処理を実行させ、
    前記画像形成装置のコンピュータを、
    あるページの描画に必要なオブジェクトが保存され、この保存された前記オブジェクトを用いて前記描画処理手段により描画が行われた後、前記保存されたオブジェクトの中からこの描画に用いられた前記個別オブジェクトを消去するデータ消去手段として機能させ、
    前記描画処理手段に、
    拡張されたヘッダ情報をオブジェクト毎にテーブルデータに展開し、前記テーブルデータに基づいて前記ヘッダ情報を参照してページ毎に前記オブジェクトを読み込み、前記オブジェクトの読み込みが完了する度にその旨を前記テーブルデータに設定し、読み込んだオブジェクトを用いてページ毎に描画処理を行う処理を実行させ、
    前記データ消去手段に、
    前記テーブルデータに基づいて、描画処理後に読み込みの完了が設定された個別オブジェクトを消去する処理を実行させる
    請求項4又は5記載の画像形成プログラム。
JP2011158861A 2011-07-20 2011-07-20 画像形成装置及び画像形成プログラム Expired - Fee Related JP5659099B2 (ja)

Priority Applications (1)

Application Number Priority Date Filing Date Title
JP2011158861A JP5659099B2 (ja) 2011-07-20 2011-07-20 画像形成装置及び画像形成プログラム

Applications Claiming Priority (1)

Application Number Priority Date Filing Date Title
JP2011158861A JP5659099B2 (ja) 2011-07-20 2011-07-20 画像形成装置及び画像形成プログラム

Publications (2)

Publication Number Publication Date
JP2013022811A JP2013022811A (ja) 2013-02-04
JP5659099B2 true JP5659099B2 (ja) 2015-01-28

Family

ID=47781707

Family Applications (1)

Application Number Title Priority Date Filing Date
JP2011158861A Expired - Fee Related JP5659099B2 (ja) 2011-07-20 2011-07-20 画像形成装置及び画像形成プログラム

Country Status (1)

Country Link
JP (1) JP5659099B2 (ja)

Families Citing this family (1)

* Cited by examiner, † Cited by third party
Publication number Priority date Publication date Assignee Title
JP7172150B2 (ja) * 2017-09-29 2022-11-16 株式会社リコー 情報処理装置、通信システム、画像形成方法、プログラム

Family Cites Families (12)

* Cited by examiner, † Cited by third party
Publication number Priority date Publication date Assignee Title
JP4110945B2 (ja) * 2002-11-25 2008-07-02 コニカミノルタビジネステクノロジーズ株式会社 画像処理装置、画像形成装置、およびプログラム
JP3829798B2 (ja) * 2002-12-24 2006-10-04 コニカミノルタビジネステクノロジーズ株式会社 画像形成装置およびプログラム
JP2007060505A (ja) * 2005-08-26 2007-03-08 Fuji Xerox Co Ltd 画像読取装置およびその画像処理方法、画像形成装置、画像処理システムおよびその印刷時間短縮方法
JP2007096931A (ja) * 2005-09-29 2007-04-12 Kyocera Mita Corp 画像処理装置及び画像形成装置
JP2007304931A (ja) * 2006-05-12 2007-11-22 Kyocera Mita Corp 印刷システム、印刷方法及び印刷処理プログラム
JP4908053B2 (ja) * 2006-05-12 2012-04-04 京セラミタ株式会社 印刷システム、印刷方法及び印刷処理プログラム
JP4908052B2 (ja) * 2006-05-12 2012-04-04 京セラミタ株式会社 印刷システム、印刷方法及び印刷処理プログラム
JP4908054B2 (ja) * 2006-05-12 2012-04-04 京セラミタ株式会社 印刷システム、印刷方法及び印刷処理プログラム
JP4905378B2 (ja) * 2007-04-13 2012-03-28 ブラザー工業株式会社 情報処理装置、情報処理システム、及びプログラム
JP4544257B2 (ja) * 2007-03-28 2010-09-15 ブラザー工業株式会社 印刷装置、印刷指令プログラム、及び印刷方法
JP2008269129A (ja) * 2007-04-18 2008-11-06 Kyocera Mita Corp 画像処理システム、画像処理装置、及びプリンタドライバ
JP5218011B2 (ja) * 2008-12-16 2013-06-26 コニカミノルタビジネステクノロジーズ株式会社 印刷制御プログラム、印刷制御方法、および印刷制御装置

Also Published As

Publication number Publication date
JP2013022811A (ja) 2013-02-04

Similar Documents

Publication Publication Date Title
US20100088594A1 (en) Thumbnail display method and image forming apparatus
US8780381B2 (en) Methods for printing multiple files as one print job
KR101221940B1 (ko) 화상처리장치, 화상처리방법, 및 그 프로그램을 기억한 매체
US8699047B2 (en) Image processing apparatus, image processing method, and non-transitory computer readable medium that includes plural page description language (PDL) processing units and a job management unit
CN101739224A (zh) 略图创建方法以及图像形成装置
CN107844278B (zh) 图像处理装置和方法
US20090267955A1 (en) Image processing apparatus, image processing method, and storage medium
JP6262708B2 (ja) 深い検索性を有するオブジェクト化及びハードコピーからオリジナルの電子ファイルを検出するドキュメント検出方法
US8045198B2 (en) System and method for processing a change history of a PDF file
JP5565130B2 (ja) 縮小画像生成装置及びプログラム
AU2009212993B2 (en) Document processing system, search apparatus, information searching method, document processing method and program
JP5659099B2 (ja) 画像形成装置及び画像形成プログラム
US8582148B2 (en) Image processing apparatus and image processing method
US9864750B2 (en) Objectification with deep searchability
US20150002873A1 (en) Image forming apparatus, method for controlling the same, and storage medium
US20190034133A1 (en) Image forming apparatus, method of controlling the same, and storage medium
JP5316012B2 (ja) 印刷システム、印刷制御装置およびプリンタドライバプログラム
US10620887B2 (en) Image forming apparatus and information processing apparatus configured to print a specified page of a plurality of documents, control method thereof, and non-transitory computer-readable storage medium
JP7615843B2 (ja) 印刷装置
US8446611B2 (en) Image forming apparatus, computer readable recording medium, and method for improving the detection of input image data formats
JP4775480B2 (ja) Pdlデータ処理装置とpdlデータ処理プログラム
JP5040978B2 (ja) Pdlデータ処理装置とコンピュータプログラム
JP4957816B2 (ja) Pdlデータ処理装置とpdlデータ処理プログラム
JP5121591B2 (ja) 画像処理装置、画像処理装置における画像処理方法、プログラムおよびプログラムを記憶したコンピュータ可読記憶媒体
EP2293180B1 (en) PDL data processing device and PDL data creating device

Legal Events

Date Code Title Description
A621 Written request for application examination

Free format text: JAPANESE INTERMEDIATE CODE: A621

Effective date: 20130626

A131 Notification of reasons for refusal

Free format text: JAPANESE INTERMEDIATE CODE: A131

Effective date: 20140212

A977 Report on retrieval

Free format text: JAPANESE INTERMEDIATE CODE: A971007

Effective date: 20140212

A521 Written amendment

Free format text: JAPANESE INTERMEDIATE CODE: A523

Effective date: 20140414

TRDD Decision of grant or rejection written
A01 Written decision to grant a patent or to grant a registration (utility model)

Free format text: JAPANESE INTERMEDIATE CODE: A01

Effective date: 20141104

A61 First payment of annual fees (during grant procedure)

Free format text: JAPANESE INTERMEDIATE CODE: A61

Effective date: 20141201

R150 Certificate of patent or registration of utility model

Ref document number: 5659099

Country of ref document: JP

Free format text: JAPANESE INTERMEDIATE CODE: R150

LAPS Cancellation because of no payment of annual fees