JP2022017598A - 情報処理装置、システム及びプログラム - Google Patents
情報処理装置、システム及びプログラム Download PDFInfo
- Publication number
- JP2022017598A JP2022017598A JP2021186024A JP2021186024A JP2022017598A JP 2022017598 A JP2022017598 A JP 2022017598A JP 2021186024 A JP2021186024 A JP 2021186024A JP 2021186024 A JP2021186024 A JP 2021186024A JP 2022017598 A JP2022017598 A JP 2022017598A
- Authority
- JP
- Japan
- Prior art keywords
- practitioner
- terminal
- facility
- unit
- information processing
- Prior art date
- Legal status (The legal status is an assumption and is not a legal conclusion. Google has not performed a legal analysis and makes no representation as to the accuracy of the status listed.)
- Pending
Links
- 230000010365 information processing Effects 0.000 title claims abstract description 80
- 238000004891 communication Methods 0.000 claims abstract description 11
- 238000011282 treatment Methods 0.000 claims description 57
- 238000012546 transfer Methods 0.000 claims description 52
- 238000000034 method Methods 0.000 claims description 30
- 230000008569 process Effects 0.000 claims description 27
- 238000011156 evaluation Methods 0.000 claims description 10
- 230000006870 function Effects 0.000 claims description 10
- 208000027418 Wounds and injury Diseases 0.000 claims description 7
- 230000006378 damage Effects 0.000 claims description 7
- 208000014674 injury Diseases 0.000 claims description 7
- 238000010801 machine learning Methods 0.000 claims description 6
- 230000000694 effects Effects 0.000 claims description 4
- 238000012545 processing Methods 0.000 abstract description 9
- 238000001467 acupuncture Methods 0.000 description 4
- 239000003795 chemical substances by application Substances 0.000 description 4
- 238000010586 diagram Methods 0.000 description 4
- 239000003814 drug Substances 0.000 description 3
- 230000006872 improvement Effects 0.000 description 3
- 208000017667 Chronic Disease Diseases 0.000 description 2
- 230000004308 accommodation Effects 0.000 description 2
- 230000036772 blood pressure Effects 0.000 description 2
- 229940079593 drug Drugs 0.000 description 2
- 238000003780 insertion Methods 0.000 description 2
- 230000037431 insertion Effects 0.000 description 2
- LFQSCWFLJHTTHZ-UHFFFAOYSA-N Ethanol Chemical compound CCO LFQSCWFLJHTTHZ-UHFFFAOYSA-N 0.000 description 1
- 244000061176 Nicotiana tabacum Species 0.000 description 1
- 235000002637 Nicotiana tabacum Nutrition 0.000 description 1
- 230000032683 aging Effects 0.000 description 1
- 230000000561 anti-psychotic effect Effects 0.000 description 1
- 238000004364 calculation method Methods 0.000 description 1
- 230000003111 delayed effect Effects 0.000 description 1
- 235000006694 eating habits Nutrition 0.000 description 1
- 235000019441 ethanol Nutrition 0.000 description 1
- 230000036541 health Effects 0.000 description 1
- 208000003532 hypothyroidism Diseases 0.000 description 1
- 230000002989 hypothyroidism Effects 0.000 description 1
- 238000012946 outsourcing Methods 0.000 description 1
- 230000009467 reduction Effects 0.000 description 1
- 229910001220 stainless steel Inorganic materials 0.000 description 1
- 239000010935 stainless steel Substances 0.000 description 1
- 208000024891 symptom Diseases 0.000 description 1
- 208000011580 syndromic disease Diseases 0.000 description 1
- 238000012549 training Methods 0.000 description 1
- 230000001960 triggered effect Effects 0.000 description 1
Images
Landscapes
- Management, Administration, Business Operations System, And Electronic Commerce (AREA)
- Medical Treatment And Welfare Office Work (AREA)
Abstract
Description
本発明は、情報処理装置、システム及びプログラムに関する。
高齢化社会の到来により、施術者が被施術者の自宅や施設等の滞在先に訪問し、被施術者の症状に合わせた施術を行う訪問施術の需要が増加すると考えられる。
特許文献1には、人材融通計画を作成する人材融通マッチングエンジンを備える統合型巡回支援サービスシステム及び方法が開示されている。
ところで、現状では、被施術者が滞在する施設は部屋数以上の売上を得ることが難しく、施術者は被施術者からの依頼数により収入が安定しない場合がある。
本発明は、かかる事情を鑑みてなされたものであり、施設と施術者をマッチングさせ、施設の売上を向上させるとともに、施術者の定期収入の確保を支援可能な情報処理装置、システム及びプログラムを提供することを目的とする。
本発明によれば、情報処理装置であって、マッチング部、通知部、及び受付部を備え、前記マッチング部は、施術者と施設のマッチングサービスを提供可能に構成され、前記通知部は、施術者端末に対して予め定められた第1金額の振込を通知する第1通知処理を実行可能に構成され、ここで、前記施術者端末は、前記マッチングサービスによりマッチングが成立し、前記施設において施術をした施術者が操作する端末であり、前記受付部は、請求者端末から振込業務委託を受付可能に構成され、ここで、前記請求者端末は、前記施術者から保険者に対する保険請求を代行する者が操作する端末であり、前記通知部は、前記受付部が前記振込業務委託を受け付けた場合、施設端末に対して予め定められた第2金額の振込を通知する第2通知処理を実行可能に構成され、ここで、前記施設端末は、前記マッチングサービスによりマッチングが成立し、前記施術者により施術がなされた施設の担当者が操作する端末である、情報処理装置が提供される。
本発明では、施設と施術者のマッチングが成立した場合に、通知部により、施術者に第1金額の振込を通知する第1通知処理と、施設に第2金額の振込を通知する第2通知処理を実行する。これにより、施設に滞在する被施術者から頂いた費用を施設と施術者に分配することが可能になる。
以下、図面を用いて本発明の実施形態について説明する。以下に示す実施形態中で示した各種特徴事項は、互いに組み合わせ可能である。
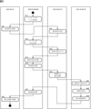
1.システム100の概要
図1に示すように、本発明の一実施形態に係るシステム100は、情報処理装置1と、施設端末4及び施術者端末5がネットワークNWを介して互いに接続されている。本実施形態では、システム100はさらに、請求者端末6がネットワークNWを介して互いに接続されている。なお、情報処理装置1と保険者端末7がネットワークNWを介して接続されてもよい。
図1に示すように、本発明の一実施形態に係るシステム100は、情報処理装置1と、施設端末4及び施術者端末5がネットワークNWを介して互いに接続されている。本実施形態では、システム100はさらに、請求者端末6がネットワークNWを介して互いに接続されている。なお、情報処理装置1と保険者端末7がネットワークNWを介して接続されてもよい。
情報処理装置1は、例えばサーバにより構成される。施設端末4は、情報処理装置1により提供されるマッチングサービスによりマッチングが成立し、施術者により施術がなされた施設の担当者が操作する端末である。施術者端末は、マッチングサービスによりマッチングが成立し、施設において施術をした施術者が操作する端末である。請求者端末6は、施術者から保険者に対する保険請求を代行する者が操作する端末である。保険者端末7は、保険者(例:健康保険組合)が操作する端末である。施設端末4、施術者端末5、請求者端末6及び保険者端末7は、任意のコンピュータにより構成される。これらの端末は、例えば、スマートフォン、タブレット端末、パーソナルコンピュータにより構成される。
2.情報処理装置1の概要
図2に示すように、情報処理装置1は、制御部10、通信部20及び記憶部30を備える。ここで、情報処理装置1は、以下の各機能に加え、電子カルテ、レセプト及びその他の機能を備えるPOSシステム(Point of sale system)及びCRMシステム(Customer Relationship Management system)を提供することが好ましい。
図2に示すように、情報処理装置1は、制御部10、通信部20及び記憶部30を備える。ここで、情報処理装置1は、以下の各機能に加え、電子カルテ、レセプト及びその他の機能を備えるPOSシステム(Point of sale system)及びCRMシステム(Customer Relationship Management system)を提供することが好ましい。
2-1.制御部10
制御部10は、情報処理装置1に関連する全体動作の処理・制御を行う。制御部10は、例えば不図示の中央処理装置(Central Processing Unit:CPU)として実現される。すなわち、ソフトウェア(後述の記憶部30に記憶されている)による情報処理がハードウェア(制御部10)によって具体的に実現されることによって、制御部10が様々な機能を有することが可能になる。具体的には、制御部10は、マッチング部11、通知部12、受付部13、管理部14、リマインド部15、学習部16、提示部17を備える。
制御部10は、情報処理装置1に関連する全体動作の処理・制御を行う。制御部10は、例えば不図示の中央処理装置(Central Processing Unit:CPU)として実現される。すなわち、ソフトウェア(後述の記憶部30に記憶されている)による情報処理がハードウェア(制御部10)によって具体的に実現されることによって、制御部10が様々な機能を有することが可能になる。具体的には、制御部10は、マッチング部11、通知部12、受付部13、管理部14、リマインド部15、学習部16、提示部17を備える。
<マッチング部11>
マッチング部11は、施術者と施設のマッチングサービスを提供可能に構成される。具体的には、かかるマッチングサービスは、施設向けに、訪問施術を希望する施設の所定範囲内(例:施設を中心とした半径16km以内)の施術者の抽出機能を提供することができる。また、施術者向けには、連携可能な施設から所定範囲内(例:施設を中心とした半径16km以内)の医師情報の検索機能を提供することができる。
マッチング部11は、施術者と施設のマッチングサービスを提供可能に構成される。具体的には、かかるマッチングサービスは、施設向けに、訪問施術を希望する施設の所定範囲内(例:施設を中心とした半径16km以内)の施術者の抽出機能を提供することができる。また、施術者向けには、連携可能な施設から所定範囲内(例:施設を中心とした半径16km以内)の医師情報の検索機能を提供することができる。
<通知部12>
通知部12は、施術者端末5に対して予め定められた第1金額の振込を通知する第1通知処理を実行可能に構成される。ここで、第1金額の定め方は特に限定されないが、例えば以下の規則により第1金額を定めることができる。
・情報処理装置1が提供するシステム利用料:X
・施設が受け取る金額(第2金額):Y
・手数料:Z
・第1金額:Z―X-Y
通知部12は、施術者端末5に対して予め定められた第1金額の振込を通知する第1通知処理を実行可能に構成される。ここで、第1金額の定め方は特に限定されないが、例えば以下の規則により第1金額を定めることができる。
・情報処理装置1が提供するシステム利用料:X
・施設が受け取る金額(第2金額):Y
・手数料:Z
・第1金額:Z―X-Y
例えば、システム利用料(X)が30、第2金額(Y)が10、手数料(Z)が80である場合、施術者が受け取る第1金額は、「80-30-10=40」となる。
すなわち、本実施形態では、第1金額は、情報処理装置1の運営元と施術者の間で締結されたシステム利用契約と、施設と施術者の間で締結された施設利用契約と、に基づいて決定された金額である。なお、施設と施術者の間で締結された施設利用契約により、第2金額が決定される。
また、第2金額は、施設の利用時間に基づいて決定されてもよい。施設の利用時間は、施術者端末5と施設端末4から取得できるデータに基づいて自動的に算出することが好ましい。例えば、施術者端末5の位置情報や、情報処理装置1が提供する施設の予約システムの履歴を総合的に考慮することにより実現される。このとき、情報処理装置1が第2金額を算出し、第2金額を施設端末4と施術者端末5に通知する。そして、施設端末4と施術者端末5の両方から許可通知がなされた場合に、情報処理装置1は第2金額を確定する。これにより、施設側と施術者側での施設利用時間の認識のずれを防止することができる。
また、通知部12は、受付部13が振込業務委託を受け付けた場合、施設端末4に対して予め定められた第2金額の振込を通知する第2通知処理を実行可能に構成される。本実施形態では、振込業務依頼とは、請求者端末6の利用者から情報処理装置1の運営元に対してなされる業務委託であって、施設への第2金額の振込を代行してもらうための業務委託の依頼である。
本実施形態では、第2金額は、施設と施術者の間で締結された施設利用契約に基づいて決定された金額である。
<受付部13>
受付部13は、請求者端末6から振込業務委託を受付可能に構成される。かかる振込業務委託は、メール、チャット、システムへの入力、FAX、電話等による委託をトリガーとし、受付部13により情報処理装置1に登録される状態となる。
受付部13は、請求者端末6から振込業務委託を受付可能に構成される。かかる振込業務委託は、メール、チャット、システムへの入力、FAX、電話等による委託をトリガーとし、受付部13により情報処理装置1に登録される状態となる。
<管理部14>
管理部14は、マッチングサービスによりマッチングが成立した施設と施術者の間で締結された施設利用契約を管理可能に構成される。本実施形態では、施設利用契約とは、施術者が定期的に施設を訪問し、被施術者に対して施術をするにあたり、施術者から施設に対する施設利用の費用及び種々の条件を定める契約である。
管理部14は、マッチングサービスによりマッチングが成立した施設と施術者の間で締結された施設利用契約を管理可能に構成される。本実施形態では、施設利用契約とは、施術者が定期的に施設を訪問し、被施術者に対して施術をするにあたり、施術者から施設に対する施設利用の費用及び種々の条件を定める契約である。
<リマインド部15>
リマインド部15は、後述の第1通知処理が実行されてから予め定められた期間を超えても請求者端末6からの振込業務委託がなされない場合、施術者端末5又は請求者端末6に対してリマインドを通知する。詳細は図5を用いて後述する。
リマインド部15は、後述の第1通知処理が実行されてから予め定められた期間を超えても請求者端末6からの振込業務委託がなされない場合、施術者端末5又は請求者端末6に対してリマインドを通知する。詳細は図5を用いて後述する。
<学習部16>
学習部16は、受付部13が受け付けたデータであって、基本項目データ、経過項目データ、及び治療項目データに対して機械学習を実行可能に構成される。
学習部16は、受付部13が受け付けたデータであって、基本項目データ、経過項目データ、及び治療項目データに対して機械学習を実行可能に構成される。
本実施形態では、基本項目データは、施術者により施術がなされた被施術者を特定する情報と、被施術者が有する傷病に関する情報を含む。具体的には、基本項目データは、被施術者の氏名、性別、年齢、傷病(例:持病又は現在有する病気名、傷名)、負傷原因等を含む。ここで、基本項目データはこれに限られず、被施術者の住所、アルコール又はタバコの有無又は量、食生活、運動の有無等を含んでもよい。なお、基本項目データは、上記で列挙した内容を全部含まなくてもよい。
また、本実施形態では、経過項目データは、被施術者の日常生活動作に対する評価を表す情報、バイタルデータ、投薬に関する情報を含む。具体的には、経過項目データは、日常生活動作(ADL:Activities of Daily Living)に対する評価、血圧、脈拍、投薬種類、投薬量を含む。なお、経過項目データは、上記で列挙した内容を全部含まなくてもよく、これ以外の情報(例:投薬頻度)を含んでもよい。
また、本実施形態では、治療項目データは、被施術者に対する治療内容を表す情報を含む。具体的には、治療項目データは、被施術者がなされた治療が鍼灸である場合には、鍼の種類、刺入角度、刺入深度、刺時反応、打刺ポイント、治療間隔を含む。なお、治療項目データは、上記で列挙した内容を全部含まなくてもよく、これ以外の情報を含んでもよい。また、被施術者がなされた治療は鍼灸に限定されず、お灸、漢方、ストレッチ等の施術であってもよい。
そして、学習部16は、基本項目データ、経過項目データ、治療項目データを入力データとし、これらに対して機械学習を実行することにより、学習モデルを生成する。このとき、教師データとして、実際の施術又は投薬により、被施術者の容態が良くなったケース(例:投薬量の減少、ADLの向上、バイタルデータの向上)を利用することが好ましい。
さらに、学習部16は、通信部20が受け付けた評価情報を学習対象としてもよい。ここで、評価情報は、施設端末4により入力される情報であり、施術者に対する被施術者からの評価を表す情報である。これは、優秀な施術者であっても、被施術者との相性によっては、被施術者が不満を抱くことがあり得るため、被施術者から施術者に対する評価を学習データとするものである。これにより、基本項目データ又は経過項目データを学習モデルに入力することにより、特定の被施術者と相性が悪いと想定される施術者に依頼することを事前に防ぐことが可能になる。
ここで、基本項目データ、経過項目データ、治療項目データは、施術者端末5により入力されてもよい。また、バイタルデータは、施設の担当者により施設端末4を用いて入力されるか、被施術者に装着したウェアラブルデバイスにより取得されてもよい。投薬種類、投薬量、投薬頻度は、施設の担当者又は被施術者により施設端末4を用いて入力されてもよい。これらの入力又は取得経路は単なる一例であり、これ以外の経路により種々のデータを取得することができる。
そして、これらのデータを利用して学習部16による機械学習が実行されることにより、効率的な施術計画を立案することが可能になる。
<提示部17>
提示部17は、学習部16による機械学習により生成された学習モデルに対して被施術者の基本項目データ及び経過項目データが入力されると、被施術者に対する治療項目を提示可能に構成される。これにより、特定の被施術者に対し、効率的な施術内容を迅速に決定することが可能になる。以下、具体的に説明する。
提示部17は、学習部16による機械学習により生成された学習モデルに対して被施術者の基本項目データ及び経過項目データが入力されると、被施術者に対する治療項目を提示可能に構成される。これにより、特定の被施術者に対し、効率的な施術内容を迅速に決定することが可能になる。以下、具体的に説明する。
例えば、学習モデルに対し、以下の基本項目データ及び経過項目データが入力されたとする。
(基本項目データ)
被施術者名:山田 太郎
性別:男
年齢:78歳
持病:甲状腺機能低下症
傷病:頚腕症候群
負傷原因:荷物の持ち上げ
(経過項目データ)
ADL:65
バイタル(血圧):140/90mmHg
投薬種類:抗精神薬
投薬量:毎朝1回
(基本項目データ)
被施術者名:山田 太郎
性別:男
年齢:78歳
持病:甲状腺機能低下症
傷病:頚腕症候群
負傷原因:荷物の持ち上げ
(経過項目データ)
ADL:65
バイタル(血圧):140/90mmHg
投薬種類:抗精神薬
投薬量:毎朝1回
そして、学習モデルは、以下の治療項目データを出力する。
(治療項目データ)
鍼の種類:ステンレス0.16mm
刺入角度:斜刺
刺入深度:11mm
刺時反応:好転反応
打刺ポイント:画像表示
治療間隔:3日
(治療項目データ)
鍼の種類:ステンレス0.16mm
刺入角度:斜刺
刺入深度:11mm
刺時反応:好転反応
打刺ポイント:画像表示
治療間隔:3日
そして、提示部17は、学習モデルから出力された治療項目データを提示する。かかる提示は、例えば、施術者端末5等の端末に画像として表示させてもよく、音声として出力してもよい。これにより、経験の浅い施術者でも、熟練の施術者と同様の施術内容で被施術者を施術することが可能になる。
さらに、学習部16と提示部17を備えることにより、上記の処理を施術の専門学生等の訓練に応用することができる。このとき、VRを利用し、打刺ポイントを表す画像を被訓練者に視覚的に提示することにより、被訓練者の理解が促進される。
2-2.通信部20
通信部20は、ネットワークNWを介して他の機能部と有線又は無線によりデータ通信可能に構成される。本実施形態では、通信部20は、情報処理装置1を構成する他の構成要素や、ネットワークNWを介して施設端末4及び施術者端末5と通信可能に構成される。本実施形態では、通信部20は、ネットワークNWを介して請求者端末6と通信可能に構成される。
通信部20は、ネットワークNWを介して他の機能部と有線又は無線によりデータ通信可能に構成される。本実施形態では、通信部20は、情報処理装置1を構成する他の構成要素や、ネットワークNWを介して施設端末4及び施術者端末5と通信可能に構成される。本実施形態では、通信部20は、ネットワークNWを介して請求者端末6と通信可能に構成される。
2-3.記憶部30
記憶部30は、種々のプログラム及びデータを記憶するものであり、例えばメモリ、ハードディスク、SSD等により構成される。本実施形態では、記憶部30は、施術者データ、施設データ、契約書データ及びプログラムを記憶する。ここで、施術者データは、施術者に関するデータであり、施術者の住所又は居所、施術可能な内容、訪問施術可能な日時、経験等を含む。施設データは、施設の住所又は居所、被施術者の人数、年齢、性別、施術内容等に関する情報、訪問施術可能な日時等を含む。契約書データは、施設と施術者の間で締結された施設利用契約を表すものであり、施設利用料、ヘルパー補助費等を含む。プログラムは、制御部10による処理を規定するものである。
記憶部30は、種々のプログラム及びデータを記憶するものであり、例えばメモリ、ハードディスク、SSD等により構成される。本実施形態では、記憶部30は、施術者データ、施設データ、契約書データ及びプログラムを記憶する。ここで、施術者データは、施術者に関するデータであり、施術者の住所又は居所、施術可能な内容、訪問施術可能な日時、経験等を含む。施設データは、施設の住所又は居所、被施術者の人数、年齢、性別、施術内容等に関する情報、訪問施術可能な日時等を含む。契約書データは、施設と施術者の間で締結された施設利用契約を表すものであり、施設利用料、ヘルパー補助費等を含む。プログラムは、制御部10による処理を規定するものである。
ここで、図1の例では、記憶部30が情報処理装置1に設けられる構成としているが、記憶部30を情報処理装置1の外部に設け、必要に応じて情報処理装置1が記憶部30にアクセスする、いわゆるクラウドコンピューティングの形態としてもよい。
情報処理装置1を構成する各構成要素は、ソフトウェアによって実現してもよく、ハードウェアによって実現してもよい。ソフトウェアによって実現する場合、CPUがプログラムを実行することによって各種機能を実現することができる。プログラムは、内蔵の記憶部に格納してもよく、コンピュータ読み取り可能な非一時的な記録媒体に格納してもよい。また、外部の記憶部に格納されたプログラムを読み出し、いわゆるクラウドコンピューティングにより実現してもよい。ハードウェアによって実現する場合、ASIC、FPGA、又はDRPなどの種々の回路によって実現することができる。本実施形態においては、様々な情報やこれを包含する概念を取り扱うが、これらは、0又は1で構成される2進数のビット集合体として信号値の高低によって表され、上記のソフトウェア又はハードウェアの態様によって通信や演算が実行され得るものである。
3.システム100による種々の情報の流れ
図3を用いて、システム100による種々の情報の流れについて説明する。
図3を用いて、システム100による種々の情報の流れについて説明する。
1.システム利用契約
情報処理装置1の運営元と施術者端末5を操作する施術者の間で、情報処理装置1が提供するシステムの利用契約を締結する。ここで、かかるシステムは、マッチング部11が提供するマッチングサービス、電子カルテ、レセプト及びその他の機能を備えるPOSシステム及びCRMシステムを含システムである。施術者端末5に専用のアプリケーションをインストールするか、ブラウザベースでかかるシステムを利用することができる。システム利用契約では、システム利用料が規定される。システム利用料は状況に応じて適宜設定することができる。
情報処理装置1の運営元と施術者端末5を操作する施術者の間で、情報処理装置1が提供するシステムの利用契約を締結する。ここで、かかるシステムは、マッチング部11が提供するマッチングサービス、電子カルテ、レセプト及びその他の機能を備えるPOSシステム及びCRMシステムを含システムである。施術者端末5に専用のアプリケーションをインストールするか、ブラウザベースでかかるシステムを利用することができる。システム利用契約では、システム利用料が規定される。システム利用料は状況に応じて適宜設定することができる。
2.近隣の施術者を提示
情報処理装置1は、施設端末4に対し、施設から所定範囲内に住居又は居所を構える施術者を提示する。ここで、提示される施術者は、情報処理装置1が提供するマッチングサービスに登録された施術者であることが好ましい。このとき、登録された施術者のうち、マッチングを希望する施設が求める施術内容を提供可能な施術者をソートして提示してもよい。
情報処理装置1は、施設端末4に対し、施設から所定範囲内に住居又は居所を構える施術者を提示する。ここで、提示される施術者は、情報処理装置1が提供するマッチングサービスに登録された施術者であることが好ましい。このとき、登録された施術者のうち、マッチングを希望する施設が求める施術内容を提供可能な施術者をソートして提示してもよい。
3.体験会を依頼
施設端末4を操作することにより、提示された施術者のうち特定の施術者に対し、施術体験会を当該施設で開催してもらうことを依頼することができる。かかる体験会は、有償又は無償のいずれでも構わない。
施設端末4を操作することにより、提示された施術者のうち特定の施術者に対し、施術体験会を当該施設で開催してもらうことを依頼することができる。かかる体験会は、有償又は無償のいずれでも構わない。
4.施術
体験会の依頼を受諾した施術者は、施設を訪問し、被施術者に対して施術を行う。このとき、両者の条件が揃えば、定期訪問契約を締結してもよい。また、必要に応じて、施設に滞在する医師から保険適用となる施術を行うことに対する同意書を取得してもよい。
体験会の依頼を受諾した施術者は、施設を訪問し、被施術者に対して施術を行う。このとき、両者の条件が揃えば、定期訪問契約を締結してもよい。また、必要に応じて、施設に滞在する医師から保険適用となる施術を行うことに対する同意書を取得してもよい。
5.施設利用契約+業務委託契約
施設と施術者の間で、施設利用契約やヘルパー補助の業務委託契約を締結する。ここで、ヘルパー補助の業務委託とは、施設の従業員等であって、施術者の施術を補助するヘルパーによる補助業務の提供に関する業務委託である。
施設と施術者の間で、施設利用契約やヘルパー補助の業務委託契約を締結する。ここで、ヘルパー補助の業務委託とは、施設の従業員等であって、施術者の施術を補助するヘルパーによる補助業務の提供に関する業務委託である。
ここで、図4に示すように、施設利用契約は、管理部14により管理される。具体的には、管理部14は、施設と施術者が対応付いたテーブルを生成し、かかるテーブルを記憶部30に記憶させることにより、施設利用契約を管理する。図4の例では、施設毎に、施設利用契約の有無(契約締結:○ 契約未締結:×)、医師の同意書の有無(同意書有り:○ 同意書無し:×)に加え、施設利用料(施設と施術者の組み合わせにより異なる)を対応付けたテーブルにより、施設利用契約が管理される。なお、図4に示された情報以外の情報をテーブルに追加してもよい。例えば、施設利用契約の締結日及び契約期間、同意書の発行日等をテーブルに追加することができる。
6.所定額(第1金額)の支払い
施設と施術者の間でマッチングが成立すると、情報処理装置1の利用者から施術者端末5を操作する施術者に対し、第1金額を支払う。
施設と施術者の間でマッチングが成立すると、情報処理装置1の利用者から施術者端末5を操作する施術者に対し、第1金額を支払う。
本実施形態では、通知部12は、施術者端末5に対して予め定められた第1金額の振込を通知する第1通知処理を実行する。かかる通知の形態は特に限定されず、メール、チャット、FAX等により実行される。これにより、施術者は、自分が施術した対価が振り込まれたことを迅速に把握することが可能になる。
7.保険請求依頼(請求代行契約)
施術者は、請求者に対し、保険請求を依頼する。ここで、かかる依頼は、施術者と請求者の間で締結される請求代行契約に基づいてなされる。なお、請求代行契約についても、管理部14が管理してもよい。
施術者は、請求者に対し、保険請求を依頼する。ここで、かかる依頼は、施術者と請求者の間で締結される請求代行契約に基づいてなされる。なお、請求代行契約についても、管理部14が管理してもよい。
8.保険請求代行
請求者は、施術者から保険請求の依頼があった場合、保険者に対し、保険の請求を代行する。
請求者は、施術者から保険請求の依頼があった場合、保険者に対し、保険の請求を代行する。
9.保険支払い
保険者は、保険の請求があった場合、請求者に対し、法律で定められた保険料を支払う。
保険者は、保険の請求があった場合、請求者に対し、法律で定められた保険料を支払う。
10.振込業務委託(振込代行契約)
請求者は、保険者から保険料が振り込まれたことを確認すると、情報処理装置1の運営元に対し、施設に対する第2金額の振込を依頼する。かかる依頼は、請求者と情報処理装置1の運営元の間で締結された振込代行契約に基づいてなされる。なお、振込代行契約についても、管理部14が管理してもよい。
請求者は、保険者から保険料が振り込まれたことを確認すると、情報処理装置1の運営元に対し、施設に対する第2金額の振込を依頼する。かかる依頼は、請求者と情報処理装置1の運営元の間で締結された振込代行契約に基づいてなされる。なお、振込代行契約についても、管理部14が管理してもよい。
11.所定額(第2金額)の支払い
情報処理装置1の運営元は、請求者から振込業務委託の連絡があった場合、施設に対して第2金額を支払う。かかる費用は、施術に対する保険が支払われた後に支払う。
情報処理装置1の運営元は、請求者から振込業務委託の連絡があった場合、施設に対して第2金額を支払う。かかる費用は、施術に対する保険が支払われた後に支払う。
図3に示される1~11につき、移動金額をまとめると、以下の通りである。
(1)情報処理装置1の運営元
・-(80-30-10)=-40(施術者へ第1金額を支払い)
・+80(振込業務委託)
・-10(施設へ第2金額を後払い)
手元に残る金額:-40+80-10=+30
(2)施術者:+40(第1金額)
(3)施設:+10(第2金額)
(1)情報処理装置1の運営元
・-(80-30-10)=-40(施術者へ第1金額を支払い)
・+80(振込業務委託)
・-10(施設へ第2金額を後払い)
手元に残る金額:-40+80-10=+30
(2)施術者:+40(第1金額)
(3)施設:+10(第2金額)
ここで、上記数値は、上述の条件(段落0016)に基づいた値である。
<3者のメリット>
(1)施術者
施術者からすると、自ら保険申請する場合と比べて取得できる金額が低くなるように思えるが、情報処理装置1が提供するマッチングサービスを利用することにより、施設からの依頼が増加すると考えられ、これにより定期的な収入を得ることが可能になる。
(1)施術者
施術者からすると、自ら保険申請する場合と比べて取得できる金額が低くなるように思えるが、情報処理装置1が提供するマッチングサービスを利用することにより、施設からの依頼が増加すると考えられ、これにより定期的な収入を得ることが可能になる。
(2)施設
施設利用料等で第2金額を受け取ることにより、施設の上限部屋数以上の売上を得ることが可能になる。
施設利用料等で第2金額を受け取ることにより、施設の上限部屋数以上の売上を得ることが可能になる。
(3)情報処理装置1の運営元
システム利用料として施術者から所定額を受け取ることにより、一定の売上を立てることができる。
システム利用料として施術者から所定額を受け取ることにより、一定の売上を立てることができる。
6.システム100による処理
次に、図5を用いて、システム100による処理について説明する。
次に、図5を用いて、システム100による処理について説明する。
情報処理装置1により、施設と施術者をマッチングするマッチングサービスが提供される(A11)。施設端末4により、希望の施術者に対して施術等が依頼される(A21)。施術者端末5により施術等を受託すると(A31)、情報処理装置1によりマッチング成立処理が実行される(A12)。ここで、マッチング成立処理は、マッチングした施設と施術者を対応付けたデータ(図4参照)の生成等を含む処理である。
このとき、学習部16により生成された学習モデルに基本項目データ及び経過項目データを入力し、提示部17が治療項目データを施術者に提示してもよい。ここで、基本項目データ及び経過項目データは、施術者が施設に到着する前に、施設の担当者が施設端末4から入力し、情報処理装置1に送信しておくことが好ましい。
その後、施術者が施設を訪問し、被施術者に対して所定の施術を施した後、施術者端末5により施術内容を入力する(A32)。これにより、被施術者が施術者に対して支払う金額が計算される。
情報処理装置1は、施術者端末5から入力された施術内容を記憶部30に記憶する(A13)。このとき、情報処理装置1の運営元から施術者に対して支払われる第1金額が確定する。
そして、情報処理装置1の運営元から施術者に対して第1金額を振り込んだ後、通知部12により、第1通知処理が実行される(A14)。そして、施術者は、施術者端末5に通知された内容を確認し、請求者端末6に対して保険料の請求依頼をする(A33)。
請求者は、請求者端末6により受け取った保険料の請求依頼を確認し、保険者が利用する保険者端末7に対して保険料の請求代行を行う(A41)。そして、保険者から所定の保険料を受け取った(A42)ことを確認し、情報処理装置1に対して第2金額を施設へ振り込む振込業務委託を送信する(A43)。
情報処理装置1が振込業務委託を受け取ったことを確認し、情報処理装置1の運営元から施設に対して第2金額の振込がなされる。そして、通知部12により、第2通知処理が実行される(A15)。
ここで、リマインド部15は、第1通知処理が実行されてから予め定められた期間を超えても請求者端末6からの振込業務委託がなされない場合、施術者端末5又は請求者端末6に対してリマインドを通知してもよい。これは、第1通知処理が実行されてから予め定められた期間を超えても請求者端末6からの振込業務委託がなされない場合とは、施術者端末5の操作者(施術者)が請求者に対して保険請求依頼をし忘れたか、請求者が保険者に対して保険料の請求代行をし忘れたか、あるいは保険者からの保険料の振込が遅れた場合である。したがって、かかる場合には、情報処理装置1の運営元から施術者又は請求者にリマインドを通知することにより、保険料の回収漏れを防止することが可能になる。
そして、施設端末4の操作者により、振込金額の確認がなされ(A22)、システム100による処理が終了する。
以上説明した処理により、施設と施術者をマッチングさせ、施設の売上を向上させるとともに、施術者の定期収入の確保を支援しつつ、情報処理装置1の運営元にも利益を生むことが可能になる。
7.その他
本発明は、以下の態様でも実施可能である。
本発明は、以下の態様でも実施可能である。
システムであって、情報処理装置、施術者端末、請求者端末、及び施設端末を備え、
前記情報処理装置は、マッチング部、通知部、及び受付部を備え、
前記マッチング部は、施術者と施設のマッチングサービスを提供可能に構成され、
前記通知部は、前記施術者端末に対して予め定められた第1金額の振込を通知する第1通知処理を実行可能に構成され、ここで、前記施術者端末は、前記マッチングサービスによりマッチングが成立し、前記施設において施術をした施術者が操作する端末であり、
前記受付部は、前記請求者端末から振込業務委託を受付可能に構成され、ここで、前記請求者端末は、前記施術者から保険者に対する保険請求を代行する者が操作する端末であり、
前記通知部は、前記受付部が前記振込業務委託を受け付けた場合、前記施設端末に対して予め定められた第2金額の振込を通知する第2通知処理を実行可能に構成され、ここで、前記施設端末は、前記マッチングサービスによりマッチングが成立し、前記施術者により施術がなされた施設の担当者が操作する端末である、
情報処理装置。
前記情報処理装置は、マッチング部、通知部、及び受付部を備え、
前記マッチング部は、施術者と施設のマッチングサービスを提供可能に構成され、
前記通知部は、前記施術者端末に対して予め定められた第1金額の振込を通知する第1通知処理を実行可能に構成され、ここで、前記施術者端末は、前記マッチングサービスによりマッチングが成立し、前記施設において施術をした施術者が操作する端末であり、
前記受付部は、前記請求者端末から振込業務委託を受付可能に構成され、ここで、前記請求者端末は、前記施術者から保険者に対する保険請求を代行する者が操作する端末であり、
前記通知部は、前記受付部が前記振込業務委託を受け付けた場合、前記施設端末に対して予め定められた第2金額の振込を通知する第2通知処理を実行可能に構成され、ここで、前記施設端末は、前記マッチングサービスによりマッチングが成立し、前記施術者により施術がなされた施設の担当者が操作する端末である、
情報処理装置。
コンピュータを、マッチング部、通知部、及び受付部として機能させ、
前記マッチング部は、施術者と施設のマッチングサービスを提供可能に構成され、
前記通知部は、施術者端末に対して予め定められた第1金額の振込を通知する第1通知処理を実行可能に構成され、ここで、前記施術者端末は、前記マッチングサービスによりマッチングが成立し、前記施設において施術をした施術者が操作する端末であり、
前記受付部は、請求者端末から振込業務委託を受付可能に構成され、ここで、前記請求者端末は、前記施術者から保険者に対する保険請求を代行する者が操作する端末であり、
前記通知部は、前記受付部が前記振込業務委託を受け付けた場合、施設端末に対して予め定められた第2金額の振込を通知する第2通知処理を実行可能に構成され、ここで、前記施設端末は、前記マッチングサービスによりマッチングが成立し、前記施術者により施術がなされた施設の担当者が操作する端末である、
プログラム。
前記マッチング部は、施術者と施設のマッチングサービスを提供可能に構成され、
前記通知部は、施術者端末に対して予め定められた第1金額の振込を通知する第1通知処理を実行可能に構成され、ここで、前記施術者端末は、前記マッチングサービスによりマッチングが成立し、前記施設において施術をした施術者が操作する端末であり、
前記受付部は、請求者端末から振込業務委託を受付可能に構成され、ここで、前記請求者端末は、前記施術者から保険者に対する保険請求を代行する者が操作する端末であり、
前記通知部は、前記受付部が前記振込業務委託を受け付けた場合、施設端末に対して予め定められた第2金額の振込を通知する第2通知処理を実行可能に構成され、ここで、前記施設端末は、前記マッチングサービスによりマッチングが成立し、前記施術者により施術がなされた施設の担当者が操作する端末である、
プログラム。
また、上述のプログラムを格納する、コンピュータ読み取り可能な非一時的な記録媒体として提供してもよい。
さらに、以下の機能を実装してもよい。
・情報処理装置1の運営元と、情報処理装置1が提供するサービスを利用する施術者の間で、レセプト作成数、電子カルテの作成数等に基づいた従量課金を徴収する契約を締結する。
・請求者と施術者の間で、保険料の請求代行数に基づいた従量課金を徴収する契約を締結する。
・施設と施術者の間で、施設の利用回数、ヘルパー補助の回数に基づいた従量課金を徴収する契約を締結する。
・情報処理装置1の管理部14により、上記契約を管理する。
・情報処理装置1の運営元と、情報処理装置1が提供するサービスを利用する施術者の間で、レセプト作成数、電子カルテの作成数等に基づいた従量課金を徴収する契約を締結する。
・請求者と施術者の間で、保険料の請求代行数に基づいた従量課金を徴収する契約を締結する。
・施設と施術者の間で、施設の利用回数、ヘルパー補助の回数に基づいた従量課金を徴収する契約を締結する。
・情報処理装置1の管理部14により、上記契約を管理する。
1 :情報処理装置
4 :施設端末
5 :施術者端末
6 :請求者端末
7 :保険者端末
10 :制御部
11 :マッチング部
12 :通知部
13 :受付部
14 :管理部
15 :リマインド部
16 :学習部
17 :提示部
20 :通信部
30 :記憶部
100 :システム
NW :ネットワーク
4 :施設端末
5 :施術者端末
6 :請求者端末
7 :保険者端末
10 :制御部
11 :マッチング部
12 :通知部
13 :受付部
14 :管理部
15 :リマインド部
16 :学習部
17 :提示部
20 :通信部
30 :記憶部
100 :システム
NW :ネットワーク
Claims (10)
- 情報処理装置であって、
マッチング部、通知部、及び受付部を備え、
前記マッチング部は、施術者と施設のマッチングサービスを提供可能に構成され、
前記通知部は、施術者端末に対して予め定められた第1金額の振込を通知する第1通知処理を実行可能に構成され、ここで、前記施術者端末は、前記マッチングサービスによりマッチングが成立し、前記施設において施術をした施術者が操作する端末であり、
前記受付部は、請求者端末から振込業務委託を受付可能に構成され、ここで、前記請求者端末は、前記施術者から保険者に対する保険請求を代行する者が操作する端末であり、
前記通知部は、前記受付部が前記振込業務委託を受け付けた場合、施設端末に対して予め定められた第2金額の振込を通知する第2通知処理を実行可能に構成され、ここで、前記施設端末は、前記マッチングサービスによりマッチングが成立し、前記施術者により施術がなされた施設の担当者が操作する端末である、
情報処理装置。 - 請求項1に記載の情報処理装置において、
前記第1金額は、前記情報処理装置の運営元と前記施術者の間で締結されたシステム利用契約と、前記施設と前記施術者の間で締結された施設利用契約と、に基づいて決定された金額である、
情報処理装置。 - 請求項1又は請求項2に記載の情報処理装置において、
前記第2金額は、前記施設と前記施術者の間で締結された施設利用契約に基づいて決定された金額である、
情報処理装置。 - 請求項1~請求項3のいずれか1項に記載の情報処理装置において、
管理部を備え、
前記管理部は、前記マッチングサービスによりマッチングが成立した前記施設と前記施術者の間で締結された施設利用契約を管理可能に構成される、
情報処理装置。 - 請求項1~請求項4のいずれか1項に記載の情報処理装置において、
リマインド部を備え、
前記リマインド部は、前記第1通知処理が実行されてから予め定められた期間を超えても前記請求者端末からの前記振込業務委託がなされない場合、前記施術者端末又は前記請求者端末に対してリマインドを通知する、
情報処理装置。 - 請求項1~請求項5のいずれか1項に記載の情報処理装置において、
学習部を備え、
前記学習部は、前記受付部が受け付けたデータであって、基本項目データ、経過項目データ、及び治療項目データに対して機械学習を実行可能に構成され、
前記基本項目データは、前記施術者により施術がなされた被施術者を特定する情報と、前記被施術者が有する傷病に関する情報を含み、
前記経過項目データは、前記被施術者の日常生活動作に対する評価を表す情報、バイタルデータ、投薬に関する情報を含み、
前記治療項目データは、前記被施術者に対する治療内容を表す情報を含む、
情報処理装置。 - 請求項6に記載の情報処理装置において、
前記学習部は、前記通信部が受け付けた評価情報を学習対象とし、
前記評価情報は、前記施設端末により入力される情報であり、前記施術者に対する前記被施術者からの評価を表す情報である、
情報処理装置。 - 請求項6又は請求項7に記載の情報処理装置において、
提示部を備え、
前記提示部は、前記学習部による機械学習により生成された学習モデルに対して被施術者の前記基本項目データ及び前記経過項目データが入力されると、前記被施術者に対する治療項目を提示可能に構成される、
情報処理装置。 - システムであって、情報処理装置、施術者端末、請求者端末、及び施設端末を備え、
前記情報処理装置は、マッチング部、通知部、及び受付部を備え、
前記マッチング部は、施術者と施設のマッチングサービスを提供可能に構成され、
前記通知部は、前記施術者端末に対して予め定められた第1金額の振込を通知する第1通知処理を実行可能に構成され、ここで、前記施術者端末は、前記マッチングサービスによりマッチングが成立し、前記施設において施術をした施術者が操作する端末であり、
前記受付部は、前記請求者端末から振込業務委託を受付可能に構成され、ここで、前記請求者端末は、前記施術者から保険者に対する保険請求を代行する者が操作する端末であり、
前記通知部は、前記受付部が前記振込業務委託を受け付けた場合、前記施設端末に対して予め定められた第2金額の振込を通知する第2通知処理を実行可能に構成され、ここで、前記施設端末は、前記マッチングサービスによりマッチングが成立し、前記施術者により施術がなされた施設の担当者が操作する端末である、
システム。 - コンピュータを、マッチング部、通知部、及び受付部として機能させ、
前記マッチング部は、施術者と施設のマッチングサービスを提供可能に構成され、
前記通知部は、施術者端末に対して予め定められた第1金額の振込を通知する第1通知処理を実行可能に構成され、ここで、前記施術者端末は、前記マッチングサービスによりマッチングが成立し、前記施設において施術をした施術者が操作する端末であり、
前記受付部は、請求者端末から振込業務委託を受付可能に構成され、ここで、前記請求者端末は、前記施術者から保険者に対する保険請求を代行する者が操作する端末であり、
前記通知部は、前記受付部が前記振込業務委託を受け付けた場合、施設端末に対して予め定められた第2金額の振込を通知する第2通知処理を実行可能に構成され、ここで、前記施設端末は、前記マッチングサービスによりマッチングが成立し、前記施術者により施術がなされた施設の担当者が操作する端末である、
プログラム。
Priority Applications (1)
| Application Number | Priority Date | Filing Date | Title |
|---|---|---|---|
| JP2021186024A JP2022017598A (ja) | 2019-07-03 | 2021-11-15 | 情報処理装置、システム及びプログラム |
Applications Claiming Priority (3)
| Application Number | Priority Date | Filing Date | Title |
|---|---|---|---|
| JP2019124531A JP2021012411A (ja) | 2019-07-03 | 2019-07-03 | 情報処理装置、システム及びプログラム |
| JP2021041253A JP6981635B2 (ja) | 2019-07-03 | 2021-03-15 | システム |
| JP2021186024A JP2022017598A (ja) | 2019-07-03 | 2021-11-15 | 情報処理装置、システム及びプログラム |
Related Parent Applications (1)
| Application Number | Title | Priority Date | Filing Date |
|---|---|---|---|
| JP2021041253A Division JP6981635B2 (ja) | 2019-07-03 | 2021-03-15 | システム |
Publications (1)
| Publication Number | Publication Date |
|---|---|
| JP2022017598A true JP2022017598A (ja) | 2022-01-25 |
Family
ID=74228005
Family Applications (3)
| Application Number | Title | Priority Date | Filing Date |
|---|---|---|---|
| JP2019124531A Pending JP2021012411A (ja) | 2019-07-03 | 2019-07-03 | 情報処理装置、システム及びプログラム |
| JP2021041253A Active JP6981635B2 (ja) | 2019-07-03 | 2021-03-15 | システム |
| JP2021186024A Pending JP2022017598A (ja) | 2019-07-03 | 2021-11-15 | 情報処理装置、システム及びプログラム |
Family Applications Before (2)
| Application Number | Title | Priority Date | Filing Date |
|---|---|---|---|
| JP2019124531A Pending JP2021012411A (ja) | 2019-07-03 | 2019-07-03 | 情報処理装置、システム及びプログラム |
| JP2021041253A Active JP6981635B2 (ja) | 2019-07-03 | 2021-03-15 | システム |
Country Status (1)
| Country | Link |
|---|---|
| JP (3) | JP2021012411A (ja) |
Families Citing this family (3)
| Publication number | Priority date | Publication date | Assignee | Title |
|---|---|---|---|---|
| JP7265579B2 (ja) * | 2021-04-23 | 2023-04-26 | 楽天グループ株式会社 | 情報処理装置、情報処理方法、及びプログラム |
| JP2023049520A (ja) * | 2021-09-29 | 2023-04-10 | 株式会社ドラミカンパニー | 委託業務管理システム及び委託業務管理方法 |
| JP2024035942A (ja) * | 2022-09-05 | 2024-03-15 | 本田技研工業株式会社 | 倉庫管理システム |
Family Cites Families (4)
| Publication number | Priority date | Publication date | Assignee | Title |
|---|---|---|---|---|
| JP2001338043A (ja) * | 2000-05-25 | 2001-12-07 | Fujitsu Ltd | 生活サポートサービスの仲介方法及び装置 |
| JP2005056139A (ja) * | 2003-08-04 | 2005-03-03 | Nissan Motor Co Ltd | ヘルパーネットワークサービスシステム及びヘルパーネットワークサービス方法 |
| JP2011030691A (ja) * | 2009-07-31 | 2011-02-17 | Sanyo Product Co Ltd | 遊技機 |
| JP6812327B2 (ja) * | 2017-11-21 | 2021-01-13 | 株式会社日立製作所 | 治療選択支援システム及び方法 |
-
2019
- 2019-07-03 JP JP2019124531A patent/JP2021012411A/ja active Pending
-
2021
- 2021-03-15 JP JP2021041253A patent/JP6981635B2/ja active Active
- 2021-11-15 JP JP2021186024A patent/JP2022017598A/ja active Pending
Also Published As
| Publication number | Publication date |
|---|---|
| JP2021099871A (ja) | 2021-07-01 |
| JP2021012411A (ja) | 2021-02-04 |
| JP6981635B2 (ja) | 2021-12-15 |
Similar Documents
| Publication | Publication Date | Title |
|---|---|---|
| Nichols et al. | Community-based delivery of HIV treatment in Zambia: costs and outcomes | |
| JP6981635B2 (ja) | システム | |
| JP7651156B2 (ja) | 遠隔診療及び服薬指導システム | |
| JP2019057171A (ja) | 支援装置、コンピュータプログラム、対象者端末装置、医師端末装置、指導者端末装置及び支援方法 | |
| KR20120021489A (ko) | 요양업무 관리시스템 및 요양업무 관리방법 | |
| JP7120811B2 (ja) | プログラム及び処理端末 | |
| US20190108918A1 (en) | Remote diagnostic aid system, remote diagnostic aid server, and remote diagnostic aid method | |
| JP7382741B2 (ja) | 医療機関選定支援装置 | |
| Khan et al. | Development of web and mobile based smart online healthcare system | |
| JP6194393B1 (ja) | 情報処理装置、情報処理方法及びプログラム | |
| JP7090231B2 (ja) | 特定保健指導促進システムおよびサーバ装置 | |
| US20100145726A1 (en) | Method and System for Providing a Patient Therapeutic Plan | |
| JP2018028897A (ja) | 遠隔診療支援システム、遠隔診療支援サーバ及び遠隔診療支援方法 | |
| JP6894624B2 (ja) | 遠隔診療支援システム、遠隔診療支援サーバ及び遠隔診療支援方法 | |
| JP6222681B1 (ja) | 遠隔診療支援システム、遠隔診療支援サーバ及び遠隔診療支援方法 | |
| JP7636765B2 (ja) | 遠隔診療及び服薬指導システム | |
| JP6119072B1 (ja) | 遠隔診療支援システム、遠隔診療支援サーバ及び遠隔診療支援方法 | |
| JP2021177305A (ja) | 遠隔診療及び服薬指導システム | |
| WO2021256207A1 (ja) | 治療用アプリを用いた治療法の実施を支援するためのシステム、方法、プログラム及び装置 | |
| JP7713126B1 (ja) | ヒアリングに基づいて生成される情報の信頼性を評価するシステム | |
| JP2022120894A (ja) | 情報処理システム | |
| JP6183766B1 (ja) | 遠隔診療支援システム、遠隔診療支援サーバ及び遠隔診療支援方法 | |
| JP6182713B1 (ja) | 遠隔診療支援システム、遠隔診療支援サーバ及び遠隔診療支援方法 | |
| JP7340138B1 (ja) | 与信判定システム、与信判定プログラム及び与信判定方法 | |
| JP7236514B1 (ja) | 情報提供システム、情報提供方法 |
