JP2020146298A - 遊技機 - Google Patents
遊技機 Download PDFInfo
- Publication number
- JP2020146298A JP2020146298A JP2019047792A JP2019047792A JP2020146298A JP 2020146298 A JP2020146298 A JP 2020146298A JP 2019047792 A JP2019047792 A JP 2019047792A JP 2019047792 A JP2019047792 A JP 2019047792A JP 2020146298 A JP2020146298 A JP 2020146298A
- Authority
- JP
- Japan
- Prior art keywords
- shows
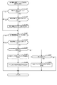
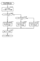
- flowchart
- game
- opening
- effect
- Prior art date
- Legal status (The legal status is an assumption and is not a legal conclusion. Google has not performed a legal analysis and makes no representation as to the accuracy of the status listed.)
- Withdrawn
Links
- 230000000694 effects Effects 0.000 claims abstract description 872
- 238000003860 storage Methods 0.000 claims abstract description 460
- 230000007704 transition Effects 0.000 claims abstract description 178
- 238000004519 manufacturing process Methods 0.000 claims abstract description 165
- 238000000034 method Methods 0.000 description 2918
- 230000008569 process Effects 0.000 description 2913
- 238000012545 processing Methods 0.000 description 675
- 230000000875 corresponding effect Effects 0.000 description 280
- 230000001960 triggered effect Effects 0.000 description 216
- 238000009826 distribution Methods 0.000 description 122
- 230000007246 mechanism Effects 0.000 description 108
- 239000004973 liquid crystal related substance Substances 0.000 description 102
- 238000012986 modification Methods 0.000 description 89
- 230000004048 modification Effects 0.000 description 89
- 238000010586 diagram Methods 0.000 description 80
- 230000008859 change Effects 0.000 description 43
- 238000001514 detection method Methods 0.000 description 42
- 230000006870 function Effects 0.000 description 32
- 230000001360 synchronised effect Effects 0.000 description 30
- 230000001276 controlling effect Effects 0.000 description 20
- 230000008093 supporting effect Effects 0.000 description 13
- 230000004397 blinking Effects 0.000 description 12
- 230000001976 improved effect Effects 0.000 description 12
- 230000002093 peripheral effect Effects 0.000 description 12
- 238000003825 pressing Methods 0.000 description 11
- 238000010304 firing Methods 0.000 description 10
- 238000005259 measurement Methods 0.000 description 10
- 239000011521 glass Substances 0.000 description 9
- 230000000052 comparative effect Effects 0.000 description 8
- 230000005856 abnormality Effects 0.000 description 7
- 230000005540 biological transmission Effects 0.000 description 7
- 238000005286 illumination Methods 0.000 description 6
- 230000001965 increasing effect Effects 0.000 description 6
- 239000002184 metal Substances 0.000 description 6
- 229910052751 metal Inorganic materials 0.000 description 6
- 238000012544 monitoring process Methods 0.000 description 6
- 230000008901 benefit Effects 0.000 description 5
- 238000013508 migration Methods 0.000 description 5
- 230000005012 migration Effects 0.000 description 5
- 230000002829 reductive effect Effects 0.000 description 5
- 230000004044 response Effects 0.000 description 5
- 102100028680 Protein patched homolog 1 Human genes 0.000 description 4
- 101710161390 Protein patched homolog 1 Proteins 0.000 description 4
- 102100036894 Protein patched homolog 2 Human genes 0.000 description 4
- 101710161395 Protein patched homolog 2 Proteins 0.000 description 4
- 230000001174 ascending effect Effects 0.000 description 4
- 208000019901 Anxiety disease Diseases 0.000 description 3
- 230000036506 anxiety Effects 0.000 description 3
- 238000013461 design Methods 0.000 description 3
- 238000007599 discharging Methods 0.000 description 3
- 230000002708 enhancing effect Effects 0.000 description 3
- 239000005357 flat glass Substances 0.000 description 3
- 230000006872 improvement Effects 0.000 description 3
- 230000033001 locomotion Effects 0.000 description 3
- 239000011159 matrix material Substances 0.000 description 3
- 238000005192 partition Methods 0.000 description 3
- 239000011120 plywood Substances 0.000 description 3
- 239000011347 resin Substances 0.000 description 3
- 229920005989 resin Polymers 0.000 description 3
- 238000011144 upstream manufacturing Methods 0.000 description 3
- 244000208734 Pisonia aculeata Species 0.000 description 2
- 230000004913 activation Effects 0.000 description 2
- 239000012141 concentrate Substances 0.000 description 2
- 238000012790 confirmation Methods 0.000 description 2
- 230000003247 decreasing effect Effects 0.000 description 2
- 230000007547 defect Effects 0.000 description 2
- 238000011161 development Methods 0.000 description 2
- 230000018109 developmental process Effects 0.000 description 2
- 230000029087 digestion Effects 0.000 description 2
- 230000000149 penetrating effect Effects 0.000 description 2
- 230000001737 promoting effect Effects 0.000 description 2
- 238000005728 strengthening Methods 0.000 description 2
- 230000001550 time effect Effects 0.000 description 2
- 230000009471 action Effects 0.000 description 1
- 230000006399 behavior Effects 0.000 description 1
- 238000010924 continuous production Methods 0.000 description 1
- 238000005516 engineering process Methods 0.000 description 1
- 239000000203 mixture Substances 0.000 description 1
- 238000004088 simulation Methods 0.000 description 1
Images
Classifications
-
- Y—GENERAL TAGGING OF NEW TECHNOLOGICAL DEVELOPMENTS; GENERAL TAGGING OF CROSS-SECTIONAL TECHNOLOGIES SPANNING OVER SEVERAL SECTIONS OF THE IPC; TECHNICAL SUBJECTS COVERED BY FORMER USPC CROSS-REFERENCE ART COLLECTIONS [XRACs] AND DIGESTS
- Y02—TECHNOLOGIES OR APPLICATIONS FOR MITIGATION OR ADAPTATION AGAINST CLIMATE CHANGE
- Y02E—REDUCTION OF GREENHOUSE GAS [GHG] EMISSIONS, RELATED TO ENERGY GENERATION, TRANSMISSION OR DISTRIBUTION
- Y02E60/00—Enabling technologies; Technologies with a potential or indirect contribution to GHG emissions mitigation
- Y02E60/10—Energy storage using batteries
Landscapes
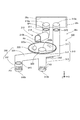
- Display Devices Of Pinball Game Machines (AREA)
Priority Applications (2)
| Application Number | Priority Date | Filing Date | Title |
|---|---|---|---|
| JP2019047792A JP2020146298A (ja) | 2019-03-14 | 2019-03-14 | 遊技機 |
| JP2023005058A JP7609180B2 (ja) | 2019-03-14 | 2023-01-17 | 遊技機 |
Applications Claiming Priority (1)
| Application Number | Priority Date | Filing Date | Title |
|---|---|---|---|
| JP2019047792A JP2020146298A (ja) | 2019-03-14 | 2019-03-14 | 遊技機 |
Related Child Applications (1)
| Application Number | Title | Priority Date | Filing Date |
|---|---|---|---|
| JP2023005058A Division JP7609180B2 (ja) | 2019-03-14 | 2023-01-17 | 遊技機 |
Publications (2)
| Publication Number | Publication Date |
|---|---|
| JP2020146298A true JP2020146298A (ja) | 2020-09-17 |
| JP2020146298A5 JP2020146298A5 (enExample) | 2022-05-16 |
Family
ID=72430964
Family Applications (2)
| Application Number | Title | Priority Date | Filing Date |
|---|---|---|---|
| JP2019047792A Withdrawn JP2020146298A (ja) | 2019-03-14 | 2019-03-14 | 遊技機 |
| JP2023005058A Active JP7609180B2 (ja) | 2019-03-14 | 2023-01-17 | 遊技機 |
Family Applications After (1)
| Application Number | Title | Priority Date | Filing Date |
|---|---|---|---|
| JP2023005058A Active JP7609180B2 (ja) | 2019-03-14 | 2023-01-17 | 遊技機 |
Country Status (1)
| Country | Link |
|---|---|
| JP (2) | JP2020146298A (enExample) |
Families Citing this family (9)
| Publication number | Priority date | Publication date | Assignee | Title |
|---|---|---|---|---|
| JP2020146297A (ja) * | 2019-03-14 | 2020-09-17 | 株式会社三洋物産 | 遊技機 |
| JP2020146301A (ja) * | 2019-03-14 | 2020-09-17 | 株式会社三洋物産 | 遊技機 |
| JP2020195459A (ja) * | 2019-05-31 | 2020-12-10 | 株式会社三洋物産 | 遊技機 |
| JP2020195443A (ja) * | 2019-05-31 | 2020-12-10 | 株式会社三洋物産 | 遊技機 |
| JP2020195458A (ja) * | 2019-05-31 | 2020-12-10 | 株式会社三洋物産 | 遊技機 |
| JP2020195441A (ja) * | 2019-05-31 | 2020-12-10 | 株式会社三洋物産 | 遊技機 |
| JP2020195457A (ja) * | 2019-05-31 | 2020-12-10 | 株式会社三洋物産 | 遊技機 |
| JP2020195442A (ja) * | 2019-05-31 | 2020-12-10 | 株式会社三洋物産 | 遊技機 |
| JP2020195452A (ja) * | 2019-05-31 | 2020-12-10 | 株式会社三洋物産 | 遊技機 |
Citations (109)
| Publication number | Priority date | Publication date | Assignee | Title |
|---|---|---|---|---|
| JP2017099753A (ja) * | 2015-12-03 | 2017-06-08 | 株式会社サンセイアールアンドディ | 遊技機 |
| JP2017178385A (ja) * | 2016-03-30 | 2017-10-05 | キヤノン株式会社 | 緩衝材 |
| JP2017178379A (ja) * | 2016-03-30 | 2017-10-05 | 株式会社吉野工業所 | 泡噴出容器 |
| JP2018205925A (ja) * | 2017-05-31 | 2018-12-27 | 三協立山株式会社 | 受注内容確認システム |
| JP2018205930A (ja) * | 2017-05-31 | 2018-12-27 | Line株式会社 | プログラム、表示方法および情報処理端末 |
| JP2018205931A (ja) * | 2017-05-31 | 2018-12-27 | 富士通株式会社 | 情報処理装置、情報システム、及びプログラム |
| JP2018205933A (ja) * | 2017-05-31 | 2018-12-27 | 株式会社リコー | 情報処理システム、情報処理装置及び情報処理方法 |
| JP2018205937A (ja) * | 2017-05-31 | 2018-12-27 | 日本放送協会 | 画像検索装置及びプログラム |
| JP2018205938A (ja) * | 2017-05-31 | 2018-12-27 | 南条装備工業株式会社 | 加飾画像の作成方法 |
| JP2018205923A (ja) * | 2017-05-31 | 2018-12-27 | 三協立山株式会社 | 商品選択システム |
| JP2018205924A (ja) * | 2017-05-31 | 2018-12-27 | 三協立山株式会社 | 部品展開システム |
| JP2018205928A (ja) * | 2017-05-31 | 2018-12-27 | 株式会社ブライトビジョン | 履歴情報保存装置 |
| JP2018205939A (ja) * | 2017-06-01 | 2018-12-27 | 三菱ロジスネクスト株式会社 | 配車システム |
| JP2018205927A (ja) * | 2017-05-31 | 2018-12-27 | トッパン・フォームズ株式会社 | Rfid付きかんばん |
| JP2018205936A (ja) * | 2017-05-31 | 2018-12-27 | 富士通株式会社 | ストレージ制御装置、ストレージ制御プログラムおよびストレージシステム |
| JP2018205926A (ja) * | 2017-05-31 | 2018-12-27 | トッパン・フォームズ株式会社 | Rfid付きかんばん |
| JP2018205929A (ja) * | 2017-05-31 | 2018-12-27 | 株式会社Preferred Networks | 学習装置、学習方法、学習モデル、検出装置及び把持システム |
| JP2018205922A (ja) * | 2017-05-31 | 2018-12-27 | 三協立山株式会社 | 商品選択システム |
| JP2018205935A (ja) * | 2017-05-31 | 2018-12-27 | パナソニックIpマネジメント株式会社 | 発信機及び表示灯付き発信機 |
| JP2018205932A (ja) * | 2017-05-31 | 2018-12-27 | 株式会社デンソーテン | 出力処理装置および出力処理方法 |
| JP2018205934A (ja) * | 2017-05-31 | 2018-12-27 | パナソニックIpマネジメント株式会社 | 防災機器、防災機器取付構造及び機器収容箱 |
| JP2019047801A (ja) * | 2013-05-29 | 2019-03-28 | セレクティスCellectis | Rnaガイドcasヌクレアーゼ系を用いることによって免疫療法のためにt細胞を操作するための方法 |
| JP2019047797A (ja) * | 2012-09-18 | 2019-03-28 | セントロ デ インジエニエリア ジエネテイカ イ バイオテクノロジア | 1−ケストースを得る方法 |
| JP2019047794A (ja) * | 2012-10-30 | 2019-03-28 | リコンビネティクス・インコーポレイテッドRecombinetics,Inc. | 動物における性成熟の制御 |
| JP2019047796A (ja) * | 2018-10-26 | 2019-03-28 | カゴメ株式会社 | 容器詰緑色野菜含有飲料及びその製造方法、並びに容器詰緑色野菜含有飲料における色合い劣化抑制方法 |
| JP2019047800A (ja) * | 2015-02-06 | 2019-03-28 | イースモーキング インスティテュート エスピー ゾオ | エアロゾルを発生させる電子装置およびエアロゾルを発生させる方法 |
| JP2019047802A (ja) * | 2012-07-16 | 2019-03-28 | ニコベンチャーズ ホールディングス リミテッド | 電子蒸気供給装置 |
| JP2019047810A (ja) * | 2011-12-22 | 2019-03-28 | ヤンセン バイオテツク,インコーポレーテツド | 単一ホルモンのインスリン陽性細胞へのヒト胚性幹細胞の分化 |
| JP2019047795A (ja) * | 2015-12-18 | 2019-03-28 | シャープ株式会社 | 動物用トイレ |
| JP2019047791A (ja) * | 2016-03-29 | 2019-03-28 | 株式会社国際電気通信基礎技術研究所 | 腎機能低下、慢性腎疾患及び腎不全からなる群から選択される少なくとも一種の疾患を予防、又は治療するための有効成分の候補物質のスクリーニング方法 |
| JP2019047804A (ja) * | 2013-03-15 | 2019-03-28 | ロンザ リミテッドLonza Limited | 構成的プロモーター |
| JP2019047803A (ja) * | 2012-02-01 | 2019-03-28 | ダウ アグロサイエンシィズ エルエルシー | 合成葉緑体輸送ペプチド |
| JP2019047807A (ja) * | 2011-12-05 | 2019-03-28 | エックス−ボディ インコーポレイテッド | Pdgf受容体ベータ結合ポリペプチド |
| JP2019047806A (ja) * | 2011-12-20 | 2019-03-28 | リジェネロン・ファーマシューティカルズ・インコーポレイテッドRegeneron Pharmaceuticals, Inc. | ヒト化軽鎖マウス |
| JP2019047805A (ja) * | 2010-08-02 | 2019-03-28 | リジェネロン・ファーマシューティカルズ・インコーポレイテッドRegeneron Pharmaceuticals, Inc. | Vlドメインを含む結合タンパク質を作製するマウス |
| JP2019047809A (ja) * | 2013-07-01 | 2019-03-28 | プリシラ・エフ・キメス | ココナッツ果肉を原料とする組成物及びフィルムの調製における改善された方法 |
| JP2019047812A (ja) * | 2014-07-08 | 2019-03-28 | 国立研究開発法人産業技術総合研究所 | 核酸増幅装置、核酸増幅方法及び核酸増幅用チップ |
| JP2019047798A (ja) * | 2011-12-10 | 2019-03-28 | アボツト・モレキユラー・インコーポレイテツド | 悪性黒色腫の診断および悪性黒色腫の転移の予後予測のための物質および方法 |
| JP2019047808A (ja) * | 2018-11-20 | 2019-03-28 | 井関農機株式会社 | 作物引抜機 |
| JP2019047811A (ja) * | 2013-03-15 | 2019-03-28 | リーディング エッジ イノヴェイションズ、エルエルシーLeading Edge Innovations, Llc | 実質的に界面活性剤を含まないサブミクロン分散液とこれを用いる食品の改善 |
| JP2019047793A (ja) * | 2013-06-13 | 2019-03-28 | アリオサ ダイアグノスティックス インコーポレイテッドAriosa Diagnostics,Inc. | 非侵襲的に胎児の性染色体異数性のリスクを計算する方法 |
| JP2019047799A (ja) * | 2010-03-09 | 2019-03-28 | アンディ・コーポレイションANDE Corporation | 試料導入から結果出力までのプロセス化を提供する単一構造バイオチップおよび製造方法 |
| JP2020093018A (ja) * | 2018-12-15 | 2020-06-18 | 株式会社三洋物産 | 遊技機 |
| JP2020092993A (ja) * | 2018-12-15 | 2020-06-18 | 株式会社三洋物産 | 遊技機 |
| JP2020093006A (ja) * | 2018-12-15 | 2020-06-18 | 株式会社三洋物産 | 遊技機 |
| JP2020093015A (ja) * | 2018-12-15 | 2020-06-18 | 株式会社三洋物産 | 遊技機 |
| JP2020092999A (ja) * | 2018-12-15 | 2020-06-18 | 株式会社三洋物産 | 遊技機 |
| JP2020092989A (ja) * | 2018-12-15 | 2020-06-18 | 株式会社三洋物産 | 遊技機 |
| JP2020093013A (ja) * | 2018-12-15 | 2020-06-18 | 株式会社三洋物産 | 遊技機 |
| JP2020093012A (ja) * | 2018-12-15 | 2020-06-18 | 株式会社三洋物産 | 遊技機 |
| JP2020093016A (ja) * | 2018-12-15 | 2020-06-18 | 株式会社三洋物産 | 遊技機 |
| JP2020093011A (ja) * | 2018-12-15 | 2020-06-18 | 株式会社三洋物産 | 遊技機 |
| JP2020092990A (ja) * | 2018-12-15 | 2020-06-18 | 株式会社三洋物産 | 遊技機 |
| JP2020093001A (ja) * | 2018-12-15 | 2020-06-18 | 株式会社三洋物産 | 遊技機 |
| JP2020092992A (ja) * | 2018-12-15 | 2020-06-18 | 株式会社三洋物産 | 遊技機 |
| JP2020092994A (ja) * | 2018-12-15 | 2020-06-18 | 株式会社三洋物産 | 遊技機 |
| JP2020092991A (ja) * | 2018-12-15 | 2020-06-18 | 株式会社三洋物産 | 遊技機 |
| JP2020093007A (ja) * | 2018-12-15 | 2020-06-18 | 株式会社三洋物産 | 遊技機 |
| JP2020093000A (ja) * | 2018-12-15 | 2020-06-18 | 株式会社三洋物産 | 遊技機 |
| JP2020093009A (ja) * | 2018-12-15 | 2020-06-18 | 株式会社三洋物産 | 遊技機 |
| JP2020092998A (ja) * | 2018-12-15 | 2020-06-18 | 株式会社三洋物産 | 遊技機 |
| JP2020093003A (ja) * | 2018-12-15 | 2020-06-18 | 株式会社三洋物産 | 遊技機 |
| JP2020092996A (ja) * | 2018-12-15 | 2020-06-18 | 株式会社三洋物産 | 遊技機 |
| JP2020093004A (ja) * | 2018-12-15 | 2020-06-18 | 株式会社三洋物産 | 遊技機 |
| JP2020093014A (ja) * | 2018-12-15 | 2020-06-18 | 株式会社三洋物産 | 遊技機 |
| JP2020093005A (ja) * | 2018-12-15 | 2020-06-18 | 株式会社三洋物産 | 遊技機 |
| JP2020092995A (ja) * | 2018-12-15 | 2020-06-18 | 株式会社三洋物産 | 遊技機 |
| JP2020093020A (ja) * | 2018-12-15 | 2020-06-18 | 株式会社三洋物産 | 遊技機 |
| JP2020093008A (ja) * | 2018-12-15 | 2020-06-18 | 株式会社三洋物産 | 遊技機 |
| JP2020093017A (ja) * | 2018-12-15 | 2020-06-18 | 株式会社三洋物産 | 遊技機 |
| JP2020093010A (ja) * | 2018-12-15 | 2020-06-18 | 株式会社三洋物産 | 遊技機 |
| JP2020092997A (ja) * | 2018-12-15 | 2020-06-18 | 株式会社三洋物産 | 遊技機 |
| JP2020093019A (ja) * | 2018-12-15 | 2020-06-18 | 株式会社三洋物産 | 遊技機 |
| JP2020093002A (ja) * | 2018-12-15 | 2020-06-18 | 株式会社三洋物産 | 遊技機 |
| JP2020103677A (ja) * | 2018-12-28 | 2020-07-09 | 株式会社三洋物産 | 遊技機 |
| JP2020103676A (ja) * | 2018-12-28 | 2020-07-09 | 株式会社三洋物産 | 遊技機 |
| JP2020103669A (ja) * | 2018-12-28 | 2020-07-09 | 株式会社三洋物産 | 遊技機 |
| JP2020103668A (ja) * | 2018-12-28 | 2020-07-09 | 株式会社三洋物産 | 遊技機 |
| JP2020103672A (ja) * | 2018-12-28 | 2020-07-09 | 株式会社三洋物産 | 遊技機 |
| JP2020103675A (ja) * | 2018-12-28 | 2020-07-09 | 株式会社三洋物産 | 遊技機 |
| JP2020103674A (ja) * | 2018-12-28 | 2020-07-09 | 株式会社三洋物産 | 遊技機 |
| JP2020103666A (ja) * | 2018-12-28 | 2020-07-09 | 株式会社三洋物産 | 遊技機 |
| JP2020103671A (ja) * | 2018-12-28 | 2020-07-09 | 株式会社三洋物産 | 遊技機 |
| JP2020103673A (ja) * | 2018-12-28 | 2020-07-09 | 株式会社三洋物産 | 遊技機 |
| JP2020103667A (ja) * | 2018-12-28 | 2020-07-09 | 株式会社三洋物産 | 遊技機 |
| JP2020103665A (ja) * | 2018-12-28 | 2020-07-09 | 株式会社三洋物産 | 遊技機 |
| JP2020103670A (ja) * | 2018-12-28 | 2020-07-09 | 株式会社三洋物産 | 遊技機 |
| JP2020108453A (ja) * | 2018-12-28 | 2020-07-16 | 株式会社三洋物産 | 遊技機 |
| JP2020108447A (ja) * | 2018-12-28 | 2020-07-16 | 株式会社三洋物産 | 遊技機 |
| JP2020108440A (ja) * | 2018-12-28 | 2020-07-16 | 株式会社三洋物産 | 遊技機 |
| JP2020108457A (ja) * | 2018-12-28 | 2020-07-16 | 株式会社三洋物産 | 遊技機 |
| JP2020108452A (ja) * | 2018-12-28 | 2020-07-16 | 株式会社三洋物産 | 遊技機 |
| JP2020108446A (ja) * | 2018-12-28 | 2020-07-16 | 株式会社三洋物産 | 遊技機 |
| JP2020108444A (ja) * | 2018-12-28 | 2020-07-16 | 株式会社三洋物産 | 遊技機 |
| JP2020108450A (ja) * | 2018-12-28 | 2020-07-16 | 株式会社三洋物産 | 遊技機 |
| JP2020108449A (ja) * | 2018-12-28 | 2020-07-16 | 株式会社三洋物産 | 遊技機 |
| JP2020108448A (ja) * | 2018-12-28 | 2020-07-16 | 株式会社三洋物産 | 遊技機 |
| JP2020108451A (ja) * | 2018-12-28 | 2020-07-16 | 株式会社三洋物産 | 遊技機 |
| JP2020108455A (ja) * | 2018-12-28 | 2020-07-16 | 株式会社三洋物産 | 遊技機 |
| JP2020108439A (ja) * | 2018-12-28 | 2020-07-16 | 株式会社三洋物産 | 遊技機 |
| JP2020108443A (ja) * | 2018-12-28 | 2020-07-16 | 株式会社三洋物産 | 遊技機 |
| JP2020108454A (ja) * | 2018-12-28 | 2020-07-16 | 株式会社三洋物産 | 遊技機 |
| JP2020108442A (ja) * | 2018-12-28 | 2020-07-16 | 株式会社三洋物産 | 遊技機 |
| JP2020108458A (ja) * | 2018-12-28 | 2020-07-16 | 株式会社三洋物産 | 遊技機 |
| JP2020108441A (ja) * | 2018-12-28 | 2020-07-16 | 株式会社三洋物産 | 遊技機 |
| JP2020108456A (ja) * | 2018-12-28 | 2020-07-16 | 株式会社三洋物産 | 遊技機 |
| JP2020108445A (ja) * | 2018-12-28 | 2020-07-16 | 株式会社三洋物産 | 遊技機 |
| JP2021195759A (ja) * | 2020-06-11 | 2021-12-27 | 東洋シヤッター株式会社 | 防火スクリーン |
| JP2022075628A (ja) * | 2020-11-05 | 2022-05-18 | Agc株式会社 | 硬化性組成物の製造方法 |
Family Cites Families (50)
| Publication number | Priority date | Publication date | Assignee | Title |
|---|---|---|---|---|
| JP5110506B2 (ja) | 2007-04-26 | 2012-12-26 | 豊丸産業株式会社 | 遊技機 |
| JP5176693B2 (ja) | 2008-05-28 | 2013-04-03 | 奥村遊機株式会社 | パチンコ遊技機 |
| JP2011142946A (ja) | 2010-01-12 | 2011-07-28 | Fujishoji Co Ltd | 弾球遊技機 |
| JP5656200B2 (ja) | 2012-12-04 | 2015-01-21 | サミー株式会社 | 弾球遊技機 |
| JP6088812B2 (ja) | 2012-12-14 | 2017-03-01 | 株式会社平和 | 遊技機 |
| JP6207253B2 (ja) | 2013-06-24 | 2017-10-04 | 株式会社三共 | 遊技機 |
| JP6536033B2 (ja) | 2014-12-26 | 2019-07-03 | 株式会社三洋物産 | 遊技機 |
| JP6481097B2 (ja) | 2015-03-10 | 2019-03-13 | 株式会社高尾 | 遊技機 |
| JP5994888B1 (ja) | 2015-04-10 | 2016-09-21 | タイヨーエレック株式会社 | 遊技機 |
| JP7098887B2 (ja) | 2017-07-06 | 2022-07-12 | 株式会社三洋物産 | 遊技機 |
| JP2019107130A (ja) * | 2017-12-15 | 2019-07-04 | 株式会社三洋物産 | 遊技機 |
| JP7102720B2 (ja) * | 2017-12-15 | 2022-07-20 | 株式会社三洋物産 | 遊技機 |
| JP2019107131A (ja) * | 2017-12-15 | 2019-07-04 | 株式会社三洋物産 | 遊技機 |
| JP2019107136A (ja) * | 2017-12-15 | 2019-07-04 | 株式会社三洋物産 | 遊技機 |
| JP7006230B2 (ja) * | 2017-12-15 | 2022-01-24 | 株式会社三洋物産 | 遊技機 |
| JP7247456B2 (ja) * | 2017-12-15 | 2023-03-29 | 株式会社三洋物産 | 遊技機 |
| JP7006231B2 (ja) * | 2017-12-15 | 2022-01-24 | 株式会社三洋物産 | 遊技機 |
| JP2019107132A (ja) * | 2017-12-15 | 2019-07-04 | 株式会社三洋物産 | 遊技機 |
| JP7247455B2 (ja) * | 2017-12-15 | 2023-03-29 | 株式会社三洋物産 | 遊技機 |
| JP2019107137A (ja) * | 2017-12-15 | 2019-07-04 | 株式会社三洋物産 | 遊技機 |
| JP7102722B2 (ja) * | 2017-12-15 | 2022-07-20 | 株式会社三洋物産 | 遊技機 |
| JP2019107133A (ja) * | 2017-12-15 | 2019-07-04 | 株式会社三洋物産 | 遊技機 |
| JP2019107135A (ja) * | 2017-12-15 | 2019-07-04 | 株式会社三洋物産 | 遊技機 |
| JP7206588B2 (ja) * | 2017-12-15 | 2023-01-18 | 株式会社三洋物産 | 遊技機 |
| JP2019107128A (ja) * | 2017-12-15 | 2019-07-04 | 株式会社三洋物産 | 遊技機 |
| JP7102719B2 (ja) * | 2017-12-15 | 2022-07-20 | 株式会社三洋物産 | 遊技機 |
| JP7102721B2 (ja) * | 2017-12-15 | 2022-07-20 | 株式会社三洋物産 | 遊技機 |
| JP2019130122A (ja) * | 2018-01-31 | 2019-08-08 | 株式会社三洋物産 | 遊技機 |
| JP7225539B2 (ja) * | 2018-01-31 | 2023-02-21 | 株式会社三洋物産 | 遊技機 |
| JP2019130127A (ja) * | 2018-01-31 | 2019-08-08 | 株式会社三洋物産 | 遊技機 |
| JP2019130123A (ja) * | 2018-01-31 | 2019-08-08 | 株式会社三洋物産 | 遊技機 |
| JP7225538B2 (ja) * | 2018-01-31 | 2023-02-21 | 株式会社三洋物産 | 遊技機 |
| JP2019130128A (ja) * | 2018-01-31 | 2019-08-08 | 株式会社三洋物産 | 遊技機 |
| JP7225540B2 (ja) * | 2018-01-31 | 2023-02-21 | 株式会社三洋物産 | 遊技機 |
| JP2019130129A (ja) * | 2018-01-31 | 2019-08-08 | 株式会社三洋物産 | 遊技機 |
| JP2019130130A (ja) * | 2018-01-31 | 2019-08-08 | 株式会社三洋物産 | 遊技機 |
| JP2020069145A (ja) * | 2018-10-31 | 2020-05-07 | 株式会社三洋物産 | 遊技機 |
| JP2020069149A (ja) * | 2018-10-31 | 2020-05-07 | 株式会社三洋物産 | 遊技機 |
| JP2020069147A (ja) * | 2018-10-31 | 2020-05-07 | 株式会社三洋物産 | 遊技機 |
| JP2020069148A (ja) * | 2018-10-31 | 2020-05-07 | 株式会社三洋物産 | 遊技機 |
| JP2020069146A (ja) * | 2018-10-31 | 2020-05-07 | 株式会社三洋物産 | 遊技機 |
| JP2020069144A (ja) * | 2018-10-31 | 2020-05-07 | 株式会社三洋物産 | 遊技機 |
| JP2020103664A (ja) * | 2018-12-28 | 2020-07-09 | 株式会社三洋物産 | 遊技機 |
| JP2020146301A (ja) * | 2019-03-14 | 2020-09-17 | 株式会社三洋物産 | 遊技機 |
| JP2020146297A (ja) * | 2019-03-14 | 2020-09-17 | 株式会社三洋物産 | 遊技機 |
| JP2023115174A (ja) * | 2022-08-04 | 2023-08-18 | 株式会社三洋物産 | 遊技機 |
| JP2023115173A (ja) * | 2022-08-04 | 2023-08-18 | 株式会社三洋物産 | 遊技機 |
| JP2023115172A (ja) * | 2022-08-04 | 2023-08-18 | 株式会社三洋物産 | 遊技機 |
| JP7521656B2 (ja) * | 2022-08-04 | 2024-07-24 | 株式会社三洋物産 | 遊技機 |
| JP2023115175A (ja) * | 2022-08-04 | 2023-08-18 | 株式会社三洋物産 | 遊技機 |
-
2019
- 2019-03-14 JP JP2019047792A patent/JP2020146298A/ja not_active Withdrawn
-
2023
- 2023-01-17 JP JP2023005058A patent/JP7609180B2/ja active Active
Patent Citations (109)
| Publication number | Priority date | Publication date | Assignee | Title |
|---|---|---|---|---|
| JP2019047799A (ja) * | 2010-03-09 | 2019-03-28 | アンディ・コーポレイションANDE Corporation | 試料導入から結果出力までのプロセス化を提供する単一構造バイオチップおよび製造方法 |
| JP2019047805A (ja) * | 2010-08-02 | 2019-03-28 | リジェネロン・ファーマシューティカルズ・インコーポレイテッドRegeneron Pharmaceuticals, Inc. | Vlドメインを含む結合タンパク質を作製するマウス |
| JP2019047807A (ja) * | 2011-12-05 | 2019-03-28 | エックス−ボディ インコーポレイテッド | Pdgf受容体ベータ結合ポリペプチド |
| JP2019047798A (ja) * | 2011-12-10 | 2019-03-28 | アボツト・モレキユラー・インコーポレイテツド | 悪性黒色腫の診断および悪性黒色腫の転移の予後予測のための物質および方法 |
| JP2019047806A (ja) * | 2011-12-20 | 2019-03-28 | リジェネロン・ファーマシューティカルズ・インコーポレイテッドRegeneron Pharmaceuticals, Inc. | ヒト化軽鎖マウス |
| JP2019047810A (ja) * | 2011-12-22 | 2019-03-28 | ヤンセン バイオテツク,インコーポレーテツド | 単一ホルモンのインスリン陽性細胞へのヒト胚性幹細胞の分化 |
| JP2019047803A (ja) * | 2012-02-01 | 2019-03-28 | ダウ アグロサイエンシィズ エルエルシー | 合成葉緑体輸送ペプチド |
| JP2019047802A (ja) * | 2012-07-16 | 2019-03-28 | ニコベンチャーズ ホールディングス リミテッド | 電子蒸気供給装置 |
| JP2019047797A (ja) * | 2012-09-18 | 2019-03-28 | セントロ デ インジエニエリア ジエネテイカ イ バイオテクノロジア | 1−ケストースを得る方法 |
| JP2019047794A (ja) * | 2012-10-30 | 2019-03-28 | リコンビネティクス・インコーポレイテッドRecombinetics,Inc. | 動物における性成熟の制御 |
| JP2019047811A (ja) * | 2013-03-15 | 2019-03-28 | リーディング エッジ イノヴェイションズ、エルエルシーLeading Edge Innovations, Llc | 実質的に界面活性剤を含まないサブミクロン分散液とこれを用いる食品の改善 |
| JP2019047804A (ja) * | 2013-03-15 | 2019-03-28 | ロンザ リミテッドLonza Limited | 構成的プロモーター |
| JP2019047801A (ja) * | 2013-05-29 | 2019-03-28 | セレクティスCellectis | Rnaガイドcasヌクレアーゼ系を用いることによって免疫療法のためにt細胞を操作するための方法 |
| JP2019047793A (ja) * | 2013-06-13 | 2019-03-28 | アリオサ ダイアグノスティックス インコーポレイテッドAriosa Diagnostics,Inc. | 非侵襲的に胎児の性染色体異数性のリスクを計算する方法 |
| JP2019047809A (ja) * | 2013-07-01 | 2019-03-28 | プリシラ・エフ・キメス | ココナッツ果肉を原料とする組成物及びフィルムの調製における改善された方法 |
| JP2019047812A (ja) * | 2014-07-08 | 2019-03-28 | 国立研究開発法人産業技術総合研究所 | 核酸増幅装置、核酸増幅方法及び核酸増幅用チップ |
| JP2019047800A (ja) * | 2015-02-06 | 2019-03-28 | イースモーキング インスティテュート エスピー ゾオ | エアロゾルを発生させる電子装置およびエアロゾルを発生させる方法 |
| JP2017099753A (ja) * | 2015-12-03 | 2017-06-08 | 株式会社サンセイアールアンドディ | 遊技機 |
| JP2019047795A (ja) * | 2015-12-18 | 2019-03-28 | シャープ株式会社 | 動物用トイレ |
| JP2019047791A (ja) * | 2016-03-29 | 2019-03-28 | 株式会社国際電気通信基礎技術研究所 | 腎機能低下、慢性腎疾患及び腎不全からなる群から選択される少なくとも一種の疾患を予防、又は治療するための有効成分の候補物質のスクリーニング方法 |
| JP2017178379A (ja) * | 2016-03-30 | 2017-10-05 | 株式会社吉野工業所 | 泡噴出容器 |
| JP2017178385A (ja) * | 2016-03-30 | 2017-10-05 | キヤノン株式会社 | 緩衝材 |
| JP2018205924A (ja) * | 2017-05-31 | 2018-12-27 | 三協立山株式会社 | 部品展開システム |
| JP2018205927A (ja) * | 2017-05-31 | 2018-12-27 | トッパン・フォームズ株式会社 | Rfid付きかんばん |
| JP2018205925A (ja) * | 2017-05-31 | 2018-12-27 | 三協立山株式会社 | 受注内容確認システム |
| JP2018205932A (ja) * | 2017-05-31 | 2018-12-27 | 株式会社デンソーテン | 出力処理装置および出力処理方法 |
| JP2018205935A (ja) * | 2017-05-31 | 2018-12-27 | パナソニックIpマネジメント株式会社 | 発信機及び表示灯付き発信機 |
| JP2018205922A (ja) * | 2017-05-31 | 2018-12-27 | 三協立山株式会社 | 商品選択システム |
| JP2018205929A (ja) * | 2017-05-31 | 2018-12-27 | 株式会社Preferred Networks | 学習装置、学習方法、学習モデル、検出装置及び把持システム |
| JP2018205926A (ja) * | 2017-05-31 | 2018-12-27 | トッパン・フォームズ株式会社 | Rfid付きかんばん |
| JP2018205936A (ja) * | 2017-05-31 | 2018-12-27 | 富士通株式会社 | ストレージ制御装置、ストレージ制御プログラムおよびストレージシステム |
| JP2018205934A (ja) * | 2017-05-31 | 2018-12-27 | パナソニックIpマネジメント株式会社 | 防災機器、防災機器取付構造及び機器収容箱 |
| JP2018205930A (ja) * | 2017-05-31 | 2018-12-27 | Line株式会社 | プログラム、表示方法および情報処理端末 |
| JP2018205928A (ja) * | 2017-05-31 | 2018-12-27 | 株式会社ブライトビジョン | 履歴情報保存装置 |
| JP2018205923A (ja) * | 2017-05-31 | 2018-12-27 | 三協立山株式会社 | 商品選択システム |
| JP2018205938A (ja) * | 2017-05-31 | 2018-12-27 | 南条装備工業株式会社 | 加飾画像の作成方法 |
| JP2018205937A (ja) * | 2017-05-31 | 2018-12-27 | 日本放送協会 | 画像検索装置及びプログラム |
| JP2018205933A (ja) * | 2017-05-31 | 2018-12-27 | 株式会社リコー | 情報処理システム、情報処理装置及び情報処理方法 |
| JP2018205931A (ja) * | 2017-05-31 | 2018-12-27 | 富士通株式会社 | 情報処理装置、情報システム、及びプログラム |
| JP2018205939A (ja) * | 2017-06-01 | 2018-12-27 | 三菱ロジスネクスト株式会社 | 配車システム |
| JP2019047796A (ja) * | 2018-10-26 | 2019-03-28 | カゴメ株式会社 | 容器詰緑色野菜含有飲料及びその製造方法、並びに容器詰緑色野菜含有飲料における色合い劣化抑制方法 |
| JP2019047808A (ja) * | 2018-11-20 | 2019-03-28 | 井関農機株式会社 | 作物引抜機 |
| JP2020092992A (ja) * | 2018-12-15 | 2020-06-18 | 株式会社三洋物産 | 遊技機 |
| JP2020092993A (ja) * | 2018-12-15 | 2020-06-18 | 株式会社三洋物産 | 遊技機 |
| JP2020093006A (ja) * | 2018-12-15 | 2020-06-18 | 株式会社三洋物産 | 遊技機 |
| JP2020093015A (ja) * | 2018-12-15 | 2020-06-18 | 株式会社三洋物産 | 遊技機 |
| JP2020092999A (ja) * | 2018-12-15 | 2020-06-18 | 株式会社三洋物産 | 遊技機 |
| JP2020092989A (ja) * | 2018-12-15 | 2020-06-18 | 株式会社三洋物産 | 遊技機 |
| JP2020093013A (ja) * | 2018-12-15 | 2020-06-18 | 株式会社三洋物産 | 遊技機 |
| JP2020093012A (ja) * | 2018-12-15 | 2020-06-18 | 株式会社三洋物産 | 遊技機 |
| JP2020093016A (ja) * | 2018-12-15 | 2020-06-18 | 株式会社三洋物産 | 遊技機 |
| JP2020093011A (ja) * | 2018-12-15 | 2020-06-18 | 株式会社三洋物産 | 遊技機 |
| JP2020092990A (ja) * | 2018-12-15 | 2020-06-18 | 株式会社三洋物産 | 遊技機 |
| JP2020093001A (ja) * | 2018-12-15 | 2020-06-18 | 株式会社三洋物産 | 遊技機 |
| JP2020093018A (ja) * | 2018-12-15 | 2020-06-18 | 株式会社三洋物産 | 遊技機 |
| JP2020092994A (ja) * | 2018-12-15 | 2020-06-18 | 株式会社三洋物産 | 遊技機 |
| JP2020092991A (ja) * | 2018-12-15 | 2020-06-18 | 株式会社三洋物産 | 遊技機 |
| JP2020093007A (ja) * | 2018-12-15 | 2020-06-18 | 株式会社三洋物産 | 遊技機 |
| JP2020093000A (ja) * | 2018-12-15 | 2020-06-18 | 株式会社三洋物産 | 遊技機 |
| JP2020093009A (ja) * | 2018-12-15 | 2020-06-18 | 株式会社三洋物産 | 遊技機 |
| JP2020092998A (ja) * | 2018-12-15 | 2020-06-18 | 株式会社三洋物産 | 遊技機 |
| JP2020093003A (ja) * | 2018-12-15 | 2020-06-18 | 株式会社三洋物産 | 遊技機 |
| JP2020092996A (ja) * | 2018-12-15 | 2020-06-18 | 株式会社三洋物産 | 遊技機 |
| JP2020093004A (ja) * | 2018-12-15 | 2020-06-18 | 株式会社三洋物産 | 遊技機 |
| JP2020093014A (ja) * | 2018-12-15 | 2020-06-18 | 株式会社三洋物産 | 遊技機 |
| JP2020093005A (ja) * | 2018-12-15 | 2020-06-18 | 株式会社三洋物産 | 遊技機 |
| JP2020092995A (ja) * | 2018-12-15 | 2020-06-18 | 株式会社三洋物産 | 遊技機 |
| JP2020093020A (ja) * | 2018-12-15 | 2020-06-18 | 株式会社三洋物産 | 遊技機 |
| JP2020093008A (ja) * | 2018-12-15 | 2020-06-18 | 株式会社三洋物産 | 遊技機 |
| JP2020093017A (ja) * | 2018-12-15 | 2020-06-18 | 株式会社三洋物産 | 遊技機 |
| JP2020093010A (ja) * | 2018-12-15 | 2020-06-18 | 株式会社三洋物産 | 遊技機 |
| JP2020092997A (ja) * | 2018-12-15 | 2020-06-18 | 株式会社三洋物産 | 遊技機 |
| JP2020093019A (ja) * | 2018-12-15 | 2020-06-18 | 株式会社三洋物産 | 遊技機 |
| JP2020093002A (ja) * | 2018-12-15 | 2020-06-18 | 株式会社三洋物産 | 遊技機 |
| JP2020103676A (ja) * | 2018-12-28 | 2020-07-09 | 株式会社三洋物産 | 遊技機 |
| JP2020108452A (ja) * | 2018-12-28 | 2020-07-16 | 株式会社三洋物産 | 遊技機 |
| JP2020103669A (ja) * | 2018-12-28 | 2020-07-09 | 株式会社三洋物産 | 遊技機 |
| JP2020103668A (ja) * | 2018-12-28 | 2020-07-09 | 株式会社三洋物産 | 遊技機 |
| JP2020103672A (ja) * | 2018-12-28 | 2020-07-09 | 株式会社三洋物産 | 遊技機 |
| JP2020103675A (ja) * | 2018-12-28 | 2020-07-09 | 株式会社三洋物産 | 遊技機 |
| JP2020103674A (ja) * | 2018-12-28 | 2020-07-09 | 株式会社三洋物産 | 遊技機 |
| JP2020103666A (ja) * | 2018-12-28 | 2020-07-09 | 株式会社三洋物産 | 遊技機 |
| JP2020103671A (ja) * | 2018-12-28 | 2020-07-09 | 株式会社三洋物産 | 遊技機 |
| JP2020103673A (ja) * | 2018-12-28 | 2020-07-09 | 株式会社三洋物産 | 遊技機 |
| JP2020103667A (ja) * | 2018-12-28 | 2020-07-09 | 株式会社三洋物産 | 遊技機 |
| JP2020103665A (ja) * | 2018-12-28 | 2020-07-09 | 株式会社三洋物産 | 遊技機 |
| JP2020103670A (ja) * | 2018-12-28 | 2020-07-09 | 株式会社三洋物産 | 遊技機 |
| JP2020108453A (ja) * | 2018-12-28 | 2020-07-16 | 株式会社三洋物産 | 遊技機 |
| JP2020108447A (ja) * | 2018-12-28 | 2020-07-16 | 株式会社三洋物産 | 遊技機 |
| JP2020108440A (ja) * | 2018-12-28 | 2020-07-16 | 株式会社三洋物産 | 遊技機 |
| JP2020108457A (ja) * | 2018-12-28 | 2020-07-16 | 株式会社三洋物産 | 遊技機 |
| JP2020103677A (ja) * | 2018-12-28 | 2020-07-09 | 株式会社三洋物産 | 遊技機 |
| JP2020108446A (ja) * | 2018-12-28 | 2020-07-16 | 株式会社三洋物産 | 遊技機 |
| JP2020108444A (ja) * | 2018-12-28 | 2020-07-16 | 株式会社三洋物産 | 遊技機 |
| JP2020108450A (ja) * | 2018-12-28 | 2020-07-16 | 株式会社三洋物産 | 遊技機 |
| JP2020108449A (ja) * | 2018-12-28 | 2020-07-16 | 株式会社三洋物産 | 遊技機 |
| JP2020108448A (ja) * | 2018-12-28 | 2020-07-16 | 株式会社三洋物産 | 遊技機 |
| JP2020108451A (ja) * | 2018-12-28 | 2020-07-16 | 株式会社三洋物産 | 遊技機 |
| JP2020108455A (ja) * | 2018-12-28 | 2020-07-16 | 株式会社三洋物産 | 遊技機 |
| JP2020108439A (ja) * | 2018-12-28 | 2020-07-16 | 株式会社三洋物産 | 遊技機 |
| JP2020108443A (ja) * | 2018-12-28 | 2020-07-16 | 株式会社三洋物産 | 遊技機 |
| JP2020108454A (ja) * | 2018-12-28 | 2020-07-16 | 株式会社三洋物産 | 遊技機 |
| JP2020108442A (ja) * | 2018-12-28 | 2020-07-16 | 株式会社三洋物産 | 遊技機 |
| JP2020108458A (ja) * | 2018-12-28 | 2020-07-16 | 株式会社三洋物産 | 遊技機 |
| JP2020108441A (ja) * | 2018-12-28 | 2020-07-16 | 株式会社三洋物産 | 遊技機 |
| JP2020108456A (ja) * | 2018-12-28 | 2020-07-16 | 株式会社三洋物産 | 遊技機 |
| JP2020108445A (ja) * | 2018-12-28 | 2020-07-16 | 株式会社三洋物産 | 遊技機 |
| JP2021195759A (ja) * | 2020-06-11 | 2021-12-27 | 東洋シヤッター株式会社 | 防火スクリーン |
| JP2022075628A (ja) * | 2020-11-05 | 2022-05-18 | Agc株式会社 | 硬化性組成物の製造方法 |
Also Published As
| Publication number | Publication date |
|---|---|
| JP7609180B2 (ja) | 2025-01-07 |
| JP2023033475A (ja) | 2023-03-10 |
Similar Documents
| Publication | Publication Date | Title |
|---|---|---|
| JP2023021470A (ja) | 遊技機 | |
| JP2023010945A (ja) | 遊技機 | |
| JP2023010946A (ja) | 遊技機 | |
| JP2023010949A (ja) | 遊技機 | |
| JP2023014280A (ja) | 遊技機 | |
| JP2020146298A (ja) | 遊技機 | |
| JP2020146301A (ja) | 遊技機 | |
| JP2020146313A (ja) | 遊技機 | |
| JP2020146297A (ja) | 遊技機 | |
| JP2020146315A (ja) | 遊技機 | |
| JP2020146314A (ja) | 遊技機 | |
| JP2020146300A (ja) | 遊技機 | |
| JP2020146299A (ja) | 遊技機 | |
| JP2023033489A (ja) | 遊技機 | |
| JP2023033488A (ja) | 遊技機 | |
| JP2023033486A (ja) | 遊技機 | |
| JP7616251B2 (ja) | 遊技機 | |
| JP2020146318A (ja) | 遊技機 | |
| JP2020146305A (ja) | 遊技機 | |
| JP2020146306A (ja) | 遊技機 | |
| JP2020146316A (ja) | 遊技機 | |
| JP2020146302A (ja) | 遊技機 | |
| JP2020146310A (ja) | 遊技機 | |
| JP2020146317A (ja) | 遊技機 | |
| JP2020146304A (ja) | 遊技機 |
Legal Events
| Date | Code | Title | Description |
|---|---|---|---|
| RD02 | Notification of acceptance of power of attorney |
Free format text: JAPANESE INTERMEDIATE CODE: A7422 Effective date: 20210520 |
|
| A621 | Written request for application examination |
Free format text: JAPANESE INTERMEDIATE CODE: A621 Effective date: 20220306 |
|
| A521 | Request for written amendment filed |
Free format text: JAPANESE INTERMEDIATE CODE: A523 Effective date: 20220506 |
|
| A131 | Notification of reasons for refusal |
Free format text: JAPANESE INTERMEDIATE CODE: A131 Effective date: 20221122 |
|
| A02 | Decision of refusal |
Free format text: JAPANESE INTERMEDIATE CODE: A02 Effective date: 20230516 |
|
| A761 | Written withdrawal of application |
Free format text: JAPANESE INTERMEDIATE CODE: A761 Effective date: 20230518 |