JP2010023173A - 空気圧工具 - Google Patents

空気圧工具 Download PDF

Info

Publication number
JP2010023173A
JP2010023173A JP2008187148A JP2008187148A JP2010023173A JP 2010023173 A JP2010023173 A JP 2010023173A JP 2008187148 A JP2008187148 A JP 2008187148A JP 2008187148 A JP2008187148 A JP 2008187148A JP 2010023173 A JP2010023173 A JP 2010023173A
Authority
JP
Japan
Prior art keywords
arm
fastener
trigger
driving
seesaw
Prior art date
Legal status (The legal status is an assumption and is not a legal conclusion. Google has not performed a legal analysis and makes no representation as to the accuracy of the status listed.)
Granted
Application number
JP2008187148A
Other languages
English (en)
Other versions
JP5071286B2 (ja
Inventor
Norimitsu Sekiguchi
則満 関口
Koji Kubo
浩二 窪
Toshimichi Arai
利道 新井
Current Assignee (The listed assignees may be inaccurate. Google has not performed a legal analysis and makes no representation or warranty as to the accuracy of the list.)
Max Co Ltd
Original Assignee
Max Co Ltd
Priority date (The priority date is an assumption and is not a legal conclusion. Google has not performed a legal analysis and makes no representation as to the accuracy of the date listed.)
Filing date
Publication date
Application filed by Max Co Ltd filed Critical Max Co Ltd
Priority to JP2008187148A priority Critical patent/JP5071286B2/ja
Publication of JP2010023173A publication Critical patent/JP2010023173A/ja
Application granted granted Critical
Publication of JP5071286B2 publication Critical patent/JP5071286B2/ja
Active legal-status Critical Current
Anticipated expiration legal-status Critical

Links

Images

Landscapes

  • Portable Nailing Machines And Staplers (AREA)

Abstract

【課題】ズリ打ちの場合も空打ちを防止する。
【解決手段】ドライバガイド21と連動する下部アーム24と上部アーム25との間に配置した空打ち防止アーム30の一端を上部アーム25に係合可能に設け、他端を工具本体1に設けた支軸28に上下に回動可能に支持させ、空打ち防止アーム30にはシーソーアーム31を揺動可能に設け、シーソーアーム31の一端を下部アーム24に係合可能に設け、シーソーアーム31の他端を工具本体1に設けられた空打ち防止ピン32の上端に係合させ、空打ち防止ピン32を横方向にスライド可能でマガジン3の最後のファスナーがなくなったときのファスナー押圧用プッシャ17と連動して横方向にスライド可能なスライダ33の上部に支持し、スライダ33がスライドしたときには空打ち防止ピン32から外れるようにした。
【選択図】図2

Description

本発明は、連続打ち(連打)と単発打ち(単打)とを自動的に切り替える機構を搭載し、しかもファスナーを打ち出すノーズ部の先端を被打ち込み材に押し付けた状態を維持しながら、ノーズ部をずらしてファスナーを打ち出す、いわゆるズリ打ち時に空打ちを防止することができる空気圧工具に関する。
一般に、釘打機、ネジ打ち機、タッカ等の空気圧工具を使用して被打ち込み材に釘、打ち込みネジ、ステープル等のファスナーを打ち込む場合、予めトリガを引いておいてノーズ部を被打ち込み材に押し付けたときにファスナーを打ち出す連続打ち(連打)と、まずノーズ部を被打ち込み材に押し付けた後にトリガを引くことを条件にファスナーを打ち出すことができる単発打ち(単打)とが行われる。また、施工条件に応じて連打と単打が切り替えられるように、空気圧工具には連打と単打の切り替え機構が搭載されている。いずれの場合も、ノーズ部が被打ち込み材に押し付けられなければ安全機構が解除せず、トリガの操作は無効になる。
内装材の表面にファスナーを打ち込む場合、その施工状態は表面に現れて視認できるため、施工後の見た目の体裁も重要である。このような箇所にファスナーを打ち込む場合、一発ずつ狙い撃ちしやすい単打で行われることが多い。また、ファスナーがノーズ部内に内にもかかわらず空気圧工具を作動させる空打ちを行うと、被打ち込み材が仕上げ材の場合には、空打ちされたドライバが表面を傷つけてしまうので、空気圧工具には空打ち防止機構が搭載されている。
空打ち防止機構は、多数のファスナーを収納しておくマガジン内でファスナーが全て消費されたにもかかわらず、空気圧工具を起動させて空打ちするのを防止するものであるが、この空打ち防止機構には、マガジン内でファスナーをノーズ部に供給するプッシャの動きに連動し、プッシャがファスナーがない状態の位置まで移動したときに安全機構をロックする方式と、トリガをロックする方式とが知られている。安全機構をロックする方式では、ノーズ部の先端を被打ち込み材に押し付けた状態を維持しながらファスナーを連続的に打ち込むズリ打ちでは、安全機構は解除されっ放しになるので、その間にトリガを引くと空気圧工具は起動する。このため、空打ちは防止できない。また、トリガをロックする方式では、マガジン内にファスナーがないと、トリガを操作することができないから、空打ちを防止することができる。
ところで、被打ち込み材がフロア材のような仕上げ材でなく、フロア材の下材を留める捨て張り作業は短時間での作業が求められるため、連打が要求される。単打モードでもズリ打ちをする場合は、比較的連続的に打つことができるので、仕上げ材でもズリ打ちが行われることが多い。現在、フロア材を施工する空気圧工具の連打単打の切り替え機構は手動で作動させるものと自動的に行うものとが知られている(特許文献1参照)。
特開2008−36756
しかしながら、従来の単打モードでズリ打ちをしたときに空打ちを防止する空圧工具はまだ開発されていない。
本発明は上記問題点を解消し、特にズリ打ちを行う場合にも、空打ちを防止することができる空気圧工具を提供することをその課題とする。
上記課題を解決するため、請求項1に係る発明は、空気圧によって駆動する打撃機構を備えた工具本体の下部にファスナーを打ち出すノーズ部とノーズ部にファスナーをプッシャによって押圧供給するマガジンとを設けるとともに、ノーズ部に沿って摺動可能なコンタクト部を設け、コンタクト部の下端をノーズ部の先端よりも突出させ、上端には下部アームを設け、下部アームの上部には、上部アームを、起動用トリガに回動可能に設けられたコンタクトレバーに係合可能に設け、上記上部アームがコンタクトレバーを十分に突き上げたときにのみトリガの引き上げ操作を有効にして上記打撃機構を起動させるようにした空気圧工具において、上記上部アームと下部アームの間に空打ち防止アームを横向きに配置し、空打ち防止アームの一端を上部アームに係合可能に設け、他端を工具本体に設けた支軸に上下に回動可能に支持させ、空打ち防止アームの中間部の回転軸にはシーソーアームの中間部を揺動可能に設け、シーソーアームの一端を下部アームに係合可能に設け、シーソーアームの他端を工具本体に設けられた空打ち防止ピンの上端に係合させるとともに、空打ち防止ピンを横方向にスライド可能でマガジンの最後のファスナーがなくなったときのファスナー押圧用プッシャと連動して横方向にスライド可能なスライダの上部に支持し、スライダがスライドしたときには空打ち防止ピンから外れるようにしたことを特徴とする。
請求項2に係る発明は、請求項1において、上記トリガには、連続打ちと単発打ちの切り替え機構が設けられていることを特徴とする。
請求項1に係る発明によれば、上部アームと下部アームの間に空打ち防止アームを横向きに配置し、空打ち防止アームの一端を上部アームに係合可能に設け、他端を工具本体に設けた支軸に上下に回動可能に支持させ、空打ち防止アームの中間部の回転軸にはシーソーアームの中間部を揺動可能に設け、シーソーアームの一端を下部アームに係合可能に設け、シーソーアームの他端を工具本体に設けられた空打ち防止ピンの上端に係合させるとともに、空打ち防止ピンを横方向にスライド可能でマガジンの最後のファスナーがなくなったときのファスナー押圧用プッシャと連動して横方向にスライド可能なスライダの上部に支持し、スライダがスライドしたときには空打ち防止ピンから外れるようにした構成にしたから、最後のファスナーがなくなるとスライダが空打ち防止ピンから外れるので、空打ち防止ピンは支持を失なってスライダ分だけ下がってしまい、シーソーアームの支持位置も低くなってしまう。この状態でドライバガイドを被打込み材に押しつけ、下部アームを上動させても、シーソーアームは空回りするだけでほとんど上方に移動しないから、空打ち防止アームも同様にほとんど上方に回動しない。このため、上部アームもほんの僅かしか上動しないので、上部アームの上端はコンタクトレバーを十分に押し上げることはできない。したがって、ドライバガイドを押し付けた後にトリガを引き上げ操作する単発打ちの操作をしても、結局コンタクトレバーはバルブステムを押し上げることができないから、トリガの引き上げは無効になり、空気圧工具は作動しない。よって、ズリ打ちを行う場合にも、空打ちを防止することができる。
請求項2に係る発明によれば、連続打ちと単発打ちの切り替え機構が設けられている場合は、単発打ちはもちろん、連続打ちの場合も空打ちを行うことができない。
図1はステープル打ち用釘打機の斜視図で、同図において符号1は工具本体、2はグリップ、3はマガジンを示す。工具本体1の下部にはノーズ部4が設けられている。工具本体1にはグリップ2の後端から圧縮エアが供給され、圧縮エアはエアチャンバ5に貯留されている。
上記釘打機は、トリガ6の引き上げ操作によりトリガバルブ7のバルブステム8を押し上げることにより作動させ、これにしたがってメインバルブ10のバルブ上室11に通じたエア管路12を大気に開放してバルブ上室11を減圧させ、メインバルブ10を図のように上方に開き作動させ、エアチャンバ5内の圧縮エアを打撃シリンダ13の上部に供給して打撃シリンダ13内に収容された打撃ピストン14とこれに一体的に結合したドライバ15とを下方に駆動し、マガジン3からノーズ部4に供給されたステープル(連結ステープル)sを打ち出すものである。
ステープルの打ち込み後、トリガ6を解放操作すると、トリガバルブ7が作動して、エアチャンバ5内の圧縮エアがエア管路12を経てバルブ上室11に供給される。これにより、メインバルブ10の上下端の差圧が逆転するので、メインバルブ10は下方に作動し、エアチャンバ5と打撃シリンダ13との管路が閉じ、打撃シリンダ13と排気チャンバとの管路が開かれる。この閉じ作動に伴って打撃シリンダ13内の圧縮エアが排気されるのである。
なお、マガジン3にはステープルsの後端にプッシャ17が係合している。プッシャ17は常にプッシャバネ18により前方に付勢されてステープルsを押圧し、常時ノーズ部4の射出口内に送り出すように構成されている。なお、プッシャ17の上端部には突部20が形成されている。
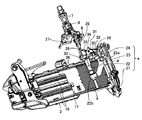
ところで、図2に示されるように、上記釘打機にはコンタクト部aが設けられている。コンタクト部aは射出口の先端が被打ち込み材に押し付けられたときに移動する部分で、ドライバガイド21とコンタクトアーム22とコンタクトボルト23と下部アーム24とから構成されている。
ドライバガイド21はノーズ部4に沿って打ち込み方向に摺動可能に設けられ、ステープルsを打ち出すドライバ15と打ち出されたステープルsとをガイドする部材で、図示しないバネにより常時下方に付勢されている。コンタクトアーム22の一端22aはドライバガイド21に連結され、他端22bはドライバガイド21と平行に移動可能に設けられたコンタクトボルト23の中間部に螺合している。コンタクトボルト23の上端にはL字形の下部アーム24が係合されている。
ところで、下部アーム24の上部には上部アーム25が上下動可能に設けられている。上部アーム25の下部には係合溝26が形成され、上部アーム25の上端はトリガ6に回動自在に設けられたコンタクトレバー27の下面に係合可能に配置されている。コンタクトレバー27はトリガバルブ7のバルブステム8の下方に軸を中心に上下に回動可能に配置され、トリガ6が回動したときに、バルブステム8を押し込み可能に設けられている。
次に、上部アーム25と下部アーム24との間には空打ち防止機構bが設けられている。空打ち防止機構bは、図1に示されるように、空打ち防止アーム30とシーソーアーム31と空打ち防止ピン32とスライダ33と上記プッシャ17とから構成されている。
空打ち防止アーム30は、図2、図3及び図12に示されるように、上部アーム25と下部アーム24の間に横向きに配置され、その一端30aは上部アーム25の下部の係合溝26に係合可能に設けられ、他端30bは工具本体1に設けた支軸28に上下に回動可能に支持されている。
シーソーアーム31は、空打ち防止アーム30と重なるように配置され、その中間部は空打ち防止アーム30の中間部の回転軸34に揺動可能に設けられている。シーソーアーム31の一端は屈曲され、屈曲部35は下部アーム24の上端に係合可能に配置されている。また、シーソーアーム31の他端31aは工具本体1に設けられた空打ち防止ピン32の上端に係合可能に配置されている。
空打ち防止ピン32は圧縮バネ37により常に上方に付勢され、スライダ33の上部に支持されている。
スライダ33は横方向、つまりプッシャ17の移動方向と同じ方向にスライド可能に配置され、圧縮バネ36により常に空打ち防止ピン32を支持する方向に付勢されている。また、スライダ33は、プッシャ17の上端から突出した突部20と係合可能に配置され、最後のファスナーがなくなったときにプッシャ17が移動したときに上記突部20が係合し、さらにプッシャバネ18により上記圧縮バネ36に抗してスライドしたときには、空打ち防止ピン32の下端から外れるようになっている。
次に、上記釘打機を空打ち防止機構の作動態様とともに説明する。マガジン3内にステープルsが収納されているときは、プッシャ17の突部20はスライダ33に当たらないので、スライダ33は空打ち防止ピン32を支持している。この状態のとき、単打するために、図2及び図4のように、初めにドライバガイド21を被打込み材に押しつけると、ドライバガイド21自体は押し込まれて上動する。ドライバガイド21が上動すると、コンタクトアーム22とコンタクトボルト23と下部アーム24も上動する。
下部アーム24が上動すると、その上端はシーソーアーム31の一端35に当接して押し上げる。シーソーアーム31の一端35が押し上げられると、シーソーアーム31の他端31aは空打ち防止ピン32に支持されているから、ここを支点として全体が上方に移動する。シーソーアーム31が上動すると、その回転軸34も上動するから、空打ち防止アーム30も端部30bを中心に上方に回動する。空打ち防止アーム30の他端30aは上部アーム25の係合溝26に係合しているから、上部アーム25も上方に移動し、その上端はコンタクトレバー27に近接する。この状態でトリガ6を引き操作すると、図5に示されるように、コンタクトレバー27が持ち上げられ、トリガバルブ7のバルブステム8の下端に当接して押し上げる。これにより、トリガバルブ7が作動し、上述のようにメインバルブ10のバルブ上室11内の圧縮エアを排気させてメインバルブ10を開き作動させるから、ステープルsの打ちこみ作動が行なわれる。
次に、ドライバガイド21を被打込み材から離すと、ドライバガイド21はバネによって下動し、コンタクトアーム22とコンタクトボルト23と下部アーム24も下動するので、シーソーアーム31も下方に移動し、空打ち防止アーム30も下方に回動するから、トリガ6を解放することにより、コンタクトレバー27はバルブステム8の下方に離れるので、トリガバルブ7は図3に示す初期状態に復帰し、メインバルブ10のバルブ上室11に圧縮エアを送るので、メインバルブ10が閉じ作動し、次のステープルs打ち込みが準備される。再びドライバガイド21を被打ち込み材に押し付けた後、トリガ6を引き上げ操作すると、次のステープル打ち込みが行われる。このようにして単打を行うことができる。
なお、トリガ6を引いたままドライバガイド21を被打込み材から離すと、図5に示すように、連単切り替えレバー38がトリガ爪部39に掛かり、上部アーム25の上端部位置が保持されるため、コンタクトレバー27は十分に高く押し上げられた状態が保持される。再度ステープルsの打ちこみ作動をするためには、まずトリガ6を解放しなければならない。このようにして単打が行なわれる。
ところで、ステープルsを打ち込んだ後、トリガ6を解放し、ドライバガイド21を被打ち込み材に押し付けたまま横にずらして別の位置でステープル打ちを行う場合、トリガ6を解放することにより、打撃シリンダ13内の圧縮エアは排気され、メインバルブ10が閉じ作動するが、ドライバガイド21は図2と図4に示すように、被打ち込み材に押し付けられた状態になっているから、コンタクトレバー27は十分に高く押し上げられた状態が保持されている。したがって、ずらした位置で再びトリガ6を引き上げ操作すると、図5に示すようにトリガバルブ7が作動し、ステープルsの打ち込みが行われる。このようにしてズリ打ちをおこなうことができる。
これに対し、ステープルsの打ちこみに当たり、初めにトリガ6を引き上げ操作すると、図6に示されるように、コンタクトレバー27が傾き、その先端は上部アーム25の上端に係合する。その後、ドライバガイド21の下端を被打込み材に押しつけてノーズ部4に対して上動させると、上述と同じ要領でコンタクトアーム22、コンタクトボルト23、下部アーム24が上動し、さらに図7のようにシーソーアーム31、空打ち防止アーム30が上部アーム25を上動させ、さらにコンタクトレバー27を上方に回動させるので、コンタクトレバー27がバルブステム8を押し上げ、これによりステープルsの打ちこみ作動が行なわれる。
次に、トリガ6を引いたままドライバガイド21を被打込み材から離すと、図6と同じ状態になるから、再びドライバガイド21を被打込み材に押しつけると、上述と同様にして、図7のように下部アーム24が上動し、シーソーアーム31と空打ち防止アーム30が上方に回動して上部アーム25を上動させ、コンタクトレバー27を上方に回動させ、る。このとき、すでにトリガ6は引き上げ状態にあるので、コンタクトレバー27がバルブステム8を押し上げるので、トリガバルブ7、メインバルブ10が作動して次のステープルsの打ちこみ作動が行なわれる。
このようにして、トリガ6を引いた状態を維持したままドライバガイド21の先端を被打込み材に押しつける度にステープルsの打ちこむ連打を行なうことができる。
上述のように、上記釘打機は連打単打が自動的に切り替えられるようになっている。
次に、マガジン3内にステープルが消費されるにつれてプッシャ17は前に進むので、最後のステープルsがなくなってプッシャ17がさらに前に進むと、上端の突部20がスライダ33を圧縮バネ36に抗して押し戻し方向にスライドさせ、図8に示されるように、空打ち防止ピン32の下から外す。スライダ33が空打ち防止ピン32から外れると、空打ち防止ピン32は支持を失って図9、図10のように落下するので、シーソーアーム31の他端31aの支持位置(支点)が低くなってしまう。この状態でドライバガイド21を被打込み材に押しつけ、下部アーム24を上動させても、図11に示されるように、シーソーアーム31は空回りするだけでほとんど上方に移動しないから、空打ち防止アーム30も同様にほとんど上方に回動しない。このため、上部アーム25もほんの僅かしか上動しないので、上部アーム25の上端はコンタクトレバー27を十分に押し上げることはできない。
したがって、トリガ6を引いた後にドライバガイド21を被打ち込み材に押し付ける連打操作をしても、ドライバガイド21を押し付けた後にトリガ6を引き上げ操作する単打操作をしても、結局は図11に示された状態となり、コンタクトレバー27はバルブステム8を押し上げることができないから、トリガバルブ7は作動しない。
また、単打を行うことができないから、ズリ打ちしようとしても、コンタクトレバー27が十分に回動していないので、ステープルsを打ちこむことはできない。
なお、コンタクト部aはドライバガイド21に限定されない。コンタクトアーム22が直接にノーズ部4の先端から突出してノーズ部4に摺動可能に設けられている構成でもよく、コンタクトボルト23を省略した構成でもよい。要するに、被打ち込み材にノーズ部4が押し付けられたことを検出するような部材であればよい。
なお、本発明はステープル用釘打機に限定されない。一般の釘打機、ネジ打ち機等の空気圧工具にも適用することができる。
本発明に係るステープル打ち用釘打機の断面図 上記釘打機の空打ち防止機構の周辺の要部の斜視図 空打ち防止機構の要部の断面図 単発打ちでコンタクト部を被打ち込み材に押し付けた状態の作動説明図 単発打ちでトリガを引いた状態を示す断面図 連続打ちでトリガを引いた状態の作動説明図 連続打ちでコンタクト部を被打ち込み材に押し付けた状態を示す断面図 マガジン内にステープルがなくなる直前の空打ち防止機構の作動説明図 空打ち防止ピンの位置が下がった状態の断面図 空打ち防止機構の要部の斜視図 コンタクト部を被打ち込み材に押し付け、かつトリガを引いた状態を示す断面図 空打ち防止アームとシーソーアームと上部アームを示す正面図
符号の説明
3 マガジン
5 エアチャンバ
10 メインバルブ
13 打撃シリンダ
17 プッシャ
21 ドライバガイド
24 下部アーム
25 上部アーム
30 空打ち防止アーム
31 シーソーアーム
32 空打ち防止ピン
33 スライダ

Claims (2)

  1. 空気圧によって駆動する打撃機構を備えた工具本体の下部にファスナーを打ち出すノーズ部とノーズ部にファスナーをプッシャによって押圧供給するマガジンとを設けるとともに、ノーズ部に沿って摺動可能なコンタクト部を設け、コンタクト部の下端をノーズ部の先端よりも突出させ、上端には下部アームを設け、下部アームの上部には、上部アームを、起動用トリガに回動可能に設けられたコンタクトレバーに係合可能に設け、上記上部アームがコンタクトレバーを十分に突き上げたときにのみトリガの引き上げ操作を有効にして上記打撃機構を起動させるようにした空気圧工具において、
    上記上部アームと下部アームの間に空打ち防止アームを横向きに配置し、空打ち防止アームの一端を上部アームに係合可能に設け、他端を工具本体に設けた支軸に上下に回動可能に支持させ、
    空打ち防止アームの中間部の回転軸にはシーソーアームの中間部を揺動可能に設け、シーソーアームの一端を下部アームに係合可能に設け、
    シーソーアームの他端を工具本体に設けられた空打ち防止ピンの上端に係合させるとともに、
    空打ち防止ピンの下部を横方向にスライド可能でマガジンの最後のファスナーがなくなったときのファスナー押圧用プッシャと連動して横方向にスライド可能なスライダの上部に支持し、スライダがスライドしたときには空打ち防止ピンから外れるようにした
    ことを特徴とする空気圧工具。
  2. 上記トリガには、連続打ちと単発打ちの切り替え機構が設けられていることを特徴とする、請求項1に記載の空気圧工具。
JP2008187148A 2008-07-18 2008-07-18 空気圧工具 Active JP5071286B2 (ja)

Priority Applications (1)

Application Number Priority Date Filing Date Title
JP2008187148A JP5071286B2 (ja) 2008-07-18 2008-07-18 空気圧工具

Applications Claiming Priority (1)

Application Number Priority Date Filing Date Title
JP2008187148A JP5071286B2 (ja) 2008-07-18 2008-07-18 空気圧工具

Publications (2)

Publication Number Publication Date
JP2010023173A true JP2010023173A (ja) 2010-02-04
JP5071286B2 JP5071286B2 (ja) 2012-11-14

Family

ID=41729492

Family Applications (1)

Application Number Title Priority Date Filing Date
JP2008187148A Active JP5071286B2 (ja) 2008-07-18 2008-07-18 空気圧工具

Country Status (1)

Country Link
JP (1) JP5071286B2 (ja)

Cited By (2)

* Cited by examiner, † Cited by third party
Publication number Priority date Publication date Assignee Title
CN104802133A (zh) * 2015-05-14 2015-07-29 雷利锋 电动钉枪
WO2025139838A1 (zh) * 2023-12-25 2025-07-03 南京泉峰科技有限公司 紧固件驱动器及钉枪

Citations (6)

* Cited by examiner, † Cited by third party
Publication number Priority date Publication date Assignee Title
JPS61257786A (ja) * 1985-05-09 1986-11-15 兼松日産農林株式会社 釘打機
JPH04210387A (ja) * 1990-11-30 1992-07-31 Makita Corp 釘打機における釘の空打防止装置
JPH07246574A (ja) * 1994-03-11 1995-09-26 Makita Corp 釘打機
JP2002346951A (ja) * 2001-05-25 2002-12-04 Max Co Ltd タッカーにおける空打ち防止機構
JP2005118937A (ja) * 2003-10-16 2005-05-12 Max Co Ltd 釘打機の空打ち防止機構
JP2008068329A (ja) * 2006-09-12 2008-03-27 Hitachi Koki Co Ltd 留め具打込機

Patent Citations (7)

* Cited by examiner, † Cited by third party
Publication number Priority date Publication date Assignee Title
JPS61257786A (ja) * 1985-05-09 1986-11-15 兼松日産農林株式会社 釘打機
JPH04210387A (ja) * 1990-11-30 1992-07-31 Makita Corp 釘打機における釘の空打防止装置
JPH07246574A (ja) * 1994-03-11 1995-09-26 Makita Corp 釘打機
JP2002346951A (ja) * 2001-05-25 2002-12-04 Max Co Ltd タッカーにおける空打ち防止機構
JP2005118937A (ja) * 2003-10-16 2005-05-12 Max Co Ltd 釘打機の空打ち防止機構
US7600661B2 (en) * 2003-10-16 2009-10-13 Max Co., Ltd. Nailing machine and magazine
JP2008068329A (ja) * 2006-09-12 2008-03-27 Hitachi Koki Co Ltd 留め具打込機

Cited By (2)

* Cited by examiner, † Cited by third party
Publication number Priority date Publication date Assignee Title
CN104802133A (zh) * 2015-05-14 2015-07-29 雷利锋 电动钉枪
WO2025139838A1 (zh) * 2023-12-25 2025-07-03 南京泉峰科技有限公司 紧固件驱动器及钉枪

Also Published As

Publication number Publication date
JP5071286B2 (ja) 2012-11-14

Similar Documents

Publication Publication Date Title
EP2666594B1 (en) Fastening tool
AU2009202885B2 (en) Fastener driving device with mode selector and trigger interlock
JP2727960B2 (ja) 釘打機の起動装置
TWI727209B (zh) 打入工具
TWI389775B (zh) Nailing machine
EP1995023A1 (en) Nailing device contact top attaching/detaching method
JP5034177B2 (ja) 打込み工具の安全装置
JP2005118937A (ja) 釘打機の空打ち防止機構
JP5071286B2 (ja) 空気圧工具
JP4075462B2 (ja) 釘打機の起動用トリガレバーのコンタクトレバー
JP5286939B2 (ja) 打込機
JP4752751B2 (ja) 打込機
JP5055817B2 (ja) 打込み工具におけるコンタクト機構
JP4461638B2 (ja) タッカーにおける空打ち防止機構
JP2002346950A (ja) 釘打機における空打ち防止機構
JP2007075957A (ja) 釘打機の単発打ち保持機構
JP4039369B2 (ja) 釘打機の起動装置
JP2556440Y2 (ja) 連続打撃式釘打機の起動装置
JP4052254B2 (ja) 釘打機の起動装置
JPH0546854Y2 (ja)
JPH09141563A (ja) 打ち込みネジの打ち回し機におけるビットの外れ防止機構
JP2519800Y2 (ja) 連打式釘打機における釘供給機構
WO2007034850A1 (ja) 打込み工具
JP4082356B2 (ja) 釘打機の起動装置
JPH0727088Y2 (ja) 釘打機における釘供給装置

Legal Events

Date Code Title Description
A621 Written request for application examination

Free format text: JAPANESE INTERMEDIATE CODE: A621

Effective date: 20100922

TRDD Decision of grant or rejection written
A01 Written decision to grant a patent or to grant a registration (utility model)

Free format text: JAPANESE INTERMEDIATE CODE: A01

Effective date: 20120724

A01 Written decision to grant a patent or to grant a registration (utility model)

Free format text: JAPANESE INTERMEDIATE CODE: A01

A61 First payment of annual fees (during grant procedure)

Free format text: JAPANESE INTERMEDIATE CODE: A61

Effective date: 20120806

R150 Certificate of patent or registration of utility model

Ref document number: 5071286

Country of ref document: JP

Free format text: JAPANESE INTERMEDIATE CODE: R150

Free format text: JAPANESE INTERMEDIATE CODE: R150

FPAY Renewal fee payment (event date is renewal date of database)

Free format text: PAYMENT UNTIL: 20150831

Year of fee payment: 3