JP2008005145A - 画像処理システムおよび方法、復号装置および方法、符号化装置および方法、並びにプログラム - Google Patents

画像処理システムおよび方法、復号装置および方法、符号化装置および方法、並びにプログラム Download PDF

Info

Publication number
JP2008005145A
JP2008005145A JP2006171635A JP2006171635A JP2008005145A JP 2008005145 A JP2008005145 A JP 2008005145A JP 2006171635 A JP2006171635 A JP 2006171635A JP 2006171635 A JP2006171635 A JP 2006171635A JP 2008005145 A JP2008005145 A JP 2008005145A
Authority
JP
Japan
Prior art keywords
image
fade
encoded
circuit
encoding
Prior art date
Legal status (The legal status is an assumption and is not a legal conclusion. Google has not performed a legal analysis and makes no representation as to the accuracy of the status listed.)
Granted
Application number
JP2006171635A
Other languages
English (en)
Other versions
JP4867497B2 (ja
JP2008005145A5 (ja
Inventor
Toru Okazaki
透 岡崎
Junichi Tanaka
潤一 田中
Kazufumi Sato
数史 佐藤
Yoichi Yagasaki
陽一 矢ヶ崎
Current Assignee (The listed assignees may be inaccurate. Google has not performed a legal analysis and makes no representation or warranty as to the accuracy of the list.)
Sony Corp
Original Assignee
Sony Corp
Priority date (The priority date is an assumption and is not a legal conclusion. Google has not performed a legal analysis and makes no representation as to the accuracy of the date listed.)
Filing date
Publication date
Application filed by Sony Corp filed Critical Sony Corp
Priority to JP2006171635A priority Critical patent/JP4867497B2/ja
Priority to US11/764,590 priority patent/US7978920B2/en
Publication of JP2008005145A publication Critical patent/JP2008005145A/ja
Publication of JP2008005145A5 publication Critical patent/JP2008005145A5/ja
Application granted granted Critical
Publication of JP4867497B2 publication Critical patent/JP4867497B2/ja
Expired - Fee Related legal-status Critical Current
Anticipated expiration legal-status Critical

Links

Images

Classifications

    • HELECTRICITY
    • H04ELECTRIC COMMUNICATION TECHNIQUE
    • H04NPICTORIAL COMMUNICATION, e.g. TELEVISION
    • H04N19/00Methods or arrangements for coding, decoding, compressing or decompressing digital video signals
    • H04N19/50Methods or arrangements for coding, decoding, compressing or decompressing digital video signals using predictive coding
    • H04N19/503Methods or arrangements for coding, decoding, compressing or decompressing digital video signals using predictive coding involving temporal prediction
    • H04N19/51Motion estimation or motion compensation
    • H04N19/577Motion compensation with bidirectional frame interpolation, i.e. using B-pictures
    • HELECTRICITY
    • H04ELECTRIC COMMUNICATION TECHNIQUE
    • H04NPICTORIAL COMMUNICATION, e.g. TELEVISION
    • H04N19/00Methods or arrangements for coding, decoding, compressing or decompressing digital video signals
    • H04N19/10Methods or arrangements for coding, decoding, compressing or decompressing digital video signals using adaptive coding
    • H04N19/134Methods or arrangements for coding, decoding, compressing or decompressing digital video signals using adaptive coding characterised by the element, parameter or criterion affecting or controlling the adaptive coding
    • H04N19/142Detection of scene cut or scene change
    • HELECTRICITY
    • H04ELECTRIC COMMUNICATION TECHNIQUE
    • H04NPICTORIAL COMMUNICATION, e.g. TELEVISION
    • H04N19/00Methods or arrangements for coding, decoding, compressing or decompressing digital video signals
    • H04N19/40Methods or arrangements for coding, decoding, compressing or decompressing digital video signals using video transcoding, i.e. partial or full decoding of a coded input stream followed by re-encoding of the decoded output stream
    • HELECTRICITY
    • H04ELECTRIC COMMUNICATION TECHNIQUE
    • H04NPICTORIAL COMMUNICATION, e.g. TELEVISION
    • H04N19/00Methods or arrangements for coding, decoding, compressing or decompressing digital video signals
    • H04N19/50Methods or arrangements for coding, decoding, compressing or decompressing digital video signals using predictive coding
    • H04N19/503Methods or arrangements for coding, decoding, compressing or decompressing digital video signals using predictive coding involving temporal prediction
    • H04N19/51Motion estimation or motion compensation
    • HELECTRICITY
    • H04ELECTRIC COMMUNICATION TECHNIQUE
    • H04NPICTORIAL COMMUNICATION, e.g. TELEVISION
    • H04N19/00Methods or arrangements for coding, decoding, compressing or decompressing digital video signals
    • H04N19/60Methods or arrangements for coding, decoding, compressing or decompressing digital video signals using transform coding
    • H04N19/61Methods or arrangements for coding, decoding, compressing or decompressing digital video signals using transform coding in combination with predictive coding
    • HELECTRICITY
    • H04ELECTRIC COMMUNICATION TECHNIQUE
    • H04NPICTORIAL COMMUNICATION, e.g. TELEVISION
    • H04N19/00Methods or arrangements for coding, decoding, compressing or decompressing digital video signals
    • H04N19/85Methods or arrangements for coding, decoding, compressing or decompressing digital video signals using pre-processing or post-processing specially adapted for video compression
    • H04N19/87Methods or arrangements for coding, decoding, compressing or decompressing digital video signals using pre-processing or post-processing specially adapted for video compression involving scene cut or scene change detection in combination with video compression

Landscapes

  • Engineering & Computer Science (AREA)
  • Multimedia (AREA)
  • Signal Processing (AREA)
  • Compression Or Coding Systems Of Tv Signals (AREA)

Abstract

【課題】画質の劣化を抑制し、より効率よく符号化する。
【解決手段】復号装置21は、符号化装置11から受信した画像を復号し、復号により得られた画像をフェード区間検出装置22および符号化装置23に供給する。フェード区間検出装置22は、復号装置21からの画像に基づいて、画像に含まれるフェード区間を検出し、その検出結果を示すフェード情報信号を符号化装置23に供給する。符号化装置23は、フェード区間検出装置22からのフェード情報信号に基づいて、復号装置21からの画像を符号化するときに行われる処理を変更する。本発明は、画像を符号化する符号化装置に適用することができる。
【選択図】図1

Description

本発明は画像処理システムおよび方法、復号装置および方法、符号化装置および方法、並びにプログラムに関し、特に、より画質のよい画像を得ることができるようにした画像処理システムおよび方法、復号装置および方法、符号化装置および方法、並びにプログラムに関する。
近年、動画像データをデジタルデータとして取り扱い、その際、効率の高い情報の伝送、蓄積を目的とし、動画像情報特有の冗長性を利用して離散コサイン変換等の直行変換と動き補償により動画像データを圧縮するMPEG(Moving Picture Experts Group)などの方式に準拠した装置が、放送局などの情報配信、および一般家庭における情報受信の双方において普及しつつある。
特に、MPEG2方式(ISO(International Organization for Standardization)/IEC(International Electrotechnical Commission)13818-2)は、汎用動画像の符号化方式として定義された規格であり、飛び越し走査画像および順次走査画像の双方、並びに標準解像度画像および高精細画像を網羅する標準で、プロフェッショナル用途およびコンシューマ用途の広範なアプリケーションプログラムに広く用いられている。
このMPEG2方式を用いることにより、例えば720×480画素からなる標準解像度の飛び越し走査画像に対しては4乃至8Mbps、1920×1088画素からなる高解像度の飛び越し走査画像であれば18乃至22Mbpsの符号量(ビットレート)を割り当てることで、高い圧縮率と良好な画質の実現が可能である。また、MPEG2方式により動画像を符号化する符号化装置には、動画像の輝度の情報および色差信号の情報を用いて、フィールド予測を行うか、フレーム予測を行うかを選択するものもある(例えば、特許文献1参照)。
ところでMPEG2方式は、主として放送用に適合する高画質符号化を対象としていたが、MPEG1方式における場合よりも低い符号量(ビットレート)、つまりより高い圧縮率の符号化方式には対応していなかった。今後、携帯端末装置の普及により、圧縮率の高い符号化方式に対する要求は高まると予想され、これに対応してMPEG4方式の標準化が行われた。MPEG4方式の画像符号化方式に関しては、1998年12月にISO/IEC14496-2として、その企画が国際標準に承認された。
また、MPEG方式に続いて、さらなる高圧縮率を実現するJVT(Joint Video Team)方式(H.264/AVC(Advanced Video Coding)方式)と称される符号化方式が提案されている。JVT方式により動画像が符号化される場合、MPEG方式と同様に動きベクトルを基にした動き予測、動き補償が行われる。
JVT方式においては、動きベクトルを基にした動き予測が元来苦手とする画面全体が徐々に消えてゆくフェードアウト、画面全体が徐々に現われてくるフェードイン、さらにそれらの2つを組み合わせてゆるやかなシーンチェンジを実現するクロスフェードに対する対応策として、Weighted Predictionモードと称されるモードにより動き補償を行うことができる。JVT方式では、Weighted Predictionモードを利用して動画像を符号化することで、フェード区間における画質の劣化を抑制することができる。
このWeighted Predictionモードにおいては、動画像を構成するPピクチャやBピクチャの予測が行われる場合に、参照する画像の画素信号が重み付けされて予測画像が生成さされる。さらに、Weighted Predictionモードでは、Bピクチャに対しては重み付けの係数が明示的に指定されるExplicit Weighted Predictionモード、および重み付けの係数が参照する画像からの時間的距離により自動的に決定されるImplicit Weighted Predictionモードの2種類のモードが利用可能とされている。
特開2003−174653号公報
しかしながら、上述した技術では、符号化装置は入力された動画像にフェード区間が含まれているか否かを知ることはできなかった。したがって、Weighted Predictionモードを有効に活用することができず、符号化装置において符号化した画像を、復号装置において復号すると、復号により得られる動画像の画質の劣化が顕著であった。
また、Weighted Predictionモード、特にPピクチャに対するWeighted Predictionモード、およびBピクチャに対するExplicit Weighted Predictionモードにより動画像が符号化される場合、フェード区間ではない通常の区間においては、符号化効率が却って悪化してしまうため、常にWeighted Predictionモードを利用して符号化を行っても効率よく符号化することができなかった。
本発明は、このような状況に鑑みてなされたものであり、画質の劣化を抑制し、より効率よく符号化することができるようにするものである。
本発明の第1の側面の画像処理システムは、符号化された画像を復号する復号装置と、前記復号装置により復号された前記画像を符号化する符号化装置とからなる画像処理システムであって、前記復号装置は、符号化された前記画像を復号する復号手段と、前記画像に基づいて、前記画像に含まれているフェード区間を検出し、その検出結果を示すフェード情報信号を前記符号化装置に供給する検出手段とを備え、前記符号化装置は、前記フェード情報信号を取得する取得手段と、前記フェード情報信号に基づいて、前記画像を符号化するときに実行される処理を変更する変更手段とを備える。
前記検出手段には、前記符号化された画像としてのイントラ符号化されたPピクチャおよびBピクチャの数に基づいてフェード区間を検出させることができる。
前記検出手段には、前記画像を構成する連続するフレームの画像の輝度値の変化に基づいてフェード区間を検出させることができる。
本発明の第1の側面の画像処理方法は、符号化された画像を復号する復号装置と、前記復号装置により復号された前記画像を符号化する符号化装置とからなる画像処理システムの画像処理方法であって、前記復号装置において、符号化された前記画像を復号し、前記画像に基づいて、前記画像に含まれているフェード区間を検出し、その検出結果を示すフェード情報信号を前記符号化装置に供給し、前記符号化装置において、前記フェード情報信号を取得し、前記フェード情報信号に基づいて、前記画像を符号化するときに実行される処理を変更する。
本発明の第1の側面においては、符号化された画像を復号する復号装置と、前記復号装置により復号された前記画像を符号化する符号化装置とからなる画像処理システムの前記復号装置において、符号化された前記画像が復号され、前記画像に基づいて、前記画像に含まれているフェード区間が検出され、その検出結果を示すフェード情報信号が前記符号化装置に供給される。そして、前記符号化装置において、前記フェード情報信号が取得され、前記フェード情報信号に基づいて、前記画像を符号化するときに実行される処理が変更される。
本発明の第2の側面の復号装置は、符号化された画像を復号する復号手段と、前記画像に基づいて、前記画像に含まれているフェード区間を検出し、その検出結果を示すフェード情報信号を、復号された前記画像を符号化するときに実行される処理を前記フェード情報信号に基づいて変更する符号化装置に供給する検出手段とを備える。
前記検出手段には、前記符号化された画像としてのイントラ符号化されたPピクチャおよびBピクチャの数に基づいてフェード区間を検出させることができる。
前記検出手段には、前記画像を構成する連続するフレームの画像の輝度値の変化に基づいてフェード区間を検出させることができる。
本発明の第2の側面の復号方法またはプログラムは、符号化された画像を復号し、前記画像に基づいて、前記画像に含まれているフェード区間を検出し、その検出結果を示すフェード情報信号を、復号された前記画像を符号化するときに実行される処理を前記フェード情報信号に基づいて変更する符号化装置に供給するステップを含む。
本発明の第2の側面においては、符号化された画像が復号され、前記画像に基づいて、前記画像に含まれているフェード区間が検出され、その検出結果を示すフェード情報信号が、復号された前記画像を符号化するときに実行される処理を前記フェード情報信号に基づいて変更する符号化装置に供給される。
本発明の第3の側面の符号化装置は、これから符号化しようとする画像がフェード区間を構成する画像であるか否かを示すフェード情報信号を取得する取得手段と、前記フェード情報信号に基づいて、前記画像を符号化するときに実行される処理を変更する変更手段とを備える。
前記変更手段には、これから符号化しようとする画像がフェード区間を構成する画像である場合、前記画像に対して実行される動き補償の処理を変更させることができる。
前記変更手段には、前記画像がフェード区間を構成する画像としてのPピクチャである場合、前記動き補償の重み付け予測モードをWeighted Predictionモードに変更させることができる。
前記変更手段には、前記画像がフェード区間を構成する画像としてのBピクチャである場合、前記動き補償の重み付け予測モードをExplicit Weighted PredictionモードまたはImplicit Weighted Predictionモードに変更させることができる。
符号化装置には、前記動き補償として前方向予測モードにより前記画像を予測して得られた前方向予測画像と、前記動き補償として後方向予測モードにより前記画像を予測して得られた後方向予測画像とを生成する生成手段をさらに設け、前記変更手段には、前記画像がフェード区間を構成する画像としてのBピクチャである場合、前記前方向予測画像および前記画像の差である予測残差と、前記後方向予測画像および前記画像の差である予測残差との差が所定の閾値以下であるとき、前記動き補償の動き補償モードを双方向予測モードに変更させることができる。
前記変更手段には、前記画像がフェード区間を構成する画像としてのBピクチャである場合、前記動き補償の動き補償モードを双方向予測モードに変更させることができる。
前記変更手段には、前記画像がフェード区間を構成する画像である場合、前記画像のGOP(Group Of Pictures)構造を変更させることができる。
前記GOP構造は、PピクチャおよびIピクチャから構成されるGOP構造に変更されるようにすることができる。
前記GOP構造は、PピクチャとPピクチャとの間に1つのBピクチャが配置されたGOP構造に変更されるようにすることができる。
前記GOP構造は、PピクチャとPピクチャとの間に2つのBピクチャが配置されたGOP構造に変更されるようにすることができる。
前記変更手段には、前記画像が符号化されるときに割り当てられる前記画像のビットレートを変更させることができる。
前記変更手段には、前記画像がフェード区間を構成する画像である場合、前記画像のビットレートが予め定められたビットレートよりも高くなるように、前記画像のビットレートを変更させることができる。
前記変更手段には、前記画像がフェード区間を構成する画像でない場合、これまで符号化された画像の符号量の合計が目標となる符号量よりも多いとき、これから符号化する前記画像のビットレートが予め定められたビットレートよりも低くなるように、前記画像のビットレートを変更させることができる。
前記変更手段には、前記画像を直交変換することにより得られた変換係数が、その変換係数の周波数に応じて重み付けされて量子化されるときに用いられる重み付け係数のマトリクスを変更させることができる。
前記変更手段には、前記画像がフェード区間を構成する画像である場合、所定の周波数より高い周波数の前記変換係数に対する重み付け係数が予め定められた重み付け係数よりも大きく、前記所定の周波数より低い周波数の前記変換係数に対する重み付け係数が予め定められた重み付け係数よりも小さい重み付け係数から構成されているマトリクスに、前記変換係数を量子化するときに用いるマトリクスを変更させることができる。
前記変更手段には、前記画像がフェード区間を構成する画像である場合、所定の周波数より高い周波数の前記変換係数に対する重み付け係数が予め定められた重み付け係数と同じであり、前記所定の周波数より低い周波数の前記変換係数に対する重み付け係数が予め定められた重み付け係数よりも小さい重み付け係数から構成されているマトリクスに、前記変換係数を量子化するときに用いるマトリクスを変更させることができる。
前記変更手段には、前記画像がフェード区間を構成する画像である場合、所定の周波数より高い周波数の前記変換係数に対する重み付け係数が予め定められた重み付け係数よりも大きく、前記所定の周波数より低い周波数の前記変換係数に対する重み付け係数が予め定められた重み付け係数と同じである重み付け係数から構成されているマトリクスに、前記変換係数を量子化するときに用いるマトリクスを変更させることができる。
本発明の第3の側面の符号化方法またはプログラムは、これから符号化しようとする画像がフェード区間を構成する画像であるか否かを示すフェード情報信号を取得し、前記フェード情報信号に基づいて、前記画像を符号化するときに実行される処理を変更するステップを含む。
本発明の第3の側面においては、これから符号化しようとする画像がフェード区間を構成する画像であるか否かを示すフェード情報信号が取得され、前記フェード情報信号に基づいて、前記画像を符号化するときに実行される処理が変更される。
本発明の第1の側面によれば、画像を符号化することができる。特に、本発明の第1の側面によれば、画質の劣化を抑制し、より効率よく画像を符号化することができる。
また、本発明の第2の側面によれば、画像を復号することができる。特に、本発明の第2の側面によれば、画質の劣化を抑制し、より効率よく画像を符号化するためのフェード情報信号を供給することができる。
さらに、本発明の第3の側面によれば、画像を符号化することができる。特に、本発明の第3の側面によれば、画質の劣化を抑制し、より効率よく画像を符号化することができる。
以下に本発明の実施の形態を説明するが、本発明の構成要件と、明細書又は図面に記載の実施の形態との対応関係を例示すると、次のようになる。この記載は、本発明をサポートする実施の形態が、明細書又は図面に記載されていることを確認するためのものである。従って、明細書又は図面中には記載されているが、本発明の構成要件に対応する実施の形態として、ここには記載されていない実施の形態があったとしても、そのことは、その実施の形態が、その構成要件に対応するものではないことを意味するものではない。逆に、実施の形態が構成要件に対応するものとしてここに記載されていたとしても、そのことは、その実施の形態が、その構成要件以外の構成要件には対応しないものであることを意味するものでもない。
本発明の第1の側面の画像処理システムは、符号化された画像を復号する復号装置(例えば、図1の復号装置21)と、前記復号装置により復号された前記画像を符号化する符号化装置(例えば、図1の符号化装置23)とからなる画像処理システムであって、前記復号装置は、符号化された前記画像を復号する復号手段(例えば、図15の可逆復号回路53乃至動き補償回路60)と、前記画像に基づいて、前記画像に含まれているフェード区間を検出し、その検出結果を示すフェード情報信号を前記符号化装置に供給する検出手段(例えば、図15のフェード区間検出部261)とを備え、前記符号化装置は、前記フェード情報信号を取得する取得手段(例えば、図3の取得部100)と、前記フェード情報信号に基づいて、前記画像を符号化するときに実行される処理を変更する変更手段(例えば、図3の動き補償モード決定回路94)とを備える。
前記検出手段(例えば、図17のフェード区間検出部261)には、前記符号化された画像としてのイントラ符号化されたPピクチャおよびBピクチャの数に基づいてフェード区間を検出させることができる。
前記検出手段には、前記画像を構成する連続するフレームの画像の輝度値の変化に基づいてフェード区間を検出させる(例えば、図16のステップS254の処理)ことができる。
本発明の第1の側面の画像処理方法は、符号化された画像を復号する復号装置(例えば、図1の復号装置21)と、前記復号装置により復号された前記画像を符号化する符号化装置(例えば、図1の符号化装置23)とからなる画像処理システムの画像処理方法であって、前記復号装置において、符号化された前記画像を復号し(例えば、図16のステップS252)、前記画像に基づいて、前記画像に含まれているフェード区間を検出し、その検出結果を示すフェード情報信号を前記符号化装置に供給し(例えば、図16のステップS254およびステップS255)、前記符号化装置において、前記フェード情報信号を取得し(例えば、図6のステップS61)、前記フェード情報信号に基づいて、前記画像を符号化するときに実行される処理を変更する(例えば、図6のステップS64およびステップS68)。
本発明の第2の側面の復号装置は、符号化された画像を復号する復号手段(例えば、図15の可逆復号回路53乃至動き補償回路60)と、前記画像に基づいて、前記画像に含まれているフェード区間を検出し、その検出結果を示すフェード情報信号を、復号された前記画像を符号化するときに実行される処理を前記フェード情報信号に基づいて変更する符号化装置に供給する検出手段(例えば、図15のフェード区間検出部261)とを備える。
前記検出手段(例えば、図17のフェード区間検出部261)には、前記符号化された画像としてのイントラ符号化されたPピクチャおよびBピクチャの数に基づいてフェード区間を検出させることができる。
前記検出手段には、前記画像を構成する連続するフレームの画像の輝度値の変化に基づいてフェード区間を検出させる(例えば、図16のステップS254の処理)ことができる。
本発明の第2の側面の復号方法またはプログラムは、符号化された画像を復号し(例えば、図16のステップS252)、前記画像に基づいて、前記画像に含まれているフェード区間を検出し、その検出結果を示すフェード情報信号を、復号された前記画像を符号化するときに実行される処理を前記フェード情報信号に基づいて変更する符号化装置に供給する(例えば、図16のステップS254およびステップS255)ステップを含む。
本発明の第3の側面の符号化装置は、これから符号化しようとする画像がフェード区間を構成する画像であるか否かを示すフェード情報信号を取得する取得手段(例えば、図3の取得部100)と、前記フェード情報信号に基づいて、前記画像を符号化するときに実行される処理を変更する変更手段(例えば、図3の動き補償モード決定回路94)とを備える。
前記変更手段には、これから符号化しようとする画像がフェード区間を構成する画像である場合、前記画像に対して実行される動き補償の処理を変更させる(例えば、図6のステップS64の処理およびステップS68の処理)ことができる。
前記変更手段には、前記画像がフェード区間を構成する画像としてのPピクチャである場合、前記動き補償の重み付け予測モードをWeighted Predictionモードに変更させる(例えば、図6のステップS68の処理)ことができる。
前記変更手段には、前記画像がフェード区間を構成する画像としてのBピクチャである場合、前記動き補償の重み付け予測モードをExplicit Weighted PredictionモードまたはImplicit Weighted Predictionモードに変更させる(例えば、図6のステップS64の処理)ことができる。
符号化装置には、前記動き補償として前方向予測モードにより前記画像を予測して得られた前方向予測画像と、前記動き補償として後方向予測モードにより前記画像を予測して得られた後方向予測画像とを生成する生成手段(例えば、図3の動き補償回路96)をさらに設け、前記変更手段には、前記画像がフェード区間を構成する画像としてのBピクチャである場合、前記前方向予測画像および前記画像の差である予測残差と、前記後方向予測画像および前記画像の差である予測残差との差が所定の閾値以下であるとき、前記動き補償の動き補償モードを双方向予測モードに変更させる(例えば、図8のステップS129の処理)ことができる。
前記変更手段(例えば、図9の画面並べ替え回路161)には、前記画像がフェード区間を構成する画像である場合、前記画像のGOP構造を変更させることができる。
前記変更手段(例えば、図11のレート制御回路191)には、前記画像が符号化されるときに割り当てられる前記画像のビットレートを変更させることができる。
前記変更手段には、前記画像がフェード区間を構成する画像である場合、前記画像のビットレートが予め定められたビットレートよりも高くなるように、前記画像のビットレートを変更させる(例えば、図12のステップS195の処理)ことができる。
前記変更手段には、前記画像がフェード区間を構成する画像でない場合、これまで符号化された画像の符号量の合計が目標となる符号量よりも多いとき、これから符号化する前記画像のビットレートが予め定められたビットレートよりも低くなるように、前記画像のビットレートを変更させる(例えば、図12のステップS197の処理)ことができる。
前記変更手段(例えば、図13の量子化回路221)には、前記画像を直交変換することにより得られた変換係数が、その変換係数の周波数に応じて重み付けされて量子化されるときに用いられる重み付け係数のマトリクスを変更させることができる。
本発明の第3の側面の符号化方法またはプログラムは、これから符号化しようとする画像がフェード区間を構成する画像であるか否かを示すフェード情報信号を取得し(例えば、図6のステップS61)、前記フェード情報信号に基づいて、前記画像を符号化するときに実行される処理を変更する(例えば、図6のステップS64およびステップS68)ステップを含む。
本発明は、例えば、MPEG2方式、JVT方式などの方式により動画像を符号化する符号化装置、MPEG2方式、JVT方式などの方式により符号化された動画像を復号する復号装置などに適用することができる。
以下、図面を参照して、本発明を適用した実施の形態について説明する。
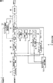
図1は、本発明を適用した画像処理システムの一実施の形態の構成例を示している。画像処理システムは、符号化装置11、符号化データ変換装置12、および復号装置13から構成されている。
この画像処理システムにおいては、符号化装置11および符号化データ変換装置12が、例えば、衛星放送網、ケーブルテレビジョン放送網、電話回線網、携帯電話回線網、インターネットなどの通信網14を介して相互に接続されている。また、符号化データ変換装置12および復号装置13も、例えば、衛星放送網、ケーブルテレビジョン放送網、電話回線網、携帯電話回線網、インターネットなどの通信網15を介して相互に接続されている。
符号化装置11は、動画像(以下、適宜、画像とも称する)を所定の符号化方式により符号化する。符号化装置11は、符号化により得られた画像、すなわち画像のビットストリームを変調し、通信網14を介して符号化データ変換装置12に送信する。
符号化データ変換装置12は、通信網14を介して符号化装置11から送信されてきた画像を受信して復調し、復調された画像を復号する。そして、さらに符号化データ変換装置12は復号装置13からの要求などに応じて、復号により得られた画像を符号化装置11が符号化した方式とは異なる方式で符号化したり、画像の大きさ、すなわちフレームサイズが異なる大きさとなるように画像の大きさを変換してから画像を符号化したりする。
符号化データ変換装置12は、符号化した画像を通信網15を介して復号装置13に送信する。復号装置13は、符号化データ変換装置12から送信されてきた画像を受信する。そして、復号装置13は、受信した画像を復号して表示するなどして、受信した画像を利用する。
また、符号化データ変換装置12は、復号装置21、フェード区間検出装置22、および符号化装置23から構成される。復号装置21は、符号化装置11から送信されてきた画像を受信して復号し、これにより得られた画像をフェード区間検出装置22および符号化装置23に供給する。
フェード区間検出装置22は、復号装置21から供給された画像から、フェード区間を検出し、その検出結果を示すフェード情報信号を符号化装置23に供給する。ここで、フェード区間とは、いわゆる画面全体が徐々に消えてゆくフェードアウト、画面全体が徐々に現われてくるフェードイン、またはフェードインおよびフェードアウトを組み合わせてゆるやかにシーンチェンジするクロスフェードなどの区間をいう。換言すれば、再生される動画像に含まれる区間のうち、動画像を構成する時間的に連続するフレームの画像の輝度が大きく変化し続ける区間をフェード区間という。なお、以下、動画像のフレームを構成する画像、すなわちピクチャを適宜、フレーム画像とも称する。また、動画像とフレーム画像とを特に区別する必要のない場合、単に画像と称する。
符号化装置23は、フェード区間検出装置22から供給されたフェード情報信号に基づいて、復号装置21から供給された画像を符号化する。例えば、符号化装置23は、フェード情報信号に基づいて、画像を符号化するときに実行する処理を変更し、変更された処理や他の処理を実行することにより画像を符号化する。
なお、符号化された画像が通信網14を介して符号化データ変換装置12に送信されると説明したが、符号化された画像が光ディスク、磁気ディスク、半導体メモリなどの記録媒体に記録され、符号化データ変換装置12が記録媒体から画像を読み出すことにより、画像を取得するようにしてもよい。同様に、符号化データ変換装置12において符号化された画像を記録媒体に記録し、復号装置13が記録媒体に記録された画像を読み出すことにより、画像を取得するようにしてもよい。
図2は、図1に示した復号装置21の構成例を示すブロック図である。
復号装置21は、受信部51、バッファ52、可逆復号回路53、逆量子化回路54、逆直交変換回路55、加算器56、画面並べ替え回路57、D/A(Digital/Analog)変換回路58、フレームメモリ59、および動き補償回路60から構成される。
受信部51は、符号化装置11から送信されてきた画像を受信してバッファ52に供給する。バッファ52は、受信部51から供給された画像を一時的に格納した後、可逆復号回路53に供給する。可逆復号回路53は、バッファ52に記憶されている画像を、定められた画像圧縮情報のフォーマットに基づき、可変長復号または算術復号等の処理を施し、これにより得られる量子化された変換係数を逆量子化回路54に供給する。また、可逆復号回路53は、インター符号化されたフレーム画像に対しては、画像のヘッダに格納された動きベクトルや動き補償モードなども復号し、動き補償回路60に供給する。
逆量子化回路54は、可逆復号回路53から供給された量子化された変換係数を逆量子化して逆直交変換回路55に供給する。逆直交変換回路55は、定められた画像圧縮情報のフォーマットに基づき、逆量子化回路54から供給された変換係数に対して逆離散コサイン変換、逆カルーネン・レーベ変換等の逆直交変換を施し、これにより得られた画像を加算器56に供給する。
加算器56は、逆直交変換回路55から供給された画像がイントラ符号化された画像である場合、逆直交変換回路55から供給された画像をそのまま画面並べ替え回路57およびフレームメモリ59に供給する。また、加算器56は、逆直交変換回路55から供給された画像がインター符号化された画像である場合、逆直交変換回路55から供給された画像と、動き補償回路60から供給された画像とを加算して得られた画像を画面並べ替え回路57およびフレームメモリ59に供給する。
画面並べ替え回路57は、加算器56から供給された画像を、その画像のGOP(Group of Pictures)構造に基づいて並べ替え、D/A変換回路58およびフェード区間検出装置22に供給する。D/A変換回路58は、画面並べ替え回路57から供給されたデジタル信号である画像をアナログ信号に変換して符号化装置23に供給する。
動き補償回路60は、フレームメモリ59に記憶されている画像、並びに可逆復号回路53からの動きベクトルおよび動き補償モードに基づいて動き補償を行い、これにより得られた画像を加算器56に供給する。
なお、図1に示した復号装置13の構成も図2に示した復号装置21の構成と同様であるので、その説明は省略する。復号装置13においては、画面並べ替え回路において並べ替えられた画像はフェード区間検出装置には供給されず、D/A変換回路だけに供給される。
次に、図3は、図1に示した符号化装置23の構成例を示すブロック図である。
符号化装置23は、A/D変換回路81、画面並べ替え回路82、加算器83、直交変換回路84、量子化回路85、可逆符号化回路86、バッファ87、送信部88、レート制御回路89、逆量子化回路90、逆直交変換回路91、加算器92、フレームメモリ93、動き補償モード決定回路94、動きベクトル生成回路95、および動き補償回路96から構成される。
A/D変換回路81は、復号装置21から供給されたアナログ信号である画像をデジタル信号である画像に変換して画面並べ替え回路82に供給する。画面並べ替え回路82は、A/D変換回路81からの画像をGOP構造に基づいて並べ替えて加算器83、動き補償モード決定回路94、および動きベクトル生成回路95に供給する。
加算器83は、画像がイントラ符号化される場合、画面並べ替え回路82から供給された画像をそのまま直交変換回路84に供給する。また、加算器83は、画像がインター符号化される場合、画面並べ替え回路82から供給された画像から、動き補償回路96から供給された画像を減算して得られる画像を直交変換回路84に供給する。
直交変換回路84は、加算器83から供給された画像に対して離散コサイン変換またはカルーネン・レーベ変換等の直交変換を施し、これにより得られた変換係数を量子化回路85に供給する。量子化回路85は、直交変換回路84から供給された変換係数を量子化して可逆符号化回路86および逆量子化回路90に供給する。
可逆符号化回路86は、量子化回路85から供給された変換係数に対して可変長符号化、算術符号化等の可逆符号化処理を施し、符号化された変換係数をバッファ87に供給して蓄積させる。送信部88は、バッファ87に蓄積された変換係数を、符号化された画像として復号装置13に送信する。
レート制御回路89は、バッファ87に記憶されている画像の符号量に基づいて、符号化する画像に割り当てられる時間当たりの符号量であるビットレート、すなわち符号化する動画像を構成する各フレーム画像に割り当てられる符号量を制御する。換言すれば、レート制御回路89は、量子化回路85が量子化を行うときに変換係数を除算する値である量子化値の値を制御する。
逆量子化回路90は、量子化回路85から供給された変換係数を逆量子化して逆直交変換回路91に供給する。逆直交変換回路91は、定められた画像圧縮情報のフォーマットに基づき、逆量子化回路90から供給された変換係数に対して逆離散コサイン変換、逆カルーネン・レーベ変換等の逆直交変換を施し、これにより得られた画像を加算器92に供給する。
加算器92は、動き補償回路96から画像が供給された場合、動き補償回路96から供給された画像および逆直交変換回路91からの画像を加算して得られる画像をフレームメモリ93に供給して蓄積させる。また、加算器92は、動き補償回路96から画像が供給されなかった場合、逆直交変換回路91からの画像をそのままフレームメモリ93に供給して蓄積させる。フレームメモリ93は、加算器92から供給された画像を、動き補償が行われるときに参照される画像(以下、適宜、参照画像と称する)として記憶し、記憶している画像を動き補償回路96に供給する。
動き補償モード決定回路94は、取得部100を備えており、取得部100は、フェード区間検出装置22からフェード情報信号を取得する。また、動き補償モード決定回路94は、画像がインター符号化される場合、フェード情報信号に基づいて動き補償モードや重み付け予測モードを選択し、選択された動き補償モードまたは重み付け予測モードを、可逆符号化回路86、動きベクトル生成回路95、および動き補償回路96に供給する。
ここで、動き補償モードとは、動き補償により画像を予測するときの処理方法をいい、動き補償モードとして、前方向予測を行う前方向予測モード、後方向予測を行う後方向予測モード、または双方向予測を行う双方向予測モードの何れかが選択される。また、重み付け予測モードとは、動き補償において行われる重み付けの方法をいう。動き補償において重み付け予測が行われる場合、重み付け予測モードとして、Bピクチャに対しては、Explicit Weighted PredictionモードまたはImplicit Weighted Predictionモードが選択され、Pピクチャに対してはWeighted Predictionモードが選択される。
動きベクトル生成回路95は、動きベクトルを求めて動き補償回路96および可逆符号化回路86に供給する。動き補償回路96は、動きベクトル生成回路95から供給された動きベクトル、およびフレームメモリ93に記憶されている参照画像を用いて動き補償を行い、その結果として予測された画像である予測画像を加算器83、動き補償モード決定回路94、および加算器92に供給する。
図4は、図1に示した符号化装置11の構成例を示すブロック図である。
符号化装置11は、A/D変換回路121、画面並べ替え回路122、加算器123、直交変換回路124、量子化回路125、可逆符号化回路126、バッファ127、送信部128、レート制御回路129、逆量子化回路130、逆直交変換回路131、加算器132、フレームメモリ133、動き補償モード決定回路134、動きベクトル生成回路135、および動き補償回路136から構成される。
なお、符号化装置11のA/D変換回路121乃至フレームメモリ133、動きベクトル生成回路135、および動き補償回路136のそれぞれは、図3に示した符号化装置23のA/D変換回路81乃至フレームメモリ92、動きベクトル生成回路95、および動き補償回路96のそれぞれと同様であるため、その説明は省略する。
また、動き補償モード決定回路134は、画像がインター符号化される場合、画面並べ替え回路122からの画像、および動き補償回路136からの予測画像に基づいて、動き補償モードや重み付け予測モードを選択し、選択された動き補償モードまたは重み付け予測モードを、可逆符号化回路126、動きベクトル生成回路135、および動き補償回路136に供給する。
ところで、符号化装置11から符号化データ変換装置12に符号化された画像が送信されると、符号化データ変換装置12は送信されてきた画像を受信し、受信した画像の符号化方式または画像のフレームサイズを変換して復号装置13に供給する処理である、トランスコード処理を行う。
以下、図5のフローチャートを参照して、符号化データ変換装置12を構成する復号装置21、フェード区間検出装置22、および符号化装置23によるトランスコード処理について説明する。
ステップS11において、復号装置21の受信部51は、通信網14を介して符号化装置11から送信されてきた画像を受信してバッファ52に供給する。
ステップS12において、復号装置21は、受信された画像を復号する。すなわち、可逆復号回路53は、バッファ52に記憶されている画像に対して、定められた画像圧縮情報のフォーマットに基づいて可変長復号、算術復号等の処理を施し、これにより得られる変換係数を逆量子化回路54に供給する。
また、可逆復号回路53は、インター符号化されたフレーム画像のヘッダに格納された動きベクトルや動き補償モードなどを復号し、動き補償回路60に供給する。逆量子化回路54は、可逆復号回路53から供給された変換係数を逆量子化して逆直交変換回路55に供給し、逆直交変換回路55は、定められた画像圧縮情報のフォーマットに基づき、逆量子化回路54から供給された変換係数に対して逆離散コサイン変換、逆カルーネン・レーベ変換等の逆直交変換を施し、これにより得られた画像を加算器56に供給する。
加算器56は、逆直交変換回路55から供給された画像がイントラ符号化された画像である場合、逆直交変換回路55から供給された画像をそのまま画面並べ替え回路57およびフレームメモリ59に供給する。また、加算器56は、逆直交変換回路55から供給された画像がインター符号化された画像である場合、逆直交変換回路55から供給された画像と、動き補償回路60から供給された画像とを加算して得られた画像を画面並べ替え回路57およびフレームメモリ59に供給する。画面並べ替え回路57は、加算器56から供給された画像を、その画像のGOP構造に基づいて並べ替える。さらに、動き補償回路60は、フレームメモリ59に記憶されている画像、並びに可逆復号回路53からの動きベクトルおよび動き補償モードに基づいて動き補償を行うことで得られた予測画像を加算器56に供給する。
画像が復号されると、ステップS13において、復号装置21は復号された画像をフェード区間検出装置22および符号化装置23に供給して、トランスコード処理は終了する。より具体的には、画面並べ替え回路57は、並べ替えた画像をフェード区間検出装置22およびD/A変換回路58に供給する。また、D/A変換回路58は、画面並べ替え回路57から供給されたデジタル信号である画像をアナログ信号である画像に変換して符号化装置23に供給する。
そして、復号装置21からフェード区間検出装置22に画像が供給されると、ステップS21において、フェード区間検出装置22は、復号装置21から供給された画像からフェード区間を検出する。例えば、フェード区間検出装置22は、動画像の所定の区間を構成する連続するフレーム画像の輝度値のそれぞれが、それらのフレーム画像の前のフレーム画像の輝度値のそれぞれと比べて所定の閾値以上の値だけ変化している区間をフェード区間とする。そして、フェード区間検出装置22は、動画像を構成する各フレーム画像の輝度値を求め、連続するフレーム画像の輝度値の変化に基づいてフェード区間を検出する。
より具体的には、フェード区間検出装置22は、フレーム画像を構成する各画素の輝度値の平均値をそのフレーム画像の輝度値とし、所定のフレーム画像の輝度値と、その所定のフレーム画像の直前に配置された連続する3つのフレーム画像の輝度値の平均値との差分を計算する。そして、その差分の値が予め定められた閾値以上である場合、フェード区間検出装置22は、所定のフレーム画像は、フェード区間に含まれている画像とする。
ステップS22において、フェード区間検出装置22は、フェード区間の検出結果を示すフェード情報信号を生成する。フェード区間検出装置22は、生成したフェード情報信号を符号化装置23に供給し、トランスコード処理は終了する。
さらに、復号装置21およびフェード区間検出装置22から符号化装置23に、画像およびフェード情報信号が供給されると、ステップS31において、符号化装置23は、フェード情報信号に基づいて、復号装置21から供給された画像を符号化する。
すなわち、符号化装置23のA/D変換回路81は、復号装置21から供給されたアナログ信号である画像をデジタル信号である画像に変換して画面並べ替え回路82に供給し、画面並べ替え回路82は、A/D変換回路81からの画像をGOP構造に基づいて並べ替えて加算器83、動き補償モード決定回路94、および動きベクトル生成回路95に供給する。
より詳細には、画面並べ替え回路82は、画像とともに画像の種類を示すピクチャタイプを加算器83、動き補償モード決定回路94、および動きベクトル生成回路95に供給する。ここで、画像のピクチャタイプは、参照画像が用いられずにイントラ符号化されるフレーム画像であるIピクチャ、1枚の参照画像を用いた前方向予測が可能なフレーム画像であるPピクチャ、または2枚の参照画像を用いた双方向予測が可能なフレーム画像であるBピクチャのいずれかとされる。
加算器83は、画像がイントラ符号化される場合、画面並べ替え回路82から供給された画像をそのまま直交変換回路84に供給し、直交変換回路84は、加算器83から供給された画像に対して離散コサイン変換またはカルーネン・レーベ変換等の直交変換を施し、これにより得られた変換係数を量子化回路85に供給する。
量子化回路85は、直交変換回路84から供給された変換係数を量子化して可逆符号化回路86および逆量子化回路90に供給する。例えば、量子化回路85は、Weighting Matrix、Scaling Listなどと称される重み付け係数のマトリクス、およびレート制御回路89からの量子化値を用いて、8画素×8画素や4画素×4画素といった複数個の画素からなる画素ブロックごとに、画素の変換係数の周波数成分に応じて重み付けを行って、変換係数を量子化する。
可逆符号化回路86は、量子化回路85から供給された変換係数に対して可変長符号化、算術符号化等の可逆符号化処理を施し、符号化された変換係数をバッファ87に供給して蓄積させる。
また、画像がインター符号化される場合、動き補償モード決定回路94は、フェード区間検出装置22からのフェード情報信号に基づいて動き補償モードや重み付け予測モードを選択し、選択された動き補償モードまたは重み付け予測モードを、可逆符号化回路86、動きベクトル生成回路95、および動き補償回路96に供給する。
動きベクトル生成回路95は、動きベクトルを求めて動き補償回路96および可逆符号化回路86に供給する。動き補償回路96は、動きベクトル生成回路95から供給された動きベクトルおよびフレームメモリ93からの参照画像を用いて動き補償を行い、その結果として得られた予測画像を加算器83および動き補償モード決定回路94に供給する。加算器83は、画面並べ替え回路82から供給された画像から、動き補償回路96から供給された予測画像を減算して得られる画像を直交変換回路84に供給する。
その後、直交変換回路84に供給された画像は、イントラ符号化における場合と同様に、直交変換回路84において直交変換され、これにより得られた変換係数が量子化回路85において量子化されて、さらに可逆符号化回路86において量子化された変換係数が符号化されてバッファ87に蓄積される。また、画像がインター符号化される場合、可逆符号化回路86は、動き補償モード決定回路94からの動き補償モードおよび重み付け予測モード、並びに動きベクトル生成回路95からの動きベクトルを可逆符号化して画像のヘッダに格納する。
画像が符号化されると、ステップS32において、送信部88は、バッファ87に記憶されている画像を、通信網15を介して復号装置13に送信し、トランスコード処理は終了する。
このようにして、符号化データ変換装置12は、受信した画像の符号化方式または画像のフレームサイズを変換して復号装置13に送信する。
次に、図6のフローチャートを参照して、図5のステップS31において行われる処理であり、画像をインター符号化するときに、動き補償モード決定回路94が重み付け予測モードを選択する処理である、重み付け予測モードの選択処理について説明する。
なお、重み付け予測モードの選択処理は、動画像を構成するフレーム単位、すなわちピクチャ単位で行われ、画面並べ替え回路82から動き補償モード決定回路94に、動画像の1フレームを構成するフレーム画像、およびそのフレーム画像のピクチャタイプが供給されると開始される。また、この重み付け予測モードの選択処理が行われるのは、重み付け予測することができる符号化方式で画像が符号化されることを前提とする。
ステップS61において、取得部100は、フェード区間検出装置22からフェード情報信号を取得する。
ステップS62において、動き補償モード決定回路94は、画面並べ替え回路82から供給された画像のピクチャタイプに基づいて、画面並べ替え回路82から供給された画像、すなわちこれから符号化しようとする画像がBピクチャであるか否かを判定する。
ステップS62において、Bピクチャであると判定された場合、ステップS63に進み、動き補償モード決定回路94は、取得部100により取得されたフェード情報信号に基づいて、これから符号化しようとする画像はフェード区間を構成する画像であるか否か、すなわちフェード区間に含まれている画像であるか否かを判定する。
ステップS63において、フェード区間の画像であると判定された場合、ステップS64に進み、動き補償モード決定回路94は、これから符号化する画像に対する予測画像を生成する動き補償において、重み付け予測を行うときの処理方法を示す重み付け予測モードとして、Explicit Weighted PredictionモードまたはImplicit Weighted Predictionモードを選択する。
動き補償モード決定回路94は、重み付け予測モードを選択すると、選択された重み付け予測モードを可逆符号化回路86、動きベクトル生成回路95、および動き補償回路96に供給し、重み付け予測モードの選択処理は終了する。なお、ステップS64において、Explicit Weighted Predictionモード、またはImplicit Weighted Predictionモードのいずれが選択されるかは、予め定められているようにしてもよいし、符号化装置23を操作するユーザにより指定されるようにしてもよい。
これに対して、ステップS63において、フェード区間の画像でないと判定された場合、ステップS65に進み、動き補償モード決定回路94は、これから符号化する画像に対する予測画像を生成する動き補償においては、重み付け予測を行わない旨の信号を生成する。動き補償モード決定回路94は、生成した重み付け予測を行わない旨の信号を可逆符号化回路86、動きベクトル生成回路95、および動き補償回路96に供給し、重み付け予測モードの選択処理は終了する。
また、ステップS62において、Bピクチャでないと判定された場合、ステップS66に進み、動き補償モード決定回路94は、画面並べ替え回路82から供給された画像のピクチャタイプに基づいて、画面並べ替え回路82から供給された画像がPピクチャであるか否かを判定する。
ステップS66において、Pピクチャであると判定された場合、ステップS67に進み、動き補償モード決定回路94は、フェード情報信号に基づいて、これから符号化しようとする画像はフェード区間を構成する画像であるか否かを判定する。
ステップS67において、フェード区間の画像であると判定された場合、ステップS68に進み、動き補償モード決定回路94は、これから符号化する画像に対する予測画像を生成する動き補償において、重み付け予測を行うときの処理方法を示す重み付け予測モードとして、Weighted Predictionモードを選択する。
動き補償モード決定回路94は、重み付け予測モードを選択すると、選択された重み付け予測モードを可逆符号化回路86、動きベクトル生成回路95、および動き補償回路96に供給し、重み付け予測モードの選択処理は終了する。
これに対して、ステップS67において、フェード区間の画像でないと判定された場合、ステップS69に進み、動き補償モード決定回路94は、これから符号化する画像に対する予測画像を生成する動き補償においては、重み付け予測を行わない旨の信号を生成する。動き補償モード決定回路94は、生成した重み付け予測を行わない旨の信号を可逆符号化回路86、動きベクトル生成回路95、および動き補償回路96に供給し、重み付け予測モードの選択処理は終了する。
また、ステップS66において、Pピクチャでないと判定された場合、すなわちIピクチャであると判定された場合、画像はイントラ符号化されるので重み付け予測モードの選択は行われず、重み付け予測モードの選択処理は終了する。
このようにして、動き補償モード決定回路94は、符号化する画像のピクチャタイプ、およびその画像がフェード区間に含まれているか否かに基づいて重み付け予測モードを選択する。
このように、符号化する画像のピクチャタイプ、およびフェード区間であるか否かに基づいて重み付け予測モードを選択することで、フェード区間の画像に対しても画質の劣化を抑制し、より効率よく符号化することができる。
一般にフェード区間におけるPピクチャおよびBピクチャの符号化においては、重み付け予測を行うことで画像の輝度値の変化も予測することができ、主観画質を向上させることができる。そこで、フェード区間の画像に対しては重み付け予測を行い、フェード区間ではない区間の画像に対しては重み付け予測を行わないようにすることで、画質の劣化を抑制し、効率よく符号化することができる。
このようにして重み付け予測モードが選択されると、符号化装置23は、図5のステップS31において画像をインター符号化するときに行われる処理として、符号化する画像に対する予測画像を生成する処理である動き補償処理を行う。以下、図7のフローチャートを参照して、符号化するフレーム画像がPピクチャである場合における動き補償処理について説明する。
なお、Pピクチャの動き補償処理は、例えばマクロブロックを単位として行われ、画面並べ替え回路82から動きベクトル生成回路95に、動画像の1フレームを構成するフレーム画像が供給されると開始される。
ステップS91において、動きベクトル生成回路95は、動き補償モード決定回路94からの重み付け予測モードに基づいて、画面並べ替え回路82から供給された画像、および以前に画面並べ替え回路82から供給された参照画像とされる画像を用いて、ブロックマッチングなどにより動きベクトルを求める。動きベクトル生成回路95は、動きベクトルを求めると、求められた動きベクトルを可逆符号化回路86および動き補償回路96に供給する。
ステップS92において、動き補償回路96は、動きベクトル生成回路95からの動きベクトル、およびフレームメモリ93に記憶されている参照画像を用いて動き補償を行い、予測画像を生成する。例えば、動き補償回路96は、動き補償モード決定回路94から重み付け予測モードとしてWeighted Predictionモードが供給された場合、Weighted Predictionモードにより前方向予測を行って予測画像を生成する。予測画像が生成されると、動き補償回路96は生成した予測画像を加算器83に供給して、動き補償処理は終了する。
このようにして、符号化装置23は動き補償を行ってPピクチャに対する予測画像を生成する。
次に、図8のフローチャートを参照して、符号化するフレーム画像がBピクチャである場合における動き補償処理について説明する。なお、Bピクチャの動き補償処理は、例えばマクロブロックを単位として行われ、画面並べ替え回路82から動きベクトル生成回路95に、動画像の1フレームを構成するフレーム画像が供給されると開始される。
ステップS121において、取得部100は、フェード区間検出装置22からフェード情報信号を取得する。
ステップS122において、動きベクトル生成回路95は、画面並べ替え回路82から供給された画像、および以前に画面並べ替え回路82から供給された参照画像とされる画像を用いて、ブロックマッチングなどにより動きベクトルを求める。このとき、動きベクトル生成回路95は、前方向予測により予測画像を生成するための動きベクトル、後方向予測により予測画像を生成するための動きベクトル、および双方向予測により予測画像を生成するための動きベクトルを求める。
前方向予測による予測画像の動きベクトルを求める場合、動きベクトル生成回路95は、時間軸において前方向、すなわち符号化するフレーム画像よりも表示順序が前のフレーム画像である過去のフレームの画像を参照画像として用いて動きベクトルを求める。また、後方向予測による予測画像の動きベクトルを求める場合、動きベクトル生成回路95は、時間軸において後方向、すなわち符号化するフレーム画像よりも表示順序が後のフレーム画像である未来のフレームの画像を参照画像として用いて動きベクトルを求める。
さらに、双方向予測による予測画像の動きベクトルを求める場合、動きベクトル生成回路95は、時間軸において前方向のフレーム画像、および後方向のフレーム画像を参照画像として用いて動きベクトルを求める。動きベクトル生成回路95は、動きベクトルを求めると、求められたこれらの動きベクトルを動き補償回路96に供給する。なお、前方向予測または後方向予測による予測画像の動きベクトルを求める場合、参照画像は1つであってもよいし、複数であってもよい。
ステップS123において、動き補償回路96は、動き補償モード決定回路94からの重み付け予測モードに基づいて、動きベクトル生成回路95からの動きベクトル、およびフレームメモリ93に記憶されている参照画像を用いて動き補償を行い、予測画像を生成する。このとき、動き補償回路96は、前方向予測、後方向予測、および双方向予測を行い、それぞれの予測に対する予測画像を生成する。動き補償回路96は予測画像を生成すると、生成した予測画像を動き補償モード決定回路94に供給する。
例えば、動き補償モード決定回路94から動き補償回路96に重み付け予測モードとして、Implicit Weighted Predictionモードが供給された場合、動き補償回路96は双方向予測を行うとき、Implicit Weighted Predictionモードにより重み付け予測を行って予測画像を生成する。また、この場合、動き補償回路96は前方向予測および後方向予測を行うときは、重み付け予測を行わずに予測画像を生成する。
さらに、例えば、動き補償モード決定回路94から動き補償回路96に重み付け予測モードとして、Explicit Weighted Predictionモードが供給された場合、動き補償回路96はExplicit Weighted Predictionモードにより重み付け予測を行って、前方向予測による予測画像、後方向予測による予測画像、および双方向予測による予測画像のそれぞれを生成する。
さらに、例えば、動き補償モード決定回路94から動き補償回路96に、重み付け予測を行わない旨の信号が供給された場合、動き補償回路96は重み付け予測を行わずに前方向予測による予測画像、後方向予測による予測画像、および双方向予測による予測画像のそれぞれを生成する。
ステップS124において、動き補償モード決定回路94は、画面並べ替え回路82からの画像、および動き補償回路96からの予測画像を基に、符号化する画像から予測画像を減算して得られる予測残差を求める。
すなわち、動き補償モード決定回路94は、符号化する画像と前方向予測による予測画像との差分である前方向予測の予測残差、符号化する画像と後方向予測による予測画像との差分である後方向予測の予測残差、および符号化する画像と双方向予測による予測画像との差分である双方向予測の予測残差のそれぞれを求める。
ステップS125において、動き補償モード決定回路94は、取得部100により取得されたフェード情報信号に基づいて、これから符号化しようとする画像はフェード区間を構成する画像であるか否か、すなわちフェード区間に含まれている画像であるか否かを判定する。
ステップS125において、フェード区間の画像でないと判定された場合、ステップS126およびステップS127の処理はスキップされてステップS128に進む。
これに対して、ステップS125において、フェード区間の画像であると判定された場合、ステップS126に進み、動き補償モード決定回路94は、前方向予測の予測残差と後方向予測の予測残差との差分を求める。
ステップS127において、動き補償モード決定回路94は、ステップS126の処理において求めた差分の絶対値が、予め定められた所定の閾値以下であるか否かを判定する。ステップS127において、閾値以下でないと判定された場合、処理はステップS128に進む。
ステップS125においてフェード区間の画像でないと判定されるか、ステップS127において閾値以下でないと判定された場合、ステップS128において、動き補償モード決定回路94は、前方向予測モード、後方向予測モード、および双方向予測モードのうち、最も予測残差の小さいモードを動き補償モードとして選択する。
すなわち、動き補償モードとして、前方向予測を行う前方向予測モード、後方向予測を行う後方向予測モード、および双方向予測を行う双方向予測モードのうちの何れかを選択することができ、動き補償モード決定回路94は、前方向予測の予測残差、後方向予測の予測残差、および双方向予測の予測残差のうち、最も予測残差の小さい予測方法のモードを動き補償モードとして選択する。動き補償モード決定回路94は、選択した動き補償モードを可逆符号化回路86、動きベクトル生成回路95、および動き補償回路96に供給する。
予測残差の差分が大きい場合、動き補償による予測の当たり具合を示す予測残差は、前方向予測、後方向予測、または双方向予測の何れの方法により画像を予測するかによって大きく異なることになるので、何れの方法により動き補償を行うかによって画像の符号化効率が大きく異なる。そこで、予測残差の差分が閾値よりも大きい場合、動き補償モード決定回路94は画像を効率よく符号化するために前方向予測、後方向予測、または双方向予測のうち最も予測残差が小さい方法により予測画像を生成させる。
これに対して、ステップS127において閾値以下であると判定された場合、ステップS129に進み、動き補償モード決定回路94は、動き補償モードとして双方向予測モードを選択する。そして動き補償モード決定回路94は、選択した動き補償モードを可逆符号化回路86、動きベクトル生成回路95、および動き補償回路96に供給する。
予測残差の差分が小さい場合、動き補償による予測の当たり具合を示す予測残差は、前方向予測、後方向予測、または双方向予測の何れの方法により画像を予測しても大きくは異ならないので、何れの方法により動き補償を行っても画像の符号化をある程度効率よく行うことができる。そこで、フェード区間の画像を符号化する場合、予測残差の差分が閾値以下であるときには、動き補償モード決定回路94は画像の画質の劣化を抑制するために双方向予測により予測画像を生成させる。
なお、ステップS125において、フェード区間の画像であると判定された場合、予測残差の差分の大きさに関わらず、動き補償モードとして双方向予測モードが選択されるようにしてもよい。
ステップS128またはステップS129において動き補償モードが選択されると、ステップS130において、動きベクトル生成回路95は、ステップS122において求めた動きベクトルのうち、動き補償モード決定回路94から供給された動き補償モードにより示されるモードの動きベクトルを選択する。動きベクトル生成回路95は、選択した動きベクトルを可逆符号化回路86に供給する。
ステップS131において、動き補償回路96は、ステップS123において生成した予測画像のうち、動き補償モード決定回路94から供給された動き補償モードにより示されるモードの予測画像を選択する。動き補償回路96は、選択した予測画像を加算器83に供給し、動き補償処理は終了する。
このようにして、符号化装置23は、フェード情報信号および各動き補償モードの予測残差に基づいて、動き補償モードを選択する。
このように、フェード情報信号および各動き補償モードの予測残差に基づいて、動き補償モードを選択することで、フェード区間の画像に対しても画質の劣化を抑制し、より効率よく符号化することができる。
すなわち、Bピクチャである画像を符号化する場合、符号化する画像がフェード区間に含まれる画像であるときには、画像の符号化効率よりも画質を優先し、双方向予測モードを積極的に利用することで、画像の主観画質を向上させることができる。また、符号化する画像がフェード区間に含まれない画像であるときには、符号化効率を最優先として最も効率のよい動き補償モードで画像を予測する。このように、フェード情報信号および各動き補償モードの予測残差に基づいて、動き補償モードを選択することで、フェード区間においても、フェード区間ではない区間においても最も優れた画質で画像の符号化を行うことができる。
なお、以上においては、符号化装置23がフェード情報信号に基づいて、画像を符号化するときに行われる処理である動き補償の処理を変更すると説明したが、フェード情報信号に基づいて、GOP構造を変更するようにしてもよい。
そのような場合、符号化装置23は、例えば図9に示すように構成される。なお、図9において、図3における場合と対応する部分には同一の符号を付してあり、繰り返しになるのでその説明は省略する。
図9に示す符号化装置23では、画面並べ替え回路161は取得部171を備えており、取得部171は、フェード区間検出装置22からフェード情報信号を取得する。また、画面並べ替え回路161は、取得したフェード情報信号に基づいてGOP構造を変更する。さらに、画面並べ替え回路161は、A/D変換回路81からの画像をGOP構造に基づいて並べ替えて加算器83、動き補償モード決定回路162、および動きベクトル生成回路95に供給する。
動き補償モード決定回路162は、画像がインター符号化される場合、画面並べ替え回路161からの画像、および動き補償回路96からの予測画像を基に予測残差を求め、予測残差に基づいて最も符号化効率のよい動き補償モードを選択する。動き補償モード決定回路162は、選択された動き補償モードを可逆符号化回路86、動きベクトル生成回路95、および動き補償回路96に供給する。
次に、図10のフローチャートを参照して、図5のステップS31において行われる処理であり、画像を符号化するときに画面並べ替え回路161が画像を並べ替える処理である、並べ替え処理について説明する。なお、この並べ替え処理は、例えばGOP単位で行われ、A/D変換回路81から画面並べ替え回路161に1つのGOPを構成する画像が供給されると開始される。
ステップS161において、取得部171は、フェード区間検出装置22からフェード情報信号を取得する。
ステップS162において、画面並べ替え回路161は、取得したフェード情報信号に基づいて、フェード区間であるか否かを判定する。例えば、画面並べ替え回路161は、A/D変換回路81から供給された、これから符号化しようとする動画像のGOPに属すフレーム画像のそれぞれがフェード区間に含まれるフレーム画像である場合、フェード区間であると判定する。
ステップS162において、フェード区間であると判定された場合、ステップS163に進み、画面並べ替え回路161は、動画像が符号化される符号化方式などの各種のパラメータに基づいて、その符号化方式で動画像を符号化する場合に、フェード区間を構成する画像を効率よく符号化できる構造とされているGOP構造を選択する。
例えば、MPEG2方式により動画像が符号化される場合、画面並べ替え回路161はPピクチャおよびIピクチャだけから構成されるGOP構造を選択する。すなわち、MPEG2方式においては、一般的にはPピクチャとPピクチャとの間に必ず2つのBピクチャが配置されているGOP構造が画像を効率よく符号化できるとされているが、フェード区間においては動き補償による予測が当たりにくいため、画面並べ替え回路161はBピクチャを用いずに、PピクチャおよびIピクチャだけから構成されるGOP構造を選択する。これにより、画質を劣化させることなく効率的に符号化することができる。
また、例えば、JVT方式により動画像が符号化される場合、画面並べ替え回路161はPピクチャおよびIピクチャだけから構成されるGOP構造、またはPピクチャとPピクチャとの間に必ず2つのBピクチャが配置されているGOP構造を選択する。
すなわち、MPEG2方式における場合と同様に、符号化装置23はPピクチャおよびIピクチャだけから構成されるGOP構造を選択することで、画質を劣化させることなく効率的に符号化することができる。また、JVT方式においては、一般的にはPピクチャとPピクチャとの間に必ず1つのBピクチャが配置されているGOP構造が画像を効率よく符号化できるとされているが、フェード区間ではImplicit Weighted Predictionモードを活用するために、符号化装置23は、GOPを構成する画像におけるBピクチャの割合を増やし、PピクチャとPピクチャとの間に必ず2つのBピクチャが配置されているGOP構造を選択することで、画質を劣化させることなく効率的に符号化することができる。
ステップS164において、画面並べ替え回路161は、選択されたGOP構造に基づいて、A/D変換回路81から供給されたフレーム画像を並べ替えて、処理はステップS166に進む。
一方、ステップS162において、フェード区間ではないと判定された場合、ステップS165に進み、画面並べ替え回路161は動画像が符号化される符号化方式のGOP構造に基づいて、A/D変換回路81から供給された画像を並べ替えて、処理はステップS166に進む。
すなわち、各符号化方式には、予め所定のGOP構造が定められている。例えば、MPEG2方式のGOP構造は、PピクチャとPピクチャとの間に必ず2つのBピクチャが配置されている構造とされており、JVT方式のGOP構造は、PピクチャとPピクチャとの間に必ず1つのBピクチャが配置されている構造とされる。画面並べ替え回路161は、動画像を符号化する符号化方式に対して定められているGOP構造に基づいて、フレーム画像を並べ替える。
ステップS166において、画面並べ替え回路161は並べ替えたフレーム画像を1フレーム分ずつ加算器83に供給し、並べ替え処理は終了する。
このようにして、画面並べ替え回路161は、フェード区間であるか否かに応じて、符号化する画像のGOP構造を変更する。
このように、フェード区間であるか否かに応じて、符号化する画像のGOP構造を変更することによって、フェード区間の画像に対しては、画質を劣化させることなくフェード区間の画像を最も効率よく符号化できるGOP構造を選択し、フェード区間ではない通常の区間の画像に対しては、通常の区間の画像を最も効率よく符号化できるGOP構造を選択して、画質を劣化させることなく効率的に符号化することができる。
また、符号化装置23がフェード情報信号に基づいて、動画像に割り当てられた時間当たりの符号量であるビットレートを変更するようにしてもよい。
そのような場合、符号化装置23は、例えば図11に示すように構成される。なお、図11において、図3または図9における場合と対応する部分には同一の符号を付してあり、繰り返しになるのでその説明は省略する。
図11に示す符号化装置23では、レート制御回路191は取得部201を備えており、取得部201は、フェード区間検出装置22からフェード情報信号を取得する。レート制御回路191は、フェード情報信号に基づいて動画像に割り当てられるビットレートを変更する。また、レート制御回路191は、変更されたビットレートに基づいて、量子化回路85が変換係数を量子化するときに用いられる量子化値を算出して量子化回路85に供給する。
次に、図12のフローチャートを参照して、図5のステップS31の処理において行われる処理であり、画像を符号化するときにレート制御回路191がビットレートを制御する処理である、ビットレート制御処理について説明する。なお、このビットレート制御処理は、例えばフレーム単位で行われ、バッファ87に符号化された1フレーム分の画像が新たに蓄積されると開始される。
ステップS191において、レート制御回路191はバッファ87を参照して、バッファ87に新たに蓄積された1フレーム分の画像の符号量を取得する。
ステップS192において、レート制御回路191は、符号化している動画像を構成するフレーム画像のうち、すでに符号化されたフレーム画像の符号量の和である総符号量を更新する。すなわち、レート制御回路191は、動画像を符号化することにより発生した符号の合計を示す総符号量を記憶しており、新たなフレーム画像の符号量を取得すると、記憶している総符号量に取得した符号量を加算して総符号量を更新する。
ステップS193において、取得部201はフェード区間検出装置22からフェード情報信号を取得する。
ステップS194において、レート制御回路191は、取得されたフェード情報信号に基づいて、これから符号化しようとする画像はフェード区間を構成する画像であるか否か、すなわちフェード区間に含まれている画像であるか否かを判定する。
ステップS194において、フェード区間の画像であると判定された場合、ステップS195に進む。ステップS195において、レート制御回路191は、動画像のビットレートが予め定められた値よりも所定の値だけ高くなるように、動画像のビットレートを変更し、処理はステップS198に進む。換言すれば、レート制御回路191は、これから符号化しようとするフレーム画像に割り当てられる符号量を増加させる。
これに対して、ステップS194において、フェード区間の画像でないと判定された場合、ステップS196に進み、レート制御回路191は記憶している総符号量が、予め定められた目標とする総符号量よりも多いか否かを判定する。
ステップS196において、目標とする総符号量よりも多くないと判定された場合、動画像は目標とする符号量、すなわち目標とするビットレートで符号化されているので、レート制御回路191は動画像のビットレートを変更せず、処理はステップS198に進む。
また、ステップS196において、目標とする総符号量よりも多いと判定された場合、ステップS197に進み、レート制御回路191は、動画像のビットレートが予め定められた値よりも所定の値だけ低くなるように、動画像のビットレートを変更し、処理はステップS198に進む。換言すれば、レート制御回路191は、これから符号化しようとするフレーム画像に割り当てられる符号量を減少させる。
ステップS195またはステップS197においてビットレートが変更されるか、ステップS196において目標とする総符号量よりも多くないと判定されると、ステップS198において、レート制御回路191は、動画像のビットレートに基づいて量子化値を算出する。レート制御回路191は、算出した量子化値を量子化回路85に供給して、ビットレート制御処理は終了する。
このようにして、レート制御回路191は、フェード情報信号および総符号量に基づいて、動画像に割り当てられるビットレートを制御する。
動き補償を行う場合、フェード区間においては動きの予測が当たりにくく、同じ量子化値で量子化が行われると、フェード区間ではない区間の画像の符号量と比べて、フェード区間の画像の符号量は多くなってしまう。したがって、総符号量だけを考慮してビットレートを制御し、動画像のビットレートを一定に保とうとすると、フェード区間の画像に対しては、量子化値を大きくして符号量の増加を抑える必要が生じ、その結果、量子化誤差が増大して画質の劣化を招くことになる。
そこで、フェード区間においては、画像の符号量の増加をある程度容認し、動画像のビットレートを予め定められた値よりも高くすることで、量子化値があまり大きくならないようにして画質の劣化を抑える。また、フェード区間におけるビットレートを高くすると、動画像の全体のビットレート、すなわち動画像の総符号量が増大してしまうので、フェード区間において、符号量が増加する分をフェード区間ではない通常の区間で調整する。
すなわち、フェード区間後のフェード区間ではない区間においては、動画像のビットレートを予め定められた値よりも低くすることで、動画像の総符号量が予め定められた、目標とする符号量となるようにビットレートを制御する。
このようにフェード区間か否かでビットレートを変化させると、フェード区間の後の一定の区間においては、総符号量の増加を抑制するためにビットレートを低くしなければならないので、フェード区間後の一定の区間では動画像の画質の劣化を避けることはできない。しかしながら、一般の画像シーケンスにおいては、動画像に含まれるフェード区間の割合は、フェード区間ではない通常の区間と比べて極めて低いので、フェード区間後のビットレートを低くする区間の長さは、フェード区間の長さと比べて何倍にも長くすることができる。
したがって、フェード区間後、ビットレートを下げる値を、フェード区間においてビットレートを上げる値と比べて極めて小さい値とすることができる。そのため、実際には、フェード区間後においてもビットレートを大幅に低くする必要はなく、動画像の画質を殆ど劣化させることなく画像を符号化することができる。
以上のように、フェード情報信号および総符号量に基づいて、動画像のビットレートを制御することによって、フェード区間の画像に対しても画質の劣化を抑制し、より効率よく符号化することができる。
さらに、符号化装置23がフェード情報信号に基づいて、変換係数を量子化するときに用いる重み付け係数のマトリクスを変更するようにしてもよい。
そのような場合、符号化装置23は、例えば図13に示すように構成される。なお、図13において、図3または図9における場合と対応する部分には同一の符号を付してあり、繰り返しになるのでその説明は省略する。
図13に示す符号化装置23では、量子化回路221は取得部231を備えており、取得部231は、フェード区間検出装置22からフェード情報信号を取得する。量子化回路221は、取得したフェード情報信号に基づいて重み付け係数のマトリクスを選択する。量子化回路221は、この重み付け係数のマトリクスを、例えばフレーム単位、すなわちピクチャ単位などの所定の符号化単位で切り替えることができる。
量子化回路221は、選択した重み付け係数のマトリクスおよびレート制御回路89からの量子化値を用いて変換係数を量子化し、量子化した変換係数を可逆符号化回路86および逆量子化回路90に供給する。
次に、図14のフローチャートを参照して、図5のステップS31において行われる処理であり、画像を符号化するときに量子化回路221が変換係数を量子化する処理である、量子化処理について説明する。なお、この量子化処理は、例えばフレーム単位で行われ、直交変換回路84から変換係数が供給されると開始される。
ステップS221において、取得部231は、フェード区間検出装置22からフェード情報信号を取得する。
ステップS222において、量子化回路221は、取得されたフェード情報信号に基づいて、これから量子化しようとする変換係数は、フェード区間を構成する画像の変換係数であるか否かを判定する。
ステップS222において、フェード区間の画像の変換係数であると判定された場合、ステップS223に進み、量子化回路221は、フェード区間の画像の変換係数を量子化するのに適した重み付け係数のマトリクスを選択する。
フェード区間においては、画像全体の明るさが徐々に変化するので、画像の細かい部分よりも、画像全体の明るさの変化具合といった全体的な部分をより正確に再現した方が、画像の主観画質はよくなる。すなわちフェード区間においては、フェード区間ではない通常の区間に比べて、周波数の低域成分の重要度がより大きく、周波数の高域成分の重要度がより小さくなる。したがって、フェード区間においては、従来どおりの重み付け係数のマトリクスに比べ、低域成分に対する量子化値が小さくなり、高域成分に対する量子化値が大きくなる、低域側を優遇するタイプの重み付け係数のマトリクスがより適しているということになる。
そこで、例えば量子化回路221は、所定の周波数より高い周波数の変換係数に対する重み付け係数が予め定められた重み付け係数よりも大きく、所定の周波数より低い周波数の変換係数に対する重み付け係数が予め定められた重み付け係数よりも小さい重み付け係数から構成されているマトリクスを選択する。すなわち、量子化回路221は、より高い周波数の変換係数に対する重み付け係数がより大きく、より低い周波数の変換係数に対する重み付け係数がより小さいマトリクスを選択する。
ここで、予め定められた重み付け係数は、例えばWeighting Matrix、Scaling Listなどと称される重み付け係数のマトリクスなどの、フェード区間ではない区間の画像の変換係数を量子化するときに用いられるマトリクスの各周波数の変換係数に対する重み付け係数をいう。
また、例えば、量子化回路221は、所定の周波数より高い周波数の変換係数に対する重み付け係数が予め定められた重み付け係数よりも大きく、所定の周波数より低い周波数の変換係数に対する重み付け係数が予め定められた重み付け係数と同じ重み付け係数から構成されているマトリクス、または所定の周波数より高い周波数の変換係数に対する重み付け係数が予め定められた重み付け係数と同じであり、所定の周波数より低い周波数の変換係数に対する重み付け係数が予め定められた重み付け係数よりも小さい重み付け係数から構成されているマトリクスを選択する。
このように、フェード区間の画像の変換係数を量子化する場合、量子化回路221はフェード区間ではない区間の画像の変換係数を量子化するときに用いるマトリクスよりも傾斜のきついマトリクスを選択する。
ステップS224において、量子化回路221は、選択したマトリクス、およびレート制御回路89からの量子化値を用いて変換係数を量子化する。例えば、量子化回路221は、マトリクスの重み付け係数を量子化値に乗算して量子化値を重み付けし、変換係数を重み付けされた量子化値で除算することで変換係数を量子化する。量子化回路221は、量子化した変換係数を可逆符号化回路86および逆量子化回路90に供給して量子化処理は終了する。
なお、より詳細には、量子化回路221は、選択した重み付け係数のマトリクスも可逆符号化回路86に供給する。可逆符号化回路86に供給されたマトリクスは、可逆符号化回路86において可変長符号化、算術符号化等の可逆符号化処理が施されて画像のヘッダに挿入される。
これに対して、ステップS222において、フェード区間の画像の変換係数でないと判定された場合、ステップS225に進み、量子化回路221は、予め定められた重み付け係数のマトリクス、例えばWeighting Matrix、Scaling Listなどと称される重み付け係数のマトリクスとレート制御回路89からの量子化値とを用いて変換係数を量子化する。そして、量子化回路221は、量子化した変換係数を可逆符号化回路86および逆量子化回路90に供給して量子化処理は終了する。
ここで、Weighting Matrix、Scaling Listなどと称される重み付け係数のマトリクスは、一般に人間の目につきやすい低域成分、すなわち低い周波数の変換係数については量子化値を小さめに、人間の目につきづらい高域成分、すなわち高い周波数の変換係数については量子化値を大きめにするような傾斜がつけられている。また、より詳細には、ステップS224における場合と同様に、量子化回路221は重み付け係数のマトリクスも可逆符号化回路86に供給する。
このようにして、量子化回路221はフェード情報信号に基づいてマトリクスを選択し、選択したマトリクスを用いて変換係数を量子化する。
このように、フェード情報信号に基づいてマトリクスを選択し、選択したマトリクスを用いて変換係数を量子化することで、フェード区間に適した重み付け係数のマトリクスを選択することができ、フェード区間の画像に対しても画質の劣化を抑制し、より効率よく符号化することができる。
なお、以上においては、符号化データ変換装置12では、フェード区間検出装置22が動画像に含まれているフェード区間を検出すると説明したが、復号装置21がフェード区間を検出するようにしてもよい。そのような場合、復号装置21は、例えば図15に示すように構成される。なお、図15において、図2における場合と対応する部分には同一の符号を付してあり、その説明は省略する。
図15に示す復号装置21には、新たにフェード区間検出部261が設けられており、受信部51乃至動き補償回路60のそれぞれは、図3における場合と同様の構成とされている。フェード区間検出部261は、画面並べ替え回路57から供給された画像から、フェード区間を検出し、その検出結果を示すフェード情報信号を生成する。フェード区間検出部261は、生成したフェード情報信号を符号化装置23に供給する。
次に、図16のフローチャートを参照して、復号装置21がフェード区間を検出する場合におけるトランスコード処理について説明する。
なお、ステップS251の処理乃至ステップS253の処理のそれぞれは、図5におけるステップS11の処理乃至ステップS13の処理のそれぞれと同様であるので、その説明は省略する。また、ステップS252において、復号装置21が画像を復号する場合、画面並べ替え回路57は、並べ替えた画像をD/A変換回路58に供給するとともに、フェード区間検出部261に供給する。
ステップS254において、フェード区間検出部261は、画面並べ替え回路57から供給された画像を基に、フェード区間を検出する。例えば、フェード区間検出部261は、動画像を構成する各フレーム画像の輝度値を求め、連続するフレーム画像の輝度値の変化に基づいてフェード区間を検出する。
より具体的には、フェード区間検出部261は、フレーム画像を構成する各画素の輝度値の平均値をそのフレーム画像の輝度値とし、所定のフレーム画像の輝度値と、その所定のフレーム画像の直前に配置された連続する3つのフレーム画像の輝度値の平均値との差分を計算する。そして、その差分の値が予め定められた閾値以上である場合、フェード区間検出部261は、所定のフレーム画像は、フェード区間に含まれている画像であるとする。
ステップS255において、フェード区間検出部261は、フェード区間の検出結果を示すフェード情報信号を生成して符号化装置23に供給し、トランスコード処理は終了する。その後、符号化装置23において、ステップS261の処理およびステップS262の処理が行われるが、これらの処理は図5のステップS31の処理およびステップS32の処理と同様であるので、その説明は省略する。
また、ステップS261においては、画像が符号化されるときに、上述した重み付け予測モードの選択処理、動き補償処理、並べ替え処理、ビットレート制御処理、量子化処理などの処理が行われる。
このようにして、復号装置21は、画像を復号するとともに、画像のフェード区間を検出してその検出結果を符号化装置23に供給する。また、符号化装置23は、復号された画像を符号化して復号装置13に送信する。
このように、画像のフェード区間を検出することで、画質の劣化を抑制し、より効率よく符号化するためのフェード情報信号を符号化装置23に供給することができる。これにより、符号化装置23において、画質の劣化を抑制し、より効率よく画像を符号化することができる。
なお、復号装置21が復号された画像を基に、フェード区間を検出すると説明したが、復号前の画像、すなわち符号化された画像を基に、フェード区間を検出するようにしてもよい。そのような場合、復号装置21は、例えば図17に示すように構成される。
なお、図17において、図15における場合と対応する部分には同一の符号を付してあり、その説明は適宜省略する。図17に示す復号装置21においては、フェード区間検出部261はバッファ52に接続されており、フェード区間検出部261は、バッファ52から供給された符号化された画像を基に、フェード区間を検出する。
例えば、フェード区間検出部261は、画像のヘッダを参照し、動画像を構成するフレーム画像であるBピクチャおよびPピクチャのうち、イントラ符号化されたBピクチャおよびPピクチャの数に基づいてフェード区間を検出する。
すなわち、フェード区間検出部261は、画像のヘッダに格納されている各フレーム画像の符号化方法を示す情報、つまり画像の符号化方法が、イントラ符号化、前方向予測、後方向予測、双方向予測、ダイレクトモードなどの何れかであることを示す情報を参照し、イントラ符号化されたBピクチャおよびPピクチャの数をカウントして、その数を記憶する。そして、フェード区間検出部261は、所定の長さの区間に含まれるフレーム画像のうち、イントラ符号化されたBピクチャおよびPピクチャの数が所定の閾値以上である場合、その区間はフェード区間であるとする。
フェード区間検出部261は、フェード区間を検出すると、その検出結果を示すフェード情報信号を生成して符号化装置23に供給する。なお、図1に示した画像処理システムにおいて、復号装置21からフェード区間検出装置22に符号化された画像が供給されるようにし、フェード区間検出装置22において、符号化された画像を基に、イントラ符号化されたBピクチャおよびPピクチャの数に基づいてフェード区間が検出されるようにしてもよい。
さらに、フェード情報信号を用いて画像を符号化するときに行う処理を変更する符号化装置23は、図1に示した画像処理システムに限らず、例えば図18に示すように、他の画像処理システムにも適用できる。なお、図18において、図1における場合と対応する部分には同一の符号を付してあり、その説明は適宜省略する。
図18に示す画像処理システムは、フェード区間検出装置22、符号化装置23、および復号装置13から構成され、符号化装置23および復号装置13は通信網15を介して相互に接続されている。
フェード区間検出装置22および符号化装置23には、これから符号化しようとするベースバンド信号である画像が図示せぬ他の装置から供給される。フェード区間検出装置22は、他の装置から供給された画像からフェード区間を検出し、その検出結果を示すフェード情報信号を符号化装置23に供給する。
符号化装置23は、フェード区間検出装置22から供給されたフェード情報信号に基づいて、他の装置から供給された画像を符号化する。例えば、符号化装置23は、フェード情報信号に基づいて、画像を符号化するときに実行する処理を変更し、変更された処理や他の処理を実行することにより画像を符号化する。
符号化装置23は画像を符号化すると、符号化により得られた画像を変調し、変調された画像を通信網15を介して復号装置13に送信する。復号装置13は、符号化装置23から送信されてきた画像を受信して復調する。そして、復号装置13は、復調された画像を符号化装置23の符号化方式に対応する方式で復号し、これにより得られた画像を表示するなどして利用する。
以上のように、フェード区間であるか否かに応じて、画像を符号化するときに行う処理を変更するようにしたので、画質の劣化を抑制し、より効率よく符号化することができる。
また、動画像のフェード区間を検出するようにしたので、画質の劣化を抑制し、より効率よく符号化するためのフェード情報信号を供給することができる。これにより、フェード情報信号を用いて、画像の画質の劣化を抑制し、より効率よく符号化することができる。
上述した一連の処理は、ハードウエアにより実行させることもできるし、ソフトウエアにより実行させることもできる。一連の処理をソフトウエアにより実行させる場合には、そのソフトウエアを構成するプログラムが、専用のハードウエアに組み込まれているコンピュータ、または、各種のプログラムをインストールすることで、各種の機能を実行することが可能な、例えば汎用のパーソナルコンピュータなどに、プログラム記録媒体からインストールされる。
図19は、上述した一連の処理をプログラムにより実行するパーソナルコンピュータの構成の例を示すブロック図である。パーソナルコンピュータ301のCPU(Central Processing Unit)311は、ROM(Read Only Memory)312、または記録部318に記録されているプログラムに従って各種の処理を実行する。RAM(Random Access Memory)313には、CPU311が実行するプログラムやデータなどが適宜記憶される。これらのCPU311、ROM312、およびRAM313は、バス314により相互に接続されている。
CPU311にはまた、バス314を介して入出力インターフェース315が接続されている。入出力インターフェース315には、キーボード、マウス、マイクロホンなどよりなる入力部316、ディスプレイ、スピーカなどよりなる出力部317が接続されている。CPU311は、入力部316から入力される指令に対応して各種の処理を実行する。そして、CPU311は、処理の結果を出力部317に出力する。
入出力インターフェース315に接続されている記録部318は、例えばハードディスクからなり、CPU311が実行するプログラムや各種のデータを記録する。通信部319は、インターネットやローカルエリアネットワークなどのネットワークを介して外部の装置と通信する。
また、通信部319を介してプログラムを取得し、記録部318に記録してもよい。
入出力インターフェース315に接続されているドライブ320は、磁気ディスク、光ディスク、光磁気ディスク、或いは半導体メモリなどのリムーバブルメディア331が装着されたとき、それらを駆動し、そこに記録されているプログラムやデータなどを取得する。取得されたプログラムやデータは、必要に応じて記録部318に転送され、記録される。
コンピュータにインストールされ、コンピュータによって実行可能な状態とされるプログラムを格納するプログラム記録媒体は、図19に示すように、磁気ディスク(フレキシブルディスクを含む)、光ディスク(CD-ROM(Compact Disc-Read Only Memory),DVD(Digital Versatile Disc)を含む)、光磁気ディスクを含む)、もしくは半導体メモリなどよりなるパッケージメディアであるリムーバブルメディア331、または、プログラムが一時的もしくは永続的に格納されるROM312や、記録部318を構成するハードディスクなどにより構成される。プログラム記録媒体へのプログラムの格納は、必要に応じてルータ、モデムなどのインターフェースである通信部319を介して、ローカルエリアネットワーク、インターネット、デジタル衛星放送といった、有線または無線の通信媒体を利用して行われる。
なお、本明細書において、プログラム記録媒体に格納されるプログラムを記述するステップは、記載された順序に沿って時系列的に行われる処理はもちろん、必ずしも時系列的に処理されなくとも、並列的あるいは個別に実行される処理をも含むものである。
なお、本発明の実施の形態は、上述した実施の形態に限定されるものではなく、本発明の要旨を逸脱しない範囲において種々の変更が可能である。
本発明を適用した画像処理システムの一実施の形態の構成例を示す図である。 復号装置の構成例を示すブロック図である。 符号化装置の構成例を示すブロック図である。 符号化装置の構成例を示すブロック図である。 トランスコード処理を説明するフローチャートである。 重み付け予測モードの選択処理を説明するフローチャートである。 Pピクチャの動き補償処理を説明するフローチャートである。 Bピクチャの動き補償処理を説明するフローチャートである。 符号化装置の他の構成例を示すブロック図である。 並べ替え処理を説明するフローチャートである。 符号化装置の他の構成例を示すブロック図である。 ビットレート制御処理を説明するフローチャートである。 符号化装置の他の構成例を示すブロック図である。 量子化処理を説明するフローチャートである。 復号装置の他の構成例を示すブロック図である。 トランスコード処理を説明するフローチャートである。 復号装置の他の構成例を示すブロック図である。 画像処理システムの他の構成例を示す図である。 パーソナルコンピュータの構成例を示すブロック図である。
符号の説明
12 符号化データ変換装置, 21 復号装置, 22 フェード区間検出装置, 23 符号化装置, 94 動き補償モード決定回路, 95 動きベクトル生成回路, 96 動き補償回路, 100 取得部, 161 画面並べ替え回路, 171 取得部, 191 レート制御回路, 201 取得部, 221 量子化回路, 231 取得部, 261 フェード区間検出部

Claims (28)

  1. 符号化された画像を復号する復号装置と、前記復号装置により復号された前記画像を符号化する符号化装置とからなる画像処理システムにおいて、
    前記復号装置は、
    符号化された前記画像を復号する復号手段と、
    前記画像に基づいて、前記画像に含まれているフェード区間を検出し、その検出結果を示すフェード情報信号を前記符号化装置に供給する検出手段と
    を備え、
    前記符号化装置は、
    前記フェード情報信号を取得する取得手段と、
    前記フェード情報信号に基づいて、前記画像を符号化するときに実行される処理を変更する変更手段と
    を備える
    画像処理システム。
  2. 前記検出手段は、前記符号化された画像としてのイントラ符号化されたPピクチャおよびBピクチャの数に基づいてフェード区間を検出する
    請求項1に記載の画像処理システム。
  3. 前記検出手段は、前記画像を構成する連続するフレームの画像の輝度値の変化に基づいてフェード区間を検出する
    請求項1に記載の画像処理システム。
  4. 符号化された画像を復号する復号装置と、前記復号装置により復号された前記画像を符号化する符号化装置とからなる画像処理システムの画像処理方法において、
    前記復号装置において、
    符号化された前記画像を復号し、
    前記画像に基づいて、前記画像に含まれているフェード区間を検出し、その検出結果を示すフェード情報信号を前記符号化装置に供給し、
    前記符号化装置において、
    前記フェード情報信号を取得し、
    前記フェード情報信号に基づいて、前記画像を符号化するときに実行される処理を変更する
    画像処理方法。
  5. 符号化された画像を復号する復号手段と、
    前記画像に基づいて、前記画像に含まれているフェード区間を検出し、その検出結果を示すフェード情報信号を、復号された前記画像を符号化するときに実行される処理を前記フェード情報信号に基づいて変更する符号化装置に供給する検出手段と
    を備える復号装置。
  6. 前記検出手段は、前記符号化された画像としてのイントラ符号化されたPピクチャおよびBピクチャの数に基づいてフェード区間を検出する
    請求項5に記載の復号装置。
  7. 前記検出手段は、前記画像を構成する連続するフレームの画像の輝度値の変化に基づいてフェード区間を検出する
    請求項5に記載の復号装置。
  8. 符号化された画像を復号し、
    前記画像に基づいて、前記画像に含まれているフェード区間を検出し、その検出結果を示すフェード情報信号を、復号された前記画像を符号化するときに実行される処理を前記フェード情報信号に基づいて変更する符号化装置に供給する
    復号方法。
  9. 符号化された画像を復号し、
    前記画像に基づいて、前記画像に含まれているフェード区間を検出し、その検出結果を示すフェード情報信号を、復号された前記画像を符号化するときに実行される処理を前記フェード情報信号に基づいて変更する符号化装置に供給する
    ステップをコンピュータに実行させるプログラム。
  10. これから符号化しようとする画像がフェード区間を構成する画像であるか否かを示すフェード情報信号を取得する取得手段と、
    前記フェード情報信号に基づいて、前記画像を符号化するときに実行される処理を変更する変更手段と
    を備える符号化装置。
  11. 前記変更手段は、これから符号化しようとする画像がフェード区間を構成する画像である場合、前記画像に対して実行される動き補償の処理を変更する
    請求項10に記載の符号化装置。
  12. 前記変更手段は、前記画像がフェード区間を構成する画像としてのPピクチャである場合、前記動き補償の重み付け予測モードをWeighted Predictionモードに変更する
    請求項11に記載の符号化装置。
  13. 前記変更手段は、前記画像がフェード区間を構成する画像としてのBピクチャである場合、前記動き補償の重み付け予測モードをExplicit Weighted PredictionモードまたはImplicit Weighted Predictionモードに変更する
    請求項11に記載の符号化装置。
  14. 前記動き補償として前方向予測モードにより前記画像を予測して得られた前方向予測画像と、前記動き補償として後方向予測モードにより前記画像を予測して得られた後方向予測画像とを生成する生成手段をさらに備え、
    前記変更手段は、前記画像がフェード区間を構成する画像としてのBピクチャである場合、前記前方向予測画像および前記画像の差である予測残差と、前記後方向予測画像および前記画像の差である予測残差との差が所定の閾値以下であるとき、前記動き補償の動き補償モードを双方向予測モードに変更する
    請求項11に記載の符号化装置。
  15. 前記変更手段は、前記画像がフェード区間を構成する画像としてのBピクチャである場合、前記動き補償の動き補償モードを双方向予測モードに変更する
    請求項11に記載の符号化装置。
  16. 前記変更手段は、前記画像がフェード区間を構成する画像である場合、前記画像のGOP(Group Of Pictures)構造を変更する
    請求項10に記載の符号化装置。
  17. 前記GOP構造は、PピクチャおよびIピクチャから構成されるGOP構造に変更される
    請求項16に記載の符号化装置。
  18. 前記GOP構造は、PピクチャとPピクチャとの間に1つのBピクチャが配置されたGOP構造に変更される
    請求項16に記載の符号化装置。
  19. 前記GOP構造は、PピクチャとPピクチャとの間に2つのBピクチャが配置されたGOP構造に変更される
    請求項16に記載の符号化装置。
  20. 前記変更手段は、前記画像が符号化されるときに割り当てられる前記画像のビットレートを変更する
    請求項10に記載の符号化装置。
  21. 前記変更手段は、前記画像がフェード区間を構成する画像である場合、前記画像のビットレートが予め定められたビットレートよりも高くなるように、前記画像のビットレートを変更する
    請求項20に記載の符号化装置。
  22. 前記変更手段は、前記画像がフェード区間を構成する画像でない場合、これまで符号化された画像の符号量の合計が目標となる符号量よりも多いとき、これから符号化する前記画像のビットレートが予め定められたビットレートよりも低くなるように、前記画像のビットレートを変更する
    請求項20に記載の符号化装置。
  23. 前記変更手段は、前記画像を直交変換することにより得られた変換係数が、その変換係数の周波数に応じて重み付けされて量子化されるときに用いられる重み付け係数のマトリクスを変更する
    請求項10に記載の符号化装置。
  24. 前記変更手段は、前記画像がフェード区間を構成する画像である場合、所定の周波数より高い周波数の前記変換係数に対する重み付け係数が予め定められた重み付け係数よりも大きく、前記所定の周波数より低い周波数の前記変換係数に対する重み付け係数が予め定められた重み付け係数よりも小さい重み付け係数から構成されているマトリクスに、前記変換係数を量子化するときに用いるマトリクスを変更する
    請求項23に記載の符号化装置。
  25. 前記変更手段は、前記画像がフェード区間を構成する画像である場合、所定の周波数より高い周波数の前記変換係数に対する重み付け係数が予め定められた重み付け係数と同じであり、前記所定の周波数より低い周波数の前記変換係数に対する重み付け係数が予め定められた重み付け係数よりも小さい重み付け係数から構成されているマトリクスに、前記変換係数を量子化するときに用いるマトリクスを変更する
    請求項23に記載の符号化装置。
  26. 前記変更手段は、前記画像がフェード区間を構成する画像である場合、所定の周波数より高い周波数の前記変換係数に対する重み付け係数が予め定められた重み付け係数よりも大きく、前記所定の周波数より低い周波数の前記変換係数に対する重み付け係数が予め定められた重み付け係数と同じである重み付け係数から構成されているマトリクスに、前記変換係数を量子化するときに用いるマトリクスを変更する
    請求項23に記載の符号化装置。
  27. これから符号化しようとする画像がフェード区間を構成する画像であるか否かを示すフェード情報信号を取得し、
    前記フェード情報信号に基づいて、前記画像を符号化するときに実行される処理を変更する
    符号化方法。
  28. これから符号化しようとする画像がフェード区間を構成する画像であるか否かを示すフェード情報信号を取得し、
    前記フェード情報信号に基づいて、前記画像を符号化するときに実行される処理を変更する
    ステップをコンピュータに実行させるプログラム。
JP2006171635A 2006-06-21 2006-06-21 情報処理装置および方法、復号装置および方法、プログラム、並びに情報処理システム Expired - Fee Related JP4867497B2 (ja)

Priority Applications (2)

Application Number Priority Date Filing Date Title
JP2006171635A JP4867497B2 (ja) 2006-06-21 2006-06-21 情報処理装置および方法、復号装置および方法、プログラム、並びに情報処理システム
US11/764,590 US7978920B2 (en) 2006-06-21 2007-06-18 Method and system for processing an image, method and apparatus for decoding, method and apparatus for encoding, and program with fade period detector

Applications Claiming Priority (1)

Application Number Priority Date Filing Date Title
JP2006171635A JP4867497B2 (ja) 2006-06-21 2006-06-21 情報処理装置および方法、復号装置および方法、プログラム、並びに情報処理システム

Publications (3)

Publication Number Publication Date
JP2008005145A true JP2008005145A (ja) 2008-01-10
JP2008005145A5 JP2008005145A5 (ja) 2009-06-18
JP4867497B2 JP4867497B2 (ja) 2012-02-01

Family

ID=39009187

Family Applications (1)

Application Number Title Priority Date Filing Date
JP2006171635A Expired - Fee Related JP4867497B2 (ja) 2006-06-21 2006-06-21 情報処理装置および方法、復号装置および方法、プログラム、並びに情報処理システム

Country Status (2)

Country Link
US (1) US7978920B2 (ja)
JP (1) JP4867497B2 (ja)

Cited By (6)

* Cited by examiner, † Cited by third party
Publication number Priority date Publication date Assignee Title
JP2010057166A (ja) * 2008-07-29 2010-03-11 Panasonic Corp 画像符号化装置、画像符号化方法、集積回路及びカメラ
JP2012505601A (ja) * 2008-10-06 2012-03-01 クゥアルコム・インコーポレイテッド 効率的な予測モード選択
JP2016063284A (ja) * 2014-09-16 2016-04-25 株式会社Jvcケンウッド 画像処理装置、画像処理方法および画像処理プログラム
CN105874799A (zh) * 2014-01-11 2016-08-17 高通股份有限公司 用于3d视频译码的基于块的高级残差预测
JP2018524897A (ja) * 2015-06-19 2018-08-30 ノキア テクノロジーズ オーユー ビデオの符号化・復号装置、方法、およびコンピュータプログラム
WO2019093051A1 (ja) 2017-11-09 2019-05-16 ソニー株式会社 画像処理装置と画像処理方法

Families Citing this family (14)

* Cited by examiner, † Cited by third party
Publication number Priority date Publication date Assignee Title
US8644379B2 (en) * 2007-03-07 2014-02-04 Himax Technologies Limited De-interlacing method and method of compensating a de-interlaced pixel
JP2009094712A (ja) * 2007-10-05 2009-04-30 Funai Electric Co Ltd 出力装置
US8331454B2 (en) * 2007-11-12 2012-12-11 Cisco Technology, Inc. Integer transform function for video compression systems
US8269885B2 (en) * 2009-04-03 2012-09-18 Samsung Electronics Co., Ltd. Fade in/fade-out fallback in frame rate conversion and motion judder cancellation
US8995526B2 (en) * 2009-07-09 2015-03-31 Qualcomm Incorporated Different weights for uni-directional prediction and bi-directional prediction in video coding
US8711930B2 (en) * 2009-07-09 2014-04-29 Qualcomm Incorporated Non-zero rounding and prediction mode selection techniques in video encoding
US9161057B2 (en) 2009-07-09 2015-10-13 Qualcomm Incorporated Non-zero rounding and prediction mode selection techniques in video encoding
JP5583439B2 (ja) * 2010-03-17 2014-09-03 パナソニック株式会社 画像符号化装置及びカメラシステム
US9014271B2 (en) * 2010-07-12 2015-04-21 Texas Instruments Incorporated Method and apparatus for region-based weighted prediction with improved global brightness detection
RU2699253C2 (ru) * 2010-09-03 2019-09-04 Гуандун Оппо Мобайл Телекоммьюникейшнз Корп., Лтд. Способ и система для компенсации освещенности и перехода при кодировании и обработке видеосигнала
US20130170543A1 (en) * 2011-12-30 2013-07-04 Ning Lu Systems, methods, and computer program products for streaming out of data for video transcoding and other applications
JP6875821B2 (ja) * 2016-10-19 2021-05-26 キヤノン株式会社 画像符号化装置、撮像装置、画像符号化方法およびプログラム
US11044495B1 (en) 2018-02-13 2021-06-22 Cyborg Inc. Systems and methods for variable length codeword based data encoding and decoding using dynamic memory allocation
US10491240B1 (en) * 2019-01-17 2019-11-26 Cyborg Inc. Systems and methods for variable length codeword based, hybrid data encoding and decoding using dynamic memory allocation

Citations (5)

* Cited by examiner, † Cited by third party
Publication number Priority date Publication date Assignee Title
JP2001245304A (ja) * 2000-03-01 2001-09-07 Mitsubishi Electric Corp 動画像符号化方法および動画像符号化装置
JP2002010270A (ja) * 2000-06-27 2002-01-11 Mitsubishi Electric Corp 画像符号化装置及び画像符号化方法
JP2004007379A (ja) * 2002-04-10 2004-01-08 Toshiba Corp 動画像符号化方法及び動画像復号化方法
JP2006501760A (ja) * 2002-10-01 2006-01-12 トムソン ライセンシング ビデオ・デコーダにおける参照画像の陰解法による重みづけ
JP2006086861A (ja) * 2004-09-16 2006-03-30 Victor Co Of Japan Ltd 画像符号化装置

Family Cites Families (6)

* Cited by examiner, † Cited by third party
Publication number Priority date Publication date Assignee Title
US5500689A (en) * 1994-10-26 1996-03-19 Thomson Consumer Electronics, Inc. System for detecting a video signal image intensity gradient
US5654759A (en) * 1995-02-15 1997-08-05 Hitachi America Ltd. Methods and apparatus for reducing blockiness in decoded video
DE60143927D1 (de) * 2000-03-13 2011-03-10 Sony Corp Verfahren und vorrichtung zur erzeugung von kompakten metadateien für transcodierungshinweise
JP2002209215A (ja) * 2001-01-09 2002-07-26 Sony Corp 符号量制御装置及び方法、並びに画像情報変換装置及び方法
US6959042B1 (en) * 2001-10-01 2005-10-25 Cisco Technology, Inc. Methods and apparatus for measuring compressed video signals and applications to statistical remultiplexing
JP2003174653A (ja) 2001-12-05 2003-06-20 Sony Corp 画像情報変換方法及び画像情報変換装置、並びに制御プログラム及び記録媒体

Patent Citations (5)

* Cited by examiner, † Cited by third party
Publication number Priority date Publication date Assignee Title
JP2001245304A (ja) * 2000-03-01 2001-09-07 Mitsubishi Electric Corp 動画像符号化方法および動画像符号化装置
JP2002010270A (ja) * 2000-06-27 2002-01-11 Mitsubishi Electric Corp 画像符号化装置及び画像符号化方法
JP2004007379A (ja) * 2002-04-10 2004-01-08 Toshiba Corp 動画像符号化方法及び動画像復号化方法
JP2006501760A (ja) * 2002-10-01 2006-01-12 トムソン ライセンシング ビデオ・デコーダにおける参照画像の陰解法による重みづけ
JP2006086861A (ja) * 2004-09-16 2006-03-30 Victor Co Of Japan Ltd 画像符号化装置

Cited By (11)

* Cited by examiner, † Cited by third party
Publication number Priority date Publication date Assignee Title
JP2010057166A (ja) * 2008-07-29 2010-03-11 Panasonic Corp 画像符号化装置、画像符号化方法、集積回路及びカメラ
US8514935B2 (en) 2008-07-29 2013-08-20 Panasonic Corporation Image coding apparatus, image coding method, integrated circuit, and camera
JP2012505601A (ja) * 2008-10-06 2012-03-01 クゥアルコム・インコーポレイテッド 効率的な予測モード選択
US8831087B2 (en) 2008-10-06 2014-09-09 Qualcomm Incorporated Efficient prediction mode selection
CN105874799A (zh) * 2014-01-11 2016-08-17 高通股份有限公司 用于3d视频译码的基于块的高级残差预测
CN105874799B (zh) * 2014-01-11 2019-08-09 高通股份有限公司 用于3d视频译码的基于块的高级残差预测
JP2016063284A (ja) * 2014-09-16 2016-04-25 株式会社Jvcケンウッド 画像処理装置、画像処理方法および画像処理プログラム
JP2018524897A (ja) * 2015-06-19 2018-08-30 ノキア テクノロジーズ オーユー ビデオの符号化・復号装置、方法、およびコンピュータプログラム
WO2019093051A1 (ja) 2017-11-09 2019-05-16 ソニー株式会社 画像処理装置と画像処理方法
KR20200081367A (ko) 2017-11-09 2020-07-07 소니 주식회사 화상 처리 장치와 화상 처리 방법
US11223824B2 (en) 2017-11-09 2022-01-11 Sony Corporation Image processing apparatus and image processing method

Also Published As

Publication number Publication date
US20080089404A1 (en) 2008-04-17
US7978920B2 (en) 2011-07-12
JP4867497B2 (ja) 2012-02-01

Similar Documents

Publication Publication Date Title
JP4867497B2 (ja) 情報処理装置および方法、復号装置および方法、プログラム、並びに情報処理システム
JP4480671B2 (ja) ビデオ・エンコーダのモード選択によるレート歪みトレードオフの制御方法および装置
US8325799B2 (en) Moving picture encoding method, device using the same, and computer program
US7457471B2 (en) Method of adaptively encoding and decoding motion image and apparatus therefor
JP4247680B2 (ja) 符号化装置、符号化方法、符号化方法のプログラム及び符号化方法のプログラムを記録した記録媒体
EP1455536A1 (en) Video coding apparatus and decoding apparatus
JP4449915B2 (ja) 符号化装置、符号化方法およびプログラム、並びに、記録媒体
JP2006524000A (ja) ビデオトランスコーディング
JP2001145113A (ja) 画像情報変換装置及び方法
US20040013399A1 (en) Information processing method and apparatus
JP2008022405A (ja) 画像処理装置および方法、並びに、プログラム
JP4224778B2 (ja) ストリーム変換装置および方法、符号化装置および方法、記録媒体、並びに、プログラム
KR20040079084A (ko) 시간적 복잡도를 고려한 적응적 동영상 부호화와 그 장치
JP3818819B2 (ja) 画像符号化方式変換装置、画像符号化方式変換方法および記録媒体
JP4357560B2 (ja) 動画像符号化装置、動画像符号化方法及び動画像符号化プログラム
JP2005012249A (ja) 画像処理装置および画像処理方法、情報処理装置、記録媒体、並びに、プログラム
JP4561508B2 (ja) 画像処理装置、画像処理方法およびそのプログラム
JP3947316B2 (ja) 動きベクトル検出装置及びこれを用いた動画像符号化装置
JP2007235989A (ja) 画像処理装置および画像処理方法、プログラム、並びに、記録媒体
JP4775132B2 (ja) 画像理装置および方法、プログラム、並びに記録媒体
JP2008004984A (ja) 画像理装置および方法、プログラム、並びに記録媒体
JP2009010763A (ja) 画像処理装置、及び、画像処理方法
JP4539028B2 (ja) 画像処理装置および画像処理方法、記録媒体、並びに、プログラム
JP2002218470A (ja) 画像符号化データのレート変換方法、及び画像符号化レート変換装置
JP4134572B2 (ja) 圧縮動画像の再符号化プログラム、再符号化装置および方法

Legal Events

Date Code Title Description
A521 Written amendment

Free format text: JAPANESE INTERMEDIATE CODE: A523

Effective date: 20090430

A621 Written request for application examination

Free format text: JAPANESE INTERMEDIATE CODE: A621

Effective date: 20090430

A977 Report on retrieval

Free format text: JAPANESE INTERMEDIATE CODE: A971007

Effective date: 20101005

A131 Notification of reasons for refusal

Free format text: JAPANESE INTERMEDIATE CODE: A131

Effective date: 20101014

A521 Written amendment

Free format text: JAPANESE INTERMEDIATE CODE: A523

Effective date: 20101213

A131 Notification of reasons for refusal

Free format text: JAPANESE INTERMEDIATE CODE: A131

Effective date: 20110329

A521 Written amendment

Free format text: JAPANESE INTERMEDIATE CODE: A523

Effective date: 20110530

A02 Decision of refusal

Free format text: JAPANESE INTERMEDIATE CODE: A02

Effective date: 20110628

A521 Written amendment

Free format text: JAPANESE INTERMEDIATE CODE: A523

Effective date: 20110916

A911 Transfer to examiner for re-examination before appeal (zenchi)

Free format text: JAPANESE INTERMEDIATE CODE: A911

Effective date: 20110930

TRDD Decision of grant or rejection written
A01 Written decision to grant a patent or to grant a registration (utility model)

Free format text: JAPANESE INTERMEDIATE CODE: A01

Effective date: 20111018

A01 Written decision to grant a patent or to grant a registration (utility model)

Free format text: JAPANESE INTERMEDIATE CODE: A01

A61 First payment of annual fees (during grant procedure)

Free format text: JAPANESE INTERMEDIATE CODE: A61

Effective date: 20111031

FPAY Renewal fee payment (event date is renewal date of database)

Free format text: PAYMENT UNTIL: 20141125

Year of fee payment: 3

R250 Receipt of annual fees

Free format text: JAPANESE INTERMEDIATE CODE: R250

LAPS Cancellation because of no payment of annual fees