JP2006166360A - デジタルカメラ - Google Patents
デジタルカメラ Download PDFInfo
- Publication number
- JP2006166360A JP2006166360A JP2004358566A JP2004358566A JP2006166360A JP 2006166360 A JP2006166360 A JP 2006166360A JP 2004358566 A JP2004358566 A JP 2004358566A JP 2004358566 A JP2004358566 A JP 2004358566A JP 2006166360 A JP2006166360 A JP 2006166360A
- Authority
- JP
- Japan
- Prior art keywords
- underwater
- wireless communication
- prohibiting
- digital camera
- position detection
- Prior art date
- Legal status (The legal status is an assumption and is not a legal conclusion. Google has not performed a legal analysis and makes no representation as to the accuracy of the status listed.)
- Withdrawn
Links
Images
Classifications
-
- Y02B60/50—
Landscapes
- Studio Devices (AREA)
Abstract
【課題】カメラを水中で使用するときには、無線を使用する機能を停止し、電力消費が少なく、使用感の優れたデジタルカメラを提供する。
【解決手段】 撮像素子と、画像ファイルの記録再生を行う記録手段と、水中における撮影動作を選択する水中撮影モード選択手段と、無線通信手段と、無線通信を禁止する無線通信禁止手段を有し、水中撮影モード選択手段により水中撮影モードが選択されているときには、無線通信手段の動作を禁止することを特徴とするデジタルカメラ。
【選択図】 図1
【解決手段】 撮像素子と、画像ファイルの記録再生を行う記録手段と、水中における撮影動作を選択する水中撮影モード選択手段と、無線通信手段と、無線通信を禁止する無線通信禁止手段を有し、水中撮影モード選択手段により水中撮影モードが選択されているときには、無線通信手段の動作を禁止することを特徴とするデジタルカメラ。
【選択図】 図1
Description
本発明は、デジタルスチルカメラやデジタルビデオカメラなどのデジタルカメラに関するものである。
従来より、デジタルスチルカメラやデジタルビデオカメラなどの電子カメラが広く使われているが、この種のカメラの筐体を防水構造とすることにより水中で使用することを可能とした例が特許文献1に開示されている。カメラを水中で使用するには、この他に通常のカメラをアクリルなどの透明な防水ハウジングに収納して使用する方法もあり、特許文献2にはこの例が開示されている。
一方では、無線や携帯電話を使用してネットワークに接続することにより、通信機能を持たせたカメラが考えられている。この種のカメラは例えば撮影した画像ファイルをネットワークサーバに転送することにより、カメラの利便性を向上している。この種のカメラは特許文献3に開示されている。
さらにはGPS(グローバルポジショニングシステム)を使用してカメラの現在位置を計測し、撮影ファイルに対して位置情報を付加するカメラも考えられていて、特許文献4にはこの例が開示されている。
このような無線を利用した機能を備え、なおかつ水中でも使用することが可能なカメラが望まれている。
特開2001−21979号公報
特開平10−333233号公報
特開平2001−111977号公報
特開平7−307913号公報
しかしながら、無線通信あるいはGPSを備えた防水カメラを構成した場合、無線通信やGPSなど、高周波を利用する機能は、水が高周波を通さないため、水中で使用することができない。
それにもかかわらずこれらの機能を起動してしまうと、通信やGPSが機能しないだけでなく、通信を試みるために高周波を発振する、高周波を送信する、などにより電力を無駄に消費し、カメラの使用可能時間を低下させる。カメラはバッテリを用いて動作するため、無駄な電力により使用可能時間が低下することは、ユーザーの利便性を大きく損ねる。
さらには、無駄に通信機能やGPS機能を起動することにより、カメラの動作を制御するマイクロプロセッサなどのシステムコントローラの負荷が無用に増大し、ユーザーがカメラを操作したときのカメラのレスポンスが低下し、カメラの使用感を損ねる。
本発明は上述の問題点に鑑み、カメラを水中で使用するときには、無線を使用する機能を停止し、電力消費が少なく、使用感の優れたデジタルカメラを提供することを目的とする。
上記問題を解決するために、本発明のデジタルカメラは以下のいずれかの手段を有する。
(1)撮像素子と、画像ファイルの記録再生を行う記録手段と、水中における撮影動作を選択する水中撮影モード選択手段と、無線通信手段と、無線通信を禁止する無線通信禁止手段を有し、水中撮影モード選択手段により水中撮影モードが選択されているときには、無線通信手段の動作を禁止する手段を有する。
(2)手段(1)において、無線通信禁止手段は、無線通信手段に対する、電源供給の停止、あるいは無線通信手段に対する高周波の発振停止または高周波の供給停止のいずれかを実施する手段である。
(3)手段(1)に加えて、選択手段が水中撮影モードを選択していないときに、記録手段に存在する画像ファイルを無線通信手段により転送する手段を有する。
(4)撮像素子と、画像ファイルの記録再生を行う記録手段と、撮影動作を選択する選択手段と、水中での撮影動作を行う水中撮影モードと、電波を受信することにより位置を検出する位置検出手段と、位置検出を禁止する位置検出禁止手段を有し、水中撮影モード選択手段により水中撮影モードが選択されているときには、位置検出手段の動作を禁止する手段を有する。
(5)手段(4)において、位置検出禁止手段は、位置検出手段に対する電源供給の停止、あるいは位置検出手段に対する高周波の発振停止または高周波の供給停止のいずれかを実施する手段である。
(6)撮像素子と、画像ファイルの記録再生を行う記録手段と、水中を検出する水中検出手段と、無線通信手段と、無線通信を禁止する無線通信禁止手段を有し、水中検出手段が水中を検出しているときには、無線通信手段の動作を禁止手段を有する。
(7)手段(6)において、無線通信禁止手段は、無線通信手段に対する、電源供給の停止、あるいは無線通信手段に対する高周波の発振停止または高周波の供給停止のいずれかを実施する手段である。
(8)手段(6)に加えて、水中検出手段が水中を検出していないときに、記録手段に存在する画像ファイルを無線通信手段により転送する手段を有する。
(9)撮像素子と、画像ファイルの記録再生を行う記録手段と、撮影動作を選択する選択手段と、水中を検出する水中検出手段と、電波を受信することにより位置を検出する位置検出手段と、位置検出を禁止する位置検出禁止手段を有し、水中検出手段が水中を検出しているときには、位置検出手段の動作を禁止する手段を有する。
(10)位置検出禁止手段は、位置検出手段に対する電源供給の停止、あるいは位置検出手段に対する高周波の発振停止または高周波の供給停止のいずれかを実施する手段である。
(11)撮像素子と、画像ファイルの記録再生を行う記録手段と、水中ハウジングを検出する水中ハウジング検出手段と、無線通信手段と、無線通信を禁止する無線通信禁止手段を有し、水中ハウジング検出手段が水中ハウジングを検出しているときには、無線通信手段の動作を禁止する手段を有する。
(12)手段(11)において、無線通信禁止手段は、無線通信手段に対する、電源供給の停止、あるいは無線通信手段に対する高周波の発振停止または高周波の供給停止のいずれかを実施する手段である。
(13)手段(11)に加えて、水中ハウジング検出手段が水中ハウジングを検出していないときに、記録手段に存在する画像ファイルを無線通信手段により転送する手段を有する。
(14)撮像素子と、画像ファイルの記録再生を行う記録手段と、撮影動作を選択する選択手段と、水中ハウジングを検出する水中ハウジング検出手段と、電波を受信することにより位置を検出する位置検出手段と、位置検出を禁止する位置検出禁止手段を有し、水中ハウジング検出手段が水中ハウジングを検出しているときには、位置検出手段の動作を禁止する手段を有する。
(15)位置検出禁止手段は、位置検出手段に対する電源供給の停止、あるいは位置検出手段に対する高周波の発振停止または高周波の供給停止のいずれかを実施する手段である。
本発明において、請求項1の発明では、選択手段により水中撮影モードが選択されているときには、無線通信手段の動作を禁止することにより、水中における無駄な電力消費、無駄な処理によるカメラの処理速度低下を防止し、利便性の高いカメラを実現する。
請求項2の発明では、無線通信手段に対する、電源供給の停止、あるいは無線通信手段に対する高周波の発振停止または高周波の供給停止のいずれかを実施することにより、確実に無線通信手段の動作を禁止し、請求項1の効果を得る。
請求項3の発明では、選択手段が水中撮影モードを選択していないときに、記録手段に存在する画像ファイルを無線通信手段により転送することにより、請求項1の効果に加えて、水中で撮影されたファイルを水中外で自動的に転送することによりカメラの利便性をより向上する。
請求項4の発明では、選択手段により水中撮影モードが選択されているときには、位置検出手段の動作を禁止することにより、水中における無駄な電力消費、無駄な処理によるカメラの処理速度低下を防止し、利便性の高いカメラを実現する。
請求項5の発明では、位置検出手段に対する電源供給の停止、あるいは位置検出手段に対する高周波の発振停止または高周波の供給停止のいずれかを実施することにより、確実に無線通信手段の動作を禁止し、請求項4の効果を得る。
請求項6の発明では、水中検出手段が水中を検出しているときには、無線通信手段の動作を禁止することにより、水中における無駄な電力消費、無駄な処理によるカメラの処理速度低下を防止し、利便性の高いカメラを実現する。
請求項7の発明では、無線通信手段に対する、電源供給の停止、あるいは無線通信手段に対する高周波の発振停止または高周波の供給停止のいずれかを実施することにより、確実に無線通信手段の動作を禁止し、請求項6の効果を得る。
請求項8の発明では、水中検出手段が水中を検出していないときに、記録手段に存在する画像ファイルを無線通信手段により転送することにより、請求項6の効果に加えて、水中で撮影されたファイルを水中外で自動的に転送することによりカメラの利便性をより向上する。
請求項9の発明では、水中検出手段が水中を検出しているときには、位置検出手段の動作を禁止することにより、水中における無駄な電力消費、無駄な処理によるカメラの処理速度低下を防止し、利便性の高いカメラを実現する。
請求項10の発明では、位置検出手段に対する電源供給の停止、あるいは位置検出手段に対する高周波の発振停止または高周波の供給停止のいずれかを実施することにより、確実に無線通信手段の動作を禁止し、請求項9の効果を得る。
請求項11の発明では、水中ハウジング検出手段が水中ハウジングを検出しているときには、無線通信手段の動作を禁止することにより、水中における無駄な電力消費、無駄な処理によるカメラの処理速度低下を防止し、利便性の高いカメラを実現する。
請求項12の発明では、無線通信手段に対する、電源供給の停止、あるいは無線通信手段に対する高周波の発振停止または高周波の供給停止のいずれかを実施することにより、確実に無線通信手段の動作を禁止し、請求項11の効果を得る。
請求項13の発明では、水中ハウジング検出手段が水中ハウジングを検出していないときに、記録手段に存在する画像ファイルを無線通信手段により転送することにより、請求項11の効果に加えて、水中で撮影されたファイルを水中外で自動的に転送することによりカメラの利便性をより向上する。
請求項14の発明では、水中ハウジング検出手段が水中ハウジングを検出しているときには、位置検出手段の動作を禁止することにより、水中における無駄な電力消費、無駄な処理によるカメラの処理速度低下を防止し、利便性の高いカメラを実現する。
請求項15の発明では、位置検出手段に対する電源供給の停止、あるいは位置検出手段に対する高周波の発振停止または高周波の供給停止のいずれかを実施することにより、確実に無線通信手段の動作を禁止し、請求項14の効果を得る。
以下本発明を実施するための最良の形態を、実施例により詳しく説明する。
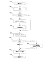
図1は本発明によるデジタルカメラの構成を示すブロック図である。1は本構成のデジタルカメラの筐体であり、本体内に水の浸入を防ぐために接合部などに防水パッキンを用い、カメラ内部を密閉する。
システムコントローラ9はカメラの動作を制御するためのコントローラで、マイクロプロセッサにより構成される。システムコントローラにはシステムバス2を経由してROM7が接続され、システムコントローラはROM7に記録されたプログラムを実行することにより、カメラの制御を行う。
10はシステムのクロックジェネレータで、システムの動作クロックを発振する。11はシステムの電源であり、バッテリと定電圧回路から構成され、システム各部に電源の供給を行う。
カメラにはカメラを操作するために十字キーや押しボタンなどのスイッチが備えられる。13はこれらのスイッチよりなるスイッチ群である。また、カメラには動作モードを選択するための回転式の動作モード選択スイッチ14が備えられる。ユーザーは動作モード選択スイッチ14によりカメラの動作として、フルオート撮影、マニュアル撮影、画像再生といったカメラの動作を選択することが可能であり、本カメラはこれに付加して水中撮影モードを備えている。また、スイッチ群13および動作モード選択スイッチ14はI/Oポート12に接続され、システムコントローラはシステムバス2を経由してI/Oポート12をリードアクセスすることにより、スイッチの状態を認識することが可能となっている。
メモリカード26はメモリカードソケット27に対して着脱可能な記録メディアであり、密閉構造を持つふたを通して筐体の中に収納される。カメラはメモリカード26に対して画像ファイルを記録すること、あるいはメモリカードから画像ファイルを読み出し、これをディスプレイの表示(再生)することが可能である。メモリカード26は、メモリカードソケット27を経由してシステムバス2に接続されている。
さらに本カメラは外部のネットワークと無線を使用して通信するために、通信インタフェース15、RFモジュール16、アンテナ17が搭載されている。通信インタフェース15はシステムバス2に接続され、システムコントローラやRAM8との間でデータの転送を行う。また、RFモジュールはデータの変調、増幅、あるいは復調を行うモジュールで、通信インタフェースとの間はデジタルデータが転送される。18はRFモジュールを動作させるためのクロックジェネレータで、無線通信で用いる基本波を発振する。19はRFモジュールを動作させるための電源である。クロックジェネレータ18および電源19はIOポート12によりクロックのオンオフ、電源のオンオフが制御される。
また、本カメラは位置情報を取得するためのGPS(グローバルポジショニングシステム)が装備される。20はGPSインタフェースであり、システムバス2に接続され、システムコントローラ9からデータのリードアクセスが可能となっている。21はGPSモジュールであり、アンテナ22が受信した電波を処理し、位置情報を演算する。23はGPSモジュールを動作させるためのクロックジェネレータで、GPSの受信回路を動作させるための基本波を発振する。24はGPSモジュールを動作させるための電源である。クロックジェネレータ23および電源24はI/Oポート12によりクロックのオンオフ、電源のオンオフが制御される。
また、本カメラの撮像部は以下のように構成されている。撮像素子3は入射する像を電気信号に変換する。これを撮像回路4は電気信号の振幅を調整しさらに相関二重サンプリングし、さらにデジタルデータに変換する。画像処理5はこれに対して色変換処理やデータ圧縮を施しデータをRAM8に記録する。システムコントローラ9からの指示によりRAM8上の圧縮画像データをメモリカード26に記録することが可能である。
ディスプレイ6は撮影によってメモリカード26に記録されたファイルの画像や、カメラの情報などを表示するディスプレイである。また、ディスプレイは撮像素子に入射している像をリアルタイムで表示することにより、ビューファインダーとしても機能する。
本カメラは撮影モードとして通常の撮影モードのほかに水中撮影モードを備える。水中撮影モードは撮影感度を高く設定するほかに、無線通信機能やGPS機能の動作を禁止するモードである。このモードは動作モード選択スイッチ14にて選択することが可能である。
次に図2を用いて本装置の動作を説明する。
ユーザーがスイッチ群13に含まれるシャッタースイッチを操作することにより、カメラに対して撮影の開始を指令したとする。これにより図2の撮影処理がS100よりスタートする。システムコントローラ9はS101において、動作モード選択スイッチ14より撮影モードが水中モードか通常の撮影モードであるかを読み取り、水中モードであった場合は処理をS102に、通常モードであった場合は処理をS110に進める。
ここでは動作モード選択スイッチが通常モードに設定されているとし、S110以後の処理の説明を行う。S110において、撮影動作が行われる。撮影動作は、まずS101にて撮像素子3、撮像回路4、画像処理5をコントロールし、圧縮処理された画像データをRAM8に生成する。
次にシステムコントローラはS111にてGPSモジュール21の電源24をオンに制御し、GPSモジュールへの電源供給を開始する。さらにクロックジェネレータ23を制御し、GPSモジュールにクロックの供給を開始する。さらにクロックジェネレータ10を制御し、GPSインタフェース20へのクロック供給も開始する。次にシステムコントローラはS113にてGPSモジュールから位置情報を読み出し、これを先の撮影によってRAM8に記録されている画像データに付加する。そしてS119にてGPSモジュールへのクロックと電源の供給を停止する。
この後システムコントローラは画像データの記録先をS114にて判断する。画像データの記録先は、撮影に前もってユーザーがカメラに設定する。このとき、ユーザーはスイッチ群13を操作し、ディスプレイ6で設定状況を確認しながらカメラに対して設定を行う。画像データの記録先は、内蔵ストレージすなわちメモリカード26か、ネットワーク接続された先のサーバのいずれかを選択する。設定された情報はRAM8に保存される。システムコントローラはS113においてRAM8に記録された値を判断する。
記録先が内蔵ストレージであった場合、システムコントローラはS105にて画像データをメモリカード26に記録し、S118にて撮影処理を終了する。
記録先がネットワーク接続された先のサーバであった場合、システムコントローラはS115にてRFモジュール16の電源19をオンに制御し、さらにクロックジェネレータ18をオンに制御し、RFモジュールへのクロック供給を開始する。さらにシステムコントローラはクロックジェネレータ10を制御し、無線通信インタフェース15のクロック供給を開始する。そしてS117にてサーバとの間にネットワーク接続を確立し、さらにサーバに対して画像データを転送する。その後S120にてRFモジュールへの電源、クロックの供給および通信インタフェースへのクロック供給を停止し、S118にて撮影処理を終了する。
次にS101にて撮影モードが水中に設定されている場合の処理を説明する。水中モードでの撮影は、まずS102において撮影感度設定を変更する。これは一般的に水中は空中と比較して暗い場合が多いためである。感度設定は撮像回路のゲインを高く設定することによって行う。ただし、ユーザーがこれを望まない場合は、前もってカメラに対して水中モード時の感度変更を行わないことをカメラに対して設定しておけば、システムコントローラはS102,S104を処理しない。
システムコントローラはS103において撮影動作を行う。これによりRAMに画像データが生成される。さらにS104にて感度設定を元のS102で変更する前の値に戻し、S105にてメモリカードに画像データを記録し、S118にて撮影動作を終了する。
本発明は、ユーザーが撮影モードとして水中モードを選択している間、上記の処理により撮影によって生成された画像ファイルをネットワークサーバに転送することを行わない。しかし、ユーザーが他の撮影モードを選択したときに、メモリカード26に撮影によって生成された画像ファイルが存在する場合、無線通信インタフェースおよびRFユニットに電源とクロックの供給を開始し、サーバとの間のネットワーク接続を確立し、ファイルの転送を行う。
このように実施例1のカメラは撮影モードとして水中が選択されている場合、無線通信機能やGPS機能に電源を供給せず、また、通信や位置情報の取得を試みることも無い。したがって、無駄な電力消費や、システムコントローラの無駄な動作によるカメラのレスポンス、例えば撮影間隔時間などの低下を防止することが可能である。
図3は本発明によるデジタルカメラの第2の実施例における構成を示すブロック図であり、第1の実施例で述べた構成と比較して水圧センサ25が追加されている。水圧センサはI/Oポートに接続されたセンサで、水圧のある、なしを検知し、この情報を出力する。システムコントローラは水圧センサの出力値をI/Oポート12を経由して検出することが可能である。
この他の部分の構成は第1の実施例と同じであるのでここでは説明を行わない。
次に第2の実施例における動作の説明を行う。
システムコントローラはスイッチ群13に含まれるシャッタースイッチがユーザーにより操作されたことを検出すると、撮影処理をS200からスタートする。まずS201にて被写体像を撮影し、これによって得た画像データをRAM8に記録する。次にS202にて水圧センサ25の状態を取得する。水圧センサが水圧を検知していない状態である場合、システムコントローラは処理をS203に進め、GPSモジュール21の電源24をオンに制御し、GPSモジュールへの電源供給を開始する。さらにクロックジェネレータ23を制御し、GPSモジュールにクロックの供給を開始する。さらにクロックジェネレータ10を制御し、GPSインタフェース20へのクロック供給も開始する。次にシステムコントローラはS204にてGPSモジュールから位置情報を読み出し、これを先の撮影によってRAM8に記録されている画像データに付加する。さらにシステムコントローラはS221にてGPSモジュールへのクロックおよび電源の供給を停止する。
S202にて水圧センサが水圧を検知している場合、システムコントローラは処理をS205に進め、GPSからの位置情報取得は行わない。
次にシステムコントローラはS205にて画像データの記録先を判断する。画像データの記録先はユーザーにより撮影に前もって設定されていて、この値はRAM8に記憶されている。記録先が内蔵ストレージ、すなわちメモリカード26であった場合、システムコントローラは処理をS207に進める。
記録先がネットワーク接続されたサーバであった場合、システムコントローラはS206にて、RAM8上に存在する画像データに対して、この画像データがサーバに記録すべきものであることを示すフラグを付加する。フラグは画像データをファイル化する際に、ファイルのヘッダー部に記録される。このあとシステムコントローラは処理をS207に進め、撮影によって生成された画像データをファイル化し、メモリカード26に記録する。そしてS208にて撮影処理を終了する。
本実施例のカメラでは、上記説明した処理とは別に、システムコントローラに内蔵されたタイマをトリガとして所定時間ごとに起動される処理が存在する。以下に図5を用いてこれについて説明する。システムコントローラはタイマが発生するトリガを検知すると、S210から処理を開始する。そしてS220にてメモリカード内に存在するファイルに関する情報を読み出し、サーバに記録すべきファイルがメモリカード内に1ファイルでも存在するかどうかを調査する。存在しない場合は処理をS219にすすめ、この処理を終了する。
S220にて転送すべきファイルが存在した場合、システムコントローラは処理をS211に進め、水圧センサの状態を調査する。水圧が検出されない場合、システムコントローラは処理をS212に進め、RFモジュール16の電源19をオンに制御し、さらにクロックジェネレータ18をオンに制御し、RFモジュールへのクロック供給を開始する。さらにシステムコントローラはクロックジェネレータ10を制御し、通信インタフェース15のクロック供給を開始する。そしてサーバとの間にネットワーク接続を確立する。
次にS213においてメモリカード内に存在する、ファイルの数を取得し、同時にファイルを指定するポインタを0にリセットする。システムコントローラはポインタが示す順番にファイルを選択し、S214においてこれの情報部にサーバに転送すべきファイルであることを示すフラグが存在するかどうかを調査する。サーバに転送すべきファイルであった場合、システムコントローラはS215にてこのファイルをサーバに転送し、S216にてこのファイルをメモリカードから消去する。さらにS217にてファイルポインタに1を加算し、S218にてメモリカード内のファイルの走査がすべて達成されたかどうかを確認する。確認はファイルポインタが処理開指示のファイル数−1と等しくなったかどうかを比較することによって行う。
ファイルの走査が終了していない場合は処理をS214に戻し、次のファイルの情報を調査し、これが転送すべきファイルであるならばサーバに転送し、メモリカードからは消去する。このループ処理はメモリカード内のすべてのファイルについて、S214の処理がなされるまで続けられ、すべてのファイルの転送要求フラグが調査されると、システムコントローラはS218にて処理をS220に進めてRFモジュールへのクロック、電源の供給および通信インタフェース15へのクロック供給を停止し、さらにS219にて処理を終了する。
以上の動作により、実施例2のカメラは水中にて使用されている間は、無線通信やGPSといった無線を使用する機能の動作を禁止し、無駄な電力消費を防止する。さらには、カメラが水中に存在しないときに、カメラが自動的に通信機能を使用サーバに転送すべきファイルをサーバに転送する。したがって、ファイルをサーバに転送する、というユーザーの要求は、ユーザーが特別な操作を行うことなしに達成される。
なお、本実施例はカメラの筐体を防水処理せず、カメラを防水ハウジングに収納して使用する場合においても同様な効果を得ることが可能である。
図6は防水ハウジングを使用する例であり、この場合、カメラの筐体30は防水処理を施す必要は無い。31は防水ハウジングであり、アクリルなどの透明部材を用い、開口部に防水手段を有し、カメラを水密に収納することが可能である。また、防水ハウジングは、カメラが防水ハウジングに収納されていることを検知することを可能とするために、磁石33を備えている。
カメラのシステムは図3において水圧センサ25をハウジングを検出することが可能であるセンサ、ここでは磁気センサ32に置き換えることによって構成する。磁気センサ32はカメラが水中ハウジングに収納されると、磁石33が接近することにより、出力信号に変化を生ずる。システムコントローラ9はI/Oポート12を経由してこのことを検知することにより、カメラが水中ハウジングにあることを判断することが可能となる。
これにおいて、すでに説明した図4、図5の処理を行う。図4、図5において、水圧を検知する処理はすべて水中ハウジングを検出するか否かに置き換える。
これにより、防水ハウジングを使用するカメラにおいても、水中ハウジングに収納して使用されている間、すなわち水中にて使用されている間は、無線通信やGPSといった無線を使用する機能の動作を禁止し、無駄な電力消費を防止する。さらには、カメラが水中ハウジングから出されたときに、カメラが自動的に通信機能を使用サーバに転送すべきファイルをサーバに転送する。そしてこれらによりカメラの利便性を大きく向上する。
以上のように実施例1及び2に述べたデジタルカメラは、水中において高周波を使用する機能の動作を禁止する。
これにより、高周波を発振、送信などにより発生する無駄な電力消費を解消し、バッテリの持続時間を伸ばすことによりカメラの利便性を向上する。
さらには、無駄な機能の動作によるシステムコントローラの負荷増大を防止することにより、カメラの使用感を向上する。
さらに実施例2に述べたデジタルカメラは、水中においてサーバに転送することができなかったファイルを、後に水中に存在しない時間を用いて自動的にサーバに転送する。これによりユーザーが持つ、ファイルをサーバに記録する、という目的が、例え水中で撮影されたファイルであったとしても達成され、カメラの利便性が大きく向上する。
1 デジタルカメラの筐体
2 システムバス
3 撮像素子
4 撮像回路
5 画像処理
6 ディスプレイ
7 ROM
8 RAM
9 システムコントローラ
10 システムクロックジェネレータ
11 システム電源
12 I/Oポート
13 スイッチ群
14 動作モード選択スイッチ
15 通信インタフェース
16 RFモジュール
17 アンテナ
18 RF基本波発振回路
19 RF電源
20 GPSインタフェース
21 GPSモジュール
22 GPSアンテナ
23 GPS基本波発振回路
24 GPS電源
25 水圧センサ
26 メモリカード
27 メモリカードソケット
30 カメラ筐体
31 防水ハウジング
32 磁気センサ
33 永久磁石
2 システムバス
3 撮像素子
4 撮像回路
5 画像処理
6 ディスプレイ
7 ROM
8 RAM
9 システムコントローラ
10 システムクロックジェネレータ
11 システム電源
12 I/Oポート
13 スイッチ群
14 動作モード選択スイッチ
15 通信インタフェース
16 RFモジュール
17 アンテナ
18 RF基本波発振回路
19 RF電源
20 GPSインタフェース
21 GPSモジュール
22 GPSアンテナ
23 GPS基本波発振回路
24 GPS電源
25 水圧センサ
26 メモリカード
27 メモリカードソケット
30 カメラ筐体
31 防水ハウジング
32 磁気センサ
33 永久磁石
Claims (15)
- 撮像素子と、画像ファイルの記録再生を行う記録手段と、水中における撮影動作を選択する水中撮影モード選択手段と、無線通信手段と、無線通信を禁止する無線通信禁止手段を有し、水中撮影モード選択手段により水中撮影モードが選択されているときには、無線通信手段の動作を禁止することを特徴とするデジタルカメラ。
- 無線通信禁止手段は、無線通信手段に対する、電源供給の停止、あるいは無線通信手段に対する高周波の発振停止または高周波の供給停止のいずれかを実施することを特徴とする請求項1記載のデジタルカメラ。
- 水中撮影モード選択手段が水中撮影モードを選択していないときに、記録手段に存在する画像ファイルを無線通信手段により転送することを特徴とする請求項1記載のデジタルカメラ。
- 撮像素子と、画像ファイルの記録再生を行う記録手段と、水中における撮影動作を選択する水中撮影モード選択手段と、電波を受信することにより位置を検出する位置検出手段と、位置検出を禁止する位置検出禁止手段を有し、水中撮影モード選択手段により水中撮影モードが選択されているときには、位置検出手段の動作を禁止することを特徴とするデジタルカメラ。
- 位置検出禁止手段は、位置検出手段に対する電源供給の停止、あるいは位置検出手段に対する高周波の発振停止または高周波の供給停止のいずれかを実施することを特徴とする請求項2記載のデジタルカメラ。
- 撮像素子と、画像ファイルの記録再生を行う記録手段と、水中を検出する水中検出手段と、無線通信手段と、無線通信を禁止する無線通信禁止手段を有し、水中検出手段が水中を検出しているときには、無線通信手段の動作を禁止することを特徴とするデジタルカメラ。
- 無線通信禁止手段は、無線通信手段に対する、電源供給の停止、あるいは無線通信手段に対する高周波の発振停止または高周波の供給停止のいずれかを実施することを特徴とする請求項6記載のデジタルカメラ。
- 水中検出手段が水中を検出していないときに、記録手段に存在する画像ファイルを無線通信手段により転送することを特徴とする請求項6記載のデジタルカメラ。
- 撮像素子と、画像ファイルの記録再生を行う記録手段と、撮影動作を選択する選択手段と、水中を検出する水中検出手段と、電波を受信することにより位置を検出する位置検出手段と、位置検出を禁止する位置検出禁止手段を有し、水中検出手段が水中を検出しているときには、位置検出手段の動作を禁止することを特徴とするデジタルカメラ。
- 位置検出禁止手段は、位置検出手段に対する電源供給の停止、あるいは位置検出手段に対する高周波の発振停止または高周波の供給停止のいずれかを実施することを特徴とする請求項9記載のデジタルカメラ。
- 撮像素子と、画像ファイルの記録再生を行う記録手段と、水中ハウジングを検出する水中ハウジング検出手段と、無線通信手段と、無線通信を禁止する無線通信禁止手段を有し、水中ハウジング検出手段が水中ハウジングを検出しているときには、無線通信手段の動作を禁止することを特徴とするデジタルカメラ。
- 無線通信禁止手段は、無線通信手段に対する、電源供給の停止、あるいは無線通信手段に対する高周波の発振停止または高周波の供給停止のいずれかを実施することを特徴とする請求項11記載のデジタルカメラ。
- 水中ハウジング検出手段が水中ハウジングを検出していないときに、記録手段に存在する画像ファイルを無線通信手段により転送することを特徴とする請求項11記載のデジタルカメラ。
- 撮像素子と、画像ファイルの記録再生を行う記録手段と、撮影動作を選択する選択手段と、水中ハウジングを検出する水中ハウジング検出手段と、電波を受信することにより位置を検出する位置検出手段と、位置検出を禁止する位置検出禁止手段を有し、水中ハウジング検出手段が水中ハウジングを検出しているときには、位置検出手段の動作を禁止することを特徴とするデジタルカメラ。
- 位置検出禁止手段は、位置検出手段に対する電源供給の停止、あるいは位置検出手段に対する高周波の発振停止または高周波の供給停止のいずれかを実施することを特徴とする請求項14記載のデジタルカメラ。
Priority Applications (1)
| Application Number | Priority Date | Filing Date | Title |
|---|---|---|---|
| JP2004358566A JP2006166360A (ja) | 2004-12-10 | 2004-12-10 | デジタルカメラ |
Applications Claiming Priority (1)
| Application Number | Priority Date | Filing Date | Title |
|---|---|---|---|
| JP2004358566A JP2006166360A (ja) | 2004-12-10 | 2004-12-10 | デジタルカメラ |
Publications (1)
| Publication Number | Publication Date |
|---|---|
| JP2006166360A true JP2006166360A (ja) | 2006-06-22 |
Family
ID=36667812
Family Applications (1)
| Application Number | Title | Priority Date | Filing Date |
|---|---|---|---|
| JP2004358566A Withdrawn JP2006166360A (ja) | 2004-12-10 | 2004-12-10 | デジタルカメラ |
Country Status (1)
| Country | Link |
|---|---|
| JP (1) | JP2006166360A (ja) |
Cited By (8)
| Publication number | Priority date | Publication date | Assignee | Title |
|---|---|---|---|---|
| WO2008041754A1 (en) * | 2006-10-04 | 2008-04-10 | Nikon Corporation | Electronic device |
| JP2008258991A (ja) * | 2007-04-05 | 2008-10-23 | Olympus Imaging Corp | 撮影装置 |
| JP2008283348A (ja) * | 2007-05-09 | 2008-11-20 | Nikon Corp | 電子機器 |
| JP2010103656A (ja) * | 2008-10-22 | 2010-05-06 | Hitachi Ltd | コンテンツ送信装置、コンテンツ受信装置 |
| JP2012037659A (ja) * | 2010-08-05 | 2012-02-23 | Canon Inc | 撮影装置及びその制御方法、プログラム、並びに記録媒体 |
| WO2012108443A1 (ja) * | 2011-02-09 | 2012-08-16 | Necカシオモバイルコミュニケーションズ株式会社 | 電子機器、水検知手段の制御方法及び電子機器の動作モード設定方法 |
| JP2014180036A (ja) * | 2014-05-21 | 2014-09-25 | Olympus Imaging Corp | 撮影装置、その制御方法、及びプログラム |
| US10013583B2 (en) | 2015-07-24 | 2018-07-03 | Kyocera Corporation | Electronic device |
-
2004
- 2004-12-10 JP JP2004358566A patent/JP2006166360A/ja not_active Withdrawn
Cited By (13)
| Publication number | Priority date | Publication date | Assignee | Title |
|---|---|---|---|---|
| US9094653B2 (en) | 2006-10-04 | 2015-07-28 | Nikon Corporation | Electronic device that displays a photographing location on a map |
| US10545400B2 (en) | 2006-10-04 | 2020-01-28 | Nikon Corporation | Non-transitory computer readable medium that causes an electronic device to transmit based on recipient information |
| WO2008041754A1 (en) * | 2006-10-04 | 2008-04-10 | Nikon Corporation | Electronic device |
| US9740090B2 (en) | 2006-10-04 | 2017-08-22 | Nikon Corporation | Electronic device |
| JP2008258991A (ja) * | 2007-04-05 | 2008-10-23 | Olympus Imaging Corp | 撮影装置 |
| JP2008283348A (ja) * | 2007-05-09 | 2008-11-20 | Nikon Corp | 電子機器 |
| JP2010103656A (ja) * | 2008-10-22 | 2010-05-06 | Hitachi Ltd | コンテンツ送信装置、コンテンツ受信装置 |
| JP2012037659A (ja) * | 2010-08-05 | 2012-02-23 | Canon Inc | 撮影装置及びその制御方法、プログラム、並びに記録媒体 |
| JPWO2012108443A1 (ja) * | 2011-02-09 | 2014-07-03 | Necカシオモバイルコミュニケーションズ株式会社 | 電子機器、水検知手段の制御方法及び電子機器の動作モード設定方法 |
| US9407745B2 (en) | 2011-02-09 | 2016-08-02 | Nec Corporation | Electronic apparatus, water detection means control method, and electronic apparatus operation mode setting method |
| WO2012108443A1 (ja) * | 2011-02-09 | 2012-08-16 | Necカシオモバイルコミュニケーションズ株式会社 | 電子機器、水検知手段の制御方法及び電子機器の動作モード設定方法 |
| JP2014180036A (ja) * | 2014-05-21 | 2014-09-25 | Olympus Imaging Corp | 撮影装置、その制御方法、及びプログラム |
| US10013583B2 (en) | 2015-07-24 | 2018-07-03 | Kyocera Corporation | Electronic device |
Similar Documents
| Publication | Publication Date | Title |
|---|---|---|
| US7375755B2 (en) | Image processing apparatus and method for displaying an image and posture information | |
| JP3559744B2 (ja) | 通信装置及びその制御方法 | |
| KR20020018053A (ko) | 카메라를 구비한 휴대형 정보 단말기 | |
| JP2006166360A (ja) | デジタルカメラ | |
| EP1650959A2 (en) | Camera with Wireless Communication Function | |
| JP4298387B2 (ja) | データ記録装置 | |
| US20050174597A1 (en) | Image processing apparatus and control method, computer program, and recording medium | |
| JP3792821B2 (ja) | 撮像装置、撮像処理装置、撮像装置の制御方法及び撮像処理装置の制御方法 | |
| JP4569032B2 (ja) | 電子機器および電子機器システム | |
| JP4136296B2 (ja) | 画像処理装置、方法、及びコンピュータ読み取り可能な記憶媒体 | |
| JP2003274366A (ja) | 画像処理装置、画像処理方法、プログラム及び記録媒体 | |
| JP4921200B2 (ja) | 電子機器 | |
| JP2004194109A (ja) | 露出補正装置 | |
| JP2005215524A (ja) | 撮像方法、撮像装置、プログラム及び記憶媒体 | |
| JP4128236B2 (ja) | カメラ | |
| JP2001117542A (ja) | 撮像装置、その起動方法および記憶媒体 | |
| JP4612763B2 (ja) | 撮像装置およびその制御方法 | |
| JP2005184611A (ja) | 画像処理装置 | |
| KR101396334B1 (ko) | 이미지 파일에 gps 정보를 입력하는 디지털 이미지 처리장치 및 그 제어 방법 | |
| JP4991412B2 (ja) | 撮像装置、画像記録方法、及びプログラム | |
| JP4599008B2 (ja) | 撮像装置および撮像装置の制御方法 | |
| JP2004297298A (ja) | 画像表示装置 | |
| JP4408545B2 (ja) | 撮像装置 | |
| JP2005045386A (ja) | 撮像装置 | |
| JP4499901B2 (ja) | 電子カメラ |
Legal Events
| Date | Code | Title | Description |
|---|---|---|---|
| A300 | Application deemed to be withdrawn because no request for examination was validly filed |
Free format text: JAPANESE INTERMEDIATE CODE: A300 Effective date: 20080304 |