JP2005299433A - 送風ユニット - Google Patents
送風ユニット Download PDFInfo
- Publication number
- JP2005299433A JP2005299433A JP2004113813A JP2004113813A JP2005299433A JP 2005299433 A JP2005299433 A JP 2005299433A JP 2004113813 A JP2004113813 A JP 2004113813A JP 2004113813 A JP2004113813 A JP 2004113813A JP 2005299433 A JP2005299433 A JP 2005299433A
- Authority
- JP
- Japan
- Prior art keywords
- outer box
- motor
- impeller
- vibration isolating
- vibration
- Prior art date
- Legal status (The legal status is an assumption and is not a legal conclusion. Google has not performed a legal analysis and makes no representation as to the accuracy of the status listed.)
- Pending
Links
Images
Landscapes
- Structures Of Non-Positive Displacement Pumps (AREA)
Abstract
【課題】共振音を抑制し、高出力のモータが使用できる送風ユニットを提供する。
【解決手段】吸気口16と排気口17を有し風路を形成した外箱1と、シロッコファンの羽根車5と、アウターロータ式のモータ7とを備え、前記モータ7のロータ部7Aを前記羽根車5のハブ部8に装着し、前記モータ7のステータ部7Bを防振ゴム10を介して前記外箱1に取り付けたもので、羽根車5のハブ部8にロータ部7Aが装着されるので、ハブ部8の径に対して最大限径の大きいモータ7を使用することが出来て高出力を実現でき、また、ロータ部7A、ステータ部7B間のトルク変動に起因する加振力が防振ゴム10で外箱1に伝達せず、振動を防ぐとともに、外箱1からの共振音の放射を防ぎ、低騒音化を実現できるものである。
【選択図】図2
【解決手段】吸気口16と排気口17を有し風路を形成した外箱1と、シロッコファンの羽根車5と、アウターロータ式のモータ7とを備え、前記モータ7のロータ部7Aを前記羽根車5のハブ部8に装着し、前記モータ7のステータ部7Bを防振ゴム10を介して前記外箱1に取り付けたもので、羽根車5のハブ部8にロータ部7Aが装着されるので、ハブ部8の径に対して最大限径の大きいモータ7を使用することが出来て高出力を実現でき、また、ロータ部7A、ステータ部7B間のトルク変動に起因する加振力が防振ゴム10で外箱1に伝達せず、振動を防ぐとともに、外箱1からの共振音の放射を防ぎ、低騒音化を実現できるものである。
【選択図】図2
Description
本発明は、換気や冷却、排塵等に供する送風ユニットに関するものである。
一般に、モータとファンが一体的に形成された送風ユニットは、冷却用等に広く用いられているが、特に高静圧を要求される用途には遠心ファンが用いられる。このように高静圧を確保しようとする場合には、動作回転数を高めることが有効だが、そのためにモータを高出力で使用する場合しばしば、共振音が課題となる。
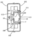
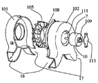
そして従来の送風ユニットは、図4や図5に示すように、吸気口16、排気口17を有し、風路を形成した外箱101、102と、この外箱101、102内に収納され、中央部に空洞部108を有するファン105と、同じく外箱102内に収納されたモータ7から成り、このモータ7の片方の軸受け部109は防振ゴム10を介して、外箱102に設けられ、ファン105の空洞部108に沿うように形成されたフランジ部112に固定され、他方の軸受け部109は防振ゴム10を介して前記外箱102に固定される電動機取付具113に取り付けられることで、ファン105とモータ7系を外箱101、102から振動的に遮断し、共振音を防ぐようにしている(例えば、特許文献1参照)。
特開2000−146219号公報
しかしながら、前記従来の構成では、ファン105の空洞部108内にクリアランスをおいて、フランジ部112を支持する円筒部111があり、さらにその内部にクリアランスをおいてモータ7があるという構造となり、ファン105あるいは外箱102のサイズに比して、モータ7の直径が小さくなってしまい、高出力のモータ7を収納することができないという課題を有していた。
本発明は、前記従来の課題を解決するもので、共振音を防ぎながら、高出力のモータが使用できる送風ユニットを提供することを目的とする。
前記従来の課題を解決するために、本発明の送風ユニットは、吸気口と排気口を有し風路を形成した外箱と、シロッコファンの羽根車と、アウターロータ式のモータとを備え、前記モータのロータ部を前記羽根車のハブ部に装着し、前記モータのステータ部を防振部材を介して前記外箱に取り付けたもので、羽根車のハブ部にロータ部が装着されるので、ハブ部の径に対して最大限径の大きいモータを使用することが出来て高出力を実現でき、また、ロータ部、ステータ部間のトルク変動に起因する加振力が防振部材で外箱に伝達せず、振動を防ぐとともに、外箱からの共振音の放射を防ぎ、低騒音化を実現できるものである。
本発明の送風ユニットは、高出力かつ低騒音、低振動である。
第1の発明は、吸気口と排気口を有し風路を形成した外箱と、シロッコファンの羽根車と、アウターロータ式のモータとを備え、前記モータのロータ部を前記羽根車のハブ部に装着し、前記モータのステータ部を防振部材を介して前記外箱に取り付けたもので、羽根
車のハブ部にロータ部が装着されるので、ハブ部の径に対して最大限径の大きいモータを使用することが出来て高出力を実現でき、また、ロータ部、ステータ部間のトルク変動に起因する加振力が防振部材で外箱に伝達せず、振動を防ぐとともに、外箱からの共振音の放射を防ぎ、低騒音化を実現できるものである。
車のハブ部にロータ部が装着されるので、ハブ部の径に対して最大限径の大きいモータを使用することが出来て高出力を実現でき、また、ロータ部、ステータ部間のトルク変動に起因する加振力が防振部材で外箱に伝達せず、振動を防ぐとともに、外箱からの共振音の放射を防ぎ、低騒音化を実現できるものである。
第2の発明は、特に、第1の発明のステータ部にフランジを設け、前記フランジの両面を防振部材で挟み、前記防振部材を外箱で押圧して固定したもので、ステータ部と外箱が直接ではなく、必ず防振ゴムを介して接するために、確実に外箱への振動伝達を防ぐとともに、外箱からの共振音の放射を防ぎ、低騒音化を実現できるとともに、外箱で押圧して固定するので、モータを正確に固定することができる。
第3の発明は、特に、第2の発明のフランジの両面に防振部材をそれぞれ配し、この両防振部材を外箱で軸方向に押圧して固定したもので、モータを容易に、しかも正確に固定することができる。
第4の発明は、特に、第2の発明のフランジの両面に防振部材をそれぞれ配し、この両防振部材をネジと外箱とで軸方向に押圧して固定したもので、モータを容易に、しかも正確に固定することができる。
第5の発明は、特に、第1〜4のいずれか1つの発明の外箱の羽根車と対向する面に突出部を設け、前記突出部に、ステータ部、フランジ部、防振部材からなる防振構造の一部または全部を収納したもので、羽根車のハブ部が吸込み経路に大きく突出せず、吸込み領域が阻害されることによる送風性能低下を防止することができる。
以下、本発明の実施の形態について、図面を参照しながら説明する。なお、この実施の形態によって本発明が限定されるものではない。
(実施の形態1)
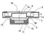
図1は、本発明の第1の実施の形態における送風ユニットの外観を示す分解斜視図で、図2は、同送風ユニットの断面図である。なお、従来例と同一部分については同一符号を付してその説明を省略する。
図1は、本発明の第1の実施の形態における送風ユニットの外観を示す分解斜視図で、図2は、同送風ユニットの断面図である。なお、従来例と同一部分については同一符号を付してその説明を省略する。
図1、2において、下部外箱1aと上部外箱2を組み合わせて、吸気口16、排気口17を有する風路を形成する外箱1を構成し、その内部に、シロッコファンの羽根車5のハブ部8の内側に、アウターロータ式のモータ7のロータ部7Aが密着するように装着される。また、モータ7のステータ部7Bを防振部材である防振ゴム10を介して下部外箱1aに固定する。
下部外箱1aには羽根車5と反対側の面、即ち羽根車5と対向する面に突出部3を設け、その内部にステータ部7B、フランジ部12、防振ゴム10からなる防振構造の一部を収納する。
ここで、フランジ部12は、ステータ部7Bに連なりラジアル方向に延出したもので、このフランジ部12に対応する位置に設けた防振ゴム10の溝11にはめ込んで固定する。
また、下部外箱1aの突出部3内面にはツメ13を設け、このツメ13と下部外箱1aの突出部3の底面で、フランジ部12を挟んで羽根車5側と、その反対側にある防振ゴム10を軸方向に押圧して固定する。
以上のように構成された送風ユニットについて、以下その動作、作用を説明する。
この種の送風ユニットの騒音の内、本発明が対象とするのは主に、モータ7のトルク脈動に起因する共振音である。この音、振動の伝播経路について考えると、まずモータ7のロータ部7Aとステータ部7Bの間で起きたトルク脈動は、ステータ部7Bを回転方向に加振し、その振動が下部外箱1aに直接伝播し、ステータ部7B−外箱1系と共振を起こすと大きい騒音となって、外箱1から外部に放射されたり、振動が外部に伝わる。
しかし、本発明ではステータ部7Bと下部外箱1aの間に防振ゴム10が介在して、振動の伝播を完全に遮断するため、共振音を防止できる。
また、羽根車5のハブ部8の内側一杯の外径寸法を有するロータ部7Aが装着できるため、送風性能に悪影響を及ぼさずに、モータサイズを大きく取ることが可能となり、モータ出力を大きくすることが出来て、高静圧あるいは高風量の送風ユニットを実現できる。
(実施の形態2)
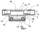
図3は、本発明の第2の実施の形態における送風ユニットの断面図である。なお、上記第1の実施の形態と同一部分については同一符号を付してその説明を省略する。
図3は、本発明の第2の実施の形態における送風ユニットの断面図である。なお、上記第1の実施の形態と同一部分については同一符号を付してその説明を省略する。
本実施の形態は、図3に示すように、フランジ部12は、ステータ部7Bに連なりラジアル方向に延出したもので、このフランジ部12を挟んで羽根車5側とその反対側に防振ゴム10を配設する一方、下部外箱1aの突出部3の底面から立てたボルト14を、フランジ部12と両防振ゴム10に穿った貫通穴10aを通し、ナット15で締めて、防振ゴム10を軸方向に押圧して固定する。
以上のように構成された送風ユニットについて、以下その動作、作用を説明する。
本発明ではステータ部7Bと下部外箱1aの間に防振ゴム10が介在して、振動の伝播を完全に遮断するため、共振音を防止できる。
またこの構成では、防振ゴム10の溝11にフランジ部12を押し込んだり、ツメ13のようなアンダーカット部を設けることなく、容易に防振ゴム10を介してモータ7を下部外箱1aに固定できる。
以上のように、本発明にかかる送風ユニットは、ハブ部径に対して最大限径の大きいモータを使用することが出来て高出力を実現でき、また、ロータ部、ステータ部間のトルク変動に起因する加振力が防振ゴムによって外箱に伝達されないので、振動を防ぐとともに、外箱からの共振音の放射を防ぎ、低騒音化を実現できるので、小型化、高出力が要求される一般の送風ユニットや、それを用いた機器、装置に広く適用できる。
1 外箱
1a 下部外箱
2 上部外箱
3 突出部
5 羽根車
7 モータ
7A ロータ部
7B ステータ部
8 ハブ部
10 防振ゴム(防振部材)
11 溝
12 フランジ部
13 ツメ
14 ボルト
16 吸気口
17 排気口
1a 下部外箱
2 上部外箱
3 突出部
5 羽根車
7 モータ
7A ロータ部
7B ステータ部
8 ハブ部
10 防振ゴム(防振部材)
11 溝
12 フランジ部
13 ツメ
14 ボルト
16 吸気口
17 排気口
Claims (5)
- 吸気口と排気口を有し風路を形成した外箱と、シロッコファンの羽根車と、アウターロータ式のモータとを備え、前記モータのロータ部を前記羽根車のハブ部に装着し、前記モータのステータ部を防振部材を介して前記外箱に取り付けたことを特徴とする送風ユニット。
- ステータ部にフランジを設け、前記フランジの両面を防振部材で挟み、前記防振部材を外箱で押圧して固定したことを特徴とする請求項1に記載の送風ユニット。
- フランジの両面に防振部材をそれぞれ配し、この両防振部材を外箱で軸方向に押圧して固定したことを特徴とする請求項2に記載の送風ユニット。
- フランジの両面に防振部材をそれぞれ配し、この両防振ゴムをネジと外箱とで軸方向に押圧して固定したことを特徴とする請求項2に記載の送風ユニット。
- 外箱の羽根車と対向する面に突出部を設け、前記突出部に、ステータ部、フランジ部、防振部材からなる防振構造の一部または全部を収納したことを特徴とする請求項1〜4のいずれか1項に記載の送風ユニット。
Priority Applications (1)
| Application Number | Priority Date | Filing Date | Title |
|---|---|---|---|
| JP2004113813A JP2005299433A (ja) | 2004-04-08 | 2004-04-08 | 送風ユニット |
Applications Claiming Priority (1)
| Application Number | Priority Date | Filing Date | Title |
|---|---|---|---|
| JP2004113813A JP2005299433A (ja) | 2004-04-08 | 2004-04-08 | 送風ユニット |
Publications (1)
| Publication Number | Publication Date |
|---|---|
| JP2005299433A true JP2005299433A (ja) | 2005-10-27 |
Family
ID=35331300
Family Applications (1)
| Application Number | Title | Priority Date | Filing Date |
|---|---|---|---|
| JP2004113813A Pending JP2005299433A (ja) | 2004-04-08 | 2004-04-08 | 送風ユニット |
Country Status (1)
| Country | Link |
|---|---|
| JP (1) | JP2005299433A (ja) |
Cited By (3)
| Publication number | Priority date | Publication date | Assignee | Title |
|---|---|---|---|---|
| DE102017128223A1 (de) | 2017-02-08 | 2018-08-09 | Shinano Kenshi Co., Ltd. | Gebläsevorrichtung |
| JP2022060198A (ja) * | 2017-03-21 | 2022-04-14 | 株式会社村田製作所 | Cpap装置 |
| CN115252995A (zh) * | 2015-10-23 | 2022-11-01 | 费雪派克医疗保健有限公司 | 用于向使用者提供空气流的设备 |
-
2004
- 2004-04-08 JP JP2004113813A patent/JP2005299433A/ja active Pending
Cited By (4)
| Publication number | Priority date | Publication date | Assignee | Title |
|---|---|---|---|---|
| CN115252995A (zh) * | 2015-10-23 | 2022-11-01 | 费雪派克医疗保健有限公司 | 用于向使用者提供空气流的设备 |
| DE102017128223A1 (de) | 2017-02-08 | 2018-08-09 | Shinano Kenshi Co., Ltd. | Gebläsevorrichtung |
| JP2022060198A (ja) * | 2017-03-21 | 2022-04-14 | 株式会社村田製作所 | Cpap装置 |
| JP7151861B2 (ja) | 2017-03-21 | 2022-10-12 | 株式会社村田製作所 | Cpap装置 |
Similar Documents
| Publication | Publication Date | Title |
|---|---|---|
| US11088592B2 (en) | Electric compressor | |
| JP6658037B2 (ja) | ファンモータ | |
| JP5124124B2 (ja) | 軸流ファンモータ | |
| JP4758166B2 (ja) | モータ及びウォータポンプ | |
| CN104295511A (zh) | 减震风扇 | |
| CN101512876B (zh) | 外转子型风扇电机 | |
| EP0408221B1 (en) | DC motor driven centrifugal fan | |
| CN206503769U (zh) | 离心风扇 | |
| JP2014501661A (ja) | 絶縁が改善された換気システム用モータマウント | |
| JP4456347B2 (ja) | ファンモータ | |
| TW201714385A (zh) | 外轉子式馬達 | |
| JP6960004B2 (ja) | 送風機 | |
| US20060257254A1 (en) | Heat dissipation apparatus and fan frame thereof | |
| JP2005299433A (ja) | 送風ユニット | |
| JP2011072124A (ja) | 駆動モータ | |
| US5052888A (en) | DC motor driven centrifugal fan | |
| JP2003269395A (ja) | 軸流ファン | |
| KR101833146B1 (ko) | 진동 저감을 위한 모터 고정브라켓 | |
| JP2017135908A (ja) | 電動送風機及びそれを備えた電気掃除機 | |
| JP2011151206A (ja) | 送風機取り付け構造及び機器 | |
| JP4791107B2 (ja) | 軸流ファンモータ、ブロア、oa・it機器及び家電製品 | |
| JP2000120599A (ja) | 電動送風機及びそれを搭載した電気掃除機 | |
| JP2003088039A (ja) | モータの保持構造 | |
| KR20170075972A (ko) | 압축기 | |
| JP5205151B2 (ja) | スクリュー圧縮機 |