WO2024024547A1 - プログラム、情報処理システム、および情報処理方法 - Google Patents

プログラム、情報処理システム、および情報処理方法 Download PDF

Info

Publication number
WO2024024547A1
WO2024024547A1 PCT/JP2023/026083 JP2023026083W WO2024024547A1 WO 2024024547 A1 WO2024024547 A1 WO 2024024547A1 JP 2023026083 W JP2023026083 W JP 2023026083W WO 2024024547 A1 WO2024024547 A1 WO 2024024547A1
Authority
WO
WIPO (PCT)
Prior art keywords
character
factor
training
player
specific information
Prior art date
Legal status (The legal status is an assumption and is not a legal conclusion. Google has not performed a legal analysis and makes no representation as to the accuracy of the status listed.)
Ceased
Application number
PCT/JP2023/026083
Other languages
English (en)
French (fr)
Japanese (ja)
Inventor
一弘 原田
大輔 金子
洋平 山岸
Current Assignee (The listed assignees may be inaccurate. Google has not performed a legal analysis and makes no representation or warranty as to the accuracy of the list.)
Cygames Inc
Original Assignee
Cygames Inc
Priority date (The priority date is an assumption and is not a legal conclusion. Google has not performed a legal analysis and makes no representation as to the accuracy of the date listed.)
Filing date
Publication date
Application filed by Cygames Inc filed Critical Cygames Inc
Priority to CN202380061592.5A priority Critical patent/CN119768215A/zh
Priority to KR1020257003838A priority patent/KR20250029969A/ko
Publication of WO2024024547A1 publication Critical patent/WO2024024547A1/ja
Anticipated expiration legal-status Critical
Ceased legal-status Critical Current

Links

Images

Classifications

    • AHUMAN NECESSITIES
    • A63SPORTS; GAMES; AMUSEMENTS
    • A63FCARD, BOARD, OR ROULETTE GAMES; INDOOR GAMES USING SMALL MOVING PLAYING BODIES; VIDEO GAMES; GAMES NOT OTHERWISE PROVIDED FOR
    • A63F13/00Video games, i.e. games using an electronically generated display having two or more dimensions
    • A63F13/70Game security or game management aspects
    • A63F13/79Game security or game management aspects involving player-related data, e.g. identities, accounts, preferences or play histories
    • AHUMAN NECESSITIES
    • A63SPORTS; GAMES; AMUSEMENTS
    • A63FCARD, BOARD, OR ROULETTE GAMES; INDOOR GAMES USING SMALL MOVING PLAYING BODIES; VIDEO GAMES; GAMES NOT OTHERWISE PROVIDED FOR
    • A63F13/00Video games, i.e. games using an electronically generated display having two or more dimensions
    • A63F13/50Controlling the output signals based on the game progress
    • A63F13/53Controlling the output signals based on the game progress involving additional visual information provided to the game scene, e.g. by overlay to simulate a head-up display [HUD] or displaying a laser sight in a shooting game
    • A63F13/533Controlling the output signals based on the game progress involving additional visual information provided to the game scene, e.g. by overlay to simulate a head-up display [HUD] or displaying a laser sight in a shooting game for prompting the player, e.g. by displaying a game menu
    • AHUMAN NECESSITIES
    • A63SPORTS; GAMES; AMUSEMENTS
    • A63FCARD, BOARD, OR ROULETTE GAMES; INDOOR GAMES USING SMALL MOVING PLAYING BODIES; VIDEO GAMES; GAMES NOT OTHERWISE PROVIDED FOR
    • A63F13/00Video games, i.e. games using an electronically generated display having two or more dimensions
    • A63F13/55Controlling game characters or game objects based on the game progress
    • A63F13/58Controlling game characters or game objects based on the game progress by computing conditions of game characters, e.g. stamina, strength, motivation or energy level
    • AHUMAN NECESSITIES
    • A63SPORTS; GAMES; AMUSEMENTS
    • A63FCARD, BOARD, OR ROULETTE GAMES; INDOOR GAMES USING SMALL MOVING PLAYING BODIES; VIDEO GAMES; GAMES NOT OTHERWISE PROVIDED FOR
    • A63F13/00Video games, i.e. games using an electronically generated display having two or more dimensions
    • A63F13/80Special adaptations for executing a specific game genre or game mode
    • A63F13/825Fostering virtual characters

Definitions

  • the present invention relates to a program, an information processing system, and an information processing method for a game in which specific information is associated with game media.
  • Patent Document 1 Games that provide a training function for training game media such as characters have been known for some time (see Patent Document 1). For example, in Patent Document 1, specific information is given to a character whose training has been completed according to the result of training a character, which is a game medium to be trained, and can be used for the next character training.
  • the present invention has been made in view of the above circumstances, and its purpose is to provide a program, an information processing system, and an information processing method that reduce the burden on players of repeatedly playing games.
  • the present invention is a program for a game in which game media linked with specific information is linked to a player and registered in a database, and based on the results of playing a predetermined game, the game content is registered in a database.
  • a specific information determining unit that determines the specific information that is tied to the game medium used in the game; and a specific information that allows the specific information that is tied to the game medium to be changed after the specific information is notified to the player. It relates to a program that causes a computer to function as an information change unit.
  • the predetermined game is a game for training the game medium
  • the specific information determining unit refers to the status at a predetermined time of the game medium to be developed in the predetermined game.
  • the specific information to be linked to the game content may be determined.
  • the predetermined game is a game for cultivating the game medium, and when the game medium is cultivated in the predetermined game, the program is linked to the game medium cultivated in the past.
  • the computer may function as a specific information application unit that affects the status of the game medium to be developed.
  • the specific information changing unit receives a specific input requesting re-determination of the specific information after the specific information is notified to the player, and the specific information determining unit
  • the specific information linked to the game medium may be re-determined under the same conditions as the specific information notified to the player based on the input.
  • the specific information changing unit displays the specific information acquired earlier and the specific information acquired later with respect to the game medium, and selects which specific information is the relevant one. The player may be able to select whether to link it to the game content.
  • the present invention is an information processing system for a game in which game media linked with specific information is linked to a player and registered in a database, and based on the results of playing a predetermined game, a specific information determining unit that determines the specific information that is tied to the game medium used in a predetermined game; and a specific information determining unit that is capable of changing the specific information that is tied to the game medium after the specific information is notified to the player.
  • the present invention relates to an information processing system including a specific information changing unit that performs the following steps.
  • the present invention is an information processing method for a game in which game media linked with specific information is linked to a player and registered in a database. a specific information determining step of determining the specific information to be linked to the game medium used in a predetermined game; and after the specific information is notified to the player, the specific information to be linked to the game medium can be changed.
  • the present invention relates to an information processing method including a step of changing specific information.
  • the specific information linked to the game medium used in the predetermined game can be changed based on the result of playing the predetermined game. It is possible to reduce the burden on the player of repeatedly playing a predetermined game until the specific information desired by the player is obtained.
  • FIG. 1 is a diagram showing the overall configuration of an information processing system.
  • FIG. 2 is a functional block diagram of a server related to a character development function among the functions realized by the information processing system.
  • FIG. 2 is a functional block diagram of a player terminal related to a character training function among the functions realized by the information processing system. It is a flowchart which shows an example of the process related to the training function which trains a character. It is a figure showing an example of a training character selection screen displayed on a player terminal.
  • FIG. 3 is a diagram illustrating an example of an inheritance character selection screen displayed on a player terminal.
  • FIG. 3 is a diagram illustrating an example of an inherited character list screen displayed on a player terminal.
  • FIG. 3 is a diagram illustrating an example of an inheritance character selection screen displayed on a player terminal.
  • FIG. 3 is a diagram illustrating an example of an inheritance character selection screen displayed on a player terminal.
  • FIG. 3 is a diagram showing an example of a support organization screen displayed on a player terminal. It is a figure which shows an example of the final confirmation screen displayed on a player terminal. It is a figure showing an example of a training home screen displayed on a player terminal.
  • FIG. 3 is a diagram showing an example of a training screen displayed on a player terminal. It is a figure showing an example of a race list screen displayed on a player terminal. It is a figure showing an example of a training home screen displayed on a player terminal.
  • FIG. 3 is a diagram showing an example of a target list screen displayed on a player terminal. It is a figure which shows an example of the training goal completion screen displayed on a player terminal.
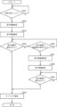
  • FIG. 3 is a diagram showing an example of a target list screen displayed on a player terminal. 3 is a flowchart illustrating an example of a process related to determining factor information.
  • FIG. 3 is a diagram showing an example of a final confirmation dialog displayed on a player terminal. It is a figure showing an example of an acquisition factor notification screen displayed on a player terminal.
  • FIG. 7 is a diagram illustrating an example of a factor confirmation confirmation dialog displayed on a player terminal.
  • FIG. 7 is a diagram illustrating an example of a factor reacquisition confirmation dialog displayed on a player terminal. It is a figure showing an example of an acquisition factor selection screen displayed on a player terminal. It is a figure showing an example of an acquisition factor selection screen displayed on a player terminal.
  • FIG. 7 is a diagram illustrating an example of a factor list dialog displayed on a player terminal.
  • FIG. 7 is a diagram illustrating an example of a factor confirmation confirmation dialog displayed on a player terminal.
  • FIG. 1 is a diagram showing the overall configuration of an information processing system 10 of this embodiment.
  • a server 20 and a plurality of player terminals 40 are connected via a network 30 such as the Internet, a mobile phone network, a LAN, or a WAN, and a so-called client-server communication system is implemented. It is built.
  • Each of the plurality of player terminals 40 communicates with the server 20 via the network 30 to transmit and receive various information. Further, each of the plurality of player terminals 40 communicates with other player terminals 40 via the network 30 and server 20 to transmit and receive various information.
  • the server 20 includes a control section 21 consisting of a processor such as a CPU, a storage section 22 consisting of a main storage device such as ROM or RAM, and an auxiliary storage device such as an HDD or SSD, and a communication section 23 consisting of a communication module and a communication interface. including.
  • the control unit 21 executes various processes according to programs stored in the storage unit 22.
  • the server 20 also receives information from the player terminal 40 through the communication unit 23 and transmits information regarding the results of the processing executed by the control unit 21 to the player terminal 40 .
  • the player terminal 40 is a smartphone, a tablet, a personal computer, a portable game machine, a stationary game machine installed in a store or home, or the like.
  • the player terminal 40 includes a control unit 41 consisting of a processor such as a CPU, a storage unit 42 consisting of a main storage device such as ROM or RAM, and an auxiliary storage device such as a flash memory, HDD, or SDD, and a touch panel, keyboard, microphone, etc.
  • the display unit 44 includes an operation/input unit 43 consisting of a liquid crystal display, an organic EL display, etc., and a communication unit 45 consisting of a communication module or a communication interface.
  • the player terminal 40 also executes various processes according to programs stored in the storage unit 42. Furthermore, the player terminal 40 receives information from the server 20 through the communication unit 45 and transmits the information to the server 20 and other player terminals 40 .
  • the information processing system 10 of the present embodiment has a function of providing a game through the player terminal 40 in which a character with a racehorse motif is developed and the developed character is run in a race to compete with other characters.
  • the information processing system 10 of this embodiment has a training function for training a character, a battle function for racing the trained character against other characters, and the like.
  • the terminal 40 is the main body.
  • the functions described above may be realized mainly by the server 20, or may be realized by being shared between the server 20 and the player terminal 40.
  • FIG. 2 is a functional block diagram showing the main functions of the server 20.
  • the server 20 in the information processing system 10 has the function of managing players, characters, etc. using various types of identification information, performs calculations necessary for the progress of the game in response to requests from the player terminal 20, and sends the calculation results to the player terminal 40.
  • the server data storage unit 50 and the game calculation unit 60 cooperate to realize these functions.
  • the server data storage unit 50 includes a player management database 51 and is mainly realized by the storage unit 22.
  • a character list, an item list, a training target list, and the like are stored in the player management database 51 in association with a player ID given to each player.
  • the character list includes, for example, the individual character ID given to each character that has been trained, the character type ID that indicates the character type, and the character status (rarity, evaluation points, course suitability, distance suitability, leg quality suitability, running style). , speed, stamina, power, guts, wisdom, possessed skills, acquired titles, factor information), lock status (locked, unlocked), and character development history (development conditions (inherited character selection information and support items)
  • This information includes information on the organization (such as organization information), results of races entered during training, etc.
  • a "developed character” refers to a character that has been trained using a training function, which is one of the game functions realized by the information processing system 10 of this embodiment, and whose status has been determined after the character has been trained. This means that the character is
  • the "individual character ID” is an ID that is given when the training of a character is completed in the training function and the trained character is registered in the character list, and is an ID that is given to the trained character that is linked to the player ID. This is to identify each.
  • the player selects a character to be trained from among multiple types of characters in the training function, and the "character type ID" is an ID given to identify the type of character that has been trained. be.
  • locked state indicates whether or not the transfer (deletion from the character list) of trained characters is prohibited. If the character is unlocked, it is possible to transfer, and if it is locked, it is possible to transfer. Transfer is not possible. Examples of situations where the character is locked include when the player individually specifies a character from a list of characters that have been trained, or when a character that has been trained is registered to run in a race.
  • the training target list stores data in which character type IDs are associated with information on whether the characters are released or not.
  • a character associated with released information in the training target list is a character that the player can select as a training target in the training function.
  • a character that can be selected as a training target in the training function may be referred to as a released character.
  • the item list includes data regarding items owned by the player, reinforcement points, trainer points (TP), and in-game currency.
  • the content and amount of items owned, the amount of reinforcement points owned, the amount of trainer points (TP) owned, the amount of in-game currency owned, etc. are stored in the player management database 51 as an item list. .
  • Items in this embodiment are, for example, items that support character development or are used to change race entry conditions, and are acquired according to race results or used to exchange in-game currency. It is something that can be consumed and acquired.
  • reinforcement points are used, for example, to strengthen support items that support character development, and the more the support items are strengthened, the more advantageous the character can be developed in a training environment.
  • trainer points (TP) are points used to train characters using the training function, and when training starts, trainer points (TP) are equivalent to the amount of consumption required for one training. You can start developing your character by consuming. Furthermore, in this embodiment, after the character has been trained, trainer points (TP) must be consumed to re-acquire factor information linked to the character.
  • data stored in the player management database 51 includes a friend list.
  • Friend registration is performed by entering the player ID of another player on the friend registration screen displayed on the display unit 44 of the player terminal 40, and if a player matching the player ID exists and it is possible to register that player as a friend.
  • the player ID of the other player to be registered is added to the friend list.
  • the server data storage 50 includes a factor information database 52, and the factor information database 52 stores information such as factor names, factor levels, factor types, etc. in association with factor registration IDs.
  • the factor information is information that is linked to a trained character when the character is trained using the training function.
  • training targets such as increasing the acquisition level of skills and increasing performance parameters are based on the factor information linked to the trained character selected as the inherited character.
  • a factor inheritance event occurs as a game event for status reinforcement that affects the character's abilities.
  • factor information there are four types of factor information: blue factor, red factor, unique factor, and white factor. Each factor information has three levels of factor levels, and the higher the factor level, the more advantageous the status reinforcement effect will be. Further, the factor type is a detailed classification of blue factor, red factor, unique factor, and white factor.
  • the blue factor is factor information named after a performance parameter, and affects the performance parameter, and the higher the factor level, the higher the amount of increase in the performance parameter.
  • the red factor is factor information named as course suitability, distance suitability, or leg quality suitability, and it affects course suitability, distance suitability, or leg quality suitability, and the higher the factor level, the more suitable it is in the factor inheritance event. It becomes easier to rise.
  • the unique factor is factor information bearing the name of a unique skill, and enables the acquisition of the unique skill of the inherited character, and the higher the factor level, the easier it is to raise the acquisition level of the unique skill.
  • the acquisition level of a skill affects the amount of skill points consumed when acquiring a skill, and the higher the acquisition level, the lower the amount of skill points consumed.
  • the white factor is factor information that does not belong to any of the blue factors, red factors, and unique factors, and includes skill factors, race factors, and scenario factors. Skill factors are factor information named after skills, make it easier to increase the acquisition level of normal skills (skills other than unique skills), and exist for each type of skill.
  • a race factor is factor information named after a race, which makes it easier to increase at least one of a performance parameter and a normal skill acquisition level, and has different effects depending on the type of race.
  • the scenario factor is factor information bearing the name of a training scenario, and is factor information related to the training scenario in which the character was developed.
  • a scenario factor is inherited through a factor inheritance event, multiple performance parameters can be significantly increased, and the performance parameters that increase differ depending on the type of scenario factor.
  • factor information is classified into six types: blue factor, red factor, unique factor, skill factor, race factor, and scenario factor.
  • the game calculation unit 60 performs calculations necessary for the progression of the game in response to requests from the player terminal 20 , transmits the calculation results to the player terminal 40 , and progresses the game in response to requests from the player terminal 20 . It performs processing such as transmitting data necessary for the player terminal 40 to the player terminal 40, and is mainly realized by the control section 41 and the communication section 45. For example, when a request regarding training instructions is received from the player terminal 20 in the training function, the game calculation section 60 calculates whether the training is successful or unsuccessful, and transmits the calculation result to the player terminal 40 .
  • the game calculation unit 60 when receiving a request regarding race entry in the training function, performs a race running simulation by a plurality of characters including the character to be trained and a non-player character (NPC), and the result of the running simulation is is transmitted to the player terminal 40.
  • NPC non-player character
  • the game calculation section 60 also includes a factor information determination section 61.
  • the factor information determining unit 61 determines factor information to be linked to the trained character by lottery based on the training results.
  • the selection of factor information is performed by referring to the character's performance parameters, various aptitudes, skills possessed, race participation history during training, training scenario, etc. at the time of completion of training.
  • the blue factor is determined with reference to performance parameters.
  • the red factor is determined with reference to various aptitudes.
  • the unique factor is determined with reference to the rarity of the character.
  • the skill factor is determined with reference to possessed skills.
  • the race factor is determined by referring to the history of race participation during training.
  • the scenario factor is determined with reference to the training scenario.
  • the factor information determination unit 61 refers to the status of the character to be trained in the training function at the time of completion of training, and determines the factor information to be associated with the character whose training has been completed.
  • the factor information determining unit 61 executes a first process for determining an acquisition target and a second process for determining a factor level as a lottery for determining factor information for a character whose training has been completed.
  • a first process regarding the blue factor one of speed, stamina, power, guts, and wisdom is selected as an acquisition target.
  • suitability of rank A or higher is extracted for the character whose training has been completed, and one of the extracted suitability is selected as an acquisition target.
  • the unique skill is determined as an acquisition target.
  • the factor information determining unit 61 determines the factor level from level 1 to level 3 in the second process for each of the factor information determined to be acquired in the first process.
  • the factor levels are handled such that level 3 is the highest and level 1 is the lowest, and the order is level 1 ⁇ level 2 ⁇ level 3.
  • the factor information determining unit 61 re-draws factor information to be associated with the trained character in response to a request from the player terminal 40.
  • factor information is determined by lottery at the time when character development is completed in the development function, but it is possible for the player to request reacquisition of factor information at his or her discretion.
  • the factor information determining unit 61 determines the factor information based on the request from the player terminal 4 to re-acquire the factor information.
  • the factor information linked to the character is re-drawn under the same lottery conditions as the factor information notified to the player.
  • the game calculation section 60 also includes a factor information application section 62.
  • the factor information application unit 62 determines, by lottery, factor information that affects the status of the character to be trained, based on the factor information linked to the inherited character in the process of training the character.
  • the factor information application unit 62 executes a factor inheritance lottery based on the factor information of the inherited character in a factor inheritance event that occurs in the process of character development in the development function.
  • a factor inheritance event two inherited characters are selected during character development, and in a factor inheritance event, the factor information application unit 62 determines whether or not each factor information linked to an inherited character is activated by a factor inheritance lottery.
  • the status of the character to be developed is reinforced based on the determined and activated factor information.
  • an effect according to the type of factor information to be activated is given to the character to be trained, such as an increase in performance parameters or an appropriate rank. will increase, and you will be able to acquire skills.
  • the factor information application unit 62 trains a character using the training function
  • the factor information application unit 62 influences the status of the character to be trained according to the factor information linked to the character that has been trained in the past. be able to.
  • FIG. 3 is a functional block diagram showing the main functions of the player terminal 40.
  • the terminal data storage section 70 and the game execution section 80 cooperate to realize a training function, a battle function, etc.
  • the terminal data storage unit 70 stores data for the game execution unit 80 to perform various processes, and is mainly realized by the storage unit 42.
  • the terminal data storage unit 70 includes a player data storage unit 71, and the player data storage unit 71 stores data related to a character list, a training target list, an item list, a friend list, etc. corresponding to the player ID.
  • the player data storage unit 71 stores data related to a character list, a training target list, an item list, a friend list, etc. corresponding to the player ID.
  • data A synchronization process is performed regarding a character list, a training target list, an item list, a friend list, etc.
  • various game processes are executed using data stored in the player data storage unit 71.
  • the storage contents of the player data storage section 71 are updated and the server 20
  • the updated storage contents are backed up to the player management database 51, and the storage contents of both are synchronized.
  • the data associated with the player ID such as the character list, training target list, item list, and friend list, is downloaded from the player management database 51 to the player data storage unit 71 when necessary, such as when starting an application. Good too.
  • the terminal data storage unit 70 also includes a training progress data storage unit 72, and the training progress data storage unit 72 stores characters that can be selected as training targets in the training function (information that has been released in the training target list is associated with them). Data (development progress data) necessary for the progress of the training function of the character of the character type ID is stored.
  • training progress data including at least the setting contents of the training goals and the setting contents of the game event is linked to the character type ID and the training progresses. It is stored in the data storage section 72.
  • the terminal data storage unit 70 also includes a race control data storage unit 73, and the race control data storage unit 73 contains effects for character movements and skill activation when the character watches a race in which the character has entered in the training function or the battle function. It stores data for controlling such things as well as text data and audio data of live race commentary.
  • the game execution unit 80 performs processing to start the game when game start conditions are met, processing to execute a game mode selected from a plurality of game modes, processing to progress the game, and processing to start the game when game start conditions are met. processing to generate an event when the game is completed, processing to calculate the game result, processing to end the game when the game ending conditions are met, processing to request calculation to the server 20, processing to receive calculation results and necessary data from the server 20. It performs the processing of acquiring and the processing of transmitting the calculation results and data of the player terminal 40 to the server 20, and is mainly realized by the control section 41 and the communication section 45.
  • the game execution section 80 includes a training function providing section 81 and a battle function providing section 85.
  • the training function providing unit 81 performs processing to provide a training function for training characters.
  • input regarding character development is accepted, and calculation results for the input are displayed.
  • Actions that are subject to turn consumption include training, running in a race, going out to the health room, etc.
  • the training function providing unit 81 displays the selection of actions that are subject to turn consumption on the display unit 44.
  • the user requests the server 20 to calculate the result for the selected action.
  • the server 20 that received the request calculates the result for the selected action and transmits the calculation result to the player terminal 40, and the training function providing unit 81 displays a display screen corresponding to the calculation result received from the server 20. 44.
  • training goals are set according to the type of character to be trained, and there may be mandatory actions that are forced to be selected in a predetermined turn in the training goals.
  • the training goal is to run in a predetermined race or to obtain a predetermined finish result in a predetermined race.
  • running in the race is a required action, and actions that consume turns other than running in the race cannot be selected.
  • the training function providing unit 81 performs control to limit the selection of actions different from the required actions in the turn in which the selection of the required actions is accepted.
  • the training function providing unit 81 acquires factor information linked to the character whose training has been completed from the server 20 and notifies the player, and after the player's approval, the character with the factor information linked is stored in the player management database 51. It performs processing for registration in the character list of the character list and player data storage section 71, and includes a factor information notification section 82, a factor information change section 83, and a character registration section 84.
  • the factor information notification unit 82 performs a process of acquiring factor information associated with a character whose training has been completed from the server 20 and notifying the player. Specifically, based on the completion of character training in the training function, a factor acquisition request is sent to the server 20, and factor information to be linked to the character is acquired from the server 20. The factor information notification unit 82 notifies the player of the factor information acquired from the server 20 through the display unit 44.
  • the factor information changing unit 83 receives an input requesting reacquisition of the factor information, and performs processing to enable changing the factor information associated with the character whose training has been completed. Specifically, after the factor information is notified, the server receives input to determine the factor information and input to re-acquire the factor information, and the server A factor re-acquisition request is sent to the server 20 to obtain factor information determined by the re-lottery from the server 20.
  • the factor information change unit 83 displays the previously acquired factor information and the later acquired factor information for the character whose training has been completed so that they can be compared, and changes which factor information to the character. The player can select whether to link the information. Then, the factor information changing unit 83 accepts the selection of whether to associate the previously acquired factor information or the later acquired factor information with the character, and sets the factor information corresponding to the selection result as factor information to be associated with the character. Determine.
  • the character registration unit 84 registers the trained character in the character list of the player data storage unit 71 based on the fact that the factor information associated with the player is determined, and transmits a character registration request to the server 20.
  • the server 20 Upon receiving the character registration request, the server 20 registers the trained character corresponding to the character registration request in the character list of the player management database 51.
  • the competition function providing unit 85 performs processing to provide a competition function that allows a trained character owned by a player to compete against other players' trained characters or a non-player character (NPC) in a race.
  • a player when a player becomes a race organizer, he or she can set the number of characters registered to run between 9 and 18, and can register up to 3 trained characters to run. It is possible to fill the running slots with other players' trained characters or non-player characters (NPCs), and to have a race competition between characters registered to run. Also, if there are spaces available to register for a race hosted by another player, you can register up to 3 trained characters to run, just as if you were the host. Additionally, characters registered to run can compete against each other in a race.
  • NPCs non-player characters
  • the server 20 executes a running simulation of the race, and the competition function providing unit 85 requests the server 20 from the player terminal 40 for the results of the running simulation. make it possible.
  • the competition function providing unit 85 generates a race video based on the results of the driving simulation based on various data stored in the race control data storage unit 73, The generated race video is displayed on the display unit 44 so that the player can watch the race.
  • control method of the present embodiment will be described below, taking as an example a case where the game program of the present embodiment is applied to a game application of the player terminal 40 provided as a smartphone.
  • the game program of this embodiment is configured to be able to provide multiple types of game functions, and the main game function, which is the training function, allows you to select a character to train from among multiple types of characters and respond to the progress of the game.
  • the character's status changes and a predetermined end condition is met, the character's status is determined and the training ends.
  • a trained character is linked with factor information according to the training results, and when a trained character is used as an inheritance character when training a new character, the factor information linked to the inheritance character is Based on this, the status of the newly developed character can be reinforced.
  • the owned quota (the number that can be registered in the character list) of trained characters is predetermined, and when the owned quota reaches the upper limit (for example, 240 characters), a new character can be added using the training function. You will not be able to develop your character. Therefore, it is necessary to delete the trained characters from the character list to secure the ownership slot.
  • the training function for training characters will be explained.
  • the player arbitrarily selects and trains one character from among multiple types of characters.
  • the initial status is set for each character.
  • the character to be trained has acquired a unique skill (unique skill) according to the type of character from the beginning of the training, and the conditions for activating the unique skill and the effects when activated are different.
  • growth correction rates for parameters such as speed, stamina, power, guts, and wisdom are set according to the character, and parameters that are easy to increase are set for each character type. has been done.
  • the character can be trained by giving training instructions in each of up to 75 turns. Specifically, when training instructions are given that are associated with performance parameters such as speed, stamina, power, guts, and intelligence, the performance parameters change and skill points are acquired depending on the training results. You can also consume one turn by instructing to run in a race, and depending on the race results, you can change performance parameters and acquire skill points. Also, if the event conditions are met during training, the event will occur and the types of skills that can be acquired will increase and performance parameters will change.
  • the skill points described above are points used to make the character to be trained acquire skills, and the character can acquire skills by consuming the skill points he/she possesses from the list of obtainable skills.
  • Training goals include running in a target race, achieving a result within a predetermined finish order in a target race, and gaining a predetermined number of fans by a predetermined turn.
  • the number of fans can be acquired according to the order of finish, and the conditions for running based on the number of fans are determined depending on the race.
  • the plurality of training goals set for each character are set for turns up to the 72nd turn, and the 73rd to 75th turns are the final race.
  • the final race is held over three turns: a qualifying race, a semi-final race, and a final race, and instructions regarding training can be given before starting each race.
  • the training ends with the end of the final race.
  • you finish in 2nd place or lower in the final race you can try again if you have the number of continues remaining, and if you finish in 2nd place or lower in the final race after consuming all the number of continues, At that point, the training ends. Note that whether or not to use the continue function is left to the player, and if the player chooses not to use the continue function, the training ends at that point.
  • the training goal set for each character is not achieved in turns up to the 72nd turn, the training will also end.
  • the training goal is to acquire a predetermined number of fans
  • the training ends if the predetermined number of fans is not reached in the turn set in the training goal.
  • the continue function cannot be used, so the training will end if the number of fans has not reached the predetermined number at the time of the turn to be determined.
  • the training goal is to run in the target race
  • the training goal will be achieved as long as you can run in the target race, regardless of the order of finishing in that race, but each race has its own entry conditions. It is necessary to have acquired the number of fans, and if you have not acquired the number of fans that is the condition for running in the target race at the turn of the target race, you will not be able to participate in the target race and the training will end.
  • the training goal is to finish within a predetermined order in the target race
  • the entry conditions for the target race are not met
  • the training will end at that point, and even if you run in the target race, you will not be able to finish in the predetermined order. If it is not possible to get within the limit and there are no continues left, the training will end.
  • the player can choose to use the continue function at their discretion, and if the player chooses not to use the continue function even if the number of continues remains, the training will end as the training goal has not been achieved. .
  • This training completion confirmation state provides the player with the last opportunity to acquire skills before determining the status, and allows the player to acquire skills by consuming the skill points he currently possesses.
  • an input interface is provided for inputting confirmation of completion of training, and when the player inputs confirmation input of completion of training, factor information is determined.
  • the player can optionally request to re-acquire the factor information, and whether the previously acquired factor information or the re-acquired factor information is cultivated this time. You can choose whether to link it to a character.
  • the factor information associated with the character that has been trained is determined, the status of the character to be trained is determined, and information regarding that character is stored in the character list in the player data storage section 71 and the character list in the player management database 51. Registered as a completed character.
  • step S100 selection of a development scenario is accepted (step S100).
  • a plurality of types of training scenarios are prepared, and the mechanism for increasing performance parameters and the mechanism for acquiring skills differ depending on the selected training scenario.
  • the selection target of the training scenario can be switched by swipe input, and when an input to decide the training scenario (for example, a tap input on the decision button) is performed, the selection of the character to be trained in the selected training scenario is accepted ( Step S101).
  • a training target can be selected by tapping a character icon 301 for identifying a character on the training character selection screen.
  • Information on characters that can be selected as training targets (trainable characters) is managed in a training target list in the player data storage unit 71, and the character type ID of the trainable character is acquired from the training target list and the training character selection screen is displayed. Display.
  • the training character selection screen information on the initial status of the selected character can be confirmed.
  • the initial status includes performance parameters (speed, stamina, power, guts, smarts), course suitability (grass, dirt), distance suitability (short distance, mile, medium distance, long distance), and foot quality. You can check the appropriate information (escape, lead, pass, chase) on the training character selection screen.
  • step S102 When a tap input is performed on the progress button 302 while the character icon 301 of the character to be trained is selected on the training character selection screen shown in FIG. 5, the display screen changes to the inheritance character selection screen as shown in FIG. Then, the selection of an inherited character is accepted (step S102).
  • the player selects two characters as inherited characters when newly training characters that have been trained in the past, and factor information (inherited characters) linked to the two selected inherited characters. Based on the information acquired during the training process, the status of the character to be developed can be reinforced.
  • the status reinforcement of the character to be trained based on factor information is performed at the start of training and at a factor inheritance event that occurs in a predetermined turn after the start of training.
  • a factor inheritance event occurs during character development in the development function
  • an event result request is sent from the player terminal 40 to the server 20, and the server 20 that receives the event result request sets the factors associated with the two inherited characters.
  • a factor inheritance lottery is executed based on the information, and the lottery results are transmitted to the player terminal 40.
  • the player terminal 40 reinforces the status of the character to be developed, such as increasing performance parameters and leveling up the acquired skills, based on the lottery results, and also notifies the player of the results of the status reinforcement through the factor inheritance event. Execute display processing.
  • a list of selectable inherited characters is displayed by performing a tap input on the inheritance frame 303 or 304 provided for two characters.
  • a tap input is performed on the inheritance frame 303 (or inheritance frame 304) on the inheritance character selection screen shown in FIG. 6, the character list in the player data storage section 71 is referred to, and the list of trained characters (inheritance character list) is referred to.
  • an inherited character list screen is generated and displayed.
  • a character can be selected by performing a tap input on the character icon 306, and if a tap input is performed on the advance button 309 with any inherited character selected, the screen shown in FIG. The screen returns to the inheritance character selection screen as shown.
  • a character that has been trained by another character can be rented up to three times per day.
  • a tab 307 for trained characters and a tab 308 for rental are provided. When a tap input is made to the rental tab 308, a rental character acquisition request is sent to the server 20. sent to.
  • the server 20 that has received the rental character acquisition request refers to the friend registration information (profile information of other players who are registered as friends) linked to the player ID of the sender of the rental character acquisition request, and identifies other players who are registered as friends.
  • a list of rental characters (rental character list) set in the player's profile information is transmitted to the player terminal 40. Then, the player terminal 40 generates and displays an inherited character list screen based on the received rental character list.
  • step S103 when two inherited characters are selected on the inherited character selection screen and a tap input is performed on the advance button 305, the display screen changes to the support organization screen as shown in FIG. , the selection of a support item is accepted (step S103).
  • support items imitating cards as items that support character development, and support items can increase performance parameters and increase the types of skills that can be acquired.
  • support items When developing a character, it is necessary to organize six support items. Of the six support items, five are selected from support items that the player owns, and the remaining one is used as a friend slot to rent support items owned by other players.
  • Support items are classified into six types according to their performance: speed, stamina, power, guts, wisdom, and friends. Regarding speed, stamina, power, guts, and smarts, it literally increases the parameters during training in accordance with the character's performance parameters, and for friends, it has the effect of restoring physical strength and motivation. It is something to do.
  • the support item lineages can be identified by lineage icons, and the player relies on the lineage icons to select six support items to be used in the current training.
  • Support items also have three levels of rarity: rare (R), super rare (SR), and special super rare (SSR). In this embodiment, the rarity increases in the order of R ⁇ SR ⁇ SSR, and basically, the higher the rarity, the higher the support effect.
  • the support organization screen is provided with five player support frames 310 to 314 and one friend support frame 315.
  • the item list in the player data storage section 71 is referred to and a list of support items (player support list) is obtained.
  • a screen displaying a list of support items owned by the player is generated and a selection of support items is accepted.
  • a friend support acquisition request is sent to the server 20, and the server 20 that has received the friend support acquisition request receives the friend support that is associated with the player ID of the sender of the friend support acquisition request.
  • a list of support items (friend support list) set in the profile information of other players who are registered as friends is transmitted to the player terminal 40.
  • the player terminal 40 generates a screen displaying a list of support items that can be set in the friend support frame 315 based on the received friend support list, and accepts the selection of support items.
  • the display screen changes to the final confirmation screen as shown in FIG. Then, a confirmation input to start training the player is accepted (step S104).
  • the character selected by the player to be trained, the inherited character, and the composition of the support items are displayed.
  • a training progress process for training the character is performed (step S105).
  • the character to be trained is set as the default character.
  • This default character setting is for making the default character the initially selected character on the training target selection screen when training is performed next time, and is highly convenient for players who repeatedly train the same character.
  • TP trainer points
  • FIG. 12 shows an example of a training home screen, which is a type of display screen during character training.
  • the character training function in this embodiment basically transitions from the training home screen to a screen for giving instructions for various actions such as training.
  • the character to be trained is displayed as an animation, and a status display field 401 is provided that displays the current character status (speed, stamina, power, guts, intelligence, skill points). .
  • a physical strength gauge 402 and a motivation icon 403 are displayed on the training home screen.
  • the physical strength gauge 402 is a gauge that indicates physical strength, which is a parameter that affects the failure rate of training, and changes depending on training during training, race participation, game events that occur during training, etc., and when physical strength becomes low, training will fail. It may become easier or you may feel less motivated.
  • the motivation icon 403 indicates motivation, which is a parameter indicating the condition of the character being trained, and in this embodiment, there are five settings: extremely poor condition, poor condition, normal, good condition, and excellent condition.
  • This parameter of motivation affects training effects and performance parameters when running in a race, and when a person is in a state of slump or slump, training effects and performance parameters when running in a race are subject to downward correction compared to normal situations. When you are in good condition or at your best, training effects and performance parameters when running in a race are subject to upward correction compared to normal conditions.
  • the training home screen also includes buttons for selecting various actions such as training, such as a rest button 404, a training button 405, a skill button 406, an infirmary button 407, a going out button 408, and a race button 409.
  • instructions regarding one type of action can be given per turn (specifically, one type of action: rest, training, health room, outing, race), and in the current turn.
  • one type of action rest, training, health room, outing, race
  • the current turn is consumed and the player advances to the next turn.
  • acquisition of skills does not involve the consumption of turns, as an exception.
  • five types of actions are set as actions that consume one turn as described above: rest, training, infirmary, outing, and race, and these can be changed as needed. This is sometimes called turn consumption behavior.
  • the good night button 404 is a button for giving an instruction to take a day off to recover physical strength, and when a tap input is made to the good night button 404, a good night confirmation dialog box appears to confirm the instruction to take a day off. is displayed.
  • a tap input is made on the OK button in the vacation confirmation dialog box, a vacation result request is sent to the server 20, and the server 20 that received the vacation result request displays the amount of physical strength recovered and the occurrence of game events.
  • a calculation regarding the presence or absence is performed, and a holiday result response including the calculation result is transmitted to the player terminal 40.
  • the player terminal 40 that has received the sleep result response displays an animation to recover the physical strength gauge 402 based on the calculation result included in the sleep result response, and if a game event occurs, executes processing related to the game event. do.
  • the training button 405 is a button for instructing training to vary the character's performance parameters, and when a tap input is performed on the training button 405, the display screen changes to the training screen as shown in FIG. do.
  • a speed button 410 On the training screen, a speed button 410, stamina button 411, power button 412, guts button 413, and smartness button 414 are arranged in the area where various buttons were arranged on the training home screen.
  • the buttons for instructing each training may be collectively referred to as training buttons.
  • training instructions are given by tapping on a training button that is in the selected state, and training is instructed by tapping on a training button that is different from the training button that is in the selected state. Buttons can be changed.
  • the support items organized before the start of training are randomly associated with training by lottery by the server 20 every turn, and training items to which support items are associated are trained based on the effects of the support items.
  • the amount of increase in performance parameters and the amount of skill points acquired will be increased.
  • Physical strength is a parameter that affects the failure rate in training, and as physical strength decreases, the failure rate tends to increase.
  • the server 20 performs a lottery based on the failure rate to determine whether or not the training has failed, and if the training is not a failure (if the training is successful). The result is that the performance parameter corresponding to the training instruction increases, and if the training is unsuccessful, the performance parameter does not increase and physical strength is consumed.
  • a training result request is sent to the server 20, and the server 20 that receives the training result request performs calculations regarding the training result, whether or not a game event has occurred, etc. and transmits a training result response including the calculation result to the player terminal 40.
  • the player terminal 40 Upon receiving the training result response, the player terminal 40 performs display processing regarding the training result (display regarding success/failure of training and display for varying performance parameters) based on the calculation results included in the training result response, and generates a game event. If there is, execute processing related to game events.
  • the skill button 406 is a button for making the character acquire a skill, and when a tap input is performed on the skill button 406, a skill acquisition screen showing a list of skills that the character can acquire at that time is displayed.
  • a skill acquisition request is sent to the server 20, and the server 20 that received the skill acquisition request acquires the skill specified in the skill acquisition request.
  • the completed skill is registered in the status information of the character being trained, and a skill acquisition completion response is sent to the player terminal 40.
  • the player terminal 40 displays that the skill acquisition has been completed, and executes a process of displaying the acquired skill as an acquired skill on the skill acquisition screen.
  • the infirmary button 407 is a button used to eliminate the bad status given to the character being trained, and input is accepted only when the bad status is given by a game event during the training.
  • a bad status such as lack of sleep may be given due to the occurrence of a game event, and if a bad status is given, physical strength is more likely to decrease, motivation is more likely to drop, etc., which is disadvantageous to the game's development. Events are more likely to occur.
  • the infirmary room button 407 is displayed grayed out, and if the character being trained is given bad status, the infirmary room button 407 is displayed normally. tap input is accepted.
  • a nurse's room result request is sent to the server 20, and the server 20 that receives the nurse's room result request conducts a lottery to determine whether or not the bad status has been resolved.
  • a health room result response including the determined content is transmitted to the player terminal 40.
  • the player terminal 40 that has received the nurse's room result response notifies the player that the bad status has been resolved, and performs a process of erasing the bad status from the character's status display.
  • the go out button 408 is a button used to increase the motivation of the character being trained, and when a tap input is performed on the go out button 408, a go out confirmation dialog box is displayed to confirm that the character wants to go out. Subsequently, when a tap input is made on the determination button in the outing confirmation dialog box, an outing result request is sent to the server 20, and the server 20 that received the outing result request conducts a lottery regarding motivation-increasing events, and the results are determined by the lottery. An outing result response including information on the motivation-increasing event that occurred is transmitted to the player terminal 40. Upon receiving the outing result response, the player terminal 40 executes processing related to the motivation-increasing event based on the information included in the outing result response.
  • the race button 409 is a button used to make the character being trained run in a race, and when a tap input is made to the race button 409, as shown in FIG.
  • the display screen changes to a race list screen showing a list.
  • race list screen by performing a tap input on the race selection box 415, it is possible to select a race in which the character being trained will run.
  • the selected race can be identified by the presence or absence of the selection mark 416, and the race condition display area 417 displays the season (spring, summer, autumn, winter) and weather (sunny, cloudy, rain, snow) for the selected race.
  • race condition information such as course condition (good, slightly heavy, heavy, poor), number of characters participating, and turns held are displayed.
  • the display contents of the race condition display area 417 are also changed in accordance with the currently selected race.
  • race selection box 415 is displayed grayed out and the character is not allowed to run. I can't.
  • a target race may be set as a training target, and the display mode of the training home screen is different in the turn in which the target race is set, and as shown in FIG. 15, the button for selecting an action is , only the skill button 406 and race button 409 are displayed.
  • the player in a turn where a target race is set, the player can only run a race as a turn-consuming action.
  • FIG. 16 is a diagram showing an example of a race list screen for a turn in which a target race has been set.
  • the race list screen is controlled so that only the target race can be selected.
  • a target badge 416 is attached to the race selection box 415 of the target race to identify that it is the target race, and for races other than the target race, the race selection box 415 is grayed out and cannot be entered.
  • a race start request is sent to the server 20.
  • the server 20 that has received the entry request performs a running simulation using the character being trained and an NPC (non-player character) for the race to be entered, and transmits a race result response including the results of the running simulation to the player terminal 40.
  • the player terminal 40 executes a display process that allows the player to watch the race based on the results of the driving simulation.
  • the performance parameters are adjusted according to the level of motivation at the turn where the character is instructed to run.
  • a downward correction is made to the performance parameter compared to the case of
  • an upward correction is made to the performance parameter when the motivation is good or at its peak compared to the case where the motivation is normal.
  • the training goal is to get a top 5 result in the target race "CCC Prize”, and the character being trained cannot achieve a top 5 result in the "CCC Prize”.
  • a goal achievement notification screen will be displayed after the goal race results are displayed.
  • a progress button 420 is provided on the goal achievement notification screen, and when a tap input is performed on the progress button 420, the display screen changes to a goal list screen as shown in FIG. 18.
  • a list of training goals set for the character being trained is displayed in the order of turn progression.
  • six development goals are set for the character being developed, and each development goal up to the third development goal, "Finish in the top 5 at the CCC Award," has been achieved.
  • a clear mark 421 indicating .
  • a progress button 422 is provided on the target list screen, and when a tap input is performed on the progress button 422, the game advances to the next turn and returns to the training home screen.
  • each training goal is set for a period up to the 72nd turn, and the number of training goals and the content of the training goal are individually set depending on the type of character. If you achieve all the training goals for the character you are training, you will be able to advance to the final race after the 73rd turn.
  • a training goal completion screen is displayed as shown in FIG.
  • a progress button 423 is provided on the training goal completion screen, and when a tap input is performed on the progress button 423, a goal list screen is displayed as shown in FIG.
  • a clear mark 421 is given to all six training goals set for the character being trained, and it can be understood that all the training goals have been achieved.
  • the training goal set for the character being trained cannot be achieved, the training ends at that point.
  • the training goal is to achieve a result within the predetermined finish order in the target race
  • the continue function is activated even if the result is not within the predetermined finish order in the target race. It is possible to try again by using it, but if the training goal is to acquire a certain number of fans by a certain turn, or if it is to run in a target race, there is a continue function if the training goal cannot be achieved. cannot be used, and the training ends when the judgment turn for the training goal arrives.
  • a completion confirmation process is performed (step S107).
  • a completion confirmation screen is displayed on which the status of the character to be trained can be confirmed.
  • a skill acquisition button and a training completion button are provided, and when a tap input is performed on the skill acquisition button, a list of acquireable skills is displayed, and the user can acquire skills within the range of skill points he owns.
  • a training end process is performed (step S108).
  • the status of the trained character is determined and the trained character is registered.
  • evaluation points are calculated and factor information is determined.
  • Registration of the trained character is completed by storing the status in the character list of the player data storage unit 71 in association with the individual character ID.
  • the evaluation score is calculated based on the character's performance parameters and acquired skills, and the factor information is determined by lottery.
  • the factor information is determined by referring to the character's training contents (race participation history, etc.) and the status at the end of the training (performance parameters, acquired skills, etc.). Also, among the factor information, the blue factor and the red factor can be obtained without fail, and the unique factor is when the talent flowering level (level 1 to level 5) indicating the rarity of the character to be trained is at a predetermined level or higher (level 3 or higher). can be obtained in some cases.
  • the factor information regarding the white factor, the skill factor is determined by referring to the acquired skills, the race factor is determined by referring to the races that were entered and won during training, and the scenario factor is determined at the start of training. It is determined by referring to the previously selected training scenario. Further, when determining factor information to be associated with a character, the factor level of the factor information determined to be acquired is determined by lottery. In this embodiment, three levels from level 1 to level 3 are prepared as factor levels, and one of levels 1 to 3 is determined by lottery.
  • rewards are provided for the training results.
  • rewards are provided by adding items to the item list in the player data storage unit 71, and in-game currency and support points are determined as rewards depending on the number of fans acquired during training, and the higher the number of fans, the more You can earn a lot of in-game currency and support points.
  • a training completion request is sent to the server 20, and the server 20 that has received the training completion request registers the trained character in the character list of the player management database 51, and distributes the rewards for the training results to the player management. Add to the item list in the database 51.
  • factor information is linked to the character that has been trained, depending on the result of training the character in the training function.
  • the factor information linked to the trained character is used as factor information linked to the inherited character when training a new character to reinforce the status of the character to be trained. Therefore, if the player is unable to acquire the desired factor information as a result of training the character in the training function, the player will need to train the character again.
  • step S202 based on the completion of character development (Y in step S201).
  • factor information is acquired (step S202).
  • a final confirmation dialog shown in FIG. 22 is displayed, and final confirmation is made to the player.
  • the performance parameters, various suitability, possessed skills, etc. regarding the status of the character to be trained are determined, and the player terminal 40 transfers the information to the server 20.
  • a factor acquisition request is sent to.
  • the server 20 executes a lottery for factor information based on the factor acquisition request, and transmits the lottery result to the player terminal 40.
  • a first process for determining the acquisition target and a second process for determining the factor level are executed for each of the blue factor, red factor, unique factor, and white factor in a format according to the factor type, A determination of factor information is made.
  • the blue factor in the first process, a lottery is held to select one type from five types of performance parameters: speed, stamina, power, guts, and intelligence.
  • the selection probabilities for each performance parameter are equal, and each is 1/5.
  • the factor level is determined to be one of levels 1 to 3 in the second process.
  • the factor level related to the blue factor is randomly selected by referring to the value of the performance parameter at the end of the character's development, and the higher the value of the performance parameter targeted for acquisition in the first process, the higher the factor level is selected in the second process.
  • the value of the performance parameter in order for level 3 to be selected, the value of the performance parameter must exceed a predetermined level (for example, 600 or more).
  • the suitability rank may increase due to the influence of red factor information of the inherited character due to a factor inheritance event. Therefore, when the number of aptitudes of characters to be trained whose appropriate ranks are A or higher increases due to the factor inheritance event, the number of aptitudes to be selected as lottery targets in the first process also increases.
  • the information on the red factor linked to the two inherited characters selected is referred to, and the information on the red factor linked to each inherited character is determined.
  • the selection rate may be corrected to increase depending on the type of red factor present. For example, if the red factors associated with two inherited characters are related to course aptitude and distance aptitude, the selection rate for course aptitude and distance aptitude is corrected to be higher than the selection rate for leg quality aptitude. be able to. In addition, if the red factors associated with two inherited characters are both related to distance suitability, it is possible to make a correction that increases the selection rate for distance suitability higher than the selection rate for course suitability and foot quality suitability. can.
  • the factor level is determined to be one of levels 1 to 3 in the second process.
  • the factor level related to the red factor is randomly selected with reference to the appropriate rank at the end of character development, and the higher the appropriate rank of the character to be acquired in the first process, the higher the factor level is likely to be selected in the second process.
  • the appropriate rank must be A or higher (A or S), and if the appropriate rank of the aptitude selected to acquire the red factor is S, it is higher than if the appropriate rank is A. Factor levels are likely to be selected.
  • the talent blooming level As the rarity of the character to be trained, and the talent blooming level is set in the range of level 1 to level 5.
  • level 1 is the lowest rarity
  • level 5 is the highest rarity.
  • Each character has a unique skill known as a unique skill that has been acquired as an initial status, and the skill level of the unique skill increases when certain conditions are met in the process of developing a character in the development function. A mechanism exists.
  • the level of the unique skill affects the effect of the skill, and the higher the level of the unique skill, the higher the amount of effect when the skill is activated.
  • the talent development level of the character to be trained is level 3 or higher (level 3 to level 5), it is determined that the unique factor can be acquired. That is, when the talent development level of the character to be developed is level 2 or lower (level 1 or level 2), it is determined in the first process regarding the unique factor that the unique factor cannot be acquired. Note that in the first process regarding the unique factor, it may be determined whether the unique factor can be acquired by referring to the unique skill instead of referring to the talent blooming level. In this embodiment, even if the character is of the same type, the unique skill is different depending on whether the talent level is level 2 or lower and level 3 or higher, and by referring to the unique skill, the character's talent level can be changed. can be judged.
  • the factor level is determined to be one of levels 1 to 3 in the second process.
  • the factor level related to the unique factor is randomly selected with reference to the skill level of the unique skill of the character to be trained, and the higher the skill level, the more likely a higher factor level will be selected in the second process.
  • the factor level of the unique factor may be selected by lottery with reference to the talent blooming level of the character to be trained, and even if the higher the talent blooming level, the higher the factor level is likely to be selected in the second process. good.
  • a lottery is performed to determine the acquisition target by referring to the skills possessed by the character and the training history.
  • skill factors factor information corresponding to normal skills (skills other than unique skills) acquired by the character at the time of completion of training is set as a candidate for acquisition.
  • race factors factor information corresponding to races that were entered during character development, where the race grade was set to G1, and where the race result was 1st place, was selected as a candidate for acquisition.
  • race factors factor information corresponding to the training scenario selected by the player prior to the start of character training is set as a candidate to be acquired.
  • the success or failure of each of the acquisition target candidates set for the skill factor, race factor, and scenario factor is determined by lottery, and the winning acquisition target candidate is determined as the acquisition target for the white factor.
  • the character training rank is a ranking of evaluation points calculated based on the status of a character whose training has been completed, based on rank criteria, and the higher the evaluation score, the higher the training rank. In other words, when character development is completed at a high development rank, there is a tendency for the number of targets for acquiring white factors to increase.
  • the winning probability of the lottery that determines the success or failure of that white factor is given preferential treatment.
  • Ru the mechanism is such that it is easy to obtain the same factor information as the inherited character.
  • the factor level is determined to be one of level 1 to level 3 in the second process for each of the white factors to be acquired.
  • the factor level regarding the white factor is also randomly selected with reference to the training rank, and the higher the training rank, the higher the factor level is likely to be selected in the second process.
  • there are lower-level skills for example, medium-distance straight line ⁇
  • higher-level skills for example, middle-distance straight line ⁇
  • a player possesses a high-ranking skill at the end of training he or she will be given preferential treatment in acquiring factor information for the white factor (for example, medium-distance straight line ⁇ ) that corresponds to that skill.
  • step S203 When the player terminal 40 acquires the lottery result of factor information regarding the character to be trained from the server 20, the acquired factor notification screen shown in FIG. 23 is displayed, and the factor information acquired from the server 20 is displayed. The player is notified as factor information (step S203).
  • a list of factor information acquired from the server 20 is displayed, and a factor confirmation button 511 and a factor reacquisition button 512 are provided.
  • a factor confirmation confirmation dialog shown in FIG. 24 is displayed.
  • the confirmation button 521 provided in the factor confirmation confirmation dialog Y in step S204
  • the factor information associated with the currently trained character is confirmed, and the character list in the player management database 51 is The character is then registered as a trained character in the character list of the player data storage unit 71 (step S205). Note that if a tap input is made on the cancel button 522 while the factor confirmation dialog is being displayed, the factor confirmation dialog is closed and the screen returns to the acquisition factor notification screen.
  • a factor reacquisition confirmation dialog shown in FIG. 25 is displayed.
  • the player terminal 40 requests the server 20 to reacquire factor information.
  • a request is sent and factor information is reacquired (step S207).
  • trainer points (TP) required for character development are required to be consumed, and if the player lacks trainer points (TP), recovery items etc. You can reacquire factor information by using it to replenish your trainer points.
  • trainer points (TP) are designed to recover by a certain amount over time, in situations where the player has insufficient trainer points (TP) to reacquire factor information, the acquired factor notification screen will be displayed. If it is displayed, if the training function is restarted after calling another function of the application, or if the application is restarted by starting the application after being terminated by a task kill, the screen moves to another screen. By restarting the training function later, it may become possible to re-acquire factor information using the amount of trainer points (TP) recovered after recovery based on the passage of time. In this embodiment, it is possible to reacquire factor information by consuming trainer points (TP) equivalent to the consumption amount required to start training a character.
  • the server 20 Upon receiving the factor reacquisition request, the server 20 re-executes the factor information lottery based on the factor reacquisition request and transmits the lottery result to the player terminal 40.
  • the factor information lottery based on the factor re-acquisition request is performed under the same conditions as the factor information lottery based on the previous factor acquisition request regarding each of the blue factor, red factor, unique factor, and white factor.
  • the first process and the second process are executed to determine the factor to be acquired and its factor level.
  • the factor reacquisition confirmation dialog also includes a cancel button 532, and when a tap input is performed on the cancel button 532, the screen returns to the acquisition factor notification screen.
  • the factor information is notified to the player in a manner that can be compared with the previously acquired factor information (step S208).
  • the factor information acquired from the server 20 based on the factor reacquisition request may be only the factor information determined based on the factor reacquisition request, or may be the same as the original factor information determined based on the factor acquisition request. It may be both new factor information determined based on the factor reacquisition request.
  • the factor information acquired earlier is displayed as the "original factor”
  • the factor information acquired later is displayed as the "re-acquired factor”.
  • a factor list dialog is displayed as shown in FIG.
  • the factor information of the inherited characters for example, character D and character B
  • the factor information can be checked in advance assuming that the character is registered in the character list as a trained character.
  • the factor information of the character to be trained displayed in the factor list dialog is the factor information displayed on the acquisition factor selection screen.
  • the factor information of the character to be trained is "original factor”
  • the factor information of the character to be trained becomes the "reacquired factors.”
  • a factor confirmation button 542 is provided on the acquisition factor selection screen, and when a tap input is performed on the factor confirmation button 542, a factor confirmation confirmation dialog is displayed assuming that the factor information displayed on the acquisition factor selection screen has been selected. be done. For example, as shown in FIG. 26, when a tap input is performed on the factor confirmation button 542 in a situation where the "re-acquired factor" is selected, the factor information corresponding to the "re-acquired factor" is displayed as shown in FIG. A factor confirmation confirmation dialog box will be displayed.
  • step S209 when a tap input is performed on the confirmation button 551 provided in the factor confirmation confirmation dialog (Y in step S209), the factor information associated with the character that has been developed this time is confirmed, and the character list in the player management database 51 is The character is then registered as a trained character in the character list of the player data storage unit 71 (step S205). Note that if a tap input is made on the cancel button 552 while the factor confirmation dialog is being displayed, the factor confirmation dialog is closed and the screen returns to the acquisition factor selection screen.
  • the factor information that is linked to the character to be trained can be changed based on the result of training the character using the training function, so that the factor information desired by the player can be changed. It is possible to reduce the burden on the player of repeatedly developing the character until the character is obtained.
  • factor information to be associated with the character is determined by referring to the status of the character to be trained in the training function at the time of completion of training. That is, in this embodiment, the player cannot know the factor information associated with the character until the character is trained in the training function. For this reason, if the time required to train one character increases due to an increase in content in the training function, etc., there is a possibility that an enormous amount of time will be required until the player can obtain the desired factor information. However, in this embodiment, even if the content of the factor information presented at the end of character development is not what the player desires, it is possible to re-acquire the factor information linked to the character that has been developed this time. By doing so, it can be expected that the time required for the player to obtain the desired factor information will be shortened.
  • a factor inheritance event that affects the status of the character to be trained occurs, depending on factor information linked to characters trained in the past.
  • a trained character associated with excellent factor information can be selected as an inherited character, making it easy to train a strong character.
  • a limit is set for each player to own a trained character, there is also a desire of the player to own a trained character that is associated with as good factor information as possible. For this reason, if it is possible to re-acquire the factor information linked to the currently trained character as in this embodiment, whether or not to own the trained character can be determined based on the factor information linked to the character. It is possible to reduce the burden on the player of making careful selections based on the following information.
  • the player since the factor information linked to the character is re-drawn under the same conditions as the factor information already notified to the player, the player is likely to be motivated to decide to re-acquire the factor information.
  • a lottery is conducted to repeatedly determine factor information for one character, but when reacquiring factor information, the training history of the trained character (original character) is traced.
  • a duplicate may be internally created, factor information may be determined for the duplicate, and the player may select which of the original and the duplicate to register.
  • the conditions for the lottery for re-acquiring factor information (second lottery) do not necessarily have to be the same as for the first lottery, and the conditions for the lottery for re-acquiring factor information may be more probabilistic or more favorable than the first lottery.
  • the lottery for determining factor information may be performed by referring to the status that has been internally corrected for the character. For example, even if the character's actual training rank is A in the lottery to determine the target to acquire the white factor, in the lottery for reacquisition, the training rank is internally treated as S and the target to acquire the white factor is determined. A lottery can be held under more advantageous conditions than the original training rank.
  • the previously acquired factor information and the later acquired factor information are displayed on the acquired factor selection screen so that they can be compared, and which factor information is linked to the character.
  • the player can choose whether to attach it or not.
  • the factor information related to the "original factor” and the factor information related to the "reacquired factor” can be compared, and the factor information to be linked to the character can be determined at the player's discretion, thereby increasing convenience for the player. Can be done.
  • the player can select the factor information to be linked to the character by comparing it with the "re-acquired factor” while retaining the "original factor”; however, if the player requests to re-acquire the factor information, In this case, the factor information corresponding to the "original factor” may be discarded, and the factor information corresponding to the "reacquired factor” may be registered in association with the character.
  • the factor information is determined by lottery, but part or all of the factor information may be determined without lottery and linked to the character. For example, all skills possessed by the character may be acquired as factor information. Further, although the factor information includes the factor type and factor level, the factor level may not exist.
  • the factor information can only be reacquired once, but it may be possible to reacquire the factor information multiple times by consuming trainer points (TP). Note that if it is possible to repeatedly re-acquire factor information, the specification may be such that the amount of trainer points (TP) consumed for re-acquiring factor information increases each time.
  • the compensation for re-acquiring factor information may be set in stages, so that preferential treatment may be obtained when re-acquiring factor information according to the stage of compensation voluntarily consumed by the player. For example, when re-acquiring factor information, the higher the amount of trainer points (TP) consumed, the more easily the number of white factors that can be acquired increases.
  • TP trainer points
  • the training function it is necessary to consume a predetermined amount of trainer points (TP) for one character training, and this consumption amount may change for a limited time due to events, campaigns, etc.
  • the trainer points (TP) required when reacquiring factor information can be consumed by consuming a predetermined amount required for one normal training session.
  • factor information can be reacquired by consuming a certain amount of trainer points (TP), without being linked to the amount of trainer points (TP) consumed when starting training.
  • the consumption amount of trainer points (TP) necessary for re-acquiring factor information may be changed in conjunction with the consumption amount of trainer points (TP) when starting training.
  • consideration is required to re-acquire factor information, but factor information may be re-acquired without requiring consideration.
  • the factor information linked to the trained character may be changeable at any timing of the player's choice.
  • the player allows other players to rent the character as an inherited character.
  • a restriction may be set such that the factor information cannot be changed for the completed character.
  • it may be possible to improve the factor level of any factor information of a trained character registered in the character list by consuming a predetermined item.
  • the player As a mode of changing factor information, if it is possible to improve the factor level with an item, at the stage of accepting input to determine the factor information of the character to be trained, the player is asked to consume the item that allows the factor level to be improved. It can be decided. In addition, as a mode of changing the factor information, if it is possible to improve the factor level with an item, after the character to be trained is registered in the character list, the player decides to consume the item that makes it possible to improve the factor level. be able to. Further, as a mode of changing the factor information, in a specification in which the factor level is improved by consuming items, there is no need to provide an opportunity to reacquire factor information for a character whose training has been completed. Further, as a mode of changing the factor information, in a specification in which the factor level is improved by consuming an item, the factor information whose factor level is to be improved by consuming an item may be randomly determined.
  • changing the factor information includes the player selecting the factor information.
  • the number of factor information to be acquired is determined according to the lottery and training rank, and the player can edit the factor information to be linked to the character within the range of the number of factor information to be acquired from among the candidates for obtaining factor information based on the character's status and development history. , based on the editing results, factor information may be associated with the character and registered in the character list.
  • changing factor information includes changing only part of the original factor information. For example, it is possible to replace the first factor information lottery result with arbitrary factor information from the second factor information lottery result and use it as factor information to be linked to a character. Furthermore, only factors that can be definitely acquired, such as the blue factor and the red factor, can be changed by reacquiring factor information, and in the lottery related to reacquisition, only the blue factor and the red factor may be determined and replaced. . In addition, if the same factor is determined as the acquisition target in the first lottery and second lottery for determining factor information, the factor level will be higher than the first lottery result for that factor. Correction may also be made.
  • the acquisition factor notification screen it may be possible to individually select and delete factor information, and by deleting factor information, it may be possible to increase the factor level of the remaining factor information.
  • by erasing one factor information other factor information may be raised by one level regardless of the factor level of the erased factor information.
  • the level increase corresponding to the factor level of the deleted factor information for example, 3 levels if factor information with a factor level of 3 is deleted
  • a lottery for re-acquiring factor information is conducted based on the player's input. It is also possible to present only the first lottery result after holding the first lottery, and then present the second lottery result based on the player's input.
  • candidates for the acquisition target are extracted from the character's skills, race participation history, training scenario, etc., and the suitability of each acquisition target candidate is determined.
  • the lottery to determine the target to acquire the white factor we first conducted a lottery to determine the number of acquisitions with a probability according to the character's development rank, and the number of acquisitions determined by lottery from among the candidates for the acquisition target of the white factor.
  • the target for acquiring the white factor may be determined by setting the number as an upper limit.
  • the original factor information when re-acquiring factor information, it may be possible to set a lock on the original factor information so that the locked factor information is inherited by the re-acquired factor information. If it is possible to set a lock on the original factor information, it may be possible to set a lock on only one of the blue factor, red factor, and unique factor, or it may be possible to set a lock on all of the blue factor, red factor, and unique factor. It may be possible to redetermine only the white factor. Further, the number of white factors may also be limited and locked.
  • the game when training a character, the game has been described using as an example a game in which two of the characters that have been trained can be set as inherited characters, but the number of selected inheritance characters may be at least one.
  • the specifications may be such that three or more inherited characters can be set.
  • the configuration may be such that each function of the information processing system 10 is provided in other games. For example, in sports games such as baseball games and soccer games, characters that participate in competitions are trained, characters that have already been trained are used to compete against each other, and characters that have already been trained are used to create new characters with a status of their own. It can be applied to games where reinforcement can be performed.

Landscapes

  • Engineering & Computer Science (AREA)
  • Multimedia (AREA)
  • Theoretical Computer Science (AREA)
  • Human Computer Interaction (AREA)
  • Physics & Mathematics (AREA)
  • Optics & Photonics (AREA)
  • Business, Economics & Management (AREA)
  • Computer Security & Cryptography (AREA)
  • General Business, Economics & Management (AREA)
  • Management, Administration, Business Operations System, And Electronic Commerce (AREA)
PCT/JP2023/026083 2022-07-25 2023-07-14 プログラム、情報処理システム、および情報処理方法 Ceased WO2024024547A1 (ja)

Priority Applications (2)

Application Number Priority Date Filing Date Title
CN202380061592.5A CN119768215A (zh) 2022-07-25 2023-07-14 程序、信息处理系统以及信息处理方法
KR1020257003838A KR20250029969A (ko) 2022-07-25 2023-07-14 프로그램, 정보 처리 시스템, 및 정보 처리 방법

Applications Claiming Priority (2)

Application Number Priority Date Filing Date Title
JP2022117741A JP7337236B1 (ja) 2022-07-25 2022-07-25 プログラム、情報処理システム、および情報処理方法
JP2022-117741 2022-07-25

Publications (1)

Publication Number Publication Date
WO2024024547A1 true WO2024024547A1 (ja) 2024-02-01

Family

ID=87797917

Family Applications (1)

Application Number Title Priority Date Filing Date
PCT/JP2023/026083 Ceased WO2024024547A1 (ja) 2022-07-25 2023-07-14 プログラム、情報処理システム、および情報処理方法

Country Status (4)

Country Link
JP (2) JP7337236B1 (enExample)
KR (1) KR20250029969A (enExample)
CN (1) CN119768215A (enExample)
WO (1) WO2024024547A1 (enExample)

Families Citing this family (3)

* Cited by examiner, † Cited by third party
Publication number Priority date Publication date Assignee Title
JP7625735B1 (ja) 2024-02-15 2025-02-03 株式会社Cygames 情報処理プログラム、情報処理方法、ゲーム装置
JP7544999B1 (ja) * 2024-02-21 2024-09-03 株式会社Cygames 情報処理プログラム、情報処理方法、情報処理システム、ゲーム装置
JP7711244B1 (ja) * 2024-02-21 2025-07-22 株式会社Cygames 情報処理プログラム、情報処理方法、情報処理システム、ゲーム装置

Citations (3)

* Cited by examiner, † Cited by third party
Publication number Priority date Publication date Assignee Title
JP2017055996A (ja) * 2015-09-16 2017-03-23 株式会社バンダイナムコエンターテインメント プログラム、ゲーム装置及びサーバシステム
JP2019150333A (ja) * 2018-03-02 2019-09-12 株式会社コロプラ ゲームプログラム、方法、および情報処理装置
JP2021133115A (ja) * 2020-02-28 2021-09-13 株式会社コナミデジタルエンタテインメント プログラム、ゲーム制御方法、ゲーム制御装置、およびゲームシステム

Patent Citations (3)

* Cited by examiner, † Cited by third party
Publication number Priority date Publication date Assignee Title
JP2017055996A (ja) * 2015-09-16 2017-03-23 株式会社バンダイナムコエンターテインメント プログラム、ゲーム装置及びサーバシステム
JP2019150333A (ja) * 2018-03-02 2019-09-12 株式会社コロプラ ゲームプログラム、方法、および情報処理装置
JP2021133115A (ja) * 2020-02-28 2021-09-13 株式会社コナミデジタルエンタテインメント プログラム、ゲーム制御方法、ゲーム制御装置、およびゲームシステム

Non-Patent Citations (3)

* Cited by examiner, † Cited by third party
Title
ANONYMOUS: "[Image] Wow, I got a god factor lol [[Image] Wow, I got a god factor wwwwwwww]", UMA MUSUME STRATEGY SUMMARY GS > STORIES/CHAT >, XP009553688, Retrieved from the Internet <URL:https://umamusume.gamerstand.net/34906> *
ANONYMOUS: "It Takes Too Long to Train Them...What Time-Shortening Functions Would You Like to See Implemented? Uma Musume Pretty Derby Comprehensive Strategy Game Strike!", UMA MUSUME, 6 June 2022 (2022-06-06), XP093133964, Retrieved from the Internet <URL:https://umamusu.gamestlike.com/163688> [retrieved on 20240222] *
ANONYMOUS: "What Is the "Factor Gacha" That Is Indispensable for Making the Strongest Horse Girls [Uma Musume]? ", OWADA'S UMA MUSUME DIARY, 4 April 2021 (2021-04-04), XP093133962, Retrieved from the Internet <URL: https://owadablog.com/factor> [retrieved on 20240222] *

Also Published As

Publication number Publication date
KR20250029969A (ko) 2025-03-05
JP2024015590A (ja) 2024-02-06
JP2024016013A (ja) 2024-02-06
JP7337236B1 (ja) 2023-09-01
CN119768215A (zh) 2025-04-04

Similar Documents

Publication Publication Date Title
WO2024024547A1 (ja) プログラム、情報処理システム、および情報処理方法
WO2024095658A1 (ja) プログラム、情報処理システム、および情報処理方法
US20240424403A1 (en) Program, information processing system, and information processing method
JP7758694B2 (ja) プログラム、情報処理装置、および情報処理方法
JP7498335B1 (ja) プログラム、情報処理システム、および情報処理方法
JP7399221B1 (ja) プログラム、情報処理システム、および情報処理方法
JP7436444B2 (ja) プログラム、情報処理システム、情報処理方法
JP7307238B1 (ja) プログラム、情報処理システム、および情報処理方法
JP7670743B2 (ja) プログラム、情報処理システム、および情報処理方法
JP7508669B1 (ja) プログラム、情報処理システム、および情報処理方法
JP7610744B1 (ja) プログラム、情報処理装置、情報処理システム、および情報処理方法
JP7651606B2 (ja) プログラム、情報処理システム、および情報処理方法
JP7610743B1 (ja) プログラム、情報処理装置、情報処理システム、および情報処理方法
JP2024163011A (ja) プログラム、情報処理システム、および情報処理方法
KR20240018610A (ko) 프로그램, 정보 처리 시스템, 정보 처리 방법

Legal Events

Date Code Title Description
121 Ep: the epo has been informed by wipo that ep was designated in this application

Ref document number: 23846278

Country of ref document: EP

Kind code of ref document: A1

ENP Entry into the national phase

Ref document number: 20257003838

Country of ref document: KR

Kind code of ref document: A

WWE Wipo information: entry into national phase

Ref document number: 1020257003838

Country of ref document: KR

WWE Wipo information: entry into national phase

Ref document number: 202380061592.5

Country of ref document: CN

NENP Non-entry into the national phase

Ref country code: DE

WWP Wipo information: published in national office

Ref document number: 1020257003838

Country of ref document: KR

WWP Wipo information: published in national office

Ref document number: 202380061592.5

Country of ref document: CN

122 Ep: pct application non-entry in european phase

Ref document number: 23846278

Country of ref document: EP

Kind code of ref document: A1