WO2015125954A1 - 細胞観察情報処理システム、細胞観察情報処理方法、細胞観察情報処理プログラム、細胞観察情報処理システムに備わる記録部、細胞観察情報処理システムに備わる装置 - Google Patents

細胞観察情報処理システム、細胞観察情報処理方法、細胞観察情報処理プログラム、細胞観察情報処理システムに備わる記録部、細胞観察情報処理システムに備わる装置 Download PDF

Info

Publication number
WO2015125954A1
WO2015125954A1 PCT/JP2015/054953 JP2015054953W WO2015125954A1 WO 2015125954 A1 WO2015125954 A1 WO 2015125954A1 JP 2015054953 W JP2015054953 W JP 2015054953W WO 2015125954 A1 WO2015125954 A1 WO 2015125954A1
Authority
WO
WIPO (PCT)
Prior art keywords
cell
tag
observation information
user
processing system
Prior art date
Legal status (The legal status is an assumption and is not a legal conclusion. Google has not performed a legal analysis and makes no representation as to the accuracy of the status listed.)
Ceased
Application number
PCT/JP2015/054953
Other languages
English (en)
French (fr)
Japanese (ja)
Inventor
靖展 伊賀
洋平 谷川
真一 瀧本
Current Assignee (The listed assignees may be inaccurate. Google has not performed a legal analysis and makes no representation or warranty as to the accuracy of the list.)
Olympus Corp
Original Assignee
Olympus Corp
Priority date (The priority date is an assumption and is not a legal conclusion. Google has not performed a legal analysis and makes no representation as to the accuracy of the date listed.)
Filing date
Publication date
Application filed by Olympus Corp filed Critical Olympus Corp
Priority to EP15752380.4A priority Critical patent/EP3113044A4/en
Priority to CN201580010193.1A priority patent/CN106030576A/zh
Publication of WO2015125954A1 publication Critical patent/WO2015125954A1/ja
Priority to US15/246,411 priority patent/US20170046362A1/en
Anticipated expiration legal-status Critical
Ceased legal-status Critical Current

Links

Images

Classifications

    • GPHYSICS
    • G06COMPUTING OR CALCULATING; COUNTING
    • G06FELECTRIC DIGITAL DATA PROCESSING
    • G06F16/00Information retrieval; Database structures therefor; File system structures therefor
    • G06F16/50Information retrieval; Database structures therefor; File system structures therefor of still image data
    • G06F16/58Retrieval characterised by using metadata, e.g. metadata not derived from the content or metadata generated manually
    • G06F16/5866Retrieval characterised by using metadata, e.g. metadata not derived from the content or metadata generated manually using information manually generated, e.g. tags, keywords, comments, manually generated location and time information
    • GPHYSICS
    • G06COMPUTING OR CALCULATING; COUNTING
    • G06FELECTRIC DIGITAL DATA PROCESSING
    • G06F16/00Information retrieval; Database structures therefor; File system structures therefor
    • G06F16/20Information retrieval; Database structures therefor; File system structures therefor of structured data, e.g. relational data
    • GPHYSICS
    • G06COMPUTING OR CALCULATING; COUNTING
    • G06FELECTRIC DIGITAL DATA PROCESSING
    • G06F16/00Information retrieval; Database structures therefor; File system structures therefor
    • G06F16/50Information retrieval; Database structures therefor; File system structures therefor of still image data
    • G06F16/51Indexing; Data structures therefor; Storage structures
    • GPHYSICS
    • G16INFORMATION AND COMMUNICATION TECHNOLOGY [ICT] SPECIALLY ADAPTED FOR SPECIFIC APPLICATION FIELDS
    • G16BBIOINFORMATICS, i.e. INFORMATION AND COMMUNICATION TECHNOLOGY [ICT] SPECIALLY ADAPTED FOR GENETIC OR PROTEIN-RELATED DATA PROCESSING IN COMPUTATIONAL MOLECULAR BIOLOGY
    • G16B50/00ICT programming tools or database systems specially adapted for bioinformatics
    • GPHYSICS
    • G16INFORMATION AND COMMUNICATION TECHNOLOGY [ICT] SPECIALLY ADAPTED FOR SPECIFIC APPLICATION FIELDS
    • G16BBIOINFORMATICS, i.e. INFORMATION AND COMMUNICATION TECHNOLOGY [ICT] SPECIALLY ADAPTED FOR GENETIC OR PROTEIN-RELATED DATA PROCESSING IN COMPUTATIONAL MOLECULAR BIOLOGY
    • G16B99/00Subject matter not provided for in other groups of this subclass

Definitions

  • the present invention relates to a cell observation information processing system for performing cell state management for biological research using observation information (images and activity data) such as cells acquired by an observation information acquisition device such as a microscope, and the like
  • the present invention relates to an observation information processing method, a cell observation information processing program, a recording unit provided in the cell observation information processing system, and an apparatus provided in the cell observation information processing system.
  • Patent Document 1 a device that holds an image database capable of storing and retrieving observation data has been proposed in the following Patent Document 1, for example.
  • the apparatus described in Patent Literature 1 holds information such as an observation image including an image of a biological specimen and an imaging condition and an imaging date and time related to an acquisition condition when the observation image is captured in a predetermined relational database.
  • Information relating to the search condition is designated as a search condition, and an image that matches the search condition can be selected and displayed.
  • Patent Document 1 only discloses that information regarding acquisition conditions corresponding to a tag is manually input by a user, and does not disclose a detailed method for manually inputting a tag. For this reason, in the field of creating a database of cell information in order to manage the state of cells used for biological research, there is room for improvement in terms of shortening the time for tag acquisition by improving the efficiency of user operations when creating a database. is there.
  • An object of the present invention is to provide a cell observation information processing system, a cell observation information processing method, a cell observation information processing program, a recording unit provided in the cell observation information processing system, and a device provided in the cell observation information processing system that can be reduced as much as possible.
  • a cell observation information processing system provides a cell image, a cell number, a cell density, and a cell image acquired via an observation information acquisition unit in response to an acquisition instruction at one time point.
  • search tags for searching observation information including items indicating cell observation results such as activity data indicating cell activity such as shape and survival rate, and observation names
  • User identification information cell identification information for identifying a cell to be observed, date information for identifying the date and time when the observation information was acquired, information regarding work for cell maintenance by the user, At least one of device identification information for identifying a device used for obtaining observation information, change information of the activity data, and an image tag for indicating the cell image
  • the tag acquired by the tag acquiring unit is assigned as a search tag to the tag acquiring unit that acquires the above tag and the observation information acquired in response to the acquisition instruction at each time point.
  • a storage unit storing observation information with a search tag to which the search tag is attached in a recording unit, an extraction unit extracting a list of tags as candidates for the search tag from the recording unit, and the extraction unit
  • An output unit that outputs a list of the tags extracted by the presenting unit to the presentation unit, wherein the extraction unit specifies a narrowing condition for narrowing down tags to be extracted, and narrows down according to the specified narrowing condition
  • a list of tags is extracted, and the tag acquisition unit acquires a tag selected by the user from the list of tags presented by the presentation unit.
  • the cell observation information processing method is based on cell activity, cell number, cell density, shape, viability, etc. acquired in response to an acquisition instruction at one time point.
  • a search tag for searching observation information including items indicating cell observation results, such as activity data to be displayed, observation names, etc.
  • user identification information for identifying a user who performs cell observation is an observation target.
  • a tag acquisition step for acquiring at least one tag among device identification information for identifying, change information of the activity data, and an image tag for indicating the cell image, and each time
  • a storage step for storing information in a recording unit; an extraction step for extracting a list of tags as candidates for the search tag from the recording unit; and a list of the tags extracted by the extracting unit is output to a presentation unit
  • An output stage wherein in the extraction stage, a narrowing condition for narrowing down tags to be extracted is designated, a list of tags narrowed down by the designated narrowing condition is extracted, and in the tag acquisition stage, Acquires the tag selected by the user from the list of tags presented by the presenting unit
  • the cell observation information processing program provides a cell image, a cell number / cell density, and a computer acquired via an observation information acquisition unit in response to an acquisition instruction at one time point.
  • search tags for searching observation information including items indicating cell observation results such as activity data indicating cell activity such as shape and survival rate, and observation names
  • User identification information cell identification information for identifying a cell to be observed, date information for identifying the date and time when the observation information was acquired, information regarding work for cell maintenance by the user,
  • a storage unit for storing observation information with a search tag to which the search tag is added in the recording unit, an extraction unit for extracting a list of tags that are candidates
  • FIG. 1 It is a block diagram which shows notionally the basic composition of the cell observation information processing system of the present invention. It is explanatory drawing which shows the structure of the cell observation information processing system concerning 1st Embodiment of this invention. It is explanatory drawing which shows an example of the data structure of the observation information with the tag for a search which a preservation
  • FIG. 3 is a block diagram showing an example of a processing procedure from narrowing / extracting a list of search tags to displaying a list of search tags extracted by narrowing down, using the cell observation information processing system of FIG. 2.
  • the cell observation information processing system of FIG. 2 from observation information acquisition, selection of a search tag by a user from a list of search tags displayed on the presentation unit, observation with the selected search tag attached It is explanatory drawing which shows typically the flow of a process until the preservation
  • FIGS. 9A and 9B are explanatory diagrams illustrating a data structure of a tag acquisition history stored in a recording unit in the cell observation information processing system of FIG. 8, in which FIG. . It is explanatory drawing which shows the structure of the cell observation information processing system concerning one modification of FIG.
  • FIG. 13 is an explanatory diagram illustrating a data structure with user-specified information stored in a recording unit in the cell observation information processing system of FIG. 12, in which (a) is a diagram illustrating an example thereof, and (b) is a diagram illustrating another example. It is explanatory drawing which shows the structure of the cell observation information processing system concerning the modification of FIG.
  • the cell observation information processing system is a cell image, a cell number, a cell density, a shape, a survival rate, and the like acquired through an observation information acquisition unit in response to an acquisition instruction at one time point.
  • Activity identification data indicating the activity of the cell user identification information for identifying the user performing the cell observation, observation target as a search tag for searching observation information including items indicating the cell observation results such as the observation name
  • observation information Tag acquisition for acquiring at least one tag among device identification information for identifying a used device, change information of the activity data, and an image tag for indicating the cell image.
  • the tag acquired by the tag acquisition unit is assigned as a search tag to each observation information acquired in response to an acquisition instruction at each time point, and the search tag is assigned A storage unit for storing observation information with a tag for search in a recording unit, an extraction unit for extracting a list of tags as candidates for the search tag from the recording unit, and a list of the tags extracted by the extraction unit
  • the tag acquisition unit acquires a tag selected by the user from the list of tags presented by the presentation unit.
  • the extraction unit designates a narrowing condition for narrowing down tags to be extracted, and extracts a list of tags narrowed down by the designated narrowing condition. If the tag acquisition unit acquires the tag selected by the user from the list of tags presented by the presentation unit, the user can select a desired tag from the list of tags. For example, even with a simple operation such as a single button, even if a tag with a long letter, number, or symbol is used, a tag to be added to observation information as a search tag can be input in a short time Will be able to.
  • the user can efficiently select a tag to be added to the observation information as a search tag.
  • it is possible to reduce the time and effort of the user's operation required to acquire a tag to be attached to observation information such as cells.
  • a user's operation time required for acquiring the tag is shortened, so that damage to cells can be reduced, and an accurate experiment can be ensured.
  • narrowing-down condition for narrowing down tags to be extracted by the extraction unit for example, user identification information, information on tag acquisition history by the tag acquisition unit, information on cell types in the cell identification information, cell maintenance by the user For example, information on passaging / non-passaging in the work for is suitable.
  • the narrowing-down conditions for narrowing down tags to be extracted by the extraction unit may be determined in advance by the user.
  • the embodiment of the present invention has the following incidental effects in accordance with a narrowing condition for narrowing down tags to be extracted by the extraction unit and tags to be narrowed down. .
  • the extraction unit narrows down tags to be extracted.
  • the narrowing-down condition for this, it is configured to specify user identification information.
  • the user identification information is identification information for identifying a user who performs cell observation, and more specifically, a person who inputs a cell observation result or a substitute for inputting a cell observation or cell observation result on behalf of the user. Identification information for identifying a person.
  • the extraction unit specifies user identification information as a narrowing condition for narrowing down tags to be extracted, the observation acquired by the user
  • the extraction unit specifies user identification information as a narrowing condition for narrowing down tags to be extracted
  • the observation acquired by the user When selecting a search tag to be given to information from the list of tags presented by the presentation unit, only tags with high availability that were used for granting to observation information under their own management are tagged in the presentation unit It is possible to present as a list of the tags, and it is possible to exclude a tag which is low in availability and used for reference to the observation information under the control of another person and is unnecessary to be referred to as a list of tags.
  • the efficiency of tag selection to be given to the observation information by the user is improved, and the time and effort of the user's operation required when acquiring the tag to be given to the observation information such as cells can be shortened.
  • the time required for the user operation to acquire the tag is shortened. As a result, damage to cells can be reduced, and accurate experiments can be secured.
  • the narrowing target is a tag of cell identification information.
  • the identification information tag is narrowed down using the user identification information.
  • the cell identification information is identification information for identifying the cell to be observed, and more specifically, the cell name, cell type, parent cell indicating that the cell is to be cultured or cells subdivided from the parent cell It is information including at least one of the cell level information for identifying the offspring showing that the number of cells and the passage number of the cells.
  • the cell name is an arbitrary name given to the cell used by the user for experiments and research. It is a name.
  • the notation mode of the cell name may be freely determined by each user. In that case, the notation mode of the cell name is customized for each user, and the notation mode of the tag of the cell name given by a certain user tends to be particularly difficult for other users.
  • each user has a cell name that is easy for the user to use. Only tags can be presented as a list of tags, and tags of other users' cell names that are difficult to use can be excluded from the subject of presentation as a list of tags. As a result, the efficiency of selection of the tag of the cell name to be given to the observation information by the user is improved, and the time and effort of the user's operation required for obtaining the cell name tag to be given to the observation information such as the cell is reduced. Can be shortened.
  • the cell type is a type unique to the cell to be classified.
  • the population of cell types is large, and the number of cell types is as large as several hundred.
  • the types of cells cultured as research / experiment subjects can be different for each user.
  • the cell types of other users are unnecessary and are not used as search tags to be added to the observation information acquired by the user. For this reason, when presenting a list of tags in order to give cell types as search tags to the acquired observation information, there is a strong need to narrow down cell types under their own management for each user.
  • each user tags only the cell type tags under his / her own management.
  • the cell type tags that are less likely to be used under the control of other users can be excluded from the tags to be presented.
  • the efficiency of selecting the tag of the cell type to be given to the user's observation information is improved, and the time and effort of the user's operation required for acquiring the cell type tag to be given to the observation information such as the cell is reduced. Can be shortened.
  • the extraction unit is an extraction target As a narrowing-down condition for narrowing down tags, information related to a tag acquisition history by the tag acquisition unit is designated.
  • the information related to the tag acquisition history include the latest tag acquisition date by the tag acquisition unit, the number of acquisitions up to the present, the number of acquisitions within a predetermined period retroactive to the present, and the like.
  • the extraction unit uses the information related to the tag acquisition history, and the latest acquisition by the tag acquisition unit among tags that can be extracted. The configuration is such that the number of acquisitions up to a certain value or more is a day after the predetermined date, the number of acquisitions up to the present, or the number of acquisitions within a predetermined period retroactive to the present.
  • each user is cultivating cells for research / experiment, it is added to the observation information of past cells that are not currently cultured as a search tag to be added to the observation information of cells that are currently cultured.
  • Tags of cell type and cell name are rarely used, and tags attached to observation information of currently cultured cells are very often used. It is meaningless to display a tag with a low frequency of use as a search tag candidate in the list of tags, which is an obstacle to the selection of the tag by the user.
  • the extraction unit specifies information related to the tag acquisition history by the tag acquisition unit as a narrowing condition for narrowing down tags to be extracted. For example, only tags with a high acquisition frequency or number of acquisitions or tags with a recent acquisition date are presented as a list of tags that are candidates for search tags to be added to observation information. Tags with low availability such as tags of cells that have not been performed can be excluded from the list of tags to be presented. As a result, the efficiency of selecting a tag to be given to the user's observation information is improved, and the time and effort of the user's operation required when acquiring a tag to be given to the observation information such as a cell can be shortened.
  • the extraction unit preferably extracts As a narrowing-down condition for narrowing down the target tag
  • the tag acquisition unit is configured to specify the number of times the tag has been acquired up to the present. For example, there are hundreds of cell types. For this reason, displaying only the tag of the cell type that the user has used for the observation information even once in the list of tags is different from the cell type that has been managed for observation / experiment in the past. This is significant when observing and experimenting with the same type of cells.
  • the extraction unit specifies the number of times the tag has been acquired so far as a narrowing condition for narrowing down tags to be extracted. For example, in the case of managing to observe / experiment the same type of cells that have been managed for observation / experiment in the past, tags of cell types that have not been used in the past Can be excluded from the target of the list of tags.
  • the extraction unit is configured to designate the latest acquisition date of the tag by the tag acquisition unit or the number of acquisitions within a predetermined period going back from the present as a narrowing condition for narrowing down tags to be extracted.
  • a tag used as a search tag to be added to cell observation information managed from the latest to the present time is highly likely to be used repeatedly for a predetermined period from the present time. On the other hand, even if a tag that has not been used at the present time is a tag that has been used many times in the past, it is unlikely to be used from the present time onward.
  • the extraction unit uses the latest acquisition date of the tag by the tag acquisition unit or a predetermined period as a narrowing condition for narrowing down the tags to be extracted. If you specify the number of acquisitions in the list, only tags that are frequently used from the latest to the present time can be presented as a list of tags to the presentation unit. It can be excluded from the target of presentation as a list of tags.
  • the cell observation information processing system is preferably configured to specify information related to the tag acquisition history by the tag acquisition unit together with the user identification information as a narrowing condition.
  • the cell identification information tag particularly the cell name or cell type tag is preferably narrowed down. In this way, only tags that are highly available as search tags to be added to observation information at the present time under the control of the user's own cells can be presented in the tag list, and tags that are not currently available. Or tags under the control of other users' cells can be excluded from the list of tags to be presented.
  • the efficiency of selecting the tag of the cell type to be added to the user's observation information is further improved, and the user's operation required for acquiring the cell type tag to be added to the observation information such as the cell Time can be further reduced.
  • the user operation required for acquiring the cell type tag to be added to the observation information such as the cell Time can be further reduced.
  • a user operation required for acquiring the cell type tag is performed. By further shortening the time, the damage to the cells can be further reduced, and a more accurate experiment can be ensured.
  • the narrowing-down condition is predetermined by the user.
  • the narrow-down condition Is configured to be a predetermined tag predetermined by the user.
  • the narrow-down condition Is configured to be a predetermined tag predetermined by the user.
  • the tags to be presented to the presentation unit as a list of tags to tags related to cells currently being cultured.
  • some users have a need to present a predetermined tag to a presentation unit as a tag that may be used in the future, even if it is not a tag related to a cell currently being cultured.
  • the favorite tag to be presented as a list of tags is different for each user.
  • the narrowing condition is a predetermined tag determined in advance by the user
  • the condition specified by the user in advance as the narrowing condition is used.
  • narrowing down the tags it is possible to directly extract only the favorite tags for each user and reflect the intention that the user wants to use and present them as a list of tags.
  • the efficiency of tag selection to be given to the observation information by the user is improved, and the time and effort of the user's operation required when acquiring the tag to be given to the observation information such as cells can be shortened.
  • the time required for the user operation to acquire the tag is shortened.
  • damage to cells can be reduced, and accurate experiments can be secured.
  • the predetermined tag include a cell name.
  • the extraction unit includes The plurality of narrowing conditions can be designated, and the narrowing conditions to be designated among the plurality of narrowing conditions are determined in advance by the user.
  • a plurality of narrowing-down conditions there are categories to which tags belong, such as user identification information, information on work for cell maintenance by the user, and information on tag acquisition history by the tag acquisition unit for tags that can be extracted by the extraction unit.
  • tags can be mentioned.
  • a list of tags can be presented by using different filtering methods such as filtering by tag, filtering by user identification information, filtering by tag acquisition history, etc. If you want to make it happen.
  • the extraction unit can designate a plurality of narrowing conditions, and the narrowing conditions to be designated among the multiple narrowing conditions are determined in advance by the user. By doing so, it is possible to select a narrowing condition that can be determined as a favorite by the user according to the user's needs, and it is easy to display only the tags necessary for the user.
  • the category to which the tag belongs such as user identification information, information related to work for cell maintenance by the user, and information related to the tag acquisition history by the tag acquisition unit for tags that can be extracted by the extraction unit Can be determined in advance by the user, the number of narrowing-down conditions that the user can define as favorites can be increased according to the user's needs, making it easier to display only the tags necessary for the user. .
  • the cell type in the cell identification information can be specified as a narrowing condition, and the operational effect by the configuration in which the narrowing target is a cell name tag is also preferable in the cell observation information processing system of the embodiment of the present invention.
  • the extraction unit is configured to narrow down the tag of the cell name in the cell identification information using the information regarding the cell type.
  • the cell name tag can be managed by combining the cell type (for example, “CHO”) with a data management identification number (for example, “1”, “2”, etc.). This is convenient because the user who knows the type of the cell to be observed can be distinguished from other data of the same type in terms of data management by the identification number at the same time only by looking at the cell name.
  • the number of cell types is as large as several hundred or more, and if the identification number for data management is combined with the cell type, the number of cell names is likely to be enormous.
  • the cell name tag is narrowed down by narrowing down the cell type, the cell number is combined with an identification number for data management.
  • cell names that are likely to be enormous regarding irrelevant cell types can be excluded from the list of tags to be presented.
  • the efficiency of selecting the tag of the cell name to be given to the user's observation information is improved, and the time and effort of the user's operation required for acquiring the cell name tag to be given to the observation information such as the cell is reduced. It can be greatly shortened.
  • the extraction unit is configured to designate information related to passage / non-passage in the work for cell maintenance by the user as a narrowing-down condition for narrowing down tags to be extracted.
  • the extraction unit uses the information on passage / non-passage in the work for cell maintenance by the user to perform culture in the cell identification information.
  • the cell level information tag for identifying the parent strain indicating that the cells are to be performed or the child strain indicating the cells subdivided from the parent strain is narrowed down.
  • cells used for experiments and research are separated from a living body, planted in a medium in a predetermined culture vessel, cultured and grown.
  • a predetermined cell density or number of cells When cells proliferate and reach a predetermined cell density or number of cells, a part of the cells in the culture container is replanted in a medium in another culture container. This is called passage.
  • the child strain On the day when the user has subcultured, the child strain is subdivided and the number of cells is so small that observation information cannot be acquired and no search tag is attached. Therefore, observation information is acquired and a search tag is attached only to the parent strain. The The child strain is then subjected to acquisition of observation information and attachment of a search tag when the number of cells has grown to such an extent that observation information can be acquired after a few days have passed since the day of subdivision.
  • the cells of the child strain are subdivided and used for the experiment, whereas the cells of the parent strain are continuously cultured, and are cut out every time the number of cells grows and reaches a predetermined cell number or cell density.
  • the passage work for planting the medium in the culture vessel is repeated.
  • the level of the cells to which the observation information acquisition and search tags are attached is only the parent strain.
  • the observation information and search tag of the child strain existed in the recording section on the day of the passage, the observation information and the search tag were subdivided from the parent strain of the previous generation before the passage. It is the observation information and search tag for the child stock.
  • the search tag assigned to the observation information of the child stock in the recording section on the day of the passage is not useful as a tag to be assigned as the search tag to the observation information of the parent strain, and is displayed in the tag list. On the contrary, it interferes with tag selection.
  • the extraction unit uses the passage / non-passage in the work for cell maintenance by the user as a narrowing condition for narrowing down tags to be extracted.
  • the search tag attached to the observation information of the cells that have been passaged in the past on the day when the user has passaged multiple types of cells all at once.
  • the search tags attached to the observation information of unnecessary child stocks and parent strains at the time of non-passaging can be excluded from the list of tags to be presented.
  • the cell observation information processing system preferably further includes a presentation unit that presents a list of tags extracted by the extraction unit to the user.
  • a presentation unit that presents a list of tags extracted by the extraction unit to the user.
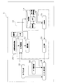
  • FIG. 1 is a block diagram conceptually showing the basic structure of a cell observation information processing system of the present invention.
  • FIG. 2 is an explanatory diagram showing the configuration of the cell observation information processing system according to the first embodiment of the present invention.
  • the cell observation information processing system 10 according to the first embodiment includes a tag acquisition unit 11, a storage unit 12, an extraction unit 15, and an output unit 19.
  • 1 is a cell observation information processing apparatus main body
  • 13 is a recording unit
  • 18 is a monitor as a presentation unit
  • 16 is a tag selection unit
  • 20 is an observation information acquisition unit
  • 21 is a tag input unit. is there.
  • the cell observation information processing system 10 includes a tag acquisition unit 11, a storage unit 12, an extraction unit 15, and an output unit 19, a recording unit 13, a presentation unit 18, a tag selection unit 16, and a tag.
  • the input unit 21 and the observation information acquisition unit 20 it has a stand-alone configuration provided in one apparatus main body 1.
  • the cell observation information processing apparatus main body 1 is composed of, for example, a microscope apparatus including a computer including an imaging device and a database.
  • the tag acquisition unit 11 is an activity indicating the degree of cell activity such as a cell image, cell number, cell density, shape, and survival rate acquired via the observation information acquisition unit 20 in response to an acquisition instruction at one time point.
  • a search tag for searching observation information including items indicating cell observation results such as degree data, observation name, etc., user identification information for identifying a user performing cell observation, a cell to be observed Cell identification information for identifying, date / time information for identifying the date / time when observation information was acquired, information regarding work for cell maintenance by a user, device for identifying a device used for acquiring observation information
  • At least one tag among the identification information, the change information of the activity data, and the image tag for indicating the cell image is acquired.
  • the tag acquisition unit 11 includes, for example, a user ID selected and input by a user on a user ID input screen (not shown) provided in the cell observation information processing apparatus body 1 or a search tag input screen (not shown) in the tag input unit 21.
  • the cell level information (parent strain or child strain), the cell name, the passage number, and the like input by the user can be acquired as search tags in the tag input field.
  • the tag acquisition unit 11 can also perform measurement automatically generated by the apparatus, such as the imaging date and time recorded as a log in the cell image in each observation information acquired via the observation information acquisition unit 20.
  • the date and time is acquired as date and time information for identifying the date and time when the observation information is acquired.
  • the tag acquisition unit 11 is configured to be able to acquire an image tag from the cell image in each observation information acquired via the observation information acquisition unit 20.
  • the tag acquisition unit 11 further selects, for example, a tag selection unit 16 described later from the list of tags displayed in a pull-down menu format on the display screen 18c of the presentation unit 18 illustrated in FIG. Or a tag manually input by a user using a key such as a letter, number, or symbol via a tag input unit 21 described later on a tag input screen (not shown) displayed on the presentation unit 18. It is configured so that it can be acquired.
  • the storage unit 12 searches the observation information for the tag acquired by the tag acquisition unit 11 for each piece of observation information acquired via the observation information acquisition unit 20 in response to the acquisition instruction at each time point.
  • the search tag-attached observation information to which the search tag is assigned is stored in the recording unit 13.
  • the information regarding the work for the cell maintenance by the user is more specifically identification information including at least one of the contents of the work, the dilution rate, the container type and the container size, and the container address storing the cells. is there.
  • the dilution rate is a thinning amount when the cells cultured in the culture vessel are thinned out for passage or experiment.
  • the image tag is a tag for indicating a cell image. More specifically, for example, the image tag corresponds to an image that can be displayed in a small size or an image and an image on an image selection input screen (not shown) presented on the presentation unit 18.
  • the change information of the activity data is, for example, the amount of change (that is, the change rate) of the activity data (eg, cell density, cell number, viability) at a plurality of time points. Information that can be shown.
  • the recording unit 13 has one or more records of observation information with a tag for search.
  • Each record is created corresponding to the imaging of the cell image at each time point, and one observation information corresponding to the imaging of the cell image at one time point and a search tag for searching the observation information are mutually connected.
  • a user ID is used as the user identification information.
  • the user identification information is not limited to the user ID. For example, the user name, nickname, or the like Any character or symbol that can be identified from the user may be used.
  • the extraction unit 15 designates a narrowing condition for narrowing down tags that are candidates for a search tag to be extracted, and a list of tags that are candidates for a search tag narrowed down by the designated narrowing condition is recorded in a recording unit 13 is extracted.
  • the output unit 19 is configured to output a list of tags extracted by the extraction unit 15 to the presentation unit 18.
  • the presentation unit 18 has a display screen 18c that displays a list of tags output by the output unit 19 in a pull-down menu format as shown in FIG. 4, for example.
  • 18a is a cell image display screen
  • 18b is an activity data display screen.
  • the tag selection unit 16 is configured so that the user can select a desired tag from a list of tags displayed in the pull-down menu format on the display screen 18c of the presentation unit 18.
  • the tag input unit 21 allows a user to manually input a desired tag using keys such as letters, numbers, and symbols from a tag input screen (not shown) displayed on the presentation unit 18 by a predetermined operation. It is configured.
  • the tag input unit 21 is included in the list of tags extracted by the extraction unit 15 and displayed on the display screen 18c of the presentation unit 18 when the user initially sets a tag as a search tag to be added to the observation information. Used when the user wants to set for a missing tag.
  • the observation information acquisition unit 20 is configured to acquire observation information in response to an acquisition instruction at one time point. More specifically, the observation information acquisition unit 20 operates when a user inputs an observation name and presses an observation information acquisition instruction button from an image capturing instruction screen (not shown) provided in the apparatus main body 1. A sample including a cell located at an observation position is imaged by an imaging device (not shown), and the captured cell image is subjected to, for example, image processing and analysis processing via an image processing unit and an image analysis unit (not shown). Is used to detect activity data indicating cell activity such as cell density, shape, and survival rate. For example, as one piece of observation information including a cell image, activity data, and observation name, it is not shown in the apparatus main body 1. Temporarily store in the storage area.
  • the cell observation information processing apparatus main body 1 includes, for example, a system login screen (not shown).
  • a system login screen When the user inputs a system login ID or password on the system login screen, a user ID input screen (not shown) is displayed.
  • the user ID When the user selects and inputs his / her own user ID as user identification information on the user ID input screen, the user ID is temporarily stored in a storage area (not shown) in the apparatus main body 1 and an image pickup instruction screen (not shown) Is displayed, and the user can perform an image capturing instruction operation.
  • the user selects a search tag from the list of search tags displayed on the presentation unit 18, and the selected search tag is assigned.
  • the processing procedure until the observation information is stored in the recording unit 13 will be described with reference to FIGS.
  • the observation information of the cultured cells is stored in the recording unit 13, and the observation information of the desired cells is retrieved and extracted from the recording unit 13. And checking the state of the cells.
  • Selection of the search tag by the user from the list of search tags displayed on the presentation unit 18 and storage of the observation information to which the selected search tag has been added in the recording unit 13 are the observation of the cultured cells. This is performed at the stage of storing information in the recording unit 13.
  • the user enters the system login ID and password on the system login screen (not shown). Then, a user ID input screen (not shown) is displayed. Next, the user selects and inputs his / her user ID (“user 1” in the example of FIG. 5). Then, the user ID is temporarily stored in the storage area in the apparatus main body 1 and an image capturing instruction screen (not shown) is displayed so that the user can perform an image capturing instruction operation.
  • the extraction unit 15 designates a user ID (“user 1”) temporarily stored in the storage area in the apparatus main body 1 as a narrowing condition (step S1).
  • the extraction unit 15 coexists with the user ID (“user 1”) as a narrowing-down condition among the cell name tags stored in the recording unit 13 and assigned to the observation information as search tags.
  • the cell name tags ("CHO1", “CHO2”, "CHO3” in the example of FIG. 3) are narrowed down (step S2).
  • the extraction unit 15 extracts a list of narrowed cell name tags (step S3).
  • the output unit 19 outputs a list of cell name tags extracted by the extraction unit 15 to the presentation unit 18 (step S4). Accordingly, a list of cell name tags is displayed in the pull-down menu format on the presentation unit 18, and the user can select a search tag to be added to the observation information via the tag selection unit 21.
  • a procedure for selecting a search tag by a user from the list of search tags displayed on the presentation unit 18 and saving the observation information to which the selected search tag is attached to the recording unit 13 will be described.
  • a user inputs a system login ID and password on a system login screen (not shown), and selects and inputs his / her user ID from the displayed user ID input screen (not shown).
  • An imaging instruction screen is displayed, and the user can perform an image imaging instruction operation.
  • observation information acquisition unit 20 causes the imaging device (not shown) to image the sample including the cell located at the observation position, and for example, an image via an image processing unit and an image analysis unit (not shown)
  • activity data indicating cell activity such as cell number, cell density, shape, and survival rate is detected.
  • activity data indicating cell activity such as cell number, cell density, shape, and survival rate is detected.
  • the user After the user completes the input / observation image acquisition instruction from the image capturing instruction screen and the observation information acquisition by the observation information acquisition unit 20, the user displays the user ID (“user 1”) displayed in the pull-down menu format. From the list of cell name tags ("CHO1”, “CHO2”, “CHO3”) that have been narrowed down as a filtering condition, a tag (in this case, "CHO3") of the desired cell name is sent via the tag selection unit 21. Select). When the selection is completed, the tag acquisition unit 11 acquires the cell name tag “CHO3” selected by the user from the list of cell name tags as a search tag to be added to the observation information (step S5).
  • the presentation unit 18 can be switched so as to acquire a search tag, each time the observation information is acquired by the observation information acquisition unit 20, a list of cell name tags displayed in a pull-down menu format is used.
  • the presenting unit 18 may be switched so as to select a tag having a desired cell name and to acquire a search tag by the tag acquiring unit 11.
  • the presentation unit 18 may be switched so that the search tag is acquired by the unit 11, or displayed in a pull-down menu format after a certain period of time has elapsed since the observation information acquisition unit 20 acquired the observation information. You may comprise so that the presentation part 18 may be switched so that the tag of the desired cell name may be selected from the list of cell name tags and the search tag may be acquired by the tag acquisition part 11.
  • the storage unit 12 selects and inputs from the list of cell name tags displayed in a pull-down menu format for each piece of observation information acquired in response to the acquisition instruction at each time point.
  • the cell name tag (“CHO1”) acquired by the acquisition unit 11 is assigned as a search tag, and the search-tagged observation information to which the search tag is added is stored in the recording unit 13.
  • the search tag is attached to the observation information at all times and the storage of the observation information with the search tag in the recording unit 13 is completed, the processing in the stage of storing the observation information of the cultured cells in the recording unit is performed. finish.
  • the extraction unit 15 designates a narrowing condition for narrowing down tags to be extracted, and extracts a list of tags narrowed down by the designated narrowing condition.
  • the tag acquisition unit 11 acquires the tag selected by the user from the list of tags presented by the presentation unit 18, the user selects a desired tag from the list of tags. For example, even with a simple operation such as a single button, even if a tag with a long letter, number, or symbol is used, a tag to be added to observation information as a search tag can be input in a short time. Will be able to.
  • the user can efficiently select a tag to be given to the observation information as a search tag. For this reason, according to the cell observation information processing system 10 of the first embodiment, it is possible to reduce the time and effort of the user's operation required to acquire a tag to be added to observation information such as a cell.
  • the time required for the user operation to obtain the tag is shortened. Damage can be reduced and accurate experiments can be guaranteed.
  • the narrow-down condition specified by the extraction unit 15 is the user ID, and the tag to be extracted and extracted is the cell name.
  • the narrow-down condition specified by the extraction unit 15 is narrowed down.
  • Tags to be extracted as a list are not limited to these.
  • a tag to be narrowed down and extracted as a list of tags is used to identify the cell type and parent / child strain in the cell identification information shown in FIG. It may be at least one of cell level information and passage number.
  • the narrowing-down conditions specified by the extraction unit 15 are set as information on passage / non-passage in work for cell maintenance by the user (in the example of FIG.
  • the tags to be extracted and extracted as a list of tags may be cell level information for identifying the parent / child strain in the cell identification information shown in the example of FIG.
  • the narrowing-down condition specified by the extraction unit 15 is information related to the cell type in the cell identification information shown in the example of FIG. 3, and the tags to be extracted as a list of tags are selected as cell names in the cell identification information. It is good.
  • the user ID as a narrowing condition specified by the extraction unit is the user's input of the system login ID and password on the system login screen (not shown), and the user ID of the user on the user ID input screen (not shown).
  • the embodiment of the present invention is not limited to such a configuration.
  • a narrowing condition input setting / change screen (not shown) is provided and the user inputs a desired narrowing condition, or, for example, a narrowing condition selection setting / change screen (not shown) is provided and the user selects a desired narrowing condition.
  • a narrowing condition input setting / change screen (not shown) is provided and the user inputs a desired narrowing condition
  • a narrowing condition selection setting / change screen (not shown) is provided and the user selects a desired narrowing condition.
  • predetermined narrowing conditions may be initially set in advance in software that operates the computer of the cell observation information processing system according to the embodiment of the present invention.
  • the cell observation information processing apparatus main body 1 of FIG. 1 includes a search condition designation screen (not shown), and among search tags attached to observation information with search tags, for example, a user User ID as identification information, cell name as cell identification information, cell level information (parent strain / substrain), work content as information on work for maintenance of cells by user, device ID as device identification information, activity An information item including at least one or more of activity change amounts as data change information can be designated as a search condition.
  • the cell observation information processing system 10 has a search condition acquisition unit and an observation data extraction unit (not shown).
  • the search condition acquisition unit acquires, for example, a combination of activity data and date / time information as a search condition in addition to information input by the user on the search condition designation screen.
  • the observation data extraction unit searches the recording unit 13 using the search conditions acquired by the search condition acquisition unit, and includes data including observation information with search tags to which search tags that match the search conditions are assigned. Extract from the recording unit.
  • the data including the observation information with the tag for search extracted by the observation data extraction unit is displayed on a display screen (not shown) in a display mode corresponding to the search condition acquired by the search condition acquisition unit.
  • FIG. 8 is an explanatory diagram showing a configuration of a cell observation information processing system according to a second embodiment of the present invention.
  • FIG. 9 is an explanatory diagram showing a data structure of a tag acquisition history stored in the recording unit in the cell observation information processing system of FIG. 8, (a) shows an example, and (b) shows another example.
  • FIG. 8 is an explanatory diagram showing a configuration of a cell observation information processing system according to a second embodiment of the present invention.
  • FIG. 9 is an explanatory diagram showing a data structure of a tag acquisition history stored in the recording unit in the cell observation information processing system of FIG. 8, (a) shows an example, and (b) shows another example.
  • the storage unit 12 stores the observation information with the tag for search as shown in FIG. 3 in the first recording unit 13-1, and the tag acquisition unit 11
  • a second recording unit 13-2 which is a file different from the first recording unit 13-1, by associating information on the tag acquisition history with at least one of the user identification information and the cell identification information. Is configured to save on.
  • the recording unit includes a first recording unit 13-1 and a second recording unit 13-2.
  • the first recording unit 13-1 includes a database file.
  • the second recording unit 13-2 includes, for example, a system log file.
  • the tag acquisition history information includes the tag acquired by the tag acquisition unit 11, the tag acquisition date, and the current (tag acquisition time).
  • the number of acquisitions has the number of acquisitions within a predetermined period that goes back from the present (the time of tag acquisition).
  • the second recording unit 13-2 for example, as shown in FIG. 9 (a)
  • information related to the tag acquisition history associated with the observation information with tag for search for each record is stored.
  • the tag acquisition date, the current date, and the current tag corresponding to the same user ID and acquisition tag here, the cell name
  • the total number of acquisitions up to the present (tag acquisition time) is “the number of acquisitions”, and the number of acquisitions within a predetermined period going back from the current (tag acquisition time). Is expressed as “acquisition frequency”.
  • “acquisition frequency” is shown as the number of acquisitions within one month retroactive from the present (the time of tag acquisition).
  • the extraction unit 15 extracts a list of tags instead of providing the number of acquisitions within a predetermined period retroactive from the present (tag acquisition time) as part of the tag acquisition history.
  • a period (not shown) is used by using the tag acquisition date and the total number of acquisitions up to the present (tag acquisition time) stored in the second recording unit 13-2. You may comprise so that the frequency
  • the extraction unit 15 is configured to extract a list of predetermined tags by narrowing down the information related to the tag acquisition history stored in the second recording unit 13-2 using the narrowing conditions.
  • the extraction unit 15 is configured to narrow down tags using information related to a tag acquisition history in association with a user ID as a narrowing condition.
  • the narrowing down using the information related to the tag acquisition history by the extraction unit 15 is performed, for example, by narrowing down tags under the following narrowing conditions.
  • (Condition 1) A tag whose latest acquisition date is after a predetermined date.
  • (Condition 2) Tags whose total number of acquisitions to date is a certain value or more.
  • (Condition 3) Tags whose number of acquisitions within a specified period going back from the present is a certain value or more
  • the current date is December 23, 2013.
  • the extraction unit 15 selects “CHO2” whose latest acquisition date is December 19, 2013. , “CHO4” and “CHO3” as of December 21, 2013 are extracted as a list of tags. For example, in the case of extracting one column of cell name tags that can be search tag candidates under the above condition 2, if the threshold of the total acquisition count is 10 times, the extraction unit 15 determines the total acquisition count of tags.
  • “CHO1” which is 20 times and “CHO2” which is 11 times are extracted as a list of tags. Further, for example, in the case of extracting one column of cell name tags that can be candidates for search tags under the above condition 3, the narrowing-down conditions are within the past month from the present (ie, here from November 23, 2013 to When the number of acquisitions is 3 times or more in December 23, 2013), the extraction unit 15 has acquired “CHO2”, where the number of tag acquisitions is 11 times and 3 times within the past one month from the present, “CHO3” is extracted as a list of tags.
  • the storage unit 12 associates the information related to the tag acquisition history with the user ID, for example, as shown in FIG.
  • FIG. 9B for example, as shown in FIG. 9B, the tag acquisition date and the current (tag acquisition time) are matched with the search tag-attached observation information for each record. ), The total number of acquisitions up to the present time, and the number of acquisitions within a predetermined period going back from the present (at the time of tag acquisition) are updated as needed and stored in the second recording unit 13-2.
  • Other configurations are substantially the same as those of the cell observation information processing system 10 of the first embodiment.
  • the extraction unit 15 specifies information related to the tag acquisition history by the tag acquisition unit 11 as a narrowing condition for narrowing down tags to be extracted. Therefore, only tags with a high acquisition frequency or number of acquisitions or tags with a recent acquisition date are presented as a list of tags that are candidates for search tags to be added to observation information. Tags with low availability such as tags of cells that have not been performed can be excluded from the list of tags to be presented. Other functions and effects are substantially the same as those of the cell observation information processing system 10 of the first embodiment.
  • the storage unit 12 stores information related to the tag acquisition history by the tag acquisition unit 11 and a first recording unit 13-1 that stores observation information with tag for search.
  • the storage unit 12 relates to the tag acquisition history by the tag acquisition unit 11.
  • the information may be stored in the same file recording unit as the file storing the observation tagged observation information.
  • FIG. 10 is an explanatory diagram showing a configuration of a cell observation information processing system according to a modification of FIG.
  • FIG. 11 is an explanatory diagram showing an example of the data structure of the tag acquisition history stored in the recording unit in the cell observation information processing system of FIG.
  • the storage unit 12 is configured to add information related to the tag acquisition history to the observation information with tag for search and store the information in the recording unit 13.
  • the recording unit 13 includes information related to a tag acquisition history corresponding to observation information with a tag for search as a data item constituting the record.
  • Other configurations and operational effects are substantially the same as those of the cell observation information processing system 10 of FIG.
  • FIG. 12 is an explanatory diagram showing a configuration of a cell observation information processing system according to a third embodiment of the present invention.
  • FIG. 13 is an explanatory diagram showing a data structure with user-specified information stored in the recording unit in the cell observation information processing system of FIG. 12, (a) shows an example, and (b) shows another example.
  • FIG. 12 is an explanatory diagram showing a configuration of a cell observation information processing system according to a third embodiment of the present invention.
  • FIG. 13 is an explanatory diagram showing a data structure with user-specified information stored in the recording unit in the cell observation information processing system of FIG. 12, (a) shows an example, and (b) shows another example.
  • the user designation information storage unit 23 is provided, and the narrowing conditions designated by the extraction unit 15 are determined in advance by the user.
  • the user designation information storage unit 23 associates user designation information corresponding to a predetermined tag designated via the favorite tag setting unit 22 with at least one of the cell identification information and the user identification information. It is comprised so that it may preserve
  • the favorite tag setting unit 22 is specified by the user as a narrowing condition in the extraction unit 15 from a list of tags (not shown) on a tag specification screen displayed in the pull-down menu format on the presentation unit 18 by a predetermined operation, for example. A predetermined tag desired to be made can be designated through a selection operation.
  • the cell observation information apparatus main body 1 in FIG. 12 has the configuration of the cell observation information processing apparatus main body 1 shown in FIG. 8, the user specified information storage unit 23 inside the cell observation information processing system 10, and the favorite tag setting unit 22 outside. Is further provided.
  • the user designation information storage unit 23 associates the user designation information corresponding to the predetermined tag designated via the favorite tag setting unit 22 with the user ID, 2 is added to the information related to the tag acquisition history stored in the recording unit 13-2 and stored.
  • cell names “CHO2” and “CHO3” are designated as tags that the user having the user ID “user 1” wants the extraction unit 15 to specify as a narrowing condition via the favorite tag setting unit 22.
  • the user designation information storage unit 23 indicates the user's favorite as user designation information corresponding to the cell names “CHO2” and “CHO3”, for example, a marker (for example, a character, a symbol, a figure, etc.) , Stars) are associated with the user ID “user 1”.
  • a marker for example, a character, a symbol, a figure, etc.
  • Stars Stars
  • the extraction unit 15 indicates a record of information related to the tag acquisition history stored in the recording unit 13-2 by the user-specified information storage unit 23 as the favorite. Narrow down the records to which the label (star) is assigned, and extract the cell names “CHO2” and “CHO3” as a list of tags.
  • the favorite tag setting unit 22 performs a predetermined operation on a tag designation cancellation screen displayed on the presentation unit 18 in, for example, a pull-down menu format. From the list of tags that have been designated as “tags”, the user can also cancel the designation of a tag that the user desires to cancel the designation through a selection operation. In addition, when the user cancels the designation of the tag, the user designation information storage unit 23 sets initialization data indicating favorite cancellation as the user designation information corresponding to the tag designated via the favorite tag setting unit 22. In association with the user ID, it is configured to be attached to information related to the tag acquisition history stored in the second recording unit 13-2 and stored. Other configurations are substantially the same as those of the cell observation information processing system 10 of FIG.
  • the narrowing-down condition is a predetermined tag determined in advance by the user
  • the tags are narrowed down using the condition specified in advance by the user as the narrowing-down condition.
  • a favorite tag for each user which reflects the intention of the user himself / herself, can be directly extracted and presented as a list of tags.
  • Other functions and effects are substantially the same as those of the cell observation information processing system 10 of FIG.
  • the user-specified information storage unit 23 is different from the first recording unit 13-1, which is a file for storing the user-specified information as a search tag-attached observation information.
  • the file is stored in the second recording unit 13-2, which is a file, in the cell observation information processing system 10 according to the third embodiment, the user-specified information storage unit 23 uses the search-tagged observation. You may make it preserve
  • FIG. 14 is an explanatory diagram showing a configuration of a cell image information processing system according to a modification of FIG.
  • FIG. 15 is an explanatory diagram showing an example of a data structure with favorite information defined by the user and stored in the recording unit in the cell image information processing system of FIG.
  • the user designation information storage unit 23 associates the user designation information with the user ID, and assigns it to the observation information with the tag for search to which the information related to the tag acquisition history is given. It is configured to save in the recording unit 13.
  • the recording unit 13 includes information related to a tag acquisition history corresponding to search observation tagged information and user-specified information as data items constituting one record.
  • Other configurations and operational effects are substantially the same as those of the cell observation information processing system 10 of FIG.
  • the user designation information storage unit 23 adds the user designation information to the information related to the tag acquisition history and stores it in the recording unit.
  • the user-specified information storage unit 23 assigns the user-specified information to the observation information with the tag for search to which no information related to the tag acquisition history is added and stores the information in the recording unit. You may make it do.
  • FIG. 16 is an explanatory diagram showing a configuration of a cell observation information processing system according to another modification of FIG.
  • FIG. 17 is an explanatory diagram showing an example of a data structure with user-specified information stored in the recording unit in the cell observation information processing system of FIG.
  • the user designation information storage unit 23 is configured to add the user designation information to the observation information with the tag for search and store it in the recording unit 13.
  • the favorite tag setting unit 22 may cause the extraction unit 15 to specify a plurality of filtering conditions from a list of tags (not shown) displayed in a pull-down menu format on the presentation unit 18 by a predetermined operation. A desired plurality (types) of predetermined tags can be designated through a selection operation.
  • a user having a user ID “user 1” may select a user ID “user 1” as a plurality of (types) tags desired to be specified as a narrowing condition by the extraction unit 15 via the favorite tag setting unit 22.
  • Cell name “CHO2”, “CHO3”, and information “passage” regarding passage / non-passage in the work for maintenance of the cell by the user is designated
  • the user designation information storage unit 23 stores the user ID “ User favorite information as user designation information corresponding to “passage”, “passage” in cell 1 maintenance work, cell name “CHO2”, “CHO3”, and cell maintenance work by the user.
  • a sign for example, an asterisk
  • a sign for example, an asterisk
  • -Corresponding to information on passaging / non-passaging in the work of all records where the user ID is "User 1" and the information on passaging / non-passaging in the work for cell maintenance by the user is "passage” Favorite information setting field.
  • the extraction unit 15 stores the record of the observation information with the tag for search stored in the recording unit 13 in the favorite information setting column by the user-specified information storage unit 23. Narrow down to records that are marked with a favorite mark (star), and pass / non-passage in the user ID “User 1”, cell names “CHO2”, “CHO3”, and cell maintenance work by the user Information about “passage” is extracted as a list of tags.
  • the favorite tag setting unit 22 performs a predetermined operation on a tag designation cancellation screen displayed on the presentation unit 18 in, for example, a pull-down menu format. It is configured so that the user can cancel the designation of at least one or more types of tags that the user desires to dedesignate from the list of tags that have been designated as “predetermined tags of type” via a selection operation. Yes.
  • the user designation information storage unit 23 sets initialization data indicating favorite cancellation as the user designation information corresponding to the tag designated via the favorite tag setting unit 22.
  • the search tag-attached observation information record stored in the recording unit 13 is assigned and stored.
  • Other configurations are substantially the same as those of the cell observation information processing system 10 of FIGS. 12 and 14.
  • the extraction unit 15 is configured to be able to designate a plurality of narrowing conditions, and the narrowing conditions to be designated among the multiple narrowing conditions are determined in advance by the user. Therefore, it is possible to select a narrowing condition that can be determined as a favorite by the user according to the user's needs, and it is easy to display only the tags necessary for the user.
  • Other functions and effects are substantially the same as those of the cell observation information processing system 10 of FIGS. 12 and 14.
  • FIG. 18 is an explanatory diagram showing a configuration of a cell image information processing system according to still another modification of FIG.
  • FIG. 19 is an explanatory diagram showing an example of a data structure with user-specified information stored in the recording unit in the cell image information processing system of FIG.
  • the extraction unit 15 extracts, for example, user identification information, information related to work for cell maintenance by the user, and extraction by the extraction unit in addition to tags as a plurality of narrowing conditions.
  • a category to which a tag belongs can be specified, such as information about a tag acquisition history by a tag acquisition unit for a tag that can be a target.
  • a narrowing condition to be specified among a plurality of narrowing conditions is determined in advance by the user.
  • the favorite tag setting unit 22 is, for example, similar to the example of FIG. 16, when the user extracts from a list of tags (not shown) displayed in the pull-down menu format on the presentation unit 18 by a predetermined operation.
  • the favorite tag setting unit 22 displays, in a predetermined operation, the user identification information, which is displayed in the pull-down menu format on the presentation unit 18, as a narrowing-down condition (not shown), information related to work for cell maintenance by the user, and extraction
  • the user selects a category that the user wants the extraction unit 15 to specify as a narrowing condition from among the categories to which the tag belongs, such as information related to the tag acquisition history by the tag acquisition unit for tags that can be extracted by the unit. It is configured so that it can be specified via.
  • the user designation information storage unit 23 records the user designation information corresponding to the predetermined tag designated through the favorite tag setting unit 22 in association with the user ID.
  • a predetermined tag specified via the favorite tag setting unit 22 The user-specified information corresponding to the category to which the tag belongs is associated with the user ID, and the record of the observation information with the tag for search to which the information regarding the acquisition history of the tag stored in the recording unit 13 is attached is stored. It is configured.
  • the user ID “user 1” and the cell name “CHO2” are tags that the user having the user ID “user 1” wants the extraction unit 15 to specify as a narrowing condition via the favorite tag setting unit 22. ”,“ CHO3 ”, information“ passage ”regarding passage / non-passage in work for cell maintenance by the user, and acquisition tags“ CHO2 ”,“ CHO3 ”in information regarding tag acquisition history are selected in advance. It shall be.
  • the user designation information storage unit 23 includes a user ID “user 1”, cell names “CHO2”, “CHO3”, information “passage” regarding passage / non-passage in the work for maintenance of cells by the user,
  • As user-specified information corresponding to each of the acquisition tags “CHO2” and “CHO3” in the information related to the acquisition history of the tag for example, a sign (for example, an asterisk) composed of characters, symbols, figures, etc. indicating the user's favorite ) Is associated with the user ID “user 1” and is added to the favorite information setting field in the record of the observation information with the tag for search to which the information related to the tag acquisition history stored in the recording unit 13 is attached. Assume that the record has been updated in advance.
  • a user having a user ID of “user 1” further includes “user ID” as a category to which a tag desired to be specified as a narrowing condition by the extraction unit 15 via the favorite tag setting unit 22 belongs.
  • “And“ cell identification information ” are selected in advance.
  • the user designation information storage unit 23 associates the above-described favorite mark (star) with the user ID “user 1” as user designation information corresponding to “user ID” and “cell identification information”.
  • the record is added to the favorite information setting field and the record is updated in advance.
  • FIG. 19 shows an example of a data structure with user-specified information stored in the recording unit 13 at that time.
  • the extraction unit 15 converts the record stored in the recording unit 13 into the categories “user ID” and “cell” of the tag to which the user-specified information storage unit 23 has been given the above-described favorite mark (star).
  • the “identification information” the records with the above-mentioned favorite signs (stars) are narrowed down, and the user ID “user 1”, the cell names “CHO2”, and “CHO3” are extracted as a list of tags, respectively. To do.
  • a user having a user ID of “user 1” may further include “user ID” as a category to which a tag desired to be specified as a narrowing condition by the extraction unit 15 via the favorite tag setting unit 22 is assigned.
  • “cell identification information” “information on passage / non-passage in work for maintenance of cells by the user” is selected in advance.
  • the user designation information storage unit 23 indicates the above-mentioned favorite as the user designation information corresponding to each of “user ID” and “information regarding passage / non-passage in work for cell maintenance by the user”.
  • the favorite information setting is performed. It is assumed that the record has been updated in advance by giving it to the column.
  • the extraction unit 15 converts the records stored in the recording unit 13 into the tag categories “user ID” and “user” to which the user-specified information storage unit 23 has been given the above-described favorite mark (star). Narrow down to the records with the above-mentioned favorite signs (stars) in the “information on passage / non-passage in work for cell maintenance by”, user ID “user 1”, by user Information “passage” regarding passage and non-passage in the work for cell maintenance is extracted as a list of tags.
  • the favorite tag setting unit 22 performs a predetermined operation on a tag designation cancellation screen displayed on the presentation unit 18 in, for example, a pull-down menu format. At least one or more types of tags that the user desires to be deselected through a selection operation from a list of tags or categories to which the tag belongs, designated as “the type) predetermined tag or category to which the predetermined tag belongs” The category to which the tag belongs can be canceled. In addition, when the user cancels the designation of the tag or the category to which the tag belongs, the user designation information storage unit 23 designates the user designated by the favorite tag setting unit 22 or the user designation corresponding to the category to which the tag belongs.
  • initialization data indicating favorite cancellation is associated with a user ID and stored in a record of observation information with a tag for search to which information related to a tag acquisition history stored in the recording unit 13 is added. It is configured as follows. Other configurations are substantially the same as those of the cell observation information processing system 10 of FIGS. 12, 14, and 16.
  • the extraction unit 15 is configured so that a plurality of narrowing conditions can be designated, and the narrowing conditions to be designated among the multiple narrowing conditions are determined in advance by the user. Therefore, it is possible to select a narrowing condition that can be determined as a favorite by the user according to the user's needs, and it is easy to display only the tags necessary for the user.
  • the category to which the tag belongs such as user identification information, information on work for cell maintenance by the user, and information on tag acquisition history by the tag acquisition unit for tags that can be extracted by the extraction unit Since the user can preliminarily define the selection conditions, the user can increase the selection conditions according to the user's needs for the narrowing conditions that the user can define as favorites, making it easier to display only the tags necessary for the user. .
  • Other functions and effects are substantially the same as those of the cell observation information processing system 10 of FIGS. 12, 14, and 16.
  • the cell observation information processing system the cell observation, and the like that can reduce the labor and time of the user's operation required for acquiring the tag to be added to the observation information such as the cell as much as possible.
  • An information processing method, a cell observation information processing program, a recording unit provided in the cell observation information processing system, and an apparatus provided in the cell observation information processing system are obtained.
  • the cell observation information processing system corresponds to an acquisition instruction at one time point with respect to a computer provided in the apparatus main body 1.
  • Observations including cell images, activity data indicating cell activity such as cell number, cell density, shape, and survival rate acquired through the observation information acquisition unit, and items indicating cell observation results such as observation names
  • a search tag for searching for information
  • user identification information for identifying a user who performs cell observation
  • cell identification information for identifying a cell to be observed
  • device identification information for identifying the device used to obtain the observation information
  • the activity Tag acquisition means for acquiring at least one tag among data change information and an image tag for indicating the cell image, for each of the observation information acquired corresponding to the acquisition instruction at each time point Storing the tag acquired by the tag acquisition unit as a search tag, and storing observation information with the search tag to which
  • the cell observation information processing system can be read by, for example, a computer provided in the apparatus main body 1 in addition to a configuration in which the cell observation information processing program is provided in the computer provided in the apparatus main body 1.
  • the configuration may be recorded on a simple recording medium.
  • the cell observation information processing system includes, for example, a tag acquisition unit 11, a storage unit 12, an extraction unit 15, and an output unit 19 as shown in FIG.
  • the presenting unit 18, the tag selection unit 16, the tag input unit 21, and the observation information acquisition unit 20 are not limited to the configuration provided in one apparatus body 1.
  • FIG. 10 and FIG. 11 show modifications.
  • the tag acquisition unit 11, the storage unit 12, the extraction unit 15, and the output unit 19 may be distributed and provided in a plurality of devices.
  • the cell observation information processing system may include the recording unit 13 together with the tag acquisition unit 11, the storage unit 12, the extraction unit 15, and the output unit 19.
  • FIG. 20 is an explanatory diagram showing a configuration of a cell observation information processing system according to a modification of FIG.
  • the tag acquisition unit 11 and the storage unit 12 are in the observation processing device 1a
  • the recording unit 13 is in the recording processing device 1b
  • the extraction unit 15 and the output unit 19 are the presentation unit 18, and the tag
  • the monitoring device 1c is provided with the selection unit 16 and the tag input unit 21, respectively.
  • the observation information acquisition unit 20 is provided in the observation processing apparatus 1a.
  • the observation processing device 1a is constituted by, for example, a microscope device provided with an imaging device and a computer.
  • the recording processing device 1b is constituted by a storage device that stores a database file, for example.
  • the monitor device 1c is composed of, for example, a display device incorporating a computer having database software.
  • the observation processing device 1a and the recording processing device 1b, the recording processing device 1b and the monitoring device 1c, and the monitoring device 1c and the observation processing device are connected to each other via a network.
  • the configuration of the tag acquisition unit 11, storage unit 12, recording unit 13, extraction unit 15, output unit 19, presentation unit 18, tag selection unit 18, tag input unit 21, and observation information acquisition unit 20 is shown in FIG. The configuration is substantially the same as in the first embodiment.
  • the observation information acquisition unit 20 provided in the observation processing device 1a is 1 by the user when the observation information of the cultured cells is stored in the recording unit 13. Observation information is acquired in response to the acquisition instruction at the time.
  • the tag acquisition unit 11 searches for the observation information acquired via the observation information acquisition unit 20 for the tag selected by the user via the tag selection unit 16 via the network line. Get as a tag.
  • the storage unit 12 assigns the tag acquired by the tag acquisition unit 11 as a search tag to the observation information, and stores the observation information with the search tag in the recording unit 13 of the recording device 1b via the network line. .
  • the extraction unit 15 included in the monitor device 1c uses the specified narrowing condition,
  • the recording device 1b is searched via the network line, a list of predetermined tags narrowed down by the narrowing condition is extracted, and the output unit 19 outputs the narrowed list of tags to the presentation unit 18 in a pull-down menu format. Then, the user is made to select a desired tag from the tag list via the tag selection unit 16.
  • the tag acquisition unit 11, the storage unit 12, the extraction unit 15, and the output unit 19 that constitute the cell observation information processing system 10 are distributed to a plurality of devices 1a, 1b, and 1c. Therefore, each device can be reduced in size and simplified.
  • the tag acquisition unit 11 and the storage unit 12 may be provided in a device different from the observation information acquisition unit 20.
  • FIG. 21 is an explanatory diagram showing a configuration of a cell observation information processing system according to another modification of FIG.
  • each of the plurality of observation processing apparatuses 1a-1, 1a-n includes an observation information acquisition unit 20 and a storage unit 12.
  • Other configurations are substantially the same as those of the cell observation information processing system 10 of FIG.
  • the observation information of the cultured cells is stored in the recording unit, and in each of the plurality of observation processing apparatuses 1a-1 and 1a-2,
  • the observation information acquisition unit 20 acquires observation information in response to an acquisition instruction at one time point by the user, and the tag acquisition unit 11 searches for observation information acquired through the observation information acquisition unit 20
  • the tag is acquired, the storage unit 12 assigns the search tag acquired by the tag acquisition unit to the observation information, and the observation tag-added observation information is stored in the recording unit 13 of the recording device 1b via each network line.
  • the processing procedure at the stage of selecting a tag before the tag acquisition unit 11 acquires a tag is substantially the same as that of the cell observation information processing system 10 of FIG.
  • FIG. 22 is an explanatory diagram showing a configuration of a cell observation information processing system according to still another modification of FIG.
  • the cell observation information processing system 10 of this modification is configured by further including a presentation unit 18 in the cell observation information processing system of FIG.
  • the presentation unit 18 displays a list of tags extracted by the extraction unit 15 and output by the output unit 19 on a display screen such as a monitor in the pull-down menu format illustrated in FIG.
  • Other configurations and operational effects are substantially the same as those in the first embodiment shown in FIG.
  • the cell observation information processing system, the cell observation information processing method, the cell observation information processing program, the recording unit provided in the cell observation information processing system, and the device provided in the cell observation information processing system according to the present invention manage the state of cells used for biological research.
  • the present invention is useful in fields that are required to manage the state of a living body that changes in time series.

Landscapes

  • Engineering & Computer Science (AREA)
  • Theoretical Computer Science (AREA)
  • Physics & Mathematics (AREA)
  • Databases & Information Systems (AREA)
  • Data Mining & Analysis (AREA)
  • General Engineering & Computer Science (AREA)
  • General Physics & Mathematics (AREA)
  • Health & Medical Sciences (AREA)
  • Life Sciences & Earth Sciences (AREA)
  • General Health & Medical Sciences (AREA)
  • Medical Informatics (AREA)
  • Bioinformatics & Cheminformatics (AREA)
  • Bioinformatics & Computational Biology (AREA)
  • Biotechnology (AREA)
  • Evolutionary Biology (AREA)
  • Spectroscopy & Molecular Physics (AREA)
  • Biophysics (AREA)
  • Bioethics (AREA)
  • Library & Information Science (AREA)
  • Software Systems (AREA)
  • Apparatus Associated With Microorganisms And Enzymes (AREA)
  • Information Retrieval, Db Structures And Fs Structures Therefor (AREA)
  • Investigating Or Analysing Biological Materials (AREA)
PCT/JP2015/054953 2014-02-24 2015-02-23 細胞観察情報処理システム、細胞観察情報処理方法、細胞観察情報処理プログラム、細胞観察情報処理システムに備わる記録部、細胞観察情報処理システムに備わる装置 Ceased WO2015125954A1 (ja)

Priority Applications (3)

Application Number Priority Date Filing Date Title
EP15752380.4A EP3113044A4 (en) 2014-02-24 2015-02-23 Cell observation information processing system, cell observation information processing method, cell observation information processing program, recording unit provided to cell observation information processing system, and device provided to cell observation information processing system
CN201580010193.1A CN106030576A (zh) 2014-02-24 2015-02-23 细胞观察信息处理系统、细胞观察信息处理方法、细胞观察信息处理程序、细胞观察信息处理系统具有的记录部、细胞观察信息处理系统具有的装置
US15/246,411 US20170046362A1 (en) 2014-02-24 2016-08-24 Cell observation information processing system, cell observation information processing method, cell observation information processing program, archive section provided for the cell observation information processing system, and apparatuses provided for the cell observation information processing system

Applications Claiming Priority (2)

Application Number Priority Date Filing Date Title
JP2014033319A JP6396032B2 (ja) 2014-02-24 2014-02-24 細胞観察情報処理システム、細胞観察情報処理方法、細胞観察情報処理プログラム、細胞観察情報処理システムに備わる記録部、細胞観察情報処理システムに備わる装置
JP2014-033319 2014-02-24

Related Child Applications (1)

Application Number Title Priority Date Filing Date
US15/246,411 Continuation US20170046362A1 (en) 2014-02-24 2016-08-24 Cell observation information processing system, cell observation information processing method, cell observation information processing program, archive section provided for the cell observation information processing system, and apparatuses provided for the cell observation information processing system

Publications (1)

Publication Number Publication Date
WO2015125954A1 true WO2015125954A1 (ja) 2015-08-27

Family

ID=53878450

Family Applications (1)

Application Number Title Priority Date Filing Date
PCT/JP2015/054953 Ceased WO2015125954A1 (ja) 2014-02-24 2015-02-23 細胞観察情報処理システム、細胞観察情報処理方法、細胞観察情報処理プログラム、細胞観察情報処理システムに備わる記録部、細胞観察情報処理システムに備わる装置

Country Status (5)

Country Link
US (1) US20170046362A1 (enExample)
EP (1) EP3113044A4 (enExample)
JP (1) JP6396032B2 (enExample)
CN (1) CN106030576A (enExample)
WO (1) WO2015125954A1 (enExample)

Cited By (1)

* Cited by examiner, † Cited by third party
Publication number Priority date Publication date Assignee Title
CN107864331A (zh) * 2016-09-21 2018-03-30 奥林巴斯株式会社 观察装置、系统和方法、终端装置、试样位置取得方法

Families Citing this family (2)

* Cited by examiner, † Cited by third party
Publication number Priority date Publication date Assignee Title
JP6393053B2 (ja) * 2014-03-27 2018-09-19 オリンパス株式会社 細胞観察情報処理システム、細胞観察情報処理方法、細胞観察情報処理プログラム、細胞観察情報処理システムに備わる記録部、細胞観察情報処理システムに備わる装置
JP7729527B2 (ja) * 2021-02-26 2025-08-26 北京字跳▲網▼絡技▲術▼有限公司 情報処理、情報インタラクション、ラベルチェック、情報表示方法及び装置

Citations (2)

* Cited by examiner, † Cited by third party
Publication number Priority date Publication date Assignee Title
JP2009211358A (ja) * 2008-03-04 2009-09-17 Nikon Corp 顕微鏡用画像の情報処理装置
JP2009259106A (ja) * 2008-04-18 2009-11-05 Toshiba Corp 読影レポート作成支援システム

Family Cites Families (3)

* Cited by examiner, † Cited by third party
Publication number Priority date Publication date Assignee Title
FR2807543B1 (fr) * 2000-04-06 2004-11-05 Imstar S A Appareil d'imagerie associe a une base de donnees images
US6629104B1 (en) * 2000-11-22 2003-09-30 Eastman Kodak Company Method for adding personalized metadata to a collection of digital images
US20070118509A1 (en) * 2005-11-18 2007-05-24 Flashpoint Technology, Inc. Collaborative service for suggesting media keywords based on location data

Patent Citations (2)

* Cited by examiner, † Cited by third party
Publication number Priority date Publication date Assignee Title
JP2009211358A (ja) * 2008-03-04 2009-09-17 Nikon Corp 顕微鏡用画像の情報処理装置
JP2009259106A (ja) * 2008-04-18 2009-11-05 Toshiba Corp 読影レポート作成支援システム

Non-Patent Citations (1)

* Cited by examiner, † Cited by third party
Title
See also references of EP3113044A4 *

Cited By (1)

* Cited by examiner, † Cited by third party
Publication number Priority date Publication date Assignee Title
CN107864331A (zh) * 2016-09-21 2018-03-30 奥林巴斯株式会社 观察装置、系统和方法、终端装置、试样位置取得方法

Also Published As

Publication number Publication date
JP6396032B2 (ja) 2018-09-26
CN106030576A (zh) 2016-10-12
EP3113044A1 (en) 2017-01-04
JP2015158806A (ja) 2015-09-03
US20170046362A1 (en) 2017-02-16
EP3113044A4 (en) 2017-11-01

Similar Documents

Publication Publication Date Title
US20100199222A1 (en) Dynamic family tree representation
JP6550480B2 (ja) 使い捨て検査キットの使用から検査データを収集するための方法および装置
JP2021018459A (ja) 評価支援方法、評価支援システム、プログラム
JP6153434B2 (ja) 細胞観察情報処理システム、細胞観察情報処理方法、細胞観察情報処理プログラム、細胞観察情報処理システムに備わる記録部、細胞観察情報処理システムに備わる装置
JP6396032B2 (ja) 細胞観察情報処理システム、細胞観察情報処理方法、細胞観察情報処理プログラム、細胞観察情報処理システムに備わる記録部、細胞観察情報処理システムに備わる装置
JP6234138B2 (ja) 細胞観察情報処理システム、細胞観察情報処理方法、細胞観察情報処理プログラム、細胞観察情報処理システムに備わる記録部、細胞観察情報処理システムに備わる装置
US12086104B2 (en) Data management system, data management method, and computer-readable medium
US20170177789A1 (en) Cell observation information processing system, cell observation information processing method, and cell observation information processing program
JP6480668B2 (ja) 細胞観察情報処理システム、細胞観察情報処理方法、細胞観察情報処理プログラム、細胞観察情報処理システムに備わる記録部、細胞観察情報処理システムに備わる装置
JP5142643B2 (ja) タグ付与支援システム及びプログラム
JP2015158806A5 (enExample)
Wachter et al. A smartphone app for simple soil structure analysis
JP6393053B2 (ja) 細胞観察情報処理システム、細胞観察情報処理方法、細胞観察情報処理プログラム、細胞観察情報処理システムに備わる記録部、細胞観察情報処理システムに備わる装置
JP7210173B2 (ja) 培養細胞解析システム、及び、培養細胞解析システムの動作方法
US8941682B2 (en) Medical image processing apparatus and information retrieval apparatus
US10877259B2 (en) Microscope system, culture-cell analysis system, and method of managing microscopic image
JP2014052521A (ja) 成長支援システム、成長支援方法および成長支援プログラム
JPWO2016151838A1 (ja) 先行研究調査システムおよび先行研究調査方法

Legal Events

Date Code Title Description
121 Ep: the epo has been informed by wipo that ep was designated in this application

Ref document number: 15752380

Country of ref document: EP

Kind code of ref document: A1

NENP Non-entry into the national phase

Ref country code: DE

REEP Request for entry into the european phase

Ref document number: 2015752380

Country of ref document: EP

WWE Wipo information: entry into national phase

Ref document number: 2015752380

Country of ref document: EP