WO2012039084A1 - マルチキャスト配信システム、並びにそれに用いる送信機及び受信機 - Google Patents

マルチキャスト配信システム、並びにそれに用いる送信機及び受信機 Download PDF

Info

Publication number
WO2012039084A1
WO2012039084A1 PCT/JP2011/003571 JP2011003571W WO2012039084A1 WO 2012039084 A1 WO2012039084 A1 WO 2012039084A1 JP 2011003571 W JP2011003571 W JP 2011003571W WO 2012039084 A1 WO2012039084 A1 WO 2012039084A1
Authority
WO
WIPO (PCT)
Prior art keywords
unit
receiver
reception response
priority
transmitter
Prior art date
Legal status (The legal status is an assumption and is not a legal conclusion. Google has not performed a legal analysis and makes no representation as to the accuracy of the status listed.)
Ceased
Application number
PCT/JP2011/003571
Other languages
English (en)
French (fr)
Japanese (ja)
Inventor
靖久 山崎
Current Assignee (The listed assignees may be inaccurate. Google has not performed a legal analysis and makes no representation or warranty as to the accuracy of the list.)
Panasonic Corp
Original Assignee
Panasonic Corp
Priority date (The priority date is an assumption and is not a legal conclusion. Google has not performed a legal analysis and makes no representation as to the accuracy of the date listed.)
Filing date
Publication date
Application filed by Panasonic Corp filed Critical Panasonic Corp
Publication of WO2012039084A1 publication Critical patent/WO2012039084A1/ja
Anticipated expiration legal-status Critical
Ceased legal-status Critical Current

Links

Images

Classifications

    • HELECTRICITY
    • H04ELECTRIC COMMUNICATION TECHNIQUE
    • H04NPICTORIAL COMMUNICATION, e.g. TELEVISION
    • H04N21/00Selective content distribution, e.g. interactive television or video on demand [VOD]
    • H04N21/20Servers specifically adapted for the distribution of content, e.g. VOD servers; Operations thereof
    • H04N21/23Processing of content or additional data; Elementary server operations; Server middleware
    • H04N21/238Interfacing the downstream path of the transmission network, e.g. adapting the transmission rate of a video stream to network bandwidth; Processing of multiplex streams
    • H04N21/23805Controlling the feeding rate to the network, e.g. by controlling the video pump
    • HELECTRICITY
    • H04ELECTRIC COMMUNICATION TECHNIQUE
    • H04NPICTORIAL COMMUNICATION, e.g. TELEVISION
    • H04N21/00Selective content distribution, e.g. interactive television or video on demand [VOD]
    • H04N21/20Servers specifically adapted for the distribution of content, e.g. VOD servers; Operations thereof
    • H04N21/23Processing of content or additional data; Elementary server operations; Server middleware
    • H04N21/24Monitoring of processes or resources, e.g. monitoring of server load, available bandwidth, upstream requests
    • H04N21/2402Monitoring of the downstream path of the transmission network, e.g. bandwidth available
    • HELECTRICITY
    • H04ELECTRIC COMMUNICATION TECHNIQUE
    • H04NPICTORIAL COMMUNICATION, e.g. TELEVISION
    • H04N21/00Selective content distribution, e.g. interactive television or video on demand [VOD]
    • H04N21/40Client devices specifically adapted for the reception of or interaction with content, e.g. set-top-box [STB]; Operations thereof
    • H04N21/43Processing of content or additional data, e.g. demultiplexing additional data from a digital video stream; Elementary client operations, e.g. monitoring of home network or synchronising decoder's clock; Client middleware
    • H04N21/436Interfacing a local distribution network, e.g. communicating with another STB or one or more peripheral devices inside the home
    • H04N21/4363Adapting the video stream to a specific local network, e.g. a Bluetooth® network
    • H04N21/43637Adapting the video stream to a specific local network, e.g. a Bluetooth® network involving a wireless protocol, e.g. Bluetooth, RF or wireless LAN [IEEE 802.11]
    • HELECTRICITY
    • H04ELECTRIC COMMUNICATION TECHNIQUE
    • H04NPICTORIAL COMMUNICATION, e.g. TELEVISION
    • H04N21/00Selective content distribution, e.g. interactive television or video on demand [VOD]
    • H04N21/60Network structure or processes for video distribution between server and client or between remote clients; Control signalling between clients, server and network components; Transmission of management data between server and client, e.g. sending from server to client commands for recording incoming content stream; Communication details between server and client 
    • H04N21/63Control signaling related to video distribution between client, server and network components; Network processes for video distribution between server and clients or between remote clients, e.g. transmitting basic layer and enhancement layers over different transmission paths, setting up a peer-to-peer communication via Internet between remote STB's; Communication protocols; Addressing
    • H04N21/64Addressing
    • H04N21/6405Multicasting
    • HELECTRICITY
    • H04ELECTRIC COMMUNICATION TECHNIQUE
    • H04WWIRELESS COMMUNICATION NETWORKS
    • H04W72/00Local resource management
    • H04W72/30Resource management for broadcast services

Definitions

  • the present invention relates to a multicast distribution system that adjusts transmission conditions (encoding rate, image quality, retransmission limit, etc.) of transmission data according to wireless communication quality.
  • a transmission / reception system that adjusts the encoding rate of transmission data on the transmission side according to the communication quality of the transmission path is known (see, for example, Patent Document 1).
  • a transmitter wireless communication device
  • a reception side device through wireless communication of the encoded image.
  • the quality of the image to be encoded by the image encoding unit is determined according to the wireless communication unit to be transmitted to and the communication quality of the wireless communication (specifically, the response ratio and S / N ratio of ACK and NACK, etc.)
  • an image quality instruction unit for instructing the image encoding unit to encode an image with the determined quality.
  • this wireless communication apparatus since the encoding rate in the image encoding unit is determined according to the communication quality of wireless communication, it is possible to transmit image data that can be reproduced with optimum quality even when the communication quality deteriorates .
  • the conventional transmission system is premised on application to one-to-one communication. Therefore, when this system is applied to a multicast distribution system in which a transmitter transmits (distributes) transmission data to a plurality of receivers at the same time, there is only one receiver with very poor communication quality. However, there is a problem that a low encoding rate is set for the receiver.
  • the present invention has been made to solve the above-described conventional problems, and an object of the present invention is to provide a multicast distribution system capable of automatically adjusting transmission conditions according to wireless communication quality in the multicast distribution system. To do. Another object of the present invention is to provide a multicast distribution system that can specify which of the frame rate and the resolution is prioritized when automatically adjusting the transmission conditions according to the wireless communication quality.
  • the multicast distribution system of the present invention is a multicast distribution system that includes a transmitter and a plurality of receivers, and multicasts transmission data from the transmitter to the plurality of receivers. Some of the plurality of receivers are priority receivers, and others are non-priority receivers.
  • the priority receiver includes a reception response generation unit that generates a reception response to the transmission data received from the transmitter, and a reception response transmission unit that transmits the reception response generated by the reception response generation unit to the transmitter. have. Based on the reception response transmitted from the priority receiver, the transmitter estimates the communication quality of the priority receiver and the communication quality of the priority receiver estimated by the communication quality estimation unit.
  • a transmission condition determining unit that determines a transmission condition of transmission data based on the transmission data and a transmission data transmitting unit that transmits the transmission data are included.
  • the transmitter includes an encoding unit that encodes transmission data, and the transmission condition determining unit determines an encoding rate in the encoding unit as a transmission condition, and encodes the encoding unit.
  • the coding rate determination unit sets a lower coding rate than when the communication quality is good when the communication quality of the priority receiver is not good.
  • the transmitter includes a video photographing unit that generates video data as transmission data, and the transmission condition determining unit determines the image quality in the video photographing unit as the transmission condition, and the video photographing unit
  • the image quality determination unit sets a lower image quality when the communication quality of the priority receiver is not good than when the communication quality is good.
  • the transmitter includes a retransmission unit that retransmits the transmission data based on the reception status of the reception response from the priority receiver, and the transmission condition determination unit retransmits the transmission condition as a transmission condition.
  • a retransmission limit determination unit that determines the maximum number of retransmissions in the transmission unit and sets the retransmission limit in the retransmission unit. The retransmission limit determination unit is smaller than when the reception response is received when no reception response is received from the priority receiver. Set the maximum number of retransmissions.
  • the transmitter includes an encoding unit that encodes transmission data for one frame divided into a plurality of sub-blocks, and the retransmission limit determination unit is a retransmission unit as a transmission condition.
  • the frame retransmission limit determination unit that determines the upper limit number of retransmissions in units of frames and sets it in the retransmission unit, and the sub-block retransmission that determines the upper limit number of retransmissions in subblocks in the retransmission unit as transmission conditions and sets in the retransmission unit
  • the frame retransmission limit determination unit and the sub-block retransmission limit determination unit each include a limit determination unit, and set a smaller number of retransmission upper limits than when the reception response is received when the reception response is not received from the priority receiver.
  • the communication quality estimation unit estimates the communication quality of the priority receiver based on the sub-block error rate included in the reception response.
  • the priority receiver transmits a video parameter setting request and a video parameter setting request unit for generating a video parameter setting request indicating which of the video resolution and frame rate is to be prioritized.
  • a video parameter setting request transmitting unit that transmits video data as transmission data, and a code that encodes the video data using an intra-frame encoded frame and an inter-frame encoded frame.
  • a video parameter setting request determination unit that determines which of the video resolution and frame rate is prioritized based on the video parameter setting request received from the priority receiver, and the transmission condition determination unit includes: As a transmission condition, determine the maximum number of retransmissions in the retransmission unit for each frame type.
  • the number of times is set larger than the upper limit number of retransmissions of the inter-frame encoded frame.
  • a priority response receiver and a non-priority receiver among a plurality of receivers generate a reception response generation unit and whether or not a reception response is generated.
  • a reception response output setting unit to be set, and a reception response output setting unit of a receiver to be a priority receiver among a plurality of receivers sets the reception response generation unit to generate a reception response,
  • the reception response output setting unit of the receiver to be a non-priority receiver sets the reception response generation unit so as not to generate a reception response.
  • the reception response output setting unit sets in the reception response generation unit whether or not to generate a reception response in accordance with a user operation.
  • the transmitter further includes a reception response permission output unit that outputs a reception response permission that permits a reception response of a priority receiver among a plurality of receivers, and a reception response output setting is made.
  • the unit sets the reception response generation unit to generate a reception response when the reception response is permitted as a priority receiver in the reception response permission, and the reception response is not permitted to itself.
  • the reception response generator is set not to generate a reception response.
  • the transmitter includes a receiver identification number requesting unit that requests transmission of its own identification number held by each of the plurality of receivers, and a plurality of receivers.
  • An identification number of a receiver to be a priority receiver is stored, and a reception identification number transmitted from each of a plurality of receivers is received in response to a request from the receiver identification number request unit,
  • a priority receiver determination unit that determines a receiver to be received, and the reception response permission output unit permits a reception response to a receiver that is determined to be a priority receiver by the priority receiver determination unit.
  • the reception response permission is output.
  • Another aspect of the present invention is a transmitter that constitutes the above multicast distribution system, and yet another aspect is a receiver that constitutes the above multicast distribution system.
  • the present invention provides a multicast distribution system having an effect of automatically adjusting transmission conditions optimum for a group of receivers according to the communication quality of a transmission path when multicasting transmission data to a plurality of receivers wirelessly. It is something that can be done.
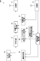
  • FIG. 1 is a diagram showing an overall configuration of a multicast distribution system according to a first embodiment of the present invention.
  • FIG. 2 is a block diagram showing the configuration of the transmitter according to the first embodiment of the present invention.
  • FIG. 3A is a block diagram showing a configuration of a priority receiver in the first exemplary embodiment of the present invention.
  • FIG. 3B is a block diagram showing the configuration of the non-priority receiver in the first embodiment of the present invention.
  • FIG. 3C is a block diagram showing the configuration of the receiver according to the first embodiment of the present invention.
  • FIG. 4 is a block diagram showing a configuration of a transmitter according to the second embodiment of the present invention.
  • FIG. 5 is a block diagram showing a configuration of a receiver according to the second embodiment of the present invention.
  • FIG. 6A is a diagram showing an overall configuration of a multicast distribution system according to the third embodiment of the present invention.
  • FIG. 6B is a diagram showing an overall configuration of a multicast distribution system according to the third embodiment of the present invention.
  • FIG. 7 is a block diagram showing a configuration of a transmitter according to the third embodiment of the present invention.
  • FIG. 8 is a diagram illustrating a format example of a sub-block reception response according to the third embodiment of the present invention.
  • FIG. 9 is a block diagram showing a configuration of a receiver according to the third embodiment of the present invention.
  • FIG. 10 is a diagram showing an overall configuration of a multicast distribution system according to the fourth embodiment of the present invention.
  • FIG. 11 is a block diagram showing a configuration of a transmitter according to the fourth embodiment of the present invention.
  • FIG. 12 is a block diagram showing a configuration of a receiver according to the fourth embodiment of the present invention.
  • the multicast distribution system is a multicast distribution system that includes a transmitter and a plurality of receivers, and multicasts transmission data from the transmitter to the plurality of receivers. Some of the plurality of receivers are priority receivers, and others are non-priority receivers.
  • the priority receiver includes a reception response generation unit that generates a reception response to the transmission data received from the transmitter, and a reception response transmission unit that transmits the reception response generated by the reception response generation unit to the transmitter. have. Based on the reception response transmitted from the priority receiver, the transmitter estimates the communication quality of the priority receiver and the communication quality of the priority receiver estimated by the communication quality estimation unit.
  • a transmission condition determining unit that determines a transmission condition of transmission data based on the transmission data and a transmission data transmitting unit that transmits the transmission data are included.
  • the transmitter determines the transmission condition of the transmission data considering only the communication quality of the priority receiver
  • the priority receiver with good communication quality is affected by the poor communication quality of the non-priority receiver. It is possible to avoid transmission of transmission data under poor transmission conditions.
  • the transmitter includes an encoding unit that encodes transmission data, and the transmission condition determining unit determines an encoding rate in the encoding unit as a transmission condition.
  • the coding rate determination unit sets a lower coding rate than when the communication quality is good when the communication quality of the priority receiver is not good. .
  • the encoding rate is lowered (the amount of data for error detection and error correction is increased), so that encoding is performed on the receiver side. Transmission data can be reliably reproduced.
  • such adjustment of the coding rate is performed considering only the communication quality of the priority receiver (ignoring the communication quality of the non-priority receiver), so that the communication quality of the priority receiver is reduced. If it is good, even if the communication quality of the non-priority receiver is poor, the coding rate is not set low for that reason.
  • the transmitter includes a video photographing unit that generates video data as transmission data, and the transmission condition determining unit determines the image quality in the video photographing unit as the transmission condition.
  • the image quality determining unit sets the image quality lower than when the communication quality is good when the communication quality of the priority receiver is not good.
  • the video shooting unit lowers the image quality (lowers the frame rate and / or lowers the resolution) and generates video data. Transmission data can be reproduced more reliably.
  • the image quality adjustment is performed considering only the communication quality of the priority receiver (ignoring the communication quality of the non-priority receiver)
  • the communication quality of the priority receiver is good. If so, even if the communication quality of the non-priority receiver is poor, the image quality is not set low for that reason.
  • the transmitter includes a retransmission unit that retransmits transmission data based on the reception status of the reception response from the priority receiver
  • the transmission condition determination unit includes: A retransmission limit determination unit that determines the upper limit number of retransmissions in the retransmission unit as a transmission condition and sets the retransmission limit in the retransmission unit.
  • the retransmission limit determination unit receives a reception response when no reception response is received from the priority receiver. Set a smaller number of retransmission upper limit times.
  • the retransmission upper limit count is set to a small value and unreceived transmission data is retransmitted. Can be avoided.
  • the adjustment of the number of retransmission upper limits is performed considering only the communication quality of the priority receiver (ignoring the communication quality of the non-priority receiver), the communication quality of the priority receiver is reduced. If it is satisfactory, even if the non-priority receiver is out of the communication range and cannot communicate, the upper limit number of retransmissions is not set low.
  • the transmitter includes an encoding unit that encodes transmission data for one frame divided into a plurality of sub-blocks
  • the retransmission limit determination unit includes transmission conditions.
  • the frame retransmission limit determination unit for determining the upper limit number of retransmissions for each frame in the retransmission unit and setting it in the retransmission unit, and as the transmission condition, determining the upper limit number of retransmissions for each subblock in the retransmission unit and setting it in the retransmission unit
  • a sub-block retransmission limit determination unit, and each of the frame retransmission limit determination unit and the sub-block retransmission limit determination unit has a smaller number of retransmission upper limits than when the reception response is received when the reception response is not received from the priority receiver.
  • the retransmission upper limit count is set to a small value and unreceived transmission data is retransmitted. Can be avoided.
  • the adjustment of the number of retransmission upper limits is performed considering only the communication quality of the priority receiver (ignoring the communication quality of the non-priority receiver)
  • the communication quality of the priority receiver is reduced. If it is good, it is assumed that the non-priority receiver is out of the communication range and communication is not possible because it is out of the communication range.
  • the encoding unit divides the transmission data for one frame into a plurality of sub-blocks, and the sub-block retransmission limit determination unit sets the retransmission upper limit number of sub-blocks in the retransmission unit. Compared with the case of performing retransmission, the retransmission overhead can be reduced.
  • the communication quality estimation unit preferably estimates the communication quality of the priority receiver based on the sub-block error rate included in the reception response. With this configuration, it is possible to estimate the communication quality more precisely.
  • the priority receiver includes a video parameter setting request unit that generates a video parameter setting request indicating which of the video resolution and the frame rate has priority, and a video parameter.
  • a video parameter setting request transmission unit for transmitting the setting request, and the transmitter uses a video photographing unit for generating video data as transmission data, and uses the intra-frame encoded frame and the inter-frame encoded frame for the video data.
  • An encoding unit for encoding, and a video parameter setting request determination unit that determines which of the video resolution and the frame rate is to be prioritized based on the video parameter setting request received from the priority receiver.
  • the decision unit sets the upper limit number of retransmissions in the retransmission unit as a transmission condition in the frame type.
  • a frame type retransmission limit determination unit that is determined separately and set in the retransmission unit.
  • the frame type retransmission limit determination unit performs intra-frame encoding when the video parameter setting request determination unit determines that priority is given to resolution.
  • the upper limit number of retransmissions of frames is set larger than the upper limit number of retransmissions of inter-coded frames.
  • the upper limit number of retransmissions of intra-frame encoded frames is set to be larger than the upper limit number of retransmissions of inter-frame encoded frames, the possibility that the inter-coded frames are lost and the video is disturbed is relatively high.
  • the period of the intra-coded frame there is a high possibility that a high-resolution video can be obtained, and a video parameter setting request that gives priority to resolution can be realized.
  • a priority receiver and a non-priority receiver among a plurality of receivers generate a reception response generation unit and whether or not to generate a reception response.
  • a reception response output setting unit to be set in the reception response generation unit, and the reception response output setting unit of the receiver that should be a priority receiver among the plurality of receivers, in the reception response generation unit to generate a reception response The reception response output setting unit of the receiver to be set and to become a non-priority receiver sets the reception response generation unit so as not to generate a reception response.
  • each of the plurality of receivers is not specified whether it is a priority receiver or a non-priority receiver at the time of manufacture, and in the course of use, for each individual receiver, Whether it is used as a priority receiver or a non-priority receiver can be arbitrarily set.
  • the reception response output setting unit sets whether or not to generate a reception response in response to a user operation in the reception response generation unit.
  • the user can arbitrarily set whether to use each receiver as a priority receiver or a non-priority receiver.
  • the transmitter further includes a reception response permission output unit that outputs a reception response permission that permits a reception response of a priority receiver among a plurality of receivers,
  • the reception response output setting unit sets the reception response generation unit to generate a reception response when the reception response is permitted as a priority receiver by the reception response permission, and permits the reception response to itself. If not, the reception response generation unit is set not to generate a reception response.
  • This configuration allows the transmitter to arbitrarily set which of a plurality of receivers is used as a priority receiver and which is used as a non-priority receiver.
  • the transmitter requests a receiver identification number requesting unit to transmit its own identification number held by each of the plurality of receivers, and a plurality of receptions.
  • the identification number of the receiver to be a priority receiver among the machines is stored, and the reception identification number transmitted from each of the plurality of receivers in response to the request by the receiver identification number request unit is received.
  • a priority receiver determination unit that determines a receiver that should be a priority receiver, and a reception response permission output unit for a receiver that is determined to be a priority receiver by the priority receiver determination unit.
  • the reception response permission that permits the reception response is output.
  • Another aspect of the present invention is a transmitter that constitutes the above multicast distribution system, and yet another aspect is a receiver that constitutes the above multicast distribution system.
  • FIG. 1 is a diagram illustrating an overall configuration of a multicast distribution system according to the first embodiment.
  • the multicast distribution system 1 includes a transmitter 101 as an access point (AP) and a plurality of receivers 301a1, 301a2, 301b1, and 301b2 as slave stations (Stations). .
  • the slave station is also called a terminal.
  • the transmitter 101 transmits transmission data by multicast.
  • data reproduced in time series is used as transmission data.
  • the transmission data is video data or audio data.
  • the video data may be accompanied by audio data, or may not be accompanied by audio data.
  • the receivers 301 a 1, 301 a 2, 301 b 1, 301 b 2 receive transmission data distributed from the transmitter 101 by multicast when they are within the communication range R of the transmitter 101.
  • receivers 301a1 and 301a2 are priority receivers
  • receivers 301b1 and 301b2 are non-priority receivers.
  • the priority receivers 301a1 and 301a2 return a reception response to the transmitter 101.
  • no reception response is returned.
  • the priority receiver and the non-priority receiver are not particularly distinguished with respect to the receiver, they are simply referred to as “receiver 301” or the like, and when the individual priority receivers are not distinguished, “priority receiver 301a”.
  • “b” is appended.
  • the transmitter 101 may function as a receiver and receive transmission data transmitted from other transmitters. For this reason, in FIG. 1, the transmitter 101 has the characters “STA” meaning slave stations as well as “AP” meaning parent stations.
  • the transmitter 101 has a function of automatically adjusting transmission conditions of transmission data based on a reception response from the receiver.
  • the “transmission condition” of transmission data includes the transmission data encoding rate, frame rate, resolution, and retransmission limit.
  • transmitter 101 automatically adjusts the encoding rate of transmission data as a transmission condition of transmission data.
  • the transmitter 101 adjusts the encoding rate of transmission data considering only the reception responses of the priority receivers 301a1 and 301a2.
  • the multicast distribution system 1 of the present embodiment can be applied, for example, at a disaster site.
  • the transmitter 101 is provided in a camera that captures the situation of a damaged site or a lifesaving situation, and distributes video captured by the camera to a plurality of receivers 301 by multicast.
  • the priority receiver 301a may be connected to, for example, a monitor installed at a command headquarters set up at the site.
  • the portable terminal carried by the person in charge of the command may be used as the priority receiver 301a.
  • an important receiver among the plurality of receivers 301 can be set as the priority receiver 301a.
  • the non-priority receiver 301b may be a portable terminal that is carried by a person who is saving lives at a disaster site, or may be connected to a monitor provided in a police vehicle, a fire engine, or an ambulance vehicle. In this way, among the plurality of receivers 301, a receiver having a relatively low importance can be set as the non-priority receiver 301b.
  • the encoding rate of transmission data in the transmitter 101 is adjusted in consideration of the communication quality of the priority receivers 301a1 and 301a2. Therefore, for example, the non-priority receiver 301b2 is in a state of poor communication quality, and the transmission data cannot be reproduced with high quality at the non-priority receiver 301b2 unless the transmission data encoding rate in the transmitter 101 is lowered. Even if the transmitter 101 is multicasted to transmit data having a low encoding rate by dragging the communication quality of the non-priority receiver 301b2, the important priority receiver 301a itself is high as a result. A situation in which only transmission data encoded at a low encoding rate can be received even though transmission data at the encoding rate can be received is avoided.
  • the transmitter 101 encodes transmission data distributed by multicast based on the communication quality of the priority receiver having the worst communication quality. Determine the rate.
  • FIG. 2 is a block diagram illustrating a configuration of the transmitter according to the first embodiment.
  • the transmitter 101 includes a transmission unit 11 that multicasts transmission data and a reception unit 12 that receives a reception response from a receiver in a communication area.
  • the transmitter 101 further includes a content providing unit 13, an encoding unit 14, and a transmission packet generating unit 15.
  • the content providing unit 13 generates and provides data of content to be transmitted.
  • the content providing unit 13 is a video shooting unit that generates and provides video data by shooting.
  • the encoding unit 14 encodes the video data provided from the content providing unit 13.
  • the encoded video data is provided to the transmission packet generator 15 as encoded data.
  • the transmission packet generator 15 divides the encoded data into packets and generates a transmission packet.
  • the transmitter 101 further includes a reception response determination unit 16 and a communication quality estimation unit 17.
  • the reception response determination unit 16 determines whether to retransmit the transmission packet based on the reception response from the receiver received by the reception unit 12.
  • the reception response determination unit 16 determines to retransmit the corresponding transmission packet when the reception response (ACK) is not received from the priority receiver 301a and when the reception response (NACK) is received from the priority receiver 301a.
  • the reception response determination unit 16 gives an instruction to the transmission packet generation unit 15.
  • the communication quality estimation unit 17 estimates the communication quality with the receiver based on the S / N ratio of the reception response from the receiver received by the reception unit 12.
  • the communication quality estimation unit 17 outputs the estimated communication quality to the coding rate determination unit 18.
  • the communication quality estimation unit 17 may estimate the communication quality with the receiver based on the reception rate of the reception response (ACK) or the S / N ratio of the reception response and the reception rate of the reception response (ACK). Good.
  • the coding rate determination unit 18 determines a coding rate based on the communication quality estimated by the communication quality estimation unit 17 and outputs the coding rate to the coding unit 14. At this time, the encoding rate determination unit 18 increases the encoding rate as the communication quality estimated by the communication quality estimation unit 17 increases, that is, the ratio of actual data (video data) in the encoded data. The coding rate is determined so that becomes higher.
  • the encoding unit 14 encodes the video data provided from the content providing unit 13 according to the encoding rate determined by the encoding rate determining unit 18.
  • the coding rate determination unit 18 determines the coding rate based on the lowest communication quality among the communication qualities of the plurality of receivers. To decide.
  • the coding rate determination unit 18 includes a receiver that transmits a reception response among a plurality of receivers to which the transmitter 101 should transmit transmission data by multicast, that is, a priority receiver 301a. The communication quality of all the priority receivers 301a is compared, and the lowest communication quality is adopted.
  • the reception response determination unit 16 causes the transmission packet generation unit 15 to retransmit the transmission packet based on the presence / absence of the reception response from the priority receiver 301a received by the reception unit 12. That is, when the reception response determination unit 16 does not receive the reception response (ACK) from the priority receiver 301a at the reception unit 12, or when the reception response (NACK) is received, the reception response determination unit 16 A transmission packet that has not been received by the receiver is retransmitted with a predetermined retransmission limit as the upper limit of the number of retransmissions.
  • the communication quality estimation unit 17 estimates the communication quality of each priority receiver 301a based on the reception response from the priority receiver 301a received by the reception unit 12. Then, the encoding rate determination unit 18 determines the encoding rate based on the estimated communication quality and sets it in the encoding unit 14. Next, the encoding unit 14 generates encoded data by encoding the video data provided from the content providing unit 13 at the set encoding rate. Next, the transmission packet generation unit 15 generates a transmission packet from the encoded data, and the transmission unit 11 transmits the transmission packet as transmission data. The transmitter 101 retransmits the transmission packet when necessary based on the reception response from the priority receiver 301a received by the reception unit 12.
  • FIG. 3A is a block diagram illustrating a configuration of the priority receiver 301a
  • FIG. 3B is a block diagram illustrating a configuration of the non-priority receiver 301b.
  • Each of the priority receiver 301a and the non-priority receiver 301b includes a reception unit 31, a decoding unit 32, an error determination unit 33, and a content reproduction unit 34.
  • the receiving unit 31 receives transmission data transmitted from the transmitter 101.
  • the decoding unit 32 decodes the transmission data received by the receiving unit 31.
  • the error determination unit 33 receives the data decoded by the decoding unit 32 and determines whether or not there is an error in the data. Data determined to be error-free by the error determination unit 33 is output to the content reproduction unit 34 and is reproduced by the content reproduction unit 34.
  • the error determination unit 33 outputs the result of the error determination to the reception response generation unit 35.
  • the reception response generation unit 35 generates a reception response (ACK) indicating that the data has been received without error according to the result of the error determination, and indicates that there is an error when there is an error.
  • a reception response (NACK) is generated.
  • the transmission unit 36 transmits the generated reception response to the transmitter 101.
  • the non-priority receiver 301b includes a reception unit 31, a decoding unit 32, an error determination unit 33, and a content reproduction unit 34, as with the priority receiver 301a. However, since the non-priority receiver 301b does not transmit a reception response to the transmitter 101, the non-priority receiver 301b does not include a configuration related thereto, that is, the reception response generation unit 35 of the priority receiver 301a and the transmission unit 36 for transmitting the reception response. .
  • the difference between the priority receiver 301a and the non-priority receiver 301b is that the priority receiver 301a has a configuration for transmitting a reception response to the transmitter 101.
  • the non-priority receiver 301b is not provided with these configurations. That is, in the example of FIGS. 3A and 3B, the priority receiver 301a and the non-priority receiver 301b are distinguished at the time when they are manufactured.
  • FIG. 3C is a block diagram illustrating another example of the receiver 301 of the present embodiment.
  • the user can arbitrarily set whether to use the receiver 301 as the priority receiver 301a or the non-priority receiver 301b in the course of use.
  • the receiver 301 illustrated in FIG. 3C is similar to the priority receiver 301a illustrated in FIG. 3A in that the reception unit 31, the decoding unit 32, the error determination unit 33, the content reproduction unit 34, the reception response generation unit 35, and the transmission unit 36. And a reception response output setting unit 37.
  • the reception response output setting unit 37 sets, in the reception response generation unit 35, whether or not to generate a reception response according to a user operation. That is, when the receiver 301 is used as the priority receiver 301a, the user operates the reception response output setting unit 37 to set the reception response generation unit 35 so as to generate a reception response. Is used as the non-priority receiver 301b, the user operates the reception response output setting unit 37 to set the reception response generation unit 35 so as not to generate a reception response.
  • the transmitter 101 encodes content at a coding rate determined only considering the communication quality of the priority receiver 301a and distributes the multicast. Therefore, it is possible to avoid a situation in which a sufficient amount of information cannot be obtained by the priority receiver 301a which is an important receiver because the communication quality of the non-priority receiver 301b which is a less important receiver is poor.
  • the receiver 301 that can select whether to make it a priority receiver 301a or a non-priority receiver 301b by the user's operation, the user gives priority to the case when necessary.
  • Receiver and non-priority receiver can be set.
  • the transmitter 101 receives a reception response only from the priority receiver 301a, so that the transmitter 101 can communicate with the priority receiver 301a.
  • the coding rate is determined considering only the quality, reception responses may be transmitted from all the receivers 301 including the non-priority receiver 301b to the transmitter 101.
  • information indicating whether the receiver is a priority receiver or a non-priority receiver is added to the reception response.
  • the transmitter 101 Upon receiving the reception response, the transmitter 101 refers to the information added to the reception response to determine whether the receiver that transmitted the reception response is a priority receiver or a non-priority receiver, Only the reception response sent from the priority receiver is reflected in the determination of the coding rate.
  • which receiver is the priority receiver is stored on the transmitter 101 side, and among the reception responses received from all the receivers, only the reception response of the priority receiver is considered and the encoding rate is set. It may be determined.
  • FIG. 4 is a block diagram illustrating a configuration of the transmitter 102 according to the second embodiment
  • FIG. 5 is a block diagram illustrating a configuration of the receiver 302 according to the second embodiment.
  • the same components as those of the first embodiment are denoted by the same reference numerals, and detailed description thereof is omitted.
  • each receiver 302 is set with a receiver identification number for uniquely identifying each receiver 302 among at least the plurality of receivers, and each receiver 302 has its own identification. The number information is retained.
  • the transmitter 102 holds information on identification numbers of a plurality of receivers that are targets of multicast distribution.
  • the user operates the transmitter 102 to specify the receiver 302 that should be the priority receiver 302a.
  • the transmitter 102 specifies the identification number of the receiver that should be the priority receiver 302a among the plurality of receivers 302 that are the targets of multicast distribution.
  • the transmitter 102 includes a priority receiver determination unit 19, a reception response permission output unit 20, and a receiver identification number request unit 21. It has.
  • the receiver identification number request unit 21 generates a receiver identification number request for requesting transmission of its own identification number held by each receiver 302. This receiver identification number request is transmitted by the transmitter 11 by multicast.
  • the receiving unit 12 receives the reception identification number transmitted by the receiver 302 in response to the receiver identification number request, and outputs it to the priority receiver determination unit 19.
  • the priority receiver determination unit 19 stores the identification number of the receiver to be designated as the priority receiver 302a specified by the user.
  • the priority receiver determination unit 19 determines whether or not the reception identification number received by the reception unit 12 is the identification number of the receiver that should be the priority receiver 302a, and outputs the result to the reception response permission output unit 20 To do.
  • the reception response permission output unit 20 When the received reception identification number is the identification number of the receiver that should be the priority receiver 302a, the reception response permission output unit 20 generates a reception response permission that permits the reception response of the receiver.
  • the transmission unit 11 transmits the reception response permission generated by the reception response permission output unit 20 by multicast.
  • the receiver 302 includes a receiver identification number request determination unit 38, a receiver identification number output unit 39, and a reception response permission determination. Part 40 is provided.
  • the decryption unit 32 decrypts the data received by the reception unit 31 and outputs the decrypted data to the receiver identification number request determination unit 38.
  • the receiver identification number request determination unit 38 determines whether the data decoded by the decoding unit 32 includes a receiver identification number request, and outputs the result to the receiver identification number output unit 39. .
  • the receiver identification number output unit 39 stores its own receiver identification number. When there is a receiver identification number request according to the determination result in the receiver identification number request determination unit 38, the receiver identification number output unit 39 causes the transmission unit 36 to transmit the stored receiver identification number.
  • the decryption unit 32 decrypts it and outputs it to the reception response permission determination unit 40.
  • the reception response permission determination unit 40 stores its own receiver identification number.
  • the reception response permission determination unit 40 determines whether or not a reception response is permitted for its own reception identification number in the received reception response permission, and outputs the result to the reception response output setting unit 37.
  • the reception response output setting unit 37 sets the reception response generation unit 35 to generate a reception response when the reception response is permitted for itself according to the determination result output from the reception response permission determination unit 40. If the reception response is not permitted for itself, the reception response generation unit 35 is set so as not to generate the reception response.
  • the multicast distribution system As described above, according to the multicast distribution system of the present embodiment, at the transmitter 102, among the plurality of receivers 302, the receiver that should be the priority receiver 302a and the reception that should be the non-priority receiver 302b. You can specify the machine.
  • the multicast distribution system according to the present embodiment is a system for grasping the situation at the disaster site, and the transmitter 102 photographs the situation at the site where the damage (damage site) occurs or the situation of lifesaving. When the camera is equipped, it can be applied as follows.
  • the monitoring device of the command headquarters or the mobile terminal of the commander is set as the priority receiver 302a, so that the video can be reliably displayed at the command headquarters or the commander. Can be confirmed, and the work procedure can be instructed from the command headquarters or the command manager.
  • the receiver 102 installed in the ambulance is designated as the priority receiver 302a in the transmitter 102 of the victim site in order to ask for an ambulance crew member's instruction. This designation is set in the priority receiver determination unit 19, and the priority receiver 302a and the non-priority receiver 302b are set as described above.
  • the priority / non-priority is dynamically dynamically assigned particularly when the multicast distribution system is used. This is useful when you want to change
  • the receiver identification numbers of all the plurality of receivers 302 included in the multicast distribution system are stored in advance in the transmitter 102, the receiver identification number request unit 21 of the transmitter 102 and the priority receiver determination
  • the configurations of the unit 19, the receiver identification number request determination unit 38 of the receiver 302, and the receiver identification number output unit 39 can be omitted.
  • 6A and 6B are diagrams showing the overall configuration of the multicast distribution system 3 of the present embodiment.
  • 6A and 6B show only one priority receiver 303a and one non-priority terminal 303b, there may be a plurality of each.
  • 6A shows a situation where the priority receiver 303a is located outside the communication range R of the transmitter 103
  • FIG. 6B shows that the priority receiver 303a is located within the communication range R of the transmitter 103. Indicates the situation.
  • FIG. 7 is a block diagram illustrating a configuration of the transmitter 103 according to the third embodiment.
  • the transmitter 103 adjusts the transmission conditions in consideration of only the communication quality of the priority receiver 303a.
  • the transmission data retransmission limit and the image quality of video data are adjusted as transmission conditions.
  • the encoding unit 14 divides and encodes video data for one frame into a plurality of sub-blocks by using a block code such as a low density parity check (Low Density Parity Check: LDPC) code.
  • the transmission packet generation unit 15 generates a transmission packet, and the transmission unit 11 transmits the transmission packet by multicast.
  • the transmitter 103 includes a transmission frame retransmission limit determination unit 22 and a sub-block retransmission limit determination unit 23 in addition to the configuration of the transmitter 101 of the first embodiment.
  • the transmission frame retransmission limit determination unit 22 determines a transmission frame retransmission limit (retransmission upper limit number) based on the reception rate of the reception response in the communication quality estimation unit 17. As shown in FIG. 6A, when the priority receiver 303a is outside the communication range R and the reception response from the priority receiver 303a is not returned, the transmission frame retransmission limit determination unit 22 and the sub-block retransmission limit determination unit 23 sets a retransmission limit smaller than normal in the transmission packet generation unit 15 so that retransmission is completed with a smaller number of retransmissions than usual.
  • the transmission packet generation unit 15 retransmits the transmission data according to the determination result of the reception response determination unit 16, and the transmission frame retransmission limit determination unit 22 or the sub-block reproduction limit determination unit 23 determines the retransmission limit at this time. And set in the transmission packet generator 15.
  • the quality estimation unit 17 determines the presence / absence of a reception response from the priority receiver 303a, and outputs the determination result to the transmission frame retransmission limit determination unit 22 and the sub-block retransmission limit determination unit 23.
  • the transmission frame retransmission limit determination unit 22 and the sub-block retransmission limit determination unit 23 have not received a reception response from the priority receiver 303a according to the determination result in the communication quality estimation unit 17, the transmission frame retransmission limit determination unit 22 Thus, the retransmission limit of the transmission frame and the retransmission limit of the sub-block are set to be small.
  • FIG. 9 is a diagram illustrating an ACK format example of a sub-block of a reception response transmitted from the receiver 303.
  • the ACK format of the subblock includes a PLCP header, a MAC header, an error determination result of each subblock from # 1 to #N, and an error correction code CRC.
  • the error determination result of each sub-block represents, for example, the presence or absence of an error with 1 bit.
  • the communication quality estimator 17 obtains the ratio of subblocks with errors among the subblocks # 1 to #N in the reception response (ACK) as the block error rate.
  • the transmitter 103 includes an image quality determination unit 24 instead of the coding rate determination unit 18 of the above embodiment.
  • the communication quality estimation unit 17 outputs the block error rate to the image quality determination unit 24.
  • the image quality determination unit 24 sets the image quality (frame rate and resolution) for generating video data to the content providing unit 13. Specifically, the image quality determination unit 24 sets the content providing unit 13 to generate video data with a lower image quality than the normal image quality when the block error rate is high.
  • the reception response (ACK) is not received from the priority receiver 303a
  • the image quality determination unit 24 sets the content providing unit 13 to generate video data with normal image quality.
  • the priority receiver 303a For a receiver that is in the dead zone (outside the communication range R of the transmitter 103) and does not receive the reception response (ACK or NACK) to the transmitter 103, it is the priority receiver 303a.
  • the retransmission limit is set small. Further, when the priority receiver 303a returns a reception response (ACK or NACK), the transmitter 103, based on the content of the reception response, the sub-block reproduction limit, the transmission frame retransmission limit, and the content providing unit 13 automatically sets the image quality of the video data generated.
  • FIG. 8 is a block diagram illustrating a configuration of the receiver 303 according to the third embodiment. As shown in FIG. 8, the receiver 303 has a configuration similar to that of the first embodiment. Similarly to the first embodiment, the receiver 303 generates a reception response in the reception response generation unit 35 only when it is set as the priority receiver 303a by the reception response output setting unit 37. The transmitter 36 transmits the data to the transmitter 103.
  • the error determination unit 33 determines the presence / absence of an error for each sub-block, and outputs the determination result to the reception response generation unit 35.
  • the reception response generated by the reception response generation unit 35 is as described above with reference to FIG.
  • the transmitter reduces the image quality due to the priority receiver that cannot expect such communication, and as a result, the receiver that can communicate is affected by the receiver that cannot expect communication and the image quality is lower than necessary. The situation where only the suppressed transmission data can be received is avoided.
  • the transmitter 103 divides transmission data for one frame into a plurality of sub-blocks by using a block code, transmits the data, and transmits a reception response for each sub-block from the receiver 303.
  • Sub-block error rate is obtained based on this, and retransmission is performed for each sub-block. Therefore, communication quality can be estimated more finely than when only frame-based retransmission is performed based on only the error rate for each frame. This is possible, and retransmission overhead can be reduced.
  • an image quality determining unit 24 is used instead of the coding rate determining unit 18 according to the first and second embodiments, and a content providing unit is used according to the estimated communication quality.
  • the coding rate is determined by employing the coding rate determining unit 18 as in the first and second embodiments, and the coding unit The encoding rate of 14 may be adjusted. In this case, the same effect as described above can be obtained.
  • the image quality determination unit 24 is used instead of the coding rate determination unit 18 as in the present embodiment.
  • the image quality of the video data generated by the content providing unit 13 may be adjusted according to the estimated communication quality.
  • FIG. 10 is a diagram illustrating an overall configuration of the multicast distribution system 4 according to the fourth embodiment.
  • the transmitter 104 adjusts the transmission conditions in consideration of only the communication quality of the priority receiver 304a.
  • transmitter 104 adjusts the retransmission limit for each frame type and the image quality of video data as transmission conditions.
  • This embodiment is effective when the priority receiver 304a is located at the edge portion of the communication range R of the transmitter 104 as shown in FIG.
  • the priority receiver 304a can communicate with the transmitter 104, but the communication quality is not good. Therefore, for example, when the transmission data is video data, the priority receiver 304a cannot reproduce high-quality video even if high-quality video data is sent.
  • the video data has better image quality as the frame rate is higher and the resolution of each frame is higher. That is, the higher the frame rate, the smoother the video, and the higher the resolution, the clearer the video.
  • the image quality improves, the amount of transmission data increases, and a receiver with poor communication quality cannot completely receive high-quality video data. In this case, by reducing the frame rate or reducing the resolution, the image quality can be lowered and the amount of transmission data can be suppressed.
  • an inter-frame encoded frame is reproduced using an intra-frame encoded frame. Therefore, as long as an intra-frame encoded frame is transmitted, the inter-frame encoded frame is transmitted reliably. This means that a smooth display of the video between the intra-frame encoded frames is ensured.
  • intra-frame encoded frames may be lost, which may prevent video from being reproduced until the next intra-frame encoded frame. As long as the frame is transmitted, a smoother image can be obtained. In this sense, giving priority to transmission of inter-frame encoded frames means giving priority to the frame rate.
  • the priority receiver 304a prioritizes resolution or frame rate.
  • a multicast distribution system that can be arbitrarily selected.
  • FIG. 11 is a block diagram illustrating a configuration of the transmitter 104 according to the fourth embodiment
  • FIG. 12 is a block diagram illustrating a configuration of the receiver 304 according to the fourth embodiment.
  • the receiver 304 is further provided with a reception response output setting unit 37 in addition to the configuration of the receiver 301 of the first embodiment.
  • the reception response output setting unit 37 sets the reception response generation unit 35 to generate a reception response in accordance with a user operation, thereby setting the receiver 304 as a priority receiver.
  • the reception response generation unit 35 When the receiver 304 is set as a priority receiver, the reception response generation unit 35 generates a reception response according to the result of error determination by the error determination unit 33.
  • the receiver 304 further includes a video parameter setting request unit 41.
  • the video parameter setting request unit 41 generates a video parameter setting request for requesting the setting of the video parameter in accordance with a user operation, and provides it to the reception response generation unit 35.
  • the reception response generation unit 35 generates a reception response including the video parameter setting request generated by the video parameter setting request unit 41.
  • the transmission unit 36 transmits the reception response generated by the reception response generation unit 35 to the transmitter 104.
  • video parameters include video resolution and frame rate.
  • the image quality of the video is determined by the resolution and the frame rate. The higher the resolution, the clearer the video, and the higher the frame rate, the smoother the video. In either case, the amount of transmitted data increases. If the resolution is to be increased with respect to the limited amount of transmission data, the frame rate must be lowered. Conversely, if the frame rate is increased, the resolution must be lowered.
  • a sufficient amount of data can be transmitted, the user can achieve a satisfactory resolution and frame rate, but if the communication quality is not good as in the situation of FIG. 10, the resolution is relatively high. It can be handled by lowering the frame rate while maintaining it, and conversely, it can be handled by lowering the resolution while keeping the frame rate relatively high, and further, both the resolution and the frame rate can be lowered appropriately. .
  • a user can arbitrarily set video parameters by operating video parameter setting request unit 41.
  • the video parameter setting request unit 41 may be capable of continuously specifying the priority of resolution or frame rate. For example, “resolution priority”, “frame rate priority”, or “resolution and frame rate are about the same”. (No priority) may be selected.
  • the priority may be expressed as a percentage, for example. For example, when the resolution is 70%, the frame rate is 30%.
  • the video parameter setting request includes information on the degree of priority.
  • the transmitter 104 further includes a video parameter setting request determination unit 25 and a frame type-specific retransmission limit determination unit 26 in addition to the configuration of the transmitter 101 of the first embodiment. .
  • the video parameter setting request determination unit 25 determines the content of the video parameter setting request included in the reception response received by the reception unit 12, and outputs the determination result to the image quality determination unit 24.
  • the communication quality estimation unit 17 estimates the communication quality with the receiver based on the reception rate of the reception response and the S / N ratio of the reception response, and outputs the estimation result to the image quality determination unit 24.
  • the image quality determination unit 24 obtains the image quality based on the estimation result by the communication quality estimation unit 17, and determines the resolution or frame rate based on the determination result obtained by the video parameter setting request determination unit 25 within the image quality range. Decide whether to give priority.
  • the image quality and resolution or frame rate priority determined by the image quality determination unit 24 are output to the content providing unit 13.
  • the content providing unit 13 generates video data at the resolution and frame rate determined by the image quality determining unit 24.
  • the communication quality estimation unit 17 may estimate the communication quality using the reception rate of the reception response as an index in addition to the S / N ratio of the reception response or instead of the S / N ratio of the reception response.
  • the transmitter 104 includes a retransmission limit determining unit 26 for each frame type.
  • the encoding unit 14 encodes the video data generated by the content providing unit 13 using an intra-frame encoded frame (I frame) and an inter-frame encoded frame (P frame or B frame).
  • the estimation result by the communication quality estimation unit 17 and the determination result by the video parameter setting request determination unit 25 are also output to the retransmission limit determination unit 26 by frame type.
  • the frame type retransmission limit determination unit 26 determines the frame type, that is, for each intra-frame encoded frame and inter-frame encoded frame. Determine retransmission limit.
  • the frame type retransmission limit determination unit 26 increases the retransmission limit of the intra-frame encoded frame and decreases the retransmission limit of the inter-frame encoded frame when priority is given to the resolution.
  • FIG. 10 shows such a situation.
  • the frame type retransmission limit determination unit 26 decreases the retransmission limit of the intra-frame encoded frame and increases the retransmission limit of the inter-frame encoded frame. By determining the retransmission limit in this way, a receiver with low communication quality may stop video during the period until the next intra-frame encoding due to the loss of the intra-frame encoded frame. If a frame can be received, a smoother video can be obtained. In addition, a receiver with high communication quality can obtain images with high resolution and frame rate.
  • the present embodiment it is possible to set the image quality of the video received by the priority receiver according to the user's request while ensuring the real-time property.
  • the multicast distribution system can automatically adjust the optimum transmission condition for the receiver group in accordance with the communication quality of the transmission path when the transmission data is wirelessly distributed to a plurality of receivers. It is useful as a multicast distribution system or the like that adjusts transmission conditions (encoding rate, image quality, retransmission limit, etc.) of transmission data according to wireless communication quality.

Landscapes

  • Engineering & Computer Science (AREA)
  • Signal Processing (AREA)
  • Multimedia (AREA)
  • Computer Networks & Wireless Communication (AREA)
  • Two-Way Televisions, Distribution Of Moving Picture Or The Like (AREA)
  • Data Exchanges In Wide-Area Networks (AREA)
  • Mobile Radio Communication Systems (AREA)
  • Compression Or Coding Systems Of Tv Signals (AREA)
PCT/JP2011/003571 2010-09-22 2011-06-22 マルチキャスト配信システム、並びにそれに用いる送信機及び受信機 Ceased WO2012039084A1 (ja)

Applications Claiming Priority (2)

Application Number Priority Date Filing Date Title
JP2010211560A JP5567959B2 (ja) 2010-09-22 2010-09-22 マルチキャスト配信システム、並びにそれに用いる送信機及び受信機
JP2010-211560 2010-09-22

Publications (1)

Publication Number Publication Date
WO2012039084A1 true WO2012039084A1 (ja) 2012-03-29

Family

ID=45873590

Family Applications (1)

Application Number Title Priority Date Filing Date
PCT/JP2011/003571 Ceased WO2012039084A1 (ja) 2010-09-22 2011-06-22 マルチキャスト配信システム、並びにそれに用いる送信機及び受信機

Country Status (2)

Country Link
JP (1) JP5567959B2 (enExample)
WO (1) WO2012039084A1 (enExample)

Cited By (4)

* Cited by examiner, † Cited by third party
Publication number Priority date Publication date Assignee Title
CN103516990A (zh) * 2012-06-15 2014-01-15 卡西欧计算机株式会社 摄像装置、便携式终端以及摄像方法
CN104756530A (zh) * 2012-11-08 2015-07-01 奥林巴斯株式会社 无线发送终端、无线接收终端、无线通信系统、无线通信方法以及程序
JP2017092846A (ja) * 2015-11-16 2017-05-25 株式会社リコー 制御システム、通信システム、通信制御方法、及びプログラム
CN115511689A (zh) * 2021-06-03 2022-12-23 阿里巴巴新加坡控股有限公司 原生图形绘制云设备、相关方法及介质

Families Citing this family (6)

* Cited by examiner, † Cited by third party
Publication number Priority date Publication date Assignee Title
US8861355B2 (en) * 2012-11-14 2014-10-14 Qualcomm Incorporated Multicast rate control
JP2015142345A (ja) * 2014-01-30 2015-08-03 三菱電機株式会社 無線通信装置、同報配信システムおよび通信パラメータ決定方法
WO2015155893A1 (ja) * 2014-04-11 2015-10-15 日立マクセル株式会社 映像出力装置、映像受信装置、および映像出力方法
US10085050B2 (en) 2014-08-15 2018-09-25 Xiaomi Inc. Method and apparatus for adjusting video quality based on network environment
CN104202614B (zh) * 2014-08-15 2016-03-09 小米科技有限责任公司 一种基于网络环境调整视频画质的方法及装置
JP2022144246A (ja) * 2021-03-18 2022-10-03 トヨタ自動車株式会社 情報処理装置

Citations (4)

* Cited by examiner, † Cited by third party
Publication number Priority date Publication date Assignee Title
JP2000286845A (ja) * 1999-04-01 2000-10-13 Nippon Telegr & Teleph Corp <Ntt> マルチキャストデータ配信方法
JP2007028210A (ja) * 2005-07-15 2007-02-01 Mitsubishi Electric Corp 無線lan基地局及び無線端末
WO2007015428A1 (ja) * 2005-08-01 2007-02-08 Matsushita Electric Industrial Co., Ltd. 送信装置および送信方法
JP2009207147A (ja) * 2008-02-28 2009-09-10 Ntt Docomo Inc 無線lanにおけるマルチキャスト方法

Patent Citations (4)

* Cited by examiner, † Cited by third party
Publication number Priority date Publication date Assignee Title
JP2000286845A (ja) * 1999-04-01 2000-10-13 Nippon Telegr & Teleph Corp <Ntt> マルチキャストデータ配信方法
JP2007028210A (ja) * 2005-07-15 2007-02-01 Mitsubishi Electric Corp 無線lan基地局及び無線端末
WO2007015428A1 (ja) * 2005-08-01 2007-02-08 Matsushita Electric Industrial Co., Ltd. 送信装置および送信方法
JP2009207147A (ja) * 2008-02-28 2009-09-10 Ntt Docomo Inc 無線lanにおけるマルチキャスト方法

Non-Patent Citations (2)

* Cited by examiner, † Cited by third party
Title
ANAS BASALAMAH ET AL.: "Rate Adaptive Reliable Multicast MAC Protocol for WLANs", IEEE 63RD VEHICULAR TECHNOLOGY CONFERENCE, 2006 (VTC 2006-SPRING), 7 May 2006 (2006-05-07), pages 1216 - 1220 *
SUNGJOON CHOI ET AL.: "Leader-Based Rate Adaptive Multicasting for Wireless LANs", IEEE GLOBAL TELECOMMUNICATIONS CONFERENCE, 2007 (GLOBECOM '07), 26 November 2007 (2007-11-26), pages 3656 - 3660, XP031196622 *

Cited By (5)

* Cited by examiner, † Cited by third party
Publication number Priority date Publication date Assignee Title
CN103516990A (zh) * 2012-06-15 2014-01-15 卡西欧计算机株式会社 摄像装置、便携式终端以及摄像方法
CN104756530A (zh) * 2012-11-08 2015-07-01 奥林巴斯株式会社 无线发送终端、无线接收终端、无线通信系统、无线通信方法以及程序
CN104756530B (zh) * 2012-11-08 2018-12-14 奥林巴斯株式会社 无线发送终端、无线接收终端、无线通信系统、无线通信方法以及程序
JP2017092846A (ja) * 2015-11-16 2017-05-25 株式会社リコー 制御システム、通信システム、通信制御方法、及びプログラム
CN115511689A (zh) * 2021-06-03 2022-12-23 阿里巴巴新加坡控股有限公司 原生图形绘制云设备、相关方法及介质

Also Published As

Publication number Publication date
JP5567959B2 (ja) 2014-08-06
JP2012070113A (ja) 2012-04-05

Similar Documents

Publication Publication Date Title
JP5567959B2 (ja) マルチキャスト配信システム、並びにそれに用いる送信機及び受信機
CN103312441B (zh) 数据包传输方法及系统、发送端设备与接收端设备
US7801069B2 (en) Distribution of packets among a plurality of nodes
US8611229B2 (en) Retransmission method, base station, and user device in multicast system
CN102239474B (zh) 用于最小化无线网络中的包传输丢失的方法和装置
CN101809917A (zh) 用于选择无线电链路控制协议数据单元大小的方法和设备
Santos et al. A novel QoE-aware multicast mechanism for video communications over IEEE 802.11 WLANs
Lim et al. Design of efficient multicast protocol for IEEE 802.11 n WLANs and cross-layer optimization for scalable video streaming
EP3295591B1 (en) Quality of service driven receiver selective hybrid automatic repeat request for point-to-multipoint communication
KR20130130073A (ko) 차등화 서비스 코드 포인트(dscp) 비트 필드들을 매체 액세스 제어 프로토콜 데이터 유닛(mpdu) 비트 필드들에 맵핑함으로써 단일 데이터 스트림에 대한 다수의 재전송 정책들을 제공하는 기술
JP4782135B2 (ja) 上り回線指定チャネルで再伝送パケットのための伝送電力を制御する方法
JP2012213110A (ja) 無線通信装置及び無線通信方法、並びに無線通信システム
US8238236B2 (en) Method for reporting reception result of packets in mobile communication system
US20140153671A1 (en) Method and apparatus for selectively transmitting data using spatial diversity
JP2007258817A (ja) パケット伝送装置
KR20150017910A (ko) 액세스 포인트 및 복수 개의 단말들을 포함하는 네트워크에서 피드백에 기반하여 멀티캐스트 패킷을 재전송하기 위한 액세스 포인트 및 단말의 통신 방법, 그 액세스 포인트 및 그 단말
JP2008547344A (ja) ワイヤレス通信システムにおけるh−arq用の装置及び方法
JP2003534712A (ja) 同報通信用の無線システム及び局と、同報通信方法
AU2004319437A1 (en) Lossless radio link control entity (RLC) re-establishment avoiding service data unit (SDU) duplication
JP3708950B2 (ja) 送受信方法およびその装置
JP2005184662A (ja) データ伝送装置、データ受信装置、および通信システム
US20090238148A1 (en) Arrangement And Method In A Mobile Communication Network
WO2021051323A1 (zh) 混合自动重传请求反馈方法、装置和通信设备
JP2005064648A (ja) メディア伝送方法及びメディア伝送装置
JP5788493B2 (ja) 遅延した自動再送要求(arq)の肯定応答

Legal Events

Date Code Title Description
121 Ep: the epo has been informed by wipo that ep was designated in this application

Ref document number: 11826537

Country of ref document: EP

Kind code of ref document: A1

NENP Non-entry into the national phase

Ref country code: DE

122 Ep: pct application non-entry in european phase

Ref document number: 11826537

Country of ref document: EP

Kind code of ref document: A1