JP2017175184A - 監視カメラシステム - Google Patents
監視カメラシステム Download PDFInfo
- Publication number
- JP2017175184A JP2017175184A JP2016055606A JP2016055606A JP2017175184A JP 2017175184 A JP2017175184 A JP 2017175184A JP 2016055606 A JP2016055606 A JP 2016055606A JP 2016055606 A JP2016055606 A JP 2016055606A JP 2017175184 A JP2017175184 A JP 2017175184A
- Authority
- JP
- Japan
- Prior art keywords
- monitoring
- vehicle
- monitoring camera
- surveillance camera
- work
- Prior art date
- Legal status (The legal status is an assumption and is not a legal conclusion. Google has not performed a legal analysis and makes no representation as to the accuracy of the status listed.)
- Pending
Links
- 238000012544 monitoring process Methods 0.000 title claims abstract description 114
- 238000004891 communication Methods 0.000 claims abstract description 41
- 238000012806 monitoring device Methods 0.000 claims abstract description 18
- 238000004091 panning Methods 0.000 claims description 4
- 238000003384 imaging method Methods 0.000 claims description 3
- 239000000463 material Substances 0.000 abstract description 18
- 238000012790 confirmation Methods 0.000 description 7
- 238000010586 diagram Methods 0.000 description 6
- 244000144972 livestock Species 0.000 description 6
- 238000010276 construction Methods 0.000 description 5
- 239000000470 constituent Substances 0.000 description 2
- 238000004519 manufacturing process Methods 0.000 description 2
- 241001465754 Metazoa Species 0.000 description 1
- 238000009412 basement excavation Methods 0.000 description 1
- 239000004566 building material Substances 0.000 description 1
- 239000012141 concentrate Substances 0.000 description 1
- 238000009434 installation Methods 0.000 description 1
- 238000011835 investigation Methods 0.000 description 1
- 230000002265 prevention Effects 0.000 description 1
- 238000012545 processing Methods 0.000 description 1
- 238000001454 recorded image Methods 0.000 description 1
- 239000011347 resin Substances 0.000 description 1
- 229920005989 resin Polymers 0.000 description 1
- 239000000126 substance Substances 0.000 description 1
Images
Landscapes
- Closed-Circuit Television Systems (AREA)
- Emergency Alarm Devices (AREA)
- Alarm Systems (AREA)
Abstract
【課題】車両に搭載した作業用監視カメラを利用して、作業現場を監視する。
【解決手段】後方監視カメラS1や監視カメラ部11cの映像信号は、中央監視装置20の監視サーバ22に常時、送信されている。監視センタの監視員は、監視端末21の監視モニタにより作業車両Sの周囲の安全状況や作業の進捗状況を監視している。作業車両Sの作業終了時には、後方監視カメラS1や監視カメラ部11cが夜間や休日の不審者侵入や盗難防止用の監視カメラとして役立つように、車両用通信装置11が監視し易い場所に作業車両Sを移動して駐車する。監視センタの監視員は、夜間や休日の作業員がいなくなった作業現場Gにおいて、不審者の侵入や、重機、資材やスクラップ材の盗難を後方監視カメラS1や監視カメラ部11cの映像を用いて監視できることになる。
【選択図】図1
【解決手段】後方監視カメラS1や監視カメラ部11cの映像信号は、中央監視装置20の監視サーバ22に常時、送信されている。監視センタの監視員は、監視端末21の監視モニタにより作業車両Sの周囲の安全状況や作業の進捗状況を監視している。作業車両Sの作業終了時には、後方監視カメラS1や監視カメラ部11cが夜間や休日の不審者侵入や盗難防止用の監視カメラとして役立つように、車両用通信装置11が監視し易い場所に作業車両Sを移動して駐車する。監視センタの監視員は、夜間や休日の作業員がいなくなった作業現場Gにおいて、不審者の侵入や、重機、資材やスクラップ材の盗難を後方監視カメラS1や監視カメラ部11cの映像を用いて監視できることになる。
【選択図】図1
Description
本発明は、車両に搭載したカメラを利用する監視カメラシステムに関するものである。
従来、建設現場、解体現場等において、作業車両として例えば油圧ショベルカーにより地面の掘削作業や建材の解体作業を行っており、この油圧ショベルカーは、走行機能を有する下部走行体と、アーム部を支持する上部旋回体とで構成されている。
作業中の油圧ショベルカーの周辺は危険を伴うので、油圧ショベルカーに周囲を監視する監視機器を搭載しており、特許文献1には油圧ショベルカーの後方監視装置が開示されている。上部旋回体の後部に監視カメラを配置し、作業者は運転室内に配置したモニタを介して、監視カメラによる周囲の映像を確認することができる。
これにより、作業者は前方のショベルを操作しながら、モニタを目視して、旋回半径内の旋回方向の人間の有無や干渉可能危険物の有無を確認することが可能であり、安全に旋回動作や後進作業等を行うことができる。
また、作業車両を含む公道を走行する車両には、前方の映像を常時を記録するドライブレコーダが広く搭載されており、記録した映像に基づいて、事故等を発生の原因を調査することが可能となっている。
しかし、油圧ショベルカーの作業者は、前方のショベルの操作に集中すると同時に後方の旋回方向に対しても注意を払う必要があり、作業者が初心者であったり、疲労が蓄積している場合には、モニタにより十分に安全を確認をせずに旋回を開始してしまうことがある。
また、長時間に渡って油圧ショベルカーを操作するうちに、後方の旋回方向は無人であると思い込んでしまい、モニタで安全を確認せずに旋回したり、後進したりして事故に繋がるという問題がある。逆に、周囲の安全確認をモニタで注視し過ぎたために、前方のショベル操作を誤ってしまうこともある。
また、ドライブレコーダについても、走行中の前方の映像を記録するためのものであり、現場での作業中や駐車時においては他の用途に用いることはない。
更に、建設現場や解体現場等において、夜間や休日は無人となるため、現場に置かれた高価な資材、又はビル等の解体時に集積されるスクラップ材の盗難が発生するという問題もある。
本発明の目的は、上述の課題を解消し、作業車両に車両用通信装置を搭載し、監視センタにおいて、監視員が日中の作業時には作業の安全や進捗状況を監視すると共に、夜間や休日には作業現場への不審者の侵入や資材等の盗難を監視できる監視カメラシステムを提供することにある。
上記目的を達成するための本発明に係る監視カメラシステムは、車両に設置する現場機器と、該現場機器と無線ネットワーク網を介して接続した中央監視装置とから成る監視カメラシステムであって、前記現場機器には、車外を撮影する監視カメラからの映像信号を入力する制御部と、入力した前記監視カメラからの映像信号を前記無線ネットワーク網を介して前記中央監視装置に送信する無線通信部とを備えた車両用通信装置を含むことを特徴とする。
本発明に係る監視カメラシステムによれば、作業車両に設置し、建設現場、解体現場、資材置場、畜産現場、農場等の作業現場において、車両に搭載した既設又は新設の監視カメラによって撮影した映像信号を、無線ネットワーク網を介して遠隔の監視センタにリアルタイムで送信することができる。
監視センタにおいては、作業車両の周囲の安全状況や作業状況の監視と、不審者の侵入、資材やスクラップ材の盗難を監視し、作業現場での事故を防止し、重機、備品、資材、家畜、農産物の盗難を防止することができる。
本発明を図示の実施例に基づいて詳細に説明する。
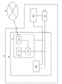
図1は実施例1の監視カメラシステムのブロック構成図であり、図2は現場機器のブロック回路構成図である。監視カメラシステムは、作業現場Gにおいて油圧式ショベルカー等の作業車両Sごとに設けた現場機器10と、遠隔の監視センタ等に設置する中央監視装置20とから構成されている。
実施例1においては、1個所の作業現場Gに対して1台の作業車両Sを例示しているが、複数個所の作業現場Gに対して、それぞれ複数台の作業車両Sを中央監視装置20に接続することが可能である。
作業車両Sには、特許公報1に開示されているように、予め後方を監視する後方監視カメラS1が上部旋回体の後方中央に付設されており、運転室R内にこの後方監視カメラS1の映像をモニタ可能な確認モニタS2が設置されている。
作業車両Sの運転室R内には、車両用通信装置11を新設し、この車両用通信装置11に確認モニタS2用の後方監視カメラS1の映像信号を分岐入力する。更に、車両用通信装置11への電源は、作業車両Sに搭載したバッテリS3から電源ケーブルを介して供給する。
車両用通信装置11は、後方監視カメラS1からの映像信号を入力する制御部11aと、後方監視カメラS1からの映像信号を送信する無線通信部11bとを、少なくとも備えている。また、車両用通信装置11には、CCD型等の撮像素子及び撮影レンズから成る監視カメラ部11cを付加することも可能である。
監視カメラ部11cを追加した車両用通信装置11は、任意の方向、例えば前方方向を撮影範囲として、運転室R内に設置することになる。監視カメラ部11cは透明のドーム状の樹脂製フード体により覆われた防塵構造を採用することが好ましい。
更に、車両用通信装置11の監視カメラ部11cは、赤外線カメラモードを備えるようにしてもよく、赤外線カメラモードに切換えることで、夜間でも赤外線を用いた撮像により映像を鮮明に映し出すことが可能となる。
また、後方監視カメラS1及び確認モニタS2を搭載しない作業車両Sに対しては、車両用通信装置11の設置に併せて、後方監視カメラS1及び確認モニタS2も新たに設置することになる。
更には、側面方向を監視する一対の側方監視カメラを別途、作業車両Sの両側方に各々に設置するようにしてもよい。これらの新たに設置した後方監視カメラ、側方監視カメラには、後述する赤外線カメラモードや人感センサの切り換え機能、各種遠隔機能を内蔵したカメラを採用することが好ましい。
車両用通信装置11に入力された既設又は新設の後方監視カメラS1の映像信号は、無線通信部11bのアンテナからインタネット等のネットワーク網Nを介して、中央監視装置20に常時、送信される。また、監視カメラ部11cや側方監視カメラを現場機器10に付加した場合は、併せてこちらの映像信号も中央監視装置20に常時、送信されることになる。
また、車両用通信装置11内には、マイクロホン及びスピーカが設けられており、必要に応じてマイクロホンを介して作業現場Gの音声を収集したり、スピーカを介して音声による注意喚起、警告音等を出力することができる。
また、車両用通信装置11には近赤外線や超音波を利用した人感センサ機能を備えるようにしてもよく、このような場合には人間や動物等の動く物体に人感センサが反応した場合に、中央監視装置20から必要に応じた遠隔的に緊急通知処理を行うようにしてもよい。
監視センタに設置する中央監視装置20は、監視端末21と、この監視端末21に接続する監視サーバ22とから構成されている。監視端末21は監視用モニタ、キーボード及びマウス等から成り、監視員が監視用モニタを見ながら作業車両Sの現場機器10からの映像に対する各種の操作を行うことができる。
例えば、監視用モニタ画面上の小区画に各々表示した後方監視カメラS1及び監視カメラ部11cの映像を、適宜画面上に拡大表示させたりすることが可能である。
また、監視カメラ部11cに対しては、監視端末21を用いてネットワーク網Nを介する遠隔操作により、監視カメラ部11cのズーミングやパンニング操作をする機能を備えている。
監視サーバ22は有線によりネットワーク網Nと接続されており、車両用通信装置11の無線通信部11bからインタネット等のネットワーク網Nを介して送信されるリアルタイムの映像を、監視サーバ22内のハードディスク等の記録媒体に記録してゆく。
これらの記録された映像データは、記録媒体に保存後に、所定期間が経過すると新しく送信された映像データを上書きすることにより更新されてゆく。なお、車両用通信装置11本体においても、内蔵した記憶媒体に入力した映像データを一定期間、記憶することもできる。
監視センタに常駐している監視員は、小区画で表示している後方監視カメラS1や監視カメラ部11cの映像を拡大表示したり、監視カメラ部11cの映像に対してはズーミングやパンニング、音声出力等の車両用通信装置11に対する遠隔操作を適宜に実施する。
日中において、作業車両Sの作業者は前方については目視により、後方については後方監視カメラS1の映像を確認モニタS2で確認しながら作業を行っている。同時に、後方監視カメラS1や監視カメラ部11cの映像信号は、中央監視装置20の監視サーバ22に常時、送信されている。
監視センタの監視員は、監視端末21の監視モニタにより作業車両Sの周囲の安全状況や作業の進捗状況を監視している。警報等を出力する必要があり、緊急時には、作業車両Sの作業者に対してスピーカなどで注意を促す。
また、作業者が休憩時にエンジンをオフにした状態であっても、車両用通信装置11、後方監視カメラS1に対しては、バッテリS3からの電力の供給が継続され、車両用通信装置11からの映像信号は監視サーバ22に送信されている。
そして、作業車両Sの作業終了時には、後方監視カメラS1や監視カメラ部11cが夜間や休日の不審者侵入や盗難防止用の監視カメラとして役立つように、車両用通信装置11が監視し易い場所に作業車両Sを移動して駐車することが好適である。
なお、駐車した状況によって、監視カメラ部11cが適切でない方向を向いていても、監視端末21からの遠隔操作により、車両用通信装置11の向きを変更することができる。
これにより、監視センタの監視員は、夜間や休日の作業員がいなくなった作業現場Gにおいて、不審者の侵入や、重機、資材やスクラップ材の盗難を後方監視カメラS1や監視カメラ部11cの映像を用いて監視できることになる。
そして、作業現場Gに不審者が侵入したことを監視員が発見した場合には、その不審者に向けて該当する監視カメラ部11cをズーミングするなどすれば、不審者の顔等を鮮明に映し出すことが可能である。
なお夜間では、監視カメラ部11cを通常モードから前述の赤外線カメラモードに切換え、併せて人感センサを起動することで、複数個の監視カメラ部11cの映像の中から、人感センサが反応した監視カメラ部11cの映像を、優先的に監視端末21の監視モニタに拡大表示したり、アラーム音声により通知することもできる。
なお、監視カメラ部11cの夜間操作のための昼間と夜間の切換えはタイマを用いてもよく、或いは照度センサを用いた昼夜の区別により切換えるようにしてもよい。これらのタイマや照度センサは車両用通信装置11の本体に内蔵することが好ましい。
また、夜間や休日での撮像は主として防犯用のためでもあるので、監視カメラ部11cは広い範囲を水平方向にパンニングすることを繰り返し、人感センサによって動く物体を検知すると、監視カメラ部11cをその方向に固定して撮影を続け、必要に応じてズーミングを行うことが好ましい。そして、物体の動きがなくなれば再びパンニングを繰り返し続ければよい。
監視センタで作業現場Gにおける不審者による盗難行為を発見した場合には、監視員は速やかに警察等に連絡し、該当の作業現場Gに向かうように指示することになる。また、監視サーバ22に記録した不審者の容姿や、不審者が乗り入れた不審車両の映像を解析して、捜査に役立てることもできる。
また、車両用通信装置11からの映像信号を集約して管理する監視サーバ22に対して、携帯電話等の移動端末30や作業現場Gに配置したノートパソコン等の操作端末12からアクセスして、映像を確認することも可能である。このような場合には、監視サーバ22には各接続端末に対して、ユーザIDとパスワードを設定し、ユーザIDとパスワードとが一致した接続端末のみに対してアクセスを許可し、接続端末に映像信号を送信することになる。
移動端末30はどの個所からでも、車両用通信装置11からの映像を確認することができるので、作業現場Gで、事故や盗難等の異変が発生した場合に、作業現場Gに向かう途中の監視員は、作業現場Gの状況をリアルタイムで確認することができる。
また、作業現場Gで作業を監督する監督員は、仮事務所等に設けたノートパソコンやタブレットPC等の操作端末12を用いて、現場の作業員、作業者が安全に作業をしているか、或いは作業の進捗状況を把握することが可能である。
このように監視センタでは、作業車両Sに搭載した車両用通信装置11からの映像を利用して、昼間の作業車両Sの周囲の安全状況や作業の進捗状況の監視と、夜間や休日の不審者の侵入、資材等の盗難の監視を行うことになる。
なお本実施例では、作業車両Sとして油圧式ショベルカーを例示したが、トラクタ、クレーン車、ダンプカー等の現場で作業を行う車両に監視カメラシステムを導入することが可能である。
図3は実施例2の監視カメラシステムのブロック構成図であり、実施例1の各種の作業を行う作業車両Sに代えて、建設現場、解体現場、資材置場、畜産現場、農場等の作業現場Gに出入りする営業車両等の適宜の車両Cを用いて監視カメラシステムを構成している。
また、実施例2の車両C以外の監視カメラシステムの構成機器については、実施例1の監視カメラシステムの構成機器と同様であり、実施例2においても、1個所の作業現場Gに対して1台の車両Cを例示しているが、複数個所の作業現場Gに対して、それぞれ複数台の車両Cを中央監視装置20に接続することが可能である。
これらの車両CがドライブレコーダC1を備える場合には、車両用通信装置11に対して、ドライブレコーダC1のカメラからの映像を入力することが可能である。更に、実施例1の監視カメラシステムと同様に、後方監視カメラS1を備える場合には、併せて後方監視カメラS1からの映像を車両用通信装置11に入力することができる。
ドライブレコーダC1のカメラの映像信号は、実施例1の後方監視カメラS1同様に、常時、無線ネットワーク網Nを介して遠隔の監視センタにリアルタイムで送信されることになる。
また、車両Cの速度情報を制御部11aに入力し、速度が時速0kmの状態が例えば5分間継続した場合に駐車したと判定し、この駐車と判定したときに、監視センタに映像信号の送信を開始するようにしてもよい。
更には、実施例1の作業車両Sと同様に、車両用通信装置11に監視カメラ部11cを追加することも可能である。ドライブレコーダC1の映像信号に加えて、死角となる方向に対して監視カメラ部11cを向けるように配置したり、また、ドライブレコーダC1や後方監視カメラを備えていない車両Cに対しては、車内の任意の方向に監視カメラ部11cを配置して、ドライブレコーダ機能と作業現場Gの監視機能とを兼用する運用を行うことが可能である。
作業現場Gに出入りする車両Cは、作業現場G内で昼間に駐車する場合は、主に作業現場G内で作業を行う作業員を監視できる場所に駐車し、夜間に駐車する場合は、作業現場Gの出入口や作業現場G内の資材置場F、家畜、農産物等を監視できる場所に駐車することが好適である。
このように、車両用通信装置11を作業車両S又は車両Cに設置し、建設現場、解体現場、資材置場、畜産現場、農場等の作業現場Gに配置することにより、車外を撮影する監視カメラの映像信号を無線ネットワーク網Nを介して遠隔の監視センタにリアルタイムで送信することができる。
監視センタにおいては、監視モニタにより作業車両S又は車両Cの周囲の安全状況や作業状況の監視と、不審者の侵入、資材やスクラップ材の盗難の監視とを行い、作業現場Gでの事故を防止したり、重機、備品、資材、家畜、農産物の盗難を防止する。
10 現場機器
11 車両用通信装置
11a 制御部
11b 無線通信部
11c 監視カメラ部
12 操作端末
20 中央監視装置
21 監視端末
22 監視サーバ
30 移動端末
C 車両
C1 ドライブレコーダ
G 作業現場
N ネットワーク網
R 運転室
S 作業車両
S1 後方監視カメラ
S2 確認モニタ
S3 バッテリ
11 車両用通信装置
11a 制御部
11b 無線通信部
11c 監視カメラ部
12 操作端末
20 中央監視装置
21 監視端末
22 監視サーバ
30 移動端末
C 車両
C1 ドライブレコーダ
G 作業現場
N ネットワーク網
R 運転室
S 作業車両
S1 後方監視カメラ
S2 確認モニタ
S3 バッテリ
Claims (7)
- 車両に設置する現場機器と、該現場機器と無線ネットワーク網を介して接続した中央監視装置とから成る監視カメラシステムであって、
前記現場機器には、車外を撮影する監視カメラからの映像信号を入力する制御部と、入力した前記監視カメラからの映像信号を前記無線ネットワーク網を介して前記中央監視装置に送信する無線通信部とを備えた車両用通信装置を含むことを特徴とする監視カメラシステム。 - 前記中央監視装置は、送信された車両用通信装置からの映像信号を記録媒体に記憶し管理する監視サーバと、該監視サーバと接続し、前記車両用通信装置からの映像を監視モニタに表示する監視端末とを備えたことを特徴とする請求項1に記載の監視カメラシステム。
- 前記監視サーバに対して移動端末から前記無線ネットワーク網を介してアクセスを可能としたことを特徴とする請求項2に記載の監視カメラシステム。
- 前記車外を撮影する監視カメラは、ドライブレコーダのカメラ又は後方監視カメラであることを特徴とする請求項1〜3の何れか1項に記載の監視カメラシステム。
- 前記車外を撮影する監視カメラは、ドライブレコーダのカメラ又は後方監視カメラと、前記車両用通信装置内に配置した監視カメラ部とから成ることを特徴とする請求項1〜3の何れか1項に記載の監視カメラシステム。
- 前記監視カメラ部はパンニングを繰り返し人感センサにより動く物体を検知すると、その方向に向けて撮像を続けることを特徴とする請求項5に記載の監視カメラシステム。
- 前記中央監視装置から前記監視カメラ部の方向を遠隔操作可能としたことを特徴とする請求項5又6に記載の監視カメラシステム。
Priority Applications (1)
| Application Number | Priority Date | Filing Date | Title |
|---|---|---|---|
| JP2016055606A JP2017175184A (ja) | 2016-03-18 | 2016-03-18 | 監視カメラシステム |
Applications Claiming Priority (1)
| Application Number | Priority Date | Filing Date | Title |
|---|---|---|---|
| JP2016055606A JP2017175184A (ja) | 2016-03-18 | 2016-03-18 | 監視カメラシステム |
Publications (1)
| Publication Number | Publication Date |
|---|---|
| JP2017175184A true JP2017175184A (ja) | 2017-09-28 |
Family
ID=59972120
Family Applications (1)
| Application Number | Title | Priority Date | Filing Date |
|---|---|---|---|
| JP2016055606A Pending JP2017175184A (ja) | 2016-03-18 | 2016-03-18 | 監視カメラシステム |
Country Status (1)
| Country | Link |
|---|---|
| JP (1) | JP2017175184A (ja) |
Cited By (5)
| Publication number | Priority date | Publication date | Assignee | Title |
|---|---|---|---|---|
| JP2019193062A (ja) * | 2018-04-24 | 2019-10-31 | パイルフォーラム株式会社 | 映像による杭施工現場監視システム |
| WO2022070435A1 (ja) | 2020-09-29 | 2022-04-07 | テレネット株式会社 | 映像共有システム、携帯端末、映像通信アダプタ、管理サーバ、及び映像共有方法 |
| JP2023045448A (ja) * | 2021-09-22 | 2023-04-03 | トヨタ自動車株式会社 | 車両用ドライブレコーダーシステム |
| JP2023141774A (ja) * | 2022-03-24 | 2023-10-05 | 日立建機株式会社 | 映像記録装置 |
| JP2024066276A (ja) * | 2022-11-01 | 2024-05-15 | トヨタ自動車株式会社 | 情報処理装置、情報処理方法及びプログラム |
-
2016
- 2016-03-18 JP JP2016055606A patent/JP2017175184A/ja active Pending
Cited By (7)
| Publication number | Priority date | Publication date | Assignee | Title |
|---|---|---|---|---|
| JP2019193062A (ja) * | 2018-04-24 | 2019-10-31 | パイルフォーラム株式会社 | 映像による杭施工現場監視システム |
| WO2022070435A1 (ja) | 2020-09-29 | 2022-04-07 | テレネット株式会社 | 映像共有システム、携帯端末、映像通信アダプタ、管理サーバ、及び映像共有方法 |
| JP2023045448A (ja) * | 2021-09-22 | 2023-04-03 | トヨタ自動車株式会社 | 車両用ドライブレコーダーシステム |
| JP7593278B2 (ja) | 2021-09-22 | 2024-12-03 | トヨタ自動車株式会社 | 車両用ドライブレコーダーシステム |
| JP2023141774A (ja) * | 2022-03-24 | 2023-10-05 | 日立建機株式会社 | 映像記録装置 |
| JP7745492B2 (ja) | 2022-03-24 | 2025-09-29 | 日立建機株式会社 | 映像記録装置 |
| JP2024066276A (ja) * | 2022-11-01 | 2024-05-15 | トヨタ自動車株式会社 | 情報処理装置、情報処理方法及びプログラム |
Similar Documents
| Publication | Publication Date | Title |
|---|---|---|
| JP4113560B1 (ja) | 記録装置 | |
| JP7609521B2 (ja) | 作業機械、作業機械用周辺監視システム | |
| EP3543979B1 (en) | Mobile autonomous surveillance | |
| US6778084B2 (en) | Interactive wireless surveillance and security system and associated method | |
| US9315152B1 (en) | Vehicle security system and method | |
| JP2017175184A (ja) | 監視カメラシステム | |
| WO2017020142A1 (zh) | 多用途车辆智能监控系统及方法 | |
| JP5525903B2 (ja) | セキュリティシステム | |
| US20090121861A1 (en) | Detecting, deterring security system | |
| EP2930070A1 (en) | Monitoring system | |
| KR100769562B1 (ko) | 감시지역의 비상경보 시스템 및 방법 | |
| CN108449583B (zh) | 车辆之间相互监控的方法、系统、设备及存储介质 | |
| KR102445896B1 (ko) | 스마트 세이프티 이동식 카메라를 탑재한 공사현장용 스마트 대차 | |
| JP2002304686A (ja) | 車両盗難監視システム、車両盗難監視方法、車両盗難監視プログラム、及びこれを記録したコンピュータ読み取り可能な記録媒体 | |
| JP2007195130A (ja) | 映像監視システム | |
| KR100775867B1 (ko) | 이동 물체 자동 추적 시스템 | |
| JP3204442U (ja) | 監視カメラシステム | |
| CN115643470A (zh) | 基于人工智能的消防占道预警方法及系统 | |
| KR101281494B1 (ko) | 스마트폰을 이용한 지능형 카메라 자동제어 시스템 | |
| JP2004140586A (ja) | 侵入監視システムとその制御装置と監視用端末装置と侵入監視プログラム | |
| KR20160072971A (ko) | 이동통신망을 이용한 차량 관제시스템 | |
| US20260017946A1 (en) | Ai enhanced unified security system | |
| JP6973890B2 (ja) | 作業機の監視システム | |
| JP2011100366A (ja) | 携帯型警報装置 | |
| JPS62245179A (ja) | 現場内作業の監視・警報システム |