JP2014178604A - 定着装置及び画像形成装置 - Google Patents

定着装置及び画像形成装置 Download PDF

Info

Publication number
JP2014178604A
JP2014178604A JP2013053772A JP2013053772A JP2014178604A JP 2014178604 A JP2014178604 A JP 2014178604A JP 2013053772 A JP2013053772 A JP 2013053772A JP 2013053772 A JP2013053772 A JP 2013053772A JP 2014178604 A JP2014178604 A JP 2014178604A
Authority
JP
Japan
Prior art keywords
shielding member
shielding
fixing
fixing device
paper
Prior art date
Legal status (The legal status is an assumption and is not a legal conclusion. Google has not performed a legal analysis and makes no representation as to the accuracy of the status listed.)
Granted
Application number
JP2013053772A
Other languages
English (en)
Other versions
JP6195217B2 (ja
Inventor
Yutaka Ikefuchi
豊 池淵
Takayuki Seki
貴之 関
Yuji Arai
裕司 荒井
Ryuichi Minbu
隆一 民部
Yoshinori Yamaguchi
嘉紀 山口
Shuntaro Tamaki
俊太郎 田巻
Toshihiko Shimokawa
俊彦 下川
Hiroshi Yoshinaga
洋 吉永
Kazuya Saito
一哉 齋藤
Shutaro Yuasa
周太郎 湯淺
Current Assignee (The listed assignees may be inaccurate. Google has not performed a legal analysis and makes no representation or warranty as to the accuracy of the list.)
Ricoh Co Ltd
Original Assignee
Ricoh Co Ltd
Priority date (The priority date is an assumption and is not a legal conclusion. Google has not performed a legal analysis and makes no representation as to the accuracy of the date listed.)
Filing date
Publication date
Application filed by Ricoh Co Ltd filed Critical Ricoh Co Ltd
Priority to JP2013053772A priority Critical patent/JP6195217B2/ja
Publication of JP2014178604A publication Critical patent/JP2014178604A/ja
Application granted granted Critical
Publication of JP6195217B2 publication Critical patent/JP6195217B2/ja
Active legal-status Critical Current
Anticipated expiration legal-status Critical

Links

Images

Landscapes

  • Fixing For Electrophotography (AREA)

Abstract

【課題】ガタの影響を受けることなく、遮蔽部材を狙いの位置に精度良く停止させることができる定着装置を提供する。
【解決手段】定着装置20は、回転可能な定着ベルト21と、定着ベルトを輻射熱により加熱するハロゲンヒータ23と、定着ベルトの外周面に当接してニップ部Nを形成する加圧ローラ22と、定着部材と加熱源の間で正方向および逆方向に移動可能であり、かつその移動により、定着ベルト21の、ハロゲンヒータ23に加熱される被加熱領域αの面積を変更可能な遮蔽部材27と、駆動源からの動力を遮蔽部材27に伝達して遮蔽部材を正方向および逆方向に移動させる動力伝達機構46とを備える。被加熱領域の面積を変更する際に、移動終点に達する直前の遮蔽部材の移動方向を正方向X1にする。
【選択図】図13

Description

本発明は、記録媒体に画像を定着する定着装置、及び定着装置を備える画像形成装置に関する。
複写機、プリンタ、ファクシミリ、あるいはこれらの複合機等の画像形成装置においては、用紙等の記録媒体上に担持されたトナー画像を定着させる定着装置が設けられている。一般に、定着装置は、ヒータ等の加熱源からの輻射熱で加熱される定着部材と、その定着部材に当接してニップ部を形成する対向部材とを備える。画像形成装置にて作像動作が開始され、用紙にトナー画像が転写されると、その用紙が、所定の温度にまで加熱された定着部材と対向部材の間のニップ部を通過することにより、用紙上に担持されたトナーが加熱溶融されて画像が定着される。
また、定着装置では、ニップ部を通過する用紙によって定着部材の熱が奪われるので、温度センサなどによって定着部材が適切な温度に維持されるように管理されている。一方、用紙が通過しない非通紙領域では、定着部材の熱が奪われにくい傾向にある。このため、特に、用紙を連続通紙した場合に、非通紙領域において定着部材が過昇温するといった問題がある。
そこで、この問題を解決するため、特許文献1、2、3では、定着部材の非通紙領域において加熱源からの熱を遮蔽する遮蔽部材を設けた定着装置が提案されている。これらの定着装置においては、遮蔽部材が移動可能に構成されており、遮蔽部材を用紙サイズに応じて適切な位置に配設することで、必要な範囲において熱を遮蔽すると共に、用紙幅に対応した加熱領域を確保できるようにしている。
しかしながら、特許文献1〜3に記載された定着装置では、遮蔽部材を狙いの位置に精度良く停止させることが困難である。そのため、非通紙領域で過昇温を生じて遮蔽部材が変形し、あるいは加熱不足により画像品質が低下する等の不具合を招く可能性がある。
そこで、本発明は、遮蔽部材を狙いの位置に精度良く停止させることができる定着装置、さらにはその定着装置を備えた画像形成装置を提供することを目的とする。
上記課題を解決するため、本発明は、回転可能な定着部材と、前記定着部材を加熱する加熱源と、前記定着部材の外周面に当接してニップ部を形成する対向部材と、定着部材と加熱源の間で正方向および逆方向に移動可能であり、かつその移動により、定着部材の、前記加熱源に加熱される被加熱領域の面積を変更可能な遮蔽部材と、駆動源からの動力を遮蔽部材に伝達して遮蔽部材を正方向および逆方向に移動させる動力伝達機構とを備える定着装置において、前記被加熱領域の面積を変更する際に、移動終点に達する直前の遮蔽部材の移動方向を正方向にしたことを特徴とするものである。
本発明によれば、定着部材の被加熱領域の面積を変更する際に、移動終点に達する直前の遮蔽部材の移動方向を正方向に規定している。つまり、移動終点が移動起点の正方向側にあるか、逆方向側にあるかを問わずに移動終点に達する直前の遮蔽部材の移動方向を正方向に限定している。これにより、移動終点の位置が動力伝達機構のガタに左右されにくくなり、遮蔽部材を狙いの位置に精度良く停止させることが可能となる。そのため、非通紙領域での過昇温や加熱不足を防止して定着性の向上を図ることができる。
本発明に係る画像形成装置の一実施形態を示す断面図である。 前記画像形成装置に搭載された定着装置の断面図である。 遮蔽部材を非加熱領域へ移動させた状態を示す断面図である。 前記定着装置の斜視図である。 遮蔽部材の支持構造を示す斜視図である。 遮蔽部材の駆動手段を示す斜視図である。 遮蔽部材の形状とハロゲンヒータの発熱部と用紙サイズとの関係を示す図である。 遮蔽部材を遮蔽位置へ移動させた状態を示す図である。 遮蔽部材の他の実施形態を示す図である。 遮蔽部材を遮蔽位置へ移動させた状態を示す図である。 遮蔽部材の位置を検知する位置検知手段を示す断面図で、(a)が遮蔽部材を初期位置に配置した状態、(b)が遮蔽部材を基準位置に配置した状態、(c)が遮蔽部材を遮蔽位置に配置した状態を示す。 被加熱領域の面積を変更する際の遮蔽部材の位置を表す断面図で、(a)が変更前の状態、(b)が変更後の状態を示す。 移動終点が移動起点の逆方向側にある時の遮蔽部材の位置変化を表す断面図で、(a)が移動起点、(b)が初期位置、(c)が基準位置、(d)が移動終点を表す。 本発明の一実施形態に係る制御フローを示す図である。 比較例の位置検知手段を示す図である。 比較例の位置検知手段を用いた場合の遮蔽部材を初期位置へ戻す動作を説明するための図である。
以下、添付の図面に基づき、本発明の実施の形態について説明する。なお、本発明の実施の形態を説明するための各図面において、同一の機能もしくは形状を有する部材や構成部品等の構成要素については、判別が可能な限り同一符号を付すことにより一度説明した後ではその説明を省略する。
まず、図1を参照して、本発明の実施の一形態に係る画像形成装置の全体構成及び動作について説明する。
図1に示す画像形成装置1は、カラーレーザープリンタであり、その装置本体の中央には、4つの作像部4Y,4M,4C,4Kが設けられている。各作像部4Y,4M,4C,4Kは、カラー画像の色分解成分に対応するイエロー(Y)、マゼンタ(M)、シアン(C)、ブラック(K)の異なる色の現像剤を収容している以外は同様の構成となっている。
具体的に、各作像部4Y,4M,4C,4Kは、潜像担持体としてのドラム状の感光体5と、感光体5の表面を帯電させる帯電装置6と、感光体5の表面にトナーを供給する現像装置7と、感光体5の表面をクリーニングするクリーニング装置8などを備える。なお、図1では、ブラックの作像部4Kが備える感光体5、帯電装置6、現像装置7、クリーニング装置8のみに符号を付しており、その他の作像部4Y,4M,4Cにおいては符号を省略している。
各作像部4Y,4M,4C,4Kの下方には、感光体5の表面を露光する露光装置9が配設されている。露光装置9は、光源、ポリゴンミラー、f−θレンズ、反射ミラー等を有し、画像データに基づいて各感光体5の表面へレーザー光を照射するようになっている。
また、各作像部4Y,4M,4C,4Kの上方には、転写装置3が配設されている。転写装置3は、中間転写体としての中間転写ベルト30と、一次転写手段としての4つの一次転写ローラ31と、二次転写手段としての二次転写ローラ36と、二次転写バックアップローラ32と、クリーニングバックアップローラ33と、テンションローラ34、ベルトクリーニング装置35を備える。
中間転写ベルト30は、無端状のベルトであり、二次転写バックアップローラ32、クリーニングバックアップローラ33及びテンションローラ34によって張架されている。ここでは、二次転写バックアップローラ32が回転駆動することによって、中間転写ベルト30は図の矢印で示す方向に周回走行(回転)するようになっている。
4つの一次転写ローラ31は、それぞれ、各感光体5との間で中間転写ベルト30を挟み込んで一次転写ニップを形成している。また、各一次転写ローラ31には、図示しない電源が接続されており、所定の直流電圧(DC)及び/又は交流電圧(AC)が各一次転写ローラ31に印加されるようになっている。
二次転写ローラ36は、二次転写バックアップローラ32との間で中間転写ベルト30を挟み込んで二次転写ニップを形成している。また、上記一次転写ローラ31と同様に、二次転写ローラ36にも図示しない電源が接続されており、所定の直流電圧(DC)及び/又は交流電圧(AC)が二次転写ローラ36に印加されるようになっている。
ベルトクリーニング装置35は、中間転写ベルト30に当接するように配設されたクリーニングブラシとクリーニングブレードを有する。このベルトクリーニング装置35から伸びた図示しない廃トナー移送ホースは、図示しない廃トナー収容器の入り口部に接続されている。
プリンタ本体の上部には、ボトル収容部2が設けられており、ボトル収容部2には、補給用のトナーを収容する4つのトナーボトル2Y,2M,2C,2Kが着脱可能に装着されている。各トナーボトル2Y,2M,2C,2Kと上記各現像装置7との間には、図示しない補給路が設けてあり、この補給路を介して各トナーボトル2Y,2M,2C,2Kから各現像装置7へトナーが補給されるようになっている。
一方、プリンタ本体の下部には、記録媒体としての用紙Pを収容した給紙トレイ10や、給紙トレイ10から用紙Pを搬出する給紙ローラ11等が設けてある。なお、記録媒体には、普通紙以外に、厚紙、はがき、封筒、薄紙、塗工紙(コート紙やアート紙等)、トレーシングペーパ、OHPシート等が含まれる。また、図示しないが、手差し給紙機構が設けてあってもよい。
プリンタ本体内には、用紙Pを給紙トレイ10から二次転写ニップを通過させて装置外へ排出するための搬送路Rが配設されている。搬送路Rにおいて、二次転写ローラ36の位置よりも用紙搬送方向上流側には、搬送タイミングを計って用紙Pを二次転写ニップへ搬送するタイミングローラとしての一対のレジストローラ12が配設されている。
また、二次転写ローラ36の位置よりも用紙搬送方向下流側には、用紙Pに転写された未定着画像を定着するための定着装置20が配設されている。さらに、定着装置20よりも搬送路Rの用紙搬送方向下流側には、用紙を装置外へ排出するための一対の排紙ローラ13が設けられている。また、プリンタ本体の上面部には、装置外に排出された用紙をストックするための排紙トレイ14が設けてある。
続いて、図1を参照して、本実施形態に係るプリンタの基本的動作について説明する。
作像動作が開始されると、各作像部4Y,4M,4C,4Kにおける各感光体5が図示しない駆動装置によって図の時計回りに回転駆動され、各感光体5の表面が帯電装置6によって所定の極性に一様に帯電される。帯電された各感光体5の表面には、露光装置9からレーザー光がそれぞれ照射されて、各感光体5の表面に静電潜像が形成される。このとき、各感光体5に露光する画像情報は所望のフルカラー画像をイエロー、マゼンタ、シアン及びブラックの色情報に分解した単色の画像情報である。このように各感光体5上に形成された静電潜像に、各現像装置7によってトナーが供給されることにより、静電潜像はトナー画像として顕像化(可視像化)される。
また、作像動作が開始されると、二次転写バックアップローラ32が図の反時計回りに回転駆動し、中間転写ベルト30を図の矢印で示す方向に周回走行させる。また、各一次転写ローラ31に、トナーの帯電極性と逆極性の定電圧又は定電流制御された電圧が印加されることによって、各一次転写ローラ31と各感光体5との間の一次転写ニップにおいて転写電界が形成される。
その後、各感光体5の回転に伴い、感光体5上の各色のトナー画像が一次転写ニップに達したときに、上記一次転写ニップにおいて形成された転写電界によって、各感光体5上のトナー画像が中間転写ベルト30上に順次重ね合わせて転写される。かくして、中間転写ベルト30の表面にフルカラーのトナー画像が担持される。また、中間転写ベルト30に転写しきれなかった各感光体5上のトナーは、クリーニング装置8によって除去される。そして、各感光体5の表面が図示しない除電装置によって除電され、表面電位が初期化される。
プリンタの下部では、給紙ローラ11が回転駆動を開始し、給紙トレイ10から用紙Pが搬送路Rに送り出される。搬送路Rに送り出された用紙Pは、レジストローラ12によって搬送が一旦停止される。
その後、所定のタイミングでレジストローラ12の回転駆動を開始し、中間転写ベルト30上のトナー画像が二次転写ニップに達するタイミングに合わせて、用紙Pを二次転写ニップへ搬送する。このとき、二次転写ローラ36には、中間転写ベルト30上のトナー画像のトナー帯電極性と逆極性の転写電圧が印加されており、これにより、二次転写ニップに転写電界が形成されている。そして、この転写電界によって、中間転写ベルト30上のトナー画像が用紙P上に一括して転写される。また、このとき用紙Pに転写しきれなかった中間転写ベルト30上の残留トナーは、ベルトクリーニング装置35によって除去され、除去されたトナーは図示しない廃トナー収容器へと搬送され回収される。
その後、用紙Pは定着装置20へと搬送され、定着装置20によって用紙P上のトナー画像が当該用紙Pに定着される。そして、用紙Pは、排紙ローラ13によって装置外へ排出され、排紙トレイ14上にストックされる。
以上の説明は、用紙上にフルカラー画像を形成するときの画像形成動作であるが、4つの作像部4Y,4M,4C,4Kのいずれか1つを使用して単色画像を形成したり、2つ又は3つの作像部を使用して、2色又は3色の画像を形成したりすることも可能である。
図2は、本実施形態の定着装置の断面図である。
以下、図2に基づき、定着装置20の構成について説明する。
図2に示すように、定着装置20は、定着部材としての定着ベルト21と、定着ベルト21の外周面に当接する対向部材としての加圧ローラ22と、定着ベルト21を加熱する加熱源としてのハロゲンヒータ23と、定着ベルト21の内周側から加圧ローラ22に当接してニップ部Nを形成するニップ形成部材24と、ニップ形成部材24を支持する支持部材としてのステー25と、ハロゲンヒータ23からの熱を定着ベルト21へ反射する反射部材26と、ハロゲンヒータ23からの熱を遮蔽する遮蔽部材27と、定着ベルト21の温度を検知する第一温度検知手段としての温度センサ28等を備える。
上記定着ベルト21は、薄肉で可撓性を有する無端状のベルト部材(フィルムも含む)で構成されている。詳しくは、定着ベルト21は、ニッケルもしくはSUS等の金属材料又はポリイミド(PI)などの樹脂材料で形成された内周側の基材と、テトラフルオロエチレン−パーフルオロアルキルビニルエーテル共重合体(PFA)又はポリテトラフルオロエチレン(PTFE)などで形成された外周側の離型層によって構成されている。また、基材と離型層との間に、シリコーンゴム、発泡性シリコーンゴム、又はフッ素ゴム等のゴム材料で形成された弾性層を介在させてもよい。
また、弾性層が無い場合は、熱容量が小さくなり定着性が向上するが、未定着トナーを押しつぶして定着させるときにベルト表面の微小な凹凸が画像に転写されて画像のベタ部に光沢ムラが生じる可能性がある。これを防止するには、厚さ100μm以上の弾性層を設けることが望ましい。厚さ100μm以上の弾性層を設けることで、弾性層の弾性変形により微小な凹凸を吸収することができるので、光沢ムラの発生を回避することができるようになる。
本実施形態では、定着ベルト21の低熱容量化を図るために、定着ベルト21を薄くかつ小径化している。具体的には、定着ベルト21を構成する基材、弾性層、離型層のそれぞれの厚さを、20〜50μm、100〜300μm、10〜50μmの範囲に設定し、全体としての厚さを1mm以下に設定している。また、定着ベルト21の直径は、20〜40mmに設定している。さらに低熱容量化を図るためには、望ましくは、定着ベルト21全体の厚さを0.2mm以下にするのがよく、さらに望ましくは、0.16mm以下の厚さとするのがよい。また、定着ベルト21の直径は、30mm以下とするのが望ましい。
上記加圧ローラ22は、芯金22aと、芯金22aの表面に設けられた発泡性シリコーンゴム、シリコーンゴム、又はフッ素ゴム等から成る弾性層22bと、弾性層22の表面に設けられたPFA又はPTFE等から成る離型層22cによって構成されている。加圧ローラ22は定着ベルト21側へ加圧され定着ベルト21を介してニップ形成部材24に当接している。この加圧ローラ22と定着ベルト21とが圧接する箇所では、加圧ローラ22の弾性層22bが押しつぶされることで、所定の幅のニップ部Nが形成されている。ニップ部Nは、図示しない切り替え機構によって加圧状態と脱圧状態が切り替えられるようになっている。なお、定着ベルト21と加圧ローラ22は、互いに圧接する場合に限らず、加圧を行わず単に接触させるだけの構成とすることも可能である。
また、加圧ローラ22は、プリンタ本体に設けられた図示しない定着モータ等の駆動源によって回転駆動するように構成されている。加圧ローラ22が回転駆動すると、その駆動力がニップ部Nで定着ベルト21に伝達され、定着ベルト21が従動回転するようになっている。
本実施形態では、加圧ローラ22を中実のローラとしているが、中空のローラであってもよい。その場合、加圧ローラ22の内部にハロゲンヒータ等の加熱源を配設してもよい。また、弾性層22bはソリッドゴムでもよいが、加圧ローラ22の内部に加熱源が無い場合は、スポンジゴムを用いてもよい。スポンジゴムの方が、断熱性が高まり定着ベルト21の熱が奪われにくくなるのでより望ましい。
上記ハロゲンヒータ23は、定着ベルト21の内周側で、かつ、ニップ部Nの用紙搬送方向の上流側に配設されている。詳しくは、図2において、ニップ部Nの用紙搬送方向の中央Qと、加圧ローラ22の回転中心Oを通る仮想直線をLとすると、ハロゲンヒータ23はこの仮想直線Lよりも用紙搬送方向の上流側(図2の下側)に配設されている。ハロゲンヒータ23は、プリンタ本体に設けられた電源部により出力制御されて発熱するように構成されており、その出力制御は、上記温度センサ28による定着ベルト21の表面温度の検知結果に基づいて行われる。このようなヒータ23の出力制御によって、定着ベルト21の温度(定着温度)を所望の温度に設定できるようになっている。なお、定着ベルト21の温度を検知する温度センサの代わりに、加圧ローラ22の温度を検知する第二温度検知手段としての温度センサ29を設け、その温度センサで検知した温度により、定着ベルト21の温度を予測するようにしてもよい。
本実施形態では、ハロゲンヒータ23は2本設けられているが、プリンタで使用する用紙のサイズ等に応じて、ハロゲンヒータ23の本数を1本又は3本以上としてもよい。また、定着ベルト21を加熱する加熱源として、ハロゲンヒータ以外に、IH、抵抗発熱体、又はカーボンヒータ等を用いることも可能である。
上記ニップ形成部材24は、ベースパッド241と、ベースパッド241の定着ベルト21と対向する面に設けられた低摩擦性の摺動シート240とを有する。ベースパッド241は、定着ベルト21の軸方向又は加圧ローラ22の軸方向に渡って長手状に配設されている。ベースパッド241が加圧ローラ22の加圧力を受けることで、ニップ部Nの形状が決まる。本実施形態では、ニップ部Nの形状が平坦状であるが、凹形状やその他の形状としてもよい。摺動シート240は、定着ベルト21が回転する際の摺動摩擦を低減するために設けられている。なお、ベースパッド241自体が低摩擦性の部材で形成されている場合は、摺動シート240を有しない構成としてもよい。
ベースパッド241は、耐熱温度200℃以上の耐熱性材料で構成されている。かかる構成により、トナー定着温度域で熱によるニップ形成部材24の変形を防止し、安定したニップ部Nの状態を確保して、出力画質の安定化を図っている。また、ベースパッド241は、強度確保のために相応の剛性が求められる。以上の条件を満たすベースパッド241の材料としては、ポリエーテルサルフォン(PES)、ポリフェニレンスルフィド(PPS)、液晶ポリマー(LCP)、ポリエーテルニトリル(PEN)、ポリアミドイミド(PAI)、ポリエーテルエーテルケトン(PEEK)などの樹脂を用いることが可能である。この他、金属やセラミックでベースパッド241を形成することもできる。
また、ベースパッド241は、ステー25によって固定支持されている。これにより、加圧ローラ22による圧力でニップ形成部材24に撓みが生じるのを防止し、加圧ローラ22の軸方向に渡って均一なニップ幅が得られるようにしている。ステー25は、ニップ形成部材24の撓み防止機能を満足するために、ステンレスや鉄等の機械的強度が高い金属材料で形成することが望ましい。
上記反射部材26は、ハロゲンヒータ23と対向するようにステー25に固定支持されている。この反射部材26によって、ハロゲンヒータ23からの輻射熱を定着ベルト21へ反射することで、熱がステー25等に伝達されるのを抑制し、定着ベルト21を効率良く加熱すると共に省エネルギー化を図っている。反射部材26の材料としては、アルミニウムやステンレス等が用いられる。特に、アルミニウム製の基材に輻射率の低い(反射率の高い)銀を蒸着したものを用いた場合、定着ベルト21の加熱効率を向上させることが可能である。
上記遮蔽部材27は、厚さ0.1mm〜1.0mmの金属板を、定着ベルト21の内周面に沿った円弧状の断面形状に形成して構成されている。また、遮蔽部材27は、定着ベルト21とハロゲンヒータ23の間を周方向に移動可能となっている。本実施形態では、図3に示すように、定着ベルト21の周方向領域に、ハロゲンヒータ23と対向し、ハロゲンヒータ23に直接加熱される被加熱領域αと、ハロゲンヒータ23との間に、側板等に固定された他部材(反射部材26、ステー25、ニップ形成部材24等)が介在し、ハロゲンヒータ23に直接加熱されない非加熱領域βとが形成される。熱遮蔽する必要がある場合は、図2に示すように、遮蔽部材27を被加熱領域α側の一箇所もしくは複数個所に設定された遮蔽位置に配設する。一方、熱遮蔽の必要がない場合は、図3に示すように、遮蔽部材27を非加熱領域β側に移動させ、遮蔽部材27の全体を反射部材26やステー25の裏側へ退避させることが可能となっている。このように遮蔽部材27を回転させることで、定着ベルト21の被加熱領域αの面積を変更して、ハロゲンヒータ23から定着ベルト21に照射される輻射熱の熱量を調整するようになっている。遮蔽部材27は耐熱性を要するため、その素材には、アルミニウム、鉄、ステンレス等の金属材料、又はセラミックを用いることが好ましい。
図4は、本実施形態の定着装置の斜視図である。
図4に示すように、定着ベルト21の両端部の内周には、それぞれベルト保持部材としてのフランジ部材40が挿入されており、定着ベルト21はこのフランジ部材40によって回転可能に保持されている。また、各フランジ部材40、ハロゲンヒータ23及びステー25は、定着装置20の図示しない一対の側板に固定支持されている。
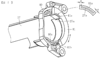
図5は、遮蔽部材の支持構造を示す図である。
図5に示すように、遮蔽部材27は、フランジ部材40に取り付けられた円弧状のスライド部材41を介して支持されている。具体的には、遮蔽部材27の端部に設けられた突起27aが、スライド部材41に設けられた孔部41aに挿入されることで、遮蔽部材27がスライド部材41に取り付けられている。また、スライド部材41には凸部41bを設けてあり、その凸部41bがフランジ部材40に設けられた円弧状の溝部40aに挿入されることで、スライド部材41は溝部40aに沿ってスライド移動可能となっている。これにより、遮蔽部材27は、スライド部材41と一体的に、フランジ部材40の周方向に回転移動可能となっている。また、本実施形態では、フランジ部材40及びスライド部材41は、樹脂で構成されている。
なお、図5では、片方の端部の支持構造のみ示しているが、他方の端部も同様に、スライド部材41を介して回転移動可能に保持されている。
図6(a)は、遮蔽部材の駆動機構を示す図である。
図6(a)に示すように、本実施形態では、遮蔽部材27の駆動機構として、駆動源であるモータ42と、複数のギヤ43,44,45からなるギヤ列を有する動力伝達機構46とを備える。ギヤ列のうち、一端側のギヤ43はモータ42に連結され、他端側のギヤ45はスライド部材41の周方向に設けられたギヤ部41cに連結されている。モータ42が駆動すると、その駆動力がギヤ列を介してスライド部材41に伝達され、遮蔽部材27が正方向(非加熱領域βから被加熱領域αに向う回転方向)および逆方向(被加熱領域αから非加熱領域βに向う回転方向)に回転移動するようになっている。モータ42は例えばステッピングモータで構成することができ、この場合の遮蔽部材27の位置制御は、駆動パルス数を変更することで行うことができる。なお、モータ42としては、ステッピングモータに代えてDCモータ等を使用することもできる。
図7は、遮蔽部材の形状とハロゲンヒータの発熱部と用紙サイズとの関係を示す図である。
まず、図7に基づき、遮蔽部材27の形状について詳しく説明する。
図7に示すように、本実施形態の遮蔽部材27は、ハロゲンヒータ23からの熱を遮蔽するために両端部に設けられた一対の遮蔽部48と、遮蔽部48同士を連結する連結部49とを有する。また、両遮蔽部48の間は、ハロゲンヒータ23からの熱を遮蔽せずに放出する開口部50となっている。
また、各遮蔽部48の互いに対向する内縁には、遮蔽部材27の回転方向に対して平行なストレート部51と、その回転方向に対して傾斜する傾斜部52とが形成されている。図7において、遮蔽部材27が遮蔽位置へ回転移動する側を遮蔽側Yとすると、各傾斜部52はストレート部51の遮蔽側Yに連続して設けられており、内縁相互間の間隔が遮蔽側Yほど離れるように傾斜している。これにより、開口部50は、その遮蔽側Yに向かって、ストレート部51間で同じ幅に形成され、傾斜部52間では幅が広がるように形成されている。
次に、ハロゲンヒータの発熱部と用紙サイズとの関係について説明する。
図7に示すように、本実施形態では、用紙サイズに応じて加熱領域を変更するため、各ハロゲンヒータ23の発熱部の長さや配設位置を異ならせている。2本のハロゲンヒータ23のうち、一方(図の下側)のハロゲンヒータ23の発熱部23aは、長手方向中央部側に配設され、他方(図の上側)のハロゲンヒータ23の発熱部23bは、長手方向両端部側にそれぞれ配設されている。この例では、中央部側の発熱部23aは、中サイズの通紙幅W2に対応した範囲に配設されており、両端部側の発熱部23bは、中サイズの通紙幅W2以上で、大サイズ及び特大サイズの通紙幅W3,W4を含む範囲に配設されている。
また、遮蔽部材27の形状と用紙サイズとの関係では、各ストレート部51が、大サイズの通紙幅W3の端部に対して幅方向内側近傍に配設され、各傾斜部52が、大サイズの通紙幅W3の端部を跨ぐ位置に配設されている。
なお、本実施形態における用紙サイズの例としては、例えば、中サイズがレターサイズ(通紙幅215.9mm)又はA4サイズ(通紙幅210mm)、大サイズがダブルレターサイズ(通紙幅279.4mm)又はA3サイズ(通紙幅297mm)、特大サイズがA3ノビ(通紙幅329mm)などが挙げられる。ただし、用紙サイズの例はこれに限定されるものではない。また、ここでいう、中サイズ、大サイズ、特大サイズは、各サイズの相対的な関係を示すものであり、小サイズ、中サイズ、大サイズなどであっても構わない。
次に、用紙サイズごとのハロゲンヒータの制御と遮蔽部材の制御について説明する。
まず、図7に示す中サイズ用紙P2を通紙する場合は、中央部側の発熱部23aのみを発熱させることにより、中サイズの通紙幅W2に対応した範囲のみを加熱する。また、特大サイズ用紙P4を通紙する場合は、中央部側の発熱部23aに加え、両端部側の発熱部23bも発熱させ、特大サイズの通紙幅W4に対応した範囲を加熱する。
ところが、本実施形態では、ハロゲンヒータ23の加熱範囲は中サイズの通紙幅W2と特大サイズの通紙幅W4にしか対応していない。このため、大サイズ用紙P3を通紙する場合、中央部側の発熱部23aのみを発熱させると、必要な範囲が加熱されず、中央部側と両端部側の各発熱部23a,23bを発熱させると、加熱される範囲が大サイズの通紙幅W3を超えてしまう。仮に、中央部側と両端部側の各発熱部23a,23bを発熱させた状態で、そのまま大サイズ用紙P3を通紙すると、大サイズの通紙幅W3よりも外側の非通紙領域において定着ベルト21の温度が過度に上昇するといった問題がある。
そこで、本実施形態では、大サイズ用紙P3を通紙する際、図8に示すように、遮蔽部材27を遮蔽位置へ移動させる。これにより、両端部側の遮蔽部48によって大サイズの通紙幅W3の端部近傍から外側の範囲を覆うことができるので、非通紙領域において定着ベルト21の温度上昇を抑えることができる。このように、必要に応じて遮蔽部材27を遮蔽位置に移動させることで、通紙速度を落としたりすることなく良好な定着を行うことができる。
また、定着処理を終えた場合、又は、定着ベルト21の非通紙領域の温度が所定の閾値以下になった場合など、熱遮蔽する必要がなくなった場合は、遮蔽部材27を非加熱領域βに戻す。
また、本実施形態では、遮蔽部48に傾斜部52を設けているので、遮蔽部材27の回転位置を変更することにより、遮蔽部48によって発熱部23bを覆う範囲を調整することが可能である。例えば、通紙枚数や通紙時間が増えると、非通紙領域における定着ベルト21の温度が上昇しやすい傾向にあるので、通紙枚数が所定枚数に達した際、又は通紙時間が所定時間に達した際に、両端部側の発熱部23bを覆い隠す方向に遮蔽部材27を回転させることで、より高度に温度上昇を抑制することが可能となる。
なお、定着ベルト21の温度を検知する温度センサ28は、定着ベルト21の軸方向における温度上昇が顕著な領域に配設される。
本実施形態の場合は、特に、大サイズの通紙幅W3よりも外側の領域において温度上昇しやすいので、大サイズの通紙幅W3よりも外側に温度センサ28を配設することが望ましい(図7参照)。また、本実施形態では、2本のハロゲンヒータ23のうち、上記温度上昇に大きく起因するのは、両端部側に発熱部23bを有するハロゲンヒータ23であるので、このハロゲンヒータ23の発熱部23bと対向する位置に温度センサ28を配設することが望ましい。図7では通紙幅の両端に温度センサ28を配置した場合を例示しているが、どちらか一方の温度センサ28を省略することもできる。また、図示した場所以外に温度センサ28を配置することもできる(例えば通紙幅の中央部)。温度センサ28の設置数は任意であり、定着ベルト21の軸方向の3箇所以上に配置することもできる。
図9に、遮蔽部材の他の実施形態を示す。
図9に示す遮蔽部材27では、両端部側の遮蔽部48が、それぞれ2つの段差部を有する形状に形成されている。すなわち、各遮蔽部48は、長手方向幅の小さい小遮蔽部48aと、長手方向幅の大きい大遮蔽部とで構成されている。大遮蔽部48b同士は、連結部49を介して連結されており、小遮蔽部48aは、大遮蔽部48bの遮蔽側Yに連続して設けられている。また、小遮蔽部48aの互いに対向する内縁、及び大遮蔽部48の互いに対向する内縁は、遮蔽側Yに向かって互いに離れるように傾斜する傾斜部52a,52bとなっており、ここでは、上記図7に示す遮蔽部材27のようなストレート部51は形成されていない。
図9に示す実施形態では、小サイズ用紙P1、中サイズ用紙P2、大サイズ用紙P3及び特大サイズ用紙P4の少なくとも4種類の用紙を用いる。この実施形態における用紙サイズの例としては、例えば、小サイズがはがきサイズ(通紙幅100mm)、中サイズがA4サイズ(通紙幅210mm)、大サイズがA3サイズ(通紙幅297mm)、特大サイズがA3ノビ(通紙幅329mm)などが挙げられる。ただし、用紙サイズの例はこれに限定されるものではない。
ここで、小サイズ用紙P1の通紙幅W1は、中央部側の発熱部23aの長さよりも小さい範囲となっている。また、遮蔽部材27の形状との関係では、大遮蔽部48bの各傾斜部52bが、小サイズの通紙幅W1の端部を跨ぐ位置に配設され、小遮蔽部48aの各傾斜部52aは、大サイズの通紙幅W3の端部を跨ぐ位置に配設されている。なお、小サイズ以外の用紙サイズ(中、大、特大)と、各発熱部23a,23bとの位置関係は、上記実施形態と同様であるので説明を省略する。
小サイズ用紙P1を通紙する場合、中央部側の発熱部23aのみを発熱させる。しかし、この場合、中央部側の発熱部23aで加熱される範囲は、小サイズの通紙幅W1を超えてしまうので、図10に示すように、遮蔽部材27を遮蔽位置に移動させる。これにより、両大遮蔽部48bによって小サイズの通紙幅W1の端部近傍から外側の範囲を覆うことができるので、非通紙領域において定着ベルト21の温度上昇を抑えることができる。
なお、その他のサイズの用紙(中、大、特大)を通紙する際のハロゲンヒータ23と遮蔽部材27の制御は、上記実施形態と同様である。この場合、上記実施形態における遮蔽部48としての機能は、小遮蔽部48aが果たす。
また、図9に示す実施形態の場合も、上記実施形態の遮蔽部48と同様に、小遮蔽部48aと大遮蔽部48bにそれぞれ傾斜部52a,52bを設けているので、遮蔽部材27の回転位置を変更することで、各遮蔽部48a,48bによって各発熱部23a,23bを覆う範囲を調整することが可能である。
このように用紙サイズ等に応じて遮蔽部材27を適切な位置に配設するには、遮蔽部材27の回転位置を検知する位置検知手段を設け、その回転位置を管理する必要がある。位置検知手段としては、例えば、図15に示すように、遮蔽部材100と連動して回転する被検知部としてのフィラー200と、そのフィラー200の位置を検知するセンサ300とを備えるものが挙げられる。この場合、遮蔽部材100の回転に伴い、フィラー200がセンサ300の発光部と受光部との間に入り込んで遮光することで、遮蔽部材100が図の実線で示す初期位置から図の二点鎖線で示す遮蔽位置に達したことを検知することができる。
ところで、紙詰まりやその他の異常により画像形成装置が動作途中で停止した場合や、定着装置を脱着した場合は、遮蔽部材が初期位置に戻されていない可能性がある。このような場合、例えば、画像形成装置の立ち上げ動作時に、遮蔽部材を初期位置に戻す動作を行う必要がある。
具体的には、図16に示すように、フィラー200が初期位置とセンサ300との間の位置で静止している場合、まず、遮蔽部材100の位置を把握するために、一旦、遮蔽部材100を正方向X1へ回転させる必要がある。そして、センサ300によってフィラー200を検知してから、遮蔽部材100をステッピングモータのパルス制御により逆方向X2に回転させて初期位置に移動させる。しかし、このように、遮蔽部材100を正方向X1へ一旦移動させると、その分、遮蔽部材を初期位置に戻すのに要する時間が長くなる。そのため、立ち上げ時のウォームアップ時間(電源投入時など、常温状態から印刷可能な所定の温度(リロード温度)までに要する時間)が長くなってしまうという問題がある。
これに対し、本実施形態では、遮蔽部材27の回転位置を検知する位置検知手段として、図11(a)に示す構成を採用している。
この位置検出手段は、被検知部である1つのフィラー54と、被検知部の位置を検知する二つの検知センサ55,56とを備える。
フィラー54は、略扇形に形成されており、図示しないリンク機構を介して遮蔽部材27と連動して正逆方向に回転するように構成されている。2つの検知センサ55,56は、フィラー54の回転方向に離間させて何れも図示しないフレームなどに固定されている。この検知センサ55,56は、例えば発光部と受光部を有するフォトインタラプタで構成することができる。発光部と受光部の間にフィラー54が進入して光が遮断されると(遮光状態)、各センサ55,56がそれぞれHighの信号を発し、発光部と受光部の間からフィラー54の端部が抜け出て光が透過されると(透光状態)、各センサ55,56がそれぞれLowの信号を発する。
2つのセンサ55,56のうち、一方(図11(a)の上側)は、遮蔽部材27の初期位置を検知する初期位置検知用センサ55であり、他方は回転角制御用センサ56である。初期位置検知用センサ55は、遮蔽部材27が初期位置にある時に、その発光部と受光部間にフィラー54の逆方向X2のエッジが進入し、発光部と受光部間が遮光されるような位置に配置される。回転角制御用センサ56は、初期位置検知用センサ55との間の回転方向の位相角が、扇形フィラー54の中心角よりも大きくなるような位置に配置されている。
ここでの初期位置は、ハロゲンヒータ23が遮蔽部材27によって遮蔽されず、定着ベルト21の被加熱領域の面積が最大となるような位置に定められる(図3参照)。初期位置は、遮蔽部材27の移動範囲のうち、逆方向側の端部となっている。従って、印刷動作中に遮蔽部材27が初期位置を越えて逆方向X2に回転することはない。
以上の構成において、初期位置検知用センサ55の出力信号がLowからHighに切り換われば、その時点で、遮蔽部材27が初期位置にあると判定することができる(この時、回転角制御用センサ56の出力信号はLowである)。プリンタが何らかの異常により動作途中で停止し、あるいは定着装置をプリンタ本体に対して脱着することで、遮蔽部材27が初期位置とは異なる位置で停止した場合には、原因の解消後、プリンタの立ち上げ動作時に、遮蔽部材27を逆方向X2に回転させれば、遮蔽部材27が初期位置に復帰したことを検出することができる。この初期位置への復帰に際しては、遮蔽部材27を正方向X1に移動させる必要はないので、遮蔽部材27を初期位置に戻すのに要する時間が短くなり、画像形成装置の立ち上げ動作時のウォームアップ時間の短縮を図ることができる。
一方、遮蔽部材27が初期位置から正方向X1に回転すると、図11(b)に示すように、フィラー54の正方向のエッジが回転角制御用センサ56を通過し、その発光部と受光部の間が透光状態から遮光状態に切り替わる(回転角制御用センサ56の出力がLowからHighになる)。この時の遮蔽部材27の位置を基準位置(ゼロ点)とし、その後、ステッピングモータ42を規定パルス分だけ正方向に回転させることで、遮蔽部材27を狙いの遮蔽位置に配置することができる(図11(c)参照)。基準位置は、初期位置よりも正方向X1側に位置し、かつ初期位置と基準位置間の正逆方向移動時に、遮蔽部材27が基準位置に到達したこと、および初期位置に到達したこと、をそれぞれ上記位置検知手段で検出できるような位置に設定される。
このように、定着ベルト21の被加熱領域αの面積を変更する際に、基準位置を基準として、そこからの距離(回転角)に基づいて移動終点を定めるようにすれば(開ループ制御)、遮蔽部材27の位置情報をモータ42にフィードバックし、遮蔽部材27が遮蔽位置に達したことを検知してから遮蔽部材27を停止させる場合(閉ループ制御)に比べて、位置検知手段の構成を簡略化することができる。
遮蔽部材27は、その正方向X1の回転で定着ベルト21の被加熱領域αを遮蔽する面積が増大するように取り付けられている。つまり、遮蔽部材27が正方向X1に回転するほど定着ベルト21の被加熱領域αの面積が縮小する。遮蔽部材27が初期位置と基準位置間を移動する間は、遮蔽部材27による被加熱領域αの遮蔽面積が実質的に0となる。遮蔽部材27が基準位置から少しでも正方向X1に回転すれば、被加熱領域αの面積が縮小する。遮蔽部材27を正方向X1に回転させながら各遮蔽位置で停止させれば、被加熱領域αの面積を段階的に縮小させることができる。
次に作像が開始されるまでの定着装置各部の動作順序を説明する。
画像形成装置の制御装置が作像開始の信号を受けると、遮蔽部材27が初期位置にあるか否かの判定が行われる。この際、上記のとおり初期位置検出用センサ55がHigh(遮光状態)で回転角制御用センサ56がLow(透光状態)であれば、遮蔽部材27が初期位置にあると判定される。また、ニップ部Nが脱圧状態から加圧状態に切り替えられる。この切り替え完了後にハロゲンヒータ23がONとなり、ハロゲンヒータ23による定着ベルト21の加熱が開始される。
ハロゲンヒータONの後、遮蔽部材27を正方向に回転させ、回転角制御用センサ56で検出した基準位置(図11(b))から目標の遮蔽位置に対応するパルス数だけステッピングモータ42を駆動して、遮蔽部材27を狙いの遮蔽位置に移動させる。その後、図2の矢印A1で示すように、未定着のトナー画像Tを定着ベルト21側に向けて用紙Pをニップ部Nに送入する。そして、用紙Pを定着ベルト21と加圧ローラ22で加熱・加圧することで、トナー画像Tの定着が行われ、作像が終了する。
トナー画像Tが定着された用紙Pは、ニップ部Nから図2中の矢印A2方向に搬出される。このとき、用紙Pの先端が図示しない分離部材の先端に接触することにより、用紙Pが定着ベルト21から分離される。その後、分離された用紙Pは、上述のように、排紙ローラによって機外に排出され、排紙トレイにストックされる。
次に作像が正常に終了した後の定着装置各部の動作順序を説明する。
作像指令に基づいて印刷される一枚もしくは複数の用紙のうち、最終用紙の後端がニップ部Nから脱出するタイミングで、遮蔽部材27を逆方向X2に回転させ、遮蔽部材27を初期位置に戻す。遮蔽部材27の逆方向X2への移動開始と同時に、もしくはこれより少し前にハロゲンヒータ23をOFFにする。位置検知手段の初期位置検知用センサ55からの出力信号により、遮蔽部材27が初期位置まで移動したことが確認されれば、定着ベルト21の回転を停止させる。
ところで、図5の拡大平面図に示すように、遮蔽部材27の突起27aとスライド部材41の孔部41aとの間には周方向隙間aが存在する。また、図6(b)に示すように、動力伝達機構46を構成するギヤの歯面間にもバックラッシbが存在する。このようにモータ42から遮蔽部材27に至る動力伝達経路には、隙間やバックラッシ等によるガタを生じることが避けられない。このようなガタの存在から、上記の制御方式では、遮蔽部材27の停止位置にばらつきを生じ、被加熱領域の面積を狙い通り制御することが難しくなることが予想される。
すなわち、図12(a)に示す現状の遮蔽位置から、遮蔽部材27を逆方向に移動させ、図12(b)に示す遮蔽位置に移動させる場合を考えると、現状の遮蔽位置から規定パルス分だけ遮蔽部材27を逆方向移動させても、移動終点は動力伝達経路に存在するガタの影響を受ける。そのため、狙いからずれた位置で遮蔽部材27が停止することとなり、狙いどおりの遮蔽位置を得ることができない。
これとは反対に遮蔽部材27を現状の遮蔽位置から正方向X1に移動させる場合(被加熱領域の面積を縮小する場合)を考える。この場合、現状の遮蔽位置は、基準位置からのパルス制御により基準位置と関連付けられた状態にある。また、この移動過程では動力伝達経路がガタ詰めされた状態に維持される。従って、この遮蔽位置を移動起点として、遮蔽部材27を次の遮蔽位置(移動終点)に所定パルス分移動させても、移動終点が基準位置と関連付けた形で定まり、次の遮蔽位置が狙い通りの位置となる。
このように位置情報のフィードバックなしに基準位置からの距離で遮蔽部材27を狙いの遮蔽位置に移動させる構成では、遮蔽部材27の移動終点が移動起点よりも基準位置側(逆方向側)に存在する場合に、ガタによる遮蔽位置の精度低下が懸念される。本発明では、この問題を解決するために図13(a)〜(d)に示す以下の制御を行うこととしている。
すなわち、図13(a)に示す現状の遮蔽位置から遮蔽部材27を逆方向X2に移動させ、同図(b)に示すように初期位置に復帰させる。その後、遮蔽部材27を反転させて正方向X1に移動させ、同図(c)に示すように基準位置を通過させる。そして、基準位置への到達を検知してから、この基準位置を基準に所定のパルス分だけ遮蔽部材27を正方向に移動させ、同図(d)に示すように、遮蔽部材27を次の遮蔽位置に配置する。
以上の制御を行うことで、基準位置を再検出してから移動終点となる次の遮蔽位置に到達するまでの移動中は、ガタ詰め状態が保持される。従って、基準位置を基準として狙いの遮蔽位置に対応する距離分だけ遮蔽部材を正方向に移動させることで、移動終点での遮蔽部材27の位置精度を高めることができる。そのため、遮蔽部材27を逆方向に移動させて被加熱領域を縮小する際に、遮蔽部材27を狙いどおりの遮蔽位置に配置することが可能となる。
このように本発明によれば、被加熱領域の面積を変更する際に、移動起点と移動終点との間の位置関係を問わず、移動終点に達する直前の遮蔽部材27の移動方向が全て正方向となるように遮蔽部材27を制御している。そのため、上記のとおり移動終点となる遮蔽位置での位置精度を向上させることができる。遮蔽位置の位置精度が低いと、定着ベルト21が加熱不足となって画像品質を低下させ、あるいは定着ベルト21の過剰加熱によってベルト表面に温度斑を生じ、定着性の低下や定着ベルトの変形等を招くおそれがあるが、本発明の構成であれば、かかる問題の発生を回避することができる。
以上の説明では、遮蔽部材27の遮蔽位置を逆方向X2に切り替える際に遮蔽部材27を初期位置まで戻しているが、逆方向に移動する遮蔽部材27が基準位置に達し、好ましくは基準位置を超えた後であれば、初期位置に達するより前に遮蔽部材27を正方向に反転させても同様の効果を得ることができる。
遮蔽部材27の遮蔽位置は複数段階に設定することができる。この場合、遮蔽部材27をどの遮蔽位置に配置するかは、図2に示す温度センサ28で検出した非通紙領域での温度情報に基づいて決定することができる。例えば同サイズの用紙で繰り返し印刷する際に、非通紙領域の温度が低い初期状態では、被加熱領域の面積が大きくなる遮蔽位置に遮光部材27を配置し、その後、非通紙領域の温度上昇に伴って、被加熱領域の面積が縮小するように遮蔽部材27を正方向に段階的に移動させることが考えられる。各遮蔽位置の円周方向の位置や遮蔽部材を移動させる温度は用紙サイズに応じて異ならせてもよい。
温度センサ28の設置数には限界があるため、用紙サイズによっては非通紙領域に温度センサ28を配置することができず、非通紙領域の温度を測定できない場合もある。その場合は、印刷開始からの積算時間に応じて遮蔽部材27を異なる遮蔽位置に移動させるように制御することもできる。積算時間だけでなく、印刷枚数やハロゲンヒータ23の積算点灯時間(duty積算)に応じて遮蔽位置を変更することもできる。これらの条件の二つ、あるいはそれ以上を適宜組み合わせて遮蔽位置を決定することもできる。
温度センサ28で検出した非通紙領域の温度に加え、定着装置全体の蓄熱状態(前回印刷からの経過時間・定着装置の雰囲気温度等)を加味して遮蔽部材27の遮蔽位置を決定することもできる。この蓄熱状態は、例えば加圧ローラ22の温度を測定する温度センサ29(図2参照)からの温度情報に基づいて判断することができる。
また、連続通紙等を行った場合は遮蔽部材27自体の温度が上昇する場合もある。この場合には、連続通紙時間が一定時間を超えれば、遮蔽部材27を一時的に非加熱領域βに移動させて生産性を落とし、遮蔽部材27の放熱を促進するような制御を組み合わせることもできる。
図14に、以上に述べた遮蔽部材27の具体的な制御フローの一例を示す。同図中において(i)の遮蔽位置は被加熱領域の面積が最大(100%)となる位置、(ii)の遮蔽位置は被加熱領域の面積が66%となる位置、(iii)の遮蔽位置は被加熱領域の面積が33%となる位置、(iv)の遮蔽位置は被加熱領域の面積が0%となる位置を表す。
この制御フローでは、先ず第二温度検知手段としての温度センサ29で測定した加圧ローラ22の温度が80℃を超えているか否かが判定される。この温度が80℃以下であれば、遮蔽部材27を(i)の遮蔽位置に配置し、80℃を超えていれば遮蔽部材27を(ii)の遮蔽位置に配置する。その後、印刷を開始し、定着ベルト21の非通紙領域の温度が190℃を超えれば、遮蔽部材27を(iii)の遮蔽位置に移動させ、200℃を超えれば遮蔽部材27を(iv)の遮蔽位置に配置する。
この制御フローでは、遮蔽部材27を次段の遮蔽位置に移動させた際に、各遮蔽位置に維持時間を設定し、各遮蔽位置で遮蔽部材27を所定時間(例えば3秒程度)だけその位置に停止させるようにしている。これにより、遮蔽部材27の頻繁な正逆回転を防止し、遮蔽部材27の動作を安定化させることができる。
以上、本発明の実施形態について説明したが、本発明は、上述の実施形態に限らず、本発明の要旨を逸脱しない範囲で種々の変更を加え得ることは勿論である。例えば、定着部材として、定着ベルトの代わりに中空(筒状)又は中実の定着ローラを用いてもよい。また、遮蔽部材の形状は、上述の実施形態に限定されることはない。使用する紙サイズに応じて、遮蔽部材が3つ以上の段差部を有する形状に形成してもよい。また、本発明に係る定着装置を搭載する画像形成装置も、図1に示すようなプリンタに限らず、複写機、ファクシミリ、あるいはこれらの複合機等とすることが可能である。
20 定着装置
21 定着ベルト(定着部材)
22 加圧ローラ(対向部材)
23 ハロゲンヒータ(加熱源)
24 ニップ形成部材
27 遮蔽部材
28 温度センサ(第一温度検知手段)
29 温度センサ(第二温度検知手段)
46 動力伝達機構
54 フィラー(被検知部)
55 初期位置検知用センサ
56 回転角制御用センサ
P 用紙(記録媒体)
X1 正方向
X2 逆方向
α 被加熱領域
特許第4130898号公報 特開2008−58833号公報 特開2008−139779号公報

Claims (8)

  1. 回転可能な定着部材と、前記定着部材を加熱する加熱源と、前記定着部材の外周面に当接してニップ部を形成する対向部材と、定着部材と加熱源の間で正方向および逆方向に移動可能であり、かつその移動により、定着部材の、前記加熱源に加熱される被加熱領域の面積を変更可能な遮蔽部材と、駆動源からの動力を遮蔽部材に伝達して遮蔽部材を正方向および逆方向に移動させる動力伝達機構とを備える定着装置において、
    前記被加熱領域の面積を変更する際に、移動終点に達する直前の遮蔽部材の移動方向を正方向にしたことを特徴とする定着装置。
  2. 遮蔽部材の移動範囲内に遮蔽部材の基準位置を設定し、前記被加熱領域の面積変更に伴う遮蔽部材の移動終点が移動起点よりも前記逆方向側に位置するときに、遮蔽部材を、移動起点から前記基準位置を越えるまで逆方向に移動させ、その後、正方向に反転させて移動終点に到達させる請求項2記載の定着装置。
  3. 前記基準位置よりも逆方向側に遮蔽部材の初期位置を設定し、遮蔽部材の前記正方向への反転を初期位置で行う請求項2記載の定着装置。
  4. 遮蔽部材を正方向に移動させる際の移動終点を、遮蔽部材の位置情報をフィードバックすることなく、前記基準位置を基準として定める請求項2または3記載の定着装置。
  5. 基準位置からの遮蔽部材の正方向移動で、定着部材の前記被加熱領域の面積を縮小させる請求項1〜4何れか1項に記載の定着装置。
  6. 定着部材の温度を検知する第一温度検知手段を有し、遮蔽部材の停止位置を、第一温度検知手段からの温度情報に基づいて定める請求項1〜5何れか1項に記載の定着装置。
  7. 対向部材の温度を検知する第二温度検知手段を有し、作像開始時における遮蔽部材のスタート位置を、第二温度検知手段からの温度情報に基づいて定める請求項6に記載の定着装置。
  8. 請求項1〜7の何れか1項に記載の定着装置を有する画像形成装置。
JP2013053772A 2013-03-15 2013-03-15 定着装置及び画像形成装置 Active JP6195217B2 (ja)

Priority Applications (1)

Application Number Priority Date Filing Date Title
JP2013053772A JP6195217B2 (ja) 2013-03-15 2013-03-15 定着装置及び画像形成装置

Applications Claiming Priority (1)

Application Number Priority Date Filing Date Title
JP2013053772A JP6195217B2 (ja) 2013-03-15 2013-03-15 定着装置及び画像形成装置

Publications (2)

Publication Number Publication Date
JP2014178604A true JP2014178604A (ja) 2014-09-25
JP6195217B2 JP6195217B2 (ja) 2017-09-13

Family

ID=51698578

Family Applications (1)

Application Number Title Priority Date Filing Date
JP2013053772A Active JP6195217B2 (ja) 2013-03-15 2013-03-15 定着装置及び画像形成装置

Country Status (1)

Country Link
JP (1) JP6195217B2 (ja)

Citations (11)

* Cited by examiner, † Cited by third party
Publication number Priority date Publication date Assignee Title
JPS60118860A (ja) * 1983-11-30 1985-06-26 Mita Ind Co Ltd 複写機
JPH05281620A (ja) * 1992-04-03 1993-10-29 Sharp Corp 画像形成装置
JP2003099130A (ja) * 2001-09-21 2003-04-04 Ricoh Co Ltd 移動物体位置決め装置
US20060029411A1 (en) * 2004-07-21 2006-02-09 Kenji Ishii Image fixing apparatus stably controlling a fixing temperature, and image forming apparatus using the same
JP2006078549A (ja) * 2004-09-07 2006-03-23 Ricoh Co Ltd 定着装置及び画像形成装置
JP2006120523A (ja) * 2004-10-22 2006-05-11 Canon Inc 加熱装置および画像形成装置
JP2006146173A (ja) * 2004-10-22 2006-06-08 Canon Inc 画像加熱装置
JP2008089986A (ja) * 2006-10-02 2008-04-17 Canon Inc 画像形成装置
JP2008107638A (ja) * 2006-10-26 2008-05-08 Ricoh Co Ltd 定着装置及び画像形成装置
JP2008281762A (ja) * 2007-05-10 2008-11-20 Konica Minolta Business Technologies Inc 定着装置および画像形成装置
JP2011064772A (ja) * 2009-09-15 2011-03-31 Ricoh Co Ltd 定着装置および画像形成装置

Patent Citations (11)

* Cited by examiner, † Cited by third party
Publication number Priority date Publication date Assignee Title
JPS60118860A (ja) * 1983-11-30 1985-06-26 Mita Ind Co Ltd 複写機
JPH05281620A (ja) * 1992-04-03 1993-10-29 Sharp Corp 画像形成装置
JP2003099130A (ja) * 2001-09-21 2003-04-04 Ricoh Co Ltd 移動物体位置決め装置
US20060029411A1 (en) * 2004-07-21 2006-02-09 Kenji Ishii Image fixing apparatus stably controlling a fixing temperature, and image forming apparatus using the same
JP2006078549A (ja) * 2004-09-07 2006-03-23 Ricoh Co Ltd 定着装置及び画像形成装置
JP2006120523A (ja) * 2004-10-22 2006-05-11 Canon Inc 加熱装置および画像形成装置
JP2006146173A (ja) * 2004-10-22 2006-06-08 Canon Inc 画像加熱装置
JP2008089986A (ja) * 2006-10-02 2008-04-17 Canon Inc 画像形成装置
JP2008107638A (ja) * 2006-10-26 2008-05-08 Ricoh Co Ltd 定着装置及び画像形成装置
JP2008281762A (ja) * 2007-05-10 2008-11-20 Konica Minolta Business Technologies Inc 定着装置および画像形成装置
JP2011064772A (ja) * 2009-09-15 2011-03-31 Ricoh Co Ltd 定着装置および画像形成装置

Also Published As

Publication number Publication date
JP6195217B2 (ja) 2017-09-13

Similar Documents

Publication Publication Date Title
JP6236815B2 (ja) 定着装置及び画像形成装置
JP6210267B2 (ja) 定着装置及び画像形成装置
JP6150107B2 (ja) 定着装置及び画像形成装置
JP5737531B2 (ja) 定着装置及び画像形成装置
JP6047857B2 (ja) 定着装置及び画像形成装置
JP6176437B2 (ja) 定着装置及び画像形成装置
JP5796714B2 (ja) 定着装置及び画像形成装置
JP5907358B2 (ja) 定着装置及び画像形成装置
JP5948925B2 (ja) 定着装置および画像形成装置
JP6551813B2 (ja) 定着装置及び画像形成装置
JP6127580B2 (ja) 定着装置及び画像形成装置
JP6252822B2 (ja) 定着装置及び画像形成装置
JP6627206B2 (ja) 定着装置及び画像形成装置
JP6168463B2 (ja) 定着装置及び画像形成装置
JP6016100B2 (ja) 定着装置及び画像形成装置
JP6032541B2 (ja) 定着装置及び画像形成装置
JP6167670B2 (ja) 定着装置及び画像形成装置
JP6213890B2 (ja) 定着装置及び画像形成装置
JP5672640B2 (ja) 定着装置及び画像形成装置
JP6195217B2 (ja) 定着装置及び画像形成装置
JP6128368B2 (ja) 定着装置及び画像形成装置
JP5880765B2 (ja) 定着装置及び画像形成装置
JP2015025957A (ja) 定着装置及び画像形成装置
JP6103262B2 (ja) 定着装置及び画像形成装置
JP5930281B2 (ja) 定着装置及び画像形成装置

Legal Events

Date Code Title Description
A621 Written request for application examination

Free format text: JAPANESE INTERMEDIATE CODE: A621

Effective date: 20160212

A977 Report on retrieval

Free format text: JAPANESE INTERMEDIATE CODE: A971007

Effective date: 20161128

A131 Notification of reasons for refusal

Free format text: JAPANESE INTERMEDIATE CODE: A131

Effective date: 20161202

A521 Request for written amendment filed

Free format text: JAPANESE INTERMEDIATE CODE: A523

Effective date: 20170125

A131 Notification of reasons for refusal

Free format text: JAPANESE INTERMEDIATE CODE: A131

Effective date: 20170411

A521 Request for written amendment filed

Free format text: JAPANESE INTERMEDIATE CODE: A523

Effective date: 20170525

TRDD Decision of grant or rejection written
A01 Written decision to grant a patent or to grant a registration (utility model)

Free format text: JAPANESE INTERMEDIATE CODE: A01

Effective date: 20170724

R151 Written notification of patent or utility model registration

Ref document number: 6195217

Country of ref document: JP

Free format text: JAPANESE INTERMEDIATE CODE: R151

A61 First payment of annual fees (during grant procedure)

Free format text: JAPANESE INTERMEDIATE CODE: A61

Effective date: 20170806