JP2010063678A - 遊技機 - Google Patents

遊技機 Download PDF

Info

Publication number
JP2010063678A
JP2010063678A JP2008233430A JP2008233430A JP2010063678A JP 2010063678 A JP2010063678 A JP 2010063678A JP 2008233430 A JP2008233430 A JP 2008233430A JP 2008233430 A JP2008233430 A JP 2008233430A JP 2010063678 A JP2010063678 A JP 2010063678A
Authority
JP
Japan
Prior art keywords
game
gaming state
control unit
opening
time
Prior art date
Legal status (The legal status is an assumption and is not a legal conclusion. Google has not performed a legal analysis and makes no representation as to the accuracy of the status listed.)
Granted
Application number
JP2008233430A
Other languages
English (en)
Other versions
JP5097062B2 (ja
Inventor
Makoto Morimoto
良 森本
Kogoro Kanie
小五郎 蟹江
Kota Kawakami
功太 川上
Current Assignee (The listed assignees may be inaccurate. Google has not performed a legal analysis and makes no representation or warranty as to the accuracy of the list.)
Kyoraku Sangyo Co Ltd
Original Assignee
Kyoraku Sangyo Co Ltd
Priority date (The priority date is an assumption and is not a legal conclusion. Google has not performed a legal analysis and makes no representation as to the accuracy of the date listed.)
Filing date
Publication date
Application filed by Kyoraku Sangyo Co Ltd filed Critical Kyoraku Sangyo Co Ltd
Priority to JP2008233430A priority Critical patent/JP5097062B2/ja
Publication of JP2010063678A publication Critical patent/JP2010063678A/ja
Application granted granted Critical
Publication of JP5097062B2 publication Critical patent/JP5097062B2/ja
Expired - Fee Related legal-status Critical Current
Anticipated expiration legal-status Critical

Links

Images

Landscapes

  • Pinball Game Machines (AREA)

Abstract

【課題】抽選に当選した場合に動作する役物に遊技者の注目を集め、遊技者の遊技機に対する集中力や興味を長く継続させる。
【解決手段】始動口への遊技球の入球により行われる抽選の結果に応じて、大当たりの当選確率が通常確率である通常遊技状態等の第1遊技状態および通常確率よりも高確率である確変遊技状態等の第2遊技状態の何れかを設定する遊技進行制御部と、ゲートへの遊技球の入球により行われる抽選に当選した場合に実行される電動チューリップの開放動作を制御する電動チューリップ動作制御部とを備え、電動チューリップ動作制御部は、第1遊技状態が設定された場合と第2遊技状態が設定された場合とで、電動チューリップの開放動作の動作形態が異なるように制御する。
【選択図】図14

Description

本発明は、遊技球の入賞によって大当たりの抽選を行うパチンコ遊技機等の遊技機に関する。
従来、パチンコ遊技機等の遊技機では、遊技球が始動口等の役物に入賞することにより大当たりの抽選が行われる。そして、大当たりに当選した場合には、大入賞口等の役物が所定条件を満たすまで開放され、多くの賞球を獲得し得る遊技状態が設定される。その際に、「大当たり」には、通常、その後の抽選における大当たりの当選条件が異なる複数のモードが付与される。例えば、その後の抽選での大当たりの当選確率が高確率に変動する確率変動(確変)モードが付与された大当たり、図柄変動時間が短縮されて大当たり抽選が行われる頻度を増加させる変動時間短縮(時短)モードが付与された大当たり、確変モードおよび時短モードの何れも付与されない通常モードの大当たりがある。
ところが、このような遊技機において、大当たり遊技の終了後に遊技者にとって有利な遊技状態が設定されていることを認識してしまうことで、遊技者が遊技に対する集中力を低下させ、また遊技への興味を減退させる場合がある。
そこで、例えば特許文献1には、大当たり終了後、遊技状態を「確変状態」と「普通時短状態」との何れか一方に設定し、何らかの有利な遊技状態にあることは報知するが、「確変状態」と「普通時短状態」の何れの場合も、報知の態様は同一の内容とし、遊技者には、何れに設定されたのかを明確に把握できないようにする遊技機が記載されている。
特開2004−167111号公報
ここで一般に、当選条件の異なる遊技状態に関する報知の態様を同一内容とし、遊技者にとって遊技状態の何れが設定されているかを把握できないこととした場合に、遊技者は遊技状態を予想する判断材料を遊技機から得ることができない。それにより、遊技者が当選条件の異なる遊技状態の何れが設定されているかを予想する楽しみが少なくなる。そのため、当選条件の異なる遊技状態に関する報知の態様を異なる内容とし、その相違を見つけ出すように仕向けることが遊技者の集中力等を長く継続させる観点から好ましい。
しかしながら、その反面、異なる遊技状態を報知する態様が遊技者に容易に区別できるものであった場合には、遊技者がその相違を見つけ出す面白味が半減し、遊技者の遊技に対する集中力や興味を長く継続させることが難しい。その一方で、抽選において当選した場合に動作する役物は遊技者の視線を集め易く、このような役物を用いて異なる遊技状態を報知すると、遊技者はその動作役物に対する関心が強くなる。
本発明は、抽選に当選した場合に動作する役物に遊技者の注目を集め、遊技者の遊技機に対する集中力や興味を長く継続させることを目的とする。
本発明は、第1役物への遊技球の入球により大当たりの当選確率を変動させるか否かについての抽選を行うとともに、開放状態が設定されることで当該第1役物への遊技球の入球確率を高める第2役物を開放動作させるか否かについての抽選を第3役物への遊技球の入球により行う遊技機であって、前記第1役物への遊技球の入球により行われる抽選の結果に応じて、大当たりの当選確率が通常確率である第1遊技状態および当該通常確率よりも高確率である第2遊技状態の何れかを設定する遊技状態設定手段と、前記第3役物への遊技球の入球により行われる抽選に当選した場合に実行される前記第2役物の開放動作を制御する役物制御手段とを備え、前記役物制御手段は、前記遊技状態設定手段により前記第1遊技状態が設定された場合と前記第2遊技状態が設定された場合とで、前記第2役物の開放動作の動作形態が異なるように当該第2役物を制御することを特徴とする。
ここで、前記役物制御手段は、前記第2遊技状態が設定された場合の前記第2役物の開放回数を前記第1遊技状態が設定された場合の当該第2役物の開放回数と同数または近似した回数に設定することを特徴とする。
また、前記役物制御手段は、前記第2遊技状態が設定された場合の前記第2役物の開放開始タイミングまたは開放時間を前記第1遊技状態が設定された場合の当該第2役物の開放開始タイミングまたは開放時間とは異なるように設定することを特徴とする。
さらに、前記役物制御手段は、前記第2遊技状態が設定された場合の前記第2役物の開放回数を前記第1遊技状態が設定された場合の当該第2役物の開放回数よりも多く設定し、当該第2遊技状態での当該第2役物の一または複数の開放状態での開放時間を当該第2遊技状態での他の当該開放状態よりも短く設定することを特徴とする。
また、前記遊技状態設定手段により前記第2遊技状態が設定されたことの可能性の大きさを表す期待値を生成する期待値生成手段をさらに備え、前記役物制御手段は、前記第2遊技状態が設定された場合の前記動作形態と前記第1遊技状態が設定された場合の当該動作形態とが前記期待値生成手段にて生成された前記期待値の大きさに対応した差異を有するように前記第2役物の開放動作を制御することを特徴とする。
本発明によれば、抽選に当選した場合に動作する役物に遊技者の注目を集め、本発明を採用しない場合に比べて、遊技者の遊技機に対する集中力や興味を長く継続させることができる。
以下、添付図面を参照して、本発明の実施の形態について詳細に説明する。
〔遊技機の基本構成〕
図1は、本実施の形態に係るパチンコ遊技機100の概略正面図である。
同図に示す遊技機の一例としてのパチンコ遊技機100は、遊技者の指示操作により打ち出された遊技球が入賞すると賞球を払い出すように構成されたものである。このパチンコ遊技機100は、遊技球が打ち出される遊技盤110と、遊技盤110を囲む枠部材150と、を備えている。遊技盤110は、枠部材150に着脱自在に取り付けられている。
遊技盤110は、前面に、遊技球により遊技を行うための遊技領域111と、下方から発射された遊技球が上昇して遊技領域111の上部位置へ向かう通路を形成するレール部材112と、遊技領域111の右側に遊技球を案内する案内部材113と、を備えている。
本実施の形態では、遊技者により視認され易い遊技領域111の位置に、演出のための各種の画像を表示する画像表示部114が配設されている。この画像表示部114は、遊技者によるゲームの進行に伴い、例えば、図柄抽選結果(図柄変動結果)を遊技者に装飾図柄により報知したり、キャラクタの登場やアイテムの出現による予告演出を表示したりする。なお、画像表示部114としては、例えば液晶表示装置、EL表示装置、LEDドット表示装置または7セグ表示装置等による構成例が考えられる。
また、本実施の形態では、遊技盤110の前面に、各種の演出に用いられる可動役物115および盤ランプ116を備えている。可動役物115は、遊技盤110に対して可動に構成され、可動による各種の演出を行い、また、盤ランプ116は、発光することで光による各種の演出を行う。
遊技領域111には、遊技球が落下する方向に変化を与えるための図示しない遊技くぎおよび風車等が配設されている。また、遊技領域111には、入賞や抽選に関する種々の役物が所定の位置に配設されている。また、遊技領域111には、遊技領域111に打ち出された遊技球のうち入賞口に入賞しなかったものを遊技領域111の外に排出する排出口117が配設されている。
本実施の形態では、入賞や抽選に関する種々の役物として、遊技球が入ると入賞して特別図柄抽選(大当たり抽選)が始動する第1役物の一例としての第1始動口121と、第1始動口121の下方に位置し、遊技球が入ると入賞して特別図柄抽選が始動する第1役物の一例としての第2始動口122と、遊技球が通過すると普通図柄抽選(開閉抽選)が始動する第3役物の一例としてのゲート124と、が遊技盤110に配設されている。ここにいう第1始動口121および第2始動口122とは、予め定められた1の特別電動役物(大入賞口125)、または予め定められた1の特別図柄表示器の何れかを作動させることとなる遊技球の入賞に係る入賞口をいう。
第2始動口122は、チューリップの花の形をした一対の羽根が電動ソレノイドにより開閉すると共に点灯する第2役物の一例としての電動チューリップ123を備えている。電動チューリップ123は、羽根が閉じていると、遊技球は第2始動口122へ入り難い一方で、羽根が開くと第2始動口122の入口が拡大して遊技球が第2始動口122へ入り易くなるように構成されている。そして、電動チューリップ123は、普通図柄抽選に当選すると、点灯ないし点滅しながら羽根が規定時間(例えば6秒間)および規定回数(例えば3回)だけ開く。
なお、パチンコ遊技機100は、所定の条件下で、特別図柄抽選時に大当たりが抽選される大当たり確率が変動する場合(低確状態(例えば300分の1)から高確状態(例えば30分の1)への変動)がある。また、パチンコ遊技機100は、所定の条件下で、特別図柄抽選時の特別図柄変動時間が短縮されたり、普通図柄抽選時の当選する確率が高まったり、普通図柄抽選時の普通図柄変動時間が短縮されたり、電動チューリップ123の羽根の開時間が延長されたり、電動チューリップ123の羽根が開く回数が増えたりする(電チューサポート)場合がある。
また、本実施の形態では、入賞や抽選に関する種々の役物として、第2始動口122の下方に位置し、特別図柄抽選の結果に応じて開放する大入賞口125と、遊技球が入賞しても抽選が始動しない普通入賞口126と、が遊技盤110に配設されている。この大入賞口125は、通常は閉状態であるが特別図柄抽選の結果により所定条件(例えば30秒経過または遊技球10個の入賞)を満たすまで突出傾斜して開状態が維持されるラウンドを所定回数(例えば15回または2回)だけ繰り返す。
なお、本実施の形態では、遊技領域111に第1始動口121および第2始動口122が配設されているが、いずれか一方のみを配設する構成例や他の始動口を配設する構成例も考えられる。また、本実施の形態では、遊技領域111に大入賞口125が1つ配設されているが、大入賞口125を複数配設する構成例も考えられる。
本実施の形態では、遊技盤110の右下の位置に、抽選結果や保留数に関する表示を行う表示器130が配設されている。この表示器130の詳細は後述する。
賞球の払い出しについて説明する。第1始動口121、第2始動口122、大入賞口125および普通入賞口126に遊技球が入賞すると、遊技球が入賞した場所に応じて、1つの遊技球当たり規定個数の賞球が払い出される。その一例を示すと、第1始動口121に遊技球が入賞すると3個の賞球、第2始動口122に遊技球が入賞すると4個の賞球、大入賞口125に遊技球が入賞すると13個の賞球、普通入賞口126に遊技球が入賞すると10個の賞球がそれぞれ払い出される。なお、ゲート124を遊技球が通過したことを検出しても、それに連動した賞球の払い出しは無い。
なお、遊技盤110の後面には、図示しない各種の基板等が取り付けられる。この各種の基板等について付言すると、遊技盤110の後面には、メイン基板およびサブ基板が配設されている。すなわち、遊技盤110の後面には、メイン基板として、内部抽選および当選の判定等を行う後述の遊技制御部200が構成された遊技制御基板が配設されている。この遊技制御基板は、開封することにより痕跡が残るように透明部材で構成されたメイン基板ケースに密封されている。
また、サブ基板として、演出を統括的に制御する後述の演出制御部300が構成された演出制御基板、画像および音による演出を制御する後述の画像/音響制御部310が構成された画像制御基板、および、各種のランプおよび可動役物115による演出を制御する後述のランプ制御部320が構成されたランプ制御基板等が配設されている。また、遊技盤110の後面には、供給された24VのAC電源をDC電源に変換して各種の基板等に出力するスイッチング電源(不図示)が配設されている。
付言すると、払出球の払い出し制御を行う後述の払出制御部400が構成された払出制御基板と、払出制御基板により制御され、外部から補給された補給球を一時的に溜めておき、賞球の払い出しや貸し球の払い出しを行う払い出しユニット(不図示)と、が枠部材150に配設されている。
枠部材150は、遊技者がハンドル151に触れてレバー152を時計方向に回転させる操作を行うとその操作角度に応じた打球力にて遊技球を所定の時間間隔(例えば1分間に100個)で電動発射する発射装置(不図示)を備えている。また、枠部材150は、遊技者のレバー152による操作と連動したタイミングで発射装置に遊技球を1つずつ順に供給する供給装置(不図示)と、供給装置が発射装置に供給する遊技球を一時的に溜めておく皿153(図2参照)と、を備えている。この皿153には、例えば払い出しユニットによる払出球が払い出される。
なお、本実施の形態では、皿153を上下皿一体で構成しているが、上皿と下皿とを分離する構成例も考えられる。また、発射装置のハンドル151を所定条件下で発光させる構成例も考えられる。
また、枠部材150は、発射装置のハンドル151に遊技者が触れている状態であっても遊技球の発射を一時的に停止させるための停止ボタン154と、皿153に溜まっている遊技球を箱(不図示)に落下させて取り出すための取り出しボタン155と、を備えている。
また、枠部材150は、パチンコ遊技機100の遊技状態や状況を告知したり各種の演出を行ったりするスピーカ156および枠ランプ157を備えている。スピーカ156は、楽曲や音声、効果音による各種の演出を行い、また、枠ランプ157は、点灯点滅によるパターンや発光色の違い等で光による各種の演出を行う。なお、枠ランプ157については、光の照射方向を変更する演出を行うことを可能にする構成例が考えられる。
また、枠部材150は、遊技盤110を遊技者と隔てるための透明板(不図示)を備えている。
図2は、本実施の形態に係るパチンコ遊技機100を説明する図であり、(a)は、遊技盤110の右下に配設された表示器130の一例を示す拡大図であり、(b)は、パチンコ遊技機100の部分平面図である。
パチンコ遊技機100の表示器130は、図2の(a)に示すように、第1始動口121の入賞に対応して作動する第1特別図柄表示器221と、第2始動口122の入賞に対応して作動する第2特別図柄表示器222と、ゲート124の通過に対応して作動する普通図柄表示器223と、を備えている。第1特別図柄表示器221は、第1始動口121の入賞による特別図柄を変動表示しその抽選結果を表示する。第2特別図柄表示器222は、第2始動口122の入賞による特別図柄を変動表示しその抽選結果を表示する。普通図柄表示器223は、遊技球がゲート124を通過することにより普通図柄を変動表示しその抽選結果を表示する。なお、本実施の形態では、第1特別図柄表示器221および第2特別図柄表示器222は、7セグ表示装置で構成され、また、普通図柄表示器223は、LED表示装置で構成されている。
また、表示器130は、第1特別図柄表示器221での保留に対応して作動する第1特別図柄保留表示器218と、第2特別図柄表示器222での保留に対応して作動する第2特別図柄保留表示器219と、普通図柄表示器223での保留に対応して作動する普通図柄保留表示器220と、を備えている。この保留について説明する。変動表示動作中(入賞1回分の変動表示が行われている間)にさらに他の遊技球による入賞があると、その入賞した遊技球に対する図柄の変動表示動作は、先に入賞した遊技球に対する変動表示動作が終了するまで、規定個数(例えば4個)を限度に保留される。このような保留がなされていることおよびその保留の数(未抽選数)が、第1特別図柄保留表示器218、第2特別図柄保留表示器219および普通図柄保留表示器220に表示される。なお、本実施の形態では、第1特別図柄保留表示器218、第2特別図柄保留表示器219および普通図柄保留表示器220の各々は、一列に配設したLED表示装置で構成され、その点灯態様によって保留数が表示される。
パチンコ遊技機100の枠部材150は、遊技者が演出に対する入力を行うための入力装置を備えている。図2の(b)に示すように、本実施の形態では、入力装置の一例として、演出ボタン161と、演出ボタン161に隣接し、略十字に配列された複数のキーからなる演出キー162と、が枠部材150に配設されている。演出キー162は、その中央に1つの中央キーを配置し、また、中央キーの周囲に略同一形状の4つの周囲キーを配置して構成されている。遊技者は、4つの周囲キーを操作することにより、画像表示部114に表示されている複数の画像のいずれかを選ぶことが可能であり、また、中央キーを操作することにより、選んだ画像を情報として入力することが可能である。
〔制御ユニットの構成〕
次に、パチンコ遊技機100での動作制御や信号処理を行う制御ユニットについて説明する。
図3は、制御ユニットの内部構成を示すブロック図である。同図に示すように、制御ユニットは、メイン制御手段として、内部抽選および当選の判定等といった払い出す賞球数に関する各種制御を行う遊技制御部200を備えている。また、サブ制御手段として、演出を統括的に制御する演出制御部300と、画像および音響を用いた演出を制御する画像/音響制御部310と、各種のランプおよび可動役物115を用いた演出を制御するランプ制御部320と、払出球の払い出し制御を行う払出制御部400と、を備えている。前述したように、遊技制御部200、演出制御部300、画像/音響制御部310、ランプ制御部320、および払出制御部400各々は、遊技盤110の後面に配設されたメイン基板としての遊技制御基板、さらにはサブ基板としての演出制御基板、画像制御基板、ランプ制御基板、および払出制御基板において個別に構成されている。
〔遊技制御部の構成・機能〕
遊技制御部200は、内部抽選および当選の判定等といった払い出し賞球数に関連する各種制御を行う際の演算処理を行うCPU201と、CPU201にて実行されるプログラムや各種データ等が記憶されたROM202と、CPU201の作業用メモリ等として用いられるRAM203と、を備えている。
遊技制御部200は、第1始動口121または第2始動口122に遊技球が入賞すると特別図柄抽選を行い、特別図柄抽選での当選か否かの判定結果を演出制御部300に送る。また、特別図柄抽選時の当選確率の変動設定(例えば300分の1から30分の1への変動設定)、特別図柄抽選時の特別図柄変動時間の短縮設定、および普通図柄抽選時の普通図柄変動時間の短縮設定を行い、設定内容を演出制御部300に送る。
さらに、遊技制御部200は、電動チューリップ123の羽根の開時間の延長、および電動チューリップ123の羽根が開く回数の設定、さらには羽根が開く際の開閉動作間隔の設定を制御する。また、遊技球が連続的に第1始動口121または第2始動口122へ入賞したときの未抽選分の限度個数(例えば4個)までの保留や、遊技球が連続的にゲート124を通過したときの未抽選分の限度個数(例えば4個)までの保留を設定する。
また、遊技制御部200は、特別図柄抽選の結果に応じて、大入賞口125が所定条件(例えば30秒経過または遊技球10個の入賞)を満たすまで突出傾斜して開状態を維持するラウンドを所定回数(例えば15回または2回)だけ繰り返すように制御する。さらには、大入賞口125が開く際の開閉動作間隔を制御する。
さらに、遊技制御部200は、第1始動口121、第2始動口122、大入賞口125および普通入賞口126に遊技球が入賞すると、遊技球が入賞した場所に応じて1つの遊技球当たり所定数の賞球を払い出すように、払出制御部400に対する指示を行う。例えば、第1始動口121に遊技球が入賞すると3個の賞球、第2始動口122に遊技球が入賞すると4個の賞球、大入賞口125に遊技球が入賞すると13個の賞球、普通入賞口126に遊技球が入賞すると10個の賞球をそれぞれ払い出すように、払出制御部400に指示命令(コマンド)を送る。なお、ゲート124を遊技球が通過したことを検出しても、それに連動した賞球の払い出しは払出制御部400に指示しない。
払出制御部400が遊技制御部200の指示に従って賞球の払い出しを行った場合には、遊技制御部200は、払い出した賞球の個数に関する情報を払出制御部400から取得する。それにより、払い出した賞球の個数を管理する。
遊技制御部200には、図3に示すように、第1始動口121への遊技球の入賞を検出する第1始動口検出部(第1始動口スイッチ(SW))211と、第2始動口122への遊技球の入賞を検出する第2始動口検出部(第2始動口スイッチ(SW))212と、電動チューリップ123を開閉する電動チューリップ開閉部213と、ゲート124への遊技球の通過を検出するゲート検出部(ゲートスイッチ(SW))214と、が接続されている。
さらに、遊技制御部200には、大入賞口125への遊技球の入賞を検出する大入賞口検出部(大入賞口スイッチ(SW))215と、大入賞口125を閉状態と突出傾斜した開状態とに設定する大入賞口開閉部216と、普通入賞口126への遊技球の入賞を検出する普通入賞口検出部(普通入賞口スイッチ(SW))217と、が接続されている。
また、遊技制御部200には、第1始動口121への遊技球の入賞により始動した特別図柄抽選(大当たり抽選)の未抽選分の保留個数を限度個数内(例えば4個)で表示する第1特別図柄保留表示器218と、第2始動口122への遊技球の入賞により始動した特別図柄抽選の未抽選分の保留個数を限度個数内で表示する第2特別図柄保留表示器219と、ゲート124への遊技球の通過により始動した普通図柄抽選(開閉抽選)が始動する未抽選分の保留個数を限度個数内で表示する普通図柄保留表示器220と、が接続されている。
さらに、遊技制御部200には、第1始動口121への遊技球の入賞により始動した特別図柄抽選の結果を表示する第1特別図柄表示器221と、第2始動口122への遊技球の入賞により始動した特別図柄抽選の結果を表示する第2特別図柄表示器222、普通図柄抽選の結果を表示する普通図柄表示器223と、が接続されている。
そして、第1始動口スイッチ211、第2始動口スイッチ212、ゲートスイッチ214、大入賞口スイッチ215および普通入賞口スイッチ217にて検出された検出信号が、遊技制御部200に送られる。また、遊技制御部200からの制御信号が、電動チューリップ開閉部213、大入賞口開閉部216、第1特別図柄保留表示器218、第2特別図柄保留表示器219、普通図柄保留表示器220、第1特別図柄表示器221、第2特別図柄表示器222および普通図柄表示器223に送られる。それにより、遊技制御部200は、上記した払い出し賞球数に関連する各種制御を行う。
さらに、遊技制御部200には、ホールに設置されたホストコンピュータ(不図示)に対して各種の情報を送信する盤用外部情報端子基板250が接続されている。そして、遊技制御部200は、払出制御部400から取得した払い出した賞球数に関する情報や遊技制御部200の状態等を示す情報を、盤用外部情報端子基板250を介してホストコンピュータに送信する。
〔演出制御部の構成・機能〕
次に、演出制御部300は、演出を制御する際の演算処理を行うCPU301と、CPU301にて実行されるプログラムや各種データ等が記憶されたROM302と、CPU301の作業用メモリ等として用いられるRAM303と、日時を計測するリアルタイムクロック(RTC)304と、を備えている。
演出制御部300は、例えば遊技制御部200から送られる特別図柄抽選での当選か否かの判定結果に基づいて、演出内容を設定する。その際に、演出ボタン161または演出キー162を用いたユーザからの操作入力を受けて、操作入力に応じた演出内容を設定する場合もある。また、遊技が所定期間中断された場合には、演出の一つとして客待ち用の画面表示の設定を指示する。
さらには、遊技制御部200が特別図柄抽選時の当選確率を変動させた場合、特別図柄抽選時の特別図柄変動時間を短縮させた場合、および普通図柄抽選時の普通図柄変動時間を短縮させた場合には、演出制御部300は設定された内容に対応させて演出内容を設定する。
また、演出制御部300は、設定した演出内容の実行を指示するコマンドを画像/音響制御部310およびランプ制御部320に送る。
〔画像/音響制御部の構成・機能〕
画像/音響制御部310は、演出内容を表現する画像および音響を制御する際の演算処理を行うCPU311と、CPU311にて実行されるプログラムや各種データ等が記憶されたROM312と、CPU311の作業用メモリ等として用いられるRAM313と、を備えている。
そして、画像/音響制御部310は、演出制御部300から送られたコマンドに基づいて、画像表示部114に表示する画像およびスピーカ156から出力する音響を制御する。
具体的には、画像/音響制御部310のROM312には、画像表示部114において遊技中に表示する図柄画像や背景画像、遊技者に抽選結果を報知するための装飾図柄、遊技者に予告演出を表示するためのキャラクタやアイテム等といった画像データが記憶されている。さらには、画像データと同期させて、または画像データとは独立にスピーカ156から出力させる楽曲や音声、さらにはジングル等の効果音等といった各種音響データが記憶されている。CPU311は、ROM312に記憶された画像データや音響データの中から、演出制御部300から送られたコマンドに対応したものを選択して読み出す。さらには、読み出した画像データを用いて背景画像表示、図柄画像表示、図柄画像変動、およびキャラクタ/アイテム表示等のための画像処理と、読み出した音響データを用いた音声処理とを行う。
そして、画像/音響制御部310は、画像処理された画像データにより画像表示部114での画面表示を制御する。また、音声処理された音響データによりスピーカ156から出力される音響を制御する。
〔ランプ制御部の構成・機能〕
ランプ制御部320は、盤ランプ116や枠ランプ157の発光、および可動役物115の動作を制御する際の演算処理を行うCPU321と、CPU321にて実行されるプログラムや各種データ等が記憶されたROM322と、CPU311の作業用メモリ等として用いられるRAM323と、を備えている。
そして、ランプ制御部320は、演出制御部300から送られたコマンドに基づいて、盤ランプ116や枠ランプ157の点灯/点滅や発光色等を制御する。また、可動役物115の動作を制御する。
具体的には、ランプ制御部320のROM322には、演出制御部300にて設定される演出内容に応じた盤ランプ116や枠ランプ157での点灯/点滅パターンデータおよび発光色パターンデータ(発光パターンデータ)が記憶されている。CPU321は、ROM322に記憶された発光パターンデータの中から、演出制御部300から送られたコマンドに対応したものを選択して読み出す。そして、ランプ制御部320は、読み出した発光パターンデータにより盤ランプ116や枠ランプ157での発光を制御する。
また、ランプ制御部320のROM322には、演出制御部300にて設定される演出内容に応じた可動役物115の動作パターンデータが記憶されている。CPU321は、可動役物115に対しては、読み出した動作パターンデータによりその動作を制御する。
〔払出制御部の構成・機能〕
払出制御部400は、払出球の払い出しを制御する際の演算処理を行うCPU401と、CPU401にて実行されるプログラムや各種データ等が記憶されたROM402と、CPU401の作業用メモリ等として用いられるRAM403と、を備えている。
そして、払出制御部400は、遊技制御部200から送られたコマンドに基づいて、払出球の払い出しを制御する。
具体的には、払出制御部400は、遊技制御部200から、遊技球が入賞した場所(第1始動口121等)に応じた所定数の賞球を払い出すコマンドを取得する。そして、コマンドに指定された数だけの賞球を払い出すように払出駆動部411を制御する。ここでの払出駆動部411は、遊技球の貯留部から遊技球を送り出す駆動モータで構成される。
また、払出制御部400には、払出駆動部411により遊技球の貯留部から実際に払い出された賞球の数を検出する払出球検出部412と、貯留部(不図示)での遊技球の貯留の有無を検出する球有り検出部413と、遊技者が遊技する際に使用する遊技球や払い出された賞球が保持される皿153が満タン状態に有るか否かを検出する満タン検出部414と、が接続されている。そして、払出制御部400は、払出球検出部412、球有り検出部413および満タン検出部414にて検出された検出信号を受け取り、これらの検出信号に応じた所定の処理を行う。
さらに、払出制御部400には、ホールに設置されたホストコンピュータに対して各種の情報を送信する枠用外部情報端子基板450が接続されている。そして、払出制御部400は、例えば払出駆動部411に対して払い出すように指示した賞球数に関する情報や払出球検出部412にて検出された実際に払い出された賞球数に関する情報等を枠用外部情報端子基板450を介してホストコンピュータに送信する。また、遊技制御部200に対しても、同様の情報を送信する。
〔遊技制御部の機能構成〕
続いて、遊技制御部200の機能構成を説明する。
図4は、遊技制御部200の機能構成を示すブロック図である。同図に示すように、遊技制御部200は、各種抽選処理を実行する機能部として、特別図柄抽選部231と、普通図柄抽選部232と、特別図柄変動制御部233と、特別図柄抽選結果判定部234と、普通図柄制御部237と、を備えている。特別図柄抽選部231と特別図柄抽選結果判定部234とは、抽選手段として機能する。
また、遊技制御部200は、特別図柄変動に伴う処理を実行する機能部として、変動パターン選択部235と、遊技進行制御部236と、を備えている。
さらに、遊技制御部200は、各種役物の動作制御や賞球等に関するデータ処理を実行する機能部として、大入賞口動作制御部238と、電動チューリップ動作制御部239と、賞球処理部240と、出力制御部241と、乱数制御部242と、を備えている。
特別図柄抽選部231は、第1始動口121や第2始動口122に遊技球が入賞した場合に、特別図柄の抽選を行う。
普通図柄抽選部232は、ゲート124を遊技球が通過した場合に、普通図柄抽選を行う。
特別図柄変動制御部233は、特別図柄の抽選が行われた場合に、その抽選結果に応じて特別図柄の変動を制御する。
特別図柄抽選結果判定部234は、特別図柄の抽選が行われた場合に、その抽選結果が「大当たりか否か」、「大当たりに当選した場合の大当たりの種類」、「大当たりに当選していない場合での小当たりかはずれか」を判定する。
ここで、「大当たり」の種類には、大当たり遊技の時間が長く多量の遊技球の払い出しが期待できる「長当たり」と、大当たり遊技の時間が短い「短当たり」とがある。例えば、「長当たり」では、大入賞口125の開状態が所定条件(例えば30秒経過または遊技球10個の入賞)を満たすまで維持されるラウンドが例えば15回繰り返される。また、「短当たり」では、大入賞口125でのラウンドが例えば2回繰り返される。
さらに、「長当たり」には、大当たり遊技の終了後に確率変動(確変)遊技状態および時間短縮(時短)遊技状態の両方を発生させる「15ラウンド確変当たり」とも呼ばれる大当たり(後段の「特定図柄Aでの大当たり」)と、大当たり遊技の終了後に時短遊技状態のみを発生させ確変遊技状態は発生させない「通常大当たり」とも呼ばれる大当たり(後段の「通常図柄」での大当たり)とがある。また、「短当たり」は、大当たり遊技の終了後に確変遊技状態を発生させ時短遊技状態を発生させない所謂「2ラウンド確変当たり」と呼ばれる大当たり(後段の「特定図柄B」での大当たり)である。
また、大当たりに当選していない場合の「小当たり」は、例えば大入賞口125の開閉が2回行われる小当たり遊技が行われ、終了した後においても小当たり当選時の遊技状態を継続する当たり(後段の「小当たり図柄」での当たり)である。すなわち、小当たり当選時の遊技状態が確変遊技状態である場合には、小当たり遊技の終了後においても確変遊技状態が継続され、遊技状態は移行しない。同様に、小当たりの当選時の遊技状態が確率変動も時間短縮もしていない通常の遊技状態(通常遊技状態)である場合には、小当たり遊技の終了後においても通常遊技状態が継続され、遊技状態は移行しない。
また、「はずれ」では、「大当たり」でも「小当たり」でもなく、遊技者に有利となる上記の遊技状態の何れも設定されない(後段の「はずれ図柄」の設定)。
変動パターン選択部235は、特別図柄の抽選結果が「大当たり」であった場合に、第1特別図柄表示器221や第2特別図柄表示器222にて表示する特別図柄の変動パターンを選択する。また、「リーチ演出を行うか否か」を判定する。ここでの「リーチ演出」とは、遊技者に大当たりを期待させるための画像表示部114等にて行われる演出である。
遊技進行制御部236は、各遊技状態において遊技の進行を制御する。
普通図柄制御部237は、普通図柄の抽選が行われた場合に、普通図柄の抽選結果が「当選かはずれであるか」を判定する。また、その抽選結果に応じて普通図柄の変動を制御する。
「当選」と判定された場合には、電動チューリップ123を規定時間(例えば6秒間)および規定回数(例えば3回)だけ開放し、それにより第2始動口122への遊技球の入賞確率が高まる状態を発生させる。また、「はずれ」と判定された場合には、電動チューリップ123のこのような開放状態は発生されない。
大入賞口動作制御部238は、大入賞口125の開放動作を制御する。
電動チューリップ動作制御部239は、電動チューリップ123の開放動作を制御する。
賞球処理部240は、入賞や抽選に関する種々の役物への入賞個数の管理および入賞に応じた賞球の払い出しを制御する。
出力制御部241は、遊技制御部200から演出制御部300および払出制御部400へ制御用コマンドの出力を制御する。
乱数制御部242は、メイン制御手段やサブ制御手段による処理で用いられる各種の乱数値の更新を制御する。
〔遊技機の基本動作〕
次に、上記のように構成されたパチンコ遊技機100の基本動作を説明する。
パチンコ遊技機100の基本的な動作は、メイン制御手段である遊技制御部200により行われる。そして、この遊技制御部200の制御の下、サブ制御手段である演出制御部300により遊技上の演出の制御が行われ、払い出し制御部400により賞球の払い出しの制御が行われる。
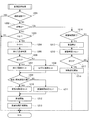
図5は、遊技制御部200の主要動作を示すフローチャートである。
遊技制御部200は、電源投入時や電源断時等の特殊な場合を除く通常の動作時において、図5に示す各処理を一定時間(例えば4ミリ秒)ごとに繰り返し実行する。図5を参照すると、乱数更新処理、始動口スイッチ(SW)処理、ゲートスイッチ(SW)処理、特別図柄処理、普通図柄処理、大入賞口処理、電動チューリップ(電チュー)処理、賞球処理、出力処理が順次実行される(ステップ501〜509)。
乱数更新処理(ステップ501)では、遊技制御部200の乱数制御部242は、メイン制御手段やサブ制御手段による処理で用いられる各種の乱数の値を更新する。乱数の設定および乱数値の更新の詳細については後述する。
始動口スイッチ処理(ステップ502)では、遊技制御部200の特別図柄抽選部231は、図3の第1始動口スイッチ211および第2始動口スイッチ212の状態を監視し、スイッチがONとなった場合に、特別図柄抽選のための処理を実行する。始動口スイッチ処理の詳細な内容については後述する。
ゲートスイッチ処理(ステップ503)では、遊技制御部200の普通図柄抽選部232は、図3のゲートスイッチ214の状態を監視し、スイッチがONとなった場合に、普通図柄抽選のための処理を実行する。ゲートスイッチ処理の詳細な内容については後述する。
特別図柄処理(ステップ504)では、遊技制御部200の特別図柄変動制御部233、特別図柄抽選結果判定部234、変動パターン選択部235、および遊技進行制御部236により、特別図柄変動およびこの図柄変動に伴う処理が行われる。特別図柄処理の詳細な内容については後述する。
普通図柄処理(ステップ505)では、遊技制御部200の普通図柄制御部237により、普通図柄変動およびこの図柄変動に伴う処理が行われる。普通図柄処理の詳細な内容については後述する。
大入賞口処理(ステップ506)では、遊技制御部200の大入賞口動作制御部238は、所定の条件に基づいて大入賞口125の開放動作を制御する。大入賞口処理の詳細な内容については後述する。
電動チューリップ処理(ステップ507)では、遊技制御部200の電動チューリップ動作制御部239は、所定の条件に基づいて電動チューリップ123の開放動作を制御する。電動チューリップ処理の詳細な内容については後述する。
賞球処理(ステップ508)では、遊技制御部200の賞球処理部240は、入賞個数の管理および入賞に応じた賞球の払い出しを制御する。
出力処理(ステップ509)では、遊技制御部200の出力制御部241は、演出制御部300および払出制御部400へ制御用コマンドを出力する。制御用コマンドは、ステップ508までの各処理において生成され、RAM203にセットされており、この出力処理で出力される。
〔遊技制御部での始動口スイッチ処理〕
図6は、始動口スイッチ処理(図5のステップ502)の内容を示すフローチャートである。
この始動口スイッチ処理において、遊技制御部200の特別図柄抽選部231は、まず、始動口121、122に遊技球が入賞して始動口スイッチ211、212がONとなったか否かを判断する(ステップ601)。始動口スイッチ211、212がONとなったならば、次に特別図柄抽選部231は、未抽選分の保留数Uが上限値未満か否かを判断する(ステップ602)。図6に示す例では、上限値を4個としている。保留数Uが上限値に達している場合は(ステップ602でNo)、それ以上未抽選分の入賞を保留することができないので、始動口スイッチ処理を終了する。
一方、保留数Uが上限値未満である場合(ステップ602でYes)、次に特別図柄抽選部231は、保留数Uの値を1加算する(ステップ603)。そして、今回の入賞による抽選のための乱数値を取得し、RAM203に保持する(ステップ604)。ここでは、始動口121、122の入賞なので、特別図柄抽選のための乱数値(大当たり乱数、大当たり図柄乱数、リーチ乱数、変動パターン乱数など)が取得される。このとき取得される乱数値は、ステップ501の乱数更新処理で更新された値である。そして、この乱数値により特別図柄抽選の結果が確定される。
〔遊技制御部でのゲートスイッチ処理〕
図7は、ゲートスイッチ処理(図5のステップ503)の内容を示すフローチャートである。
このゲートスイッチ処理において、遊技制御部200の普通図柄抽選部232は、まず、ゲート124を遊技球が通過してゲートスイッチ214がONとなったか否かを判断する(ステップ701)。ゲートスイッチ214がONとなったならば、次に普通図柄抽選部232は、未抽選分の保留数Gが上限値未満か否かを判断する(ステップ702)。図7に示す例では、上限値を4個としている。保留数Gが上限値に達している場合は(ステップ702でNo)、それ以上未抽選分の入賞を保留することができないので、ゲートスイッチ処理を終了する。
一方、保留数Gが上限値未満である場合(ステップ702でYes)、次に普通図柄抽選部232は、保留数Gの値を1加算する(ステップ703)。そして、今回の入賞による抽選のための乱数値を取得し、RAM203に保持する(ステップ704)。ここでは、ゲート124の入賞なので、普通図柄抽選のための乱数値(当たり乱数など)が取得される。
〔遊技制御部での特別図柄処理〕
図8は、特別図柄処理(図5のステップ504)の内容を示すフローチャートである。
この特別図柄処理において、遊技制御部200の特別図柄変動制御部233は、まず、パチンコ遊技機100の現在の状態が大当たり(特別図柄抽選の当選)中か否かを判断する(ステップ801)。大当たり中であれば、既に何らかの大当たりを表す特別図柄が選択されて停止している状態なので、特別図柄変動を開始することなく特別図柄処理を終了する(ステップ801でYes)。一方、大当たり中でない場合(ステップ801でNo)、次に特別図柄変動制御部233は、パチンコ遊技機100の現在の状態が特別図柄変動中か否かを判断する(ステップ802)。特別図柄変動中でない場合(ステップ802でNo)、次に特別図柄変動制御部233は、特別図柄の未抽選分の保留数U(図6参照)が1以上か判断する(ステップ803)。保留数U=0である場合は(ステップ803でNo)、特別図柄の抽選を始動するための入賞が無いことを意味するため、特別図柄変動を開始せずに処理を終了する。
これに対し、保留数Uが1以上である場合(ステップ803でYes)、特別図柄変動制御部233は、保留数Uの値を1減算し(ステップ804)、次に別ルーチンによる大当たり判定処理および変動パターン選択処理を実行する(ステップ805、806)。詳しくは後述するが、この大当たり判定処理および変動パターン選択処理によって、演出制御部300に送られる変動開始コマンドに含まれる設定情報(図柄、遊技状態、変動パターン等)が決定される。
この後、特別図柄変動制御部233は、大当たり判定処理および変動パターン選択処理で決定された設定情報を含んだ変動開始コマンドを生成し、RAM203にセットする(ステップ807)。そして、この設定情報に基づき、図3に示す第1特別図柄表示器221、第2特別図柄表示器222における特別図柄の変動を開始し(ステップ808)、変動パターンで設定された時間だけ特別図柄変動を行うために、変動時間の計測を開始する(ステップ809)。ステップ807でセットされた変動開始コマンドは、図5のステップ509に示した出力処理で演出制御部300へ送信される。
次に、ステップ802で特別図柄変動中と判断された場合(ステップ802でYes)、特別図柄変動制御部233は、変動時間が終了したか否かを判断する(ステップ810)。すなわち、ステップ809で計測開始された変動時間がステップ806の変動パターン選択処理で設定された変動時間に達したか否かが判断される。変動時間が終了していなければ(ステップ810でNo)、特別図柄変動が継続されるので、そのまま特別図柄処理が終了する。
一方、変動時間が終了した場合(ステップ810でYes)、特別図柄変動制御部233は、まず変動停止コマンドをRAM203にセットする(ステップ811)。次に、特別図柄変動制御部233は、第1特別図柄表示器221、第2特別図柄表示器222における特別図柄の変動を終了して(ステップ812)、計測された変動時間をリセットする(ステップ813)。そして、別ルーチンの停止中処理を実行する(ステップ814)。停止中処理の内容については後述する。ステップ811でセットされた変動開始コマンドは、図5のステップ509に示した出力処理で演出制御部300へ送信される。
〔遊技制御部による大当たり判定処理〕
図9は、大当たり判定処理(図8のステップ805)の内容を示すフローチャートである。
この大当たり判定処理において、遊技制御部200の特別図柄抽選結果判定部234は、まず、今回の特別図柄抽選における大当たり乱数の判定を行い(ステップ901)、大当たりしたか否かを判断する(ステップ902)。大当たりしたか否かは、図6のステップ604で取得した大当たり乱数の値が大当たりの当選値として設定された値と一致したか否かを判断することによって決定される。
ステップ901の判断で大当たりだった場合(ステップ902でYes)、次に特別図柄抽選結果判定部234は、大当たり図柄乱数の判定を行う(ステップ903)。この判定では、まず特別図柄抽選の当選確率を変動(確率変動、確変)するか否かを判断する(ステップ904)。確率変動するか否かは、図6のステップ604で取得した大当たり図柄乱数の値が予め設定された値と一致したか否かを判断することによって決定される。
確率変動する場合(ステップ904でYes)、次に特別図柄抽選結果判定部234は、図柄の変動時間を短縮(時間短縮、時短)するか否かを判断する(ステップ905)。時間短縮するか否かは、確率変動の判断と同様に、図6のステップ604で取得した大当たり図柄乱数の値が予め設定された値と一致したか否かを判断することによって決定される。
以上の判定の後、特別図柄抽選結果判定部234は、時間短縮する場合(ステップ905でYes)は、確率変動および時間短縮を伴う大当たりであることを表す図柄(以下、特定図柄A)を設定情報としてRAM203にセットする(ステップ906)。時間短縮しない場合(ステップ905でNo)は、確率変動を伴うが時間短縮を伴わない大当たりであることを表す図柄(以下、特定図柄B)を設定情報としてRAM203にセットする(ステップ907)。また、確率変動しない場合(ステップ904でNo)は、時間短縮を伴うが確率変動を伴わない大当たりであることを表す図柄(以下、通常図柄)を設定情報としてRAM203にセットする(ステップ908)。
大当たりしなかった場合(ステップ902でNo)、次に特別図柄抽選結果判定部234は、小当たりしたか否かを判断する(ステップ909)。小当たりしたか否かは、大当たりの判断と同様に、図6のステップ604で取得した大当たり乱数の値が小当たりの当選値として設定された値と一致したか否かを判断することによって決定される。
特別図柄抽選結果判定部234は、小当たりである場合(ステップ909でYes)は、確率変動も時間短縮も伴わない当たりであることを表す図柄(以下、小当たり図柄)を設定情報としてRAM203にセットする(ステップ910)。小当たりでない場合(ステップ909でNo)は、抽選にはずれたことを表す図柄(以下、はずれ図柄)を設定情報としてRAM203にセットする(ステップ911)。
すなわち、RAM203にセットされる「特定図柄A」は、抽選結果が確率変動および時間短縮を伴う大当たりであることを表す。「特定図柄B」は、抽選結果が確率変動を伴うが時間短縮は伴わない大当たりであることを表す。「通常図柄」は、抽選結果が時間短縮を伴うが確率変動は伴わない大当たりであることを表す。「小当たり図柄」は、抽選結果が時間短縮も確率変動も伴わない当たりであることを表す。「はずれ図柄」は、抽選結果がはずれであることを表す。
〔遊技制御部による変動パターン選択処理〕
図10は、変動パターン選択処理(図8のステップ806)の内容を示すフローチャートである。
この変動パターン選択処理において、遊技制御部200の変動パターン選択部235は、まず、今回の特別図柄抽選で大当たりしたか否かを判断する(ステップ1001)。この判断は、大当たり判定処理(図9)のステップ901と同様である(ステップ901の判断結果を用いても良い)。そして、大当たりだった場合(ステップ1001でYes)、変動パターン選択部235は、大当たり用の変動パターンテーブルをROM202から読み出してRAM203にセットする(ステップ1002)。
一方、大当たりしなかった場合(ステップ1001でNo)、次に変動パターン選択部235は、遊技者に大当たりを期待させるためのいわゆるリーチ演出を行うか否かを決定するための乱数の判定を行う(ステップ1003)。リーチ演出を行うか否かは、図6のステップ604で取得したリーチ乱数の値が予め設定された値と一致したか否かを判断することによって決定される。
乱数を用いた判定の結果、リーチ演出を行う場合(ステップ1004でYes)、変動パターン選択部235は、リーチ用の変動パターンテーブルをROM202から読み出してRAM203にセットする(ステップ1005)。また、リーチ演出を行わない場合(ステップ1004でNo)、変動パターン選択部235は、はずれ用の変動パターンテーブルをROM202から読み出してRAM203にセットする(ステップ1006)。
ここで、変動パターンテーブルとは、予め用意されている複数の変動パターン(変動時間10秒、30秒、60秒、90秒など)と変動パターン乱数の値とを対応付けたテーブルである。
次に、変動パターン選択部235は、変動パターンを決定するための乱数(変動パターン乱数)を取得し、RAM203に保持する(ステップ1007)。そして、ステップ1002、1005、1006でセットされた変動パターンテーブルを用いて変動パターン乱数の判定を行う(ステップ1008)。すなわち、変動パターン選択部235は、RAM203にセットされた変動パターンテーブルを参照し、ステップ1007で取得した乱数値に応じた変動パターンを選択する。したがって、同じ乱数値が取得された場合でも、特別図柄抽選の結果が、大当たりしたか否か、大当たりしていない場合はリーチ演出を行うか否か、といった状態の違いに応じて参照される変動パターンテーブルが異なるので、決定される変動パターンが異なる場合がある。
この後変動パターン選択部235は、ステップ1008で選択した変動パターンを設定情報としてRAM203にセットする(ステップ1009)。ステップ1009でセットされた変動パターンの設定情報は、図8のステップ807でセットされる変動開始コマンドに含まれ、図5のステップ509に示した出力処理で演出制御部300へ送信される。
〔遊技制御部による停止中処理〕
図11は、停止中処理(図8のステップ814)の内容を示すフローチャートである。
この停止中処理において、遊技制御部200における遊技状態設定手段の一例としての遊技進行制御部236は、まず、今回の特別図柄抽選で大当たりしたか否かを判断する(ステップ1101)。そして、大当たりだった場合(ステップ1101でYes)、次に遊技進行制御部236は、確率変動を伴うか否かを判断し(ステップ1102)、さらに時間短縮を伴うか否かを判断する(ステップ1103)。
これらの判断は、大当たり判定処理(図9)のステップ902、904、905と同様である(ステップ902、904、905の判断結果を用いても良い)。また、大当たり判定処理(図9)で設定情報にセットされた図柄の種類に基づいて判断しても良い。すなわち、特定図柄Aがセットされているならば、ステップ1101〜1103全てでYesである。特定図柄Bがセットされているならば、ステップ1101、1102でYes、ステップ1103でNoである。通常図柄がセットされているならば、ステップ1101でYes、ステップ1102でNoである。はずれ図柄または小当たり図柄がセットされているならば、ステップ1101でNoである。
確率変動および時間短縮を伴う大当たり(特定図柄A)であった場合(ステップ1101〜1103全てでYes)、遊技進行制御部236は、RAM203の遊技状態の設定を第2遊技状態の一例としての確変遊技状態とし(ステップ1104)、大当たり開始コマンドをRAM203にセットして(ステップ1106)、大当たりの動作制御を開始する(ステップ1107)。確率変動のみを伴う大当たり(特定図柄B)であった場合(ステップ1101、1102でYes、ステップ1103でNo)、遊技進行制御部236は、RAM203の遊技状態の設定を第2遊技状態の一例としての潜伏遊技状態とし(ステップ1105)、大当たり開始コマンドをRAM203にセットして(ステップ1106)、大当たりの動作制御を開始する(ステップ1107)。確変遊技状態とは、特別図柄抽選の当選確率を高確率にシフトさせ(確率変動させ)、かつ図柄の変動時間を短縮させた(時間短縮させた)遊技状態である。潜伏遊技状態とは、確率変動させるが、時間短縮は行わない遊技状態である。また、大当たりの動作制御とは、大入賞口125の開放動作の制御である。確変遊技状態およびこれに基づく大当たりの動作制御にはいくつかの種類を設定することができる。どの確変遊技状態が適用されるかは、大当たり判定処理(図9)でセットされた特定図柄の種類によって決まる。
確率変動を伴わない大当たりであった場合(ステップ1101でYes、ステップ1102でNo)、遊技進行制御部236は、RAM203の遊技状態の設定を第1遊技状態の一例としての時短遊技状態とし(ステップ1108)、大入賞口125の開放回数Jを設定し(ステップ1109)、大当たり開始コマンドをRAM203にセットして(ステップ1106)、大当たりの動作制御を開始する(ステップ1107)。ここで、時短遊技状態とは、確率変動は行わず、時間短縮させた遊技状態である。この停止中処理では、開放回数Jが指定されるので(図示の例では100回)、大入賞口125が100回開放したならば、時短遊技状態が終了する。
大当たりでなかった場合(ステップ1101でNo)、次に遊技進行制御部236は、大入賞口125の開放回数Jが0か否かを調べる(ステップ1110)。開放回数Jが0であれば(ステップ1110でYes)、停止中処理を終了する。開放回数Jが0でなければ(ステップ1110でNo)、次に遊技進行制御部236は、開放回数Jの値を1減算して(ステップ1111)、再度開放回数Jが0か否かを調べる(ステップ1112)。開放回数Jが0でなければ(ステップ1112でNo)、停止中処理を終了する。開放回数Jが0であれば(ステップ1112でYes)、遊技進行制御部236は、RAM203の遊技状態の設定を第1遊技状態の一例としての通常遊技状態(確率変動も時間短縮もしていない通常の遊技状態)とし(ステップ1113)、停止中処理を終了する。
〔遊技制御部による普通図柄処理〕
図12は、普通図柄処理(図5のステップ505)の内容を示すフローチャートである。
この普通図柄処理において、遊技制御部200の普通図柄制御部237は、まず、パチンコ遊技機100の現在の状態が補助遊技(普通図柄抽選の当選)中か否かを判断する(ステップ1201)。補助遊技中であれば、既に普通図柄が選択されて停止している状態なので、普通図柄変動を開始することなく普通図柄処理を終了する(ステップ1201でYes)。一方、補助遊技中でない場合(ステップ1201でNo)、次に普通図柄制御部237は、パチンコ遊技機100の現在の状態が普通図柄変動中か否かを判断する(ステップ1202)。普通図柄変動中でない場合(ステップ1202でNo)、次に普通図柄制御部237は、普通図柄の未抽選分の保留数G(図7参照)が1以上か判断する(ステップ1203)。保留数G=0である場合は(ステップ1203でNo)、普通図柄の抽選を始動するための入賞が無いことを意味するため、普通図柄変動を開始せずに処理を終了する。
これに対し、保留数Gが1以上である場合(ステップ1203でYes)、普通図柄制御部237は、保留数Gの値を1減算し(ステップ1204)、今回の普通図柄抽選における当たり乱数の判定を行い(ステップ1205)、普通図柄抽選に当選したか否かを判断する(ステップ1206)。当選したか否かは、図7のステップ704で取得した当たり乱数の値が当選値として設定された値と一致したか否かを判断することによって決定される。普通図柄抽選に当選した場合(ステップ1206でYes)、普通図柄制御部237は、当選したことを表す図柄(以下、当たり図柄)を設定情報としてRAM203にセットする(ステップ1207)。一方、普通図柄抽選に当選しなかった場合(ステップ1206でNo)、普通図柄制御部237は、抽選にはずれたことを表す図柄(以下、はずれ図柄)を設定情報としてRAM203にセットする(ステップ1208)。
次に、普通図柄制御部237は、現在のパチンコ遊技機100の動作状態が確変遊技状態または時短遊技状態のいずれかに該当するか否かを判断する(ステップ1209)。いずれかの遊技状態に該当する場合(ステップ1209でYes)、普通図柄制御部237は、普通図柄変動の変動時間を短時間に設定する(ステップ1210)。図12に示す例では、3秒に設定される。これに対し、パチンコ遊技機100の現在の動作状態が確変遊技状態または時短遊技状態のいずれにも該当しない場合(ステップ1209でNo)、普通図柄制御部237は、普通図柄変動の変動時間を長時間に設定する(ステップ1211)。図12に示す例では、29秒に設定される。
この後、普通図柄制御部237は、ステップ1207またはステップ1208の設定内容に基づき、図3に示す普通図柄表示器223における普通図柄の変動を開始する(ステップ1212)。また、ステップ1210またはステップ1211で設定された時間だけ普通図柄変動を行うために、変動時間の計測を開始する(ステップ1213)。
次に、ステップ1202で普通図柄変動中と判断された場合(ステップ1202でYes)、普通図柄制御部237は、変動時間が終了したか否かを判断する(ステップ1214)。すなわち、ステップ1213で計測開始された変動時間がステップ1210またはステップ1211で設定された変動時間に達したか否かが判断される。変動時間が終了していなければ(ステップ1214でNo)、普通図柄変動が継続されるので、そのまま普通図柄処理が終了する。
一方、変動時間が終了した場合(ステップ1214でYes)、普通図柄制御部237は、まず、普通図柄表示器223における普通図柄の変動を終了して(ステップ1215)、計測された変動時間をリセットする(ステップ1216)。次に、普通図柄制御部237は、変動を終了して停止した普通図柄に基づき当選したか否かを判断する(ステップ1217)。当選したならば(ステップ1217でYes)、補助遊技の動作制御を開始する(ステップ1218)。一方、抽選にはずれたならば(ステップ1217でNo)、パチンコ遊技機100の現在の状態を保持したまま普通図柄処理を終了する。
〔遊技制御部による大入賞口処理〕
図13は、大入賞口処理(図5のステップ506)の内容を示すフローチャートである。
この大入賞口処理において、遊技制御部200の大入賞口動作制御部238は、まず、パチンコ遊技機100の現在の状態が大当たり中か否かを判断する(ステップ1301)。大当たり中でない場合、大入賞口125への入賞はないので、大入賞口処理を終了する(ステップ1301でNo)。一方、大当たり中である場合(ステップ1301でYes)、次に大入賞口動作制御部238は、パチンコ遊技機100が停止中処理(図11)で開始された大当たり時の動作制御におけるオープニング動作の最中か否かを判断する(ステップ1302)。
パチンコ遊技機100がオープニング中である場合(ステップ1302でYes)、次に大入賞口動作制御部238は、予め設定されたオープニング動作が行われるべき時間(オープニング時間)を経過したか否かを判断する(ステップ1303)。オープニング時間を経過していないならば、大入賞口125でのオープニング動作が継続されるので、大入賞口処理を終了する(ステップ1303でNo)。一方、オープニング時間を経過したならば(ステップ1303でYes)、次に大入賞口動作制御部238は、大入賞口125の開放ラウンド数Rの値を現在の値から1加算し(ステップ1304)、大入賞口125を開放する(ステップ1305)。
次に、大入賞口動作制御部238は、大入賞口125での開放状態が予め設定された時間(開放時間)を経過したか否かを判断する(ステップ1306)。大入賞口125での開放状態が開放時間を経過していない場合(ステップ1306でNo)、次に大入賞口動作制御部238は、大入賞口125への入賞個数Cが9個以上か否かを判断する(ステップ1307)。大入賞口125での開放状態が開放時間を経過しておらず、かつ入賞個数Cが9個未満である場合は、大入賞口125の開放状態が継続されるので、大入賞口処理を終了する(ステップ1307でNo)。一方、大入賞口125の開放状態が開放時間を経過したか(ステップ1306でYes)、または入賞個数Cが9個に達した場合(ステップ1307でYes)、大入賞口動作制御部238は、大入賞口125を閉止する(ステップ1308)。
次に、大入賞口動作制御部238は、大入賞口125の開放ラウンド数Rが予め設定された最大値に達したか否かを判断する(ステップ1309)。そして、最大値に達していないならば、大当たり時の動作制御が継続するので、大入賞口処理を終了する(ステップ1309でNo)。この最大値は、大当たり判定処理(図9)でセットされた特別図柄により特定される大当たりの種類に応じて設定される。例えば、上記した特定図柄Aおよび通常図柄の大当たりでは最大値は15ラウンド、特定図柄Bの大当たりでは最大値は2ラウンドに設定される。
大入賞口125の開放ラウンド数Rが最大値に達したならば(ステップ1309でYes)、次に大入賞口動作制御部238は、開放ラウンド数Rを0にリセットし(ステップ1310)、大当たり時の動作制御におけるエンディング動作を開始する(ステップ1311)。この後、大入賞口動作制御部238は、エンディング動作の開始からの経過時間が予め設定されたエンディング動作が行われるべき時間(エンディング時間)を経過したか否かを判断する(ステップ1312)。エンディング時間を経過していないならば、エンディング動作が継続されるので、大入賞口処理を終了する(ステップ1312でNo)。一方、エンディング時間を経過したならば(ステップ1312でYes)、次に大入賞口動作制御部238は、大当たりの動作制御を終了して大入賞口処理を終了する(ステップ1313)。
ステップ1302で、パチンコ遊技機100がオープニング中ではないと判断した場合(ステップ1302でNo)、次に大入賞口動作制御部238は、大入賞口125が開放中か否かを判断する(ステップ1314)。そして、開放中であるならば、上記ステップ1306以降の動作を実行する(ステップ1314でYes)。
大入賞口125が開放中でない場合(ステップ1314でNo)、次に大入賞口動作制御部238は、パチンコ遊技機100がエンディング中か否かを判断する(ステップ1315)。そして、エンディング中であるならば、上記ステップ1312以降の動作を実行する(ステップ1315でYes)。
パチンコ遊技機100がエンディング中でない場合(ステップ1315でNo)、次に大入賞口動作制御部238は、大入賞口125を閉止した後の経過時間が予め設定された開放ラウンドの実施間隔(インターバル時間)を経過したか否かを判断する(ステップ1316)。そして、インターバル時間を経過していない場合は、まだ次の開放ラウンドを実施しないので、大入賞口処理を終了する(ステップ1316でNo)。一方、大入賞口125を閉止した後の経過時間がインターバル時間を経過したならば、次の開放ラウンドを実施するため、上記ステップ1304以降の動作を実行する(ステップ1316でYes)。
〔遊技制御部による電動チューリップ処理〕
図14は、電動チューリップ処理(図5のステップ507)の内容を示すフローチャートである。
電動チューリップ処理において、遊技制御部200の電動チューリップ動作制御部239は、まず、パチンコ遊技機100の現在の動作状態が補助遊技中か否かを判断する(ステップ1401)。補助遊技中でない場合、電動チューリップ123は開放しないため、電動チューリップ処理を終了する(ステップ1401でNo)。一方、補助遊技中である場合(ステップ1401でYes)、次に電動チューリップ動作制御部239は、パチンコ遊技機100が補助遊技時の動作制御におけるオープニング動作の最中か否かを判断する(ステップ1402)。
パチンコ遊技機100がオープニング中である場合(ステップ1402でYes)、次に電動チューリップ動作制御部239は、予め設定されたオープニング動作が行われるべき時間(オープニング時間)を経過したか否かを判断する(ステップ1403)。オープニング時間を経過していないならば、オープニング動作が継続されるので、電動チューリップ処理を終了する(ステップ1403でNo)。一方、オープニング時間を経過したならば(ステップ1403でYes)、次に電動チューリップ動作制御部239は、現在のパチンコ遊技機100の動作状態が確変遊技状態(図11のステップ1104参照)か否かを判断する(ステップ1404)。確変遊技状態である場合(ステップ1404でYes)、電動チューリップ動作制御部239は、引き続いて時短遊技状態(図11のステップ1108参照)か否かを判断する(ステップ1405)。その結果、時短遊技状態でもある場合には(ステップ1405でYes)、電動チューリップ123の開放時間が例えば3.5秒と長時間である開放動作パターン(以下、「長時間開放動作パターン」)を設定する(ステップ1406)。
これに対し、現在のパチンコ遊技機100の動作状態が確変遊技状態であるが時短遊技状態でない潜伏遊技状態(図11のステップ1105参照)である場合(ステップ1404でYes、ステップ1405でNo)、電動チューリップ動作制御部239は、電動チューリップ123の開放時間が例えば0.1〜2秒程度と短時間である第1開放動作パターン(以下、「短時間開放動作パターンA」)を設定する(ステップ1407)。
また、現在のパチンコ遊技機100の動作状態が確変遊技状態でも時短遊技状態でもない通常遊技状態(図11のステップ1113参照)である場合(ステップ1404でNo)、電動チューリップ動作制御部239は、電動チューリップ123の開放時間が例えば0.1〜2秒程度と短時間である第2開放動作パターン(以下、「短時間開放動作パターンB」)を設定する(ステップ1408)。
なお、これらの長時間開放動作パターン、短時間開放動作パターンA、および短時間開放動作パターンBは、遊技制御部200のROM202に予め記憶されているものである。
この後、電動チューリップ動作制御部239は、それぞれの開放動作パターンに従って電動チューリップ123の開放動作を開始する(ステップ1409)。そして、電動チューリップ動作制御部239は、ステップ1406にて設定された長時間開放動作パターン、ステップ1407にて設定された短時間開放動作パターンA、またはステップ1408にて設定された短時間開放動作パターンBでの開放動作が終了したか否かを判断する(ステップ1410)。そして、開放動作が終了していないならば、電動チューリップ123の開放動作が継続されるので、電動チューリップ処理を終了する(ステップ1410でNo)。
一方、各開放動作パターンでの電動チューリップ123の開放動作が終了したならば(ステップ1410でYes)、次に電動チューリップ動作制御部239は、予め設定されたエンディング動作が行われるべき時間(エンディング時間)を経過したか否かを判断する(ステップ1411)。エンディング時間を経過していないならば、エンディング動作が継続されるので、電動チューリップ処理を終了する(ステップ1411でNo)。一方、エンディング時間を経過したならば(ステップ1411でYes)、次に電動チューリップ動作制御部239は、補助遊技時の動作制御を終了して電動チューリップ処理を終了する(ステップ1412)。
〔電動チューリップ動作制御部による電動チューリップ動作制御〕
ここで、本実施の形態のパチンコ遊技機100では、役物制御手段の一例としての電動チューリップ動作制御部239は、上記の電動チューリップ処理(図14)にて電動チューリップ123の開放動作を行うに際して、パチンコ遊技機100での現在の遊技状態が潜伏遊技状態である場合に設定する第1開放動作パターン(図14のステップ1407での短時間開放動作パターンA)と、通常遊技状態である場合に設定する第2開放動作パターン(図14のステップ1408での短時間開放動作パターンB)とを異なるように制御する。
ここで、「電動チューリップ123の開放動作パターン」とは、電動チューリップ123を動作させる際の電動チューリップ123の開放時間や開放回数等の組み合わせからなる動作形態をいう。すなわち、電動チューリップ123に施される1回の作動(1作動)は、オープニング動作(オープニング時間Top)を経て(図14のステップ1403参照)、電動チューリップ123が開放されるまでの開始インターバル動作(開始インターバル時間Ts)、1回または複数回の開放状態の設定動作(開放時間T)、開放状態と開放状態との間に設定されるインターバル動作(インターバル時間Tint)、および電動チューリップ123が閉止されてからの終了インターバル動作(終了インターバル時間Te)からなる開放動作が実行される。そしてその後、エンディング動作(エンディング時間Tend)により終了する(図14のステップ1411参照)。この場合の開始インターバル動作の時間長(Ts=0を含む)、開放状態の設定動作(開放時間T)およびインターバル動作(インターバル時間Tint)における時間長および回数、さらには終了インターバル動作の時間長(Te=0を含む)を組み合わせた形態が開放動作パターンと定義される。
図15は、遊技制御部200の電動チューリップ動作制御部239が電動チューリップ123の動作を制御する際に設定する開放動作パターンの一例を説明する図である。同図に示したように、例えば電動チューリップ123に3回の開放が設定される開放動作は、オープニング動作(オープニング時間Top)の終了の後からエンディング動作(エンディング時間Tend)が開始されるまでの間に設定される。そして、この場合の開放動作パターンは、開始インターバル動作(開始インターバル時間Ts)、3回の開放状態の設定動作(開放時間T1,T2,T3)、2回のインターバル動作(インターバル時間Tint1,Tint2)、および終了インターバル動作(終了インターバル時間Te)の各要素動作により構成される。
図15を用いて具体的に述べる。電動チューリップ動作制御部239が電動チューリップ123の動作制御を開始すると、電動チューリップ動作制御部239は、ROM202から開放動作パターンを取得する。そして、電動チューリップ動作制御部239は、まずオープニング時間Topの間、オープニング動作を行う。その後、電動チューリップ動作制御部239は、取得した開放動作パターンによる電動チューリップ123の開放動作を実行する。電動チューリップ動作制御部239は、電動チューリップ123の開放動作を開始すると、まず開始インターバル時間Ts(Ts=0を含む)の間、開始インターバル動作を行う。そして、電動チューリップ123にて1回目の開放状態の設定動作(以下、開放状態設定動作)を行い、開放時間T1後に電動チューリップ123を閉止する。引き続き、インターバル時間Tint1のインターバル動作を経過した後、電動チューリップ動作制御部239は、電動チューリップ123にて2回目の開放状態設定動作を行い、開放時間T2後に電動チューリップ123を閉止する。さらに、インターバル時間Tint2のインターバル動作を経過した後、電動チューリップ動作制御部239は、電動チューリップ123にて3回目の開放状態設定動作を行い、開放時間T3後に電動チューリップ123を閉止する。そして、終了インターバル時間Te(Te=0を含む)の間、終了インターバル動作を行い、電動チューリップ123の開放動作を終了する。その後、電動チューリップ動作制御部239は、エンディング時間Tendの間だけエンディング動作を行って、電動チューリップ123の動作制御を終了する。
なお、1回、2回または4回以上の開放動作が行われる場合には、開始インターバル動作、1回、2回または4回以上の開放状態設定動作、開放状態の間のインターバル動作(1回の場合には無い)、および終了インターバル動作が設定されることとなる。
電動チューリップ123の開放動作パターンを異なるものとする演出では、電動チューリップ123の開放動作パターンにおける開始インターバル時間、開放時間、インターバル時間、および終了インターバル時間の何れか一または複数を異なるものに設定する。また、電動チューリップ123の開放動作パターンにおける開放回数を同数または近似した回数に設定する。ここでの「近似する」とは、遊技者が漫然と観察すると判別できないが注意を持って観察すれば把握できる程度に差異があることをいう。
なお、電動チューリップ123の開放動作にて設定される各開放動作パターンは、普通図柄処理(図12)において普通図柄制御部237がRAM203にセットした当たり図柄(図12のステップ1207参照)の図柄パターン(種類)と対応付けられて設定される。
パチンコ遊技機100において、遊技状態が潜伏遊技状態にある場合に行う電動チューリップ123の開放動作と、通常遊技状態にある場合に行う電動チューリップ123の開放動作とを同一とすると、遊技者は両者を全く区別できない。そのため、遊技者には、現在の遊技状態が潜伏遊技状態および通常遊技状態の何れが設定されているかを把握する判断材料が提供されない。それにより、遊技者は遊技状態が何れであるかを見出そうと積極的な意思を持つことがなくなり、遊技が漫然としたものになり易い。また、特定図柄Bの大当たりに当選し潜伏遊技状態が設定されているにも拘わらず小当たり等による通常遊技状態が設定されていると遊技者が思い込み、遊技の続行を諦めてしまう場合もある。
また他方、潜伏遊技状態と通常遊技状態とで電動チューリップ123の開放動作を明らかに異なるものとすると、遊技者は両者の区別を容易に把握できる。しかし、遊技状態が何れであるかが明確になることによって遊技者に与える刺激も少なくなる。そのため、遊技者の遊技への興味が薄くなり、また集中力も低下し易い。
そこで、本実施の形態のパチンコ遊技機100では、現在の遊技状態が潜伏遊技状態に設定されている場合の電動チューリップ123の開放動作に、通常遊技状態が設定されている場合との差異を設けるという演出を施す。それによって、遊技者における遊技への集中力や興味を喚起している。
その場合に、電動チューリップ123の開放動作に施す演出は、法令の規定に従って設定される。すなわち、電動チューリップ123の開放動作では、電動チューリップ123を1作動させる際の累積開放時間は6秒以下でなければならないことが法令に定められている。そのため、電動チューリップ動作制御部239は、電動チューリップ123の開放動作に施す演出として、電動チューリップ123の1作動での累積開放時間が6秒以下を満たす範囲で、潜伏遊技状態が設定されている場合と通常遊技状態が設定されている場合とで差異を設けた開放動作パターンにより電動チューリップ123を動作させるように制御する。例えば上記の図15の例では、開放時間T1+開放時間T2+開放時間T3≦6秒を満たすように電動チューリップ123の動作が制御される。
このように、本実施の形態のパチンコ遊技機100では、電動チューリップ123の開放動作に施す演出により、潜伏遊技状態での電動チューリップ123の開放動作パターンは、通常遊技状態での開放動作パターンとは異なる形態で実行される。そのため、遊技者は両者を注意して観察することにより、潜伏遊技状態および通常遊技状態の何れが設定されているかを把握することができる。すなわち、遊技者に有利な遊技状態である潜伏遊技状態が設定されているか否かを知りたいという心理が遊技者には働くので、電動チューリップ処理(図14)が開始されると、遊技者は電動チューリップ123の動作に注目する。そして、遊技者は潜伏遊技状態での開放動作パターンと通常遊技状態での開放動作パターンとの差異を見出そうとする。それにより、遊技者の遊技に対する集中力や興味が持続される。特に、普通図柄抽選に当選したか否か(図12のステップ1206参照)に対応した動作が行われる電動チューリップ123は遊技者の視線を集め易い。そのため、電動チューリップ123を用いた演出により異なる遊技状態を示唆すると、遊技者は電動チューリップ123の動作に対する関心が強くなり、遊技者の遊技に対する集中力や興味が喚起され易い。
また、その場合に、潜伏遊技状態での開放動作パターンと通常遊技状態での開放動作パターンとが近似するように設定すれば、遊技者は、両者をより注意深く集中して観察しなければ、潜伏遊技状態および通常遊技状態の何れが設定されているかを把握できない。そのため、電動チューリップ123の開放動作に施す演出は、遊技者の遊技に対する集中力や興味を一層向上させるように作用する。
〔電動チューリップ動作制御の具体例〕
(1)潜伏遊技状態および通常遊技状態の開放回数を共に3回とし、両者における電動チューリップ123の開放動作パターンに差異を設ける第1の具体例
図16は、第1の具体例を説明する図である。図16に示した例では、(a)が潜伏遊技状態での電動チューリップ123の開放動作パターンであり、(b)が通常遊技状態での開放動作パターンである。ここでの通常遊技状態での開放動作パターンは、予め定められたものであって、3回の開放状態設定動作での開放時間T1,T2,T3はすべて同じであり、2回のインターバル動作のインターバル時間Tint1,Tint2も同じであるとする。また、開始インターバル動作での開始インターバル時間Tsは0(すなわち、開始インターバル動作は行わない)、および終了インターバル動作での終了インターバル時間Teも0(すなわち、終了インターバル動作も行わない)とする。第2の具体例(図17)〜第4の具体例(図19)においても同様とする。ただし、通常遊技状態での開放動作パターンは、このような形態に限定されるものではなく、様々な形態を用いることができる。
なお、図16〜図20に示した開放動作パターンの具体例では、潜伏遊技状態での開放動作パターンにて設定される各要素動作の時間には、「開放時間T1_S」のように“S”を添え字として使用する。また、通常遊技状態での開放動作パターンにて設定される各要素動作の時間には、「開放時間T1_N」のように“N”を添え字として使用する。
第1の具体例では、潜伏遊技状態(図16(a))での開放動作パターンにおいて、1回目および3回目の開放状態設定動作での開放時間T1_S,T3_Sが通常遊技状態(図16(b))での1回目および3回目の開放状態設定動作での開放時間T1_N,T3_Nよりもそれぞれ時間δ1だけ短く設定されている(T1_S=T1_N−δ1、T3_S=T3_N−δ1)。また、潜伏遊技状態(図16(a))での開放動作パターンにおいて、2回目の開放状態設定動作での開放時間T2_Sが通常遊技状態(図16(b))での2回目の開放状態設定動作での開放時間T2_Nよりも時間2×δ1だけ長く設定されている(T2_S=T2_N+2δ1)。
一方、潜伏遊技状態(図16(a))および通常遊技状態(図16(b))の双方ともに、開始インターバル動作での開始インターバル時間Ts=0(すなわち、開始インターバル動作は行わない)、および終了インターバル動作での終了インターバル時間Te=0(すなわち、終了インターバル動作は行わない)と設定されている。また、インターバル動作でのインターバル時間も、Tint1_S=Tint1_N、Tint2_S=Tint2_Nと同じ時間長に設定されている。それにより、潜伏遊技状態(図16(a))での開放動作パターンと通常遊技状態(図16(b))での開放動作パターンとは近似するものとなる。
これにより、遊技者は、電動チューリップ123の開放動作パターンを注意して観察することにより、1回目および3回目の開放時間T1_S,T3_Sが通常遊技状態よりも短く、2回目の開放時間T2_Sが通常遊技状態よりも長いことに気付く。それにより、電動チューリップ123の開放動作パターンが通常遊技状態での開放動作パターンとは異なることを把握し、遊技者は現在の遊技状態が確変が付与された潜伏遊技状態であることを知る。
またこの場合には、開放状態設定動作での開放時間の差分である時間δ1は、遊技者が注視することで把握できる程度に僅かなものとして設定される。それにより、潜伏遊技状態での開放時間と通常遊技状態での開放時間との差を見出すことの非容易性が付与される。そのため、遊技者は電動チューリップ123に設定される開放動作パターンを注意深く観察するようになる。また、両者の差を見分ける非容易性を遊技者が楽しむようにもなる。その結果として、遊技者は遊技に対する集中力や興味を持続することとなる。
なお、図16に示したような一の開放状態設定動作での開放時間を長くし他の開放状態設定動作での開放時間を短く設定する第1の具体例の変形例としては、一の開放状態設定動作での開放時間を短くし他の開放状態設定動作での開放時間を長く設定する形態がある。また、すべての開放状態設定動作での開放時間の差分を異なるものとする形態等がある。
(2)潜伏遊技状態および通常遊技状態の開放回数を共に3回とし、両者における電動チューリップ123の開放動作パターンに差異を設ける第2の具体例
図17は、第2の具体例を説明する図である。図17に示した例では、(a)が潜伏遊技状態での電動チューリップ123の開放動作パターンであり、(b)が通常遊技状態での開放動作パターンである。
第2の具体例では、潜伏遊技状態(図17(a))での開放動作パターンにおいて、開始インターバル動作での開始インターバル時間がTs=δ2と設定される。そのため、開始インターバル時間がTs=0(すなわち、開始インターバル動作は行わない)と設定された通常遊技状態(図17(b))よりも時間δ2だけ遅く1回目の開放状態設定動作が開始される。2回目および3回目の開放状態設定動作もそれに関連して時間δ2だけ遅く開始される。すなわち、電動チューリップ123の開放開始タイミングが異なる。
これにより、遊技者は、電動チューリップ123の開放動作パターンを注意して観察することにより、電動チューリップ123の開放(特に1回目の開放)が通常遊技状態よりも遅く始まることに気付く。それによって、電動チューリップ123の開放動作パターンが通常遊技状態での開放動作パターンとは異なることを把握し、遊技者は現在の遊技状態が確変が付与された潜伏遊技状態であることを知る。
なお、潜伏遊技状態(図17(a))での他の各要素動作の時間は、3回目の開放状態設定動作以外は通常遊技状態(図17(b))と同じに設定されるものとする。すなわち、T1_S=T1_N、Tint1_S=Tint1_N、T2_S=T2_N、Tint2_S=Tint2_Nである。さらに、終了インターバル動作での終了インターバル時間は、ともにTe=0である(すなわち、終了インターバル動作は行わない)。潜伏遊技状態での3回目の開放状態設定動作での開放時間T3_Sに関しては、潜伏遊技状態にて開始インターバル時間をTs=δ2と設定したことにより、通常遊技状態での開放時間T3_Nよりもδ2だけ短く設定される。
このような設定により、潜伏遊技状態(図17(a))での開放動作パターンと通常遊技状態(図17(b))での開放動作パターンとは近似するものとなる。
この場合にも、潜伏遊技状態での開始インターバル時間Ts(=δ2)は、遊技者が注視することで把握できる程度に僅かなものとして設定される。それにより、潜伏遊技状態での各開放状態設定動作(特に1回目)の開始タイミング(開放開始タイミング)と通常遊技状態での各開放状態設定動作の開始タイミング(開放開始タイミング)との差を見出すことの非容易性が付与される。そのため、遊技者は電動チューリップ123に設定される開放動作パターンを注意深く観察するようになる。また、両者の差を見分ける非容易性を遊技者が楽しむようにもなる。その結果として、遊技者は遊技に対する集中力や興味を持続することとなる。
なお、図17に示した開始インターバル時間Tsに差異を設けた第2の具体例の変形例としては、終了インターバル動作での終了インターバル時間Teに差異を設ける形態がある。
(3)潜伏遊技状態および通常遊技状態の開放回数を共に3回とし、両者における電動チューリップ123の開放動作パターンに差異を設ける第3の具体例
図18は、第3の具体例を説明する図である。図18に示した例では、(a)が潜伏遊技状態での電動チューリップ123の開放動作パターンであり、(b)が通常遊技状態での開放動作パターンである。
第3の具体例では、潜伏遊技状態(図18(a))での開放動作パターンにおいて、2回のインターバル動作のインターバル時間Tint1_S,Tint2_S(=Tint1_S)が通常遊技状態(図18(b))でのインターバル時間Tint1_N,Tint2_N(=Tint1_N)よりも時間δ3だけ短く設定される。それに対応させて、潜伏遊技状態(図18(a))における1回目および3回目の開放状態設定動作での開放時間T1_S,T3_Sが時間δ3だけ長く設定される。
これにより、遊技者は、電動チューリップ123の開放動作パターンを注意して観察することにより、潜伏遊技状態(図18(a))でのインターバル時間Tint1_S,Tint2_Sが通常遊技状態(図18(b))でのインターバル時間Tint1_N,Tint2_Nよりも短いことに気付く。それによって、電動チューリップ123の開放動作パターンが通常遊技状態での開放動作パターンとは異なることを把握し、遊技者は現在の遊技状態が確変が付与された潜伏遊技状態であることを知る。
なお、潜伏遊技状態(図18(a))での他の各要素動作の時間は、通常遊技状態(図18(b))と同じに設定されるものとする。すなわち、T2_S=T2_Nである。また、開始インターバル動作での開始インターバル時間は、ともにTs=0であり(すなわち、開始インターバル動作は行わない)、終了インターバル動作での終了インターバル時間は、ともにTe=0である(すなわち、終了インターバル動作は行わない)。
このような設定により、潜伏遊技状態(図18(a))での開放動作パターンと通常遊技状態(図18(b))での開放動作パターンとは近似するものとなる。
この場合にも、潜伏遊技状態でのインターバル時間の差分である時間δ3は、遊技者が注視することで把握できる程度に僅かなものとして設定される。それにより、潜伏遊技状態でのインターバル時間と通常遊技状態でのインターバル時間との差を見出すことの非容易性が付与される。そのため、遊技者は電動チューリップ123に設定される開放動作パターンを注意深く観察するようになる。また、両者の差を見分ける非容易性を遊技者が楽しむようにもなる。その結果として、遊技者は遊技に対する集中力や興味を持続することとなる。
なお、図18に示したインターバル時間に差異を設けた第3の具体例の変形例としては、1回目のインターバル動作のインターバル時間Tint1_Sでの差分と、2回目のインターバル動作のインターバル時間Tint2_Sでの差分とに差異を設ける形態がある。また、1回目のインターバル動作および2回目のインターバル動作の何れか一方にだけインターバル時間の差分を設定する形態がある。
(4)潜伏遊技状態および通常遊技状態の開放回数を近似した回数として、両者における電動チューリップ123の開放動作パターンに差異を設ける第4の具体例
図19は、第4の具体例を説明する図である。図19に示した例では、(a)が潜伏遊技状態での電動チューリップ123の開放動作パターンであり、(b)が通常遊技状態での開放動作パターンである。
第4の具体例では、潜伏遊技状態(図19(a))での開放動作パターンにおいて、開放状態設定動作を2回に設定し、3回の開放状態設定動作が設定された通常遊技状態(図19(a))との差異を設ける。
これにより、遊技者は、電動チューリップ123の開放動作パターンを注意して観察することにより、潜伏遊技状態(図19(a))での電動チューリップ123の開放回数が通常遊技状態(図19(a))よりも少ないことに気付く。それによって、電動チューリップ123の開放動作パターンが通常遊技状態での開放動作パターンとは異なることを把握し、遊技者は現在の遊技状態が確変が付与された潜伏遊技状態であることを知る。
なお、潜伏遊技状態(図19(a))では、1回目および2回目の開放状態設定動作での開放時間T1_S,T2_Sが通常遊技状態(図19(b))での1回目および2回目の開放状態設定動作での開放時間T1_N,T2_Nよりもそれぞれ長く設定されている。また、1回目のインターバル動作のインターバル時間Tint1_Sは、通常遊技状態(図19(b))での1回目のインターバル動作のインターバル時間Tint1_Nよりも長く設定されている。さらに、開始インターバル動作での開始インターバル時間は、ともにTs=0であり(すなわち、開始インターバル動作は行わない)、終了インターバル動作での終了インターバル時間は、ともにTe=0である(すなわち、終了インターバル動作は行わない)。
このような設定により、潜伏遊技状態(図19(a))での開放動作パターンと通常遊技状態(図19(b))での開放動作パターンとは近似するものとなる。
なお、図19に示した開放状態設定動作の回数に差異を設けた第4の具体例の変形例としては、潜伏遊技状態(図19(a))での開放状態設定動作の回数を通常遊技状態(図19(b))での開放状態設定動作の回数よりも多く設定する形態がある。その際に、潜伏遊技状態での開放状態設定動作の回数と通常遊技状態での開放状態設定動作の回数との差異を1〜2回程度の範囲内に設定することで、潜伏遊技状態での開放動作パターンと通常遊技状態での開放動作パターンとは近似するものとなる。
(5)潜伏遊技状態および通常遊技状態の開放回数を近似した回数として、両者における電動チューリップ123の開放動作パターンに差異を設ける第5の具体例
図20は、第5の具体例を説明する図である。図20に示した例では、(a)が潜伏遊技状態での電動チューリップ123の開放動作パターンであり、(b)が通常遊技状態での開放動作パターンである。
第5の具体例では、潜伏遊技状態(図20(a))での開放動作パターンにおいて、開放状態の設定回数が通常遊技状態の場合よりも1回多く設定される。その場合に、潜伏遊技状態での1回目の開放状態設定動作(開放時間T1_S)は、通常遊技状態(図20(b))での1回目の開放状態設定動作(開放時間T1_N)と同じタイミングおよび同じ開放時間が設定される。また、潜伏遊技状態(図20(a))での3回目の開放状態設定動作(開放時間T3_S)は、通常遊技状態(図20(b))での2回目の開放状態設定動作(開放時間T2_N)と同じタイミングおよび同じ開放時間が設定される。そして、図20(a)の2回目の開放状態設定動作(開放時間T2_N)が、1回目の開放状態設定動作と3回目の開放状態設定動作との間で、開放時間T1_Sおよび開放時間T3_Sよりも短い時間で設定される。
すなわち、潜伏遊技状態(図20(a))での各要素動作の時間は、次のように設定される。T1_S=T1_N、T3_S=T2_N、Tint1_S+T2_S+Tint2_S=Tint1_Nである。また、開始インターバル動作での開始インターバル時間は、ともにTs=0であり(すなわち、開始インターバル動作は行わない)、終了インターバル動作での終了インターバル時間は、ともにTe=0である(すなわち、終了インターバル動作は行わない)。
このような設定により、潜伏遊技状態(図20(a))での開放動作パターンと通常遊技状態(図20(b))での開放動作パターンとは近似するものとなる。
これにより、遊技者は、電動チューリップ123の開放動作パターンを注意して観察することにより、2回目の開放状態設定動作(開放時間T2_S)が通常遊技状態での開放動作パターンよりも多く設定されていることに気付く。それによって、電動チューリップ123の開放動作パターンが通常遊技状態での開放動作パターンとは異なることを把握し、遊技者は現在の遊技状態が確変が付与された潜伏遊技状態であることを知る。
この場合には、潜伏遊技状態(図20(a))での2回目の開放状態設定動作の開放時間T2_Sは、遊技者が注視することで把握できる程度に僅かなものとして設定される。それにより、潜伏遊技状態での開放動作パターンと通常遊技状態での開放動作パターンとの差異を見出すことの非容易性が付与される。そのため、遊技者は電動チューリップ123に設定される開放動作パターンを注意深く観察するようになる。また、両者の差を見分ける非容易性を遊技者が楽しむようにもなる。その結果として、遊技者は遊技に対する集中力や興味を持続することとなる。
なお、図20に示した第5の具体例の変形例としては、図20(a)の2回目の開放状態設定動作のような開放時間の短い動作を、図20(a)の1回目の開放状態設定動作として設定する形態がある。また、図20(a)の3回目の開放状態設定動作として設定する形態がある。
さらには、通常遊技状態での開放動作パターンにおいても潜伏遊技状態(図20(a))での2回目の開放状態設定動作を同様に設定しておき、潜伏遊技状態での2回目の開放状態設定動作が設定されるタイミングを、通常遊技状態の場合とは異なるように設定する形態がある。例えば、潜伏遊技状態での2回目の開放状態設定動作の後のインターバル時間Tint2_S(図20(a)参照)を通常遊技状態の場合よりも短くする。また、潜伏遊技状態での1回目の開放状態設定動作から2回目の開放状態設定動作までのインターバル時間Tint1_S(図20(a)参照)を通常遊技状態の場合よりも短くする。
このように、本実施の形態のパチンコ遊技機100では、電動チューリップ動作制御部239は、上記の電動チューリップ処理(図14)にて電動チューリップ123の開放動作を行うに際して、パチンコ遊技機100での現在の遊技状態が潜伏遊技状態である場合に設定する第1開放動作パターン(短時間開放動作パターンA)と、通常遊技状態である場合に設定する第2開放動作パターン(短時間開放動作パターンB)とを異なるように制御する。
それにより、遊技者は、電動チューリップ123の開放動作パターンを注意して観察することにより、現在の遊技状態が潜伏遊技状態であることを知る。特に、普通図柄抽選に当選したか否か(図12のステップ1206参照)に対応した動作が行われる電動チューリップ123は遊技者の視線を集め易い。そのため、電動チューリップ123を用いた演出により異なる遊技状態を示唆すると、遊技者は電動チューリップ123の動作に対する関心が強くなり、遊技者の遊技に対する集中力や興味が喚起され易い。また、電動チューリップ123の開放動作パターンの差異を見分ける非容易性を遊技者が楽しむこともできる。その結果として、遊技者は遊技に対する集中力や興味を持続させることとなる。
〔電動チューリップの開放動作パターンに設定される差異の程度による潜伏遊技状態の期待値の示唆〕
上記したように、潜伏遊技状態と通常遊技状態とにおける電動チューリップ123の開放動作パターンに設けられた差異により、現在の遊技状態が潜伏遊技状態であることが示唆される。この場合に、電動チューリップ123の開放動作パターンに設けられた差異の程度により潜伏遊技状態であることの可能性の大きさを表す期待値を示唆するように設定してもよい。
ここでの「期待値」とは、遊技者に対して示す現在の遊技状態が潜伏遊技状態であることの可能性の度合いを示す指数である。例えば、現在の遊技状態が実際に潜伏遊技状態であることに関連させて、または現在の遊技状態が実際には潜伏遊技状態にあるか通常遊技状態にあるかとは無関係に、例えば期待値生成手段の一例としても機能する遊技進行制御部236がゲーム的な趣向で潜伏遊技状態への期待値を生成する。
例えば、期待値が90%に設定されたことの示唆を受けた場合には、遊技者は、高い確率で潜伏遊技状態が設定されていると予想する。しかし、その場合にも通常遊技状態が設定されている可能性は排除されていない。それにより、遊技者は、潜伏遊技状態が設定されている期待感とともに、通常遊技状態が設定されている不安感を抱くこととなり、遊技者の遊技に対する集中力や興味を持続させる。その逆に、期待値が10%に設定されたことの示唆を受けた場合には、遊技者は、高い確率で潜伏遊技状態が設定されていないと予想する。しかし、その場合にも潜伏遊技状態が設定されている可能性は排除されていない。それにより、遊技者は、潜伏遊技状態が設定されている僅かな期待感を抱くこととなり、遊技者の遊技に対する集中力や興味を持続させる。
そこで、電動チューリップ動作制御部239は、期待値生成手段の一例としての遊技進行制御部236から潜伏遊技状態に対する期待値を取得する。そして、電動チューリップ123の開放動作パターンに設定される通常遊技状態での開放動作パターンとの差異を、取得した潜伏遊技状態に対する期待値に対応付けて設定する。例えば、期待値が90%に設定された場合には、通常遊技状態での開放動作パターンとの差異を大きく設定する。また、例えば、期待値が10%に設定された場合には、通常遊技状態での開放動作パターンとの差異を小さく設定する。
例えば、上記の第1の具体例(図16)における各開放状態設定動作での開放時間の差分である時間δ1の長さを、潜伏遊技状態への期待値に対応付けて設定する。すなわち、遊技進行制御部236から取得した潜伏遊技状態への期待値の大きさに対応させて、時間δ1の長さを設定する。また、上記の第2の具体例(図17)における開始インターバル時間Ts(=δ2)の長さを、潜伏遊技状態への期待値に対応付けて設定する。すなわち、遊技進行制御部236から取得した潜伏遊技状態への期待値の大きさに対応させて、時間Tsの長さを設定する。さらには、上記の第3の具体例(図18)におけるインターバル時間の差分である時間δ3の長さを、潜伏遊技状態への期待値に対応付けて設定する。すなわち、遊技進行制御部236から取得した潜伏遊技状態への期待値の大きさに対応させて、時間δ3の長さを設定する。また、上記の第5の具体例(図20)における2回目の開放状態設定動作での開放時間T2_Sの長さを、潜伏遊技状態への期待値に対応付けて設定する。すなわち、遊技進行制御部236から取得した潜伏遊技状態への期待値の大きさに対応させて、開放時間T2_Sの長さを設定する。
このように、本実施の形態のパチンコ遊技機100では、電動チューリップ123の開放動作パターンについて、通常遊技状態での開放動作パターンとの差異の大きさにより、現在の遊技状態が潜伏遊技状態であることの期待値を示唆するように構成する。
それにより、遊技者は、電動チューリップ123の開放動作パターンを注意深く観察することにより、現在の遊技状態が潜伏遊技状態であることの期待値を知ることができる。そのため、遊技者は電動チューリップ123の開放動作パターンを注意深く観察するようになる。また、知得した期待値に基づく潜伏遊技状態への期待感や不安感によって遊技を楽しむこともできる。その結果として、遊技者は遊技に対する集中力や興味を継続することとなる。
〔乱数による判定の手法〕
引き続いては、大当たり判定処理(図9)、変動パターン選択処理(図10)、普通図柄処理(図12)等で行われる、乱数による判定の手法について詳細に説明する。
図21は、本実施の形態で用いられる乱数の構成例を示す図である。
図21(a)には大当たり乱数の構成例、図21(b)には大当たり図柄乱数の構成例、図21(c)にはリーチ乱数の構成例、図21(d)には当たり乱数の構成例が、それぞれ示されている。
図21(a)を参照すると、大当たり乱数は、パチンコ遊技機100が通常遊技状態であるときの大当たりと確変遊技状態であるときの大当たりの2種類が設定されている。乱数の値の範囲はいずれも0〜299の300個である。通常遊技状態の場合、当選値は1つだけが設定され、当選確率は1/300である。また確変遊技状態の場合、当選値は10個設定され、当選確率は10/300(=1/30)である。すなわち図示の例では、確変遊技状態で始動口121、122に入賞し特別図柄抽選が行われると、通常遊技状態で特別図柄抽選が行われる場合に比べて、当選確率が10倍となる。
図21(b)を参照すると、大当たり図柄には、通常図柄と特定図柄Aと特定図柄Bの3種類が用意されている。ここで、大当たり判定処理(図9)の説明において述べたように、通常図柄は確率変動を伴わない大当たりであることを表す図柄であり、特定図柄Aは確率変動および時間短縮を伴う大当たりであることを表す図柄であり、特定図柄Bは確率変動を伴うが時間短縮を伴わない大当たりであることを表す図柄である。乱数の値の範囲は0〜9の10個である。そして、通常図柄と特定図柄Aに、それぞれ4個ずつの値が割り当てられている。また、特定図柄Bに、2個の値が割り当てられている。すなわち図示の例では、大当たりした場合に、確率変動する確立が6/10(=4/10+2/10=3/5)、確率変動しない確率が4/10(=2/5)となる。なお、図示の例では、大当たり図柄を通常図柄と特定図柄2種類の合計3種類としているが、大当たりの内容を4種類以上に分類して乱数値を割り当てても良い。
図21(c)を参照すると、乱数の値の範囲は0〜249の250個であり、リーチ演出を行う抽選結果(リーチ有)に22個の乱数値が割り当てられ、リーチ演出を行わない抽選結果(リーチ無)に228個の乱数値が割り当てられている。すなわち図示の例では、特別図柄抽選で大当たりしなかった場合に、22/228(=11/114)の確率でリーチ演出が行われる。
図21(d)を参照すると、乱数の値の範囲は0〜9の10個であり、当選値は9個設定されている。すなわち図示の例では、ゲート124を遊技球が通過して普通図柄抽選が行われると、9/10の確率で当選する。
これらの乱数値は、所定の初期値から始まって、図5に示す乱数更新処理(ステップ501)が行われるたびに1ずつ加算される。そして、各抽選が行われた時点の値が始動口スイッチ処理(図6)およびゲートスイッチ処理(図7)で取得され、特別図柄処理(図8)や普通図柄処理(図12)で使用される。なお、このカウンタは無限ループカウンタであり、設定されている乱数の最大値(例えば大当たり乱数では299)に達した後は再び0に戻る。また、乱数更新処理は一定時間ごとに行われるため、各乱数の初期値が特定されてしまうと、これらの情報に基づいて当選値が推定される恐れがある。そこで、一般に、適当なタイミングで各乱数の初期値をランダムに変更する仕組みが導入されている。
次に、演出制御部300の動作を説明する。
図22は、遊技制御部200からコマンドを受信した際の演出制御部300の動作を示すフローチャートである。
演出制御部300は、コマンドを受信すると、まず、何らかの演出を実行中か否かを判断する(ステップ1601)。演出実行中でないならば(ステップ1601でNo)、次に、受信したコマンドが変動開始コマンドか否かを判断する(ステップ1602)。変動開始コマンドでない場合は(ステップ1602でNo)、そのまま演出表示処理を終了する。
一方、受信したコマンドが変動開始コマンドならば(ステップ1602でYes)、次に演出制御部300は、取得した変動開始コマンドを解析し(ステップ1603)、この変動開始コマンドに含まれている演出パターン乱数の値に基づいて演出パターンを判定する(ステップ1604)。そして、判定された演出パターンにしたがって、画像表示や音声出力、ランプの点灯などによる演出を実行する(ステップ1605)。
コマンド受信時に、何らかの演出が実行されていたならば(ステップ1601でYes)、次に演出制御部300は、受信したコマンドが変動終了コマンドか否かを判断する(ステップ1606)。変動終了コマンドでない場合は(ステップ1606でNo)、そのまま演出表示処理を終了する。一方、受信したコマンドが変動終了コマンドならば(ステップ1606でYes)、演出制御部300は、実行中の演出を終了する(ステップ1607)。
以上説明したように、本実施の形態のパチンコ遊技機100では、電動チューリップ動作制御部239は、電動チューリップ123の開放動作を行うに際して、パチンコ遊技機100での現在の遊技状態が潜伏遊技状態である場合に設定する第1開放動作パターン(短時間開放動作パターンA)と、通常遊技状態である場合に設定する第2開放動作パターン(短時間開放動作パターンB)とを異なるように制御する。
それにより、遊技者は、電動チューリップ123の開放動作パターンを注意して観察することにより、現在の遊技状態が潜伏遊技状態であることを知る。特に、普通図柄抽選に当選したか否かに対応した動作が行われる電動チューリップ123は遊技者の視線を集め易い。そのため、電動チューリップ123を用いた演出により異なる遊技状態を示唆すると、遊技者は電動チューリップ123の動作に対する関心が強くなり、遊技者の遊技に対する集中力や興味が喚起され易い。また、電動チューリップ123の開放動作パターンの差異を見分ける非容易性を遊技者が楽しむこともできる。その結果として、遊技者は遊技に対する集中力や興味を持続させることとなる。
本実施の形態に係るパチンコ遊技機の概略正面図である。 本実施の形態に係るパチンコ遊技機を説明する図であり、(a)は、遊技盤の右下に配設された表示器の一例を示す拡大図であり、(b)は、パチンコ遊技機の部分平面図である。 制御ユニットの内部構成を示すブロック図である。 遊技制御部の機能構成を示すブロック図である。 遊技制御部の主要動作を示すフローチャートである。 始動口スイッチ処理の内容を示すフローチャートである。 ゲートスイッチ処理の内容を示すフローチャートである。 特別図柄処理の内容を示すフローチャートである。 大当たり判定処理の内容を示すフローチャートである。 変動パターン選択処理の内容を示すフローチャートである。 停止中処理の内容を示すフローチャートである。 普通図柄処理の内容を示すフローチャートである。 大入賞口処理の内容を示すフローチャートである。 電動チューリップ処理の内容を示すフローチャートである。 遊技制御部の電動チューリップ動作制御部が電動チューリップの作動を制御する際に設定する開放動作パターンの一例を説明する図である。 潜伏遊技状態および通常遊技状態の開放回数を共に3回とし、両者における電動チューリップの開放動作パターンに差異を設ける第1の具体例を説明する図である。 潜伏遊技状態および通常遊技状態の開放回数を共に3回とし、両者における電動チューリップの開放動作パターンに差異を設ける第2の具体例を説明する図である。 潜伏遊技状態および通常遊技状態の開放回数を共に3回とし、両者における電動チューリップの開放動作パターンに差異を設ける第3の具体例を説明する図である。 潜伏遊技状態および通常遊技状態の開放回数を近似した回数として、両者における電動チューリップの開放動作パターンに差異を設ける第4の具体例を説明する図である。 潜伏遊技状態および通常遊技状態の開放回数を近似した回数として、両者における電動チューリップの開放動作パターンに差異を設ける第5の具体例を説明する図である。 本実施の形態で用いられる乱数の構成例を示す図である。 遊技制御部からコマンドを受信した際の演出制御部の動作を示すフローチャートである。
符号の説明
100…パチンコ遊技機、121…第1始動口、122…第2始動口、123…電動チューリップ、124…ゲート、125…大入賞口、126…普通入賞口、130…表示器、218…第1特別図柄保留表示器、219…第2特別図柄保留表示器、220…普通図柄保留表示器、221…第1特別図柄表示器、222…第2特別図柄表示器、223…普通図柄表示器、231…特別図柄抽選部、232…普通図柄抽選部、233…特別図柄変動制御部、234…特別図柄抽選結果判定部、235…変動パターン選択部、236…遊技進行制御部、237…普通図柄制御部、238…大入賞口動作制御部、239…電動チューリップ動作制御部

Claims (5)

  1. 第1役物への遊技球の入球により大当たりの当選確率を変動させるか否かについての抽選を行うとともに、開放状態が設定されることで当該第1役物への遊技球の入球確率を高める第2役物を開放動作させるか否かについての抽選を第3役物への遊技球の入球により行う遊技機であって、
    前記第1役物への遊技球の入球により行われる抽選の結果に応じて、大当たりの当選確率が通常確率である第1遊技状態および当該通常確率よりも高確率である第2遊技状態の何れかを設定する遊技状態設定手段と、
    前記第3役物への遊技球の入球により行われる抽選に当選した場合に実行される前記第2役物の開放動作を制御する役物制御手段とを備え、
    前記役物制御手段は、前記遊技状態設定手段により前記第1遊技状態が設定された場合と前記第2遊技状態が設定された場合とで、前記第2役物の開放動作の動作形態が異なるように当該第2役物を制御することを特徴とする遊技機。
  2. 前記役物制御手段は、前記第2遊技状態が設定された場合の前記第2役物の開放回数を前記第1遊技状態が設定された場合の当該第2役物の開放回数と同数または近似した回数に設定することを特徴とする請求項1記載の遊技機。
  3. 前記役物制御手段は、前記第2遊技状態が設定された場合の前記第2役物の開放開始タイミングまたは開放時間を前記第1遊技状態が設定された場合の当該第2役物の開放開始タイミングまたは開放時間とは異なるように設定することを特徴とする請求項1記載の遊技機。
  4. 前記役物制御手段は、前記第2遊技状態が設定された場合の前記第2役物の開放回数を前記第1遊技状態が設定された場合の当該第2役物の開放回数よりも多く設定し、当該第2遊技状態での当該第2役物の一または複数の開放状態での開放時間を当該第2遊技状態での他の当該開放状態よりも短く設定することを特徴とする請求項1記載の遊技機。
  5. 前記遊技状態設定手段により前記第2遊技状態が設定されたことの可能性の大きさを表す期待値を生成する期待値生成手段をさらに備え、
    前記役物制御手段は、前記第2遊技状態が設定された場合の前記動作形態と前記第1遊技状態が設定された場合の当該動作形態とが前記期待値生成手段にて生成された前記期待値の大きさに対応した差異を有するように前記第2役物の開放動作を制御することを特徴とする請求項1記載の遊技機。
JP2008233430A 2008-09-11 2008-09-11 遊技機 Expired - Fee Related JP5097062B2 (ja)

Priority Applications (1)

Application Number Priority Date Filing Date Title
JP2008233430A JP5097062B2 (ja) 2008-09-11 2008-09-11 遊技機

Applications Claiming Priority (1)

Application Number Priority Date Filing Date Title
JP2008233430A JP5097062B2 (ja) 2008-09-11 2008-09-11 遊技機

Publications (2)

Publication Number Publication Date
JP2010063678A true JP2010063678A (ja) 2010-03-25
JP5097062B2 JP5097062B2 (ja) 2012-12-12

Family

ID=42189807

Family Applications (1)

Application Number Title Priority Date Filing Date
JP2008233430A Expired - Fee Related JP5097062B2 (ja) 2008-09-11 2008-09-11 遊技機

Country Status (1)

Country Link
JP (1) JP5097062B2 (ja)

Cited By (7)

* Cited by examiner, † Cited by third party
Publication number Priority date Publication date Assignee Title
JP2012091067A (ja) * 2012-02-17 2012-05-17 Sophia Co Ltd 遊技機
JP2012091066A (ja) * 2012-02-17 2012-05-17 Sophia Co Ltd 遊技機
JP2012115606A (ja) * 2010-12-03 2012-06-21 Sanyo Product Co Ltd 遊技機
JP2012115708A (ja) * 2012-02-17 2012-06-21 Sophia Co Ltd 遊技機
JP2014039671A (ja) * 2012-08-22 2014-03-06 Newgin Co Ltd 遊技機
JP2014087470A (ja) * 2012-10-30 2014-05-15 Sankyo Co Ltd 遊技機
JP2016123462A (ja) * 2014-12-26 2016-07-11 株式会社三洋物産 遊技機

Citations (5)

* Cited by examiner, † Cited by third party
Publication number Priority date Publication date Assignee Title
JPH09206431A (ja) * 1996-02-02 1997-08-12 Okumura Yuki Kk パチンコ遊技機
JP2000197749A (ja) * 1999-01-04 2000-07-18 Sankyo Kk 遊技機
JP2003245420A (ja) * 2002-02-26 2003-09-02 Fuji Shoji:Kk 弾球遊技機
JP2006192155A (ja) * 2005-01-14 2006-07-27 Samii Kk 弾球遊技機
JP2009072245A (ja) * 2007-09-19 2009-04-09 Sophia Co Ltd 遊技機

Patent Citations (5)

* Cited by examiner, † Cited by third party
Publication number Priority date Publication date Assignee Title
JPH09206431A (ja) * 1996-02-02 1997-08-12 Okumura Yuki Kk パチンコ遊技機
JP2000197749A (ja) * 1999-01-04 2000-07-18 Sankyo Kk 遊技機
JP2003245420A (ja) * 2002-02-26 2003-09-02 Fuji Shoji:Kk 弾球遊技機
JP2006192155A (ja) * 2005-01-14 2006-07-27 Samii Kk 弾球遊技機
JP2009072245A (ja) * 2007-09-19 2009-04-09 Sophia Co Ltd 遊技機

Cited By (7)

* Cited by examiner, † Cited by third party
Publication number Priority date Publication date Assignee Title
JP2012115606A (ja) * 2010-12-03 2012-06-21 Sanyo Product Co Ltd 遊技機
JP2012091067A (ja) * 2012-02-17 2012-05-17 Sophia Co Ltd 遊技機
JP2012091066A (ja) * 2012-02-17 2012-05-17 Sophia Co Ltd 遊技機
JP2012115708A (ja) * 2012-02-17 2012-06-21 Sophia Co Ltd 遊技機
JP2014039671A (ja) * 2012-08-22 2014-03-06 Newgin Co Ltd 遊技機
JP2014087470A (ja) * 2012-10-30 2014-05-15 Sankyo Co Ltd 遊技機
JP2016123462A (ja) * 2014-12-26 2016-07-11 株式会社三洋物産 遊技機

Also Published As

Publication number Publication date
JP5097062B2 (ja) 2012-12-12

Similar Documents

Publication Publication Date Title
JP5097062B2 (ja) 遊技機
JP5323454B2 (ja) 遊技機
JP2010207382A (ja) 遊技機
JP5590787B2 (ja) 遊技機
JP4977662B2 (ja) 遊技機
JP5372434B2 (ja) 遊技機
JP2010125099A (ja) 遊技機
JP5248293B2 (ja) 遊技機
JP5548370B2 (ja) 遊技機
JP5507087B2 (ja) 遊技機
JP5613376B2 (ja) 遊技機
JP4792493B2 (ja) 遊技機
JP5463093B2 (ja) 遊技機
JP4913792B2 (ja) 遊技機
JP2012005531A (ja) 遊技機
JP4966289B2 (ja) 遊技機
JP5336280B2 (ja) 遊技機
JP4942720B2 (ja) 遊技機
JP5596212B2 (ja) 遊技機
JP2010207381A (ja) 遊技機
JP5121641B2 (ja) 遊技機
JP5755629B2 (ja) 遊技機
JP5584334B2 (ja) 遊技機
JP2013240661A (ja) 遊技機
JP2010178855A (ja) 遊技機

Legal Events

Date Code Title Description
A131 Notification of reasons for refusal

Free format text: JAPANESE INTERMEDIATE CODE: A131

Effective date: 20110607

A521 Written amendment

Free format text: JAPANESE INTERMEDIATE CODE: A523

Effective date: 20110802

A131 Notification of reasons for refusal

Free format text: JAPANESE INTERMEDIATE CODE: A131

Effective date: 20110906

A521 Written amendment

Free format text: JAPANESE INTERMEDIATE CODE: A523

Effective date: 20111102

TRDD Decision of grant or rejection written
A01 Written decision to grant a patent or to grant a registration (utility model)

Free format text: JAPANESE INTERMEDIATE CODE: A01

Effective date: 20120911

A01 Written decision to grant a patent or to grant a registration (utility model)

Free format text: JAPANESE INTERMEDIATE CODE: A01

A61 First payment of annual fees (during grant procedure)

Free format text: JAPANESE INTERMEDIATE CODE: A61

Effective date: 20120921

R150 Certificate of patent or registration of utility model

Free format text: JAPANESE INTERMEDIATE CODE: R150

FPAY Renewal fee payment (event date is renewal date of database)

Free format text: PAYMENT UNTIL: 20150928

Year of fee payment: 3

R250 Receipt of annual fees

Free format text: JAPANESE INTERMEDIATE CODE: R250

LAPS Cancellation because of no payment of annual fees