JP2010033537A - 表示制御装置及び表示制御方法 - Google Patents

表示制御装置及び表示制御方法 Download PDF

Info

Publication number
JP2010033537A
JP2010033537A JP2009084172A JP2009084172A JP2010033537A JP 2010033537 A JP2010033537 A JP 2010033537A JP 2009084172 A JP2009084172 A JP 2009084172A JP 2009084172 A JP2009084172 A JP 2009084172A JP 2010033537 A JP2010033537 A JP 2010033537A
Authority
JP
Japan
Prior art keywords
item
target information
displayed
predetermined
display
Prior art date
Legal status (The legal status is an assumption and is not a legal conclusion. Google has not performed a legal analysis and makes no representation as to the accuracy of the status listed.)
Granted
Application number
JP2009084172A
Other languages
English (en)
Other versions
JP4917126B2 (ja
Inventor
Jingo Adachi
仁吾 安達
Current Assignee (The listed assignees may be inaccurate. Google has not performed a legal analysis and makes no representation or warranty as to the accuracy of the list.)
Denso IT Laboratory Inc
Original Assignee
Denso IT Laboratory Inc
Priority date (The priority date is an assumption and is not a legal conclusion. Google has not performed a legal analysis and makes no representation as to the accuracy of the date listed.)
Filing date
Publication date
Application filed by Denso IT Laboratory Inc filed Critical Denso IT Laboratory Inc
Priority to JP2009084172A priority Critical patent/JP4917126B2/ja
Publication of JP2010033537A publication Critical patent/JP2010033537A/ja
Application granted granted Critical
Publication of JP4917126B2 publication Critical patent/JP4917126B2/ja
Expired - Fee Related legal-status Critical Current
Anticipated expiration legal-status Critical

Links

Images

Landscapes

  • Information Retrieval, Db Structures And Fs Structures Therefor (AREA)
  • Controls And Circuits For Display Device (AREA)
  • User Interface Of Digital Computer (AREA)

Abstract

【課題】ユーザの視線の移動の手間と、タッチパネルなどでの指の移動、マウスのカーソルの移動の手間を最小限にとどめることができる表示制御装置などを提供する。
【解決手段】所定の項目と対象情報とを関連づけて格納する格納手段1305と、表示画面に表示された対象情報がユーザにより選択された場合に、その対象情報の表示画面上での位置を特定する位置特定手段1301と、特定された位置に基づき選択された対象情報の内容を識別する識別手段1302と、対象情報の内容が識別され、識別された内容の対象情報を有する項目が他に格納手段内に存在する場合に、その他の項目及び他の項目に属する対象情報を抽出する抽出手段1303と、選択された対象情報の表示画面中の表示領域を含む所定の表示領域の表示位置を選択の前後で変えず、抽出された項目及び項目に属する対象情報を所定の位置に表示させるよう制御する表示制御手段1304とを備える。
【選択図】図13

Description

本発明は、所定のデータを表示手段に表示させるための表示制御装置及び表示制御方法に関する。
近年のハードウェア技術の発達に伴い、ハードディスクの容量、データベースの設備の向上、並びにインターネットや携帯端末などの普及により、データを入力する環境も様々であり、時間と場所を問わず、手軽に投稿や入力ができるようになってきた。それと同時に、データベースのデータも、グルメサイト、Social Network Serviceにみられる人間とコミュニティのつながりなど、複雑な属性を持つものになってきた。こういった背景のもと、データを属性によってすばやく効率よく検索し、属性が理解でき、画面にわかりやすく出力するための表示方法及び操作方法、すなわち優れたグラフィックユーザーインターフェースが必要とされている。
情報表示及び操作方法で扱われるデータの構造は、とりわけ以下に述べるような属性をもつデータである。図1にそのデータ構造の一例を示す。なお、図1に示すデータは、後述するように本発明の実施の形態の説明でも用いられる。ここでは、例として病気(属性)とその病気の症状(対象)を分けたデータ構造について述べる。図1では、縦軸に病気のリストが、横軸にその病気の症状のリストが配置され、2次元のグラフでどの病気にどのような症状がみられるかを示す。
例えば、症状「のどが痛い」には「病気0」、「病気1」、「病気5」などの病気が該当し、「病気1」の行の「のどが痛い」と「身震いする」の列と交差するところに「○(丸印)」が示されている。言い換えれば「のどが痛い」、「身震いがする」の症状(対象)は病気1に属していると言える。当然、1つの病気には複数の症状が考えられ、また1つの症状には複数の病気が考えられる。ここで、病気の数を総数Nとし、症状の数をMとする。NやMの数が少ない場合は表を見れば一目瞭然だが、NとMが多い場合には一見して容易に把握できない。
NとMの数が多い場合の従来の方法としては、図15に示すようなユーザ(患者)の症状から、検索エンジンによりヒットした病名の一覧を表示させることが考えられる。ユーザは、ヒットした病気を詳しく見るなどをするが、実際には一度の検索ヒットでユーザが欲しい情報が得られることは稀であり、通常は、別のキーワード、症状などで2回以上の検索を行う。それにより、ユーザは、いくつかの症状と病気の関係について、情報を得て、理解することできる。
しかし、この従来の方法では、2度目以降の検索結果の画面内レイアウトは、その前の検索結果の画面に表示された一覧のレイアウトが無視、消去され、改めて該当する病名が順番に一覧表として表示される。このために、次の検索を行うと、ユーザは以前の検索結果の一覧表のある一箇所を眺めていても検索結果を的確に認識することができないため、再度、スクリーン上の一番上から視線をやり、見ていかなければいけない。また、ユーザは、先ほどの「病気3」の別の症状について調べようとすると一覧から探す必要がある。
このような問題に対して、ユーザが以前に選択した画面内の位置を反映して、再描画が行われるという技術があり、その内容は、図16a、16bに示すように、突然、カーソルの位置に出現するポップアップ式のメニューであり、図16aに示すリニアーメニューや、下記の特許文献1にみられる図16bに示すパイメニューなどがある。これらは、ユーザが触れた画面内のある位置の近傍に、選択肢のセルを、リニアーの場合は線形に一覧として、パイメニューの場合は円形に、その周囲に表示させるものである。これにより、ユーザは、指を大きく移動させることなく、次の選択肢を選ぶことができる。この機能を使い、画面上の任意の地点で、カーソルから検索結果の一覧をポップアップ表示させることができるとすると、ユーザは、スクリーンの画面全体を探し回って検索結果の一覧表が表示されている位置を探す必要はない。
このスクリーン内においてユーザが着目している位置に求めるものが表示されるという表示方法は、以下のような場合には更に発展させることができる。すなわち、扱う対象が図1のような属性のデータ構造を持ち、かつ2回目の検索を行う際、前の検索結果に該当した対象物が持つ別の属性をキーワードとする場合に発展させることができる。
US05828360 “Apparatus for the interactive handling of objects”, http://www.delphion.com/details?pn10=US05828360
上述の図16a、16bように図1のような属性データの検索結果の表示をすると、確かに図1の検索結果は、スクリーン内のユーザが着目しているカーソルの位置に、検索結果の一覧を表示させることができる。しかし、前回検索した際にキーワードとして使った対象物の属性の欄が一覧表の中のどこに配置されているかわからなくなる。それは、ユーザが先にキーワードとして使った対象物や属性を無視した形で新たな検索結果の表が表示されるためである。これによって、ユーザはその度に冒頭から見て探さなければならない。この問題は検索結果内のヒット件数が多いほど深刻になっていく。
本発明は、上記の問題点に鑑み、ある検索結果に対し、2度目以降の検索結果の描画に際して、その前の検索結果の画面内の一覧レイアウト位置をできる限り反映させることで、ユーザの視線の移動の手間と、タッチパネルなどでの指の移動、マウスのカーソルの移動の手間を最小限にとどめることができる表示制御装置及び表示制御方法を提供することを目的とする。
上記目的を達成するために、本発明によれば、ユーザの指示や選択に従って、所定の項目とともに、前記項目に属する対象情報を表示画面に表示させるよう構成された表示制御装置であって、前記所定の項目と前記対象情報とを関連づけて格納する格納手段と、前記表示画面に表示された前記対象情報が前記ユーザにより選択された場合に、選択された前記対象情報の前記表示画面上での位置を特定する位置特定手段と、特定された前記位置に基づいて、選択された前記対象情報の内容を識別する識別手段と、対象情報の内容が識別された場合であって、識別された内容の前記対象情報を有する項目が他に前記格納手段内に存在する場合に、存在する他の項目及び前記他の項目に属する対象情報を前記格納手段から抽出する抽出手段と、選択された前記対象情報の前記表示画面中の表示領域を含む所定の表示領域の表示位置を選択の前後で変えず、抽出された前記項目及び前記項目に属する対象情報を所定の位置に表示させるよう制御する表示制御手段とを、備える表示制御装置が提供される。この構成により、ある検索結果に対し、2度目以降の検索結果の描画に際して、その前の検索結果の画面内の一覧レイアウト位置をできる限り反映させることで、ユーザの視線の移動の手間と、タッチパネルなどでの指の移動、マウスのカーソルの移動の手間を最小限にとどめることができる。
また、本発明の表示制御装置において、前記所定の位置が、前記所定の表示領域を基準として、前記表示画面の略水平方向、略垂直方向、略奥行方向のうちいずれか1つの軸に沿った位置又は円形軸上に沿った位置であることは、本発明の好ましい態様である。この構成により、検索結果をより把握しやすくすることができる。
また、本発明の表示制御装置において、前記所定の表示領域が、選択された前記対象情報が属する項目の情報及び前記項目に属する他の対象情報が表示されている領域であることは、本発明の好ましい態様である。この構成により、選択前に表示されている情報と変わらないため、容易に情報を把握することができる。
また、本発明によれば、ユーザの指示や選択に従って、所定の項目とともに、前記項目に属する対象情報を表示画面に表示させるよう構成された表示制御方法であって、前記表示画面に表示された前記対象情報が前記ユーザにより選択された場合に、選択された前記対象情報の前記表示画面上での位置を特定するステップと、特定された前記位置に基づいて、選択された前記対象情報の内容を識別するステップと、対象情報の内容が識別された場合であって、識別された内容の前記対象情報を有する項目が、前記所定の項目と前記対象情報とを関連づけて格納する格納領域内に他に存在する場合に、存在する他の項目及び前記他の項目に属する対象情報を前記格納領域から抽出するステップと、選択された前記対象情報の前記表示画面中の表示領域を含む所定の表示領域の表示位置を選択の前後で変えず、抽出された前記項目及び前記項目に属する対象情報を所定の位置に表示させるよう制御するステップとを、有する表示制御方法が提供される。この構成により、ある検索結果に対し、2度目以降の検索結果の描画に際して、その前の検索結果の画面内の一覧レイアウト位置をできる限り反映させることで、ユーザの視線の移動の手間と、タッチパネルなどでの指の移動、マウスのカーソルの移動の手間を最小限にとどめることができる。
また、本発明の表示制御方法において、前記所定の位置が、選択された前記対象情報及び前記項目の表示領域を基準として、前記表示画面の略水平方向、略垂直方向、略奥行方向のうちいずれか1つの軸に沿った位置又は円形軸上に沿った位置であることは、本発明の好ましい態様である。この構成により、検索結果をより把握しやすくすることができる。
また、本発明の表示制御方法において、前記所定の表示領域が、選択された前記対象情報が属する項目の情報及び前記項目に属する他の対象情報が表示されている領域であることは、本発明の好ましい態様である。この構成により、選択前に表示されている情報と変わらないため、容易に情報を把握することができる。
また、本発明によれば、所定の項目と前記所定の項目に属する対象情報とがそれぞれ複数存在し、前記所定の項目と前記対象情報が互いに関連付けられて構成されたデータベースを用いて前記所定の項目及び前記対象情報の表示を行う表示制御装置であって、表示画面に表示された情報の選択をユーザから受け付ける受付手段と、前記受付手段を介して選択された前記対象情報が属する前記所定の項目のリストを、前記データベースを用いて表示させ、又は前記受付手段を介して選択された前記所定の項目に属する前記対象情報のリストを、前記データベースを用いて表示させる表示制御手段とを備え、前記表示制御手段は、前記受付手段を介して対象情報が選択された場合であって、選択前に所定の位置に表示された所定の項目に、選択された前記対象情報が属する場合、前記所定の位置に表示された前記所定の項目の表示位置を変えずに選択された前記対象情報が属する所定の項目のリストを表示させ、前記受付手段を介して所定の項目が選択された場合であって、選択前に所定の位置に表示された対象情報が、選択された前記所定の項目に属する場合、前記所定の位置に表示された前記対象情報の表示位置を変えずに選択された前記所定の項目に属する対象情報のリストを表示させる表示制御装置が提供される。この構成により、ユーザの視線の移動の手間と、タッチパネルなどでの指の移動、マウスのカーソルの移動の手間を最小限にとどめることができる。ここでの対象情報は、例えば後述するアイテムに相当し、所定の項目は後述するクラスタに相当する。
また、本発明の表示制御装置において、前記表示制御手段が、選択された前記対象情報が表示された位置の近傍に前記所定の項目のリストを表示させ、選択された前記所定の項目が表示された位置の近傍に前記対象情報のリストを表示させることは、本発明の好ましい態様である。この構成により、対象情報と所定の項目の視認性が向上する。
また、本発明の表示制御装置において、前記所定の項目が表示される前記所定の位置が、最後に選択された所定の項目の表示位置であり、前記対象情報が表示される前記所定の位置は、最後に選択された対象情報の表示位置であることは、本発明の好ましい態様である。この構成により、ユーザの視線の移動の負荷を低減することができる。
また、本発明によれば、所定の項目と前記所定の項目に属する対象情報とがそれぞれ複数存在し、前記所定の項目と前記対象情報が互いに関連付けられて構成されたデータベースを用いて前記所定の項目及び前記対象情報の表示を行う表示制御方法であって、表示画面に表示された情報の選択をユーザから受け付ける受付ステップと、前記受付ステップで選択された前記対象情報が属する前記所定の項目のリストを、前記データベースを用いて表示させ、又は前記受付ステップで選択された前記所定の項目に属する前記対象情報のリストを、前記データベースを用いて表示させる表示制御ステップとを有し、前記表示制御ステップでは、前記受付ステップで対象情報が選択された場合であって、選択前に所定の位置に表示された所定の項目に、選択された前記対象情報が属する場合、前記所定の位置に表示された前記所定の項目の表示位置を変えずに選択された前記対象情報が属する所定の項目のリストを表示させ、前記受付ステップで所定の項目が選択された場合であって、選択前に所定の位置に表示された対象情報が、選択された前記所定の項目に属する場合、前記所定の位置に表示された前記対象情報の表示位置を変えずに選択された前記所定の項目に属する対象情報のリストを表示させる表示制御方法が提供される。この構成により、ユーザの視線の移動の手間と、タッチパネルなどでの指の移動、マウスのカーソルの移動の手間を最小限にとどめることができる。
また、本発明の表示制御方法において、前記表示制御ステップで、選択された前記対象情報が表示された位置の近傍に前記所定の項目のリストを表示させ、選択された前記所定の項目が表示された位置の近傍に前記対象情報のリストを表示させることは、本発明の好ましい態様である。この構成により、対象情報と所定の項目の視認性が向上する。
また、本発明の表示制御方法において、前記所定の項目が表示される前記所定の位置が、最後に選択された所定の項目の表示位置であり、前記対象情報が表示される前記所定の位置は、最後に選択された対象情報の表示位置であることは、本発明の好ましい態様である。この構成により、ユーザの視線の移動の負荷を低減することができる。
本発明の表示制御装置及び表示制御方法は、上記構成を有し、ある検索結果に対し、2度目以降の検索結果の描画に際して、その前の検索結果の画面内の一覧レイアウト位置をできる限り反映させることで、ユーザの視線の移動の手間と、タッチパネルなどでの指の移動、マウスのカーソルの移動の手間を最小限にとどめることができる。
本発明の第1の実施の形態におけるデータ構造の一例を示す図である。 本発明の第1の実施の形態における検索結果の一例を示す図である。 本発明の第1の実施の形態における検索の直前に指やカーソルなどで選択された状態の一例を示す図である。 図3aに示す選択後に表示される検索結果を従来の方法で表示させた場合の一例を示す図である。 図3aに示す選択後に表示される検索結果を従来の方法で表示させた場合の他の一例を示す図である。 図3aに示す選択後に表示される検索結果を表示させた場合の一例を示す図である。 本発明の第1の実施の形態における検索の直前に指やカーソルなどで選択された状態の一例を示す図である。 図4aに示す選択後に表示される検索結果を従来の方法で表示させた場合の一例を示す図である。 図4aに示す選択後に表示される検索結果を従来の方法で表示させた場合の他の一例を示す図である。 図4aに示す選択後に表示される検索結果を表示させた場合の一例を示す図である。 本発明の第1の実施の形態における検索結果の対象をスライドさせることによって表示が切り替わることを説明するための図である。 本発明の第1の実施の形態における検索結果の対象をスライドさせることによって表示が切り替わることを説明するための他の図である。 本発明の第1の実施の形態における検索結果の対象をスライドさせることによって表示が切り替わることを説明するための他の図である。 本発明の第1の実施の形態における他のデータ構造の一例を示す図である。 本発明の第1の実施の形態における検索結果を円グラフとして表示させた場合の一例を示す図である。 本発明の第1の実施の形態における検索の直前に指やカーソルなどで選択された状態の一例を示す図である。 図8aに示す選択後に表示される検索結果を従来の方法で表示させた場合の一例を示す図である。 図8aに示す選択後に表示される検索結果を従来の方法で表示させた場合の他の一例を示す図である。 図8aに示す選択後に表示される検索結果を表示させた場合の一例を示す図である。 本発明の第1の実施の形態における他のデータ構造の一例を示す図である。 図9aのデータ構造における「ドライブコース」を地図上に示した模式図の一例である。 図9aのデータ構造における「ドライブコース」の検索結果の一例を示す図である。 図9aのデータ構造においてユーザの選択によって切り替えられた「知識コース」の検索結果の一例を示す図である。 図9aのデータ構造においてユーザの選択の切り替えによっても「L地点」の欄が画面内で固定されたままで表示されることを示す図である。 本発明の第1の実施の形態に係る表示制御装置の構成の一例を示す構成図である。 本発明の第1の実施の形態に係る表示制御装置における処理フローの一例を示すフローチャートである。 従来の検索結果の表示の一例を示す図である。 従来の再描画の技術であって、ユーザが以前に選択した画面内の位置を反映して再描画が行われた際の表示画面の一例を示す図である。 従来の再描画の技術であって、ユーザが以前に選択した画面内の位置を反映して再描画が行われた際の他の表示画面の一例を示す図である。 従来の電子メール受信ボックスにおいて受信されたメールを時系列に並べたものを示す図である。 本発明の第2の実施の形態におけるデータ構造の一例を示す図である。 本発明の第2の実施の形態におけるデータをクラスタによって1次元の列で表現したものを示す図である。 本発明の第2の実施の形態におけるデータをクラスタによって1次元の列で表現したものを示す図である。 本発明の第2の実施の形態におけるデータをクラスタによって1次元の列で表現したものを示す図である。 本発明の第2の実施の形態におけるデータをクラスタによって1次元の列で表現したものを示す図である。 本発明の第2の実施の形態におけるデータをクラスタによって1次元の列で表現したものを示す図である。 本発明の第2の実施の形態におけるデータをクラスタによって1次元の列で表現したものを示す図である。 本発明の第2の実施の形態におけるデータをクラスタによって2次元の分布表で示したものを示す図である。 本発明の第2の実施の形態におけるデータをクラスタによって2次元の分布表で示したものを示す図である。 本発明の第2の実施の形態におけるデータをクラスタによって2次元の分布表で示したものを示す図である。 本発明の第2の実施の形態におけるデータをクラスタによって2次元の分布表で示したものを示す図である。 本発明の第2の実施の形態におけるデータをクラスタによって2次元の分布表で示したものを示す図である。 本発明の第2の実施の形態におけるデータをクラスタによって2次元の分布表で示したものを示す図である。 本発明の第2の実施の形態におけるアイテムがどのクラスタに属しているかを横に一列に並べた分類表を示す図である。 本発明の第2の実施の形態におけるアイテムがどのクラスタに属しているかを横に一列に並べた分類表を示す図である。 本発明の第2の実施の形態におけるアイテムがどのクラスタに属しているかを横に一列に並べた分類表を示す図である。 本発明の第2の実施の形態におけるアイテムがどのクラスタに属しているかを横に一列に並べた分類表を示す図である。 本発明の第2の実施の形態におけるアイテムがどのクラスタに属しているかを横に一列に並べた分類表を示す図である。 本発明の第2の実施の形態におけるアイテムがどのクラスタに属しているかを横に一列に並べた分類表を示す図である。 本発明の第2の実施の形態におけるアイテムがどのクラスタに属しているかを横に一列に並べた分類表を示す図である。 本発明の第2の実施の形態におけるアイテムがどのクラスタに属しているかを横に一列に並べた分類表を示す図である。 本発明の第2の実施の形態におけるアイテムがどのクラスタに属しているかを横に一列に並べた分類表を示す図である。 本発明の第2の実施の形態におけるアイテムがどのクラスタに属しているかを横に一列に並べた分類表を示す図である。 本発明の第2の実施の形態におけるアイテムがどのクラスタに属しているかを横に一列に並べた分類表を示す図である。 本発明の第2の実施の形態におけるアイテムがどのクラスタに属しているかを横に一列に並べた分類表を示す図である。 本発明の第2の実施の形態におけるアイテムがどのクラスタに属しているかを横に一列に並べた分類表を示す図である。 本発明の第2の実施の形態におけるアイテムがどのクラスタに属しているかを横に一列に並べた分類表を示す図である。 本発明の第2の実施の形態におけるアイテムがどのクラスタに属しているかを横に一列に並べた分類表を示す図である。 本発明の第2の実施の形態におけるデータ上のクラスタBに所属するアイテムの一覧の概念図を示す図である。 本発明の第2の実施の形態における実際の画面内での表示図を示す図である。 本発明の第2の実施の形態における実際の画面内での表示図を示す図である。 本発明の第2の実施の形態におけるデータ上のクラスタBに所属するアイテムの一覧の中で、アイテム6が画面の真ん中に位置して選択されている状態の概念図を示している図である。 本発明の第2の実施の形態におけるスクロールによりその位置にきたアイテムが自動的に選択されるというものを示す図である。 本発明の第2の実施の形態におけるアイテム15が所属するクラスタのリストが表示されている様子を示す図である。 本発明の第2の実施の形態におけるクラスタのリストをスクロールさせ、いずれかのクラスタを選択する様子を示す図である。 本発明の第2の実施の形態における分類Bのアイテムの一覧の中でアイテム6が選ばれている様子を示す図である。 本発明の第2の実施の形態におけるアイテム6が属するクラスタリストの中からクラスタB−2が選択されている様子を示す図である。 本発明の第2の実施の形態における図25bに相当する、アイテム6が所属するクラスタの一覧表が画面の下の固定された場所に表示される様子を示す図である。 本発明の第2の実施の形態におけるクラスタの一覧表が選択されたアイテム6の真下に表示される様子を示す図である。 本発明の第2の実施の形態におけるクラスタB−2の表示位置が画面内で保存される状態を示す図である。 本発明の第2の実施の形態におけるアイテムが選択される際、それぞれのアイテムが所属しているクラスタリストが下に表示される様子を示す図である。 本発明の第2の実施の形態における最後にクラスタを選択したときに保存された、現在選択されているクラスタの表示位置を示す図である。 本発明の第2の実施の形態におけるクラスタB内でのアイテムを選択するたびに、選択されたアイテムが属するクラスタの一覧が表示される様子を示す図である。 本発明の第2の実施の形態におけるクラスタB内でのアイテムを選択するたびに、選択されたアイテムが属するクラスタの一覧が表示される様子を示す他の図である。 本発明の第2の実施の形態におけるクラスタB内でのアイテムを選択するたびに、選択されたアイテムが属するクラスタの一覧が表示される様子を示す他の図である。 本発明の第2の実施の形態におけるクラスタB内でのアイテムを選択するたびに、選択されたアイテムが属するクラスタの一覧が表示される様子を示す他の図である。 本発明の第2の実施の形態における位置を固定しないで、単純にリストの先頭から左に表示した様子を示す図である。 本発明の第2の実施の形態における位置を固定しないで、単純にリストの先頭から左に表示した様子を示す他の図である。 本発明の第2の実施の形態における位置を固定しないで、単純にリストの先頭から左に表示した様子を示す他の図である。 本発明の第2の実施の形態における位置を固定しないで、単純にリストの先頭から左に表示した様子を示す他の図である。 本発明の第2の実施の形態における位置を固定しないで、単純にリストの先頭から左に表示した場合の概要を示す図である。 本発明の第2の実施の形態における位置を固定して表示した場合の概要を示す図である。 本発明の第2の実施の形態における選択クラスタをC(C−3)からB(B−2)に移動した様子を示す図である。 本発明の第2の実施の形態におけるリストをスクロールさせてタッチして手を離した様子を示す図である。 本発明の第2の実施の形態における最後に選択されたクラスタの位置を示す図である。 本発明の第2の実施の形態における保存された位置にクラスタBがくるようにリストをずらして表示される様子を示す図である。 本発明の第2の実施の形態における保存された位置にクラスタBがくるようにリストをずらして表示される様子を示す他の図である。 本発明の第2の実施の形態における保存された位置にクラスタBがくるようにリストをずらして表示される様子を示す他の図である。 本発明の第2の実施の形態における他のアイテムが選択された場合のクラスタリストの表示方法を説明するための図である。 本発明の第2の実施の形態における他のアイテムが選択された場合のクラスタリストの表示を示す図である。 本発明の第2の実施の形態における他のアイテムが選択された場合のクラスタリストの他の表示を示す図である。 本発明の第2の実施の形態における他のアイテムが選択された場合のクラスタリストの他の表示を示す図である。 本発明の第2の実施の形態における他のアイテムが選択された場合のクラスタリストの他の表示を示す図である。 本発明の第2の実施の形態におけるアイテムの表示位置が画面内で保存されている場所の一例を示す図である。 本発明の第2の実施の形態における選択されたクラスタに属するアイテムリストが、アイテム6の表示位置が固定されるように表示されている様子を示す図である。 本発明の第2の実施の形態におけるクラスタB(B−2)が選択されており、クラスタB(B−2)のアイテムのリスト内のアイテム6が選択されている状態を示す図である。 本発明の第2の実施の形態における図33aの状態での画面表示を示す図である。 本発明の第2の実施の形態におけるアイテム6が固定されたまま、クラスタBのアイテムリストからクラスタCのアイテムリストに移り変わる瞬間の様子を示す図である。 本発明の第2の実施の形態における実際の画面内でのアイテム6が固定されたまま、クラスタB(B−2)のアイテムリストからクラスタC(C−3)のアイテムリストに移り変わる瞬間の様子を示す図である。 本発明の第2の実施の形態におけるアイテム6が固定されたままクラスタB(B−2)のアイテムリストからクラスタC(C−3)のアイテムリストに移り変わった後の様子を示す図である。 本発明の第2の実施の形態における実際の画面内でのアイテム6が固定されたままクラスタB(B−2)のアイテムリストからクラスタC(C−3)のアイテムリストに移り変わった後の様子を示す図である。 本発明の第2の実施の形態におけるクラスタC(C−3)が選択された状態で、アイテム6からアイテム13にスクロール、選択されたときの様子を示す図である。 本発明の第2の実施の形態における実際の画面の様子を示す図である。 本発明の第2の実施の形態におけるアイテム13が固定されたままクラスタC(C−3)のアイテムリストからクラスタB(B−3)のアイテムリストに移り変わる瞬間の様子を示す図である。 本発明の第2の実施の形態における実際の画面内での、アイテム13が固定されたままクラスタC(C−3)のアイテムリストからクラスタB(B−3)のアイテムリストに移り変わる瞬間の様子を示す図である。 本発明の第2の実施の形態におけるアイテム13が固定されたままクラスタC(C−3)のアイテムリストからクラスタB(B−3)のアイテムリストに移り変わった後の様子を示す図である。 本発明の第2の実施の形態における実際の画面内での、アイテム13が固定されたままクラスタC(C−3)のアイテムリストからクラスタB(B−3)のアイテムリストに戻り、移り変わった後の様子を示す図である。 本発明の第2の実施の形態における機能を用いない従来例で実行した場合の結果を示す図である。 本発明の第2の実施の形態における機能を用いない従来例で実行した場合の結果を示す図である。 本発明の第2の実施の形態における機能についてのフローを示すフローチャートである。 本発明の第2の実施の形態における表示制御装置の構成の一例を示す構成図である。 本発明の第2の実施の形態における音楽選択での適用例を説明するための図である。 本発明の第2の実施の形態における音楽選択での適用例を説明するための図である。 本発明の第2の実施の形態におけるアイテムリストとクラスタリストがリング状になっていることを説明するための図である。 本発明の第2の実施の形態における電子メールでの適用例を説明するための図である。 本発明の第2の実施の形態における電子メールでの適用例を説明するための図である。 本発明の第2の実施の形態における電子メールでの適用例を説明するための図である。 本発明の第2の実施の形態における電子メールでの適用例を説明するための図である。 本発明の第2の実施の形態におけるレストランなどのお店検索で、アイテムのリストが横列にある場合の図である。 本発明の第2の実施の形態におけるレストランなどのお店検索で、クラスタのリストが縦列にある場合の図である。 本発明の第2の実施の形態におけるレストランなどのお店検索で、レストラン3だけが画面上に固定されたままで残りのアイテムが変化する様子を示す図である。 本発明の第2の実施の形態におけるレストランなどのお店検索で、「誰と行く」をスクロール及びタッチにより選択し終わったと同時に、その「誰といく」という項目の画面枠内の位置が保存された結果を示す図である。 本発明の第2の実施の形態におけるレストランなどのお店検索で、レストラン3から遊園地へ選択を行う様子を示す図である。 本発明の第2の実施の形態におけるレストランなどのお店検索で、保存された「誰と行く」という項目の位置を固定したまま表示される様子を示す図である。 本発明の第2の実施の形態におけるアイテム5に関してそれが所属しているクラスタA−2、B−2、C−4、D−1、E−1内で、どういう位置にアイテム5が存在しているかを切り替えてみている様子を示す図である。 本発明の第2の実施の形態におけるクラスタBが最後に選択されたときの画面枠内の位置を保存して、表示されている様子を示す図である。 本発明の第2の実施の形態におけるアイテム6に関してそれが所属しているクラスタA−1、B−2、C−3、D−1内で、どういう位置にアイテム6が存在しているかを切り替えてみている様子を示す図である。 本発明の第2の実施の形態におけるクラスタBが最後に選択されたときの画面枠内の位置を保存して、表示されている様子を示す図である。 本発明の第2の実施の形態におけるアイテム5に関してそれが所属しているクラスタA−2、B−2、C−4、D−1、E−1内で、どういう位置にアイテム5が存在しているかを切り替えてみている様子を示す図である。 本発明の第2の実施の形態におけるクラスタBが最後に選択されたときの画面枠内の位置を保存して、表示されている様子を示す図である。
<第1の実施の形態>
本発明の第1の実施の形態について以下に説明する。本発明の表示制御装置では、まず、前述のように、図1で示されたような、対象物(ここの例では、症状)と、それらが属する属性データ(ここの例では、病気)からなるデータ構造であるという前提がある。例えば、図2に示すように、あるはじめの検索結果、この場合「頭が痛い」という症状に該当する病名の検索結果の一覧から始まるとする。
「頭が痛い」の症状がでる病気の一覧が、左から右へ、事前にある与えられた番号の低い順番に並べられている。画面(スクリーン又はディスプレイ)上では左から順に「病気3」→「病気6」→「病気8」→「病気13」が表されており、スクロールスイッチ201によって表示をスクロールさせ、切り替えることができる。すなわち、検索によるヒット数が多いため、すべての病気の名前がスクリーン内に入らず、その一部が表示され、残りは左右のスクロール移動により見ることができる。各病気が表示されている領域内のセルには、その病気に属している、検索に使った症状(「頭が痛い」)のデータ以外に、他の症状のデータもアイコンとして表示されている。
ここで、ユーザが「病気3」に着目し、「病気3」の他の症状である「のどが痛い」が自分にもあるのではと思い、今度は「のどが痛い」という症状がどの病気に属するのかを調べたいとし、検索キーワード「のどが痛い」で属する病気の一覧を表示する。ここで、検索結果に該当する病気は「病気0」、「病気1」、「病気3」、「病気8」、「病気17」、「病気23」などとする。
検索の直前に指やカーソルなどで選択された状態を図3aに示し、その検索結果が表示された状態を図3dに示す。なお、従来の方法で表示させたのであれば、図3b、3cに示すように表示される。図3bの場合、指やカーソルなどで指定した位置を無視して、スクリーンの上端や左端から検索結果が羅列されて表示される。一覧表は画面の左端から始まるため、視線をスクリーンの左端に持っていかなければならず、また先に着目していた「病気3」がどこに表示されたか探さなければならない。図3cの場合、指やカーソルなどで指定した位置を基準に表示され、わざわざ視線をスクリーンの左端に持っていかなくてもよく、先ほど注目していたスクリーンの位置に検索結果が表示される。しかし、先ほど着目していた「病気3」がどこに表示されたか探さなければならない。
本発明では図3dに示すように表示される。本発明では、「病気3」の欄の中心位置は画面全体において変化していない。「病気3」を中心に、「病気3」の番号より大きい数字の病気が向かって右側に、小さい番号の病気が向かって左側に番号順に描画され、順番は保たれ、向かって左から「病気0」→「病気1」→「病気3」→「病気8」→「病気17」→「病気23」・・・と表示される。
これは、対象物が属性データ構造であるということから、着目する属性「病気3」に属する対象物をキーワードに属性検索を行えば、当然その結果に先ほどの属性「病気3」が入るため、そのことを利用し、その出現箇所を前回の検索結果と同じ位置に合わせるようにしたものである。この「病気3」の欄が図2から図3dへ表示が切り替わる際に固定されるということにより、検索キーワードが「頭が痛い」から「のどが痛い」に変わっても、検索結果内の「病気3」の位置は変わらないので、ユーザは新たな検索結果の一覧から「病気3」の項目がどこに表示されているのか探す必要はない。
さらに、後述するような、「病気3」の欄の中の症状を「頭が痛い」→「のどが痛い」→「嘔吐感」と指を順に下にスライドさせる、なぞるだけで、各症状に対する病気の検索結果の一覧が、「病気3」の欄は固定されたまま他の検索結果が左右に表示させるという機能を実現することができる。言い換えれば、本発明が適用されるのは、データ構造が図1で示したような、2つ以上の対象物データとそれらが所属する2つ以上の属性データからなっている場合で、かつ次回の属性検索が前回の属性検索の結果の属性を持つ対象物を検索キーワードに使った場合に限られる。
また、図2の状態から、ユーザが「病気8」に着目して「病気8」の「のどが痛い」を選んだ場合の検索について図4aから図4dを用いて説明する。図4aは検索の直前に指やカーソルなどで選択された状態を示し、図4dはその検索結果が表示された状態を示す。なお、従来の方法で表示させたのであれば、図4b、4cに示すように表示される。検索結果に該当する病名は検索キーワードが同じ「のどが痛い」なので、前回と同様、「病気0」、「病気1」、「病気3」、「病気8」、「病気17」、「病気23」などとなる。
図4bの場合、指やカーソルなどで指定した位置を無視して、スクリーンの上端や左端から検索結果が羅列されて表示される。一覧表は画面の左端から始まるため、視線をスクリーンの左端に持っていかなければならず、また先に着目していた「病気8」がどこに表示されたか探さなければならない。図4cの場合、指やカーソルなどで指定した位置を基準に表示され、わざわざ視線をスクリーンの左端に持っていかなくてもよく、先ほど注目していたスクリーンの位置に検索結果が表示される。しかし、先ほど着目していた「病気8」がどこに表示されたか探さなければならない。
本発明では図4dに示すように表示される。本発明では、「病気8」の欄の中心位置は画面全体において変化していない。「病気8」を中心に、「病気8」の番号より大きい数字の病気が向かって右側に、小さい番号の病気が向かって左側に番号順に描画され、順番は保たれ、向かって左から「病気0」→「病気1」→「病気3」→「病気8」→「病気17」→「病気23」・・・と表示される。
ここで注目すべきなのは、前述の図2から図3dへの表示切替の場合では、「病気3」を中心として「のどが痛い」が選ばれ、図2から図4dへの表示切替の場合では、「病気8」を中心として「のどが痛い」が選ばれたことである。両者とも「のどが痛い」が選択されたので、検索結果の内容は図3d、図4dとも等価であるが、図3dと図4dでは検索結果の一覧が横にシフトされて表示されている。これは、選択されている病気の欄を画面内に固定させ、選択された病気の欄をユーザに見失わせないようにすることを優先させてレイアウトが行われたためである。
注目している病気の欄が固定されていると、図5aから図5cに示すように、「頭が痛い」→「のどが痛い」→「鼻水が出る」の欄に指やカーソルなどをスライドさせていくだけで、それぞれの症状に対する病名の属性の検索結果が瞬時に左右に表示され、ユーザは簡単な操作で検索結果を見渡すことができる。
本発明が提案するこの表示方法は、これまで述べてきたいわゆる横に広がる棒グラフ状のものに限定するものではない。図6以降に円グラフでの表示の一例を示す。
図6におけるデータは、症状と病気の関係ではなく、Social Network Serviceなどに見られる人と人の所属するグループとの関係を示したものとする。データの内容が違っていてもその構造は全く同じである。図6に示すように、横軸に「人」、縦軸に人が所属する「所属グループ」が表示されている。例えば、「A」さんは「グループ6」に所属している。「A」さんの列と「グループ6」の行が交差するところに「○(丸印)」が表示されている。
図7には「Fさんの所属グループ」の検索結果として、人と所属するグループとの関係が円グラフとして示されている。「F」さんは「グループ3」、「グループ5」、「グループ11」、「グループ14」、「グループ15」、「グループ18」、「グループ21」に所属していて、それらが扇状に配置された各エリアに表示されている。グループを示す扇状のエリアには、そのグループに所属する他のメンバーもアイコンとして示されている。扇状のエリアが7個あることから、「F」さんは7つのグループに所属していることがわかる。
ここで、仮に、ユーザが「F」さんの所属する「グループ14」に着目し、そのグループに所属する「H」さんに注目したとする。「F」さんと同じグループに所属する「H」さんは、他にどのようなグループに所属しているのかと考える。図8aは検索の直前に指やカーソルなどで選択された状態を示し、図8dはその検索結果が表示された状態を示す。なお、従来の方法で表示させたのであれば、図8b、8cに示すように表示される。検索結果に該当するグループは「グループ3」、「グループ14」、「グループ16」、「グループ17」、「グループ25」となる。
図8bの場合、指やカーソルなどで指定した位置を無視して、スクリーンの上端や左端から検索結果が羅列されて表示される。「H」さんが属するグループの一覧が画面に表示される。ここでの円グラフは時計の12時の軸から始まり、時計回りに表示される。検索のたびに視線を12時の位置に持っていかなければならず、また先に着目していた「グループ14」がどこに表示されたか探さなければならない。図8cの場合、指やカーソルなどで指定した位置を基準に表示され、わざわざ視線を時計の12時の位置に持っていかなくてもよく、先ほど注目していたスクリーンの位置に検索結果が表示される。しかし、先ほど着目していた「グループ14」がどこに表示されたか探さなければならない。
本発明では図8dに示すように表示される。本発明では、「グループ14」の欄の中心位置は画面全体において変化していない。「グループ14」を中心に、円座標上で左右に新たな検索結果であるグループが表示される。
さらに、他の例としてドライブコースの選択をする場合について説明する。図9aでは、ドライブコースの例として、各「ドライブコース」を縦軸に、各「通過ポイント(立ち寄り地点)」を横軸にまとめている。「A地点」を通過するコースは「知識コース」と「自然コース」があるため、「A地点」の列と、「知識コース」と「自然コース」の行と交差するところそれぞれが「○(丸印)」となっている。
図9bは「ドライブコース」を地図上に示した模式図である。各コースがどのような地点を通過するのかがわかる。しかし、コース数と地点数が増えるほど、このような図では複雑な線で埋まり、わかりにくくなっていく。
図10は本発明の提案する「ドライブコース」の検索結果の画面を示すものである。前述の図2の例と全く同様である。「のんびりコース」で検索した場合の、通過地点の一覧が横に表示される。各地点には、その地点を通過する各コースの名前が書かれている。「のんびりコース」では「C地点」→「G地点」→「L地点」→「W地点」と通過することがわかる。
ここで、仮に、ユーザが「L地点」に興味を持ったとして、「L地点」を通るほかのコースにはどのようなものがあるのかと考えたとする。ユーザが「L地点」の「知識」という欄を選択した瞬間、図11のように表示が「知識コース」の検索結果として切り替わる。前述の方法と同様に、選択している「L地点」の欄の位置は画面内で変わらない。全体としては「知識コース」を通る「A地点」→「E地点」→「L地点」→「W地点」が表示されている。
ユーザは、「L地点」の欄が画面内で固定されているので、そのまま指を下にスライドさせるなどして「食べながら」コースの欄を選択すれば、図12に示すような「食べながらコース」の立ち寄り地点の検索結果が「L地点」の欄が画面内で固定されたままで表示される。
次に、本発明の表示制御装置の構成の一例について説明する。図13に示すように、表示制御装置は、位置特定手段1301、識別手段1302、抽出手段1303、表示制御手段1304、格納手段1305から構成されている。なお、ここでは、上述した図1のデータ構造を有する場合の表示制御について説明するが、図6及び図9aのデータ構造を有する場合にも同様に実施可能である。
位置特定手段1301は、画面上に表示された対象(例えば、症状「のどが痛い」)がユーザによって選択された場合に、選択された位置が画面上のどの位置に該当するかを特定するものである。識別手段1302は、ユーザによって選択された画面上の位置が位置特定手段1301によって特定された場合に、選択された位置に表示された対象(症状)がどのような内容のものであるかを識別するものである。
抽出手段1303は、識別手段1302によって選択された位置に表示された症状がどのような内容のものか識別された場合であって、識別された症状を有する他の項目(病気)が格納手段1305内に存在するかを確認し、存在する場合に、確認された項目とその項目に属する対象(症状)の情報を格納手段1305に格納されたデータベースから抽出するものである。表示制御手段1304は、選択された対象(症状)を有する項目(病気)が他にもある場合に、例えば選択された「病気3」の表示エリアを移動させずそのまま表示させ、「病気3」を中心に他の病気を表示させるよう制御するものである。格納手段1305は、上述した図1に示すようなデータベースを格納するものである。
次に、本発明の表示制御装置における処理フローについて図14を用いて説明する。ここでは、図1から図5cに示す例の場合について説明する。なお、これに限られるものではなく、図6から図8dに示す例や、図9aから図12に示す例の場合であっても同様に処理できる。
図14に示すように、表示制御装置(位置特定手段1301)は、表示手段に表示された対象(例えば、「のどが痛い」)が選択された場合に、選択された位置が表示手段のどの位置に該当するかを特定する(ステップS1401)。表示制御装置(識別手段1302)は、ユーザによって選択された画面上の位置が位置特定手段1301によって特定された場合に、選択された位置に表示された対象(症状)がどのような内容のものであるかを識別する(ステップS1402)。
表示制御装置(抽出手段1303)は、識別手段1302によって選択された位置に表示された対象(症状)がどのような内容のものか識別された場合であって、識別された対象(症状)を有する他の項目(病気)が格納手段1305内に存在するかを確認し、存在する場合に、確認された項目とその項目に属する対象(症状)の情報を格納手段1305に格納されたデータベースから抽出する(ステップS1403)。表示制御装置(表示制御手段1304)は、選択された対象(症状)を有する項目(病気)が他にもある場合に、選択された対象を有する項目(例えば、「病気3」)の表示エリアを変えずそのまま表示させ、その項目(例えば、「病気3」)を中心に他の項目(病気)を表示させるよう制御する(ステップS1404)。
<第2の実施の形態>
以下では、ユーザの視点の運び及びスクロールによる検索などの作業を最小限にとどめた表示制御装置の他の一例について説明する。
近年のハードウェア技術の発達に伴い、ハードディスクの容量増加、データベースの設備の向上により、より多くのデータが氾濫するようになった。それにより、氾濫するデータをクラスタにより複数の分類に分けることで、理解、整理をすることが必要となってきた。様々な分類方法で分けた様子を、電子機器の画面上でうまく表現することで、ユーザはどのような分類方法を適用すれば、どのアイテムが、どこの分類で、どのように分布するかをわかりやすく理解することができる。
複数のアイテムがあり、それらの性質を知るためにはいくつかの分類方法、軸に沿ってグラフなどにプロットさせ、それらの分布によって複数のアイテムの性質を調べることを行う。その例として既存のものを図17に示す。図17では、電子メール受信ボックスにおいて受信されたメールが時系列に並んでいる。一覧の中から、電子メール5番が選択されているとする。必要に応じて、人を基準に並べ替えたいときは一覧の「差出人」のタブをクリックすると、選択されていた電子メールが一覧表の先頭にきて、それと同じ差出人が先頭から差出人順に表示されたり、タイトルをクリックすると選択されたていた電子メールが一覧の先頭にきて、同じタイトルのものが表示されたりというものである。ここでは、電子メールを「アイテム」と呼び、電子メール送信者分類(差出人分類)、電子メールタイトル分類(タイトル分類)、電子メール送受信時刻分類(日付分類)を「クラスタ」と呼ぶ。
電子メールの場合、差出人ごと、タイトルごと、時間(日付)ごとに分類することが考えられる。ここで、さらに発展させるものとして、電子メールの文脈からキーワード「特許」が含まれる分類、キーワード「○○商品」が含まれる分類など、分類方法が3個程度から10個、100個と増えていくとする。その際、分類方法によっては、全ての電子メールが関連しているとも限らない。例えば、キーワード「特許」が含まれる電子メールの分類であると、「特許」が含まれない電子メールはこの分類には該当しない。この場合、この分類方法、クラスタではデータが不完全であると呼ぶとする。
このように、アイテム数が増え、クラスタの数も増え、全てのアイテムを分類しない不完全なクラスタも存在するとした場合、図17に示したような分類を切り替えるためのボタンや、切り替えた時のアイテムの画面内での表示方法などに課題が生じてくる。なぜなら、アイテムごとに、複数のクラスタ切り替えボタンを持つリストが存在し、違ったアイテムを選択するごとに、違って表示されるクラスタのリストの中で、現在選ばれているクラスタのボタンはどこなのか、画面の中で注視点を移動させなくてはならない。また、図17の場合、あるアイテムを選択して、別のクラスタでプロットしなおすと、先ほど選択していたアイテムが画面内の位置から移動すると、ユーザが注視点を移動させなければいけないという手間が存在する。
そこで、以下で説明する表示制御装置によれば、本発明の提案するグラフィックインターフェースによって、2つ以上のアイテムと、2つ以上のクラスタの関係を最小限の視点の移動によって閲覧、理解ができる。
ここで、分類され得るデータの一例を図18に示す。ここの例では、データ上の対象物であるアイテムが15個あり、それらが関わる分類方法をクラスタと呼び、クラスタが6つ(クラスタA、クラスタB、クラスタC、クラスタD、クラスタE、クラスタF)あるとする。クラスタAによる分類では、アイテム3はAの2に分類、すなわちA−2に分類され、アイテム11はA−3に、アイテム13はA−4に分類される。同様に、クラスタBによる分類では、アイテム3はB−1に、アイテム11はB−2に分類される。なお、アイテム番号を示すのに「1」や「円の中に番号1入れたもの」の表記を用いているがどちらも同一のアイテム番号を示すものである。
クラスタBは15個全てのアイテムがどれかの分類に所属する完全なものである。一方、クラスタA、クラスタC、クラスタD、クラスタE、クラスタFは分類に該当しないアイテムが存在する不完全なものである。本発明の表示方法ではこのどちらにも対応する。簡単に、15個のアイテムがいかにクラスタによって分類されるかを視覚的に描くには、1次元、2次元、3次元グラフのように描画して表現することができる。ここでは、1次元の列で表現したものを図19に、2次元の分布表で示したものを図20に示す。
クラスタAでは図19a若しくは図20aのように、クラスタBでは図19b若しくは図20bのように、クラスタCでは図19c若しくは図20cのように、クラスタDでは図19d若しくは図20dのように、クラスタEでは図19e若しくは図20eのように、クラスタFでは図19f若しくは図20fのようにそれぞれ表現される。
逆に15個のアイテムがどのクラスタに属しているかを視覚的に描くのも、1次元、2次元、3次元での描画が可能である。例として、横に一列にならんだ分類表を図21に示す。図21aでは、アイテム1が属するクラスタとその中の分類番号の一覧が描かれている。すなわち、アイテム1はクラスタA−1、クラスタB−1、クラスタC−2、クラスタF−1に属している。図21bでは、アイテム2は3つのクラスタにしか属しておらず、クラスタA−1、クラスタB−2、クラスタC−1に属している。図21jでは、アイテム10は4つのクラスタに属しており、クラスタB−2、クラスタC−6、クラスタD−1、クラスタE−1に属している。
本発明では1次元、2次元、3次元空間に表示されたこれらのアイテムの一覧や、クラスタの一覧をユーザがスクロールで移動し、どれか一つのアイテム若しくは一つのクラスタを選択できるものに限定される。画面上のアイテムの一覧からスクロールしてアイテムが選択される様子を図22に示す。図22aにデータ上のクラスタBに所属するアイテムの一覧の概念図を示す。図22b、22cに実際の画面内での表示図を示す。
図22bではコントローラやタッチパネルなどで上下スクロールが行われ、図22cではボタンやタッチパネルなどでアイテムが選択される。この図22の項目を選択する方式は、いわゆるスクロールと項目の選択が別々に行われるタイプのものとして考えられる。本発明では、このタイプでもっとも威力を発揮する。
もう一つのタイプとしては、図23のようなスクロールと選択が同時になされるものである。図23aでは、データ上のクラスタBに所属するアイテムの一覧の中で、アイテム6が画面の真ん中に位置して選択されている状態の概念図を示している。図23bに示すように、選択されるアイテムは、常に画面の真ん中の位置にきたものであり、スクロールによりその位置にきたアイテムが自動的に選択されるというものである。
次に、クラスタが同様にスクロールで選択される様子について説明する。図24aには、あるアイテム、アイテム15が所属するクラスタのリストが表示されている。図24bにあるように、ユーザは画面内でクラスタのリストをスクロールさせ、いずれかのクラスタを選択する。
本発明が提案する表示制御装置では、図19、図20で表現したあるクラスタに所属するアイテムの表と、図21で表現したあるアイテムが属しているクラスタの表の2つをユーザが行きかうことで表示が切り替わる。あるクラスタが選択されれば、その分類によってアイテムリストが表示されなければならない。そのアイテムリストからあるアイテムが選択されれば、そのアイテムを別の角度、つまりクラスタで見ようとする際、そのアイテムが所属するクラスタのリストが表示されなければならない。
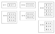
これら2つのリストの表示方法について詳細を以下に述べる。仮に、今、アイテム6が選択され、クラスタB−2に属しているという表示を行うとする。図25aには分類Bのアイテムの一覧の中でアイテム6が選ばれている様子が、図25bにはアイテム6が属するクラスタリストの中からクラスタB−2が選択されている様子が示されている。図25c、25dには図25aと図25bをあわせて表示する方法の例が2種類示されている。
1つはアイテム6が選択された場合、図25cで示されるように、図25bに相当する、アイテム6が所属するクラスタの一覧表が画面の下の固定された場所に表示される。もう1つは、図25dに示されるように、クラスタの一覧表が選択されたアイテム6の真下に表示される。ここで、本発明で重要なのは、どちらの方法でもクラスタリストの中のB−2が、常にある位置(この場合は、たまたま中央)にあるというものである。それについて詳細を述べる。
図25cの例をとって、本発明が提案する内容を説明する。ここでは、ユーザによりクラスタB−2が選択され、そのクラスタに属するアイテムを選択しようとしている場合である。図26aでは、クラスタB−2の表示位置が画面内で保存される状態を示している。図26bでは、アイテムが選択される際、それぞれのアイテムが所属しているクラスタリストが下に表示されるが、その際、どのアイテムを選択しても、最後に選択されたクラスタが保存されたある位置に固定して常に表示される様子が概念的に示されている。
以下に詳細を述べる。クラスタB内でのアイテムを選択するたびに、選択されたアイテムが属するクラスタの一覧が表示される。その様子を、図27b、27c、27d、27eにそれぞれ示す。最後にクラスタを選択したときに保存された、現在選択されているクラスタの表示位置を図27aに示す。当然、個々のアイテムによって、それが属するクラスタの一覧は異なる(クラスタの数や種類など)。ここで、着目すべきは、クラスタBに所属するアイテム内の、個々のアイテムが所属するクラスタのリストには必ずクラスタBが含まれるということである。この事実を利用し、クラスタのリスト内でのクラスタBを常に最後に選択された際の保存された画面内の位置に固定して、クラスタリストを表示しているという点である。
本発明が提案する2つの特徴のうちのはじめの1つである「アイテムが選択される際には、そのアイテムが所属するクラスタのリストは、最後に選択されたクラスタの画面内の保存された位置に、そのクラスタが画面内に固定して表示されるように、クラスタリストは表示される」について説明する。その様子を図27に示す。
ここの例では、所属しているクラスタがせいぜい5つ程度であるが、実際は多数あることが多い。よって、このようにクラスタBを固定して表示しないと、アイテムを選択するたびに、現在選択されているクラスタBがクラスタリストの中でどこの位置にあるのか変わってわからなくなってしまう。また、後述のクラスタの切り替えの際のように、先ほど選択していたクラスタが、違うアイテムを選択することでリスト内のどこかに行ってしまって、クラスタリストにおける注目のクラスタの位置が失われるという問題が生じる。
本発明を利用した各アイテムの所属するクラスタのリスト表示が図27に示され、本発明の位置の固定をしなかった場合の従来例を図28に示す。本発明のように位置を固定しないで、単純にリストの先頭から左に表示すると、図28a、28cでは、クラスタB−2が2番目にきて、図28b、28dでは1番目にくるなど、アイテムを選択するごとにクラスタの表示位置が移動してしまう。この例では、クラスタ数が少ないのでまだ画面に見えているが、リスト内のクラスタ数が多くなればなるほど画面の外に行ったりして、クラスタリスト内での着目クラスタの位置関係をみることが困難となる。
概念図の図26bでは、指はアイテムリスト内を選択し、所属クラスタリストは常にB−2が真ん中にくるように表示されている。なお、真ん中にくるクラスタBは、厳密にはクラスタB−Xとなっており、選択するアイテムをスクロールして別のアイテムを選ぶと当然B−1、B−2、B−3と変化するが、やはりその表示位置は変わらない。
では、最後に選択された時に保存される画面内の位置とは何か?について述べる。図27では常に画面の下中央に表示されるものであった。これは、図23a、23bで述べたような、常に中央にある項目が選択されるという、選択とスクロールが一体化した場合によくある場合である。しかし、図22a、22b、22cのような、スクロールと選択が別々にあり、画面内の端に位置する項目が選択され得る場合についての最後に選択された際の保存された画面内の位置について図29、図30で述べる。
仮に、図29aでユーザが選択クラスタC(C−3)から、図29bのようにクラスタB(B−2)に移動し、リストをスクロールさせてタッチして手を離したとする。この際、保存されるべき、最後に選択されたクラスタの位置とは図29bのことであり、それは図30aに示される。このあと、ユーザが選択クラスタB内のアイテムを選ぶ場合、選ばれた個々のアイテムが所属するクラスタのリストは、図30aで保存された位置にクラスタBがくるようにリストをずらして表示される。それを図30b、30c、30dに示す。なお、図30dでは、クラスタがB−2からB−3に変化している。
また、別の特殊な場合としては、図25dのような選択されたアイテムの真下にそのアイテムが所属するクラスタのリストが表示される、すなわちクラスタのリストが選択されたアイテムに依存して表示されるよう設定がなされている場合である。その場合の本発明が提案する、最後に選択された位置に固定して表示させる特徴について説明する。他のアイテムが選択された場合のクラスタリストの表示方法を図31に示す。クラスタB−2の表示される位置は、画面内でアイテムのリストの表示軸である上下方向には移動してしまうが、クラスタリストの表示軸である、横軸では常に固定されている。結局のところ、画面全体ではなく、クラスタリストが表示される局所画面内では、クラスタB(B−2)の表示位置はやはり保存されており、ユーザは安心して現在選択されているクラスタB(B−2)のほかのクラスタのリスト内の位置を意識しながらアイテムが選択できる。なお、図31eでは、クラスタがB−2からB−3に変化している。これによってもクラスタの表示位置は変わらない。
次に、本発明が提案する2つの特徴のうちのもう1つである「クラスタが選択される際には、そのクラスタに所属するアイテムのリストは、最後に選択されたアイテムの画面内の保存された位置に、そのアイテムが画面内に固定して表示されるように、アイテムリストは表示される」について説明する。その様子を図32に示す。
アイテムの表示位置が画面内で保存されている場所の一例を図32aに示す。選択されたアイテム6が所属するクラスタリストから、様々なクラスタを選択する際、選択されたクラスタに属するアイテムリストが、アイテム6の表示位置が固定されるように表示されている様子の概念図を図32bに示す。
この機能についての詳細を以下に述べる。図33aには、クラスタB(B−2)が選択されており、クラスタB(B−2)のアイテムのリスト内のアイテム6が選択されている状態の概念図が示されている。その状態での画面表示を図33bに示す。図33bのクラスタリストに示されるように、アイテム6はクラスタB−2の他にクラスタA−1、C−3、D−1に属している。
仮に、ユーザが、クラスタB−2からクラスタC−3を選んだときの様子を図34、図35に示す。図34aにはアイテム6が固定されたまま、クラスタBのアイテムリストからクラスタCのアイテムリストに移り変わる瞬間の様子の概念図が示されている。図34bには、実際の画面内でのアイテム6が固定されたまま、クラスタB(B−2)のアイテムリストからクラスタC(C−3)のアイテムリストに移り変わる瞬間の様子が示されている。
図35aには、アイテム6が固定されたままクラスタB(B−2)のアイテムリストからクラスタC(C−3)のアイテムリストに移り変わった後の概念図が示されている。図35bには、実際の画面内でのアイテム6が固定されたままクラスタB(B−2)のアイテムリストからクラスタC(C−3)のアイテムリストに移り変わった後の様子が示されている。なお、図33bでは、ユーザがクラスタC−3をクラスタリストから選択し、真ん中にスクロールをしたため、真ん中の位置が最後に選択されたクラスタの位置として保存される。この保存されたクラスタの情報は、次にアイテム選択されるときに使われる。
同様に、クラスタC(C−3)が選択された状態で、アイテム6からアイテム13にスクロール、選択されたときの概念図が図36aに、実際の画面の図が図36bに示されている。図36bでは、選択されたアイテム13が所属するクラスタのリスト「A−4」、「B−3」、「C−3」が表示されるが、図35bで保存された最後に選択されたクラスタの位置が画面の真ん中であったため、図36bに示すように、選択クラスタC−3が同じ真ん中の位置にくるようクラスタリストが表示される。
先ほどと同様に、図37aには、アイテム13が固定されたままクラスタC(C−3)のアイテムリストからクラスタB(B−3)のアイテムリストに移り変わる瞬間の様子の概念図が示されている。図37bには、実際の画面内での、アイテム13が固定されたままクラスタC(C−3)のアイテムリストからクラスタB(B−3)のアイテムリストに移り変わる瞬間の様子が示されている。
図38aには、アイテム13が固定されたままクラスタC(C−3)のアイテムリストからクラスタB(B−3)のアイテムリストに移り変わった後の概念図が示されている。図38bには、実際の画面内での、アイテム13が固定されたままクラスタC(C−3)のアイテムリストからクラスタB(B−3)のアイテムリストに戻り、移り変わった後の様子が示されている。
図33と図38は同じクラスタBを示したものであるが、本発明の主張する前の操作で保存されたアイテムとその画面内位置を固定するという条件を優先したために、リストがずれて表示される結果となる。
本発明の主張する「最後に選択されたアイテムが、画面内の表示位置に固定されたまま、新しいクラスタのアイテムリストを表示する」という機能を使わない、従来例で実行した場合の結果を図39に示す。この場合、着目していたアイテム13が画面から消えてしまい、アイテム13が新しいクラスタBの中でどういう位置にあるか、アイテム13をさがすべくスクロールしない限りすぐにはわかりにくい。とりわけ、アイテム13はB−3という分類の中でアイテム7やアイテム12と同列に存在するなどの、新しい軸での関係を瞬時にみることが困難となる。
以上、述べてきた本発明の機能についてそのアルゴリズムを図40に示す。その流れを図40、図41を用いて順に説明する。まず、タッチパネルやコントローラなどの外部入力装置417からのユーザによる信号を取得する(ステップS401)。なお、外部入力装置417は表示制御装置の構成要素でなくてもよい。また、後述するデータベース416が表示制御装置の構成要素であってもよい。操作判定部411において、ユーザからの信号があるクラスタを選択したものであるか、あるアイテムを選択したものであるか判定し(ステップS402)、クラスタが選択された場合は、新しいクラスタへの切り替え処理を行う。アイテムが選択された場合は、新しいアイテムへの切り替え処理を行う。
クラスタが選択された場合、選択部412において、どのクラスタが選択されたのかをユーザからの信号で決定する(ステップS403)。今、新しく選択されたクラスタと、クラスタの画面内での表示位置を保存(保持)する(ステップS404)。これは、次回アイテムが選択された場合の処理に使われる。最後にアイテムが選択されたときの選択されていたアイテムと、その画面内の位置を取得する(ステップS405)。なお、アプリケーションが立ち上がった初期段階で、アイテムが選択されたことがない場合は、アプリケーション指定の初期指定選択アイテムと、初期指定アイテム位置を使う。
データベース416から新しく選択されたクラスタに属するアイテムリストを取得する(ステップS406)。位置検索部414において、ステップS406のアイテムリストの中から、ステップS405のアイテムの位置を特定する。ステップS405で述べた保存されたアイテムが所属するクラスタリストから選ばれたクラスタには、当然、このアイテムがどこかに存在するので、検索結果で見当たらないということはありえない。
描画部415において、ステップS407で位置検索をおこなった、保存されたアイテムの位置が、保存されたアイテムの保存された画面内の位置にくるように、選択されたクラスタに所属するアイテムリストを描画する(ステップS408)。
一方、アイテムが選択された場合について説明する。選択部412において、どのアイテムが選択されたのかをユーザからの信号で決定する(ステップS409)。次回、アイテムが選択された場合の処理のために、今、新しく選択されたアイテムと、アイテムの画面内での表示位置を保存する(ステップS410)。これは、次回クラスタが選択された場合の処理に使われる。最後にクラスタが選択されたときの選択されていたクラスタと、その画面内の位置を取得する(ステップS411)。なお、アプリケーションが立ち上がった初期段階で、クラスタが選択されたことがない場合は、アプリケーション指定の初期指定選択クラスタと、初期指定クラスタ位置を使う。
データベース416から新しく選択されたアイテムが属するクラスタリストを取得する(ステップS412)。位置検索部414において、ステップS412のクラスタリストの中から、ステップS411のクラスタの位置を特定する(ステップS413)。ステップS411で述べた保存されたクラスタに所属するアイテムリストから選ばれたアイテムには、当然、このクラスタがどこかに存在するので、検索結果で見当たらないということはありえない。
描画部415において、ステップS413で位置検索をおこなった、保存されたクラスタの位置が、保存されたクラスタの保存された画面内の位置にくるように、選択されたアイテムが所属するクラスタリストを描画する(ステップS414)。
以下では具体的なアプリケーションへの適用例について説明する。図42、図43は音楽選択での適用例を説明するための図であり、図45から図48は電子メールでの適用例を説明するための図であり、図49はレストランなどのお店検索での適用例を説明するための図である。
音楽選択の例では、曲がアイテムに、曲の分類方法がクラスタにそれぞれ該当する。図42に、花に関する曲が「桜」、「バラ」、「すみれ」と「花」つながりの軸で並んでいる。その中の1つである、「桜」に関係する曲で和田次郎の曲が選択されているとする。クラスタ選択の窓は省略してあるが、ここで歌手の名前の「あいうえお順」つながりのクラスタを選択すると、「わだ」の「わ行」つながりに表示される。図42に示すように、画面内に和田次郎の曲の表示が固定されたまま、切り替わっていなければならない。
不幸にして「わ行」という新しく表示されたリストの語尾付近のアイテムが画面内の上のほうで固定されると、無意味な空白のエリアが画面内にできてしまう。これを防ぐためにはリストを図43に示すようにループにするなどの最適化をおこなう。このループにすべきものはアイテムリストだけでなく、クラスタのリストについても同様の問題が生じるのでループにしておくことが望ましい。図44にはアイテムリストとクラスタリストがリング状になっていることについての概念図が示されている。画面枠がユーザによって見えている範囲で、スクロールによりリング状に並べられた項目を移動することができ、タッチによって1つの項目の選択を行う。
次に、電子メールでの適用例について図45から図48を用いて説明する。図45には、データベースに保存されるべき電子メールの一例が受信と送信に分けられて時間軸で示されている。図46では、電子メールが「送受信」つながりというクラスタにおいて描画されている。電子メール5が選択されて、そのメールが所属するクラスタの一覧が真下に表示されている。
まず、クラスタを切り替えていった場合、ここでは電子メールのつながりを切り替えた場合について述べる。図46では、ユーザが現在の「送受信」つながりから「人とのやりとり」つながりへクラスタを移動させた場合を示す。クラスタリストにおいて、ユーザはスクロールさせ「人とのやりとり」つながりを画面の真ん中に持ってきているため、保存されるべき位置は画面中央となる。電子メール5は、「人とのやりとり」つながりの軸の中の「Aさんとのやりとり」の分類に属し、電子メール5の画面内での位置が固定された形で表示される。
図46では、さらにユーザが現在の「人とのやりとり」つながりから「タイトル」つながりへとクラスタを移動させた場合を示す。クラスタリストにおいて、ユーザは直接スクロールさせることなく「タイトル」つながりのアイコンを直接触れて選択したとする。保存されるべき画面内の位置は、画面全体から少し右よりとなる。電子メール5は「タイトル」つながりの軸の中の「○○会議」の分類に属し、電子メール5の画面内での位置が固定された形で表示される。
次に、アイテムを変えた場合、ここでは電子メールを変えた場合について述べる。図47は、先ほどの電子メール5から電子メール3が選択された場合について説明するための図である。図47において、電子メール5が選択されて、その下に電子メール5が所属するクラスタの一覧が表示されている。現在の選択されているクラスタ「タイトル」つながりは、図46で示した操作での最後のクラスタの位置、すなわち画面中心より右よりの位置が保存されている。そのため、電子メール3が選択された図47では、電子メール3が属するクラスタリストは「タイトル」つながりが図47のときと同じ位置、すなわち右よりの位置に表示されている。
本発明が提案する表示方法により、様々な軸、分類でアイテムを閲覧することが可能である。さらに、アイテムという候補を絞り込むという場合には、制約条件を加えることで達成される。図48では、電子メールが「送受信」つながりのクラスタで分けられた際、受信というタブをタッチパネルなどで触れるなどの操作により、アイテムの数を「受信」つながりにのみにするという制約条件を加える。
ここで、上述のように「タイトル」つながりに変換してできた電子メールリストは「受信」つながりに属するものだけにする。当然、この制約条件を課した場合でも、選択されたアイテムが、新たに選ばれたクラスタのアイテムリストに存在し、その場所を前回保存した位置に表示させることは可能である。
次に、レストランなどのお店検索での適用例について図49を用いて説明する。図49は、レストランや遊び場などの地図上の興味の対象を検索する場合を説明するための図である。今までの例と違って、図49aが示すようにアイテムのリストが横列に、図49bにあるようにクラスタのリストが縦列にある場合である。図49aのアイテムリストは、この場合はジャンル別に横軸に並んでいる。つまり、左から「食」「買」「遊」と並び、「食」の中には中華料理、フランス料理などの細かい分類ごとにアイテムが並んでいる。
ここで、ユーザがレストラン3を選択した場面が図49bである。レストラン3の左横に、縦にクラスタのリストが、正確にはレストラン3が所属しているクラスタのリストが表示されている。現在は、クラスタのリストの中の「ジャンル」が選択されているため、その下の「誰と行く」をスクロールさせ、選択した瞬間、図49cに示すように、レストラン3だけが画面上に固定されたままで残りのアイテムが変化する。
ユーザが「誰と行く」をスクロール及びタッチにより選択し終わったと同時に、その「誰といく」という項目の画面枠内の位置は保存される。その結果が図49dである。クラスタリストでは「誰といく」つながりで、横軸にアイテムが並び、左から「恋人と行く」、「家族で楽しめる場所」、「友達と行く」などの細かい分類の中で、遊園地や公園など、先ほどの「食」や「買」などのジャンルにとらわれない、誰と行くかによって分けたリストが表示される。
この状態でユーザが、今度はレストラン3の右のアイテムの遊園地を選択すると、クラスタリストは、アイテムの遊園地が所属しているクラスタのリストを表示させる。ただし、その表示の仕方は、本発明が主張するように、上述の保存された「誰と行く」という項目の位置を固定したまま表示する。その様子を図49fに示す。すなわち、図49fの遊園地のクラスタリスト内の「誰と行く」という項目は、図49dのレストラン3のクラスタリスト内の「誰と行く」と同じ位置に表示され、これが本発明の特徴点である。
これまでの例では、アイテムリスト、クラスタリストともに、1次元の横列、縦列に関してであったが、本発明は1次元のリストに制限されるものではない。図50はアイテムリストが2次元でクラスタリストが1次元の場合を示し、図51はアイテムリストが1次元でクラスタリストが2次元の場合を示し、図52はアイテムリストが2次元でクラスタリストも2次元の場合を示している。
図50aは、アイテム5に関してそれが所属しているクラスタA−2、B−2、C−4、D−1、E−1内で、どういう位置にアイテム5が存在しているかを切り替えてみている様子を示す図である。切り替わる2次元のアイテムリストの中で、アイテム5は最後に選択されたときの保存された画面枠内の位置にとどまって表示される。図50bには、クラスタBで分類されたアイテムが2次元アイテムリストとして表示されており、それぞれのアイテムを選択して、それぞれのアイテムがどのようなクラスタに属しているかを確認できる。どのアイテムを選んでも、クラスタBに属していることは自明なので、1次元クラスタリストでは、Bが最後に選択されたときの画面枠内の位置を保存して、表示されている様子を図50bは示す。
図51も図50と同様である。図51aは、アイテム6に関して、それが所属しているクラスタA−1、B−2、C−3、D−1内で、どういう位置にアイテム6が存在しているかを切り替えてみている様子を示す図である。クラスタリストが2次元なので、上下左右斜めの指の動き、若しくはスクロールによって選択される。画面内に、アイテム6は最後に選択されたときの保存された画面枠内の位置にとどまって表示される。
図51bには、クラスタBで分類されたアイテムが1次元アイテムリストとして表示されており、それぞれのアイテムを選択して、それぞれのアイテムがどのようなクラスタに属しているかを確認できる。どのアイテムを選んでも、クラスタBに属していることは自明なので、2次元クラスタリストでは、Bが最後に選択されたときの画面枠内の位置を保存して、表示されている様子を図51bは示す。
図52も図50や図51と同様である。図52aは、アイテム5に関して、それが所属しているクラスタA−2、B−2、C−4、D−1、E−1内で、どういう位置にアイテム5が存在しているかを切り替えてみている様子を示す図である。クラスタリストが2次元なので、上下左右斜めの指の動き、若しくはスクロールによって選択される。画面内に切り替わる2次元のアイテムリストの中で、アイテム5は最後に選択されたときの保存された画面枠内の位置にとどまって表示される。
図52bには、クラスタBで分類されたアイテムが2次元アイテムリストとして表示されており、それぞれのアイテムを選択して、それぞれのアイテムがどのようなクラスタに属しているかを確認できる。どのアイテムを選んでも、クラスタBに属していることは自明なので、2次元クラスタリストでは、Bが最後に選択されたときの画面枠内の位置を保存して、表示されている様子を図52bは示す。
なお、アイテムによっては同じクラスタリストを有するアイテムが複数存在する場合もある。その場合、そのようなアイテム間の選択では選択の前後でクラスタリストの表示は変化していないように見えるが、上述したような表示制御処理は表示制御装置内で行われている。クラスタについても同様である。
本発明に係る表示制御装置及び表示制御方法は、ある検索結果に対し、2度目以降の検索結果の描画に際して、その前の検索結果の画面内の一覧レイアウト位置をできる限り反映させることで、ユーザの視線の移動の手間と、タッチパネルなどでの指の移動、マウスのカーソルの移動の手間を最小限にとどめることができるため、所定のデータを表示手段に表示させるための表示制御装置及び表示制御方法などに有用である。
201 スクロールスイッチ
411 操作判定部
412 選択部
413 保存部
414 位置検索部
415 描画部
416 データベース
417 外部操作入力装置
1301 位置特定手段
1302 識別手段
1303 抽出手段
1304 表示制御手段
1305 格納手段

Claims (12)

  1. ユーザの指示や選択に従って、所定の項目とともに、前記項目に属する対象情報を表示画面に表示させるよう構成された表示制御装置であって、
    前記所定の項目と前記対象情報とを関連づけて格納する格納手段と、
    前記表示画面に表示された前記対象情報が前記ユーザにより選択された場合に、選択された前記対象情報の前記表示画面上での位置を特定する位置特定手段と、
    特定された前記位置に基づいて、選択された前記対象情報の内容を識別する識別手段と、
    対象情報の内容が識別された場合であって、識別された内容の前記対象情報を有する項目が他に前記格納手段内に存在する場合に、存在する他の項目及び前記他の項目に属する対象情報を前記格納手段から抽出する抽出手段と、
    選択された前記対象情報の前記表示画面中の表示領域を含む所定の表示領域の表示位置を選択の前後で変えず、抽出された前記項目及び前記項目に属する対象情報を所定の位置に表示させるよう制御する表示制御手段とを、
    備える表示制御装置。
  2. 前記所定の位置は、前記所定の表示領域を基準として、前記表示画面の略水平方向、略垂直方向、略奥行方向のうちいずれか1つの軸に沿った位置又は円形軸上に沿った位置である請求項1に記載の表示制御装置。
  3. 前記所定の表示領域は、選択された前記対象情報が属する項目の情報及び前記項目に属する他の対象情報が表示されている領域である請求項1又は2に記載の表示制御装置。
  4. ユーザの指示や選択に従って、所定の項目とともに、前記項目に属する対象情報を表示画面に表示させるよう構成された表示制御方法であって、
    前記表示画面に表示された前記対象情報が前記ユーザにより選択された場合に、選択された前記対象情報の前記表示画面上での位置を特定するステップと、
    特定された前記位置に基づいて、選択された前記対象情報の内容を識別するステップと、
    対象情報の内容が識別された場合であって、識別された内容の前記対象情報を有する項目が、前記所定の項目と前記対象情報とを関連づけて格納する格納領域内に他に存在する場合に、存在する他の項目及び前記他の項目に属する対象情報を前記格納領域から抽出するステップと、
    選択された前記対象情報の前記表示画面中の表示領域を含む所定の表示領域の表示位置を選択の前後で変えず、抽出された前記項目及び前記項目に属する対象情報を所定の位置に表示させるよう制御するステップとを、
    有する表示制御方法。
  5. 前記所定の位置は、前記所定の表示領域を基準として、前記表示画面の略水平方向、略垂直方向、略奥行方向のうちいずれか1つの軸に沿った位置又は円形軸上に沿った位置である請求項4に記載の表示制御方法。
  6. 前記所定の表示領域は、選択された前記対象情報が属する項目の情報及び前記項目に属する他の対象情報が表示されている領域である請求項4又は5に記載の表示制御方法。
  7. 所定の項目と前記所定の項目に属する対象情報とがそれぞれ複数存在し、前記所定の項目と前記対象情報が互いに関連付けられて構成されたデータベースを用いて前記所定の項目及び前記対象情報の表示を行う表示制御装置であって、
    表示画面に表示された情報の選択をユーザから受け付ける受付手段と、
    前記受付手段を介して選択された前記対象情報が属する前記所定の項目のリストを、前記データベースを用いて表示させ、又は前記受付手段を介して選択された前記所定の項目に属する前記対象情報のリストを、前記データベースを用いて表示させる表示制御手段とを備え、
    前記表示制御手段は、前記受付手段を介して対象情報が選択された場合であって、選択前に所定の位置に表示された所定の項目に、選択された前記対象情報が属する場合、前記所定の位置に表示された前記所定の項目の表示位置を変えずに選択された前記対象情報が属する所定の項目のリストを表示させ、
    前記受付手段を介して所定の項目が選択された場合であって、選択前に所定の位置に表示された対象情報が、選択された前記所定の項目に属する場合、前記所定の位置に表示された前記対象情報の表示位置を変えずに選択された前記所定の項目に属する対象情報のリストを表示させる表示制御装置。
  8. 前記表示制御手段は、選択された前記対象情報が表示された位置の近傍に前記所定の項目のリストを表示させ、選択された前記所定の項目が表示された位置の近傍に前記対象情報のリストを表示させる請求項7に記載の表示制御装置。
  9. 前記所定の項目が表示される前記所定の位置は、最後に選択された所定の項目の表示位置であり、前記対象情報が表示される前記所定の位置は、最後に選択された対象情報の表示位置である請求項7又は8に記載の表示制御装置。
  10. 所定の項目と前記所定の項目に属する対象情報とがそれぞれ複数存在し、前記所定の項目と前記対象情報が互いに関連付けられて構成されたデータベースを用いて前記所定の項目及び前記対象情報の表示を行う表示制御方法であって、
    表示画面に表示された情報の選択をユーザから受け付ける受付ステップと、
    前記受付ステップで選択された前記対象情報が属する前記所定の項目のリストを、前記データベースを用いて表示させ、又は前記受付ステップで選択された前記所定の項目に属する前記対象情報のリストを、前記データベースを用いて表示させる表示制御ステップとを有し、
    前記表示制御ステップでは、前記受付ステップで対象情報が選択された場合であって、選択前に所定の位置に表示された所定の項目に、選択された前記対象情報が属する場合、前記所定の位置に表示された前記所定の項目の表示位置を変えずに選択された前記対象情報が属する所定の項目のリストを表示させ、
    前記受付ステップで所定の項目が選択された場合であって、選択前に所定の位置に表示された対象情報が、選択された前記所定の項目に属する場合、前記所定の位置に表示された前記対象情報の表示位置を変えずに選択された前記所定の項目に属する対象情報のリストを表示させる表示制御方法。
  11. 前記表示制御ステップでは、選択された前記対象情報が表示された位置の近傍に前記所定の項目のリストを表示させ、選択された前記所定の項目が表示された位置の近傍に前記対象情報のリストを表示させる請求項10に記載の表示制御方法。
  12. 前記所定の項目が表示される前記所定の位置は、最後に選択された所定の項目の表示位置であり、前記対象情報が表示される前記所定の位置は、最後に選択された対象情報の表示位置である請求項10又は11に記載の表示制御方法。
JP2009084172A 2008-07-03 2009-03-31 表示制御装置及び表示制御方法 Expired - Fee Related JP4917126B2 (ja)

Priority Applications (1)

Application Number Priority Date Filing Date Title
JP2009084172A JP4917126B2 (ja) 2008-07-03 2009-03-31 表示制御装置及び表示制御方法

Applications Claiming Priority (3)

Application Number Priority Date Filing Date Title
JP2008174728 2008-07-03
JP2008174728 2008-07-03
JP2009084172A JP4917126B2 (ja) 2008-07-03 2009-03-31 表示制御装置及び表示制御方法

Publications (2)

Publication Number Publication Date
JP2010033537A true JP2010033537A (ja) 2010-02-12
JP4917126B2 JP4917126B2 (ja) 2012-04-18

Family

ID=41737878

Family Applications (1)

Application Number Title Priority Date Filing Date
JP2009084172A Expired - Fee Related JP4917126B2 (ja) 2008-07-03 2009-03-31 表示制御装置及び表示制御方法

Country Status (1)

Country Link
JP (1) JP4917126B2 (ja)

Cited By (9)

* Cited by examiner, † Cited by third party
Publication number Priority date Publication date Assignee Title
JP2013012188A (ja) * 2011-05-27 2013-01-17 Kyocera Corp 携帯電子機器及び文字入力方法
JP2013242849A (ja) * 2012-04-23 2013-12-05 Kyocera Document Solutions Inc 電子機器及び画像形成装置
WO2014119700A1 (en) * 2013-01-30 2014-08-07 Ricoh Company, Ltd. Information processing terminal, information processing method, and program
JP2015011639A (ja) * 2013-07-02 2015-01-19 三菱電機株式会社 情報処理装置および情報処理方法
JP2015070951A (ja) * 2013-10-03 2015-04-16 株式会社コナミデジタルエンタテインメント ゲーム装置、ゲームシステム、コンピュータの制御方法およびプログラム
JP2016127959A (ja) * 2016-02-10 2016-07-14 株式会社コナミデジタルエンタテインメント ゲーム装置、ゲームシステム、コンピュータの制御方法およびプログラム
JP2018136650A (ja) * 2017-02-21 2018-08-30 ローランドディー.ジー.株式会社 オブジェクト移動プログラム
JP2018173695A (ja) * 2017-03-31 2018-11-08 ブラザー工業株式会社 検索装置、楽曲検索装置、及び、検索プログラム
JP2024519387A (ja) * 2021-05-21 2024-05-10 北京字跳▲網▼絡技▲術▼有限公司 表示方法、装置、電子機器及び記憶媒体

Citations (1)

* Cited by examiner, † Cited by third party
Publication number Priority date Publication date Assignee Title
JP2005352566A (ja) * 2004-06-08 2005-12-22 Casio Comput Co Ltd メール表示装置およびメール表示処理プログラム

Patent Citations (1)

* Cited by examiner, † Cited by third party
Publication number Priority date Publication date Assignee Title
JP2005352566A (ja) * 2004-06-08 2005-12-22 Casio Comput Co Ltd メール表示装置およびメール表示処理プログラム

Cited By (14)

* Cited by examiner, † Cited by third party
Publication number Priority date Publication date Assignee Title
JP2013012188A (ja) * 2011-05-27 2013-01-17 Kyocera Corp 携帯電子機器及び文字入力方法
JP2013242849A (ja) * 2012-04-23 2013-12-05 Kyocera Document Solutions Inc 電子機器及び画像形成装置
US10021244B2 (en) 2013-01-30 2018-07-10 Ricoh Company, Ltd. Information processing terminal, information processing method, and program
WO2014119700A1 (en) * 2013-01-30 2014-08-07 Ricoh Company, Ltd. Information processing terminal, information processing method, and program
JP2014146281A (ja) * 2013-01-30 2014-08-14 Ricoh Co Ltd 情報処理端末、情報処理方法及びプログラム
AU2014213326B2 (en) * 2013-01-30 2016-09-08 Ricoh Company, Ltd. Information processing terminal, information processing method, and program
JP2015011639A (ja) * 2013-07-02 2015-01-19 三菱電機株式会社 情報処理装置および情報処理方法
JP2015070951A (ja) * 2013-10-03 2015-04-16 株式会社コナミデジタルエンタテインメント ゲーム装置、ゲームシステム、コンピュータの制御方法およびプログラム
JP2016127959A (ja) * 2016-02-10 2016-07-14 株式会社コナミデジタルエンタテインメント ゲーム装置、ゲームシステム、コンピュータの制御方法およびプログラム
JP2018136650A (ja) * 2017-02-21 2018-08-30 ローランドディー.ジー.株式会社 オブジェクト移動プログラム
WO2018155375A1 (ja) * 2017-02-21 2018-08-30 ローランドディ―.ジー.株式会社 オブジェクト移動プログラム
JP2018173695A (ja) * 2017-03-31 2018-11-08 ブラザー工業株式会社 検索装置、楽曲検索装置、及び、検索プログラム
JP2024519387A (ja) * 2021-05-21 2024-05-10 北京字跳▲網▼絡技▲術▼有限公司 表示方法、装置、電子機器及び記憶媒体
JP7652520B2 (ja) 2021-05-21 2025-03-27 北京字跳▲網▼絡技▲術▼有限公司 表示方法、装置、電子機器及び記憶媒体

Also Published As

Publication number Publication date
JP4917126B2 (ja) 2012-04-18

Similar Documents

Publication Publication Date Title
JP4917126B2 (ja) 表示制御装置及び表示制御方法
CN101552837B (zh) 一种菜单显示方法
US20210365159A1 (en) Mobile device interfaces
ES2271014T3 (es) Interfaz de usuario de busqueda con accesibilidad mejorada y caracteristicas de facilidad de uso basadas en metaforas visuales.
US8279241B2 (en) Zooming graphical user interface
DK202070608A1 (en) Devices, methods, and graphical user interfaces for interacting with user interface objects corresponding to applications
CN102177494B (zh) 信息实体的依距离选择
US20140109002A1 (en) Computer device user interface and method for displaying information
US20120179999A1 (en) Touch screen user interfaces
WO2006035309A2 (en) A user-interface application for media file management
JP2012505452A5 (ja)
CN112650428B (zh) 动态数字内容的显示方法、图形用户接口与系统
JP6021272B2 (ja) 情報処理システムおよび情報処理方法
EP2216745A1 (en) Communication processing apparatus, communication processing method, and program
JP5928286B2 (ja) 情報処理装置及びプログラム
Kim et al. Menu design for computers and cell phones: Review and reappraisal
WO2010012097A1 (en) An integrated media player/navigation control tool
US20220057916A1 (en) Method and apparatus for organizing and invoking commands for a computing device
Riehmann et al. Short‐contact touch‐manipulation of scatterplot matrices on wall displays
KR20060014874A (ko) 3차원 모션 그래픽 사용자 인터페이스 및 이를 제공하는방법 및 장치
CA2341463A1 (en) Methods and devices for mapping data files
US11681427B1 (en) System and method for dynamically grouping and displaying a plurality of content
JP2013190876A (ja) 操作支援装置、操作支援方法、制御プログラム、データ構造および記録媒体
Unwin Interacting with graphics
CN103080879A (zh) 用于以图形方式收藏偏好数据的用户界面和方法

Legal Events

Date Code Title Description
A621 Written request for application examination

Free format text: JAPANESE INTERMEDIATE CODE: A621

Effective date: 20100531

A977 Report on retrieval

Free format text: JAPANESE INTERMEDIATE CODE: A971007

Effective date: 20111226

TRDD Decision of grant or rejection written
A01 Written decision to grant a patent or to grant a registration (utility model)

Free format text: JAPANESE INTERMEDIATE CODE: A01

Effective date: 20120106

A01 Written decision to grant a patent or to grant a registration (utility model)

Free format text: JAPANESE INTERMEDIATE CODE: A01

A61 First payment of annual fees (during grant procedure)

Free format text: JAPANESE INTERMEDIATE CODE: A61

Effective date: 20120125

FPAY Renewal fee payment (event date is renewal date of database)

Free format text: PAYMENT UNTIL: 20150203

Year of fee payment: 3

R150 Certificate of patent or registration of utility model

Free format text: JAPANESE INTERMEDIATE CODE: R150

Ref document number: 4917126

Country of ref document: JP

Free format text: JAPANESE INTERMEDIATE CODE: R150

FPAY Renewal fee payment (event date is renewal date of database)

Free format text: PAYMENT UNTIL: 20150203

Year of fee payment: 3

R250 Receipt of annual fees

Free format text: JAPANESE INTERMEDIATE CODE: R250

R250 Receipt of annual fees

Free format text: JAPANESE INTERMEDIATE CODE: R250

R250 Receipt of annual fees

Free format text: JAPANESE INTERMEDIATE CODE: R250

R250 Receipt of annual fees

Free format text: JAPANESE INTERMEDIATE CODE: R250

R250 Receipt of annual fees

Free format text: JAPANESE INTERMEDIATE CODE: R250

R250 Receipt of annual fees

Free format text: JAPANESE INTERMEDIATE CODE: R250

R250 Receipt of annual fees

Free format text: JAPANESE INTERMEDIATE CODE: R250

R250 Receipt of annual fees

Free format text: JAPANESE INTERMEDIATE CODE: R250

LAPS Cancellation because of no payment of annual fees