JP2010028876A - 充放電システムおよび携帯式コンピュータ - Google Patents

充放電システムおよび携帯式コンピュータ Download PDF

Info

Publication number
JP2010028876A
JP2010028876A JP2008183277A JP2008183277A JP2010028876A JP 2010028876 A JP2010028876 A JP 2010028876A JP 2008183277 A JP2008183277 A JP 2008183277A JP 2008183277 A JP2008183277 A JP 2008183277A JP 2010028876 A JP2010028876 A JP 2010028876A
Authority
JP
Japan
Prior art keywords
battery
capacity
charge
discharge
battery pack
Prior art date
Legal status (The legal status is an assumption and is not a legal conclusion. Google has not performed a legal analysis and makes no representation as to the accuracy of the status listed.)
Granted
Application number
JP2008183277A
Other languages
English (en)
Other versions
JP4691140B2 (ja
Inventor
Hiromitsu Yamaguchi
弘光 山口
Current Assignee (The listed assignees may be inaccurate. Google has not performed a legal analysis and makes no representation or warranty as to the accuracy of the list.)
Lenovo Singapore Pte Ltd
Original Assignee
Lenovo Singapore Pte Ltd
Priority date (The priority date is an assumption and is not a legal conclusion. Google has not performed a legal analysis and makes no representation as to the accuracy of the date listed.)
Filing date
Publication date
Application filed by Lenovo Singapore Pte Ltd filed Critical Lenovo Singapore Pte Ltd
Priority to JP2008183277A priority Critical patent/JP4691140B2/ja
Publication of JP2010028876A publication Critical patent/JP2010028876A/ja
Application granted granted Critical
Publication of JP4691140B2 publication Critical patent/JP4691140B2/ja
Active legal-status Critical Current
Anticipated expiration legal-status Critical

Links

Images

Classifications

    • YGENERAL TAGGING OF NEW TECHNOLOGICAL DEVELOPMENTS; GENERAL TAGGING OF CROSS-SECTIONAL TECHNOLOGIES SPANNING OVER SEVERAL SECTIONS OF THE IPC; TECHNICAL SUBJECTS COVERED BY FORMER USPC CROSS-REFERENCE ART COLLECTIONS [XRACs] AND DIGESTS
    • Y02TECHNOLOGIES OR APPLICATIONS FOR MITIGATION OR ADAPTATION AGAINST CLIMATE CHANGE
    • Y02EREDUCTION OF GREENHOUSE GAS [GHG] EMISSIONS, RELATED TO ENERGY GENERATION, TRANSMISSION OR DISTRIBUTION
    • Y02E60/00Enabling technologies; Technologies with a potential or indirect contribution to GHG emissions mitigation
    • Y02E60/10Energy storage using batteries

Landscapes

  • Charge And Discharge Circuits For Batteries Or The Like (AREA)
  • Secondary Cells (AREA)

Abstract

【課題】デュアル・バッテリィ・システムにおいて、電池の総容量が最大になるように充放電を制御する。
【解決手段】充放電システムは、電池100と電池101を含んでいる。充電器13は、電池100と電池101を順番に充電する。EC27はFET−A〜FET−Eを制御して充電器が充電する電池を選択したり、放電する電池を選択したりする。EC27およびノートPC10のCPUは、各電池の定格容量に対する満充電容量の割合を示す比電池容量を計算して比較し容量劣化が少ない電池の順番に各電池から放電するようにFET−A〜FET−Eを制御する。その結果各電池の劣化量が接近して各電池の総容量が最大となるように充放電が制御される。
【選択図】図1

Description

本発明は複数の電池を含む充放電システムに関し、さらに詳細には複数の電池の充放電の順番を制御する技術に関する。
ノートブック型パーソナル・コンピュータ(以下、ノートPCという。)やPDA(personal data assistants)などの携帯端末には二次電池(以下、単に電池という。)が搭載されており、携帯使用をするたびに電池に対する充放電が繰り返される。近年、携帯端末の機能が向上して消費電力が増大してきたことにともない、携帯端末にメイン電池とセカンド電池の2組の電池を実装するデュアル・バッテリィ・システムが採用されるようになってきた。
デュアル・バッテリィ・システムにおいては、電池間電流が流れるために2組の電池を単純に並列接続して放電することはできない。電池間電流を抑制するために放電回路にダイオードを入れることも考えられるが、電圧降下が発生して実質的に電池容量が低下するので好ましくない。したがって通常は、最初にセカンド電池を放電し、セカンド電池の放電が終了するとつづいてメイン電池を放電する。携帯式端末に搭載される充電器は、コスト、スペースおよび重量などの観点から通常1組の電池を充電する容量しかないため同時には2組の電池を充電することができない。
したがって、両方の電池パックが放電したあとに充電をするときは、最初にメイン電池を充電し続いてセカンド電池を充電する。このような順番で2組の電池の充放電をするのは、セカンド電池が装着されるノートPCのデバイス・ベイ(共用ベイともいう。)は、光学ドライブや予備のハードディスク・ドライブなどと共用されるため、携帯使用時には必ずしもセカンド電池が装着されるとは限らないので、携帯使用時にメイン電池が十分に充電されている確率を高くするためである。
しかし、このような順番で充放電の制御を行うと、メイン電池よりもセカンド電池の充放電サイクル数が増大することになる。ノートPCには、リチウム・イオン電池が多く採用されている。リチウム・イオン電池は、長期間使用すると電圧が低下したり容量が低下したりするいわゆる容量劣化が進行する。容量劣化の原因には、充放電サイクルの回数に関係するサイクル劣化、電池の保存時間や保存温度に関係する保存劣化、および過充電・過放電の程度および頻度などの使用条件に関係する使用劣化がある。図8はリチウム・イオン電池のサイクル劣化にもとづく容量劣化の一例を示す図である。
図8において、横軸は充放電のサイクル数(以下、単にサイクル数という。)を示し、縦軸は使用開始時の定格容量を基準にした満充電容量を示す。図8の例では、サイクル数が100サイクルになると、満充電容量は85%程度まで低下し、300サイクルになると80%程度まで低下し、500サイクルになると50%程度まで低下しそれ以後急激に劣化が進行する。
ここに2個の電池が存在するときに、一方の充放電方式ではサイクル数が不均等になり100サイクルの電池と500サイクルの電池が存在し、他方の充放電方式ではともに300サイクルの2個の電池が存在するものとする。このときいずれの充放電方式でも合計のサイクル数は600であるが、2個の電池の容量を合計した総容量は前者が135%となり後者が160%となる。したがって、2個の電池を含む充放電システムでは、2個の電池の容量劣化が均等に進行することが望ましい。
特許文献1は、メイン電池とセカンド電池からなるデュアル・バッテリィ・システムにおいて、各々の電池のサイクル数が均一になるように放電の切り替え制御を行い、一方の電池だけが劣化する現象を防止する技術を開示する。特許文献2は、鉛蓄電池の内部抵抗を測定することにより、蓄電池の残存容量、および寿命の推定を行う技術を開示する。
特開2005−168103号公報 特開2002−334725号公報
特許文献1に記載された発明は、サイクル数が均一になるように放電の切り替え制御を行うが、上述のとおり電池の容量劣化の原因にはサイクル劣化以外にも保存劣化および使用劣化がある。したがって、現実の使用に供されている電池の容量劣化は、サイクル劣化だけで適切に反映しているとはいえない。具体的にいえば、同一の充放電システムに供される2個の電池では、サイクル数の少ない電池の方がサイクル数の多い電池よりも満充容量が小さい場合もある。
このような電池に対して特許文献1の方法を適用すれば、サイクル数の少ない電池の充放電が優先的に行われてサイクル劣化が進行し、やがて急激な満充電容量の低下をもたらしてしまうことになる。また、特許文献1の方法では、サイクル数と容量劣化の関係が相互に異なる特性の電池を使用する場合に、これらの電池が同じサイクル数になるように制御しても一方の電池が先に急激な劣化を招来することもあり得る。したがって、複数の電池を含む充放電システムは、現実の劣化量に基づいて充放電を制御し最大の総容量を得ることができるように動作する必要がある。
そこで本発明の目的は、複数の電池の総容量を最大にすることができる充放電システムを提供することにある。さらに本発明の目的は、そのような充放電システムを採用した電気機器および携帯式コンピュータを提供することにある。さらに本発明の目的は、そのような充放電システムにおける充放電の制御方法およびプログラムを提供することにある。
本発明の充放電システムは、複数の電池と複数の電池を順番に充電する充電器と、各電池に関する充電または放電を選択する選択回路とを含む。充放電システムはさらに、次回の放電前に各電池の満充電容量に基づく劣化特性値を計算して、容量劣化が少ないと判断した電池の順番に放電するように選択回路を制御する制御回路を含む。このような構成に基づけば、時間とともに容量劣化の少ない電池のサイクル数が増大して各電池の容量劣化が接近していくため、任意の時点における全電池の総容量を最大にすることができるようになる。
満充電容量に基づく劣化特性値は、電池の満充電容量としたり、電池の定格容量に対する満充電容量の割合を示す比電池容量としたり、電池の放電前のサイクル数における定格容量に対する満充電容量の割合を示す比電池容量と電池のサイクル試験で得た同じ充放電サイクル数に対するサイクル容量値とから計算した比とすることができる。比電池容量を採用すれば、異なる容量の電池について容量劣化の程度を比較することができる。充放電システムで測定される満充電容量の値は、容量学習が長期間行われないと大きな値が維持されてしまうことがある。本発明では、そのような電池は容量劣化が少ないと判断されて放電の優先順位が上がるため、完全放電されて学習容量が得られる確率が高まる。
その結果、正確な満充電容量が測定されると劣化が進行していると判断されて放電の優先順位が下がる。したがって制御回路は、いずれかの電池が充電または放電されたタイミングで満充電容量に基づく劣化特性値を更新することが望ましい。制御部は、各電池を充電するときに、劣化の少ない電池の順番に充電するように選択回路を制御すると、さらに各電池の容量劣化を同等に進行させることができる。本発明では、いずれの電池もリチウム・イオン電池とすれば、各電池の容量劣化の傾向が近似するのでより正確な制御ができる。
本発明により、複数の電池の総容量を最大にすることができる充放電システムを提供することができた。さらに本発明により、そのような充放電システムを採用した電気機器および携帯式コンピュータを提供することができた。さらに本発明により、そのような充放電システムにおける充放電の制御方法およびプログラムを提供することができた。
[充放電システムの構成]
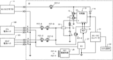
図1は、本実施形態にかかる電池パックとノートPCで構成された充放電システムの概要を示すブロック図である。充放電システムは、ノートPC10の一部の要素、AC/DCアダプタ11、メイン電池パック100、セカンド電池パック101で構成されている。メイン電池パック100はノートPC10の筐体の電池専用ベイに装着され、セカンド電池パック101はノートPC10の筐体の共有ベイに装着される。共有ベイには、セカンド電池パック101を装着しないで、ハードディスク・ドライブまたは光学ドライブを装着することもできる。メイン電池パック100およびセカンド電池パック101はともにスマート・バッテリィ・システム(SBS)の規格に準拠している。ただし、本発明は電池パックがSBSの規格に準拠していない場合も含む。
図1では、ノートPC10の本発明に関連する主要部分の構成だけを示している。AC/DCアダプタ11はノートPC10の電源ジャックに接続され、交流電圧を直流電圧に変換してノートPC10に電力を供給する。充電器13は、定電流定電圧(CCCV)充電特性を備えている。充電器13は、FET15およびFET17をPWM方式またはPFM方式でチョッパ制御するスイッチング制御回路16と、インダクタ19およびキャパシタ21による平滑回路とを備える。充電器13は、AC/DCアダプタ11から入力された直流電圧を電池パックの充電に適した直流電圧に変換して出力する。充電器13は、スイッチング制御回路16を駆動して生成した直流の充電電流の脈動を平滑回路によって低減して定電流を生成する。充電器13のフィードバック端子FBには検出抵抗23が接続される。
検出抵抗23は、充電器13の出力電圧を測定する分圧抵抗および出力電流を測定する電流センス抵抗で構成されており、出力電圧および出力電流に対応した電圧をフィードバック制御のために充電器13に供給する。各電池パック100、101に収納される電池は、最初に定電流制御で充電され、電池セルの電圧が所定値まで上昇したあとには定電圧制御で充電される。そして、定電圧制御下で充電電流が所定値まで低下したときに充電が終了する。充電器13は、メイン電池パック100およびセカンド電池パック101を同時に充電する容量を備えていない。したがって、ともに放電した2個の電池パック100、101を充電するときには順番に充電する必要がある。
充電器13の電流設定値入力Isetおよび電圧設定値入力Vsetには、ノートPC10の内部で生成された一定電圧を分圧した基準電圧源25からの電圧が入力される。基準電圧源25は、エンベデッド・コントローラ(EC)27からの指示に基づいて電圧設定値入力Vsetに設定電圧Vchgを入力し、電流設定値入力Isetには設定電流Ichgを入力する。充電器13は出力電圧が設定電圧Vchgを超えないように、および出力電流が設定電流Ichgを超えないように動作する。したがって充電器13は、充電電流の大きな充電初期には出力電流が設定電流Ichgに一致するように定電流制御で動作するが、充電が進行して充電電圧が上昇すると出力電圧を設定電圧Vchgに一致させるように定電圧制御で動作する。定電圧制御で動作しているときに何らかの原因で出力電流が設定電流Ichgよりも増大するような場合は、出力電流を設定電流Ichgに一致させるように定電流制御で動作する。
EC27は、MPU、ROM、RAMを内蔵しておりノートPC10の電源に関連するデバイスおよびその他のデバイスを制御する。EC27は、各電池パック100、101とシステム・マネジメント(SM)バスを通じて通信して、各電池パックに当初から記憶されていた定格容量などの基本データの他に、動作中に各電池パックが生成した電池セルの表面温度、電池電圧、サイクル数、満充電容量、充電器に設定する設定電圧Vchgおよび設定電流Ichgなどの情報を取得することができる。
EC27は、各電池パックから受け取った指示に基づいて、充電器13を動作させたり停止させたりするように基準電圧源25に指示を送る。たとえば、メイン電池パック100が設定電圧Vchgおよび設定電流IchgをゼロにするようにEC27に指示をすると、電圧設定値入力Vset、電流設定値入力Isetにゼロが設定され充電器13は動作を停止する。充電器13の動作を開始するときは、メイン電池パック100またはセカンド101から指示を受けたEC27が、電圧設定値入力Vsetおよび電流設定値入力Isetに、設定電圧Vchgおよび設定電流Ichgとして所定の値を設定する。
FET駆動回路29は、EC27からの指示に基づいてFET−A〜FET−Fのオン・オフを制御する。EC27は、各電池パック100、101に充電または放電を行わせるために、FET駆動回路29を通じてFET−A〜FET−Dのオン・オフを制御する。FET−AおよびFET−Bは、メイン電池パック100に対する充放電を制御するためのスイッチであり、メイン電池パック100の充放電回路に接続されている。FET−CおよびFET−Dは、セカンド電池パック101に対する充放電を制御するためのスイッチであり、セカンド電池パック101の充放電回路に接続されている。
FET−Eは、各電池パック100、101とDC/DCコンバータ31との間に接続され、メイン電池パック100またはセカンド電池パック101からDC/DCコンバータ31に対する放電回路を形成するためのスイッチである。FET−Fは、AC/DCアダプタ11からDC/DCコンバータ31に電力を供給する回路に接続され、AC/DCアダプタ11からDC/DCコンバータ31に電力を供給している際、交流電力源からの電力の受け取りを中断して交流電力源のピークを緩和させるいわゆるピーク・シフトを行うために、一時的にメイン電池パック100またはセカンド電池パック101からDC/DCコンバータ31に電力を供給するためのスイッチである。
ダイオード14は、メイン電池パック100またはセカンド電池パック101からDC/DCコンバータ31に電力を供給する際に、AC/DCアダプタ11に電流が逆流することを阻止する。DC/DCコンバータ31は、AC/DCアダプタ11、メイン電池パック100またはセカンド電池パック101から受け取った直流電圧を所定の電圧に変換してノートPC10内のシステム負荷33に供給する。システム負荷33は、CPU、RAM、液晶ディスプレイ、無線モジュール、ハードディスク・ドライブ、光学ドライブおよびコントローラなどのノートPCの機能を構成する様々なデバイスを含む。
[電池パックの構成]
図2は、本発明の実施形態にかかるSBS規格に準拠したメイン電池パック100の内部構成を示すブロック図である。セカンド電池パック101もメイン電池パック100と同じ構成になっている。メイン電池パック100は、電源ライン131、通信ライン133、およびグランド・ライン135がそれぞれP端子、D端子、およびG端子でノートPC10に接続される。電源ライン131には、それぞれp型MOS−FETで構成された充電保護スイッチC−FETbと放電保護スイッチD−FETbが直列に接続されている。放電保護スイッチD−FETbには、3本のリチウム・イオン電池セル103〜105で構成された電池セット106が直列に接続されている。電池セット106からの放電電流および電池セット106に対する充電電流は、電源ライン131およびグランド・ライン135で構成される充放電回路を通じてノートPC10との間を流れる。
各電池セル103〜105の電圧側の端子はアナログ/インターフェース107のアナログ入力V1〜V3端子に接続されている。電池セット106の表面には、1個〜複数個のサーミスタなどの温度素子111が貼り付けられている。温度素子111は電池セル103〜105の表面温度を測定して信号をMPU113のT端子に供給する。電池セル105の負端子とG端子との間のグランド・ライン135には、電流センス抵抗109が接続されている。電流センス抵抗109の両端は、アナログ/インターフェース107のI1、I2端子に接続されている。
アナログ/インターフェース107は、電池セル103〜105のそれぞれのセル電圧を取得するアナログ入力端子V1、V2、V3、および電流センス抵抗109の両端の電位差を取得するアナログ入力端子I1、I2を備える。アナログ/インターフェース107はさらに充電保護スイッチC−FETbおよび放電保護スイッチD−FETbをオン・オフ制御する信号を出力するアナログ出力端子C−CTLおよびD−CTLを備える。アナログ/インターフェース107は、電池セット106のセル電圧を測定してディジタル値に変換しMPU113に送る。
アナログ/インターフェース107は、電流センス抵抗109が検出した電圧から電池セット106に流れる充電電流および放電電流の値を測定してディジタル値に変換しMPU113に送る。MPU113は、8〜16ビット程度のCPUの他に、RAM、ROM、フラッシュ・メモリ、タイマなどを1個のパッケージの中に備えた集積回路である。MPU113からはD端子を通じて通信ライン133がノートPC10のEC27に接続され、MPU113とEC27との間での通信が可能になっている。通信ライン133にはクロック・ラインも含まれている。MPU113は、アナログ/インターフェース107とも通信が可能になっており、アナログ/インターフェース107から送られた電池セット106に関する電圧および電流に基づいて充電電気量や放電電気量を計算し、さらに満充電容量を計算してRAMまたはフラッシュ・メモリに記憶しておく。記憶されたデータは定期的にEC27が受け取るようになっている。
ここで満充電容量の意味について説明する。電池を充電するときには、過充電を避けるため充電電気量に上限を設ける必要がある。また、電池を過放電させると劣化を促進してしまうために、充放電システムには放電の終期を決める放電終止電圧が設定されている。したがって、電池が最大限蓄積できる電気量または電池が放出できる電気量は、放電終止電圧と充電量の上限の間で充電または放電される電気量に相当する。充電電気量の上限は、充電方式や環境温度などで異なるが、許容できる値以上の電気量を電池に供給する過充電を行うと、余剰エネルギーが熱となって電池の温度が上昇するので、ある時点で充電の上限を判断して充電を停止する必要がある。
通常の充電制御回路では、充電中の電圧、電流、温度、および時間を測定することによって充電の終期を判断している。このとき電池の種類によって充電方式が異なるため充電終了時期の決定方法も異なる。たとえば、定電流充電方式を採用するニッカド蓄電池やニッケル水素蓄電池では、充電終了時期に発生する充電電圧の変化量や単位時間あたりの上昇温度の変化量で判断している。定電流定電圧方式を採用するリチウム・イオン蓄電池や鉛蓄電池では、充電電流の最小値で判断している。
満充電容量とは、放電終止電圧から充電電気量の上限まで充電するときの充電電気量または充電電気量の上限まで充電したあとに放電終止電圧まで放電するときの電気量である。ここで放電終止電圧まで放電することを完全放電ということにする。満充電容量を測定するためには、電池を完全放電させる必要があるが、通常の使用状態ではそれが行われることは少ない。放電終止電圧まで放電されない状態で充放電が繰り返されるときは、満充電容量は更新されない。
あるいは、その間の充電電気量と放電電気量を相殺して満充電容量を計算することもできるが累積誤差が大きくなる。正確な満充電容量を得るには、電池を強制的に完全放電させて累積誤差をリセットする必要がある。このように完全放電したのちに満充電まで充電して得た満充電容量を学習容量という。本発明を実行すると、後に説明するようにいずれの電池パックでも必然的に学習容量が得られるようになる。なお、満充電容量は時間の経過とともに減少する。これを容量劣化という。
MPU113は、電池セット106が充電状態および放電状態にあることを認識して充放電の回数をカウントしてRAMに記憶し、EC27にサイクル数としてデータを供給する。なお、サイクル数は充電電気量または放電電気量の大きさにかかわらず、充電と放電の両方が行われたときに1回とカウントする。MPU113はまた、過電流保護機能、過充電保護機能、および過放電保護機能を備え、アナログ/インターフェース107から受け取った電圧や電流から電池セル103〜105に異常を検出した場合に、アナログ/インターフェース107を通じて充電保護スイッチC−FETbおよび放電保護スイッチD−FETbまたはそのいずれかをオフにする。過電流保護機能、過電圧保護機能、低電圧保護機能、満充電測定機能、およびサイクル数のカウント機能はMPU113で実行されるプログラムで構成される。フラッシュ・メモリには、MPU113が実行するプログラム、電池セット100の定格容量、充電電圧の設定値、および充電電流の設定値などが格納されている。
[充放電制御の原理]
つぎに本実施の形態にかかる充放電制御の原理を説明する。図3は、実際に使用されている電池セットの容量劣化の状態を示す図である。電池セットは、使用時間が経過するにしたがって満充電容量が減少する。いま、使用開始前の満充電容量を定格容量とし、使用開始後の定格容量に対する満充電容量の割合を比電池容量P(%)ということにする。定格容量は、電池セットが使用される前に蓄積できる最大の電気量に相当する値で、満充電容量は定格容量よりも小さくかつ容量劣化で次第に小さくなっていく値である。このように劣化特性値を満充電容量ではなく比電池容量で表示するのは、満充電容量を正規化して定格容量の異なる電池セットを相互に比較できるようにするためである。したがって、定格容量の同じ電池セット間では劣化特性値を満充電容量にして劣化の大きさを比較してもよい。
ライン51、53、55、57は、電池セットA、B、C、Dの経過時間に対して比電池容量が変化する様子を示す劣化曲線である。比電池容量が経過時間にともなって減少する原因には、サイクル劣化、保存劣化、および使用劣化などが含まれる。したがって、複数の電池セットが同一の充放電システムに組み込まれていたとしても劣化曲線は電池セットごとに異なる。ライン51では、時刻txで電池セットAの比電池容量がPxとなり、それ以降は経過時間に対する比電池容量の減少の割合が激しくなる。このように容量劣化が急激に進行する直前の比電池容量をクリティカル容量Pxということにする。
いま、電池セットAと電池セットDでデュアル・バッテリィ・システム1を構成し、電池セットBと電池セットCでデュアル・バッテリィ・システム2を構成しているものとする。前述のとおり容量劣化には、サイクル劣化、保存劣化、および使用劣化がすべて含まれているので、デュアル・バッテリィ・システム1において、特許文献1のように2個の電池パックのサイクル数が接近するように放電の順番を制御すると、電池セットAが電池セットDに比べて保存劣化および使用劣化が小さい場合に、電池セットAの容量劣化を劣化曲線51で表し、電池セットDの容量劣化を劣化曲線57で表すことができる。
本発明では、デュアル・バッテリィ・システム2において、電池セットBと電池セットCの比電池容量が接近するように放電の順番を制御する。その場合電池セットBの容量劣化を劣化曲線53で表すことができ、電池セットCの容量劣化を劣化曲線55で表すことができる。時刻t1での4個の電池パックの比電池容量は、それぞれPa、Pb、Pc、Pdとなっている。電池セットAの比電池容量Paはクリティカル容量には到達しておらず、電池セットB、Cの比電池容量Pb、Pcはほぼクリティカル容量の近辺であり、電池セットDの比電池容量Pdはクリティカル容量を超えて激しい容量劣化をきたしている。このとき、デュアル・バッテリィ・システム1の2個の電池の総容量はPa+Pdであり、デュアル・バッテリィ・システム2の2個の電池の総容量はPb+Pcとなるため、図3から明らかなようにデュアル・バッテリィ・システム2の方が総容量は大きい。
本実施の形態では、このような容量劣化の特徴に着目し、デュアル・バッテリィ・システムの2個の電池セットに対して、比電池容量が接近するように制御する。電池を現実に使用するときには容量劣化の進行を制御できるのはサイクル劣化だけであるため、放電の前に2個の電池セットの比電池容量を計算して比較しておき、比電池容量が大きい方の電池セットから先に放電させてサイクル数を進行させるようにする。サイクル数を進行させられた電池セットはサイクル劣化による容量劣化が進行し、やがて両者の比電池容量が接近する。本実施の形態では、サイクル数を制御の目標値とするのではなく、2個の電池セットの比電池容量を接近させるために利用している。
[充放電の手順]
図4は、メイン電池パック100とセカンド電池パック101の充放電の順序を制御する順序制御部80の機能ブロック図である。順序制御部80は、システム負荷33に含まれるCPU、RAM、およびハードディスク・ドライブに格納された電源管理プログラムなどで構成される。CPUは電源管理プログラムをRAM上で実行して、順序制御部80の各構成要素を実現する。
基本データ格納部81は、各電池パック100、101の定格容量を格納する。劣化情報取得部85は、各電池パック100、101から満充電容量を取得して格納する。劣化情報取得部85は、充電または放電が行われたメイン電池パック100またはセカンド電池パック101からそのタイミングで最新の満充電容量を取得して更新する。演算部83は、基本データ格納部81に格納された各電池パックの定格容量と、劣化情報取得部85に格納された各電池パックの満充電容量から比電池容量を計算し、つぎに放電が行われるときの優先順位を決定する。充放電順序指示部88は決定された放電の優先順位をEC27に指示する。
図3を参照して説明したように、演算部83は、その時点でのメイン電池パック100とセカンド電池パック101の比電池容量を比較し、劣化が少なくて比電池容量の大きい方の電池パックを優先順位の高い電池パックと決定する。優先順位の高い電池パックは、つぎに放電が行われるときに最初に放電される。演算部83は、また、いずれか一方の電池パックが完全に放電し、さらに他方の電池パックが放電されて両方の電池パックを充電する必要があるときには、優先順位の高い電池パックから充電する。こうすることで、当該電池パックの充電中にAC/DCアダプタ11が取り外されて放電状態になったときには、優先順位の低い電池パックのサイクル数は増大しないで、優先順位の高い電池パックのサイクル数が増大することになる。
図5は、ノートPC10の充放電システムが行う充放電の手順を示すフローチャートである。ブロック201では、EC27は、FET−Fをオンにしてダイオード14を通じてDC/DCコンバータ31に電力を供給するとともに充電器13にも電力を供給する。充電器13は、メイン電池パック100またはセカンド電池パック101により設定された設定電流Ichgおよび設定電圧Vchgに基づいて動作する。EC27は、FET−Eをオフにし、FET−A〜FET−Dのオン・オフを制御して充電する電池パックの充電回路をオンにし、他の電池パックの充電回路をオフにする。ブロック201では、典型的な放電待ちの状態としてメイン電池パック100とセカンド電池パック101がともに満充電容量まで充電されている状態となっている。
ブロック203では、順序制御部80は各電池パック100、101の次回の放電前における最新の満充電容量に基づいて比電池容量を計算し、放電の優先順位を決定する。前述の通り順序制御部80は比電池容量の大きい方の電池パックを優先順位が高いと決定する。ここでは、メイン電池パック100の比電池容量の方が大きいものとする。そして、決定の結果をEC27に通知する。通知を受けたEC27は、つぎに停電が発生したときに、ただちに優先順位が高いと決定されたメイン電池パック100から放電するようにFET駆動回路29を制御することができるようになる。
ブロック205では、充放電システムはAC/DCアダプタ11が外されてノートPC10に停電が発生するまで待機する。EC27は、AC/DCアダプタ11の出力電圧を監視しており、停電が発生すると同時にブロック207でFET−A、FET−B、およびFET−Eをオンにし、FET−C、FET−Dをオフにして優先順位の高いメイン電池パック100からシステム負荷33に電力を供給する。EC27は、AC/DCアダプタ11からメイン電池パック100への電力源の変更を、DC/DCコンバータ31が瞬間的な電圧低下を生じないでシステム負荷33に安定した電圧の供給をできるように行う。
短時間の間ノートPC10が携帯使用されるような場合は、ブロック209では、メイン電池パック207から放電している間にAC/DCアダプタ11が接続されて充電が再会されることがある。この場合、ブロック221でEC27は、FET−Eをオフにしてメイン電池パック221を充電する。このとき、DC/DCコンバータ31には、AC/DCアダプタ11から電力が供給される。したがって、ブロック201に戻ったときにメイン電池パック100のサイクル数は1回増大し、セカンド電池パック101のサイクル数は変化しない。ブロック209で復電せずにメイン電池パック207が完全放電すると、ブロック211でEC27は、FET−C、FET−Dをオンにし、FET−A、FET−Bをオフにして電力源をセカンド電池パック101に切り替える。
ブロック213では、セカンド電池パック101が完全放電するかあるいはその前にAC/DCアダプタ11が接続されて充電が再会される。セカンド電池パック101が完全放電するとノートPC10の動作は停止して、復電を待つことになる。ブロック215ではAC/DCアダプタ11から電力が供給されて充電が開始される。このときEC27は順序制御部80から指示されたように、ブロック215でFET−A〜FET−Eを切り替えて優先順位の高いメイン電池パック100から充電する。ブロック217では、メイン電池パック100が充電されている間に停電が発生することを想定する。停電が発生したときEC27は、セカンド電池パック101は未だ充電されていないので、FET−A〜FET−Eのオン・オフを制御してブロック223でメイン電池パック100から放電する。
その後ブロック225で復電したときにはブロック215に移行して、メイン電池パック100のサイクル数が1回増大し、セカンド電池パック219のサイクル数は変化しない。ブロック225でメイン電池パック100が完全放電するまで復電しない場合は、ブロック227でノートPC10は動作を停止する。ブロック217でメイン電池パック100が満充電容量に充電されるまで停電が発生しない場合は、EC27はブロック219でセカンド電池パック219を充電し、ブロック201に移行する。
本実施の形態では、ブロック201からブロック219までの充放電パスが成立する場合は、メイン電池パック100およびセカンド電池パック101のサイクル数がともに1回カウントされるが、ブロック209またはブロック217のタイミングで復電または停電が発生するとメイン電池パック100のサイクル数だけが増大する。したがって、サイクル劣化はメイン電池パック100の方が進行するため、両者の比電池容量は徐々に接近していく。なお、充放電システムはこれらのサイクル数の増大自体を回避できるものではなく、いずれの電池パックのサイクル数を増大させるかを制御しているだけである。
ところで本実施の形態では、満充電容量を正確に測定する必要がある。前述のとおり、正確な満充電容量を取得するには、完全放電と満充電の間で充電または放電をして学習容量を測定する必要がある。学習容量を取得する頻度が低下すると、正確な満充電容量が得られなくなる。従来の方法で充放電をした場合には、セカンド電池パック101で学習容量を得ることができなくなり、セカンド電池パック101の満充電容量は更新されないで満充電容量が大きな値を示す古いデータが維持されていることがある。本実施の形態によれば、満充電容量の大きな電池パックは比電池容量が大きくなって優先順位が高くなるように設定され、完全放電される機会が増大するので学習容量を得ることができるようになる。
[優先順位決定の他の例]
先の説明では、2個の電池パックについて、接近させるべき劣化特性値としてサイクル数ではなく比電池容量を選択した。比電池容量に代わる他の劣化特性値の例を、図6を参照して説明する。図6は、縦軸が比電池容量P(%)で横軸がサイクル数である。ライン301は、メイン電池パック100およびセカンド電池パック101に適用できる典型的なサイクル劣化を示す劣化曲線である。このような劣化曲線は、同一構造の代表的な電池セットについてあらかじめ満充電状態から完全放電状態までの充放電を繰り返したサイクル試験により求めることができる。順序制御部80の基本データ格納部81には、サイクル劣化曲線を示すサイクル数と比電池容量の関係をテーブル形式のデータとして格納しておく。このデータにおける比電池容量を本明細書においてはサイクル容量値ということにする。
また劣化情報取得部85は、各電池パック100、101から最新のサイクル数を取得して格納する。演算部83は、基本データ格納部81に格納された各電池パックの定格容量およびサイクル容量値と、劣化情報取得部85に格納された各電池パックの最新の満充電容量および最新のサイクル数に基づいて現在のサイクル数における各電池パック100、101の比電池容量を計算し、さらにつぎの式で劣化特性値M(%)を計算する。
M=1−B/A
ここにBは、メイン電池パック100またはセカンド電池パック101の現在のサイクル数における比電池容量で、Aは同じサイクル数でのサイクル容量値である。いま、メイン電池パック100のサイクル数が100のときに実測された比電池容量がP2で、100サイクルにおけるサイクル容量値がP1とする。またセカンド電池パック101のサイクル数が250のときに実測された比電池容量がP4で250サイクルにおけるサイクル容量値がP3であるとする。メイン電池パック100の劣化特性値はM=1−P2/P1となり、セカンド電池パック101の劣化特性値はM=1−P4/P3となる。
演算部83は、各電池パックの劣化特性値Mの値を比較し、Mが大きい方の電池パックの劣化が進んでおり、Mの小さい方の電池パックをつぎに放電するときの優先順位が高くなるように設定する。この場合は、セカンド電池パック101の優先順位が高くなる。この劣化特性値Mは現実のサイクル数を基準にして当該サイクル数におけるサイクル容量値と比電池容量を比較するものである。
[ハイブリッド電池パックへの適用]
本実施の形態にかかる充放電システムは、ハイブリッド電池パックに適用することもできる。図7は、ハイブリッド電池パック400の基本構成を示すブロック図である。ハイブリッド電池パック400は、それぞれリチウム・イオン電池のセルが4個直列に接続された円筒形電池ブロック407と角形電池ブロック409を同一の筐体に収納している。さらにハイブリッド電池パック400は、各電池ブロック407、409に対応した保護用のFET403、405、415、417を含んでいる。
CPU419はRAMを含んでおり、計測/制御回路411、413にコマンドを送って充電電流、放電電流、およびセル電圧などを読み込んで電池ブロック407および電池ブロック409の満充電容量を計算したり、FET403、405、415、417のオン・オフ制御をするためのコマンドを計測/制御回路411、413に送ったりする。CPU419は、たとえばSBSのインターフェースを介してEC27と通信をして、各電池ブロック407、409の満充電容量、サイクル数、充電器13に対する設定値などのデータを転送する。EEPROM425は、CPU419が実行するプログラムを格納したり、電池ブロック407、409の基本情報を格納したりする。
EC27は、このようなハイブリッド電池パック400の電池ブロック407と電池ブロック409を図1のメイン電池パック100とセカンド電池パック101のそれぞれの電池セットとして扱うことで、図5で示した手順で充放電をすることができる。特に図5の手順の中で、メイン電池パック207の優先順位が高いと決定したときには、放電の初期においてメイン電池パック207が満充電になっている確率が下がり、ユーザがノートPC10を携帯使用するためにセカンド電池パック101をメイン電池パック100と入れ替える必要もでてくるが、ハイブリッド電池パック400では、2つの電池ブロック407、409が同一の筐体に収納されているので、そのような問題が生ずることはない。また、これまで電池パックおよび電池ブロックが2個の場合を例示して説明してきたが、本発明は電池パックおよび電池ブロックが3個以上の場合にも適用することができる。
これまで本発明について図面に示した特定の実施の形態をもって説明してきたが、本発明は図面に示した実施の形態に限定されるものではなく、本発明の効果を奏する限り、これまで知られたいかなる構成であっても採用することができることはいうまでもないことである。
本実施形態にかかるノートPCに搭載された充放電システムの概要を示すブロック図である。 メイン電池パックの内部構成を示すブロック図である。 電池セットの容量劣化の状態を示す図である。 充放電の順序を制御する順序制御部の機能ブロック図である。 充放電システムが行う充放電の手順を示すフローチャートである。 比電池容量に代わる代用特性の例を説明する図である。 ハイブリッド電池パックの基本構成を示すブロック図である。 リチウム・イオン電池のサイクル劣化にもとづく容量劣化の一例を示す図である。
符号の説明
10…ノートPC
80…順序制御部

Claims (13)

  1. 複数の電池と
    前記複数の電池を順番に充電する充電器と、
    各電池に関する充電または放電を選択する選択回路と、
    次回の放電前に各電池の満充電容量に基づく劣化特性値を計算して容量劣化が少ないと判断した電池の順番に放電するように前記選択回路を制御する制御回路と
    を有する充放電システム。
  2. 前記満充電容量に基づく劣化特性値が、各電池の定格容量に対する満充電容量の割合を示す比電池容量である請求項1に記載の充放電システム。
  3. 前記満充電容量に基づく劣化特性値が、各電池の満充電容量である請求項1に記載の充放電システム。
  4. 前記満充電容量に基づく劣化特性値が、各電池の放電前の充放電サイクル数における定格容量に対する満充電容量の割合を示す比電池容量と電池のサイクル試験で得た前記充放電サイクル数に対するサイクル容量値とから計算されている請求項1に記載の充放電システム。
  5. 前記制御回路は、いずれかの電池が充電または放電されたタイミングで前記劣化特性値を更新する請求項1ないし請求項4のいずれかに記載の充放電システム。
  6. 前記制御回路は、各電池を充電するときに、容量劣化の少ない電池の順番に充電するように前記選択回路を制御する請求項1ないし請求項5のいずれかに記載の充放電システム。
  7. 前記複数の電池はいずれもリチウム・イオン電池である請求項1ないし請求項6のいずれかに記載の充放電システム。
  8. 第1の電池パックと、
    第2の電池パックと、
    前記第1の電池パックおよび前記第2の電池パックを順番に充電する充電器と、
    前記第1の電池パックまたは前記第2の電池パックから電力の供給を受ける負荷と、
    各電池パックに関する充電または放電を選択するスイッチ回路と
    次回の放電前に各電池パックの満充電容量に基づく劣化特性値を計算して容量劣化が少ないと判断した電池パックの順番に放電するように前記スイッチ回路を制御する制御回路と
    を有する電気機器。
  9. メイン電池パックが装着される電池専用ベイと、
    セカンド電池パックが装着される共用ベイと、
    前記メイン電池パックおよび前記セカンド電池パックを順番に充電する充電器と、
    前記メイン電池パックまたは前記セカンド電池パックから電力の供給を受けるシステム負荷と、
    各電池パックに関する充電または放電を選択するスイッチ回路と
    次回の放電前に各電池パックの満充電容量に基づく劣化特性値を計算して容量劣化が少ないと判断した電池パックの順番に放電するように前記スイッチ回路を制御するプロセッサと
    を有する携帯式コンピュータ。
  10. 第1の電池ブロックと第2の電池ブロックを同一の筐体に含むハイブリッド電池パックを装着する電池専用ベイと、
    前記第1の電池ブロックおよび前記第2の電池ブロックを順番に充電する充電器と、
    前記第1の電池ブロックまたは前記第2の電池ブロックから電力の供給を受けるシステム負荷と、
    各電池ブロックに関する充電または放電を選択するスイッチ回路と
    次回の放電前に各電池ブロックの満充電容量に基づく劣化特性値を計算して容量劣化が少ないと判断した電池ブロックの順番に放電するように前記スイッチ回路を制御するプロセッサと
    を有する携帯式コンピュータ。
  11. 複数の電池を含む充放電システムにおける充放電の制御方法であって、
    各電池を順番に充電するステップと、
    前記充放電システムが、次回の放電前に各電池の満充電容量に基づく劣化特性値を計算して各電池に容量劣化の順位付けをするステップと、
    前記充放電システムが、容量劣化が少ないと判断した電池の順番に放電するように動作するステップと
    を有する制御方法。
  12. 前記充放電システムが、容量劣化の少ないと判断した電池の順番に充電するように動作するステップを含む請求項11に記載の制御方法。
  13. 複数の電池を含む充放電システムを搭載したコンピュータに、
    各電池を順番に充電する機能と、
    次回の放電前に各電池の満充電容量に基づく劣化特性値を計算して各電池に容量劣化の順位付けをする機能と、
    前記充放電システムを容量劣化が少ないと判断した電池の順番に放電するように動作させる機能と
    を実現させるプログラム。
JP2008183277A 2008-07-15 2008-07-15 充放電システムおよび携帯式コンピュータ Active JP4691140B2 (ja)

Priority Applications (1)

Application Number Priority Date Filing Date Title
JP2008183277A JP4691140B2 (ja) 2008-07-15 2008-07-15 充放電システムおよび携帯式コンピュータ

Applications Claiming Priority (1)

Application Number Priority Date Filing Date Title
JP2008183277A JP4691140B2 (ja) 2008-07-15 2008-07-15 充放電システムおよび携帯式コンピュータ

Publications (2)

Publication Number Publication Date
JP2010028876A true JP2010028876A (ja) 2010-02-04
JP4691140B2 JP4691140B2 (ja) 2011-06-01

Family

ID=41734154

Family Applications (1)

Application Number Title Priority Date Filing Date
JP2008183277A Active JP4691140B2 (ja) 2008-07-15 2008-07-15 充放電システムおよび携帯式コンピュータ

Country Status (1)

Country Link
JP (1) JP4691140B2 (ja)

Cited By (14)

* Cited by examiner, † Cited by third party
Publication number Priority date Publication date Assignee Title
JP2011229337A (ja) * 2010-04-22 2011-11-10 Toshiba Corp 情報処理装置および充放電制御方法
JP2012210129A (ja) * 2011-03-30 2012-10-25 Sony Corp 充電制御装置、充電制御方法、プログラム及びシステム
JP2012210077A (ja) * 2011-03-30 2012-10-25 Panasonic Corp 蓄電池制御システム
WO2013014930A1 (ja) * 2011-07-28 2013-01-31 三洋電機株式会社 バッテリシステム、バッテリ制御装置、電動車両、移動体および電源装置
JP2013059212A (ja) * 2011-09-08 2013-03-28 Mitsumi Electric Co Ltd 電池保護回路及び電池保護装置、並びに電池パック
WO2013129499A1 (ja) * 2012-02-27 2013-09-06 京セラ株式会社 制御装置、制御システム及び蓄電池制御方法
WO2014020644A1 (ja) * 2012-07-31 2014-02-06 三洋電機株式会社 電力供給システム、マスタ蓄電システム及びスレーブ蓄電システム
JP2014183714A (ja) * 2013-03-21 2014-09-29 Kddi Corp 放電制御装置、放電制御方法、およびプログラム
JP2015225848A (ja) * 2014-05-30 2015-12-14 株式会社アルファエンタープライズ リチウムイオン二次電池を用いた携帯電話基地局
JP2018504875A (ja) * 2014-12-16 2018-02-15 インテル コーポレイション バッテリのサイクル寿命を延ばすための機構
JP2018038253A (ja) * 2016-09-02 2018-03-08 廣達電腦股▲ふん▼有限公司 バッテリデバイス、電子装置、および、バッテリデバイスの保護方法
CN110386030A (zh) * 2018-04-23 2019-10-29 现代自动车株式会社 用于车辆的能量储存系统
CN110875610A (zh) * 2018-08-30 2020-03-10 中兴通讯股份有限公司 电子设备供电方法及装置、电子设备及存储介质
JP2021502041A (ja) * 2018-09-30 2021-01-21 オッポ広東移動通信有限公司Guangdong Oppo Mobile Telecommunications Corp., Ltd. 充電装置のテストシステム及び方法

Citations (6)

* Cited by examiner, † Cited by third party
Publication number Priority date Publication date Assignee Title
JPH0875833A (ja) * 1994-07-04 1996-03-22 Nippon Soken Inc バッテリ充電状態検出方法
JP2000278872A (ja) * 1999-03-19 2000-10-06 Honda Motor Co Ltd バッテリ充電方法および装置
JP2005168103A (ja) * 2003-11-28 2005-06-23 Internatl Business Mach Corp <Ibm> 電池パック、電気機器、コンピュータ装置、電池の制御方法、電力供給方法、およびプログラム
JP2007259612A (ja) * 2006-03-24 2007-10-04 Hitachi Ltd 電源制御装置
JP2008503039A (ja) * 2004-06-14 2008-01-31 コミサリア、ア、レネルジ、アトミク 充電式バッテリーのプールを管理する方法
JP2010004667A (ja) * 2008-06-20 2010-01-07 Toyota Motor Corp 電源システム

Patent Citations (6)

* Cited by examiner, † Cited by third party
Publication number Priority date Publication date Assignee Title
JPH0875833A (ja) * 1994-07-04 1996-03-22 Nippon Soken Inc バッテリ充電状態検出方法
JP2000278872A (ja) * 1999-03-19 2000-10-06 Honda Motor Co Ltd バッテリ充電方法および装置
JP2005168103A (ja) * 2003-11-28 2005-06-23 Internatl Business Mach Corp <Ibm> 電池パック、電気機器、コンピュータ装置、電池の制御方法、電力供給方法、およびプログラム
JP2008503039A (ja) * 2004-06-14 2008-01-31 コミサリア、ア、レネルジ、アトミク 充電式バッテリーのプールを管理する方法
JP2007259612A (ja) * 2006-03-24 2007-10-04 Hitachi Ltd 電源制御装置
JP2010004667A (ja) * 2008-06-20 2010-01-07 Toyota Motor Corp 電源システム

Cited By (23)

* Cited by examiner, † Cited by third party
Publication number Priority date Publication date Assignee Title
JP2011229337A (ja) * 2010-04-22 2011-11-10 Toshiba Corp 情報処理装置および充放電制御方法
JP2012210129A (ja) * 2011-03-30 2012-10-25 Sony Corp 充電制御装置、充電制御方法、プログラム及びシステム
JP2012210077A (ja) * 2011-03-30 2012-10-25 Panasonic Corp 蓄電池制御システム
US9647468B2 (en) 2011-03-30 2017-05-09 Sony Corporation Charge control device, charge control method, program, and system
JPWO2013014930A1 (ja) * 2011-07-28 2015-02-23 三洋電機株式会社 バッテリシステム、バッテリ制御装置、電動車両、移動体および電源装置
WO2013014930A1 (ja) * 2011-07-28 2013-01-31 三洋電機株式会社 バッテリシステム、バッテリ制御装置、電動車両、移動体および電源装置
US9209643B2 (en) 2011-07-28 2015-12-08 Panasonic Intellectual Property Management Co., Ltd. Battery system, battery control device, electric vehicle, mobile body, and power source device
JP2013059212A (ja) * 2011-09-08 2013-03-28 Mitsumi Electric Co Ltd 電池保護回路及び電池保護装置、並びに電池パック
WO2013129499A1 (ja) * 2012-02-27 2013-09-06 京セラ株式会社 制御装置、制御システム及び蓄電池制御方法
US9735591B2 (en) 2012-02-27 2017-08-15 Kyocera Corporation Control apparatus, control system, and storage battery control method
JPWO2013129499A1 (ja) * 2012-02-27 2015-07-30 京セラ株式会社 制御装置、制御システム及び蓄電池制御方法
WO2014020644A1 (ja) * 2012-07-31 2014-02-06 三洋電機株式会社 電力供給システム、マスタ蓄電システム及びスレーブ蓄電システム
JP2014183714A (ja) * 2013-03-21 2014-09-29 Kddi Corp 放電制御装置、放電制御方法、およびプログラム
JP2015225848A (ja) * 2014-05-30 2015-12-14 株式会社アルファエンタープライズ リチウムイオン二次電池を用いた携帯電話基地局
US11682908B2 (en) 2014-12-16 2023-06-20 Tahoe Research, Ltd. Mechanism for extending cycle life of a battery
JP2018504875A (ja) * 2014-12-16 2018-02-15 インテル コーポレイション バッテリのサイクル寿命を延ばすための機構
JP2018038253A (ja) * 2016-09-02 2018-03-08 廣達電腦股▲ふん▼有限公司 バッテリデバイス、電子装置、および、バッテリデバイスの保護方法
US10547185B2 (en) 2016-09-02 2020-01-28 Quanta Computer Inc. Battery device, electronic device and method for protecting a battery device
CN110386030A (zh) * 2018-04-23 2019-10-29 现代自动车株式会社 用于车辆的能量储存系统
CN110875610A (zh) * 2018-08-30 2020-03-10 中兴通讯股份有限公司 电子设备供电方法及装置、电子设备及存储介质
JP2021502041A (ja) * 2018-09-30 2021-01-21 オッポ広東移動通信有限公司Guangdong Oppo Mobile Telecommunications Corp., Ltd. 充電装置のテストシステム及び方法
JP7086169B2 (ja) 2018-09-30 2022-06-17 オッポ広東移動通信有限公司 充電装置のテストシステム及び方法
US11391786B2 (en) 2018-09-30 2022-07-19 Guangdong Oppo Mobile Telecommunications Corp., Ltd. Test system and method for charging device

Also Published As

Publication number Publication date
JP4691140B2 (ja) 2011-06-01

Similar Documents

Publication Publication Date Title
JP4691140B2 (ja) 充放電システムおよび携帯式コンピュータ
JP4660523B2 (ja) 電池セルの表面温度で充電制御する充電システム
EP2869392B1 (en) Charging method of battery and battery charging system
JP5119307B2 (ja) バッテリーパックの充電制御方法
EP2690743B1 (en) Energy storage system and rechargeable battery control method
JP4486046B2 (ja) バッテリパックのモニタリング装置及びその方法
US6137265A (en) Adaptive fast charging of lithium-ion batteries
JP4967162B2 (ja) 二次電池パック
KR102160272B1 (ko) 배터리 관리 장치 및 이를 이용한 lfp 셀의 과전압 보호 방법
KR101033014B1 (ko) 배터리 충전기의 충전 제어 방법
CN104813560B (zh) 电池组
JP5410248B2 (ja) 二次電池の寿命期間を保証する充電システム
JP2014027867A (ja) バッテリーの充電パラメータの制御方法およびバッテリー充電システム
JP2009033879A (ja) 充電システムおよび充電方法
JP2009296868A (ja) インテリジェント電池充電率管理方法及び装置
JP2009183105A (ja) 充電制御回路、電池パック、及び充電システム
JP2022513955A (ja) バッテリーコントローラ、無線バッテリー制御システム、バッテリーパック及びバッテリーバランシング方法
EP3444625A1 (en) Electricity storage device, electricity storage system, and power supply system
JP5165405B2 (ja) 充電制御回路、電池パック、及び充電システム
JP2014219332A (ja) 二次電池の表示用の相対容量の算出方法
KR20170022778A (ko) 배터리의 충전 방법 및 이에 따른 배터리 팩
JP4796784B2 (ja) 2次電池の充電方法
KR101242455B1 (ko) 배터리 충전 장치 및 그 구동 방법
KR101401805B1 (ko) 휴대용 기기의 전원관리 제어장치 및 그 제어방법
JP4660367B2 (ja) 二次電池の残存容量検出方法

Legal Events

Date Code Title Description
A977 Report on retrieval

Free format text: JAPANESE INTERMEDIATE CODE: A971007

Effective date: 20101111

A131 Notification of reasons for refusal

Free format text: JAPANESE INTERMEDIATE CODE: A131

Effective date: 20101130

A521 Request for written amendment filed

Free format text: JAPANESE INTERMEDIATE CODE: A523

Effective date: 20110118

TRDD Decision of grant or rejection written
A01 Written decision to grant a patent or to grant a registration (utility model)

Free format text: JAPANESE INTERMEDIATE CODE: A01

Effective date: 20110215

A01 Written decision to grant a patent or to grant a registration (utility model)

Free format text: JAPANESE INTERMEDIATE CODE: A01

A61 First payment of annual fees (during grant procedure)

Free format text: JAPANESE INTERMEDIATE CODE: A61

Effective date: 20110218

R150 Certificate of patent or registration of utility model

Ref document number: 4691140

Country of ref document: JP

Free format text: JAPANESE INTERMEDIATE CODE: R150

Free format text: JAPANESE INTERMEDIATE CODE: R150

FPAY Renewal fee payment (event date is renewal date of database)

Free format text: PAYMENT UNTIL: 20140225

Year of fee payment: 3

FPAY Renewal fee payment (event date is renewal date of database)

Free format text: PAYMENT UNTIL: 20140225

Year of fee payment: 3

R250 Receipt of annual fees

Free format text: JAPANESE INTERMEDIATE CODE: R250

R250 Receipt of annual fees

Free format text: JAPANESE INTERMEDIATE CODE: R250

R250 Receipt of annual fees

Free format text: JAPANESE INTERMEDIATE CODE: R250

R250 Receipt of annual fees

Free format text: JAPANESE INTERMEDIATE CODE: R250

R250 Receipt of annual fees

Free format text: JAPANESE INTERMEDIATE CODE: R250

R250 Receipt of annual fees

Free format text: JAPANESE INTERMEDIATE CODE: R250

R250 Receipt of annual fees

Free format text: JAPANESE INTERMEDIATE CODE: R250

R250 Receipt of annual fees

Free format text: JAPANESE INTERMEDIATE CODE: R250

R250 Receipt of annual fees

Free format text: JAPANESE INTERMEDIATE CODE: R250

R250 Receipt of annual fees

Free format text: JAPANESE INTERMEDIATE CODE: R250

R250 Receipt of annual fees

Free format text: JAPANESE INTERMEDIATE CODE: R250

R250 Receipt of annual fees

Free format text: JAPANESE INTERMEDIATE CODE: R250